prufa_1

Page 10

FORNLEIFARANNSÓKN Fjárhús, mylla og tóft - Fjörður á Seyðisfirði 2021 2022
ANTIKVA
Ragnheiður Traustadóttir * Hermann J. Hjartarson * Indriði Skarphéðinsson * Rúna K. Tetzschner * Snædís S. Thorlacius * Arthur K. Farestveit

© 2021 Antikva ehf Reykjavík 2022 Fornleifarannsókn

Fjárhús, mylla og tóft Fjörður á Seyðisfirði 2021 Útgefandi: Antikva ehf. www.antikva.is

Forsíðumynd: Myllan uppgrafin. Ritstjóri: Ragnheiður Traustadóttir Kortagerð og teikningar: Ragnheiður Traustadóttir ISBN númer: 978-9935-525-16-1

Ljósmyndir í ritinu eru teknar af starfsfólki Antikva ehf. nema annað sé tekið fram. @ Antikva ehf. og höfundar.

Rit þetta má ekki afrita með neinum hætti, svo sem ljósmyndun, prentun, hljóðritun eða á annan sambærilegan hátt, að hluta eða í heild, án þess að geta heimildar.

2 * ANTIKVA
Fornleifarannsókn - fjárhús, mylla og tóft * 3

Efnisyfirlit

GRUNNUPPLÝSINGAR

. . . . . . . . . . . . . 6

ABSTRACT . . . . . . . . . . . . . . . . . . . . 9

INNGANGUR . . . . . . . . . . . . . . . . . .10 MARKMIÐ OG KRÖFUR . . . . . . . . . . . . 11

AÐFERÐ VIÐ UPPGRÖFT 11

Ljósmyndir 12 Gripir . . . . . . . . . . . . . . . . . . . . . . . . . . . 12 SVÆÐIN . . . . . . . . . . . . . . . . . . . . 12

SVÆÐI C, FJÁRHÚS [2048-22] . . . . . . . . . 12 FJÁRHÚS Á ÍSLANDI . . . . . . . . . . . . . 13

FORNLEIFARANNSÓKN SVÆÐI C 14

Tóftin – fjárhús [4] 14 Torfhrun og torfþekja . . . . . . . . . . . . . . 15

Torfveggir . . . . . . . . . . . . . . . . . . . . 15 Garði 16 Gólf 16 Gripir á svæði C 17 Leirker . . . . . . . . . . . . . . . . . . . . . 18 Gler 18 Málmur 18 Sýni 18

SVÆÐI D, MYLLA [2048-30] . . . . . . . . . . .18 Myllutóft [2048-30] . . . . . . . . . . . . . . . 19

MYLLUR Á ÍSLANDI . . . . . . . . . . . . . . . 19

Korninnflutningur allra hagur . . . . . . . . . . . . . . 19

Fyrstu kvarnarsteinarnir og myllurnar . . . . . . . . . . 21 Mylla á hverjum bæ 22 Hvernig byggja skal myllu 26 FORNLEIFARANNSÓKN SVÆÐI D . . . . . 29

Torfveggir 29 Torfhrun . . . . . . . . . . . . . . . . . . . . . . . . . 30 Rennur – fylling 31 Gjarðir 33 Aldursgreining – gjóskulög 34 GRIPIR FRÁ MYLLUNNI OG SVÆÐI D . . . 35 Járn 35 Gler . . . . . . . . . . . . . . . . . . . . . . . . . . . . 35 Leirker . . . . . . . . . . . . . . . . . . . . . . . . . . 36 Annað 36 Sýni 37 KÖNNUNARSKURÐUR . . . . . . . . . . . 37

TÓFT [2048-11] . . . . . . . . . . . . . . . . . 37 Tóft [2048-11] 37 Sniðlýsing: . . . . . . . . . . . . . . . . . . . . 38 Gróðurlag undir skriðunni. . . . . . . . . . . . . . . . 39 Gripir 39 NIÐURSTÖÐUR . . . . . . . . . . . . . . . . 41

Fjárhús [2048-22] 41 Mylla [2048-30] . . . . . . . . . . . . . . . . . . . . . 41 Mannvirki [2048-11] . . . . . . . . . . . . . . . . . . . 42

GRUNNUPPLÝSINGAR

Rannsóknarnúmer: 202007-0005

Safnnúmer Þjóðminjasafns: 2021-28

Stutt lýsing rannsóknar (tilgangur): Heildarrannsókn á tveimur tóftum, fjárhúsi og myllu, auk könnunarskurðar

Tegund rannsóknar: Framkvæmdarannsókn

Staðsetning: Fjörður í Seyðisfirði GPS hnit : 732658, 538428

Rannsóknartími: 27. maí – 15. október

Leyfishafi: Ragnheiður Traustadóttir, Antikva ehf.

Fjöldi starfsmanna: 20

Mynd 1. Sigurður Snæbjörn Stefánsson og Indriði Skarphéðinsson velta fyrir sér jarðlagaskipan í fjárhúsinu [2048-22].
Fornleifarannsókn - fjárhús, mylla og tóft * 7

Kort 1. Staðsetning fornleifarannsóknar á landinu

8 * ANTIKVA

ABSTRACT

Archaeological excavations took place in Seyðisfjörður in the summer of 2021, where avalanche defenses are to be built under the mountain Bjólfur. There will be three avalanche protection walls: Bakka garður, Fjarðargarður and Öldugarður. Two structures were fully excavated, a sheep house [2048-22] and a mill [2048-28]. In addition, one test trench was excavated. Structure [2048-22] was fully excavated during the summer. It was a sheep house, made of turf and stones. The V-1477 tephra was in the turf walls meaning that the structure is younger than that. The A-1875 tephra is above the structure in situ, meaning that the struct ure is older than that. The sheepfold was probably in use during the 18th century.

Structure [2048-28] was also fully excavated during the summer. It was a small house, built of turf and stones over a water mill used to grind grain. Water was taken from a stream above and directed by trenches through the mill. The mill wheel was horizontal, which is typical

of Icelandic mills. The V-1477 tephra was found in the turf of the walls, showing that the structure was younger than that. The A-1875 tephra was above the structure in the trenches and also both beneath and above the turf, which had fallen from the roof and walls, indicating that the mill was still in use shortly before the tephra fell. According to other sources the first water mills were not built in Iceland until around 1780 and this mill was probably in use in the period from 1800 till 1870.

The test trench in structure [2048-11] revealed that the structure was built of turf. Its function is unknown but most likely it was used for animals or storage. The A-1875 tephra was detected in the turf, so the house must have been younger than that. The remains were sparse and most likely this building was one of those that were hit by the avalanche which fell on the village in 1885.

Fornleifarannsókn - fjárhús, mylla og tóft * 9

INNGANGUR

Vegna fyrirhugaðra framkvæmda við byggingu snjó flóðavarnargarða undir Bjólfshlíðum í Seyðisfirði tók Antikva ehf. að sér fornleifarannsóknir og forn leifa kannanir á svæðinu. Varnargarðarnir verða þrír, Bakkagarður, Fjarðargarður og Öldugarður.

Þar sem Öldugarður rís er meðal annars fjárhústóft [2048-22] sem þurfti að rannsaka í heild sinni. Einnig er þar tóft [2048-11] sem þurfti að grafa í könnunar skurð. Undir Bakkagarð fer myllutóft [2048-30] sem einnig þurfti að gera heildarrannsókn á.

Fyrir lá fornleifaskráning á svæðinu sem Bryndís Zoëga og Guðný Zoëga unnu árið 2019: Fornleifaskráning vegna umhverfismats snjóflóðavarna á Seyðisfirði Sum arið 2020 var síðan gerð forkönnun á vegum Antikva ehf. og var þá meðal annars grafinn könnunarskurður í gegnum fjárhústóftina.1

Fornleifarannsóknin fór fram dagana 20. maí – 29. júlí á minjasvæðum sem þessi skýrsla fjallar um en upp grefti í Firði lauk 15. október.

Uppgraftarleyfi veitti Minjastofnun Íslands þann 7. maí. Rannsóknin fékk númerið 202007-0005 og safnanúmerið 2021-28 hjá Þjóðminjasafni Íslands. Tilgangur rannsóknarinnar var að uppfylla kröfur Minjastofnunar Íslands um heildarrannsókn á myllu tóft og fjárhústóft sem fara undir varnargarðanna, auk þess að taka könnunarskurð í þriðju tóftina.

Rannsóknin fór fram undir stjórn Ragnheiðar Trausta dóttur, fornleifafræðings, og aðstoðarstjórnandi var Rannveig Þórhallsdóttir. Uppgraftarstjóri á fjárhús tóftinni var Sigurður Snæbjörn Stefánsson, og Indriði Skarphéðinsson á myllutóftinni.

Aðrir fornleifafræðingar voru: Jessica Stocks, Sigrún Við arsdóttir, Snædís Sunna Thorlacius, Svavar Níelsson, Arth ur Knut Farestveit og Bryndís Súsanna Þórhallsdóttir.

1 Ragnheiður Traustadóttir og Rannveig Þórhallsdóttir, 2020.

Nemar í fornleifafræði: Ásta Rakel Viðarsdóttir, Þóra Margrét Hallgrímsdóttir, Almar Smári Óskarsson, Anna Soffía Ingólfsdóttir og Jakob Kristján Þrastarson. Við úrvinnslu unnu skýrsluhöfundar.

Stefán Hrafn Magnússon gröfumaður sá um að opna uppgraftarsvæði hjá fjárhúsinu og taka könnunarskurð í tóft [2048-11]. Ekki var hægt að koma við gröfu hjá myllunni.

Jorge Cortes frá Eflu ehf. setti upp fastamerki á níu stöðum.

Magnús Á. Sigurgeirsson, gjóskulagasérfræðingur sá um gjóskulagagreiningu. Magnús Hellqvist, jarðfræðingur og skordýra fræðingur, mun greina skordýrasýni. Tor björn Brorsson, leirkera sérfræðingur sá um að greina leirker. Egill Erlendsson, fornvist fræðingur mun greina frjókorn og plöntur.

Rúna K. Tetzschner íslenskufræðingur sá um kynn ingar og miðlun á rannsókninni á meðan á henni stóð og skrifaði sögulegan kafla um myllur. Rannsóknin heldur úti facebooksíðu til að miðla upplýsingum fyrir almenning: https://www facebook com/Antikvaehf

Knut Paache og Dag-Øyvind Engtrø Solem sáu um gerð þrívíddarmódela. Hulda Björk Guðmundsdóttir, Ólafur Pétursson og Daníel Örn Gíslason sáu um fly gildismyndatökur.

Forvarsla fór fram á vegum Þjóðminjasafns Íslands og önnuðust forverðirnir Sandra Sif Einarsdóttir og Sig ríður Þorgeirsdóttir hana.

Framkvæmdin er á vegum Framkvæmdasýslu ríkisins, tengiliður er Sigurður Hlöðversson.

Hugrún Hjálmarsdóttir, framkvæmda- og umhverfs stjóri sveitarfélagsins Múlaþings var fulltrúi sveitarfé lagsins í framkvæmdinni.

Höfundar þakka öllum sem hafa lagt rannsókninni lið.

10 * ANTIKVA

MARKMIÐ OG KRÖFUR

Minjastofnun Íslands gerði kröfu um að tóft [204822] og myllutóft [2048-30] yrðu fullrannsakaðar þar sem ljóst var að þessar minjar færu undir snjóflóða varnargarða. Könnunarskurður hafði verið tekinn í tóft [2048-22] árið 2020.2

Minjastofnun fór einnig fram á að grafinn yrði könn unarskurður í tóft [2048-11] til að kanna hlutverk og aldur tóftarinnar og hvort eldri minjar leyndust undir henni.

AÐFERÐ VIÐ UPPGRÖFT

Grafið var með hefðbundnum og viðurkenndum aðferðum fornleifafræðinnar, reglum fylgt um veitingu leyfa sem Minjastofnun Íslands setur.

Einingaaðferðin (e. single context recording) hefur verið notuð við fornleifarannsóknir á Íslandi. Aðferðin felur í sér að hvert mannvistarlag á svæðinu, hvort sem um er að ræða jarðlag, holu eða byggingarhluta, er skráð sem stök eining. Hver eining er síðan mæld upp með alstöð og fær hlaupandi númer. Hún er ljósmynd uð og henni lýst á sérstökum skráningarblöðum.

Við rannsóknina er notuð alstöð með hugbúnaði sem tengist gagnagrunninum og landupplýsingakerfinu Intrasis (Intra-site Information System, www.intras is.com). Intrasis er hugbúnaður sem fornleifasvið þjóðminjavörslunnar í Svíþjóð hannaði og hefur stjórn andi rannsóknarinnar notað hann síðan 2003.3

Við fornleifarannsóknina eru jarðfundnir gripir mæld ir inn með alstöð því nákvæm staðsetning þeirra getur veitt ýmsar upplýsingar, s.s. um notkun húsanna sem þeir finnast í. Gripir eru ávallt tengdir við jarðlögin sem þeir finnast í úti á vettvangi um leið og þeir eru mældir inn. Þeir eru síðan skráðir inn í Intrasis með

2 Ragnheiður Traustadóttir og Rannveig Þórhallsdóttir, 2020, 31-32.

3 Intrasis hefur til dæmis verið notað við eftirtaldar rannsóknir: Austurhöfn, Alþingisreitinn, Hóla í Hjaltadal, Keldudal, Kolkuós, Nesstofu, Landsímareitinn og Urriðakot í Garðabæ.

fundarnúmeri, stærð og þyngd, en nánari skráning fer svo fram þegar rannsókn lýkur á vettvangi. Jafnframt eru öll sýni mæld inn á vettvangi og tengd við þau jarð lög sem þau eru tekin úr.

Í stuttu máli má segja að Intrasis haldi utan um allt sem viðkemur rannsókninni: gripi, jarðlög, mannvirki, teikningar, ljósmyndir, upplýsingar um staðhætti, vinnuafl o.fl. Intrasis vinnur svo með öðrum forritum, s.s. ArcView, Access og Excel, sem notuð eru til marg víslegra greininga.

Voru jarðlög, jarðfundnir munir og hleðslur mæld eft ir hnitakerfinu, hæðarmæld, teiknuð og ljósmynduð. Gripir, jarðlög, teikningar, ljósmyndir, greiningar o.fl. voru tölvuskráð í Intrasis. Gripir sem voru teknir og varðveittir í Þjóðminjasafni Íslands voru einnig skráðir inn í Sarp, gagnagrunn Þjóðminjasafnsins.

Aðferðafræði við könnunarskurðinn: Tekinn var einn skurður í tóft [2048-11], til að kanna hlutverk hennar, byggingarlag og aldur. Oftast er gert ráð fyrir að taka skurði án þess að teikna í plani, nema að í ljós komi eldri minjar eða minjarnar séu þess eðlis að ástæða sé til að teikna þær í plani. Ekki var teiknað í plani að þessu sinni.

Könnunarskurðurinn var tekinn með gröfu, snið hreinsað, teiknað, lýst og ljósmyndað. Skurðurinn var síðan mældur inn.

Við rannsóknina var notuð Trimble S6 alstöð. Uppgraftarsvæðið var sett í Isnet93 hnitakerfið og skurðir mældir upp í sama kerfi. Fastir punktar voru settir upp árið 2020 og fleiri fastamerki voru sett upp 2021.

Fastir punktar voru settir upp af Jorge Cortes frá Eflu hf. Punktarnir voru allir settir í jarðfasta steina þannig að hægt sé að nota þá áfram við framhaldsrannsóknir á svæðinu.

Fornleifarannsókn - fjárhús, mylla

og tóft * 11

Punktur Norður Austur Hæð

SEY21A 538461.336 732718.300 5.458

SEY21B 538473.264 732625.172 15.439

SEY21C 538416.780 732629.457 17.731

SEY21D 538451.100 732584.016 21.127

SEY21E 538524.883 732578.621 18.647

SEY21F 537887.346 732663.541 10.829

SEY21G 537981.834 732533.202 21.838

SEY21h 537841.351 732548.520 18.946

LJÓSMYNDIR

Við fornleifarannsóknina voru teknar 340 stafrænar myndir: vinnumyndir, myndir af jarðlögum, sniðum og gripum. Á vettvangi eru ljósmyndir skráðar á eyðu blöð sem hafa verið hönnuð sérstaklega til þess að skrá uppgraftarmyndir; síðan eru upplýsingar skráðar inn í Intrasis og auk þess í lýsigögn (e. metadata) fyrir hverja mynd, sjá ljósmyndaskrá. Við rannsóknina var auk þess notast við flygildi og teknar myndir meðan á rannsókn stóð.

GRIPIR

Fjöldinn allur af gripum fannst við rannsóknina en aðeins hluti þeirra var tekinn til varðveislu. Margir þeirra voru frá 20. öldinni og teljast ekki fornleifar; þó voru teknar ljósmyndir af flestum gripum sem voru grisjaðir. Gripir sem voru teknir til varðveislu voru allir skráðir inn í Intrasis, í sérstakt skráningarform. Að auki voru þeir skráðir í Sarp, gagnagrunn Þjóðminjasafn Íslands.4 Skráðir voru 162 gripir í Sarp frá þeim uppgraftarsvæðum sem fjallað er um í þessari skýrslu, sjá fundaskrá, og ljósmyndir teknar af þeim öllum. Gripir eru skráðir með ártali, rannsóknarnúmeri og hlaupandi númeri í Sarp og fundaskrá, og eru því gripir frá rannsókninni með númerið 2021-28-X, en í skýrslunni er notast við styttingu og stendur F-X.

SVÆÐIN

Uppgraftarsvæðin sumarið 2021 voru þrjú og fengu svæðin bókstafsheiti en árið áður hafði fyrsta uppgraftar svæðið fengið bókstafinn A. Svæðin sem voru grafin upp sumarið 2021 voru bæjarstæði B, fjárhús C og Mylla D. Í þessari skýrslu er aðeins fjallað um svæði C og D, auk könnunarskurðar í tóft [2048-11].

SVÆÐI C, FJÁRHÚS [2048-22]

Fjárhústóft [2048-22] sem fer undir Öldugarð: heildar rannsókn.

Fjárhústóft [2048-22] var uppi í hlíð í norð vesturenda Seyðisfjarðarkaupstaðar, um 35 m austur af húsbíla bíla stæði og 33 m norðvestur af uppgraftarsvæði B.

12 * ANTIKVA
4 Sarpur: Menningarsögulegt gagnasafn Mynd 2. Flygildismynd af fjárhúsinu [4].

Í fornleifaskráningunni frá 2019 var fjárhústóftinni lýst svo: „Tóftin snýr norðvestur-suðaustur og er 7x10 m að utanmáli. Dyr hafa snúið til suðausturs. Veggir eru 20-40 cm háir, tæplega metri á breidd og algrónir grasi.“5 Einn könnunarskurður [81] var grafinn í gegnum tóftina árið 2020 með stefnu norður-suður, 7,3x0,85 m, og var vesturbakkinn teiknaður. Í þessum skurði komu í ljós hleðslur, torfveggir með gjósku frá V-1477, torfhrun inni í tóftinni og hugsanlega gólflag, en í því var engin mannvist sjáanleg. Torfveggir virtust vera hlaðnir úr strengjatorfi sem sést nokkuð vel í norðurveggnum. Ekki var á þessu stigi hægt að segja með vissu til um hlutverk mannvirkisins en hugsanlegt var talið að um útihús væri að ræða þar sem engir gripir fundust í skurðinum . Gjóskulagið úr Öskju frá 1875 lá yfir mannvistarleifum in situ þannig að allt benti til þess að þarna væri að finna minjar frá því fyrir gjóskufallið.6 Því var ljóst að frekari fornleifarannsókn þurfti að fara fram á tóftinni, enda vitað að hún myndi hverfa undir Öldugarð. Rannsóknarmarkmiðið fyrir 2021 var að grafa upp allt húsið og kanna enn frekar aldur þess og hlutverk.

FJÁRHÚS Á ÍSLANDI

Á 19. og framan af 20. öld var mikið af fjárhúsum á túnum, oftast fleira en eitt. Yfirleitt voru þau aflöng og mjó, gerð úr torfi og grjóti. Fjárhús gátu staðið ein sér eða tvö til þrjú saman og stundum með hlöðu baka til. Flest fjárhús á Norður- og Austurlandi sem voru í notkun á 19. öld og fyrri hluta 20. aldar voru með garða sem á var gefið hey. Garðarnir voru yfirleitt grjóthlaðnir og þá eftir miðju húsinu endilöngu ef einungis var einn garði en stundum voru þeir fleiri. Þeir náðu frá bakvegg og í átt að inngangi og var yfirleitt um 1 m fjarlægð milli inngangs og garðaendans eða garðahöfuðs. Oftast voru stoðir sem stóðu fram af brúnum garðans og upp undir ásana í þakinu.7

5 Guðný Zoëga og Bryndís Zoëga, 2019, nr. 2048-22.

6 Ragnheiður Traustadóttir og Rannveig Þórhallsdóttir, 2020, 31-32.

7 Birna Lárusdóttir, 2011, 111-116; Jónas Jónasson, 1961, 470-472.

Í greininni „Einfaldar reglur um fjárhúsabyggingu og sauðfjárrækt“ frá árinu 1851 sem hafðar eru eftir ónefndum bónda úr Múlasýslu er byggingu fjárhúsa á þeim tíma lýst. Þar segir að hús handa 50 ám eigi að vera 40 fet (um 12,5 m) að lengd og 14 fet (um 4,3 m) að breidd en hús handa 50 lömbum 32 fet (um 10 m) að lengd og 13 feta (um 4 m) breitt. Húsin áttu að vera vel há, hliðarveggir 3 álnir (um 1,9 m) að hæð en stafninn það hár að fullorðinn maður gæti staðið uppréttur. Dyrnar áttu að vera jafn háar hliðarveggnum. Þær áttu að vera 3 feta (um 0,94 m) breiðar um dyrastafi en 4 fet (1,24 m) milli innri kampanna. Nauðsyn legt var að hlaða veggina að innan með grjóti upp að 3 fetum (0,94 m). Að utan þurfti að hafa góðar undirstöður úr grjóti en ekki þurfti að hlaða ytri veggina úr grjóti ef lítið var um það. Þegar grjóthleðslunni var lokið var mælt með því að hlaða veggina með hálfþurrum strengjum eða klömbruhnausum. Hornin á fjárhúsunum áttu að vera ávöl en ekki skörp; þannig voru þau betur varin fyrir veðri og skepnum. Ekki þótti nauðsynlegt að hafa hliðarveggi mjög þykka heldur var nóg að hafa þá 4 fet að þykkt neðst en 3 fet ofar. Stafnveggurinn ætti samt að vera að minnsta kosti 4,5 fet að neðan. Garði handa fullorðnu fé mátti ekki vera mjórri en 4 fet. Fjárhús sem byggð voru á þennan hátt áttu að geta enst í um 60 ár.8

Fjárhús er víða að finna í landslaginu í brekkum Seyðis fjarðar en sex hafa verið skráð í hlíðum Bjólfs svo ör uggt sé.9 Auk þeirra hafa fundist í hlíðunum sex útihús þar sem nánara hlutverk er ekki þekkt en sum gætu hafa verið notuð fyrir skepnur.10 Rannsóknin árið 2020 leiddi í ljós að flest útihúsin á þessu svæði hafa verið reist á 20. öldinni. Tóft [2048-22] skar sig hins vegar úr því könnunarskurður sýndi að hún var eldri en 1875.11

8 Einfaldar reglur um fjárhúsabyggingu og sauðfjárrækt, 1851, 4-10.

9 Bryndís Zoëga og Guðný Zoëga, 2019, nr. 2048-18/26/48/49; Ind riði Skarphéðinsson og Ragnheiður Traustadóttir, 2021, nr. 99.

10 Bryndís Zoëga og Guðný Zoëga, 2019, nr. 2048-2/13/22/23; Indriði Skarphéðinsson og Ragnheiður Traustadóttir, 2021, nr. 93.

11 Ragnheiður Traustadóttir og Rannveig Þórhallsdóttir, 2020, 31-32.

Fornleifarannsókn - fjárhús,

og tóft * 13
mylla

FORNLEIFARANNSÓKN SVÆÐI C

Svæðið var opnað með vélgröfu og grasyfirborð tekið af, auk þess sem grafið var upp úr könnunarskurðinum [81] frá árinu áður. Stærð á uppgraftarsvæðinu var um það bil 10x12 m og dýpt 0,9 m og var rúmmál upp graftar því 108 m3

TÓFTIN – FJÁRHÚS [4]

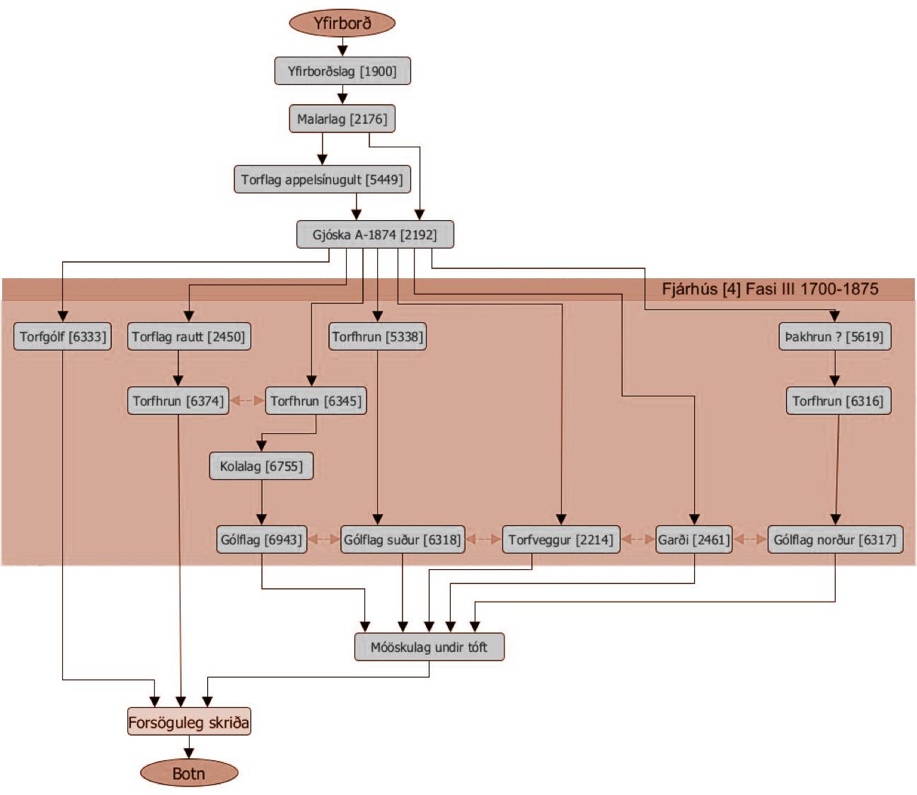
Þegar grasrót var flett af kom tóftin í ljós; yfir henni voru skráð þrjú lög: yfirborðslag [1900], malarlag [2176] og gjóskulag [2192].

Í yfirborðslaginu [1900] voru gripir sem líklega eru allir frá 20. öld, nokkuð um leirkersbrot, smá járn og glerbrot. Einnig voru nokkur brennd bein, en þau voru ekki hirt.

14 * ANTIKVA
Mynd 3. Tóftin að koma í ljós; inni í henni og í norðurvegg sést hvítleitt gjóskulag úr Öskju frá árinu 1875. Kort 2. Uppgraftarsvæði 2021 ásamt könnunarskurðinum frá 2020 og uppmældri tóftinni.

Yfir norðvesturhluta tóftarinnar var malarlag [2176] sem virðist hafa verið mokað inn í hana eftir að mann virkið fór úr notkun. Lagið samanstóð af möl eða smá steinum og smá móösku, auk þess sem í því var nokk uð um leirker og gler og talsvert af járni. Einnig voru brennd og óbrennd bein í laginu sem ekki voru hirt. Þetta lag hefur líklega verið rusl sem hefur verið hent í rýmið á milli garðans [2461] og norðurveggs [2214] tóftarinnar eða þá að það sé frá snjóflóðinu sem féll árið 1885.

Undir lagi [2176] var gjóskulag [2192] frá eldgosinu í Öskju árið 1875. Gjóskulagið var að hluta til blandað við malarlagið. Einnig hafði fitulag með kolaslettum blandast saman við lagið. Nokkrir gripir voru í laginu: leirkersbrot, járn og glerbrot. Auk þess voru brennd bein í því. Þremur pokum af járni og einum af brennd um beinum var fargað. Gjóskulagið liggur inni í mest allri tóftinni og upp á veggina en ekki yfir þá.

TORFHRUN OG TORFÞEKJA

Nokkuð var um torfhrun inni í tóftinni. Í eystri hluta hennar voru skráð þrjú mismunandi torfhrunslög [2450], [6345] og [6943]. Erfitt er að segja hver af þessum lögum eru úr þaki og hver úr veggjum; líklega hafa þau blandast saman. Eitt stórt torfhrunslag [5338] var í suðvesturhluta tóftarinnar og annað svipað í norðvestur hluta hennar [5619]; sennilega hefur torfið hrunið úr þaki tóftarinnar. Annað svipað lag var þar undir [6316]. Einnig var eitt lítið torflag [5449] í norðvesturhluta tóftarinnar. Í öllum þessum torfhrunslögum var gjóska frá Veiðivatnagosinu árið 1477.

Sex gripir komu úr torfhrunslögum. Þar af voru þrír í torflagi [2450], þ.e. rauðleir (F-964), glerbrot (F-988) og járn (F-990). Tvö leirkersbrot (F-973 og F-976) voru í torflagi [6333] og eitt hvítleirkersbrot (F-965) fannst í lagi [6345]. Allir gripirnir í torfhruninu fundust ofar lega og gætu tilheyrt yngri lögum.

TORFVEGGIR

Veggir tóftarinnar voru úr torfi og grjóti og virðast að mestu vera gerðir úr strengjatorfi. Torfveggir [2214] voru til staðar norðan, sunnan og vestan megin og lágu í skeifu en inngangur hefur verið í mannvirkið að austanverðu. Torfið var misvel farið, þykkast var það í vestanverðum norðurveggnum en suður- og vestur veggir voru verr farnir. Í torfinu var gjóska úr Veiðivatnagosinu árið 1477.12

Steinhleðslur eru aðeins í hluta veggjanna. Þær eru í ytri brún í austanverðri tóftinni og við inngang; annars staðar eru ekki hleðslur að utan. Í innbrún voru þéttar steinhleðslur í norðurvegg og vesturvegg en ekki eins þéttar við suðurvegg. Mögulegt er að húsið hafi verið að hluta endurhlaðið við innganginn og að það skýri öðruvísi hleðslur þar.

Suðurveggurinn er 8 m langur, norðurveggurinn 8,8 m og vesturveggurinn 5 m. Þykkastur er veggurinn að norðanverðu, 1,5 m, vesturveggurinn er 0,8 m þykkur og suðurveggurinn um 1 m þykkur. Engir gripir fund ust í veggjunum.

12 Magnús Á. Sigurgeirsson, 2021.

Fornleifarannsókn
mylla og tóft * 15
- fjárhús,
Mynd 4. Flygildismynd af fjárhúsinu [4].

GARÐI

Í miðri tóftinni var garði [2461] sem lá langsum austurvestur, frá vesturvegg og að inngangi. Garðinn var 6,3 m langur og um 0,7 m breiður. Hann lá eftir allri tóftinni og skipti henni í tvennt, rýmið norðan megin var nokkuð stærra en rýmið sunnan megin. Garðinn var hlaðinn að norðanverðu en að sunnan var einföld steinaröð efst á honum. Stoðarsteinar komu í ljós neðst í garðanum og hefur hann að hluta til sigið yfir þá. Engir gripir fundust í garðanum.

GÓLF

Í inngangi fjárhússins var mikið af grjóti, aðallega hrun úr veggjum og garðanum; einnig leit út fyrir að gólfið hafi þarna að hluta til verið hellulagt. Tvö stór gólflög voru hins vegar skráð í norðurrýminu [6317] og suðurrýminu [6318], þ.e. sitt hvoru megin við garðann. Bæði voru þunn og úr efni sem minnti á torf. Gólfið var ekki sýnilegt alls staðar í tóftinni. Í norðurrýminu var það um 6x1,6-2 m að stærð en í suðurrýminu um 6x1 m. Gólflagið var um 3 cm þykkt þar sem það var þykkast. Engir gripir fundust í gólfinu.

Undir torfhruni [6345] var kolalag [6755] sem var nokkrir mm að þykkt. Það lá í suðausturenda tóftar innar, á milli garðans [2461] og torfveggjarins [2214] sunnan megin. Þykkast var það við garðann. Einn gripur, eineggja hnífur (F-601), fannst í laginu. Undir kolalaginu voru gólfleifar [6943] sem hafa líklega verið samtíma gólfum [6317] og [6318]. Einnig voru svolitlar leifar af gólfi í inngangi tóftarinnar [6333] sem er lík lega samtíma hinum gólflögunum.

16 * ANTIKVA
Mynd 5. Hluti af garðanum [2461 ] til hægri á mynd, suðurveggur [2214] til vinstri. Mynd 6. Steinar og hellur við inngang í fjárhúsið. Mynd 7. Kolalag í [6755] við suðurvegginn.

GRIPIR Á SVÆÐI C

Alls voru skráð 55 gripanúmer á svæði C. Helstu gripaflokkarnir voru leirker, járn og gler. Leirker var algengasti gripaflokkurinn en 42 af 55 gripum voru leirker. Flestir gripir fundust í yfirborðslagi og rótuðum lögum sem voru yngri en fjárhúsið. Grisjað var úr yfirborðslagi [1900] og teknar voru ljósmyndir af 20 gripum (naglar og aðrir járngripir) sem var fargað.

Tafla 1. Efnisflokkar gripa.

Fornleifarannsókn - fjárhús, mylla og tóft * 17
Flæðirit 1

LEIRKER

Leirkersbrot sem fundust við rannsóknina voru 42 talsins. Fimm tegundir leirs fundust á svæðinu; hvítleir, rauðleir, postulín, parian sem er tegund af postulíni, og einn múrsteinn úr brenndum leir. Af þessum fimm flokkum var hvítleirinn algengastur eða 34 gripir, síðan postulín, fimm gripir, og stakir gripir úr parian, rauðleir og brenndum leir. Af þeim gripum þar sem hægt er að áætla hlutverk þá eru níu gripir úr mismunandi diskum, sjö úr mismunandi skálum, þrír úr mismunandi bollum, einn úr potti (F-965) og einn úr múrsteini (F-963). Gripur (F-965) er rauðleirsbrot úr potti en sót er á utanverðu belgbrotinu sem gefur til kynna að hann hafi verið notaður við eldamennsku. Flest leirkerin fundust í yfirborðslagi [1900] eða 16 talsins, 11 í mannvistarlagi [2176], tíu í mannvistarlagi [2192], þrjú í torfhruni [6333] og eitt í torfhruni [6345].

Leirtegundir

Tafla 2. Hlutfall leirtegunda sem fundust.

Leirgripir

GLER

Alls fundust átta glergripir. Þar af voru fimm úr flösk um, tvö mismunandi smá glerbrot og einn þykkur botn úr gleri, líklega úr einhvers konar íláti, hugsanlega fínni skál. Gripir (F-985) og (F-986) eru líklega brot úr sömu flöskunni. Öll glerbrotin fundust í yfirborðslagi og mannvistarlögum yfir sjálfu fjárhúsinu fyrir utan glerbrot (F-988) sem fannst í torfhruni [2459].

Mynd 8. Hnífur (F-601).

MÁLMUR

Fimm gripir úr málmum fundust á svæðinu; tveir úr járni og þrír úr kopar eða einhvers konar koparblöndu. Einn hnífur fannst (F-601), í kolalagi [6755]. Hnífurinn er líklega eini gripurinn sem endaði inni í fjárhúsinu á þeim tíma sem mannvirkið var í notkun.

SÝNI

Eitt sýni var tekið úr fjárhúsinu, kolasýni (S-133) úr kolalagi [6755].

SVÆÐI D, MYLLA [2048-30]

Myllutóft [2048-30] sem fer undir Bakkagarð: heildar rannsókn.

Efst við Mylluholtsmýri voru leifar gamallar kornmyllu frá 18. eða 19. öld sem ljóst var að myndu hverfa við fram kvæmdir þar sem ekki var hægt að hliðra til Bakkagarði. Fullnaðarrannsókn þurfti því að fara fram á minjunum

Tafla 3. Hlutfall leirgripa.

18 * ANTIKVA

Mynd 9. Horft yfir svæði D áður en uppgröftur hófst.

með heildarkönnun á tóftinni og vatnsrennum til að ákvarða nánar aldur þeirra, stærð og gerð.

MYLLUTÓFT [2048-30]

Myllutóftin var ofan túna efst við Mylluholtsmýri, í brekkudæld í grösugum móa á suðurbakka lækjar. Vatn virðist hafa verið leitt í lækinn úr öðrum læk norðan við og sést vatnsrásin á loftmynd. Síðan lá 10 m löng vatnsrenna úr læknum austur niður brekkuna að myllunni og önnur renna, 7 m löng lá niður frá henni og aftur í lækinn að austan. Mylluhúsið hefur verið hlaðið utan í brekku og var tóftin 4x3 m að stærð, vaxin grasi, mosa og ljónslöpp; hún var orðin nokkuð jarðsokkin og veggir hrundir en veggjahæð var mest um 50 cm og

þykkt veggja 80 cm. Op sem vatninu hefur verið veitt um voru á báðum skammhliðum tóftarinnar.13

MYLLUR Á ÍSLANDI

KORNINNFLUTNINGUR ALLRA HAGUR Íslendingar hafa af ritheimildum að dæma stundað kornrækt allvíða sunnanlands og vestan á fyrstu öldum byggðar og sums staðar jafnvel fram á 16. öld.14 Örnefni

13 Guðný Zoëga og Bryndís Zoëga, 2019, nr. 2048-30.

14 Björn M. Ólsen, 1910, 35-36, 81-167; Gunnar Karlsson, 2009, 163166.

Fornleifarannsókn - fjárhús, mylla

og tóft * 19

og fornleifafundir benda til hins sama en korn hefur þó líka verið flutt inn.15 Landsmenn hafa kunnað að mala korn og haft til þess áhöld eins og kvarnarsteina. Eftir því sem fram leið hefur hins vegar mestmegnis verið notast við innflutt mjöl, kvarnarsteinar urðu víðast hvar óþarfir og kunnáttan til að framleiða þá féll í gleymsku. Þó voru kvarnir á nokkrum lykilstöðum á landinu, svo sem á Bessastöðum,16 Hólum17 og í Skálholti,18 sem sumar gætu hafa verið framleiddar innanlands og hafa líklega verið notaðar í tengslum við ölgerð eða áfengisbrennslu.19 Verkkunnáttunni var auk þess haldið við í nokkrum héruðum í Skaftafellssýslum þar sem kornið frá melgresi var nýtt öldum saman og meðal annars smíðaðir kvarnarsteinar úr hraungrýti.20 Í anda upplýsingahreyfingarinnar um miðja 18. öld var ráðist í metnaðarfullar umbætur á Íslandi, Inn réttingarnar svokölluðu, undir forystu Skúla Magn ússonar landfógeta sem meðal annars snérust um að endurvekja innlenda kornrækt. Þetta reyndist mönn um þó um megn vegna fjármagnsskorts, óhagstæðra veðurskilyrða og annars mótlætis. Hins vegar lagði Skúli líka til árið 1767 að flutt yrði inn meira ómal að korn til Íslands og kannaðir möguleikar á því að koma upp handkvörnum og myllum á landinu og í til raunaskyni var byrjað að flytja ómalað korn inn í smá skömmtum.21 Landsnefndin fyrri sem skipuð var af konungi 20. mars 1770 til að kanna landshagi og leggja fram úrbótatillögur fyrir Ísland þróaði hugmyndina áfram og hún var rædd á Alþingi á Þingvöllum í júlí 1770.22 Samhliða vatnsmyllum var talið nauðsynlegt að nota handkvarnir og gert ráð fyrir að um sex slíkar þyrfti í hverja sókn eða 950-1000 á öllu landinu. Í framhaldi af þessu sendi Landsnefndin fyrirspurnir til ráðamanna á Íslandi, meðal annars um innflutning á

15 Garðar Guðmundsson, 1996, 3-33 o.þ.tilv.rit; Rúna K. Tetzchner, 2006, 60-79; Sigurður Þórarinsson, 1944, 1-2 og 123-31; Sólveig Guðmundsdóttir Beck, 2020, 197-261.

16 Árni Magnússon og Páll Vídalín, 1923-1924, 192-219.

17 Íslenzkt fornbréfasafn , IX, 1909-1913, 299; Íslenzkt fornbréfasafn XI, 1915-1925, 853; Íslenzkt fornbréfasafn XV, 1947-1950, 217.

18 Íslenzkt fornbréfasafn XI, 1915-1925, 652, 656-657.

19 Sólveig Guðmundsdóttir Beck, 2020, 110 o.þ.tilv.rit.

20 Sólveig Guðmundsdóttir Beck, 2020, 109-110; Kesara AnamtthawatJónsson og Sigríður Klara Böðvarsdóttir, 1999, 22; Sigurður Þórarinsson, 1974, 38-41.

21 Sólveig Guðmundsdóttir Beck, 2020, 93-107.

22 Eiríkur Guðmundsson, 2016, 5.

korni, kvarnarsteina og myllur og bárust fjölmargar hugmyndir og ábendingar.23

Samkvæmt konunglegri tilskipun í mars 1774 sem byggði á tillögum Landsnefndarinnar fékk ríkissjóð ur heimild til að gera allt sem stuðlaði að hagkvæmri eflingu og endurnýjun íslensks efnahagslífs. Lauritz Andreas Thodal landstjóri (1770-1785) og svæðisstjóri Suður- og Vesturamts og Ólafur Stefánsson héraðs stjóri (1766-1806) og hreppstjóri í Norður- og Aust uramti fengu það hlutverk að skoða málið. Þeir lögðu fram ýtarlega skýrslu í ágúst 1775 þar sem hamrað var á mikilvægi þess að flutt yrði inn ómalað korn í stað mjöls. Töldu þeir brýnt að almenningi yrði gert kleift að mala sitt eigið korn með heimilishandkvörn um eða í litlum hverfismyllum. Hugmyndin hafði náð að skjóta rótum enda voru menn sammála um að þetta yrði ódýrara og þægilegra fyrir alla.24 Kaupmenn þyrftu ekki að eyða tíma og peningum í kornmölun í Danmörku fyrir útflutning en kostnaður í kringum hana var um 25% af heildarkostnaði við innflutning á mjölinu.25 Með nýbreytninni fengist auk þess tunna með um 95 kg af ómöluðu korni á sama verði og 75-78 kg af mjöli þannig að þetta var líka hagstætt fyrir neyt endur. Vandkvæði gátu verið á því að halda korninu þurru í flutningi og geymslu en það átti ekki síður við um mjölið. Þegar upp var staðið var talið auðveldara að geyma korn en mjöl til lengri tíma, hægt yrði að mala jafnóðum eftir því sem þörf krefði og þannig fengist ferskara mjöl.26

Í svörum ráðamanna til Landsnefndarinnar var stung ið upp á því að litlum myllum sem fólk gæti leigt sér aðgang að yrði komið upp nálægt kaupstöðum. Thodal og Ólafur nefndu Hólminn í Reykjavík, Hafnarfjörð, Borgarfjörð og Ísafjörð sem mögulegar upphafsstað setningar til að kynna hugmyndina fyrir landsmönnum og sýna þeim fram á nytsemina. Þeir lögðu jafnframt til að kvarnarsteinar og litlar vatns- og vindmyllur yrðu

23 Sólveig Guðmundsdóttir Beck, 2020, 107-111.

24 Sólveig Guðmundsdóttir Beck, 2020, 109-111.

25 Gísli Gunnarsson, 2017, 230-231.

26 Sigurður Ólafsson, 1893, 169.

20 * ANTIKVA

fluttar inn frá Noregi og Danmörku. Í apríl 1776 var formlega tilkynnt með bréfi til allra sýslumanna á Ís landi að hafinn yrði innflutningur á ómöluðu korni og að handkvarnir skyldu kynntar fyrir Íslendingum.27 Gripið var til ýmissa ráðstafana til að fá almenning til liðs við verkefnið. Kornið var í fyrstu selt á lægra verði en verð á mjöli heldur hækkað. Innflutningurinn hófst fyrir alvöru árið 1777 en þá bárust hingað rúgur, bygg og hafrar ásamt kvarnarsteinum sem áttu að vera fyrir myndir fyrir innlenda kvarnasmíði. Samkvæmt tilskip uninni frá árinu 1776 átti að dreifa kvarnarsteinum frítt um allt land til þeirra sem höfðu áhuga á að nota þá og smíða nýja. Einhver dráttur varð þó á þessu og var nokkur óánægja meðal sýslumanna vegna ójafnrar dreifingar. Óljóst var hversu margir kvarnarsteinar áttu að vera gefins, hvernig átti að skipta þeim eða hvenær innlend framleiðsla væri orðin nægilega mikil til að hætta mætti innflutningi kvarnarsteina. Árið 1779 var því gefin út önnur konungleg tilskipun þess efn is að fluttar skyldu 200 kvarnir til Íslands til ókeypis dreifingar og jafnframt var verð á korni lækkað aftur um þriggja ára skeið. Engar kvarnir seldust árið árið 1780 sem bendir til að þær hafi verið gefnar það árið og þá ef til vill komist til skila.28 Markmiðið var að dreifa korni og handkvörnum sem víðast og næstu ár og ára tugi var innflutningur korns smám saman aukinn en dregið úr innflutningi á mjöli.29

FYRSTU KVARNARSTEINARNIR

OG MYLLURNAR

Landsmenn voru hvattir til að smíða kvarnarsteina og byggja myllur. Þegar árið 1775 var fenginn hingað sjálenskur kornbóndi og kvarnarsteinasmiður, Ole Nielsen, og nutu íbúar Rangárvalla sýslu og Árnessýslu góðs af kennslu hans. Einnig var horft til þeirrar kunnáttu í kvarnarsmíðum sem til staðar var í Skafta fellssýslum en þar var nóg til af kvörnum þegar árið 1779. Árin 1780-1781 kom út ritgerð eftir Sæmund Magnússon Hólm (1749-1821) um nýtingu melgresis í sýslunum, með leiðbeiningum til að tryggja góða

27 Sólveig Guðmundsdóttir Beck, 2020, 111.

28 Sólveig Guðmundsdóttir Beck, 2020, 122-128.

29 Sólveig Guðmundsdóttir Beck, 2020, 111-122.

uppskeru, safna, meðhöndla og geyma kornið, um framleiðslu kvarnarsteina og notkun handkvarna.30 Ólafur Olavius sem ferðaðist um Ísland árin 17751777 nefnir líka nokkra menn í Eyjafjarðasýslu og Húnavatnssýslu sem gerðu kvarnarsteina og þeirra á meðal voru myllusmiðir.31

Myllur voru kynntar fyrir Íslendingum með ýmsum hætti. Teikning af vatnsmyllu eftir Ólaf Ólafsson húsasmíðameistara á Kóngsbergi í Noregi var prentuð í nokkru upplagi og send hingað til dreifingar laust fyrir 1780 og einnig birt í kennsluriti um myllur sem kom út árið 1781 eftir Bjarna Einarsson sýslumann í Barða strandarsýslu.32 Bjarni byggði sjálfur litla vatnsmyllu á jörð sinni Haga árið 1778 með hjálp frá norskum sjó manni, Engelbret Larsen Hammer, sem var lærlingur myllubónda í Krossavík í sömu sýslu. Jón Egilsson á Kirkjubóli í Ketildalahrepp hafði auk þess byggt aðra slíka myllu.33 Í ritkorni Bjarna eru leiðbeiningar um hvernig byggja megi myllur yfir læki með torfi, grjóti, timbri og járni.34 Þegar í ágúst árið 1780 höfðu þrjár litlar vatnsmyllur verið byggðar til viðbótar, ein í Eyja firði, ein í Dalasýslu og ein í Gullbringusýslu. Þegar ritgerð Bjarna kom út voru vatnsmyllurnar í Barða strandarsýslu orðnar fimm og árið 1782 byggði séra Halldór Finnsson í Hítardal í Mýrasýslu líka myllu. Á næstu árum var ritgerðinni dreift um allt land og hef ur vafalaust haft áhrif og einhverjar vatnsmyllur hafa sennilega verið smíðaðar með hliðsjón af teikningu Ólafs Ólafssonar.35

Til að hvetja fólk enn frekar til dáða voru veitt verðlaun fyrir smíði kvarnarsteina og myllna árin 1781-1790 og er vitað um 44 einstaklinga á Íslandi á þessu tímabili sem voru verðlaunaðir fyrir kvarna rsteina gerð eða myllusmíðar. Meðal verðlauna hafa voru sjö myllusmiðir á mismunandi stöðum á landinu: séra Magnús Ólafsson í Berufirði í Suður-Múla sýslu,

30 Sæmundur Magnússon Hólm, 1958, 102-139.

31 Ólafur Olavius, 1965a, 73-75; Ólafur Olavius, 1965b, 205-207.

32 Bjarni Einarsson, 1781, 19-21; Korn og kvörn, 1980, 31.

33 Sólveig Guðmundsdóttir Beck, 2020, 129.

34 Bjarni Einarsson, 1781, 3-21.

35 Sólveig Guðmundsdóttir Beck, 2020, 129-130.

Fornleifarannsókn - fjárhús, mylla

og tóft * 21

Steingrímur Halldórsson bóndi og handverksmaður á Hnappavöllum í Austur-Skaftafellssýslu, Guðmundur Jónsson vinnumaður og handverksmaður í Görðum á Álftanesi í Gullbringusýslu, Páll Sveinsson hreppstjóri, bóndi og silfursmiður á Steinsstöðum í Skagafirði, Benedikt Björnsson bóndi og handverksmaður á Garðsá í Eyjafjarðarsýslu, Björn Thorlacius Halldórsson kaup maður á Húsavík í Þingeyjarsýslu og Jón Jónsson bóndi og handverksmaður á Mýrlaugsstöðum í sömu sýslu sem einnig fékk verðlaun fyrir kvarnarsteina.36

Ríkissjóður bætti um betur með því að gefa framleiðslu kvarnarsteina og verslun með þá frjálsa á Íslandi. Frá og með mars 1784 var almenningi heimilt að ná sér í kvarnarsteina með hvaða hætti sem best þótti og kvarnarsmiðir máttu selja handverk sitt til kaupmanna eða milliliðalaust til landsmanna eftir því sem þeir sjálfir kusu. Engin verðstjórnun virðist hafa verið í gangi né heldur verður séð að ríkisvaldið hafi ætlað sér að græða á þessu en gosið í Lakagígum 1783-1785 og móðuharðindin þar sem fólk svalt heilu hungri hafa þar sennilega haft einhver áhrif. Stjórnvöld virðast síðan hafa hætt afskiptum sínum af kvarnarsteinagerð landsmanna upp úr 1790 en þá hefur verið gert ráð fyrir að búið væri að koma verkefninu af stað og að þeir myndu halda framleiðslunni áfram upp á eigin spýtur.37

MYLLA Á HVERJUM BÆ

Íslendingar sem höfðu löngum þurft að sætta sig við of lítið og lélegt mjöl virðast hafa tekið nýjungunum fagnandi eða eins og heimildarmaður þjóðháttasafns Þjóðminjasafnsins komst að orði: „Ástæðan fyrir myllufjöldanum hér á landi var sú, að mjöl sem flutt var inn var vont. Ómalað korn var betra, auk þess sem nýmalað er alltaf betra en geymt. Vont var að nota innflutta mjölið í slátur. Þegar það var sýrt, grotnaði það niður í syrju.“38 Upphaflega var gert ráð fyrir að myllur og handkvarnir yrðu notaðar samhliða eða að þær síðarnefndu gætu leyst þær fyrrnefndu af í vetrarfrostum. Fólk hefur byrjað á því að koma sér upp

36 Sólveig Guðmundsdóttir Beck, 2020, 130-132.

37 Sólveig Guðmundsdóttir Beck, 2020, 135-136.

38 ÞÞ 14611.

handkvörnum en þungt og erfitt var að snúa þeim og kalt og dimmt þar sem þær oft stóðu, í frambænum eða göngunum. Mikil framför var því að fá myllur til að mala kornið, ekki síst fyrir konur, börn og gamalmenni sem oft voru sett í stritið við handkvarnirnar.39

Bygging myllu var umfangsmeira verk en margir tóku þó áskoruninni og þegar kom fram á síðari hluta 19. aldar voru vatnsmyllur orðnar verulega algengar á Ís landi. Við leit að myllum í svörum við spurningaskrám þjóðháttasafns Þjóðminjasafnsins koma upp 528 svör víðs vegar að af landinu og í hverju svari er sagt frá um einni til tuttugu myllum. Þó er ljóst að ekki hafa upp lýsingar um allar myllur ratað til þjóðháttasafnsins því vitað er að þær hafa fundist víðar. Lagt var af stað með það markmið að koma upp hverfismyllum sem nokkrir bæir gætu samnýtt en miðað við svörin er ekki of mik ið sagt að þegar fram í sótti hafi verið mylla nánast á hverjum bæ eins og til dæmis í Fljótsdalshéraði: „Þær

39 Anna Sigurðardóttir, 1985, 144-145; Korn og kvörn, 1980, 31.

22 * ANTIKVA
Mynd 10. Teikning Ólafs Ólafssonar húsasmíðameistara sem var dreift um Ísland í kringum 1780.

voru á flestum bæjum þar sem skilyrði voru til þess, þ.e.a.s. nokkuð vatnsmikill lækur. Og víða voru þær, þar sem vatn var svo lítið að ekki var hægt að mala nema þegar lækurinn var í vexti. Urmull örnefna minnir á myllurnar, t.d. Myllubotn, Myllufoss, Mylluklettur, Mylluvað o.s.frv. Enginn man lengur hvað þessir staðir hétu áður en myllurnar voru byggðar.“40 Séra Vigfús Ormsson á Valþjófsstað (1789-1836) var sagður hafa látið reisa fyrstu vatnsmylluna á Héraði enda var mylla þar um miðja 19. öld.41 Síðustu myllurnar á Héraði voru á Hallormsstað og Galtastöðum ytri í Hróarstungu, Fossvöllum í Jökulsárhlíð og Urriðavatni í Fellum, notaðar fram undir 1920 og stóðu eitthvað lengur, auk myllu sem byggð var af vanefnum í Finnstaðaseli í Eiðaþinghá árið 1906 og notuð í fáein ár.42 Í svörum við spurningaskrám þjóðháttasafnsins eru aðeins í Múlasýslunum tveimur nefndar um 150 myll ur svo óyggjandi sé og fram kemur að þær hafi verið fleiri. Sagt er frá myllum í öllum hreppum nema hvað svör hafa ekki borist um Geithellnahrepp, Fáskrúðs fjarðarhrepp, og Seyðisfjarðarhrepp en örnefni og aðr ar heimildir sýna að þær hafa líka verið þar. Myllan við Myllulæk í Dölum við Fáskrúðsfjörð var þó ekki í notkun eftir 1880.43 Myllulækir voru einnig við Seyðisfjörð, annar á Brimnesi og hinn á Sörlastöðum, smálækur sem „hafði grafið sig niður og rann mik ið neðanjarðar.“ Á báðum stöðum voru myllusteinar þegar örnefnaskráning fór fram á síðari hluta 20. ald ar.44 Þriðja myllan við Seyðisfjörð var upp af Vestdals eyri við þrengingu á Vestdalsá í gljúfrinu milli fossa og hana smíðaði Magnús Sigurðsson, bóndi á býlinu Fossi. Mynd af myllu Magnúsar er í bókinni Ísland Howels sem kom út aldamótaárið 1900 en nú eru um merki um hana nánast horfin.45 Fjórða myllan var svo sú sem grafin var upp í Mylluholti í landi Fjarðar.

40 ÞÞ 1968; sjá einnig ÞÞ 7489.

41 ÞÞ 1968; ÞÞ 2201.

42 ÞÞ 1968.

43 Ö-Dalir a; Ö-Dalir b.

44 Ö-Brimnes; Ö-Sörlastaðir.

45 Elín Ósk Hreiðarsdóttir, Kristborg Þórsdóttir og Kristjana Vilhjálmsdóttir, 2019, nr. 252:260; Frank Ponzi, 2004, 159.

Í Borgarfirði eystra eru tilgreindar rúmlega 20 myllur og talið að þær hafi verið fleiri og í Loðmundarfirði, næst fyrir norðan Seyðisfjörð, var vatnsmylla á hverjum bæ nema kannski í Sævarenda, – sem sé um átta myllur. Heimildarmaðurinn, Sigurður Jónsson frá Seljamýri, sagðist hafa verið „síðasti mylluvörður“ í firðinum en hann var 14 ára þegar Seljamýrismyllan var lögð niður árið 1914.46 Staðið var yfir myllunum eða þá að gá þurfti að þeim mörgum sinnum á sólarhring. Hæfilegum skömmtum af korni var hellt í trektlaga kornstokk yfir kvarnarstokknum þar sem kvarnarsteinarnir voru láréttir hvor yfir öðrum. Sá neðri haggaðist ekki því ásinn sem stóð upp úr mylluhjólinu lék laus í honum en var hins vegar festur við þann efri sem snerist.47 Myllan mátti ekki ganga ef kvarnarstokkurinn var tómur því það sleit steinunum.48 En kvarnarstokkurinn mátti þó heldur ekki yfirfyllast: „Ekki mátti mjölið safnast svo mikið í kassann, að það næði upp fyrir neðri steininn. Þá gat það farið inn á milli steinanna, og var það kallað að myllan æti upp í sig, en þá klesstist mjölið í steinanna og var þá sagt að myndaðist gljái, og varð þá að meitla mjölið úr steinunum og þótti vont verk.“49

46 ÞÞ 14611; ÞÞ 2081. 47 ÞÞ 7463. 48 ÞÞ 2474. 49 ÞÞ 7463.

mylla og tóft * 23
Fornleifarannsókn - fjárhús,
Mynd 11. Mylla milli fossa við Vestdalsá. Myndin er úr bókinni Ísland Howells, bls. 159.

Á botni kvarnarstokksins „var gat, sem hægt var að loka með dragloki“ og niður um það þurfti að sópa mjölinu. Ílátið undir kvarnarstokknum sem tók við mjölinu gat verið kassi, trog, stampur eða hálftunna.50 „En ekki þótti okkur mjög skemmtilegt að þurfa að sitja í mylnunni hálfa og heila dagana, sópa mjölinu frá steinunum og segja til ef eitthvað fór aflaga“, skrifaði Ingibjörg Jónsdóttir sem á árunum 1850-1860 sat yfir myllu föður síns í gili skammt frá bænum Djúpadal í Gufudalssveit í Austur-Barðarstrandar sýslu.51 Til að minnka gæsluna fann Össur Guðbjarts son á Lága núpi í Rauðasandshreppi upp á því að „binda fuglsvæng með vír við efra kvarnarsteininn“ í myllu við Kollavíkurá og „lét hann sópa mélinu niður“ um gatið í kvarnarstokknum í kassann undir kvörninni. „Þess vegna þurfti hann ekki að vitja myllunnar nema einu sinni á sólarhring, en nokkuð langt var að fara, og var að þessu hyggindabragði karls mikill vinnusparnaður.“52 Álíka brögðum var víðar beitt og notaðir vængir eða kústar sem sópuðu mjölinu niður.53 Myllusmiðurinn Eggert Helgason kom líka með ýmsar tæknilegar lausnir sem minnkuðu gæsluþörfina: Dettiloka í rennu stokknum sem féll niður þegar kornið var þrotið beindi vatninu fram yfir spjöldin í mylluhjólinu þannig að það stöðvaðist og stöng tengd möndlinum stóð upp úr þaki mylluhússins og veifaði hvítu spjaldi eða keramikbroti meðan hjólið snerist en stöðvaðist þegar snúningurinn hætti þannig að sást úr fjarlægð.54

Getið er um myllutóftir og stundum um fleiri en eina á sömu jörð. Nýjar myllur voru byggðar ef þær gömlu reyndust ekki nógu vel og í sumum tilvikum þurfti að velja betri staðsetningu. Myllurnar „klúktu á lækj arbökkum eða voru byggðar í botni breiðra gilja þar sem lækur féll eða lítil á, gjarnan þar sem bugur varð á

50 ÞÞ 15273b; ÞÞ 7463; Eggert Helgason, 1896, 174.

51 Ingibjörg Jónsdóttir, 1921, 72.

52 Þ.e. í Vestur-Barðastrandarsýslu, sjá: Jóhannes Davíðsson, 1978, 151152.

53 Vængur sópaði t.d. mjölinu niður í myllu á Urðarteig í Beruneshreppi í Suður-Múlasýslu, sjá: ÞÞ 2066, en á Beinakeldu í Torfalækjarhreppi í Húnavatnssýslu var notaður kústur: Erlendur G. Eysteinsson, 2000, 109. Einnig er getið um „sópfjöður“ sem hreyfði við korninu í kornstokknum svo að rennslið stöðvaðist ekki, sjá: ÞÞ 7463.

54 Eggert Helgason, 1896, 167, 170-173, 176-177.

læknum, sem auðveldaði að grafa beina rás fyrir vatnið svo að það ætti skamma leið að myllunni og aftur frá henni í lækinn.“55 Sums staðar þurfti að leiða vatnið um langan veg og var þá fyrst grafinn leiðsluskurður með litlum halla að uppistöðulóni og vatnið síðan leitt úr lóninu um brattari rennu að myllunni.56 Hið ákjós anlega var þó að hægt væri að nýta bæjarlækinn til að knýja mylluna og hafa hana sem næst bænum. Þótt myllur væru algengar voru sumar líka nýttar fyrir fleiri heimili og oft fengu nágrannar malað korn á næsta bæ. Að sögn heimildarmanna var um hjálpsemi að ræða fremur en að myllueigandinn hefði beinan hagnað af því en líklega hefur þá greiði komið á móti greiða.57 Friðrik Sigurjónsson (f. 1897) lýsir þessu vel:

Faðir minn, Sigurjón Hallgrímsson, hafði myllu við Vesturdalsá og malaði þar korn fyrir sig og bændur úr nágrenninu. Sennilega hefur verið malað hér fram um 1910 eða 1912. Ég man vel eftir, þegar bændur voru að koma með kornið og sækja síðan mjölið. Það var veitt kvísl úr ánni til hliðar og byggt þar mölunarhús úr torfi og grjóti. Útbjó faðir minn þetta allt sjálfur. Smíðaði stokka og ás með spjöldum sem vatnið var látið snúa og sem sneri kvarnarsteinunum sem síðan möluðu kornið. Sá pabbi um þetta allt sjálfur, hefur sjálfsagt treyst sér best til að fylgjast með þessu og til að laga hlutina ef eitthvað var að, því faðir minn var lærður trésmiður og mjög hagsýnn, enda mjög eftirsóttur við allar húsbyggingar og viðgerðir eftir því sem hann gat við komið. Ég man vel þegar hann var að bera kornið að og frá myllunni, sem var töluverðan spöl frá bænum. Það var upp bakka og brekku að sækja þegar farið var heim. Var þetta stundað sem aukaverk kvölds og morgna og hefði sennilega þótt góður ábætir nú á dögum. […] Seinni árin sem hann malaði, byggði hann myllu á lind hér heima í túninu, og veitti þar vatni að til viðbótar. Var miklu þægilegra að stunda mölun þar, en ekki var

55 ÞÞ 2081.

56 ÞÞ 2055; Eggert Helgason, 1896, 168-169. Lengsti leiðsluskurðurinn hefur vafalaust verið á jörðinni Beinakeldu í Húnavatnssýslu þar sem Erlendur Eysteinsson leiddi vatn um fjögurra km leið að myllu sem var í notkun árin 1895-1910. Hefur þetta verið einstakt mannvirki á sínum tíma. Sjá: Erlendur G. Eysteinsson, 2000, 107-110.

57 ÞÞ 2096; ÞÞ 2474; Ingibjörg Jónsdóttir, 1921, 72; Jóhannes Davíðsson, 1978, 145.

24 * ANTIKVA

malað þar nema fá ár, enda þá farið að flytja inn malað korn og hættu þá allir að stunda þetta. Ekki veit ég til þess að faðir minn setti neitt fyrir mölunina, en ef til vill hefur honum verið borgað eitthvað í vinnu eða einhvers konar greiða. Það var ekki siður þá, að fá borgun fyrir hvert handtak, í það minnsta ekki í peningum. En góðar voru lummurnar, sértaklega úr bankabyggsmjölinu og vildi ég ekki skipta á þeim og kremtertunum sem svo mjög tíðkast nú á dögum.58

Sumar myllur voru í sameign bæja og þá stundum stað settar miðja vegu á milli þeirra. Þannig áttu Fagridal ur og Víðihóll á Hólsfjöllum í Norður-Þingeyjarsýslu saman myllu sem stóð við á, sem var „veitt á milli bæj anna. Um 20 mín. gangur var í mylluna“ og „malað var sína vikuna frá hvorum bæ.“ Sú mylla var enn í gangi árið 1912.59 Í þjóðháttasafni Þjóðminjasafnsins eru margar lifandi myllulýsingar. Þorsteinn Magnús son (f. 1902) segir frá myllunni á Höfn í Borgarfirði eystra sem hann taldi hafa snúist alla búskapartíð afa síns og nafna frá því um 1860 en sjálfur mundi hann eftir henni frá tíð föður síns:

Myllan var drifin af bæjarlæknum, sem var hér rétt við bæjarvegginn. Lækurinn var stíflaður lítið eitt fyrir ofan bæinn á þann hátt, að alldigurt rekatré, ég giska á um 10-12 þumlungar í þvermál, hafði verið sagað í sundur í 2 jafnþykk stykki, þau voru kölluð bök hér um slóðir og annað bakið síðan sett fast í botninn þvert yfir lækinn, endar þess grópaðir inn í lækjarbakkana beggja megin, svo að það haggaðist ekki, á hverju sem gekk. Þarna var stíflan fengin í lækinn. Myllan sjálf tel ég að hafi verið hér um bil 6-8 metrum neðar en stíflan. Frá henni lá tréstokkur um 8 þumlungar á kant og endaði hann í lækjarbakkanum rétt ofan við stífluna. Þar var renniloka úr tré á honum, sem var opnuð þegar myllan var sett í gang og fékk hún þá að sjálfsögðu til sinna nota þann hluta af læknum, sem hún þurfti. En lækurinn er það vatnsmikill, að hún þurfti hann ekki að jafnaði allan. Þessi mylla var mikið notuð og sennilega lengur en slíkar myllur víðast

annars staðar. Ég man eftir, að malað var í henni allt fram til ársins 1919. [...] En kofinn, með tilheyrandi var við lýði fram um 1930. Og kvarnarsteinarnir eru hér til enn, reyndar 4 fremur en 2 því hér var líka til handsnúin kvörn í framhúsi. Það eru einar af mínum fyrstu bernskuminningum, að gamall maður hér greip í hana og malaði stundum „bankabygg“ í lummur og voru þær kallaðar „grjónalummur“ og þóttu hnossgæti. En ekki mun þeirri kvörn hafa verið snúið eftir að hann féll frá. En vatnsmyllan gekk miklu lengur eins og ég gat um áður. Það var venja hér, að mala „bankabygg“ og nota það mjöl í blóðmör að 1/3 móti rúgmjöli og þótti það betra en úr rúgmjöli eingöngu. „Grjónalummur“ voru að sjálfsögðu stundum bakaðar úr því líka, svo lengi sem vatnsmyllan var í gangi.60

Mylla var einnig við Teigará á Burstarfelli og um hana segir eftir lýsingu Einars Guðmundssonar sem þar var heimilismaður frá árinu 1910:

Vatnið var leitt eftir 4-5 metra löngum stokki inn í kofann en hann var hlaðinn úr torfi og grjóti. Vatnið skall á spöðum eða spjöldum sem voru fest á eintrjáning, uppmjóan, sá hét spjalda karl. Átta spjöld voru á karlinum og kringum þau járngjörð er hélt þeim saman. Járnfleinn gekk úr karlinum niður í hellu í vatnsstokknum og annar fleinn upp úr mjórri endanum, sá gekk upp í gegnum kvarnar stokkinn, kvarnarsteinana og endaði í korntrektinni. Kvarnarstokkurinn tók við mjölinu og í honum voru steinarnir. Neðri steinninn var 50 cm í þvermál og 8 cm þykkur en sá efri 51 cm í þvermál og 8 cm þykkur nema klöppuð skál í hann miðjan 12 cm í þvermál þar sem kornið úr trektinni sáldraðist niður og þaðan niður á milli steinanna. Korntrektin var á að giska 40 cm há og tók u.þ.b. ¼ úr poka, mjókkaði niður í auga sem járnfleinninn lék í. Hún var fest við slá er lá yfir kofann. Þegar stöðva þurfti mylluna var skotið staur niður á milli spjaldanna á spjaldakarlinum og hann skorðaður þannig fastur.61

60 ÞÞ 2050.

61 ÞÞ 2474.

Fornleifarannsókn - fjárhús, mylla

tóft * 25
og
58 ÞÞ 2079. 59 ÞÞ 2086.

HVERNIG BYGGJA SKAL MYLLU

Myllur voru misjafnar að stærð og afköstum. Sums staðar var smíði þeirra ábótavant og víða var ekki nóg vatnsafl nema í vatnavöxtum.62 Hagleiksmenn meðal bænda og búaliðs byggðu myllur og sumir hafa jafnvel haft atvinnu af því eins og Jakob Jónsson (f. 1823), sem kallaður var Myllu-Kobbi, en hann fór um og setti upp vatnsmyllur fyrir fólk, líklega einkum í heimabyggð sinni í Skagafirði.63 Á Vopnafirði var Nikulás Höjgaard smiður talinn hafa átt þátt í myllusmíði frá því hann fluttist þangað um 1850 og Jóhannes Einarsson á Hrappsstöðum sem kom um 1880 var kallaður braut ryðjandi um vatnsmyllugerð í byggðarlaginu.64 Þá er Jónas Símonarson á Svínaskála við Berufjörð nefndur smiðssnillingur en hann kynntist myllum í Noregi og hafði vatnsknúið sagverk og kornmyllu með lóðréttu hjóli við Beljanda upp úr 1880.65 Einstaka myllur á Íslandi voru með lóðréttu hjóli en algengast var þó lárétt hjól á lóðréttum möndli eins og á myllunni sem grafin var upp í Firði og á flestum þeim sem lýst er í þjóðháttasafni Þjóðminjasafnsins.66

Heimildarmennirnir voru fæddir í kringum aldamótin 1900 og gátu sagt frá myllum sem feður þeirra byggðu og sem voru í notkun á seinni hluta 19. aldar og fyrstu áratugum 20. aldar. Frá árinu 1893 er einnig til ritgerð um hvernig hanna skuli góða myllu eftir Sigurð Ólafsson, mann með reynslu og verkþekkingu sem var samtíma myllusmiðunum sem heimildarmenn þjóðháttasafnsins sögðu frá. Sigurður tíundar mikilvægi halla og lengdar vatnsrennunnar, ásamt tölu og lengdar spjalda í möndlinum; samspil þessara þátta skiptu sköpum fyrir snúningshraða og afköst hverrar myllu. Halli vatnsrennunnar var oftast hafður 1,5-2 fet (43-

62 ÞÞ 1968.

63 Sérvitur, en aðaleinkenni hugkvæmni, 1960, 9.

64 ÞÞ 2055; ÞÞ 2202.

65 ÞÞ 2091; ÞÞ 2097.

66 Myllur með lóðréttu hjóli voru t.d. á Svínaskála við Reyðarfjörð og á Skriðuklaustri í Fljótsdal: „Þar var svonefnt yfirfallshjól. Það var stórt hjól sem fest var á róð á ás, sem gekk inn í mylluna og snúningi beitt með tannhjólum á láréttan snúning. Á róð hjólsins voru skúffur sem vatnið bunaði ofan í og þegar sú skúffa var full, rann það í næstu skúffu, svo þegar skúffurnar á þeirri röð hjólsins voru nær fullar, fór hjólið að snúast og skúffurnar á þeirri hlið að hvolfa úr sér vatninu. Til að snúa þessu hjóli þurfti mjög lítið vatnsafl.“ ÞÞ 1967.

57 cm) á 6 álna (3,42 m) vegalengd. Renna af þessari lengd, þ.e. 6 álnir, sem gjarnan var 7 þumlunga (16,819,6 cm) djúp, var breiðari í efri endann, 8-9 þumlungar (19,2-25,2 cm) og mjókkaði niður í 5 þumlunga (1214 cm) í neðri endann. Þegar hún var full í báða enda var vatnið talið nægilegt. Sigurður mælti hins vegar með því að hún væri látin hallast um helmingi meira og um leið víkkuð í 15 þumlunga í efri endann svo vatnsflæðið héldist jafnt eða þannig að nóg vatn væri bæði í efri og neðri enda. Helmingi meira vatni var þá veitt á mylluna með tvöföldu afli sem gaf fjórfaldan vinnukraft.67 Undir þetta tók myllusmiðurinn Eggert Helgason í grein árið 1896 og benti á að enn mátti efla vatnskraftinn með því að lengja rennuna og auka hallann í jöfnu hlutfalli. Lykilatriði var að jafnt hlutfall væri milli halla og lengdar.68 Stundum var tyrft eða byggt yfir rennuna til að verja hana fyrir frosti.69

Misjafnt var hve mörg spjöld voru í mylluhjóli en oft voru þau á bilinu átta til átján. Miðað við að hvert spjald væri um 1 alin (57 cm) á lengd og spjaldahringurinn þá 2 álnir (1,14 m) að þvermáli en rúmlega 6 álnir (3,42) að ummáli varð hringferðin löng og hjólið komst ekki nema fáa snúninga á mínútu. Öll löngu spjöldin þurftu að vaða gegnum bununa og fengu auk þess töluverða bakskelli, ekki síst ef lítill halli var á rennustokknum. Sigurður vildi því fækka spjöldunum í sex til sjö og stytta þau í 12-15 þumlunga (28,8-42 cm) þannig að spjaldahringurinn væri einungis rúmar 3 álnir (1,71 m) að ummáli og 1 alin (57 cm) að þvermáli. Þar með styttist hringferðin og mylluhjólið ætti vel að komast 60 snúninga á mínútu með sama vatnsmagni og mylla með lengri spjöldum sem færi ekki nema tuttugu. Mylla með færri og styttri spjöldum, hæfilegri lengd og halla á rennu, gat hæglega snúið kvörninni og malaði þrefalt meira en mylla með fleiri og lengri spjöldum. Þegar svo myllan fór að snúast um 40-50 snúninga varð sveifluaflið svo mikið að hraðinn gat aukist um allt að helmingi. Sumar myllur fóru 80-90 snúninga á mínútu og möluðu tæplega 50 kg (100 pund) á dag með kvarnarsteinum

67 Sigurður Ólafsson, 1893, 170-171.

68 Eggert Helgason, 1896, 171.

69 Eggert Helgason, 1896, 173.

26 * ANTIKVA

sem voru 20 þumlungar (48-56 cm eða um 0,5 m) að þvermáli. Hins vegar fundust líka myllur sem möluðu aðeins tæplega 10 pund (5 kg) með sama vatnsmagni og útbúnaði að öðru leyti en því að vatnshallinn var minni og spjöldin stærri og fleiri.70 Það töldust „góð afköst ef korntunnan var möluð á sólarhring“ 71 en þá hefur verið miðað við hálfmjölstunnu sem tók um 47 kg eins og stundum voru settar undir kvarnarstokkinn. Ef vatnið var lítið möluðu myllur með fáum stuttum spjöldum að vísu ekki eins stöðugt og myllur með mörgum löngum spjöldum en á móti kom að þær möluðu tvöfalt meira í leysingum og stórrigningum.72

Fleiri leiðir voru þó færar til að gera góða myllu. Eggert Helgason fór þveröfuga leið, mjókkaði spjöldin og jók

70 Sigurður Ólafsson, 1893, 171-173.

71 ÞÞ 1968.

72 Sigurður Ólafsson, 1893, 173.

fjölda þeirra í allt að sextán, styrkti þau með kröppum á milli þannig að annað hvort spjald gekk inn í möndulinn en annað hvort í krappana sem samtímis héldu vatninu frá honum. Þá lét hann rennustokksendann liggja inn yfir mylluhjólið þannig að spjöldin gengu undir hann svo vatnið kom alltaf á þau þegar þau sneru best við. Með þessu móti jókst vatnskrafturinn líka.73

Stærð kvarnarsteinana skipti líka máli fyrir afköstin og þurfti efri kvarnarsteinninn að vera um 0,5 m í þvermál, 5-6 þumlunga þykkur (12-16,8 cm þykkur) og vega 50 kg til að geta malað þyngd sína af korni á dag. Með því að leggja annan jafn stóran stein ofan á hann, eða eitthvað annað af álíka þyngd, mátti hins vegar auka afköstin í 75 kg. Stærri og þyngri kvarnarsteinn, 28 þumlungar (0,67-0,78 m) að þvermáli og 6 þumlunga

73 Eggert Helgason, 1896, 170-171.

Fornleifarannsókn - fjárhús, mylla og tóft * 27
Mynd 12. Myllan á Keldum. Ljósmynd: Þór Hjaltalín.

Kort 1. Myllutóft [2048-30].

(14,4-16,8 cm) þykkur gat malað yfir 100 kg á dag.74

Yfirleitt var stór þró grafin í kringum mylluhjólið sjálft og mátti vera vandlega hlaðin að innan „úr grjóti einu saman, eða örþunnum torfflísum á milli.“ Veggir myllu hússins sjálfs þurftu að vera „vandaðir og vel þykkir,“ einkum sá, sem sneri undan hallanum, um 4-5 fet (1,2-1,5 m) á þykkt neðst, grjót hlaðinn að utanverðu, svo langt upp, að nægði til að standa á móti hallanum. Mylluhúsið var oft ekki mikið meira en 1 fm að innanmáli en það þurfti að rúma innviði myllunnar og kornið. Yfir þróna með vatnshjólinu voru lagðar þverslár og á þeim stóð kvarnarstokkurinn á stólpum. Upp af honum var lítið tréhús yfir kvörninni og kornstokknum. Reft var yfir mylluhúsið og þá

74 Sigurður Ólafsson, 1893, 174.

haft nægilega hátt til lofts til að hægt væri að hvolfa úr íláti í kornstokkinn.75 Dyr voru á húsinu þannig að einn maður komst inn og þegar fólk var að athafna sig í myllunni þurfti að gæta þess að treflar eða annað laushangandi festist ekki í henni en því miður urðu stundum slík slys.76

Flestar litlu íslensku bændavatnsmyllurnar eru horfnar núna nema fáeinar sem hafa verið endurgerðar. Á Keldum var mylla í notkun til ársins 1916 og stóð mylluhúsið áfram uppi. Þegar þar síðan fundust leifar gangverks, kvarnarkassa og kvarnarsteina árið 1998 var myllan endurgerð og er hún varðveitt með öðrum bæjarhúsum á Keldum í húsasafni Þjóðminjasafnsins.77

75 Eggert Helgason, 1896, 168-9; Sigurður Ólafsson, 1893, 173.

76 ÞÞ 2141; ÞÞ 2163; ÞÞ 2185.

77 Á Keldum var mylla að minnsta kosti frá því á fyrstu áratugum

28 * ANTIKVA

Einnig má nefna mylluna í Kirkjuhvammi við Hvamms tanga sem var aflögð um 1900 en endurbyggð árið 1996 og síðan haldið við.78 Þá vann Þorsteinn Oddsson fyrrum bóndi á Heiði að endurgerð vatnsmyllu þar sem var notuð fram á þriðja áratug 20. aldar og stóð til að hún færi á Byggða safnið á Skógum.79 Loks hefur vatns mylla með lóðréttu hjóli varðveist áföst við byggingu Rjómabúsins á Baugsstöðum austan Stokkseyrar, en eigandi hennar, Siggeir Pálsson, endurgerði hana á áttunda áratugnum.80 Myllan hefur verið friðuð ásamt öðrum mannvirkjum búsins.81

FORNLEIFARANNSÓKN

SVÆÐI D

Ekki þótti gerlegt að koma gröfu að svæðinu nema með miklum tilkostnaði og var það því stungið upp og opnað með stungurekum. Svæðið var ójafnt og grunnt á minjarnar; trúlega hefðu þær raskast ef notast hefði verið við vélgröfu. Tóftin var að mestu sokkin undir yfirborðið en þegar grasrótin var fjarlægð kom í ljós að steinar í innri vegghleðslu tóftarinnar stóðu upp úr. Heildarstærð á uppgraftarsvæði kringum mylluna var 18x8,5 m og dýpt 0,5-1 m.

TORFVEGGIR

Veggir myllutóftarinnar voru hlaðnir úr torfi og að hluta til úr steinum. Þar sem op var á austur- og vesturhlið tóftarinnar fyrir aðrennslis- og frárennslisvatn skiptust veggirnir í tvo hluta, nyrðri vegg [675] og syðri vegg [623], [648] og [666]. Tóftin stóð austan undir lágri brekku og féll inn í hana þannig að steinhleðslan við ytri veggi umlukti hana ekki heldur náði einungis að brekkugrunninum þar sem hún féll inn í brekkuna. Ytri steinhleðslan var hæst austan við tóftina, þar sem brekkan er lægst, en lækkaði svo og hvarf á norður-

19. aldar en vatnsþurrð var vandamál og þegar leið á öldina var reynt að byggju myllur á fleiri stöðum á jörðinni. Þeirra á meðal var mylla með lóðréttu hjóli utan á mylluhúsinu sem var rifin árið 1895 og endurgerð með hefðbundnu íslensku lagi, undirhjóli inni í myllukofanum og vatnsrás gegnum gaflhlað hans þar sem hjólið tók við vatninu og hefur sú mylla varðveist. Þór Hjaltalín, 1999a, 6-7; Þór Hjaltalín, 1999b, 20-21 o.þ.tilv.rit.

78 Kristín Sigurrós Einarsdóttir, 2016, 3.

79 Vatnsknúin kornmylla fer á safnið í Skógum, 1997.

80 Beenhakker, 1976, 2-3.

81 Suðurland: Rjómabúið Baugsstöðum.

og suðurhliðunum þar sem hún féll inn í brekkuna. Steinhleðslan í innri veggjum var talsvert veigameiri, en ólíkt ytri hleðslunni umlukti hún rýmið inni í tóftinni. Í innri hleðslunni voru um 4-5 umför steina með stórgrýti í neðstu röð. Hleðslan var hæst vestan megin þar sem vatninu var hleypt inn og lækkaði svo til austurs þar sem vatnið rann út.

Suðurveggur myllunnar skiptist í þrjá hluta: [623], [648] og [666]. Um var að ræða tvö lög með líku torfi [623] og [648], aðskilin af lagi [666] í miðjum veggnum. Torflag [623] var eystri hluti veggjarins sem steinhleðslan náði utan um þar sem brekkan var lægri. Steinhleðslan endaði í miðjum vegg og við tók lag [666] og eftir það, þar sem veggurinn féll hvað mest inn í brekkuna, tók við torflag [648] án steinhleðslu, þ.e. vestari hluti veggjarins. Hreint og greinilegt torf var í eystri [623] og vestari [648] hlutum veggjarins en lag [666] í miðjum veggnum virtist vera einkennalítið moldarlag með járnútfellingum. Þetta lag teygði sig út fyrir og aðeins niður fyrir vegginn. Líklega hefur lag [666] tengst breytingunni sem varð á veggnum þegar hann féll inn í brekkuna. Vestri hluti veggjarins [623] var að hluta til grafinn inn í brekkuna og náði að steinhleðslu vatnsrennunnar sem lá inn um vesturvegg mylluhússins að myllunni.

Mynd 13. Suðurveggur [623], [648] og [666] myllunnar.

Fornleifarannsókn - fjárhús, mylla

og tóft * 29

Norðurveggur mylluhússins [675] var einsleitari en sá syðri; þar var samfellt torflag sem náði frá vatnsrennunni sem lá inn í vesturhliðina að frárennslisrennunni úr austurhliðinni. Minni halli var á brekkunni norðan megin þannig að norðurveggurinn var ekki eins niðurgrafinn og suðurveggurinn. Steinhleðsla var utan með allri norðurhlið tóftarinnar en náði hins vegar ekki yfir á vesturhliðina.

Í torfi mylluveggjanna bæði norðan og sunnan megin var greinileg gjóska úr Veiðivötnum frá árinu 1477. Þessa gjósku var víða að finna á svæðinu og var stutt niður á hana í náttúrulegum jarðlögum á svæðinu í kringum mylluna.

TORFHRUN

Torfhrun var bæði inni í myllutóftinni og við útveggi hennar. Hún stóð í lágri brekku og féll inn í hana og jafnframt var halli á henni frá vestri til austurs. Vegna þessa halla höfðu veggirnir sigið mest til austurs og torf hrun úr tóftinni var einnig mest við austurhlið hennar. Torfhrun [327] og [549] lá þétt utan við austur vegginn og yfir frárennslisskurðinum sem lá þar frá myllunni. Beint undir torfhruninu var svo gjóska úr Öskju 1875 in-situ. Torfhrun [10660] var líka við norðurvegg tóftarinnar en ekki í jafn þykku lagi og gjóska úr Öskju 1875 in situ var yfir því. Torfhrun inni í tóftinni skiptist í tvö lög: torfhrun yfir A-1875 [568] og torfhrun blandað áfoki með A-1875 [8672].

30 * ANTIKVA
Mynd 14. Aðrennslisskurðurinn [7386] þar sem hann gengur inn í mylluna. Á miðri mynd má sjá leifar tréstokks í skurðinum.

RENNUR – FYLLING

Renna eða skurður lá að myllutóftinni og annar skurður lá frá henni. Aðrennslisskurðurinn [7386] var ofan og vestan við mylluna og frárennslisskurðurinn [6011] neðan og austan við hana. Aðrennslisskurðurinn [7386] var um 9,5 metrar á lengd og lá frá læk sem rann ofan og vestan við mylluna. Skurðurinn var um 0,71,2 m á breidd og mjókkaði nær tóftinni. Talsverðar viðarleifar fundust í þeim hluta hans sem næstur var tóftinni, líklega leifar viðarstokks sem legið hefur á um 2,5 metra kafla næst myllunni og veitt vatninu inn í hana. Viðurinn var nokkuð brotakenndur en naglar fundust á stöku stað bæði í honum og skurðinum í kring. Næst myllunni þar sem skurðurinn gekk inn í hana var hann fóðraður með einfaldri steinhleðslu sitt hvoru megin.

Á 1,5 m löngum kafla ofan við viðarstokkinn var skurðurinn óreglulegri, fylltur með kraðaki lítilla og meðalstórra steina, og kom lítil sveigja á hann. Þar ofan við klofnaði hann í tvennt. Lá þar hliðarskurður frá aðrennslisskurðinum til norðausturs þar sem vatn inu hefur verið veitt fram hjá myllunni. Þar sem hliðarskurðurinn klofnaði frá aðrennslisskurðinum voru stórar steinhellur sem hafa stíflað skurðinn. Líklegast hefur vatnið safnast í lítið miðlunarlón ofan við klofninginn og því svo verið veitt eftir þörfum gegnum mylluna en yfirfallið hefur runnið í hliðar skurðinum fram hjá henni.

Í skurðinum stutt ofan við klofninginn fannst nokkuð vel varðveitt viðarspjald sem samanstendur af fjórum

Fornleifarannsókn - fjárhús, mylla og tóft * 31
Mynd 15. Klofningur aðrennslisskurðarins ofan við mylluna.

40 cm löngum og 10 cm breiðum viðarplönkum negld um saman með fimmta plankanum sem liggur þvert á þá [35336]. Trúlega hefur þetta verið eins konar hleri sem hefur verið notaður til þess að opna og loka fyrir vatnsflæðið inn í mylluna.

Hliðarskurðurinn var nokkuð óreglulegri en aðrennslisskurðurinn [7386] og lá beint undir smárri brekku. Hann var greinilegur þar sem hann klofnaði frá aðrennslis skurðinum en breiddi svo úr sér og hvarf við norðurhlið uppgraftarsvæðisins þar sem vatnið hefur runnið aftur ofan í sama læk og það kom úr. Í hliðarskurðinum var töluvert af A-1875 gjósku sem lá þar yfir eins og teppi. Undir gjóskunni var grátt leirlag [3490] með miklum járnútfellingum blandað gjósku úr A-1875. Þetta leirlag lá samfleytt frá upptökum aðrennslisskurðarins og niður í hliðarskurðinn. Ofarlega í aðrennslisskurðinum var líka

þykkt gjóskulag úr A-1875 bæði ofan á leirlaginu og í því en gjóskan hefur fyllt upp í mjóa rás í skurðinum þar sem gjóskulagið var mjög þykkt.

Undir leirlaginu [3490] í aðrennslisskurðinum var malarlag [3682]. Lagið lá í meirihluta skurðarins, þykkast þar sem hliðarskurðurinn klofnaði frá en hvarf svo að mestu þar sem viðarstokkurinn lá. Malarlagið var ekki í hliðarskurðinum en möl var einnig inni í tóftinni og í frárennslisskurðinum.

Viðarstokkurinn lá að mestu í lausu áfokslagi [8732] sem blandað var gjósku úr A-1875. Ofan við stokkinn var mikið steinakraðak og malarlag sem fjaraði út þar sem viðarstokkurinn byrjaði. Stokkurinn lá inn um op

32 * ANTIKVA
Mynd 16. Viðarspjald eða hleri [35336] í aðrennslusskurði ofan við myllu.

á vesturgafli mylluhússins og inn í mylluna. Þar hvíldi hann á stórum hnullungi sem náði á milli langveggja myllunnar norðan og sunnan megin.

Frárennslisskurðurinn [6011] austan við mylluna var um 8,8 m langur og lá með sveigju frá myllutóftinni að suðaustur horni uppgraftarsvæðisins. Skurðurinn var breiðastur næst tóftinni, um 0,8 m en mjókkaði niður í um 0,5 m fjær henni. Efsta fyllingin í frárennslis skurðinum var áfok blandað við gjósku úr A-1875. Gjóskan var þykk í stórum hluta skurðarins þannig að hann hefur greinilega verið opin að mestu þegar hún féll. Í botni skurðarins undir áfokinu og gjóskunni var malarlag [15331]. Í skurðinum beint framan við tóftina lá tréstaur á hliðinni, líklegast leifar af girðingu [7504] sem stóð þarna eftir að myllan fór úr notkun. Leifar tveggja annarra girðingastaura fundust sitt hvoru megin

við staurinn, um 4-5 m frá honum. Fimm glerbrot úr flösku voru einu gripirnir sem fundust í skurðinum og voru þeir í malarlaginu [15331].

GJARÐIR

Stór gjörð [118] og minni gjörð [117]

Leifar mylluhjólsins fundust á botni tóftarinnar en þar var stór járngjörð [118] yst, 95 cm að þvermáli, og minni járngjörð [117] innst, 20 cm að þvermáli. Gjarðirnar voru tengdar öxli eða möndli (F-556) myllunnar en spaðar eða spjöld hafa náð frá honum eða innri gjörð út að ytri gjörð. Innri gjörðin hefur verið mjög nálægt öxlinum og gæti hafa haft þann tilgang að vernda hann. Annars vegar hefur hún bægt vatninu frá honum, hins vegar virðist líklegt að spjöldin hafa staðið í innri gjörðinni fremur en öxlinum sjálfum til

Fornleifarannsókn
mylla og tóft * 33
- fjárhús,
Mynd 17. Gjarðir [117] og [118] úr mylluhjólinu og leifar mylluöxulsins.

18. Horft austur og niður yfir myllutóftina.

að veikja hann ekki. Innri gjörðin hefur verið fasttengd öxlinum.82 Saman mynduðu gjarðirnar og spaðarnir mylluhjólið sem knúið var af straumi vatnsins sem rann gegnum myllubygginguna.

ALDURSGREINING – GJÓSKULÖG

Gjóska úr Veiðivatnagosinu árið 1477 fannst í torfi í veggjum myllutóftarinnar þannig að hún hefur ekki verið byggð fyrr en eftir það gos enda benda aðrar heimildir til þess að myllusmíðar á Íslandi hafi ekki hafist fyrr en á síðustu tveimur áratugum 18. aldar. Gjóska úr Öskjugosinu árið 1875 fannst hins vegar yfir mannvirkinu. Torfhrun [8672] inni í tóftinni

82 Þetta má bera saman við það sem Eggert Helgason sagði um spjaldamörg mylluhjól. Hann mælti með því að krappar væru settir milli spjalda inn við öxulinn til að styrkja mylluhjólið og að einungis annað hvert spjald væri látið standa beint úr öxlinum en annað hvert úr kröppunum á milli. Sjá kaflann Hvernig byggja skal myllu hér á undan.

var blandað áfoki með A-1875 gjósku og lá yfir henni [568]. Torf hrun [327] og [549] utan við austurvegg og í frárennslisskurðinum lá líka ofan á A-1875 gjóskunni. Hins vegar var torfhrun [10660] við norðurvegg undir gjóskunni. A-1875 lá einnig ofarlega í aðrennslis skurðinum og í hliðarskurðinum að hluta og hafði auk þess blandast við leirlag [3490] undir gjóskulaginu í báðum skurðum. Efsta fyllingin í frárennslisskurðinum var svo áfok blandað við A-1875 gjósku. Skurðirnir hafa greinilega verið opnir þegar gjóskan féll og blöndunin við leirlagið sem líklega hefur tengst vatnsrennslinu gæti bent til að ekki hafi verið langt síðan þeir voru í notkun. Torfhrunið undir gjóskunni bendir til þess að myllan hafi ekki lengur verið í notkun og að myllu

34 * ANTIKVA
Mynd

húsið hafi verið byrjuð að falla þegar gosið varð en síðan hefur haldið áfram að hrynja úr þaki og veggjum eftir gjóskufallið. Af þessu má ráða að myllan hafi verið starfandi þangað til skömmu fyrir 1875 og má með nokkurri vissu tímasetja hana til bilsins sa. 1800-1870.

GRIPIR FRÁ MYLLUNNI

OG SVÆÐI D

Alls eru skráð 104 fundarnúmer í Sarp. Grisjað var úr yfirborðslögum 9 gripir (naglar og óþekktir járngripir ) en þeir voru einnig allir ljósmyndaðir áður en þeim var fargað. Efnisflokkarnir sem fundust voru gler, leir, blý, járn og kopar. Langalgengastir voru járngripir (82), þar á eftir gler (11), leir (6), blý (4) og kopar (1).

JÁRN

Meðal járngripanna voru naglar algengastir eða 73 stykki. Margir þeirra eru með viðarleifum og hafa tilheyrt myllubyggingunni, rennunum og mylluverkinu. Fjögur fundarnúmer eru járngjarðir (F-576, F-578, F-1840 og F-1841) úr mylluhjólinu sem hafa myndað mylluhjólið og legið kringum öxul (F-556) myllunnar. Loks fundust einnig þrjár skeifur (F-529, F-537 og F-553) og eitt hand fang úr járni með viðarleifum (F-530).

GLER

Flöskugler er undir ellefu fundarnúmerum, þar á meðal ein nánast heil glerflaska (F-1004) sem fannst í yfirborðslagi. Öll glerbrotin eru græn og fundust í fjórum mismunandi jarðlögum [6048], [7386], [8672] og [200].

og tóft * 35
Fornleifarannsókn - fjárhús, mylla
Mynd 19. Brot úr öxli mylluhjólsins F-556.

LEIRKER

Leirkersbrot eru undir sex fundarnúmerum, þar af fjögur úr sama ílátinu (F-1, F-2, F-993 og F-995). Ílátið hefur verið einhvers konar krukka eða geymsluílát úr rauðleir með glærum glerungi að innan- og utanverðu. Botn ílátsins er 8 cm í þvermál og barmur 10,5 cm í þvermál en hæð þess hefur verið alla vega tæpir 13 cm. Neðri helmingurinn af yfirborðinu að utanverðu er ljós með glærum glerungi efst en neðar er enginn glerungur. Brot úr nánast öllu ílátinu fundust við uppgröftinn í þremur jarðlögum inni í myllubyggingunni, [8672],

[16722] og [7536], þannig að hægt væri að líma þau saman. Þessi krukka gæti hafa verið notuð til að hella korni ofan í kvarnarstokkinn. Einnig fundust tvö hvítleirsbrot, annað þeirra inni í myllunni (F-992) en hitt var lausafundur (F-994).

ANNAÐ

Þrjár byssukúlur úr blýi fundust og eru undir þremur númerum (F-579, F-580 og F-2578). Auk þeirra fannst eitt hagl úr blýi (F-543) og ein dönsk mynt úr koparblöndu frá árinu 1904 (F-1521). Myntin er einn

36 * ANTIKVA
Mynd 20. Glerbrot úr flösku F-1004.

aur merktur Kristjáni IX Danakonungi og á honum stendur ártalið 1904.

SÝNI

Sýni voru tekin til fleytingar úr tveimur jarðlögum, [7536] og [16722], sem eru bæði staðsett inni í tóftinni. Magn jarðvegs sem var fleytt voru 26 lítrar úr jarðlagi [16722] og 85 lítrar úr jarðlagi [7536]. Sýnin hafa ekki verið greind en í sýninu fundust járnbrot og járnnaglar (S#7537).

KÖNNUNARSKURÐUR TÓFT [2048-11]

TÓFT [2048-11]

Í fornleifaskráningunni frá 2019 var tóftinni lýst svo: „Í nokkrum halla, norðan Réttarhóla, um 190 m ofan og vestan gamla bæjarhólsins [2048-1] er tóft. Tóftin [2048-11] er innan framkvæmdasvæðis. Tóftin snýr austur-vestur og er 7x11 m að utanmáli, algróin grasi og mosa. Dyr hafa snúið til austurs og virðist tóftin

og tóft * 37
Fornleifarannsókn - fjárhús, mylla
Mynd 21. Leirkersbrot.

tvískipt en veggir til vesturs (upp í brekkuna) eru frekar óljósir. Veggir eru 20-60 cm háir og mest um 1 m á breidd.“83

Ekki var tekinn skurður í þessa tóft árið 2020 þar sem reyna átti að færa Öldugarð til að hægt væri að hlífa henni, en það tókst ekki. Þurfti því að taka könnunar skurð í tóftina til að kanna aldur og hlutverk og hvort eldri minjar leyndust undir. Grafinn var 9,8 x 1 m stór skurður í eystra rými hennar, þannig að skurðurinn næði út fyrir báða langveggi. Grafið var niður á náttúru legan jarðveg og svo var sniðið ljósmyndað og teiknað.

SNIÐLÝSING:

1. Grasrót, þykkt rótarlag.

2. Yfirborðslag með mannvist og torfslettum.

3. Torflag eða torfveggur [3] strengjatorf með gjósku A-1875.

Torfhrun [4], mesta þykkt tæpir 50 cm með þykkum lögum af A-1875 gjósku.

Torflag eða torfveggur [5], greina mátti strengi; þétt með þykkri A-1875 gjósku.

Skriða með smásteinum og einstaka stærri steinar. Lagið er um 80-90 cm á þykkt.

12-13.

38 * ANTIKVA
83 Guðný Zoëga og Bryndís Zoëga, 2019, Kort 3. Könnunarskurður í tóft [2048-11].

GRÓÐURLAG UNDIR SKRIÐUNNI.

Í ljós kom að mannvirkið var gert úr torfi og byggt eftir 1875; allt torf sem fannst í veggjum og hruni var með gjósku frá Öskju frá því ári. Ekki var hægt að greina neitt gólflag í sniðinu og ekki er enn ljóst hvaða hlutverk mannvirkið hafði. Minjarnar voru afar rýrar og margt bendir til þess að þetta hafi verið eitt af þeim húsum sem fóru illa í snjóflóðinu árið 1885. Flestir gripirnir komu úr yfirborðslagi eða úr áfokslagi og hafa mögu lega komið í tóftina með snjóflóði. Ekki virðast vera leifar af neinu þaki; allt hrun er upp við veggina. Líklega hefur verið býli á þessu svæði og er mögulegt að þarna hafi verið leifar þess en einnig gætu þetta hafa verið leifar útihúss eða skemmu.

GRIPIR

Rétt undir grasrót kom í ljós nokkuð af járngripum frá 20. öld sem ekki fengu fundarnúmer en voru hreinsaðir og ljósmyndaðir og svo grisjaðir frá. Meðal þeirra voru nagli, pinnar, gjörð og hluti af ofnskúffu. Einnig var nokkuð um kox kol við yfirborðið sem var einnig grisjað frá.

Þrír gripir fundust í könnunarskurðinum, allir í lagi [2], glerlok (F-1848), brot úr bolla úr tinnuleir (F-1849) og handfang af sög (F-1850).

Handfangið af söginni er úr viði og járni, fest saman. Á festingunni er mynd sem líkist breska skjaldamerkinu.

Fornleifarannsókn
mylla og tóft * 39
- fjárhús,
Mynd 22. Torfveggur [3] með A-1875 gjóskunni.

Texti er fyrir ofan og neðan myndina, textinn að ofan er að mestu óskýr en sjá má stafina: WARR , fyrir neðan myndina stendur svo SUPERIOR . Hér hefur líklega staðið Warranted Superior Warranted var gæðastimpill sem gefinn var verkfærum í Bretlandi og orðið Superior þýddi að sögin var gerð úr besta hráefni sem var til á

hverjum tíma. Framleiðendur sem notuðu Warranted Superior merkinguna voru með þessu að segja að þeir ábyrgðust gæðaframleiðslu. Einnig notuðust Banda rískir framleiðendur við merkinguna, en þar voru gæðin minni.84

84 Brit, 2013.

40 * ANTIKVA
Mynd 23. Handfang af sög (F-1850) sem fannst í könnunarskurði í tóft [2048-11].

NIÐURSTÖÐUR

Tvær tóftir voru fullgrafnar: fjárhústóft [2048-22] sem líklega hefur verið í notkun á 18. öld og fyrri hluta 19. aldar og myllutóft [2048-30] frá tímabilinu sa. 18001870. Auk þess var tekinn einn könnunarskurður í þriðju tóftina [2048-11] af óþekktu mannvirki sem hefur verið byggt um 1875 en síðan horfið undir snjó flóð árið 1885.

FJÁRHÚS

[2048-22]

Ljóst er að tóft [2048-22] var hefðbundið fjárhús, byggt úr grjóti og torfi og að mestu úr strengjatorfi. Það hefur snúið í austur eða suðaustur og voru veggirnir varðveittir fyrir vesturgafli, um 5 m á lengd, við suður hliðina, 8 m á lengd, og við norðurhliðina, 8,8 m á lengd. Veggjabreidd var á bilinu 0,8-1,5 m, minnst vestan megin en mest norðan megin. Garði var í miðri tóftinni endilangri eins og hefð var fyrir austanlands og norðan á þessum tíma, 6,3 m á lengd og 0,7 m á breidd.

Torfið í veggjunum var yngra en frá 1477 því þar var að finna gjósku frá gosinu í Veiðivötnum. Einnig fannst V-1477 gjóska í torfhrunslögum inni í tóftinni en torfið hefur líklega hrunið bæði úr veggjum og þaki fjárhúsins. Fjárhúsið hefur því verið byggt einhvern tímann eftir gosið 1477 og jafnframt benda gjóskugreiningar til þess að tóftin hafi verið eldri en 1875; gjóska frá Öskjugosinu það ár fannst yfir mannvistinni að hluta til, lá inni í mestallri tóftinni og upp á veggina en ekki yfir þá. Sennilegt er að mannvirkið hafi verið frá 18. öld eða fyrri hluta 19. aldar, en flestir torfveggir frá þeim tíma sem hefur verið grafið í innihalda gjóskuna frá 1477.

Ekki var mikið um gripi og aðeins hægt að segja að einn gripur sé sannarlega samtíma mannvirkinu, en það var hnífur (F-601) sem fannst í kolalagi.

Líklegt er að eystri hluti tóftarinnar hafi verið endur byggður eða sé viðbót við upphaflega fjárhúsið. Veggir þar voru hlaðnir á annan hátt en í vestari hlutanum og einnig er mögulegt að eystri hluti mannvirkisins hafi verið helluhlaðinn en ekki sá vestari.

MYLLA

[2048-30]

Tóft [2048-30] var af litlu húsi sem hlaðið var úr torfi og grjóti yfir myllu austur undir brekku í Mylluholti sem hlotið hefur nafn af henni. Tóftin hafði stefnu vestur – austur og snéri austurgaflinn fram en vesturgaflinn var að nokkru leyti grafinn inn í brekkuna. Hið ytra var grjóthleðslan hæst á framgaflinum en hún hefur þurft að vera sterkari þeim megin. Hins vegar náði hún einungis að brekkugrunninum sunnan og austan megin. Vönduð grjóthleðsla var meðfram innri veggjum og hefur umlukið hið litla rými myllunnar sem var einungis um 1,2 x 1,7 m en utanmálið var um 4,2 x 4,36 m, veggjaþykkt um 1,4-1,6 m og veggjahæð mest um 1,1 m.

Vatnið var leitt úr læk fyrir ofan, um 9,5 m langan að rennsliskurð og rennu, og veitt inn um vesturgaflinn á lárétt mylluhjól á botni mylluhússins og þaðan áfram út um austurgaflinn í 8,8 m langan frárennslisskurð sem hefur sameinast læknum aftur neðar í brekkunni. Næst vesturgaflinum voru leifar af timburstokki sem lá á grjóthnullungi sem náði á milli langveggja myllunnar norðan og sunnan megin.

Þegar myllan var ekki í gangi hefur vatninu verið beint um hliðarskurð sem klofnaði frá aðrennslisskurðinum ofar í brekkunni og rann þaðan norðaustur og niður í lækinn aftur. Þar sem klofningurinn varð fannst við arhleri sem líklega hefur verið notaður til að loka fyrir vatnið þegar á þurfti að halda.

Leifar mylluhjólsins lágu á botni mylluhússins þar sem líklega hefur verið þró. Þar fundust brot úr járnöxli og tvær járngjarðir, stærri ytri gjörð [117], 95 cm að þvermáli, og minni innri gjörð [118] sem einungis var 20 cm að þvermáli og því mjög nálægt öxlinum. Innri gjörðin hefur líklega verið fasttengd við öxulinn og hefur átt að styrkja mylluhjólið eins og æskilegt var í spjaldamörgum hjólum. Spjöldin hafa þá ekki staðið í sjálfum öxlinum heldur innri gjörðinni og náð út að ytri gjörð. Innri gjörðin hefur líklega haft þann tilgang að koma í veg fyrir að of mikið álag skapaðist á öxulinn, jafnframt því sem hún hefur haldið vatninu

Fornleifarannsókn - fjárhús, mylla

og tóft * 41

frá honum. Miðað við þetta hafa spjöldin verið 37,5 cm á lengd. Allmikið fannst líka af öðru járni sem hefur verið samtíma myllunni og meðal þess voru 73 naglar, margir með viðarleifum sem hafa tilheyrt myllumannvirkinu.

Brot úr leirkerjum fundust einnig frá tíma myllunnar, meðal annars fjögur úr sama íláti (F-1, F-2, F-993 og F-995), krukku úr rauðleir með glærum glerungi. Brotin mætti líma saman og endurgera þannig ílátið sem gæti hafa verið notað til að hella korni í kvarnarstokkinn.

Ekki fundust hins vegar neinir kvarnarsteinar en lík lega hafa þeir verið hirtir eftir að myllan fór úr notk un. Víða er greint frá því að kvarnarsteinar hafi legið í myllutóftum en síðan voru þeir oft teknir og hafðir til skrauts.

V-1477 gjóska fannst líka í veggjatorfi þessarar tóftar en myllan hefur eins og fjárhúsið verið byggð töluvert löngu eftir gjóskufallið. Áætla má aldur hennar með hliðsjón af því hvenær farið var að byggja myllur á Íslandi en þær allra fyrstu risu ekki fyrr en á síðustu áratugum 18. aldar og virðist sennilegt að myllan í Mylluholti hafi verið byggð um 1800 eða að minnsta kosti ekki fyrr en undir lok 18. aldar. Þetta hefur því verið ein af fyrstu myllunum á landinu en notkun hennar hefur hins vegar verið hætt á síðari hluta 18. aldar. A-1875 gjóska sem fannst yfir mismunandi hlutum mannvirkisins sýnir að myllan hefur ekki lengur verið notuð um það leyti sem gaus í Öskju. Gjóskan fannst í skurðunum þremur og auk þess í áfoki sem blandast hafði torfhruni úr tóftinni, undir torfhruninu og yfir því. Torfhrunið hefur líklega verið bæði úr þaki og veggjum mylluhússins en fyrst það fannst bæði undir gjóskunni og yfir henni má ætla að notkun myllunnar hafi nýlega verið hætt þegar þetta gos varð; byrjað hefur verið að hrynja úr mylluhúsinu og hrunið hefur haldið áfram eftir að gjóskufallið. Trúlegt virðist því að myllan hafi verið notuð þangað til skömmu fyrir gosið og má telja nokkuð víst að hún sé frá tímabilinu sa. 1800-1870.

Myllan í Mylluholti á Seyðisfirði var staðsett miðsvæðis milli bæja og hefur líklega verið hverfismylla sem fleiri heimili nýttu saman. Hún malaði korn á fyrri hluta 19. aldar en féll svo úr notkun á þeim tíma sem myllur urðu verulega algengar um allt land. Þetta hefur verið dæmigerð íslensk vatnsmylla og meðan húsið stóð uppi hefur það að öllum líkindum minnt mjög á mylluhúsið sem varðveist hefur á Keldum.

Miðað við þann myllufjölda sem ritheimildir, örnefni og fornleifar vitna um virðist furðulegt að ekki hafi fleiri myllur varðveist uppistandandi á Íslandi. En í upphafi 20. aldar var aftur farið að flytja inn mjöl og hætt að flytja inn korn og óhjákvæmilega hættu Íslendingar þá að mala. Allar litlu vatnsmyllurnar stóðu ónotaðar, hrundu eða voru rifnar og þegar rætt var við heimildarmenn í kringum 1970 voru þær vel flestar orðnar að tóftum eða einungis kvarnarsteinar eða örnefnin eftir. Engum vafa er þó undirorpið að vatnsmyllur í líkingu við þá sem grafin var upp í Firði sumarið 2021 voru afar algengar á 19. öld sem hefur verið sannkölluð mylluöld á Íslandi.85

MANNVIRKI [2048-11]

Mannvirki [2048-11] var einungis í notkun í áratug, frá 1875 til 1885. A-1875 gjóska sem fannst í torfi í veggjum og einnig í torfhruni sýnir svo ekki er um að villast að húsið hefur verið byggt eftir gjóskufallið árið 1875 en það fékk ekki að standa lengi; svo virðist sem þarna hafi verið eitt þeirra húsa sem varð fyrir snjóflóðinu sem féll árið 1885. Minjarnar voru rýrar og gripir sem fundust komu flestir úr yfirborðslagi eða áfokslagi og gætu hafa borist í tóftina með snjóflóði. Hlutverk þess er óþekkt en mögulega hefur þetta verið skemma eða útihús frá bænum Hátúni en þar skemmdust bæði íbúðarhúsið og önnur bæjarhús.86

85 Hins vegar voru einungis örfáar vindmyllur byggðar og stórar verslunarmyllur á borð við Hólavallamyllu sem var komið upp árið 1830 og mylluna á Bakarabrekku eða Hollensku mylluna sem var byggð 1847, báðar í Reykjavík, heyrðu til undantekninga. Sérfræðingurinn: Myllur við Bankastræti og Suðurgötu, 2022; Sólveig Guðmundsdóttir Beck, 2020, 130-132.

86 Lbs. 2141-2142 8vo.

42 * ANTIKVA
Fornleifarannsókn - fjárhús, mylla og tóft * 43
Magnús Á. Sigurgeirsson jarðfræðingur og Ragnheiður Traustadóttir fornleyfafræðingur.

ANTIKVA

2022

FORNLEIFARANNSÓKN

Fjárhús, mylla og tóft - Fjörður á Seyðisfirði 2021

Heildarrannsókn á tveimur tóftum, fjárhúsi og myllu, auk könnunarskurðar Framkvæmdarannsókn, 27. maí – 15. október 2021

© Ragnheiður Traustadóttir, Antikva ehf.

Turn static files into dynamic content formats.

Create a flipbook
Issuu converts static files into: digital portfolios, online yearbooks, online catalogs, digital photo albums and more. Sign up and create your flipbook.