PORTAFOLIO GESTIÓN DE PROYECTOS I

Page 1

GESTIÓN DE PROYECTOS I

KASSANDRA VILLANUEVA TARAZONA 20202270

PORTAFOLIO 2022-1

Prof: ClaudiaRoxana Consiglieri Fuentes de Núñez

Facultad de Ingeniería y Arquitectura

Carrera de Arquitectura - Área de Gestión de Proyectos Ciclo 2021-1

723
CONTENIDO Trabajo práctico N° 1 EC 1 EC 2 Pág. 04 EC 1 Trabajo práctico N° 2 Pág. 08 EC 2 CG 51 / CG 53 / CG 103 / CG 111 / CG 112 / CG 113 CG 51 / CG 53 / CG 103 / CG 111 / CG 112 / CG 113 CONTENIDO 2
INF. REF. Curriculum Vitae Pág. 15 CV Reflexión final del curso Pág. 12 RF. 3

TRABAJO PRÁCTICO 1

DESCRIPCIÓN Y OBJETIVOS

El encargo para desarrollar este ejercicio fue crear una empresa relacionada a la arquitectura y de esta plantear objetivos. Como primera entrega se realizo un informe en el que presentamos el tipo de servicio a brindar, adicionalmente se realizo una encuesta virtual, para conocer a detalle el público objetivo y analizar de esa manera, preferencias, intereses, etc.

CG 51 / CG 53 / CG 103 / CG 111 / CG 112 / CG 113 INTEGRANTES: • AngieMariféCordovaSalvatierra • Juan Carlos Huamani Román • Kassandra MichelleVillanueva Tarazona 4 LOGO
Engeneralsepresentolaprimerapresentacióneideadeempresaescogidayversifuncionariaenelmercado

PROCEDIMIENTO:

Para iniciar con este trabajo, primero que todo definimos cual iba a ser el alcance de nuestra empresa, el cual estaba centrado en viviendas con pocos metros cuadrados, basándonos del concepto de “Tiny House” y de lo que es el “Loft”, esto para tener una idea más clara de lo que vamos a hacer e implementarlo correctamente, ya que esto se suele ver más en países extranjeros que en nuestro Perú. Seguidamente, se elaboro una encuesta mediante Google Forms, en el que se elaboro una cantidad de 13 preguntas, abarcando preguntas filtros que permiten conocer al grupo de personas interesadas en la compra de estas viviendas.

SEGMENTACIÓN

El propósito planteado para la encuesta era llegar a conocer el grado de interés por parte del público en el diseño de viviendas multifamiliares de tipo “Tiny House”, dado que este servicio no es muy popular en nuestro país y sería innovador ponerlo en marcha y se haga conocido, ya que es un método muy eficiente que ayuda mucho a la gente a ser más organizada y a la vez ayuda a que la vivienda sea llamativa, a pesar de ser de menor dimensión. Pero que innovaríaenel mercado inmobiliario.

EC 1 5

RESULTADOS Y ANÁLISIS

Luego de haber realizado las dos primeras partes del estudio de mercado, se procede a analizar los resultados de la encuesta, sacando de los gráficos porcentajes, de esta manera poder explicar el propósito de lapregunta y dando elresultado de este Es por ello, que gracias a estas preguntas nuestra empresavaporbuencaminoytieneposibilidaddeser exitosa.

Como se puede observar en los gráficos, solo algunos fueron seleccionados para esta presentación ya que tienen mayor impacto y correlación entre sí, como el interés de nuestro público objetivo que va de los 18 a 25 años, esto nos quiere decir que los más jóvenes quieren ser independientes, por otro lado conocemos la actividad que realizan, entre la mayoría se encuentra el trabajopresencial

Por otro lado, conocemos si el interés por nuestro concepto es aceptado y si, la mayoría opto por darle una oportunidad a este tipo de vivienda, explicamos de que trata y como se daría, es por ello que tuvimos un buenimpacto.

En sí, esta vivienda tiene un precio accesible, para toda persona, ya que no ocupa un terreno muy grande y eso da oportunidad a personas con pocos recursos, de igual manera ayuda a que la persona sea mas organizada y no se preocupe por la distribución de espacios, esta se acomodara de acuerdo a lo que desee, en este caso la mayoría opto por las habitaciones, sala, comedor y terraza

Someter la idea a un estudio de mercado es indispensable al empezar una empresa, ya que esto nos da conocimiento si es preferido por el público y que tanto estarían dispuestos a invertiren ella

6

METACOGNICIÓN:

Al haber realizado la primera parte del trabajo, fue muy útil para entender el funcionamiento del mercado objetivo, partiendo de una breve introducción, el método empleado para conocer mejor los posibles resultados y finalmente contar con los gráficos finales,que muestran lonecesario

paradefinirnuestra empresa

Por así decirlo este diagnostico nos da a entender nuestro futuro como empresa, ya que dependemos de si somos aceptadosporlagranmayoría Consideroquealhaberrealizadounaencuestasemirealnosdaunaideadecomo reaccionaria frente a los grupos de personas y si hay oportunidad de pertenecer al ámbito de inmobiliaria y arquitectura. Esto también nos ayudo en lo personal, debido que, si fue aceptado para realizar nuestro trabajo, también nos podríaayudaren un futro y vidaprofesional

VALORACIÓN PERSONAL: DIFICULTAD DEL TEMA MOTIVACIÓN FRENTE AL TEMA TIEMPO UTILIZADO APRENDIZAJE

EC 1 7

TRABAJO PRÁCTICO 2

DESCRIPCIÓN Y OBJETIVOS

CG

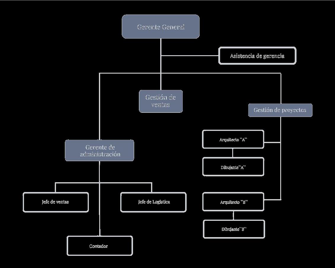
En esta etapa final del trabajo establecimos, la misión, visióny valores que representen a laempresa, analizamos a mayor detalle lo que viene a ser el funcionamiento interno, como la atención al cliente y los pasos previos a la compra de la vivienda Desarrollamos un plano de oficina basado en el orden de nuestros trabajadores y dándoles elespacio necesario parasu desarrollolaboral,dandouna ideacomo l concepto que usamos. Asimismo,elaboramosunorganigramaestableciendolospuestosdetrabajoordenadamente,enlaquesenotala secuencia de mayor rango (gerente general) a los demás trabajadores, explicando sus labores y tanto de crear un puesto Finalmente

8
51 / CG 53 / CG 103 / CG 111 / CG 112 / CG 113

PROCEDIMIENTO:

Se determino una misión y una visión clara con su explicación, para una mejor transmisión de mensaje También paratener decididonuestros objetivosy no haya algúnproblemaalseguir haciendo elanálisis. Asi como tener en cuenta los valory principiosprevistos de laempresa y tener un áreade trabajomás cómoda

MISIÓN:

Ofrecerunaalternativa creativadevivienda,confortable y 100% funcional

VISIÓN:

Para el año 2030, nuestra empresa Comfy Solution se consolide como líder del sector inmobiliario del Perú, ofreciendo un amplio portafolio de servicios e innovadores proyectos para nuestros clientes actuales y potenciales, es por ello que estaremos trabajando permanentemente en el mejoramiento continuo, con un personal altamente calificado y capacitado, aprovechando al máximo las herramientas tecnológicas que estén anuestroalcance,convirtiéndonosenlamejoropciónenelmercado.

De acuerdo al organigrama, la estructura de la empresa responde a un equipo profesional con diferentes funciones, es decir, una Sociedad Anónima Cerrada (S. A C ), ordenando de manera jerárquica, permitiendo una mejor organización en costos y evitarladuplicidaddefunciones. Por ello el organigrama fue de suma importancia para visualizar los puestos de trabajo y como estosse conectan y responden hacialos demás.

9
EC 2

ESTIMADO DE COSTOS DE INVERSIÓN E INGRESOS

Finalmente, con todos los datos y procesos planteados, se analiza la parte principal de la empresa, que se da a través del análisis económico que se toma en el mercado actual y como este permanecería a futuro. Es por ello, que se hizo el estimado de costos de inversión y los ingresos, con esto conocemos el capital dela inversión por socio y cuanto se debería ganar. Con ello podemos llegar a un punto de equilibrio y generar ingresos que cubran los gastos regulares.

10

METACOGNICIÓN:

Considero que esta parte final fue muy bien aprovechada para completar de conocer la funcionalidad y composición de una empresa. Obteniendo buenos resultados. Me gusto mucho poder haber desarrollado este informe con un alto nivel de presentación y final y muy real Con cada crítica, se pudo mejorar e ir cambiando el formato según era nuestro avance, con las criticas también se podía aprender mucho, por lo que se conecta con todos los temas vistas ymáscuandosomosnosotrosquienesrealizamoslasactividadesaprendidas Además,rescatomuchodeltrabajo por haber sido grupal, con este compartíamos ideas, nos dividíamos partes y para la presentación todos revisábamoslas ideas propuestas.

VALORACIÓN PERSONAL: DIFICULTAD DEL TEMA MOTIVACIÓN FRENTE AL TEMA TIEMPO UTILIZADO APRENDIZAJE

11 EC 2

REFLEXIÓN DEL CURSO

¿QUÉ TAN IMPORTANTE CONSIDERA ESTE CURSO EN SU VIDA PROFESIONAL?

Considero que el curso de Gestión de Proyectos I me ayudó mucho para aprender las bases y procesos que se deben de tener en cuenta para la creación de una empresa de arquitectos. Crearla desde cero fue un reto, debido que para ingresar a este mundo se debe de tener ideas innovadoras y objetivos llamativos, además en este se aplicaban conceptos vistos en clase, por lo tanto poníamos a prueba nuestro conocimiento previo de las clases teóricas y ponerlo en marcha en nuestro trabajo. Brindándonos una gran ayuda a la hora de iniciar un propio estudio de arquitectura y poner a prueba lo aprendido.

¿QUÉ ES LO MÁS IMPORTANTE QUE APRNDÍ EN ESTE CURSO?

Todo lo aprendido fue de gran utilidad, ya que, al momento de crear una empresa propia podamos aplicar la teoría y las propias ideas de la profesora, que además de presentarnos un ppt, siempre daba más información, nos sintetizaba los temas y nos habla en general del manejo de la arquitectura en relación a la gestión, lo que más me gusto realizar fue los talleres, ya que eran actividades interesantes y que nos ayudaría en un futuro, como la del curriculum vitae y la entrevista, en la que uno era el entrevistador y otro el postulante, ayudándonos a practicar y estar preparados para una entrevista real.

TRABAJO COMPLETO –COMFY SOLUTION

12

INFORMACIÓN DEL CURSO

NOMBRE DEL CURSO

Gestión de Proyectos I SECCIÓN 723

NOMBRE DE LOS PROFESORES: CLAUDIA ROXANA CONSIGLIERI FUENTES

SUMILLA DEL CURSO

DE NUÑEZ

En esta asignatura se adquieren los conocimientos necesarios para organizar una empresa y las herramientas que proporcionan una introducción al proceso de toma de decisiones en la administración de procesos empresariales, de tal forma que se posibilite un exitoso aprendizaje en la línea de las asignaturas de gestión en la Escuela Universitaria de Ingeniería.

Comprende temas como el concepto de empresa, identificación del mercado, planeamiento empresarial, tipos de estructuras organizacionales, procesos y criterios de la creación de puestos de trabajo Además, se presentan conceptos relacionados con el comportamiento organizacional en una empresa, la relación entre la organización, los procesos y los sistemas de información, reingeniería, benchmarking y el proceso de control, todo ello en el entorno de las nuevas tendencias organizacionales.

OBJETIVO GENERAL

Analizar la importancia del concepto de empresa en la formación profesional de un arquitecto, y comprender cómo se organiza y gestiona; ofrecer fundamentos del comportamiento organizacional, para comprender cómo un arquitecto se inserta dentro de un contexto empresarial

OBJETIVOS ESPECÍFICOS

1. Aprender a aplicar los conceptos fundamentales sobre empresa, así como las funciones de un gerente.

2. Gestionar y reflexionar sobre las distintas formas de estrategias de inserción de un arquitecto a las diferentes culturas organizacionales

3. Analizar los principales conceptos del comportamiento organizacional, orientando hacia la mejora de las relaciones interpersonales del mundo empresarial

4. Interpretar las nuevas tendencias en las organizaciones para desarrollar su propuesta de empresa económicamente rentable para la operación del primer año de funcionamiento.

13

estrategia

14
La esencia de una
es elegir que no vas a hacer. ”
- Michael Porter

CONTACTO

kassandra.villanueva05@gmail.com 20202270@aloe.ulima.edu.pe + 51 985852478

EDUCACIÓN

Colegio Liceo Naval Almirante Guise 2009 – 2014 Primaria

Colegio Liceo Naval Almirante Guise 2015 – 2019 Secundaria Universidad de Lima 2020 – Actualidad Pregrado C URSO S

KASSANDRA VILLANUEVA TARAZONA

Estudiante de arquitectura

IDIOMAS

SOBRE MI

Soy una persona amigable, divertida y a veces tímida Muchos de los cursos de informática y diseño los aprendí por mi misma, tratando así de ponerle mi toque especial a cada trabajo, aunque no conozca todas las herramientas, siento que tengo lo necesario para poder seguir mejorando en todo mi proceso de aprendizaje, ya sea en los programas como en cada clase que curse. Se desde muy pequeña que quería estudiar arquitectura debido a todo el diseño que se hace, es por eso que he tratado de familiarizarme con lo relacionado a mi carrera. Ingresé por estar en el medio superior de mi colegio y me siento muy afortunada por ello y de pertenecer a esta Institución

RECONOCIMIENTOS

INTERESES

VOLUNTARIADOS PROGRAMAS Fotografía Historia y Teoría de la Arquitectura II Dibujo y Presentación de Proyectos Proyecto de Arquitectura V Gestión de Proyectos I Acondicionamiento Ambiental I Español Ingles Baile Diseño Fotografía Moda Certificado del Bachillerato Internacional en el área de Inglés Nivel Superior (NS) 2019 Voluntariado CAS en Cerrito Azul y en el Hospital del Niño en San Borja 2018 – 2019 Adobe Photoshop Adobe Illustrator Enscape Autocad 2020 Revit 2020 Sketchup 2020 PowerPoint Word Excel 15

Turn static files into dynamic content formats.

Create a flipbook
Issuu converts static files into: digital portfolios, online yearbooks, online catalogs, digital photo albums and more. Sign up and create your flipbook.