PAPER making!
The e-magazine for the Fibrous Forest Products Sector
Produced by: The Paper Industry Technical Association


Publishers of: Paper Technology International®

Produced by: The Paper Industry Technical Association
Publishers of: Paper Technology International®
FROM THE PUBLISHERS OF PAPER TECHNOLOGY INTERNATIONAL® R T P O P T
Volume 9, Number 1, 2023
FEATURE ARTICLES:
1. Papermaking: Basis weight control loop of papermaking process.
2. Tissue: Chitosan biopolymers in sanitary and hygiene applications.
3. Decarbonisation: Decarbonization of the European pulp and paper industry.
4. Coated Paper: Dispersion coatings for paper-based packaging.
5. Biorefinery: Non-wood forest products potential for bioeconomy.
6. Packaging: The price of sustainability: trading benefits against sustainability.
7. Wood Panel: Panels from eucalyptus sawdust and vegetal polyurethane resin .
8. UK Industry: CPI report on economic value of UK paper-based industries 2022.
9. Email organisation: How to organize your email inbox.
10. Note Taking: The best note-taking methods.
11. Motivation: Employee motivation – 9 simple tips for managers.
12. Office Exercises: Workplace exercises to keep you healthy at the office.
SUPPLIERS NEWS SECTION:
News / Products / Services:
Section 1 – PITA Corporate Members: ABB / VALMET
Section 2 – PITA Non-Corporate Members ANDRITZ / VOITH
Section 3 – Non-PITA Members
A.CELLI / HI-LINE
DATA COMPILATION:
Events: PITA Courses & International Conferences / Exhibitions
Installations: Overview of equipment orders and installations since early November 2022
Research Articles: Recent peer-reviewed articles from the technical paper press
Technical Abstracts: Recent peer-reviewed articles from the general scientific press
The Paper Industry Technical Association (PITA) is an independent organisation which operates for the general benefit of its members – both individual and corporate – dedicated to promoting and improving the technical and scientific knowledge of those working in the UK pulp and paper industry. Formed in 1960, it serves the Industry, both manufacturers and suppliers, by providing a forum for members to meet and network; it organises visits, conferences and training seminars that cover all aspects of papermaking science. It also publishes the prestigious journal Paper Technology International® and the PITA Annual Review , both sent free to members, and a range of other technical publications which include conference proceedings and the acclaimed Essential Guide to Aqueous Coating.
YUNZHU SHEN 1, WEI TANG 1, & YUNGANG LIU 2
The basis weight control loop of the papermaking process is a non-linear system with time-delay and timevarying. It is impractical to identify a model that can restore the model of real papermaking process. Determining a more accurate identification model is very important for designing the controller of the control system and maintaining the stable operation of the papermaking process. In this study, a strange nonchaotic particle swarm optimization (SNPSO) algorithm is proposed to identify the models of real papermaking processes, and this identification ability is significantly enhanced compared with particle swarm optimization (PSO). First, random particles are initialized by strange nonchaotic sequences to obtain high-quality solutions. Furthermore, the weight of linear attenuation is replaced by strange nonchaotic sequence and the time-varying acceleration coefficients and a mutation rule with strange nonchaotic characteristics are utilized in SNPSO. The above strategies effectively improve the global and local search ability of particles and the ability to escape from local optimization. To illustrate the effectiveness of SNPSO, step response data are used to identify the models of real industrial processes. Compared with classical PSO, PSO with timevarying acceleration coefficients (PSO-TVAC) and modified particle swarm optimization (MPSO), the simulation results demonstrate that SNPSO has stronger identification ability, faster convergence speed, and better robustness.
Contact information:
1. School of Electrical and Control Engineering, Shaanxi University of Science and Technology, Xi'an, Shaanxi Province, 710021, China
2. School of Control Science and Engineering, Shandong University, Ji'nan, Shandong Province, 250061, China
PMB, Vol.8, No.1, 2023 https://doi.org/10.26599/PBM.2023.9260004
Creative Commons Attribution 4.0 License
The Paper Industry Technical Association (PITA) is an independent organisation which operates for the general benefit of its members – both individual and corporate – dedicated to promoting and improving the technical and scientific knowledge of those working in the UK pulp and paper industry. Formed in 1960, it serves the Industry, both manufacturers and suppliers, by providing a forum for members to meet and network; it organises visits, conferences and training seminars that cover all aspects of papermaking science. It also publishes the prestigious journal Paper Technology International® and the PITA Annual Review , both sent free to members, and a range of other technical publications which include conference proceedings and the acclaimed Essential Guide to Aqueous Coating.
The basis weight control loop of the papermaking process is a non-linear system with time-delay and time-varying. It is impractical to identify a model that can restore the model of real papermaking process. Determining a more accurate identification model is very important for designing the controller of the control system and maintaining the stable operation of the papermaking process. In this study, a strange nonchaotic particle swarm optimization (SNPSO) algorithm is proposed to identify the models of real papermaking processes, and this identification ability is significantly enhanced compared with particle swarm optimization (PSO). First, random particles are initialized by strange nonchaotic sequences to obtain high-quality solutions. Furthermore, the weight of linear attenuation is replaced by strange nonchaotic sequence and the time-varying acceleration coefficients and a mutation rule with strange nonchaotic characteristics are utilized in SNPSO. The above strategies effectively improve the global and local search ability of particles and the ability to escape from local optimization. To illustrate the effectiveness of SNPSO, step response data are used to identify the models of real industrial processes. Compared with classical PSO, PSO with timevarying acceleration coefficients (PSO-TVAC) and modified particle swarm optimization (MPSO), the simulation results demonstrate that SNPSO has stronger identification ability, faster convergence speed, and better robustness.
basis weight control system; papermaking; system identification; particle swarm optimization; strange nonchaotic sequence
10.26599/PBM.2023.9260004
Received: 14 November 2022; accepted: 24 December 2022.
*Corresponding author: Wei Tang, professor, PhD tutor; research interest: papermaking automation; E-mail: wtang906@163.com
The basis weight control loop of the papermaking process has the characteristics of large time-delay and external interference; hence, it is difficult to establish an accurate mathematical model [1]. Previous studies [2 3] have demonstrated that its model is usually approximated to a low-order transfer function with time-delay, including first-order-plus-dead-time (FOPDT) or second-orderplus-dead-time (SOPDT) structures. Because these models not only effectively reflect the basic dynamics of the paper industry process, they can also contribute to the design of the controller. With the extensive use of model-based advanced control methods in the papermaking process, the high-precision identification of models is one of the challenges that urgently needs to be solved in the control field. Therefore, it is very important to identify the FOPDT or SOPDT models for designing the controller and maintaining stable operation of the papermaking process.
Several effective system identification techniques [4 9] have been proposed. The least square method (LSM) [10] is an effective method to identify models of time-delay. This method is an identification algorithm based on discrete systems; therefore, the continuous transfer function needs to be discretized. The improper selection of sampling intervals and non-integer optimization problem of systems with time-delay can increase the difficulty of identification. A frequency domain identification method [11] is proposed to identify the parameters of a system with time-delay. It requires a small amount of calculation and strong robustness, but ignores the high-frequency dynamics of the system, and is easy to converge locally. Filter-based adaptive identification algorithm [12] is the most commonly employed method to identify time-delay systems and avoid local minima under full excitation; however, full excitation is not suitable for practical industrial processes. Therefore, it is meaningful to determine a system identification method with strong identification ability, good robustness, and suitable for engineering practice.
Recently, intelligent optimization technologies have
garnered significant attention in system identification [13 17] One of the most popular optimization algorithms for system identification is particle swarm optimization (PSO)-based algorithm [18] . PSO algorithm is a population-based optimization algorithm introduced by Kennedy and Eberhart in 1995 [19]. It is used to identify time-delay model parameters and achieved good results [20] . However, classical PSO is easily classified as local optimal value and its local search ability is relatively poor. To improve the performance of PSO algorithm, various versions of the improved PSO algorithm have been proposed. Zou et al [21] proposed an improved PSO algorithm to identify the infinitive impulse response (IIR) system. Using the golden section rate to divide the solution space, different inertia weights and normal distribution improve the global search ability and convergence speed of the algorithm to obtain high-quality solutions. Feng et al [22] proposed a modified PSO algorithm to identify micro piezoelectric actuators. This method improves the ability of global optimization and ensures the accuracy of parameter identification.
Strange nonchaos [23 28] is an unstable dynamic behavior with randomness and ergodicity in deterministic nonlinear systems, which is highly sensitive to system parameters. Based on the strange nonchaotic behavior, it can perform the overall search faster than the probability-dependent random ergodic search. In this study, an strange nonchaotic particle swarm optimization (SNPSO) algorithm is proposed to identify the papermaking process. First, random particles are initialized by strange nonchaotic sequences to obtain high-quality solutions. Furthermore, the weights updating with strange nonchaotic features and time-varying acceleration coefficient are used to improve the global search ability and search speed. Finally, a mutation individual with strange nonchaotic characteristics is utilized to further improve the global search ability. Simulation results demonstrate the effectiveness of the algorithm. To highlight the advantages of the proposed algorithm, a comparative study is also implemented, and it is proved that the convergence speed, global search ability, and robustness of SNPSO are superior to classical PSO [19], PSO with
time-varying acceleration coefficients (PSO-TVAC) [29] , and modified particle swarm optimization (MPSO) [22]
The evaluation of paper quality includes the basis weight of paper, moisture, ash, color, etc. The basis weight means the weight of paper per unit area expressed in g/m2. The smaller the basis weight fluctuation, the more uniform the paper, and the better the quality. The control of basis weight includes cross-direction (CD) basis weight control and machine-direction (MD) basis weight control. The CD basis weight control is completed by the headbox dilution water valve, while the MD basis weight control is completed by the pulp pump controlling the pulp flow. The main reasons for the MD basis weight fluctuation are the changes in paper machine speed, pulp amount, pulp concentration, etc. When the paper machine is in normal production, the paper machine speed is stable; therefore, the change in paper machine speed is generally not considered when considering the MD basis weight control. In addition to the above factors, CD basis weight fluctuation also needs to consider the interaction between dilution water valves.
The basis weight control system is illustrated in Fig. 1. The pulp in the pulp tank is transported to the headbox using the pulp pump. The quality control system (QCS) calculates the difference between the value of basis weight measured by the scanner and set value, and the output controls the feeding of the pulp pump to stabilize the pulp amount, so as to achieve the effect of basis weight stability control.
The basis weight control system is a nonlinear, large, time-delay system. Flow, pressure, and other non-linear analog signals are easily subjected to electromagnetic interference during transmission, which is easy to cause detection errors, and then affects the accuracy of the identification model. Time-varying factors such as temperature change, flow jitter, and valve wear make the process object and model time-varying and uncertain. The time delay will greatly increase the control difficulty. With the demand of consumers for high-quality paper and use of advanced control technology, determining a parameter identification method to accurately identify the process model with a small time delay is the key to improving the quality of papermaking process.
The block diagram of system identification based on PSO/Improved PSO (IPSO) is illustrated in Fig. 2.
The purpose is to make the output y(t) of the selected time-delay system approach the output y ( t ) of the real unknown system under the same input signal (u/(t)). Thus, the accurate mathematical model of the real unknown system is determined, which lays a foundation for selecting the appropriate control method and designing the control system. In this study, the SNPSO is adopted to identify the unknown parameters of the transfer function FOPDT and SOPDT. The integral of absolute error (IAE) as the performance index is given by:
where
between 0 and 1,
are cognitive and social coefficients, w represents the inertia weight that decays linearly with the number of iterations and is expressed as w=wmax (wmax wmin)iter/itermax, iter and itermax represent the current iteration number and maximum number of iterations, respectively, and wmax and wmin are 0.9 and 0.4, respectively. Fig.
illustrates a working principle of PSO, which helps to better understand its operation mode.
Since the introduction of the PSO method, it has been applied in several applications, such as system identification [19], odor source localization [30], defense against synchronization (SYN) flooding attacks [31 32] , and other complex issues [33]. Here, several PSO algorithms are reviewed and become the performance measurement of SNPSO.
PSO is an intelligent search algorithm that mimics the social behavior of birds. Every particle in PSO is initialized at a random position within a given search space. These particles collect and exchange information with each other centered on their location. Furthermore, the positions of these particles are updated at a certain speed according to the effective information. Assuming that the dimension of the search space is N, for particle j, the position vector Xj and velocity vector Vj can be written as X j =( x j 1 , ..., x jn ) and V j =( v j 1 , ..., v jn ), respectively. The best position pbest j of the j-th particle is the best previous position that gives the best fitness value, and is expressed as pbestj=(pj1, ..., pjn). The best one among all the positions of particles is the global optimal position gbest, it is expressed as gbest=pbestg= (pg1, ..., pgN). Each particle modifies its position according to a certain speed vjn (n=1, ..., N), and the distance forms the individual optimal and global solutions, pbestjn and gbestn, respectively. The new velocity and position updating equations of each particle in the next iteration are given by:
The time-varying inertia weight can make PSO algorithm converge to the solution with higher accuracy. However, the cognitive coefficient c
and social coefficient c2 are
fixed, which is an unfavorable limitation to determine the optimal solution. In Refs. [32 33], the authors introduce two dynamical coefficients to optimize the target. The cognitive coefficient c1 decreases with the increase in the number of iterations, and the social coefficient c2 increases with the increase in the number of iterations. This ensures that individuals can fully roam the entire target space in the early stage of search, rather than spend a lot of energy clustering near the local optimal solution. In the later search stage, small cognitive coefficient and large social coefficient encourage the particles to converge to the global optimal state before the end of the search. The dynamical cognitive coefficient c1 and social coefficient c2 are expressed as [26]:
c 1 =( c 1f c 1i ) iter/iter max + c 1i (3)
c 2 =( c 2f c 2i ) iter/iter max + c 2i (4) where the cognitive coefficient c1 decreases from c1i to
c1f, and the social coefficient c2 increases from c2i to c2f
c1i and c2f are set to 2.5, each, while c1f and c2i are set to 0.5, each. In addition, the position updating Eq. (2) is slightly modified as:
x k +1 jn = x jn + C v k +1 jn (5) where C =2/(2 ϕ ϕ2 4ϕ ); ϕ is set to 4.1.
The MPSO is introduced in Ref. [19]. The dynamical cognitive coefficient c1 and social coefficient c2 are expressed as:
c
respectively. However, the influence of linear attenuation weight on the algorithm is not considered. For the linear attenuation weight, the change of w completely depends on the current and maximum number of iterations, which leads to slow convergence in the later stage of the iteration. Therefore, it is difficult to jump out of the local optimal solution. In this section, strange nonchaos is introduced into the PSO algorithm and the SNPSO algorithm is developed. Strange nonchaotic behavior is an unpredictable dynamical behavior in nonlinear systems. Mapping this behavior to some parameters in the algorithm will improve the performance of the algorithm.
To obtain strange nonchaotic sequences, a strange nonchaotic system is described as follows [23]:
(6)
(7) where
f are in the range of [0, 4] and c1i >
c2f>c2i >c1f c1i and c2f are set to 1.7, each, while c1f and c2i are set to 1.3, each. In addition, a mutation rule is applied for each particle. If r3>0.9, then n=[N·r4] and xjn= xmin+(xmax xmin)r5 r3, r4, and r5 are random values in the range of [0, 1].
A common feature of the above improved PSO algorithm is to improve the convergence accuracy and speed by altering the cognitive and social coefficients, c1 and c2,
There are four unknown parameter values in Eq. (8), which is not conducive for determining strange nonchaotic sequences. Therefore, we first determine the values of parameters v1 and v2 via several experiments, reduce the number of unknown variables, and then determine strange nonchaotic sequences using the remaining variable parameters a and . v1 and v2 are constant parameters and fixed at v1=0.7 and v2=1.2, a and are bifurcation parameters, n is the number of iterations, w is the frequency and is fixed at w =( 5 1)/2. Strange nonchaotic behavior is characterized by the phase diagram and largest Lyapunov exponent. The largest Lyapunov exponent max is calculated by: λ
The bifurcation parameters a and are fixed at a= 0.5965 and =0.1. Fig. 4(a) illustrates the phase diagram of a fractal attractor, and the largest Lyapunov exponent equals 0.0014 (nonchaotic). Therefore, the fractal attractor is a strange nonchaotic attractor. The strange nonchaotic sequence has features of randomness and non-repetition as illustrated in Fig. 4(b). To obtain
selected as their dynamic coefficients. A mutation rule with strange nonchaotic characteristics is applied for each particle. If r3>0.9, then n=[N·r4], xjn=xmin+(xmax xmin) yj, and r3 and r4 are random values in the range of [0, 1]. y j is the normalized strange nonchaotic sequence. The process of the proposed SNPSO algorithm is illustrated in Fig. 5.
higher quality initialization particles, the strange nonchaotic sequence is employed to generate particles instead of random generation. Because the random distribution is not affected by external forces, the distribution of strange nonchaotic sequences can be altered according to the change of parameters. Therefore, we can determine a group of strange nonchaotic particles uniformly distributed in the target space, which can overcome the uncertainty of the particle mass of the random sequence. It is also adopted to replace the linear attenuation weight to improve the convergence speed of the algorithm. From Fig. 4(b), we observe that the randomness of strange nonchaotic sequences is different from that of linear decay sequences. The strange nonchaotic sequences will quickly determine a valid value of wv, and the non-repetition strange nonchaotic sequences will continue to search for a better value of w near the valid value (wv). Eq. (6) and Eq. (7) are
This section aims to study the proposed SNPSO algorithm to address the identification problem of the actual process. Therefore, we choose the FOPDT and SOPDT as the estimation models to approximate the following real process models:
P 1 ( s )= 1 s +1 e s (11)
P 2 ( s )= 1 ( s +1) 2 e s (12)
P 3 ( s )= 1 ( s +1) 8 (13)
P 4 ( s )= 9 ( s +1)( s 2 +2s +9) (14)
The inclusion of systems P1 and P2 is to confirm that when modeling FOPDT or SOPDT systems with FOPDT or SOPDT models, all the procedures realise an exact match. The identification performance of four algorithms (classical PSO, PSO-TVAC, MPSO, and the proposed SNPSO) is compared. The parameters of four algorithms are set as follows: the sampling time t=20 s; sampling interval t=0.01 s; input is step signal; additive noise is Gaussian white noise with a mean value of 0 and variance of 0.16. The parameters of the four algorithms are presented in Table 1. Matlab R2018a is adopted to perform the above design steps under the environment of Intel(R) Core(TM) i5-4210M CPU@2.60 GHz. In total, 10 independent operations are conducted for each system, and detailed result analysis is described as follows.
Methods Classical PSO PSO-TVAC MPSO SNPSO
Population 30 30 30 30
Maxgen 100 100 100 100
Inertia weight w max =0.9 wmin=0.4 w max =0.9 wmin=0.4 w max =0.9 wmin=0.4 w max =0.9 wmin=0.4
Other parameters c1=2 c2=2 c1i=2.5, c1f=0.5, c2i=0.5, c2f=2.5 c1i=1.7, c1f=1.3, c2i=1.3, c2f=1.7 c1i=1.7, c1f=1.3, c2i=1.3, c2f=1.7
The real process is assumed to be the transfer function (Eq. (11)). The estimation model (FOPDT model) is as
follows:
G F (
where the parameters KF , TF , and LF are the estimation parameters. The classical PSO, PSO-TAVC, MPSO, and the proposed SNPSO are adopted to identify the selected estimation model. To verify the identification ability of the above algorithms, experiments are conducted at step response with zero noise, step response with Gaussian noise, and denoised step response. When the output y ( t ) is a step response with zero noise (n(t)=0), Table 2 presents the identification accuracy, minimum (min), maximum (max), mean, and standard (std) deviation of the optimal loss function using the four methods ten times, respectively. The accuracy of model identification using the SNPSO algorithm is as high as 90%, which is much higher than the other three algorithms. Fig. 6 illustrates the parameters KF , TF , and LF of the estimation model obtained by running the four algorithms ten times, respectively. The classical PSO, PSO-TAVC, MPSO, and proposed SNPSO algorithms are represented by blue, red, green, and yellow star-lines. SNPSO has excellent average convergence and stability. Fig. 7 illustrates the variations for objective function J using four algorithms. The SNPSO method converges faster and more precisely than other PSO-based algorithms.
Best parameter KF=1, TF=1, LF=1 KF=1, TF=1, LF=1 KF=1, TF=1, LF=1 KF=1, TF=1, LF=1
Accuracy/% 20 20 30 90
Min 0 0 0 0
Max 927 3296 1072 506
Mean 201 432 284 50
Std 300 1023 426 160
Identification parameters of FOPTD with zero noise obtained by running the four algorithms ten times
Variations of objective function J for FOPTD using four algorithms
exceed this range. Therefore, the SNPSO algorithm has excellent robustness in comparison with the other three algorithms. To improve the robustness of the algorithm, the wavelet denoised method is employed to process the signal with noise. The basic idea of wavelet denoising is to remove the wavelet coefficients corresponding to the noise in each frequency band, retain the wavelet decomposition coefficients of the original signal, and then reconstruct the processed coefficients to obtain the pure signal. Fig. 9 illustrates the parameters of the estimation model for identifying the denoised and noised step responses using SNPSO. When denoised
Identification parameters of FOPTD with Gaussian noise by running the four algorithms ten times
Identification parameters of denoised FOPTD with Gaussian noise by running the four algorithms ten times
algorithm is adopted for noisy step response, the identification accuracy rates of parameters KF , TF , and LF by SNPSO are increased from 40%, 20%, and 40% to 70%, 60%, and 50%, respectively. It can enhance the stability and robustness of SNPSO.
6.2 Transfer function P2
When the real process is assumed to be the transfer function (Eq. (12)), the estimation model (SOPTD model) is as follows:
Parameters KS, TS1, TS2, and LS are the estimation parameters and are characterized by the classical PSO, PSO-TVAC, MPSO, and proposed SNPSO. For zero noise step response y ( t ), Table 3 presents five performance indexes of the four methods. The accuracy and mean of identification (mean) using SNPSO are far better than the other three algorithms. The average convergence and stability of SNPSO are further verified
by comparing the parameters KS, TS1, TS2, and LS of the estimation model obtained by running the four algorithms ten times (as illustrated in Fig. 10). Fig. 11 illustrates
Identification parameters of SOPTD with zero noise obtained by running the four algorithms ten times
the output y ( t ) to verify the robustness of the algorithm. Fig. 12 illustrates the SOPTD system parameters KS, TS1, TS2, and LS obtained from ten experiments using four algorithms. The parameter value of the estimated system obtained by SNPSO algorithm is closer to the parameter value of the real process. Fig. 13 illustrates that the wavelet denoising method improves the stability and robustness of SNPSO.
6.3 Transfer function P3
When the real process is assumed to be the transfer function (Eq. (13)) the estimation models are as follows:
the variations of objective function J for four algorithms during the optimization. The convergence speed and convergence precision of four PSO-based algorithms is clearly illustrated in this figure. SNPSO method converges faster and more precisely than other PSO-based algorithms.
The noise signal n(t) with variance of 0.16 is added to
Table 4 and Table 5 present the FOPDT and SOPDT model parameters for processes P3, respectively. To compare the identification capabilities of the four
algorithms, the tables also include a measure of performance: the integral of absolute error (IAE), where the error in each case is the difference between the "real" process and model output. The statistical results demonstrate that SNPSO can determine the best
Best parameter KS=1.008, TS1=1.954, TS2=2.069, LS=4.221 KS=1.008, TS1=2.059, TS2=1.962, LS=4.234 KS=1.009, TS1=1.919, TS2=2.185, LS=4.149 KS=1.008, TS1=2.011, TS2=2.014, LS=4.226
approximation parameters, and the average convergence performance of SNPSO is better than other methods.
Fig. 14 and Fig. 15 illustrate the best FOPDT and
SOPDT step responses approximating P3 using classical PSO, PSO-TVAC, MPSO, and SNPSO. Black line represents the primitive high-order function P3. The identification method based on optimization algorithm can make the identification model approach the primary model well. The approximation performance of the SOPDT model is better than that of the FOPDT model.
Nyquist curve further proves that the SOPDT model is more approximate to the primary model than the FOPDT model as illustrated in Fig. 16.
6.4 Transfer function P4
When the real process is assumed to be the transfer function (Eq. (14)), the estimation models are as follows:
G F ( s )= K F T F s +1 e L F s (19)
G S ( s )= K S ( T
1 s +1)( T S2 s +1) e L S s (20)
Nyquist curve: primitive high-order function P3 (black line), and approximation model using PSO (blue), PSO-TVAC, MPSO, and SNPSO
Table 6 and Table 7 present the FOPDT and SOPDT model parameters for processes P 4 , respectively. To compare the identification capabilities of the four algorithms, the tables also include a measure of
Best parameter
KF=1.000, TF=0.919, LF=0.294
KF=1.000, TF=0.921, LF=0.318
KF=1.000, TF=0.873, LF=0.360
KF=1.000, TF=0.974, LF=0.243
1=0.996, TS2=0.221, LS=0.000 KS=1.000, TS1=0.000, TS2=1.036, LS=0.000 KS=1.000, TS1=0.935, TS2=0.022, LS=0.294 KS=1.000, TS1=0.000, TS2=0.910, LS=0.354
performance: the integral of absolute error (IAE), where the error in each case is the difference between the "real" process and model output. The statistical results demonstrate that the average convergence performance of SNPSO is better than other methods. Fig. 17 and Fig. 18 illustrate the best FOPDT and SOPDT step responses approximating P4 using classical PSO, PSO-TVAC, MPSO, and SNPSO. Black line represents the primitive high-order function P4. The identification method based on optimization algorithm can make the identification model approach the primary model well. The approximation performance of the FOPDT model is better than that of the SOPDT model. Nyquist curve further proves that the FOPDT model is more
approximate to the primary model than the SOPDT model as illustrated in Fig. 19.
Here, we introduced the application of the strange
nonchaotic particle swarm optimization (SNPSO) algorithm in developing a novel method for identifying the optimal parameters of systems with time delay. Based on the randomness and ergodicity of strange nonchaotic dynamics, the strange nonchaotic sequence was adopted to replace the initialized random particles and linear attenuation weight to improve the global search capability. Furthermore, a mutation rule with strange nonchaotic characteristics was employed to improve global search capability further. To illustrate the effectiveness of SNPSO, it was compared with the other three algorithms (classical particle swarm optimization (PSO), PSO with time-varying acceleration coefficients (PSO-TVAC), and modified particle swarm optimization (MPSO)). Simulation results demonstrated that SNPSO is more suitable for parameter identification of systems with time delay. When the first-order-plus-dead-time (FOPDT) or second-order-plus-dead-time (SOPDT) models were employed to model the FOPDT or SOPDT systems, SNPSO achieved the highest accuracy of accurate matching. To identify high-order systems, SNPSO had the best average and best minimum convergence performances.
The authors are grateful for the financial support received from the National Natural Science Foundation of China (Grant No. 62073206) and Technical Innovation Guidance Project of Shaanxi Province (Grant No. 2020CGHJ-007).
[1] Ammar M E, Dumont G. Identification of paper machines cross-directional models in closed-loop. In the 2013 5th International Conference on Modelling, Identification and Control (ICMIC) ICMIC, Cairo, Egypt: 2013, 3-9.
[2] Sun G, Nie H, Su Y, Nie W. Research on two-degree-offreedom IMC-PID control for time-delay systems. Application Research of Computers, 2014, 31(8), 2357-2360.
[3] Shan W, Tang W, Wang M, Liu B. Two-degree-of-freedom smith predictor based on fractional order PID controller in paper basis weight. Packaging Engineering, 2017, 38(11), 143-147.
[4] Xu Y, Chen D. Partially-linear least-squares regularized regression for system identification. IEEE Transactions on Automatic Control, 2009, 54(11), 2637-2641.
[5] Chen T, Ljung L. Implementation of algorithms for tuning parameters in regularized least squares problems in system identification. Automatica, 2013, 49(7), 2213-2220.
[6] Poinot T, Trigeassou J C. Identification of fractional systems using an output-error technique. Nonlinear Dynamics, 2004, 38(1/4), 133-154.
[7] Silva W. Identification of nonlinear aeroelastic systems based on the volterra theory: progress and opportunities. Nonlinear Dynamics, 2005, 39(1/2), 25-62.
[8] Gibson S, Wills A, Ninness B. Maximum-likelihood parameter estimation of bilinear systems. IEEE Transactions on Automatic Control, 2005, 50(10), 1581-1596.
[9] Soderstrom T, Hong M, Schoukens J, Pintelon R. Accuracy analysis of time domain maximum likelihood method and sample maximum likelihood method for errors-in-variables and output error identification. Automatica, 2010, 46(4), 721-727.
[10] Gu Y, Ding R. A least squares identification algorithm for a state space model with multi-state delays. Applied Mathematics Letters, 2013, 26(7), 748-753.
[11] Tao L, Gao F. A frequency domain step response identification method for continuous-time processes with time delay. Journal of Process Control, 2010, 20(7), 800-809.
[12] Na J, Ren X, Xia Y. Adaptive parameter identification of linear SISO systems with unknown time-delay. Systems & Control Letters, 2014, 66, 43-50.
[13] Ahandani M A, Abbasfam J, Kharrati H. Parameter identification of permanent magnet synchronous motors using quasi-opposition-based particle swarm optimization and hybrid chaotic particle swarm optimization algorithms. Applied Intelligence, 2022, 52, 13082-13096.
[14] Zhu M, Axel H, Wen Y. Identification-based controller design using cloud model for course-keeping of ships in waves. Engineering Applications of Artificial Intelligence, 2018, 75, 22-35.
[15] Lagos-Eulogio P, Seck-Tuoh-Mora J C, Hernandez-Romero N, Medina-Marin J. A new design method for adaptive IIR system identification using hybrid CPSO and DE. Nonlinear Dynamics, 2017, 88(4), 2371-2389.
[16] Prawin J, Rao A, Lakshmi K. Nonlinear parametric identification strategy combining reverse path and hybrid dynamic quantum particle swarm optimization. Nonlinear Dynamics, 2015, 84(4), 797-815.
[17] Peng Y, He S, Sun K. Parameter identification for discrete memristive chaotic map using adaptive differential evolution algorithm. Nonlinear Dynamics, 2021, 107(1), 1263-1275.
[18] Wang J, Xu Y, She C, Xu P, Bagal H A. Optimal parameter identification of SOFC model using modified gray wolf optimization algorithm. Energy, 2022, DOI: 10.1016/j. energy.2021.122800.
[19] Kennedy J, Eberhart R. Particle swarm optimization. IEEE
Conference on Neural Networks, 1995, 4, 1942-1948.
[20] Cox C, Tindle J, Burn K. A comparison of software-based approaches to identifying FOPDT and SOPDT model parameters from process step response data. Applied Mathematical Modelling, 2016, 40(1), 100-114.
[21] Zou D, Deb S, Wang G. Solving IIR system identification by a variant of particle swarm optimization. Neural Computing and Applications, 2018, 30(3), 685-698.
[22] Feng Y, Li Y, Liang M. System Identification of micro piezoelectric actuators via rate-dependent prandtl-ishlinskii hysteresis model based on a modified PSO algorithm. IEEE Transactions on Nanotechnology, 2020, DOI: 10.1109/ TNANO.2020.3034965.
[23] Shen Y, Zhang Y. Mechanisms of strange nonchaotic attractors in a nonsmooth system with border-collision bifurcations. Nonlinear Dynamics, 2019, 96(2), 1405-1428.
[24] Danca M F, Feckan M, Kuznetsov N, Chen G. Rich dynamics and anticontrol of extinction in a prey-predator system. Nonlinear Dynamics, 2019, 98(2), 1421-1445.
[25] Yuan Y, Miao P, Xie J. Coexistence of strange nonchaotic attractors and a special mixed attractor caused by a new intermittency in a periodically driven vibro-impact system. Nonlinear Dynamics, 2017, 87(2), 1-21.
[26] Shen Y, Zhang Y. Strange nonchaotic attractors in a quasiperiodically-forced piecewise smooth system with farey tree. Fractals, 2019, DOI: 10.1142/S0218348X19501184.
[27] Li G, Yue Y, Grebogi C, Li D, Xie J. Strange nonchaotic attractors and multistability in a two-degree-of-freedom quasiperiodically forced vibro-impact system. Fractals, 2021, DOI: 10.1142/S0218348X21501036.
[28] Zhang Y, Shen Y. A new route to strange nonchaotic attractors in an interval map. International Journal of Bifurcation and Chaos, 2020, DOI: 10.1142/S0218127420500637.
[29] Mohammadi-Ivatloo B, Moradi-Dalvand M, Rabiee A. Combined heat and power economic dispatch problem solution using particle swarm optimization with time varying acceleration coefficients. Electric Power Systems Research, 2013, 95, 9-18.
[30] Lu Q, Han Q, Liu S. A finite-time particle swarm optimization algorithm for odor source localization. Information Sciences, 2014, 277(1), 111-140.
[31] Ahmed Z, Mahbub M, Jahan S. Defense against SYN flood attack using LPTR-PSO: a three phased scheduling approach. International Journal of Advanced Computer Science and Applications, 2017, 8(9), 433-441.
[32] Jamali S, Shaker V. Defense against SYN flooding attacks: a particle swarm optimization approach. Computers & Electrical Engineering, 2014, 40(6), 2013-2025.
[33] Gaxiola F, Melin P, Valdez F, Castro J R, Castillo O. Optimization of type-2 fuzzy weights in backpropagation learning for neural networks using GAs and PSO. Applied Soft Computing, 2016, 38, 860-871. PBM
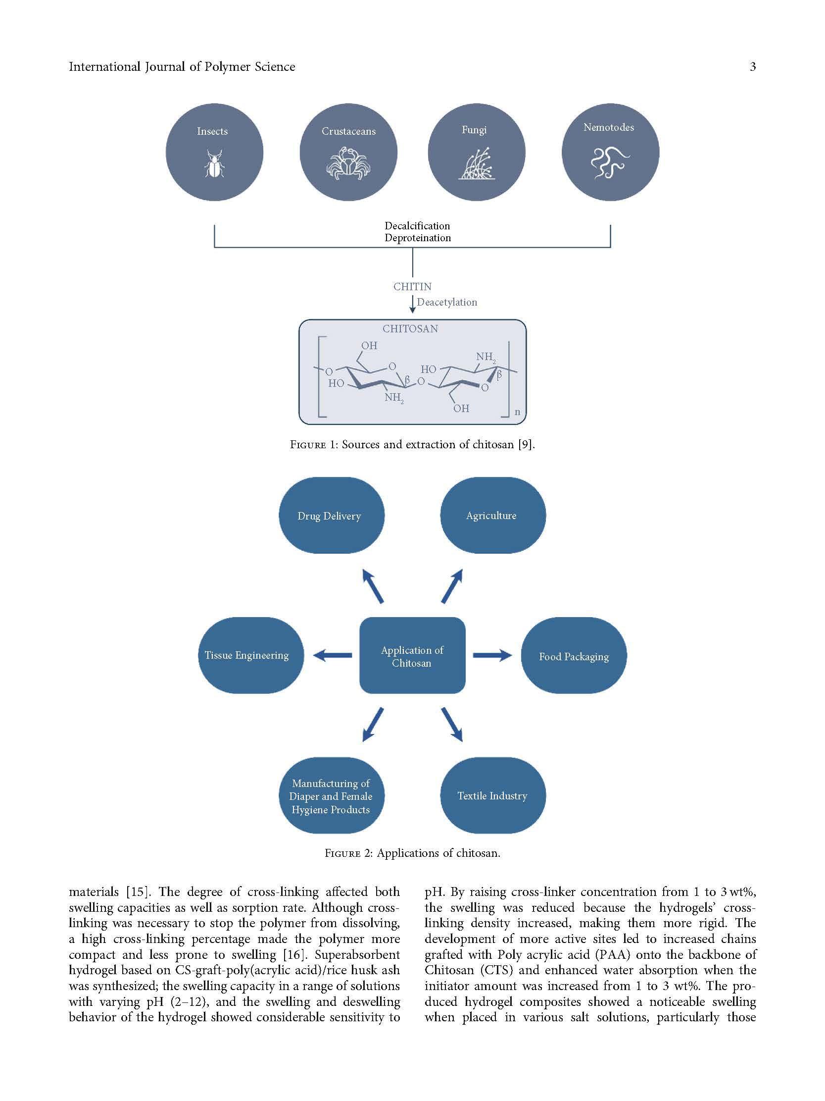
The consumption of diapers and sanitary products has constantly been rising. Several problems are associated with using chemical-based sanitary products, which are difficult to degrade easily and cause nappy rash and bacterial infections in babies. Therefore, there is an increasing shift towards natural-based sanitary products because of their biodegradability, non-toxicity, and biocompatibility. Several studies are being carried out in which researchers have incorporated natural polymers, such as cellulose, starch, alginate, and xantham gum for producing superabsorbent materials. Chitosan (CS) is one such natural polymer that exhibits anti-microbial activity because of the functional groups present in its structure. Moreover, it is also easily available, biodegradable, and non- toxic. This review mainly focuses on CS’s properties and several approaches to synthesizing natural polymer-based superabsorbent products, such as sanitary pads and diapers. It also briefly discusses the diversified applications of CS as a biopolymer in the cosmetic, medical, food, and textile industries. In addition, this study implies using CS as a superabsorbent biopolymer in the manufacturing and producing sanitary products for women and children. Due to the excellent water retention capacity, swelling ability, and anti-microbial activity exhibited by CS can be considered a potential candidate for producing superabsorbent biopolymers.
Contact information:
1 School of Bio Sciences and Technology, Vellore Institute of Technology, Vellore, Tamil Nadu 632014, India
2 Departement of Chemistry, School of Advanced Sciences, Vellore Institute of Technology, Vellore, Tamil Nadu 632014, India
3 Department of Materials Science and Engineering, Faculty of Applied Sciences and Engineering, School of Graduate Studies, University of Toronto, Toronto, ON, M5S 2Z9, Canada
4 Research and Development Cell, Battrixx, Kabra Extrusion Technik Limited, Chakan Industrial Area, Phase II, Village Bhamboli, Chakan, Tal-Khed, Pune 410501, India
5 School of Electronics Engineering, Vellore Institute of Technology, Vellore, Tamil Nadu 632014, India
6 Department of Biology, College of Natural and Computational Sciences, Ambo University, Ambo, Ethiopia
Hindawi - International Journal of Polymer Science, Volume 2023, Article ID 4717905, 14 pages https://doi.org/10.1155/2023/4717905
Creative Commons Attribution International License 4.0
The Paper Industry Technical Association (PITA) is an independent organisation which operates for the general benefit of its members – both individual and corporate – dedicated to promoting and improving the technical and scientific knowledge of those working in the UK pulp and paper industry. Formed in 1960, it serves the Industry, both manufacturers and suppliers, by providing a forum for members to meet and network; it organises visits, conferences and training seminars that cover all aspects of papermaking science. It also pub lishes the prestigious journal Paper Technology International® and the PITA Annual Review , both sent free to members, and a range of other technical publications which include conference proceedings and the acclaimed Essential Guide to Aqueous Coating.
SATU LIPIÄINEN, EEVA-LOTTA APAJALAHTI & ESA VAKKILAINEN.
The pulp and paper industry (PPI) has several opportunities to contribute to meeting prevailing climate targets. It can cut its own CO2 emissions, which currently account for 2% of global industrial fossil CO2 emissions, and it has an opportunity to produce renewable energy, fuels, and materials for other sectors. The purpose of this study is to improve understanding of the decarbonization prospects of the PPI. The study provides insights on the magnitude of needed annual renewal rates for several possible net-zero target years of industrial fossil CO2 emissions in the PPI and discusses decarbonization opportunities, namely, energy and material efficiency improvement, fuel switching, electrification, renewable energy production, carbon capture, and new products. The effects of climate policies on the decarbonization opportunities are critically evaluated to provide an overview of the current and future business environment of the European PPI. The focus is on Europe, but other regions are analyzed briefly to widen the view. The analysis shows that there are no major technical barriers to the fossil-free operation of the PPI, but the sector renovates slowly, and many new opportunities are not implemented on a large scale due to immature technology, poor economic feasibility, or unclear political environment.
Contact information: LUT School of Energy Systems, LUT University, 53850 Lappeenranta, Finland
Energies 2023, 16, 746. https://doi.org/10.3390/en16020746
Creative Commons Attribution 4.0 International License
The Paper Industry Technical Association (PITA) is an independent organisation which operates for the general benefit of its members – both individual and corporate – dedicated to promoting and improving the technical and scientific knowledge of those working in the UK pulp and paper industry. Formed in 1960, it serves the Industry, both manufacturers and suppliers, by providing a forum for members to meet and network; it organises visits, conferences and training seminars that cover all aspects of papermaking science. It also publishes the prestigious journal Paper Technology International® and the PITA Annual Review , both sent free to members, and a range of other technical publications which include conference proceedings and the acclaimed Essential Guide to Aqueous Coating.
Article
SatuLipiäinen* ,Eeva-LottaApajalahtiandEsaVakkilainen
LUTSchoolofEnergySystems,LUTUniversity,53850Lappeenranta,Finland * Correspondence:satu.lipiainen@lut.fi
Abstract: Thepulpandpaperindustry(PPI)hasseveralopportunitiestocontributetomeeting prevailingclimatetargets.ItcancutitsownCO2 emissions,whichcurrentlyaccountfor2%of globalindustrialfossilCO2 emissions,andithasanopportunitytoproducerenewableenergy, fuels,andmaterialsforothersectors.Thepurposeofthisstudyistoimproveunderstandingofthe decarbonizationprospectsofthePPI.Thestudyprovidesinsightsonthemagnitudeofneededannual renewalratesforseveralpossiblenet-zerotargetyearsofindustrialfossilCO2 emissionsinthePPI anddiscussesdecarbonizationopportunities,namely,energyandmaterialefficiencyimprovement, fuelswitching,electrification,renewableenergyproduction,carboncapture,andnewproducts.The effectsofclimatepoliciesonthedecarbonizationopportunitiesarecriticallyevaluatedtoprovide anoverviewofthecurrentandfuturebusinessenvironmentoftheEuropeanPPI.Thefocusison Europe,butotherregionsareanalyzedbrieflytowidentheview.Theanalysisshowsthatthereare nomajortechnicalbarrierstothefossil-freeoperationofthePPI,butthesectorrenovatesslowly,and manynewopportunitiesarenotimplementedonalargescaleduetoimmaturetechnology,poor economicfeasibility,orunclearpoliticalenvironment.
Keywords: energytransition;pulpandpaperindustry;climatepolicy;bioenergy;CO2 emissions; BECCS;biofuels;energyefficiency
Citation: Lipiäinen,S.;Apajalahti, E.-L.;Vakkilainen,E. DecarbonizationProspectsforthe EuropeanPulpandPaperIndustry: DifferentDevelopmentPathways andNeededActions. Energies 2023, 16,746.https://doi.org/10.3390/ en16020746
AcademicEditor:Wen-HsienTsai
Received:18November2022
Revised:22December2022
Accepted:5January2023
Published:9January2023
Industrialenergyconsumptionaccountsfornearly40%oftotalglobalenergyconsumption[1].Theenergyuseofindustryisdominatedbyfossilfuels,anddirectindustrial CO2 emissionswere8.7GtCO2 in2020,whichrepresents26%ofglobalemissions.Industry hasbeenconsideredasoneofthemostchallengingsectorstodecarbonize.Thefacilities havetypicallylonglifetimes,andmanytechnologiesneededfordecarbonizationarestill inthedevelopmentphase.Thedemandforindustrialproductsisexpectedtoriseinthe future,whichmayincreaseCO2 emissions[2].InadditiontoCO2 emissionreductions,itis expectedthattheindustrialsectorrenovatesbycreatingnewproducts,services,additional markets,jobs,andnewbusinessmodelsaswellasshiftstowardacircularandsustainable economy.Politicalguidancewillplayacentralroleinmeetingtheexpectations.
Copyright: ©2023bytheauthors. LicenseeMDPI,Basel,Switzerland. Thisarticleisanopenaccessarticle distributedunderthetermsand conditionsoftheCreativeCommons Attribution(CCBY)license(https:// creativecommons.org/licenses/by/ 4.0/).
Limitationofglobalwarmingto1.5 ◦ Crequiresrapidcutsingreenhousegasemissions (GHG).TheIntergovernmentalPanelonClimateChange(IPPC)estimatesremainingcarbon budgetatroughly400–800GtCO2 ,andwiththecurrentannualemissionsof42GtCO2 ,the budgetwillbesurpassedin10–19years[3].TheEuropeanUnion(EU)aimstobethefirst climate-neutralcontinentby2050[4].In2021,theEUtightenedits2030CO2 emissions reductiontargetsignificantly:thecutmustbe55%insteadof40%incomparisonwith1990 levels[4,5].Thenewtargetincludesimprovementsinlanduse,landusechange,andthe forestry(LULUCF)sector.Othertargetsweretightenedaswelltoachievetheambitious CO2 emissionsreductiongoal.Abindingtargetfortheshareofrenewableenergyinthe energymixin2030increasedfrom32%to40%,andtheenergyefficiencyimprovement(EEI)
shoulddeliver36–39%lowerenergyconsumptionby2030incomparisonwithexpected levels.Additionally,aproposedrevisionoftheEnergyEfficiencyDirective(EED)suggests tightenedrequirementsforannualenergysavings:for2024–2030,theannualEEIshould beincreasedfrom0.8%to1.5%[6].Moreover,theEUaimstocutCO2 emissionsby strengtheningnaturalcarbonsinks:310MtCO2 /ashouldbeabsorbedandstoredby2030.
TheambitiousEUpoliciesaffectthePPIthatisthefourthlargestindustrialenergyuser andthefifthlargestCO2 emitterafterthesteelandiron,cement,chemicalsandpetrochemicals,andaluminumsectors[7].Unlikeotherindustrialsectors,thePPIusessignificant amountsofrenewableenergy:nearly60%ofallusedfuelswerebio-basedin2019[8]. However,thereisstill1.3EJofgas,1.1EJofcoal,and0.2EJofoilinthePPI’sfuelmix globally[8].ThePPIhasnotablepotentialtocontributetotheemissionsreduction.Many studiesclaimthesectorcansignificantlyimproveitsenergy efficiency[9–12].Substantial amountsoffossilfuelsinprocessesandenergyproductioncanbereplacedwithbio-based alternatives[13,14].Recentpublicationssuggestthatpulpmillsmayprovideaplatformfor negativeemissionsusingbioenergycarboncaptureandstorageorutilization(BECCS/U) technologies[15,16].Duetotheavailabilityofwoodresiduesandexcessenergy,many millscanproducebiomaterialsandbiofuelsore-fuelsthatarehighlyneededinsectorsthat aredifficulttoelectrify[17].
Theaimofthisstudyistoimprovetheunderstandingofthedecarbonizationprospects oftheEuropeanPPIandcriticallyevaluatetheeffectsofvariouspoliciesoftheupcoming EUGreenDealonbusinessenvironmentanddecarbonizationopportunitiesforthePPI. Thestudyconsidersthefollowingissues:(1)arequiredinvestmentrate(theapproximate renewalrate)forseveralpossiblenet-zerotargetyearsofindustrialCO2 emissionsinthe PPI,(2)opportunitiestocutCO2 emissionswithinthePPIandchangescausedbypossible incentivestocreatenegativeemissionstooutlinewhatshouldbechangedfromapolicy pointofviewtoenableanefficientdecarbonizationofthePPI,and(3)differencesbetween developingcountriesandOrganizationforEconomicCo-operationandDevelopment (OECD)countries.Thestudieddecarbonizationprospectsfocusonindustrialoperationsof theEuropeanPPI,leaving,forexample,offsiteelectricityproduction,transport,andforest managementoutsidethescope.Itisexpectedthattheenergyandtransportsectorswill decarbonizeinthefuture,andharvestingofforestbythePPIdoesnotsurpasstheannual growthrate.
Evaluationofdevelopmentopportunitiesrequiresunderstandingofthecurrentstate. ThissectionbrieflyintroducesthecurrentstateoftheEuropeanPPI,presentsthemethods utilizedinthisstudy,andintroducestheuseddatasourcesandbackgroundassumptions.
ThecurrentstatusoftheEuropeanPPIispresentedinTable 1.Thepresentedvalues werebasedontheConfederationofEuropeanPaperIndustries(CEPI)databasepresenting thesituationin2020[18].Thedatacovered~91%ofEuropeanpulpandpaperproduction, andthus,thevalueswerescaledtocoverthewholeofEurope.
TheEuropeanCommissionhascreatedareferencescenarioforreflectingthedevelopmentoftheEUenergysystem,transport,andGHGemissions[19].Thescenariotook intoaccounttheEU-levelpoliciesadopteduntiltheendof2019,memberstateprojections, nationalcontributions,andplannedpolicies,aswellasfuelprices,macro-economics,and technologytrends.Asalargeandenergy-intensivesector,thePPIwasincludedintheEuropeanCommission’sfutureprojections.Figure 1 presentsthecurrentstateandexpected developmentofenergyuseintheEuropeanPPI.Thescenarioclaimedthattheroleof electricityintheenergymixwouldincrease.Thealreadylowuseofsolidandliquidfossil fuelswouldbepracticallyphasedout.Theuseofbioenergyforenergydecreasedasaresult ofEEI,andnaturalgaswasexpectedtoremainintheenergymix.Thescenarioassumed thattechnologiesforemissionabatement,i.e.,carboncapturetechnologies,weredifficult toadopt.Theprojectionexpectedthatfossilfueluseinthemillsiteswoulddecreaseby 44%,whichledtoasignificantreductionindirectfossilCO2 emissions.Despitethat,the PPIcan,andneedsto,domore.
Itshouldbenotedthatthescenariowaspublishedin2021.Thegeopoliticalsituation inEuropechangedin2022,whichhassignificantlyaffectedtheenergypricesandenergy supplysecurity.Thechangesinthebusinessenvironmentcouldleadtorapiddevelopment, forexample,toanacceleratedreductionoffossilfuels.
Thebusinessenvironmenthasasignificanteffectontheoperationofanindustrial sector,andtherefore,abriefreviewwasconductedtoprovideinsightsonexpectedand ongoingfuturetrends.TheEuropeanEmissionTradingSystem(EUETS)isoneofthe mostimportantmeasuresforCO2 emissionsreductioninEurope,anditthusaffectsthe businessenvironmentofthePPI.Hence,theeffectoftheEUETSonthePPIwaslooked atinthisstudy.TheparticipantsoftheETSpayfortheemittedfossilCO2 emissions.In itsfirst15years(2005–2020),theEUETSdidnotexceedacarbonpriceofEUR30/tCO2 , butatthebeginningof2022,thepricewasalmostEUR100/tCO2 [20].Inthisstudy,the effectofthehighcarbonprice(EUR100/tCO2 )ondifferentpulpandpapermilltypeswas calculated.DataonfossilCO2 emissionsandproductionvolumesofdifferentmilltypes fromeveryFinnishandSwedishmillwerecollectedduringpreviousstudies[21–23]and wereusedinthisstudyasanillustrativeexampleofthedifferencesbetweenmilltypes.The millsweregroupedbasedontheirmainproducts.ThecostsoftheEUETSweredivided byproductionvolumestoreceivetheeffectofETSontheproductioncostofpulpand paper.ThestructureoftheFinnishandSwedishPPIisnotsimilartotheEuropeanPPI. ManyEuropeancountriesfocusonpaperproduction,whereasFinlandandSwedenare
importantpulpproducers.However,thedataontheFinnishandSwedishmillsprovideda goodapproximationofthedifferencesbetweenthemilltypes.
ArequiredrenewalratewascalculatedfortheEuropeanPPIwithinseveralnet-zero targetyearstoevaluatethemagnitudeofneededannualchanges.Thekeyassumption wasthatneworrenovatedcapacitydoesnotemitanyfossilCO2 .Therenewalratewas calculatedforconstantproductionvolumes.BothproductionvolumesandCO2 emissions werebasedonthe2019levelspresentedinTable 1.Therefore,itwascalculatedhowmuch existingcapacityneededtobereplacedannuallyinordertoproceedfrom2019fossil CO2 emissionleveltoaPPIthatdidnotemitdirectfossilCO2 emissionsinthemills. Thecalculationsandassumptionswereroughbutprovidedindicativeinsightsonthe magnitudeofneededrenewalrates.
Inadditiontodiscussiononchangesinbusinessenvironmentandneededrenewal rates,thisstudylookedatthefutureopportunitiesofthePPI.Thepotentialsofdifferent developmentpathswereevaluatedbasedonpreviousstudiesandcurrentvolumeand structureoftheproductionintheEuropeanPPI.Thepoliticalenvironmentwillplaya majorroleinthedevelopmentofthePPI,andthus,theexpectedeffectsandimportance ofprevailingandupcomingpolicymeasureswerediscussed.Thestudyhighlightedthe improvementpotentialandoutlinedwhatshouldbechangedfromapolicypointofview toenableanefficientdecarbonizationofthePPI.ThestudyutilizeddataontheFinnish andSwedishforestindustriesgatheredduringtheauthors’previousstudies[21–23]as illustrativeexamplesontheongoingindustrialdevelopment.FinlandandSwedenhave beenforerunnersinenergy-efficientoperationanddecarbonizationofthePPI,andthus,the countriesprovideinterestinginsights.However,itwasnotexpectedthattheEuropeanPPI wouldfollowthesamepathwaysastheFinnishandSwedishones,becausethestructureof thePPIvariessignificantlywithinthecountries.
Reductionofenergyconsumptionwasevaluatedtakingintoaccountenergyefficiency improvementandchangesinproductionmix.ThiswasestimatedusingproductionvolumesfromtheFoodandAgricultureOrganizationoftheUnitedNations(FAO)[24]and specificenergyconsumption(SEC)valuesprovidedbyFarlaetal.[25].Althoughthe SECvalues(Table 2)wereestimatedalreadyin1997andenergyefficiencyhasimproved sincethen,thevaluesillustratedifferencesbetweenpulpandpapergradesandcanthereforebeusedforestimatingchangesinenergyconsumptioncausedbythechangesin productionmix.
PaperGrade Electricity (MWh/t) Heat PulpGrade Electricity (MWh/t) Heat (GJ/t)(GJ/t)
Newsprint0.392.5Mechanicalpulp1.47 2.1 Printingandwriting0.567.0Chemicalpulp0.6910.0 Packagingmaterials0.425.0Recycledfiberinput0.390.4 Hygienepapers0.425.0
Otherpapers0.56.0
Opportunitiesforfuelswitchingandelectrificationwereinvestigatedbymapping howthePPIusesfossilfuelsatthemomentandhowthosefuelscouldbereplacedby fossil-freeenergysources.Inadditiontofossilfuelsinenergyproduction,PPIprocesses thatcombustfuelswerediscussedaswell.Limekilnisthemostsignificantemission sourceinthesulphate(kraft)pulpmill.FinlandandSwedenhavebeenforerunnersinfuel switchinginlimekilns,andtherefore,thefueluseinthelimekilnsinFinlandwasstudied bycollectingdatafromenvironmentalreportsandpermits[26]mappinghowmillshave succeededinfuelswitching.
OpportunitiestoprovideadditionalCO2 savingswereconsideredlookingatincreased renewableelectricityproductionandnovelopportunities.Aliteraturesurveywasconductedtoimproveunderstandingoftheopportunities.Asimplifiedmassandenergy
balanceforatypicalkraftpulpmillwasconstructedtoillustratethepotentialofapulpmill asaproducerofbio-basedsidestreams,renewableelectricity,andCO2 .Themillbalance wasbasedonamillmodelusedinpreviousstudies[27,28].Basedonthecollecteddata, thepotential,theeffectsofnewprocessesonthemills,andthemagnitudesofpossibleCO2 savingswereestimated.
TheEuropeanPPIcoversonlyapproximatelyone-fourthoftheglobalpulpandpaper production,andtherefore,itisimportanttobrieflywidentheperspectiveofthisstudy tootherPPIcountries.AgeographicaldistributionoffossilandbiogenicCO2 emissions originatingfromglobalpulpandpaperproductionwasevaluatedtounderstandtherole ofdifferentregionsinCO2 emissionsgeneration.Theexpectedprogressisdiscussedby comparingthedevelopmentofthePPIintheOECDcountriesanddevelopingcountries.
CO2 emissionswereestimatedforallcontinentsthatproducepulpandpaper(Europe, NorthAmerica,SouthAmerica,Australia,Asia,andAfrica).Inthisstudy,thecontinents werecompared,butitshouldbenotedthatthereweredifferencesalsowithinthecountries locatedonthesamecontinent.DataonCO2 emissionswerecollected,buttotheauthors’ knowledge,nocomprehensivestatisticsonregionalemissionsorfueluseofthePPIexist, andespeciallybiogenicCO2 emissionsarepoorlyreported.Thus,whentheemissiondata werenotavailable,theCO2 emissionswereestimatedbytheauthors.
Duetovariationindataavailability,twomainapproacheswereusedforestimating theCO2 emissionsoftheregions.Inthefirstapproach,theemissionswerecalculatedby multiplyingfuelusebyCO2 emissionintensityofthefuel(Equation(1)).
where Fi standsforfuelconsumptionbyfueltype(GJ),and Ii istheCO2 emissionintensity ofacertainfuel(kgCO2 /GJ).Thesecondapproachutilizedproductionvolumesofthe regionsandspecificCO2 emissionsofproducts(Equation(2)).
where Pi standsforproductionvolume(tons),and ii isthespecificfossilCO2 emissionsof theproduct(kgCO2 /ton).
CO2 emissionintensitieswereadoptedfromacomprehensivefuelpropertiesdatabase providedbytheStatisticFinland[29].ProductionvolumeswerecollectedfromFAO[24], andreportsonenergyuseandemissions[18,30–33]wereutilized.Dataontheuseofbiofuelswerepoorlyavailable,andthus,assumptionswereneededtocalculatetheconsumption ofbiofuelstobeabletoestimatetheemissions.Moreover,thecalcinationprocessinkraft pulpmillsgeneratesbiogenicCO2 emissions.Duetothelackofdata,thebiogenicCO2 emissionsfromcalcinationwerecalculatedusingproductionvolumesandanaveragevalue fortheemissions.Thefollowingassumptionswereused:
• Pulpproductiongeneratesapproximately19GJ/ADtofblackliquorand0.7–3GJ/ADt ofwoodresidues,whicharetypicallycombustedtoenergy[34].
• Thecalcinationprocessinchemicalpulpmillsproducesabout196kgCO2 /ADtof biogenicCO2 [35].
ThetotalfueluseprovidedbytheInternationalEnergyAgency(IEA)[1]wasutilized toestimateglobalfossilandbiogenicCO2 emissionsofthePPI.Theoverallemissionswere usedtoevaluatethevalidityoftheregionalvalues.
ThissectionpresentsfutureprospectsfortheEuropeanPPI.Expectedchangesinthe businessenvironmentarereviewed,andthemagnitudeoftherequiredannualrenewal rateisevaluated.Thesectionpresentsthepossibledevelopmentpathwaysandmeasures forCO2 emissionsreduction.Thestudydiscusseshowthecurrentpoliticalenvironment guidesthesector’stransformationandpointsoutwhatshouldbechangedinapolicypoint ofviewtoenableanefficientdecarbonization.Finally,thesectionhighlightsdifferencesin progressonthedecarbonizationoftheOECDanddevelopingcountries.
ThebusinessenvironmentofthePPIiscontinuouslychanging.PricesonCO2 emissionsandenergyareincreasing,demandforproductsischanging,andcompetitionon biomassmaygrow.Thereachingofnet-zeroindustrialemissionsdependsonthebusiness environment,andeveniftheenvironmentwouldbesuitable,significantrenovationsare neededtoachieveafossilCO2 -neutralsector.
Thedemandfordifferentproductsischanging,whichforcesmillstomodifytheir productportfolio.Theneedforpackagingmaterialsisincreasing,forexample,duetogrowingglobalmarketsandtheneedtosubstituteplasticpackages,whereasdigitalizationhas ledtoanotablydecreasingdemandforgraphicpapersintheOECDcountries.Inaddition totraditionalproducts,thedemandforseveralkindsofnovelwood-basedsolutionssuch astextilesisincreasing.
IncreasingpricesforenergyandespeciallyCO2 willforcemillstochangetheirenergy usepractices.TheeffectofhighETSpricesonthepulpandpapermillsispresentedin Figure 2.Theeffectvariesnotablywithinthemills.Thevariationcanbecausedbyseveral factors,suchasenergyefficiency,integrationrateofthemills,implementeddecarbonization actions,ortheenergysupplystrategy.However,cleardifferencesbetweenmilltypescan beseen.
Stand-alonepapermillsdonothavelargebio-basedsidestreamsthatcouldbecombustedtoenergy,andtherefore,thosemillstypicallyutilizefossilfuelforbothenergy productionandpaperdrying.Thus,stand-alonepapermillshavethegreatestpressureto cutemissions.Applyingabubblepolicy[36],whichallowsevenincreasingtheemissionsin somefacilitiesaslongastotalemissionsarereducing,couldbethemostcost-effectiveway towardalow-carbonsector.Thatisbecause,forexample,themillswithaccesstobio-based wastestreamsmayhavebetteropportunitiestoreplacefossilfuelsbyintensifyingtheuse
ofbiomass.Chemicalpulpmillsrepresentmilltypesthatcanalreadymeetmostoftheir energydemandbybio-basedfuels.Ifachemicalpulpmillisintegratedwithapapermill, theenergyconsumptionoftheunitincreases,andcurrentmillstypicallyrequirefossil fuelsinadditiontobiofuels.ThedirecteffectofEUETSislowinthecaseofmechanical pulpmillsbecausemostofthosemillscovertheirenergydemandlargelybypurchasing electricity.However,theEUETSaffectsindirectlyalsothepricesofpurchasedelectricity andthecostsoftransportation.
Theproductioncostsofpulpandpapervarysignificantly,andtypically,thosecostsare notpubliclyavailable.RISI[37]presentsthattheproductioncostforpaperinEuropecould bearoundEUR500/ton,andhence,theEUETScanincreasethecostsnotablyinsomemills. Itshouldbenotedthatatthemoment,energy-intensiveindustriesreceiveasignificant amountoffreeemissionallowancestosecurecompetitiveness,whichmaychangeinthe future.Moreover,thehighEUETSpricescanincreasecompetitiononbiomassthatdoes notbelongtotheEUETS.TheEUETSisnottheonlyfactoraffectingtheenergyuseofthe PPIatthemoment.Thepricesforfossilfuelsareexpectedtorise.Electricitypricesare currentlyunusuallyhigh,butfuturedevelopmentremainstobeseen.
InadditiontotheEUETS,otherfactorsmayinfluencetheavailabilityofbio-basedraw materials.Ambitioustargetsforsavingandrestoringbiodiversitymayaffectthemarkets forrawmaterials.TheEUhaspublishedabiodiversitystrategy,whichexpandsprotected landandseaareasto30%inEurope[38].Moreover,thereisatargettocutasignificant amountofCO2 emissionsbystrengtheningnaturalcarbonsinks.Thetargetshaveledto discussionsontheacceptableharvestingrates.
Therequiredrenewalratesfordifferentnet-zerotargetyearsintheEuropeanPPI werecalculatedassumingthatthenew-builtorrenewedcapacityisfossil-free.Theresults presentedinTable 3 showthatdecarbonizationofthesectorwithinthenext10–20years requireslargeannualinvestments.Reachingcarbonneutralityby2050requiresmoderate butcontinuousannualimprovements.Theenergyefficiencyofexistingtechnologiesand processesincreasescontinuously,andnewopportunitiescomeintothemarkets.Thus, thesectorhasanopportunitytomovetowardsignificantlymoresustainableoperation. Despitethat,itshouldbenotedthatthepulpandpapermillshavelonglifetimes,andthe renovationrateisslow.Atypicaltechnicallifetimeofamillisbetween30and50years, andthus,therenewalrateinEuropeisroughly2–3%ofthecapacityperyear.Thefossil CO2 emissionreductionwithinthePPIcannotbeconsideredasastraightforwardtask.The annualrenewalrateswillvarydependingforexampleontheglobaleconomy.Inaddition, someCO2 sourcesaresignificantlyeasiertoeliminatethanothers;forexample,switching toelectricdryersdoesnotrequirelargechangesinthemills,whereasrenewaloftheenergy systemofawholemillisahugeinvestment.Thefollowingsectionswillevaluatethe decarbonizationopportunitiesandpotential.
Table3. Requiredrenewalratesforachievingcarbonneutralityindifferentnet-zerotargetyears.
Thelion’sshareoftheCO2 emissionsofthePPIindustryoriginatesfromenergy production,andtherefore,adecreaseinenergyconsumptioniskeyinemissionsreduction. Theenergyconsumptionofthesectordependsstronglyontheproductionvolumeand mix.EnergycanbesavedbyEEI,forexample,byrecoveringwasteheatandbymaterial efficiencyimprovement,butalsotheproductionmixandvolumeofthesectoraffectthe energyconsumption.
ThetotalproductionvolumeintheEuropeanPPIhasbeenratherstableduringthelast 10years,butthestructurehaschanged(Figure 3).Theshareofwrappingandpackaging materialsinpaperproductionincreasedfrom40%to59%between2000and2020,andthe shareofgraphicpapersdroppedfrom49%to28%.Itcanbeexpectedthatthetrendwill continue.Typically,theproductionofpackagingmaterialsconsumesaround20%to30% lessenergypertonthantheproductionofgraphicpapers.Thus,thestructuralchange hasaneffectontheenergyconsumption.Ifthetotalproductionvolumeiskeptconstant, andtheshareofpackagingmaterialsincreasesto75%by2050,theexpectedannualheat andelectricitysavingsduetochangesintheproductionmixisroughly4%.Increased utilizationofrecycledfibersinpaperproductionhasenabledlowerenergyconsumptionin theEuropeanPPI,buttherecyclingrateisalreadyhigh,andnomajorsavingsareexpected duetoincreasedrecyclingrates[39].
ThestructuralchangesofthePPIarenotlimitedtochangesbetweenconventional pulpandpapergrades.Thesectorhasbecomeinterestedinwideningitsproductportfolio, whichmayaffectnotablytheenergyconsumptionofthewholesector.Forexample,ifthe sectorstartstoproducehydrogen-basedproducts,theenergyconsumptionofthePPIwill increasenotably.OneillustrativeexampleoftheongoingtransitionistheUPMLeuna biorefineryinGermany[40].Theplantwillstarttoproducewood-basedchemicalsin2023. IfthebiorefineryisstatisticallyincludedinthePPI,theenergyconsumptionofthesector willincrease,whereasenergydemandinthechemicalsectordecreasesasthebiorefinery replacescurrentproduction.Thishighlightsthechallengeofsettingenergysavingstargets forsectors.ThepossiblefutureproductswillbediscussedinSection 3.4
TheEEIhasbeenconsideredthemostcost-effectivewaytoreduceenergyuseand relatedCO2 emissions[41].Severalstudieshaveinvestigatedenergysavingspotential throughEEImeasures,andforexample,MoyaandPavel[42]suggestthattheEuropean PPIcancutitsenergyconsumptioncosteffectivelyby14%(~190PJ)between2015and 2050,andtheCEPI[43]claimsthatEEIcanleadtoa7MtCO2 /aemissionreductionby 2050.Inadditiontoallowingthereductionoffossilfueluse,theEEImayenablethe useofgeneratedbiomasselsewhere.Table 4 presentsthedevelopmentofspecificenergy consumptionintheFinnishPPI,whichillustratesthecontinuousEEI.InspiteoftheEEI, high-qualityrequirementsmayincreasetheconsumption,asinthecaseofmechanicalpulp. Updatingtheexistingmillstooperatewiththecurrentlybestavailabletechnologiescancut energydemandnotably,butemergingtechnologiesareexpectedtoenableevenlargercuts;
forexample,theuseofdeepeutecticsolventmayreducetheprimaryenergydemandof pulpingby40%[44].However,theadoptionofnewtechnologiesthatsignificantlychange thepulpingorpaper-makingprocessesmaybedifficultandslowduetoconcernsabout theeffectsontheoperation.
Table4. Anexampleofdevelopmentofspecificenergyconsumptions.Estimateswerecreatedforthe FinnishpulpandpaperindustrybasedonCarlsonandHeikkinen,andPöyry[45,46].
TypeofEnergyYearChemicalPulpMechanicalPulp
AproposedrevisionoftheEEDcallsforincreasingtheannualenergysavingsrequirementfor2024–2030from0.8%to1.5%[6].Asalargeenergyuser,thePPImustsignificantly contributetotheenergysavings.Theauthors’previousstudyshowsthattheFinnishand SwedishPPIsmanagedtosubstantiallyimprovetheirenergyefficiencybetween2002and 2017[21],buttheimprovementpacedidnotmeettherequirementsoftheEED.Thus,the improvementpacemustbeaccelerated,andtheneedappliesmostprobablyalsotoother PPIcountries.TheEEIcanleadtonotablesavingsinenergycostsinenergy-intensiveindustries,andtherefore,ithasbeendiscussedifthereisarealneedtosupporttheindustrialEEI bypolicyincentivesorifmarketforcescandrivethechangetowardenergysavings[47]. However,barrierstoEEI,suchastechnicalrisksoralackofaccesstocapital,arehindering eventheadoptionofcost-effectivemeasures[48].Thus,politicalstimulationisneededfor overcomingthebarriers.
InthePPI,fossilfuelsareusedinsteamproductionandpulping(limekilns)and papermaking(dryers)processes.Allfossilfuelsaretechnicallypossibletoreplacewith biofuelsorelectricity[49],butthelikelihoodtoreachnet-zeroemissionsdependsonthe milltype.Modernchemicalpulpmillscanalreadyachievefossilcarbon-freeoperation[50], andconsequently,itisrealistictoexpectthatnew-buildmillsdonotneedfossilfuelsduring normaloperation.Decarbonizationofstand-alonepapermillsismorechallengingbecause theenergyproductionreliesonfossilfuelsinsteadofbiomass,whichisadominatingfuel inthepulpmills.Currently,electricityandsteamareproducedinboilersthatcombust mainlynaturalgas,butalsosomeamountsofcoal-firedboilersareused.
Thepulpandpaper-makingprocessesaretechnicallypossibletodecarbonize.Electricitybasedpaperdryersarealreadyusedinsomemills,andfurtherelectrificationofthedryers couldreduceannualemissionsby1–2MtCO2 inEurope[51].Somemillshavealsostated anaimtocombusthydrogenindryers[52].Recentstudiessuggestthatalsolimekilns canbeelectrifiedusingelectricgas-plasmatechnologyinthefuture[53],whichmaybe aninterestingopportunityespeciallyformillsthathavenoexcessbiomass.Inaddition, indirectelectrification,i.e.,theuseofrenewablehydrogenorhydrocarbon,isapossiblebut currentlycostlyandratherinefficientopportunitytodecarbonizethelimekilns.Sofar,the useofbiofuelshasbeenaleadingsolutionasmanypulpmillshavebio-basedresiduesthat canbecombustedinlimekilns.
Productionofpulpconsumesapproximately250kg/ADtoflime(CaO)[35],and theproductionoflimerequires6–10GJ/kgCaO ofheat[54].TheEuropeanPPIproduces annually32Mtofkraftpulp,andmillscombustmainlynaturalgasinthelimekilns,which
meansthatannualfossilCO2 emissionsarearound3–4MtCO2 orroughly10%oftotal industrialfossilCO2 emissionsofthesector.Atthemoment,FinlandandSwedenhave beenleadingthedecarbonizationoftheirlimekilns(Figure 4)[21].Thus,switchingto biofuelsisfeasible,butitcomeswithsomeeconomicalandtechnicalchallenges,especially incasesofretrofits.Biofuelshavedifferentproperties,forexample,lowerheatingvalue thanconventionallyusedoilandnaturalgas,whichmakeitdifficulttooperateexisting limekilnswithoutsupportingfossilfuels.Itcanbeexpectedthatnew-buildlimekilns usebiofuelsorotherrenewablealternatives.Moreover,theavailabilityofbiomassvaries withinthemills,whichaffectsthefeasibilitytousebiofuelfordecarbonizingthelimekilns.
TheestimatefortheCO2 emissionreductionpotentialofenergyefficiencyimprovementwasat7MtCO2 /a.Inaddition,changesinproductionmixmayleadtolower energyconsumptionsandthereforeloweremissions,butthetotalfossilCO2 emission reductionduetoenergysavingsisestimatedtoremainbelow10MtCO2 /a.Itwasestimatedthattheemissionreductionpotentialofdryersandlimekilnsare1–2MtCO2 /a and 3–4MtCO2 /a,andthus,thedecarbonizationofprocessescanleadtoanemission reductionof4–6MtCO2 /a.AstheEuropeanPPIcurrentlyemits34MtCO2 /a,thedecarbonizationofenergyproductionplaysthelargestroleinthereachingcarbon-neutralPPI. AsthePPIhasaccesstowoodresiduesandmostoftheenergysupplyisalreadycovered usingrenewables,inthenearfuture,electrificationwillnotplayassignificantarolein thePPIasinotherindustrialsectorssuchasthesteelindustry.Eventhoughpartofthe energydemandcanbecoveredbytheintensifieduseofcurrentbiofuels,biomasscanbe consideredasalimitedresource,andtherefore,electricity-basedsolutionsarealsoneeded. High-temperatureheatpumpshavebeenseenasasignificantpartofthefutureenergy supplyinthePPI[55].Increasingcompetitionforrenewableelectricityandrisingprices maybeamatterofconcern.Obristetal.[55]claimthattheSwisspaperindustrythatdoes notproduceanychemicalpulpcanreachnet-zeroemissionsby2050,butthiswouldleadto an8–15%increaseinpaperproductioncosts.Moreover,there-structuringofenergysupply andprocessesrequiressignificantmodificationsinthemills.Inthelong-termfuture,the roleofelectricitymayincreaseinthePPIastheincreasingshareofbio-basedresiduesmay beutilizedasproducts.Eventhoughthedirectuseofelectricityisthebestsolutioninterms ofefficiency,itispossiblethathydrogenwillplayaroleinindustrialenergysystemsasa storageforrenewableenergy.
ThePPIhasaccesstosustainablyharvestedbiomass.Therawmaterialscannotbe fullyconvertedtopulpandpaper,andtherefore,largebio-basedsidestreamsenablethe sectortocontributetothedecarbonizationofothersectorsbyproducingrenewableenergy,
fuels,andproductsandcapturingbiogeniccarbon.Hence,inadditiontotargetingthe cutofindustrialemissions,thePPI’spotentialtoprovideadditionalCO2 savingsmust beexploited.
ThePPIcanincreaseitsrenewableelectricityproduction.Arecoveryboilerismost importantlyaprocesscomponentthatregeneratesusedcookingchemicalsinakraftpulp mill,butitisadditionallyalargesteamandelectricityproducer.Themostimportant criterionforarecoveryboilerhasbeenhighavailability.Later,themitigationofairemissionsbecameanissue.Currently,theincreasingproductionofrenewableelectricityisa keytrend.Anincreaseinsteamparametersandblackliquordrysolidscontentsandheat recoveryfromfluegasesaswellasimprovedpreheatingofbothwaterandaircanleadto notablegrowthintheelectricitygeneration.AccordingtoVakkilainenetal.[56],electricity generationinmodernrecoveryboilersincreasedby20%within10years,andthus,veritable opportunitiesforhigherelectricityproductionexist.Swedenisanexampleofacountry whichhasnotablyincreasedelectricitygenerationinthePPI[21].Themostimportant reasonsbehindtheshiftareanincreaseintheelectricitypriceduetoanelectricitymarket reformationaswellasanintroductionoftheEUETSandagreenelectricitycertificate systemthatsupportstheproductionofrenewableelectricity[57].Thus,futureenergy marketsaswellasincentivesforrenewableelectricityproductionmostprobablyaffectthe developmentofelectricityproductioninthePPI.
Table 5 presentsrecoveryboilerparametersforanaverageEuropeanmillandfora modernmill.BasedonroughcalculationspresentedbyValmet[58],itcanbeestimated thatifallEuropeanrecoveryboilersoperatedasmodernboilers,renewableelectricity productioncouldincreasebyroughly7TWh.Iftheelectricityisusedforreplacingcurrent Europeanelectricityproductionwithanemissionintensityof296gCO2 /kWh[59],an annualsavingsofapproximately2MtCO2 couldbeachieved.Itisnoteworthythatthe additionalenergyproductioninthePPIconflictswiththeenergyefficiencytargetthataims tolimitenergyconsumptiontoacertainvalue;i.e.,inspiteoftheincreasedproductionof excessenergy,theinputenergytothemillmightnotchange.
Despitethepotentialtoincreaserenewableelectricityproduction,alternativeroutes couldleadtoreducedgeneration.Processingofbiomasstohigh-valueproductsdecreases availablecombustiblematerial.Forexample,ligninseparationhasbecomeanattractive optionaslignincanbeusedasaversatilerawmaterialorbiofuel.Separating30%of thelignininblackliquordecreasestheelectricityproductionintherecoveryboilerby approximately29%[60].Inaddition,possibleelectrificationmayhaveaneffectononsite electricityproduction;i.e.,ifelectricityisusedforheatingpurposes,productionofelectricity incombinedheatandpower(CHP)unitsdecreases.
ThePPIcanplayanotableroleincreatingbioeconomy.Itssidestreamscanbeutilized intheproductionofbiofuels(e.g.,biogasandbiodiesel)andbioproducts(e.g.,textilefibers, fertilizers,andligninderivatives).Asanexample,Figure 5 presentsasimplifiedbalance andopportunitiesofanorthernstand-alonemillproducing600,000ADt/aofsoftwood pulp.Themillgeneratesapproximately340kg/ADtand760kg/ADtofwoodresidues anddissolvedlignin,whichindicatesthepotentialforenlargingtheproductportfolioto
newbioproducts.Inspiteofseveralopportunitiesandexistingpilotplants,thenumber oflarge-scaleretrofitsinmillsisloweventhoughmanytechnologiesareavailable[17]. ReleasingthepotentialofPPIasaproducerofnewproductsrequiresastableandconsistent politicalframeworkincluding,forexample,ambitioustargetsforbioenergyuseorquota obligations[61].Additionally,thePPIshouldhaveclearfutureprospectsforaffordableraw materials.Currently,theroleofbiomassintheEU’sdecarbonizationstrategiesisslightly unclear,andtheroleofforestsascarbonsinksaswellaspossiblecompetitiononbiomass withothersectorcreatesuncertainties.
PulpmillshaveauniqueopportunitytoturntocarbonsinksusingBECCS/U[16]. Achievingacarbon-neutralsocietymightnotbepossiblewithoutcarboncapturetechnologies[62],buttherehasbeenlittleprogressonCCSandespeciallyBECCS.Thepossibilities ofBECCSinthePPIwerealreadydiscussedatthebeginningofthe21stcentury[63], andJönssonetal.[64]estimatedthattheEuropeanPPIhasalargepotentialtocapture CO2 (60MtCO2 /a).Post-combustioncarboncaptureusingmonoethanolamine(MEA)is acommerciallyavailableprocessandthusthemoststudiedoptionforpulp mills[64–67] Theprocessconsumesapproximately3.8GJ/tCO2 and0.1MWh/tCO2 ,ofheatandelectricity[68],whichmeanscapturing60MtCO2 /awouldleadtoadditionalheatandelectricity consumptionof228PJ/aand6TWh/a.Inadditiontotheeffectsonenergybalance,questionsonstoragesites,transportation,utilization,andeconomicfeasibilityexist.Several previousstudiesunderlinealackofeconomicincentivesandclearpolicyframework,and theycallforrecognizingnegativeCO2 emissionsandcreditingallremovedCO2 emissions apartfromtheorigin[65,69–73].BECCSwillnotbeadoptedinmillswithoutclearincentives.Santosetal.[74]suggestthatanegativeCO2 creditof42e/tCO2 couldovercomethe costsofcarboncaptureviacalciumlooping,andOnarheimetal.[65]claimthatanegative emissionscreditof60–80e/tCO2 isneededtomakeBECCSattractiveforthemills.
CapturedCO2 canbecombinedwithhydrogen(H2 )toproducee-fuelssuchas methane,methanol,gasoline,andethanol[75].E-fuelsmayplayaversatileroleinthe futureenergysystem:theycansubstitutefossilfuelsinenergyproductionaswellasin thechemicalsindustry,balanceintermittentrenewableenergyproductionbyproviding energystorageandflexibleload,anddecreasetheneedforelectricitygridreinforcement byactingasanenergycarrier[76].Theproductionofe-fuelsconsumesalotofelectricity.Formethane,methanol,anddimethylether,theelectricity-to-fuelefficienciesarein therangeof30–75%(1.33–3.33MWhel /MWhfuel ),andtheproductionrequiresroughly 0.21–0.28tCO2 /MWhfuel [77].AsthePPIisastationaryproducerofbothbiogenicCO2 and renewableelectricity,andthemillshaveanopportunitytoutilizesidestreamsofe-fuel
processes(oxygenandheat),themillsareinterestingplatformsfore-fuelsproduction.If currentlyproducedexcesselectricityinthemills(13TWh)wasconvertedtoe-fuels,the productionwouldyieldas3.9–9.8TWhfuel ,andtheproductionwouldbind0.8–2.7MtCO2 ThebiogenicCO2 fromtheEuropeanPPIfacilitatesaproductionof290–390TWhfuel ,but theelectricityconsumptionwouldbe390–1300TWh.Thiswouldaccountforafractionof thedemand;forcomparison,theEuropeantransportsectoraloneconsumed4889TWhof energyin2017[78].
Apoliticalframeworkfore-fuelsisstillincomplete,butcurrentproposalsdonot supporttheuseofbioenergyfortheproductionofrenewablee-fuels[79,80].Therefore, pulpmillswouldneedtopurchaserenewableelectricitythatisofnon-biologicalorigin. This,alongwithotherrules,makesthebusinessenvironmentcomplicatedforpulpmill operatorsanddecreasestheattractivenesstoinvest.Moreover,therequirementtouse variablerenewableelectricityinsteadofcontinuouslyproducedbioelectricitymaycrucially decreasetheprofitabilityofthee-fuelsproductionduetoloweroperationalhours.Atthe moment,therearenorequirementsfortheoriginofCO2 ,andtherefore,thePPIdoesnot benefitfromitsbiogenicemissions.Underthecurrentconstraints,e-fuelsproductiondoes notseemattractiveintheEuropeanPPImillseventhoughtheplatformforproduction couldbesuitable.Furthermore,itshouldbenotedthatcarboncaptureandespeciallythe productionofe-fuelsconflictwiththeenergyefficiencyimprovementtargetduetothehigh energyintensity.
ThegeographicaldistributionofCO2 emissionsandproductionvolumesoftheglobal PPIarepresentedinFigure 6.ThecombustionoffossilfuelsinthePPIproducesannually approximately194MtCO2 ,andthecombustion-andprocess-basedbiogenicCO2 emissions areapproximately357MtCO2 peryear.Theproductionmixandvolumeareimportant factorswhendecarbonizationinacertainregionisconsidered.Pulpmillscancovertheir energydemandbytheirownwoodresidues,whereasstand-alonepapermillstypically relyonfossilfuels.Therefore,decarbonizationcanbeconsideredeasierinpulpproducer regions,forexample,SouthAmerica,andchallenginginpaperproducercountriessuchas China.Inadditiontoproduction-relatedfactors,nationalresourcessuchastheavailability ofbiomassorfossilfuelsaffectthefuelmixinthePPI.Forexample,naturalgasisthemain fossilfuelinEuropeandNorthAmerica,whereasenergyproductionintheChinesePPI reliesoncoal.Mostofthevirginpulpmillsarelocatedinforestedcountries,andthose countriesarealsothelargestusersofbiomassasfuel.
AccordingtoKuparinen[16],millsintheOECDcountriesaremoreeagertoadopt newtechnologiesandchangetheirbusinessthanmillsindevelopingcountries,whichhas beenseenasinnovativeproductssuchaslignin-basedsolutions.However,conditionsfor novelenergy-intensivetechnologies,forexample,theproductionofhydrogenandcarbon captureprocesses,mightbemoreattractiveindevelopingcountries.Insoutherncountries, forexample,inSouthAmerica,thestand-alonepulpmillsmayhaveanexcessofheatand electricitythatcannotbesoldduetolimitedaccesstotheelectricgrid,whereasinnorthern countries,pulpmillsaretypicallyintegratedintopaper-making,orthemillscansellenergy totheelectricitygridanddistrictheatingnetwork.Politicalenvironmentvariesbetween regionsaswell,andoftentheOECDcountrieshaveahigherpressuretodecreaseCO2 emissions(e.g.,theEUETS),whichalsoaffectstheprogressofthePPI.
Thepulpandpaperindustryhasseveralopportunitiestodecarbonizeitsownoperationandcontributetotheemissionsreductioninothersectors.Thesectorhasnocrucial barrierstoreachingnet-zeroindustrialemissions,butachievingthatpotentialrequires significantchanges.IntheEuropeanPPI,thetheoreticalannualcapacityrenewalrate of3.2%wouldbeneededtoeliminateindustrialfossilCO2 emissionsby2050evenifall new-buildcapacitywasfossil-free.Theprospectsforandtheprogressofdecarbonization varywithinthemilltypesaswellastheregions.Kraftpulpmillshavegoodpremises toachievecarbonneutralityorevenactascarbonsinks.Stand-alonepapermillsthat covertheirenergydemandcombustingfossilfuelsneedthesignificantchangesofenergy supply.Decarbonizationpathwayswillvarywithintheregionsduetodifferentproduction volumes,milltypes,availableresources,usedfuels,andprevailingtrends.
TheopportunitiesofthePPIinCO2 emissionsreductionareversatilebutalsooverlapping;i.e.,itmustbedecidedhowvaluablebiomassshouldbeutilizedinthefuture.In thenearfuture,thePPIcanintensifytheenergyuseofbio-basedwastestreams,which facilitatesthetransitiontowardfossilfuel-freemillstogetherwiththeenergyefficiency improvementandelectrificationofprocessesandenergyproduction.Inthelong-term future,theresiduesofthePPIindustrymayplayakeyroleinthebioeconomythataims toeliminatefossilrawmaterials,whichmightincreasetheroleoftheelectrificationof thesector.Thetechnologiesfortheproductionofnovelrenewableproductsaremostly available,butthenumberofimplementedprojectsislowduetopooreconomicfeasibility andbecausethecontinuouslychangingbusinessenvironmentisnotattractiveforinvestors, andsomepoliciesarehinderingtheenlargementoftheproductportfolio(e.g.,theproductionofe-fuels).Toadvance,theroleofbioeconomyande-fuelsinthesustainabletransition needstobeclarified,andtheroleofthePPIshouldnotbeunderestimated,astherewillbe ahugeneedforrenewablematerials.
AuthorContributions: Conceptualization,S.L.andE.V.;methodology,S.L.;investigation,S.L.;data curation,S.L.;writing—originaldraftpreparation,S.L.;writing—reviewandediting,E.-L.A.andE.V.; visualization,S.L.;supervision,E.V.Allauthorshavereadandagreedtothepublishedversionof themanuscript.
Funding: TheauthorsgratefullyacknowledgethefundingfromtheAcademyofFinlandforthe project“RoleofforestindustrytransformationinenergyefficiencyimprovementandreducingCO2 emissions”,grantnumber315019.
DataAvailabilityStatement: Dataiscontainedwithinthearticle:sourcesforutilizeddataaregiven inthisarticle.
ConflictsofInterest: Theauthorsdeclarenoconflictofinterest.
1. InternationalEnergyAgency(IEA).TrackingIndustry2021.2022.Availableonline: https://www.iea.org/reports/trackingindustry-2021 (accessedon8December2021).
2. InternationalEnergyAgency(IEA).WorldEnergyOutlook2021—RevisedVersion.2022.Availableonline: https://www.iea.org/ reports/world-energy-outlook-2021 (accessedon12February2022).
3. Masson-delmotte,V.P.;Zhai,H.O.;Pörtner,D.;Roberts,J.;Skea,P.R.;Shukla,A.;Pirani,W.;Moufouma-Okia,C.;Péan, R.;Pidcock,S.;etal.SummaryforPolicymakers,inGlobalWarmingof1.5 ◦ C,AnIPCCSpecialReportontheImpacts ofGlobalWarmingof1.5 ◦ CabovePre-IndustrialLevelsandRelatedGlobalGreenhouseGasEmissionPathways,inthe ContextofStrengtheningtheGlobalResponsetotheThreatofClimateChange,IPCC.2018,pp.1–23.Availableonline: https://www.ipcc.ch/sr15/chapter/spm/ (accessedon12February2022).
4. EuropeanCommission.DeliveringtheEuropeanGreenDeal.2021.Availableonline: https://ec.europa.eu/info/strategy/ priorities-2019-2024/european-green-deal/delivering-european-green-deal_en (accessedon21March2022).
5. EuropeanCommission.2030Climate&EnergyFramework.2021.Availableonline: https://ec.europa.eu/clima/eu-action/ climate-strategies-targets/2030-climate-energy-framework_en (accessedon5April2022).
6. EuropeanCommission.EnergyEfficiencyDirective.2021.Availableonline: https://ec.europa.eu/energy/topics/energyefficiency/targets-directive-and-rules/energy-efficiency-directive_en (accessedon5April2022).
7. InternationalEnergyAgency(IEA).EnergyTechnologyPerspectives2020.2020.Availableonline: https://www.iea.org/reports/ energy-technology-perspectives-2020 (accessedon13February2022).
8. InternationalEnergyAgency(IEA).PulpandPaper.2022.Availableonline: https://www.iea.org/fuels-and-technologies/pulppaper (accessedon2April2022).
9. Klugman,S.;Karlsson,M.;Moshfegh,B.AScandinavianchemicalwood-pulpmill.Part2.Internationalandmodelmills comparison. Appl.Energy 2007, 84,340–350.[CrossRef]
10. Peng,L.;Zeng,X.;Wang,Y.;Hong,G.AnalysisofenergyefficiencyandcarbondioxidereductionintheChinesepulpandpaper industry. EnergyPolicy 2015, 80,65–75.[CrossRef]
11. Kong,L.;Price,L.;Hasanbeigi,A.;Liu,H.;Li,J.Potentialforreducingpapermillenergyuseandcarbondioxideemissions throughplant-wideenergyaudits:AcasestudyinChina. Appl.Energy 2013, 102,1334–1342.[CrossRef]
12. Fleiter,T.;Fehrenbach,D.;Worrell,E.;Eichhammer,W.EnergyefficiencyintheGermanpulpandpaperindustry—Amodel-based assessmentofsavingpotentials. Energy 2012, 40,84–99.[CrossRef]
13. Kuparinen,K.;Vakkilainen,E.Greenpulpmill:Renewablealternativestofossilfuelsinlimekilnoperations. BioResources 2017, 12,4031–4048.[CrossRef]
14. Laurijssen,J.;Faaij,A.;Worrell,E.EnergyconversionstrategiesintheEuropeanpaperindustry—Acasestudyinthreecountries. Appl.Energy 2012, 98,102–113.[CrossRef]
15. Onarheim,K.;Santos,S.;Kangas,P.;Hankalin,V.PerformanceandcostsofCCSinthepulpandpaperindustrypart1: Performanceofamine-basedpost-combustionCO2 capture. Int.J.Greenh.GasControl 2017, 59,58–73.[CrossRef]
16. Kuparinen,K.TransformingtheChemicalPulpIndustry—FromanEmittertoaSourceofNegativeCO2Emissions. LUT University.2019.Availableonline: https://lutpub.lut.fi/handle/10024/160057 (accessedon13January2022).
17. Mäki,E.;Saastamoinen,H.;Melin,K.;Matschegg,D.;Pihkola,H.Driversandbarriersinretrofittingpulpandpaperindustry withbioenergyformoreefficientproductionofliquid,solidandgaseousbiofuels:Areview. BiomassBioenergy 2021, 148,106036. [CrossRef]
18. ConfederationofEuropeanPaperIndustries(CEPI).KeyStatistics2020.2021.Availableonline: https://www.cepi.org/keystatistics-2020/ (accessedon13January2022).
19. EuropeanCommission.EUReferenceScenario2020.2021.Availableonline: https://energy.ec.europa.eu/data-and-analysis/ energy-modelling/eu-reference-scenario-2020_en (accessedon13January2022).
20. TradingEconomics.EUCarbonPermits.2022.Availableonline: https://tradingeconomics.com/commodity/carbon (accessed on18August2022).
21. Lipiäinen,S.;Kuparinen,K.;Sermyagina,E.;Vakkilainen,E.Pulpandpaperindustryinenergytransition:TowardsenergyefficientandlowcarbonoperationinFinlandandSweden. Sustain.Prod.Consum. 2021, 29,421–431.[CrossRef]
22. Kähkönen,S.;Vakkilainen,E.;Laukkanen,T.ImpactofstructuralchangesonenergyefficiencyofFinnishpulpandpaperindustry. Energies 2019, 12,3689.[CrossRef]
23. Kuparinen,K.;Lipiäinen,S.;Vakkilainen,E.;Laukkanen,T.Effectofbiomass-basedcarboncaptureonthesustainabilityand economicsofpulpandpaperproductionintheNordicmills. Environ.Dev.Sustain. 2021, 23,13707–13730.[CrossRef]
24. FoodandAgricultureOrganizationoftheUnitedNations(FAO).ForestryProductionandTrade.2022.Availableonline: http://www.fao.org/faostat/en/#data/FO (accessedon21January2022).
25. Farla,J.;Blok,K.;Schipper,L.Energyefficiencydevelopmentsinthepulpandpaperindustry:Across-countrycomparisonusing physicalproductiondata. EnergyPolicy 1997, 25,745–758.[CrossRef]
26. RegionalStateAdministrativeAgencyEnvironmentalPermits.2022.Availableonline: https://avi.fi/en/services/businesses/ licence-notices-and-applications/water-and-the-environment/environmental-permits (accessedon7October2022).
27. Vakkilainen,E.;Kivistö,A.FossilFuelReplacementinthePulpMills,LUTUniversity.2008.Availableonline: https://lutpub.lut. fi/bitstream/handle/10024/149415/BSMax_Report_Final4.pdf?sequence=1 (accessedon20December2022).
28. Lipiäinen,S.;Kuparinen,K.;Vakkilainen,E.Effectofpolysulfidepulpingprocessontheenergybalanceofsoftwoodand hardwoodkraftpulpmills. Nord.PulpPap.Res.J. 2021, 36,570–581.[CrossRef]
29. StatisticsFinland.FuelClassification.2022.Availableonline: https://www.stat.fi/tup/khkinv/khkaasut_polttoaineluokitus.html (accessedon11February2022).
30. UnitedStatesEnvironmentalProtectionAgency(EPA).GHGRPPulpandPaper.2021.Availableonline: https://www.epa.gov/ ghgreporting/ghgrp-pulp-and-paper#2019-subsector (accessedon5April2022).
31. GovernmentofCanada.IndustrialGHGEmissionsbyIndustry–IncludingElectricity-RelatedEmissions.2020.Available online: https://oee.nrcan.gc.ca/corporate/statistics/neud/dpa/showTable.cfm?type=HB§or=agg&juris=00&rn=3&page=3 (accessedon5April2022).
32. Fisher,R.CarbonEmissionsinthePulpandPaperIndustry.2013.Availableonline: https://www.tappi.org/content/ enewsletters/ahead/2013/issues/2013-09-18.html (accessedon5April2022).
33. Man,Y.;Li,J.;Hong,M.;Han,Y.Energytransitionforthelow-carbonpulpandpaperindustryinChina. Renew.Sustain.Energy Rev. 2020, 131,109998.[CrossRef]
34. Yang,F.;Meerman,J.C.;Faaij,A.P.C.Carboncaptureandbiomassinindustry:Atechno-economicanalysisandcomparisonof negativeemissionoptions. Renew.Sustain.EnergyRev. 2021, 144,111028.[CrossRef]
35. Miner,R.;Upton,B.Methodsforestimatinggreenhousegasemissionsfromlimekilnsatkraftpulpmills. Energy 2002, 27,729–738. [CrossRef]
36. EuropeanEnvironmentAgency(EEA).BubblePolicy(EmissionsTrading).2022.Availableonline: https://www.eea.europa.eu/ help/glossary/gemet-environmental-thesaurus/bubble-policy-emissions-trading (accessedon20April2022).
37. RISI. DirectManufacturingCostStructureoftheEuropeanPulp&PaperIndustryin2017;4thQuarter;RISI:Boston,MA,USA,2017.
38. EuropeanCommission.EUBiodiversityStrategyfor2030:BringingNatureBackintoourLives.2002.Availableonline: https://op.europa.eu/en/publication-detail/-/publication/31e4609f-b91e-11eb-8aca-01aa75ed71a1 (accessedon16 August2022).
39. EuropeanPaperRecyclingCouncil(EPRC).EuropeanDeclarationonPaperRecycling2021–2030.2022.Availableonline: https://www.cepi.org/press-release-the-paper-value-chain-is-ready-to-take-circularity-to-a-new-level-with-2030-recyclingrate-target-%EF%BF%BC/ (accessedon16August2022).
40. UPMBiochemicalsBuildingaState-of-the-ArtBiorefineryinLeuna.2022.Availableonline: https://www.upmbiochemicals. com/about-upm-biochemicals/biorefinery-leuna/ (accessedon15December2022).
41. Worrell,E.;Bernstein,L.;Roy,J.;Price,L.;Harnisch,J.Industrialenergyefficiencyandclimatechangemitigation. EnergyEffic. 2009, 2,109–123.[CrossRef]
42. Moya,J.A.;Pavel,C.C. EnergyEfficiencyandGHGEmissions:ProspectiveScenariosforthePulpandPaperIndustry;PublicationsOffice oftheEuropeanUnion:Luxembourg,2018;Availableonline: https://publications.jrc.ec.europa.eu/repository/handle/JRC11165 2 (accessedon15February2022).
43. ConfederationofEuropeanPaperIndustries(CEPI).InvestinginEuropeforIndustryTransformation:2050Roadmaptoa Low-CarbonBioeconomy.2017.Availableonline: https://www.cepi.org/investing-in-europe-for-industry-transformation-2050 -roadmap-to-a-low-carbon-bioeconomy/ (accessedon16August2022).
44. ConfederationofEuropeanPaperIndustries(CEPI). TwoTeamProject;ConfederationofEuropeanPaperIndustries(CEPI): Brussels,Belgium,2013.
45. Carlson,E.;Heikkinen,P. EnergianKäyttöSuomenMassa—JaPaperiteollisuudessa,OstosähkönHintavertailuEräissäEuroopan Maissa;EnergyUsageinFinnishPulpandPaperIndustry,ComparisonofElectricityPricesinCertainEuropeanCountries;Oy Keskuslaboratorio:Espoo,Finland,1998.(InFinnish)
46.Pöyry. SuomenMetsäteollisuus2015–2035;TheFinnishForestIndustry2015–2035;Pöyry:Helsinki,Finland,2016.
47. Stenqvist,C.IndustrialEnergyEfficiencyImprovement:TheRoleofPolicyandEvaluation.Ph.D.Thesis,LundUniversity,Lund, Sweden,2013.
48. Thollander,P.;Ottosson,M.AnenergyefficientSwedishpulpandpaperindustry—Exploringbarrierstoanddrivingforcesfor cost-effectiveenergyefficiencyinvestments. EnergyEffic. 2008, 1,21–34.[CrossRef]
49. Ericsson,K.;Nilsson,L.J.ClimateInnovationsinthePaperIndustry:ProspectsforDecarbonization.2018.Availableonline: https://portal.research.lu.se/en/publications/climate-innovations-in-the-paper-industry-prospects-for-decarboni (accessedon 16August2022).
50. InternationalRenewableEnergyAgency(IRENA).BioenergyfromFinnishForests:Sustainable,EfficientandModernUseof Wood.2018.Availableonline: https://www.irena.org/publications/2018/mar/bioenergy-from-finnish-forests (accessedon 14April2022).
51. ConfederationofEuropeanPaperIndustries(CEPI).TheForestFibreIndustry.2011.Availableonline: https://www.cepi.org/ the-forest-fibre-industry-2050-roadmap-to-a-low-carbon-bio-economy/ (accessedon16August2022).
52. FuelCellsWorks.GermanPaperMillManufacturerRelyingonHydrogen.2022.Availableonline: https://fuelcellsworks.com/ news/german-paper-mill-manufacturer-relying-on-hydrogen/ (accessedon18December2022).
53. Svensson,E.;Wiertzema,H.;Harvey,S.Potentialfornegativeemissionsbycarboncaptureandstoragefromanovelelectric plasmacalcinationprocessforpulpandpapermills. Front.Clim. 2021, 3,129.[CrossRef]
54.Francey,S.;Tran,H.;Jones,A.Currentstatusofalternativefueluseinlimekilns. TappiJ. 2009, 8,33–39.
55. Obrist,M.D.;Kannan,R.;Schmidt,T.J.;Kober,T.Long-termenergyefficiencyanddecarbonizationtrajectoriesfortheSwisspulp andpaperindustry. Sustain.EnergyTechnol.Assess. 2022, 52,101937.[CrossRef]
56. Vakkilainen,E.;Kaikko,J.;Hamaguchi,M. Once-ThroughandReheaterRecoveryBoiler–ConceptStudies;LUTUniversityResearch Report:Lappeenranta,Finland,2010.
57. Ericsson,K.;Nilsson,L.J.;Nilsson,M.NewenergystrategiesintheSwedishpulpandpaperindustry-TheroleofnationalandEU climateandenergypolicies. EnergyPolicy 2011, 39,1439–1449.[CrossRef]
58. Valmet.XXLSizeRecoveryBoilers–PresentStatusandFutureProspects.2017.Availableonline: https://www.valmet.com/ media/articles/up-and-running/new-technology/VPXXLRB/ (accessedon14April2022).
59. EuropeanEnvironmentAgency(EEA).CO2 EmissionIntensity.2020.Availableonline: https://www.eea.europa.eu/data-andmaps/daviz/co2-emission-intensity-5 (accessedon20April2022).
60. Hamaguchi,M.;Vakkilainen,E.;Ryder,P.Theimpactofligninremovalonthedimensioningofeucalyptuspulpmills. AppitaJ. 2011, 64,433–439.
61. Palgan,Y.V.;Mccormick,K.BiorefineriesinSweden:Perspectivesontheopportunities,challengesandfuture. BiofuelsBioprod. Bioref. 2016, 10,523–533.[CrossRef]
62. InternationalEnergyAgency(IEA).NetZeroby2050—ARoadmapfortheGlobalEnergySector.2021.Availableonline: https://www.iea.org/reports/net-zero-by-2050 (accessedon23February2022).
63. Möllersten,K.;Gao,L.;Yan,J.;Obersteiner,M.EfficientenergysystemswithCO2 captureandstoragefromrenewablebiomassin pulpandpapermills. Renew.Energy 2004, 29,1583–1598.[CrossRef]
64. Jönsson,J.;Berntsson,T.AnalysingthepotentialforimplementationofCCSwithintheEuropeanpulpandpaperindustry. Energy 2012, 44,641–648.[CrossRef]
65. Onarheim,K.;Santos,S.;Kangas,P.;Hankalin,V.PerformanceandcostofCCSinthepulpandpaperindustrypart2:Economic feasibilityofamine-basedpost-combustionCO2 capture. Int.J.Greenh.GasControl 2017, 66,60–75.[CrossRef]
66. Leeson,D.;MacDowell,N.;Shah,N.;Petit,C.;Fennell,P.S.ATechno-economicanalysisandsystematicreviewofcarboncapture andstorage(CCS)appliedtotheironandsteel,cement,oilrefiningandpulpandpaperindustries,aswellasotherhighpurity sources. Int.J.Greenh.GasControl 2017, 61,71–84.[CrossRef]
67. Kuparinen,K.;Vakkilainen,E.;Tynjälä,T.Biomass-basedcarboncaptureandutilizationinkraftpulpmills. Mitig.Adapt.Strateg. Glob.Chang. 2019, 24,1213–1230.[CrossRef]
68. Onarheim,K.;Garðarsdòttir,S.;Mathisen,A.;Nord,L.;Berstad,D.IndustrialImplementationofCarbonCaptureinNordic IndustrySectors.2015.Availableonline: https://www.sintef.no/en/publications/publication/1308897/ (accessedon12 March2022).
69. Hektor,E.;Berntsson,T.FutureCO2 removalfrompulpmills–Processintegrationconsequences. EnergyConvers.Manag. 2007, 48,3025–3033.[CrossRef]
70. Teir,S.;Tsupari,E.;Arasto,A.;Koljonen,T.;Kärki,J.;Lehtilä,A.;Kujanpää,L.;Aatos,S.;Nieminen,M.Prospectsforapplication ofCCSinFinland. EnergyProcedia 2011, 4,6174–6181.[CrossRef]
71. McGrail,B.P.;Freeman,C.J.;Brown,C.F.;Sullivan,E.C.;White,S.K.;Reddy,S.;Garber,R.D.;Tobin,D.;Gilmartin,J.J.;Steffensen, E.J.Overcomingbusinessmodeluncertaintyinacarbondioxidecaptureandsequestrationproject:CasestudyattheBoiseWhite PaperMill. Int.J.Greenh.GasControl 2012, 9,91–102.[CrossRef]
72. Onarheim,K.;Mathisen,A.;Arasto,A.BarriersandopportunitiesforapplicationofCCSinNordicindustry-Asectorialapproach. Int.J.Greenh.GasControl 2015, 36,93–105.[CrossRef]
73. Fridahl,M.;Lehtveer,M.Bioenergywithcarboncaptureandstorage(BECCS):Globalpotential,investmentpreferences,and deploymentbarriers. EnergyRes.Soc.Sci. 2018, 42,155–165.[CrossRef]
74. Santos,M.P.S.;Manovic,V.;Hanak,D.P.Unlockingthepotentialofpulpandpaperindustrytoachievecarbon-negativeemissions viacalciumloopingretrofit. J.Clean.Prod. 2021, 280,124431.[CrossRef]
75. Brynolf,S.;Taljegard,M.;Grahn,M.;Hansson,J.Electrofuelsforthetransportsector:Areviewofproductioncosts. Renew. Sustain.EnergyRev. 2018, 81,1887–1905.[CrossRef]
76. Inkeri,E.Modellingofcomponentdynamicsandsystemintegrationinpower-to-gasprocess,Lappeenranta-LahtiUniversityof TechnologyLUT.2021.Availableonline: https://lutpub.lut.fi/handle/10024/163488 (accessedon14April2022).
77. Armstrong,K.;Berger,A.H.;Hansson,J.ThePotentialforelectrofuelsProductioninSwedenUtilizingFossilandBiogenicCO2 Pointsources. Front.EnergyRes. 2017, 5,1–12.[CrossRef]
78. EuropeanEnvironmentAgency(EEA).FinalEnergyConsumptioninEuropebyModeofTransport.2021.Availableonline: https: //www.eea.europa.eu/data-and-maps/indicators/transport-final-energy-consumption-by-mode/assessment-10 (accessedon 11March2022).
79. EuropeanCommission. CommissionDelegatedRegulation(EU) / ofXXXSupplementingDirective(EU)2018/2001ofthe EuropeanParliamentandoftheCouncilbyEstablishingaUnionMethodologySettingOutDetailedRulesfortheProductionofRenewable LiquidandGaseousTransportFuelsofNon-BiologicalOrigin;EuropeanCommission:Brussels,Belgium,2022. 80. EuropeanCommissionDirective(EU).2018/2001oftheEuropeanParliamentandoftheCouncilof11December2018onthe PromotionoftheUseofEnergyfromRenewableSources.2018.Availableonline: https://eur-lex.europa.eu/legal-content/EN/ TXT/?uri=uriserv:OJ.L_.2018.328.01.0082.01.ENG (accessedon16August2022).
Disclaimer/Publisher’sNote: Thestatements,opinionsanddatacontainedinallpublicationsaresolelythoseoftheindividual author(s)andcontributor(s)andnotofMDPIand/ortheeditor(s).MDPIand/ortheeditor(s)disclaimresponsibilityforanyinjuryto peopleorpropertyresultingfromanyideas,methods,instructionsorproductsreferredtointhecontent.
Dispersion coating may represent an alternative technology to extrusion coating, currently dominating the market of coated paper-based packaging. Being processed as inks, dispersion coatings can be applied with conventional equipment, achieving lower dry coat grammages. In this work, two styrene-butadiene-based (Tg1 ≈ 0°C; Tg2 ≈ 15°C) dispersion coatings filled with different amounts of kaolin were developed and rodcoated on two different paper substrates. The samples were tested for water, moisture, and grease barrier properties. Kaolin-containing formulations showed moisture barrier as low as 15 g/(m 2.day), as well as grease barrier higher than 24 h. The best formulation involved 20% by weight of kaolin, whereas higher amounts were detrimental for water barrier, beneficial for moisture barrier, and slightly detrimental for grease barrier properties. Benchmarked to two commercial grades, kaolin-filled coatings strongly improved grease barrier, yet achieving similar moisture barrier.
Contact information:
1 Department of Chemistry, Materials and Chemical Engineering “Giulio Natta”, Politecnico di Milano, Piazza
Leonardo Da Vinci 32, 20133 Milan, Italy
2 National Interuniversity Consortium of Materials Science and Technology (INSTM), Via Giuseppe Giusti 9, 50121 Firenze, Italy
Coatings 2023, 13, 195.
https://doi.org/10.3390/coatings13010195
Creative Commons Attribution 4.0 International License
The Paper Industry Technical Association (PITA) is an independent organisation which operates for the general benefit of its members – both individual and corporate – dedicated to promoting and improving the technical and scientific knowledge of those working in the UK pulp and paper industry. Formed in 1960, it serves the Industry, both manufacturers and suppliers, by providing a forum for members to meet and network; it organises visits, conferences and training seminars that cover all aspects of papermaking science. It also publishes the prestigious journal Paper Technology International® and the PITA Annual Review , both sent free to members, and a range of other technical publications which include conference proceedings and the acclaimed Essential Guide to Aqueous Coating.
Article
1 DepartmentofChemistry,MaterialsandChemicalEngineering“GiulioNatta”,PolitecnicodiMilano, PiazzaLeonardoDaVinci32,20133Milan,Italy
2 NationalInteruniversityConsortiumofMaterialsScienceandTechnology(INSTM),ViaGiuseppeGiusti9, 50121Firenze,Italy
* Correspondence:andrea.marinelli@polimi.it(A.M.);mariavittoria.diamanti@polimi.it(M.V.D.); Tel.:+39-0223993137(M.V.D.)
Abstract: Dispersioncoatingmayrepresentanalternativetechnologytoextrusioncoating,currently dominatingthemarketofcoatedpaper-basedpackaging.Beingprocessedasinks,dispersioncoatings canbeappliedwithconventionalequipment,achievinglowerdrycoatgrammages.Inthiswork,two styrene-butadiene-based(Tg1 ∼ = 0 ◦ C;Tg2 ∼ = 15 ◦ C)dispersioncoatingsfilledwithdifferentamounts ofkaolinweredevelopedandrod-coatedontwodifferentpapersubstrates.Thesamplesweretested forwater,moisture,andgreasebarrierproperties.Kaolin-containingformulationsshowedmoisture barrieraslowas15g/(m2 day),aswellasgreasebarrierhigherthan24h.Thebestformulation involved20%byweightofkaolin,whereashigheramountsweredetrimentalforwaterbarrier, beneficialformoisturebarrier,andslightlydetrimentalforgreasebarrierproperties.Benchmarkedto twocommercialgrades,kaolin-filledcoatingsstronglyimprovedgreasebarrier,yetachievingsimilar moisturebarrier.
Keywords: paperpackaging;clay;dispersion;barriercoating;latex
Citation: Marinelli,A.;Diamanti, M.V.;Pedeferri,M.;DelCurto,B.
Kaolin-FilledStyrene-ButadieneBasedDispersionCoatingsfor Paper-BasedPackaging:Effecton Water,Moisture,andGreaseBarrier Properties. Coatings 2023, 13,195. https://doi.org/10.3390/ coatings13010195
AcademicEditor:IsabelCoelhoso
Received:28December2022
Revised:11January2023
Accepted:12January2023
Published:15January2023
Recently,cellulosicsubstratesgainedmuchinterestfromthepackagingindustry astheyareregardedtobemuchmoresustainablesolutionscomparedwithpolymeric solutions.However,cellulosicsubstratescannotguaranteebarrierpropertiesthatare comparabletopolymericcounterpartswithoutanyfunctionalization.Inparticular,due tothehighlyhydrophilicnatureofcellulose,waterbarrierpropertiesrepresentacrucial limit[1].Barrierimprovementcanbeachievedindifferentways,suchasinternalsizing, surfacesizing,andsurfacecoating[2–4],yetnumerouspackagingsolutionsonthemarket aresurface-coated.Extrusioncoating,lamination,anddispersioncoatingsrepresentthree mainsurfacecoatingtechnologies,despitethatonlythefirsttwoaredominatingthe market[5].
Copyright: ©2023bytheauthors. LicenseeMDPI,Basel,Switzerland. Thisarticleisanopenaccessarticle distributedunderthetermsand conditionsoftheCreativeCommons
Attribution(CCBY)license(https:// creativecommons.org/licenses/by/ 4.0/).
Dispersioncoatingscanbedefinedas(water-based)colloidaldispersionsofpolymeric particles,plusotheradditives,suchasdefoamers,dispersants,andpossiblefunctional fillers[6,7].Earlystudiesandapplicationsdatebacktothe1940s[8];despitebeingwidely usedforprintingpapergrades,itwasonlyrecentlythatdispersioncoatingsgainedmuch interestintheindustryforbarrierpurposes,boostedbythetransitionfromplasticto paper-basedpackaging.Additionally,suchtechnologywasboostedbystringentdirectives increasinglyaskingforthereductionofnoncellulosiccontentinthepackagingtofulfill designguidelinesforimprovedrecyclability[9–11].
Severalcompaniesareproducingonanindustrialscalepolymericlaticesusedin coatingformulations.Suchproductsaregenerallybasedonstyrene-butadieneandstyreneacrylatelatices,asreportedintheliterature[12].Previousliterature[13–19]widelyfocused
onDOW’sstyrene-butadienelatices,forexample,onDL966grade;however,suchspecific gradeisnomoreavailableonthemarket.
Moreover,previousstudiesfocusedontheadditionoffunctionalinorganicfillers, whicharealreadywidelyusedinthepaper-basedpackagingindustry[13–15,19–22]asa topcoattoimproveprintabilityandglossinessortoimprovemoisturebarrierpropertiesof thecoatedsubstrates.
Onthecontrary,recentacademicstudiesfocusedtheirattentiononbiobasedpolymers andadditives,suchaspolysaccharides,proteins,andfattyacids[22–27].However,at present,suchsolutionsareproducedmostlyatalaboratoryscale,withsomeEU-granted projectstryingtoscalethemup,forexample,R3PACK(https://www.r3pack.eu/ (accessed on1December2022)),CelluWiz(http://www.celluwiz.eu/ (accessedon5June2022)), andEcofunco(https://www.ecofunco.eu/ (accessedon5June2022)).Currentissuesmay berelatedtofeedstockavailability,extractionprocess,oritsyield,aswellas—generally— highercost.
Focusingonthereadilyavailablesolutionsforalarge-scaleapplication—thatis,based onalready-industrializedlaticesandfillers—thispaperaimstoformulateandtestnew experimentalformulationsinvolvingstyrene-butadienelaticesfilledwithkaolinasafunctionalfillertoimprovebarrierproperties;atthesametime,theauthorsbenchmarksuch performanceagainstcurrentformulationsavailablecommercially.
2.1.Substrates
Inthiswork,twovirginkraftfibersubstrateswereconsidered:
• MondiGroup(Weybridge,UK)ProVantageKomiwhite(125g/m2 ),awhitetopkraft liner(KB);
• MetsäBoard(Espoo,Finland)MetsäBoardProWKL(145g/m2 ),adouble-coatedwhite topkraftliner(KP).
Suchpapergradesarealreadyusedinpaper-andcorrugated-board-basedpackaging andrepresentsolutionsforbothflexiblepackagingandrigidpackaging,ifprocessedastop linersforcorrugatedboard.Themaindifferencebetweenthetwopapersisintheporosity ofthesidetobecoated,thatis,lowerporosityforKPduetothedoubletopcoating.
2.2.CommercialCoatingsandExperimentalCoatingsFormulation
Inordertocompareperformanceswiththoseofpresentcommercialproducts,two commercialbarrier-coatinggradeswereconsideredinthiswork:
• SB-B:styrene-butadienedispersioncoatingwithadrysolidcontentof50%(ona weightbasis);theformulationdoesnotinvolveinorganicfillers.
• SA-B:styreneacrylatedispersioncoatingwithadrysolidcontentof46%(onaweight basis);theformulationdoesnotinvolveinorganicfillers.
Bothcommercialcoatingswereusedasprovided.Stirringwithamagneticanchorat 500rpmoccurredfor30minbeforethecoatingapplication.Fourier-transforminfrared spectroscopy(FTIR)analysesusingaThermoScientific(Waltham,MA,USA)NicoletiS10, anddifferentialscanningcalorimetryandthermogravimetricanalyses(DSC-TGA)usinga TAInstruments(NewCastle,DE,USA)SDTQ600arereportedinAppendix A Regardingtheexperimentalformulation,twostyrene-butadienelaticeswerekindly providedbyTrinseo(Horgen,Switzerland):
• HPH39:styrene-butadienelatex,Tg ∼ = 0 ◦ C,drysolidcontent54%.
• HPH40:styrene-butadienelatex,Tg ∼ = 15 ◦ C,drysolidcontent53%.Thisgradeis reportedbyTrinseotobesimilartoDL966,thegradewidelyreportedinprevious literature[14,15].
Kaolinwasusedasafillerinexperimentalformulations.ThespecificgradewasCamCoat80fromAmbergerKaolinwerke(Hirschau,Germany),providedaspellets.Particle distributionisreportedinTable 1.EXOlatC40sodiumpolyacrylate,kindlyprovidedby
PCCExolSA(BrzegDolny,Poland),wasusedasadispersant(0.16%dryondrypigment). Theexperimentalformulationsweredevelopedataconstantdrysolidcontentof50%.
Table1. CamCoat80particlesizedistribution.
ForbothHPH39andHPH40latices,fourformulationswereconsidered,asreported inTable 2
Table2. ExperimentalcoatingformulationsforHPH39andHPH40styrene-butadienelatex.
Abbreviation 1 LatexFiller Latex:Filler Ratio(%)
H39K100HPH39Kaolin100:0
H39K80HPH39Kaolin80:20
H39K60HPH39Kaolin60:40
H39K40HPH39Kaolin40:60
H40K100HPH40Kaolin100:0
H40K80HPH40Kaolin80:20
H40K60HPH40Kaolin60:40
H40K40HPH40Kaolin40:60 1 Kstandsforkaolin.
Beforeanyuse,andsimilartothecommercialgrades,theexperimentalformulations werestirredwithamagneticanchorforatleast30minat500rpm.
PapersubstrateswerecoatedwithaMeyerK-Bar(12 μmwetfilmthickness).The coatingprocesswascarriedoutmanuallyataconstantspeedof40mm/s.
Afterthecoating,thewet-coatedpaperwasplacedinaframe(openonboththetop andbottom)toreducepossiblecurlingyetunaffectingheataccesstothesurface,anddried inanovenat120 ◦ Cfor90s.Aftercoolingdownatroomconditions,squaredsamples (80mmperside)werecutandconditionedat23 ± 1 ◦ Cand50 ± 2%relativehumidity foratleast24hpriortoanycharacterization.Atotalofthreetestsampleswereprepared foreachtest.Uncoated(UC)sampleswereusedasareferencetodetecttheeffectofthe additionofacoatinglayer.Thethicknessofeachcoatedsamplewascalculatedfromthe compositionoftheformulations—thedensityofthelatexwasto ρ =1.05g/cm3 ,andthe kaolinoneto ρ =2.6g/cm3 .
ThewaterbarrierpropertywasevaluatedwithaCobb1800test.Thetestaimsto evaluatethewaterabsorptivenessofthesampleafteragiventimeunder10mmdeep water,tobecalculatedasweightdifferencebeforeandrightafterthetest(Equation(1)):
WaterAbsorptiveness ( Cobb1800 ) = m 1 m 0 A (1) where m 1 isthefinalsamplemass(ingrams), m 0 istheinitialmass(ingrams),and A isthe testarea(inm2 ).
AsdefinedinBSENISO535:2014[28],thesamplesunderwenta30mintesttime atatemperatureof23 ± 1 ◦ Candarelativehumidityof50 ± 2%.Duetothespecimen dimension,thetestareawassettoalmost40cm2 .
Watervaportransmissionrate(WVTR)evaluatesthemoisturetransmissionthroughoutagivensampleintime.Inthegravimetricmethod,themassgainisduetoadesiccant absorbinghumiditywhilegeneratingawatervaporpressuredifferential.WVTRwascalculatedfromthesteadyslopeofmassgainintimeofthecup,asdescribedinEquation(2):
WVTR = 24 α A (2) where α isthesteadyslope(ing/h), A isthetestarea(inm2 ),and24istheconversion factortoachieveaWVTRmeasureding/(m2 day).
WVTRwasmeasuredusingcupsfilledwith35.0 ± 0.1gsilicagel—accordingtoBS ISO2528:2017[29]—for48–96h,dependingonthebarrierperformance.Thecoatedside ofthesamplesfacedtheinnersideofthecups.Thetestareaofthesampleswasalmost 20cm2 .Environmentconditionswere23 ± 1 ◦ Cand50 ± 2%,asinprevioustests.
Thegreasepermeabilitytestallowsustodeterminetheresistanceofapaper—or coatedpaper—togreasepermeationthroughthesubstrateorsubstrate-coatsystem.Inthe test,adiskofgrease(3mmthick)waslaidonthesurface,andadefinedweightappliedonto it.ThetestwascarriedoutwithpalmkerneloilinaccordancewithBSISO16532-1:2008[30] toassesstheshow-throughtime.Themaximumtesttimewassetto24h,asdefinedinthe previouslymentionedstandard.
ContrarytoCobb1800andWVTR,highergreasepermeabilityvaluesrepresenthigher barrierproperties.
Coatedanduncoatedsamplesweregold-sputteredandanalyzedbyscanningelectron microscopy(SEM)usingaZEISSEVO50(Zeiss,Wetzlar,Germany)electronmicroscope. Toretrievesurfacemorphology,100 × ,250 × ,and500 × magnificationswereused,while magnificationsrangingbetween1000 × and5000 × wereusedtoevaluatethecrosssection ofthefilms.ImageswereanalyzedusingImageJv1.53e.
AllthesampleswereanalyzedwithaportableKonicaMinoltaCM-2500d(Konica Minolta,Chiyoda,Tokyo,Japan)spectrophotometerwithD65/10◦ colorspacetoretrieve thespecularcomponentexcluded(SCE)CIEL*a*b*colorcoordinatesaswellas8◦ gloss. Δ E*(CIEDE2000)colordifferenceagainstuncoatedsampleswascalculatedandevaluated asdescribedin[1].
Theresultsinthisworkwerenormalizedtoa7 μmdrycoatthickness,calculated overanexponentialcurvethatpassesthroughtheuncoatedsubstrateexperimentaldata (Figure 1).
Thenormalizationisduetokaolin,whosedensity(almost2.5timeshigherthanone ofthecommercialdispersioncoatings)stronglyinfluencesthecoatingthicknessatan equaldrycoatgrammage.Ifneatpolymericdispersioncoatingswereexclusivelyused, normalizationonthedrycoatgrammagewouldhaveworkedaswell.
Thecoatedsamplesachievedanaveragedrycoatthicknessof7.2 ± 2.5 μm(representativeSEMmicrographsarereportedinAppendix B).Thehighstandarddeviationisdue tothepresenceofkaolinintheexperimentalformulations.Whereaskaolinratioanddry coatdensityaredirectlyproportional,coatthicknessisinverselyproportionaltokaolin content.Indeed,atagivendrysolidcontentintheexperimentalformulations,ahigher kaolincontentmeansalowerdryvolumedeposited,henceareducedcoatthickness.
Allformulationsweresuccessfullyappliedtothesubstrates.However,someissues wereencounteredwhileapplyingH39K100andH40K100toKP.AsrepresentedinFigure 2, theobservedissueswererelatedtovisibledefects.
Figure2. (a)H39K100coatingoverKPsubstrateafterdrying:groovesaffecttheaestheticaland perceptivepropertiesofthecoatedsample;(b)SEMmicrograph(magnification:250× )showingthe groovesatalargerscale.ImageJprocessingshowspeakdistanceofaround150 μm.
Specifically,stripeswereattributedtothewirewoundontheK-Bar,asconfirmed bySEMmicrographs.Indeed,Figure 2bwasanalyzedwithImageJin15differentpoints, measuringtheaveragepeakdistanceofthegrooves.Theresultsreporta150 ± 6 μm averagedistance,whichcorrespondstothediameterofthewirewoundontheK-Bar.Such
phenomenondisappearsaskaolinisaddedtotheformulations,showinghowitisrelated tothepurelatex.Itmustbenotedhow,ingeneral,H39K100andH40K100coatings aresticky—regardlessoftheirTg —possiblyleadingtoblockingwhenprocessedinan industrialplant.
TheCobb1800testresultsarereportedinFigure 3.Asclearlyvisible,thecommercial coatinggrades(i.e.,SB-BandSA-B)seemtobetterperformonbothconsideredsubstrates, despiteSB-Bperformingsimilarlytoexperimentalformulationsonthemoreporoussubstrate,namely,KB.
Ontheotherhand,experimentalformulationsprovedtheroleofthekaolinfillerto bedetrimentaltowaterbarrierproperties.Indeed,thehigherthefillercontent,theworse thebarrier.Therecanbeatleasttwoexplanationstosuchbehavior.Afirstmotivationcan berelatedtothehigherkaolincontentthatdeterminesaformulationclosertothecritical pigmentvolumeconcentration(CPVC),whichisreportedtobearound43%[31]—meaning acriticalpigmentmassconcentrationofaround65%,givenakaolindensityof2.6g/cm3 Therefore,increasingthefillercontentto60%byweightimpliesahighercoatingporosity, leadingtoahigherroughness,asinFigure 4,thusalowerfilmcontinuity.Anadditional reasoncanbethehighersurfacewettabilityoftheexperimentalcoatingscomparedwith thecommercialones(seeFigure 5).Thisisattributedtothemorehydrophilicbehavior oftheexperimentalformulations,whichisduetothehydrophilicsurfacesofkaolin[32]. Consequently,kaolindecreasedthewaterbarrierofthecoatingscontainingupto40%by weightofkaolinbyattractingandpossiblyprovidingpassagetowatermoleculesthrough thecoatingitself.Instead,fortheformulationscontaining60%byweightofkaolin,the factorplayingamajorroleinworseCobb1800valuesseemedtobetheentrapmentof watermoleculesinthecoatingpores.
Fortheexperimentalcoatings,itispossibletoobservefromFigure 3 how,ingeneral, Cobb1800valuesreachaminimumwithakaolinmasscontentof20%,whereashigher concentrationsleadtoworseproperties,whichwasattributedtoalowerlatexcontinuity throughoutthecoating.Indeed,Cobb1800resultslimitthefieldsofapplicationforthe experimentalformulations,excludingpackagingforliquidsandverywetcontent,for example,soupsandporridge.
Comparingtheeffectofthesubstrate,theexperimentalformulationsgenerallyshowed worseperformanceontheKPsubstrate.Althoughalowersubstrateporositygenerally allowsbetterfilmhomogeneity—henceahigherbarrier—latexintrinsicstickinessmadeits applicationoversuchasmoothsubstratechallenging.
Themoisturebarrierpropertyshowedtostronglyimprovecomparedwithuncoated papersubstrates,asrepresentedinFigure 6.Fromalmost350g/(m2 day)WVTR,the coatingsreachedvaluesstrictlylowerthanhalfofUCones.Moreover,excludingH39K100 andH40K100—whichstillshowedgoodperformance—thecoatingsreducedtheWVTR bymorethan85%,comparedwithUC.
Despiteitsdoubleoriginalcoating—whichcontainsmineralfillers—theCobb1800 andWVTRbarrierpropertiesofUCKPareclosetoUCKBones.Onthecontrary,the additionofexperimentalformulationssignificantlyreducedtheWVTR,achievingvalues downto10–20g/(m2 · day)forthelessporouspaper.Thepresenceofkaolinleadsto improvedperformance,comparedwithpurelatices;still,theresultsinFigure 6 donot showasignificantdifferenceamongthedifferentfillerratiosforKP.Additionally,the presenceofkaolinplateletsallowsustoachievevaluessimilartocommercialcoatings (i.e.,SB-BandSA-B),stronglyimprovingtheWVTRofpurelatices.Finally,theresultsin Figure 6 clearlyshowthatalowersubstrateporosityisessentialtoachievebetterbarrier propertiesduetolowercoatingdefectsandhigherthicknesshomogeneity.
GreasepermeabilitywassuccessfullyimprovedcomparedwithUCsamples,where KBhasaresistanceofafewsecondsandKPofupto7min.Theresultsarereportedin Figure 7.Itispossibletoobservedifferencesashighastwoordersofmagnitude,depending onwhethertheKBorKPsubstrateisconsidered.
Accordingtotheconsideredstandard[30],thetestendsafter24h.Inthiswork,itwas observedhowseveralsampleconditionsresistedtheultimatetesttime,especiallyifcoated onKP.Therefore,actualresistanceishigherthan1day.Suchconditionsarehighlighted withanasteriskinFigure 7.
Ingeneral,kaolin-filledexperimentaldispersioncoatingsshowedhighergreasebarrier performancecomparedwithH39K100andH40K100.Moreover,kaolin-filledH39K formulationsreachedsimilarvaluesonKBandKPsubstrates.Suchbehaviorconfirms,as fortheWVTRperformance,thebeneficialpresenceofkaolinintheformulation.Despite somehighstandarddeviations(evenasmalldefectthatallowsgreasepermeationforcesthe testend),itgenerallyseemshowthebest-performingexperimentalformulationcontains around20%ofkaolin(drymassweight).
CIEL*a*b*coordinatesforKBandKPsubstratesarereportedinFigure 8.Asclearly visible,theadditionofkaolinslightlydecreasesa*coordinateandincreasesb*one,moving towardsgreen-yellowhues.Lightness,generally,isreducedforeverycoatedsample comparedwithUCsamples.
Nevertheless,considering Δ E*(CIE2000)values(Table 3),valuesbelow2aregenerally considerednotperceivablebythehumaneye.OnlyhighlyfilledexperimentalcoatingsinvolvingtheHPH40latexshowedcolorvariationsslightlyhigherthan2forbothsubstrates consideredinthiswork.Additionally,commercialcoatingsarecharacterizedbythelowest colorvariation.
Themostinterestingvalue,however,isrelatedtotheglossinessofthesurface(Figure 9). Indeed,regardlessthecoating,thesubstrategenerallyachievedhigherglossinessvalues.It canbeobservedhowincreasingkaolinamounts—foralmosteveryexperimentalcoating— significantlyreducestheglossinessofthecoating.ThisisnottrueforH40K100,wherethe coatingdefects(asofFigure 2)stronglyinfluencedthemeasurements,ashighlightedby thehighstandarddeviation.
4.Discussion
OverKB,generally,HPH39-basedformulationsperformedbettercomparedwith HPH40;however,overKP,itwastheopposite.SincetheKBsubstrateisofhigherindustrial interestduetoitslowerprice,HPH39shouldbepreferredasthelatexinthedeveloped dispersioncoatings.LowerTg impliesasofterpolymeratagiventemperature,hence ahigherchainmobility;moreover,lowerTg isreportedtobebeneficialtospreadover kaolin[33].DespitelowerTg alsomeaningatendencytoblocking[19],theadditionof kaolin—orpigments,moreingeneral—isreportedtobebeneficial,reducingsuchbehavior.
Thewaterbarrier(Cobb1800)propertiesprovedtobebettercomparedwithaprevious extensivework[34],especiallyconsideringasimilarpigmentratioandadespitelower aspectratio.Unfortunately,thewaterbarrierpropertyisnotcommonlyevaluatedin similarworks,whereWVTRwaspreferred.Waterbarrierisquitelimitedcomparedwith commercialgrades(Figure 3);however—asitisthecaseforthiswork—theCobbtesttime isthemostrestrictiveamongtheonesreportedintherespectivestandard.
ComparingWVTRresultswithotherworks[14,35,36],itseemsthatthemassfraction ofkaolininthecoatingformulationdoesnotwidelyaffectWVTR,giventhatkaolin additioninthecoatingformulationisbeneficialtomoisturebarrierproperties.Theresults arecoherentdespiteahigherkaolinaspectratioin[14,34],whichshouldbebeneficialto obtainbettermoisturebarrierproperties;additionally,WVTRvaluesarecoherentwith otherworksusingadifferentfiller[21].
Thegreasebarrierpropertiesoffilledexperimentalformulationsimprovedcompared withunfilledformulations(i.e.,H39K100andH40K100),showingthepositiveeffectof kaolin.Apreviouswork[37]showedthatkaolindidnotinfluencegreasebarrierproperties; however,itmustbeconsideredthatpolyvinylalcohol,whichwasusedintheformulation, alreadyshowedhighgreasebarrierproperties.AlthoughtheTAPPIT559(kittest)andISO
16532-1:2008[30]methodologiesaredifferent,similarlatexandpigmentformulations[34] coherentlyreporthowgreasebarrierpropertiesareimprovedbykaolinaddition.
Thecommercialgradesinvolvedinthisstudyasareference,namely,SB-BandSAB,haveinterestingproperties.Itseemsthat,comparedwithSA-B,SB-Bprovidesbetter greaseyetworsewaterbarrierproperties.DespitegoodWVTR,greasebarrieristhemain drawbackforthecommercialgrades.Theadditionofkaolinisthenasimpleyeteffective waytoovercomethis.
Asinitiallymentioned,thepresentedresultswerenormalizedoverthecoatingthicknessinsteadofdrycoatgrammageduetotheincreasingkaolincontentoftheexperimental formulations,askaolin-containingformulationsarecharacterizedbyuptoalmostdouble coatingdensity.Unfortunately,ahighercoatingdensityisnegativewhenthenoncellulosic contentofthepackagingiscalculated.Indeed,comparingtwocoatingswiththesame thicknessandequivalentbarrierproperties,kaolin-containingsolutionswouldincreasethe noncellulosiccontentratioofthepackagingmaterial,whichiscalculatedbymass.Consideringrecyclabilityissues,itiswidelyreportedhowthefibercontentofthepaper-coated materialshouldbemaximizedincontenttoeasetherecyclingyieldandrecyclabilityof thesubstrate[9,10,38].Ahighernonfibrouscontentmaybeacceptableifthecontentis preservedanditsshelflifeguaranteed,sincethecontentitselfmayhaveahigherrelativeimpactthanthepackagingitself[39].Nevertheless,inthe4evergreenalliancedocument[40], allofthesubstancesusedinthiscontext(styrene-butadiene,styreneacrylate,andkaolin) arereportedtobefullycompatiblewithstandardrecyclingpapermills.
Theadditionofkaolinchangedtheaestheticcharacteristicsofthecoatedsamples, especiallyintermsofreflectance.InFigure 10,itispossibletoappreciatetheaesthetic differenceamongexperimentalcoatingformulations.
overKB—picturestakeninthesamelightconditions.Asthekaolincontentincreases,thecoated surfacereducesitsglossiness—asvisibleinthelowerhalfofthesamples—givingasofttouch aestheticaspect.
Futureworksmayinvestigatetheconsumerperceptionandaestheticsensorialpropertieswithaviewtopackagingend-of-life,understandingwhethersuchpropertiescan influencetheconsumerbehaviororsuggesttherightpracticealongsidetheenvironmental label,strictlyrequiredforpackaging.
Finally,barrierpropertiescanbeinfluencedbythesubstrateporosity,asshownin thisworkandpreviouslyreported[19].Lowersubstrateporosityallowedhighermoisture andgreasebarrierpropertiesforcommercialcoating,despiteworseCobbvalues,but onlyforexperimentalformulations.Boththeeffectofhydrophilicsurfacesofkaolinand theobstacleincoatingpureexperimentallaticesinfluencedsuchbehavior.Apossible polymericprecoatingoverKBcouldbeinvestigatedtoallowforareducedsubstrate
porosity,yetitisconsideredthatkaolinwouldstillnegativelyinfluencetosomeextentthe waterbarrierproperties.
5.Conclusions
Experimentalformulationsfilledwithanincreasingkaolincontentweresuccessfully obtained,applied,andtested.Duetothenatureofkaolin,waterbarrierpropertieswere limited,yetmoistureandgreasebarrierpropertieswereverygood.Experimentalcoatings werebenchmarkedwithcommercialcoatings,showinghowmoisturebarrierwassimilar, whereasthegreaseoneachievedevenbetterresults,uptodoubleresistance.Theoptimal resultswereobtainedwithformulationsfilledwith40%byweightofkaolin.Thesubstrate stronglyaffectedtheoverallbarrierperformance,havingawhitetopdouble-coatedsubstrateshowingthebestresults.Intermsofapplication,however,thewhitetoplinerisof higherinterest.
Furtherstudiesmayinvolverecyclabilitytestsandtheroleofthefinalconsumer,trying tounderstandwhethersuchsolutionstrulyrepresentviablealternativestoextrusion-coated orlaminatedsubstratesforacircularapproachtopaper-basedpackaging.
AuthorContributions: Conceptualization,A.M.andB.D.C.;methodology,A.M.andM.V.D.;investigation,A.M.;datacuration,A.M.;writing—originaldraftpreparation,A.M.andM.V.D.;writing— reviewandediting,A.M.andM.V.D.;visualization,A.M.andM.V.D.;supervision,M.P.andB.D.C. Allauthorshavereadandagreedtothepublishedversionofthemanuscript.
Funding: Thisresearchreceivednoexternalfunding.
InstitutionalReviewBoardStatement: Notapplicable.
InformedConsentStatement: Notapplicable.
DataAvailabilityStatement: Dataavailableonrequest.Thedatapresentedinthisstudyareavailable onrequestfromthecorrespondingauthor.Mostdataarecontainedwithinthearticle.
ConflictsofInterest: Theauthorsdeclarenoconflictofinterest.
AppendixA
SB-BandSA-BwereFTIRanalyzed.Theresultingspectraarereportedin Figures A1 and A2.Observingthecharacteristicpeaks,itiseasilyobservablehowFigure A1 referstoapoly(styrene-butadiene)copolymer,whereasFigure A2 referstoapoly(styreneacrylate)copolymer.
Additionally,thesamedispersioncoatingswereDSC-TGAanalyzed.Thesolidphase wasobtainedbyevaporationofthesolventandthentested.
AppendixB
ThesampleswereanalyzedattheSEMtoensurecoherencebetweenthecalculated filmthicknessandtheactualvalue.Figure A5 showstworepresentativemicrographs.
7.6 μm.
1. Marinelli,A.;Diamanti,M.V.;Lucotti,A.;Pedeferri,M.P.;DelCurto,B.EvaluationofCoatingstoImprovetheDurabilityand Water-BarrierPropertiesofCorrugatedCardboard. Coatings 2022, 12,10.[CrossRef]
2. Sangl,R.;Werner,A.;Kogler,W.;Tietz,M.SurfaceSizingandCoating.In HandbookofPaperandBoard;Holik,H.,Ed.;Wiley-VCH VerlagGmbH&Co.KGaA:Weinheim,Germany,2013;pp.745–784.ISBN978-3-527-33184-0.
3. Samyn,P.WettingandHydrophobicModificationofCelluloseSurfacesforPaperApplications. J.Mater.Sci. 2013, 48,6455–6498. [CrossRef]
4. Glenn,G.;Shogren,R.;Jin,X.;Orts,W.;Hart-Cooper,W.;Olson,L.Per-andPolyfluoroalkylSubstancesandTheirAlternativesin PaperFoodPackaging. Compr.Rev.FoodSci.FoodSaf. 2021, 20,2596–2625.[CrossRef]
5. Marinelli,A.;Sossini,L.;Santi,R.;DelCurto,B. ImballaggioCellulosicoConProprietà Barriera:StatoDell’arteeInnovazioneDei Materiali,1sted.;EdizioniDativoSrl:Milan,Italy,2022;ISBN9788894310931.
6. Brander,J.;Thorn,I. SurfaceApplicationofPaperChemicals;BlackieAcademicandProfessional:London,UK,1997;ISBN978-07514-0370-1.
7.Keddie,J.L.FilmFormationofLatex. Mater.Sci.Eng.RRep. 1997, 21,101–170.[CrossRef]
8.Blackley,D.C.LatexandPaper.In PolymerLatices;Springer:Dordrecht,TheNetherlands,1997;Volume3,pp.434–473.
9.Cepi. Paper-BasedPackagingRecyclabilityGuidelines;Cepi:London,UK,2019.
10.CPI. PaperandBoardPackagingRecyclabilityGuidelines;CPI:Swindon,UK,2020.
11. Marinelli,A.;Santi,R.;DelCurto,B. LineeGuidaperLaFacilitazioneDelleAttività DiRicicloDegliImballaggiaPrevalenzaCellulosica, 1sted.;CONAI:Milan,Italy,2020;ISBN9788894270020.
12. Kimpimäki,T.;Savolainen,A.V.BarrierDispersionCoatingofPaperandBoard.In SurfaceApplicationofPaperChemicals;Brander, J.,Thron,I.,Eds.;Springer:Dordrecht,TheNetherlands,1997;pp.208–228,ISBN978-94-010-7151-2.
13. Martinez-Hermosilla,G.A.;Mesic,B.;Bronlund,J.E.RelativePermeabilityofBarrierDispersionCoatingsAppliedonPaper-Based Materials;MathematicalModelingandExperimentalValidation. J.CoatingsTechnol.Res. 2022, 19,543–558.[CrossRef]
14. Kugge,C.;Johnson,B.ImprovedBarrierPropertiesofDoubleDispersionCoatedLiner. Prog.Org.Coatings 2008, 62,430–435. [CrossRef]
15. Mesic,B.;Cairns,M.;Järnstrom,L.;JooLeGuen,M.;Parr,R.FilmFormationandBarrierPerformanceofLatexBasedCoating: ImpactofDryingTemperatureinaFlexographicProcess. Prog.Org.Coatings 2019, 129,43–51.[CrossRef]
16. Schuman,T.;Wikström,M.;Rigdahl,M.DispersionCoatingwithCarboxylatedandCross-LinkedStyrene–ButadieneLatices.1. EffectofSomePolymerCharacteristicsonFilmProperties. Prog.Org.Coatings 2004, 51,220–227.[CrossRef]
17. Schuman,T.;Wikström,M.;Rigdahl,M.DispersionCoatingwithCarboxylatedandCross-LinkedStyrene–ButadieneLatices:2. EffectsofSubstrateandPolymerCharacteristicsonthePropertiesofCoatedPaperboard. Prog.Org.Coatings 2004, 51,228–237. [CrossRef]
18. Schuman,T.;Adolfsson,B.;Wikström,M.;Rigdahl,M.SurfaceTreatmentandPrintingPropertiesofDispersion-Coated Paperboard. Prog.Org.Coatings 2005, 54,188–197.[CrossRef]
19. Schuman,T.;Karlsson,A.;Larsson,J.;Wikström,M.;Rigdahl,M.CharacteristicsofPigment-FilledPolymerCoatingson Paperboard. Prog.Org.Coatings 2005, 54,360–371.[CrossRef]
20. Bollström,R.;Tuominen,M.;Määttänen,A.;Peltonen,J.;Toivakka,M.TopLayerCoatabilityonBarrierCoatings. Prog.Org. Coatings 2012, 73,26–32.[CrossRef]
21.Rissa,K.;Vähä-Nissi,M.;Lepistö,T.;Savolainen,A.Talc-FilledWater-BasedBarrierCoatings. Pap.Timber 2022, 84,467–472.
22. Gutierrez,J.N.;Agate,S.;Venditti,R.A.;Pal,L.StudyofTobacco-DerivedProteinsinPaperCoatings. Biopolymers 2021, 112, e23425.[CrossRef][PubMed]
23.Rastogi,V.K.;Samyn,P.Bio-BasedCoatingsforPaperApplications. Coatings 2015, 5,887–930.[CrossRef]
24. Wang,H.;Qian,J.;Ding,F.EmergingChitosan-BasedFilmsforFoodPackagingApplications. J.Agric.FoodChem. 2018, 66, 395–413.[CrossRef][PubMed]
25. Cazón,P.;Vázquez,M.ApplicationsofChitosanasFoodPackagingMaterials.In SustainableAgricultureReviews36;Crini,G., Lichtfouse,E.,Eds.;Springer:Cham,Switzerland,2019;pp.81–123.
26. Parreidt,T.S.;Müller,K.;Schmid,M.Alginate-BasedEdibleFilmsandCoatingsforFoodPackagingApplications. Foods 2018, 7, 170.[CrossRef]
27. Coltelli,M.B.;Wild,F.;Bugnicourt,E.;Cinelli,P.;Lindner,M.;Schmid,M.;Weckel,V.;Müller,K.;Rodriguez,P.;Staebler,A.;etal. StateoftheArtintheDevelopmentandPropertiesofProtein-BasedFilmsandCoatingsandTheirApplicabilitytoCellulose BasedProducts:AnExtensiveReview. Coatings 2015, 6,1.[CrossRef]
28. BSENISO535:2014;PaperandBoard.DeterminationofWaterAbsorptiveness.CobbMethod.Availableonline: https: //bsol.bsigroup.com/Bibliographic/BibliographicInfoData/000000000030259603 (accessedon5January2021).
29. BSISO2528:2017;SheetMaterials.DeterminationofWaterVapourTransmissionRate(WVTR).Gravimetric(Dish)Method.Available online: https://bsol.bsigroup.com/Bibliographic/BibliographicInfoData/000000000030349864 (accessedon3March2022).
30. BSISO16532-1:2008;PaperandBoard.DeterminationofGreaseResistance.PermeabilityTest.Availableonline: https: //bsol.bsigroup.com/Bibliographic/BibliographicInfoData/000000000030164327 (accessedon2February2022).
31.Asbeck,W.K.;VanLoo,M.CriticalPigmentVolumeRelationships. Ind.Eng.Chem. 1949, 41,1470–1475.[CrossRef]
32.Lyons,A.;Reed,G.PigmentedAqueousBarrierCoatings. TAPPIJ. 2020, 19,551–558.[CrossRef]
33. Bacquet,G.;Isoard,J.-C.SyntheticLatexBindersforPaperManufacture.In SurfaceApplicationofPaperChemicals;Brander,J., Thorn,I.,Eds.;BlackieAcademicandProfessional:London,UK,1997;pp.48–68.ISBN978-94-010-7151-2.
34. Zou,Y.;Hsieh,J.S.;Mehnert,E.;Kokoszka,J.TheEffectofPigmentsandLaticesonthePropertiesofCoatedPaper. ColloidsSurf. APhysicochem.Eng.Asp. 2007, 294,40–45.[CrossRef]
35. Saroha,V.;Khan,H.;Raghuvanshi,S.;Dutt,D.PreparationandCharacterizationofPVOH/KaolinandPVOH/TalcCoating DispersionbyOne-StepProcess. J.CoatingsTechnol.Res. 2022, 19,1171–1186.[CrossRef]
36. Zhu,Y.;Bousfield,D.;Gramlich,W.M.TheInfluenceofPigmentTypeandLoadingonWaterVaporBarrierPropertiesofPaper CoatingsbeforeandafterFolding. Prog.Org.Coatings 2019, 132,201–210.[CrossRef]
37. Andersson,C.NewWaystoEnhancetheFunctionalityofPaperboardbySurfaceTreatment—AReview. Packag.Technol.Sci. 2008, 21,339–373.[CrossRef]
38. CONAILineeGuidaperLaFacilitazioneDelleAttività DiRicicloDegliImballaggiaPrevalenzaCellulosica.Availableonline: http://www.progettarericiclo.com/docs/linee-guida-la-facilitazione-delle-attivita-di-riciclo-degli-imballaggi-prevalenzacellulosica (accessedon18January2021).
39. Licciardello,F.Packaging,BlessinginDisguise.ReviewonItsDiverseContributiontoFoodSustainability. TrendsFoodSci.Technol. 2017, 65,32–39.[CrossRef]
40.4evergreen. CircularitybyDesignGuidelineforFibre-BasedPackaging;4evergreen:Brussels,Belgium,2022.
Disclaimer/Publisher’sNote: Thestatements,opinionsanddatacontainedinallpublicationsaresolelythoseoftheindividual author(s)andcontributor(s)andnotofMDPIand/ortheeditor(s).MDPIand/ortheeditor(s)disclaimresponsibilityforanyinjuryto peopleorpropertyresultingfromanyideas,methods,instructionsorproductsreferredtointhecontent.
This article focuses on the potential role of non-wood forest products (NWFPs) which are so far largely neglected within forest-related bioeconomy research and policy. From an innovation system perspective, we look at the barriers for NWFPs development and propose how they can be supported. We analyse 20 innovation cases in Europe, based on the analysis of documents and semi-structured interviews with experts involved in the cases. Results show that there is no “one” innovation system supporting NWFPs, but support is given rather erratically through certain programmes from various sectoral or regional innovation systems (forestry, agriculture, nature conservation or rural or regional development). There is a pronounced neglection of the institutional system towards NWFPs, resulting in a lack of statistics, research, education and training programmes and focused support structures. However, our results show rich potential of NWFPs in the forest bioeconomy for private forest owners and producers. These activities can range from a collection of NWFPs for subsistence to collectively organized production relevant to rural areas. Most of these are product innovations, some are service or social innovations, while some combine different innovation types. From some successful examples we derive suggestions for how to improve innovation support structures.
Contact information:
1 Institute of Forest, Environmental and Natural Resource Policy, University of Natural Resources and Life Sciences, Vienna (BOKU), Feistmantelstrasse 4, 1180 Vienna, Austria
2 European Forest Institute, Forest Policy Research Network c/o, University of Natural Resources and Life Sciences, Vienna (BOKU), Feistmantelstrasse 4, 1180 Vienna, Austria
3 Centre for Bioeconomy, University of Natural Resources and Life Sciences, Vienna (BOKU), Peter-JordanStraße 82/II, 1190 Vienna, Austria
Land 2023, 12, 305.
https://doi.org/10.3390/land12020305
Creative Commons Attribution 4.0 International License
The Paper Industry Technical Association (PITA) is an independent organisation which operates for the general benefit of its members – both individual and corporate – dedicated to promoting and improving the technical and scientific knowledge of those working in the UK pulp and paper industry. Formed in 1960, it serves the Industry, both manufacturers and suppliers, by providing a forum for members to meet and network; it organises visits, conferences and training seminars that cover all aspects of papermaking science. It also publishes the prestigious journal Paper Technology International® and the PITA Annual Review , both sent free to members, and a range of other technical publications which include conference proceedings and the acclaimed Essential Guide to Aqueous Coating.
Article
GerhardWeiss 1,2 ,AliceLudvig 1,2,3 andIvanaŽivojinovi´c 1,2,3, *
1 InstituteofForest,EnvironmentalandNaturalResourcePolicy,UniversityofNaturalResourcesandLife Sciences,Vienna(BOKU),Feistmantelstrasse4,1180Vienna,Austria
2 EuropeanForestInstitute,ForestPolicyResearchNetworkc/o,UniversityofNaturalResourcesandLife Sciences,Vienna(BOKU),Feistmantelstrasse4,1180Vienna,Austria
3 CentreforBioeconomy,UniversityofNaturalResourcesandLifeSciences,Vienna(BOKU), Peter-Jordan-Straße82/II,1190Vienna,Austria
* Correspondence:ivana.zivojinovic@boku.ac.at
Abstract: Thisarticlefocusesonthepotentialroleofnon-woodforestproducts(NWFPs)whichare sofarlargelyneglectedwithinforest-relatedbioeconomyresearchandpolicy.Fromaninnovation systemperspective,welookatthebarriersforNWFPsdevelopmentandproposehowtheycan besupported.Weanalyse20innovationcasesinEurope,basedontheanalysisofdocuments andsemi-structuredinterviewswithexpertsinvolvedinthecases.Resultsshowthatthereisno “one”innovationsystemsupportingNWFPs,butsupportisgivenrathererraticallythroughcertain programmesfromvarioussectoralorregionalinnovationsystems(forestry,agriculture,nature conservationorruralorregionaldevelopment).Thereisapronouncedneglectionoftheinstitutional systemtowardsNWFPs,resultinginalackofstatistics,research,educationandtrainingprogrammes andfocusedsupportstructures.However,ourresultsshowrichpotentialofNWFPsintheforest bioeconomyforprivateforestownersandproducers.Theseactivitiescanrangefromacollectionof NWFPsforsubsistencetocollectivelyorganizedproductionrelevanttoruralareas.Mostoftheseare productinnovations,someareserviceorsocialinnovations,whilesomecombinedifferentinnovation types.Fromsomesuccessfulexampleswederivesuggestionsforhowtoimproveinnovation supportstructures.
Citation: Weiss,G.;Ludvig,A.; Živojinovi´c,I.EmbracingtheNonWoodForestProductsPotentialfor Bioeconomy—AnalysisofInnovation CasesacrossEurope. Land 2023, 12, 305.https://doi.org/10.3390/ land12020305
AcademicEditors:StefanieLinser, MartinGreimelandAndreasPyka
Received:23December2022
Revised:16January2023
Accepted:20January2023
Published:21January2023
Keywords: casestudies;Europe;innovationsystem;institutionalinnovations;policy;non-timber forestproducts;socialinnovations
1.Introduction
Copyright: ©2023bytheauthors. LicenseeMDPI,Basel,Switzerland. Thisarticleisanopenaccessarticle distributedunderthetermsand conditionsoftheCreativeCommons Attribution(CCBY)license(https:// creativecommons.org/licenses/by/ 4.0/).
Overtheyearstheconceptofbioeconomyhasdevelopedandtodayisoneofthe mainstrategicpolicyagendasoftheEU[1].Itsmainaimisthetransformationprocess ofthecurrenteconomytoabioeconomyinwhichfossilresourcesshouldbereplaced bybiogenicmaterialstomitigateclimatechange,contributetosustainability,protect environment,andconservenaturalresources.Researchandinnovationaresupposed toenablethistransformationalprocess[2–5],withthehelpoftransformativepolicies, accesstofinance,risk-takingcapacityaswellasnewandsustainablebusinessmodelsand markets[6].Thebioeconomyprinciplesareaddressedinthe2018updateoftheEuropean Union(EU)BioeconomyStrategy[1].Thestrategyhasfivemainobjectives:ensuring foodandnutritionsecurity;managingnaturalresourcessustainably;reducingdependence onnon-renewableresourcesforenergy;mitigatingandadaptingtoclimatechange;and strengtheningEuropeancompetitivenessandcreatingnewjobs.Withthisstrategy,EU pavesthewaytoitslong-termvisionforaprosperous,modern,competitiveandclimateneutraleconomyby2050[7].Accordingtothisstrategy,bioeconomyreliesonallprimary productionsectorsandalleconomicandindustrialsectorsthatusebiologicalresources andprocessestoproducefood,feed,bio-basedproducts,energy,andservices[7].Forestry,
agriculture,fisheries,andaquacultureplayafundamentalroleinprovidingthesebio-based substitutesfornon-renewablesources[8,9].
ForestryisseenasoneofthekeysectorsoftheEUbioeconomy[10].Inthelastyears, publicationsonaforestbioeconomyhaverapidlyincreased,confirmingthatinternational policiesandacademicresearchonforestbioeconomyproveforestryasoneofthesolutions forsustainableeconomicgrowthandgreenjobopportunities,andhasakeyroleintargeting challengessuchasclimatechange,foodsecurity,health,industrialrestructuring,andenergy security[2,11].Theforest-basedsectorcanpromotenovelandinnovativewood-based bio-materialssuchasconstructionmaterials,chemicals,bio-plastics,packagingmaterials, andbio-textiles[12–14]andcancontributetoasustainableandinclusivebiosociety[12,15].
Itishoweversurprisingthatthesocialaspectsofthebioeconomywerelessdiscussed inliteratureorinpracticediscussions[16].ThisisalsodiscussedinthepaperofLudvig etal.[15]whichstatesthatthesocialbenefitsofthebioeconomyanditspotentialto creategreenjobsshouldnotbeforgottenandundervalued[16].Transitionprocessesto bioeconomyandreductionofoperationsinfossilindustrieswillcreatetheneedfornew typesofjobs,andthesecanbereplacedbybioeconomy-relatedactivitiesthatcanbring skilledjobstoruralareasandcontributetotheirdevelopment[17–19].Thus,diversified activitieswithinthebioeconomyarealsoneeded.Jankovský etal.[12]pointfurtherto theneedforcooperation,support,andlearningfromothersectorsthatcansupporta smootherandfriendliertransitiontobioeconomy.Thewidespectrumofactivities,inthe forest-basedsectorwithvariousforestproductsandservices,andinnovativewaysofusing andpromotingthese,cancontributetoajusttransitionthatcouldprovideopportunities todiverseactors(suchassmallforestowners,entrepreneurs,andindividualhouseholds) andnotjustforestindustry.Suchproductsandservicesarealsorelatedtonon-wood forestproductsandservices(NWFPs)thatarerecognisedasanimportantcontribution tothebioeconomy[10,20].“NWFPsaredefinedaswildandsemi-wildnon-woodforest speciesandproductsthereof,aswellasproductsinearlystagesofdomestication,e.g.,fruit trees,bushes,orchards,andwithreferencetospecificservicesrelatedtoNWFPssuchas wellbeingandtourism”[21](p.9).NWFPsareinmostcasesperceivedasanicheproduct withlimitedpotentialforaddedvalueandscalability,withawiderangeofcontributions toforestry’seconomicoutput,tourism,andruraldevelopment[21].NWFPsareoften termed“side-products”,“nichemarkets”oreven“non-market”goods[21].Asaresult, thefieldofNWFPsandrelatedbusinessopportunitiesarehardlyvisibleandrecognized, althoughtheyseemtobebiggerthanoftenthought.ThelevelofNWFPs’contributionto thebioeconomyisunrecognisedbybothpolicymakersandforestrypractitionersandtheir productionisrarelyconsideredaforestmanagementobjective[10],exceptforsomespecific productsinspecificcountries(likechestnutsinItaly,ormushroomsorcorkinSpainand Portugal)[22,23].ThecurrentandthepotentialroleofNWFPsinthebioeconomyhave beendiscussedinfewreviewpublications[10,15,22–27].
ThispaperaimstogofurtherandemphasizethepotentialroleofNWFPsinthe bioeconomy,byanalysingexistinginnovativeactivitieswithNWFPs.Thereasonfortaking aninnovationperspectiveismanifold.Innovationsofallkindscanplayaprominentrole inthetransformationtoasustainablefutureforestuse[15,28].Furthermore,innovation systemsthatexistaroundtheseproductsandservicesillustrateacomplexityofasystem, whichisacharacteristicofthebioeconomyaswell[29].Thus,manyoftheidentified aspectsarerelevantforsupportingtheprocessofthebioeconomytransition(illustratedon Europeanlevel).Byprovidinganoverviewofconcreteexamplesofselectedinnovationsin Europethatmayhaveanopportunitytoscaleupinfuturealongsideawidertransformationprocess,thispaperillustratesinwhichwayNWFPscancontributetotheEuropean bioeconomy.Throughthis,weattempttoaddressthegapsinexistingresearchandmake importantcontributionstobothforestbioeconomyandinnovationliterature.
Jankovský etal.[12]showedthatthescientificliteratureonthetopicofinnovationsin theforestbioeconomysofarwasmainlyfocusedonthenecessaryadaptationofpolicies, whileinnovationsweremainlyfocusedonspecificfields,suchas:biorefining,biotechnol-
ogy,andproductionofvariousbiomaterials,aswellasinnovationsofbusinessmodels andstakeholderinteractions.Bioeconomyasaknowledge-drivenconcept[30],relieson strongscienceandtechnology,aswellasutilisationofinnovativeapproaches,wheresupportfromthepublicsector,market,industry,investorsaswellasbypolicymakersand civilsocietyisneeded[12,31].Therefore,awholespectrumofinnovationsisneededto deployafunctioningandefficientbioeconomy[12,32],bothonthesupplyandtheuser side[33,34].Thispaperthuscontributestoillustratingvariousinnovationtypescoming fromNWFPs,exemplifyingthemanifoldwaysinwhichthesecanbeofimportancein bioeconomy.ByintegratingdifferentliteraturestreamsandcombiningNWFPswiththe innovationsystem(IS)approachintheanalysis,webelievethatthispaperwillmakea significantacademiccontribution.
ThepartialneglectofthepresumablyhigherpotentialofNWFPsstemsfrom,first,a limitedmarketability,connectedtotheoften-foundpublicgoodcharacterofsuchproducts but,second,alimitedattentionofestablishedsectoralinnovationsystems,thusproviding onlylimitedsupportoforevenbarriersagainsttheirdevelopment[23].Thepaperstarts fromthesecondobservationandaimstoanalysewithempiricalexampleswhatthis unfortunateenvironmentmeansforinnovations.Particularlyweask:Whatdoinnovation systemsaroundanalysedNWFPscaseslooklike?Thenweelaborateon:Whatisthe NWFPs’potentialandcontributiontothebioeconomy?andWhatsupportfromthe innovationsystemisneededtounlockthepotentialofNWFPsforthebioeconomy?
Thispaperconductsacomprehensiveanalysisofinnovationprocessesin20NWFPrelatedcasesacrossEurope.Innovationsareunderstoodbroadly,comprisingnewproducts andprocesses,neworganizationalormarketingmethods[35,36]aswellasinstitutionalor socialreconfigurations[37–39].
TheUnitedNationsFAOgenerallyunderstandsNWFPas“productsofbiologicaloriginotherthanwoodderivedfromforests,otherwoodedlandandtreesoutsideforests”[40]. Howeverthisdefinitionexcludesallotherwoodyrawmaterialssuchaschips,charcoalor fuelwood,resin,Christmastrees,orevencork.Forthepurposeofourstudy,webroadened theperspectiveofNWFPsandincludesmallerwoodenproductsorothermaterialsfrom foreststhatareusedforartisanalgoods.Thisway,ourstudytakesintoaccountallwildand semi-wildproductssuchaschestnuts,resinorgame[21].However,weexcludeproducts fromintensivecultivationwhichqualifyasagriculturalcrops.
ThecasestudyanalyseswereconductedintheframeofaEuropean-wideresearch project(FP7StarTree“Multipurposetreesandnon-woodforestproducts:achallengeandopportunity”)whichallowedthecollectionofnumerousin-depthcasesacrossEuropeancountries byusingacommonresearchdesignandacoordinateddatacollectionandanalysisprocess. Thestudypresents20casesfrom8Europeancountries(11administrativeregions)acrossa widerangeofproducts(plantandanimalfoods,chemicalextracts,decorativematerials, handcraftedproducts)aswellasinnovationtypes[36].
Thecaseswerecollectedinabottom-upprocessbylocalexperts(viatheproject’s expertpanel)frompartnercountriestorepresentsituationsindifferentEuropeanregions (Austria,Finland,Germany,Italy,Serbia,Slovenia,Spain,UK).Ourcasescoverregions withdifferentsignificanceofNWFPs,differentregionaleconomicsituationsanddifferent governancecharacteristics,includingcountrieswitheconomiesintransition.Theselection ofcaseswasperformedinordertoreflecttypicaldevelopmentsinthecountriesandto illustratemultipleinnovativeaspectsinthefieldofNWFPdevelopment.
Foreachcase,datawerecollectedbythelocalresearchersinlocallanguagesand followingacommondatacollectionguidewhichcoveredtheanalysiselementsmentioned
above.Datacomprisedofdocuments(e.g.,relevantlegaldocumentsorinformationon theprojectsandcompanies)andsemi-structuredthematicinterviews[41]withexperts involvedintheinnovationcases.Dependingonthecomplexityofthecasestudies,around oneorthreeinterviewswereconducted,foremostwiththeinnovatororentrepreneurin eachinnovationcaseandwithrelevantactors,suchasimplementingagenciesofinnovation orruraldevelopmentsupportprogrammes.Onthebasisofthecollecteddata,thelocal researchersproducedcasereportswhichwereanalyzedbytheprojectteamresponsiblefor theinnovationanalysis.
Theresearchdesigncombineddeductiveandinductiveelementsasitstartedfromthe state-of-knowledgeoninnovationsinNWFPsandtheanalyticalframeworkasdescribed (deductiveframework)butwasopentodiscoverneworspecificfactorsandpatternsfrom thein-depthanalysesofthesinglecasesandfromthefollowingcomparativeanalysis (inductiveelements).Theinductivedimensionwassecuredthroughasemi-structured interviewguidethatallowedfreedomforfollow-upopenquestions.
Specificaspectsoftheinnovationprocessesinsomeoftheselectedcaseshavebeen analysedandpublishedelsewhere,forinstance,ontheroleofentrepreneurship[42],institutions[43]orsocialinnovation[15,44],theroleofpoliciesinatransitioncontext[45],and inaproduct-specific[21,22]andaregion-specificanalysis[46,47].Thisarticleaddstothe previousanalysesbyacomparativeanalysisacrossallcasesandthroughacomprehensive analysisofalldimensionsofinnovationprocesses.Itstrivestocarveoutcharacteristic innovationpatternswithinthevariouselementsofanalysisaswellasacrossalldimensions. Fromthiscomprehensiveanalysis,wederivetypicalsupportneedstofosterinnovationin NWFPsinEuropeandillustratewithconcreteexamplestheirpotentialtocontributetothe overalltransformationtoabioeconomy.
Inthispaper,weusedtheinnovationsystem(IS)approachtoanalysecases.According toRametsteinerandWeiss[48],themainelementsofISareactorsandinstitutionsand theirinteractions.Actorsareusuallyconsideredorganizations,thatarethe“playersof thegame”andthattogetherplayamajorroleininfluencinginnovativeperformance[38]. Institutionsarethe“rulesofthegame”thataremaintaininginteractionsbetweenactors[49]. Institutionsaresetofhabits,rules,laws,orregulationsthatshapetherelationsandinteractionsamongactors[50].Innovationthusoccurswithinnetworksofdiverseactors(public, semi-publicorprivateorganizations)thatareembeddedinasystemofinstitutionsthat supportthem.ISapproachcanfocusonnational,butalsoonlocal,ruralorregionalinnovationsystemsornetworks[51,52],orwhichparticularlyincludeinstitutionalandsocial processesandfactors(embeddedness,grassroots,social,institutional,[53,54]).Framework factorsinclude:ecological(e.g.,climateandsiteconditions),economic(e.g.,wealthand innovativeness),political-institutional(legalregulations,politicalcultureandinformal norms),andsocial(e.g.,socialchange).Withintheinnovationprocesses,weparticularly focusontheroleofknowledge/information,financing,andcooperation/coordinationof actors[55],understoodasdifferentkindsofsupportmeasureswhichmaybeprovided byvariouspublicorprivateactorsoftheinnovationsystem.Throughouttheinnovation process,wefollowespeciallyfromwhichspheres(ruralorurban)andfromwhichsectors (forestryorothersectors)theideasorsupportmeasureswereprovided.Weassumethat NWFPsdifferfromotherruralproductsbecauseoftheirspecificentrepreneurial,institutional,andsocialcontexts.WithNWFPs,weveryoftenfindsmallerfirmsandlower levelsofprofessionalization,commercialization,andinstitutionalsupportstructureswhen comparedwithlarge-scaleforestryproductsoragriculturalcrops[43,47,56–58].
Forthecomparativeanalysisofthecases,weoperationalizedthedescribedinnovation systemapproachandpreviousfindingsoninnovationprocessesinforestryandspecifically onNWFP[38,59,60]inordertodevelopouranalyticalstructure,i.e.,themainactorbeing
theinnovatingcompany/organisation(a),knowledgesource(b),sectorsinvolvedinthe innovation(c)anditssupport(d),administrative/policylevel(e)andtypeofsupport(f) (Table 1).Thespecificanalysiscriteriaandcategorieswithineachelementweredeveloped inductivelyinordertocapturetherelevantfactors.
Table1.
Legend:Typeofcompany/organisation:institutionalactors(INST),publiclandowners(PULO),traditional farmowners(TRALO),newlandowners(NEWLO),notland-owningmicro-entrepreneurs(ENTR),industrial companies(IND)andsocialentrepreneurs(SOC);typeofknowledge:traditionalruralknowledge(RUR),urban skillsandknowhoworscientificknowledge(URB);typeofsector:forestry(F),outside/othersector(O),crosssectoralinteraction(C);support—fromwhichsector:forestrysector(SECT),othersectorialorruraldevelopment support(CROSS),non-sectorspecific(NONS);typeofsupport—fromwhichpolicy/administrativelevel:regional orlocal(LOC),national(NAT)orEuropeanUnionlevel(EU).higherlevelprogrammeadministeredonthelocal orregionallevel(NAT-LOC;EU-LOC);typeofsupport—whichkindofmeasure:information(INF),financial (FIN),coordination/networking(COO),adaptationoftheregulatoryframework(REG).
a. Typeofcompany/organisation:Theinnovatorsinourcasestudieswereoftencompanies, withorwithoutownlandresources,butalsoincludeafewnon-profitorganisations
whichwecategorizedasinstitutionalactors(INST).Thecompaniesweredivided into(large)publiclandowners(PULO),traditionalfarmowners(TRALO),new landowners(NEWLO),notland-owningmicro-entrepreneurs(ENTR),industrial companies(IND)andsocialentrepreneurs(SOC).Incertaincases,thesecategories overlap,forinstance,whentraditionalfarmersworkedthroughaspecificassociation, orwhenlandownersfoundedsocialenterprises.
b. Typeofknowledge:Wedistinguishiftheinnovatorsappliedtheirtraditionalrural knowledge(RUR)oriftheinnovationswerepredominantlydrivenbyurbanskills andknowhoworscientificknowledge(URB).Weremarkifbothtypescontributed significantlysothattheinnovationwasonlypossiblethroughacombinationofboth (RUR+URB).
c. Typeofsector:Weassessiftheinnovationswereinitiatedfromwithinforestry(F), fromoutsidesuchastourism,hunting,food,cosmetics,natureconservation,etc.(O), oriftheyneededspecificcross-sectoralinteraction(C).
d. Typeofsupport—fromwhichsector:Innovationsupportmayhavecomefromwithinthe forestrysector(SECT),fromothersectorialsupportprogrammessuchasagricultural orruraldevelopmentsupport(CROSS),orfromnon-sectorspecificinnovation, start-uporregionaldevelopmentsupport(NONS).Inmanycases,multiplesupport programmeswererelevantwhichiswhywefindcombinationsinthisandthe followingcategories.
e. Typeofsupport—fromwhichadministrative/policylevel:Supportwasgrantedonregional orlocal(LOC),national(NAT)orEuropeanUnionlevel(EU).Inmanycases,support programmesstemfromahigherlevelbutareadministeredonthelocalorregional level(NAT-LOC;EU-LOC).Bythelattercategoriesweindicatethesourceofthe meansbutalsohowneartheprogrammeadministrationistotheinnovativeactors.
f. Typeofsupport—whichkindofmeasure:Weindicatewhichkindsofsupportmeasures hadasignificantroleintheinnovationprojects:information,financialorcoordination/networking(INF,FIN,COO).Inadditiontothosemeasuresthatareoften partofregularsupportprogrammes,wediscoveredanothertypeofsupport—the adaptationoftheregulatoryframework(REG)whichwascrucialinonecase.
Inadditiontothisstructuredcomparison,influentialfactorsontheinnovationprocessesinthesinglecasestudiesweretakenintoaccountintheanalysis.
ThecasestudiesarebrieflydescribedhereandinthefollowingTable 1,includingthe sourcesoftheideaandthemainsupportmeasures:
1.Gamemeatmarketinglabel,Austria(ATGAME)
GamemeatfromaNationalParkareaismarketedunderalabelforhighquality regionalfoods.ThedirectmarketinginitiativeisledbyaprovincialStateForestholding andalocalbutcherandreceivedsupportthroughvariousprogrammes,includingthelocal LEADERLAG,anagriculturaldirectmarketingorganisationandlabeloftheChamber ofAgriculture(GutesvomBauernhof)aswellasanumbrellalabeloftheMinistryof Agriculture(GenussregionÖsterreich).Itstartedunderthename“XeisEdelwild”andwas laterrenamed“GesäuseWild”.
2.WildfoodspecialtiesfromNatureParks,Austria(ATNPS)
Underthelabelof“Naturparkspezialitäten”(“NatureParkSpecialties”),farmsin Austriannatureparksmarketlocal,traditionalfarmproducts,includingwildfoodspecialtiesfromforests.ThelabelwasdevelopedundertheframeoftheAustrianNature ParksAssociationandisseenasatooltosupporttheirmainaimofsustainableregional developmentofculturallandscapeswithhighnaturalvalue.Togetherwitharegional developmentconsultant,theAssociationhadtheideaandsupportedthefarmersthrough smallfeasibilitystudies,networking,trainingworkshopsandjointmarketing.
3.NewforestproductsfromaLEADERRegion,Austria(ATLEAD)
TheEULEADERRegion“Zirbenland”(“LandoftheStonePine”)supportsthedevelopmentofnewproductsaroundthisregionalcharacteristicmountaintree,including essentialoils,filledchocolatespecialties,pillowswithpinewoodfilling,tourismactivities, etc.TheLeaderActionGroupissupportedbyafull-timeregionaldevelopmentexpert andthesupportmeasuresrangefromscientificandmarketingstudiestosmallfinancial investmentgrantsandnetworkingactivities.
4.CutyourownChristmastree,Austria(ATXMAS)
AyoungandcosmopolitanmountainfarmercouplesellsChristmastreeswiththe optionfortheclientstocuttheirtreesthemselves.ThisserviceisoftenusedbyViennese costumersforwhomthisisaspecialadventurewiththeirchildren.InAustria,Christmas treemarketingissupportedbyprovincial-levelassociationsthatofferinformationand trainingandalabelfordomesticChristmastrees.
5.Directgamemarketing,Germany(DEGAME)
AStateForestenterprisestartedthedirectmarketingofgamemeatunderaspecific label“WildvomFörster”(“GamefromtheForester”).ThemeatisfromtheStatelandand isproducedbytheuseoftheirownresourcesandstaff(foresters,hunters,butcher),the marketingconcepthasbeenfinancedanddevelopedbyaregionalunitandtheheadquarters oftheStateForestcompany.
6.Mushroomrestaurantandgourmetproducts,CastilioandLeon,Spain(ESGOUR)
AgroupoflocalwomenfromaruralSpanishmunicipalityestablishedthecooperative “DelMontedeTabuyo”torunaspecialisedruralrestaurantandspecialtiesshopwith mushroomsandotherwildfoodgourmetproducts.Adviceandfundingsupportwas grantedthroughtheEULeaderprogrammeandaconsultationcompanyaswellasa nationaleconomicdevelopmentprogramme.
7.Mushroomhotel,Catalonia,Spain(ESHOT)
ACatalonianruraltourismenterprise(hotelandrestaurant)established“TheMonegalMushroomHotel”withmushroom-pickinglicencesintheirownforest.Thelicence systemwasthefirstestablishedintheregion,againsttheopinionsofmunicipalityand tourismactors,butwithsupportfromaregionalforestryresearchinstitute.Amushroom educationalpathwasinstalledintheframewiththesupportofaEuropeandevelopment projectincollaborationwiththeresearchinstitute.
8.Naturalpineresinproducts,Segovia,Spain(ESRES)
Theimpulsefortherenewedpineresinproductionbythecompany“Resinasnaturales” (naturalresins;SociedaddeResinasNaturales,S.L.)intheSpanishprovinceofSegovia camefromacosmeticcompanywithademandforsustainableandnaturalproducts.The projectwasimplementedincooperationwithlandownersandforestryagenciesandwas supportedbynationalandregionalinstitutions,aregionaldevelopmentagencygrant,and througharegionalcross-sectoralroundtablewithpublicandprivaterepresentatives.
9.Innovativebirchsapproduction,Finland(FIBIR)
Theownersofthecompanyareacouplewhomovedtothecountrysideandfirst workedinthefieldoftheirexpertise(marketing).Theythenalsowantedtoutilisethebirch standontheirlandanddevelopedanewcollectionmethodforthebirchsapwhichgives thistraditionalproductalongershelflifewithoutaddinganypreservatives.Theyacquired thenecessarytraditionalandnewknowledgethroughtheirownnetworkingactivities, trial-and-errormethods,andconsultingexperts.Theywerefurthermoresupportedbya smallapplied-researchgrant.
10.Giftpackages,Finland(FIGIFT)
TheowneroftheFinnishstart-upcompanysellsluxurycompanygiftpackages containingforestproducts.Themarketingspecialistwithexperienceinvariousfields suchasagricultureandtourismaimedtoliveinthecountrysideandusedhisexperiences andnetworksfromformeroccupationstodevelophisideas.Hereceivedvariousstartupsupportprovidedbylocalagencies,includingbusinessplanadvice,entrepreneurial trainingandastart-upgrantfromanationalprogramme.
11.Regionalmarketingaroundchestnuts(marroni),Trentino,Italy(ITMAR)
Thechestnuts(marroni)ofCastionediBrentonicoisaregionalmarketingbrandwhich wasinitiatedbyafewpassionatelocalswhowantedtopreservetheregionalchestnut traditionintimeswhentheunprofitableuseandmarketingofthechestnutswereaboutto beabandonedandforgotten.Theinitiativefoundverystrongregionalpoliticalsupport andtoday,thechestnutshavebecometheregionalproductwhichisalsousedinthe regionaltouristicmarketing.TheregionalchestnutisprotectedbytheDOPlabelof origin,andspecificchestnutdishes,sweetsandliquorshavebeendevelopedoverthe years.Themanifoldcross-sectoralactivitiesthatreceivefinancialsupportfromtheregional governmentareorganizedbytheassociation“AssociazioneTutelaMarronidiCastione.” Thesecomprisetheannualchestnutsfestival“Festadellacastagna”,aregularcartoon exhibitionaswellasnumerousgastronomical,wine,poetic,artsandothercompetitions andevents.
12.Adaptedregulationsforlarchturpentinecollection,Veneto,Italy(ITTURP)
Byowninterestandinitiative,thisentrepreneurfoughtforre-establishingtheold traditionalproductionofnaturallarchturpentineandresin,amongothers,usedfornatural paints.Theresincollectionhadbeenlegallybannedtoprotectthemountainforestsbutby provingthesustainableharvestthisStatelawwassuccessfullyadapted.Thiswasachieved throughthepassionateengagementoftheentrepreneurandtheeffectivesupportofthe localgovernment.Forre-establishingtheproductionandmarketing,theentrepreneur (“Serviziodiraccolteresine”)didnotneedexternalsupport.
13.Woodenholdsforclimbingwalls,Slovenia(SLOCLI)
Astart-upentrepreneurdevelopedclimbingwallholdsmadefromwoodenknots.He benefitedfromcollaborationwithauniversityinstituteandanothercompanyandreceived asmallstart-upgrantfromanationalsupportprogramme.
14.Teaspoon-shapedteabags,Serbia(SRBTEA)
Theruralstart-upcompanyAdonisproducesherbalteawithinnovativepackaging. Theteaspoon-shapedteabagsweredevelopedfromtheirownideasinalearning-by-doing process,andincooperationwithadesigncompany,auniversity,andthechamberof commerce.Thefinancingwassourcedfromacombinationoftheirowncapital,abank loan,andanationalexportpromotiongrant.
15.Coppicewoodmanagementtraining,Wales,UK(UKCOPP)
“CoppiceWoodCollege”isacharitableorganisationtopromotetraditional,sustainablewoodlandmanagement.Itprovidescoursesrelatedtocoppicemanagement, traditionalproductsandtheuseoftherequiredtools.Thefounders,acouple,movedfrom thecitytothecountrysidebutoneofthemhadwoodworkingknowledgefromthefather andpreviousexperienceinnatureconservation.Thecollegeemploysafewtrainersand receivesthemainincomefromcoursefees.Itis,however,alsosupportedbyalandowner whoprovidesthelandandbyTheErnestCookTrust,aneducationalcharityorganisation.
16.Localhand-pluckedtea,Wales,UK(UKFINE)
Theownersof“FinePluck”areacouplewhogrewupinthecountryside,butoriginally workedasafoodtechnologistandagraphicdesigner,lifecoach,andpermaculturedesigner. WhentheymovedtoWales,theydevelopedforagingcoursesandbecamepassionateabout makingteafromlocalresources,apassionwhichgraduallygrewintoabusiness.Thiswas supportedbysomefundingthroughtheEULEADERprogramme.
17.Foragingproductsandtours,Wales,UK(UKPICK)
Themicro-enterprise“WildPickings”offersforagingwalksandsellsspecialtyproductsonlineandonlocalmarkets.Thefounderisatrainedhorticulturistwhobecame personallyinterestedinforagingandproducingspecialtiesfromwildproducts.Thebusinessslowlydevelopedalongsideherpart-timeemploymentsandwithgainingknowledge andexperienceinproduction,marketing,andentrepreneurship,andthroughnetworking activities.Theownerreceivedbusinessadvicefromalocalsocialentrepreneuranda micro-businesssupportgrant.
18.Teachingwoodlandmanagement,Wales,UK(UKSKIL)
The“WoodlandSkillsCentre”provideswoodlandcoursesasasocialenterprisewith theaimtomakewoodsaccessibletopeoplewithoutdegradation.Itwasfoundedbya retiredschoolteacherwhopurchasedapieceoflandandinvestshistimeinthisvoluntary work.ThecentrehasbeensupportedbytheWalesCooperativeCentre,theregionalTourism InvestmentFundandtheSustainableDevelopmentFundofthelocalAreaofOutstanding NaturalBeautyorganisation.Itcooperatesstronglywithlocalthird-sectororganisations, suchasmentalhealthcharities,specialschoolsorthejobcentre.
19.Willowweavingcourses,Wales,UK(UKWILL)
“OuttoLearnWillow”offerswillowweavingcoursestoschools,communitygroups, therapeuticgroups,and—incooperationwiththelocalcouncil—forregionalcultural activities,etc.Thetwowomenownerswhopreviouslyworkedasateacherandagraphic designerfoundedthecompanyoutoftheirinterest.Theyhadexperienceinmarketingand socialnetworking,acquiredthetraditionalweavingknowledgeovertimethroughcourses andreceivedsupportforthecompanystart-upthroughtheEULEADERprogrammeanda regionalfundforruraldevelopmentwhichbenefitedthepromotionandmarketingand theacquisitionofequipment.
20.Countrywines,Scotland,UK(UKWINE)
Theownercoupleofasmallruralcompanymadeanewbusiness(“CairnO’Mohr”) outoftheirhobby—makingfruitwinesfromelderberries,oakleaves,etc.Theyacquired traditionalknowledgeandaddedtheirideasfornewrecipesandmarketing.Theyreceived smallfinancialbusinesssupportgrantsfromalocallymanagednationalprogramme.
Onthebasisofin-depthreportsonthesinglecasestudies,theanalyticalelementsof ourcomparativeanalysisareassessedasshowninTable 1
AsshowninFigure 1,onlytwoofourcaseswere(larger)publicforestholdings,three weretraditionalfarmownersandwehadnootherlargelandownercaserepresented.We knowfromotherstudiesthat—althoughsuchcasesexist—NWFPorservicesareoften notseenasabusinessopportunitybyforestholdings,exceptiftheyfocusontraditional productssuchasChristmastrees,gravel,orgame(e.g.,Rametsteineretal.,2005).Threeof ourcasescanbecharacterizedastraditionalforestproductsandonlytwowereexclusively carriedoutwithinforestry(theChristmastreeATXMASandonegamemarketingcase DEGAME).Onegamemarketingcase(ATGAME)collaboratedwithabutcher,intheNature ParkSpecialties(ATNPS)thetraditionalfarmersworktogetherwithnatureconservation andthemushroomhotel(ESHOT)wascreatedbyaforestandhotelowner.
Thethreenewlandownerseitherweremotivatedtoliveinthecountryside(inmigrantsfromurbanareasinFIBIRandUKFINE)orboughtthelandspecifically(UKSKIL). Theircaseshavebeendevelopedcompletelyoutsideforestry.Similarly,thecasesofthenot land-owningentrepreneurswerefromoutsideforestry(5)orincross-sectoralcollaboration (4).Theenterpriseswerefoundedwithruralknowledge(3),urban(1)oracombination (5).Inthetwosocialenterprisecases,theimpulsesandsupportcamefromoutside,but forestryknowledgewasalsonecessary.
Intheindustry-ledcase(ESRES),theinterestcamefromacosmeticscompanybutthe collaborationwithforestrywasnecessaryfororganizingtherenewedcollection.Thethree institutionalcaseswereallmotivatedbytheaimtosupportregional/ruraldevelopment throughprovidingcapacitiesforcollaborationthroughtheassociationoftheNatureParks (ATNPS),aLeaderActionGroup(ATLEAD),orthemunicipality(ITMAR).
Welearnfromtheseresultsthattraditional,larger,orsmallerlandownersarerather orientedtowardstraditionalforestryproductsbutthatcollaborationsoutsidethesectormay behelpfulornecessaryincertaincases.Ownershipofforestlandisnotalwaysnecessary butacollaborationwithlandownersortheirorganisationscanbeverypurposefulor evenaprerequisite,particularlyinlarger-scaleprojects.Wefindcaseswithsignificant institutionalsupportbothwithsmall-scalelandownersandentrepreneursaswellaslarger forestholdingsandcompanies.Althoughinstitutionalactorsmayhelpsmallbusinesses
withtheirknowledgeresources,networkingpossibilitiesorfunding,notallprojectsdepend onthisexternalsupport.Largercompaniesmayhavesuchresourcesin-housebutmayas wellbenefitfrominstitutionalactorswhoareofparticularimportanceinmorecomplex projectsandinscaling-upprocesses[43].
Theresultsshow(Figure 1)theeminentimportanceofthetraditionalknowledge aboutNWFPsalthoughonlyonecasecanwellbecharacterizedasapoorsectoralforestry innovation(ATXMAS)—andevenheretheworldtravellingexperienceofoneoftheowners mayhavehadacrucialrole.Theotherruralcaseswerecross-sectorallyinitiatedand/or supported.Inmostofthecombinedcases(10),theimpulsecamefromtheurbansphere, e.g.,fromnon-ruralentrepreneursorinstitutions.TheNWFPinnovations,thus,arepredominantlyinitiatedfromurbanactorsorknowledge(12)althoughtheythenstrongly dependonacquiringthenecessaryruralknowledge.Oneoftheurbanexamplesdid notsignificantlyrelyontraditionalknow-how(SLCLI),fortheothercooperationwith forestrywasstillimportant(ESRES).Thus,mutualunderstandingofvaluesorpreferences, exchangeofknowledgeorcombinationofskills,orinitialcollaborationofurbanandrural actorswasfoundimportantinalmostallcases(18).
AspresentedinFigure 1,onlyoneofourcaseswasinitiatedpurelyfromforestry, whilemorethanhalfofthecaseswereinitiatedthroughacross-sectorinteractionbetween forestryandothersectors,e.g.,withbutchers(ATGAME,DEGAME),foodsordrinks (ESRES,ITMAR),natureconservation(ATNPS),tourism(ESHOT),cosmeticsorchemicals (ESRES,ITTURP),handcrafting(FIGIFT),ormultiplecollaborations(ATLEAD).Eight innovationswerefromoutside,forinstance,entrepreneurswithvariousbackgrounds. Suchentrepreneursmayhavehadrelevantbackgrounds(e.g.,workinginastateforest companybefore(SRBTEA))fortheirnewbusinesssuchashorticulture(UKPICK),food technology(UKFINE),butmanycomefromotherfieldssuchasgraphicdesignersorformer
teachersbutstartedtheirnewengagementbypersonalinterest(e.g.,FIBIR,UKWILL)or socialengagement(UKCOPP,UKSKIL).
Onlyintwocases,supportwasprovidedfromwithinforestry—theChristmastree association(ATXMS)andtheStateforestcompanyheadquarters(DEGAME).Mostcases receivedothersectoralsupport(11),non-sectoraldevelopmentsupport(9)orfromboth (ESGOUR,ESRES)(Figure 1).Othersectoralsupportincludesothersectors(2agricultural directmarketing,2charities,1natureconservation)orcross-sectoralruraldevelopment supportsuchasthroughEULEADER(4)orregionalplatforms(2).Non-sector-specific supportincludedinourcasesnationalorlocallevelstart-up/micro-businesssupport(7), exportpromotion(SRBTEA)orsupportbythemunicipality(ITTURP).
Relationofthesourcesofknowledgeandsourcesofsupport,asshowninTable 2, mirrorsthesectorallogicofsupportprogrammes.Forestrysupportwasgiventoprojects withruralknowledge,andmostcross-sectoral(ruraldevelopment)supportwasdirectedto projectsthatcombinedurbanandruralknowledge.Non-sector-specificbusinesssupport spreadacrossallcategoriesofknowledgesourcesbutwasparticularlyimportantforurban knowledgeprojects.Thefactthatruralknowledgeprojectsreceivedsupportfromall categoriescanbeseenasagoodsignwhenthoseprojectsfindoutaboutthosepossibilities orareperceivedasimportantenoughtobesupportedfromoutsidethesector(thelarch turpentineinitiativeITTURPsupportedbythemunicipality,andthemushroomrestaurant ESRESTwhichreceivedastart-upgrant).
Table2. Relationsbetweensourcesofknowledgeandsectoralsupport(remark:casesaddupto22 becausetwoinnovationcasesreceivedsupportfromtwodifferentsectoralcategories).
Fromtherelationfromwhichsectorstheinnovationprojectswereinitiatedandsupported(Table 3),weseesimilarlyclearsectoralrelations.Theforestryproject(anda cross-sectoralproject)receivedforestrysupport,themajorityofthecross-sectoralprojects receivedcross-sectoral(ruraldevelopment)support(7outof12)andtheprojectsfromother sectorsmostlyreceivedsupportfromnon-sectorspecific(businesssupport)programmes oractors(5outof9).Inanumberofcases,cross-sectoralinitiativesreceivednon-sector support(4outof12)andothersectorbusinessesalsobenefittedfromcross-sectoralprogrammes(4outof9).Wemayinterpretthesefiguressothattheprogrammesdofollow theirsectoralpreferenceswithoutbeingtoostrictintheirimplementation.Viceversa, itmaybeagoodsignwhenNWFPbusinessesfindopportunitiesinruraldevelopment and/orbusinesssupportstructures.
Inourcases,asshowninTable 4,institutionallevelsupportforinnovationsinNWFP wasoverwhelminglyprovidedbylocal-regionalornationalentities.Onalocallevel,the supportissometimesgivenbylocalgovernmentsinsingularmeasures(e.g.,advisory supportinITTURP)orinitiatives(regionalmarketinginITMAR)orbyregionalpublic administrationsonthecountyordistrictlevel(regionaldevelopmentsupportintheFinnish andseveralUKcases)orsectoralassociations(e.g.,intheAustriancases).Nationalsupportusuallycomesunderbusinessdevelopmentprogrammeswhicharepartlycentrally administeredandarepartlydecentralized.EUsupporthasbeengrantedinmostcases throughtheLEADERinstrumentforruraldevelopmentwhichhasadecentralizedimplementationstructure.Theimportanceofsupportfromthelocal-regionallevelbecomes particularlyclearwhenaddingupallprogrammeswithdecentralizedadministration: 23outof29supportmeasuresinallourcases.
Wefurthermoreindicatedwhichkindsofsupportmeasureshadasignificantrole intheinnovationprojects(INF,FIN,COO)(Figure 1).Theprovisionofinformationand financialsupporthasbeenreportedasthemostfrequentsupportmeasuresinourcase studieswherebytheinterviewedrepresentativesoftenespeciallyemphasizetheimportance ofinformation.Financialsupportwasoftenrathersmallsuchasinthecaseofstart-up grantsorthecontributiontosmallerinvestmentsthroughruraldevelopmentprogrammes. Suchsmallgrantsareoftendescribedbytheentrepreneursasnotcrucialbutextremely helpfulforthefurtherdevelopmentoftheirbusinesses.Allinterviewedprogramme managerssupporttheconclusionthatsuchsmallgrants,especiallywhengivenonthe basisofajointanalysisofneedsoraspartofanintegratedsupportpackagecanbevery effective.Networkingwasinmostcasesprovidedinapackagewithinformationand financialsupportthroughspecializedregionalorruraldevelopmentagenciesorother regionalsupportstructuresorplatforms.Inadditiontothosemeasuresthatareoftenpart ofregularsupportprogrammes,wediscoveredanothertypeofsupport—theadaptation oftheframework(REG)whichwascrucialinoneinnovationcase,theItalianturpentine collection.Institutionalinnovationssuchastheformationofanassociationareoftenof indirectinfluence[43]butinthiscasethepolicychangewaspartoftheinnovationproject andhadadirectimpact.
TheanalysisofthepresentedinnovationcasesofNWFPscanhelpdecision-makers takemoreinformeddecisionsabouttheroleofforests,andtheforest-basedsectorinfuture (forest)bioeconomystrategies.AsGiurcaetal.[61]pointout,manyofEuropeancountries andtheirgovernmentswillengageinfutureindesigning(orimproving)nationalstrategies toadvanceandstrengthentheirbioeconomyapproaches.Thesebioeconomystrategies needtobebasedontheprerequisitesofthecountryinfocus[62],whicharenotorientated justonharvestinganduseoftimberproducts.Insomecountries,thismeansthatmany opportunitiestoexpandtoforestbioeconomy-relatedproductsandprocesswillexpand theforestsectoranddisciplines.Gorriz[24]illustratesthattheseinteractionsalready takeplaceinamoreorlessstructuredmannerwithagriculture,foodindustry,nature
Ensuringfoodandnutrition
protection,materialindustry,healthsector,labour,andtradesectors.This,accordingto thesameauthor,openschancesforjointvaluechaindevelopmentandalliances.Sectors suchasbiochemistryorbioengineeringcanhelpinunlockingtheNWFPspotentialin bioeconomy,bycreatingbio-basedsolutionsthatcantackleglobalchallenges(asclimate changeadaptation)[26].IncontrasttoforexampleFinlandandSweden,wherethetimber industryplaysacentralrole,inMediterraneancountries,therearestrongagroforestry sectors,NWFPs,aswellasotherecosystemservicesassociatedwithdifferentlanduse systems[61,63].InSoutheasternandEasternEuropeancountriesuseofNWPSsisaswell common(andhistoric)activityinruralareas,howevernotalwaysformallyrecognized[45]. NWFPsareusedforself-consumption(keepingandchangingofhabits)butalsoasa businessopportunity.TheseaspectsprovidechancesforabetterrecognitionofNWFPs, especiallywhendevelopingcomprehensiveforestbioeconomystrategies[64].
WhenrelatingtheanalysedcasestothemainobjectivesoftheEUBioeconomyStrategy[1],weseethattheseinnovationsinNWFPscansupportbioeconomypathwaysin multipleways.Theseinnovationsarenotonlyanopportunitytosupportjobcreationand competitivenessofruralareasasusuallyaddressedinliterature.IntheTable 5,weassess thepotentialcontributionsofNWFPtothefourobjectives,basedontheanalysedcases, otherliterature,andfurtherconsiderations.
HowNWFPsCanContributetoTheseObjectives
Foodandnutritionproducedwithinsmallbusiness,suchas mushrooms (ESGOUR, ESHOT),berries (countrywines, UKWINE), chestnuts (ITMAR),game (ATGAME),birchsap (FIBIR),StonePine (ATLEAD),hand-pluckedwildteas(UKFINE),foraging(UKPICK), wildfoodfromforests(ATNPS).
Managementofforestsindiversifiedbusinessportfolios: Christmastreeplantations (ATXMAS);Directgamemarketing (DEGAME),Agroforestryuse(e.g.,fortruffleproduction) Naturalpineresinproductsincosmetics (ESRES),StonePinefore.g., essentialoils (ATLEAD)
Sustainableregionaldevelopmentofculturallandscapeswithhigh naturalvalue (ATNPS)
Naturallarchturpentineandresin,amongothers,usedfornatural paints (ITTURP)
NWFPscanpotentiallybeusedasrenewableresource(branches, pineconesetc.)—NWFPcanpossiblybeusedinco-productionwith energy(Charcoalproduction[65])
NWFPsoffervariousjobopportunitiesinruralareas,andinthisway, theykeepoutmigrationandensuresustainabilityofruralareas: Mushroomrestaurantandgourmetproductsbylocal women(ESGOUR)
Finnishstart-upcompanysellsluxurygiftpackagesfromforest products (FIGIFT)
StrengtheningEuropean competitivenessand creatingnewjobs
Astart-upforclimbingwallholds (SLOCLI)
Theruralstart-upforherbalteawithinnovativepackaging (SRBTEA)
Experientialservices:
CutyourownChristmastree (ATXMAS)
Mushroomhotel,ruraltourismenterprise (ESHOT)
Coppicewoodmanagementtraining (UKCOPP)
Teachingwoodlandmanagement (UKSKIL)
Willowweavingcourses (UKWILL)
ContributionDetectedin CaseStudies(Amount andTypeofBusiness)
Anysustainablebioeconomystrategymustbuildonbothnaturalland-basedresources andknowledgeprerequisites[61]inacertainplace.Here,theterritorialcharacter[66] ofmanyNWFPsisimportantandrelatestothepreviouslydiscussedissueofaneed to“place-adapt”bioeconomystrategies.Furthermore,theirpublicgoodcharacter,even thoughitislimitingtheirmarketabilityanddirecteconomicuse[67,68],becomesrelevantin bioeconomybecauseanincreaseduseandawarenessofNWFPscontributetothechangeof users’perceptionstowardstheuseofnaturalproductsandbringthemclosertonature.This onalong-termscalecaninfluencetheirconsumptionpatternsandpreferencestowardsbiobasedproductsandeconomy.AsexplainedbyGiurca[69]bioeconomyproponentscount onthechangeinlifestylechoicesandpreferencesofindividualconsumers.Inthisway, citizensarenotjustcustomersorusersbutareaswellco-creatorsanddecision-makersina largertransformationprocess.Thesechangescouldalsoleadtosustainableconsumption, whichinturnhelpstosaveCO2 andcontributetotheobjectiveoftheEUStrategyin mitigatingandadaptingtoclimatechange.
Jankovský etal.[12]showedthatmoststudiesoninnovationsintheforestbioeconomy dealtwiththenecessaryadaptationofpolicies,andinnovationsweremainlyfocusedon biorefining,biotechnology,andproductionofvariousbiomaterials,aswellasinnovations ofbusinessmodelsandstakeholderinteractions.FromtheNWFPssector,welearnthat thereisarangeofinnovationtypesbeingrelevanttotransitioningprocesses.Therefore,in thefollowingTable 6,wepresentthepotentialspectrumofinnovationsbasedonanalysed casesandpreviousworks[70](p.162).
TypeofInnovationExamplefromNWFPs
Productinnovation
NewusesofNWFPsfor clothing;medicinalorpharmaceuticalproducts fromwood,bark, fruits,leavesorthebroadrangeofforestplants;
Change/diversificationofforestmanagementpractices—mainaimofmanagementisuseof forestforcosmetics/pharmaceuticalindustry(resin,pineseeds,turpentine,etc.)
Processinnovation
Specificforestmanagement—toenhanceproductionofmushroomsorberries,selectionoftree speciessuchasnutsorfruittrees(inperi-urbanareas),agroforestrysystems(Portuguese montadosystem),orplantationofwildorgraftedfruittreesorshrubssuchaschestnuts, hazelnuts,elder,seabuckthorn;
Improvedprocessingtoimprovetheproductquality—forinstance,thenaturalingredientsor theshelflifeoftheproducts.
Horizontalcooperationofsmallproducers—commonbrandallowingforajointmarketing Verticalintegrationorcooperation—secureahighervalueaddedfortheprimaryproducer (farmers’directmarketing)ortoallowforatraceabilityoftheproductchain(e.g.,highquality gamemeatorotherproductsfromnaturalproduction).
Newmarketingmethodsandapproaches—reachingnewcostumergroupsthroughdifferent design,packaging,advertisingordistributionchannels
Useofinternetplatformsandsocialmedia networksforsmallproducerstoreachdistantclients; Creationofbrands forlocal,natural,wildproducts
Institutionalinnovation
Neworadaptedregulatoryframeworks inthefieldoftheproducts(e.g.,officialrecognitionasa forestoragriculturalproduct;licensesystemsforcollection)orininnovationsupport(e.g.,the EuropeanUnionLEADERinstrument).
Innovativefinancingschemes (microloans)
PublicprivatepartnershipsorInvolvementofthirdsectors (foundations,citizensgroupsetc.)
Newcertificationschemes, Regionalmarketingapproaches orthecreationofnewlobbyingorganisationsforpublic awarenessraisingorforresearch,educationandtrainingprogrammes,orother political-institutionalsupport.
TypeofInnovationExamplefromNWFPs
Serviceinnovation
Socialinnovation
Experientialservices suchasforagingormushroomcollectiontours,wildfruitscookingcourses ormanufacturingworkshops.
Bottom-upinitiatives withNWFPSsbypeopleandvolunteeringorganizations
Changinglifestyles—closetonature,newpracticessuchasforagingandbushcraftactivities, survivaltrainingortherediscoveryofoldskillsandtraditions;theredefinitionoftraditionalwild foodproductsfrombeingseenasapoorpeople’sfoodtoahealthyandstylishgourmetfood.
Thislistofpossibleinnovations(Table 6)suggestsmanypossibilitiesinwhichforests couldbeusedinthebioeconomy.Thisisespeciallyimportantifwetakeintoaccount thehighshareofprivatelyownedforestsandmanysmall,insomecasesabandonedand unmanaged,properties[71,72].Forsmallforestownerswhodonotseeinterestinmanaging forestsfortimber,thisdiversityofoptionsfordevelopingvariousbusinesseswithNWFPs couldbeofrelevance.AssuggestedbyWeissetal.[46]forestownershaveakeyroletoplay inthefutureforest-basedbioeconomy.Thus,futurestrategiesandpoliciesshouldaddress thedifferentownershiptypesbycombiningpolicyinstruments,includinginformation, incentivesandlegalandinstitutionalframeworks[46].Furthermore,ifwelookatthe justiceaspects,theuseofNWFPsisforsomepeople,asourceoffoodandisimportantfor living,thusitwouldbepurposefultoadaptforestmanagementforthesedifferentpurposes. HereattentionshouldbeplacedonassuringsustainableproductionofNWFPs,especially whenitcomestoexpansionofproductionandintensivelycultivatedNWFPs.Intensively cultivatedNWFPswerenotfocusofthispaper,butpotentialofNWFPswouldbeeven higheriftheseareconsidered.
Transitioningtothebioeconomyisamatterofmanysmallsteps,someofwhichare moreevidentthanothers[29].Itassumesashiftawayfromtheprevailingrulesofthegame, expectations,cultures,andconsumerbehaviour.Itwillneedchangesinmanyspheres, whichdemandsnotjustfordisruptiveorradicalbutalsoamagnitudeofincremental innovations.Itisthismultitudeofmutuallyreinforcingandsimultaneouslyevolving changesthatformtheessenceoftransitions,whichisfirstandforemostachallengeof innovationontheinstitutionallevel[29].
Inthispaper,weshowedhowthesedifferentinnovationtypes,manyofthemincrementalandnicheinnovations,inthesphereofNWFPscouldcontributetotheoverall bioeconomytransitionprocess.However,forthis,manyidentifiedbarriersintheISneed tobetackled.
UnlockingtheNWFPPotentialinBioeconomybyImprovingInnovationSupportStructures
Theinstitutionalframeworksforsupportinginnovationsinforestryingeneral,and forNWFPspecifically,arerelativelyweak[73,74].SincethefieldofNWFPisnotdeveloped asadistinguishedsector,specificsupportstructuresonthepublicandprivatesidesare largelymissing[47].Fromthepublicside,statisticaldataoranyotherinformation,research, education,andtrainingservicesareverylimited.Fromtheprivateside,onlyweaksupport exists,sincetheestablishedinterestgroupsofforestryoragriculturedonothaveNWFP intheirfocus(exceptforsomespecificproducts,forexamplegame).Forestowners’ interestgroupstendnottosupportthoseproductsbecausethebenefitsareoftennot withthelandowners[46].Onlyrarely,havespecificinterestgroupsbeenfoundedfor NWFPassuchorforarangeofsuchproducts.AnexamplewouldbetheScottishWild HarvestsAssociation.InterestgroupsforspecificNWFPusuallydeveloponlyonceacertain economicsignificanceisrecognizedandreached(e.g.,fortrufflesorcorkinMediterranean countries).Theformationofproducers’associationsisoftenanimportantstepforfostering theproductionknowhow,spreadingproductknowledgetoconsumers,orlobbyingfor favorableregulatoryprovisions.
Thecriticalphase,however,isbeforethat,inanearlyphaseintheadoptionlife cycleofanewproduct,knownastheinnovationchasm[75].Someofanalysedcases showthatinthatphase,companieshavetorelyonmoregeneralsupportstructuresand havetobeveryproactiveinsearchingforrelevantinformation,networksorfunding possibilities.Itismostlynottheforestrysectorbutactorsandprogrammesfromagriculture (e.g.,agriculturaldirectmarketingassociationsandvocationalschoolsinAustria),rural, regionalorbusinessdevelopment(e.g.,LEADERregionsinAustriaandWales;regional developmentinFinland;start-upgrantsfromnationalsupportprogrammesinSerbia andSlovenia)ornatureconservation(e.g.,theReforestingScotlandassociation;Austrian NatureParksAssociation)thatprovidesupport[43–47,76].
Inordertomakeaneconomicimpact,innovationsmustspreadandbeadoptedby othercompanies(diffusion).Forthisprocess,theformationofassociations(ofvarious interestedactors)ishighlyuseful—aninstitutionalinnovationwhichbenefitsitselffrom institutionalsupportorfrompriorsocialcapital[43,44].
Fromthese20innovationcasestudieswecaninferthattherelevantinstitutionalframeworksforNWFPbusinessesdodifferacrosstheEuropeanregions.Wefoundthatspecial attentionon(specific)NWFPdoesexistinMediterraneancountries(Italy,Spain,Portugal) wheresomeoftheseproductshaveastrongtraditionandeconomicsignificance,suchas cork,pinekernels,pineresin,trufflesormushrooms.Wefurthermorefoundrelatively stronggeneralframeworkconditionsforruralorregionaldevelopmentinotherEuropean countries(Finland,UK,andAustria).Moreover,incontrasttothesewesterncountries,the institutionalstructuresforbusinesssupportinruralareasintheformersocialistcountries ineasternandsoutheasternEuropearenotsostronglydeveloped yet[76–78].However, inthesecountries,duetotherichtraditionofusingNWFPsinnovativeness,thepotential fortheseproductsishuge[77–79].Thusfar,theanalysedISaroundcasestudiesshowed thatneedexisttorecognizethepotentialsofNWFPforreachingthestrategicgoalsofa bioeconomy;mostimportantlywithdifferentfocusontheregion’sspecificneedsforeach typeofbusinessinconcern.Thesedependonthetypeoflandscape,biologicalresource patterns,economicanddemographicconditionsandlocaltypesoflandownership.
Inordertomeettheirfullpotentialinthebioeconomy,therelevantinnovationsupport structuresforNWFPsmustbecomemoreopentomorerisky,moredisruptiveandcomplex innovationsencompassingdifferentpolicyspheresandsectors.Thegoodexamplesinthe analysedcasescorrespondtoregionallynetworkedinnovationsystems[51]ornetworked regionalinnovationsystems[80]which,inotherwords,providetop-downsupportfor bottom-upinnovations[47].Theyrepresentopenandflexiblesupportprogrammesand systemicstructuresfortailor-madesupport.Examplesincludevariousapproachessuch asspecificregionalsupportstructurescentredaroundNWFPs(regionalmarketinginitiatives)[81,82],natureparksorsimilarregionalorganisationsorassociations[43],orregional developmentagenciessuchasundertheEuropeanUnionLEADERinstrument[42].
ThepotentialcontributionofNWFPsinbioeconomy,asillustratedinthispaper,is sofarmostlyneglected,orinsufficientlyrecognizedbypolicymakersandforestrypractitioners.Thiswidespectrumofpossibilitiescouldbeconsideredinthefirstplaceinfuture forestmanagementplanning,whenfutureobjectivesareset.Inthesecondplace,theymust beconsideredintheforestbioeconomystrategiesthatshouldopenupandsupportthe creationofnewvaluechains,otherthanthoserelatedtotimberuse.Richandhistorical experienceoftheuseofNWFPsinsomecountries,asinMediterraneanorEasternand SoutheasternEurope,couldbeusedanddevelopedfurther.Inthecreationofthisenabling environment,variousIScouldbeengaged,fromdifferentsectorsorexistingonregional levels.Fosteringcross-sectoralinteractionandthecreationofdiverseandtargetedfinancialmechanismsshouldbethemainfocusoffuturepolicies.Envisioningsystem-wide innovationsupportthatcutacrosseconomicsectorsandthatextendalongvaluechains isneeded.Inordertoembraceallthesepossibilities,differentownershiptypesshould
betakenintoaccount,aswellasdiversetypesofentrepreneursandcompanies(often small-scale).Supportingsmallerprojectsandactivitiescouldempowerlandownersinrural areasandhelpthemindiversifyingtheirproductsandservices,thusallowingthemtohave widersourcesofsupportfortheirliving.Indoingthis,recognizingdifferentinnovation types,includingsocialandinstitutionalisveryimportant.This,inthelongrun,could supportentrepreneurialactivities,developmentandproliferationofruralareas.
AuthorContributions: G.W.:Supervision,Conceptualization;Methodology;Datasynthesisingand analysis;Writing—review&editing.A.L.:Conceptualization;Datasynthesising;Methodology; Writing—review&editing.I.Ž.:Conceptualization;Datasynthesisingandanalysis;Methodology; Writing—originaldraft,reviewing&editing;Visualization;SubmissionandCorrespondence.All authorshavereadandagreedtothepublishedversionofthemanuscript.
Funding: TheresearchwasundertakenwithintheSTARTREEproject(“Multipurposetreesand non-woodforestproducts:achallengeandopportunity”)andhasbeenfundedbytheEuropean UnionSeventhFrameworkProgrammeforResearch,TechnologicalDevelopmentandDemonstration undergrantagreementNo.311919.
InstitutionalReviewBoardStatement: Notapplicable.
InformedConsentStatement: Informedconsentwasobtainedfromallsubjectsinvolvedinthe studyintheframeofSTARTREEProject.
DataAvailabilityStatement: Datawillbemadeavailableonrequest.
Acknowledgments: Wearethankfultoallinterviewpartnersandalltheprojectpartnerswho supportedthedatacollectionwork.Wethanktoallfourreviewersforconstructivecomments.
ConflictsofInterest: Theauthorsdeclarenoconflictofinterest.
References
1. ASustainableBioeconomyforEurope:StrengtheningtheConnectionbetweenEconomy,SocietyandtheEnvironment,UpdatedBioeconomy Strategy;EuropeanUnion:Luxembourg,2018;p.107.
2. Biancolillo,I.;Paletto,A.;Bersier,J.;Keller,M.;Romagnoli,M.Aliteraturereviewonforestbioeconomywithabibliometric networkanalysis. J.For.Sci. 2020, 66,265–279.[CrossRef]
3. Kleinschmit,D.;Lindstad,B.H.;Thorsen,B.J.;Toppinen,A.;Roos,A.;Baardsen,S.Shadesofgreen:Asocialscientificviewon bioeconomyintheforestsector. Scand.J.For.Res. 2014, 29,402–410.[CrossRef]
4. Pfau,S.F.;Hagens,J.E.;Dankbaar,B.;Smits,A.J.M.Visionsofsustainabilityinbioeconomyresearch. Sustainability 2014, 6, 222–1249.[CrossRef]
5.Bugge,M.;Hansen,T.;Klitkou,A.Whatisthebioeconomy?Areviewoftheliterature. Sustainability 2016, 8,691.[CrossRef]
6. Palahí,M.;Pantsar,M.;Costanza,R.;Kubiszewski,I.;Potoˇcnik,J.;Stuchtey,M.;Nasi,R.;Lovins,H.;Giovannini,E.;Fioramonti,L. InvestinginNatureastheTrueEngineofourEconomy:A10-PointActionPlanforaCircularBioeconomyofWellbeing;Knowledgeto Action02;EuropeanForestInstitute:Joensuu,Finland,2020;p.58.
7. Jonsson,R.;Rinaldi,F.;Pilli,R.;Fiorese,G.;Hurmekoski,E.;Cazzaniga,N.;Robert,N.;Camia,A.BoostingtheEUforest-based Bioeconomy:Market,climate,andemploymentimpacts. Technol.Forecast.Soc.Change 2021, 163,120478.[CrossRef]
8. Ollikainen,M.Forestryinbioeconomy—Smartgreengrowthforthehumankind. Scand.J.For.Res. 2014, 29,360–366.[CrossRef]
9.Roos,A.;Stendahl,M.Theemergingbioeconomyandtheforestsector.In Forests,BusinessandSustainability;Panwar,R.,Kozak, R.,Hansen,E.,Eds.;Routledge:Abington,PA,USA;NewYork,NY,USA;NewYork,NY,USA,2015;p.23.
10. Lovric,M.;Mutke,S.;GórrizMifsud,E.;MartinezdeArano,I.;Pettenella,D.;Vidale,E.;Prokofieva,I.;Mavsar,R.Non-timber forestproductsandtheEuropeanbioeconomy:Statusandtransitionpathways.In TheBioeconomyandNon-TimberForestProducts; Smith-Hall,C.,Chamberlain,J.,Eds.;Routledge:London,UK,2022;p.298.[CrossRef]
11. Aggestam,F.;Giurca,A.ImplementingCircular-BioeconomyPrinciplesacrossTwoValueChainsoftheWood-BasedSector:A ConceptualApproach. Land 2022, 11,2037.[CrossRef]
12. Jankovský,M.;García-Jácome,S.P.;Dvoˇ rák,J.;Nyarko,I.;Hájek,M.InnovationsinForestBioeconomy:ABibliometricAnalysis. Forests 2021, 12,1392.[CrossRef]
13. Ragauskas,A.J.;Williams,C.K.;Davison,B.H.;Britovsek,G.;Cairney,J.;Eckert,C.A.;Frederick,W.J.;Hallet,J.P.;Leak,D.J.;Liotta, C.L.Thepathforwardforbiofuelsandbiomaterials. Science 2006, 311,484–489.[CrossRef]
14. Paletto,A.;Bernardi,S.;Pieratti,E.;Teston,F.;Romagnoli,M.Assessmentofenvironmentalimpactofbiomasspowerplantsto increasethesocialacceptanceofrenewableenergytechnologies. Heliyon 2019, 5,e02070.[CrossRef]
15. Ludvig,A.;Živojinovi´c,I.;Hujala,T.SocialInnovationasaProspectfortheForestBioeconomy:SelectedExamplesfromEurope. Forests 2019, 10,878.[CrossRef]
16. Johnson,F.X.;Bessonova,E. ForestResourcesareattheHeartoftheEU’sBioeconomyStrategy.HowCantheyBeUsedSustainably? StockholmEnvironmentInstitute:Stockholm,Sweden,2021;Availableonline: https://www.sei.org/perspectives/forests-eubioeconomy/ (accessedon10December2022).
17. Lainez,M.;González,J.M.;Aguilar,A.;Vela,C.Spanishstrategyonbioeconomy:Towardsaknowledgebasedsustainable innovation. NewBiotechnol. 2018, 40,87–95.[CrossRef][PubMed]
18. Stadler,T.;Chauvet,J.M.NewinnovativeecosystemsinFrancetodeveloptheBioeconomy. NewBiotechnol. 2018, 40,113–118. [CrossRef][PubMed]
19. Refsgaard,K.;Kull,M.;Slätmo,E.;Meijer,M.W.Bioeconomy—AdriverforregionaldevelopmentintheNordiccountries. New Biotechnol. 2021, 60,130–137.[CrossRef][PubMed]
20. NewEUForestStrategyfor2030;CommunicationfromtheCommissiontotheEuropeanParliament,theCouncil,theEuropean EconomicandSocialCommitteeandtheCommitteeoftheRegions;COM(2021)572Final;EuropeanCommission:Brussels, Belgium,2021;p.27.
21. Wolfslehner,B.;Prokofieva,I.;Mavsar,R. Non-WoodForestProductsinEurope:SeeingtheForestaroundtheTrees.WhatScienceCan TellUs10;EuropeanForestInstitute:Joensuu,Finland,2019;p.114.
22.Weiss,G.;Emery,M.R.;Corradini,J.;Živojinovi´c,I.NewValuesofNon-WoodForestProducts. Forests 2020, 11,165.[CrossRef]
23. Weiss,G.;Ludvig,A.;Asamer-Handler,M.;Fischer,C.;Vacik,H.;Živojinovi´c,I.RenderingNWFPsinnovative.In Non-Wood ForestProductsinEurope:SeeingtheForestaroundtheTrees.WhatScienceCanTellUs10;Wolfslehner,B.,Prokofieva,I.,Mavsar,R., Eds.;EuropeanForestInstitute:Joensuu,Finland,2019;pp.77–97.
24. Gorizz,E.NWFPsinabioeconomyspectrum:Openingopportunitiesforcrosssectorallinks.In Non-WoodForestProductsin Europe:SeeingtheForestaroundtheTrees.WhatScienceCanTellUs10;Wolfslehner,B.,Ed.;EuropeanForestInstitute:Joensuu, Finland,2019;pp.100–103.
25. Prokofieva,I.;Bouriaud,L.;Buttoud-Kouplevatskaya,I.;Corradini,G.;Górriz,E.;Nichiforel,L.TheRoleofInstitutionsin NTFPDevelopment:CurrentStateandHistoricalChanges.ProjectDeliverableD4.1.StarTreeProject(EUProject311919).2014. Availableonline: https://www.star-tree.eu/results/deliverables.html#wp-4 (accessedon3July2021).
26. Prokofieva,I.;Lovric,M.;Pettenella,D.;Weiß,G.;Wolfslehner,B.;Wong,J. WhatisthePotentialContributionofNon-WoodForest ProductstotheEuropeanForest-BasedBioeconomy?WhatScienceCanTellUs8;EuropeanForestInstitute:Joensuu,Finland,2017;pp. 132–140.
27. Purwestri,R.C.;Hájek,M.;Šodková,M.;Jarský,V.HowAreWoodandNon-WoodForestProductsUtilizedintheCzech Republic?APreliminaryAssessmentofaNationwideSurveyontheBioeconomy. Sustainability 2020, 12,566.[CrossRef]
28. Weiss,G.;Ludvig,A.;Živojinovi´c,I.Fourdecadesofinnovationresearchinforestryandtheforest-basedindustries—Asystematic literaturereview. For.PolicyEcon. 2020, 120,102288.[CrossRef]
29. Pel,B.;Achten,W.TransitioningintoCircularEconomy;appreciatingthelittlestepsofsysteminnovation.In Transitioningto aCircularEconomy.ChangingBusinessModelsandBusinessEcosystems;Mansy,J.,Verga,G.C.,Pel,B.,Messagie,M.,Lebeau,P., Achten,W.,Khan,A.Z.,Macharis,C.,Eds.;ASP:Brussels,Belgium,2022;pp.49–73.
30. TheBioeconomyto2030:DesigningaPolicyAgenda,MainFindings,andPolicyConclusions;OECD:Paris,France,2009;p.323. [CrossRef]
31.Aguilar,A.;Wohlgemuth,R.;Twardowski,T.Perspectivesonbioeconomy. N.Biotechnol. 2018, 40,181–184.[CrossRef]
32. Purkus,A.;Hagemann,N.;Bedtke,N.;Gawel,E.TowardsasustainableinnovationsystemfortheGermanwood-based bioeconomy:Implicationsforpolicydesign. J.Clean.Prod. 2018, 172,3955–3968.[CrossRef]
33.Bröring,S.;Laibach,N.;Wustmans,M.Innovationtypesinthebioeconomy. J.Clean.Prod. 2020, 266,121939.[CrossRef]
34. Giurca,A.;Späth,P.Aforest-basedbioeconomyforGermany?Strengths,weaknessesandpolicyoptionsforlignocellulosic biorefineries. J.Clean.Prod. 2017, 153,51–62.[CrossRef]
35. Edquist,C.SystemsofInnovation:PerspectivesandChallenges.In OxfordHandbookofInnovation;Fagerberg,J.,Mowery,D., Nelson,R.R.,Eds.;OxfordUniversityPress:Oxford,UK,2005;pp.181–208.
36. TheMeasurementofScientificandTechnologicalActivities:GuidelinesforCollectingandInterpretingInnovationData:OsloManual,3rd ed.;OECD:Paris,France,2005.
37. Polman,N.;Slee,W.;Kluvánková,T.;Dijkshoorn,M.;Nijnik,M.;Gezik,V.;Soma,K.ClassificationofSocialInnovationsfor MarginalizedRuralAreas,ReportD2.1.SocialInnovationinMarginalisedRuralAreasProject(SIMRA).2017,32p.Available online: http://www.simra-h2020.eu/wp-content/uploads/2017/09/D2.1-Classification-of-SI-for-MRAs-in-the-target-region. pdf (accessedon5December2022).
38. Weiss,G.;Ollonqvist,P.;Slee,B.HowtoSupportInnovationsintheForestSector:SummaryandConclusions.In Innovation inForestry:TerritorialandValueChainRelationships;Weiss,G.,Pettenella,D.,Ollonqvist,P.,Slee,B.,Eds.;CABIInternational: Oxfordshire,UK,2011;pp.303–319.ISBN978-1-84593-689-1.
39. Howaldt,J.;Knopp,R.Shapingsocialinnovationbysocialresearch.In ChallengeSocialInnovation.PotentialsforBusiness,Social EntrepreneurshipandCivilSociety;Franz,H.W.,Hochgerner,J.,Howaldt,J.,Eds.;Springer:Berlin/Heidelberg,Germany,2012; pp.43–55.
40. TermsandDefinitions.ForestResourceAssessment;WorkingPaper180;FAO:Rome,Italy,2015;Availableonline: http://www.fao. org/docrep/017/ap862e/ap862e00.pdf (accessedon22December2022).
41.Berg,B.L. QualitativeResearchMethodsfortheSocialSciences,4thed.;Allyn&Bacon:Boston,MA,USA,2001;p.304.
42. Ludvig,A.;Tahvanainen,V.;Dickson,A.;Evard,C.;Kurttila,M.;Cosovic,M.;Chapman,E.;Wilding,M.;Weiss,G.Thepractice ofentrepreneurshipinthenon-woodforestproductssector:Supportforinnovationonprivateforestland. For.PolicyEcon. 2016, 66,31–37.[CrossRef]
43. Ludvig,A.;Corradini,G.;Asamer-Handler,M.;Pettenella,D.;Verdejo,V.;Martínez,S.;Weiss,G.Thepracticeofinnovation:The roleofinstitutionsinsupportofnon-woodforestproducts. BioProductsBus. 2016, 1,73–84.
44. Ludvig,A.;Weiss,G.;Sarkki,S.;Nijnik,M.;Živojinovi´c,I.MappingEuropeanandforestrelatedpoliciessupportingsocial innovationforruralsettings. For.PolicyEcon. 2018, 97,146–152.[CrossRef]
45. Živojinovi´c,I.;Nedeljkovi´c,J.;Stojanovski,V.;Japelj,A.;Noni´c,D.;Weiss,G.;Ludvig,A.Non-timberforestproductsinprocessof transition:InnovationcasesinselectedSEEcountries. For.PolicyEcon. 2017, 81,18–29.[CrossRef]
46. Weiss,G.;Lawrence,A.;Nichiforel,L.HowdoesforestownershipinEuropeaffecttheforest-basedbioeconomy?In WhatScience CanTellUs8;Winkel,G.,Ed.;EuropeanForestInstitute:Joensuu,Finland,2017.
47. Weiss,G.;Ludvig,A.;Živojinovi´c,I.;Asamer-Handler,M.;Huber,P.Non-Timberinnovations:Howtoinnovateinside-activities offorestry—CasestudyStyria,Austria. AustrianJ.For.Sci. 2017, 134,231–250.
48. Rametsteiner,E.;Weiss,G.InnovationandInnovationPolicyinForestry:LinkingInnovationProcesswithSystemsModels. For. PolicyEcon. 2005, 8,691–703.[CrossRef]
49. Edquist,C. SystemsofInnovation.Technologies,InstitutionsandOrganizations;Pinter:London,UK;Washington,DC,USA; Washington,DC,USA,1997.
50.North,D.C.Institutions. J.Econ.Perspect. 1991, 5,97–112.[CrossRef]
51. Asheim,B.T.TerritorialityandEconomics:OntheSubstantialContributionofEconomicGeography.EconomicGeographyin Transition.In EconomicGeographyinTransition;Jonson,O.,Olander,L.,Eds.;TheSwedishGeographicalYearbook:Lund,Sweden, 1998;Volume74,pp.98–109.
52. Wellbrock,W.;Roep,D.TheLearningRuralAreaFramework:AHeuristicTooltoInvestigateInstitutionalArrangementswhich SupportCollaborationinRuralAreas. Sociol.Rural. 2015, 55,106–124.[CrossRef]
53.Morgan,K.Thelearningregion:Institutions,innovationsandregionalrenewal. Reg.Stud. 1997, 31,491–503.[CrossRef]
54.VanderPloeg,J.;Marsden,T.K.UnfoldingWebs:Thedynamicsofregionalruraldevelopment. Rural.Sociol. 2008, 2008,262.
55. Edquist,C.;Johnson,B.Institutionsandorganizationsinsystemsofinnovations.In SystemsofInnovation;Edquist,C.,Ed.; Technologies,InstitutionsandOrganizations,Pinter:London,UK;Washington,DC,USA,1997;pp.41–60.
56. Schulp,C.J.E.;Thuiller,W.;Verburg,P.H.WildfoodinEurope:Asynthesisofknowledgeanddataofterrestrialwildfoodasan ecosystemservice. Ecol.Econ. 2014, 105,292–305.[CrossRef]
57. Scoones,I.;Melnyk,M.;Pretty,J.N. TheHiddenHarvest:WildFoodsandAgriculturalSystems.ALiteratureReviewandAnnotated Bibliography;TheSustainableAgriculturalProgramme;InternationalInstituteforEnvironmentandDevelopment:London,UK, 1992;p.256.ISBN0905347935.
58. Laird,S.A.;McLain,R.J.;Wynberg,R.P. WildProductGovernance:FindingPoliciesthatWorkforNon-TimberForestProducts;Routledge: London,UK,2010;p.422,ISBN9780415507134.
59. Rametsteiner,E.;Weiss,G.;Kubeczko,K. InnovationandEntrepreneurshipinForestryinCentralEurope;Brill:Leiden,The Netherlands,2005;p.179,ISBN978-90-04-14589-4.
60. Kubeczko,K.;Rametsteiner,E.;Weiss,G.TheRoleofSectoralandRegionalInnovationSystemsinSupportingInnovationsin Forestry. For.PolicyEcon. 2006, 7,704–715.[CrossRef]
61. Giurca,A.;Nichiforel,L.;Stancioiu,P.T.;Dragoi,M.;Dima,D.P.UnlockingRomania’sForest-BasedBioeconomyPotential: Knowledge-Action-GapsandtheWayForward. Land 2022, 11,2001.[CrossRef]
62.Staffas,L.;Gustavsson,M.;McCormick,K.StrategiesandPoliciesfortheBioeconomyandBio-BasedEconomy:AnAnalysisof OfficialNationalApproaches. Sustainability 2013, 5,2751–2769.[CrossRef]
63. Pülzl,H.;Giurca,A.;Kleinschmit,D.;Arts,B.;Mustalahti,I.;Sergent,A.;Seccco,L.;Pettenella,D.;Brukas,V.TheRoleofForests inBioeconomyStrategiesattheDomesticandEULevel.In TowardsaSustainableEuropeanForest-BasedBioeconomy-Assessmentand theWayForward;Winkel,G.,Ed.;EuropeanForestInstitute:Joensuu,Finland,2017;pp.36–51.ISBN9789525980417.
64. DiCori,V.;Robert,N.;Franceschinis,C.;Pettenella,D.M.;Thiene,M.FrameworkProposaltoQuantifytheContributionof Non-WoodForestProductstotheEuropeanUnionForest-BasedBioeconomy. Forests 2022, 13,362.[CrossRef]
65. Rogelja,T.;Ludvig,A.;Weiss,G.;Prah,J.;Shannon,M.;Secco,L.Analyzingsocialinnovationasaprocessinruralareas:Key dimensionsandsuccessfactorsfortherevivalofthetraditionalcharcoalburninginSlovenia. J.Rural.Stud. 2023,inpress. [CrossRef]
66. Slee,B.InnovationinForestrelatedTerritorialGoodsandServices:AnIntroduction.In InnovationinForestry:TerritorialandValue ChainRelationships;Weiss,G.,Pettenella,D.,Ollonqvist,P.,Slee,B.,Eds.;CABI:Wallingford,UK,2011;pp.118–130.[CrossRef]
67. Mantau,U.;Merlo,M.;Sekot,W.;Welcker,B. RecreationalandEnvironmentalMarketsforForestEnterprises.ANewApproachtowards MarketabilityofPublicGoods;CABIPublishing:Wallingford,UK,2001;p.544.
68. Mavsar,R.;Ramcilovic,S.;Palahi,M.;Weiss,G.;Rametsteiner,E.;Tykkä,S.;Apeldoorn,R.;Vreke,J.;Wijk,M.;Janse,G.Studyon theDevelopmentandMarketingofNon-MarketForestProductsandServices(FORVALUE).StudyReportforDGAGRI.Study ContractNo.30-CE-0162979/00-21.2008.Availableonline: https://www.researchgate.net/publication/313103563_Study_on_ the_Development_and_Marketing_of_Non-Market_Forest_Products_and_Services (accessedon20December2022).
69.Giurca,A.Whyiscommunicatingthecircularbioeconomysochallenging? Circ.Econ.Sust. 2022,1–10.[CrossRef]
70. Amici,A.;Beljan,K.;Coletta,A.;Corradini,G.;Danila,I.C.;DaRe,R.;Ludvig,A.;Marceta,D.;Nedeljkovic,J.;Nichiforel,L.;etal. Economics,marketingandpoliciesofNWFP.In Non-WoodForestProductsinEurope.EcologyandManagementofMushrooms,Tree Products,UnderstoryPlantsandAnimalProducts;Vacik,H.,Hale,M.,Spiecker,H.,Pettenella,D.,Tomé,M.,Eds.;BoD—Bookson DemandGmbH:Norderstedt,Germany,2020;pp.125–209.
71. WhoOwnsourForests?ForestOwnershipintheECERegion;GenevaTimberandForestStudyPapers;UNECE:Geneva,Switzerland, 2020;p.195.[CrossRef]
72. Weiss,G.;Lawrence,A.;Hujala,T.;Lidestav,G.;Niciforel,L.;Nybakk,E.;Quiroga,S.;Sarvasova,Z.;Suarez,C.;Zivojinovic, I.2019ForestownershipchangesinEurope:Stateofknowledgeandconceptualfoundations. For.PolicyEcon. 2019, 99,9–20. [CrossRef]
73. Weiss,G.InnovationinForestry:NewValuesandChallengesforTraditionalSector.In EncyclopediaofCreativity,Invention, InnovationandEntrepreneurship;Carayannis,E.G.,Ed.;Springer:NewYork,NY,USA,2013.[CrossRef]
74.Lawrence,A.Noforestwithouttimber? Int.For.Rev. 2003, 5,87–96.[CrossRef]
75. Moore,G.A. CrossingtheChasm:MarketingandSellingTechnologyProductstoMainstreamCustomers;NYHarperBusiness:New York,NY,USA,2002;p.227.
76. Živojinovi´c,I.;Ludvig,A.;Hogl,K.SocialInnovationtosustainruralcommunities:OvercominginstitutionalchallengesinSerbia. Sustainability 2019, 11,7248.[CrossRef]
77. Štˇerbová,M.;Šálka,J.;Sarvasova,Z.HowdoestheinnovationsystemintheSlovakforestryservicesectorwork? Allg.Forst Jagdztg. 2018, 189,16–29.[CrossRef]
78. Jarský,V.AnalysisofthesectoralinnovationsystemforforestryoftheCzechRepublic.Doesitevenexist? For.PolicyEcon. 2015, 59,56–65,79.[CrossRef]
79. Sacchelli,S.;Borghi,C.;Fratini,R.;Bernetti,I.AssessmentandValorizationofNon-WoodForestProductsinEurope:A QuantitativeLiteratureReview. Sustainability 2021, 13,3533.[CrossRef]
80.Cooke,P.Regionalinnovationsystems:Originofthespecies. Int.J.Technol.Learn.Innov.Dev. 2008, 1,393–409.[CrossRef]
81. Rovira,M.;Garay,L.;Górriz-Mifsud,E.;Bonet,J.-A.TerritorialMarketingBasedonNon-WoodForestProducts(NWFPs)to EnhanceSustainableTourisminRuralAreas:ALiteratureReview. Forests 2022, 13,1231.[CrossRef]
82. Pettenella,D.;Secco,L.;Maso,D.NWFP&SMarketing:LessonsLearnedandNewDevelopmentPathsfromCaseStudiesin SomeEuropeanCountries. Small-ScaleFor. 2007, 6,373–390.[CrossRef]
Disclaimer/Publisher’sNote: Thestatements,opinionsanddatacontainedinallpublicationsaresolelythoseoftheindividual author(s)andcontributor(s)andnotofMDPIand/ortheeditor(s).MDPIand/ortheeditor(s)disclaimresponsibilityforanyinjuryto peopleorpropertyresultingfromanyideas,methods,instructionsorproductsreferredtointhecontent.
Sustainable food packaging alternatives represent an ever-expanding trend on supermarkets’ shelves. Despite the technological efforts, a higher sustainability level often comes at the expense of other (perceived) benefits which consumers might not want to sacrifice. While the balance between the benefits and drawbacks of “cleaner” packaging production is central to the designers’ perspective, it is generally overlooked in consumer research. This paper investigates how European consumers cope with productpackaging decisions, when these involve a compromise. Through an online survey with 5035 consumers in five different European countries, our results show that the sustainability appreciation can spill-over to other conventional benefits, such convenience, aesthetic quality or the perceived ability of the packaging to preserve the content. By contributing to sustainability literature and, in particular, to the understanding of the halo and spill-over effect of sustainability, this study shows that positive associations triggered by eco-design elements (e.g., a biodegradable and compostable material) absorb and filter out negative experiences, preventing consumers from perceiving certain drawbacks. This research also provides valuable practical implications to marketers and product designers, by demonstrating how different product categories, packaging types and consumer characteristics, in terms of gender, age, nationality, values and lifestyle, influence product-packaging decisions and their inherent trade-offs.
Contact information:
Marketing and Consumer Behaviour Group, Wageningen University and Research, Hollandseweg 1, 6706, KN, Wageningen, the Netherlands
Journal of Cleaner Production 365 (2022) 132739
https://doi.org/10.1016/j.jclepro.2022.132739
Creative Commons Attribution 4.0 International License
The Paper Industry Technical Association (PITA) is an independent organisation which operates for the general benefit of its members – both individual and corporate – dedicated to promoting and improving the technical and scientific knowledge of those working in the UK pulp and paper industry. Formed in 1960, it serves the Industry, both manufacturers and suppliers, by providing a forum for members to meet and network; it organises visits, conferences and training seminars that cover all aspects of papermaking science. It also publishes the prestigious journal Paper Technology International® and the PITA Annual Review , both sent free to members, and a range of other technical publications which include conference proceedings and the acclaimed Essential Guide to Aqueous Coating.
JUVENIL NUNES DE
The use of natural fibers in composite materials has become an alternative to use synthetic ones. With the increase in consumption and the generation of waste, it becomes interesting to search for alternatives friendly to environment. The objective of this work was to evaluate the mechanical properties of composites manufactured using residues: from the wood industry (eucalyptus sawdust), from red ceramic (chamotte), and a vegetable based resin (castor oil-based polyurethane resin) as a matrix. The composites were manufactured in volumetric fractions of 70, 75, 80 and 85 of eucalyptus sawdust; and 0%, 5% and 10% of chamotte, totaling 12 formulations. Scanning electron microscopy (SEM) analyzes were performed on the eucalyptus sawdust used and on the composites produced with and without chamotte. The results indicates that both for the modulus of elasticity and modulus of rupture, the increase in the volumetric fraction of chamotte incorporated at composites causes an increase of properties in all compositions studied. In perpendicular tensile testing, it obtained values between 1.910 and 3.449 MPa. In the izod impact testing, values between 47.61 and 115.44 J/m were obtained. It was observed on SEM images that with the incorporation of chamotte on composites there was a great reduction in the amount of bubbles and voids presented at polymeric matrix and in some compositions have increased also the mechanical properties. Thus bringing a new option for use and adding value to this residue from the ceramic industry, producing an ecofriendly composite panel.
Contact information:
1 State University of the North of Rio de Janeiro Darcy Ribeiro – UENF, Advanced Materials Laboratory, Av Alberto Lamego, 2000, CEP 28013-602 Campos dos Goytacazes, RJ, Brazil
2 CCComposites, Engineering school, Universidad de Antioquia (UdeA), Medellín, Colombia
Case Studies in Construction Materials 18 (2023) e01839
https://doi.org/10.1016/j.cscm.2023.e01839
Creative Commons Attribution 4.0 International License
The Paper Industry Technical Association (PITA) is an independent organisation which operates for the general benefit of its members – both individual and corporate – dedicated to promoting and improving the technical and scientific knowledge of those working in the UK pulp and paper industry. Formed in 1960, it serves the Industry, both manufacturers and suppliers, by providing a forum for members to meet and network; it organises visits, conferences and training seminars that cover all aspects of papermaking science. It also publishes the prestigious journal Paper Technology International® and the PITA Annual Review , both sent free to members, and a range of other technical publications which include conference proceedings and the acclaimed Essential Guide to Aqueous Coating.
journal homepage: www.elsevier.com/locate/cscm
CPI is pleased to publish its fourth Economic Value Report. This detailed report paints a picture of the status of the UK’s Paper-based Industries and highlights the crucial contribution that the UK’s Paper -based Industries make to the UK economy.
To request hard copies, please contact Emma Punchard ( epunchard@paper.org.uk ).
The Paper Industry Technical Association (PITA) is an independent organisation which operates for the general benefit of its members – both individual and corporate – dedicated to promoting and improving the technical and scientific knowledge of those working in the UK pulp and paper industry. Formed in 1960, it serves the Industry, both manufacturers and suppliers, by providing a forum for members to meet and network; it organises visits, conferences and training seminars that cover all aspects of papermak ing science. It also publishes the prestigious journal Paper Technology International® and the PITA Annual Review , both sent free to members, and a range of other technical publications which include conference proceedings and the acclaimed Essential Guide to Aqueous Coating.
No matter the industry or role, being able to manage and organize your email inbox is an important workplace skill. Organizing your emails can help you communicate better with colleagues, clients and other professional connections in a timely manner. Employers often value candidates who can use email software functions to filter, categorize and sort their messages for more efficient communication practices.
In this article, we discuss steps you can take to learn how to organize your emails and provide a list of helpful tips you can reference when trying to organize your own email inbox.
By theIndeed Editorial Team, Published June 2, 2021, Updated January 17, 2023
https://www.indeed.com/career-advice/career-development/organizing-email
The Paper Industry Technical Association (PITA) is an independent organisation which operates for the general benefit of its members – both individual and corporate – dedicated to promoting and improving the technical and scientific knowledge of those working in the UK pulp and paper industry. Formed in 1960, it serves the Industry, both manufacturers and suppliers, by providing a forum for members to meet and network; it organises visits, conferences and training seminars that cover all aspects of papermak ing science. It also publishes the prestigious journal Paper Technology International® and the PITA Annual Review , both sent free to members, and a range of other technical publications which include conference proceedings and the acclaimed Essential Guide to Aqueous Coating.
Here are some steps you can take to learn how to organize your emails:
When you're able to sort through and prioritize emails, you can improve how quickly you respond to the most important messages. For example, if you create a sorting system that puts all of your must-answer emails in one folder, you can focus just on getting through that folder and reduce distractions from non-urgent messages. Being able to communicate efficiently shows your time management skills and respect for people's time.
If you receive emails with calls to action, you can use email organization to create a to-do list out of these messages. Then, you can see how many tasks you have and estimate how much time it will take to complete all of them. This allows you to dedicate specific amounts of time to each task, helping you plan your day.
Once you have an established email organization system, you're also less likely to sift through email messages to determine what needs to be answered and when, what actions you need to take or whether the email is important. This is especially true when you effectively implement automated sorting functions in your email inbox.
Using tags, filters and folders can help you search for messages faster. For example, if you use client tags, you can more easily search through just the messages that have a certain client tag. This can reduce the time you spend looking for important emails, including those you've already answered, have yet to answer and already archived.
Consider using the following tips to organize your email inbox:
This process involves moving emails into folders marked with specific task priorities. First, make a new folder and title it "To-Do." Then, create sub-folders to separate the emails on which you need to act based on how soon you need to complete the tasks. You might title one sub-folder "ASAP" for emails you need to address the same day, another folder "Follow Up" for tasks delegated or that need to wait to do until you've heard from someone else and another "Someday" for would-like-to-address emails you want to review within the next few weeks.
You can also have emails automatically transfer to specific folders based on certain criteria. You can create filters and auto-route rules, which are orders you give the email provider to move a message to a certain location, by assigning certain folders to emails that contain specific keywords in the subject line or are from certain senders. Once this system is in place, an incoming email that contains the keywords or is from that sender will automatically appear in the right folder instead of your general inbox.
For example, you might create a rule that routes emails containing the word "invoice" in the subject line to a folder titled "Monthly Invoices." Many providers sort messages based on suspicious messages and unknown senders, like spam.
You might use a provider that has the ability for you to mark emails as to-do list items and give them a deadline. This functionality often provides a reminder pop-up and may even add these to-do list items to your connected calendar. Other providers may allow you to set reminders instead of creating a to-do list, which may take the place of this function.
If you frequently send emails with the same content, consider using your provider's functionality for saving segments of text as quick response additions. The process typically involves highlighting the text you want to use in the future, clicking a button for saving the highlighted text as a quick response insert or email template and then finding it later in your quick response collection when drafting a new message. You can use this
function to create customizable templates and for small segments of text that you send often, such as your contact information or commonplace calls to action.
If you regularly receive emails that need to be forwarded to another person, such as invoices, financial reports or travel arrangements, consider setting up an auto-forwarding route rule. This involves creating guidelines based on subject line keywords and sender names that filter these messages and forward them to the right person via email. To do so, you can create a guideline in the same way you would for auto-sorting, but click the forwarding option and add the target recipients' names.
Regularly check your email for any newsletters, reminders or sales funnel messages you're no longer interested in. Click the available unsubscribe button to manage your email settings, such as unsubscribing altogether or reducing the number of emails you receive. This can help you speed up your email organization since you'll have fewer emails to manually or automatically sort.
Labels and tags allow you to assign email-specific categories that help you search for emails in your inbox or auto-move them to certain folders. These might include the name of individual projects, clients, types of tasks or deadlines. Flags can come as color-coded icons, and you can create your own color code system for prioritization or categorization. Some providers also have priority flags you can add to emails so that the recipient can see the email is important. You can use these categorizations to find specific messages quickly or further sort your folders by priority, task type and project relation.
Another way to reduce the number of emails in your individual inbox and improve your email organization is to create a shared inbox for a group of people who work together and need to see the same messages. For example, your organization may have a shared inbox for the marketing team, one for the finance team and one for the customer service team. If you're on the marketing team, you can search for important marketingrelated messages in the shared inbox instead of sorting through your email, which may have a wider variety of messages.
If you're a freelancer or contractor without an employer-sponsored email, creating an email account for each facet of your life can help you separate types of messages into dedicated inboxes. For example, you could have your personal inbox and your freelance inbox. If you have an employer-sponsored email, you might also separate any freelance or consulting work messages from personal and other work-related messages by having dedicated inboxes for each.
Please note that none of the companies mentioned in this article are affiliated with Indeed.
Volume 9, Number 1 2023
Note-taking is a valuable skill most of us learn as students and take with us into every meeting room, boardroom, and industry conference throughout our lives. The quality of your notes greatly affects your ability to study and retain information. Naturally, finding the perfect note-taking method may seem like a lifelong and highly personal pursuit. But there are proven and effective best practices for note-taking that will help you retain information better.
The best way to take notes depends on your learning style, the type of content, and the amount of time you have. Ultimately, the best note-taking method for you is the one that will encourage you to learn and retain information as effectively and efficiently as possible.
https://blog.box.com/best-note-taking-methods
In this guide to note-taking methods, we’ll cover the best note -taking strategies and how to apply them. Below are six specific note-taking strategies.
The outline method is one of the most intuitive and simplest ways to take notes. As the name suggests, the outline method turns notes into a hierarchy of information, providing a logical flow of content on the page and keeping it highly organized. With the outline method, you can take notes by hand or digitally.
Here’s some guidance on how to take notes using the outline method:
Title the main lecture topics on the far left of the page
Add subtopics below each topic, indenting them farther toward the right
Expand on each subtopic with supporting facts, notes, or questions, indented even farther to the right
When using the outline method on paper, you must gauge how much space you need below each subtopic heading for all your notes. With a digital platform, you can always create more or less space as you go. With practice, you can become highly efficient at taking notes this way while keeping them neat and professional.
Pros
The advantages of the outline note-taking method include:
Visually clean and organized notes
Helping note-takers naturally draw connections between topics
Outlined notes easily converted into review notes or study questions
Because of how simple and clean the outline method is, it can help note-takers save time when reviewing and learning later.
Cons
The disadvantages of the outline note-taking method include:
Less conducive to notes that require lots of graphs and diagrams
Requires the lecture content to be highly structured May encourage too much note-taking
Since the outline method requires you to leave space for subtopic notes, you may become more focused on filling up the space rather than narrowing down the most important content.
The Cornell Method was designed for students by Cornell professor Walter Pauk. Here’s how to take Cornell notes:
Divide your page into two equal vertical columns
Leave the lower one-third to one-quarter of the page divided from the columns, creating an upside-down T on the page
Use the left column to cue keywords or ideas and the right side for expanded notes
Summarize the material in the space at the bottom of the page
Similar to the outline method, Cornell note-taking encourages note-takers to keep clean, organized, and condensed notes. It’s an especially useful method for encouraging note -takers to revisit their notes, review what they’ve learned, and consolidate their new knowledge. While the Cornell Method is well-known for being a handwritten method, it can also be done with digital tools. Cornell note-taking is also an effective method for self-testing, which is a proven way to learn and retain new information.
Pros
The advantages of the Cornell note-taking method include:
Encouraging students to review and summarize information for better retention
Keeping notes organized and easy to review
Helping students learn the most important ideas and terms
With a heavy focus on summarizing information, the Cornell Method helps people save time when reviewing in the future.
Cons
The disadvantages of the Cornell note-taking method include:
Not suitable for lectures with heavy terminology and statistics
Requires summarizing information immediately following the lecture Need to prepare notes pages before the lecture
The Cornell Method is typically geared toward abstract subjects with central ideas rather than facts and data.
3. The boxing method
The boxing method of note-taking is geared toward those who are visual-dominant learners. Similar to mindmapping, boxed notes allow learners to see how ideas are connected and flow from each other. You can take boxing notes by hand or digitally with the help of tools like a lasso tool, which allows you to easily group items together.
The boxing note-taking method uses the following steps:
Divide the page into two columns
Add topic headers for each core idea and expand with notes directly below each topic After completing notes for each header, draw a box around the entire note section and header
The final page will appear as multiple different-sized boxes neatly containing each core topic and its notes. From there, you can either mind map by drawing connecting arrows between ideas or leave the boxes separate. By grouping topics in clusters, learners can take deeper dives into each subtopic while still understanding how ideas are related.
Pros
The advantages of the boxing note-taking method include:
Encouraging learners to rewrite notes into boxes, which reinforces retention Helping improve recall with visual representations of ideas and how they connect Promoting clarity and brevity due to the need to condense notes into boxes
The boxing note-taking method is suitable for people who like to prioritize the aesthetic look of their notes and enjoy being creative.
Cons
The disadvantages of the boxing note-taking method include:
Not suitable for people who want a quick, efficient, and hierarchical solution Requires already having an existing understanding of how ideas are connected Can distract learners with how notes look rather than focusing on the content itself
The boxing method doesn’t make sense for lectures or meetings that aren’t covering multiple core ideas or topics that aren’t easy to assign to specific boxes.
4.
The charting note-taking method is one the most effective methods for fact- and data-heavy lecture content. When the lecture content is highly structured and uniform, the charting method provides an efficient way to keep up with the material. Because this method is based on facts and keywords, it’s a beneficial way to memorize information and test yourself with recall exercises. It’s less ideal for abstract concepts and ideas.
To follow the charting method, take the following steps:
Determine what topics the lecture will cover
Divide the page into multiple columns, each with its own relevant keyword
Record relevant notes under each applicable keyword
You can take charting notes by hand if you have a ruler or another way to divide up your page neatly. Or you can take charting notes digitally using a simple word processor or even a spreadsheet.
Pros
The advantages of the charting note-taking method include:
Relevant for content that requires memorization and keeping track of facts and statistics
Encourages concise, clean, and organized notes
You can also use the charting method when you need to compare and contrast similar terms or ideas.
Cons
The disadvantages of the charting note-taking method include:
Not suitable for lectures that don’t provide the structure beforehand Need to spend time preparing your note pages in advance
Difficult to use during lectures or meetings with heavy discussions
If it’s difficult to categorize the content, then it will be challenging to apply the charting method.
5.
Mapping is a favorite note-taking method in both the education and business worlds. When learning or covering complex, abstract information, mapping can help eliminate the fuzziness around highly involved topics. While visual learners tend to prefer this method, it’s useful for anyone trying to connect big ideas and themes and discover how they flow from each other.
Here’s how you can put the map note-taking method to use:
Write the main topic at the top of the page
Create one branch for each subtopic, stemming from the topic before it
Continue dividing the subtopics downward and outward on the page
Add relevant notes directly under each subtopic
The final result should be a web or hierarchy of information, similar to a flow chart. Mapping allows you to be creative, using colors or symbols to represent how ideas compare or relate. You can map notes by hand or digitally.
Pros
The advantages of the map note-taking method include:
Effective for reviewing and studying by reorganizing original notes into a map
Encourages deep learning and understanding of complex topics
Promotes visual learning and memory recall
The mapping method is visually appealing and a great way to rewrite your original notes during a study or review session.
Cons
The disadvantages of the map note-taking method include:
Need to be conservative with the use of space to ensure all notes fit within a single map
Requires revising notes to prevent confusion
May be time-consuming if it isn’t clear how ideas branch from each other
The mapping method is not always ideal for taking your first round of notes since it can be difficult to gauge how much space you will need.
6. The sentence method
The sentence note-taking method is the simplest and least structured method. When the lecture content itself is not outlined, then the sentence method can help give your notes a slight structure that the topic is missing. The sentence method is particularly useful for fast-paced lectures that cover a lot of content. It works for either handwritten or digital notes.
To practice the sentence note-taking method, follow these steps:
Using lined paper, record content, such as terms, facts, or ideas in sentences
Move to the next line for each new point
Number each new sentence as you progress through the lecture content
Learners who have nothing prepared ahead of a lecture tend to naturally jot down notes in sentence form, making it a note-taking method that’s straightforward for everyone.
The advantages of the sentence note-taking method include:
Uncomplicated way of recording information that stands out Keeps track of content in a chronological order Can be converted into any other method post-lecture
The sentence method is a spontaneous way to keep notes without the need for advanced preparation.
Cons
The disadvantages of the sentence note-taking method include:
Doesn’t provide the visual structure that many people need May be difficult to review later if the material appears disjointed
Not suitable for content with graphs and charts
The sentence method is often a last resort when it’s impossible to prepare for a lecture, or the content is too allover-the-place to slot into any of the above methods.
Along with choosing your preferred note-taking method, there’s another key note -taking decision, which is the choice between writing notes by hand or capturing them digitally. For some people, the debate between handwritten and digital notes is contentious, with some learners having a clear preference for one method over another.
The choice between handwritten vs. digital notes, like the choice in note-taking method, comes down to what will yield the best results for you. Whether one approach is cleaner or faster is only part of the equation. The priority should be choosing the method that will actually help you learn and retain information better, with the ability to easily review.
There are some factors to consider about handwriting notes. Studies have found handwritten notes promote higher retention rates than typing notes on a laptop or tablet. It is also easier to be distracted by other applications when taking notes on a device. However, handwriting notes may prove too time-consuming for a fast-paced lecture.
Compared to handwritten notes, digital notes are a fast and clean method for efficient note-taking. They allow you to use additional tools like graphs, charts, and clipped images to better assist your learning, especially if you are a visual learner. However, they may encourage transcription rather than deep learning, as many students focus on typing every word rather than actually paying attention to the content of the lecture.
There is also a popular hybrid approach. You can take initial notes by hand, and then transcribe them to a digital version, cleaning them up in the process. This allows you to convert your original handwritten notes into the best note-taking method for the final version.
Regardless of your chosen note-taking strategy, some general note-taking tips apply to everyone. The following note-taking tips can help you take your learning to the next level.
One of the main takeaways from learning about the different note-taking strategies should be that the relationship between the method and the type of content is critical. Certain methods are clearly more suitable for some types of lecture or meeting content. Conversely, some methods are not conducive to certain types of content.
Lecture and meeting content is typically either structured or non-structured, meaning you may or may not have a clear outline to follow and build your notes around. In addition to being outlined or not, content can also be conceptual or fact-based. These distinctions will help you choose whether you need a fluid or structured note-taking method.
Your ultimate goal should be to find the most applicable note-taking method for the type of content you’re dealing with. To discover the best method, you may need to experiment with different styles. By comparing and contrasting the pros and cons of each method, you’ll eventually find the best ap proach for you.
Keep in mind that it’s also possible to combine multiple note-taking methods. For instance, you can have one page for terms and facts and another page for mapping ideas and concepts. Applying different note-taking ideas helps you come up with a custom system that you can refine over time.
Effective learning is more than just taking notes. What you do with your notes after a particular class or meeting is crucial to your ability to move your newly acquired knowledge from the surface to the deeper parts of your memory.
Some things you can do later onto review include:
Schedule a block of time to review your notes
Create a summary or overview of your notes
Test yourself on the new material
Write down questions you have
Highlight information that’s still unclear
By taking the time to follow up and review your notes later on, you increase your chances of performing well and retaining the information.
Ask questions
Effective note-taking isn’t sufficient for learning and retaining information. You must also engage with the content and test yourself, finding your knowledge gaps and filling them with missing information. As you take notes, write down questions to ask later. Asking questions is critical in getting clear on core topics and solidifying your knowledge.
Additionally, spending time with instructors, lecturers, and subject-matter experts helps you deepen your knowledge in areas of genuine interest to you. By asking questions, you have the opportunity to assess your own thinking. You’ll also identify where you can improve your grasp of the material.
Handwrite your notes, then type them
Researchers have found that there is a powerful hand-to-brain connection that helps us deepen our learning while note-taking. While typing notes is a fast and efficient way to take down information, it may not produce the same retention that handwriting does.
However, many people enjoy having digital notes because they are easier to access from anywhere. Keeping digital notes is also a permanent solution. By handwriting notes and then typing them, you’re able to improve retention by 75% while shifting your notes to a permanent and mobile version
Employee motivation, in my view, is key to creating long term successful companies. While there are no magic bullets out there, here are 9 tips that we’ve gathered over the years that can help any manager improve the motivation of the people working for him or her.
By Kurt Nelson, PhDhttps://www.leadersbeacon.com/employee-motivation-9-simple-tips-for-managers/
The Paper Industry Technical Association (PITA) is an independent organisation which operates for the general benefit of its members – both individual and corporate – dedicated to promoting and improving the technical and scientific knowledge of those working in the UK pulp and paper industry. Formed in 1960, it serves the Industry, both manufacturers and suppliers, by providing a forum for members to meet and network; it organises visits, conferences and training seminars that cover all aspects of papermaking science. It also publishes the prestigious journal Paper Technology International® and the PITA Annual Review , both sent free to members, and a range of other technical publications which include conference proceedings and the acclaimed Essential Guide to Aqueous Coating.
We often apply the same motivational programs, ideas and processes across the board to the people that work for us. Too often this is based on our own belief of what is motivating. We tell ourselves, “well this would be motivating to me” believing that it should then be motivating to everyone. Managers need to understand that we all have different motivational profiles. By tapping into the individual needs of our employees we can maximize the effectiveness of our work.
2. People don’t always know what is motivating to them
In response to the first question, managers often go about asking their employees “what would motivate you?” While on the surface, this is good, it is important to understand that not everyone knows what really motivates them. Research has shown, that when asked, people rate money as the number one motivator more than 70% of the time. However, in certain side by side experiments performance improved significantly more when people were rewarded with merchandise or travel compared to money. Don’t just ask people but get to understand what drives them, understand what works specifically with each individual, find out each person’s personality and use data to find out the underlying motivators for each employee. Henry Ford’s statement, “If I had built what people said the wanted, I would have built a faster horse” rings true.
3. Fear works for only a short time
Often the default motivation lies in the command and control management style that uses fear to motivate behaviour change. The problem with this is that it only works as long as it is monitored and does not produce long lasting change. Even worse, it creates a lack of trust and loyalty so that people tend to leave the company or sabotage it more often. It is important to understand that managers ’ often create a fearful situation through ignorance and not on purpose. This is done through managers actions (or lack of actions) and words (or lack of words) that could be misconstrued or interpreted in the wrong way. Humans have the innate tendency to think the worse if something has any ambiguity around it.
4. Work with people to set specific, achievable goals
Locke and Latham have shown that goals, when they are perceived as achievable (but have a stretch aspect to them) drive significant performance improvement. Employees are highly motivated to achieve goals that they have. Managers need to make sure that goals are clear (have employees repeat the goal to them –particularly if they are team goals), focused on (have employees write them down and put in a prominent place or state them publicly), and that employees believe that the goals can be achieved (ask about the viability of achieving them). Long term goals should have shorter term milestones that employees can achieve along the way.
5. Provide challenge and variety in the work place
The Comprehend/Challenge Drive shows how important it is for employees to be challenged or learning new things in their job. Too often managers don’t allow their employees to expand beyond their areas of expertise. Managers are fearful that they will need to expend too much energy on training or reviewing work, that there will be too many mistakes, or that the employees don’t want to have to learn more. Job sharing, job rotations, special projects, strategic offsites, or even including employees in on key decisions can have a significant and positive impact on long term motivation.
6. Take the time to focus on building relationships
Managers don’t often see the benefit of casual conversation, birthday celebrations, t eam sports leagues, team building events, or after hour get togethers. They can take productive time away from work or interfere with people’s family time. Again, the long term impact of developing meaningful relationships with people at work can drive increased motivation. These types of things can be overdone, however, they do contribute to a more positive work environment and create opportunities for team members to bond.
7. Frame discussions in the positive Managers don’t understand the power their wor ds can have on the motivation of their team. David Cooperwriter showed in his research on appreciative inquiry, that the way something is framed (e.g., an issue, problem, opportunity) can impact how companies and people respond to it. Managers too often focus on the negative aspects of work and don’t spend enough time on framing the positive and the potential.
8. Recognize sincerely and in a timely manner
Too often as managers we take the easy way out and recognize people only when we have a recognition program, or at the end of the quarter, or at a yearly review. People need more positive reinforcement that is both sincere and timely. As a manager, we need to search for things that our employees are doing and recognize them right away. However, do not make up or recognize things that are not sincerely appreciated – it is amazing how good people are at detecting these kinds of insincere or false praise.
9. Keep working at it
My job involves working with motivation on almost a daily basis…yet I still need a lot of help in this area. I have to keep at it and learning every day. As managers, motivation isn’t something that we can schedule for every other Tuesday. It is a daily activity and mindset that we need to be constantly tweaking and improving.
Of course, there are a number of other things that we as managers can do to impact our employees motivation, but hopefully these have provided you some insight.
Volume 9, Number 1, 2023
If you have a tight work schedule, it can be challenging to find time to exercise and stay healthy. Luckily, there are many exercises you can complete while at work. Engaging in workplace exercise helps keep you fit, energized and productive. In this article, we learn more about the benefits of workplace exercises and share a list of exercises to keep you healthy while at work.
Workplace exercises are a great way to keep yourself active and healthy without sacrificing your productivity at work. You can complete exercises at your desk, during breaks or even on your commute to work. Common benefits of exercising at work include:
Enhances your mood: Physical activity can help stimulate your brain, improve your focus and reduce your stress levels. This can lead to feeling happier at work and more motivated to complete tasks.
Boosts your energy levels: Keeping your body active helps wake yourself up and increase your endurance. High energy levels can make you feel more productive and efficient at work.
Allows you to work out if you don't have time outside of work: If your work and personal life leave little room to workout at the gym each day, you can be efficient and exercise at work while still finishing your tasks.
Indeed Editorial Team, Updated June 25, 2022, Published September 10, 2020
https://www.indeed.com/career-advice/career-development/workplace-exercise
The Paper Industry Technical Association (PITA) is an independent organisation which operates for the general benefit of its members – both individual and corporate – dedicated to promoting and improving the technical and scientific knowledge of those working in the UK pulp and paper industry. Formed in 1960, it serves the Industry, both manufacturers and suppliers, by providing a forum for members to meet and network; it organises visits, conferences and training seminars that cover all aspects of papermaking science. It also publishes the prestigious journa l Paper Technology International® and the PITA Annual Review , both sent free to members, and a range of other technical publications which include conference proceedings and the acclaimed Essential Guide to Aqueous Coating.
There are many workplace exercises you can perform either in or right outside of the office. Here are common ways for you to exercise at work:
1. Bike or walk to work
If you live nearby, try walking to and from the office on days when the weather is nice. If you have time to change, pack some jogging gear and run to and from work each day. Biking to work each day instead of driving also helps the environment and saves money on gas.
2. Fit in a workout during your lunch break
If you have a full hour for lunch, try working out during it. You can head to a nearby gym or go for a jog. This is a great solution for employees whose schedules don't allow them enough time to exercise outside of the office. Be sure to still schedule a time to eat lunch, rather than skip it altogether. You can pack your lunch and eat it quickly right before your workout or eat it at your desk as you're working.
3. Strengthen your muscles by sitting on a stability ball
A simple way to exercise at work is to replace your desk chair with a stability ball. Since it doesn't have back support, it helps you maintain proper posture and aligns your spine as your body constantly works to balance itself on the ball. Your abdominal muscles are also at work balancing your body, which helps you receive a great, low-intensity abdominal muscle workout as well.
4. Be active on your breaks
When you have time for short breaks, spend them being active. Head outside to get fresh air and walk around or take a short walk across the office if your schedule doesn't allow you time to go outside. This helps you keep your body and your mind healthy and gives your brain a chance to rest from work and focus on your health.
5. Walk around as much as possible
Even when you're not taking a break, you should try to walk around as much as you can at work. When you have phone conferences with clients or employees, call them on your cell phone and walk around during the conversation. This keeps your body moving and gives it a break from sitting in the chair. Moving around while talking may also help your brain stay more focused on your discussions.
6. Take the stairs
Whether your office is on the second or sixth floor, your body can still get more exercise taking the stairs than it would on the elevator. This helps work your leg muscles and gives you some extra cardio on your way up or down to the office. You can also walk up and down the stairs consistently to give yourself a miniature workout during your breaks. If your office is located on the top floor, take the elevator to the halfway point and use the stairs on the remaining floors.
7. Avoid stiffness by stretching
When you feel your neck, legs or arm stiffening, loosen them out with some quick stretches. You can stand up and touch your toes or stay seated and stretch out each of your arms. This helps reduce the pain you may get when your body tenses. It can also increase your energy levels and your alertness, especially if you're experiencing an afternoon lull. Try shrugging your shoulders to get rid of any tension. If your hands start to cramp after typing, lift your palms and press them against each other to stretch your wrists.
8. Complete one-minute spurts of activity throughout the day
If you have limited time to get up and get active, you can complete short spurts of activity at your desk for one minute at a time. Small exercises you can do while sitting include:
Tightening your abs and holding them there for 30 seconds to a minute.
Squeezing and holding your glutes for 30 seconds to a minute.
Straightening and lifting your right leg from the ground repea tedly for 30 seconds, then switching to the left leg.
9. Do exercises at your desk
When you have more time to exercise but not enough time to leave your desk, stay there and complete some of these workouts:
Calf raises: Put your hands at your side and lift up to the balls of your feet, then go back down again and continuously repeat these movements.
Chair dips: Grab a stable office chair and move in front of it, placing your legs in front of you and your hands on both sides of your hips. Push yourself up and down, pressing off the chair.
High Knees: Move your knees as high and as fast as you can repeatedly to get an extra burst of cardio.
Lunges: Place your feet shoulder-width length apart. Move one leg in front of you and extend the other to the back and stand on your toes. Then bend your front leg's knee at a 90-degree angle as you slowly lunge and bend the other leg until it touches the ground and continuously move it up and down.
10. Use an adjustable desk
Since you may spend the majority of your day sitting at your desk, try asking your employer if you can have an adjustable or standing desk. Adjustable desks allow you to switch from sitting to standing whenever you feel you need a break from your chair. Standing for longer portions of the day can help increase both your health and your posture.
11. Have smaller weights and gear at your desk
If you want to add an extra challenge to your desk exercises, try storing weights at your desk and using them when you conduct your miniature workouts. This can help you build more muscle and burn extra fat, while also keeping your mind and body energized. You can keep both light weights and resistance bands at work and use them when you need an extra challenge during your workouts.
12. Practice good posture
Keeping your posture straight as much as possible can keep it from cramping and can reduce back pain. Try to sit upright in your chair regularly or stand often to keep your back straight. Your body will feel more aligned and straightened. You'll also look more professional as you maintain a more professional and poised posture.
13. Join a fitness center near the office
Research your nearby area to learn if you have a fitness center nearby. This may make it easier to fit in a quick workout before or after work. Some businesses try to encourage a healthy and active lifestyle, so they provide their employees with a free or discounted gym membership. Talk with your employer or human resources department to learn if your organization offers any opportunities like this.
14. Organize a workout group with your employees
Working out can be more fun and easier if you have others with similar fitness goals. Join or organize a workout group with other employees. You can all take walking breaks, go to the gym or complete simple office workouts together. Working out with your employees increases the likelihood of staying healthy and exercising, as you have others to hold you accountable.
15. Exercise on your work trips
If you regularly travel to different cities or countries for work, use your airport layovers as opportunities to fit in a quick workout. Take walks around the airport or step outside for some fresh air and power walk around the airport. If you're staying overnight, ask to stay at a hotel with a fitness center and workout during your downtime in between meetings or conferences.
FROM THE PUBLISHERS OF PAPER TECHNOLOGY INTERNATIONAL®
Volume 9, Number 1, 2023
PITA CORPORATE SUPPLIER MEMBERS
Page 2 ABB
Page 3 ABB
Page 5 ABB
Page 6 Valmet
Page 7 Valmet
Page 8 Valmet
AbilityTM SmartTracker
L&W Bending Tester
QCS Automation Software Maintenance
Mill-wide Optimization
Enyzmatic Starch Cooking ZE (zero effluent)
Lime Kiln Flame Profile
PITA NON-CORPORATE SUPPLIER MEMBERS
Page 9 Andritz
Page 10 Voith
Page 11 Voith
Electrically Heated Yankee Hood
OceanCoat P cater backing roll cover
FastFormat Winder Performance
NON-PITA SUPPLIER MEMBERS
Page 13 A.Celli
Page 15 Hi-Line
New Crescent Former
Hi-Plex Compressed-Air Dryer
The Paper Industry Technical Association (PITA) is an independent organisation which operates for the general benefit of its members – both individual and corporate – dedicated to promoting and improving the technical and scientific knowledge of those working in the UK pulp and paper industry. Formed in 1960, it serves the Industry, both manufacturers and suppliers, by providing a forum for members to meet and network; it organises visits, conferences and training seminars that cover all aspects of papermak ing science. It also publishes the prestigious journal Paper Technology International® and the PITA Annual Review , both sent free to members, and a range of other technical publications which include conference proceedings and the acclaimed Essential Guide to Aqueous Coating
ABB AbilityTM SmartTracker provides remote monitoring of critical UPS power protection systems
Data-driven, actionable insights help users improve energy efficiency and system resilience
Simple plug-and- play ANC Network Card connects ABB’s high performance UPS systems to powerful cloud-based data analytics and tech support
ABB has launched a unique way to remotely monitor UPS systems, further expanding its ecosystem of digital tools for smart power supplies and sustainable energy management. The ABB Ability™ SmartTracker provides 24-7 remote monitoring of critical uninterruptible power supply (UPS) systems and gives users data-driven insights to improve energy efficiency and power supply resilience.
Sébastien Surply, ABB Global Product Group Manager, Power Protection, said: “The AB B Ability™ SmartTracker is just the latest ABB Ability innovation giving customers greater visibility and an instant connection to ABB expertise. For any UPS keeping critical applications running, real-time UPS status data is essential; when equipment is installed in remote or secure locations, remote access is even more important. The SmartTracker simplifies monitoring, helping users manage their critical power assets with greater ease and confidence.”
The ABB Ability™ SmartTracker uses cloud-based infrastructure to provide remote supervision of multiple UPS devices and the electrical system. When critical power events occur, SmartTracker sends immediate alerts to users and to a team of UPS professionals in ABB’s 24/7 technical support center in Quartino, Switzerland.
Asset health can be verified at any time, with ABB’s cloud -based algorithms using the UPS data to provide actionable insights. Service teams can be automatically notified when action is required. Automated reports also help customers improve their use of assets.
A simple plug-and- play upgrade suitable for ABB’s high-performance UPS solutions, the proprietary ANC Network Card is easy to install. Once connected, customers can use SmartTracker to monitor their system at any time and from anywhere. Both the hardware and firmware are designed for cybersecurity, guaranteeing the highest levels of protection and security.
Giovanni Capua, ABB Global Product Manager, Digital, said: “ABB AbilityTM solutions combine ABB power supply and energy management expertise with connectivity and software innovations to give users real-time data insights to drive better decisions. The SmartTracker demonstrates how we deliver solutions that only make power supplies more resilient and energy efficient – and how ABB’s continuous digital advancements enable customers to adapt as their power requirements evolve.”
Operator-independent benchtop instrument builds on previous technology to enhance ease-of-use, customization and digitalization
New offering addresses daily pain points to make lab testing faster and lifecycle management easier
Possibility for integration with ABB data management increases visibility and accuracy to drive precision of bending resistance and stiffness measurements
ABB has enhanced its L&W Bending Tester with new features to deliver easier and more reliable operator-independent bending resistance and stiffness measurements.
The L&W Bending Tester, which measures resistance to bending in paper and packaging, is a standalone benchtop instrument featuring a large touchscreen with user-friendly interface and improved post-processing for ease-of-use and instrument check and calibration. Integration with other ABB offerings, such as L&W Lab Management System (LMS), also means connectivity to the full Quality Data Management module within the larger Manufacturing Execution System (MES), enabling greater visibility of quality data across the mill and enterprise.
The new features aim to address the pain points faced by lab and quality managers in mills to ensure optimized bending properties from accurate resistance and stiffness testing, important in the handling and protection of packaging products. Low bending resistance/stiffness can cause runnability issues during printing of paper, foldability issues during converting of board into packaging boxes, and stackability issues during handling and storage of packaging boxes. Accurate measurement of bending properties is therefore critical to ensure specifications are met and these issues avoided, which in turn will improve productivity and costs.
Several new features enhance the ease-of-use for operators and help them to overcome challenges associated with older, complex or difficult-to-operate instruments:
A test piece is clamped automatically and precisely with a support for easy sample loading, aiding the operator and leading to a repeatable measurement process
A new ergonomically placed start button is pressed, and the testing sequence starts automatically with an improved auto-touch function
A large touchscreen with customizable programs, options for instrument check and calibration, and adjustable testing speed and bending angle mak es it easy for the operator to select the right options and program settings
In addition, bending length is automatically detected, which ensures the correct settings are selected every time. On-screen results include an overview of the measurement series and a graphical display of the bending curve with break angle/force. Notably, this model also accommodates bending lengths as short as 1mm or as long as 50mm
“ABB has a long history of providing paper testing technology tha t sets us apart in the market. With each new generation, we strive to improve and add features that will benefit our customers the most,” said Ghazal Amar, Global Product Manager, Paper Testing Equipment, ABB. “We are pleased to introduce the latest featur es that make our L&W Bending Tester the
easiest to use, highly automated and digitally enabled instrument on the market for bending resistance and stiffness testing.”
L&W Bending Tester joins the many benchtop instruments in the product line that can be managed via myABB for L&W, which is a self-service customer portal for critical installed base data, service information, documentation and case tracking
Extension of ABB’s Automation Software Maintenance program specific to pulp and paper industry helps protect Quality Control System (QCS) investment with more proactive management approach New subscription levels allow customers to benefit from greater service support and immediate access to the latest QCS software updates between major system upgrades
Improved QCS lifecycle management helps to futureproof and max imize system performance to manage total cost of ownership
ABB has introduced its new QCS Automation Software Maintenance (ASM) program that not only allows system evolution from older versions to the latest but also provides continuous improvements between versions through access to regular software updates, therefore helping pulp, paper, packaging and tissue mills to maximize their system investment.
The new QCS ASM means that when maintenance managers upgrade a system they will not only benefit immediately from a new system but will also have continual access to the latest attributes and releases of the current version of the software. Previously these ongoing, incremental enhancements were not easily accessible, leaving mill managers locked into the ‘status quo’ of the day-of-implementation version of a specific system.
ABB’s newest lifecycle management program therefore removes the c omplexity and cost of accessing new software releases and features, corrections and enhancements between major system upgrades. This reduces maintenance and support costs through shorter software delivery times and ultimately helps to improve system availability, reliability and performance.
The new program also enables more cost-efficient, proactive system management by offering multiple program levels to align to different customers’ needs. T he new Maintain Plus level opens first-time opportunities for customers with the latest version of QCS800xA to access the continuous software updates, new features, cyber security enhancements and patches within their current version whenever they want them. The Maintain & Evolve level caters to mills with classic or heritage QCS800xA systems who need to upgrade between system versions.
Both tiers include access to premium system documentation via myABB, ABB’s customer portal for managing their installed base, where licenses can be viewed and managed. Customers can also stay informed of any system updates through release notes published to ABB Library. Plus, both tiers include updates to any firmware-related devices within the QCS System, such as the Network Platform or Actuator Control Center
“The biggest differentiator of this enhanced program is the updated and tailored service support it offers customers,” said Carl-Magnus Tjeder, Global Product Manager, Paper Machine Controls, ABB. “This is a major incentive for operators already on our latest version who can now get new features, delivered cost-effectively by service teams rather than project teams, when they want them.”
QCS ASM is designed for customer maintenance managers, production managers and system engineers in all markets who want to future proof their mill and stay current.
Valmet introduces Mill-Wide Optimization (MWO) to enhance overall pulp and paper mill profitability. With Valmet MWO, production teams can boost the mill’s performance by making well-informed decisions across different process areas towards shared goals.
The optimization observes the entire mill balance in real-time and considers both the current and future states of the mill. As a result, suboptimization of individual processes that do not align with mill goals can be avoided. MWO also provides the ability to balance environmental sustainability with production, quality, and cost.
“The pulp and paper industry is transitioning towards self-governing autonomous operations and towards a younger workforce with new roles and responsibilities. Valmet MWO helps to capitalize on these changes and unlock the mill’s full potential,” says Greg Fralic, Product Manager, Mill-Wide Optimization, Automation Systems business line, Valmet.
Mill-wide production planning helps mills to keep up with the daily changes in production bottlenecks. Valmet MWO reflects the mill's current state and maximizes production subject to existing and projected bottlenecks, while stabilizing the process and balancing pulp and liquor inventories.
Mill-wide quality planning helps attain the desired final product quality while keeping the costs low. It adjusts the quality targets at each step from chip to finished product.
To move away from optimizing individual processes, pulp and paper mills need to be evaluated as a whole. Valmet Mill-Wide Optimization Audit helps to reveal the true production potential and the corresponding return on investment. Based on historical data, the audit helps to evaluate production increase potential, identify limit ations, and highlight use cases of mill-wide optimization. It also helps to uncover development opportunities required for moving towards fully optimized operations.
As part of the offering for board and paper makers, Valmet has developed Enzymatic Starch Cooking ZE (zero effluent) to improve operational reliability and quality of the starch cooking process. It consists of two separate units for binder starch and surface size starch with builtin-heat recovery and a new circulation system.
“The new starch cooking system has a smaller carbon footprint as – thanks to improved design – it causes less wasted starch compared to conventional cooking process and utilizes the generated waste energy. The patented innovation is in line with Valmet’s promise to offer its customers technologies for enabling an entirely carbon neutral paper production,” says Aapo Viiankorpi, Product Sales Manager, Board, Paper and Tissue Solutions, EMEA, Valmet.
One system has already been delivered to Guangxi Jingui Pulp and Paper’s (GJPP) Qinzhou mill in China and was started up successfully in 2022.
“The starch cooking system adopts the new integrated technology to collect waste heat from the cooking process for heating fresh water. Recycling hot water is in line with our targets for low carbon operations. The integrated design improves our field installation efficiency. It covers a smaller and more compact area than before, and the operation is easy to master,” says Lin Xiupeng, Chief of Paper Chemical Section at APP Guangxi Jingui Pulp and Paper.
Enzymatic Starch Cooking ZE has two pre-assembled and pre-tested skid units with patented process solutions for a super-wide capacity range of 20-120 tons of dry solids per day.
The cooking system offers a fully continuous operation even dur ing the normal production stops, with circulation loops resulting in zero wasted starch. The system will constantly produce fresh, stable, and high-quality starch. The built-in heat recovery is utilized in integrated hot water preparation. These innovations are resulting in energy savings and decreased load and cost for water treatment.
Valmet introduces a new flame profiling application that enables real-time flame detection and monitoring in a pulp mill’s lime kiln environments. At the same time, the Valmet Furnace Imaging System, IR is updated with new optics and a port rodder, improving the overall Valmet Boiler Diagnostics Systems offering.
“We are constantly developing our camera-based diagnostics offering for both pulp and energy customers. The new flame profile application can be used to control the hot end temperatures of a lime kiln to optimize the residual carbonite in lime. In the end it helps to decrease the energy consumption of the kiln,” says Matti Selkälä, Business Manager, Pulp and Energy Analyzers, Automation Systems business line, Valmet.
The new flame profiling software is an add-on application for Valmet Visible Thermal Imaging System. The software detects the flame, measures its relative size and provides distance measurements from the end of the detected flame to user defined markers. These features help to optimize fuel combustion, increase availability and reduce emissions. At the same time, they improve safety by offering users a better understanding of the current conditions.
The software is used in conjunction with the Valmet Visible Thermal Imaging System, an advanced solution with high-definition imaging and temperature analysis, ideally suited for lime kiln applications. The system is engineered for durability and longevity and delivers visual and thermal analysis for optimizing fuel combustion and lime quality in lime kilns.
Additionally, Valmet Furnace Imaging System, IR has been upgraded with new optics and port rodder technology for enhanced image quality and more accurate metrics. The infrared camera system provides online visual analysis to see through flue gas and fly ash. It enables a comprehensive observation and analysis at full load which red uces risks and improves productivity. The new port rodder makes cleaning of the camera more effective, improving availability and operational safety.
International technology group ANDRITZ has introduced a new type of drying hood with electric heating that helps tissue machine operators replace fossil fuel, thus avoiding carbon emissions and progressing towards their sustainability goals. In addition, the system offers increases in energy efficiency and production rates compared to conventional fossil-fueled systems. An order was already placed, start-up will be by the end of this year.
“We developed the new hood in close cooperation with customers. It perfectly matches today’s need for sust ainable and especially CO2 reduced high-quality tissue producti on. Having received the first order right after the market launch is the best proof that we are meeting our customers’ needs,” says George Nowakowski, Vice President Tissue Drying, ANDRITZ Canada.
The ANDRITZ PrimeDry Hood E uses electric heating elements to heat the air flows in the hood. As a result, carbon emissions from tissue machines can be reduced by about 70% from conventional gas-heated systems. As the new hood does not require any combustion air, energy efficiency for the drying system increases by up to 4% compared to gas-heated systems. With its ability to achieve air temperatures of up to 450°C, it can contribute to higher production compared to steam-heated systems.
To allow for more flexibility, the PrimeDry Hood E is also available as a hybrid model, with an air system that combines electric air heating elements with natural gas burners working in tandem arrangements. This enables customers to select the most favorable mode of heating considering changes in energy prices and energy sources available.
ANDRITZ offers products and services for the entire tissue production process, from fiber preparation to the tissue machine, including fabrics and rolls, pumps, automation and services designed to help reduce environmental impact without compromising end-product quality.
Visit www.andritz.com/ESG-tissue to explore the entire product and service range.
Optimally designed for high-demand positions in blade coater applications Meets the requirements of stable profile conditions and highest wear resistance Made with a new polyurethane chemistry and unique filler concept
As an addition to the proven OceanCoat roll cover, Voith has now developed the OceanCoat P. The new coater backing roll cover is specially made for high -demand positions in blade coater applications. Due to its new polyurethane chemistry and unique filler concept, OceanCoat P is optimized to meet the requirements of stable profile conditions and highest wear resistance.
OceanCoat P is confirmed to be very resistant to over pressing. Due to the resistant polymer matrix enhanced with fillers, a constant cover surface including very high abrasion resistance can be ensured. This is an important advantage in coater backing roll applications, as paper breaks may lead to over pressing on standard covers and can shorten the cover lifetime. Another decisive advantage of OceanCoat P is its high chemical resistance. All features increase the running time of the roll, simplify work processes, and thus increase the machine’s productivity.
“We are extremely satisfied with the OceanCoat P. After six months in operation, the roll is still in very good condition. The runtime, which is usually 180 days in this position and shows wear especially in the edge area, was achieved without difficulty. OceanCoat P shows no wear and is used without regrinding. ” Markus Krall, Production Manager Coating & Finishing Line 4 at Norske Skog Bruck
Voith offers the best solution for demanding coater backing roll applications and is an expert in the whole process. Especially when combined with ceramic coated high-performance blades, OceanCoat P offers the potential to reduce overall production costs for the customer.
Voith increases winder performance for paper, board and packaging machines
Integrated service offering results in higher machine availability
Automatic format change with FastFormat provides greater safety
Voith introduces an integrated service offering to increase winder performance in all applications, along with FastFormat, a new solution for automatic format changes.
The performance of the winder is crucial for the efficiency of the paper machine, because winder operation that is not optimal can lead to capacity bottlenecks across the entire paper production process. To avoid this, Voith now offers an integrated technology service for higher winder availability. FastFormat, a new product for automatic format changes, also increases winder performance and ensures greater safety for operators.
Voith's extensive winder service enables quick identification of bottlenecks and increases capacity, paper quality and safety. Customers benefit from comprehensive technology service to improve winder availability, increase productivity and cut costs.
The scope and content of the service offering are individually adapted to the respective requirements of each customer. As a result, key production figures, such as set change time and acceleration, can be demonstrably improved. An important part of the service offering is a 24/7 hotline support that provides customers with rapid assistance and solutions to problems.
At its PM 1 in Munksund, Sweden, forest industry company SCA already relies on Voith's winder technology service.
“The biggest benefit of our winder service partnership with Voith is the fact that it can’t be simply narrowed down to a single advantage. It’s the complete package that makes it so valuable to us. It’s everything from Voith’s unrivaled expertis e in the areas of automation and technology to the annual on-site visits and 24/7 hotline support. All this adds up to a deal that is very useful and important to us.” Urban Marklund, Production Technician at SCA Munksund AB in Sweden
“With our comprehensive service offering, we support our customers even better in continuously improving the performance of their winder. Through regular service visits to our customers’ sites, the winders are continuously optimized and adapted to changing influences and needs. Another important aspect is our availability as a reliable partner in case of malfunctions. This is exactly what we have implemented with our 24/7 hotline support. ”
Sven Franke, Senior Automation Engineer at Voith PaperWith FastFormat, Voith is presenting its first product for fast and safe format changes. FastFormat has a return on investment of only a few months and particularly helps paper manufacturers avoid capacity losses due to frequent format changes.
FastFormat allows the wi nder’s engaging edge slitters to be moved at crawl speed and the web width to be changed, enabling automated format changes without operator intervention. This not only increases safety for the operator but also boosts winder production.
“Approximately one minute can be saved per format change, which really makes a difference, especially for customers with frequent format changes. In addition, FastFormat eliminates the need for operator intervention previously required on a regular basis. ” Fabian Köberle, Global Product Manager at Voith Paper
The solution is already being used successfully at DS Smith Paper in the German town of Witzenhausen.
“FastFormat offers us enormous productivity and safety benefits and is an important step towards a fully automated process.” Ulf Heiligtag, Head of Technology at DS Smith Paper
“The installation process went smoothly, and the solution runs as expected – we are extremely satisfied.” Stephan Siebold, Project Director at DS Smith Paper.
The goal of any tissue paper manufacturer is to make their production processes as fast as possible, while preserving the integrity and quality of the sheet of paper obtained. The crescent former is an integral part of this process and its role, which is to ensure that the stock is properly formed and drained, is crucial to achieving the highest quality paper.
Although the crescent former has been in use since the 1960s, many companies are still using the older C- wrap machines. One such company was one of A.Celli’s customer. As part of A.Celli’s industrial plant retrofits, it was our mission to provide them an u pgrade capable of meeting their growing needs. Let’s take a look at their story.
The problem with our client, as we mentioned, was the use of the C-wrap former. This solution, also known as twin-wire former, requires the stock to pass between two forming fabrics before going through the press felt. The crescent former, on the other hand, combines these two steps into one, allowing the stock to pass between the forming fabric and the press felt. This eliminates an entire step in the process, or rather, integrates the formation and drainage phases, offering the following benefits:
Lower capital equipment and maintenance costs.
—
Lower energy cost.
Compact footprint.
Better formation.
Improved lightweight sheet appearance.
Our customer wanted to accomplish three important goals, namely:
Increase machine speed from 1.200 mpm to 1.800 mpm.
Increase plant productivity from 40.000 t/y to 55.000 t/y.
Modernize the existing recycle paper plant to DIP.
The goal was also to use as much of the existing machine components as possible.
First of all, A.Celli conducted dedicated surveys of the customer’s existing setup. Thanks to this, our engineers were able to identify what components could be reused or repositioned and which ones would need to be replaced.
Once the survey was completed and all necessary modifications were highlighted, the documentation was provided to the customer. This was one of the key elements for aligning with the customer’s needs. The scope of supply, in this specific case, included:
Modification of tissue machine (wet-end, hood, air system and pope reel section).
A new approach flow system.
Complete modification of existing paper recycling plant, where A.Celli added elements like pulper, de-inking cell, washer, hot disperger module and clarifier.
Upgrade of the existing equipment, such as the chemical system and reject system.
New components, including the TM drive, motors and MCC for the new equipment.
New pumps, chests, instrumentations, valves, piping, cables, supports and frames for the new equipment.
DCS.
Engineering work.
Customer service, including installation.
Once the upgrade to a new Crescent Former and tissue plant was completed, A.Celli’s customer was delighted to experience the following results:
—
Tissue machine with a operative speed of 1.800 mpm.
Improvement of product quality.
Improvement of plant productivity.
Achievement of the agreed energy consumption.
In other words, the results met all expectations, providing our customer with a more efficient production process to compete in the tissue marketplace.
Estimates suggest that Class 4 moisture content according to ISO 8573-1 is acceptable in the majority of compressed air system applications, thus supporting the use of refrigeration dryer technology. However, where applications demand higher levels of moisture removal, desiccant tends to be the go-to technology. The long-standing problem here is the higher cost associated with desiccant dryers, which is why Hi-line Industries, a UK-based leader in the design, manufacture and installation of energy-efficient compressed air purification equipment, is addressing this issue with its new Hi-Plex dual technology dryers. This hybrid solution combines Hi- line’s established refrigeration and PSA (Pressure Swing Adsorption) air treatment technologies, creating an energy-efficient system at low capital cost compared with standard heat-regeneration desiccant air dryers.
So how does Hi-Plex work? Well, a Hi-line Tundra refrigeration system first removes bulk moisture via zero loss auto-drains, after which it chills the air to +1°C in the heat exchanger, condensing out all water to a +3°C PDP (Pressure Dewpoint). From here, the pre-dried air passes into an energy-efficient HPSA (Hi-line Pressure Swing Adsorption) dryer where it is further dried via adsorption to lower dewpoints of between -20°C PDP and -70°C PDP depending on end-user requirements, meeting Class 2 moisture content in accordance with ISO8573.1. As a point of note, Hi-line can add an Activated Carbon Tower for Class 0 applications.
Hi-Plex regeneration takes place by deploying a vacuumed-assisted fan, which uses a reduced amount of purge air to cause a desorption effect within the desiccant beds. A sidechannel vacuum pump removes the small amount of remaining water (via exhaust silencers) back to the atmosphere from where it came. This plug and play system is fully automatic: wet air in – dry air out.
Importantly, Hi-Plex high-performance dual technology dryers typically run at only 1-2% purge in comparison with 13-15% on a standard desiccant air dryer. Even more savings are achievable following the specification of Hi-line’s optional AEMS (Automatic Energy Management System) for dewpoint control. AEMS features a digital dewpoint readout, highhumidity alarm, and set and demand regeneration function. As a result, customers can ensure they only use a minimal amount of energy to achieve dewpoints at any given time. In total, energy savings of over 70% are achievable compared with a conventional desiccant dryer, offering far quicker return on investment (ROI).
Every Hi-Plex dual technology dryer is application-specific, but built from standard off-theshelf Hi-line products. The company adds all the components, stainless steel pipework and filtration to a compact skid at its UK headquarters and manufacturing facility in Burton-uponTrent. Hi-line will happily cater for any special requirements, such as even smaller footprint or lower height dimension to fit inside a low-ceiling compressor house, for example. The company can also facilitate connection to customer software or a BMS (Building Management System).
Hi-Plex systems are available from 165 to 1700 Scfm, and from 3.1 to 10.8 kW installed power. A five-year warranty is standard subject to service criteria.
FROM THE PUBLISHERS OF PAPER TECHNOLOGY INTERNATIONAL® R T P O P T
Volume 9, Number 1, 2023
Volume 9, Number 1, 2023
The following pages contain a summary of the various installations and orders from around the world of papermaking, wood panel and saw mills, and bio-power generation, received between early November 2022 and the end of March 2023.
The Paper Industry Technical Association (PITA) is an independent organisation which operates for the general benefit of its members – both individual and corporate – dedicated to promoting and improving the technical and scientific knowledge of those working in the UK pulp and paper industry. Formed in 1960, it serves the Industry, both manufacturers and suppliers, by providing a forum for members to meet and network; it organises visits, conferences and training seminars that cover all aspects of papermaking science. It also publishes the prestigious journal Paper Technology International® and the PITA Annual Review , both sent free to members, and a range of other technical publications which include conference proceedings and the acclaimed Essential Guide to Aqueous Coating
FROM THE PUBLISHERS OF PAPER TECHNOL OGY INTERNATIONAL ®
Volume 9, Number 1, 2023
COMPANY, SITE SUPPLIER ORDER DESCRIPTION URL
A Beautiful Family Plate Making Co Ltd
Guangxi China
Andhra Paper Limited
Rajahmundry unit
India
Anon two sites
Scandinavian region
Berry Global Statesville
NC
USA
Bracell SP Celulose Ltda.
Lençóis Paulista
São Paulo
Brazil
Cartiera Fornaci
Italy
Cartiera Pirinoli
Roccavione site
Italy
Circa Group
‘ReSolute project’
France
CMPC
Santa Fé
Chile
Dong Tien Binh Duong Paper
Ben Cat Town
Binh Duong Province
Vietnam
(order from Tetra Pak South East Asia Pte Ltd., Singapore)
Dieffenbacher fine OSB plant Link
Valmet rebuild the cooking, fiberline and evaporation plant Link
Valmet Chip Quality Agreement Link
Projet BV two power cleaner systems Link
Projet BV four tail cutters supplied for four Andritz tissue machines Link
SAEL control system for vacuum drive Link
Toscotec complete press section rebuild (PM1) to a shoe press Link
Valmet pyrolyzer plant for the production of sustainable biochemicals Link
Projet BV tail cutter for pulp drying line 2 Link
Andritz
to deliver a new system for recycling of Used Beverage Cartons (UBC) with supply to include a drum pulper (50tpd) that will operate in batch mode, efficiently transforming UBC into high-quality fibers as well as separate and reject valuable poly-aluminium components, which will be used for production of corrugated roofing sheets, and Innovative PrimeClean TO (Two-in-One) cleaner combining two cleaning stages in one unit and separating fibers and contaminants with increased efficiency and less energy input
Link
COMPANY, SITE SUPPLIER
DS Smith Paper Italia S.r.l
Porcari
Lucca Italy
Egger various sites
Europe
Valmet
ORDER DESCRIPTION URL
to supply a new container board machine with extensive packages of automation, services, and industrial internet applications
Smartech to supply four additional Smartwax Systems (patented inline wax suspension solution is designed to reduce the use of wax in the manufacturing of wood products and provide cost savings to manufacturers) to wood panel mills
EON Energy Projects GmbH
Aschaffenburg
Germany
FPC Papeles Concepción
Chile
FPC Tissue Concepción
Chile
Gascogne Papier
Mimizan
France
Andritz to supply an EcoFluid boiler with a capacity of 30 MW thermal power to a waste treatment plant
Projet BV three dryer fabric cleaners (PM1) Link
Projet BV two high pressure showers (TM1) Link
Andritz to supply a Machine Glazed paper production line to replace three of the mill’s four paper machines; the main target of the investment is to establish a multi-grade production line, capable of producing more than 80 different grades of ribbed and unribbed paper
Gayatrishakti Tissue Pvt Ltd
Vapi
Gujarat India
GrandBay Papeles Nacionales
Pereira site
Colombia
Graphic Packaging International
Waco
Texas USA
Toscotec complete tissue line Link
Toscotec turnkey supply of a tissue line (PM5) Link
Valmet to supply a coated board machine to include equipment for stock preparation, approach flow systems, board machine with extensive process ventilation scope, a wide Valmet DNA automation package, industrial internet services, and a winder
FROM THE PUBLISHERS OF PAPER TECHNOL OGY INTERNATIONAL ®
Volume 9, Number 1, 2023
Greenpanel Industries Ltd
Routhusuramala
Andhra Pradesh
India
Dieffenbacher to install thin-board MDF line to include a Dieffenbacher fibre dryer, air grader, forming station and forming line, a CPS+ continuous press system including Press Emission Control System, the raw board handling system and the new Wireless STS raw board storage system. The scope of supply also includes the digital service platform MyDIEFFENBACHER and the EVORIS plant digitalization solution.
Greif Paper USA
Hamburger Hungaria Kft
Dunaújváros
Hungary
Heinzel Group
Laakirchen Papier
Austria
Hubei Xianhe New Materials
Jingzhou City
Hubei Province
China
Projet BV two power cleaners (PM2) Link
Runtech rebuild their PM7 vacuum system Link
Voith conversion of PM11 from graphical paper to containerboard
Andritz to supply a chemithermomechanical pulping linescope of supply comprises the entire key equipment and supervision service for the mechanical installation, commissioning, start-up, and training
Link
Kartonfabrik Varel GmbH & Co. KG (PKV)
Varel
Lower Saxony
Germany
KleanNara
South Korea
Klingele Paper & Packaging Group
Nova Campina
Brazil
Koehler Paper
Oberkirch and Kehl sites
Germany
Kuantum Papers Ltd
Project “Neev”
District Hoshiarpur
Punjab
India
Lee & Man Paper Mnfg. Ltd.
Banting
Malaysia
Runtech
dewatering improvements to KM2 and KM3 comprising multiple save-alls with single and double doctor solutions
Runtech vacuum system rebuild (TM3 & TM4) Link
Andritz automated threading systems for paper machines PM1 and PM3 Link
Valmet rebuild power boilers (changing from coal to biomass)
BTG Industry 4.0 tools as well as leading Pulp & Paper expertise and services
Andritz
shoe press to be installed on the PM23 containerboard machine Link
Lipy Paper Mills
Changine
Modonpur
Kanchpur
Sonargaon
Bangladesh
Andritz
energy-saving wastepaper processing systems being two RCF lines, featuring a total capacity of 150 t/d and processing LOCC (Local OCC) and MOW (Mixed Office Waste) as raw material for production of testliner, writing and printing paper
Melitta
Minden
Germany
Valmet complete automation system, including Valmet's distributed control system (Valmet DNA DCS/MCS), a Valmet IQ Quality Control System and a Valmet IQ Web Inspection System
Metsä Tissue
Mariestad Mill
Sweden
Valmet to supply a complete tissue production line (capacity 70ktpy) featuring full stock preparation with bale handling, an extensive package of stock preparation, automation and service solutions
Link
Model Sachsen Papier GmbH
Eilenburg
Germany
Mpact Paper
Felixton Mill
KwaZulu-Natal
South Africa
Norske Skog
Golbey
France
Opal Bottany Mill
Sydney
New South Wales
Australia
Packaging Corp. of America
Tomahawk
Wisconsin
USA
Papel San Francisco
Mexicali
Mexico
Papelera Nacional s.a.
Ecuador
Parteks Paper Industry Inc.
Turkey
Runtech vacuum system rebuild to PM1 (part of newsprint machine being converted to produce linerboard and fluting)
Link
Bellmer update first press section with new shoe press Link
Runtech vacuum system rebuild (PM1) Link
Valmet mill maintenance agreement Link
Projet BV dry end tail cutter Link
Valmet complete tissue line Link
Projet BV two dryer fabric cleaners (PM2) Link
Howden to supply energy recovery technology for paper mill; the TWIN steam turbine will operate with saturated steam at the turbine inlet and outlet and will drive a generator
Link
FROM THE PUBLISHERS OF PAPER TECHNOL OGY INTERNATIONAL ®
Volume 9, Number 1, 2023
COMPANY, SITE SUPPLIER
Procter & Gamble
Box Elder
Utah mill USA
Productora Nacional de Papel (PRONAL)
Villa de Reyes
State of San Luis Potosí
Mexico
PT Suparma
Surabaya
East Java
Indonesia
Qifeng Group
Guigang plant
Guangxi Autonomous Region
China
ORDER DESCRIPTION URL
Andritz to supply a Through-Air Dried tissue machine Link
Bellmer rebuild of M2 corrugating medium machine to increase production capacity
Link
Projet BV dryer fabric cleaner (PM10) Link
A.Celli paper rewinder (Décor paper) Link
San Martino Italy SAEL
Shanying Paper
Suzhou site
China
Sappi
Gratkorn Mill
Austria
Sappi
Gratkorn Mill
Austria
Sappi
Somerset Mill
Skowhegan
Maine USA
Satia Industries
India
new DCS extension control and management of the new refurbishing stock cover line
A.Celli to supply six paper rewinders to equip five of their PM (71-75) capable of processing jumbo rolls of fluting paper
Link
Link
Andritz key components for a new broke handling system Link
GAW chemical preparation plant (PM9) Link
Valmet rebuild to convert machine from coated woodfree graphic paper to solid bleached sulphate board (PM2)
Runtech two vacuum system rebuilds including two RunEco EP600 Turbo Blowers with EcoDrop water separators to replace the existing liquid ring pumps on PM1 and PM2
Link
Link
Saudi Paper Group
Dammam facility
Saudi Arabia
Schumacher Packaging
Myszków plant
Poland
Shandong Jinthiane Paper Industry Co., Ltd
China
Toscotec complete tissue line (PM5) Link
Valmet automation and quality control systems (BM2) Link
A.Celli paper rewinder (coated board) Link
FROM THE PUBLISHERS OF P PAPER TECHNOL OGY INTERNATIONAL ®
Volume 9, Number 1, 2023
Sichuan Tianzhu Bamboo Resource Co., Ltd
Tianzhu Mill
Sichuan Province
China
Silverton Pulp & Paper Pvt. Ltd, India
Smurfit Kappa
Yumbo Paper Mill
Colombia
Valmet deliver a bamboo fiber fractionation system including screens, engineering, installation and start-up support
Projet BV three drier fabric cleaning systems (PM1)
Andritz to deliver a new energy-efficient debarking line as part of Smurfit Kappa´s project to replace the fossil fuels currently used with different types of organic waste to generate cleaner energy
Södra Cell
Mönsterås, Mörrum and Värö Mills
Sweden
Stora Enso
Imatra Mills
Tainionkoski
Finland
Stora Enso
Ingerois Mill
Finland
Stora Enso
Oulu Mill
Finland
Stora Enso
Oulu Mill
Finland
Stora Enso
Oulu Mill
Finland
PulpEye four PulpEye analyzers
Valmet
coating section upgrade with electric heated air dryers (BM5)
BTG to implement the dataPARC software platform for digital transformation
AFRY an engineering assignment for converting decommissioned paper machine into a consumer board production line
Andritz a new debarking line, a new biomass boiler, and to upgrade the recausticizing plant
Pesmel to deliver an automated warehouse solution including a 40,000-ton automated high-bay warehouse with transfer cars and joint conveyors for board rolls
Stora Enso
Oulu Mill
Finland
Valmet bleached chemi-thermo mechanical pulp (BCTMP), evaporation and noncondensable gas (NCG) technology for odorous gas handling as well as an extensive automation solutions package and Industrial Internet solutions including connectivity and process support with analytics tools
FROM THE PUBLISHERS OF PAPER TECHNOL OGY INTERNATIONAL ®
Volume 9, Number 1, 2023
COMPANY, SITE SUPPLIER
Stora Enso
Oulu Mill
Finland
Stora Enso
Skoghall Mill & Forshaga Mill
Sweden
Suzano
Ribas do Rio Pardo Mill state of Mato Grosso do Sul
Brazil
Tolko Industries Ltd
High Prairie
Alberta
Canada
Unipak Hellas - a member of Indevco Group –
Pelasgia region of Fthiotida
Greece
Visy Paper
Coolaroo
Victoria
Australia
WEPA
Bousbecque Plant near Lille
France
WEPA
Porcari & Cassino Mills
Italy
Western Michigan University
Kalamazoo
Michigan
USA
Wisewoods Co., Ltd
Phetchaburi
Thailand
Xianhe Group
Hubei Province
China
Xuan Mai Paper Co. Ltd.
Ho Chi Minh City
Vietnam
Voith conversion of a former paper machine from coated graphic papers to high-quality folding boxboard and coated kraft back (CKB)
ABB
to upgrade two of their mills in Sweden to ABB Ability™ Manufacturing Execution System (MES) for pulp and paper to manage and streamline end-toend production and improve overall mill efficiency
Andritz to deliver a SulfoLoop concentrated sulfuric acid plant for its new pulp mill
Link
Link
Link
Dieffenbacher to provide the essential elements of an OSB plant Link
Toscotec complete packaging paper machine (width 3m) to produce high quality test liner and fluting grades
Andritz to supply a FibreFlow Drum pulper with a maximum feed capacity of 1,400 t/d, various fibre cleaning equipment, and a spray water treatment system for the production of various board grades
Toscotec to install a Steel Yankee Dryer on PM11 to replace an existing cast iron cylinder.
Runtech
Link
Link
Link
two vacuum systems for two tissue machines Link
Valmet to install a Valmet IQ Quality Control System (QCS) at WMU’s pilot paper plant
Link
Andritz to supply pressurised refining system (MDF plant) Link
Andritz to the supply of VIB moisturizing technology for two new décor paper machines
Link
Andritz complete tissue line (PM2) Link
FROM THE PUBLISHERS OF P PAPER TECHNOL OGY INTERNATIONAL ®
Volume 9, Number 1, 2023
COMPANY, SITE SUPPLIER
Xuan Mai Paper Co., Ltd. Ho Chi Minh City
Vietnam
Xuan Mai China
YueLi Taiwan (OEM)
Yuen Foong Yu Consumer Products Co., Ltd
Chingshui
Taiwan
Zhejiang Jingxing Paperboard Co., Ltd.
China
ORDER DESCRIPTION URL
A.Celli tissue rewinder Link
Projet BV to supply wet end tail cutter (PM4) Link
Projet BV eight tail cutters for the four new paper machines of Nine Dragons Paper
Link
Projet BV tail cutter for new tissue machine (PM10) Link
Valmet IQ Steam Profiler Link
Volume 9, Number 1, 2023
Most journals and magazines devoted to the paper industry contain a mixture of news, features and some technical articles. Very few contain research items, and even fewer of these are peer-reviewed.
This listing contains the most recent articles from three of the remaining specialist English language journals alongside one Korean journal and one Japanese journal, all of which publish original peer-reviewed research:
IPPITA JOURNAL (Peer-reviewed and other)
JAPAN TAPPI JOURNAL (English abstract only)
JOURNAL OF KOREA TAPPI (English abstract only)
NORDIC PULP & PAPER RESEARCH JOURNAL
TAPPI JOURNAL
Notes:
1. JAPAN TAPPI JOURNAL is a members-only journal that contains excellent research articles – abstracts are in English but articles are in Japanese.
2. JOURNAL OF KOREA TAPPI is an excellent open-access research journal –abstracts are in English but articles are in Korean.
The Paper Industry Technical Association (PITA) is an independent organisation which operates for the general benefit of its members – both individual and corporate – dedicated to promoting and improving the technical and scientific knowledge of those working in the UK pulp and paper industry. Formed in 1960, it serves the Industry, both manufacturers and suppliers, by providing a forum for members to meet and network; it organises visits, conferences and training seminars that cover all aspects of papermak ing science. It also publishes the prestigious journal Paper Technology International® and the PITA Annual Review, both sent free to members, and a range of other technical publications which include conference proceedings and the acclaimed Essential Guide to Aqueous Coating
IPPTA JOURNAL, Vol.34(3), 2022
1. A New Approach to Dewatering Black Liquor
2. Alternate Energy-Generating Opportunities in Pulp and Paper Mills
3. Application of Alternate Energy through Generation, Purification & Utilization of Biogas from Pulp & Paper Mill Effluent
4. Artificial Intelligence Revolutionizing Paper Mills to achieve Optimization and Sustainability
5. Circular Economy for Resource Conservation, GHG Emission Reduction and Carbon Sequestration
6. Energy and Water an Innovative approach to Prevent Industrial Pollution in P&P Industries - Anaerobic Digestion
7. Energy and Water Conservation in Paper Industry with Polyamine-Based Boiler Feed Water Treatment
8. Energy Conservation, Cost Reduction & Developing Alternate Source of Energy in Pulp & Paper Sector
9. Energy Efficiency Consideration in Vacuum Systems upgradation
10. Energy Saving through Intelligent Sootblowing: A Case Study
11. Energy-Saving Opportunities in Pulp and Paper Mills
12. Evaluation Study of Lignin Obtained from Pulp and Paper Industries in Rubber Compounds
13. Paper Industries Effluent to CBG / BIOCNG or Higher Profitability & Decarbonisation of The Paper Industry
JAPAN TAPPI JOURNAL, VOL.76(11), November 2022
PULP AND PAPER RESEARCH CONFERENCE
1. Report on the 89th Pulp and Paper Research Conference
2. Retention and Functionalization Mechanisms of Paper Chemicals Based on Their Interactions with Cellulose Fibers in Papermaking Process
3. Development of Oil Repellent for Paper That Doesn’t Rely on Fluorine
4. Determination of pH of Aqueous Extracts in Neutral Region
5. Operating Experience of Canvas Cleaning Equipment
6. Heat Loss Diagnosis and Countermeasure for Steam Piping Reduction of Heat Loss by the Aerogel Insulation Over-Wrapping Method
7. The Latest Fiber Recovery Filter Applied for Pressure Screen
8. Attractive Effect of Long-life UV-LED Lamp on Flying Insects
9. Pulp and Paper Mills in Japan 100 Kanto Mill Ichikawa Hokuetsu Corporation
JAPAN TAPPI JOURNAL, VOL.76(12), December 2022 ENVIRONMENT
1. A Report of the 29th Environmental Conference
2. Basic Principles of Microbubbles and Their Use in Wastewater Treatment
OZAC Wastewater Treatment System
3. Anaerobic MBR for High Organic Wastewater Treatment and Biogas Recovery
4. Forest Management Projects at the J-Credit Scheme
5. Trends of Sustainability for Biofuels and Carbon Neutrality
6. Current Status and Challenges of PCB Waste Treatment, Future Prospects
7. On Pro-Growth Carbon Pricing
8. Regarding The Plastic Resource Circulation Act
9. Supply-chain Scope 1, 2, 3 Emissions Accounting and Trend in Supply Chain Emissions Reduction
10. Introduction of Research Laboratories 148) Laboratory of Fibrous Biomaterials, Chair of Biomaterials Technology, Division of Forest and Biomaterials Science, Graduate School of Agriculture, Kyoto University
11. Research Report - Efficient Removing of CaCO3 by Hydrochlor ic Acid Treatment under pH Monitoring in Paper Sludge Suspension
JAPAN TAPPI JOURNAL, VOL.77(1), January 2023
THE SPECIAL ISSUE OF THE 65TH 2022 JAPAN TAPPI ANNUAL MEETING AT MAKUHARI MESSE, CHIBA
1. ANDRITZ FibreSolve FSV U Pulper for Hard-to-pulping paper
2. The Detrashing Technology by IntensaMaXXTM
3. Development of Online Pulp Color Dirt Observation Equipment
4. Introduction of a Conveyor Bearing Temperature Monitoring System using an Optical Fiber Temperature Sensor
5. Next Generation Preventive Maintenance by The Remote Condition Monitoring
JAPAN TAPPI JOURNAL, VOL.77(2), February 2023
CNF AND HOUSEHOLD PAPER
1. Properties and Application Development of Phosphorylated Cellulose Nanofibers
2. Paper with Antiviral Performance ― An Application of CNF Technology
3. Efforts of the Installation CNF for Racing Car
4. Microporous Membrane with Cellulose Nano-fibers for Li-ion Battery
5. Development and Application of Weather Resistant Wood-paint using Cellulose Nanofibers
6. CNF Dispersion Evaluation by Particle Size Distribution Measurement Using High Resolution Disc Centrifugal Sedimentation Method
7. OnGuard VBX Advance Vibration Monitoring for Improved Yankee Coating Performance
8. Latest Paper Machine Clothing Development for Tissue and Toilet Papers
9. Felt Designs for a Wide Range of Products, from Toilet to Over 40 g Towels
10. A New Approach for Stable Operation of Yankee Coating on Tissue Machines Solutions with Chemical and Digital Tools
11. Application of Fiber Recovery Basket with Screen for Tissue Line
12. The Latest Technology of Double-Drum Winder and KAWANOE Pilot Converting Line
13. Introduction of Research Laboratories (149) Forestry and Forest Products Research Institute, Center for Advanced Materials
14. Research Report - Preparation and Functionalization of Cellulose
Nanofibers/Polymer Composite Particles Using Various Kinds of Core Polymers
15. Pulp and Paper Mills in Japan (101) Tonegawa Division Paper Mill, Rengo Co., Ltd.
JAPAN TAPPI JOURNAL, VOL.77(3), March 2023
PROCESS CONTROL AND AUTOMATION/IOT
1. General Review of 46th Pulp and Paper Process Control Sympos ium
2. Contribution to Carbon Neutrality through Optimization Technology Part II
Challenges and Solutions in Utility Plant Operation Optimization
3. TMEIC Product and Technology that Can Contribute to DX in the Paper Industry
Research Articles
4. Learning from Other Industries, Four Points for Success in Manufacturing DX from an Instrumentation Viewpoint
5. Importance of Data Utilization and Environmental Measures at Manufacturing Shop Floor
6. Visualize and Reduce Fiber Losses by OnView.MassBalance
7. Steps into the Future as Seen in Global Digitalized Plants
8. Toward Data-driven Factory Automation as seen from Recovery Line Optimization
9. Effect of Introducing the Boiler Combustion Control Optimization System
10. Comprehensive Solutions for Utilizing Recycled Paper by KURITA
11. Proposal to Control Color Quality and to Reduce the Loss in the Production Line by High Precision Color Sensor
12. DX Initiatives for In-house Power Generation Facilities
13. Research Report - Pulping of Mitsumata by using Twin Screw Extruder
JOURNAL OF KOREA TAPPI, Vol.54(5), October 2022
1. Development of Domestic Taylor-flow Nanogrinder for Manufacturing Cellulose Nanofiber I : Evaluation of the Physical Properties of Enzyme-Pretreated Cellulose Nanofiber for the Performance Evaluation of a Pilot Scale Taylor-flow Nanogrinder
2. Sequential Modeling of Paper Drying Process to Reduce Thermal Energy Use, Part 2: Simulation Results
3. Properties of Coated Paper Containing Cellulose Nanofibrils as an Additive
4. Development of Shock-Absorbing Packaging Paper Using Bulking Agent
5. Changes in the Properties of Hot Pressing Pulp Molded Products Depending on the Pulp Types and Manufacturing Conditions
6. Characterization of Paper Mulberry Bast Fiber and Cotton Linter Fiber for Nanocellulose Production
7. Morphological Characteristics of Bast Fiber According to the Molecular Phylogenetic Classification of Korean Broussonetia
8. Analysis of Feasibility and Reliability of the Circulation Screen Test Method for Evaluation of Recyclability of Paper Packaging Materials
JOURNAL OF KOREA TAPPI, Vol.54(6), December 2022
1. Characteristics of Color Fastness on the Yellow Natural Dyestuffs According to Accelerated Aging
2. A Study on Pulping of Paper Mulberry Bast Fiber Using the Cooking Liquor Based on Low-Concentration Pyruvic acid-Choline Chloride Deep Eutectic Solvent
3. Study on Manufacturing and Applicability of Natural Adhesive for Paper Craft Using Corn Starch
4. Development of Domestic Taylor-flow Nanogrinder for Manufacturing Cellulose
Nanofiber II : Evaluation of Physical Properties of Carboxymethylated Cellulose Nanofibers Made from Bleached Kraft Pulps
5. Thermodynamic Performance Analysis of New Paper Machine Air Hood Heat Recovery System
1. Biorefinery: Characteristics of potassium hydroxide lignin from corn stalk and dhaincha
2. Biorefinery: Bark from Nordic tree species – a sustainable source for amphiphilic polymers and surfactants
3. Biorefinery: Proposal for the conversion of Eucalyptus urograndis into bioethanol via acid hydrolysis, using the concepts of biorefineries
4. Chemical pulping: Dissolving pulp and furfural production from jute stick
5. Bleaching: The impact of bleaching on the yield of softwood kraft pulps obtained by high alkali impregnation Bleaching and high alkali impregnation impact
6. Paper technology: To improve the disintegration potential of toilet grade tissue paper
7. Paper physics: Mechanical response of paperboard to rapid compression
8. Paper physics: Effect of saturation adsorption of paper strength additives on the performance of paper
9. Paper chemistry: Conservation and enhancement of naturally aged paper using bi-functionalized polyamidoamine (SiPAAOH)
10. Paper chemistry: Study on manufacturing hot water-resistant PVOH coated paper by gas grafting palmitoyl chloride (I) – Penetration of palmitoyl chloride during gas grafting of PVOH-coated paper
11. Paper chemistry: Effect of cellulose fiber gra ft copolymerization with glycidyl methacrylate on the papermaking process retention and drainage aid performance
12. Packaging: Edible film production using Aronia melanocarpa for smart food packaging
13. Recycling: Research on coating modification and application of papermaking Fenton sludge
14. Nanotechnology: Production of cellulose micro/nanofibrils with sodium silicate: impact on energy consumption, microstructure, crystallinity and stability of suspensions: Impact of Na2SiO3 on the properties of cellulose micro/nanofibrils
15. Miscellaneous: Dewatering properties of pulps made from different parts of a Norway spruce (Picea abies)
16. Miscellaneous: Network model for predicting structural properties of paper
1. Editorial: Vipin Varma joins TJ Editorial Board as expert on environmental and sustainability topics
2. Effectiveness of masks in the suppression of COVID-19 cases during the ongoing pandemic in India
3. A new method of studying the fundamental mechanisms involved in pigment liberation from recycle papers
4. Utilization of palm fiber as papermaking materials: Microscopic structure and chemical pulping
5. Research on improving the basis weight measurement accuracy of tissue paper based on PSO-BP neural network
6. Nanocellulose–cationic starch– colloidal silica systems for papermaking: Effects on process and paper properties
7. Effects of orders of addition in nanocellulose –cationic starch– colloidal silica systems for papermaking
TAPPI JOURNAL, November 2022
1. Editorial: The road to sustainable packaging: New research on aqueous barrier coating
2. Review of coating cracking and barrier integrity on paperboard substrates
3. Modeling the influence of rheology on smooth rod coating systems
4. Coatings for sustainable paper-based flexible packaging: Barrier properties and processability
5. Novel test method for measuring defects in barrier coatings
TAPPI JOURNAL, January 2023
1. Editorial: New research signals promising future for wet-end options
2. Using novel DNA methods to achieve higher process efficiency and performance
3. Advanced real-time digital microscopy of foaming processes
4. Chemical addition to wet webs using foam application
5. Z-direction chemical analysis for new application methods
6. Flow rheology of light foams generated from aqueous solutions of polyvinyl alcohol
7. New opportunities in the paper and nonwovens industries with foam-assisted web forming and chemical application
TAPPI JOURNAL, February 2023
1. Editorial: Nonwovens sector provides opportunities for professional and advanced textiles growth
2. Recycling performance of softwood and hardwood unbleached kraft pulps for packaging papers
3. An analytical approach to assess the interrelation of surface properties and softness of tissue paper
4. A fast and non-destructive alternative to the burnout method for paperboard quality inspections using phase-contrast X-ray imaging
5. Mechanistic aspects of nanocellulose –cationic starch–colloidal silica systems for papermaking
6. Setting priorities in CNF particle size measurement: What is needed vs. what is feasible
7. An analytical method to quantitatively determine the amount of polyamide epichlorohydrin (PAE) in paperboard and white water
Volume 9, Number 1 2023
The general peer-reviewed scientific and engineering press consists of several thousand journals, conference proceedings and books published annually. In among the multitude of articles, presentations and chapters is a small but select number of items that relate to papermaking, environmental and waste processing, packaging, moulded pulp and wood panel manufacture. The abstracts contained in this report show the most recently published items likely to prove of interest to our readership, arranged as follows:
Page 2
Page 4
Page 5
Page 6
Page 8
Page 9
Page 10
Page 12
Coating Energy
Environment Fillers
Nano-Science
Packaging Technology
Papermaking
Pulping
Testing
Tissue Waste Treatment
Wood Panel
The Paper Industry Technical Association (PITA) is an independent organisation which operates for the general benefit of its members – both individual and corporate – dedicated to promoting and improving the technical and scientific knowledge of those working in the UK pulp and paper industry. Formed in 1960, it serves the Industry, both manufacturers and suppliers, by providing a forum for members to meet and network; it organises visits, conferences and training seminars that cover all aspects of papermak ing science. It also publishes the prestigious journal Paper Technology International® and the PITA Annual Review , both sent free to members, and a range of other technical publications which include conference proceedings and the acclaimed Essential Guide to Aqueous Coating.
“Electrostatically Complexed Natural Polysaccharides as Aqueous Barrier Coatings for Sustainable and Recyclable Fiber-Based Packaging“, Kai Chi et al, Applied Materials & Interfaces, online, 2023. Driven by the ever-growing awareness of sustainability and circular economy, renewable, biodegradable, and recyclable fiber-based packaging materials are emerging as alternatives to fossil-derived, nonbiodegradable single-use plastics for the packaging industry. However, without functional barrier coatings, the water/moisture vulnerability and high permeability of fiber-based packaging significantly restrain its broader application as primary packaging for food, beverages, and drugs. Herein, we develop waterborne complex dispersion barrier coatings consisting of natural, biodegradable polysaccharides (i.e., chitosan and carboxymethyl cellulose) through a scalable, one-pot mechanochemical pathway. By tailoring the electrostatic complexation, the key element to form a highly crosslinked and interpenetrated polymer network structure, we formulate complex dispersion barrier coatings with excellent film-forming property and adaptable solid-viscosity profiles suitable for paperboard and molded pulp substrates. Our complex dispersions enable the formation of a uniform, defect-free, and integrated coating layer, leading to a remarkable oil and grease barrier and efficient water/moisture sensitivity reduction while still exhibiting excellent recyclability profile of the resulting fiber-based substrates. This natural, biorenewable, and repulpable barrier coating is a promising candidate to serve as a sustainable option for fiber-based packaging intended for the food and food service packaging industry.
"The distribution of poly-DADMAC additive in the inkjet coating layer and its influence on the print quality", J. Jang et al, BioResources, Vol.18(1), 2023. Maximizing the functionality of cationic polydiallyldimethylammonium chloride (poly-DADMAC) additive with minimal dosage in inkjet coatings can contribute to both an improvement in quality and a cost reduction. To do this, it is essential to understand how the cationic additive is distributed in the coating layer and how it affects the print quality. This study presents a three-step investigation to enhance the understanding of the distribution of poly-DADMAC, as well as its effect on inkjet print quality. First, the adsorption behavior of poly-DADMAC on silica pigments was investigated by measuring the surface charge of silica and the adsorption of the cationic additive. Second, the influence of poly-DADMAC on the printability of binder films was investigated. Finally, the effect of poly-DADMAC on the print quality of inkjet paper was examined. The addition of poly-DADMAC improved the print quality of the inkjet paper because of the improved holdout of the negatively charged colorants in the ink.
“Digital twin for energy optimization in the paper drying process based on genetic algorithm and CADSIM Plus”, Yishui Zhang et al, World Scientific Proceedings Series on Computer Engineering and Information Science Machine Learning, Multi Agent and Cyber Physical Systems, 2023. Dryer section is the most energy-intensive part of the papermaking process, and the requirements for energy saving and consumption reduction in the dryer section is increasing with the constraints of the environment and energy. In order to reduce energy consumption, this paper proposes a method for constructing a paper dryer model based on digital twin: using the chemical simulation software CADSIM Plus combined with the dryer mechanism model to build a digital twin model. On this basis, the genetic algorithm is used to optimize its energy consumption. The results show that the optimized drying process parameters can achieve the effect of saving energy and reducing consumption.
“Ca3B2O6-modified papermaking white mud for CaCO3/CaO thermochemical energy storage”, Caili Li et al, Chemical Engineering Journal, Vol.461, 2023. CaCO3/CaO thermochemical energy storage based on concentrated solar power plant is a promising technology because of its high working temperature and energy storage capacity. Papermaking white mud (PWM) from paper mill is a potential CaO-based precursor due to its high content of CaCO 3. Herein, a novel Ca3B2O6-modified PWM was synthesized to examine its thermochemical energy storage performance. The influences of the types and dopant amounts of B2O3 precursors on the energy storage capacity of Ca 3B2O6-modified PWM were discussed. The stable Ca 3B2O6-modified PWM with the mass ratio of CaO to Ca3B2O6 = 88:12 exhibits superior energy storage performance and heat transfer property during CaCO3/CaO cycles. The effective conversion and energy storage capacity of Ca3B2O6-modified PWM are approximately 0.67 and 2129.6 kJ/kg at 31st cycle, respectively, which are 2.48 and 1.76 times as high as those of PWM and pure CaCO3, respectively. The introduction of Ca3B2O6 improves the sintering resistance and thermal conductivity of PWM, resulting in higher cyclic stability and lower decomposition temperature of CaCO3. Ca3B2O6 enhances the basicity and improves the strong basic sites of PWM, which is beneficial for the adsorption of CO 2, leading to greater CO 2 adsorption capacity. Moreover, Ca3B2O6 increases the oxygen vacancy concentration of PWM, which is conducive to the diffusion of O 2– and production of CO32–, further improving energy storage capacity. Hence, Ca3B2O6-modified PWM seems to be a suitable energy storage material for the CaCO 3/CaO process.
“Thermodynamic analysis of a cogeneration system in pulp and paper industry under singular and hybrid operating modes”, Ramadan Hefny Ali et al, Energy, Vol.263 Part E, 2023. In the present study, a thermodynamic analysis of a cogeneration system in a pulp and paper industry under different operating modes i.e., singular and hybrid with a variable ambient temperature is conducted according to actual operating data. For singular operating mode, the power boiler is only employed using natural gas while for hybrid operating mode, the power boiler with the recovery boiler is employed using natural gas and black liquor as main fuels, respectively. The results show that for hybrid operating mode in comparison with the singular one, the thermal efficiency of turbine and condenser is enhanced by 1.36 and 7.7%, respectively while it is reduced by 2.8% for the power boiler. In addition, the overall thermal efficiency under singular and hybrid operating modes is 87.4 and 53.7%, respectively. For hybrid operating mode, the exergy destruction of power boiler decreases by almost 10% compared with that for the singular operating mode. Also, at hybrid operating mode, the soda is recovered with a mass flow rate of 33 tons/hour that is required for the cooking process in the chemical pulp section and additionally the consumption of natural gas in the power boiler is reduced by 11.8%.
“Biological hydrogen production from paper mill effluent via dark fermentation in a packed bed biofilm reactor”, Mahboubeh Namdarimonfared et al, Fuel, Vol.228, 2023. This study assessed the feasibility of continuous hydrogen production in an anaerobic packed bed biofilm reactor (APBR) using paper mill effluent (PME) without any pretreatment or modification. To form a microbial biofilm on supports, the reactor was seeded with a thermal pretreated anaerobic sludge. After the start-up stage, under mesophilic conditions and pH control, the system performance in the case of hydrogen production as biofuel and VFAs as valuable by-products as well as COD removal was investigated at different hydraulic retention times (HRTs) (24, 16, 12, 8, 4, 2 and 1.2 h). The highest hydrogen concentration in the produced gas was 41.5 % obtained at HRT 4 h. The highest hydrogen production rate and yield were 6.21 L H2 d−1 L−1 at HRT 2 h and 0.96 mmol H2 g−1 COD at HRT 8 h, respectively. With decreasing the HRT from 24 to 1.2 h, the OLR was increased
from 27.35 to 547 g COD L −1 d−1 that positively affect the hydrogen production rate for all HRTs except for the shortest HRT. Furthermore, COD removal efficiency was reduced from 25.2 to 6 %. Low value of COD removal efficiency is becaus e of conversion of organic inlet to valuable metabolites such as VFAs in the effluent.
“Chemical and enzymatic deinking efficiency of agricultural and industrial waste fiberbased paper packaging”, Mija Sezun et al, Journal of the Science of Food and Agriculture , Vol.103(3), 2023. Deinking is an important part of paper recycling that involves the removal of ink particles from the paper fibres. This industrial process is important so that the fibres can be recirculated back into paper production, which enables better sustainability as fewer fresh fibres are needed. In this study, we examined five different alternative fibre materials from different agricultural residues and industrial processes for the pilot production of papers. Papers containing fibres from invasive plants (Japanese knotweed), dedicated crops (miscanthus, acacia), agricultural residues (tomato stems), and industrial waste (jute – fibres from coffee bags) were printed with water-based flexo inks and deinked with two separate processes (chemical and enzymes). Mechanical (break and tensile index, breaking length) and optical properties (ISO whiteness, brightness and CIE L*a*b* values) were measured and ink elimination IR700 and deinking efficiency was calculated for the two deinking processes.
“Environmental sustainability perception toward obvious recovered waste content in paperbased packaging: An online and in-person survey best-worst scaling experiment”, Sophie Van Schoubroeck et al, Resources, Conservation and Recycling , Vol.188, 2023. This study explores consumers’ visual sustainability impressions of paper -based packaging that has incorporated obvious waste content. Two research questions were addressed concerning (i) the environmental sustainability perception of noticeable waste content in packaging and (ii) the impact of the presentation format (i.e., online versus in-person surveys) when studying these perceptions. Best-worst scaling experiments were conducted, which made respondents choose the ‘most’ and ‘least’ environmentally friendly package. Packages were designed using paperboard substrates blending either brown linerboard or white hardwood pulp with different recovered waste materials. The results showed that consumers perceive obvious waste-containing packaging as more environmentally friendly than classical packaging (with no visual waste). Samples with a brown base and agricultural waste were perceived as more sustainable compared to white packaging and the use of paper waste. In addition, the presentation format changed respondents’ perception, and should therefore be carefully cons idered when designing surveys.
"Effect of crystal-shaped additives of precipitated calcium carbonate on the whiteness of modified fly ash and hand sheets", P. Liu et al, Bioresources, Vol.18(1), 2023. Fly ash was modified using calcium oxide and carbon dioxide. The morphology of precipitated calcium carbonate was controlled by adding different crystal-shape-form ing additives. Effects of sodium hexametaphosphate, zinc chloride, sodium tetraborate decahydrate, and aluminium chloride on the crystal shape of precipitated calcium carbonate were studied. The effects of crystal-shaped additives of precipitated calcium on the whiteness of modified fly ash and hand sheets were analyzed. The results showed that the addition of ZnCl2 (0.35%) can play a role in coating fly ash well. The coating effect of the acicular, chain, and lamellar precipitated calcium carbonate on the surface of fly ash was slightly less effective than that of globular crystals.
“Preparation of in-situ modified diatomite and its application in papermaking ”, Zhitian Fan et al, Colloids and Surfaces A: Physicochemical and Engineering Aspects , Vol.657 Part A, 2023. In the paper industry, adding fillers can replace plant fibers in pulp, which is beneficial to environmental protection and cost reduction. However, the large-scale use of inorganic fillers can interfere with interfiber bonding, thereby affecting the physical properties of paper. Due to the loss of fillers and paper fibers, the pollution of paper machine white water is aggravated. In order to improve the above situation, diatomite was used as the matrix and modified by Al(OH) 3 in-situ precipitation. In this study, modified diatomite was used as a papermaking filler. Paper properties, retention and the chemical oxygen demand in papermaking wastewater were also evaluated. Th e results show that, compared with the blank control, the modified diatomite filler could effectively improve the retention rate and reduce the pollution of paper machine white water while maintaining the physical strength of the paper. Among them, the fiber retention rate of pulp raw material could reach 98.05% and the chemical oxygen demand content of paper machine white water was 30.10 mg L−1 .
"Enhancing strength properties of recycled paper with TEMPO-oxidized nanocellulose", E. Indarti et al, BioResources 18(1), 2023. Recycled fibers used in the manufacturing of paper and board are associated with strength deficiencies. This study investigated the use of TEMPO-oxidized nanocellulose from oil palm empty fruit bunch (OPEFB-TEMPO) for reinforcing papers made from such fibers. Strength properties of tensile and tear were enhanced with the addition of OPEFB-TEMPO, with strong correlations, as indicated by the R2 values. The reinforcement capability was supported by the scattering coefficientpercent relationship. The only drawback of the nanocellulose addition is that it reduces pulp drainability, which can be minimized by adding drainage aids. Because only a relatively small amount is required, OPEFB-TEMPO has the potential to be used as paper strengthening agent, particularly in the production of low grammage papers.
“Lavender Essential Oil as Antibacterial Treatment for Packaging Paper”, Dimitrina Todorova et al, Coatings, Vol.13(1), 2023. Based on many years of experience, packaging is considered as an inactive barrier that protects materials and goods from environmental factors. The applicability of native chemical additive such as essential oils in wrapping papers can be used in the forms of films, treatments, coatings or others. Essential oils or extracts from different aromatic plants are used as bioactive substances for antimicrobial activity. In this research, lavender essential oil treatment of packaging papers is examined for its inhibition activity under nine microorganisms two Gram-positive bacteria, three Gram-negative bacteria, two yeast and two fungal strains. The effectiveness of the treatment on the structural and strength indicators of the obtained paper samples is monitored. In detail, a five-day examination is conducted on the antibacterial effectiveness of lavender essential oil treatment. Results indicate that the lavender treatment of the obtained packaging paper is successful and the antifungal effect is more pronounced. The antimicrobial efficiency of paper treated with lavender essential oil is between 60 and 90% in the first two hours after treatment and gradually decreases to 40% –50% at the end of the 120 h period. The lavender essential oil treatment of wrapping paper has a promising perspective for preserving products from microbial spoilage and extending their shelf life.
“Research State of Disposable Non-plastic Straws”, Zhang Yuting et al, Paper & Biomaterials, No.4, 2022. The continuous production of disposable plastic s traw places a high demand on global petrochemical resources and a significant environmental burden.
Biodegradable and eco-friendly straws have therefore been studied and produced worldwide. This article briefly introduces the characteristics of paper straws and polylactic acid (PLA) straws, and focuses on edible straws made using, e.g., hydrophilic colloids, zein, and starch. Raw-material selection, preparation methods, advantages, and defects of straws are summarized, to provide a reference for the development and research of ecofriendly straws.
“Effects of precipitated and ground calcium carbonate coating on mechanical properties of fluting paper”, Mustafa Cicekler et al, Pigment and Resin Technology , online, 2023. The purpose of this study is to investigate the effects of a pigment coating on the mechanical properties of fluting paper. Two different calcium carbonate pigments were used in the preparation of the coated color, precipitated calcium carbonate (PCC) and ground calcium carbonate (GCC). Fluting paper produced by recycling waste paper was used as base paper. The effects of PCC and GCC pigments on mechanical properties were compared. Ring crush test (RCT), corrugating medium test (CMT), corrugating crush test (CCT), tensile and burst strength tests were applied to the coated papers, and the results were compared to the mechanical properties of base paper. The tensile and burst indices of the coated papers were found to be higher than base papers about 13.9% and 6.05%, respectively. While the coating process positively affected the RCT and CCT values, it did not show a significant impact on the CMT values. GCC, one of the pigments used in coating colors, had a more effective effect on the mechanical properties of fluting papers compared to PCC. These results suggest that coating of fluting papers has a positive effect on mechanical properties and the use of GCC as a pigment is more effective than PCC.
“A biobased synthesized N-hydroxymethyl starch-amide for enhancing the wet and dry strength of paper products ”, Cornellius Marcello & Adbus Salam, Carbohydrate Polymers, Vol.299, 2023. The aim of this research was to develop a bio-based paper strength agent for the replacement of petroleum-based paper strength agents. Cationic starch was modified with 2-chloroacetamide in aqueous media. The modification reaction conditions were optimized based on the acetamide functional group incorporated into cationic starch. Further, modified cationic starch was dissolved in water and then reacted with formaldehyde to produce N-hydroxymethyl starch-amide. 1 % N-hydroxymethyl starchamide was mixed with OCC pulp slurry before preparing the paper sheet for testing the physical properties. The wet tensile index, dry tensile index, and dry burst index of the Nhydroxymethyl starch-amide-treated paper increased 243 %, 36 %, and 38 %, respectively, compared to the control sample. In addition, comparative studies were done between N-hydroxymethyl starch-amide and commercial paper wet strength agent GPAM and PAE. The wet tensile index of 1 % N-hydroxymethyl starch-amide-treated tissue paper was similar to GPAM and PAE, and 2.5 times higher than the control sample.
“A feasibility study on identification of stickies and their sources in packaging paper mill ”, Zahra Razmpour et al, Iranian Journal of Wood and Paper Research , online, 2023. Sticky contaminants represent one of the biggest technical challenges in the paper recycling process. These contaminants reduce paper strength, cause plugging of wires and felts, and stick to or deposit on machine parts affecting the runnability of the paper machine. In this study, firstly, the sticky deposit of Docter blade dryer blades was subjected to multistage extraction with alcohol, aceton, toluene, and tetrahydrofuran solvents respectively. Then the nature of the resulting material and its physicochemic al properties was investigated with FTIR analysis, GC-MS, TGA, XRF, SEM. The results showed that the
deposite originates from fiber, polymers such as polyvinyl acetate and styrene butadiene, which are components of hot melt adhesives, and fatty acid/resin esters. Fatty acids and resins are the most common organic compounds in stickies deposite. The possible origin of these compounds are chemical substances (saponified fatty acids), deinking steps and some resins and fatty acids used in the formulation of adhesives or more resistant resins and extractive materials related to Cellulose fibers. The observed minerals are mainly calcium, iron, silica and aluminum, which are present in the formulation of fillers and coating pigments during the papermaking process.
“Novel Parameter Identification Method for Basis Weight Control Loop of Papermaking Process”, Shen Yunzhu, Tang Wei & Liu Yungang, Paper & Biomaterials, No.1, 2023. The basis weight control loop of the papermaking process is a non-linear system with timedelay and time-varying. It is impractical to identify a model that can restore the model of real papermaking process. Determining a more accurate identification model is very important for designing the controller of the control system and maintaining the stable operation of the papermaking process. In this study, a strange nonchaotic particle swarm optimization (SNPSO) algorithm is proposed to identify the models of real papermaking processes, and this identification ability is significantly enhanced compared with particle swarm optimization (PSO). First, random particles are initialized by strange nonchaotic sequences to obtain high-quality solutions. Furthermore, the weight of linear attenuation is replaced by strange nonchaotic sequence and the time-varying acceleration coefficients and a mutation rule with strange nonchaotic characteristics are utilized in SNPSO. The above strategies effectively improve the global and local search ability of particles and the ability to escape from local optimization. To illustrate the effectiveness of SNPSO, step response data are used to identify the models of real industrial processes. Compared with classical PSO, PSO with time-varying acceleration coefficients (PSO-TVAC) and modified particle swarm optimization (MPSO), the simulation results demonstrate that SNPSO has stronger identification ability, faster convergence speed, and better robustness.
“Biodegradation Behavior of Starch in Simulated White Water System of Old Corrugated Cardboard Pulping Process”, Guo Jinhuan et al, Paper & Biomaterials , No.1, 2023. Considering the serious barriers/issues induced by the accumulated starch generated in white water system of old corrugated cardboard (OCC) pulping process, large amounts of accumulated starch in white water would be decomposed by microorganisms and could not be utilized, thereby resulting in severe resource wastage and environmental pollution. This study mainly explored the effects of biodegradation/hydrolysis conditions of the two types of starch substrates (native starch and enzymatically (α -amylase) hydrolyzed starch), which were treated via microorganism degradation within the simulated white water from OCC pulping system and their biodegradation products on the key properties were characterized via X-ray diffraction (XRD), Fourier-transform infrared spectroscopy (FT-IR), and gel permeation chromatography (GPC) technologies. The effects of system temperature, pH value, starch concentration, and biodegradation time on starch biodegradation ratio and the characteristics of obtained biodegradated products from the two types of starches were studied. In addition, the effect of α -amylase dosage on the biodegradation ratio of enzymatically hydrolyzed starch and its properties was investigated. It was found that the native starch presented a maximal degradation ratio at a system temperature of 55 and pH value range of 5-7, respectively, the corresponding starch concentration within simulated white water system was 20 0 mg/L. Whereas the enzymatically hydrolyzed starch exhibited a highest degradation ratio at a system temperature of 50 and pH value of 5.5, respectively, and the corresponding starch concentration within simulated white water system was 100 mg/L. It was verified that
native starch is more readily bio-hydrolyzed and biodegradation-susceptive by microorganisms in simulated white water system of OCC pulping process, while the enzymatically hydrolyzed starch exhibits better biodegradation/hydrolysis resistance to the microbial degradation than that of native starch. This study provides a practical and interesting approach to investigate the starch hydrolysis or biodegradation behaviors in white water system of OCC pulping process, which would greatly contribute to the full recycling and valorized application of starch as a versatile additive during paperboard production.
“Paper quality enhancement and model prediction using machine learning techniques ”, T. Kalavathi Devi et al, Results in Engineering, Vol.17, 2023. A machine learning approach demonstrated in the proposed study predicts the parameters involved in paper quality enhancement in real time. To control the steam pressure during paper manufacture, machine learning algorithms have been used to model different parameters such as moisture, caliper, and weight (grammage). The training and testing data sets were obtained to develop several machine learning models through several data from the parameters of the paper-making process. The inputs considered were moisture, weight, and grammage. As a result, the developed model showed better results by showing less execution time, fewer error values such as root mean squared error, mean squared error, mean absolute error, and R squared score. In addition, modeling was carried out based on model interpretation and cross-validation results, showing that the developed model could be a more useful tool in predicting the performance of the steam pressure and input parameters in the paper-making process. A comparison of results shows that the kNearest Neighbor algorithm outperforms the other machine learning techniques. Machine learning is also used to predict the efficiency of steam pressure reduction.
Environmentally Benign Pulping, Pratima Bajpai, Springer, 2023. This book provides the most up-to-date and comprehensive information on the state-of-the-art techniques and aspects involved in environment-friendly pulping technologies. Traditional chemical and semi-chemical pulping processes are not environmentally friendly. Therefore, it has become important to look for alternative approaches to mitigate wastewater emissions in the paper industry, by making more stringent regulations to improve environmental conservation. In response to this problem, new raw materials need to be explored to replace traditional choices and also new pulping processes need to be developed based on less polluting, more easily recovered reagents. This book pr esents new and emerging deep eutectic solvents for lignocellulosic biomass pretreatment, and discusses the effects of deep eutectic solvents on biomass pretreatment and the production of value-added products. It also introduces biotechnological methods of pulping. Biotechnological processes help to make manufacturing processes cleaner and more efficient by reducing toxic chemical pollution and greenhouse gas emissions. Given its scope, this book is of interest to applied chemists, foresters, chemical engineers, wood scientists, along with engineers and researchers involved in the pulp and paper industry as a valuable reference.
“The Influence of Potassium Hydroxide Concentration and Temperature on Pulp Characteristics and Cow Dung-Based Paper Performance”, Xiangjun Yang et al, Journal of Natural Fibers, Vol.20(1), 2023. This paper deals with the study of the chemical composition of cow dung and the paper-making from cow dung. With the insight into such data, we considered the effect of cooking temperatures and the potassium hydroxide concentration on paper performance. The relationship between cow dung fiber, such as
morphology, chemical composition, crystallization, and chemical state structure, and paper performance were studied. Meanwhile, the mechanical performance of cow dung paper and the degradation of cow dung paper in soil were investigated in this work as well. At 100°C, the residue from cooking cow dung decreased and stabiliz ed. Fiber yield in cow dung peaked at 10% KOH concentration. The lignin-hemicellulose C=O bonds were completely broken making the material softer and looser. At 42 °SR Schopper-Riegler’s Degree (SR) pulping, the polymerization was 1126, and the average fiber length and width were 1245 μm and 18.3 μm. Cow dung paper had the best mechanical performance at 42 °SR of 2.48 KPam2/g burst index, 4.83 mNm2/g tear index, and 26.72 Nm/g tensile index, respectively. This work demonstrates that cellulose fiber, extracted from cow dung, is suitable for paper applications and provides new insight into cow dung recycling.
“Fast characterization of in-plane fiber orientation at the surface of paper sheets through image analysis”, Paulo A.N. Dias et al, Chemometrics and Intelligent Laboratory Systems , Vol.234, 2023. The in-plane fiber orientation distribution has a decisive impact on paper mechanical and dimensional properties (e.g., tensile stiffness, hygroexpansion). It is usually estimated offline through relatively expensive bench instrumentation such as diffusion-based optical methods and ultrasonic devices. In this work we present an alternative methodology that is fast, portable, inexpensive and able to provide the complete surface polar fiber orientation profile. The proposed technology combines an image acquisition setup, consisting of a digital camera with a low angle illumination system, with the gradient-segmentation method (GSM), a robust image analysis algorithm. This camera-GSM methodology presented high internal consistency, accurately identifying the angles of samples subjected to known rotations at the imaging step. The methodology also produced comparable results to the TSO (tensile stiffness orientation) technique, used as reference. The methodology is easily transferable to plant operation, including for the online assessment of fiber orientation.
“Torsional and compression loading of paperboard packages: Experimental and FE analysis”, Gustav Marin, Packaging Technology and Science, Vol.36(1), 2023. The present study investigates torsional and compressive loading of a paperboard package. Finite element (FE) analyses simulating the tests were performed to improve understanding of the stresses and deformations in the paperboar d during loading. A simple experimental characterization of the necessary material properties could be performed to represent the multi-ply paperboard as a single-ply structure. The results from the single-ply model were compared with a laminate model, and the differences between the models were small. Comparing experimental and FE simulations of box compression and torsion showed that the FE models could accurately predict the response curves. However, in the simulations, there was an overprediction of the maximum compressive force and maximum torque, which was expected since geometrical imperfections and the heterogeneous internal structure of the material were not accounted for in the material model or the FE model. Local yield lines formed at the onset of non-linearities in the package load –displacement curves. Therefore, the strength of the paperboard affects the maximum compressive strength and maximum torque, and the bending stiffness of the paperboard only had a minor effect. When a first local maximum was reached, the number of FE that reached the failure stress increased exponentially. The simulations also showed that box compression was not an effect of package height, but higher packages had a lower maximum torque.
"Converting operations impact on tissue paper product properties – A Review", J. Costa Vieira et al, BioResources, Vol.18(1), 2023. Tissue paper is deep-rooted in our daily life because of its different types of products that allow various applications. Tissue paper is a low grammage paper that is mainly characterized by softness, tensile strength, liquid absorption, and elasticity. These characteristics are essential when producing products such as toilet paper, kitchen rolls, hand towels, napkins, and facials. The tissue paper production involves two stages: formation of the tissue paper sheet itself and its converting into different finished products. Converting is characterized by several operations, namely: unwinding, winding, embossing, lamination, perforation, cutting, packaging, and palletizing. The most impacting operation is the embossing, which consists of marking a pattern on the paper sheet by applying pressure, with the intent to produce papers more aesthetically pleasing to the final consumer and/or a way to identify a particular brand. Also, it affects final properties, increasing the liquid absorption capacity and bulk but reducing softness and tensile strength. Converting is complex and has a huge impact on the finished products properties. In this review, the authors explored the different steps of converting and how they impact the different properties of finished tissue products.
“Chitosan Superabsorbent Biopolymers in Sanitary and Hygiene Applications”, Peenal Arvind Mistry et al, International Journal of Polymer Science , Vol.2023. The consumption of diapers and sanitary products has constantly been rising. Several problems are associated with using chemical-based sanitary products, which are difficult to degrade easily and cause nappy rash and bacterial infections in babies. Therefore, there is an increasing shift towards natural-based sanitary products because of their biodegradability, non-toxicity, and biocompatibility. Several studies are being carried out in which researchers have incorporated natural polymers, such as cellulose, starch, alginate, and xantham gum for producing superabsorbent materials. Chitosan (CS) is one such natural polymer that exhibits anti-microbial activity because of the functional groups present in its structure. Moreover, it is also easily available, biodegradable, and non-toxic. This review mainly focuses on CS’s properties and several approaches to synthesizing natural polymer-based superabsorbent products, such as sanitary pads and diapers. It also briefly discusses the diversified applications of CS as a biopolymer in the cosmetic, medical, food, and textile industries. In addition, this study implies using CS as a superabsorbent biopolymer in the manufacturing and producing sanitary products for women and children. Due to the excellent water retention capacity, swelling ability, and anti-microbial activity exhibited by CS can be considered a potential candidate for producing superabsorbent biopolymers.
“Microbiotechnology-Based Solutions for Removal and Valorization of Waste in Pulp and Paper Industry”, Nada Verdel et al, in Biorefinery for Water and Wastewater Treatment , Springer, 2023. The pulp and p aper (P&P) industry is an important industrial sector and the third largest producer of industrial wastewaters in the world. Although the industry has attempted to reduce water consumption by completely enclosing their processes, the water (whitewater) cycles and release of pollutants into the environment, this current and past water treatment solutions have failed it to reach their goals. Bioaugmentation of systems for wastewater treatment is an evolving microbiologically-based strategy with a high potential for industrial use. Use of specific microorganisms can help remove even the most resistant organic additives and transform large amounts of the readily available waste compounds, but has a minimal impact on the environment and the reduction of treatment costs. The classical state-of-the-art microbiological treatment approaches and
their drawbacks are discussed and the advanced treatment solutions based on cell aggregation and immobilization to engineer artificial microbial communities capable of degrading or transforming a wide repertoire of wastewater components are presented. We describe how the natural properties of microbiological agents can be exploited and present several possibilities showing how microbes can degrade persistent pollutants or transform natural polymers like cellulose, hemicellulose and lignin into novel added-value compounds.
“Pulp and Paper Wastewater Treatment with Bottom Ash Using Jar Test ”, Dian F. Pisceselia et al, Journal of Ecological Engineering, Vol.24(1), 2023. Wastewater generated from pulp and paper production still contains pollutants and contaminants, so appropriate and economical materials are needed to reduce pollutants by using adsorbents from bottom ash. This study examines the characteristics of bottom ash and pulp and paper wastewater, the effect of stirring time, stirring speed, and adsorbent activation temperature on decreasing environmental parameters of wastewater. The synthesis of bottom ash as an adsorbent was carried out by heating at 100 and 200 °C for 1 hour. The wastewater treatment process with maximum yield occurs at a stirring speed of 100 rpm for 50 min. The use of bottom ash without heating as an adsorbent in the pulp and paper wastewater treatment process has reduced TSS 77.5%, COD 85.72%, chloride 26.9%, TDS 1143 ppm, and EC 2180 s/cm, which have met the environmental quality standards.
“Consequential life-cycle assessment of treatment options for repulping reject from liquid packaging board waste treatment ”, Md. Musharof Hussain Khan et al, Waste Management, Vol.115, 2023. Liquid packaging board is one of the highly demanded packaging mediums for liquid food and beverages, generating substantial waste each year. Even though the fibre part of the liquid packaging board is recycled through a repulping process, the plastic and aluminium are usually used f or energy recovery and as alternative raw materials in cement factories. This practice reduces the life span and economic value of plastic and aluminium, which does not fit within a circular economy. The plastic and aluminium from liquid packaging board waste can be recycled mechanically and chemically. This study used the consequential life-cycle assessment method to compare the environmental impact of the recovery options of rejected materials from liquid packaging board waste treatment. Four scenarios were established: (1) energy recovery by waste incineration, (2) composite pallet production by mechanical recycling, (3) plastic pallet production by mechanical recycling, and (4) plastic pallet production by chemical recycling. The study showed that when the consumed energy was supplied from renewable sources, plastic pallet production by mechanical recycling process had the lowest environmental impact, and energy recovery by waste incin eration had the highest impact. A sensitivity analysis revealed that composite pallet production by mechanical recycling process showed the best impact if the energy was sourced from the average production mix, and plastic pallet production by chemical recycling had the lowest impact when mechanically recycled plastic substituted for 0%, 30%, and 50% of virgin plastic. These results should be of interest to liquid packaging board manufacturers and other related stakeholders.
“Ionic resource recovery for carbon neutral papermaking wastewater reclamation by a chemical self-sufficiency zero liquid discharge system”, Yangbo Qiu et al, Water Research, Vol.229, 2023. Papermaking industry discharges large quantities of wastewater and waste gas, whose treatment is limited by extra chemicals requirements, insufficient resource recovery and high energy consumption. Herein, a chemical self-sufficiency zero liquid discharge (ZLD) system, which integrates nanofiltration, bipolar membrane electrodialysis
and membrane contactor (NF-BMED-MC), is designed for the resource recovery from wastewater and waste gas. The key features of this system include: 1) recovery of NaCl from pretreated papermaking wastewater by NF, 2) HCl/NaOH gener ation and fresh water recovery by BMED, and 3) CO 2 capture and NaOH/Na2CO3 generation by MC. This integrated system shows great synergy. By precipitating hardness ions in papermaking wastewater and NF concentrate with NaOH/Na 2CO3, the inorganic scaling on NF membrane is mitigated. Moreover, the NF-BMED-MC system with high stability can simultaneously achieve efficient CO 2 removal and sustainable recovery of fresh water and high-purity resources (NaCl, Na2SO4, NaOH and HCl) from wastewater and waste gas without introducing any extra chemicals. The environmental evaluation indicates the carbon-neutral papermaking wastewater reclamation can be achieved through the application of NF-BMED-MC system. This study establishes the promising of NF-BMEDMC as a sustainable alternative to current membrane methods for ZLD of papermaking industry discharges treatment.
WOOD PANEL
“Effect of crack length on fracture behavior of particleboard”, Y. Wang & A.C. Konukcu, Bioresources, Vol.18(1), 2023. The effect of crack length on the fracture behavior of particleboard was investigated using the single-edge-notched bending (SENB) test method under mode I loading. The initial slope (kinit), critical stress intensity factor (KIC), specific fracture energy (Gf), and brittleness number were calc ulated for five different crack length/specimen width (a/W) ratios varying from 0.1 to 0.9 at intervals of 0.2. The results show that the fracture properties were significantly higher for specimens with an a/W ratio of 0.1 than for the others. However, for the critical stress intensity factor and specific fracture energy, there were no significant differences among the a/W ratios of 0.3, 0.5, and 0.7 where the crack tip was placed in the core layer of the particleboard. In general, as the a/W ratio decreased, the stiffness of the material increased, and the specimens with an a/W ratio of 0.1 showed brittle behavior. However, there was no statistically significant difference between a/W ratios of 0.5 and 0.7.
"Wood fibre recapture from process water during wet-forming of fiberboard: Process modelling with environmental and economic assessment", A. Vititnev et al, BioResources, Vol.18(1), 2023. This article presents the rationale for modelling the process of internal recapture of wood fibre from wastewater in fibreboard production using conventional refining methods and a new refiner disc design. New experimental studies to obtain mathematical dependencies for confirming the possibility of reusing cellulosic fines in comparing conventional and new refiner discs for fibreboard production are presented. Models reflecting the internal reuse of cellulosic fines from wastewater were developed. In this article, for comparative assessment of the efficiency of the proposed technologies, an environmental and economic assessment of cellulosic fines in modelling the process of its obtainment in fibreboard production was performed.
"Cantilever plate mid-span patch method for dynamically testing the in-plane Poisson's ratio of oriented strand board", Y. Zou et al, BioResources, Vol.18(1), 2023. A cantilever plate span-to-span patch method was proposed and demonstrated for dynamic testing of OSB Poisson’s ratio with high testing accuracy, simplicity, ease of implementation, and effectiveness. It is based on the patch method with zero transv erse stress equal to the cantilever plate. Its effectiveness was verified by the four-point bending method and the patch strain gauge method with zero transverse stress. The simulation and theoretical analysis showed that the relative errors of OSB longitudinal and transverse Poisson’s ratios dynamically tested by the span-in patch method and the patch method with zero
transverse stress were within ±3.8%. The OSB longitudinal and transverse Poisson’s ratios dynamically tested by the span-in patch method were in good agreement with those tested by the four-point bending method. Thus, the method is applicable to the cantilever plates with l/b= 5 to 6, b/h = 4 to 10, and l/b = 4, b/h = 7 to 10 for cantilevered plates, etc.
“Production and evaluation of lightweight particle board using expanded polyurethane foam”, Babak Nosrati et al, Iranian Journal of Wood and Paper Science Research , online, 2023. In recent years, the most important challenge for wood-based compact producers has been an increasing demand for a variety of wood materials, raw material prices, and rising transportation costs. On the other hand, the use of lightweight elements in the manufacture of decoration and furniture has received much attention. The present study aimed at evaluating the effect of different levels of two variables on the size and amount of expanded polyurethane chips in the production of lightweight composite particle boards. To this end, the size of polyurethane particles at three levels (10, 5, and 15 mm) and their amount at four levels (10, 5, 0, and 15%) were chosen as research variables, and the amount of adhesive consumption, press pressure, board thickness, and final density were considered as fixed factors. The results showed that flexural strength, the flexural modulus of elasticity, internal adhesion, and thickness elongation incr eased significantly with increasing the size of polyurethane particles in the middle lay er of the board, but the effect of size was not significant on the water absorption of the samples. Also, increasing the percentage of polyurethane in the middle layer increased the mechanical properties and improved the physical properties compared to the control sample, and it had the largest effect on the internal adhesion of the samples.
“Experimental study on bending properties of bamboo-wood composite beams with different tectonic patterns ”, Zichen Zhang & Zhenyu Qiu, Polymer Testing, Vol.118, 2023. This study investigated the mechanical properties of bamboo-wood composite beams by conducting four-point bending static load tests on eight laminated beams. It was shown that a new bamboo-wood composite material was obtained by laminating denser laminated bamboo to the surface of timber panels employing hot pressing. Failure of the beams was mainly due to interlaminar shear damage and brittle fracture at the bottom. The test results showed that the polyurethane and epoxy binders ensured good interlaminar bonding properties. In the same adhesive specimen, the increase in the number of bamboo panels increased the ultimate load-carrying capacity of the bamboowood composite beams. The predicted load capacity using the equivalent section calculation method agreed well with the experimental results and was effective for assessing the mechanical properties of bamboo-wood composite laminated beams.