—
          Lämpötila ja lumiolot vaihtelivat joulukuussa
          — Ilmastonmuutos supistaa vääjäämättä ikirouta-alueita —
          
    12/2022
        12/2022
          Pääkirjoitus — 3
          Lämpötila ja lumiolot vaihtelivat joulukuussa — 4
          Sääkehitys joulukuussa — 6
          Joulukuun säätapahtumia maailmalta — 7 Ikiroudan sulaminen, vaikutukset ja sopeutumistoimet — 8
          Itämeri — 12 Arktiset alueet — 13 Kasvihuonekaasupitoisuudet Suomessa — 14 Tilastoista poimittua — 15
          Lämpötiloja ja sademääriä joulukuussa — 16 Joulukuun kuukausitilasto — 18 Joulukuun tuulitiedot — 19 Lämpötilan viikkoennusteet — 20 Summary of December 2022 — 21
          Julkaisussa olevat havaintotiedot on tarkastettu päivittäin. Tiedoissa on puutteita, jotka korjataan havaintojen lopullisen tarkastuksen aikana. Täsmälliset tiedot kaikilta Suomen havaintoasemilta ovat käytössä viimeistään 1,5 kuukautta jälkikäteen ja ladattavissa osoitteesta https://ilmatieteenlaitos.fi/havaintojen-lataus
          Lainatessasi lehden sisältöä muista mainita lähde.
          JOULUKUUN SÄÄ JA TILASTOT: https://ilmatieteenlaitos.fi/joulukuu
          ILMASTOKATSAUS
          24. vuosikerta
          ISSN: 2341-6408
          DOI: 10.35614/ISSN-23416408-IK-2022-12-00
          Ilmestyy noin kuukauden 20. päivänä
          JULKAISIJA
          Ilmatieteen laitos PL 503 00101 Helsinki
          www.ilmastokatsaus.fi ilmastokatsaus@fmi.fi Vaihde: 029 539 1000
          PÄÄTOIMITTAJA
          Hilppa Gregow
          TOIMITUS
          Tiina Ervasti Ilari Lehtonen Hada Ajosenpää Anna Luomaranta
          KANNEN KUVA Tiina Ervasti ULKOASU Marko Myllyaho
          © Ilmatieteen laitos
          2 | ILMASTOKATSAUS 12/2022 SISÄLTÖ
        
              
              
            
            Ikirouta sulaa
          Ilmatieteen laitos on pitkään osallistunut hankkeisiin, joissa selvitetään ilmastonmuutoksen vaikutuksia ja sopeutumisen painopisteitä arktisella alueella. Viimeaikaiset ulkoministeriön rahoittamat niin kutsutut IBA-hankkeet ovat keskittyneet vuoroin metsäpaloihin ja mustaan hiileen, vuoroin lumeen ja jäähän ja tällä kertaa muun muassa ikiroutaan. Se sulaa.
          
    Tässä Ilmastokatsauksessa esitämme päätöksentekijöille ja suurellekin yleisölle suunnatun selkokielisen faktapaketin siitä, mitä tutkimus kertoo ikiroudan sulamisesta ja mitä suosittelemme nimenomaan ikiroudan osalta. Tällaisia päätöksenteon tueksi tarkoitettuja niin sanottuja Policy Brief -artikkeleita on usein julkaistu muun muassa Valtioneuvoston kanslian hankkeista. Tämä on ensimmäinen kerta, kun Policy Brief -artikkeli julkaistaan Ilmastokatsaus-lehdessä.
          Ajankohtaisilla ilmastonmuutokseen ja sopeutumiseen liittyvillä asioilla on kuluneilla viikoilla liikuttu myös eduskunnan kuulemisissa, joissa on käsitelty muun muassa sopeutumisen ja sen systemaattisen seurannan tulevia painopisteitä Suomen ilmastotoimissa. Vastaavasti erilaisissa Suomen Akatemian hankkeissa on keskusteltu intensiivisesti myös koulutuksen ja osaamisen kehittämisestä. Uutisena voisi kertoa myös, että juuri hyväksytyn uuden Climate University -kurssin, nimeltään ”Living with Changing Climate”, pilotointi alkaa maaliskuussa.
          Ikiroutaan ja routaan palatakseni, näkymät myös tämän talven jatkolle ovat Suomessa lauhat. Katsauksen viikkoennusteemme sivulla 20 kertovat, että lauhat olosuhteet ovat jatkumassa helmikuun loppuun.
          HILPPA GREGOW Tutkimusprofessori
          
          PÄÄKIRJOITUS
        Routaan palatakseni, näkymät myös tämän talven jatkolle ovat Suomessa lauhat
          ILMASTOKATSAUS 12/2022 | 3
        
    62 cm 103,4 mm Kuukauden ylin ja alin lämpötila -34,2 °C
        Kevojärvi, 13.12. +7,0 °C Kumlinge kk, 31.12. 4 | ILMASTOKATSAUS 12/2022
        Kuukauden suurin lumensyvyys, Vihti, Hiiskula, 13.12. Kuukauden suurin sademäärä, Siuntio, Sjundby.
        Utsjoki,
        
              
              
            
            Lämpötila ja lumiolot vaihtelivat joulukuussa
          Joulukuun alkupuoli oli tavanomaista kylmempi, mutta loppukuusta oli lauhaa. Jouluksi osui kuitenkin kylmä sääjakso. Osaan Etelä-Suomea satoi itsenäisyyspäivän jälkeisellä viikolla kymmeniä senttejä lunta.
          Joulukuun keskilämpötila oli suurimmassa osassa maata 0–2 astetta vertailukauden 1991–2020 keskiarvoa alempi. Osassa Itä-Suomea oli kuitenkin vähän tavanomaista leudompaa. Suhteellisesti ottaen leudointa oli Kuusamon seudulla, missä kuukauden keskilämpötila oli asteen verran tavanomaista korkeampi. Sitä vastoin Ahvenanmaalla, Etelä-Pohjanmaalla ja päälaen Lapissa oli paikoin reilut kaksi astetta normaalia kylmempää.
          Kylmä säätyyppi vallitsi joulukuun alkupuolella aina kuukauden 17. päivään asti, jonka jälkeen lounaasta alkoi virrata maahamme lauhaa ilmaa, ja kuukauden lopun ajan sää pysyi joulun seutua lukuun ottamatta leutona.
          Joulukuun sademäärä vaihteli maan eri osissa pitkän ajan keskiarvon molemmin puolin. Osassa Etelä- ja Itä-Suomea sekä Lapin keskiosissa satoi selvästikin tavanomaista enemmän, mutta Länsi-Suomessa sateet jäivät pääosin tavanomaista vähäisemmiksi. Suomenlahden rannikon läheisyydessä joulukuun sademäärä kohosi noin 80–100 mm:n välille, ja kuukauden suurin sademäärä, 103,4 mm, mitattiin Siuntion Sjundbyssä. Myös Virolahden Koivuniemessä satoi 103,3 mm.
          Joulukuu oli tavanomaista pilvisempi kuukausi. Vain Uudellamaalla ja Lounais-Suomessa aurinko paistoi edes
          yli 10 tuntia, eniten Maarianhaminassa, missä paistetta kirjattiin 27,5 tuntia.
          ETELÄ-SUOMESSA SATOI RUNSAASTI LUNTA
          Joulukuun alkaessa Venäjältä ulottui Suomeen korkeapaineen alue. Koko maassa oli heikkoa pakkasta ja enimmäkseen pilvipoutaa.
          Itsenäisyyspäivän jälkeisellä viikolla Pohjolan ylle muodostui laaja matalapaineen alue, ja etenkin Uudellamaalla sekä Kymenlaaksossa saatiin hyvin runsaita lumisateita. Erityisen sakeasti lunta satoi 7.–8.12. ja 12.–13.12. Jo 7.–8. päivien lumisateiden jälkeen itäisen Suomenlahden rannikolla lunta oli paikoin yli 30 senttiä, mutta Uudellemaalle illalla 12.12. iskenyt pyry toi vielä parikymmentä senttiä lisää lunta. Niinpä 13.12. Uudenmaan sisäosissa ja Hämeessä oli vuodenaikaan nähden harvinaisen paljon lunta. Vihdin Hiiskulassa lumensyvyydeksi mitattiin 62 cm, ja myös Hyvinkäällä ja Lohjalla lunta oli yli puoli metriä.
          Joulukuun puolivälissä mitattiin myös kuukauden alimmat lämpötilat. Kuukauden alin lämpötila oli Utsjoen Kevojärvellä 13.12. mitattu -34,2 °C. Etelä-Suomessa sää oli yleisesti kylmimmillään 16. päivän aamuna, jolloin
          pakkasta oli paikoin yli 20 astetta. Pohjanmaalla oli niin ikään yli 20 asteen pakkasia 15.12., mutta osassa Itä-Suomea lämpötila ei runsaan pilvisyyden takia päässyt laskemaan juurikaan -15 asteen alapuolelle.
          JOULUNA OLI PAKKASTA, MUTTA UUDEKSIVUODEKSI SÄÄ LAUHTUI
          Joulun aluspäivinä lounaasta virtasi lauhaa ilmaa ja Etelä-Suomen lumipeite painui kasaan. Jouluksi sää kuitenkin kylmeni, ja aatonaaton lumisateet varmistivat valkoisen joulun koko maassa. Niin jouluaattona kuin joulupäivänä oli osittain selkeää ja koko maassa pakkasta. Enontekiöllä pakkanen kiristyi jouluaattona 30 asteeseen, mutta Lapin eteläpuolella joulunajan pakkaslukemat pysyivät melko maltillisina.
          Joulun jälkeen sää lauhtui uudestaan. Uudenvuodenaattona lounaasta virtasi erityisen lauhaa ilmaa, ja vuosi vaihtui hyvin leudossa säässä. Kumlingessa mitattiin uudenvuodenaattona myös kuukauden ylin lämpötila, 7,0 °C.
          Lounaissaaristossa ja -rannikolla oli vuodenvaihteessa myös lumetonta, kun taas Itä- ja Pohjois-Suomessa lunta oli yleisesti 30–50 cm.
          Ilari Lehtonen
          
          KUVA: TIINA ERVASTI ILMASTOKATSAUS 12/2022 | 5  KUUKAUSIKATSAUS
        7.12. Joulukuun alussa Venäjän korkeapaine ulottui Skandinavian ylle, mutta itsenäisyyspäivän jälkeen Pohjois-Euroopan yläpuolelle muodostui laaja matalapaineen alue. Etenkin Etelä-Suomessa saatiin useana päivänä runsaita lumisateita. Melko kylmää ilmaa oli virrannut Keski-Eurooppaan asti. 14.12. Pohjois-Euroopan yllä oli edelleen joulukuun puolivälissä täyttyvä matalapaineen alue ja kylmää ilmaa. Suomen paksuimmat hanget löytyivät Uudenmaan sisäosista, missä lumensyvyys oli paikoin reilut puoli metriä. Selkeillä alueilla pakkanen kiristyi nopeasti. 22.12. Joulun alla lounaasta oli virrannut lauhaa ilmaa Etelä- ja Keski-Suomeen ja etelässä lumipeite hupeni vauhdilla. Jouluksi lauha ilma väistyi kuitenkin Suomen itäpuolelle ja lämpötila laski koko maassa selvästi pakkaselle.
          31.12. Keski-Euroopassa vuosi päättyi harvinaiseen lämpöaaltoon, ja myös Lounais-Suomessa lämpötila nousi uudenvuodenaattona lauhassa lounaisvirtauksessa yli 5 asteeseen. Pohjois-Suomeen sitä vastoin pyrytti lisää lunta.
          
    
    
    
    Teksti: Ilari Lehtonen
          6 | ILMASTOKATSAUS 12/2022 SÄÄKEHITYS JOULUKUUSSA
        Kuvat ovat Ilmatieteen laitoksen säätilanneanalyysejä ajanhetkiltä 12 UTC eli klo 14 Suomen normaaliaikaa (kesäaikana klo 15).
          MERKITTÄVIMPIÄ SÄÄTAPAHTUMIA MAAILMALLA JOULUKUUSSA 2022
          MAAPALLON KESKILÄMPÖTILA
          ARKTINEN MERIJÄÄ
          Arktisen merijään laajuus oli mittaushistorian seitsemänneksi pienin.
          ISO-BRITANNIA
          POHJOIS-AMERIKKA
          Joulukuu oli viilein sitten vuoden 2013.
          YHDYSVALLAT
          Kuukauden sademäärä oli viidenneksi suurin joulukuussa mitattu.
          HAVAIJI
          Joulukuu oli mittaushistorian kymmenenneksi lämpimin.
          KARIBIAN SAARET
          Joulukuu oli viilein sitten vuoden 2011.
          ETELÄ-AMERIKKA
          Joulukuu oli mitatuista neljänneksi lämpimin.
          Joulukuu oli vuoden 2022 ainoa kuukausi, jolloin kuukauden keskilämpötila oli Isossa-Britanniassa tavanomaista viileämpi.
          NEW YOR K Joulukuun lopulla raivonnut talvimyrsky toi Buffaloon erittäin suuren määrän lunta ja vaati yli 20 kuolonuhria.
          AFRIKKA
          Joulukuu oli mittaushistorian toiseksi lämpimin ja jakaa sijan vuoden 2016 kanssa.
          EUROOPPA Joulukuu oli mittaushistorian kymmenenneksi lämpimin.
          AASIA
          Suuressa osassa Keski-Aasiaa mitattiin joulukuussa tavanomaisia tai hieman tavanomaista viileämpiä lämpötiloja. Koko Aasian alueella joulukuu oli kuitenkin keskimääräistä lämpimämpi.
          FILIPPIINIT Rankkasateet ja sitä seuranneet tulvat vaativat yli 50 kuolonuhria ja ajoivat yli 50 000 ihmistä kodeistaan.
          OSEANIA
          Joulukuu oli viilein yli kymmeneen vuoteen.
          ANTARKTIKSEN MERIJÄÄ
          Antarktisen merijään laajuus oli joulukuussa mittaushistorian toiseksi pienin.
          KESKILÄMPÖTILAN POIKKEAMA JOULUKUUSSA 2022 JAKSON 1991–2020
          KESKIARVOSTA MAAILMALLA (VASEMMALLA) JA EUROOPASSA (OIKEALLA).
          LISÄTIETOA
          Surface air temperature anomaly for December 2020
          (Data: ERA5.  Reference period: 1981-2010.  Credit: C3S/ECMWF)
          https://www.ncdc.noaa.gov/sotc/global/202212 https://climate.copernicus.eu/climate-bulletins
          
    
    
    
    Lähde: NOAA/NCDC
          6
          4
          2
          0
          11 °C
          -2
          -4
          -6
          Joulukuun 2022 keskimääräinen maa- ja merialueiden pintalämpötila oli vuonna 1880 alkaneen mittausjakson kahdeksanneksi korkein. Europe -11
          Copernicus Climate Change Service Suomennos: Ilmastokatsaus-toimitus
          -12 -6 -4 -2 0 2 4 6 12 °C Surface
        -12 -6 -4 -2 0 2 4 6 12 °C Surface
        Date created: 2023-01-03
        air temperature anomaly for December 2022 (Data: ERA5. Reference period: 1991-2020. Credit: C3S/ECMWF)
        air temperature anomaly for December 2022 (Data: ERA5. Reference period: 1991-2020. Credit: C3S/ECMWF)
        Date created: 2021-0103
        ILMASTOKATSAUS 12/2022 | 7  JOULUKUUN SÄÄTAPAHTUMIA MAAILMALTA
        
              
              
            
            Ikiroudan sulaminen, vaikutukset ja sopeutumistoimet
          
    8 | ILMASTOKATSAUS 12/2022
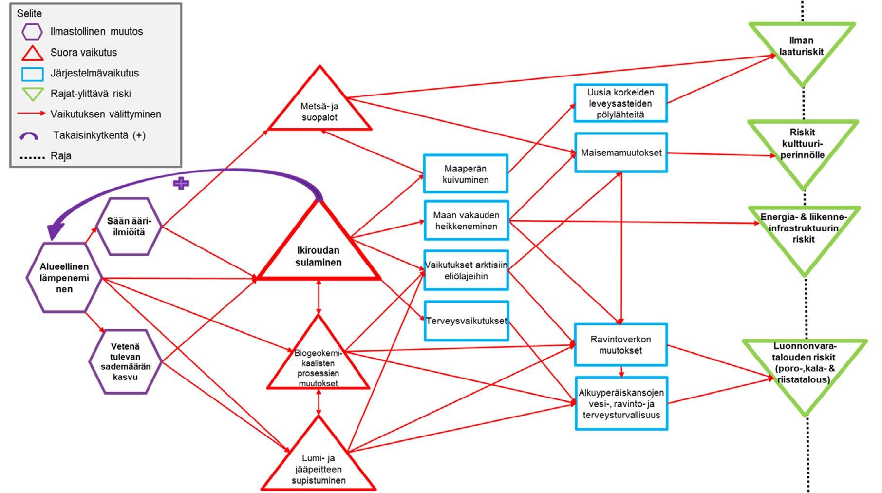
        Ilmastonmuutoksesta johtuva nopea lämpötilan nousu arktisilla alueilla supistaa ikirouta-alueita vääjäämättä. Tässä esitämme tiiviin koosteen ikiroudan sulamiseen liittyvistä kysymyksistä Meinanderin ym. (2022, IBA-hanke) laatiman katsauksen1 pohjalta ja kiteytämme avainviestit arktiselle politiikalle.
          Ikiroudan sulamisella on monenlaisia suoria ja epäsuoria vaikutuksia ilmastoon, luontoon, talouteen, rakennettuun ympäristöön sekä ihmisen terveyteen ja hyvinvointiin. Suunnitelmallisilla toimilla arktiset maat voivat rajoittaa sulamisen kielteisiä vaikutuksia. Sopeutuminen vaatii myös innovatiivisia ratkaisuja esimerkiksi infrastruktuurin turvaamiseksi.
          
    IKIROUTAA ESIINTYY ARKTISELLA ALUEELLA, MUTTA SE VOI SULAA NOPEASTI
          Ikirouta-alueilla maa- ja kallioperän lämpötila on pysyvästi 0 °C tai kylmempi vähintään kahtena peräkkäisenä vuotena. Ikirouta-alueella pintakerros voi kesän aikana lämmetä sulamispisteen yli ja mitä lämpimämpää on, sitä syvemmälle tämä ns. aktiivikerros ulottuu. Ikirouta sulaa, kun maaperän lämpötila on kauttaaltaan yli 0 °C.
          minen on poikkeuksellisen nopeaa. Ensimmäinen merkki muutoksista on maaperän lämpötilan nousu. Vaikka maaperä säilyy jäätyneenä, kylmimmilläkin alueilla on havaittu aiempaa korkeampia lämpötiloja. IPPC:n kokoamien mallitarkastelujen mukaan 20 % ikirouta-alueesta voi sulaa äkillisesti, jos globaali ilmaston lämpeneminen etenee nykyisessä nopeassa tahdissa.2 Suurin osa sulamisesta johtuu ilmastonmuutoksesta, mutta esimerkiksi huonosti suunnitellut rakenteet ja mineraalivarojen hyödyntäminen voivat kiihdyttää ikiroudan tuhoutumista.
          IKIROUDAN SULAMINEN VAIKUTTAA LAAJASTI ARKTISELLA ALUEELLA JA SEN ULKOPUOLELLA
          Ikiroudan sulamisen vaikutukset ovat moninaiset (kuva 1). Välittömät vaikutukset ovat paikallisia, kun maan kantavuus heikkenee. Talot ja muu infrastruktuuri voivat pahimmillaan tuhoutua. Näkyviä välittömiä vaikutuksia ovat myös perinteisten Kuva 1. Ikiroudan sulamisen syyt ja vaikutusketjut1
          On tunnistettu alueita mm. Siperiassa, Grönlannissa ja Huippuvuorilla, joissa ikiroudan sula-
          KUVA: OUTI MEINANDER
        ILMASTOKATSAUS 12/2022 | 9  IKIROUTA POLICY BRIEF
        kulkureittien muutokset erityisesti kesäaikaan, kun sulaminen johtaa tulvimiseen tai sulamisvesijärvien muodostumiseen. Muutokset veden kierrossa voivat näkyä laajoilla alueilla ja haitata erityisesti perinteisiä elinkeinoja, mutta myös teollista luonnonvarojen hyödyntämistä.
          Ikiroudan sulaminen voi johtaa osin vaikeasti hahmotettaviin terveysvaikutuksiin. On tarkasteltu mahdollisuuksia, että ikiroudan sulaminen johtaa uusiin pandemioihin,3 mutta toistaiseksi todennetut terveysvaikutukset ovat olleet paikallisia. Ikiroudan sulaminen kiihdyttää myös yleisesti ilmastonmuutosta arktisella alueella ja aiheuttaa sitä kautta myös terveysvaikutuksia, mukaan lukien henkisen terveyteen kohdistuvia vaikutuksia, jotka ilmenevät ympäristömuutoksen aiheuttaman stressin seurauksena. Ikiroudan sulaminen voi myös johtaa ilmassa olevan pölyn määrän kasvuun, mikä heikentää ilman laatua muuten äärimmäisen puhtailla alueilla.
          Ikiroudan sulamisen vaikutukset pohjoisiin ekosysteemeihin ovat moninaiset ja vaihtelevat alueellisesti. Vedenkierron muutokset ja jäätymisen ja sulamisen vuodenaikaiset vaihtelut muuttavat eri lajeille sopivien elinympäristöjen esiintymistä ja laajuutta. Suomessa palsasoiden häviäminen on arvioitu yksipuolistavan elinympäristöjä, mikä voi näkyä myös esimerkiksi muuttolintujen kannoissa. Elinympäristöjen muutokset heijastuvat myös monien muiden lajien vuodenaikaiseen kantojen vahvuuteen ja vaelluskäyttäytymiseen, mikä vaikeuttaa erityisesti perinteisiä uusiutuviin luonnonvaroihin perustuvia elinkeinoja ja murtaa niiden kulttuurista perustaa.
          Ikiroudan sulamisen vaikutukset ulottuvat kauas arktisen alueen ulkopuolelle. Tämä johtuu arktisen alueen globaaleista yhteyksistä ja vaikutusten moninaisuudesta (kuva 1). Osa riskeistä toteutuu fyy-
          sisesti arktisella alueella, mutta monet heijastuvat taloudellisten tai muiden yhteiskunnallisten yhteyksien takia laajasti muuhun maailmaan. Ikiroudan sulamisen takaisinkytkennät mm. maaperän kasvihuonekaasupäästöjen lisäämisen kautta vaikuttavat suoraan ilmastonmuutoksen kehitykseen. Myös tietoisuus arktisen alueen ikiroudan sulamisesta muokkaa maailmanlaajuisesti käsitystä ja ymmärrystä ilmastonmuutoksen merkityksestä.
          SOPEUTUMISTOIMILLA VOIDAAN RAJOITTAA OSAA VAIKUTUKSISTA
          Sopeutuminen ikiroudan sulamiseen voi tapahtua monella eri tasolla ja tavalla. Toimilla arktisilla alueilla voidaan vain rajoitetusti vaikuttaa sulamisen juurisyihin. Tärkein toimi on luonnollisesti luopuminen fossiilisten energialähteiden hyödyntämisestä erityisesti arktisilla alueilla, jossa hyödyntäminen kiihdyttää ilmastonmuutosta myös mm. mustan hiilen päästöjen kautta.
          Varsinaiset ikiroudan sulamiseen liittyvät sopeutumistoimet voidaan luokitella seuraaviin ryhmiin.
          
    1) Tekniset ratkaisut muuttavat rakenteita siten, että ne kestävät maaperän vakauden muutokset ja välttävät siirtämästä lämpöä maaperään.
          2) Käyttäytymisen muutokset ottavat huomioon uuden tilanteen ja hyödyntävät tietoa ja teknologiaa siten, että ikiroudan sulamisen haittavaikutukset minimoituvat. Tämä on olennaista erityisesti alkuperäiskansojen perinteisten elinkeinojen ylläpitämiseksi.
          3) Organisaatioiden käytäntöjen ja resurssien muutokset voivat hyödyntää uusia teknologisia ratkaisuja ja kohdentaa voimavaroja toimiin, joilla tuetaan myös sopeutumista käyttäytymisen
          Kuva 2. Sopeutuminen ikiroudan sulamiseen eri keinoin ja eri tasoilla. Vihreät pyöristetyt neliöt kuvaavat toimia, joissa muutokset tapahtuvat vähitellen ja joissa pitkäjänteinen työ mm. investointien suuntaamisessa on tärkeä. Siniset soikiot kuvaavat sopeutumisen osa-alueita, joissa tietoisuuden kasvattaminen, vuorovaikutus eri tahojen välillä ja neuvottelut toimien suuntaamisesta ovat keskeisellä sijalla.1
          10 | ILMASTOKATSAUS 12/2022 IKIROUTA POLICY BRIEF
        kautta, esimerkiksi perustamalla uusia tietopalveluita, joiden avulla voidaan viestiä ikiroudan sulamisen riskeistä ja turvallisista kulkureiteistä.
          4) Sääntelyn ja muun ohjaavan politiikan kehittäminen. Ohjauksen avulla voidaan vahvistaa sopeutumiskykyä ja esimerkiksi rakentamisen standardien avulla voidaan varmistaa, että infrastruktuuri kestää myös sulamistilanteita sekä että rakentaminen ei itsessään kiihdytä sulamista.
          Sopeutumistoimet ovat sidoksissa toisiinsa (kuva 2). Tehokas ja vaikuttava sopeutuminen edellyttää, että eri toimet tukevat toinen toisiaan. Muuttuva tilanne vaatii myös olosuhteiden seuraamista ja uusien innovatiivisten ratkaisujen kehittämistä. Tämän mahdollistamiseksi tarvitaan myös strategista sopeutumisen suunnittelua sekä systemaattista arviointia.
          Sopeutumistoimien laajalaisuuden vuoksi olisi perusteltua laatia ikiroudan sulamisen sopeutumisstrategia Arktisen neuvoston puitteissa. Se olisi luonnollinen jatke AMAPin työlle4 ja loisi alustan eri maiden ja toimijoiden keskinäiselle oppimiselle ja vuorovaikutukselle haittavaikutusten minimoimiseksi.
          
    LÄHTEET
          1. Meinander, O. ym., 2022: Permafrost Thaw and Adapting to its Multiple Effects in the Arctic. Teoksessa: Heininen, L. ym. (toim.). Arctic Yearbook 2022: The Russian Arctic: Economics, Politics and Peoples. Akureyri, Islanti: Arctic Portal, ISSN 2298-2418, p. 215-231, saatavilla https://arcticyearbook.com/.
          2. IPCC, 2019: IPCC Special Report on the Ocean and Cryosphere in a Changing Climate [Pörtner, H.-O. ym. (toim.)]. Saatavilla https://www.ipcc.ch/ srocc/.
          3. Evengård, B. ym., 2021: Healthy ecosystems for human and animal health: Science diplomacy for responsible development in the Arctic: The Nordic Centre of Excellence, Clinf.org (Climate-change effects on the epidemiology of infectious diseases and the impacts on Northern societies). Polar Record, 57, E39, doi:10.1017/S0032247421000589
          4. AMAP, 2021: Arctic Climate Change Update 2021: Key Trends and Impacts - Summary for Policy-makers.
          Kirjoittajat: Mikael Hildén1, Outi Meinander2, Eeva Kuntsi-Reunanen2, 1Suomen ympäristökeskus (Syke), 2Ilmatieteen laitos, IBA-Ikirouta projekti (no. PC0TQ4BT-25)
          
              
              
            
            Avainviestit
          1. Ikiroudan sulaminen vaikuttaa laajasti ja monin tavoin luontoon ja elämään arktisella alueella ja heijastuu myös arktisen alueen ulkopuolelle.
          2. Sulamisen haittavaikutuksia on mahdollista lieventää sopeutumistoimilla, joiden tulee ottaa huomioon, että ikiroudan sulaminen ja sen seuraukset ilmenevät eri tavoin eri alueilla.
          3. Sopeutumistoimien suunnittelun tueksi olisi perusteltua laatia Arktisen neuvoston puitteissa yleinen sopeutumisen strategia, joka loisi kehykset sopeutumistoimille ja saattaisi yhteen arktisen alueen eri toimijoita ja asiantuntijoita kehittämään innovatiivisia ratkaisuja vastaamaan ikiroudan sulamisen haasteisiin.
          IKIROUTA POLICY BRIEF
        STOCK ILMASTOKATSAUS 12/2022 | 11
        KUVA: ADOBE
        Ilmatieteen laitos on tuottanut Itämeren pintalämpötila- ja jääanalyysit Marine Copernicuksen aineistosta. Keskiarvot on laskettu päivittäisistä arvoista. Jäällisen alueen rajana pidetään jään 15 %:n peittävyyttä. Asemakohtaiset kuvaajat perustuvat Ilmatieteen laitoksen mareografihavaintoihin.
          
    
    
    
    
    KESKIMÄÄRÄINEN ITÄMEREN PINTALÄMPÖTILA JA JÄÄTILANNE
          Meriveden keskimääräinen pintalämpötila joulukuussa 2022 (vas.) ja pintalämpötilan poikkeama jakson 1991–2020 keskiarvosta (oik.). Pintalämpötilan havaitut päiväkeskiarvot joulukuussa 2022 on esitetty yhdeksältä asemalta. Jääanalyysi kuvaa jäätilanteen kuukauden keskiarvoa, ja jään klimatologia kuvaa jäällisen alueen keskimääräistä rajaa jaksolla 1991–2020.
          MERIVEDEN KORKEUS
          HAMINA PITÄJÄNSAARI
          
          
    PETÄJÄS
          
          PIETARSAARI LEPPÄLUOTO
          
          
    HELSINKI KAIVOPUISTO
          
          Meriveden korkeus suhteessa teoreettiseen keskivedenkorkeuteen joulukuussa 2022. Kuvaajissa on esitetty mareografeilla tunneittain mitattu keskimääräinen vedenkorkeus. Keltainen vaakaviiva kuvaa matalan vedenkorkeuden varoitusrajaa.
          
    FÖGLÖ DEGERBY
          RAUMA
          12 | ILMASTOKATSAUS 12/2022 ITÄMERI
        KEMI AJOS
          ARKTISEN MERIJÄÄN LAAJUUS JA POIKKEAMA TAVANOMAISESTA JOULUKUUSSA
          Arktisella alueella merijään laajuus oli joulukuussa keskimäärin 12,2 miljoonaa neliökilometriä, joka on noin 3 % vähemmän kuin vuosien 1991–2020 joulukuun keskiarvo. Jääpeite oli 1979 alkaneella satelliittihavaintojen aikakaudella joulukuussa mitatuista kahdeksanneksi pienin. Jääpeitteen laajuus oli lähellä samaa tasoa kuin se on ollut useana muunakin joulukuuna vuoden 2015 jälkeen. Kuitenkin jäätä oli selvästi laajemmalla alueella kuin vuonna 2016, jolloin joulukuun jääpeite oli ennätyksellisesti 7 % tavanomaista pienempi.
          Jäätilanne arktisella alueella oli joulukuussa samansuuntainen kuin marraskuussa. Arktinen merijääpeite oli pääsääntöisesti tavanomaista pienempi kolmella eri alueella pohjoisella Barentsinmerellä Huippuvuorten ja Franz Joosefin maan välissä, läntisellä Karanmerellä sekä Tšuktšinmerellä. Pohjoinen Barentsinmeri ja läntinen Karanmeri pysyivät enimmäkseen jäättöminä. Pohjoisen jäämeren muilla alueilla oli pääsääntöisesti tavanomainen määrä tai hieman tavanomaista enemmän jäätä, vaikkakin samaan aikaan Pohjoisen jäämeren keskiosien lämpötilat ovat olleet hieman tavanomaista lämpimämpiä.
          Arctic sea ice concentration for December 2022
          Arctic sea ice concentration for December 2022
          Average concentration Anomaly
          
    
    Average concentration 100 Anomaly
          Merijään keskimääräinen peittävyys arktisella alueella joulukuussa 2022. Värillinen viiva kuvaa jäällisen alueen keskimääräistä rajaa jaksolla 1991–2020, kun jäällisen alueen rajana pidetään jään 15 %:n peittävyyttä.
          Merijään peittävyyden poikkeama arktisella alueella jakson 1991–2020 keskiarvosta joulukuussa 2022.
          LÄHTEET
          ECMWF Copernicus Climate Change Service
          Suomennos: Ilmastokatsaus-toimitus
          -100 -75 -50 -25 0 25 50
        %
        75 100
        Average ice edge December 1991-2020
        Date created: 2023-01-03
        -100 -75 -50 -25 0 25 50 75
        %
        (Data: ERA5. Reference period: 1991-2020. Credit: C3S/ECMWF)
        100
        Average ice edge December 1991-2020
        Date created: 2023-01-03 ILMASTOKATSAUS 12/2022 | 13  ARKTISET ALUEET
        (Data: ERA5. Reference period: 1991-2020. Credit: C3S/ECMWF)
        Kasvihuonekaasuhavainnot ovat alustavia ja voivat vielä muuttua tarkistusprosessin aikana.
          1 kk
          1 vuosi
          Useita vuosia
          (ppm = parts per million, tilavuuden miljonasosa ja ppb = parts per billion, tilavuuden miljardisosa)
          
    Hiilidioksidi- (CO2) ja metaani- (CH4) pitoisuuksien havaitut tuntikeskiarvot viimeisen kuukauden jaksolla (ylin rivi) sekä viimeisen vuoden jaksolla (keskimmäinen rivi) Pallas-Sammaltunturin ja Utön asemilla. Alarivin kuvissa esitetään hiilidioksidipitoisuuden kehitys useamman vuoden ajalta.
          TAUSTATIETOA
          • Hiilidioksidi (CO2) ilmakehässä on peräisin kasvien ja maaperän hengityksestä sekä polttoprosessista ja sementintuotannosta.
          
    
    
    
    
    • Metaanin (CH4) merkittävimmät päästöt ilmakehään tulevat soilta, maakaasun purkautumisesta, märehtijöistä, kaatopaikoilta, riisinviljelystä ja fossiilisten polttoaineiden käsittelystä.
          • LUE LISÄÄ: ilmatieteenlaitos.fi
          PALLAS - SAMMALTUNTURI UTÖ
        14 | ILMASTOKATSAUS 12/2022 KASVIHUONEKAASUPITOISUUDET SUOMESSA
        Merivesi laski hyvin matalalle Suomenlahden rannikolla myöhään illalla 12.12. ja Pohjanlahden rannikolla 13.12. Erityisesti Perämerellä mitattiin hyvin matalia vedenkorkeuksia. Kemissä sivuttiin edellisten 100 vuoden alinta mitattua arvoa, -128 cm teoreettisen keskiveden suhteen. TILASTOISTA POIMITTUA ILMASTOKATSAUS 12/2022 | 15
        HELSINKI, KAISANIEMI JOKIOINEN JOENSUU
          JYVÄSKYLÄ SEINÄJOKI, PELMAA
          SIIKAJOKI, RUUKKI
          UTSJOKI, KEVO SODANKYLÄ
          Joulukuussa 2022 päivittäin mitattu vuorokauden keskilämpötila (°C, musta käyrä), ylin lämpötila (°C, punainen käyrä) ja alin lämpötila (°C, sininen käyrä) sekä vuorokauden sademäärä (mm, siniset pylväät). Lämpötilan tasoitetut vertailuarvot ovat kaudelta 1991–2020. Harmaa käyrä kuvaa vuorokauden keskilämpötilan 50 %:n arvoa eli mediaania, ja harmaa varjostus kuvaa aluetta, jonka sisällä noin 97 % vuorokauden keskilämpötiloista tilastollisesti esiintyy.
          
    
    
    
    
    
    
    
    16 | ILMASTOKATSAUS 12/2022 LÄMPÖTILOJA JA SADEMÄÄRIÄ JOULUKUUSSA
        KESKILÄMPÖTILAN POIKKEAMA VERTAILUKAUDESTA 1991–2020
          
    
    
    
    SADEMÄÄRÄ
          SADEMÄÄRÄ PROSENTTEINA VERTAILUKAUDESTA 1991–2020
          KESKILÄMPÖTILA
        ILMASTOKATSAUS 12/2022 | 17  LÄMPÖTILOJA JA SADEMÄÄRIÄ JOULUKUUSSA
        HAVAINTOASEMA KESKILÄMPÖTILA °C
          PARAINEN UTÖ
          YLIN LÄMPÖTILA °C
          ALIN LÄMPÖTILA °C
          SADEMÄÄRÄ MM
          SUURIN VRKSADEMÄÄRÄ MM
          LUMENSYVYYS 15. PÄIVÄNÄ CM
          2022 1991–2020 2022 PVM 2022 PVM 2022 1991–2020 2022 PVM 2022 1991–2020
          0,9 2,0 6,3 31. -6,8 13. 44,6 57 7,5 9. 11 0
          
    
    JOMALA JOMALABY -2,1 0,4 6,2 31. -16,5 16. 65,4 62 15,7 29. 20 0
          KAARINA YLTÖINEN -3,2 -1,3 6,1 31. -17,7 16. 45,8 68 10,0 29. 12 0
          HELSINKI KAISANIEMI -1,6 -0,7 5,1 31. -13,5 16. 80,4 58 14,2 7. 36 0
          HELSINKI-VANTAAN LENTOASEMA -3,4 -1,9 4,9 31. -19,3 16. 82,5 62 12,4 7. 42 0
          JOKIOINEN ILMALA -4,2 -2,6 4,9 31. -18,8 16. 50,2 51 11,2 23. 24 3
          KOUVOLA ANJALA -3,4 -2,7 3,5 31. -20,9 16. 83,0 64 12,9 12. 42 5
          HEINOLA ASEMANTAUS -3,9 -3,2 4,0 31. -19,8 16. 64,1 50 10,2 7. 30 6
          TAMPERE HÄRMÄLÄ -4,0 -2,7 4,6 31. -20,5 16. 46,9 46 5,9 23. 22 3
          KANKAANPÄÄ NIINISALO -4,4 -3,2 4,2 31. -17,0 15. 58,0 56 8,7 17. 19 3
          JYVÄSKYLÄ LENTOASEMA -5,3 -4,5 3,2 31. -20,9 16. 44,8 50 6,9 20. 15 10 SAVONLINNA PUNKAHARJU -4,6 -4,5 2,0 22. -15,3 15. 56,0 52 8,2 23. 19 12 SEINÄJOKI PELMAA -5,4 -3,4 4,4 31. -22,9 15. 32,0 40 5,4 20. 13 3 KUOPIO MAANINKA -5,3 -5,1 2,7 31. -18,6 14. 45,5 51 6,0 20. 20 12
          LIEKSA LAMPELA -5,5 -6,2 1,7 31. -16,6 12. 37,7 47 5,2 21. 18 12
          SIIKAJOKI RUUKKI -5,9 -5,2 2,3 31. -21,4 15. 41,7 42 6,3 31. 20 10
          SUOMUSSALMI PESIÖ -6,8 -7,6 0,1 31. -18,1 12. 59,5 57 8,8 20. 38 26 ROVANIEMI APUKKA -9,1 -8,6 0,4 6. -28,3 13. 44,2 42 7,4 22. 30 20
          SODANKYLÄ TÄHTELÄ -10,2 -9,6 -1,2 6. -29,2 13. 66,5 41 18,9 16. 28 33 INARI SAARISELKÄ -10,8 -9,7 -2,9 1. -27,9 13. 32,2 38 5,3 26. 31 36 ENONTEKIÖ KILPISJÄRVI -11,6 -10,1 -0,4 2. -32,6 13. 23,4 49 4,8 14. 27 34 UTSJOKI KEVO -12,9 -10,6 0,1 1. -33,0 13. 38,6 28 4,9 6. 24 30
          AURINGONPAISTETUNNIT
          KUUKAUSISUMMA PAIKKAKUNTA 2022 1991–2020
          UTÖ 16,8 26
          MAARIANHAMINA 27,5 TURKU 15,5 24 HELSINKI 11,2 23 JOKIOINEN 12,4 22 KOUVOLA 5,2 14 JYVÄSKYLÄ 0,4 10 SEINÄJOKI - 17 KUOPIO 3,3 OULU 3,3 ROVANIEMI 0,0 SODANKYLÄ 0,0 1 UTSJOKI 0,0 0
          
    
    18 | ILMASTOKATSAUS 12/2022
        JOULUKUUN KUUKAUSITILASTO
        LUMENSYVYYS 15.12. 31.12.
        Tuulitilastoissa on käytetty 10-min keskituulta. Tuuliruusuissa käytetyn aineiston havaintoväli on 10 min ja kovatuuliset päivät -taulukossa 1 min.
          
    
    
    
    PELKOSENNIEMI, PYHÄTUNTURI
          KOVATUULISET PÄIVÄT
          0–1 m/s tyyni 1–4 m/s heikko 4–8 m/s kohtalainen 8–14 m/s navakka 14–21 m/s kova 21– m/s myrsky
          KOTKA, HAAPASAARI
          HELSINKI, HARMAJA HANKO, RUSSARÖ
          PARAINEN, UTÖ
          KÖKAR, BOGSKÄR
          HAMMARLAND, MÄRKET RAUMA, KYLMÄPIHLAJA KRISTIINANKAUPUNKI
          VALASSAARET
          KALAJOKI, ULKOKALLA
          KEMI, AJOS
          Taulukon asemien kovatuuliset päivät (suurin 10 minuutin keskituulen nopeus vähintään 14 m/s) on esitetty oranssilla ja myrskypäivät (vähintään 21 m/s) punaisella värillä. Harmaa väri esittää puuttuvia havaintoja.
          ILMASTOKATSAUS 12/2022 | 19  JOULUKUUN TUULITIEDOT
        PARAINEN, UTÖ KALAJOKI, ULKOKALLA VANTAA, HELSINKI-VANTAAN LENTOASEMA
        HAVAINTOASEMA 1. 2. 3. 4. 5. 6. 7. 8. 9. 10. 11. 12. 13. 14. 15. 16. 17. 18. 19. 20. 21. 22. 23. 24. 25. 26. 27. 28. 29. 30. 31.
        Ennuste on tehty 19.1.2023 ja se perustuu Euroopan keskipitkien sääennusteiden keskuksen (ECMWF) tuottamaan aineistoon.
          
    23.1.–29.1. 13.2.–19.2.
          30.1.–5.2. 20.2.–26.2.
          6.2.–12.2 27.2.–5.3.
          Ennustettu keskimääräinen ilman lämpötila 2 metrin korkeudella (°C) seuraavien kuuden viikon aikana (ylemmät kuvat) ja ennustetun lämpötilan poikkeama (°C) jakson 1999–2018 keskiarvosta (alemmat kuvat).
          20 | ILMASTOKATSAUS 12/2022 KESKILÄMPÖTILAN VIIKKOENNUSTEET JA POIKKEAMAT VIIKOILLE 4–9
        °C °C °C °C
        
              
              
            
            Varying temperature and snow conditions
          The first half of December was colder than usually, but the latter part of the month was mild, except for a few cold days around Christmas. Abundant snowfall occurred in southern Finland before mid-December but most of the snow melted later.
          According to the statistics of the Finnish Meteorological Institute, the mean temperature in December remained in most of Finland 0–2 °C below the longterm average from 1991–2020. In the Åland Islands, South Ostrobothnia, and northernmost Lapland the cold anomaly was locally even more than 2 °C. In Eastern Finland, on the contrary, the mean temperature was slightly higher than usually.
          Cold weather persisted from the beginning of December until the 17th. Then, the latter part of month was milder than usually, except for a few cold days around Christmas.
          However, during the first week of December temperatures remained only mildly below the freezing point due to cloudy, though mostly dry weather. The second week of December saw heavy snowfall in parts of southern Finland, especially in the regions of Uusimaa and Kymenlaakso. Particularly heavy snowfall took place on 7–8 December and a blizzard that hit Uusimaa on the evening of the 12th brought additionally some 20 cm of fresh snow to the region.
          Eventually, a snow depth of 62 cm was measured in Hiiskula, Vihti on the morning of the 13th. More than half a meter of snow was measured also in Hyvinkää and Lohja.
          Also, the coldest temperature of the month, -34.2 °C, was measured on the 13th in Kevojärvi, Utsjoki in the northernmost
          Lapland. In Southern Finland, the coldest temperatures were observed mainly on the morning of the 16th when temperature dropped locally below -20 °C. In general, the coldest period in December took place in the middle of the month.
          On Christmas Eve and Christmas Day temperature remained clearly below the freezing point throughout Finland but otherwise the latter part of December was mild. The mild weather culminated on New Year’s Eve when the highest temperature of the month, 7.0 °C, was measured in Kumlinge in southwestern archipelago.
          Also, most of the snow melted away from southern Finland in late December, though white Christmas occurred in the whole country. But by the end of the year, all snow had melted away from the southwestern archipelago. In eastern and northern Finland, on the other hand, snow depth varied mainly between 30–50 cm in the end of December.
          The precipitation levels varied in December around the long-term average. The highest level of precipitation, 103.4 mm, was measured in Sjundby, Siuntio and in general the highest precipitation levels were observed near the coast of the Gulf of Finland. Also, in central Lapland the precipitation levels were clearly above the average whereas in western Finland they remained mainly below the average.
          Ilari Lehtonen
          
          -34.2 °C
          Kevojärvi, Utsjoki, 13.12.
          +7.0 °C
          Kumlinge parish, 31.12.
          Highest and lowest temperatures
          HIGHLIGHTS:
          DECEMBER 2022
          • December 2022 was the 7th warmest in Europe.
          • Globally, the year 2022 ranks as the 5th warmest year on record.
          • In December, Europe saw wetter-than-average conditions over most of the Iberian peninsula and across other southern and eastern regions up to western Russia.
          • Drier-than-average conditions prevailed in southeast Iberia, the remaining central and eastern regions and parts of Scandinavia.
          Source: Copernicus Climate Bulletin
          ILMASTOKATSAUS 12/2022 | 21  FMI’S MONTHLY CLIMATE BULLETIN – SUMMARY OF DECEMBER 2022
        Ilmatieteen laitos ilmastokatsaus@fmi.fi www.ilmastokatsaus.fi