Y4 Half Lives- Abdullah Al Kazaz

Page 1


Half Lives

Architectural Association AA

Academic year 2022-23

Diploma Unit 4

Climate Peace

John Palmesino and Ann-Sofi Rönnskog

This book was produced by

All rights are reserved. No part of this publication may be reproduced in any form, by print, photoprint, microfilm or any other means without written permission from the copyright holders.

London 2023

Introduction

The central theme of this project lies at the intricate juncture of two seemingly disparate temporalities: the long-drawn-out process of atomic decommissioning and the relentless acceleration of sea level rise due to climate change. These dual timelines, each with profound and irreversible ramifications, lay the foundation for what we term the “Half Lives”

At the core of the Half Lives’ identity are the visible and the invisible, which coalesce in the form of the built environment and the unseen threat of atomic radiation. The physicality of our urban landscapes, often viewed as static and unyielding, stands in stark contrast with the invisible yet pervasive impact of atomic radiation. It is a dynamic interplay that adds a layer of complexity to our understanding of exclusion zones. These zones, traditionally associated with nuclear disasters, expand their significance within the Atomic City context to serve as demarcations of resilience, acting as buffers against both atomic and climatic threats.

The project further delves into the inherent vulnerability of our cities in the face of these dual threats. This scrutiny serves to challenge our very conception of what a city is and how it functions. Is it a static entity, subject to the whims of human intervention and natural disasters, or can it be a dynamic, responsive, and resilient construct, capable of adapting to changing circumstances?

Under the profound influences of atomic radiation and sea level rise, the conventional definition of a city, in both its physical form and functional role, becomes contested. This project therefore aspires to not merely document this transformation, but to actively engage in the discourse around the potential redefinition of our urban landscapes. In doing so, it highlights the necessity for a new paradigm in urban design and architecture, one that integrates the imperatives of building resilience and adaptability into cities.

In the face of these significant, yet fundamentally different, temporal scales of destructive forces, the project underscores the critical need for a cultural redefinition of urban landscapes. As we grapple with the immediate yet unseen threat of radiation and the slow yet relentless creep of sea-level rise, it becomes evident that our strategies must extend beyond the physical domain.

Capturing Transformations

The rapid acceleration of climate change and environmental degradation caused by anthropogenic actions has brought us to the brink of a tipping point, beyond which the Earth’s systems may undergo irreversible changes that could have devastating consequences for life as we know it. This tipping point looms large in our collective future, demanding urgent and decisive action to mitigate the worst impacts of our continued reliance on fossil fuels, deforestation, and unsustainable resource exploitation.

As a result of human activities, the Earth’s average temperature has risen by approximately 1.2°C since the pre-industrial era. This seemingly small increase has already led to more frequent and severe weather events, such as heatwaves, storms, and floods, which have caused significant loss of life, property, and infrastructure. If we continue on our current trajectory, we risk surpassing the 1.5°C threshold of warming, which scientists agree would result in catastrophic consequences for ecosystems, food and water security, and human health.

The ongoing mass extinction event, driven primarily by habitat destruction and pollution, is another sign that we are rapidly approaching a tipping point. As species disappear at an unprecedented rate, the intricate web of life on Earth becomes increasingly fragile, compromising the resilience of ecosystems and the essential services they provide, such as pollination, carbon sequestration, and water purification.

To avert the impending catastrophe, immediate and transformative action is required on a global scale. This involves transitioning to renewable energy sources, promoting sustainable land use practices, and reducing waste and pollution. It also necessitates that governments, businesses, and individuals commit to ambitious climate action, as outlined by the Paris Agreement, to limit global warming to well below 2°C, preferably to 1.5°C, compared to pre-industrial levels.

The consequences of inaction are dire. If we fail to take the necessary steps to prevent the crossing of this climatic and environmental tipping point, we risk witnessing the collapse of ecosystems, widespread species extinction, and the displacement and suffering of millions of people. The legacy of our anthropogenic actions will be a planet transformed beyond recognition, with profound and far-reaching implications for all forms of life.

The Manhattan Project: Rebirth of the City

The Manhattan Project

The Manhattan Project was a top-secret initiative by the United States with the goal of developing an atomic weapon during World War II. The project officially began in 1942, but its roots can be traced back to concerns raised by prominent scientists such as Albert Einstein and Enrico Fermi about the potential for Nazi Germany to develop its own nuclear weapons. Einstein famously sent a letter to President Franklin D. Roosevelt warning of this possibility, which helped catalyze U.S. efforts towards nuclear research.

The Manhattan Project was led by General Leslie Groves of the U.S. Army Corps of Engineers. Dr. J. Robert Oppenheimer, a physicist, was appointed as the director of the Los Alamos Laboratory in New Mexico, where the bomb was to be designed. The project brought together some of the most brilliant scientific minds of the time, including Richard Feynman, Niels Bohr, and many others, who all contributed to the success of the project.

The Manhattan Project was an enormous scientific and industrial undertaking. At its peak, it employed over 130,000 people across multiple locations in the U.S., including Los Alamos, New Mexico; Oak Ridge, Tennessee; and Hanford, Washington. Many of the project’s employees did not fully know the nature of their work due to the project’s highly compartmentalized structure.

The project made several major scientific breakthroughs, most notably the successful design of a working nuclear fission bomb. The scientists at Los Alamos had to overcome numerous challenges, such as devising methods to produce and purify the necessary fissile materials—plutonium-239 and uranium-235—and designing a weapon that could trigger a nuclear chain reaction.

The culmination of these efforts was the Trinity Test on July 16, 1945, which was the world’s first nuclear detonation. The successful test confirmed the viability of the weapon design and signaled the dawn of the nuclear age.

Soon after the Trinity test, two atomic bombs – “Little Boy,” a uranium bomb, and “Fat Man,” a plutonium bomb – were dropped on the Japanese cities of Hiroshima and Nagasaki on August 6 and August 9, 1945, respectively. These bombings played a crucial role in Japan’s decision to surrender, effectively ending World War II.

The Manhattan Project left a profound legacy. It marked the beginning of the nuclear age, shaping the course of history during the Cold War and beyond. It sparked debates about the ethics of nuclear weapons, their use in warfare, and nuclear energy. The project also transformed the scientific landscape, leading to the establishment of national laboratories and a new relationship between science, industry, and government.

Fig. 1- Manhattan Project, ©Wikidata
Fig. 2 - The B-29 Enola Gay gets ready, Manhattan Project, ©AFSOC
Fig. 3 - The Manhattan Project: The Secret That Changed The Course Of History, ©History on the Net
Fig. 4 - Robert Oppenheimer, Manhattan Project, ©Thought Co

Shaping the New City

The Manhattan Project, known for its development of the atomic bomb during World War II, was more than just a scientific endeavor – it was a massive logistical operation that, in a sense, birthed several new cities. These cities, such as Los Alamos in New Mexico, Oak Ridge in Tennessee, and Hanford/Richland in Washington, were built from scratch to house the project’s personnel and their families, and to facilitate the complex research and production efforts needed to create an atomic weapon.

To accommodate the project’s thousands of workers –from world-renowned scientists to construction workers and administrative staff – the Manhattan Project required the creation of fully functional cities virtually overnight. These cities had housing, schools, hospitals, shops, recreation facilities, and everything else a community might need. But they were also hidden from the world, surrounded by fences and guards, absent from maps, and enveloped in a veil of secrecy. Life in these cities was unique, shaped by the duality of a shared mission and a shared secret.

However, with the end of World War II and the completion of the Manhattan Project, these cities faced an uncertain future. The temporary structures built to house workers were not intended for long-term use, and there was the question of whether these cities should continue to exist, and if so, in what form. This was the start of the “rebirth” phase of these atomic cities.

The transition was not easy, and each city charted its own unique course. Los Alamos, the scientific hub of the Manhattan Project, continued its role in nuclear research as the home of the Los Alamos National Laboratory. While its population decreased in the immediate aftermath of the war, it eventually grew, transforming from a temporary military installation into a permanent community.

Oak Ridge, built to enrich uranium for the atomic bomb, faced a more complex transition. While some of its temporary structures were replaced with more permanent buildings, many of its residents lived in substandard housing for years after the war. However, Oak Ridge also continued its scientific work, transitioning from atomic weapons to broader research in physics, chemistry, biology, and medicine at the Oak Ridge National Laboratory.

The Hanford site in Washington had a different trajectory. Its primary function during the Manhattan Project

was to produce plutonium, but after the war, much of the site was decommissioned. While some parts of the Hanford site continued to be used for nuclear research and production during the Cold War, others were left contaminated by radioactive waste. The nearby city of Richland, built to house Hanford workers, continued to grow and diversify its economy.

The rebirth of these cities is a testament to their resilience and adaptability. These cities, born out of an unprecedented global crisis, had to reinvent themselves in the post-war world. They had to navigate the challenges of de-militarization, modernization, and economic diversification, all while grappling with the complex legacy of their role in the Manhattan Project.

These cities also serve as a reminder of the inextricable link between science, technology, and society. They show us how scientific and technological endeavors, such as the Manhattan Project, can shape our cities and communities in profound ways. And they remind us of the need for responsible, ethical stewardship of scientific and technological advancements.

In their rebirth, the cities of the Manhattan Project provide us with valuable lessons about resilience, adaptation, and transformation in the face of change. As we confront the challenges of the 21st century, from climate change to urbanization, we would do well to learn from their experiences.

The Emergence of the Megalopolis

The Manhattan Project was not just a transformative moment in history because of its role in the development of nuclear weapons, but also due to its direct and indirect impacts on the urban landscape of the United States. While the project birthed new cities and communities across the nation, it also had profound effects on the growth and development of the Northeastern seaboard’s megalopolis, an interconnected network of cities and towns stretching from Boston to Washington, D.C.

The Manhattan Project’s influence can be traced back to the initiative’s namesake: Manhattan, New York. The project’s headquarters were located at 270 Broadway in Manhattan, and the borough was home to several key facilities related to the project, including the Substitute Alloy Materials Laboratories and the S-1 Section of the Office of Scientific Research and Development. Manhattan served as the hub for coordinating the massive, nationwide effort to develop the atomic bomb.

However, the project’s impacts extended far beyond Manhattan. The large-scale production and research needs of the project, coupled with its vast funding, contributed significantly to the scientific, economic, and industrial growth in the Northeast. Universities and research institutions, such as the Massachusetts Institute of Technology (MIT), Harvard University, and Johns Hopkins University, were closely involved in the Manhattan Project, deepening their research capacities and contributing to the Northeast’s burgeoning reputation as a center for scientific and technological innovation.

Additionally, the Manhattan Project helped spur the growth of the defense industry in the Northeast, creating a large number of jobs and drawing more people into the region. The demand for workers ranging from scientists to factory workers resulted in an influx of migrants from other parts of the country. This, in turn, stimulated the expansion of cities and suburbs, contributing to the emergence of the Northeast megalopolis.

The significant increase in population and urban development catalyzed by the Manhattan Project also necessitated infrastructural expansion in the Northeast. New roads, public transit systems, and utility networks were constructed or upgraded, helping to bind together the various cities and towns within the megalopolis.

However, it is also important to note the longer-term, indirect effects of the Manhattan Project on the Northeastern seaboard. The project established a precedent for large-scale, government-funded research initiatives. In the post-war period, this model continued to influence American science and technology policy, leading to significant federal investment in research and development – much of which was concentrated in the Northeast.

Furthermore, the network of relationships established during the Manhattan Project between universities, government agencies, and private companies laid the foundation for the region’s thriving innovation ecosystem. Today, this ecosystem continues to drive the Northeast’s economic growth and reinforces its status as a leading hub for technological innovation and entrepreneurship.

In conclusion, the Manhattan Project played a crucial role in the birth and emergence of the Northeastern seaboard’s megalopolis. Its influence can be seen not only in the region’s physical landscape but also in its economic, scientific, and technological fabric. Understanding this history provides important context for the ongoing evolution of the Northeast megalopolis and offers valuable insights for managing and guiding its future growth.

The Megalopolis Northeastern Seaboard

The northeastern seaboard of the United States, often referred to as the Megalopolis or the BosWash (Boston to Washington, D.C.) corridor, is a densely populated region, home to more than 50 million people. This conurbation, encompassing major cities like Boston, New York, Philadelphia, Baltimore, and Washington D.C., forms a central hub of economic, political, and cultural influence, not just within the United States, but globally.

From its earliest days, the northeastern seaboard has been the gateway for immigrants entering the United States, making the region a vibrant and diverse cultural mix. It hosts some of the world’s most renowned institutions of higher education, healthcare centers, technology hubs, and financial markets. The region contributes a significant portion of the U.S. GDP and is pivotal to the national economy.

However, the region’s proximity to the Atlantic coastline makes it highly susceptible to the impacts of climate change, particularly sea level rise. With the Atlantic Ocean to the east and extensive river systems crisscrossing the region, many communities in the BosWash corridor are vulnerable to flooding from sea level rise and storm surges. Moreover, the infrastructure in these cities, including roads, bridges, subways, and utilities, is aging and not designed to handle the increased flood risk associated with climate change.

Sea level rise is not a distant threat for this region; it is a present-day reality. The relative sea level in the Chesapeake Bay, for example, is rising at twice the global average rate due to subsidence and the melting of the Greenland ice sheet. In New York City, sea levels have risen by more than a foot since 1900, nearly twice the global average. This rise has increased the frequency and intensity of coastal flooding, even in the absence of storms.

One key aspect of the northeastern seaboard that warrants specific attention in this context is its reliance on nuclear energy. The region hosts a considerable number of nuclear power plants, many of which are located near the coastline. These include the Indian Point Energy Center in New York, the Pilgrim Nuclear Power Station in Massachusetts, and the Oyster Creek Nuclear Generating Station in New Jersey. As sea levels continue to rise, these facilities face an increased risk of flooding and other climate-related hazards.

Moreover, some of these nuclear plants are aging and

were not designed with climate change in mind. While many have implemented safety upgrades and other protective measures, the threat of sea level rise presents a significant challenge. Flooding could potentially disrupt cooling systems and power supplies, leading to severe accidents. Furthermore, the storage of spent nuclear fuel at these sites presents additional risks.

The case of the Fukushima Daiichi nuclear disaster in 2011, when a tsunami triggered by an earthquake resulted in a nuclear meltdown, serves as a stark reminder of what can go wrong when nuclear facilities are exposed to extreme coastal flooding. While the northeastern seaboard is not prone to tsunamis, the risk of flooding from sea level rise and storm surges presents similar challenges.

Mitigating these risks requires a comprehensive approach that includes both adaptation and mitigation strategies. This could involve implementing physical defenses, such as sea walls and flood barriers, upgrading infrastructure to make it more resilient to flooding, and potentially even relocating certain facilities further inland.

On the mitigation front, reducing greenhouse gas emissions is crucial to slow the rate of sea level rise. This involves transitioning to more sustainable forms of energy, improving energy efficiency, and investing in carbon capture and storage technologies. Despite the challenges associated with nuclear power, it remains a low-carbon source of energy that can contribute to these mitigation efforts.

However, if the northeastern seaboard is to continue relying on nuclear energy, it must address the risks associated with sea level rise. This could involve investing in newer, safer nuclear technologies that can withstand the impacts of climate change, as well as developing strategies for the safe storage and disposal of spent nuclear fuel.

The images hover above the Megalopolis region and extends further out to covering more of the eastern seaboard of the US.

Using the US Government’s public state & county databases, The thin yellow lines borders different states.

Using the US Government’s public infrastructure databases, the white lines show the network of primary roads, also allowing us to understand which areas throughout the seaboard are crtical in vulnerability (denser regions of roads) with respect to potential destruction.

From the same database provided, another layer of infrastructure- public transport routes- it is imperative to acquire awareness to the denser infra-areas.

The set of a smaller and a larger ring represent the 16km radiation through tangible goods exclusion zone, and the 80km radiation through aerosol zone respectively, established by the NRC. These exclusion zones are active for reactors from Generation II to Generation IV, and does not include future modular reactors.

To also understand where would sea level rise be potentially problematic with respect to the location of reactors and the extension of the exclusion zones, water bodies have been highlighted in lime-green.

Through research, and although not officialized by regulating authorities, it is promising that the exclusion zone for small modular reactors (SMRs) should not exceed 50% of the current exclusion zone dimensions, hence, the new set of smaller rings represent this. Infrastructure that is not overlapped with the small rings are the same infrastructure that overlaps with the current 16 & 80km exclusion zones.

This quick mapping and representative study show the promising potential of integrating SMRs within the “Half Lives”’s urban fabric.

Half Lives

Our cities are arenas of unceasing transformation, shaped by the complex interplay of social, economic, and environmental forces. However, the advent of climate change, coupled with the legacy of the atomic age, has introduced new dynamics that are reshaping our urban landscapes in ways that we are just beginning to comprehend. This project, titled “Half Lives,” seeks to explore a city fundamentally influenced by these transformative forces: the invisible threat of atomic radiation, the accelerating rise in sea levels, and the creation of exclusion zones.

Atomic radiation, while invisible to the naked eye, has a profound and lasting impact on the environments it contaminates. From the nuclear disasters of Chernobyl and Fukushima, we have seen the creation of exclusion zones – areas rendered uninhabitable due to radiation. These zones, once bustling with life, stand today as ghostly reminders of the destructive potential of atomic energy.

At the same time, we are witnessing an accelerating rise in sea levels, a tangible manifestation of our changing climate. Sea level rise is particularly concerning for coastal cities, which are confronting the very real possibility of significant parts of their urban fabric being submerged in the not-so-distant future.

Both these phenomena are playing out on timescales that challenge our conventional understanding of urban change. The concept of half-lives – the time required for a quantity to reduce to half its initial size – is intrinsically linked to both atomic decay and the accelerating pace of sea level rise. The former follows a process of exponential decay over a half-life, while the latter is currently rising at a pace that approximates the inverse of a half-life curve, signaling a rapid escalation.

The city of “Half Lives” is thus positioned at this unique intersection, where the temporalities of atomic decay and sea level rise converge. It encapsulates a built environment subject to the slow violence of radiation and the creeping threat of inundation. It is a city defined by its boundaries of human habitation, dictated by the invisible lines of radiation safety and the ever-shifting contours of rising seas.

Yet, despite these overwhelming challenges, “Half Lives” is not a city resigned to its fate. It embodies the resilience of human communities and their unyielding desire to adapt and survive. This resilience is encapsulated in the concept of an architectural framework

designed to respond to the realities of “Half Lives.”

This proposed framework borrows from the very characteristics that define the city. It recognizes that, just as atomic radiation and sea levels operate on differing timescales, so too must our built environments be capable of adapting at multiple temporal rhythms. It proposes architecture that is not static but dynamic, capable of changing over time, responding to evolving conditions, and resilient in the face of both sudden and gradual transformations.

It envisages structures that can accommodate rising water levels, employing principles of buoyancy, mobility, and adaptability. It imagines spaces that can be quickly evacuated in response to spikes in radiation levels, and safely inhabited once levels subside. It seeks to integrate the exclusion zones into the urban fabric, transforming them from sites of abandonment to spaces of resilience and remembrance.

Crucially, the framework places humans at its core. It seeks to create a city that safeguards its inhabitants, not only in terms of their physical safety but also their psychological well-being and social cohesion. It strives for a city where the lines of exclusion do not become lines of division, but markers of shared histories, challenges, and aspirations.

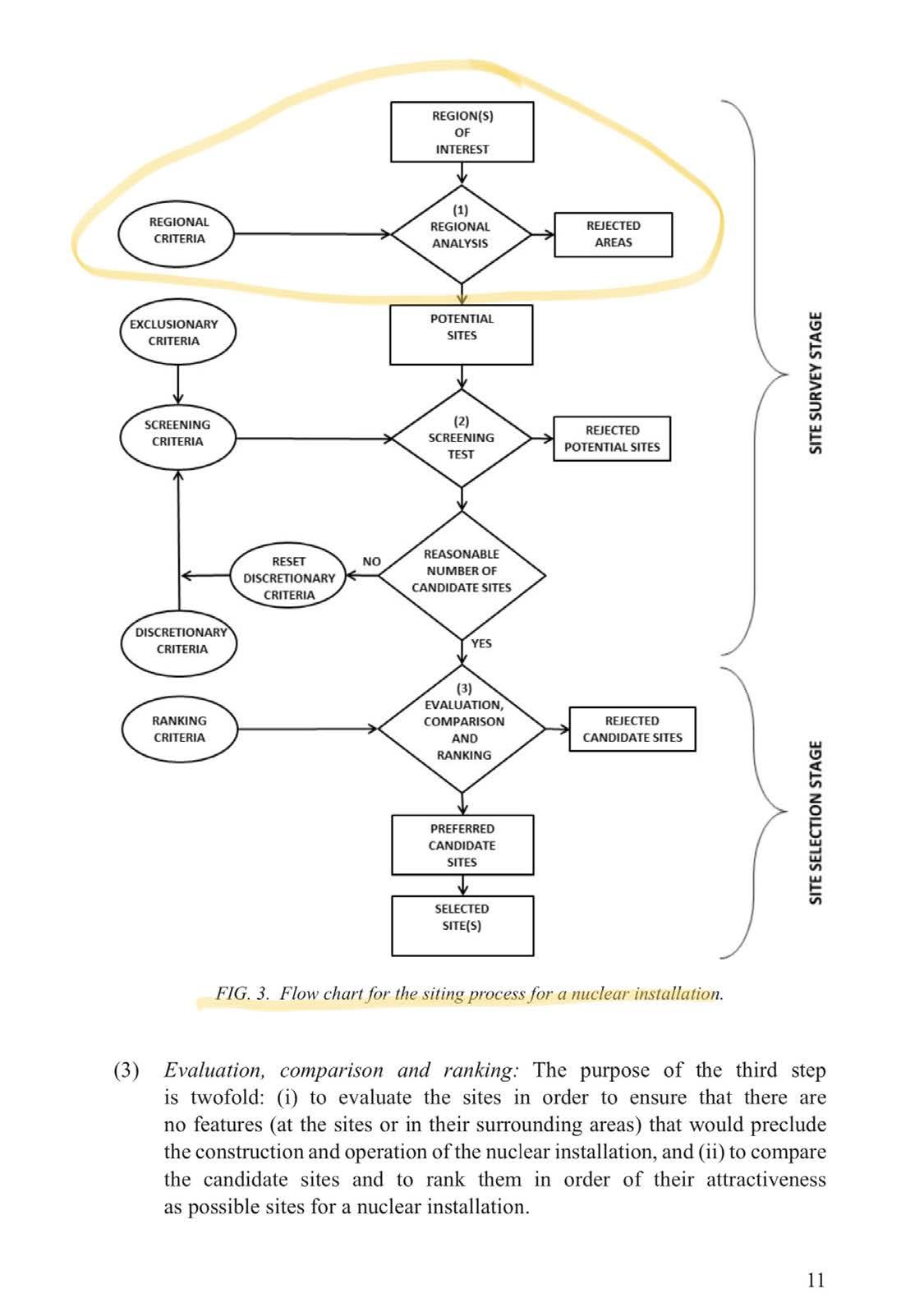
Understanding the difference between Small Modular Reactors (SMRs) and current generation nuclear reactors is critical in terms of spatial implications and potential for integration into the urban fabric. Unlike their larger counterparts, SMRs have a smaller physical footprint, making them suitable for a wider range of locations, even in urban and suburban areas.

Their size reduction does mean a sacrifice in power output, as SMRs are designed to maintain efficiency, and their modularity allows for scalability. As for safety, SMRs leverage inherent and passive safety features, reducing the risk of nuclear accidents and hence the need for extensive exclusion zones.

The minimized exclusion zones open up new possibilities for their integration into urban settings. This could redefine the urban landscape by making nuclear power an integral part of the energy mix in cities, contributing to a low-carbon urban environment. As urban populations continue to rise and the demand for clean energy intensifies, understanding and capitalizing on the spatial advantages of SMRs could lead to sustainable urban growth, providing cities with a reliable, low-carbon, and high-capacity power source. This understanding is imperative for energy policy, urban planning, and climate mitigation strategies.

A seamless transformation of the urban fabric requires a framework and a thorough understanding of the logic behind the design of cities. As such, it is necessary to work through section/ elevation initially to grasp the horizontal spatial distribution and the accumulation of what makes the city.

Here, an SMR is placed in the middle, with its exclusion zones roughly placed (not to scale). The idea is that there must be a hierarchy of priorities, with respect to centralization & decentralization.

This diagram illustrates a framework that can be used to introduce hierarchies of constituents that make up the city. The solid circles represent SMRs, large circles represent areas of high importance & density, smaller circles represent sub-cities, and the smallest sized circles represent other constituents.

The idea is to introduce resilience, adaptiveness, and modularities that can be expanded upon, through spatial intervention, rethinking what the Half Life city would look like on an urban scale.

New York City, Google Earth, Infrastructure
New York City, Google Earth, Infrastructure, & Sea Level
Rise of 1.5m by NOAA

Urban Transformations

Christaller’s Central Place Theory

Walter Christaller’s Central Place Theory (CPT), developed in the 1930s, provides a spatial logic for the location, number, and size of human settlements in an ‘isolated state.’ This isolated state is characterized by an unbounded, flat plain of uniform population density and purchasing power with no trade or transport obstructions. In such a setting, human settlements (central places) form in a hexagonal pattern to most efficiently serve the hinterlands, ensuring minimal distance for consumers to travel to obtain goods and services.

The key concept behind CPT is the threshold: the minimum market needed to bring about the selling of a particular good or service. In an atomic context, we could interpret the ‘central place’ as the nuclear installation – serving a ‘hinterland’ of power consumers. The range of goods or services provided would not merely be the power output, but also job opportunities, ancillary industries, and socioeconomic growth.

However, the reality of the atomic age and the threat of sea level rise challenges the traditional interpretation of Central Place Theory. The principles of the theory need to be redefined to accommodate the changes brought about by these factors.

When sea level rise makes land and water indistinguishable in certain areas, the physical layout of the cities and their hinterlands changes, affecting their functioning as central places. Consequently, a city must transform to sustain itself amidst such changes. This necessitates a reinterpretation of CPT from the perspective of urban resilience and sustainability, rather than just economic efficiency.

Instead of purely focusing on minimizing distances and maximizing market reach, cities need to incorporate climate resilience as a critical determining factor in their spatial organization and infrastructure design. This could involve, for example, the development of floating or stilt-based structures, protective sea barriers, or even the relocation of certain city functions to safer areas.

Moreover, the nuclear installations – our ‘central places’ – need to be fundamentally rethought. In the face of sea level rise, these installations may become liabilities rather than service centers. The challenge lies in determining how to decommission these facilities safely, manage nuclear waste, and replace the power supply with more sustainable and less risk-prone options. The concept of ‘central place’ could shift from a

physical location to a more diffuse network of renewable energy sources, such as distributed solar or wind farms, that collectively serve the hinterland.

In this transformed scenario, the central place becomes a nexus of resilience: providing essential services, sure, but also serving as a hub for climate change adaptation and mitigation efforts, contributing to community resilience and the transition to a low-carbon economy. The concept of threshold, too, changes – it’s no longer about the minimum market necessary to sell a good or service, but the minimum conditions necessary to ensure the continued livability and resilience of the community in the face of rising seas.

Christaller’s theory is not abandoned but adapted, incorporating new dimensions and variables that reflect our current challenges. By redefining and transforming our cities in this way, we can ensure that they continue to serve as vital, resilient ‘central places’ – even in an age of sea level rise and atomic concerns.

Christaller’s Central Place Theory, ©Blogs

Hilberseimer’s Chicago Plan

Ludwig Hilberseimer, a notable figure in urban planning, is remembered for his unique and often unconventional perspectives on city planning, which stand in stark contrast to the traditional urban planning methods of his time. Although he never created a specific plan for Chicago in the atomic age, his principles can be applied to form a theoretical framework for the city’s reorganization in response to the atomic age and the challenges posed by sea level rise.

Hilberseimer’s planning philosophy revolved around decentralization and regionalism, focusing on creating self-sufficient communities with an emphasis on reducing density and ensuring equitable access to amenities. In the context of the atomic age, decentralization takes on a new significance.

Nuclear power plants, often located near or within cities due to the need for cooling water and proximity to demand, are significant risk factors in the face of climate change and sea level rise. Given the catastrophic consequences of nuclear disasters, there’s an urgent need for the decentralization of the atomic – not just as a physical process but as an institutional one.

Decentralizing the atomic in a city like Chicago would involve dismantling large, centralized nuclear power plants and instead incorporating smaller, safer, and more distributed forms of energy generation. These could include a range of renewable technologies such as solar, wind, and hydroelectric power. This approach would mitigate the risks associated with large nuclear facilities, particularly in the context of sea level rise and other climate change-induced hazards.

However, this physical decentralization needs to be accompanied by an institutional one. The atomic is not just a form of energy generation, but also a powerful symbol, an institution embedded in the socioeconomic fabric of the city. It represents a centralization of power – literally and figuratively – that goes against Hilberseimer’s principles of decentralized, equitable cities.

To institutionalize this relationship between the atomic and decentralization, we need a shift in policies, public attitudes, and economic structures. Policies need to incentivize renewable energy production and consumption, nuclear decommissioning, and resiliencebuilding. Public attitudes towards nuclear power and renewable alternatives must change, shifting the balance of social acceptance away from the centralized

atomic power towards more distributed, safer energy sources.

Economic structures, too, need to transform. Decentralization would involve not just a redistribution of power sources, but also a redistribution of the economic benefits and risks associated with energy production. In this decentralized energy landscape, communities could become not just consumers, but also producers of power, creating local jobs, reducing energy poverty, and driving socioeconomic development.

However, it’s crucial to note that this transformation cannot occur in isolation. It needs to be part of a broader urban planning strategy that considers the city’s socio-economic dynamics, built environment, and infrastructure systems. Here, we can draw upon Hilberseimer’s vision for self-sufficient, low-density neighborhoods, integrated with green spaces and equipped with essential amenities.

Hilberseimer’s principles thus offer a valuable perspective for envisioning a Chicago of the atomic age – a city where the decentralization of the atomic, both physically and institutionally, contributes to a safer, more equitable, and resilient urban landscape. It’s an ambitious vision, but with the right commitment and strategies, it could pave the way towards a sustainable future for the city and its inhabitants.

Decaying Detroit

Detroit, Michigan, often dubbed the “Motor City,” was once the heart of America’s auto industry, a vibrant city buzzing with economic activity and cultural dynamism. But in the past few decades, Detroit has become a symbol of urban decay, characterized by abandoned buildings, high crime rates, and declining population. The transformation of Detroit from an industrial powerhouse to a city struggling to survive is a complex story involving several intertwined factors.

At the peak of its prosperity in the mid-20th century, Detroit was the fourth-largest city in the United States, boasting a population of nearly 2 million. The city was home to the “Big Three” American auto manufacturers—General Motors, Ford, and Chrysler—and jobs were plentiful. But as the decades wore on, a combination of factors began to erode Detroit’s prosperity.

One key factor was the phenomenon known as “white flight.” After World War II, numerous white residents started moving to the suburbs, spurred by a combination of government-subsidized home loans, a desire for more space, and, notably, racial tensions fueled by systemic discrimination and segregation. This exodus left the city with a dwindling tax base, which resulted in cuts to public services and a deteriorating infrastructure.

Simultaneously, Detroit’s auto industry faced significant challenges. The 1970s oil crisis, coupled with increased competition from foreign auto manufacturers, hit the American auto industry hard. Companies began closing factories in Detroit and moving production elsewhere, where labor and operational costs were cheaper. These shifts resulted in massive job losses and increased unemployment in the city.

This economic decline was further exacerbated by increasing globalization and the decline of American manufacturing in the late 20th and early 21st centuries. As companies sought to cut costs and increase profits, many jobs were outsourced overseas. At the same time, automation led to fewer job opportunities for unskilled and semi-skilled workers. The remaining jobs often required higher education or advanced technical skills, leaving many Detroit residents unemployed or underemployed.

Poor city governance and corruption also contributed to Detroit’s downfall. Mismanagement of funds, poor decision-making, and several high-profile corruption cases, including that of Mayor Kwame Kilpatrick, who was convicted on several federal charges, led to

a lack of faith in city leadership and further eroded Detroit’s financial standing.

By 2013, the city was in a state of financial ruin and filed for bankruptcy, making it the largest city in U.S. history to do so. The city had debts estimated at $1820 billion, with public services drastically underfunded and over 78,000 abandoned buildings.

However, it’s important to note that while the narrative of decline dominates discussions about Detroit, it doesn’t capture the whole story. Despite the considerable challenges it faces, Detroit is also a city of resilience, with residents and leaders working tirelessly to revitalize their city.

In recent years, there have been significant investments in the downtown area, with new businesses, restaurants, and cultural institutions opening up. The auto industry, too, has shown signs of revival, with both the Big Three and newer players like Tesla contributing to a more high-tech, sustainable vision for the industry.

Efforts are also being made to address some of the deep-seated social and economic issues that contributed to Detroit’s decline. This includes initiatives to improve public education, reduce crime, increase affordable housing, and support small businesses.

While Detroit’s journey from industrial powerhouse to bankruptcy is a sobering tale, its story is still being written. It’s a city with a rich history and a strong identity, and it’s clear that Detroit’s residents are committed to rebuilding and revitalizing their home. The road to recovery may be long and challenging, but Detroit’s spirit of resilience offers hope for its future.

Abandoned Buildings of Detroit, ©Daily Mail
In Detroit, the end of blight is in sight, ©Economist

Destroyed & Collapsed Building in Detroit, ©NY Times

Destroyed building of Detroit, ©Rooprajfox

The Atomic: Through Anthropocene

Early Nuclear Science

The journey into nuclear science began with the discovery of X-rays by Röntgen. Röntgen’s groundbreaking work marked a major step forward in understanding the properties of atoms, opening the door for further exploration of the atomic world.

A year after Röntgen’s discovery, Becquerel discovered natural radioactivity. His experiments involving uranium salts revealed that they emitted penetrating rays similar to X-rays, a phenomenon that was not related to any form of reaction with light, as he initially hypothesized.

Expanding on Becquerel’s work, the Curies investigated various substances and minerals for similar radioactive properties. They discovered two new elements, radium, and polonium, both more radioactive than uranium. Marie Curie’s study of radiation fundamentally shaped the development of nuclear science.

Rutherford, often considered the father of nuclear physics, discovered that uranium radiation comprised two distinct components: alpha and beta particles. This discovery was a crucial stepping-stone to understanding atomic structure and radioactivity.

Villard, a French physicist, discovered a third type of radiation from radium, which he named gamma rays. These rays were found to be highly penetrating, more so than alpha and beta particles, and had no charge.

Rutherford’s gold foil experiment led to the nuclear model of the atom. He deduced from his experiments that most of the atom’s mass and all its positive charge were concentrated in a small central nucleus, a finding that laid the groundwork for the concept of nuclear reactions.

Bohr’s model of the atom incorporated quantum theory to explain the behavior of electrons in atoms. Bohr’s work contributed to the understanding of atomic structure and quantum mechanics, which form the basis of our current understanding of the atom.

Chadwick discovered the neutron, a neutrally charged particle in the nucleus of an atom. This discovery was instrumental in the development of nuclear reactors and atomic bombs.

Fermi conducted ground-breaking work on beta decay and induced radioactivity. His experiments led to the creation of new elements and laid the groundwork for the development of nuclear reactors.

Meitner and Hahn discovered nuclear fission, the process of splitting an atomic nucleus, which releases a large amount of energy. This discovery laid the foundation for the development of nuclear power and atomic weapons. It marked the transition from early nuclear science to its modern applications, highlighting the potential for both the constructive and destructive use of atomic energy.

Fig. 5 - Wilhelm Conrad Röntgen ©Life In The Fast Lane
Fig. 6 - Röntgen’s X-Ray Discovery ©Wikipedia
Fig. 7 - Henri Becquerel, ©Wikipedia
Fig. 8 - Radioactivity Discovery- ©LappWeb
Fig. 9 - The Curies, ©RadicalTeaTowel
Fig. 10 Ernest Rutherford & Geiger ©NZgeo
Fig. 11 - Niels Bohr, ©Concept First
Fig. 12 - James Chadwick ©Geniuses
Fig. 13 - Enrico Fermi, ©NY Times
Fig. 14 - Hahn Meitner, Discovery of Nuclear Fission, ©Chemistry World

Early Nuclear Science Evolution

Following Bohr’s atomic model, a series of monumental work in quantum mechanics by scientists like Max Planck, Albert Einstein, Louis de Broglie, Erwin Schrödinger, and Werner Heisenberg, among others, refined our understanding of atomic behavior. These theories predicted the wave-particle duality of matter and the probabilistic nature of atomic properties, crucial for understanding radioactive decay and nuclear reactions.

John Cockcroft and Ernest Walton, working under Rutherford, achieved the first artificial splitting of atomic nuclei. They bombarded lithium atoms with protons, changing the nucleus and showing that it was possible to transform one type of atom into another, and further proving Einstein’s mass-energy equivalence principle.

Carl Anderson discovered the positron, the antimatter counterpart to the electron. The discovery confirmed the existence of antimatter and deepened our understanding of particle physics, which underlies the processes in nuclear reactions.

The Italian physicist, Enrico Fermi, proposed the theory of beta decay, which involves the emission of beta particles from an atom’s nucleus. Fermi’s theory was the first to incorporate the neutrino, a subatomic particle that plays a key role in nuclear reactions.

Irène Joliot-Curie and Frédéric Joliot, Marie Curie’s daughter and son-in-law, discovered artificial radioactivity. They showed that stable atoms could be made radioactive by bombarding them with alpha particles. This was an essential step towards controlled nuclear reactions.

Wolfgang Pauli originally proposed the existence of neutrinos in 1930 to explain the conservation of energy in beta decay. The neutrino, a chargeless particle with a very small (if any) mass, was later confirmed in 1956 and is fundamental in understanding nuclear reactions and the Sun’s energy production.

This was a critical event in the development of the atomic age. Albert Einstein, at the urging of Leo Szilard, wrote to U.S. President Franklin D. Roosevelt, advising him to support research into nuclear chain reactions and their potential use in weapons. This letter triggered the start of the U.S. nuclear program.

In response to the Einstein-Szilárd letter and the growing threat from Nazi Germany, the U.S. govern-

ment initiated the Manhattan Project in 1939, aimed at developing an atomic bomb. This marked the start of an intensive period of nuclear research.

Lise Meitner and her nephew Otto Robert Frisch provided the first theoretical explanation of nuclear fission, following experimental results from Otto Hahn and Fritz Strassmann. They explained how the nucleus of an atom could be split into two roughly equal parts, releasing a large amount of energy.

Enrico Fermi and his team at the University of Chicago achieved the first controlled nuclear chain reaction with the construction of Chicago Pile-1. This milestone marked a significant step towards the realization of nuclear power and the creation of nuclear weapons.

Fig. 15 - Sir John Cockroft, ©Cambridge Press
Fig. 16 - The Cockcroft-Walton generator in use at the University of Edinburgh, ©National Park Service
Fig. 17 - Enrico Fermi, ©Wikipedia
Fig. 18 - Theory of Beta Decay, ©Research Gate
Fig. 19 - Max Planck, ©Thought Co
Fig. 20 - Carl Anderson with the magnet cloud chamber with which he discovered the positive electron, or positron, ©Caltech
Fig. 21 - Frédéric and Irène Joliot-Curie working in a laboratory, ©AIP
Fig. 22 - Formation of Neutrinos, ©Geekswipe
Fig. 24 - Fritz Strassmann, Lise Meitner and Otto Hahn, at the MaxPlanck-Institute for Chemistry, Mainz, West Germany 1956, ©Research Gate
Fig. 25 - Chicago Pile, First Experimental Nuclear Reactor, ©Nuclear Museum

The Paris Agreement

The Paris Agreement, an international treaty signed in 2016, represents a significant step forward in the global effort to combat climate change and its impacts, such as sea level rise. This legally binding treaty is among the key outcomes of the 21st Conference of the Parties (COP21) of the United Nations Framework Convention on Climate Change (UNFCCC).

The Paris Agreement aims to limit global warming to well below 2 degrees Celsius, preferably to 1.5 degrees Celsius, compared to pre-industrial levels. This ambitious target is crucial for managing and mitigating the effects of climate change, including sea level rise. Global warming is a key driver of sea level rise, through both the melting of glaciers and polar ice and the thermal expansion of seawater. Limiting global warming is, therefore, integral to managing and mitigating sea level rise.

Moreover, the Paris Agreement establishes a framework for countries to develop and communicate their plans for climate action known as nationally determined contributions (NDCs). Each Party’s successive NDC will represent a progression and will reflect its highest possible ambition. This bottom-up approach allows countries to develop strategies that can address their unique vulnerabilities to climate change impacts, including sea level rise.

Many low-lying countries and island nations are particularly vulnerable to sea level rise, and the Paris Agreement acknowledges the need to consider these countries’ specific circumstances. The Agreement also emphasizes the importance of support, including financial resources, to enable these countries to implement adaptation measures effectively.

Furthermore, the Agreement sets a goal of making finance flows consistent with a pathway towards low greenhouse gas emissions and climate-resilient development. This element is crucial for supporting adaptation measures, such as the construction of sea defenses and the implementation of managed retreat strategies in response to sea level rise.

The Paris Agreement also establishes a global goal on adaptation, enhancing adaptive capacity, strengthening resilience and reducing vulnerability to climate change. This focus on adaptation is particularly relevant to sea level rise, as even if all greenhouse gas emissions were halted immediately, some level of sea level rise is already locked in due to past emissions. Adaptation measures, therefore, play a key role in

managing the impacts of sea level rise.

While the Paris Agreement does not explicitly mention sea level rise, the treaty’s overall goals of mitigating climate change, adapting to its effects, and mobilizing finance for these efforts are highly relevant to managing the challenge of sea level rise. The Agreement provides a critical framework for international cooperation on climate change, which can spur progress in addressing sea level rise.

However, addressing sea level rise effectively under the Paris Agreement requires that countries accurately incorporate this concern into their NDCs. It also necessitates the effective implementation of the Agreement’s provisions on financial support for adaptation. The regular “global stocktake” process, where Parties assess collective progress towards the Agreement’s goals, will be a crucial opportunity to evaluate progress in these areas.

Fig. 26 - Paris Climate Change Summit, UN, 2015, ©India Today
Fig. 27 - The cycle of ambition of the Paris Agreement, ©Expertise France

Deforestation

Deforestation is a significant global issue that has severe implications for climate change and subsequently, sea level rise. Deforestation involves the mass clearing or removal of trees in forested areas, often to make way for agricultural activities, logging, or urban development.

Forests play a vital role in sequestering carbon dioxide (CO2) from the atmosphere. Through photosynthesis, trees absorb CO2 and store carbon in their biomass, making them one of nature’s most effective means of combatting climate change. When forests are cut down or burned, not only is this essential carbon sequestration process disrupted, but also the stored carbon is released back into the atmosphere as CO2.

The increase in greenhouse gases like CO2 in the atmosphere enhances the greenhouse effect, leading to global warming. As the planet warms, it causes the polar ice caps and glaciers to melt at an accelerated rate, contributing to sea level rise. Also, warmer water expands, and this thermal expansion of the oceans is another significant factor in sea level rise.

Beyond its impacts on climate change and sea level rise, deforestation can also directly influence sea level rise in more localized ways. For instance, in regions like the Sundarbans— the world’s largest mangrove forest that spans parts of Bangladesh and India— deforestation can increase the vulnerability of the coastline to sea level rise. These forests act as a buffer, protecting the coastline from the impact of storm surges and high waves. Removing these natural barriers can exacerbate coastal erosion, effectively leading to a relative rise in sea level and increased vulnerability for coastal communities.

Moreover, deforestation can also lead to changes in the local hydrological cycle. Trees play a crucial role in maintaining the water balance in their environment. They draw up groundwater through their roots and release it into the atmosphere, a process known as transpiration. When trees are removed on a large scale, this can disrupt the local water cycle, potentially leading to a drier climate and negatively affecting the soil’s capacity to absorb water, thus increasing the likelihood of flooding.

Although deforestation might seem a localized issue, its effects are indeed global and can have far-reaching impacts on sea level rise. Notably, countries with significant forest cover, such as the Amazon rainforest in Brazil or the Congo Basin in Central Africa, play

a critical role in global climate regulation. Large scale deforestation in these areas can significantly contribute to global carbon emissions, accelerating global warming and subsequent sea level rise.

It is, therefore, essential to recognize and integrate forest conservation efforts into climate change mitigation strategies. Initiatives such as REDD+ (Reducing Emissions from Deforestation and Forest Degradation) are specifically designed to incentivize forest conservation and enhance carbon sequestration, thereby addressing the dual challenges of climate change and sea level rise.

Deforestation for palm oil production, ©Sei.org

An aerial view shows deforestation near a forest on the border between Amazonia and Cerrado in Nova Xavantina, Mato Grosso state, Brazil, ©Reuters

Anti-Decarbonization

The transition towards lower carbon-emitting practices and technologies remains a crucial goal for mitigating climate change and controlling sea level rise. However, achieving this aim has proven challenging due to a variety of factors, including political, economic, and social resistance, which, in turn, can hinder our ability to effectively combat sea level rise.

Currently, there is a disconcerting gap between the rhetoric around decarbonization and the action taken to achieve it. Despite the Paris Agreement’s global consensus to limit global warming to well below 2 degrees Celsius, preferably 1.5 degrees Celsius, many countries are not on track to meet their nationally determined contributions (NDCs). These insufficient actions could lead to an estimated temperature rise of 3 degrees Celsius or more by the end of the century, far exceeding the targets set in Paris, exacerbating the impacts of climate change, including accelerated sea level rise.

The crux of the issue lies in the global dependence on fossil fuels, which are integral to most economies and everyday lifestyles. Countries with abundant fossil fuel reserves may resist decarbonization due to the perceived threat to their economies. Simultaneously, developing countries often face the dilemma of pursuing economic growth, which often entails increased carbon emissions, versus implementing more sustainable but costly practices.

This situation is further complicated by the fact that the effects of climate change, including sea level rise, are not evenly distributed. Low-lying islands and coastal regions bear a disproportionate burden of the impact, whereas regions less directly affected may lack the impetus to make difficult and potentially costly policy choices to support decarbonization.

On a corporate level, while many businesses publicly pledge to decarbonize their operations, progress remains slow. The task is challenging, requiring a transition away from established, often profitable practices, and significant investment in new technologies and infrastructures. Moreover, businesses are often incentivized to prioritize short-term profits over long-term sustainability.

Public perception and behavior can also hinder decarbonization efforts. Despite growing awareness of climate change, not everyone is willing or able to make the lifestyle changes necessary to reduce carbon footprints, such as reducing air travel, shifting to

plant-based diets, or using public transportation.

These combined challenges lead to a global failure to decarbonize at the necessary scale and pace. This lack of progress has dire implications for sea level rise. The continued high levels of greenhouse gas emissions contribute to global warming, which causes glaciers and polar ice sheets to melt and sea water to expand — both of which lead to sea level rise.

Rising sea levels pose severe threats, including increased coastal flooding, land loss, damage to infrastructure, and displacement of people. Small island nations are at particular risk, with some facing the possibility of total submergence. However, all coastal regions, home to a significant proportion of the global population and some of the world’s major cities, face increased risks.

The urgent need for rapid, global decarbonization is clear. Decarbonizing energy production and consumption, through measures like phasing out coal power plants, scaling up renewable energy sources, improving energy efficiency, and electrifying transport, is crucial. Similarly, enhancing the capacity of carbon sinks by protecting and restoring forests, and transitioning to more sustainable agricultural practices can significantly contribute to global decarbonization.

To overcome the current inertia, a combination of robust policies, technological innovation, corporate responsibility, and individual behavior change is required. Policies need to create an environment that facilitates decarbonization, for instance, by imposing a meaningful price on carbon, removing fossil fuel subsidies, and investing in research and development of low-carbon technologies.

Corporations need to integrate decarbonization into their business strategies, recognizing that long-term sustainability can contribute to profitability. On an individual level, people can contribute by adopting more sustainable lifestyles and using their votes and purchasing power to support climate-friendly policies and businesses.

Ultimately, effective and swift decarbonization is not just a matter of environmental preservation but of social justice and economic stability. The longer the delay in substantial global decarbonization efforts, the more devastating the impacts of sea level rise will become, disproportionately affecting the most vulnerable among us.

Half Lives: Through Destruction

Atomic Tests

Atomic testing refers to a series of experiments conducted by various countries to test and develop nuclear weapons. These tests were a significant aspect of the Cold War arms race, beginning in the mid-20th century. The first atomic test, code-named “Trinity”, was carried out by the United States in July 1945 in New Mexico, marking the beginning of the atomic age. The next significant atomic power to perform nuclear tests was the Soviet Union, which detonated its first atomic bomb in 1949 in a test known as “First Lightning” or “Joe-1”.

The impact of these nuclear tests goes beyond their immediate destructive power and military implications. They have had profound and lasting effects on the planet and its inhabitants, so much so that some have suggested we are living in the “Atomic Anthropocene”. This term refers to a proposed epoch that began when human activities started to have a significant global impact on Earth’s geology and ecosystems. In this case, the focus is on the global dispersion of radioactive isotopes from nuclear weapons tests.

One of the most infamous atomic tests was the “Castle Bravo” detonation carried out by the United States at Bikini Atoll in the Marshall Islands in 1954. This was the most powerful nuclear device ever detonated by the U.S., with a yield of 15 megatons of TNT. The blast was far larger than expected and caused significant radioactive fallout, leading to acute radiation sickness and contamination over a wide area.

The Soviet Union conducted the most powerful nuclear test in history, known as the “Tsar Bomba”, in 1961. This hydrogen bomb had a yield of 50 megatons of TNT, making it over three times more powerful than Castle Bravo. The mushroom cloud reached a height of about 40 miles (64 kilometers), and the shockwave from the blast reportedly circled the Earth three times.

While atomic tests were initially carried out in the atmosphere, concerns over their impact on the environment and human health led to the Partial Test Ban Treaty in 1963, which prohibited all test detonations of nuclear weapons except for those conducted underground. Despite this, the fallout and radiation from these tests continue to have lasting effects on the environment and human health. Many of the test sites, like the Marshall Islands, remain contaminated with high levels of radiation, leading to cancer and other health issues for local populations. Similarly, the “nuclear deserts” of Nevada and Kazakhstan bear the

scars of hundreds of tests, with regions still marked by craters and elevated radiation levels.

Atomic tests serve as a powerful reminder of the immense destructive power of nuclear weapons and the lasting harm they can inflict on the planet and its inhabitants. They underscore the need for continued nuclear disarmament and non-proliferation efforts, as well as the importance of caring for those affected by nuclear testing and ensuring that such actions are not repeated in the future. The Atomic Anthropocene serves as a warning, a testament to a time when the power to destroy on a planetary scale became a reality.

There are eight countries known to have carried out atomic tests, signaling their entry into the nuclear age. These nations include the United States, the Soviet Union (now Russia), the United Kingdom, France, China, India, Pakistan, and North Korea. Each nation embarked on these tests to establish or reinforce its military capability and strategic position, though doing so often spurred international tensions and criticisms. Despite the 1963 Partial Test Ban Treaty and the 1996 Comprehensive Nuclear-Test-Ban Treaty, which sought to limit or eliminate such tests due to their environmental and humanitarian impacts, these nations conducted hundreds of tests, contributing significantly to the Atomic Anthropocene.

The U.S. inaugurated the nuclear era with the “Trinity” test on July 16, 1945, in New Mexico. Over the following decades, the U.S. conducted more than 1,000 nuclear tests, including the infamous “Crossroads” and “Castle” series. The latter included “Castle Bravo,” the most powerful nuclear test by the U.S., detonated at Bikini Atoll in 1954. The majority of U.S. nuclear tests were conducted at the Nevada Test Site. The final U.S. nuclear test, code-named “Divider,” occurred on September 23, 1992, marking the end of live nuclear testing by the United States. United Kingdom

The UK initiated its nuclear era with “Hurricane,” detonated on October 3, 1952, in the Montebello Islands, Australia. This marked the UK’s entrance into the nuclear club as the third nation to conduct a nuclear test. The UK carried out a total of 45 nuclear tests, including a series of tests at Maralinga, Australia, and others in the U.S. as part of a joint testing program. The series of tests helped the UK develop a range of nuclear weapons during the Cold War. The UK’s nuclear testing era came to an end with the “Julian” test on November 26, 1991, shortly before the UK signed the Comprehensive Test Ban Treaty.

China

China performed its inaugural nuclear test, code named “596,” at the Lop Nur site on October 16, 1964, becoming the fifth nuclear-armed state. Over subsequent years, China conducted a total of 45 tests, encompassing both atomic and hydrogen bombs. These tests enabled China to build a diverse nuclear arsenal, including intercontinental ballistic missiles. The final test, “Chic-4,” was carried out on July 29, 1996. Shortly thereafter, China signed the Comprehensive Nuclear-Test-Ban Treaty (CTBT), ending its nuclear testing program. Despite international concerns, China’s nuclear arsenal remains a significant part of its military strategy, reinforcing its position as a global power.

Pakistan

Pakistan carried out its first nuclear test, “Chagai-I,” on May 28, 1998, in the Chagai district of Balochistan, becoming the seventh nuclear-armed state globally. The test came just weeks after India’s “Operation Shakti,” sparking international concern about a nuclear arms race in South Asia. “Chagai-I” was swiftly followed by “Chagai-II” two days later. These tests, totalling five devices, confirmed Pakistan’s nuclear capability and ability to deter perceived threats. Despite international criticism and sanctions, the tests significantly altered the strategic balance in the region. Pakistan, like India, has refrained from signing the Comprehensive Nuclear-Test-Ban Treaty (CTBT) as of 2021.

Soviet Union

The Soviet Union entered the nuclear age with its initial test, “First Lightning” or “Joe-1,” on August 29, 1949. The Soviets carried out over 700 nuclear tests, both atmospheric and underground. Their most notable test, “Tsar Bomba,” was detonated on October 30, 1961, and remains the largest nuclear explosion in history, with an estimated yield of 50 megatons. The majority of Soviet tests were carried out at the Semipalatinsk Test Site in Kazakhstan and Novaya Zemlya in the Arctic Ocean. The final Soviet nuclear test took place at Novaya Zemlya on October 24, 1990, just before the collapse of the USSR.

France

France entered the nuclear age with its first test, “Gerboise Bleue,” on February 13, 1960, in the Algerian Sahara Desert. The test marked France as the fourth nuclear power. Over the following decades, France conducted 210 tests, many in the South Pacific’s French Polynesia. The tests varied in yield and were critical in developing France’s independent nuclear deterrent during the Cold War. Despite international criticism and protests over environmental and health concerns, France continued its testing until “Xouthos,” the final test, on January 27, 1996, in French Polynesia. Shortly thereafter, France signed the Comprehensive Nuclear-Test-Ban Treaty (CTBT).

India

India entered the nuclear stage with its first test, “Smiling Buddha,” on May 18, 1974, in Rajasthan. The test, described as a “peaceful nuclear explosion,” nevertheless established India as a nuclear-capable state. Following a 24-year hiatus, India resumed testing in 1998 with a series of five tests under “Operation Shakti,” also in Rajasthan. These tests included both fission and thermonuclear devices, marking a significant advancement in India’s nuclear capabilities. Despite international condemnation and sanctions, these tests underscored India’s determination to maintain a nuclear deterrent in a tense regional security environment. As of 2021, India has not signed the Comprehensive Nuclear-Test-Ban Treaty (CTBT).

North Korea

North Korea is the most recent entrant into the nuclear club, conducting its first test on October 9, 2006. The secretive state has carried out a total of six nuclear tests as of 2021, each of increasing yield and sophistication, signaling its progress in nuclear technology. The latest test, on September 3, 2017, was reported to be a thermonuclear device, significantly more powerful than previous tests. These actions, defying international norms and UN sanctions, have escalated tensions in the region and globally. North Korea’s nuclear program remains a significant concern for global nuclear non-proliferation efforts and regional security in Northeast Asia.

Fig. 7.1- Trinity test at the 8th second, 1945, 60 miles north of White Sands National Monument, ©National Park Service
Fig. 7.3- “Hurricane” test by the British, 1952, Monte Bello Islands, Australia ©Atomic Archive
Fig. 7.5- Project 596 by the Chinese, 1964, Lop Nur, China, ©Atomic Archive
Fig. 7.7- Chagai-I test, 1998, Chagai district of Balochistan, Pakistan, ©The Diplomat
Fig. 7.2- Joe-1 Test, Russia’s first nuclear test, 1949, ©Atomic Archive
Fig 7.4- Gerboise Bleue test by the French, 1960, Tanezrouft region, Sahara Desert, ©Jerusalem24
Fig. 7.6- Operation Smiling Buddha, 1974, Rajasthan, India, ©The Free Press Journal
Fig. 7.8- North Korea first nuclear H-Bomb, 2006, ©The Guardian
Ivy Mike Bomb, ©Wikimedia
Hardtack I Oak, an 8.9 megaton explosion, ©Wikipedia
Hiroshima & Nagasaki, ©Wikipedia

Hiroshima

Hiroshima, a city located on the southwestern part of the Japanese main island of Honshu, is known for being the first city targeted by an atomic bomb. Prior to World War II, Hiroshima was an important military centre, home to numerous industry, educational, and infrastructure facilities, making it a significant strategic target.

On August 6, 1945, the U.S. B-29 bomber “Enola Gay,” piloted by Colonel Paul W. Tibbets Jr., dropped the atomic bomb “Little Boy” over Hiroshima. The bomb exploded approximately 600 meters above the city with an estimated force equivalent to 15,000 tons of TNT.

The immediate impact was devastating. The explosion and subsequent firestorm destroyed about 69% of the city’s buildings, killing an estimated 70,000 people instantly. The intense heat and blast wave caused massive destruction and loss of life within a radius of approximately 1.6 kilometres from the hypocentre.

In addition to the immediate blast, the atomic bomb unleashed intense radiation. Many who survived the initial explosion later fell victim to radiation sickness, suffering symptoms such as nausea, vomiting, diarrhoea, and loss of hair. Over time, these survivors, known as hibakusha, also showed a significantly higher risk of developing leukaemia and other cancers.

In the aftermath of the bombing, Hiroshima was left in ruins. The process of recovery was slow and challenging. Aid from the U.S. and other countries helped Hiroshima gradually rebuild. The reconstruction efforts focused not only on physical infrastructure but also on healing the community and preserving the memory of what had happened.

Today, the area around the bomb’s hypocentre is home to the Hiroshima Peace Memorial Park, a space dedicated to the memory of the bomb’s victims and the promotion of world peace. The park contains various monuments, including the Hiroshima Peace Memorial Museum and the A-Bomb Dome, one of the few structures partially standing after the blast, now a UNESCO World Heritage Site.

The Hiroshima Peace Memorial Museum houses exhibits about the bombing and its aftermath. It includes artifacts, testimonies, and photographs, aiming to educate visitors about the devastating effects of nuclear weapons and advocate for peace and the abolition of such weapons.

The hibakusha, survivors of the atomic bombings, have played a crucial role in keeping the memory of the tragedy alive. Many have shared their experiences publicly, contributing to efforts towards nuclear disarmament. They’ve become potent advocates for peace, underscoring the human cost of nuclear weapons.

Hiroshima has been rebuilt as a bustling, modern city, yet it carries the weight of its history. It has become a global symbol of peace and a reminder of the devastating potential of nuclear weapons. Hiroshima’s transformation from a war-torn city into a beacon of peace and resilience is a testament to the indomitable spirit of its people.

The bombing of Hiroshima, along with Nagasaki three days later, remains one of the most pivotal events in world history. These events ended World War II and marked the beginning of the nuclear age. Hiroshima’s legacy underscores the horrifying human and environmental impacts of nuclear weapons, reminding the world of the imperative to prevent nuclear war.

Hiroshima Destruction of a City Block, ©National WW2 Museum
Hiroshima Destruction, ©IcanW
Hiroshima Destruction, showing the larger rubble environment, ©The Guardian
Hiroshima Destruction, Captured by US DoE, ©Britannica

Nagasaki

Nagasaki, situated on the western coast of Japan’s Kyushu Island, is infamously known as the target of the second atomic bomb during World War II. For centuries, Nagasaki was a hub of foreign trade and exposure to Western influence in Japan, and by the 20th century, it had become a significant industrial city and port.

On August 9, 1945, three days after the bombing of Hiroshima, the U.S. dropped the atomic bomb “Fat Man” on Nagasaki. The B-29 bomber “Bockscar,” piloted by Major Charles Sweeney, carried out the mission. The bomb detonated at an altitude of about 500 meters over the city.

The explosion caused widespread destruction, obliterating a significant portion of the city. Despite the hilly terrain, which somewhat limited the bomb’s destructive radius, it’s estimated that about 40% of Nagasaki’s structures were destroyed or damaged. Roughly 40,000 people were killed instantly.

Like Hiroshima, Nagasaki’s population suffered the immediate and long-term effects of radiation exposure. Those who survived the initial blast often fell ill with radiation sickness, displaying symptoms such as burns, hair loss, and severe nausea. The survivors, also known as hibakusha, faced increased rates of leukemia and other cancers in the following years.

The aftermath of the atomic bomb in Nagasaki was marked by immense devastation and human suffering. The path to recovery was arduous. As in Hiroshima, rebuilding efforts gradually restored the city, aided by assistance from the U.S. and other countries, but the social and psychological impacts persisted for decades.

Today, Nagasaki Peace Park stands at the ground zero of the bombing. The park is dedicated to the promotion of world peace and houses numerous monuments, including the Peace Statue, the Fountain of Peace, and various other sculptures donated by countries around the world advocating peace.

The Nagasaki Atomic Bomb Museum provides a sobering look at the bombing and its aftermath. Through artifacts, photographs, and personal accounts, it offers a powerful testament to the human and environmental consequences of nuclear warfare, with the aim of promoting peace and nuclear disarmament.

As in Hiroshima, the hibakusha of Nagasaki have

played a key role in sharing their experiences with the world. Despite the physical and psychological scars, many have devoted their lives to promoting peace and educating people about the horrific realities of nuclear weapons.

Modern Nagasaki has risen from its nuclear-ravaged past to become a thriving city. Despite the horrific history, Nagasaki has emerged as a symbol of resilience, peace, and a warning against the use of nuclear weapons. Its recovery demonstrates the resilience and strength of its people.

The atomic bombings of Hiroshima and Nagasaki ended World War II and ushered in the nuclear age. The legacy of Nagasaki, alongside Hiroshima, serves as a stark reminder of the destructive power of nuclear weapons. It underscores the necessity of international disarmament efforts and the pursuit of peace. Through its suffering, Nagasaki has taught the world invaluable lessons about the costs of war and the value of peace.

Nagasaki Destruction, ©NBC News
Nagasaki Destruction, ©UN News
Hiroshima Nagasaki, ©Imperial War Museum
Lieutenant Dan McGovern at ground zero in Nagasaki on 9 September 1945, ©The Guardian

Three Mile Island

The Three Mile Island accident was a partial meltdown at a nuclear power plant in the United States. It is one of the most significant incidents in the history of the American commercial nuclear power generating industry. The accident occurred on March 28, 1979, at the Three Mile Island Nuclear Generating Station (TMI2) in Dauphin County, Pennsylvania.

The accident began with a failure in the non-nuclear secondary system, followed by a stuck-open relief valve in the primary system. These initial issues allowed large amounts of nuclear reactor coolant to escape. The operators’ misunderstanding of the situation, combined with inadequate training, escalated the incident.

After the relief valve failed to close, pressure in the system dropped, causing the reactor to shut down automatically. Without sufficient cooling, the reactor’s fuel core overheated, leading to the partial meltdown of the reactor.

The incident resulted in the release of radioactive gases into the environment, raising public fears about the potential health effects. Although most of the radiation was contained within the facility, a small amount was detected in the surrounding area.

In response to the accident, authorities recommended an evacuation, primarily for pregnant women and pre-school-age children within a five-mile radius of the plant. The event sparked widespread public concern and protests nuclear power, leading to significant changes in regulations and standards for the nuclear industry.

Despite fears of a full nuclear meltdown and catastrophic release of radiation, the Three Mile Island accident caused no immediate deaths or injuries. However, the incident resulted in significant damage to the reactor and substantial economic loss due to the shutdown and clean-up efforts.

Clean-up operations started in August 1979 and officially ended in December 1993. The process was complex, involving the removal of the damaged fuel, decontamination of the equipment and structures, and treatment of the radioactive waste.

Numerous studies have been conducted to determine whether the accident caused any long-term health effects to those living in the surrounding area. Most of these studies concluded that the amount of radiation

released was too low to cause detectable health impacts, although debates over these findings continue.

The Three Mile Island accident had a significant impact on the U.S. nuclear power industry, slowing its growth for many years. It led to sweeping changes in nuclear plant design, operation, regulation, and emergency planning. The Nuclear Regulatory Commission (NRC) implemented stringent safety standards and enhanced its oversight and inspection regimes.

The Three Mile Island accident remains a potent symbol of the potential risks of nuclear power generation. It is a case study in the importance of safety regulations, transparency, and preparedness. The lessons learned from Three Mile Island have been instrumental in enhancing the safety and reliability of nuclear power worldwide. Despite the absence of direct attributable health impacts, the incident’s psychological and socio-political effects significantly shaped public attitudes towards nuclear energy.

Three Mile Island, ©New Yorker
Mile
Three Mile Island Accident, ©State Impact
Three Mile Island Accident, ©WITF

Chernobyl

The Chernobyl disaster is considered the worst nuclear power plant accident in history. It occurred on April 26, 1986, at the No. 4 reactor in the Chernobyl Nuclear Power Plant, near the city of Pripyat in the north of the Ukrainian SSR in the Soviet Union.

The disaster occurred during a late-night safety test simulating a power outage, which required a shutdown of the reactor. A combination of inherent reactor design flaws and operator error resulted in an uncontrolled nuclear chain reaction, leading to a series of explosions and the subsequent release of radioactive material.

The explosion and subsequent fires released large amounts of radioactive particles into the atmosphere, which spread over much of Western USSR and Europe. Two plant workers died on the night of the accident, and a further 28 people died within a few weeks as a result of acute radiation sickness.

It took 36 hours after the initial explosion before the nearby town of Pripyat, which housed the plant’s workers and their families, was evacuated. Efforts were then made to contain the radiation and prevent a further disaster through the construction of a massive steel and concrete sarcophagus, known as the “Chernobyl Shelter,” over the damaged reactor.

The health effects of the Chernobyl disaster are substantial and long-lasting. Thousands of people were exposed to high levels of radiation, leading to cases of thyroid cancer, leukaemia, and other radiationinduced disorders. The World Health Organization estimates that about 4,000 deaths can be attributed to the disaster, while other sources claim the number could be much higher.

The environmental impact of the Chernobyl disaster has been significant. The surrounding area, known as the “Exclusion Zone,” has been heavily contaminated with radioactive materials. Many plants and animals died in the immediate aftermath of the disaster, and those that survived faced genetic damage.

The clean-up efforts after the disaster were extensive, involving over 600,000 workers, known as “liquidators.” The decommissioning of the remaining reactors and managing the radioactive waste has been a longterm challenge. The Chernobyl Shelter was replaced by a larger structure named the New Safe Confinement in 2016.

The Chernobyl disaster had wide-reaching sociopolitical effects. It exposed the flaws in the Soviet Union’s secretive bureaucratic system and is considered a significant factor in the USSR’s dissolution five years later. The event also led to major changes in safety protocols for nuclear power, both in the USSR and globally.

Today, the Chernobyl Exclusion Zone is a stark reminder of the disaster. While it is largely uninhabited by humans, wildlife has flourished in the area, and it has even become a location for guided tours. Additionally, the site has been used for scientific research on the long-term effects of radiation on ecosystems. The legacy of the Chernobyl disaster extends far beyond its immediate impact. It raised global awareness about the potential dangers of nuclear power and led to more stringent safety standards in nuclear power plants worldwide. The human, environmental, and economic costs of the disaster continue to serve as a potent reminder of the importance of nuclear safety.

Chernobyl Accident, ©CNN
Chernobyl Accident, Inside the Cabin, ©State Impact

Fukushima

The Fukushima Daiichi nuclear disaster was a nuclear accident at the Fukushima Daiichi Nuclear Power Plant in kuma, Fukushima Prefecture, Japan. The event began on March 11, 2011, following a major earthquake and subsequent tsunami, and it is the most severe nuclear accident since the Chernobyl disaster in 1986.

The Great East Japan Earthquake and the ensuing tsunami caused significant damage to the plant’s cooling systems. Without sufficient cooling, three of the plant’s six nuclear reactors melted down, and hydrogen gas explosions caused further destruction, leading to a significant release of radioactive material.

In the immediate aftermath of the disaster, plant workers made frantic efforts to stabilize the reactors. Meanwhile, the Japanese government declared a state of emergency and began evacuating residents within a 20 km radius of the plant.

The nuclear accident led to a significant release of radioactive material into the environment. The most critical releases occurred in the first few days after the accident. The radioactive plume affected areas of both the Japanese mainland and the ocean.

Although no immediate deaths were caused by radiation exposure, it is estimated that the long-term health effects, such as an increased risk of certain types of cancer, will affect a significant number of individuals, particularly those exposed as infants.

The environmental impact of the Fukushima disaster is significant. Radioactive materials were released into the atmosphere, soil, and ocean, affecting both terrestrial and marine ecosystems. Despite ongoing cleanup efforts, many areas remain contaminated.

Cleanup efforts and the decommissioning process of the Fukushima Daiichi plant are complex and longterm tasks. They involve removing the nuclear fuel, managing radioactive waste, and dismantling the plant’s facilities. The entire process is expected to take several decades.

The Fukushima disaster led to significant sociopolitical changes in Japan and worldwide. It resulted in a major shift in Japan’s energy policy, with a new emphasis on renewable energy and energy efficiency. The event also led to increased scrutiny of nuclear safety regulations globally.

The area surrounding the Fukushima Daiichi plant, once bustling with communities, is now largely deserted due to radiation fears. However, efforts are underway to decontaminate and revive the area, though progress is slow, and many former residents are reluctant to return.

The Fukushima disaster, like the Chernobyl accident, serves as a stark reminder of the potential risks associated with nuclear power. It underscores the importance of disaster preparedness, stringent safety standards, and effective crisis management. As the recovery efforts continue, Fukushima remains a poignant symbol of the long-term effects of nuclear accidents and the resilience of communities in the face of such disasters.

Fukushima Explosion & Accident, ©Polar Journal
Fukushima Accident, Displaced People, ©BBC
Fukushima Accident, ©CBC
Fukushima Accident, Hazmat Engineer Pointing, ©NY Times

2005 Hurricane Katrina

Hurricane Katrina, one of the deadliest and costliest natural disasters in U.S. history, struck the Gulf Coast in August 2005, with New Orleans, Louisiana, being the most affected. The hurricane and its subsequent floods resulted in over 1,800 fatalities, and the economic damages totaled approximately $125 billion. A key element that exacerbated the devastation was the rising water levels, which led to significant displacement and forced migration.

Before Hurricane Katrina made landfall, the city’s unique geographical location, lying below sea level and surrounded by water bodies, already made it highly susceptible to flooding. The city relied on a complex system of levees, sea walls, and pumps to keep it dry. However, when Katrina struck, the sheer force of the hurricane, combined with the significant rise in water levels, overwhelmed this protective system. Levees failed, and approximately 80% of the city was flooded, leading to an unprecedented humanitarian crisis.

The rising water levels not only caused immediate loss of life and property but also led to a large-scale displacement of people. Approximately one million people were displaced in the Gulf Coast region, and in New Orleans alone, the population decreased by over 50% in the aftermath of Katrina. People sought refuge in various parts of the country, with significant numbers relocating to cities like Houston, Atlanta, and Baton Rouge.

This forced migration had both short-term and longterm implications. In the short term, host communities struggled to accommodate the sudden influx of evacuees, affecting housing, employment, and social services. Over the longer term, many of those displaced by the hurricane were unable to return to their homes, leading to significant demographic shifts. Notably, a large proportion of the displaced were from low-income communities and communities of color, exacerbating existing social and economic inequalities.

Hurricane Katrina illustrated the profound links between climate-related disasters, rising sea levels, and human displacement. The event underscored the need for improved disaster preparedness, better infrastructure resilience, and comprehensive planning for displacement and migration. Moreover, it emphasized the importance of addressing climate change, including mitigating sea level rise, to reduce the risk and severity of similar disasters in the future.

Hurricane Katrina, Near-submerged city, ©History.com

A volunteer rescues New Orleans residents during Hurricane Katrina on Aug. 31, 2005, ©MSNBC

2010 Pakistan Floods

In 2010, Pakistan experienced one of the most devastating floods in its history. Triggered by heavy monsoon rains, the floodwaters surged down the Indus River basin, impacting about one-fifth of the country’s total land area. The disaster affected approximately 20 million people, killed nearly 2,000, and displaced an estimated 11 million.

The floodwaters inundated villages and towns, destroyed homes, infrastructure, and crops, and caused significant economic damage. Many communities were cut off for days or weeks due to the high waters and damaged roads. The flooding also triggered a significant health crisis, as waterborne diseases spread rapidly in the affected regions.

The massive displacement had both immediate and longer-term effects. In the immediate aftermath, there was a critical need for emergency shelters, food, clean water, and medical services for the millions of displaced people. Many found refuge in camps set up by the government and international aid organizations, but the conditions in these camps were challenging, with overcrowded facilities and insufficient resources.

The longer-term effects of the displacement were even more profound. Many of those affected were from rural areas, and the loss of crops and livestock had a disastrous impact on their livelihoods. Even after the floodwaters receded, the displaced faced significant challenges in returning to their homes. Many found their homes and fields had been washed away or severely damaged, making immediate return impossible.

Moreover, the disaster exposed and amplified existing social and economic inequalities. The most vulnerable groups, including the poor, women, children, and the elderly, were hit hardest by the disaster. They were often the least able to recover and rebuild their lives after the floods.

In the aftermath of the disaster, there was widespread recognition of the need for stronger disaster risk management strategies, improved early warning systems, and more resilient infrastructure. The floods also highlighted the critical issue of climate change, with scientists suggesting that such extreme weather events could become more frequent and severe due to global warming. Given the country’s high vulnerability to floods, mitigating the impacts of climate change, including glacial melt and sea level rise, is crucial for reducing future disaster risks.

The 2010 Pakistani floods, like many climate-related disasters, illustrated the direct link between climate change, extreme weather events, and large-scale human displacement. The event underscores the need for a robust global response to climate change, not only to reduce greenhouse gas emissions but also to help vulnerable countries adapt to the impacts of climate change and improve their disaster resilience.

Flooding forced millions of Pakistanis to flee their homes in July and August 2010, ©Earth Observatory
Pakistan Flooding, Almost fully submerged city, ©WNYC Studios

2011 Thailand Floods

In 2011, Thailand experienced the worst flooding in over half a century. Monsoon rains, unusually heavy and persistent, resulted in widespread flooding that affected approximately a third of all provinces in the country. The floods resulted in over 800 fatalities and displaced millions of people. The World Bank estimated the total economic damages and losses to be around $45.7 billion, making it one of the world’s costliest disasters.

The floodwaters inundated hundreds of thousands of homes and vast amounts of agricultural land, causing considerable damage to Thailand’s major rice crop. Moreover, the flooding heavily affected the industrial sector. Seven major industrial estates were inundated, disrupting global supply chains, particularly in the automotive and electronics industries.

The large-scale displacement caused by the flooding had both immediate and long-term effects. In the short term, there was a pressing need for safe shelters, food, clean water, and healthcare. The Thai government, along with local and international organizations, worked to provide these essential services. However, many displaced people lived in challenging conditions in overcrowded temporary shelters.

The longer-term impacts of the displacement were also significant. While some people could eventually return to their homes after the floodwaters receded, they often found their properties and belongings severely damaged or destroyed. Recovery and rebuilding were slow and challenging, hampered by the vast scale of the disaster and significant economic losses.

The floods exposed vulnerabilities in Thailand’s disaster management capabilities and highlighted the impact of rapid urbanization and inadequate urban planning. Despite a network of dams and other water management infrastructure, the sheer volume of rainwater was too overwhelming, pointing to the need for improved infrastructure and more effective water management strategies.

The 2011 floods brought the realities of climate change into sharp focus for Thailand. Scientists have warned that climate change could lead to more extreme weather conditions, including heavier and more unpredictable monsoon rains. Sea-level rise is another concern, as it could exacerbate coastal flooding and erosion. These climate-related risks pose significant challenges for flood-prone countries like Thailand.

Parts of the temple at Thailand’s Wat Chaiwatthanaram, a UNESCO World Heritage Site, are flooded, ©NBC
Thailand Floods, Flooded Highway, ©CS Monitor

Ban the Bomb Movement (1950s-1960s)

The Ban the Bomb movement, also known as the Nuclear Disarmament movement, originated in the 1950s and 1960s in response to the destructive power of nuclear weapons and the geopolitical tensions of the Cold War era. The movement was fueled by public concern over the health and environmental hazards posed by atmospheric nuclear testing, leading to the Partial Test Ban Treaty in 1963 that prohibited all nuclear weapons testing except those conducted underground.

A key organization in this movement was the United Kingdom’s Campaign for Nuclear Disarmament (CND), established in 1957. The CND, famous for creating the iconic peace sign, advocated for unilateral nuclear disarmament by the UK, a halt to nuclear weapons testing, and a global ban on nuclear weapons.

The movement utilized mass demonstrations, public education campaigns, and political lobbying to bring about change. A significant demonstration in 1961 saw an estimated 100,000 people march from London to Aldermaston, protesting the UK’s involvement in the nuclear arms race and raising public awareness about nuclear dangers.

The Ban the Bomb movement spread globally, influencing the formation of similar groups in other countries. In the United States, the National Committee for a Sane Nuclear Policy (SANE) was established in 1957, calling for a comprehensive nuclear test ban and reductions in nuclear arsenals.

Despite challenges, the movement has profoundly influenced international policy and public opinion on nuclear weapons. It was instrumental in promoting several international treaties aimed at nuclear disarmament, including the Nuclear Non-Proliferation Treaty (1968) and the Comprehensive Nuclear-Test-Ban Treaty (1996). Its legacy continues to shape contemporary nuclear disarmament movements, like the International Campaign to Abolish Nuclear Weapons (ICAN), Nobel Peace Prize laureate in 2017.

votes to start negotiations to ban the bomb, ©The Nation
Ban the Bomb demo, ©Cambridge News

Anti-Nuclear Movement (1970s-Present)

The Anti-Nuclear movement is a social and political campaign that has, since the 1970s, opposed the use of nuclear energy due to concerns about nuclear accidents and the disposal of nuclear waste. This movement, driven by the public’s rising awareness and fear of the potential dangers associated with nuclear power, has had a significant influence on nuclear energy policies and the development of alternative energy sources worldwide.

The movement emerged at a time when nuclear power was seen as a solution to increasing energy demands. However, a series of nuclear accidents, most notably Three Mile Island in the United States (1979), Chernobyl in the Soviet Union (1986), and Fukushima in Japan (2011), galvanized public opinion against nuclear power. These disasters showcased the devastating health and environmental consequences of nuclear accidents, leading to a swell in the ranks of the Anti-Nuclear movement.

Activists within the movement have utilized various strategies to voice their concerns, ranging from public protests and demonstrations to legal actions and political lobbying. In Germany, for instance, mass protests in the 1970s and 1980s against the construction of nuclear power plants led to a shift in government policy, culminating in a decision to phase out nuclear power by 2022.

The movement has also been instrumental in raising awareness about the challenges associated with nuclear waste disposal. Nuclear waste can remain hazardous for thousands of years, and no fully satisfactory solution for its long-term management has been found. This issue has often been at the forefront of the Anti-Nuclear movement’s arguments against the continued use of nuclear power.

Influence from the movement has spurred increased interest and investment in renewable energy sources, such as wind and solar power. The shift towards renewable energy has been partially driven by the desire to find safer, cleaner energy alternatives that do not carry the risks associated with nuclear power.

Internationally, the Anti-Nuclear movement has found allies in various environmental organizations, such as Greenpeace, which has often highlighted the risks of nuclear power alongside its campaigns against climate change. This broad-based support has added to the movement’s credibility and reach.

Despite the pushback against nuclear power, some argue that it should be part of the solution to climate change due to its low carbon emissions. This ongoing debate underscores the complexity of balancing our energy needs with environmental and safety concerns – a challenge at the heart of the Anti-Nuclear movement. This movement, while not without its critics, has undeniably shaped the discourse around energy policy and the pursuit of sustainable, safe power sources.

169,000 people attended an anti-nuclear protest in Bonn, Germany,

A fierce resistance to nuclear weapons means disrupting the dominant narratives about nuclear weapons as tools of “safety” and “security” and “peace.”, ©The Nation

The Nuclear Freeze Movement (1980s)

The Nuclear Freeze movement was a powerful political campaign during the 1980s that sought a bilateral halt to the production, testing, and deployment of nuclear weapons by the United States and the Soviet Union. The movement’s overarching aim was to mitigate the escalating nuclear arms race during the Cold War, which many feared could lead to a nuclear war with catastrophic consequences.

Rooted in the United States, the Nuclear Freeze movement gained substantial traction at a grassroots level. It was driven by citizens’ fear and disillusionment following the realization of the immense destruction nuclear war could bring. This concern grew further when, in 1981, the Reagan administration began advocating for an increase in nuclear arms production, sparking anxiety about a potential nuclear conflict with the Soviet Union.

The movement was unique in its approach, advocating for a “freeze” – a halt to the production of nuclear weapons – as a step towards disarmament, rather than demanding immediate disarmament. Advocates of the freeze argued that it would be a more pragmatic and achievable first step, potentially paving the way for further disarmament measures.

The Nuclear Freeze movement used a variety of tactics to promote its cause. These included massive public demonstrations, lobbying politicians, and public education efforts. The June 12, 1982, demonstration in Central Park, New York, was one of the largest political protests in American history, with estimates of up to one million participants demanding a halt to the nuclear arms race.

Politically, the movement gained substantial support. In 1982, the freeze proposal was endorsed by nearly 60% of the members of the U.S. House of Representatives. The same year, voters in eight states approved pro-freeze referenda, demonstrating widespread public support for the movement.

While the Nuclear Freeze movement did not achieve a formal, verifiable freeze, it had a profound effect on public consciousness and political discourse around nuclear weapons. It played a significant role in pressuring political leaders to engage in arms control negotiations, most notably the Intermediate-Range Nuclear Forces Treaty between the U.S. and the Soviet Union in 1987.

The legacy of the Nuclear Freeze movement can be

seen in current nuclear disarmament advocacy efforts. Despite the end of the Cold War, the threat of nuclear weapons remains, making the lessons and strategies of the Nuclear Freeze movement still pertinent today. This movement serves as a testament to the power of grassroots activism in shaping national and international policy, demonstrating the potential for ordinary citizens to influence the course of nuclear disarmament.

Senator Edward Kennedy of Massachusetts addresses pro-freeze demonstrators on Capitol Hill, ©Outrider
One million people gather in New York City’s Central Park in support of the nuclear freeze movement. It is the largest anti-war demonstration in history, ©Pressenza

Half Lives: Through Official Bodies

The Rise of Atomic Agencies

The rise of nuclear agencies across the globe was driven by the realization of nuclear power’s potential, both for constructive purposes like energy production and for destructive purposes such as warfare. The genesis of these agencies traces back to the World War II era when nations raced to harness the power of the atom.

The scope of nuclear science and its potential implications necessitated rigorous oversight and control mechanisms. The enormity of the atomic power, the complexities involved in harnessing it, and the potential risks associated with it required special agencies dedicated to overseeing its development and use.

The rise of nuclear agencies brought about a global division of responsibilities, varying widely from research and development, regulation, power generation, waste management, and security. These agencies became pivotal in directing and shaping nuclear policies, setting safety standards, and managing nuclear power plants and research reactors.

The power dynamics shifted with the advent of these agencies. With control over nuclear resources, these agencies often wielded significant influence, dictating terms in international diplomacy, shaping national energy policies, and making critical decisions about resource allocation.

On a geopolitical level, the existence and capabilities of these nuclear agencies have often determined the power dynamics between nations. Countries with advanced nuclear programs command a different level of respect and caution in the international arena, impacting global power hierarchies.

One of the significant aspects of these nuclear agencies is their role in safeguarding the environment. They are tasked with ensuring that the use of nuclear power doesn’t adversely affect the environment, involving intricate waste management procedures, rigorous safety standards, and constant monitoring of nuclear facilities.

Despite the destructive potential of nuclear power, these agencies have a mandate to promote its peaceful use. They have played a significant role in advocating for nuclear power as a sustainable energy source, leading to the construction of nuclear power plants worldwide.

Another critical aspect of these agencies’ role is to

prevent the spread of nuclear weapons. They work tirelessly to ensure that nuclear technology and materials are not misused for creating weapons, often through international treaties and rigorous inspection regimes.

The rise of nuclear agencies has fostered global cooperation and collaboration. These agencies often work together, sharing research, technologies, safety practices, and information on non-proliferation efforts, reinforcing a global approach to managing nuclear power.

Nuclear agencies also play a key role in education and training. They conduct various programs to develop a skilled workforce capable of working safely with nuclear technologies, promote public awareness about nuclear energy’s benefits and risks, and ensure a steady flow of information to the public.

Regulatory compliance is a crucial part of these agencies’ functions. They establish regulations, standards, and guidelines that nuclear facilities must adhere to, ensuring safety and preventing catastrophic accidents.

As we move towards a future where sustainable and reliable energy sources are more critical than ever, the role of nuclear agencies will only grow. They will continue to shape policies, drive research, manage resources, and ensure the safe, responsible use of nuclear power. Their rise signals a world grappling with the realities and potential of atomic power, a testament to human ingenuity, and a constant reminder of our responsibility to wield this power wisely.

Atomic Energy Commission (AEC)

The Atomic Energy Commission (AEC) was a pivotal agency in the history of nuclear energy in the United States, setting the stage for the nation’s development and regulation of atomic science and technology. Established on August 1, 1946, by the Atomic Energy Act, the AEC was formed to manage the peacetime development of atomic science and technology. This came just a year after the destructive power of atomic energy was unleashed in the form of nuclear weapons over Hiroshima and Nagasaki during World War II.

The AEC was the successor to the Manhattan Project, the wartime effort to develop atomic weapons, and was given the authority to oversee the vast complex of laboratories, production facilities, and testing sites that had been built up across the country. This included renowned national laboratories like Los Alamos, Oak Ridge, and Argonne.

The AEC’s mandate was broad and far-reaching. It was tasked with the development and production of nuclear weapons, the promotion and oversight of the peaceful uses of atomic energy, and the regulation of private industry’s use of radioactive materials. The AEC was also responsible for conducting nuclear research, overseeing the mining of uranium and thorium, and managing the disposal of radioactive waste.

The Commission was granted significant autonomy and power. It was both the producer and regulator of nuclear power and materials, which led to some inherent conflicts of interest. One of its most critical roles was promoting the benefits of peaceful nuclear energy. The AEC engaged in widespread public relations campaigns to advertise the promise of atomic energy for uses like electricity generation and medical applications.

However, the AEC was not without its controversies. The agency’s dual role as both promoter and regulator of nuclear energy was seen by many as a conflict of interest. The secrecy surrounding the AEC’s activities also attracted criticism, particularly over issues related to environmental contamination and health risks from nuclear testing and energy production.

In the early years of the AEC, much of its focus was on the production of nuclear weapons in response to the Cold War’s geopolitical tensions. This included a significant expansion of weapons production facilities and a series of above-ground nuclear tests.

Over time, the AEC’s focus shifted more towards the

development and promotion of peaceful uses of nuclear energy. This included pioneering work in nuclear reactor design and a significant expansion of nuclear power in the United States. It supported the construction of the first commercial nuclear power plant in Shippingport, Pennsylvania, which began operation in 1957.

The AEC also contributed significantly to scientific research beyond just atomic energy. It supported the construction of major research facilities like particle accelerators and funded much of the early work in fields like molecular biology.

Despite its accomplishments, by the 1970s, the AEC was facing increasing criticism and scrutiny. Concerns about nuclear safety, environmental contamination, and the lack of public transparency in the AEC’s decision-making processes led to calls for reform. In 1974, the U.S. Congress passed the Energy Reorganization Act, which abolished the AEC and replaced it with two separate agencies: the Nuclear Regulatory Commission (NRC) and the Energy Research and Development Administration (ERDA).

The NRC was tasked with overseeing nuclear safety and the licensing of nuclear power plants, while ERDA took over the AEC’s research and development functions. This split was intended to separate the roles of promoting and regulating nuclear power to prevent the kind of conflicts of interest that had dogged the AEC.

The Atomic Energy Commission played an instrumental role in shaping the nuclear landscape of the United States, from the expansion of nuclear weapons during the Cold War to the promotion of peaceful uses of atomic energy. Despite its dissolution in 1974, its legacy endures in the agencies that succeeded it and the nuclear infrastructure it helped create.

Scientists became political activists in the debate over control of atomic energy, ©National WW2 Museum
The first session of the UN Atomic Energy Commission met in New York on June 14, 1946, ©Arms Control Association

UK Atomic Energy Authority (UKAEA)

The United Kingdom Atomic Energy Authority (UKAEA) has been an instrumental institution in the development and oversight of nuclear energy within the UK since its establishment in 1954. Born in an era of rapid scientific advancement and geopolitical tension, UKAEA was designed to foster the development of atomic energy for peaceful purposes while consolidating the control and regulation of nuclear research and technology.

Upon its formation, the UKAEA assumed control of the nuclear research facilities previously operated by the Ministry of Supply. This included notable sites such as Harwell, Risley, and Windscale, which were key locations for the research, development, and production of nuclear materials. UKAEA was tasked with a wide range of responsibilities, including the oversight of nuclear power production, management of the UK’s nuclear weapons program, and facilitation of nuclear research.

In its early years, UKAEA played a critical role in the growth of the UK’s nuclear power industry, which included the construction of the UK’s first nuclear power station, Calder Hall, in 1956. UKAEA was also involved in the development of the Advanced Gascooled Reactor (AGR) and the Fast Breeder Reactor (FBR), representing major milestones in the evolution of nuclear reactor design.

A key component of UKAEA’s mandate has been nuclear research and development. The agency has been instrumental in numerous technological breakthroughs in nuclear energy. Its research facilities have served as hubs for innovation in nuclear science, providing an environment where scientists and engineers could push the boundaries of nuclear technology.

Furthermore, the UKAEA managed the UK’s nuclear weapons program until the formation of the Ministry of Defence’s Atomic Weapons Establishment (AWE) in the 1970s. This part of the UKAEA’s role highlighted the geopolitical context of the time, where atomic energy represented not just an energy source but a strategic military asset.

Environmental safety and sustainability have been another crucial aspect of UKAEA’s mission. The agency is responsible for the management and disposal of nuclear waste, a task that requires stringent regulations and innovative technological solutions to protect both people and the environment.

One of the notable aspects of the UKAEA is its role in promoting international collaboration. The UKAEA houses the Joint European Torus (JET), the world’s largest operational magnetic confinement plasma physics experiment, aimed at paving the way for fusion power, which could provide a nearly limitless and clean source of energy.

However, UKAEA’s path hasn’t been without challenges. The agency has had to navigate a complex landscape of technical, political, and public challenges, including high-profile incidents such as the Windscale fire in 1957, the UK’s worst nuclear accident, which led to significant policy changes and safety upgrades.

In the wake of shifting energy policies and increased privatization in the 1980s and 1990s, UKAEA underwent a process of restructuring and refocusing. Parts of its operations were privatized, and its role evolved from a broad focus on all aspects of nuclear energy to a more specific focus on nuclear decommissioning and clean-up, as well as fusion research.

Today, UKAEA’s primary role is managing the UK’s nuclear decommissioning and clean-up programs. This includes managing the legacy of the UK’s early nuclear program, which involves safely dismantling old facilities and dealing with the waste. This work requires a combination of technical expertise, careful planning, and stringent safety measures.

Meanwhile, the UKAEA’s fusion research has gained increasing attention. The potential of fusion energy to provide a virtually limitless, clean, and safe source of power represents a tantalizing prospect for the future of energy. UKAEA is at the forefront of this research, collaborating with partners around the world to make this vision a reality.

Atomic Energy Research Establishment, ©Village4a1000

HM The Queen and HRH the Duke of Edinburgh paid the site a visit in 1957, ©GOV.UK

Euratom

The European Atomic Energy Community, better known as Euratom, is an international organization established in 1957 to coordinate the research and development of nuclear energy within Europe. It was created by the Treaty of Rome, signed on March 25, 1957, alongside the European Economic Community (EEC), the precursor to the European Union. Euratom represents a cornerstone in Europe’s approach to nuclear energy, fostering cooperation, promoting safety, and enabling the shared use of atomic resources among its member states.

Euratom’s mandate is broad, encompassing research, standard setting, and regulation. The organization is tasked with the creation of a single market for nuclear goods and services within Europe, facilitating the flow of capital and knowledge and enhancing the potential of atomic energy across the continent. It’s responsible for ensuring a stable and plentiful supply of nuclear fuel, which it achieves through a common supply agency. This collaborative framework promotes economic efficiency and mutual benefit.

One of the key roles of Euratom is nuclear research and development. Euratom coordinates and funds research into nuclear energy across Europe. It manages the Joint Research Centre (JRC), which carries out research in various fields including nuclear safety, security, and radiation protection. This pooling of resources and expertise ensures that Europe remains at the cutting edge of nuclear technology.

A central part of Euratom’s mission is ensuring the highest standards of safety and security in the nuclear sector. It sets common safety standards and guidelines for its member states to follow, monitoring compliance through a robust inspection regime. Euratom’s focus on safety extends to the protection of workers in the nuclear industry and the public, with stringent guidelines in place for radiation protection.

Euratom also oversees nuclear safeguards, ensuring that nuclear materials are not diverted from peaceful uses. This involves a comprehensive system of inspections and accounting for nuclear materials, helping to prevent the proliferation of nuclear weapons. In this regard, Euratom works closely with the International Atomic Energy Agency (IAEA), adhering to a stringent system of checks and balances.

Another important aspect of Euratom’s work is its role in international nuclear cooperation. Euratom has established cooperation agreements with several coun-

tries outside Europe and international organizations, aiming to facilitate peaceful nuclear cooperation, support non-proliferation efforts, and promote high safety standards globally.

Over the decades, Euratom has played a key role in advancing nuclear energy within Europe. For instance, it contributed to the development of nuclear fusion research through projects like the Joint European Torus (JET) and the International Thermonuclear Experimental Reactor (ITER). These projects, aiming to harness the power of nuclear fusion – the process that powers the sun – represent the cutting edge of nuclear technology.

However, Euratom hasn’t been without its controversies. The organization has faced criticism regarding its perceived lack of democratic accountability and transparency. Concerns have also been raised about the potential for Euratom’s regulatory roles to conflict with its mandate to promote nuclear power.

Euratom also found itself in the spotlight during the Brexit negotiations, given that the UK was a member. The question of how the UK’s departure from the EU would impact its membership in Euratom became a significant issue, highlighting the organization’s importance in the European nuclear landscape.

Looking forward, Euratom continues to play a crucial role in shaping Europe’s nuclear energy future. As the world grapples with the dual challenges of climate change and energy security, nuclear power may become an increasingly important part of the energy mix. As a facilitator of research, a guarantor of safety, and a regulator of nuclear materials, Euratom is positioned at the heart of these developments.

Paul-Henri Spaak and Jean-Charles Snov et d’Oppuers at the signature of the Treaty establishing European Atomic Energy Community (EURATOM) 25.03.1957, ©Europe Parliament
(From left to right) The ‘three wise men’ Halvard Lange, Gaetano Martino and Lester B. Pearson – the foreign ministers of Norway, Italy and Canada, respectively, ©NATO

International Atomic Energy Agency (IAEA)

The International Atomic Energy Agency (IAEA) is a key organization in the global governance of nuclear energy and non-proliferation of nuclear weapons. Established in 1957 and headquartered in Vienna, Austria, the IAEA operates under a dual mandate: to promote the peaceful use of nuclear energy and to prevent its use for military purposes, particularly nuclear weapons.

The IAEA is an independent organization, but it does report annually to the United Nations General Assembly and, when necessary, to the UN Security Council. The Agency works with its member states and multiple partners worldwide to promote safe, secure, and peaceful nuclear technologies.

A significant part of the IAEA’s work involves setting international safety standards for protecting people and the environment from harmful radiation exposure. These standards provide a system of fundamental safety principles for nuclear installations and activities, serving as a global benchmark for protecting people and the environment from the harmful effects of ionizing radiation.

The IAEA also provides extensive technical cooperation in the peaceful use of nuclear technology. This cooperation includes numerous fields, such as health, agriculture, water management, and environmental protection. By facilitating access to nuclear technologies for peaceful purposes, the IAEA contributes to achieving many of the United Nations’ Sustainable Development Goals.

Nuclear verification is another crucial aspect of the IAEA’s work, and it’s perhaps best known for this role. Under the Treaty on the Non-Proliferation of nuclear weapons (NPT), the IAEA is responsible for verifying compliance with the treaty’s safeguards agreements. This verification process involves regular inspections of nuclear facilities to ensure that nuclear material is not being diverted to build weapons.

The IAEA has the authority to establish and administer safeguards against the diversion of nuclear energy from peaceful uses to nuclear weapons or other nuclear explosive devices. These safeguards are a set of technical measures that allow the IAEA to independently verify a country’s compliance with its commitments not to use nuclear material or technology for nuclear-weapons purposes.

In the area of nuclear security, the IAEA helps states

to prevent, detect, and respond to theft, sabotage, unauthorized access, and illegal transfer or other malicious acts involving nuclear material. The agency offers guidance on nuclear security practices and assists in improving countries’ nuclear security capabilities.

The IAEA has played a significant role in several international crises related to nuclear weapons proliferation, including those in Iraq, North Korea, and Iran. Its capacity to undertake rigorous inspections and its authority to report non-compliance to the United Nations Security Council make it a central institution in global non-proliferation efforts.

The IAEA also plays a crucial role in responding to nuclear and radiological incidents and emergencies. It operates an Incident and Emergency Centre, which is the global focal point for coordination and assistance in such events.

However, the IAEA’s work is not without challenges. The agency often must navigate political tensions and sensitivities, given the strategic importance of nuclear technology and the geopolitical implications of noncompliance with nuclear agreements.

IAEA Conference, ©IAEA
Elisabeth Röhrlich writes in Cold War History about the creation of the International Atomic Energy Agency, ©Wilson Center

The IAEA Nuclear Data Section (NDS) has for the last 50 years hosted meetings and facilitated discussions in carrying out its mission data development and dissemination, ©IAEA

U.S. Nuclear Regulatory Commission (NRC)

The Nuclear Regulatory Commission (NRC) is an independent agency of the United States government that was established by the Energy Reorganization Act of 1974. Its role is to license and regulate the nation’s civilian use of radioactive materials to protect public health and safety, promote common defense and security, and protect the environment.

The NRC oversees all commercial nuclear power reactors, nuclear fuel cycle facilities, and nuclear materials in the U.S. It is responsible for licensing and inspecting these facilities and activities, ensuring they comply with regulatory requirements that are based on sound science and prudent judgment.

The NRC operates under a commission consisting of five members appointed by the President and confirmed by the Senate. One of these members is designated by the President as the Chairman and official spokesperson of the Commission. The Commission formulates policies, develops regulations, issues orders to licensees, and adjudicates legal matters.

The NRC’s regulatory mission covers three principal areas. First, it regulates reactors for commercial power and research, including the licensing, inspection, certification, and enforcement of safety and security standards. The NRC is responsible for ensuring the safe operation of the country’s nearly 100 commercial nuclear power reactors that supply approximately 20% of the nation’s electricity.

Second, the NRC regulates the use of radioactive materials for medical, industrial, and academic purposes and for certain aspects of nuclear waste disposal. There are thousands of such uses across the country, with nuclear medicine being one of the most common applications.

Lastly, the NRC manages the licensing, transport, storage, and disposal of nuclear materials and waste. This includes spent nuclear fuel, high-level waste, and low-level waste. It sets requirements for the safe transport of radioactive materials and oversees the environmental review and decommissioning of nuclear facilities.

The NRC is also responsible for reviewing applications for new nuclear power plants and technologies, overseeing the environmental review process, and engaging with the public, industry, and other stakeholders on nuclear safety and regulatory issues.

Ensuring the security of nuclear facilities and materials is another key responsibility of the NRC. In the wake of the terrorist attacks of September 11, 2001, the NRC implemented new security requirements for nuclear power plants and other facilities.

To achieve its mission, the NRC employs a range of professionals, including engineers, scientists, and administrative staff. These individuals are stationed across the United States, including the NRC’s headquarters in Rockville, Maryland, and its four regional offices.

The NRC’s work also involves close collaboration with other governmental entities. It coordinates with other federal agencies on matters of nuclear safety, security, and environmental protection. It also collaborates with states that have signed agreements to regulate certain types of radioactive materials.

In addition to its domestic activities, the NRC is involved in international nuclear safety and security. It works with foreign regulatory counterparts, shares safety research, and participates in international regulatory bodies.

Despite its vital role, the NRC has faced challenges and criticisms. These have often centered on balancing the promotion of nuclear power, seen as a climatefriendly source of energy, with ensuring its safety and the safe disposal of nuclear waste.

President Gerald Ford signs the legislation that created the NRC, ©NRC
NRC Chain of Command, ©Science Direct

Department of Energy (DOE)

The United States Department of Energy (DOE) is a cabinet-level department of the U.S. government responsible for policy-making and oversight of the nation’s energy supply and usage, nuclear weapons program, and nuclear reactor production for the United States Navy. Formed in 1977 during the administration of President Jimmy Carter, the DOE plays a crucial role in shaping the U.S.’s energy landscape and scientific research.

The formation of the DOE was a response to the energy crisis of the 1970s. With a growing awareness of the limits of fossil fuels and the need for sustainable energy alternatives, the DOE was established to consolidate and coordinate the government’s fragmented energy policies and programs, which had previously been spread across several agencies.

Under its wide-reaching mandate, the DOE oversees a diverse range of responsibilities. It manages the country’s nuclear infrastructure, including the maintenance and disposal of nuclear weapons and the cleanup of nuclear testing and production sites. This role is critical for national security and environmental protection.

The DOE is also the single largest federal sponsor of basic research in the physical sciences in the U.S., funding projects in fields like physics, chemistry, materials science, and biology. Many of these projects are carried out at the DOE’s network of 17 National Laboratories, which serve as hubs for innovation and technological advancement.

In the field of energy, the DOE plays a critical role in researching, developing, and deploying new energy technologies. This includes efforts to advance renewable energy sources like wind and solar power, improve energy efficiency, and reduce the nation’s reliance on foreign oil. The DOE also oversees the Strategic Petroleum Reserve, the largest emergency supply of crude oil in the world.

The DOE is committed to environmental stewardship, striving to mitigate the impacts of energy production and use on the environment. This includes research and initiatives aimed at reducing greenhouse gas emissions and understanding and addressing the impacts of climate change.

One of the DOE’s unique responsibilities is overseeing the nation’s research in high-energy physics and nuclear physics. This includes supporting large-scale research facilities and collaborations, such as the Large

Hadron Collider at CERN, where the Higgs Boson was discovered, and domestic facilities like the Fermi National Accelerator Laboratory.

In terms of structure, the DOE is headed by the Secretary of Energy, a member of the President’s Cabinet. The Secretary is responsible for implementing the President’s energy policy and managing the DOE’s diverse responsibilities. Under the Secretary, there are several Under Secretaries who oversee different parts of the DOE’s mission, including science and energy, nuclear security, and management and performance.

The DOE’s work also involves significant international collaboration. The Department works with other nations to promote energy security, safely expand nuclear power, and carry out joint research and development projects. These partnerships are crucial for addressing global challenges like climate change and nuclear nonproliferation.

Despite its broad and critical mandate, the DOE has faced challenges, including political and budgetary pressures, technical hurdles in areas like nuclear waste disposal, and the complexities of managing the nation’s diverse energy needs and resources.

President Harry S Truman signs the Atomic Energy Act of 1946 establishing the U.S. Atomic Energy Commission, ©DoE
President Carter inspects new DoE Seal, ©DoE

National Oceanic & Atmospheric Administration (NOAA)

The National Oceanic and Atmospheric Administration (NOAA) is a scientific agency within the United States Department of Commerce. It plays a crucial role in understanding and predicting changes in the Earth’s environment, from the depths of the ocean to the surface of the sun. One of NOAA’s key areas of research and monitoring is sea level rise, an issue that is critical to the vulnerability of coastal nuclear power plants and other coastal infrastructure.

NOAA monitors sea level rise through a network of tide gauges and satellite measurements. Tide gauges, installed along coasts worldwide, measure the local sea level relative to a specific point on land. However, because they are tied to the land, they also record vertical land motion, such as local land subsidence or uplift, which can influence the apparent sea level change. To account for these local factors and gain a global picture of sea level change, NOAA also uses satellite altimetry, which measures the time it takes for a radar pulse to travel from a satellite to the ocean surface and back again.

The combination of these measurements provides a comprehensive picture of sea level rise at both local and global scales. Data gathered over decades has shown a trend of accelerating sea level rise, which is primarily driven by thermal expansion of seawater as it warms and the melting of glaciers and polar ice caps due to climate change.

This information is invaluable in understanding the vulnerability of coastal nuclear plants to sea level rise. Rising sea levels can increase the risk of flooding, especially during storm surges and extreme weather events. Furthermore, higher sea levels can exacerbate coastal erosion, potentially threatening the structural integrity of these plants.

NOAA’s Sea Level Rise Viewer is a particularly useful tool for visualizing potential future scenarios. It allows users to simulate various amounts of sea level rise and see how different areas could be affected. For instance, this tool can show that a certain nuclear plant might become vulnerable to flooding with a certain amount of sea level rise.

NOAA’s data and predictive tools aid decision-making at multiple levels. Policymakers can use this information to formulate regulations and standards that account for future sea level rise. Operators of nuclear power plants can factor this data into their risk assessments and contingency planning. Furthermore, com-

munities and businesses located near these facilities can use this information to better understand and prepare for the potential risks.

However, despite the best predictions, there remains a degree of uncertainty in sea level rise projections, due to factors such as future greenhouse gas emissions and the response of polar ice sheets to warming. Therefore, it’s essential to adopt a precautionary approach, preparing for a range of potential scenarios.

Half Lives: Through Atomic Power

Reactors: Generation I

Generation I nuclear reactors represent the first attempts at commercial electricity generation using nuclear power. These early reactor designs were based largely on the experimental reactors of the 1940s and 1950s, many of which were originally developed for naval propulsion or weapons material production, and not originally designed for power generation. They were commissioned between the mid-1950s and late1960s.

These early reactors, such as the Shippingport Atomic Power Station in the United States and Calder Hall in the United Kingdom, were considered breakthroughs for their time, demonstrating that nuclear fission could indeed be harnessed and controlled to generate electricity on a large scale. They also served as invaluable learning experiences, helping scientists, engineers, and policy-makers understand the technical, safety, and regulatory challenges posed by nuclear power.

The Generation I reactors were generally characterized by their simple designs, using ordinary (light) water as a coolant and moderator, and uranium as fuel. These reactors operated in a thermal neutron spectrum, meaning they slowed down the neutrons to increase the likelihood of causing fission in the uranium fuel. In addition, most Generation I reactors were dual-purpose, designed to both generate electricity and produce plutonium for nuclear weapons.

However, Generation I reactors had several shortcomings. The most significant of these was their relatively poor safety features. The reactor cores were usually smaller, and thus produced less power, but they lacked the comprehensive, sophisticated, and redundant safety systems found in later designs. Additionally, the fuel efficiency of Generation I reactors was generally low, leading to a high volume of nuclear waste.

Moreover, many of these early reactors lacked containment structures robust enough to withstand severe accidents. The partial core meltdown at the Sodium Reactor Experiment in California in 1959 and the more famous Three Mile Island accident in 1979 (although technically a Generation II reactor, it had many design similarities with Generation I) served to highlight the potential risks of nuclear power, leading to more stringent safety requirements for future reactor designs.

Economically, Generation I reactors faced challenges. They were typically expensive to build and operate

due to their pioneering nature. The economies of scale had not yet been realized in this era, and the learning curve for efficient operation was steep. Furthermore, waste management, including the handling, transportation, and disposal of spent nuclear fuel, was an issue that was not fully addressed, leading to additional economic and environmental challenges.

Despite these challenges, the advent of Generation I reactors was a crucial first step towards harnessing nuclear power. The lessons learned from these reactors drove the development of the much improved Generation II designs. Safety mechanisms were vastly improved, the economics of nuclear power became more favorable, and reactor designs were standardized.

By the early 21st century, virtually all Generation I reactors had been retired, due to their age, low efficiency, and lack of modern safety features. Today, they are viewed as the trailblazers of commercial nuclear power, playing an important role in the evolution of nuclear technology and setting the stage for the more advanced, safer, and efficient reactors of later generations.

The Calder Hall nuclear power station, located in the United Kingdom, marked a significant milestone in the history of nuclear energy as the world’s first commercial nuclear power plant. Officially opened on October 17, 1956, by Queen Elizabeth II, Calder Hall signified the beginning of the era of nuclear power generation for civil use.

Calder Hall housed Magnox reactors, named after the magnesium-aluminium alloy used to encase the fuel rods. The term “Magnox” is a portmanteau of “magnesium” and “non-oxidizing.” These reactors were graphite-moderated and gas-cooled, a design that was typical of Generation I reactors. They used natural uranium as fuel, and the primary coolant was carbon dioxide.

The original purpose of Calder Hall was dual-purpose: while it produced electricity, it was also designed for the production of weapons-grade plutonium for the UK’s nuclear weapons program during the Cold War. However, Calder Hall signified the potential of nuclear power for peaceful purposes, opening up a new pathway for the generation of electricity.

The plant consisted of four reactors producing 50 megawatts of electricity each. At the time, this was a significant contribution to the power grid and heralded the future potential of nuclear power. Calder Hall operated for nearly 47 years before finally being decommissioned in 2003.

In retrospect, Calder Hall set the precedent for commercial nuclear power generation. Despite its origins

in weapons production, it demonstrated to the world that nuclear energy could be harnessed on a large scale to produce electricity, offering a new source of energy that could contribute to meeting the world’s growing demand. Calder Hall represents the dawn of the atomic age in commercial power generation.

Black and white image of Calder Hall in operation, 1956, ©Stanford

Shippingport Atomic Power Station under construction, Pennsylvania, 1955 ©Nuclear Newswire

The Shippingport Atomic Power Station, located near Shippingport, Pennsylvania, was the first commercial nuclear power plant in the United States and played a significant role in the evolution of the nuclear power industry.

Construction of the Shippingport plant began in 1954 and the plant started generating power commercially on December 18, 1957. This marked a significant step in the history of nuclear power as it demonstrated the feasibility of nuclear energy for peaceful civilian use.

The plant was equipped with a pressurized water reactor (PWR), which, despite being an early design and thus classified as Generation I, closely resembled later Generation II PWR designs. The reactor used enriched uranium as fuel, and the heat generated from the nuclear reaction was transferred to a separate water circuit to produce steam, which drove the turbines to generate electricity.

Shippingport was a milestone in the transition of nuclear technology from military to civilian applications. Initially, the plant produced approximately 60 Megawatts electric (MWe), but subsequent power uprates eventually increased the capacity to 200 MWe.

A remarkable feature of the Shippingport plant was the introduction of a Light Water Breeder Reactor (LWBR) core in 1977, which aimed to demonstrate the feasibility of breeding more fissile material than it consumed, using thorium and uranium-233 fuel. The experiment ran successfully until the plant’s decommissioning in 1982.

The Shippingport Atomic Power Station demonstrated that nuclear energy could be used safely and efficiently for the generation of electricity. This successful operation paved the way for the commercial nuclear power industry in the United States, leading to the construction of more than a hundred nuclear power plants across the country over the following decades.

Reactors: Generation II

Generation II nuclear reactors represent the second generation of commercial nuclear power plants. These reactors, commissioned between the late 1960s and late 1990s, were a significant advancement over their Generation I predecessors. They became the workhorse of the nuclear power industry, with the vast majority of the world’s nuclear power plants as of the early 21st century belonging to this generation.

Generation II reactors were generally characterized by their improved safety systems, increased power output, and enhanced operational efficiency. The most common types of Generation II reactors are the Pressurized Water Reactor (PWR) and the Boiling Water Reactor (BWR), both of which use light water as both a coolant and a neutron moderator. There are also some Generation II heavy water reactors, such as the Canadian Deuterium Uranium (CANDU) reactors, and graphite-moderated reactors like the RBMK, notably used in the Chernobyl plant.

Safety was a key consideration in the design of Generation II reactors. In response to the limitations of Generation I designs, these reactors incorporated multiple safety systems, often with redundancy to ensure continued operation in case of equipment failure. Moreover, the reactor containment structures were more robust, designed to prevent the release of radioactive materials in the event of a severe accident.

However, despite these improvements, the design of Generation II reactors still had its challenges. The Fukushima Daiichi accident in Japan in 2011, which involved Generation II BWRs, highlighted potential vulnerabilities, particularly the dependency on active safety systems that require power to operate, and the risk posed by natural disasters.

On the economic front, Generation II reactors were generally more cost-effective than their predecessors due to a combination of larger reactor sizes (improving economies of scale), standardization of design, and operational experience which reduced construction and operational costs. However, cost and time overruns, regulatory uncertainties, and public opposition remained challenges.

The fuel efficiency of Generation II reactors was improved, but nuclear waste remained an issue. While some countries like France adopted a closed fuel cycle that includes reprocessing and recycling of spent fuel, most others have opted for a once-through cycle, with long-term storage of spent fuel. This has

led to ongoing debates and research on how best to manage nuclear waste.

As of the 2020s, many Generation II reactors are reaching the end of their initial operational lives. While some have been granted life extensions, others are being decommissioned and replaced by more advanced Generation III and III+ designs, which offer further improvements in safety and efficiency.

Reactors: Generation III

Generation III nuclear reactors, commissioned from the late 1990s onward, are advanced designs that sought to address the limitations and challenges observed in Generation II reactors. These newer reactors were developed with a strong emphasis on safety, efficiency, and economic competitiveness.

Generation III reactors introduced several important advancements in terms of safety. A key feature is the increased use of passive safety systems, which do not require operator action or external power to function, thus significantly reducing the risk of human error or equipment failure. For instance, many Generation III designs use natural convection for cooling in case of an emergency shutdown, which avoids the need for active mechanical pumps that could fail during a power outage.

The containment structures of Generation III reactors have also been improved to better withstand severe accidents and external events, such as earthquakes and airplane impacts. Additionally, the cores of Generation III reactors are designed to produce less long-lived radioactive waste, and they are also more fuel efficient.

Several new reactor designs fall under the Generation III classification, including the Advanced Boiling Water Reactor (ABWR), the System 80+, the Advanced Pressurized Water Reactor (APWR), and the European Pressurized Reactor (EPR), among others. These designs all represent significant advancements over their Generation II predecessors.

Economically, Generation III reactors were designed to be more cost-effective, both in terms of construction and operation. They generally have longer operational lifetimes - typically 60 years, compared to the 40-year lifespan of most Generation II reactors. Moreover, they require less routine maintenance, which allows for a higher capacity factor, translating into more consistent power output and greater revenues.

Despite these advancements, Generation III reactors have faced challenges, particularly with respect to construction cost and time overruns. The first EPRs in Finland and France, for instance, have experienced significant delays and cost increases. However, lessons are being learned and later projects are seeing improvements.

As for fuel cycle and waste management, Generation III reactors continue to use the same fuel as Genera-

tion II reactors - uranium or mixed-oxide fuel. The back-end of the fuel cycle, dealing with spent nuclear fuel, continues to be a challenge, with ongoing research and debate about the best methods for longterm storage, disposal, or reprocessing of spent fuel.

Reactors: Generation IV

Generation IV nuclear reactors represent the next step in the evolution of nuclear power. These designs, currently under development and not expected to be fully realized until the 2030s, embody the industry’s collective learning from previous generations of reactors and aim to achieve even greater levels of safety, efficiency, sustainability, and cost-effectiveness.

A defining characteristic of Generation IV designs is their emphasis on passive and inherent safety features. This goes beyond merely adding safety systems to the reactor; instead, safety is integrated into the fundamental design of the reactor and its operational characteristics. For example, many Generation IV designs rely on the physics of the reactor itself to shut down the nuclear reaction if conditions become unsafe.

Efficiency and sustainability are also major focus areas for Generation IV reactors. They aim to utilize fuel more efficiently, resulting in less waste and potentially extending the lifetime of uranium resources. Some designs also aim to reduce the longevity of radioactive waste. For instance, fast reactors and high-temperature gas reactors, two types of Generation IV designs, are capable of consuming transuranic elements, which are long-lived radioactive waste products.

Generation IV reactors also aim to be economically competitive, both in terms of the up-front capital costs and ongoing operational costs. This is achieved through various means, such as simplifying reactor designs to reduce construction times and costs, increasing the operational lifetime of reactors, and optimizing fuel usage to reduce fuel costs.

In terms of reactor types, six designs have been identified as Generation IV designs by the Generation IV International Forum (GIF): the Gas-Cooled Fast Reactor (GFR), the Lead-Cooled Fast Reactor (LFR), the Molten Salt Reactor (MSR), the Supercritical WaterCooled Reactor (SCWR), the Sodium-Cooled Fast Reactor (SFR), and the Very High Temperature Reactor (VHTR). Each of these designs offers unique advantages and presents different technical challenges.

One interesting aspect of Generation IV designs is their potential for non-electric applications, such as hydrogen production, desalination, and process heat for industrial purposes. This could help decarbonize other sectors of the economy that are hard to electrify.

However, the realization of Generation IV designs also

poses significant technical and regulatory challenges. For example, many designs require the development of new materials capable of withstanding high temperatures and radiation levels, and the regulatory frameworks for these new designs are still under development.

In summary, Generation IV reactors, while still largely on the drawing board, hold great promise for the future of nuclear power. Their ambitious design goals could significantly enhance the safety, efficiency, sustainability, and economic competitiveness of nuclear power, making it an even more valuable part of a diverse, low-carbon energy mix.

Generation
IV Sodium Reactor, ©Stanford

Reactors: Small Modular Reactor (SMR)

Small modular reactors, or SMRs, represent a shift in nuclear power generation, focusing on smaller, more flexible designs. They are part of a new generation of nuclear technology, with potential for significant benefits in safety, cost-efficiency, and flexibility. They are generally classified as Generation IV reactors or advanced reactors, but due to their distinctive characteristics, they deserve their own discussion.

The defining characteristic of SMRs is their small size. Traditional nuclear reactors typically generate around 1,000 megawatts (MW) of electricity, while SMRs are designed to generate up to 300 MW. This small size comes with several advantages. First, it makes SMRs more flexible and adaptable to various needs and locations. They can be used in remote areas, on small electrical grids, for non-electric applications such as district heating or desalination, and as replacements for aging fossil fuel plants.

Safety is another key advantage of SMRs. Many SMR designs incorporate passive safety systems that operate without human intervention and regardless of external power supply. Additionally, their small size and modular design mean that most of the reactor can be built in a factory and shipped to the site, reducing construction time and potentially improving quality control.

The modularity of SMRs also contributes to their costeffectiveness. The ability to produce reactor components in a factory setting could lead to economies of scale and lower costs per unit of output. Furthermore, the lower up-front capital costs make SMRs more financially accessible for countries or utilities that cannot afford the high costs of traditional large-scale nuclear power plants.

Despite these advantages, SMRs also face several challenges. The regulatory framework for nuclear power was developed with large-scale reactors in mind, so adapting it to accommodate SMRs is a complex task. Furthermore, the modular design is intended to bring cost savings.

SMRs come in a variety of designs, each with its own benefits and challenges. Some designs use light water as a coolant, similar to existing reactors, while others use advanced coolants such as liquid metal or gas. Some are designed for base-load power supply, while others are designed to load-follow and complement intermittent renewable sources.

Illustration of a light water small modular reactor (SMR), ©Wikipedia
The NuScale SMR design places between 4-12 SMR units together in a water (or molten salt or other coolant) bath, ©New Atlas
BWRX-300, SMR designed by GEH with Sweden, ©Nuclear Newswire

Reactors: Global

In our contemporary world, nuclear energy has emerged as a critical component of global energy infrastructure, largely due to its capacity to produce vast amounts of power with relatively low greenhouse gas emissions. As of today, there are 724 nuclear reactors globally, constituting an essential part of the energy matrix in many countries. Additionally, about 50 more are projected to be built in the coming years, underscoring the sustained relevance of nuclear power in the global energy landscape.

These reactors span across continents, reflecting a diversity of technological designs, operational lifetimes, and capacities. They range from Generation II reactors, which form the backbone of today’s nuclear fleet, to the more advanced Generation III and III+ reactors, which incorporate enhanced safety features and improved efficiency. Concurrently, research into Generation IV reactors, expected to offer even higher safety levels and sustainability, is actively pursued.

Despite the numerous advantages, operating a nuclear reactor carries inherent risks, including radiation exposure, nuclear waste management, and the potential for severe accidents. The tragic incidents at Chernobyl and Fukushima have amplified concerns over nuclear safety, leading to a paradigm shift in nuclear regulations and practices towards a more stringent focus on safety.

Recognizing these challenges, the International Atomic Energy Agency (IAEA) and national nuclear regulatory bodies have put forth rigorous safety standards and guidelines. Regular safety assessments are mandated to ensure that the reactors operate within safe limits and are prepared for emergency scenarios.

However, a growing concern that shadows the operation of these reactors is the threat of climate change, particularly sea-level rise. With a significant number of reactors located along coastlines, the accelerating pace of sea-level rise poses a tangible threat. Flooding risks could potentially compromise the safety of nuclear installations, leading to severe consequences.

Addressing this concern necessitates a re-evaluation of the location and design of current and future reactors. Incorporating climate resilience into the siting, design, and operation of nuclear power plants is essential. Climate risk assessments should form an integral part of the safety evaluations for these installations.

The addition of 50 new reactors in the near future presents an opportunity to innovate and incorporate these climate resilience measures. It also underscores the continued faith in nuclear energy as a vital tool in the fight against climate change, capable of providing a steady supply of low-carbon electricity.

Reactors: Shutdown

Reactors: In Operation

Global Reactors: Under Construction

Global Reactors:

Exclusion Zones

Nuclear exclusion zones, often called radiation or disaster exclusion zones, are areas surrounding the site of a nuclear disaster that have been deemed uninhabitable due to high levels of radiation. These zones are cordoned off to protect public health, and they offer powerful and haunting reminders of the risks associated with nuclear power. Two of the most infamous nuclear exclusion zones in the world are those established around Chernobyl and Fukushima.

The Chernobyl exclusion zone, located in Ukraine, was established following the devastating nuclear disaster at the Chernobyl Nuclear Power Plant in April 1986. The immediate area surrounding the power plant was evacuated within a few hours of the accident, but it took several days before the severity of the disaster was fully realized and more extensive evacuations were carried out. The exclusion zone initially encompassed a 30-kilometer radius around the power plant, but it was later expanded to cover additional areas affected by the radioactive fallout. The zone remains in place today, over three decades later.

Life in the Chernobyl exclusion zone came to an abrupt and dramatic end. Residents were told to bring only what they needed for a few days, as authorities initially hoped that the evacuation would be temporary. As a result, the zone is filled with remnants of the lives that were abruptly left behind - homes, schools, hospitals, and even amusement parks stand empty, frozen in time.

Over the years, the Chernobyl exclusion zone has also become a unique haven for wildlife, with populations of deer, wolves, and other animals thriving in the absence of human interference. However, the longterm effects of the radiation on these animals remain a topic of ongoing research.

In Japan, the Fukushima Daiichi nuclear disaster in March 2011 led to the establishment of a similar exclusion zone. The disaster, triggered by a massive earthquake and subsequent tsunami, led to meltdowns in three of the power plant’s reactors and the release of radioactive materials into the environment. An initial evacuation zone with a 20-kilometer radius was quickly established, and over 150,000 residents were evacuated.

Like Chernobyl, the Fukushima exclusion zone is a haunting landscape of abandoned homes, businesses, and farmland. Many of the displaced residents have been unable to return, and some areas remain

uninhabitable due to high levels of radiation. The process of decommissioning the Fukushima Daiichi plant and decontaminating the surrounding area is ongoing and is expected to take several decades.

The Fukushima disaster also highlighted the vulnerability of nuclear power plants to natural disasters, leading to increased scrutiny of plant safety worldwide. Japan, in particular, has been reassessing its reliance on nuclear power in the wake of the disaster.

The establishment of these nuclear exclusion zones has had profound social, economic, and environmental impacts. For the displaced residents, the loss of their homes and communities has been devastating, and the process of rebuilding their lives elsewhere has been fraught with challenges. The economic cost of the disasters, including the cost of cleanup, compensation, and lost productivity, has been staggering. And the environmental consequences, from the release of radioactive materials to the changes in land use and wildlife populations, will be felt for generations.

Yet these exclusion zones also serve as potent symbols of the potential risks of nuclear power. They remind us of the importance of robust safety measures, careful planning, and rigorous oversight in nuclear power generation. And they highlight the need for effective disaster response and recovery strategies, to protect public health and the environment in the event of a nuclear accident.

Chernobyl Exclusion Zone ©BBC
Chernobyl, Caesium-137 Radiation Map, ©Harvard

Emergency Preparedness Protocol

Nuclear power emergency preparedness is a highly critical facet of operating nuclear power plants worldwide. It outlines the responsibilities, procedures, and actions that should be undertaken before, during, and after a nuclear incident to protect public health and safety. Two significant instances that underline the importance of such protocols are the nuclear disasters at Chernobyl and Fukushima.

Every nuclear power plant is required to have detailed emergency response plans in place. These protocols establish clear communication and coordination strategies, identifying roles and responsibilities of plant operators, local and regional authorities, emergency services, and national bodies. The process of planning, training, and exercising these protocols is ongoing to ensure effectiveness and readiness at all times.

In the case of an accident, the first step is usually the activation of the plant’s internal emergency plan. This involves alerting plant personnel and initiating safety procedures to contain the incident. Depending on the severity, the plant’s control room staff can manage some situations. However, more severe cases might necessitate a site-wide response or even external assistance.

Simultaneously, the event is classified based on its severity using the International Nuclear and Radiological Event Scale (INES). The scale ranges from Level 1, indicating an anomaly, to Level 7, a major accident. The Chernobyl disaster and Fukushima Daiichi nuclear disaster were both classified as Level 7 events.

Upon classification, notifications are sent to local, regional, and national emergency management authorities, who then activate their respective emergency plans. Evacuation or sheltering in place orders may be issued to communities within a designated plume exposure pathway, typically a 10-mile radius around the plant. Also, measures may be taken to protect the ingestion pathway, a 50-mile radius around the plant, by restricting the consumption of potentially contaminated food and water.

Both Chernobyl and Fukushima incidents have highlighted the importance of swift decision-making and communication. At Chernobyl, delayed evacuation of nearby towns resulted in higher radiation exposure for residents. On the other hand, in Fukushima, early evacuation orders were crucial in preventing immediate radiation sickness, although the disaster’s longterm health impacts are still being assessed.

Nuclear power emergency preparedness protocols also focus on recovery and restoration. They encompass decontamination, remediation, and monitoring strategies to allow the safe return of evacuees whenever possible. However, as demonstrated by the extensive exclusion zones still present around Chernobyl and Fukushima, recovery can be a long and challenging process.

Moreover, these protocols also account for psychological and social recovery following an incident. This includes transparent communication to alleviate public fear and anxiety, providing psychological support to affected communities, and implementing policies for social and economic restoration.

The nuclear power emergency preparedness protocol’s primary aim is to prevent nuclear emergencies. Still, they are also designed to mitigate the impact if one occurs. The tragedies of Chernobyl and Fukushima have shown the potentially devastating consequences of nuclear accidents and the vital importance of preparedness, swift action, and ongoing diligence in managing the risks associated with nuclear power. These lessons continue to shape nuclear policy and practice, emphasizing the necessity of safety in our pursuit of energy solutions.

Coastal Plants

Coastal nuclear power plants are a significant component of the global energy mix, providing a substantial portion of the world’s electricity, many of which are located along coastlines. The reason for this is largely practical: nuclear power plants require large amounts of water for cooling purposes, and siting these plants near the sea provides a readily available water source. Coastal locations also often provide suitable infrastructure for transporting the heavy components needed for construction and operation. Two countries with notable numbers of coastal nuclear power plants are the United States and the United Kingdom.

The U.S. is the world’s largest producer of nuclear power, with more than 100 reactors providing about 20% of the country’s electricity. Many of these reactors are located along the east coast and the Gulf of Mexico. In the UK, nuclear power contributes to around 20% of the country’s electricity supply, with several coastal nuclear power plants, such as Sizewell, Hinkley Point, and Dungeness.

While nuclear power offers a low-carbon energy source, the placement of these facilities along coastlines brings about specific challenges, especially in the context of climate change and associated sealevel rise.

The primary concern with coastal nuclear power plants is the increased risk from extreme weather events and sea-level rise due to climate change. Rising sea levels can lead to increased coastal erosion, threatening the structural integrity of these plants. Furthermore, more frequent and severe storms and hurricanes increase the risk of flooding and associated damage. For instance, in 2011, the Fukushima Daiichi nuclear disaster in Japan underscored the vulnerabilities of coastal nuclear plants to natural disasters when a tsunami triggered by a major earthquake led to nuclear meltdowns and the release of radioactive materials.

The scenario at Fukushima has led to increased scrutiny of other coastal nuclear plants worldwide. In the U.S., plants such as the Turkey Point Nuclear Generating Station in Florida and the Brunswick Nuclear Plant in North Carolina are at risk from hurricanes and associated storm surges. In the UK, the Dungeness B nuclear power station had to factor in coastal erosion and flood risk in its planning and operation.

Efforts to address these risks involve a combination of physical adaptations, such as building sea walls or

enhancing flood defenses, and improved risk assessment and planning. Regulatory bodies, like the U.S. Nuclear Regulatory Commission and the UK’s Office for Nuclear Regulation, have implemented stringent safety standards and protocols for flooding and extreme weather events.

However, as climate change projections evolve, there are calls for these standards to be reviewed and updated regularly to account for the increased risks. This is particularly relevant for new nuclear projects. For instance, the planned Sizewell C project in the UK has faced scrutiny over its potential vulnerability to future sea-level rise.

Beyond the physical risks, coastal nuclear plants also face economic and policy challenges. The high costs of building, operating, and safeguarding these plants, particularly considering climate change adaptations, can impact their economic viability. Public opposition due to environmental and safety concerns also plays a role, as seen in the debates over new projects and the lifetime extensions of existing plants.

The US Eastern Seaboard

The Eastern Seaboard of the United States is home to a significant number of nuclear power plants, many of which are located in coastal or near-coastal areas. These include facilities such as Turkey Point in Florida, Brunswick in North Carolina, Surry and North Anna in Virginia, Salem and Hope Creek in New Jersey, and Seabrook in New Hampshire. These nuclear power plants play a critical role in the region’s energy infrastructure, contributing substantially to its electricity supply and helping to reduce greenhouse gas emissions. However, their coastal location presents unique challenges, especially considering climate change and associated sea level rise.

Turkey Point, located near Miami, is one of the most vulnerable plants due to its exposure to tropical storms and hurricanes. The Nuclear Regulatory Commission (NRC) requires all nuclear plants to design against natural hazards historically reported for their sites, including flooding due to storm surges. Despite this, concerns remain about whether Turkey Point could withstand a storm surge similar to the one that caused the Fukushima disaster in Japan in 2011.

The Brunswick plant in North Carolina has faced similar challenges. In 2018, it was temporarily shut down due to the threat from Hurricane Florence. Although no damage was reported, the incident underscored the risks that extreme weather poses to coastal nuclear facilities.

In Virginia, the North Anna plant, while not directly on the coast, is located near a fault line and has experienced seismic activity in the past. Surry, on the James River, faces potential flood risks.

In New Jersey, the Salem and Hope Creek plants are located on a site that could be affected by sea level rise and storm surge. The operator, PSEG Nuclear, has carried out measures to protect against these risks, including the construction of a 5.4-mile-long protective dune.

Seabrook in New Hampshire, the last nuclear plant to be licensed in the U.S. (in 1990), has been designed to withstand a variety of natural disasters, including floods. However, it is currently dealing with an issue of concrete degradation in some structures, which, while not posing an immediate safety risk, has prompted additional monitoring and mitigation efforts.

NOAA’s projections indicate that all these sites will face increased risk from sea level rise and potentially

more frequent and intense storm surges in the future. To manage these risks, plant operators, with oversight from the NRC, have implemented a range of protective measures. These include physical adaptations such as sea walls, flood barriers, and elevated platforms for critical equipment, as well as procedural measures such as emergency response plans.

Furthermore, following the Fukushima disaster, the NRC issued a directive requiring all nuclear plants to reassess their flood risk, including potential effects of climate change and sea level rise, and to take appropriate action. The plants on the Eastern Seaboard have complied with this directive, conducting reviews and making necessary updates to their defenses.

However, questions remain about the sufficiency of these measures given the potential scale of future sea level rise and the increasing intensity of tropical storms. Some critics argue for more stringent regulations and greater transparency in the assessment of climate-related risks.

Moreover, as these nuclear facilities age, ongoing maintenance and upgrades will be required to ensure their continued safe operation. Decommissioning also becomes an issue, as it’s a complex and costly process that needs to factor in environmental risks, including those posed by climate change.

Sea Level Rise - 0.6m
Sea Level Rise - 0.3m
Sea Level Rise - 0.9m
Sea Level Rise - 1.2m
Sea Level Rise - 1.5m

Turkey Point Plant, Florida

Base: Sentinel-2 satellite

Multi-Temporal of Water Dynamics: Landsat-7, years 2010, 2013, 2016

Sea Level Rise data by NOAA, covering up to 1.5m. Wherever colour is shown, this indicates regions where SLR might interfere with.

Connecticut Plant, Connecticut

Base: Sentinel-2 satellite

Multi-Temporal of Water Dynamics: Landsat-7, years 2010, 2013, 2016

Sea Level Rise data by NOAA, covering up to 1.5m. Wherever colour is shown, this indicates regions where SLR might interfere with.

St. Lucie Plant, Florida

Base: Sentinel-2 satellite

Multi-Temporal of Water Dynamics: Landsat-7, years 2010, 2013, 2016

Sea Level Rise data by NOAA, covering up to 1.5m. Wherever colour is shown, this indicates regions where SLR might interfere with.

Salem/ Hope Creek Plant, Maryland

Base: Sentinel-2 satellite

Multi-Temporal of Water Dynamics: Landsat-7, years 2010, 2013, 2016

Sea Level Rise data by NOAA, covering up to 1.5m. Wherever colour is shown, this indicates regions where SLR might interfere with.

LiDAR Analysis

Light Detection and Ranging (LiDAR) is a remote sensing technology that has revolutionized the way we capture and interpret spatial data, with significant implications for visualizing and understanding the vulnerability of coastal nuclear power plants to sealevel rise.

LiDAR works by emitting pulses of light — typically from a laser — and measuring the time it takes for the pulses to return after hitting an object or the Earth’s surface. By combining these measurements with GPS data, highly accurate three-dimensional models of the Earth’s surface can be created. This high-resolution topographic data is critical for predicting how rising sea levels might impact specific locations, such as coastal nuclear power plants.

In the context of the eastern seaboard of the United States, publicly available LiDAR data from the U.S. Geological Survey and other sources provides a wealth of information that can be utilized to assess the vulnerability of coastal nuclear plants. These data can be used to construct detailed elevation models of the sites and their surroundings, highlighting areas that are at risk of flooding or erosion due to sea-level rise.

Using this data, scientists and planners can generate inundation maps, illustrating areas that could potentially be under water under different scenarios of sea level rise. These maps can be an invaluable tool for utility companies and regulatory bodies, informing decision-making related to infrastructure planning, risk management, and emergency response.

One of the primary advantages of LiDAR data is its high level of precision. Traditional methods of topographic data collection, such as aerial photography and ground surveys, can be time-consuming and less accurate, especially in areas with complex terrain or vegetation. LiDAR, on the other hand, can capture detailed topographic information over large areas quickly and accurately. This precision is crucial for assessing the impacts of sea-level rise, which can vary significantly depending on small differences in elevation.

Another advantage of LiDAR is its ability to penetrate vegetation and capture the underlying terrain. This is particularly useful in areas where nuclear facilities are surrounded by forests or other vegetation, allowing for a more accurate representation of the actual ground level and potential flood risks.

Additionally, LiDAR data can be collected repeatedly over time, allowing for the detection and measurement of changes in the landscape. This could be particularly useful in monitoring coastal erosion around nuclear plant sites or detecting any changes in ground level due to subsidence, another factor that could exacerbate the impacts of sea-level rise.

LiDAR can also be useful for visualizing the physical infrastructure of the nuclear plants themselves. For example, it can be used to create 3D models of the buildings and other structures, providing a detailed picture of their current state and highlighting any potential vulnerabilities.

Furthermore, the versatility of LiDAR data allows it to be integrated with other data sources, such as climate models and storm surge predictions, to create comprehensive risk assessments. For instance, LiDARderived elevation data could be combined with storm surge models to predict the impact of a hurricane on a specific nuclear plant, providing a valuable tool for emergency planning.

However, it’s worth noting that while LiDAR provides valuable data, it is just one tool in the toolbox. The effective use of LiDAR data in assessing and managing the risks of sea-level rise to coastal nuclear plants also requires accurate sea-level rise projections, robust climate models, and a thorough understanding of the specific characteristics and vulnerabilities of each plant.

In conclusion, LiDAR is a powerful technology that offers significant be

Sea Level Rise - 0.3m
Sea Level Rise - 0.9m
Sea Level Rise - 0.9m
Sea Level Rise - 1.5m

Operational Licenses

The effects of climate change, including the accelerating rates of sea level rise, pose profound risks to the operation of nuclear power plants, particularly those situated along coastlines. Many of these plants were constructed decades ago when sea level rise was not a key consideration in site selection and design. Today, as sea levels continue to rise at an unpredictable pace, the safety and sustainability of these facilities are being called into question.

The fact that sea level rise is not merely a future concern but an ongoing reality, makes it all the more pressing. Coastal nuclear plants, often located in areas already vulnerable to flooding, hurricanes, and storm surges, are finding their risk profiles significantly exacerbated by rising seas. The threat is not hypothetical; it’s a tangible risk that demands immediate action.

Understandably, this situation brings into sharp focus the issue of operation license extensions for nuclear power plants. Typically, nuclear plants are licensed to operate for several decades. As these licenses approach their expiration, plant operators can apply for an extension, which can potentially extend the plant’s operating life by an additional 20 years or more.

However, the threat posed by sea level rise challenges the wisdom of this approach. Firstly, it’s important to note that climate change predictions have consistently underestimated the speed and extent of sea level rise. Projections made decades ago have been surpassed, and current estimates suggest that even our most pessimistic scenarios may not fully capture the reality of what lies ahead.

This unpredictability underlines the fundamental problem with extending the operating licenses of coastal nuclear plants. Even if a plant is currently considered safe, the accelerating pace of sea level rise could dramatically alter its risk profile within the span of an extended license period. What is deemed safe today may be dangerously exposed in the future.

Moreover, the potential consequences of a serious incident at a nuclear power plant are catastrophic. The nuclear disasters at Chernobyl and Fukushima demonstrate the wide-reaching environmental, social, and economic damage that can result from a nuclear accident. When we add the risk factor of accelerating sea level rise, we amplify these risks exponentially.

Given these considerations, it’s plausible to argue

for the banning and revocation of operation license extensions for nuclear power plants, especially those in coastal areas. It’s not a step to be taken lightly, but the severity and urgency of the threat demand decisive action.

The transition away from operational nuclear plants won’t be without its challenges. Nuclear power contributes a significant share of the world’s electricity supply, and many regions have come to rely on it as a stable source of power. Any movement towards the decommissioning of nuclear power plants needs to be paired with robust strategies for ensuring energy security and stability.

However, the risk of inaction or inadequate response outweighs these challenges. It’s becoming increasingly clear that the continuation of “business as usual” is not an option. The unpredictable and accelerating nature of sea level rise calls for a new approach, one that places the safety of our communities and the health of our environment above all else.

Operational Licenses: Extension Revoked

Variations

Experimentation using multiple different satellites and databases in an effort to come to a consensus with regards to location selection, colour palette, scale, and what is it that I want to show.

This variation process was a few weeks worth of progressively understanding how remote sensing works and how I can use it to my advantage.

Salem/ Hope Creek Plant, Maryland

Multi-Temporal using Landsat-7, years 2016, 2018, 2020

Showing change & shift in riverbank line, as well as movements on land.

Salem/ Hope Creek Plant, Maryland

Multi-Temporal using Landsat-7, years 2016, 2018, 2020

Showing change & shift in riverbank line, as well as movements on land. (Zoom in)

Salem/ Hope Creek Plant, Maryland

Multi-Temporal using Landsat-7, years 2016, 2018, 2020

Showing change & shift in coastline, as well as movements on land, featuring Delaware Bay.

Salem/ Hope Creek Plant, Maryland

Multi-Temporal using Landsat-7, years 2016, 2018, 2020

Showing change & shift in coastline, as well as movements on land, continuation of Delaware Bay.

Outcome

The final sample printed on aluminum features 3 nuclear power plants, two of which are Salem/ Hope Creek plant in Maryland, and the historic Three-Mile Island plant in Harrisburg.

Using Landsat-7 to capture transformations of water movement and dynamics, NOAA’s Sea Level Rise data was used to overlap with the multi-temporal image, hence, creating areas of colour and b&w (black and white areas are of the basemap, Sentintel-2).

Areas with colour indicate possible water overflow & interference in the very near future.

The base map used is sourced from Sentintel-2 satellite,because of it’s reasonable spatial resolution of 30m.

NOAA’s Sea Level Rise Data (up to 1.5m) is used here, and where there is discontinuance in data, the remaining water body has been removed.

Multi-temporal image using Landsat-7 of years 2015, 2018, 2021, showing transformation in water movement pattern. SLR data has been overlapped with the multi-temporal image using blending mode in Photoshop.

Red spots indicate “spot chanel” layer, this allows the final printed outcome to show as pure white. In this case, it is showing the NDBI (Normalized Difference Built-Up Index), otherwise known as impervious surfaces.

Regulatory Framework Amendments

IAEA Site Survey & Site Selection for Nuclear Installations (2015)

The International Atomic Energy Agency (IAEA), the world’s central intergovernmental forum for scientific and technical cooperation in the nuclear field, released a document in 2015 titled “Site Evaluation for Nuclear Installations: Safety Standards Series No. SSG-35”. This document outlines the principles and criteria for evaluating and selecting suitable sites for nuclear installations, with the aim of ensuring the safety of these facilities and the public.

The document focuses on a wide range of site-related considerations, including geographical, seismological, and hydrological characteristics, as well as humaninduced events and potential impacts on the environment. It outlines the need for a comprehensive safety assessment, taking into account all relevant hazards and site-specific conditions. However, the document does not explicitly mention sea level rise as a criterion to be considered in design and site selection for nuclear installations.

The lack of explicit recognition of sea level rise as a critical factor in site evaluation and design is notable, particularly given the increasing concerns about climate change and its impact on the safety and sustainability of nuclear power plants. This omission is seen in other official documents as well, which suggest that the incorporation of climate change-related risks, including sea level rise, into nuclear safety standards is a relatively recent development.

Despite this, it is important to note that the document does provide for the consideration of “relevant hydrological and meteorological hazards” and “long-term climate trends”. These provisions could be interpreted to cover risks associated with sea level rise, though the lack of explicit guidance may lead to inconsistencies in how these risks are assessed and managed.

The importance of addressing sea level rise in the site evaluation process for nuclear installations cannot be overstated. Rising sea levels can increase the risk of flooding, storm surges, and coastal erosion, all of which can have severe impacts on the safety and integrity of nuclear facilities. In light of this, it seems critical that sea level rise be explicitly integrated into the site evaluation and design process for nuclear installations, along with other climate change-related risks.

Several incidents in recent years have underscored the need for this. The Fukushima Daiichi nuclear disaster in 2011, for instance, highlighted the devas-

tating impact that a tsunami – an event that could be exacerbated by sea level rise – can have on a coastal nuclear facility. More recently, concerns have been raised about the potential impact of sea level rise on several coastal nuclear power plants in the United States, such as Turkey Point in Florida and Diablo Canyon in California.

Despite the lack of explicit mention of sea level rise in key documents like the IAEA’s safety standards, there are signs that the nuclear industry and regulatory bodies are starting to take this issue more seriously. In the United States, for example, the Nuclear Regulatory Commission has required all nuclear plants to reassess their flood risk, including potential effects of climate change and sea level rise, and to take appropriate action.

However, there is a need for more concerted and coordinated action at the international level. Explicitly incorporating sea level rise into the IAEA’s safety standards would send a strong signal to member states and the nuclear industry about the importance of this issue. It would also provide clear guidance on how to assess and manage these risks, helping to ensure that all nuclear installations, regardless of their location, are adequately prepared for the challenges of a changing climate.

Colophon

Agency, International Atomic Energy. Flood Hazard for Nuclear Power Plants on Coastal and River Sites, 26 Feb. 2004, www.iaea.org/publications/6731/floodhazard-for-nuclear-power-plants-on-coastal-and-riversites.

“Boswash: World’s Largest Megalopolis That Extends from Boston to Washington D.C. .” HT School, htschool.hindustantimes.com/editorsdesk/knowledge-vine/boswash-worlds-largest-megalopolis-thatextends-from-boston-to-washington-d-c. Accessed 25 May 2023.

Byrne, Kolyn. “Detroit - a City Being Abandoned.” World Abandoned, 17 June 2021, www.worldabandoned.com/detroit.

“Caesium - Element Information, Properties and Uses: Periodic Table.” Caesium - Element Information, Properties and Uses | Periodic Table, www.rsc.org/ periodic-table/element/55/caesium. Accessed 25 May 2023.

“Central-Place Theory.” Encyclopædia Britannica, www.britannica.com/topic/central-place-theory. Accessed 25 May 2023.

Dailymail.com, Tate Delloye For. “Decaying Detroit: Haunting Photographs of Abandoned Hospitals, Factories and Strip Clubs.” Daily Mail Online, 7 Feb. 2019, www.dailymail.co.uk/news/article-6679465/DecayingDetroit-Haunting-photographs-abandoned-hospitalsfactories-strip-clubs.html.

“Deforestation.” Education, education.nationalgeographic.org/resource/deforestation/. Accessed 25 May 2023.

Department of Energy, www.energy.gov/. Accessed 25 May 2023.

Derouin, Sarah. “Deforestation: Facts, Causes & Effects.” LiveScience, 28 Apr. 2023, www.livescience. com/27692-deforestation.html.

“Emergency Preparedness and Response (EP&R).” ONR, www.onr.org.uk/emergency-arrangements.htm. Accessed 25 May 2023.

EPA, www.epa.gov/radtown/radtown-radioactiveatom-activity-5-half-life. Accessed 25 May 2023.

Etherington, Haydon. “Euratom.” Institute for Govern-

ment, 18 Apr. 2023, www.instituteforgovernment.org. uk/article/explainer/euratom#:~:text=purpose%20 of%20Euratom%3F-,Euratom%20%E2%80%93%20 the%20European%20Atomic%20Energy%20Community%20%E2%80%93%20establishes%20a%20 single%20market,secure%20supply%20of%20nuclear%20fuel.

Farnam Street. “Half Life: The Decay of Knowledge and What to Do about It.” Farnam Street, 12 Feb. 2021, fs.blog/half-life/#:~:text=A%20half%2Dlife%20 is%20the,capable%20of%20undergoing%20this%20 process.

“Finland Built This Tomb to Store Nuclear Waste. Can It Survive for 100,000 Years?” Science, www.science. org/content/article/finland-built-tomb-store-nuclearwaste-can-it-survive-100000-years. Accessed 25 May 2023.

“Garden City Movement.” Wikipedia, 30 Mar. 2023, en.wikipedia.org/wiki/Garden_city_movement.

Giseburt, Annelise. “This Is What It’s like to Tour inside the Fukushima Exclusion Zone.” GaijinPot Blog, 17 Nov. 2020, blog.gaijinpot.com/unfiltered/this-is-whatits-like-to-tour-inside-the-fukushima-exclusion-zone/.

Gordon, Helen. “Journey Deep into the Finnish Caverns Where Nuclear Waste Will Be Buried for Millenia.” WIRED UK, 24 Apr. 2017, www.wired.co.uk/article/ olkiluoto-island-finland-nuclear-waste-onkalo.

Gottmann, Jean. “Megalopolis: The Urbanized Northeastern Seaboard of the United States.” MIT Press, 15 Mar. 1964, direct.mit.edu/books/oa-monograph/5083/ MegalopolisThe-Urbanized-Northeastern-Seaboardof.

“Hiroshima.” Encyclopædia Britannica, 21 May 2023, www.britannica.com/place/Hiroshima-Japan.

Historian, The Manchester. “The 60s Ban the Bomb Movement in Manchester, by Isaac Feaver.” Manchester Historian, 3 May 2022, manchesterhistorian. com/2022/the-60s-ban-the-bomb-movement-in-manchester-by-isaac-feaver/.

The History of - Department of Energy, www.energy. gov/ne/articles/history-nuclear-energy. Accessed 25 May 2023.

“Human Interference Task Force.” Wikipedia, 10 Nov.

2022, en.wikipedia.org/wiki/Human_Interference_ Task_Force.

IAEA Safety Standards, www-pub.iaea.org/MTCD/ Publications/PDF/Pub1690Web-41934783.pdf. Accessed 24 May 2023.

IAEA Safety Standards, www-pub.iaea.org/MTCD/ Publications/PDF/P_1708_web.pdf. Accessed 24 May 2023.

“Info: List: 3D Googleearth |.” Japan Radiation Map, jciv.iidj.net/map/. Accessed 25 May 2023.

“Javascript Required!” Chernobyl | Chernobyl Accident | Chernobyl Disaster - World Nuclear Association, world-nuclear.org/information-library/safety-andsecurity/safety-of-plants/chernobyl-accident.aspx. Accessed 25 May 2023.

“Javascript Required!” History of Nuclear EnergyWorld Nuclear Association, world-nuclear.org/information-library/current-and-future-generation/outline-history-of-nuclear-energy.aspx. Accessed 25 May 2023.

Kit Chapman is a science journalist and course leader for the master’s degree in journalism program at Falmouth University in the United Kingdom. “Speaking to the Future.” Science History Institute, 7 Apr. 2023, www.sciencehistory.org/distillations/speaking-to-thefuture#:~:text=The%20Human%20Interference%20 Task%20Force’s,are%20about%205%2C000%20 years%20old.

“Manhattan Project.” Encyclopædia Britannica, 8 May 2023, www.britannica.com/event/Manhattan-Project.

“Manhattan Project.” History.Com, www.history.com/ topics/world-war-ii/the-manhattan-project. Accessed 25 May 2023.

“Manhattan Project.” History.Com, www.history.com/ topics/world-war-ii/the-manhattan-project. Accessed 25 May 2023.

“Manhattan Project.” Wikipedia, 20 May 2023, en.wikipedia.org/wiki/Manhattan_Project.

Mark Winter, University of Sheffield and WebElements Ltd. “Caesium: Isotope Data.” WebElements Periodic Table “ Caesium “ Isotope Data, www.webelements. com/caesium/isotopes.html. Accessed 25 May 2023.

“NOAA Logo Sea Level Rise Viewer.” View Site, coast.noaa.gov/slr/#/layer/slr/0/11581024.663779823/5095888.569004184/4/satellite/ none/0.8/2050/interHigh/midAccretion. Accessed 25 May 2023.

“Northeast Megalopolis.” Wikipedia, 17 May 2023, en.wikipedia.org/wiki/Northeast_ megalopolis#:~:text=The%20Northeast%20 megalopolis%2C%20also%20known,million%20residents%20as%20of%202020.

“Nuclear Freeze Campaign.” Wikipedia, 13 Apr. 2023, en.wikipedia.org/wiki/Nuclear_Freeze_ campaign#:~:text=The%20Nuclear%20Freeze%20 campaign%20was,and%20deployment%20of%20 nuclear%20weapons.

“Pioneering Nuclear Science: The Discovery of Nuclear Fission.” IAEA, 19 Dec. 2013, www.iaea.org/newscenter/news/pioneering-nuclear-science-discoverynuclear-fission.

Property -Particle -Ray - The University of Western Australia, www.uwa.edu.au/study/-/media/Faculties/ Science/Docs/What-is-nuclear-radiation.pdf. Accessed 24 May 2023.

“Radiation Levels Now.” The Chernobyl Gallery, 6 May 2021, www.chernobylgallery.com/chernobyl-disaster/ radiation-levels/.

“Radiation Studies: Ionizing Radiation.” Centers for Disease Control and Prevention, 29 June 2021, www.cdc.gov/nceh/radiation/ionizing_radiation. html#:~:text=Ionizing%20radiation%20is%20 a%20form%20of%20energy%20that%20acts%20 by,and%20pass%20through%20these%20materials.

Rönnskog, John Palmesino and Ann-Sofi, et al. “When Above.” Oceans in Transformation - John Palmesino et Al., www.e-flux.com/architecture/ oceans/331872/when-above/. Accessed 25 May 2023.

Safety Commission, Canadian Nuclear. “Health Effects of the Chernobyl Accident.” Canadian Nuclear Safety Commission, 9 Mar. 2022, nuclearsafety. gc.ca/eng/resources/health/health-effects-chernobylaccident.cfm#:~:text=Radiation%20released%20 during%20the%20Chernobyl,up%20by%20the%20 thyroid%20gland.

Safety Commission, Canadian Nuclear. “Health Effects of the Chernobyl Accident.” Canadian Nuclear Safety Commission, 9 Mar. 2022, nuclearsafety. gc.ca/eng/resources/health/health-effects-chernobylaccident.cfm#:~:text=Radiation%20released%20 during%20the%20Chernobyl,up%20by%20the%20 thyroid%20gland.

“Second License Renewal.” Nuclear Energy Institute, www.nei.org/advocacy/preserve-nuclear-plants/ second-license-renewal#:~:text=Over%20half%20 of%20the%20nation’s,can%20continue%20to%20 operate%20safely. Accessed 25 May 2023.

“Sixth Assessment Report.” IPCC, www.ipcc.ch/ assessment-report/ar6/. Accessed 25 May 2023.

Spray, Aaron. “Abandoned Detroit: What the Great Rust Belt City Is like Today.” TheTravel, 29 Nov. 2022, www.thetravel.com/abandoned-detroit-rust-belt-cityvisiting/.

Spray, Aaron. “Abandoned Detroit: What the Great Rust Belt City Is like Today.” TheTravel, 29 Nov. 2022, www.thetravel.com/abandoned-detroit-rust-belt-cityvisiting/.

“Stopping Deforestation and Illegal Logging.” WWF, www.wwf.org.uk/what-we-do/tackling-forest-lossand-damage?pc=AVT014007&ds_rl=1263542. Accessed 25 May 2023.

“Strontium - Element Information, Properties and Uses: Periodic Table.” Strontium - Element Information, Properties and Uses | Periodic Table, www.rsc. org/periodic-table/element/38/strontium. Accessed 25 May 2023.

“Strontium.” Encyclopædia Britannica, www.britannica.com/science/strontium. Accessed 25 May 2023.

“Territorial Agency: Oceans in Transformation - Announcements - e-Flux.” E, www.e-flux.com/announcements/341908/territorial-agencyoceans-intransformation/. Accessed 25 May 2023.

Touran, Nick. “General History of Nuclear Energy.” What Is Nuclear?, whatisnuclear.com/history.html. Accessed 25 May 2023.

“US Topo: Maps for America.” US Topo: Maps for America | U.S. Geological Survey, www.usgs.gov/programs/national-geospatial-program/us-topo-maps-

america. Accessed 25 May 2023.

“[The Delicate Architecture of the Withdrawal Agreement].” Granta, 30 Oct. 2019, granta.com/the-delicate-architecture-of-the-withdrawal-agreement/.

Credits

(Pdf) Fermi’s Theory of Beta Decay - Researchgate, www.researchgate.net/publication/272319001_Fermi’s_Theory_of_Beta_Decay. Accessed 24 May 2023.

“2010 Pakistan Floods.” Wikipedia, 3 Apr. 2023, en.wikipedia.org/wiki/2010_Pakistan_floods.

“5 Years after Fukushima: A by-the-Numbers Look at the 2011 Disaster | CBC News.” CBCnews, 10 Mar. 2016, www.cbc.ca/news/world/5-years-after-fukushima-by-the-numbers-1.3480914.

“61 Years Later, Algerians Still Suffer from France’s Atomic Legacy.” Jerusalem24, jerusalem.24fm. ps/3721.html. Accessed 24 May 2023.

“Accelerating SMR Deployment: New IAEA Initiative on Regulatory and Industrial Harmonization.” IAEA, 1 Apr. 2022, www.iaea.org/newscenter/news/accelerating-smr-deployment-new-iaea-initiative-on-regulatoryand-industrial-harmonization.

Admin, CF. “Famous Physicist - Niels Bohr.” Concept First Physics Tuition Learning Centre, 9 Dec. 2021, conceptfirst.com.sg/famous-physicist-niels-bohr/.

“Anti-Nuclear Movement.” Wikipedia, 24 May 2023, en.wikipedia.org/wiki/Anti-nuclear_movement.

“Arms Control Today.” First UN Resolution Holds Lessons for Latest Nuclear Treaty | Arms Control Association, www.armscontrol.org/act/2021-01/features/ first-un-resolution-holds-lessons-latest-nuclear-treaty. Accessed 24 May 2023.

“An Atomic Anniversary for the Bikini Atoll (Pictures).” CNET, www.cnet.com/pictures/an-atomic-anniversary-for-the-bikini-atoll-pictures/. Accessed 24 May 2023.

“Atomic Bombings of Hiroshima and Nagasaki.” Wikipedia, 19 May 2023, en.wikipedia.org/wiki/Atomic_bombings_of_Hiroshima_and_Nagasaki.

Atomic Energy Act 1946 - Legislation.Gov.Uk, www. legislation.gov.uk/ukpga/Geo6/9-10/80/data.pdf. Accessed 24 May 2023.

“Atomic Energy Research Establishment.” Wikipedia, 19 Apr. 2023, en.wikipedia.org/wiki/Atomic_Energy_ Research_Establishment.

Author links open overlay panelRobert B. Minogue,

et al. “Nuclear Regulatory Commission Regulations and Licensing.” Nuclear Power Safety, 17 Nov. 2013, www.sciencedirect.com/science/article/abs/pii/ B9780080217444500075.

Authority, Nuclear Decommissioning. “Harwell Nuclear Site in Oxfordshire Reaches Platinum Jubilee.” GOV. UK, 23 Dec. 2016, www.gov.uk/government/news/ harwell-nuclear-site-in-oxfordshire-reaches-platinumjubilee--2.

Authority, Nuclear Decommissioning. “Harwell Nuclear Site in Oxfordshire Reaches Platinum Jubilee.” GOV. UK, 23 Dec. 2016, www.gov.uk/government/news/ harwell-nuclear-site-in-oxfordshire-reaches-platinumjubilee--2.

Baloch, Shah Meer. “The Fallout from Pakistan’s Nuclear Tests.” – The Diplomat, 7 Apr. 2020, thediplomat.com/2017/05/the-fallout-from-pakistans-nucleartests/.

Bennett, Matt, and Ray Rothrock. “2 Things We Believe: Chernobyl Was Catastrophic, and We Need Nuclear Power More than Ever.” USA Today, 19 June 2019, eu.usatoday.com/story/opinion/2019/06/17/ hbo-chernobyl-tragic-nuclear-power-safe-clean-vitalcolumn/1409096001/.

“Carl Anderson Discovers Antimatter.” Carl Anderson Discovers Antimatter Www.Caltech.Edu, www.caltech. edu/map/milestone/55. Accessed 24 May 2023.

“Chernobyl Radiation Map Cs-137 Today (Map Layer).” Omeka RSS, hist1952.omeka.fas.harvard. edu/items/show/202. Accessed 25 May 2023.

“Climate Change in West Africa: ECOWAS Publishes a Guide to Implementation of the Paris Agreement for Developing Countries.” New - Expertise France, www. expertisefrance.fr/en/actualite?id=806462. Accessed 25 May 2023.

“The Cold War, the Developing World, and the Creation of the IAEA.” Wilson Center, www.wilsoncenter. org/article/the-cold-war-the-developing-world-andthe-creation-the-iaea. Accessed 24 May 2023.

Contributor, Dave Lochbaum Former, et al. “Emergency Planning for Nuclear Power Plants.” The Equation, 27 Jan. 2015, blog.ucsusa.org/dlochbaum/ emergency-planning-for-nuclear-power-plants/.

Dailymail.com, Tate Delloye For. “Decaying Detroit: Haunting Photographs of Abandoned Hospitals, Factories and Strip Clubs.” Daily Mail Online, 7 Feb. 2019, www.dailymail.co.uk/news/article-6679465/DecayingDetroit-Haunting-photographs-abandoned-hospitalsfactories-strip-clubs.html.

Davis, Will. “Shippingport Atomic Power Station: Five Fast Facts.” ANS, www.ans.org/news/article-2004/ shippingport-atomic-power-station-five-fast-facts/. Accessed 25 May 2023.

“Department of Energy Formation to Early EM History (1977-1988) Timeline.” Energy.Gov, www.energy.gov/ em/department-energy-formation-early-em-history1977-1988-timeline. Accessed 24 May 2023.

Desk, FPJ Web. “Operation Smiling Buddha: Test That Made India A Nuclear State.” Free Press Journal, 17 May 2022, www.freepressjournal.in/india/operationsmiling-buddha-test-that-made-india-a-nuclear-state.

Dodd, Carly. “The Chernobyl Disaster.” WorldAtlas, 7 June 2021, www.worldatlas.com/articles/the-chernobyl-disaster.html.

“Einstein–Szilard Letter.” Wikipedia, 24 May 2023, en.wikipedia.org/wiki/Einstein%E2%80%93Szilard_ letter.

Elliott, Chris. “Memories of CND Demonstrations in Cambridge in the Sixties.” CambridgeshireLive, 26 Nov. 2016, www.cambridge-news.co.uk/ incoming/angry-protesters-marched-cambridgeagainst-12232865.

“Enrico Fermi.” Wikipedia, 24 May 2023, en.wikipedia. org/wiki/Enrico_Fermi.

“Euratom Treaty .” Euratom Treaty, www.europarl. europa.eu/about-parliament/en/in-the-past/the-parliament-and-the-treaties/euratom-treaty. Accessed 24 May 2023.

File : “Ivy Mike” Atmospheric Nuclear Test - Commons.Wikimedia.Org, commons.wikimedia.org/wiki/ File:%22Ivy_Mike%22_atmospheric_nuclear_test_-_ November_1952_-_Flickr_-_The_Official_CTBTO_Photostream.jpg. Accessed 24 May 2023.

Fritz Strassmann, Lise Meitner and Otto Hahn, at the ... - Researchgate, www.researchgate.net/figure/ Fritz-Strassmann-Lise-Meitner-and-Otto-Hahn-at-the-

Max-Planck-Institute-for-Chemistry_fig2_281189553. Accessed 24 May 2023.

“From Artificial Radioactivity to Mainstream Medicine.” American Institute of Physics, 25 Jan. 2022, www.aip.org/history-programs/niels-bohr-library/exlibris-universum/artificial-radioactivity-mainstream.

“Fukushima Disaster: What Happened at the Nuclear Plant?” BBC News, 10 Mar. 2021, www.bbc.com/ news/world-asia-56252695.

“Fukushima Five Years after Nuclear Disaster.” The New York Times, 12 Mar. 2015, www.nytimes.com/ interactive/2016/world/asia/japan-fukushima-anniversary.html.

“Geh to Work with Swedish Firm on SMR Deployment.” ANS, www.ans.org/news/article-3786/geh-towork-with-swedish-firm-on-smr-deployment/. Accessed 25 May 2023.

“Generation III Reactor.” Wikiwand, www.wikiwand. com/en/Generation_III_reactor. Accessed 25 May 2023.

Gomez, Aparicio, et al. “Wilhelm Röntgen.” Life in the Fast Lane • LITFL, 23 Mar. 2023, litfl.com/wilhelmrontgen/.

“Growing Political Crisis in the Wake of Pakistan’s Floods: The Takeaway.” WNYC Studios, 24 Aug. 2010, www.wnycstudios.org/podcasts/takeaway/ segments/92328-pakistan-political-flooding.

“Heavy Rains and Dry Lands Don’t Mix: Reflections on the 2010 Pakistan Flood.” NASA, earthobservatory. nasa.gov/features/PakistanFloods. Accessed 25 May 2023.

“Henri Becquerel.” Wikipedia, 17 May 2023, en.wikipedia.org/wiki/Henri_Becquerel. Herken, Gregg. “He’s The Bomb: An Enrico Fermi Biography.” The New York Times, 18 Nov. 2016, www. nytimes.com/2016/11/20/books/review/enrico-fermibiography-pope-of-physics.html.

“Hiroshima and Nagasaki Bombings.” ICAN, www. icanw.org/hiroshima_and_nagasaki_bombings. Accessed 24 May 2023.

“Hiroshima.” Encyclopædia Britannica, 21 May 2023, www.britannica.com/place/Hiroshima-Japan.

“History.” Energy.Gov, www.energy.gov/science/history. Accessed 24 May 2023.

“Hurricane Katrina - Facts, Affected Areas & Lives Lost.” History.Com, www.history.com/topics/naturaldisasters-and-environment/hurricane-katrina. Accessed 25 May 2023.

“Hurricane Katrina and Covid Point to the Same Government Failures.” MSNBC, 29 Aug. 2021, www. msnbc.com/opinion/katrina-covid-point-same-government-failures-n1277840.

“Hurricane.” Hurricane | British Nuclear Tests | Nuclear Testing | Photographs | Media Gallery, www.atomicarchive.com/media/photographs/testing/uk/hurricane-3. html. Accessed 24 May 2023.

“IAEA Commemorates 50th Anniversary of IAEA Nuclear Data Section.” IAEA, 1 June 2014, www.iaea. org/newscenter/news/iaea-commemorates-50th-anniversary-iaea-nuclear-data-section.

IAEA History Research Project, iaea-history.univie. ac.at/. Accessed 24 May 2023.

“James Chadwick.” Geniuses, www.geniuses.club/genius/james-chadwick. Accessed 24 May 2023.

KC, Karthikeyan. “How Are Neutrinos Formed and Detected?” Geekswipe, 8 Mar. 2020, geekswipe.net/ science/physics/how-neutrinos-are-formed-anddetected/.

“Legacy of Three Mile Island Accident, Political Power of Gas Industry Makes Nuclear Subsidies an Uphill Battle in Pennsylvania | Stateimpact Pennsylvania.” NPR, 18 Aug. 2020, stateimpact.npr.org/pennsylvania/2019/04/26/legacy-of-three-mile-island-accidentpolitical-power-of-gas-industry-makes-nuclear-subsidies-an-uphill-battle-in-pennsylvania/.

“Let Nagasaki Remain ‘the Last City’ to Suffer Nuclear Devastation, Says Museum Director as UN Chief Arrives | UN News.” United Nations, news.un.org/en/ story/2018/08/1016572. Accessed 24 May 2023.

Malloryk. “The Atomic Energy Act of 1946: The National WWII Museum: New Orleans.” The National WWII Museum | New Orleans, 3 Aug. 2021, www. nationalww2museum.org/war/articles/atomic-energyact-1946.

“The Manhattan Project.” Nuclear Museum, ahf.

nuclearmuseum.org/ahf/history/manhattan-project/. Accessed 24 May 2023.

“Manhattan Project.” Wikipedia, 20 May 2023, en.wikipedia.org/wiki/Manhattan_Project.

“The Manhattan Project: The Road to the Trinity Test.” Global Zero, 19 Jan. 2023, www.globalzero.org/updates/the-manhattan-project-the-road-to-the-trinitytest/.

“The Manhattan Project: The Secret That Changed the Course of History.” History, 28 Apr. 2023, www.historyonthenet.com/the-manhattan-project-the-secretthat-changed-the-course-of-history.

Moderator, Author. “Moments in NRC History: The Founding of the NRC.” U.S. NRC Blog, 19 Dec. 2014, public-blog.nrc-gateway.gov/2014/02/05/moments-innrc-history-the-founding-of-the-nrc/.

“More than Half of Tropical Deforestation Linked to Exports of Key Commodities Is Happening in Less than 5% of Producing Regions.” SEI, 16 Mar. 2021, www.sei.org/about-sei/press-room/tropical-deforestation-linked-to-exports-of-key-commodities/.

“The Most Controversial Nuke Program Ever: Operation Plumbbob.” CBS News, 3 Oct. 2011, www. cbsnews.com/pictures/the-most-controversial-nukeprogram-ever-operation-plumbbob/9/.

“The Most Fearsome Sight: The Atomic Bombing of Hiroshima: The National WWII Museum: New Orleans.” The National WWII Museum | New Orleans, www.nationalww2museum.org/war/articles/atomicbomb-hiroshima. Accessed 24 May 2023.

“North Korea Claims First Nuclear Test.” The Guardian, 9 Oct. 2006, www.theguardian.com/world/2006/ oct/09/northkorea.

“Nothing in Life Is to Be Feared: The Story of Marie Curie.” Radical Tea Towel, radicalteatowel.co.uk/radical-history-blog/nothing-in-life-is-to-be-feared-thestory-of-marie-curie/. Accessed 24 May 2023.

“The Nuclear Freeze Movement.” Outrider, outrider. org/nuclear-weapons/articles/nuclear-freeze-movement. Accessed 25 May 2023.

“Operation Greenhouse.” Wikipedia, 11 Mar. 2023, en.wikipedia.org/wiki/Operation_Greenhouse.

“Operation Hardtack I.” Wikipedia, 17 Apr. 2023, en.wikipedia.org/wiki/Operation_Hardtack_I.

“Operation Teapot.” Wikipedia, 20 Dec. 2022, en.wikipedia.org/wiki/Operation_Teapot.

“The People Who Moved to Chernobyl.” BBC News, www.bbc.co.uk/news/resources/idt-sh/moving_to_ Chernobyl. Accessed 25 May 2023.

“Photos: The Chernobyl Disaster.” CNN, 26 Apr. 2022, edition.cnn.com/2022/03/11/europe/gallery/chernobyl-disaster/index.html.

Plumer, Brad, and Nadja Popovich. “Yes, There Has Been Progress on Climate. No, It’s Not Nearly Enough.” The New York Times, 25 Oct. 2021, www. nytimes.com/interactive/2021/10/25/climate/worldclimate-pledges-cop26.html.

“Project 596.” Project 596 | Chinese Nuclear Tests | Nuclear Testing | Photographs | Media Gallery, www. atomicarchive.com/media/photographs/testing/chinese/project-596-3.html. Accessed 24 May 2023.

A Quantum City » Christaller – Central Place Theory, blogs.ethz.ch/prespecific/2013/05/01/diagramschristaller-central-place-theory/. Accessed 24 May 2023.

“Radioactivity Is 100 Years Old.” Radioactivity History for Radioactivity Century and 20 Years of LAPP., lappweb.in2p3.fr/neutrinos/centenaire/rada.html. Accessed 24 May 2023.

Raj, Roop. “Old Packard Plant in Detroit to Be Restored into Residential, Recreational, Business Center. Ground Breaking Today at 11. Ruin Porn Destroyed Pic.Twitter.Com/6hvowil6ms.” Twitter, 16 May 2017, twitter.com/rooprajfox2/status/864435056370167808.

Ray Acheson, Loreta Castro. “Rebuilding the Antinuclear Movement.” The Nation, 2 June 2018, www. thenation.com/article/archive/rebuilding-antinuclearmovement/.

Rosenberg, Jennifer. “Biography of J. Robert Oppenheimer, Director of the Manhattan Project.” ThoughtCo, 15 May 2019, www.thoughtco.com/j-robert-oppenheimer-1778270.

Science and Technology 2 min read. “Cockcroft-Walton Generator.” National Museums Scotland, www. nms.ac.uk/explore-our-collections/stories/scienceand-technology/cockcroft-walton-generator/. Accessed 24 May 2023.

Shea, Jamie. “What Can We Learn Today from the ‘Three Wise Men’?” NATO Review, 5 Dec. 2016, www. nato.int/docu/review/articles/2016/12/05/what-canwe-learn-today-from-the-three-wise-men/index.html.

“Sir John Cockcroft – The Man Behind the Science: St John’s College, University of Cambridge.” Sir John Cockcroft – the Man behind the Science | St John’s College, University of Cambridge, www.joh.cam. ac.uk/sir-john-cockcroft-%E2%80%93-man-behindscience. Accessed 24 May 2023.

Slater, Alice. “The United Nations Votes to Start Negotiations to Ban the Bomb.” The Nation, 3 Nov. 2016, www.thenation.com/article/archive/united-nationsvotes-to-start-negotiations-to-ban-the-bomb/.

“Small Modular Reactor.” Wikipedia, 1 May 2023, en.wikipedia.org/wiki/Small_modular_reactor.

Sodium-Cooled Fast Reactors as a Generation IV Nuclear Reactor, large.stanford.edu/courses/2018/ ph241/rojas1/. Accessed 25 May 2023.

Soviet Breakthrough: “Joe I” Soviet Nuclear Test, www.atomicarchive.com/history/hydrogen-bomb/ page-9.html. Accessed 24 May 2023.

Rosenberg, Jennifer. “How Max Planck Discovered Quantum Physics.” ThoughtCo, 15 Apr. 2018, www. thoughtco.com/max-planck-formulates-quantumtheory-1779191.

Staff, The Week. “Chernobyl: What Is the History, Impact and Present Risk?” The Week UK, 1 Apr. 2022, www.theweek.co.uk/93147/what-happened-at-chernobyl.

“Story of Cities #24: How Hiroshima Rose from the Ashes of Nuclear Destruction.” The Guardian, 18 Apr. 2016, www.theguardian.com/cities/2016/apr/18/storyof-cities-hiroshima-japan-nuclear-destruction.

“Surviving the Nuclear Bomb at Nagasaki 75 Years Ago Showed Me Nuclear Weapons Shouldn’t Exist.” NBCNews.Com, 9 Aug. 2020, www.nbcnews.com/ think/opinion/surviving-nuclear-bomb-nagasaki75-years-ago-showed-me-nuclear-ncna1236148.

Sutton, Mike. “Hahn, Meitner and the Discovery of Nuclear Fission.” Chemistry World, 3 Dec. 2018, www. chemistryworld.com/features/hahn-meitner-and-thediscovery-of-nuclear-fission/3009604.article.

“Three Mile Island Accident: 40 Years Later.” WITF, 17 Mar. 2023, www.witf.org/2019/03/31/three-mileisland-accident-40-years-later/.

“Three Mile Island Disaster.” History.Com, www. history.com/this-day-in-history/nuclear-accident-atthree-mile-island. Accessed 24 May 2023.

“Trinity Site.” National Parks Service, www.nps.gov/ whsa/learn/historyculture/trinity-site.htm. Accessed 24 May 2023.

“Two-Thirds of Thailand Flooded - Including 108 Temples.” NBCNews.Com, 12 Oct. 2011, www.nbcnews. com/id/wbna44877349.

“United States Atomic Energy Commission.” Wikidata, www.wikidata.org/wiki/Q939090. Accessed 24 May 2023.

“US Airman Who Rescued Film of A-Bomb Horrors Is Honoured at Last.” The Guardian, 31 July 2022, www. theguardian.com/world/2022/jul/31/us-airman-danielmcgovern-cameraman-hiroshima-nagasaki.

“Voices of War: Nagasaki.” Imperial War Museums, www.iwm.org.uk/history/voices-of-war/nagasaki. Accessed 24 May 2023.

“Wilhelm Röntgen.” Wikipedia, 2 May 2023, en.wikipedia.org/wiki/Wilhelm_R%C3%B6ntgen.

Yarwood, Written by Vaughan, and Vaughan Yarwood. “The Importance of Being Ernest.” New Zealand Geographic, www.nzgeo.com/stories/the-importance-ofbeing-ernest/. Accessed 24 May 2023.

Turn static files into dynamic content formats.

Create a flipbook
Issuu converts static files into: digital portfolios, online yearbooks, online catalogs, digital photo albums and more. Sign up and create your flipbook.