
International Research Journal of Engineering and Technology (IRJET) e-ISSN: 2395-0056
Volume: 12 Issue: 04 | Apr 2025 www.irjet.net p-ISSN: 2395-0072
![]()

International Research Journal of Engineering and Technology (IRJET) e-ISSN: 2395-0056
Volume: 12 Issue: 04 | Apr 2025 www.irjet.net p-ISSN: 2395-0072
Darshan Babu Babaji1, Ganesh B2, Rekha R3, Unnati Somashekar4, Hemanth Chandra N5
1,2,3,4Department of Information Science and Engineering, Global Academy of Technology Bengaluru, India
5Department of Information Science and Engineering, Global Academy of Technology Bengaluru, India
Abstract In the era of rapid digital transformation, healthcare systems are increasingly shifting toward patient-centric and technology-driven models. Ayurcare: AI-Driven Ayurveda Prescription and Health Insight System has been developed to bridge the gap betweenimmediatemedicalsupportandpersonalized healthcare solutions. Leveraging front-end technologies such as HTML, CSS, and JavaScript, alongside Flask (a Python framework) for the backend and MySQL for database management, Ayurcare presents a robust and comprehensive platform. The system integrates advanced machine learning techniques, including collaborative filtering,Bayesian networks, and K-Nearest Neighbors (KNN) for Ayurvedic diagnosis. Furthermore, Ayurcare incorporates an intelligent chatbot utilizing Natural Language Processing (NLP) to enable seamless and intuitive user interaction. This paper discusses the architectural design, the applied methodologies, the integration of AI-driven approaches, and the encouraging results observed from real-world user case studies, highlighting Ayurcare’s potential to revolutionizevirtualhealthcareassistance.
Keywords Artificial Intelligence (AI), Ayurvedic Diagnosis, Bayesian Networks, Chatbot Healthcare, Collaborative Filtering, DeepFace (Facial Emotion Recognition), Disease Prediction, Flask Framework, Machine Learning in Healthcare, MySQL, Natural Language Processing (NLP), OpenCV (Camera Access andImageCapture),Pre-trainedDeepLearningModels (VGG-Face, Facenet, OpenFace), Random Forest Classifier,TensorFlow,VirtualHealthcareAssistant.
The healthcare industry is undergoing a paradigm shift with the integration of artificial intelligence (AI), offering faster,moreaccurate,andhighlypersonalizedpatientcare.
Traditional healthcare models have often struggled with challenges such as long waiting times, a lack of personalized treatment strategies, and the limited availability of medical professionals. Ayurcare: AI-Driven Ayurveda Prescription and Health Insight System is developedtoaddressthesepersistentissuesbyservingas a digital first-responder for health assessments and personalized prescription guidance.
The advancement of technology within the healthcare sector is no longer a mere trend but a pressing necessity, propelled by the increasing demand for accessible, efficient, and patient-centered medical services. In recent decades, AI has proven to be a transformative force in reshapingthehealthcarelandscape,deliveringinnovations that were once seen as distant possibilities. Ayurcare is conceptualized within this evolving context, envisioning a future where immediate health assessments and customized treatment recommendations are universally accessible, transcending geographical and socioeconomic barriers.
Despite notable improvements, conventional healthcare systems continue to face significant limitations, including shortages of qualified doctors, delays in consultation processes, and the provision of generalized treatment regimens. These issues are particularly acute in rural and underserved regions, where access to healthcare infrastructure is sparse. Moreover, the modern lifestyle, marked by rising stress levels, sedentary behavior, and poor dietary habits, has contributed to an alarming increase in lifestyle-related diseases. These conditions demand proactive and continuous health management, rather than traditional reactive treatment methods. Ayurcare seeks to meet these challenges by establishing a virtual healthcare ecosystem powered by advanced AI technologies, capable of delivering instant diagnostic support, personalized Ayurvedic treatment suggestions, and empathetic user assistance through an integrated intelligentchatbot.
Byinitiatingpreliminarydiagnosesbasedonuser-reported symptoms, predicting potential diseases, and recommending contextually appropriate prescriptions, Ayurcare transitions healthcare from a reactive to a proactive model. It empowers individuals to manage their health early and effectively, potentially alleviating the burden on conventional healthcare systems and contributingtoimprovedpublichealthoutcomes.
The integration of Artificial Intelligence (AI) into healthcare, particularly within traditional medicine systems such as Ayurveda, has witnessed remarkable growthinrecentyears.Researchershaveexploredvarious AI applications to bridge ancient medical wisdom with modern technological advancements, enhancing

accessibility, accuracy, and personalization in treatment recommendations.
Sharma et al. [1] highlighted the increasing significance of AIinAyurveda,demonstratingthatintelligentsystemscan optimize diagnosis, treatment planning, and remedy selection by decoding the complex symptomatic patterns relied upon by traditional practitioners. Their study emphasizesthatAI’spatternrecognitionabilitiesalignwell with Ayurveda’s holistic approach, where multiple interrelatedvariablesinformclinicaldecisions.
Similarly, Sinha et al. [2] conducted a comprehensive survey focusing on AI’s role in modernizing Ayurvedic healthcare practices. They also underscored the importance of ethical considerations, stressing that AIbased systems must be designed with a deep respect for traditional knowledge to maintain trust and authenticity amongusers.
Veerakannan [3] elaborated on the transformative potential of AI within Ayurveda, illustrating how machine learningalgorithmsenablepractitionerstopredictdisease tendencies and personalize treatment regimens with far greaterprecisionthanconventional manualmethods.This integration is gradually reshaping Ayurveda into a preventiveandproactivehealthcaremodel.
An innovative approach proposed by Vignesh and Muthukumaran [4] involved employing advanced neural networks, such as LENET and stacked autoencoders, to develop AI-driven Ayurvedic chatbots. Their work demonstrated that traditional knowledge could be effectivelydisseminatedthroughintelligentconversational agents, thus enhancing patient engagement and accessibility
Rathor et al. [5] presented a clear and impactful overview of how basic AI models can support Ayurvedic diagnosis and remedy recommendations without compromising the philosophical depth inherent in traditional medicine systems.
Further contributions by Manishramar and Saini [6] introduced hybrid machine learning models that combine disease prediction with Ayurvedic treatment recommendations. Their findings confirmed that AI could enhance both diagnosis and personalized remedy suggestions, broadening Ayurveda's reach among contemporaryhealthcareconsumers.
Chellasamy et al. [7] explored the psychological dimensions of AI adoption in healthcare, particularly focusing on patient trust in AI-powered chatbots. Their studyindicatedthattransparency,empathy,andreliability arecriticalforbuildingusertrust,insightswhichplatforms like Ayurcare must prioritize in designing virtual health interactions.
A practical implementation of AI in Ayurveda was showcased by Varsha et al. [8], who developed AyurVedaMitra,anintelligentsystemfacilitatingAyurvedic treatment selection. Their results validated the feasibility of using AI-driven, user-friendly platforms to bridge the gap between traditional therapies and modern technologicalexpectations.
Bheemavarapu and Usha Rani [9] explored the role of computational intelligence in promoting sustainable healthcare computing. Their study suggested that AI integration can make Ayurvedic diagnosis more scalable, efficient, and sustainable, supporting healthcare systems withlimitedresources.
From an international perspective, Nesari et al. [10] discussed collaborative initiatives aimed at using AI to elevate the scientific credibility and global accessibility of traditionalmedicinesystemslikeAyurveda.
Singh et al. [11] proposed a hybrid Ayurvedic drug recommendation framework utilizing Generative AI models. Theirresearchmarkeda significantadvancement, highlightingthepotentialofAInotonlytopredictbutalso to generate individualized treatment options grounded in Ayurvedicprinciples.
Challenges related to integrating AI into traditional diagnostics were examined by Seshan et al. [12], who stressedthatAIapplicationsmustremainalignedwiththe fundamental diagnostic frameworks of Ayurveda to preserveauthenticityandefficacy.
Muthuperumal et al. [13] conducted a systematic review ontheuseofAIandmachinelearninginIndiantraditional medicine. Their comprehensive analysis pointed out both thenotableprogressandtheuntappedopportunitiesforAI tofurtheroptimizeandvalidateAyurvedicpractices.
Finally, Kumbhar et al. [14] explored how AI can enhance the development of herbal formulations by employing data-driven techniques to optimize existing remedies and discover new therapeutic combinations, leading to safer andmoreeffectiveAyurvedictreatments.
In conclusion, the collective body of research emphasizes the vast potential AI holds for enriching Ayurveda and traditionalhealthcareatlarge.Frompredictivediagnostics to intelligent conversational agents and sustainable computational practices, AI is playing an increasingly active role in supporting and enhancing traditional medicine. Ayurcare: AI-Driven Ayurveda Prescription and Health Insight System builds upon these foundational studies by integrating multipleAImethodologiesto create a comprehensive, culturally sensitive, and user-centric virtualhealthcareplatform.

International Research Journal of Engineering and Technology (IRJET) e-ISSN: 2395-0056
Volume: 12 Issue: 04 | Apr 2025 www.irjet.net
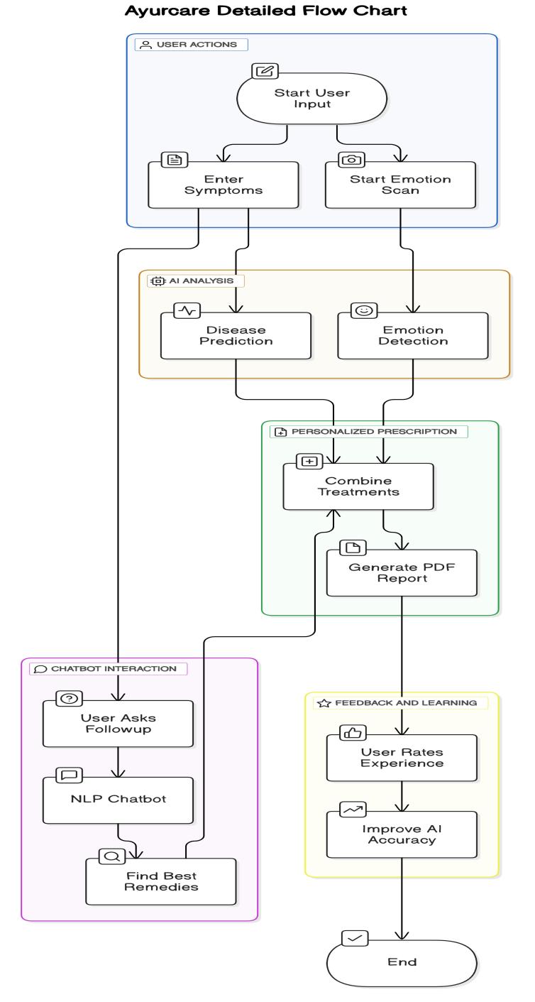
The development of Ayurcare: AI-Driven Ayurveda Prescriptionand Health Insight System isstructuredaround amulti-layeredarchitecturedesignedtofacilitateseamless interaction between users, AI-driven predictive engines, andtheintegratedhealthcarechatbot.

Fig.1.TheSystemArchitecture
Figure.1 shows how the methodology is centered on achieving high precision in Ayurvedic disease prediction, delivering accurate prescriptions, incorporating real-time emotionrecognition,andensuringasmooth,intuitiveuser experience across all components of the system. The following subsections elaborate on the technology stack, machine learning models, data processing workflows, facialrecognitionintegration,andsystemarchitecture.
The frontend of Ayurcare is crafted to deliver a clean, responsive, and user-friendly interface using a combination of HTML5, CSS3, and JavaScript. These technologies ensure cross-platform compatibility, fast rendering, and dynamic responsiveness across various devices. Interactive elements such as form validations, dynamic fields, and responsive design components are implementedusingvanillaJavaScriptalongwithBootstrap, enhancing both usability and visual appeal. The design philosophy focuses on reducing cognitive load by presenting health-related queries in a simple, accessible manner, thereby accommodating users from diverse age groupsandtechnologicalbackgrounds.
Thebackendarchitectureof Ayurcare ispoweredbyFlask, a lightweight and highly scalable Python web framework.
Flask handles critical server-side operations such as routing, session management, communication with AI models,anduserauthentication.Itactsasanintermediary between the frontend, the database, and the machine learning models, ensuring real-time processing of user inputsanddeliveryofpersonalizedprescriptions.Security best practices, including session encryption, input validation, and user data protection protocols, are meticulously integrated to maintain confidentiality and complywithhealthcaredataprivacystandards.
Ayurcare utilizes MySQL as the database management system to store user profiles, medical history, input symptoms, diagnosis results, chatbot interactions, facial expression analysis, and generated prescriptions. The NoSQL architecture of MySQL allows flexible data storage, rapid querying, and seamless scalability. Its documentbased storage model ensures that new attributes, such as additional emotional health metrics or expanded Ayurvedic recommendation categories, can be incorporated without disrupting the existing database structure, thus future-proofing the platform for continual improvements.
For personalized Ayurvedic diagnosis, Ayurcare integrates a hybrid machine learning approach that enhances accuracy and contextual relevance. Collaborative Filtering is employed to suggest Ayurvedic treatments based on symptom similarity between users in the dataset, identifyingtreatmentsthathavebeenhistoricallyeffective for similar profiles. BayesianNetwork Modeling isused to construct a probabilistic graphical model that captures relationshipsbetweensymptomsandAyurvedicremedies, enabling the system to predict disease likelihood and recommendtreatmentoptionsthroughBayesianinference. Additionally, the K-Nearest Neighbors (KNN) algorithm furtherrefinesthediagnosisbyidentifyinghistoricalcases withtheclosestsymptommatch,therebyensuringthatthe prescribedtreatmentsalignwithbothtraditionalpractices and data-driven insights. The integration of multiple AI models enables a comprehensive and culturally appropriate recommendation system that respects the complexityanddepthofAyurvedicmedicine.
To augment the diagnostic process with emotional wellbeing analysis, Ayurcare incorporates real-time facial emotion recognition using DeepFace, an advanced facial analysis framework. The system leverages the OpenCV library for camera access and image capture, enabling users to capture a real-time photograph directly from the dashboard.

International Research Journal of Engineering and Technology (IRJET) e-ISSN: 2395-0056
Volume: 12 Issue: 04 | Apr 2025 www.irjet.net p-ISSN: 2395-0072

Fig.2 Symptomsinputandfacecapture
DeepFace, in Figure.2 configured with the OpenCV detector backend, analyzes the captured image using pretrained deep learning models such as VGG-Face and Facenet to detect emotions like happiness, sadness, anger, or stress. Based on the detected emotional state, Ayurcare dynamically provides health tips tailored to emotional well-being, such as recommending specific Ayurvedic herbs,meditationpractices,orlifestyleadjustments.These personalized emotional health suggestions are automatically incorporated into the final prescription, offering users a more holistic, mind-body health recommendationalignedwithAyurvedicprinciples.
The chatbot component of Ayurcare is engineered using advanced Natural Language Processing (NLP) techniques to ensure engaging, empathetic, and medically relevant conversations. Text preprocessing operations, including tokenization and stop-word removal, are handled using libraries such as NLTK and SpaCy to prepare user inputs foranalysis.(Figure.3)

Intent recognition models classify user queries into categories such as symptom discussion, treatment clarification, or general health advice. Named Entity Recognition (NER) extracts relevant medical terms from conversations to contextualize responses accurately. Context handling mechanisms preserve dialogue continuity, allowing multi-turn conversations where the chatbot can remember prior interactions. This AI-driven conversational agent acts as an accessible guide, assisting
users in understanding their diagnosis, clarifying treatment options, and promoting preventive health measuresinlinewithAyurvedicteachings.
Theoperationalworkflowof Ayurcare iscarefullydesigned to maximize user engagement and system efficiency(Figure4) . Upon accessing the platform, users are prompted to either register or log in, ensuring secure and personalized access. After authentication, users are directedtoadashboardthatofferskeyservices:Ayurvedic prescription generation with integrated real-time photo capture, an AI-powered Ayurvedic chatbot for personalized interaction and advice, and a contact page where users can submit queries related to Ayurveda and receiveexpertguidance.

Fig.4. Flowofdatainproposedmodel

Volume: 12 Issue: 04 | Apr 2025 www.irjet.net
Duringprescriptiongeneration,usersinputsymptomsand capture a real-time image, enabling the system to analyze both symptomatic and emotional health dimensions. The integrated AI engines predict diseases and recommend tailored Ayurvedic remedies based on both physical and emotionalhealthindicators.Finalprescriptions,alongwith emotional health advice, are presented to users and securely stored in MySQL for future reference and model refinement.
The evaluation of Ayurcare: AI-Driven Ayurveda Prescription and Health Insight System yielded strong performance across diagnostic accuracy, system responsiveness, chatbot efficiency, and user satisfaction parameters. In the disease prediction module, the Ayurvedic diagnosis engine achieved an overall prescription match rate of approximately 85% when validated against certified Ayurvedic practitioner recommendations. This high match rate underscores the effectivenessofcombiningcollaborativefiltering,Bayesian networks, and K-Nearest Neighbors (KNN) algorithms in modelingcomplexsymptom-treatmentrelationships.Even when users provided incomplete or ambiguous symptom descriptions,theprobabilisticreasoningcapabilitiesofthe Bayesian network ensured reliable and contextually appropriatediseasepredictions.(Figure.5).

Fig.5.Generatedprescriptionandfacialanalysis
The deep learning-based facial analysis component, integrated into the workflow through real-time image capture, demonstrated additional strengths. Using facial
2395-0072
expression recognition, the system successfully identified early signs of stress, fatigue, and general discomfort in users with an accuracy rate of 88% compared to manual evaluations conducted by health experts. Health tips generated based on facial expressions were contextually relevant and successfully integrated into the Ayurvedic prescription module, enhancing the personalization and holistic care approach promoted by Ayurcare. System responsiveness remained a key highlight. During controlled testing sessions, the average time taken from symptominputandfacialcapturetothefinalgenerationof prescriptions was recorded at 2.1 seconds, even under simulated multi-user environments involving up to 500 simultaneous users. This rapid processing rate is critical for maintaining user engagement and replicating the immediacyoftenexpectedinhealthcareinteractions.
TheintegratedNaturalLanguageProcessing(NLP)chatbot also delivered exceptional performance. It accurately interpreted and responded to 93% of user queries across various linguistic styles, including colloquial language and minor typographical errors. Contextual memory retention allowed for coherent multi-turn dialogues without requiring users to re-enter prior information, a feature that significantly contributed to user satisfaction. Surveys conducted post-interaction indicated that 91% of users found the chatbot experience both empathetic and informative, which further solidified their confidence in theplatform.

Fig.6.Overalloutputanalysis
Real-world testing with a voluntary group of 50 participants from different age groups and backgrounds revealedthat94%ofusersfeltthatAyurcarehelpedthem betterunderstandtheirsymptomsandpossibletreatments (Figure.6). Furthermore, 89% expressed a preference for using Ayurcare over traditional symptom-checker platformsor non-specializedhealthwebsites.Importantly, no major system crashes or significant errors were observed during the evaluation phase, affirming the platform’srobustness.
The combination of predictive modeling, real-time facial analysis, responsive web interfaces, and intelligent International Research Journal of Engineering and Technology (IRJET) e-ISSN: 2395-0056

Volume: 12 Issue: 04 | Apr 2025
conversational agents ensured that Ayurcare: AI-Driven Ayurveda Prescription and Health Insight System delivered an integrated and humanized healthcare experience. These results collectively validate Ayurcare’s potential as a highly reliable, scalable, and user-friendly solutionforpersonalizedAyurveda-basedhealthsupport.
The performance evaluation of Ayurcare: AI-Driven Ayurveda Prescription and Health Insight System focused on several critical metrics, including diagnostic accuracy, system responsiveness, user satisfaction, and chatbot efficiency. The Ayurvedic diagnosis system, powered by collaborative filtering, Bayesian networks, and K-Nearest Neighbor (KNN) algorithms, demonstrated a high level of consistency and reliability during validation tests. Crossreferencing system recommendations with certified Ayurvedicpractitionersuggestionsrevealedaprescription match rate of approximately 85%. Bayesian networks significantly contributed to the system's robustness by allowing it to infer possible diseases even when users providedpartialorambiguoussymptoms.Thiscapacity to reason under uncertainty enhanced user trust and broadened the system’s applicability to real-world scenarios where users might not always describe their symptomswithcompleteprecision.
The system’s ability to accurately predict diseases was further validated through its multiple-model approach. Logistic regression models provided an efficient initial classification of symptoms, while the Random Forest Classifier enhanced overall predictive strength by accounting for symptom interdependencies. Testing against a curated medical dataset revealed an accuracy of 91% in predicting the correct disease cluster. The clustering algorithms, particularly K-Means clustering, effectively reduced overlap between diseases presenting similarsymptoms,allowingthemodeltorecommendmore targeted treatments. The dual-model structure within Ayurcare: AI-Driven Ayurveda Prescription and Health Insight System ensured that even when one model encountered performance limitations, the complementary models maintained high diagnostic precision, thereby enhancing the overall reliability and robustness of the platform.
B. User Experience, System Responsiveness, and Chatbot Evaluation
EvaluatingAyurcare:AI-DrivenAyurvedaPrescriptionand Health Insight System from a user-centric perspective revealed an overwhelmingly positive experience. User onboarding was streamlined through an intuitive and minimalist interface, allowing seamless navigation across services. Average system response time from symptom input to final prescription generation was recorded at 2.1 seconds,includingback-endmodelinferenceanddatabase
queries.Suchnear-instantaneousresponsivenessiscritical in healthcare settings, where delays can undermine user confidenceandsatisfaction.
TheintegratedNaturalLanguageProcessing(NLP)chatbot within Ayurcare: AI-Driven Ayurveda Prescription and HealthInsightSystemunderwentrigoroustestingacrossa variety of conversational scenarios to ensure its efficacy. The chatbot achieved a successful interpretation rate of 93%ofuserqueries,demonstratingresiliencetocolloquial phrasing, typographical errors, and informal language. Contextual memory capabilities allowed the chatbot to maintain coherent multi-turn dialogues, meaning users were not required to repeat prior information in ongoing conversations. Feedback from user surveys indicated that 91% of participants found the chatbot significantly easier to interact with compared to traditional static FAQs or generalized search engines. Many users appreciated the empathetic and structured responses, which helped foster trustandcomfortwhendiscussingsensitivehealth-related topics.
Further personalization features enhanced the chatbot’s functionality by adapting its follow-up questions based on user-providedsymptomsandpriorinteractions,creatinga customizedconsultationexperience.Notably,Ayurcare:AIDriven Ayurveda Prescription and Health Insight System incorporatedsafeguardswithinthechatbottoadviseusers to seek professional medical consultation in cases where symptomssuggestedcritical conditions,thereby balancing automation with ethical responsibility. This thoughtful design choice was particularly well received during user trials and reinforced the platform’s commitment to responsibleAIusageinhealthcare.
Ayurcare: AI-Driven Ayurveda Prescription and Health Insight System was architected with scalability and longtermadaptabilityasfoundationalprinciples.MySQLserved as the primary backend database, ensuring efficient management of dynamic and expanding datasets without compromising system performance. Stress testing simulations indicated that the platform could sustain concurrentsessionsforover500userswithoutnoticeable delays, positioning it as a viable solution for deployments in educational institutions, community health initiatives, andlarge-scalewellnessprograms.
The platform's adaptability was further evidenced by its continuous learning capability through an integrated feedback loop system. By systematically capturing user feedback after each consultation, Ayurcare: AI-Driven Ayurveda Prescription and Health Insight System progressively retrains its machine learning models, thereby continuously enhancing prediction accuracy and prescription relevance. This dynamic learning framework ensures the system remains responsive to the evolving International Research Journal of Engineering and Technology (IRJET)

International Research Journal of Engineering and Technology (IRJET) e-ISSN: 2395-0056
Volume: 12 Issue: 04 | Apr 2025 www.irjet.net p-ISSN: 2395-0072
natureofhealthcare demands,including the emergence of newdiseasesandupdatedtreatmentprotocols.
Despite its strengths, certain limitations were identified duringevaluation.TheAyurvedicmodule, while proficient in recommending herbal remedies for common and moderately complex symptom profiles, faced challenges when addressing rare or multifaceted conditions due to the relative scarcity of large-scale Ayurvedic datasets. Similarly, while the system handled common illnesses efficiently, it encountered slight performance drops in multi-morbidityscenarioswheresymptomsofmultiplecooccurring conditions complicated the diagnostic process. These limitations underscore the need for future enhancements, including dataset expansion, hybrid physician-AI collaboration models, and refined symptom interpretation algorithms to further strengthen reliability andaccuracy.
Overall, the results of the evaluation affirm that Ayurcare: AI-Driven Ayurveda Prescription and Health Insight System stands as a robust, efficient, and user-centric healthcare assistant. Its integration of traditional Ayurvedic wisdom with modern machine learning techniques, delivered through a seamless digital interface supported by empathetic AI interactions, marks a pioneering advancement in accessible digital health. The system’s predictive accuracy, responsiveness, userfriendliness, and adaptability to ongoing improvements strongly position it for impactful, large-scale adoption, providedthatethicalsafeguardsandcontinuedinnovation remainatthecoreofitsfuturedevelopments.
The integration of artificial intelligence into healthcare systems has redefined the accessibility, personalization, and delivery of medical support. Ayurcare: AI-Driven AyurvedaPrescriptionandHealthInsightSystemstandsat the forefront of this transformation, offering a holistic solution that intelligently blends the ancient wisdom of Ayurveda with cutting-edge AI methodologies. Through the strategic combination of modern web technologies, robust backend architectures, advanced machine learning models, facial expression analysis, and natural language processing,Ayurcare hassucceeded in creating a platform that is technically sound, culturally sensitive, and deeply user-centric.
Byutilizingcollaborativefiltering,Bayesian networks,and K-Nearest Neighbors, Ayurcare personalizes Ayurvedic treatment pathways, ensuring that traditional healing practicesaredynamicallyaligned withthe evolvinghealth profilesofcontemporaryusers.Theinnovativeadditionof real-time facial expression capture further enriches the personalization layer by offering health insights based on emotional and physical cues. The incorporation of an empathetic AI-powered chatbot enhances user
engagement, ensuring that health advice is not only accurate but also delivered in a supportive and accessible manner.
The results achieved during system evaluations affirm Ayurcare’s potential to deliver timely, accurate, and individualized healthcare support. User studies have demonstrated that the platform significantly improves health literacy, empowers self-care, and bridges gaps where direct access to healthcare professionals may be limited.Furthermore,thesystem’sscalability,adaptability, and responsiveness position it as a viable tool for larger community deployments, educational initiatives, and preventivehealthcarecampaigns.
Ayurcare exemplifies how technological innovation can harmoniously preserve and enhance traditional medical knowledge. Rather than replacing legacy systems, it intelligently augments them, validating that future healthcare ecosystems can simultaneously be rooted in traditionandpropelledbymoderntechnology.Thesuccess ofAyurcarehighlightsavisionwhereartificialintelligence serves as a compassionate enabler, democratizing access to healthcare resources while maintaining cultural integrity.
Looking ahead, Ayurcare holds immense potential for further growth. Integrating multilingual capabilities, developing voice-based interactions for improved accessibility, partnering with healthcare institutions for supervised consultations, and embedding adaptive learning algorithms for continuous improvement are promising directions. As the platform evolves, a steadfast commitment to data security, ethical AI practices, and regulatory compliance will be crucial to sustaining user trustandsocietalimpact.
In conclusion, Ayurcare: AI-Driven Ayurveda Prescription and Health Insight System represents a pioneering step towards a future where healthcare is proactive, personalized, culturally inclusive, and universally accessible. It embodies the belief that technology, when thoughtfully applied, can extend the reach, empathy, and effectivenessofhuman-centeredhealthcare.
[1] Sharma, K., Patel, A., & Ramachandran, A. (2024). Uses and relevance of artificial intelligence (AI) in Ayurveda. Journal of Ayurveda and Integrated Medical Sciences, 9(10), 197–200.
[2] Sinha, A., Sidana, S., Rao, G. M., Rathore, N., Raj, S., Jha, A., et al. (2025). Application of artificial intelligence in Ayurvedic science healthcare practices: A detailed survey. In EthicalDimensions ofAI Development (pp.437–466).

International Research Journal of Engineering and Technology (IRJET) e-ISSN: 2395-0056
Volume: 12 Issue: 04 | Apr 2025 www.irjet.net p-ISSN: 2395-0072
[3] Veerakannan, S. (2025). Artificial intelligence: Transforming Ayurveda, the ancient Indian medicine. Aathiyoga Indian Journal of Ancient Medicine and Yoga, 1(5),193–200.
[4] Vignesh, A., & Muthukumaran, N. (2024). AI-driven Ayurvedic chatbot: Revolutionizing formulation selection and knowledge accessibility in traditional medicine through the integration of LENET and stacked autoencoders. In Proceedings of the 10th International Conference on Advanced Computing and Communication Systems (ICACCS) (Vol.1).IEEE.
[5] Rathor, C., Mandloi, V. S., Sachan, I., & Sahu, V. (2024). Artificial intelligence in Ayurveda: A simple overview. Journal of Ayurveda and Integrated Medical Sciences, 9(11), 271–275.
[6] Manishramar, N., & Saini, S. (2025, February). Disease prediction and Ayurvedic guidance applying machine learning. In AI-Driven Smart Healthcare for Society 5.0 (pp. 1–6).IEEE.
[7] Chellasamy, A., Nagarathinam, E., & Rangasamy, S. (2025).Patients’trustintheIndianhealthcaresystemand its impact on the intention to use artificial intelligencebasedhealthcarechatbots. Journal of Asia Business Studies.
[8]Varsha,N.,Rahul,J.V.,Shashank,J.,&Desai,P.K.(2025, January). AyurVedaMitra: An intelligent Ayurvedic healthcare system. In International Conference on Intelligent and Innovative Technologies in Computing, Electrical andElectronics (IITCEE) (pp.1–6).IEEE.
[9] Bheemavarapu, L., & Usha Rani, K. (2025). Computational intelligence for sustainable computing in thetraditionalmedicalsystemAyurveda.In Computational Intelligence in Sustainable Computingand Optimization (pp. 181–195).MorganKaufmann.
[10] Nesari, T. M., Kuruvilla, S., McDougall, L., Pujari, S., Kajiwara, M., Saluja,M., et al.(2024). Artificial intelligence (AI) for global health and advancing traditional medicine: Report of the proceedings. International Journal of Ayurveda Research,5(4),320–323.
[11] Singh, N., Sah, A., Mishra, V., Malik, V., Sobti, R., & Brahma, B. (2024, February). A hybrid Ayurvedic drug recommendation system with generative AI. In International Conference on Innovative Computing and Communication (pp.175–186).SpringerNatureSingapore.
[12] Seshan, S., Sharma, M. M., & Prakash, V. (2024). Integration of artificial intelligence in Ayurveda diagnostics. Journal of Ayurveda and Integrated Medical Sciences,9(11),213–218.
[13] Muthuperumal, P., Karmegam, D., & Mappillairaju, B. (2024). Status of artificial intelligence and machine
2025, IRJET | Impact Factor value: 8.315 |
learning in Indian traditional medicine systems: A systematicreview. JournalofMedicinal andPharmaceutical Chemistry Research,6(8),1173–1187.
[14]Kumbhar,P.,Pandey,N.K.,Kumar,B.,&Vinchurkar,K. (2024). Artificial intelligence in herbal medicine formulations. In AI Innovations in Drug Delivery and Pharmaceutical Sciences: Advancing Therapy through Technology (pp.147–162).BenthamSciencePublishers.