Skip to main content

LU BArch 2nd Year Portfolio 2 2024

Page 1


LEST WE REMEMBER

The objective of this project is to design a library to serve the community of Liverpool, specifically the Vauxhall area. My project explores the relationship between place and memory, focusing on how that interplay deteriorates as the built environment decays.

As a strip of land near the river it was naturally an ideal location for industry and had a strong workforce.

During the 1840s, industrial infrastructure such as iron foundries and factories were created making it a location dense with labourers

1967-72, 20% of jobs were lost in the industrilal strip due to the decline of liverpool as a port.

VAUXHALL

Throughout the history of Liverpool and Vauxhall, specifically during the postwar years, what stands out most is the progressive shutting down of major public infrastructure, such as the overhead railway system and the docks

The new developments in Vauxhall and the surrounding area are restoring derelict and polluted land

All new developments taking place on brownfield sites, potentially benefitting biodiversity

Action group called Contamination Vauxhall address the environmental impact of industrial waste dumping

Claims that 2000 tonnes of contaminated waste dumped on Vauxhall and Chisenhale street

The Eldonian Group: A development trust for raising funds to employ professional staff and develop commercial, physical, and economic projects in the area

Housing conditions in the vauxhall area in the 70s were extremely poor and continued to decline throughout the 80s and 90s

Aims and objectives:

• Maintaining the community

• Providing quality affordable housing

• Having a say in how and where they live

Influx of irish immigrants into Vauxhall in the 1840s

They lived and worked by the docks, poor quality housing withsocial deprivation and disease prevalent

1970s saw the decline of the dock in terms of employment Regeneration

of

EXTERNAL OPPORTUNITIES

THREATS

INTERNAL

View

EXTERNAL

OPPORTUNITIES

THREATS

While the aforementioned theme of the decline of the built environment relates to both sites, further analysis led me in the direction of choosing Site 2, since Eldon grove is example in itself of a recent instance of the public realm being shut down.

Since Eldon Grove used to be tenements, looking at different existing library typologies provides a better idea of how the spaces within the existing building can be altered to better suit it’s new function as a public building. By identifying certain typologies that my chosen libraries have in common, I was able to map how the typology has changed over time. Libraries are seemingly tending towards more of an open plan circulation with other functions integrated into the standard functions of the library

Shelving

OLDER RESIDENTS

SCHOOL CHILDREN

OLDER RESIDENTS

NEIGHBOURS LOCAL STUDENTS LOCAL FAMILIES

CATERING

LOCAL COUNCIL

LANDOWNERS TRANSPORT AUTHORITIES HISTORIC ENGLAND NATIONAL ORGANISATIONS LIVERPOOLBASED CHARITIES

LIVERPOOL CENTRAL LIBRARY

MANAGEMENT

Key Stakeholders

Stakeholder needs

• Accessible spaces

• Lifts

• Communal space

• Study spaces

• Breakout rooms

• Recreational space

• Cafe/Restaurant

• Kitchen

• Storage • Waste disposal

• Service access

• Offices

• Gift/souvenir shops

• Market space

Desired occupations for residents of Vauxhall

RE: LIVE

FOLDING MECHANISM

Looking at the communities that this project could potentially reconcile, my key stakeholders are ones that could facilitate this connection through memory, so this project will mainly focus on catering to and connecting the older and younger generations of Vauxhall.

TIMBER CANVAS

SHELVING

ELDON GROVE’S PAST

SEATING

ELDON GROVE’S FUTURE

ROTATING THE CANVAS

TRANSPORTING THE STRUCTURE BACK TO THE SITE

These key stakeholders wer taken into consideration when designing my library pop-up, which involves reaching out to past and present residents of the area local to Eldon Grove and collecting visual and written memories which would be exhibited on this revolving analogue fabric display

NARRATIVE

It’s impossible to distinguish a memory from the place where it occurs. Places that are inhabited by many end up becoming intangible libraries of thought which are able to span generations, tying together its occupants. Therefore, what happens when these spaces start to degrade? The shared memories which reside in these buildings become fewer and fewer as they get overwritten with images of emptiness and desolation. The built environment of Vauxhall is one that has been subject to decades of this process which has forced the community apart and nowhere is this exemplified more than in Eldon Grove.

While this stain within Vauxhall’s memory manifests as a common problem, this commonality has the capacity to rebuild the community; by inhabiting these hollow memories once again, the community is given a chance for reconciliation.

“The shared memories which reside in these buildings become fewer and fewer as they get overwritten with images of emptiness and desolation”

REINFORCE

Abstracting the existing typology, working with it instead of against it by exploring the existing materiality.

EMERGE

Building out of the rear or side facades, leaving the front facade, and therefore the architectural identity, intact.

DEGRADE

Incorporating aspects of the remaining architecture both as material and as design features.

RECONCILE

Juxtaposing the old public domain of the structure itself (the facade and walkways) with the new (atriums, hallways, etc.).

INTEGRATE

Blending the public realm spaces of the library with the public use of the outdoor space.

Treating the decayed structure as a framework upon which which the community is able to thrive

Parti Diagram

The Farrell centre is a building in Newcastle dedicated to broadening the discussion of architcture and the built environment. It hosts a variety of events and course targeted at people of all ages, therefore serving as an ideal precedent for how the enterprise of this library will function. This enterprise can be extended to the site itself, placing an emphasis on the practical learning aspect of the craft of building.

school activities

professional events practical education

URBAN CONSTRUCTION HUB

public talks & debates

community projects workshops conferences virtual activities

community gatherings

exhibitions

fig. 1
fig. 2
fig. 3

As a library:

• Quiet study

• Computer room

• Reading rooms

• Stacks

• Plant room

• Rare books

As a construction hub:

• Exhibition space

• Lecture hall

• Class rooms

• Soft play room

• Practical learning room

• Conference room

Acoustic study of each space:

program iterations

Final iteration is linear in order to closer emulate the spatial arrangement of the existing building

1. Hollowing out the blocks by removing the floors to create a larger internal space

2. Service access from Limekiln Lane since it is one of the wider roads surrounding the site

3. Maintaining the existing walkways an using them as observation decks

4. Utilisation of greenery on site to provide privacy for the neighbours of the library

5. Removal of all roofs due to the their deterioration to create continuity between all blocks

The initial massing iterations tend towards a structure which spans the front and rear façade of the existing building and allows the main entrance point to be where the West block once stood.

Upon, I decided it would be more consistent to maintain this structure, keeping the ground floor open and permeable, where these permeations still allow circulation through the site and into the building itself. The subsequent massing iteration explores instead creating volumes which sit off the facades, treating the internal space of the original building as open plan circulation.

Iteration 5

Looking at how the attachment of these new spaces to the existing

Iteration 1
Iteration 2
Iteration 3
Iteration 4

Since the iterations of massing models felt like they straying from the concept, I decided to return to its two main aspects: memory and decay. Since the majority of the local community’s memory is of the front façade, I decided to dismantle the architectural features and materiality of the front façade such that these newer volumes would evoke the building’s architectural identity.

Mock tudor windows and rendering

Divided light windows as well as the curtains which sit behind them

Steelwork railings which have rusted due to lack of maintenance

Sketch models of various architectural features were allowed to weather outside in order to study how these forms tend to collapse and decay

The two previous exercises are then integrated into one another incorporating the materiels explored with the potential forms that were developed in order to optimise the functionality of each of these external spaces

The stacks require a regular flow of air throughout the bookshelves in order to prevent stagnant moist air damaging the books. The dark roof tiles on the front facade accumulate heat throughout the day, and at regular intervals, the vents on that same facade are opened to allow for stack ventilation

The quiet study area draws upon the collapsed façade form, while utilising the memory of the windows and curtains both visually and fucntionally, as the windows provide daylighting, and the curtains would line the internal surfaces, enhancing this anechoic envronment.

The workshop space is able to provide a much wider space with necessary ventilation in order to avoid accumulation of dust and fumes in the air by drawing from the form of a fallen stacked structure, creating multiple pitched roofs which also help daylight the space.

1:50 section model

Analysis of the material and potential acoustic implications of different walkway constructions, since they will be populating the whole structure, including the main reading room

fig. 4
fig. 5
fig. 6
fig. 7

Exploration of potential walkway forms in order to solve the issue of providing consistent corridor space along the length of the structrue, as well as forms that avoid the chimney stacks while providing a comfortable route through the structrue

Final walkway solution

One of many brick structures on site, able to be used as practice for the craft of bricklaying

In keeping with the concept of utilising the decay as an opportunity to reconcile the community, my final strategy for the site involves providing access to areas of the site, essentially treating different areas as landmarks. In doing so, facilitating the capacity for these areas to be enhanced as an extension of the library’s enterprise

One of two lampposts on site, both of which are Grade II listedstructures

One of many piles of debris on site, which, hrough community engagement, is able to host a variety of wildlife

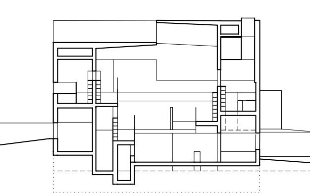
18. Classrooms

Adult reading area 20. Children’s reading area 21. Quiet study carrels

23. Observation deck

Stacks
WC

25. Workshop

Lecture room
Exhibition space 28. Group study carrels
Stacks 30. Observation deck
WC
1. Approaching the entrance
2. Walking through the main reading room
3. Traversing the walkways
4. Within the quiet study space

1. 50/150 spruce studs

2. 21mm reclaimed timber boarding

3. 25mm spruce battens

4. 25mm sealed rigid foam insulation

5. 203 x 203mm corten steel I beam

6. Thermal break between end plates

7. Fabric curtain

8. 50 x 75 timber sticks

9. Double glazed divided lite windows

10. 170mm wood fibre insulation

11. 15mm rendering

REFERENCES

fig. 1 https://www.farrellcentre.org.uk/

fig. 2 https://www.farrellcentre.org.uk/

fig. 3 https://www.farrellcentre.org.uk/

fig. 4 https://inspiration.detail.de/park-in-zurich-103833.html

fig. 5 https://inspiration.detail.de/park-in-zurich-103833.html

fig. 6 https://www.miesarch.com/work/412

fig. 7 https://www.researchgate.net/figure/Koldinghus-Castle-the-interior-showing-the-relationship-of-the-new-timber-shingles fig1 363703688

Turn static files into dynamic content formats.

Create a flipbook