

LÍNEA DE MOBILIARIO PARA PREESCOLAR
Jorge Enrique Reyes Flandes
LÍNEA DE MOBILIARIO PARA PREESCOLAR
Tesis para obtener el título de licenciado en Diseño Industrial
Presenta
Jorge Enrique Reyes Flandes
Asesores
DG. Diana González Domínguez MDE. Alejandra Palmeros Montúfar
Xalapa-Enriquez 2018
CONTENIDO
Introducción 8 - 15 7
Tipología
Mobiliario escolar
Muebles para los pequeños
Antecedentes históricos
Reglamento como guía
Del año 1900 al 2000 hay mucha historia
Referentes
Ejemplos a seguir
Baukind
Kinkeliane
Kutikai
Sarit Shani Hay
Conceptos
Conceptos de diseño
Saber proyectar
Menos pero con mejor ejecución
16 - 25
26 - 45
Emmanuelle Moureaux
Kurt Naef
Charles and Ray Eames
46 - 53
Factores de diseño
Todo es diseño
Producción
Ergonomía
Estética
Desarrollo del producto
Proceso de diseño
Product Design Specification
Ergonomía aplicada
Bocetaje
Pensando con las manos
Geometría
Tipos de corte en CNC
Ensambles
Dibujo CAD
Proceso técnico
Glosario de piezas
Planos constructivos silla
Planos constructivos mesa
Planos constructivos módulo “A”
Planos constructivos módulo “B”
Conclusión
Bibliografía
Glosario
Agradecimientos
Modelado 3D Render Corte eficiente
Prototipos beta Manufactura
Pintura y color
Proceso de producción
Propuesta final
Diagramas de producción
Diagramas de ensamble Costos
INTRODUCCIÓN
La educación de los individuos en nuestro país inicia en el núcleo familiar desde el nacimiento, con las atenciones familiares de cuidados que continúan durante los primeros años de vida, hasta que por necesidad social o económica tiene su atención en la guardería o si es posible hasta el ingreso a el jardín de niños o preescolar; lugar donde se les prepara para socializar y recibir los conocimientos básicos para su posterior ingreso a la escuela primaria.
En el jardín de niños o preescolar los pequeños deben tener oportunidades que los hagan usar las capacidades que ya poseen y continuar desplegándolas, por ello, la acción de la educadora es un factor clave porque establece el ambiente, plantea las situaciones didácticas y busca motivos diversos para despertar el interés de los alumnos e involucrarlos en actividades que les permitan avanzar en el desarrollo de sus competencias.
El ciclo educativo preescolar, en este país es de 3 años y busca formar competencias para que su acceso al siguiente nivel sea tal que permita un desarrollo pleno y que les permita identificar y resolver problemas teniendo en cuenta principios académicos, sociales, científicos y de la diversidad mexicana; que forme individuos con una gran perspectiva social y de beneficio a ellos mismos, sus familias y comunidades; que con la aplicación de condiciones didácticas que favorezcan su expresión mediante distintos medios, expliquen, cuestionen, preparen, comparen, trabajen con otros niños y colaboren para obtener resultados favorables.
En este contexto, se inserta, y es fundamental el equipamiento de los sitios de trabajo con mobiliario diseñado para facilitar las actividades de los niños, con base en condiciones antropométricas y ergonómicas propias de la edad, de poco peso físico, resistente, que proporcione seguridad, bordes suaves, fáciles de limpiar, de colores atractivos y que le produzcan placer por estar trabajando en su aula, que les impulse el deseo de seguir permaneciendo en su salón, para seguir jugando-aprendiendo, durante en el horario de clases y que recuerde con alegría para regresar al día siguiente. La integración de estos conceptos, dio fundamento a las ideas que dieron origen al desarrollo del estilo de esta propuesta de mobiliario; dicho proyecto se presenta para obtener el título de licenciado en Diseño Industrial por la Universidad Gestalt de Diseño.
1.
M OBILIARO
PREESCOLAR
«¿Qué puede ser útil para el desarrollo de un individuo en formación como el niño?
Algo que atraves del juego, de informaciones que le puedan servir cuando sea adulto».
- Munari, 1983 -
El mobiliario preescolar se define como el conjunto de objetos que sirven para facilitar las actividades habituales dentro del aula, permitiendo un mejor aprovechamiento de las dinámicas pedagógicas.
«Para que el mobiliario sea un real apoyo a la actividad pedagógica debe cumplir con ciertos conceptos de diseño». (UNESCO, 2001)
Estos conceptos deben favorecer el desempeño del alumno; el mobiliario conformado por sillas, mesas, libreros, cajoneras, etc., debe tener contemplado la ergonomía y antropometría del niño acorde a su edad con el objetivo de disminuir la fatiga física, a su vez debe ser seguro, ligero, fabricado con materiales resistentes y que además sean durables. El diseño debe ser atractivo para el niño, debe reflejar lo positivo de la experiencia de aprendizaje, lo divertido y emocionante que es aprender en una edad en lo que todo se relaciona con el juego.

School room / Sarit Shani Hay

MUEBLES PARA LOS PEQUEÑOS
Sillas
En su mayoría consta de cuatro patas, un asiento y un respaldo. Por la constante movilidad de los niños, las sillas infantiles no cuentan con descansa brazos para permitir una mayor facilidad al desplazarse fuera de ella. Son ligeras para permitir que el niño pueda moverlas sin necesidad de ayuda. Todos los bordes son redondeados y en algunos casos cuando tienen detalles metálicos, se encuentran cubiertos u ocultos.
Mesas
Una de sus características principales es que deben tener una altura que permita al niño poder realizar actividades tanto sentado como de pie. Su superficie debe ser resistente y lavable, con bordes redondeados que ayuden a reducir el riesgo de lesión por accidentes. Constan de cuatro patas o cuatro puntos de apoyo lo cual les permite ser estables y seguras.
Mobiliario de almacenaje
En general este tipo de mobiliario debe tener la capacidad de contener diferentes objetos, como juguetes, libros, libretas, dibujos, material didáctico, etc. Todos los objetos deben quedar a la vista del niño, para que elija libremente lo que tomará para sus actividades; la altura se determina por la edad del usuario así como el acomodo de estantes o repisas; esto para facilitar el alcance del niño para poder tomar los objetos.


Elephant / TITOT Kids furniture. Hyunsoo Choi


Todo diseño para mobiliario infantil contempla las edades a las cuales éste será destinado, en el cual debe tener presente las capacidades motrices de los niños. En cuanto al material con que se fabrican los muebles para niños tienen una constante: deben ser durables, el modo en cómo se les da uso demanda mucho la calidad del material, por ello aunque sea corto su periodo de uso debe, mantener su forma a lo largo de este.
«Es necesario que el diseño considere la posibilidad de someter, a cada mueble si fuera necesario, a una eventual manutención, ya sea relativa a su presentación estética o más significativa como puede ser la reparación del mueble». (UNESCO, 2001)
Los colores influyen directamente en el usuario, por ello se emplean colores claros o fuertes que estimulen dependiendo el medio donde serán usados.
Arriba - Children and Family Center in Ludwigsburg Cuarto recreativo
Abajo - Children and Family Center in Ludwigsburg “Casa de madera”
ANTECEDENTES HISTÓRICOS
R EGLAMENTO COMO GUÍA
El mobiliario existente en las instituciones educativas influye de manera directa en los niños, debido a que deben favorecer la postura natural del cuerpo; sin embargo la mayoría no está diseñado con los requerimientos para la comodidad que demanda una jornada escolar completa.
Hasta hace poco, no existía reglamentación sobre diseño para estancias educativas; el mobiliario se fabricaba de forma arbitraria en cuanto su tamaño, material y estética.
En el año 2000 se estableció un convenio entre el Ministerio de Educación y la Oficina Regional de Educación de la UNESCO para América Latina y del Caribe, como esfuerzo para el mejoramiento de condiciones físicas y espaciales en las instituciones educativas; dicho esfuerzo dio como resultado la “Guía de Recomendaciones para el Diseño de Mobiliario Escolar”. En ella se mencionan distintos requerimientos de antropometría y ergonomía, así como distintos consejos de cómo se debería distribuir el acomodo dentro del aula para un mejor aprovechamiento del espacio. (UNESCO, 2001)

Eames elephant stool / Vitra

D EL AÑO 1900 AL 2000 HAY MUCHA HISTORIA
Línea de tiempo / Mobiliario infantil
Modelo del Museo
Pedagógico, fabricado con madera de haya de Hungría. Asientos movibles e independientes, respaldo, tablero fijo, estante y rejilla.


Silla para jardín de niños
Diseñador: Piet zwart



Se funda IKEA, que ofrece muebles sencillos de diseño moderno a precios asequibles.

Se abre la Bauhaus en Weimar, Alemania

Sillas y mesa de una escuela para una población rural.
Diseñador: Alessandro Marcucci

Mobiliario infantil Winterkamp en Van Putten.
Diseñador: Cor Alons



2ª Guerra Mundial
1ª Guerra Mundial
Silla para niños
Diseñador:
Charles and Ray Eames

Escritorio escolar
Diseñador: Arne Jacobsen

Tripp Trapp
Diseñador: Peter Opsvik




Escritorio de escuela (Pupitre)
Diseñador: Jean Prouvé


Se funda Kartell, compañía de fabricación de objetos de plástico.
Se creó y utilizó con éxito la primera máquina de Control Numérico por Computadora (CNC) EE.UU.

1971

Silla modular.
Diseñadores:
Jonathan de Pas
Donato d’Urbino
Giorgio DeCurso
Paolo Lomazzi
Mobiliario infantil
Diseñador: KARTELL







La primera “impresora” 3D del tipo SLA (estereolitográfico) desarrollada por 3D Systems
Silla Lomsk
Diseñador: IKEA






Se funda Pixar Animation Studios con sede en Emeryville, Estados Unidos.



















Diseñador:
Diseñador:
Silla Crosby
Gaetano Pesce
Mesa “A”
Collect furniture
Racer collection
Diseñador: Eric Pfeirffer





Le Chien Savant
Diseñador: Philippe Starck
Edie Stool
Diseñadores: David Steiner
Joni Steiner
,



Play-A-Round Activity
Diseñador: OFFI

Mesa Casper
Diseñador: ERGOKIDS


El mobiliario y sus conceptos han evolucionado a lo largo del tiempo, el desarrollo de nuevos materiales, tendencias relacionadas con la tecnología disponible y el desarrollo de nuevas prácticas educativas ha influido directamente en la evolución del diseño y desarrollo de objetos para los pequeños.
Abajo - Baukind classroom, 2014
Arriba - Crow Island Classroom, 1950
E JEMPLOS A SEGUIR
La importancia de saber qué es lo que se realiza en distintas partes del mundo, cómo se planean, se ejecutan y resuelven problemas con la aplicación de diseño es fundamental para cualquier creativo dedicado a este tema, por este motivo es posible analizar y comprender lo que otros diseñadores proponen, tomando ejemplo en el modo en que trabajan; cómo generan conceptos que los llevan a producir ideas innovadoras que con el proceso de producción adecuado han llegado a ser una realidad.
A continuación se muestran algunos ejemplos de aquellos creativos que por la apliación de conceptos, ideas o producción son referentes en este proyecto.

Ray Eames (izquierda) y Chalrles Eames (derecha)


BAUKIND
Es una empresa alemana integrada por un equipo de arquitectos, diseñadores de interiores e industriales. Sus diseños combinan lo práctico con la aplicación espacial de las ideas educativas y las nuevas soluciones para un diseño estético. Su diseño fomenta la interacción social con la que se pretende ofrecer un espacio para experimentos y juegos, espacios donde crecen los niños.
baukind.de
Spieltisch / Baukind
K INKELIANE
Kinkenliane se define como un estudio apasionado por el diseño emocionante y desafiante, caracterizados por el buen uso del material y el juego vistoso; ofrecen muebles infantiles para cualquier espacio moderno y lúdico. El mobiliario está diseñado básicamente para el jardín de infancia, pero igualmente es adecuado como mobiliario escolar, para espacios dedicados a los niños en hoteles, restaurantes, bibliotecas, museos y para el ambiente del hogar.
kinkeliane.no
Kinkeli-hut / Kinkeliane


K UTIKAI
Sus ideas se desarrollan a través de bocetos, dibujos, prototipos y formas que intentan alcanzar la armonía entre la sencillez y la creatividad, donde se ve reflejada la mezcla entre el concepto de la vida urbana con la vida en el campo.
El diseño de su mobiliario está hecho especialmente para los niños y el personal encargado de su cuidado y atención; el diseño de sus productos se enfoca en garantizar que son perfectamente seguros y que permitan estimular la creatividad de los niños.
kutikai.pl
S ARIT SHANI HAY
Su trabajo está motivado por la profunda necesidad de reformular las cosas y crear un mundo estético, utilizando el diseño como medio. Su estudio se especializa en el diseño de entornos pedagógicos, diseño de interiores y muebles hechos a medida para los niños y adultos por igual. La diversión se hace presente en sus trabajos, una combinación de funcionalidad y juego, con toda la atención al detalle y el diseño pragmático.
shanihay.com
King Solomon School / Sarit Shani Hay


E MMANUELLE MOUREAUX
Arquitecta de origen francés que reside en Tokio desde 1996, lugar donde estableció su estudio de “arquitectura Moureaux Emmanuelle + diseño” en el año 2003. Utiliza colores como elementos tridimensionales con el fin de crear espacios; su deseo es dar emoción a través de colores con sus creaciones.
emmanuellemoureaux.com
K URT NAEF
Bellas formas y colores, construcción inteligente y materiales de calidad, son algunas de las características principales de los juguetes de Naef. Con ellos los niños desarrollan sus sentidos al tiempo que juegan se expande su creatividad y sentido del medio ambiente.
La capacidad, el pensamiento lógico y la comprensión de la función se logran a través del juego. Para aprender hay que jugar.
naefspiele.ch
‘Cubicus’ / Kurt Naef


C HARLES AND RAY EAMES
Charles y Ray Eames llegaron a ser de los principales diseñadores del siglo XX. Juntos, hicieron un gran numero de proyectos en los cuales lo principal es la calidad de las ideas, la inteligencia para llevarlos a la realidad al igual que la búsqueda por hacer objetos con alto valor pragmático.
Charles define el diseño como un plan que dispone elementos de la mejor manera posible para alcanzar un fin específico; él afirma que el diseño es una expresión de propósitos que si llega a ser lo bastante bueno, puede juzgarse como arte.
Para Charles las limitaciones ponen a prueba la habilidad del diseñador que debe reconocer tantas como sean posible, su deseo y entusiasmo por trabajar con ellas lo llevaran a resolver el problema, que cada uno tiene su propia lista particular.
eamesoffice.com
Ningún proyecto es igual; cada uno tiene sus experiencias y aprendizaje. Lo importante para un diseñador es poder observar, pensar y comprender que el diseño se ejecuta desde distintas perspectivas, cada diseñador ocupa su propia metodología e ideología para llevar a cabo su tarea creativa; de ellos podemos aprender y tomar ejemplo para crear nuestra propia propuesta ideológica en el diseño, como la que se presenta en el desarrollo de este trabajo.

CONCEPTOS DE DISEÑO
Durante el desarrollo de un nuevo producto, el diseñador tiene que identificar el contexto, la profundidad y enfoque.
Tomar ejemplo de quienes desarrollaron conceptos duraderos, icónicos para distintas ramas del conocimiento es fundamental para entender qué es lo que se quiere realizar, cómo puede y debe ser ejecutado. (Rogers & Milton, 2011)
Utilizando distintas herramientas como bocetos, maquetas y descripciones, el diseñador crea una explicación concisa de las maneras en cómo el producto será útil al consumidor.
Los buenos diseñadores emplean una variedad de técnicas para generar propuestas de concepto de diseño que responden a criterios fijados en la PDS (Product Design Specification).
«Así como un buen concepto puede resultar mal implementado en el producto final, un mal concepto rara vez se podrá convertir en un buen producto».
- Rogers & Milton, 2011 -
Side chair sketch / Charles Eames


SABER PROYECTAR
Bruno Munari fue un artista y diseñador caracterizado por su metodología proyectual, autor de diversos objetos propios de diseño industrial y de obras de arte. El plantea que, para solucionar un problema se deben seguir una serie de distintos pasos; afirma que un diseñador no puede salir inmediatamente en busca de una idea general que resuelva en seguida el problema, «es una manera artístico-romántica de buscar una solución, una forma totalmente intuitiva de diseño». (Munari,1981)
Primero se tiene que definir el problema; esto definirá los limites en que deberá trabajar el proyectista.
«El problema no se resuelve por sí mismo, pero en cambio contiene todos los elementos para su solución; hay que conocerlos y utilizarlos en el proyecto de solución».
- Munari, 1981 -
Con este método proyectual la recopilación de datos es un primer paso ya que con ellos se puede hacer una segmentación para proceder a un análisis más detallado. Después de ello, es en donde entra la creatividad del proyectista para resolver el problema que ha sido planteado. (Munari, 1981)
Macchina Inutile mobile / Bruno Munari
M ENOS PERO CON MEJOR EJECUCIÓN
Dieter Rams es uno de los principales referentes en el mundo del diseño. Su metodología de trabajo bajo la conceptualización de “Menos, pero con mejor ejecución” ha sido un claro ejemplo de cómo se debe ejecutar el proceso de creación de un objeto. Los 10 principios de un buen diseño son el resultado de su experiencia y el conocimiento adquirido a lo largo de toda su carrera como diseñador, sostiene que un buen diseño es de importancia social que además éste debe cumplir su finalidad de manera eficiente.
1. El buen diseño es innovador
2. El buen diseño hace útil un producto
3. El buen diseño es estético
4. El buen diseño hace un producto comprensible
5. El buen diseño es discreto
6. El buen diseño es honesto
7. El buen diseño tiene un valor duradero
8. El buen diseño es consecuente
9. El buen diseño respeta el medio ambiente
10. El buen diseño es tan poco diseño como sea posible
«El diseño del producto es la configuración total de un producto: su forma, color, material y construcción. El producto debe estar al servicio de su intención propósito de manera eficiente».
- Rams,1976 -
El trabajo del diseñador debe ser racional lo que significa que las decisiones estéticas están justificadas por una comprensión de la finalidad del producto. (Rams,1976)

5.
FACTORES DE DISEÑO
TODO ES DISEÑO

¿A quien se dirige el diseño: a la gran mayoría, a los especialistas, a los aficionados o a una clase social privilegiada? El diseño va dirigido a la necesidad».
- Eames, 1989 -

Se podría decir que vivimos en un mundo de diseño. Estamos rodeados por multitud de productos diseñados y por espacios, sistemas, servicios y experiencias que fueron creados en respuesta a alguna necesidad física, emocional, social, cultural o económica.
El diseño en esencia consiste en mejorar todo aquello que pueda ser mejorado para los consumidores y los usuarios, para los negocios, para el mundo.
(Rogers & Milton, 2011)
Dentro del diseño se involucran muchos aspectos, la generación de ideas, el desarrollo de conceptos, las pruebas, la fabricación del producto y dentro de ellos se contemplan distintos factores; que en este caso, enumero tres de ellos:
1. Producción:
a) Industria
b) Material
c) Pintura
2. Ergonomía:
a) Diseño centrado en el usuario
b) Diseño emocional
3. Estética:
a) Forma
b) Proporción
c) Color
Todos estos aspectos pueden estar en mayor o menor medida presentes en el diseño del producto, esto depende del enfoque del diseñador o del mismo objeto en sí. En el siguiente apartado se presentan estos factores, cada uno con las consideraciones que se hacen presentes en los objetos que se desarrollaron en este proyecto.
P RODUCCIÓN
El diseñador industrial debe lograr materializar sus ideas y darle vida a objetos; lo cual implica elegir los procesos de producción y materiales acorde a las necesidades del proyecto.
Se debe tomar en cuenta dentro del proceso de manufactura sus posibilidades y restricciones, de igual modo tener en consideración las características de los materiales que pueden ser empleados en dicho proceso.
En la actualidad el desarrollo de cortes precisos denominado CNC es una manera más de generar productos. En este proyecto se toma como principal proceso de manufactura para generar la línea de mobiliario, por lo cual se debió entender el funcionamiento de esta máquina, sus ventajas y sus limitantes, así como todos los requerimientos que el diseño debe cumplir para este tipo de proceso.

Taller Opendeks / Londres


I NDUSTRIA
Caracteristicas del corte CNC
El trazador CNC o router CNC es una máquina de gran tamaño desarrollada principalmente para trabajar la madera. Estas máquinas suelen permitir recorridos X y Y mucho mayores que el Z, ya que se emplean sobre todo para contar contornos. El cabezal de corte es un trazador de alta velocidad con una fresa acoplada. Se les conoce generalmente como gantry-type machines, y en ellas el marco se mueve alrededor de la lámina de material siguiendo los 3 ejes.
La trayectoria es lo que guía la herramienta en la creación de la superficie de la pieza. Éste se elabora en programas CAM (Computer Aided Manufacturing), similares a los de CAD. Las trayectorias de herramienta se envían desde el programa CAM al torno CNC para crear la pieza; la primera trayectoria se usa para crear el corte basto. Es un paso que ahorra tiempo, pues se elimina gran cantidad de material de forma rápida y eficaz sin tener que pensar en la calidad de la superficie. La segunda trayectoria se usa para el corte de acabado.
Este corte se realiza con una fresa de bola de pequeño diámetro que permite un nivel fino de acabado, por ejemplo, las esquinas cerradas en curvas interiores, y las ranuras y orificios pequeños. Para obtener un acabado superficial de buena calidad, la separación enre la líneas debe ser muy pequeña, esto se debe a que la fresa de bola deja un contorno llamado cresta que es más plano cuanto menor sea la distancia entre crestas o paso del husillo. (Hallgrimsson, 2014)
El corte en CNC es un avance en la tecnología, que permite un gran número de posibilidades en la creación de objetos, pero para lograr un buen producto haciendo uso de esta tecnología se deben tener en consideración distintas características en el diseño, lo cual permite al diseñador pensar en el concepto de Open making.
Diseño para Open Making y máquinas CNC
«Open Making es un nuevo movimiento socio-económico en la fabricación, impulsado por un mayor acceso a las herramientas de fabricación digital». (Worley, 2017)
En Open Making, el concepto de una fábrica se invierte, ya no se operan grandes instalaciones, sino una red global de talleres independientes, que operan cortadores CNC y otras herramientas de fabricación digital. Al conectar estos talleres a través de la web, es posible crear un sistema de fabricación distribuido, y los productos se pueden hacer donde se necesiten, cuando se necesiten.
Para este tipo de fabricación se requiere que el diseñador considere nuevos conceptos y parámetros dentro de su diseño, para garantizar que su propuesta aún produzca el mismo producto en cualquier parte del mundo.
Estos aspectos importantes a considerar en la fabricación se muestran a continuación:
- Tamaño de la hoja
Es importante tener en cuenta el tamaño del material con el que se fabricarán los muebles. 1220 x 2440 mm es el tamaño de hoja más común en Europa y en gran parte de América; en el caso especifico de Estados Unidos el formato de 5 'x 5' (1524 x 1524 mm) también es común. Siempre hay que tener en mente el tamaño del material que se va a utilizar y su disponibilidad en todo el mundo.
- Fabricación universal
Hay que mantener siempre en consideración que el diseño podría ser hecho por un fabricante del otro lado del mundo. Se deben evitar diseños complejos que utilizan materiales o hardware de disponibilidad limitada ya que puede alejar a un gran número de fabricantes en algunas partes del mundo, por lo tanto, dificultar la distribución del diseño.

- Material
Hay muchos materiales en láminas disponibles, incluidos madera contrachapada de varios tipos y niveles de calidad. El abedul y el pino son materiales de alta calidad que está ampliamente disponibles en varios continentes. Las máquinas CNC también pueden procesar piezas de madera sólida, pero sería muy difícil mantener la consistencia del material en todo el mundo.
- El grosor de una hoja
Hay muchos espesores disponibles en materiales de hoja; difiere entre los distintos tipos de materiales, pero tienden a ser bastante consistentes en la madera contrachapada. Como ejemplo, la madera contrachapada revestida de abedul está comúnmente disponible en grosores métricos de 6 mm, 12 mm, 18 mm, 24 mm. Los diferentes espesores tienen diferentes cualidades, como resistencia, resistencia a la flexión y flexibilidad. (Worley, 2017)


- Corte de doble cara
Es posible que las máquinas CNC corten en ambos lados de un material de una hoja, pero esto requiere que el operario voltee la hoja y la reubique con precisión en la plataforma de la máquina. El corte a doble cara es una forma de agregar detalles y uniones más complejos a un diseño, pero también tiene un impacto en el costo debido al proceso adicional y la dificultad. Los diseños que requieren solamente cortes a una cara generalmente son más factibles de fabricar universalmente.
- El diseño de piezas
El dibujo de las piezas en CAM o CAD debe estar bien realizado para garantizar la utilidad de la pieza después del corte. La ventaja en este tipo de dibujo es que permite ser lo más preciso posible. De igual importancia es la escala en la que se dibuja ya que si se trabaja a la escala real del corte; se evitaran riesgos de error en el tamaño de las piezas. El dibujo también puede beneficiar el disminuir el tiempo de corte, la complejidad del diseño hará más tardado el procedimiento de corte.
- Ensambles / Uniones
Dentro del diseño hay que considerar la experiencia que será armar el mueble: qué tan simple es el proceso, qué tan intuitivo y agradable. Entre las cosas que lo hacen más difícil están el uso de múltiples piezas pequeñas y muchas piezas de pegado y sujeción juntas.
Desde el diseño de las piezas se debe preveer las zonas de contacto donde se le aplicará adhesivos, por ello es conveniente que la mayor parte de la superficie posible tenga contacto una pieza con otra para garantizar una estructura rígida. La superficie se debe preparar (lijar y limpiar) para poder tener una buena adhesión.
(Hallgrimsson, 2014)
En las uniones se debe tener en cuenta que el corte en ángulos de 45º el router CNC hace un corte curvo, el cual queda redondeado. Para garantizar que las piezas ensamblen sin problemas se le agrega un pequeño punto (Dog bones, ver pag. 131) en los ángulos a 45º con el que se elimina material y permite la perfecta unión de piezas.
(Worley, 2017)
Taller Ensambleria / Ensambleria
«Es fundamental seleccionar los materiales correctos, para darles forma que puedan satisfacer las necesidades de función y estéticas dentro de las limitaciones de los medios de producción disponibles».
- Archer, 1967 -
La elección de material se toma en base a distintos criterios entre ellos es sus características físicas, el proceso de manufactura al que se someterá, el impacto ambiental y por supuesto su costo. En el caso de este proyecto el proceso de manufactura es el corte por medio de CNC, lo que lleva a una búsqueda de materiales que tengan baja resistencia a la abrasión en el corte, entre ellos el triplay es el más común; sus propiedades físicas lo hacen un excelente material para este tipo de proceso.
¿Qué es el contrachapado o triplay?
En tablero contrachapado o triplay es una placa que está compuesta de varias capas de hojas delgadas de madera desenrollada; estas capas son impares (3, 5, 7, 9) y generalmente tienen un espesor de1.4mm cada una. La estructura de los tableros se componen de alternar las chapas en forma perpendicular al sentido de sus fibras o grano; este proceso se le conoce como “crossgraining”. Esto tiene varios beneficios importantes: reduce la tendencia de la madera a dividirse cuando se clava en los bordes; reduce la expansión y la contracción lo cual logra proporcionar una mejor estabilidad dimensional y hace que la fuerza del panel sea consistente en todas las direcciones.
El número impar de capas se utiliza por lo general para tener una hoja equilibrada, con esto la deformación se reduce; esto se debe a que la madera contrachapada se adhiere con granos que corren uno contra el otro y con un número impar de piezas compuestas, es muy difícil doblarla perpendicularmente a la dirección del grano de la capa de la superficie, esto la hace resistente y duradera.
(Baker, 2017)
Dentro de los diferentes tipos de madera que se utilizan para la fabricación del triplay se encuentra el abedul, el pino, la caobilla, entre otros materiales, cada uno con características diferentes y aplicaciones distintas. Los más comunes en el mercado para su aplicación en el mobiliario es el abedul y el pino, siendo el primero el material con mejor calidad.
Triplay de pino chileno / MASISA


Abedul y el pino
Tanto el abedul como el pino son una especies abundantes, de crecimiento relativamente rápido. Se cultivan en plantaciones certificadas y bien administradas, donde la biodiversidad y la sostenibilidad están protegidas durante el ciclo de crecimiento, cosecha y replantación.
Certificados
Cuando se extrae madera de un bosque con certificaciónes FSC o PEFC se puede asegurar que las empresas que se encuentran a lo largo de la cadena de suministro también cumplen los estándares de mejores prácticas para la extracción de este recurso. Cuando un producto lleve el logotipo FSC o PEFC, se tiene la certeza de que ha sido fabricado con fuentes sostenibles.
¿Cómo se clasifica el contrachapado o triplay?
La madera contrachapada tiene diferentes calidades y esto se identifica mediante un sistema de clasificación. Tanto las capas internas como las capas externas de la cara están clasificadas. Cuando se procesan se clasifican según su apariencia y se buscan nudos, rayas, imperfecciones y manchas.
La madera contrachapada de abedul y de pino están clasificadas según las dos caras exteriores. Las calificaciones indican la calidad de la chapa de acuerdo con la cantidad y el tipo de defectos permitidos en cada cara. Las calificaciones se denotan por 'grado / grado', que describe el grado de las dos carias exteriores. (Baker, 2017)
Características
• Solidez: En su fabricación, se pone especial atención en la solidez de sus centros, lo que hace que adquiera una excelente resistencia al utilizar clavos, tornillos, taladros y maquinado, tanto en su cantos como en sus caras.
• Tablero fabricado con resina fenol formaldehido, tipo WBP, lo que permite asegurar una alta durabilidad en ambientes húmedos y condiciones de intemperie.
• Gran estabilidad dimensional y alta resistencia mecánica a la flexión, tracción y compresión.
• Producto apto para teñir o barnizar.
• Los tableros se encuentran estabilizados desde fábrica a un 8% de humedad.
• Para fijar se pueden utilizar clavos, grapas, tornillo, remaches, taquetes y adhesivos.
Usos
Es utilizado principalmente en la fabricación de muebles para el hogar, de oficina, fabricación de gabinetes, puertas, clósets. También tiene sus aplicaciones en la construcción.
Formatos
2440x1220mm (8x4’) Formato más común
3050x1525mm (10x5’)
1525x1525mm (5x5’)
Espesores
1.5, 4, 6, 6.5, 8, 9, 12, 15, 18, 21, 24, 27, 30 mm
Bosque de abedul / Rusia

P INTURA
Color y recubrimiento
La elección acertada de una buena pintura es importante, ya que se tienen que valorar características físicas y químicas, que determinan intensidad del color y durabilidad.
La pintura brillante, mate y metalizada
La pintura brillante crea un lustre y profundidad que producen reflejos intensos. Una superficie brillante muestra hasta el más pequeño defecto superficial, sobre todo en los reflejos.
La pintura semi brillante tolera mejor los defectos aún sin dejar de ofrecer brillo. Por su parte, el mate es una versión del brillante rebajada en tono, con la reflectividad más uniforme que disimula las imperfecciones. Para pintar, los acrílicos al agua son la elección más lógica. Ofrecen una amplia gama de brillos, colores y acabados. Las clásicas pinturas de laca y esmalte con disolventes deben evitarse por razones medioambientales.
Las pinturas de alta calidad de acrílico al agua para aplicaciones artísticas vienen en múltiples colores y pueden mezclarse para producir colores pantone.
Aunque los lacados con base de disolvente han sido populares por su gran reflectividad (brillo) y se usan en la industria de automoción, necesitan disolvente para su preparación, dilución y limpieza, disolvente que después deben eliminarse de acuerdo con los estrictos controles medioambientales. (Hallgrimsson, 2014)
Los esmaltes tienen problemas similares y que además tardan mucho tiempo en secar. Los acrílicos con base de agua han evolucionado, tanto que ya es innecesario usar otro elemento que estos materiales seguros y que se limpian con agua.
La pintura vinílica es una clase de pintura en base agua, de secado rápido, en la que los pigmentos están contenidos en una emulsión de un polímero acrílico. Aunque son solubles en agua, una vez secas son resistentes a la misma.
Las ventajas de la pintura vinílica son: su fácil aplicación, su limpieza sencilla (agua y jabón), su mayor gama de colores y pigmento; una vez seca, ofrece un acabado colorido, nítido y uniforme, mayor resistencia a la intemperie y a los roces. Además, el olor de la pintura vinílica es suave, no son inflamables y no emanan vapores peligrosos para la salud.
(Hallgrimsson, 2014)
Maassen
E RGONOMÍA
Diseño centrado en el usuario
La Asociación Española de Ergonomía, define la ergonomia como el conjunto de conocimientos de carácter multidisciplinar, aplicados para la adecuación de los productos, sistemas y entornos artificiales a las necesidades, limitaciones y características de sus usuarios, optimizando la eficacia, seguridad y bienestar. (AEE, 2016)
De acuerdo a la IEA (por su siglas en inglés, Asociación Internacional de Ergonomía) la clasificación más común para los diferentes factores que afectan a los seres humanos al momento de desarrollar alguna tarea, actividad o función son:
1. La postura del cuerpo y su movimiento; como el estar sentado, parado, levantando, jalando, empujando, etc.
2. Factores ambientales tales como el ruido, vibración, iluminación, clima, sustancias químicas.
3. Factores de información y operación; los cuales pueden ser percibidos a través de los sentidos, a través de la observación y el tacto, así como el control en la disposición de los elementos.
Frecuentemente durante el desarrollo de un producto se hace énfasis en el producto mismo, el producto a diseñar, y no en la persona que es el usuario final.
Para resolver esta problemática se debieran de considerar tres componentes en el siguiente orden de prioridad. (IEA, 2018)
A. Humano (interacción con el usuario)
B. Contexto (entorno donde se va a desenvolver la interacción)
C. Actividad (enfoque en el individuo para su seguridad, economía, etcétera)
Brooklyn desk, vista posterior / Oeuf


La aplicación física de la ergonomía es sólo un aspecto en la interacción del usuario con el objeto y entorno, por lo cual se podrían mencionar el enfoque a la usabilidad.
La usabilidad de un producto determina la facilidad con que es utilizado, en relación directa con su desempeño, aceptación y la satisfacción que produce. Center for Universal Design en 2008 publicó un conjunto de principios universales del diseño que se muestra como una herramienta para evaluar diseños existentes, para poder guiar el proceso de diseño y educar tanto a diseñadores como a consumidores.
A. Uso equitativo: Diseño apto para personas con diversas capacidades.
B. Flexibilidad de uso: Diseño adaptable a diferentes preferencias y capacidades presentando opiniones de uso.
C. Uso simple e intuitivo: Objetos con un diseño intuitivo sin importar la experiencia o conocmiento del consumidor.
D. Información perceptible: El diseño debe proporcionar la informacion necesaria de forma efectiva
E. Tolerancia al error: El diseño debe minimizar errores o concecuencias no intencionadas
F. Bajo esfuerzo: Diseño confortable y eficaz que genera un minimo de fatiga
G. Tamaño y espacio para alcance de uso: Espacio y tamaño apropiado con un rango de movilidad y manipulación de uso. (CUD, 2008)
Diseño emocional
Un objeto cumple una función de uso, pero al desempeñar esa función se originan funciones secundarias y se producen emociones positivas cuando la interacción con el objeto es buena (alegría, diversión, placer) y negativas cuando la retroalimentación que se obtiene del objeto o la falta de ella, no es tan buena como esperamos (inquietud, confusión, ira).
El diseño emocional se enfoca en la relación que guardan las personas con los objetos que los rodean, el tipo de interacción que se genera y las emociones que llegan a despertar en ellos los objetos.
El diseño emocional se puede clasificar de la siguiente manera:
Diseño visceral: Es la reacción e impacto inicial de la persona hacia un producto, es una reacción impulsiva, principalmente guiándose por su apariencia.
Diseño conductual: Se basa en el desempeño del producto y comprensión tras la experiencia de uso.
Diseño reflexivo: Es el significado de un producto o su uso, el mensaje o el carácter semántico que transmite al usuario, cómo se siente después de usarlo y la imagen social y cultural que proyecta.
De acuerdo a esta categorización, los productos que se perciben por el usuario como atractivos, formal o funcionalmente, ocasionan emociones positivas, derivando en una mejor relación e interacción; demostrando que la estética, las sensaciones y el placer que produce un producto, son tan importantes como su función práctica.
(Norman, 2005)
E STÉTICA
Forma, proporción y color
«La forma responde a la emoción». (Esslinger, 2009).
Diseñar un objeto práctico va de la mano de su parte estética que tiene como fin llamar la atención del usuario, despertar aquella emoción que lo haga sentir atraído; que lo invite hacer uso del él.
El diseñador puede manipular las distintas características que generan algún tipo de estímulo para obtener un objeto con carácter y personalidad. En sí, la estética es un conjunto de atributos que se derivan de la forma, la proporción, las dimensiones, la escala, la textura, sonidos y colores. Hay teorías y corrientes que se han desarrollado en conceptos que nos sirven como guía para poder identificar este tipo de cualidades, para poder emplearlas de modo que todo tenga un sentido y propósito en el diseño.

Bed / Kutikai

El diseño puede explicarse como una experiencia sensorial y perceptible, los sentidos nos ayudan a conocer todos aquellos objetos que nos rodean, sin embargo la interpretación de cada usuario es distinta. La teoría Gestalt estudia estos casos y los trata de englobar en leyes para comprender mejor cómo es el funcionamiento de nuestra percepción en nuestro entorno.
La psicología gestalt es una corriente moderna que surgió en Alemania en el siglo XX; en ella se establece que la mente configura, a través de ciertas leyes, los elementos que llegan a ella a través de los canales sensoriales.
Con ello se pretende explicar que la organización básica de lo que percibimos está en relación de una figura en la que nos concentramos, y a su vez, es parte de un fondo más amplio, donde hay otras formas, todo lo que se percibe es mucho más que información llegada a los sentidos. (MindMatic, 2015)
Uno de los principios fundamentales de la percepción es la llamada ley de la Prägnanz (ley de la pregnancia o de la buena forma). Las partes de una figura que tiene “buena forma”, indican una dirección o destino común, forman con claridad unidades autónomas en el conjunto.
Existen otras leyes o principios que explican distintos aspectos de la percepción de la forma; éstas fueron empleadas en este proyecto para lograr integrar los distintos objetos en una sola familia.
Principio de la semejanza: Nuestra mente agrupa los elementos similares en una entidad. La semejanza depende de la forma, el tamaño, el color y otros aspectos visuales de los elementos.
Principio de simetría: Las imágenes simétricas son percibidas como iguales, como un solo elemento.
Principio de simplicidad: Se refiere que el individuo organiza sus campos perceptuales con rasgos simples y regulares atendiendo a formas buenas. (MindMatic, 2015)


DCM Chair; sección áurea / Charles Eames
P ROPORCIÓN
«El objetivo de la geometría del diseño no es cuantificar la estética a través de la geometría, sino revelar las relaciones visuales que se asientan en cualidades esenciales de la propia vida, como la proporción y los patrones de desarrollo, así como las matemáticas».
- Elam, 2014 -
Proporción
A lo largo de la historia pueden observarse y documentarse una preferencia cognitiva humana por las proporciones de la sección áurea, tanto en la naturaleza como en los entornos creados por la mano del hombre.
Seccion áurea 5:8
Los lados del rectángulo áureo guardan una proporción igual a la de la llamada “proporción divina”. La proporción divina se obtiene al dividir un segmente en 2, de modo tal que la relación proporcional entre el segmento completo AB con la subdivisión mayor AC, es igual a la que guarda el segmento AC con la subdivisión menor, CB. (Elam, 2014)
Construcción del rectángulo áureo / Bruno Miere
COLOR
«Las personas que trabajan con colores - Los artistas, los terapeutas, los diseñadores gráficos o de productos industriales, los arquitectos de interiores o lo modistas deben saber que efecto producen los colores en los demás, cada uno de estos profesionales trabajan con sus colores, pero el efecto de los mismos ha de ser universal». - Heller, 2004 -
¿Qué efectos producen los colores?
Se conocen más sentimientos que colores; cada color puede producir muchos efectos distintos, muy amenudo contradictorios. Ningún color actúa por sí solo, cada color está rodeado por otros colores; en un efecto intervienen varios colores, lo que da forma a un acorde cromático.
Un acorde cromático se compone de aquellos colores más frecuentemente asociados a un efecto en particular; no es ninguna combinación accidental de colores, sino un todo inconfundible; son tan importantes los colores aislados como lo son los colores asociados.
El rojo con el amarillo y el naranja producen un efecto diferente al del rojo combinado con el negro o el violeta; el efecto del verde con el negro no es el mismo que el verde con el azul.
En síntesis, el acorde cromático determina el efecto del color principal.
Ningún color carece de significado. El efecto de cada color está determiado por el contexto, es decir, por la conexión de significados en el cual percibimos el color. El contexto es el criterio para determinar si un color resulta agradable y correcto o falso o carente de gusto. (Heller, 2004)
El contexto, un mobiliario para una estancia educativa de grado preescolar, los colores que se deben elegir son aquellos que respondan al juego, la diversión, aprendizaje, simpatía, amistad, inteligencia y concentración; los tonos de cada color deben ser elegidos con el criterio de favorecer los estímulos del niño con la concideración de generar una sensación de tranquilidad.
P ROCESO DE DISEÑO
La línea de mobiliario se formará de tres distintas tipologías de muebles: silla, mesa, y módulos de almacenaje. Cada uno de ellos tendrá la aplicación de los conceptos y todos los factores de diseño que se han mencionado a lo largo de este trabajo; la aplicación correcta de ellos dará una linea funcional en aspectos ergonómicos y de producción, así como las características cognitivas darán coherencia al sentido del diseño de cada mueble.
«El contenido precede al diseño. Diseñar en ausencia de contenido no es diseño, es decoración».
- Zeldman, 2014 -
Durante el desarrollo se contemplan las principales fases de diseño de producto que se harán presentes en el proyecto:
1. Proyecto
2. Investigación
3. Ideación
4. Creación
5. Producción
Estas etapas, son el método en la cual se detallan las actividades que se desarrollarán en cada una de ellas. Es un conjunto de guías que nos darán un plan a seguir; se muestran de manera lineal, pero en algunos casos los procesos se pueden repetir o trabajar de manera paralela. Desarrollo
Metodología de diseño / Jorge Reyes
P RODUCT
DESIGN SPECIFICATION
Al tener definidos los conceptos y factores de diseño que formarán parte del proyecto, se define todas las especificaciones que se demandarán en el producto.
El PDS es una herramienta muy útil para esta tarea; en ella se establecen los detalles tanto técnicos como funcionales del producto, se establece con exactitud todos los requisitos del producto antes de iniciar a diseñarlo. A continuación se muestran los once puntos más relevantes de una lista de treinta y ocho puntos que conforman el PDS de nuestro producto.
«El PDS formula un problema, no una solución, éste no se adelanta al diseño, enumera todas las condiciones que el producto debe cumplir».
- Rogers y Milton, 2011-
Desarrollo / Proceso de diseño

1. Rendimiento por mesa
2. Entorno
3.Tiempo de vida
4. Mantenimiento
5. Cantidad
5.1 Se proyecta que se produzcan prototipos beta de toda la familia de muebles
7. Peso
8. Materiales
10. Usuario
11. Seguridad
1. Rendimiento
1.5 Debe tener el espacio necesario para poder guardar distintos objetos como: libros,
2. Entorno
3.Tiempo de vida
4. Mantenimiento
5. Cantidad
5.1 Se proyecta que se produzcan prototipos beta de toda la familia de muebles
7. Peso
8. Materiales
10. Usuario
11. Seguridad
E RGONOMÍA APLICADA
La estructura y función del cuerpo humano ocupa un lugar vital en el diseño, la aplicación de la misma fue fundamental en este proyecto. Hay que tener en cuenta la variabilidad antropométrica; ésta se determinada principalmente por tres distintos factores, la herencia genética, el sexo y la edad. (UDG, 2001)
En este proyecto se tomó en cuenta el sexo femenino y masculino dentro de la población mexicana en una edad de 3, 4 y 5 años; por la gran variabilidad que existe entre estos 3 factores, se debió tener en cuenta un diseño con el ajuste adecuado para cada edad, sin cometer el error de englobar todas las medias para ajustarse a un promedio.
Medidas antropométricas necesarias para el diseño del producto dentro del proyecto:
En posición de pie
Peso kg
Estatura
Altura codo
Altura codo flexionado
Alcance brazo frontal
Alcance brazo lateral
Alcance máximo vertical
En posición sedente
Altura normal sentado - Altura omoplato sentado
Altura codo sentado
Altura máxima muslo
Altura rodilla sentado
Altura poplítea
Anchura codos - Anchura cadera sentado - Longitud nalga-rodilla - Longitud nalga- poplíteo
Posición de pie (altura) / Jorge Reyes
Desarrollo / Proceso de diseño
Ergonomia aplicada
Tablas / Posición de pie (UDG, 2001)

Medidas en mm.

Desarrollo / Proceso

Medidas

Medidas
Desarrollo / Proceso de

B OCETAJE
La capacidad de plasmar los pensamientos en el papel para explorar muchos conceptos alternativos fue esencial al principio de este proyecto de diseño; esto permitió comunicar rápidamente ideas y caracteristicas que tendría el diseño final.
Fue una etapa de exploración donde toda idea fue válida; en este proyecto formó una parte fundamental.
«El dibujo permite a los diseñadores desarrollar y evaluar sus ideas sobre el papel y guardar conceptos para posteriores discusiones, manipulaciones y revisiones; es un medio de reafirmar las ideas, ayuda a barajar las posibilidades de diseño y darles forma y significado».
- Rogers y Milton, 2011-
Primeros bocetos de perfil / Jorge Reyes

Propuesta incial boceto vista de perfil / Jorge Reyes

Desarrollo / Proceso de diseño
Boceto sección de piezas / Jorge Reyes

Boceto propuesta de base / Jorge Reyes

Desarrollo / Proceso de diseño
Boceto sección de piezas respaldo alto / Jorge Reyes

El concepto es claro, un mobiliario que se pudiese reproducir con unas cuentas lineas, las proporciones entre cada elemento tendrán la coherencia necesaria para generar un total con la belleza visual que permita identificar el diseño al de otras propuestas.
Propuesta
Desarrollo / Proceso
P ENSANDO CON LAS MANOS
El diseño de productos es una disciplina tridimensional y aunque lo inmediato de las imágenes coloreadas y el atractivo visual y facilidad de uso del CAD que ofrecen enormes posibilidades, es esencial para los diseñadores modelar sus conceptos físicamente y probarlos en el mundo real. (Rogers y Milton, 2011)
«Equivocate a menudo para tener éxito antes».
- Brown, 2009 -
Cuando se descubre un fallo en un prototipo se aprende algo útil, los errores son fundamentales para asegurar que un producto funcione como se pretende. Durante el proceso de desarrollo de este proyecto realizar maquetas y prototipos con distintas características, dio como resultado explorar y poder visualizar en tres dimensiones los dibujos bidimensionales, comprobar conceptos y cualidades físicas que debe cumplir el producto. Se realizaron distintos tipos de maquetas y prototipos:
- Maquetas boceto
- Maquetas de trabajo (mock-up)
- Maquetas de pruebas (test-ring)
- Prototipos alpha y beta
Desarrollo / Proceso de
Maquetas boceto 1:5 / Jorge Reyes


Primeras
propuestas
Como propuesta inicial se explora la alternativa de ocupar una pieza completa, a contra cara otra pieza con todos los cortes y perforaciones para que se laminaran y de este modo obtener la pieza rígida y lista para armar, este mismo método constructivo se utilizó en todas las propuestas de muebles de esta línea.
Desarrollo / Proceso de diseño
Maqueta boceto inicial 1:3, prueba de ensambles, cartón gris con mampara / Jorge Reyes

Maqueta boceto 1:3 a corte láser, cartón gris / Jorge Reyes

Maqueta boceto módulo B 1:3 a corte láser, cartón gris / Jorge Reyes

Desarrollo / Proceso de diseño
Maqueta boceto módulo A 1:3 a corte láser, cartón gris / Jorge Reyes

Prototipos alpha
Teniendo lista la propuesta de la forma y del modo de armado, se realizaron distintas maquetas de pruebas y prototipos alpha, con esto se pudo determinar la validez de la idea, realizando pruebas de usuario con las que se puedo comprobar resistencia, rigidez, comodidad y durabilidad.
Desarrollo / Proceso de diseño
Maqueta de prueba (test-rig) silla1:1, triplay de pino 9mm / Jorge Reyes
También se pudieron ajustar medidas, proporciones y detalles con los cuales ayudarían a tener una forma más limpia y estética. Además, el peso es un factor importante en el diseño, lo cual hacerlo del material que se ocuparía en el producto final fue un acierto, dentro de las pruebas de usuario se observó que el usuario lo podía mover con facilidad. Desarrollo / Proceso
Prototipo alpha, silla 1:1, triplay de pino 9mm / Jorge Reyes


En el caso de la mesa, con el prototipo alpha se pudo comprobar, que el área de trabajo y sus medidas son las adecuadas para su uso.
Como idea inicial para poder apilar los elementos como las sillas, se buscó darle solución con ángulos en las patas, lo cual permitía cumplir esta función de manera parcial, además con el uso las piezas comenzaron de despegarse poco a poco, sin ocupar tornillos no sería posible mantener la estructura unidad, por lo que el diseño debió cambiar.
Desarrollo / Proceso de diseño
Prototipo alpha, mesa 1:1, triplay de pino 9mm / Jorge Reyes

Prototipo alpha, silla 1:1, triplay de pino 9mm / Jorge Reyes

Maquetas boceto 1:3 corte láser, comprobación de función de apilado
Desarrollo / Proceso de diseño

Mejorar el diseño
Los resultados anteriores dieron paso a modificaciones en el diseño: se simplificó la forma, con una geometría coherente entre sus elementos, y se buscaron nuevas alternativas de armado, conservando la idea de no utilizar elementos como tornillos o semejantes, solo ensables con algún adherente.
Desarrollo / Proceso de diseño
Maquetas boceto 1:3, comprobación de función de apilado / Jorge Reyes

Maqueta de trabajo (Mock-up) 1:1 silla, cartón doble cara / Jorge Reyes

Maqueta de prueba (test-rig), silla 1:5, impresión 3D / Jorge Reyes
/ Proceso de diseño

Se segmentaron las piezas, lo cual dio una ventaja en producción, ahora se podrían hacer ocho sillas en una sola placa de 15mm, que en comparación con las primeras propuestas, sólo se obtenían cuatro sillas en dos placas de 9mm.
Para comprobar estos cambios se realizaron maquetas de pruebas a escala 1:5, empleando la impresión 3D, con el objetivo de comprobar los ensambles y acciones mecánicas como la rigidez.
Desarrollo
Maquetas de prueba (test-rig) estructura sillas 1:5, impresión 3D / Jorge Reyes

Al experimentar con las maquetas de prueba se decidió hacer unos nuevos prototipos beta, en escala real, con los materiales finales y con todo el proceso de producción que se utilizaría para su fabricación. Una vez más se pudo comprobar su rigidez, la estabilidad de la estructura, su comodidad además de generar la experiencia del armado y producción. Se empleó el concepto de piezas segmentadas y los mismos sistemas constructivos de ensamble en los demás muebles.
Prototipo beta, propuesta final silla 1: 1, triplay de pino 15mm / Jorge Reyes
G EOMETRÍA
«No sabemos por qué, pero podemos demostrar que el ser humano encuentra los planos de proporciones definidas e intencionales más placenteros o más bellos que aquellos de proporciones aleatorias» - Tschichold,1975 -
La relación en medidas establece una proporción en cada objeto diseñado, la silla, la mesa y los módulos para almacenamiento, todos ellos tienen una relación con la sección del rectángulo áureo. (pág. 81)
Con el fin de alcanzar una estética en orden y proporción, se estableció la medida 32 cm (en el caso del mobiliario para niños de 4 años, medida correspondiente a la antropometría del niño preescolar, postura sedente) como medida base para generar una proporción y a partir de esta medida se establece el cuadrado que nos llevara a formar el rectángulo áureo y con ello determinar la proporcion de cada uno de los elementos que componen el diseño. (UDG 2001)
Desarrollo / Proceso de diseño
Aplicación sección áurea silla / Jorge Reyes


Aplicación sección áurea mesa / Jorge Reyes

Desarrollo / Proceso
Aplicación sección áurea módulo A / Jorge Reyes
T IPOS DE CORTES EN CNC
Los tipos de cortes por medio de CNC más recurrentes son los que se muestran a continuación. Cada uno se ellos se tomaron en cuenta en el diseño y dibujo CAD. Estos se emplearon en las distintas piezas de cada mueble, unos en mayor medida que otros, con el objetivo de tener un corte eficiente y que las piezas salieran listas para realizar el armado de cada uno de los productos diseñados.

Cut-outside-line
La broca realiza el corte a través del material, corriendo a lo largo de la parte exterior de una línea cerrada dibujada en el archivo CAD o CAM.

Cut-inside-line
La broca corta el material, recorriendo el interior de una línea cerrada dibujada en el archivo CAD o CAM.


bones
Las brocas utilizadas en las máquinas CNC son redondas y giran por simetría axial, lo que significa que no es posible cortar las esquinas internas. En cambio, la herramienta debe dejar semicírculos en los bordes interiores que coincidan con su diámetro.
Milling inside the area
El CNC realiza un fresado por el interior del área requerida, pasando por la línea dibujada en CAD o CAM.
Dog
Desarrollo / Proceso
E NSAMBLES
La elección de los tipos de ensamble se deben a dos criterios, eficiencia y rigidez. (Jackson & Jennings, 2016) Como parte fundamental del diseño el mobiliario debe poder armarse sin uso de clavos o semejantes, solamente con uniones de madera con madera apoyado de algún adhesivo. Los dos ensambles mostrados a continuación fueron los que dieron solución en conjunto con los tipos de corte que se pueden realizar desde un CNC.

Finger tenon joint
Es una articulación permanente simple pero fuerte que usa dientes y cortes pasantes. Se puede ocultar con agujeros y reduciendo la altura de los dientes. (Noll, 2006) Este tipo de ensamble se empleó en el diseño de la silla y de la mesa.


Hidden mortise and tenon
Se usa para unir paneles en ángulos de 90 grados. Es resistente y mantiene una estable y rígida estructura. (Noll, 2006)
Este ensamble fue ideal para darle solución al armado del los diferentes módulos del librero así como en el respaldo de la silla.

Digital woodworking- remastering traditional joints / Josh Worley
Desarrollo / Proceso de

DIBUJO CAD

«Para los diseñadores, el dibujo por ordenador es un medio para conseguir un fin: crear productos físicos adecuados para su fabricación».
- Rogers & Milton, 2011 -
El dibujo en CAD permitió ser precisos en medidas y tener una idea bidimensional de las piezas que componen cada objeto que forman parte de esta línea de muebles. En esta etapa se debió contemplar todos los detalles necesarios para corte CNC, ensambles y uniones. (Pág.132 - 133)
El detalle más importante es recordar que Router o trazador CNC usa brocas de distinto calibre y diámetro, lo que quiere decir que el corte en esquinas con 45º hace un redondeo; es por ello que en las partes del dibujo donde se encuentran a 45º y es necesaria una unión, se debió colocar un pequeño punto que permitiera realizar los ensambles. (Dog bones)
Dibujo CAD silla / Jorge Reyes
M ODELADO 3D
La mayoría de los programas de modelado actuales permiten el modelado paramétrico, en el que se emplean parámetros para definir las dimensiones y atributos del modelo CAD.
La ventaja del modelado paramétrico es que el parámetro puede modificarse posteriormente y el modelo se adaptará para reflejar el cambio, es una etapa donde la exploración por este medio permite infinitas posibilidades de revisión.
(Rogers & Milton, 2011)

Archivo DXF. / Jorge Reyes

Desarrollo / Proceso de diseño

Desarrollo / Proceso de diseño
DISMINUIR EL MARGEN DE ERROR
Durante esta etapa de modelado 3D se pudo visualizar errores en dibujo CAD, ensambles que no coincidían, piezas más pequeñas y uniones que no serian posibles de realizar en el prototipo.
Esto dio lugar a modificaciones y mejoras con el fin de simplificar el diseño y poder optimizar el corte, detalles que una vez tomados en cuenta se puede lograr tener un tiempo menor en producción y una mayor eficiencia.
Cada uno de los muebles tienen sus propias características y propósitos, es por ello que los ensambles deben ser considerados para darle mayor estructura y rigidez al prototipo. La separación o cercanía de cada uno de ellos se debe a los criterios antes mencionados. (Noll, 2006)
Modelo 3D ensambles mesa / Jorge Reyes

RENDER

El render es un modo de representación por medio del ordenador que permite ser lo más cercano a la realidad del producto, en él se logra tener una idea clara del modelo final.
Se pueden aplicar materiales, texturas y colores; por medio de una simulación de la iluminación y proyección de sombras se logran un aspectos realistas, con esto se puede visualizar distintas propuestas del mismo objeto y tener una aproximación de como podría lucir.
De este modo se pudo explorar distintas aplicaciones de color; se pudo experimentar con tonos y su cantidad en las diferentes piezas del diseño. Facilitó poder observar la familia completa de mobiliario y sus distintas configuraciones. Además se puede mostrar el aspecto que se desea conseguir en el producto final.
Silla y módulo A / Jorge Reyes

S ILLA
Una de las características de la silla es que se pudiese apilar, el modelo 3D ayudó a visualizar qué cantidad aproximada de sillas que se podrían apilar para cumplir dicha función, además se pudieron tomar decisiones para modificar el diseño de algunas piezas para facilitar esta característica sin comprometer la estructura del mueble. Cómo el resultado podemos tener una idea más clara del objeto y función.
Render silla en triplay / Jorge Reyes
Desarrollo / Proceso de diseño
M ESA
La principal característica de la mesa es la superficie en la que el niño podrá trabajar, el tamaño adecuado ayudará a ello. En el caso de la mesa el render ayudó a poder visualizar distintas propuestas de configuraciones en el espacio y a su vez su proporciones en relación con la silla. La integración de color en este objeto fue posible de visualizar a través de este medio, por lo cual se pudo tener una referencia visual del acabado antes de pasar a la producción.
Render mesa en triplay / Jorge Reyes
Desarrollo / Proceso de diseño


L IBRERO
Los módulos de almacenaje son el producto más versátil en esta línea, ya que se permite una amplia configuración para poder guardar diferentes tipos de objetos. El render permitió visualizar dichas configuraciones, explorar las posibilidades de acomodo y cómo en los objetos anteriores, la aplicación del color.
Desarrollo / Proceso de diseño

Propuesta de color y acabado / Jorge Reyes

Sillas Color / Jorge Reyes

Desarrollo / Proceso de diseño

Render, configuración aula de prescolar / Jorge Reyes


Arriba - Propuestas de color y acabado módulos de almacenaje / Jorge Reyes
Izquierda - Propuesta de color / Jorge Reyes

CORTE EFICIENTE



Las clave para hacer más eficiente el corte y el aprovechamiento del material fue la concideración de corte a una sola cara de la placa (1220 x 2440 mm) y el diseño de cada una de las piezas que conforman el mobiliario. El hecho de seccionar cada una de ellas dió oportunidad de poder hacer distintas configuraciones de acomodo y simulaciones de tiempo de corte para saber cual sería la más viable para llevar a la práctica.
De un inicio se consideró cortar en cada placa un tipo de mueble, en el caso de la silla daba un resultado de tiempo, aprovechamiento de material y un costo rentable, pero con los demás muebles no fue el mismo resultado. A partir de esta información se decidió hacer la simulación con un total de seis muebles por placa, que es lo máximo que se puede colocar en una superficie de 1.22m x 2.44m, lo cual nos lleva un aprovechamiento de material de alrededor del 98% (el 2% corresponde a los márgenes entre piezas, y el marco necesario para ajustar la placa a la cama del cortador CNC). El cortar seis muebles por placa da un menor costo de material por cada uno de ellos, como consecuencia un menor costo de producción.
Propuestas de dibujo de corte, silla, mesa, módulo B / Jorge Reyes
Dibujo previo a corte en CNC / Jorge Reyes
Desarrollo / Proceso de diseño

PROTOTIPOS BETA
Los prototipos se pueden clasificar según dos criterios. El primer criterio se puede definir como prototipo físico orientado (prototipos alpha); este tipo de prototipos son una aproximación tangible al futuro del producto. El prototipo orientado o alpha se realiza de manera rápida y es más barato que el completo.
El segundo criterio se define por ser una versión completa a tamaño real y completamente operativa del producto con los procesos de fabricación y materiales reales. (prototipos beta) (Rogers & Milton, 2011)
Los prototipos alpha fueron la clave para solucionar problemas en el diseño, el cual permitió comprobar de una manera precisa y tangible la funcionalidad, usabilidad, ergonomía y visualizar su aspecto en el entorno. Con esto se ajustaron aquellos detalles que brindarían beneficios para su corte, ensamble y proceso de acabados.
Al elaborar prototipos beta con el material seleccionado (triplay de pino de 15 mm) y con su proceso de manufactura ayudó a determinar tiempos reales en su corte y en los procesos que vienen después, como lo es el armado; en él se vió si era necesario ajustar alguna medida para los ensambles; de este modo no sería necesario agregar un proceso más para ajustar aquello que no permitiera su ensamble a la perfección.
Esto mismo mostró la ventaja de ocupar materiales más duros y ajustar la velocidad de corte, ya que la rebaba o cresta que deja la broca al momento de cortar es menor, en comparación a materiales más blandos como el triplay de pino; esto en consecuencia, deja un proceso de lijado de menor tiempo y trabajo.


Corte de prototipo en triplay de pino 15mm / Macho Taller
Piezas módulo A / Macho Taller
Desarrollo / Proceso de diseño


MANUFACTURA
Con frecuencia, después de maquilar hay un proceso manual. A pesar que el corte por CNC hace gran parte del trabajo, no quiere decir que esté listo, se requiere del trabajo manual para encontrar aquellas imperfecciones y corregirlas, para darle el acabado para tener un producto bello.
Cada material, acabado y pintura demanda su propio proceso después del corte. A continuación se mencionan cada uno de ellos.
Lijado
Después del corte las piezas pasan por un proceso de inspección y después de lijado a mano en el cual se quita todo aquel material sobrante del corte que pudiera perjudicar los ensambles. Posterior a ello cada una de las piezas nuevamente se lijaron; se inició con un tipo de lija gruesa hasta llegar a las más suave para alcanzar una superficie lo más uniforme posible, lisa al tacto y lista para el siguiente proceso. Este proceso se repitió las veces que fue necesario hasta alcanzar el resultado deseado.
Armado
Una de las prioridades del diseño de cada pieza fue que el ensamble fuera intuitivo para el usuario y se lograra realizar con facilidad, sin desprenderse una ves ensamblado y sobre todo, una vez armado el mueble por completo fuese estable y resistente.
Sellador
Para lograr un mejor terminado para el mueble fue utilizado un sellador con base de agua. Por sus características físicas y químicas sella la porosidad de la madera; con esto se logró proteger la madera contra la humedad y como resultado obtener una expectativa de vida mayor del mobiliario.
Pintura
La aplicación de pintura tiene como objetivo lograr contraste de color entre los materiales, producir las emociones que se busca despertar en el usuario y mostrar una variante más del producto. El correcto trabajo en este proceso dio como resultado un producto llamativo que resaltara su belleza, seleccionando el acorde cromático que tuviera el efecto buscado.
Embalaje
No por ser el último es el menos importante. Los muebles se pueden distribuir armados, por ello el embalaje es un proceso en el cual se tiene que poner atención. En realidad es la primer experiencia que tiene el fabricante o el usuario con el producto. Mostrar un embalaje acorde a todos los conceptos del diseño de mobiliario le dará congruencia y sentido al producto.
PINTURA Y COLOR
La elección del color se basa al significado que éste tiene por sí sólo y en conjunto con demás colores (Pag. 82-83) pero encontrar el tono adecuado ya disponible en el mercado no es un tema de relativa facilidad. Se debió tomar en cuenta qué tipo de pintura era la idónea para el proyecto, y con base en eso, verificar que el color en el tono sugerido se encontrara en el mercado. Para las características del material (MDF) ocupar pintura vinílica fue la elección acertada ya que por su diversidad de color y el igualado por medio de ordenador, permitió obtener el tono deseado y un estándar en cada color.
La aplicación de dicha pintura requiere de un trabajo manual preciso, éste se hace por medio de pistolas especiales para pintura vinílica con el cual se puede tener un recubrimiento uniforme cuando es bien aplicado.
El trabajo se realiza por capas con el fin de que toda la superficie sea alcanzada y no queden espacios donde la pintura tenga menor intensidad. Al final de la aplicación de pintura, se requiere un recubrimiento de laca, un proceso similar al de la pintura aplicada por medio de pistola para pintura. Este proceso tiene como objetivo proteger la pintura contra la humedad y rayones, prolongando la vida del mueble.
Se debe mencionar la importancia de los colores en el espacio donde se piensa colocar los muebles; debe haber congruencia con la gama cromática ya propuesta para que por contraste, se obtenga el efecto deseado. Al ser colores con una alta intensidad, lo más acertado sería utilizar tonos claros o neutros.
Arriba - Botes de pintura vinílica (prueba de color) / Jorge Reyes
Desarrollo / Proceso de diseño

«La armonización de los colores es relevante para todo diseñador en su búsqueda por crear obras bellas y gratas». - Del Pando, 2009 -
Abajo - Comfiguración de color y cantidad (Colores Comex) / Jorge Reyes
Laberinto
Nautilus
Yoko
PROCESO DE PRODUCCIÓN
El proceso de producción se puede resumir en nueve fases, cada una de ellas bajo una supervisión de calidad, siempre buscando disminuir errores que se pueden convertir en gastos de operación innecesarios.
Como ejemplo en la primera face hay una verificación de material con el objetivo de solo llevar a corte aquel material uniforme y de buena calidad, ya que si se trabaja con materiales que muestren algún defecto, pandeo o doblez, afectará el corte y las piezas, las cuales tendrían que cortarse nuevamente. El cuidar este tipo de detalles en la manufactura ayuda a tener una línea continua de producción.
Compra y verificación del material.
1 3
Fijar el material a la cama del CNC; poner en punto 0 todos los ejes del Router.
2
Preparar el archivo CAD en el formato adecuado para el software de corte.
4
Realiza el corte en 2 etapas:
1°Se realizan todos los desbastes
2°Se realizan todos los cortes
Se retiran las piezas ya cortadas y pasan el primer filtro de calidad.
Se arma el mobiliario con uso de martillo de goma, prensas y pegamento 6 8
Todas las piezas se lijan para obtener una superficie lo más uniforme posible y limpia para el siguiente proceso.
Se aplica sellador en base a agua
Embalaje
Proceso de producción en triplay / Jorge Reyes
Desarrollo / Proceso de
PROPUESTA FINAL
«Una silla no está terminada hasta que alguien se sienta en ella».
- Wegner, 1950 -
La propuesta final es el resultado de la ejecución adecuada de cada uno de los procesos de desarrollo a lo largo de este proyecto.
En esta propuesta de mobiliario logra combinar lo práctico con la aplicación espacial de las ideas educativas, con el objetivo de proporcionar un espacio que favorezca el desarrollo de las ideas creativas del niño. El diseño contempla las características de un buen material, la resistencia y la apariencia; el resultado; un mobiliario fuerte, seguro, vistoso, agradable y divertido.
En esta línea de mobiliario, la marcada función practica y la aplicación congruente de color tiene como objetivo ayudar a crear un espacio funcional, estético y lúdico, el cual el niño pueda sentir como suyo.



SILLA
Es una silla amable y resistente; su aparente sencillez formal es el resultado de un exhaustivo trabajo en torno al valor y la temporalidad de la madera. Su diseño es esencial; líneas discretas y básicas le confieren una extraordinaria versatilidad y por ello se integra en distintos espacios tanto escolares, residenciales y espacios infantiles.
Prototipo final silla / Jorge Reyes
Desarrollo / Propuesta final
Desarrollo / Propuesta final
MESA
Su diseño tiene un marcado carácter funcional y amistoso, se adapta a distintas configuraciones, ofreciendo una gestión más amplia del espacio. Tiene el área necesaria para permitir que el niño disfrute de sus actividades y juegos; éste es el primer espacio en el que desarrollará sus ideas, sus invenciones; en síntesis una herramienta para su creatividad.


El diseño del módulo inicial, desarrollado a partir de una geometría trabajada y sintética, es el paradigma de la versatilidad y la adaptación a multitud de entornos y espacios. Este sistema modular tiene la interesante característica de crecer: siempre habrá algo nuevo que agregar, aquel libro que nos brindó conocimiento, aquel juguete o tesoro que guardamos siempre de pequeños. Estos módulos son la solución para almacenar todo aquello que atesoramos.
Prototipo final módulo A / Jorge Reyes

Silla con aplicación de color y mesa en uso / Jorge Reyes
Mobiliario en acabado natural / Jorge Reyes
Desarrollo / Propuesta final

El diseño de los módulos se plasma en una gran diversidad de bases y opciones de acabado, estas ofertas de posibilidades permiten confeccionar el producto a medida de cada ambiente o proyecto.
Prototipo final módulos de almacenaje / Jorge Reyes


MÓDULOS
A Y B
Módulo A
Medidas: 32 x 32 x 32 cm
Módulo B
Medidas: 32 x 32 x 64 cm
/ Propuesta
Configuración módulos A + B / Jorge Reyes
Módulos A / Jorge Reyes 120 cm 120 cm
Desarrollo
SILLA
Medidas: 32 x 32 x 48 cm
Medidas: 60 x 40 x 46 cm
cm 120 cm
Configuración mesas y sillas / Jorge Reyes
Silla y mesa acabado natural / Jorge Reyes
Desarrollo / Propuesta final


Resistecia de la estructura / Jorge Reyes

de los diferentes acabados /
Combinación
Jorge Reyes
Desarrollo / Propuesta
Con base en el estudio de la geometría del diseño, dió como resultado una línea donde todos sus componentes armonizan uno con el otro, se ha desarrollado una colección bella, ligera, atemporal y muy confortable.
Linea en acabado natural / Jorge Reyes


Familia en triplay / Jorge Reyes

Familia en MDF / Jorge Reyes
Desarrollo / Propuesta final

Silla en MDF / Jorge Reyes
Desarrollo / Propuesta final

Módulo A y módulo B en MDF / Jorge Reyes

EMBALAJE
El embalaje muestra las mismas características que toda la colección, con la prioridad de proteger el contenido pero sin pasar desapercibido, mostrando el grandioso contenido que éste lleva dentro; una atención más para la experiencia del usuario.
Embalaje
Desarrollo
GLOSARIO DE PIEZAS
En la siguientes tablas se enumeran las piezas que componen el diseño de cada uno de los muebles pertenecientes a esta línea, los cuales se muestran en los dibujos correspondientes.


Dibujo piezas silla / Jorge Reyes

Dibujo piezas mesa / Jorge Reyes
Proceso técnico / Glosario piezas


Arriba - Dibujo piezas módulo A / Jorge Reyes
Abajo - Dibujo piezas módulo B / Jorge Reyes
Proceso técnico / Glosario piezas

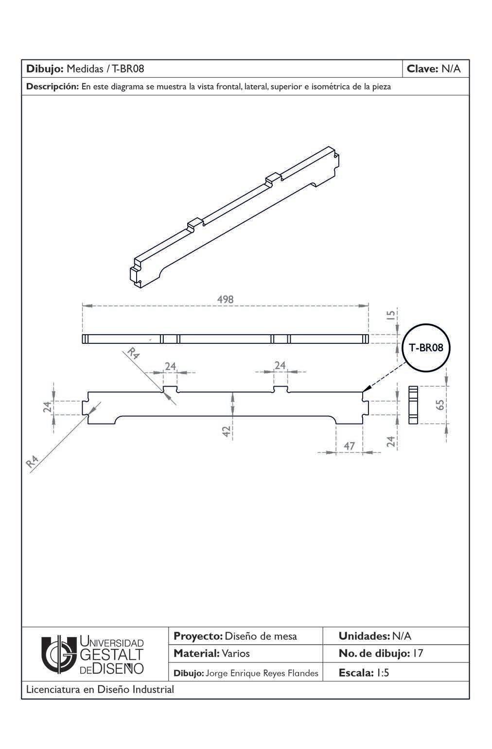
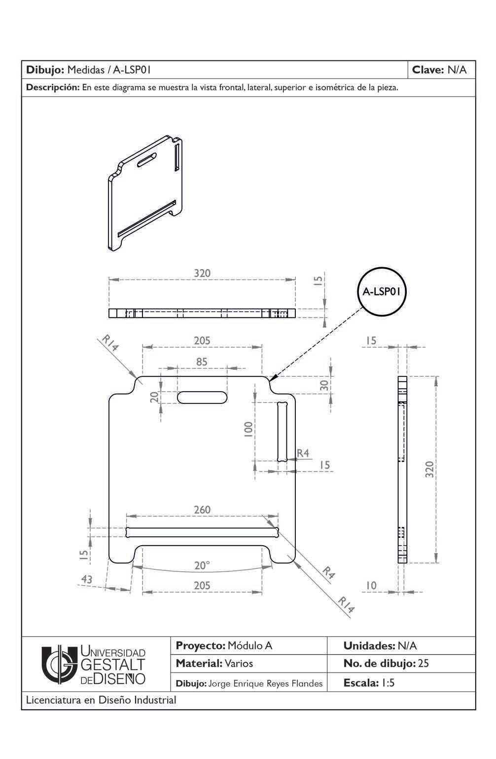
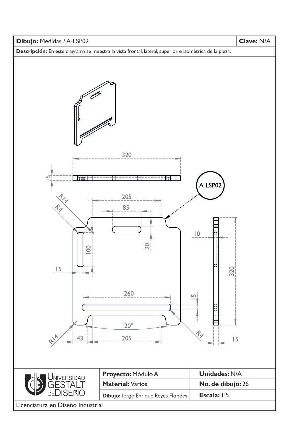
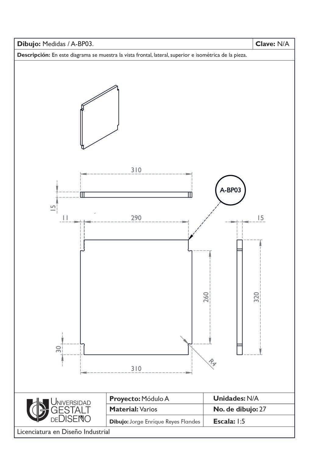
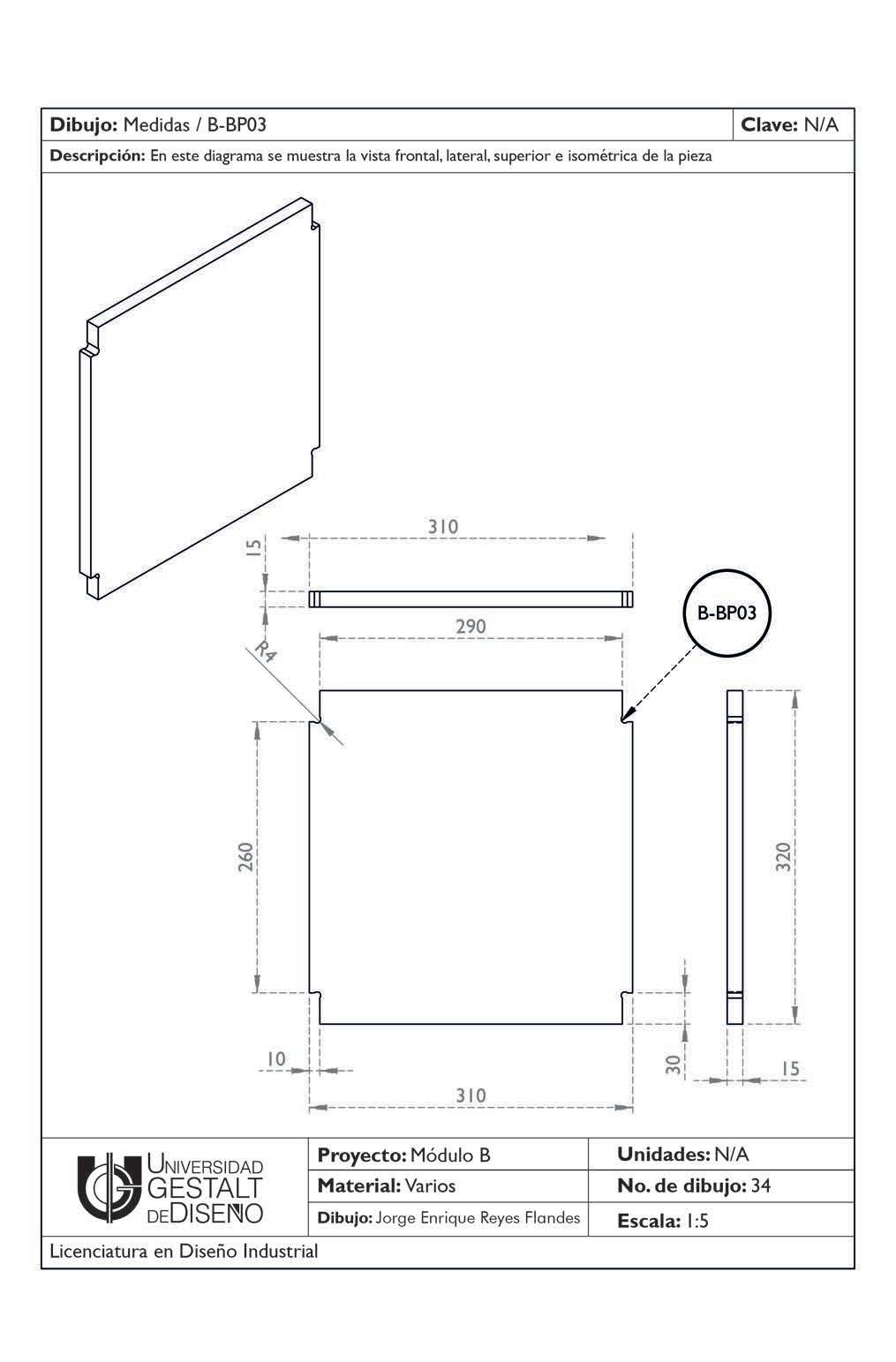
PLANOS CONSTRUCTIVOS
En este apartado se presentan los planos de producción correspondientes a la familia de mobiliario infantil. Los planos se muestran en el siguiente orden: silla, mesa, módulo A y por último módulo B. En cada apartado se muestra de inicio la vista isométrica del mueble, seguido de las medidas generales. Posteriormente se encuentra el plano explosivo con la indicación de cada pieza que conforma al mueble. Al final se encuentran todos los planos de cada pieza con sus vistas isométrica, frontal, lateral y superior.











PLANOS CONSTRUCTIVOS
MESA












Mesa / Jorge Reyes
PLANOS CONSTRUCTIVOS








Módulo A / Jorge Reyes
PLANOS CONSTRUCTIVOS








Módulo B / Jorge Reyes
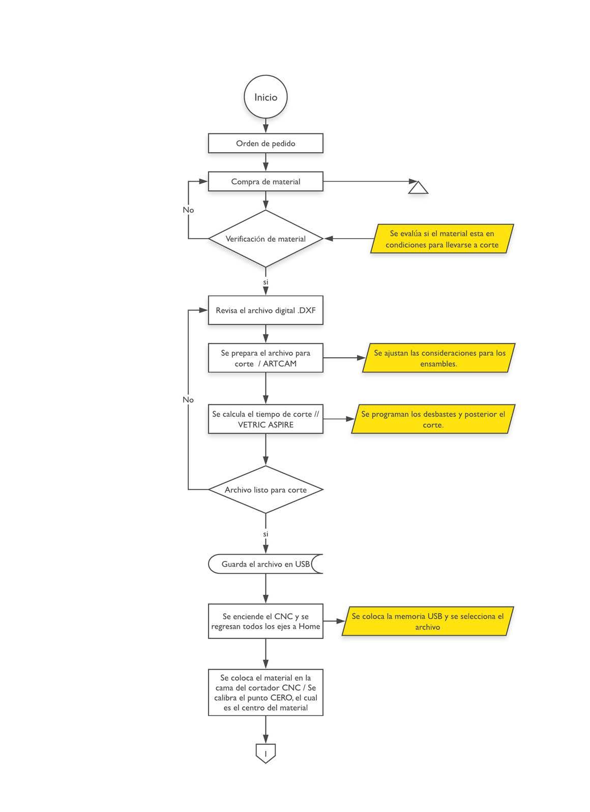
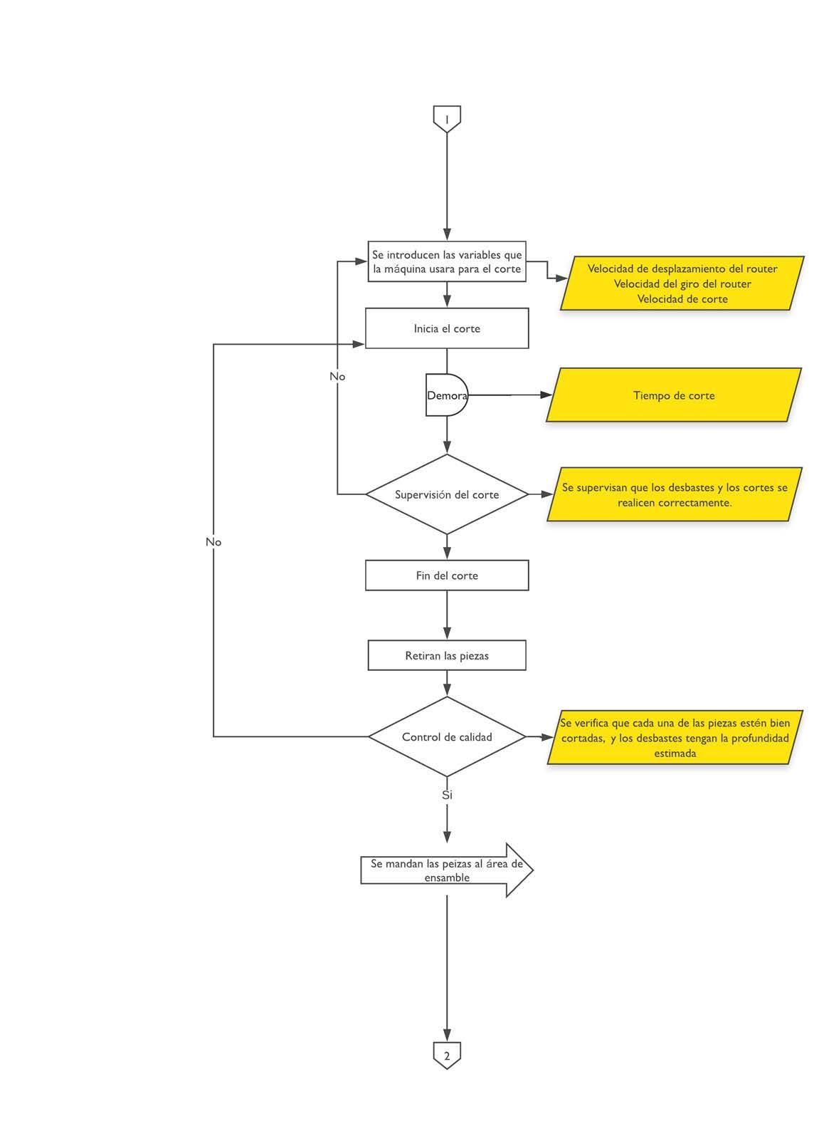
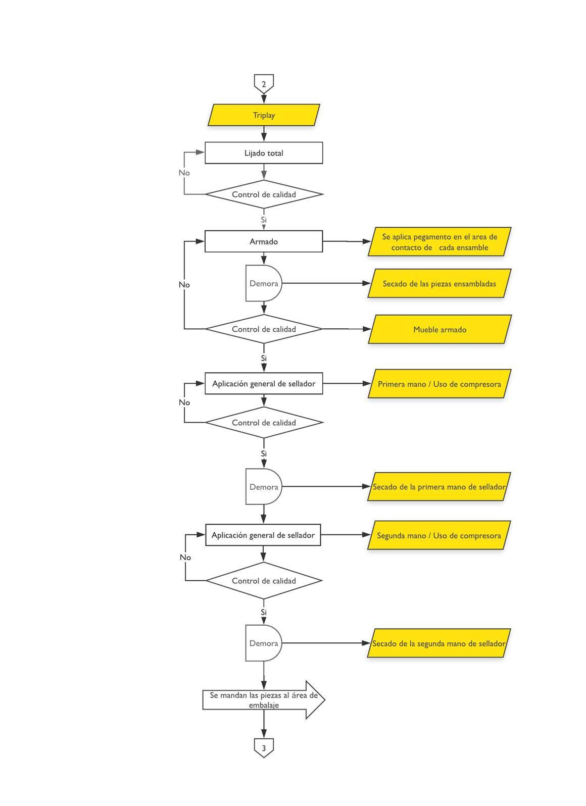
DIAGRAMAS DE PRODUCCIÓN

técnico / Diagramas de flujo

Proceso
sí
Proceso técnico / Diagramas de



Almacén ´
En estos diagramas se mostró el flujo que se debe seguir para elaborar los distintos muebles que componen esta línea y los procesos que se realizan dependiendo del material que se seleccione.
En el caso del MDF los procesos son más por el acabado que se le tiene que dar al producto; el proceso de corte es igual que en el caso del contrachapado.
El proceso se inicia con la orden de producción emitida por el coordinador del proyecto, terminado en el almacén con el producto listo para su distribución.
DIAGRAMAS DE ENSAMBLE
DIAGRAMA DE ENSAMBLE: SILLA
En estos diagramas se muestra la secuencia del ensamble de cada pieza correspondiente a los muebles que forman parte de esta línea: silla, mesa, módulo A y B. Se acompañan con el código de la pieza junto su imagen demostrativa para facilitar el proceso de armado siguiendo el diagrama.


Proceso
DIAGRAMA DE ENSAMBLE: MESA


Proceso
DIAGRAMA DE ENSAMBLE: MÓDULO A Y B


Proceso técnico / Diagramas de ensamble
Costos
COSTO DE MANUFACTURA
COSTO DE MANUFACTURA
Costo de manufactura / Corte CNC
Corte CNC
Triplay de abedul de 15mm y MDF
Tiempo total de corte por placa: 4h33m 6 Muebles
Los precios no incluyen el monto correspondiente de la placa.
Mueble
Mueble Tiempo de corte por pieza / Minutos
Piezas por mueble
Elaboró: Jorge Reyes
Tiempo total de corte por mueble / Min.
unitario / Corte por mueble
Material / acabado natural
Lista de material necesario para trabajar 2 placas de triplay de abedul de 15mm. Los costos de los productos se muestran al mayoreo e incluyen IVA.
Mano de obra/ Triplay de abedul / acabado natural.
Proceso por placa / Acabado natural
horas.
Elaboró: Jorge Reyes
Material / pintura en MDF
Lista de material necesario para trabajar 2 placas de MDF de 15mm. Los costos de los productos se muestran al mayoreo e incluyen IVA.
Mano de obra/ MDF / Pintura horas.
Proceso por placa / acabado natural
Elaboró: Jorge Reyes
Costo total de manufactura por familia / Triplay de abedul
Costo total de manufactura por familia / MDF
total de manufactura por familia
total de manufactura por familia
Elaboró: Jorge Reyes
Costo de material / TRIPLAY y MDF
los certificados FCS y PEFC (certificados internacionales) CERTFOR (certificado Americano).
ProveedorMaterial / 15mmCosto por placaMarca CertificadosPais de precedencia
Placacentro MDF $450.00MASISA FSC Chile
PlacacentroTriplay de pino$714.00SELEXFSC / CERTFORChile
Triplay MarketMDF $340.00BERNECKFSC Brasil
Triplay MarketTriplay de pino$673.00ARAUCOPLYFSC / CERTFORChile
Enchapados nacionales MDF $290.00GlOBAL PANELS Corea
Enchapados nacionales Triplay de pino$590.00
Enchapados nacionales Triplay de Abedul $880.00WISAFSC / PEFCRusia
El costo por placa ya incluye IVA.
Costo de material por familia / Triplay Abedul Proveedor Enchapados Nacionales.
Costo de material por familia / MDF
Placacentro
El precio unitario familia. / Triplay de abedul / MDF Mueble Muebles por familiaPrecio unitario
Mueble Muebles por familiaPrecio unitario
Elaboró: Jorge Reyes
Costo de embalaje
costo adicional. Los precios incluyen IVA.
Precio al mayoreo a partir de 10 unidades.
Maximo de muebles por rollo de Air burbuja : 30 muebles
Maximo de muebles por cinta : 8 muebles
Los precios ya incluyen IVA
Elaboró: Jorge Reyes

Elaboró: Jorge Reyes
Este ejercicio financiero se realizó a la par de todo el proceso de producción, teniendo valores reales de tiempos y gastos; de este modo se pueden tomar decisiones que ayuden a reducir los costos y tener un precio competitivo sin comprometer la calidad del producto y del diseño. En este punto se puede emplear métodos financieros para ajustar los precios y encontrar la aceptación del mercado que se desea.

CONCLUSIÓN
Rafel Marquina menciona lo siguiente sobre el diseño industrial: «es una actividad que parte básicamente de un criterio racional organicista; sin importan la problemática el diseñador industrial debe pasar por asumir como premisa indispensable la mejora progresiva del uso para el usuario, y por último el diseño industrial debe cuestionar la mejora del proceso de fabricación» (Marquina, 2012), tomando esto como guía, nos daremos cuenta de que el proyecto engloba este tipo de filosofía tan acertada sobre el diseño industrial, alcanzando los objetivos planteados y mostrando el trabajo del diseñador en todos los aspectos y fases dentro de la ideación y creación de un nuevo producto.
Estos productos están diseñados para facilitar las actividades escolares o creativas de los niños, favorecen por tanto la aplicación de condiciones didácticas que propician el desarrollo cognitivo del pequeño en etapa preescolar para seguir jugando-aprendiendo.
Por su versatilidad, también pueden ser utilizados en el hogar, salas de espera en consultorios médicos, museos, en cualquier lugar para uso de niños en edad preescolar y crear un espacio especial para los pequeños.
El diseño de cada mueble permite su producción a baja, mediana y gran escala con varias opciones de materiales con los cuales se pueden realizar, con un costo competitivo en fabricación, distribución y venta. La ventaja de diseñar bajo el concepto de Open Making ofrece un gran número de posibilidades para producir el diseño en distintas partes del mundo, en una industria que abarca tanto a pequeños productores como a los grandes productores, y con esto se logra llegar a un gran número de usuarios. Sin duda éste puede ser el futuro para la producción de piezas de diseño.
Este proyecto me permitió emplear todos los conocimientos y habilidades que he desarrollado durante mi carrera, a su vez me ha ayudado a comprender y establecer una metodología de diseño propia, con la cual podré hacer frente a los nuevos proyectos de diseño. He aprendido la importancia de implementar el diseño en todas las fases del producto, co mo este puede beneficiar a todo el proyecto desde planeación, desarrollo y creación.
Archer L.B. Marsilio Editori, Venecia,1967
Brown T. Change by Design. Harper Collins, New York, 2009
Del Pando M. T.
Eames C. Neuhart J. Neuhart M. Eames Design. The work of the office of Charles and Ray Eames. Abrams, New York, 1989
Elam K. Gustavo Gili, Barcelona, 2014
Esslingen H. A fine line. Jossey-Bass, Indianapolis, 2009
Hallgrimsson B. Promopress, Barcelona, 2014
Heller E. Gustavo Gili, Barcelona, 2004
Jackson A., Day D. & Jennings S. S. The complete Manual of Wood Working. Alfred A. Knopf, New York, 2016
Marquina R. . ed: A. Ricard. Ariel, Barcelona 2012
Munari B. Gustavo Gili, Barcelona, 1983
Noll T The Joint Book, the complete guide to wood joinery. Chartwell Books, New York, 2006
Norman D. A. Paidos, Barcelona, 2005
Rams D.
Rogers P. y Milton A. Promopress, Barcelona, 2011
Tschichold J. The form of the book, Essays on the morality of Good. Hartley & marks, Canada, 1991
latinoamericana. Universidad de Guadalajara, Guadalajara, 2001 UNESCO. Chile, Chile, 2001
Zeldman J. Designing with Web Standard. New Riders, Estados Unidos, 2009
Web [online] ergonomos.es Available at: https://www.ergonomos.es/ergonomia.php
Baker B. (2017) Why Ply? Covering the basics. [online] opendesk.cc Available at: https:// www.opendesk.cc/blog/why-ply-covering-the-basics
Baukind (2017) Baukind Selected Projects [online] baukind.de Available at: https://www.baukind.de/ projects/?land=en
CUD, Center For Universal Design (2008) The Principles of Universal Design [online] poprojects.ncsu.edu Available at: https://projects.ncsu.edu/ncsu/design/cud/about_ud/ udprinciples.htm
Eames Office (2018) Charles and Ray [online] eamesoffice.com Available at: http:// www.eamesoffice.com/eames-office/charles-and-ray/
Emmanuelle Moureaux (2017) Profile Emmanuelle Moureaux [online] emmanuellemoureaux.com Available at: http://www.emmanuellemoureaux.com/profile/
IEA, Internacional Ergonomics Association (2018) Definition and domains of ergonomics [online] iea.cc Available at: https://www.iea.cc/whats/index.html
Kinkeliane (2017) Kinkeliane [online] kinkeliane.no Available at: https://www.kinkeliane.no
Kutikai (2017) Kutikai about us [online] Kutikai.pl Available at: https://www.kutikai.pl/#about-us
MindMatic (2015) [online] mindmatic.com.ar Available at: https:// www.mindmatic.com.ar/articulos.html
Naef (2018) Naef since 1954 [online] naefspiele.ch Available at: https://www.naefspiele.ch/de/ ueber-uns/
Shanihay (2018) Sarit shani hay about [online] shanihay.com Available at: https://www.shanihay.com/ about/me2/
Worley J. (2017) Design for Open making and CNC machines.[online] opendesk.cc Available at: https://www.opendesk.cc/blog/design-for-open-making-and-cnc-milling-machines
Glosario
Estudio de las proporciones y las medidas del cuerpo humano.
Broca: para hacer agujeros en la madera y otros materiales.
Cabezal:
CAD: design), es el uso de un amplio rango de herramientas computacionales que asisten a ingenieros, arquitectos y
CAM: CNC:
con el mando manual mediante volantes o palancas.
Cresta: usuarios, optimizando la eficacia, seguridad y bienestar.
Fresa de bola: longitudes y es adecuada para diversas operaciones de corte.
Fresado:
Grano: grano es visible malo donde las fibras han sido cortadas longitudinalmente en la madera.
Husillo: similares.
La es un tipo de ortogonal
Del juego o relacionado con esta actividad.
Maqueta boceto: trabajadas.
Maquetas de pruebas (Test-rig): permite probar la resistencia, rigidez, comodidad o durabilidad.
Maquetas de trabajo (Mock-up): del producto durante las primeras etapas del proceso
Modelo 3D:
especialmente la infantil.
Percentil: Valor del elemento que divide una serie de datos en cien grupos de igual valor o en intervalos iguales.
Prototipo alpha: menos costosa.
Prototipo beta:
Prototipo: Primer ejemplar que se fabrica de una figura, un invento u otra cosa, y que sirve de modelo para fabricar otras iguales.
Render: programa de computadora especializado, cuyo objetivo es dar una aparienciarealistadesde cualquier perspectiva del modelo.
Resina fenol formaldehido:
Programas
Sketch book Pro
Adobe Photoshop CC
Adobe Ilustrator CC
Adobe Indesign CC
Autodesk 3ds Max 2017
Autocad 2016
V-ray 3.4
Solid Works 2016
Pages
Microsof Exel 2016
Tipografias
Papel
Opalina 120gr.
Portfolio

www.behance.net/JorgeEnReyes
www.sketchbook.com www.adobe.com www.adobe.com www.adobe.com www.autodesk.com www.autodesk.com www.chaosgroup.com www.solidworks.es www.apple.com www.microsoft.com
Gill Sans Jaapokki
AGRADECIMIENTOS
Este proyecto ha significado sobre todo mucho aprendizaje, un largo camino de exigencia constante que, con el apoyo de mis padres, mi esposa, mis hijos y mis profesores he logrado culminar con éxito.
Es por ello que tengo que agradecer a cada uno de ellos; a mis padres por su apoyo, por su fe en mí, por darme la oportunidad de estudiar esta carrera, que se ha vuelto en mi vida mi pasión, por su impulso para siempre buscar metas más grandes.
A mi esposa y mis hijos, que han sido mi estimulo, la fortaleza, inspiración y la motivación para siempre mostrar mi mejor versión como persona y profesional, que con su cariño y apoyo me han acompañado en este emocionante viaje.
Mis profesores, personas de gran sabiduría que sembraron en mi mente las semillas del conocimiento, pensamiento, inquietudes, contribuyeron al desarrollo de mis habilidades, con mucho cariño, por el esfuerzo de ayudarme al punto en el que me encuentro hoy.
Papá Elsita
Mamá
Samantha J. Mari
Enrique
Ale Palmeros
¡GRACIAS!
Eloisa
Diana
Jorge Héctor


