Development of Rapid Seismic Monitoring procedures for Incorporation into the Tsunami Warning System

Page 1


Development of Rapid Seismic Monitoring procedures for Incorporation into the Emergent Puerto Rico - Virgin Islands Tsunami Warning System

Victor A. Huérfano Moreno, and Christa von Hillebrandt – Andrade

With contributions of Dr. Carlos Mendoza and Antonio Cameron

Puerto Rico Seismic Network

University of Puerto Rico, Mayagüez, Geology Department

Submitted to:

SeaGrant College Program – UPRM Grant R-122-02-04

March, 2007

Executive Summary

This report describes research work performed under the project “Development of Rapid Seismic Monitoring Procedures for Incorporation into the Emergent Puerto RicoVirgin Islands Tsunami Warning System” sponsored by the Puerto Rico Sea Grant Program (R-122-2-04). The principal focus of the work was an examination of a Regional and Local Moment-Tensor inversion procedures for potential use in the tsunami-warning system for the Puerto Rico-Virgin Islands region. The inversion methods examined in this study used three-component velocity waveforms recorded at regional/local distances to identify the magnitude (size) and focal mechanism (geometry) of the source of an earthquake. Initially, broadband waveform data recorded at the Global Seismograph Network station SJG located in Cayey, Puerto Rico were used to derive moment tensors for Caribbean earthquakes (RMT). The computed source parameters were subsequently compared against independent solutions obtained by international earthquake-monitoring agencies to examine the validity of the method. The results indicate that the singlestation inversion procedure provides a relatively rapid estimate of the earthquake size that is available within a time frame suitable for tsunami alerting. Fault mechanisms calculated with this procedure, are not as reliable as desired and may require the use of multiple stations over a wider azimuthal coverage. The procedure was then modified to use automatic earthquake-location information and real time broadband waveforms from multiple stations of the Puerto Rico Seismic Network (PRSN) to allow a more rapid analysis and implementation in the Puerto Rico/Virgin Islands tsunami warning system. An analysis of the computation times and the seismic-wave travel times to the PRSN stations indicates that source parameters can be obtained prior to the arrival of a potential tsunami originating at regional distances in the Caribbean basin. Magnitudes obtained using the regional records are very stable, based on a comparison with the global, lesstimely estimates. This suggests that the single-station method can be used initially to monitor the size of Caribbean earthquakes in real time to identify their tsunamigenic potential. The regional monitoring of source mechanisms could be additionally considered once more broadband stations are available in the region. In this regard, it is recommended that PRSN and other regional seismic network’s data be carefully

examined to verify accuracy in the transmission, recording, and instrumental response for horizontal components prior to their use in the automated procedure as well as the automatic location itself. For earthquakes located within 1 degree of the stations, we tested algorithms for local moment tensors (LMT). Nevertheless, the time it takes to calculate LMT’s is too long for local tsunami warning applications.

List of Figures

Figure 2. Broad-Band Stations with real time (or planned) continuous monitoring

Figure 3. Geographic maps showing the epicentral errors (in km) calculated for the PRSN

Figure 4. Sketch of the seismic detection elements and frequency response

Figure 5. Deconvolved vertical ground-velocity records for the March 2005 Sumatra earthquake at PRSN stations AGPR, AOPR, CRPR, HUMP, and MPR compared with the vertical deconvolved record at the GSN

Figure 6. Deconvolved N-S (top frame) and E-W (bottom frame) horizontal ground-velocity records for the March 2005 Sumatra earthquake at PRSN stations AGPR, AOPR, CRPR, HUMP, and MPR filtered in a 50-100 sec. passband and compared with the horizontal deconvolved record at the GSN station

Figure 8. Three-component broadband regional waveforms (BHE, BHN, and BHZ recorded at station SJG

Figure 9. Time-distance plot showing the total time intervals

Figure 12. RMT mechanism and magnitudes using different focal depths

Figure 13. Seismological Networks and stations that export data to the PRSN

Figure 14. EarthWorm/EarlyBird ring/module configuration at the

List of Tables

Table

Table 2. Instrumental values of the sensor installed in CBYP, Canóvanas, PR.

Table 3. Observed P-wave arrival relative to the earthquake origin

Table 4. Crustal structure used in the RMT single station inversion

Table 5. Total RMT analysis

Table

Introduction

The circum-Caribbean region has a documented history of large damaging tsunamis that have affected coastal regions (Lander, 2002; Gusiakov, 2002). These tsunamis have generally been generated or triggered by large earthquakes, termed tsunamigenic, that deform the ocean floor. Tsunami warning centers have been established in Alaska, Hawaii, Japan and other places in the world which provide alerting and notification in the event of the occurrence of a large and possibly tsunamigenic earthquakes. There has been significant discussion among the oceanographic community of the need to establish a Center for the rapid and precise notification for tsunami alerting in the Caribbean region. Many of these discussions have taken place at the University of Puerto Rico, for example during the Intra-Americas Sea Tsunami Warning System Workshop in December 2000, during the Tsunami Protocol Meeting in January 2003 and more recently at the sessional and intersessional meeting of the Intergovernmental Coordinating Group for the Tsunamis and other Coastal Hazards Warning System for the Caribbean and Adjacent Regions (2006, 2007), By the year 2010 it has been recommended that a Caribbean Tsunami Warning Center be established in the region. Such a tsunami warning center could serve as a model for the development of other national and regional centers.

A tsunami alerting system for Puerto Rico and the Virgin Islands (PRVI) would necessarily have to rely on the rapid calculation of earthquake source parameters. These parameters include earthquake location and size, which define the position of possible tsunamigenic events and provide an initial indication of the potential for tsunami generation. Knowledge of the orientation of the earthquake fault, however, can also provide insight into the likelihood of tsunami generation since generally tsunamis are more effectively generated by earthquakes that produce absolute vertical deformation of the seafloor. Seismologic methods currently exist to derive earthquake fault mechanisms using local and regional data such as that produced by the Puerto Rico Seismic Network (PRSN). The application of these methods to waveforms recorded by the PRSN could provide information on the faulting geometry and size of large Caribbean earthquakes and would aid the identification of potentially-tsunamigenic seismic events.

This final report describes investigations conducted under the project “Development of Rapid Seismic Monitoring Procedures for Incorporation into the Emergent Puerto Rico-Virgin Islands Tsunami Warning System” sponsored by the Puerto Rico Sea Grant Program (R-122-2-04). The work was conducted from September 15, 2004 to December 31, 2006 and involved the application of a Regional (RMT) and Local (LMT) Moment

Tensor inversion procedures to three-component broadband seismic waveforms recorded in Puerto Rico to identify the source mechanism and seismic moment of large Caribbean earthquakes. The primary objective of the work was to examine the usefulness of the RMT/LMT methodology in the development of a tsunami warning system for the Puerto Rico and the Virgin Islands region.

The RMT inversion procedure was previously applied to regional waveforms recorded at a single seismic station for several moderate-size (M ≥ 4.8) Caribbean earthquakes (ABS Consulting, 2002). Comparisons of the RMT source parameters obtained for these events with those reported by global earthquake-information agencies indicated a general similarity in focal mechanism and magnitude, suggesting that the RMT methodology could be useful for tsunami alerting due to the relatively short time frame required for recording regional waveforms compared to the teleseismic records used by the global reporting agencies. The work described in this report expands those early efforts in an attempt to achieve a more complete examination of the RMT procedure and its potential use in the development of a tsunami alerting system for the Puerto Rico-Virgin Islands region. In this regard, an important aspect of the described work was the identification of a viable procedure that could be incorporated into the daily operational activities of the Puerto Rico Seismic Network (PRSN) to provide a timely estimate of the earthquake source parameters.

Objectives

I. General

1. Evaluate the use of waveform data recorded by the PRSN in local and regional waveform analysis procedures for the purpose of identifying potentiallytsunamigenic earthquakes in a timely manner. The PRSN network consists of high-quality digital seismograph stations that record seismic signals over a wide frequency band.

2. Apply moment tensor inversion algorithms to these broadband waveforms to determine the source parameters of the earthquake source.

3. Develop automated procedures for the emergent PRVI Tsunami Warning System.

II. Specific

1. Supervise graduate student research.

2. Develop a comprehensive method to analyze the parametric data of the PRSN,.

3. Verify that the instrument characteristics of the PRSN stations can be properly removed to obtain real ground displacement or velocities.

4. Apply seismic waveform inversion schemes to both locally- and regionallyrecorded signals to derive the seismic moment and fault mechanism of moderateto-large earthquakes recorded by the PRSN.

5. Evaluate the results to assess the robustness and validity of the solutions and methods.

6. Incorporate waveform inversion methods into automated procedures and integrated schemas into the PRSN analysis system for use in tsunami alerting.

7. Present the results of the investigation at scientific conferences and document for publication in scientific journals.

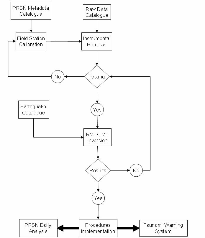
Research Chart

Figure1. Researchdataflow.Eachstepwaswidelytested.

1. In order to use data from the PRSN broadband stations, it is necessary to have accurate response information since the instrument is deconvolved from the observed records in the RMT/LMT procedures prior to the actual inversion. Instrument responses currently available at the PRSN for broadband stations are presumed to be valid since at least February 2005 (PRSN Metadata catalogue, created as part of this research). To check their validity, instrument responses were removed from the PRSN broadband seismograms recorded for the great Mw 8.7 Sumatra earthquake of March 2005 and then compared to the corresponding deconvolved ground-velocity records at the GSN station SJG. As shown in Figure 1, upper part of the chart. After the testing we decided to adjust the calibrations until the real ground motion thresholds fits the obtained using the GSN calibrated signals.

2. The application of the RMT/LMT procedures generally requires the prior availability of reliable earthquake locations. The PRSN currently produces automatic earthquake locations that can be used to trigger the RMT/LMT analysis in real time and provide a basis for tsunami alerting in the Caribbean region. The PRSN locations are available within 1 minute following the arrival of the P waves at short-period and broadband recording sites located in Puerto Rico and the Virgin Islands. The location accuracy of the PRSN was tested and a new catalogue schema was proposed as stated in the Figure 1 (middle part of the chart).

3. An automated version of the RMT inversion procedure has been prepared to execute the waveform analysis using real-time earthquake-location information and waveform data from the PRSN. The automated procedure reads an event file in real time for each earthquake located by the PRSN and starts a series of computer programs and shell scripts to compute the source parameters. See the bottom part of the chart in Figure 1.

A BRIEF DESCRIPTION OF THE PUERTO RICO SEISMIC NETWORK (PRSN)1

The Puerto Rico Seismic Network (PRSN) has historically provided locations and magnitudes for earthquakes in the Puerto Rico and Virgin Islands (PRVI) region. PRSN is the reporting authority for the region bounded by latitudes 17.0N to 20.0N, and longitudes 63.5W to 69.0W (Figure 2). The network has been operating since 1974, when the U.S. Geological Survey installed several short-period stations for the Puerto Rico Electric Power Authority that were used to evaluate local seismicity in response to concerns regarding the planned construction of two nuclear power plants. In 1982 the network was transferred to the University of Puerto Rico at Mayagüez, where it has been operating under the jurisdiction of the Department of Geology since 1987.

The main objective of the PRSN is to record, process, analyze, provide information and research local, regional and teleseismic earthquakes, providing high quality data and information to be able to respond to the needs of the emergency management, academic and research communities, and the general public. It operates 13 broadband stations and 10 short-period stations throughout Puerto Rico and the US and British Virgin Islands (Figure 3). Six of these broadband stations also jointly house strong-motion sensors. The broadband (BB) stations consist of Guralp CMG 40T (20 seconds), CMG 3ESP (30 and 100 seconds) and CMG 3T (360 seconds) seismometers recording onto 24-bit Refraction Technology (130 and 72A), NetDas DAQ or Quanterra Q330 digitizers, all sampling at 40 sps. The broadband sensors are linked to the central data collection center in Mayagüez via Monitron UHF digital radios, DDS 56K telephone lines, spread-spectrum radios and Internet service. The analogue short-period (SP) seismic stations consist of Teledyne S-13 and Mark L-4 seismometers and the data is digitized at 16-bits at 100 sps at the offices of the PRSN. Short period data is transmitted to the PRSN via analogue telemetry.

The PRSN runs Earthworm software (Johnson et al, 1995) to acquire and write waveforms to disk for permanent archival. Automatic locations and alerts are generated for events in Puerto Rico, the Intra America Seas, and the Atlantic by the EarlyBird system (Whitmore and Sokolowski, 2002), which monitors PRSN stations as well as

1 Clinton et al,2007.

some 35 additional stations run by networks operating in North, Central and South America and other sites in the Caribbean. PRDANIS (Puerto Rico Data Analysis and Information System) software, developed by PRSN, supports manual locations and analyst review of automatic locations of events within the PRSN area of responsibility (AOR), using all the broadband, strong-motion and short-period waveforms. The location algorithm is based on the inversion schema HYPOINVERSE-2000 (Klein, 2002), using the crustal model of Huérfano and Bataille (1994). Currently all magnitudes reported by PRDANIS are Md, duration magnitude. All phase arrival times, locations, amplitudes and magnitudes are reviewed by a seismic analyst, usually on the same day, and always within one week.

Six of the PRSN broadband sites (stations AGPR, AOPR, CBYP, CRPR, HUMP, and MPR) contain three-component Guralp CMG-3T and CMG-3ESP sensors with a flat response in the 10-50 second passband employed in the RMT/LMT procedures and could therefore be used in a real time analysis (Table 1, Figure 2) . Data streams from these stations are currently available in SAC format and can be readily implemented in an automated RMT procedure that uses the PRSN automatic earthquake location parameters. Stations from regional networks are also monitored by the PRSN and could be used in the inversion procedures.

Cubuy,Canóvanas,PR CMG-40T

St.Croix,USVI CMG-40T

Ponce,PR S-13

Yabucoa,PR CMG-40T

CRPR* CaboRojo,PR CMG-3ESP 18.0064

CULB+ Culebra,PR CMG-40T 18.3264 65.3006 50.0 GBPR BosqueSeco,Guánica,PR L-4 17.9751

HUMP Humacao,PR CMG-3T 18.1421

IslaCajadeMuerto,PR

IDE+ IsladeDesecheo,PR L-4 18.3852 67.4667

IMO+ IsladeMona,PR CMG-40T 18.1094 67.9080 90.9

LRS Lares,PR S-13 18.2914 66.8446 456.0

LSP LasMesas,Mayagüez,PR L-4 18.1757 67.0858 389.8

Mayagüez,PR CMG-3T

Vieques,PR CMG-3ESP 18.0972

Ponce,PR

Ponce,PR

Cayey,PR L-4

Cayey,IU

St.Thomas,USVI L-4

Tortola,BVI

Anegada,BVI CMG-ESP

IMO** MonaIsland,PR CMG-3ESP

PuntaCana,DR CMG-3ESP 18.5139

Samaná,DR CMG-3ESP 19.1878 69.2733 50 SDDR++ SanJuan,DR STS-2

Saba,KMNI STS-2

SEUS++ St.Eustatius,KMNI STS-2 17.4928 62.9814 50 SMRT++ St.Martin,KMNI STS-2 18.0505 63.0746 50

Table1. SeismographstationsinornearPuertoRico.Stationslabeledwith+arenotworkingand*are broadbandwidebandstationsusedinthisresearch.**Stationsareplanedwidebandstationsand++are newwidebandstationsreadytobeincludedintheinversionprocedures.

Figure2: Broad-BandStationswithreal-time(orplanned)continuousmonitoringatPRSN.Therectangle representstheAOR.Thetrianglesindicatetheplannedstations,themagentasmallrectanglesindicatethe locationsoftheGSN-USGSstationsintheregionandyellowcirclesaretheKMNIstations.Redrectangles indicatethestationsusedintheinversionproceduresdevelopedinthisresearch.

EARTHQUAKE LOCATION

ACCURACY IN THE PUERTO RICO-VIRGIN ISLANDS REGION

As part of this research, we examined the degree of accuracy that can be expected for earthquakes located by the PRSN within the PRVI geographic region. This evaluation was based on the configuration of seismograph stations and the data processing scheme used by the PRSN in the 2005. We begin our examination of the PRVI location accuracy by assuming no explicit uncertainty in the velocity model currently used by the PRSN to locate earthquakes in the region (Huérfano and Bataille, 1994). Our primary purpose was to derive a quantitative measure of the regional variation in location error to identify geographic areas where seismic sources are better constrained.

In general, the location accuracy of any given event for any network configuration depends not only on the validity of the velocity model and the precision of the phasearrival measurements but also on the distribution of the stations that record the event (Pavlis, 1989; Zivcic and Ravnik, 2002). Even if the velocity model is well known and errors in the phase arrival times are small, it is difficult to recover exact hypocentral locations without a dense, uniform distribution of recording sites. Thus, in most real network applications, like automatic locations, computed hypocenters have absolute location errors that reflect a combination of uncertainties in the velocity model, errors in the identification of the phase arrivals, and variations due to the geometric distribution of the recording stations (Mendoza and Huérfano, 2005).

As a result of this part of the research we can conclude that the epicentral accuracy is highest in western Puerto Rico and areas north and south of the island (Figure 3). The location errors increase gradually from western to eastern Puerto Rico and increase significantly along the latitudinal trend of the Vieques-Virgin Islands stations. To the west, the errors also become very large beyond about 68O W longitude. These results would indicate that the effective monitoring area of the PRSN is presently restricted to the region between 64O and 68O W longitude, although earthquake locations along the Vieques-Virgin Islands region are also not very well constrained.

A basic observation is that the primary factor influencing location accuracy in the PRVI region is azimuthal control. In this regard, more extensive station coverage may be more important for improving the location accuracy than station density. That is why the

automatic locations programs, like the EarlyBird system, are using as many regional stations as possible.

Figure 3. Geographicmapsshowingtheepicentralerrors(inkm)calculatedforthePRSNAOR. The uppermapshowslocationerrorsbasedontherecordingofP-wavearrivalsand thelowermapshows errorsbasedonbothPandSarrivals(Mendoza et al,2005).

PRSN SENSOR CALIBRATION AND INSTRUMENTAL REMOVAL

In order to use data from the PRSN broadband stations, it is necessary to have accurate response information since the instrument is deconvolved from the observed records in the RMT/LMT procedures prior to the actual inversion. Instrument responses currently available at the PRSN for broadband stations are presumed to be valid since at least February 2005.

One of the initial steps in this research was the analysis of the instruments available in the PRSN. The main problem was the determination of the real ground motion in terms of wave amplitude from digital seismograms. The transformation from digital counts (the values saved on digital files in the observatories) into ground motion amplitudes require a very careful treatment. Instrumental response of any sensor is presented in terms of their transfer function in a specific frequency band and transfer functions are well represented in term of analogue filters (Laplace Transform). Values that need to be tested are: 1) the sensor gain, normalization factor and poles/zeroes set of the seismometer, 2) the sensitivity of the digitizer, and 3) the frequency response of the coupled system. In figure 4 we start the circuit with a input signal, ground velocity in m/sec, and the output signal is given in digital counts by the application of two successive filters (the sensor and the Digitizer). Table 2 summarizes the tested response values using as an example the instruments installed in Canóvanas, Puerto Rico.

StationCBYP:Canóvanas,PuertoRico-BHZ Poles(rad) Zeros(rad) Real Imaginary Real Imaginary -5.02655E+02

NormalizationFactor: 571507691

SensorGain:1470(Volt/m/s)

DigitizerSensitivity: 628944(Counts/Volt)

Table2. RepresentationofthesensorCMG-3ESPinstalledinCBYP,Canóvanas,PuertoRico VelocityResponse.

Figure4.Sketchoftheseismicdetectionelementsandfrequencyresponse.Agroundmotionvelocityis detectedbyaseismometerandconvertedtovolts.Voltsarethenconvertedtodigitalcountsbythedigitizer (top).Bottomimagesrepresenttheresponseofthesystem,atthelefttheredcurveisthespectraof signal andtheblacklinesarethePetersonnoiselevels.

The quality of the waveform data depends primarily on the quality of the seismic station, like site conditions and the quality of the sensor and the digitizer. One way to measure the quality of a station is the noise level (background or instrumental). In the bottom images on Figure 4, we can see how after the instrumental removal, the PSD (Power Spectral Density) behaves normal as indicated by the Peterson maxima and minima levels (left), in the right side the image indicates the flat lookup response of the instruments inside the corner frequencies.

To check the validity of the metadata provided by the PRSN, instrument responses were removed from the selected broadband seismograms recorded for the great Mw 8.7 Sumatra earthquake of March 2005 and then compared to the corresponding deconvolved ground-velocity records at the GSN station SJG. Of the six broadband stations identified for possible use in the RMT analysis, only station CBYP did not record the March 2005

Sumatra earthquake and could not be included in this comparison. Deconvolved PRSN records for the vertical components are similar to the SJG waveforms (Figure 5) with differences in amplitude and waveform shape likely due to variations in the local crustal structure. When a 50-100 sec bandpass filter is applied, for example, the deconvolved

records are practically identical to the SJG waveforms. These comparisons would indicate that the vertical instrument responses are correct for the five stations.

Figure 5. Deconvolved vertical ground-velocity records for the March 2005 Sumatra earthquake at PRSN stations AGPR, AOPR, CRPR, HUMP, and MPR compared with the vertical deconvolved record at the GSN station SJG. In the bottom frame, waveforms have been bandpass-filtered in the period range of 50 to 100 sec and the shape and scale indicates the vertical responses are correct and the real ground motion is recover from these stations.

Figure 6 DeconvolvedN-S(topframe)andE-W(bottomframe)horizontalground-velocityrecordsfor theMarch2005SumatraearthquakeatPRSNstationsAGPR,AOPR,CRPR,HUMP,andMPRfilteredin a50-100secpassbandandcomparedwiththehorizontaldeconvolvedrecordsattheGSNstationSJG.The PRSNdeconvolvedhorizontalcomponents,differsignificantlyfromtheSJGgroundmotionformostofthe stationswiththeexceptionofAGPR. Thisresultindicatesthateithertheresponsesforthehorizontal componentsareincorrectformostofthePRSNbroadbandstationsorthereareintrinsicproblemswiththe recordingand/ortransmissionoftheseismicdata. Thus,anyapplicationoftheRMTinversiontoPRSN broadbandstationsshouldincludeanexaminationofthedatarecordedonthehorizontalcomponentsto verifyproperrecordingandassureaccurateinstrumentresponses.

INVERSION SCHEMAS

Seismic moment tensor analysis can help in two ways. It not only gives information about the size and mechanism of a source in terms of its seismic moment and the moment tensor components. It provides, in addition, an estimate of the source's depth, which cannot always be reliably determined using normal location techniques. The earthquake focal mechanism (geometry) and scalar seismic moment (size) of earthquake sources are determined using a seismic moment inversion method for frequencies larger than those of dominant oceanic noise and lower than the corner frequency of the instruments. There are three methods depending on the selected frequency band: 1) CMT or Centroid Moment Tensor, if the selected period is greater than 100 seconds, 2) RMT or Regional Moment Tensor method, if the selected periods are between 20 and 120 seconds and 3) LMT or Local Moment Tensor, if the selected band is between 10 and 100/120 seconds. The CMT project (gcmt@ldeo.columbia.edu) uses data from the GSN (Global Seismographic Network) and calculates source mechanisms for earthquakes located at teleseismic distances. LMT and RMT inversion modeling in the near field depends upon reliable seismic hypocentral locations and seismic velocity structures and are based on time or frequency, respectively.

As shown in figure 7, synthetic seismograms are computed using the frequency-wave number integration technique for a elastic horizontally layered medium (LMT) or reflection matrices (RMT) in the frequency or time domains, respectively. In both cases, moment tensor inversion is carried out using a complete time window designed around P and S waveforms on individual components and at individual seismic stations. For large and teleseismic events, this is usually not particularly difficult, given the distribution and sensitivity of seismic stations in the GSN network. Small or local events, on the other hand, present a greater challenge. While their epicenters and magnitudes can generally be determined fairly well, it is more difficult determine their depth and the inversion requires more detailed research.

Raw data for these inversions are available from various agencies and observatories. Near real time data are available from the IRIS data centers for M > 5 events from selected stations and the PRSN keeps a regional real time archive and the schema allows us to retrieve data automatically from the PRSN buffers.

Figure 7. FocalInversionSchemas.CTM(CentroidMomentTensor),RMT(RegionalMomentTensor) andLMT(LocalMomentTensor).TheLMTmethodalsoallowstheuseofselectedParrivalpolaritiesas anadditionalconstrain.

PROJECT RESULTS

1. Rapid Derivation of Source Parameters

The local moment-tensor (LMT) analysis procedure retrieves focal mechanism from the amplitude spectra of complete seismograms and a few first motion polarities. The method involves an iterative grid search over a broad parameter space that includes strike, dip, rake, and depth (Zahradnik et al, 2001). This extensive search requires a significant time investment to identify the best-fitting earthquake source properties and magnitude. Approximately 10 minutes of CPU time are required for a 10-station grid search. This time interval is too long for the procedure to be useful in the timely identification of local potentially-tsunamigenic events. However, the procedure could provide an independent check on the results of the regional moment-tensor (RMT) inversion procedure, which yields a more rapid determination of the moment magnitude and focal mechanism for moderate magnitude events (Huérfano, 2003).

We investigated then the timeliness of the RMT procedure for deriving earthquake source parameters in the Caribbean region by examining the time requirements relative to the arrival of a regional tsunami. Figure 8 shows a sample set of three-component regional seismic waveforms recorded at station SJG for one of the events analyzed by Mendoza and Malavé (2003). The plot shows the P-wave arrival time relative to the origin time of the event and the waveform time interval required for the RMT inversion. We have tabulated these quantities in Table 3 for each of the events analyzed by Mendoza and Malavé (2003). Also listed in Table 3 is the computation time required for performing the RMT inversion on each of the events using a SUN dedicated workstation. Note that the computation time increases with increasing distance from the source due to the fact that a longer wave-train is recorded at farther distances, requiring more computation time for the numerical inversion.

The sum of the P arrival time and the window length of the seismic record in Table 3 corresponds to the total time required for RMT analysis following the occurrence of each of the nine Caribbean events. We have plotted these RMT analysis times as a function of source-to-station distance in Figure 9 to examine the timeliness of the source derivation.

Also shown in Figure 9 is the expected arrival time of a tsunami wave in the Caribbean

Amplitude (counts)

for the same distance range. The expected tsunami arrival is based on a tsunami propagation velocity of 720 km/hr, corresponding to an ocean depth of about 4 km (Ward, 2001). The average ocean depth in the Caribbean basin is generally lower than 4 km, which would suggest a tsunami propagation speed lower than 720 km/hr. Figure 9 thus identifies the minimum time interval available for tsunami alerting following the occurrence of an earthquake in the Caribbean if the RMT procedure were used to identify the magnitude and mechanism of the event. The plot indicates that at least 6 to 60 minutes would be available for tsunami alerting in the distance range of 1 to 8 degrees.

Table3. ObservedP-wavearrivalrelativetotheearthquakeorigintime. Alsolistedaretherecordlengths andtimeintervalsrequiredforRMTwaveforminversionforeachearthquake. Thesumofthesethree quantitiesdenotesthetotaltimerequiredforRMTanalysisfollowingtheoccurrenceofanearthquakeat thespecifieddistancefromtherecordingsite.

Figure 9. Time-distance plotshowingthe totaltime intervals. Solidlinesare minutesrequiredforthe RMT/LMTanalysisfollowingtheoccurrenceofanearthquake.Timeintervalforeachoftheeventslisted inTable3areindicatedbythecircles. Alsoshownarethetsunamiarrivaltimes(squares)expectedatthe samedistancesforanoceandepthofabout4km. Theplotshowstheminimumtimeintervalavailablefor tsunamialertingwithinthedistancerangeofabout1to8degreesfromtherecordingsite.

Tsunami Arrival (720 km/hr)
RMT CPU Time

2. RMT Results for Caribbean Events: Single Station

The RMT procedure uses the moment-tensor inversion scheme developed by Randall et al. (1995) to analyze regional waveforms recorded at distances between 1 and 12 degrees from the earthquake source. In the analysis, deconvolved 3-component waveforms are inverted to compute the deviatoric moment tensor using the time-domain inversion method described by Langston (1981). Theoretical waveforms are calculated with the reflection-matrix method of Kennett (1983) using a step source-time function and a prescribed laterally-homogeneous crustal structure.

Randall et al. (1995) apply an iterative scheme with inversions performed at various incremental depths to estimate the focal depth of the event. This grid-search approach is time-consuming, and a fixed-depth approach is instead applied here where the inversion is performed only once using a prescribed shallow depth. Generally, a fixed depth of 10 km is used to compute the Green’s functions for shallow earthquakes although variations in focal depth have also been considered to examine the effects on the inversion results.

The RMT analysis was performed using initially the single seismic station SJG located in Cayey, Puerto Rico. Station SJG is operated by the Global Seismograph Network (GSN) and consists of a Streckeisen STS-1 three-component sensor and a Quanterra Q-680 digitizer with a flat response to velocity in the range of 0.1 to 360 seconds. Threecomponent broadband, displacement waveforms are modeled beginning at the P-wave arrival using a general crustal velocity model (Table 4) that is based on the results of seismic-refraction experiments compiled by Mann and Burke (1984).

Table 4. Crustal structure used in the RMT single station inversion. VP and VS are P- and S-wave velocities; QP and QS are P- and S-wave attenuation quality factors.

Figure 10 shows RMT source parameters computed for Caribbean earthquakes occurring in the years 2000 and 2001 with reported depths less than 55 km and magnitudes in the 5 to 6 range. In these inversions, the focal depth was fixed at 10 km to obtain a rapid estimate of the magnitude and fault mechanism. The resulting source parameters were compared to the Centroid Moment Tensor (CMT) results reported by Harvard University and also to the moment-tensor solution obtained by the USGS National Earthquake Information Center (NEIC), if available. The CMT parameters are derived using globally-recorded body and surface waves (Dziewonski et al., 1981), and NEIC solutions are obtained from a moment-tensor inversion of the teleseismic P waves (Sipkin, 1982).

Figure 10. RMT single station mechanisms and moment magnitudes I. Earthquakes with moment magnitude between 5≥MW <6 occurring in 2000-2001 compared with the Harvard (HRV) and NEIC solutions. RMT source parameters were obtained using a fixed depth of 10 km.

Magnitudes derived from the RMT inversion for the moderate-magnitude events are very similar to the NEIC and/or Harvard estimates, but the RMT mechanisms are generally rotated with respect to the corresponding fault orientations. These rotations are sometimes severe, as in the case of the 24 Oct 2001 event. Discrepancies in fault geometry may be due to 1) inaccuracies in the assumed crustal velocity model, 2) errors in the focal depth of the event, and/or 3) an incomplete sampling of the radiation pattern by the single station SJG.

The RMT procedure was additionally applied to shallow MW ≥ 6 Caribbean earthquakes occurring from 2001 to 2004. In this case, source depths were fixed to the P-wave moment-tensor depths calculated by the NEIC. The results are compared to the available Harvard and NEIC solutions in Figure 11. RMT magnitudes are comparable to the global estimates, but the focal mechanisms again appear to be generally rotated relative to the global solutions, similarly to the previous results.

Figure11.RMTsinglestationsourceparametersII.Caribbean earthquakeswithmomentmagnitudeMW ≥ 6 comparedwiththeNEICP-wavemoment-tensorandHarvard(HRV)centroidmoment-tensorsolutions. NEIC and HRV depths are also given. RMT parameters were obtained using the NEIC focal depth indicated.

These results would imply that differences in fault mechanism between the RMT and global solutions are not due to errors in the focal depth. This was verified by performing the RMT analysis using different focal depths for the MW ≥ 6 earthquakes. For example, source parameters obtained for the 17 Oct 2001 event (Figure 12) do not vary appreciably over a 5- to 25-km depth range. Waveforms predicted at 5-km intervals are also very similar, indicating a poor resolution of the focal depth.

Figure 12. RMT mechanisms and magnitudes using different focal depths. Root-mean-square (RMS) errors and predicted vertical (v), radial (r), and transverse (t) waveforms (solid lines) are shown for each depth, 17 Oct 2001 earthquake. Observed records (dashed) are compared to waveforms predicted at a depth of 5 km.

The similarity in RMT magnitude to the Harvard and NEIC estimates for all events studied indicates that the single-station RMT analysis provides a timely and accurate estimate of the earthquake size. On a SUN workstation, the RMT computation times

vary from less than 10 sec for an earthquake located at a distance of 1O to about 90 sec for a source at about 7O from the recording site. Application of the procedure in real time, however, requires that the entire seismic wave-train be available at the site, and the wavepropagation time to the station must additionally be taken into account. The total time interval required for RMT analysis following earthquake occurrence can therefore be estimated by summing the P travel times to the stations, the record lengths required for inversion, and the RMT computation times. The total RMT analysis times estimated in this way for the Caribbean events examined in this study are observed to increase with distance from the source (Table 5) and vary from 170 sec to 400 sec for distances of 1.3O to 7.2O, respectively.

Table 5. Total RMT analysis time following the occurrence of Caribbean earthquakes. Time estimated by summing the observed P-wave travel time to SJG, the length of the record used in the inversion, and the time required for RMT computation.

3. RMT Results For Caribbean Events: Multiple Station

In this section, we present the results of the application of regional moment tensor (RMT) inversion procedure within the eastern Caribbean area using regional seismograms recorded by the Puerto Rico Seismic Network (PRSN) during 2003-2006. Using data recorded over a three-year period, we estimated the source mechanisms for 6 earthquakes within the eastern Caribbean with moment magnitudes (Mw) ranging from 4.5 to 6.5. Our analysis was based on recordings of regional waveforms recorded by the PRSN for six events during 2003-2006 (Tables 6 and 7). These events were used because they met the following conditions: (1) they were located within 1° to 12° epicentral distance from the PRSN stations; (2) the events had a local magnitude of 4.5 or greater; (3) they were recorded by at least one PRSN broadband station (sensors with corner period more or equal than 100 sec), and (4) they were recorded by a minimum of ~200 sec before and after the P-wave arrival. We also tested two velocity models: (a) a general regional 15km thick crustal velocity model obtained from seismic refraction studies in the Caribbean by Ewing et al., 1968 (Table 4) and, (b) the Preliminary Reference Earth Model (PREM) of Dziewonski and Anderson, 1981 (Table 8).

VirginIslands 12/18/2004 00:35:32.50 19.17 -64.75 35.7

VirginIslands 02/14/2005 18:06:03.02 15.91 -61.57 25.0 6.1 LeewardIslands

03/02/2006 23:35:44.35 19.17 -63.95

Table 6: ListofeventsinvertedusingthemultiplestationRMT.

VirginIslands

09/22/2003

02/14/2005

03/02/2006

:135,51, -95

Table 7: ResultsoftheinversionsusingthemultiplestationRMT.

Table7. PreliminaryReferenceEarthModel(PREM). ModelofDziewonskiandAnderson,1981.

As shown in Table 7 the RMT inversion technique provides a good first-order constraint of the source parameters as compared to HRV (CMT) solutions. Differences between the global and regional results may be due to an incomplete station coverage resulting in the

identification of local minima in the inversion (Dreger and Helmberger, 1993) and from uncertainties in earthquake location or from an inexact velocity model. The use of additional stations in the Circum-Caribbean may help constrain the inversion and to identify a more consistent fault mechanism (Cameron, 2006).

A very important result is that using the combination of the PREM velocity model with a 30- to 60- sec bandpass filter and inverting multiple PRSN stations we can improves the RMS, error between the synthetics and observed waveforms. Single PRSN station inversions produce large RMS errors except at SJG and MPR stations.

4. Real Time Application at the PRSN

The rapid application of the RMT procedure generally requires the prior availability of reliable earthquake locations. The PRSN currently produces automatic earthquake locations that can be used to trigger the RMT analysis in real time and provide a basis for tsunami alerting in the Caribbean region. The PRSN locations are available within 1 minute following the arrival of the P waves at recording sites located in Puerto Rico and the Virgin Islands or the Caribbean through the EarlyBird or the EarthWorm systems .

The array of seismic data processed at the PRSN EarlyBird system can be considered a virtual network. That is, EarlyBird processes data from seismometers operated by several different seismology observatories (Figure 13). These data are collected and integrated so that data from other networks are processed and displayed in similar fashion as data from the PRSN network. EarlyBird and/or EarthWorm routinely process seismic data from over 80 stations. Data from all the non PRSN networks are transmitted to the PRSN centre via Internet, the seismic data from the PRSN stations arrives through digital and analogue radio telemetry, dedicated phone lines and/or the Internet.

Figure13: RegionalnetworksandstationsthatexportdatatothePRSNvirtualnetwork.March,2007.

Seismic data flow within the PRSN is shown in Figure 14. All imported digital data are first acquired and placed in the earthworm Input Ring, where all data streams merge in the same buffer. This system architecture splits import/export tasks from real-time data processing and further analysis. All data processing is performed on a single PC while RMT and inversion programs are executed on SUN workstations. An important aspect of the EarlyBird automatic system is the ability for the operator to interact with processed results, and feed those interactions back into the automatic locations (Whitmore and Sokolowski, 2002). A continuous recording module saves preprocessed data from the Filter Ring and a server (WaveServer) actively waits a client connection to export data ready to be used in the inversion programs (ISOLA machine, Zahradnik et al, 2005).

Figure 14: Earthworm/EarlyBirdring/moduleconfiguration.

An automated version of the RMT inversion procedure has been prepared to execute the waveform analysis using real-time earthquake-location information and waveform data from the PRSN. The automated procedure reads an event file in real time for each earthquake located by the PRSN and executes a pre-filtering to select the stations to be inverted, the distance and make some basic review to infer the quality of the data. The event file contains the epicentral distance, azimuth, and P-arrival time at each station. This information is used by the RMT procedure to generate synthetic waveforms and to align them with the observed records. The procedure assumes that broadband velocity waveforms and instrument responses already exist in SAC format for stations listed in the event file. Data files must adhere to the following naming convention: sta-PR-cmp.SAC, where “sta” is the station name in capital letters and “cmp” refers to either the BHZ, BHN, or BHE broadband component. Response files must be named: sta.cmp.resp and must contain poles/zeroes and the constant for each station and component. These files are retrieved via client connection to the WaveServer or the data are extracted directly from the data archives in ATWC file format.

As shown in Figure 15, the automated procedure has been integrated into the PRSN processing system (PR DANIS) by placing all executable programs and shell scripts in a designated computer-disk area named /waves/RMT on a SUN box, the complete process could be triggered manually by the geophysicist in charge or automatically by the EarlyBird system. This disk area contains the instrument responses for PRSN stations and also automatic event-information and waveform-data files for events located by the PRSN. The procedure is designed to perform the RMT inversion in real time using all available broadband PRSN stations. It is recommended that initial applications of the procedure rely primarily on results obtained using only SJG and possibly AGPR records considering the possible inaccuracies in the horizontal-component waveforms for other PRSN broadband stations. Also, the difficulties in obtaining reliable source mechanisms with a single station may require that the RMT procedure be used principally to monitor the size of the events. The use of multiple PRSN stations would not circumvent this difficulty since the site locations do not allow a broad azimuthal coverage for earthquakes occurring at regional distances. However, it may be possible to expand the monitoring to include source mechanisms in future applications of the inversion procedure. Thesis

results obtained by Antonio Cameron, for example, suggest that more reliable fault mechanisms can be obtained using the more general Preliminary Reference Earth Model velocity structure of Dziewonski and Anderson (1981) and a passband of 30-60 sec. This conclusion was obtained following a series of tests designed to examine the assumptions of the single-station RMT inversion using regional data from both PRSN sites and from the GSN station SJG.

Figure 15: PRSN, PRDANISBroadcastsystem. RMT Inversioncould be triggered automaticallyor selectingthe Focal Inversion optioninthemenu.

Research Products

The following specific research studies were completed during the time period of the project:

1. Mendoza, C., 2005, Earthquake source-parameter estimation using regional waveforms: Implications for tsunami alerting in the Caribbean, Geophys. Res. Lett., v. 32, L24314, doi: 10.1029/2005GL024435.

2. Mendoza, C., and Huérfano. V., 2005, Earthquake Location Accuracy in the Puerto Rico – Virgin Islands Region, SRL, Vol. 76, Num 3.

3. Mendoza, C. and V. Huérfano, 2006, Local and regional waveform analysis for rapid monitoring of shallow Caribbean earthquakes p. 218-230, in “Caribbean Tsunami Hazards, A. Mercado-Irizarry and P. Liu (eds.), World Scientific Publishing Co., Singapore, 341 pp.

4. Clinton, J.F., Cua, G., Huérfano, V., von Hillebrandt – Andrade, C., and Martinez, J., 2006, The Current State of Seismic Monitoring in Puerto Rico, SRL, Vol, 77, No 5.

5. Cameron-Gonzalez, A., 2006, Application of regional moment-tensor (RMT) inversion procedures using regional seismograms from the Puerto Rico Seismic Network, M.Sc. Thesis, University of Puerto Rico, Mayaguez, 63 pp.

In addition, the following papers presented at various international meetings resulted either directly or indirectly from work described in this report:

1. Cameron-Gonzalez,A.,E.Asencio,V.HuérfanoandC.Mendoza,Developmentof rapidmomenttensorseismicinversionproceduresforincorporationintothe emergentPuertoRico-VirginIslandsTsunamiWarningSystem,17th Caribbean GeologicalConference,SanJuan,PuertoRico,July2005.

2. Cameron-Gonzalez,A.,E.Asencio,V.Huérfano,C.Mendoza,J.PulliamandC.von Hillebrandt,Applicationofregionalmomenttensor(RMT)inversionprocedures usingregionalseismogramsfromthePuertoRicoSeismicNetwork,Workshopon

FractureDynamics:TheoryandApplicationstoEarthquakes,Madrid,Spain, September2005.

3. Huérfano,V.,C.vonHillebrandtandC.Mendoza,DevelopmentofrapidseismicmonitoringproceduresforincorporationintotheemergentPuertoRico-Virgin IslandsTsunamiWarningSystem,FirstAnnualSymposiumonCoastalandMarine AppliedResearch,PuertoRicoSeaGrantProgramCollegeProgram,Mayaguez, PuertoRico,September2005.

4. Mendoza,C.,TsunamimonitoringintheCaribbeanusingregionalbroadband waveforms,UnionGeofísicaMexicanaAnnualMeeting,PuertoVallarta,Mexico, November2005.

5. Cameron-Gonzalez,A.,E.Asencio,V.Huérfano,C.Mendoza,yC.vonHillebrandt, SourceparametersanalysisoftheregionalmomenttensorinversionintheCaribbean region,SeismologicalSocietyofAmericaAnnualMeeting,SanFrancisco, California,April2006, SSA student award.

6. Huérfano,V.,C.vonHillebrandtandC.Mendoza,DevelopmentofrapidseismicmonitoringproceduresforincorporationintotheemergentPuertoRico-Virgin IslandsTsunamiWarningSystem,SeismologicalSocietyofAmerica(SSA)Annual Meeting,SanFrancisco,California,April2006.

7. Huérfano,V.,C.vonHillebrandtandC.Mendoza,DevelopmentofrapidseismicmonitoringproceduresforincorporationintotheemergentPuertoRico-Virgin IslandsTsunamiWarningSystem,PrimerCongresoLatinoAmericanoydelCaribe deGeofisica,Bogotá,Colombia,August2006.

8. Huérfano,V.,C.vonHillebrandtandC.Mendoza,TheEmergentPuertoRicoand CaribbeanTsunamiWarningSystem,TheTsunamiConference,WoodsHole, October2006

CONCLUSION

This study represents the first attempt to use the data of the Puerto Rico Seismic Network to compute the size (moment magnitude) and the geometry (strike, dip and rake) of any moderate or major earthquake in near real time whose distance source-station is inside the near field approximation. Evaluating several variables like band-pass filters, crustal structures, source trial depths and network gap coverage, we can conclude, after a very detailed revision of the PRSN calibration metadata, that the total time required for an evaluation of the source parameters would vary from about 3 to 7 minutes following the occurrence of an earthquake located between 1 and 8 degrees from the recording site. These time intervals are well within the time period available for tsunami warning.

We have examined the time required for the application of a fixed-depth regional moment-tensor (RMT) inversion procedure following the occurrence of moderatemagnitude earthquakes in the Caribbean and recorded by one or more PRSN broadband stations The procedure inverts three-component broadband seismic waveforms using a general crustal velocity model to generate synthetic vertical, radial, and transverse Green's functions in the time domain. Because the analysis is based on the inversion of regional waveforms, a relatively rapid estimate of earthquake source parameters can be made compared to methodologies that use globally-recorded data.

We have also conducted a similar examination of a local moment-tensor (LMT) gridsearch procedure applied to smaller magnitude events. The LMT search procedure, however, is too time-consuming to allow an effective examination of source parameters prior to the potential arrival of any tsunami generated within 1 degree of the recording stations. Nonetheless, the procedure could be useful in the testing of the RMT procedure as it could provide an independent check on the magnitude and fault geometry derived using the regional waveforms

Information on the earthquake fault mechanism may be especially useful for discriminating between tsunamigenic and non-tsunamigenic events. The timely estimate of the earthquake size is especially important for tsunami alerting since along with the hypocentral location of the earthquake, it is the parameter used to decide whether or not to issue a warning message according to the present tsunami protocol for the PR/VI region. The effects of source finiteness on the derivation of moment magnitude, for

example, may need to be evaluated. Source finiteness effects for earthquakes of magnitude about 8 and greater can be pronounced in the period range used in the RMT procedure. However, these effects may be less of a concern if, in addition to location, the main criterion used for issuing a tsunami warning is that the magnitude be greater or equal to 6.5.

Another consideration for tsunami alerting is the possibility of issuing a false alarm in the case where focal-depth information is not immediately available, or the depths provided by automatic location systems wrongly report an earthquake to be shallow, when it indeed is too deep to be tsunamigenic. In this case, a secondary or manual check on the generation of an actual tsunami should be used to discontinue an alert. Such secondary monitoring, using tide gauges for example, is common in current programs of tsunami alerting in other coastal regions.

REFERENCES

ABS Consulting, 2002. Earthquake sources in the Caribbean region, Puerto Rico Tsunami Mitigation and Warning Program, Report prepared for the University of Puerto Rico, 33 pp.

Cameron, A., 2006, Application of Regional Moment Tensor (RMT) Inversion Procedures Using Regional Seismograms from the Puerto Rico Seismic Network, Msc. Thesis. UPRM, Geology, pp 75.

Clinton J.F., Cua G., Huérfano, V., von Hillebrandt-Andrade C., and Martinez, J., 2006, The Current State of Seismic Monitoring in Puerto Rico, SRL, Vol 77, Num 5, pp 532-543

Dreger D.S. and D.V. Helmberger, Determination of source parameters at regional distances with three-component sparse network data, J. Geophys. Res., 98, 81078125, 1993.

Dziewonski, A.M., T.A. Chou, and J.H. Woodhouse, Determination of earthquake source parameters from waveform data for studies of global and regional seismicity, J. Geophys. Res., 86, 2825-2852, 1981.

Dziewonski, A. M., and D. L. Anderson, 1981. Preliminary reference earth model, Phys. Earth Planet. Int., 25, 297-356.

Johnson, C.E., A. Bittenbinder, B. Bogaert, L. Dietz, and W. Kohler (1995). Earthworm: a flexible approach to seismic network processing, IRIS Newsletter, 14, 1-4.

Gusiakov, V., 2001. Historical Tsunami Data Base for the Atlantic. Intergovernmental Oceanographic Commission, US National Weather Service Pacific Region, Novosibirsk Tsunami Laboratory, Center for Research and Development, UPR.

Huérfano, V., 2003, Focal Mechanism Determination for weak and moderate EQ in northeastern Caribbean, prepared for: University of Puerto Rico, Puerto Rico Tsunami Warning and Mitigation Program

Huérfano V., and Bataille K., 1995, Crustal Structure and stress regime near Puerto Rico, Seismic Bulletin: Preliminary locations of earthquakes recorded near Puerto Rico, Jan-Dec 1994, PRSN, pp 15-19.

Kennett, B.L.N., Seismic Wave Propagation in Stratified Media, 342 pp., Cambridge Univ. Press, Cambridge, England, 1983.

Klein, F.W., 2002, user's Guide to HYPOINVRSE-2000, a Fortran Program to solve for Earthquake Locations and Magnitudes, USGS, Open File Report 02-171, Version 1.0.

Lander, J. F., Whiteside, L. S. and Lockridge, P. A., 2002. A brief history of tsunamis in the Caribbean. Science of Tsunami Hazards, 20(2), 57-94.

Langston, C.A., Source inversion of seismic waveforms: The Koyna, India, earthquakes of 13 September 1967, Bull. Seism. Soc. Am., 71, 1-24., 1981.

Mann, P. and K. Burke, 1984. Neotectonics of the Caribbean, Rev. Geophys. Space Phys., 22, 309-362,

Mendoza, C., 2005, Earthquake source-parameter estimation using regional waveforms: Implications for tsunami alerting in the Caribbean, Geophys. Res. Lett., v. 32.

Mendoza C., and Huerfano, V., 2005. Earthquake Location Accuracy in the Puerto RicoVirgin Islands Region, SRL, v. 76, n. 3, pp 356-363

Mendoza, C. and V. Huerfano, 2006, Local and regional waveform analysis for rapid monitoring of shallow Caribbean earthquakes, in Caribbean Tsunami Hazard, A. Mercado-Irizarry and P. Liu, eds., World Scientific

Mendoza, C. and G. Malavé (2004). Earthquake source parameters using a single regional broadband station, Proceedings, First Congress of the Americas on Environmental Geophysics, Special Issue, Revista Geofisica.

Pavlis, G. L. (1986). Appraising earthquake hypocenter location errors: A complete, practical approach for single-event locations, Bull. Seism. Soc. Am. 76, 16991717.

Randall, G.E. C.J. Ammon and T. J. Owens (1995). Moment tensor estimation using regional seismogams from a Tibetan Plateau portable network deployment, GRL, 22, pp 1665-1668.

Scherbaum, F., 1995, Of Poles and Zeroes: Fundamentals of Digital Seismology, 2a. Ed. Klumer Acedemic Pub;ishers, Modern Approaches in Geophysics Vol. 15.

Sipkin, S.A., Estimation of earthquake source parameters by the inversion of waveform data: synthetic waveforms, Phys. Earth Planet. Int., 30, 242-259, 1982.

von Hillebrandt, C. and V. Huérfano (2006). Emergent tsunami warning system for Puerto Rico and the Virgin Islands, in Caribbean Tsunami Hazard, A. MercadoIrizarry and P. Liu, eds., World Scientific, pp. 231-243.

Ward, S.N., “Tsunamis”, in The Encyclopedia of Physical Science and Technology, Third Edition, R.A. Meyers (ed.), 15,453 pp., Academic Press, 2001.

Whitmore, P.M. and T.J. Sokolowski (2002). Automatic earthquake processing developments at the U.S. West Coast/Alaska Tsunami Warning Center, in Recent Research Developments in Seismology, Transworld Research Network, Kervala, India, 1-13.

Zahradnick, J., J. Jansky and K. Papatsima, (2001), Focal mechanisms of weak earthquakes from amplitude spectra and polarities, Pure and Appl. Geophysics., 158, pp 647-665.

Zahradnik, J., Serpetsidaki, A., Sokos, E, and Tselentis, G-A., 2005. Iterative deconvolution of regional waveforms and a double-event interpretation of the 2003 Lefkada earthquake, Greece. Bull. Seism. Soc. Am., 95, 159-172.

Zivcic, M. and J. Ravnik (2002). Detectability and earthquake location accuracy modeling of seismic networks, Appendix IS7.4 in IASPEI New Manual of Seismological Observatory Practice, P. Bormann (ed.), GeoForschungsZentrum, Potsdam, 1252 pp.

Appendix A. Puerto Rico Seismic Network metadata database

Instrument response for the PRSN broadband stations is a key part in order to use data recorded for those stations. We develop a mySQL database to serve the response information to client programs, that database was installed in the PRSN systems (PR DANIS) and is being currently used as the main database in the PRSN. Data base architecture use a server-client schema to import/export/edit parameters in the tables according to changes made by PRSN personnel. TCL code is provided in the attached CD in the report.

Appendix B. Puerto Rico Seismic Network calibration tool

Data provided by the metadata database need to be tested. To check the validity of the metadata provided by the PRSN, a computer code was developed to review the frequency response for each one of the broadband instruments operated by the PRSN. Although computer programs are available to remove instrumental parameters, for instance the Seismic Analysis Code (SAC), or to check the normalization values, for example the seismic monitor of Scherbaum (1996), data provided by the PRSN need to be reformatted and saved in specific formats. To avoid this, the new code extract data directly from the PRSN buffers and process it in a user friendly shape. That code was included in the PRSN data analysis and information systems (PR DANIS) as is currently used in the daily operations.

Appendix C. LMT/RMT automatic schema

As shown in figure 14. an automatic process is running in the PRSN earthworm system to preprocess raw data, that data is buffered in a shared memory section Filter Ring. Data storaged in that circular buffer is saved on hard drive or served trough the waveserver tool. The PR DANIS broadcast tool (Figure 15) takes the automatic location from the automatic system EarlyBird and let the user start the inversion programs. As a event message is emitted by the broadcast program, a cascade process is started in a SUN server to: 1) retrieve preprocessed data from the waveserver or hard drive, 2) call the mySQL response database and 3) execute the inversion procedures.

Turn static files into dynamic content formats.

Create a flipbook
Issuu converts static files into: digital portfolios, online yearbooks, online catalogs, digital photo albums and more. Sign up and create your flipbook.