


![]()



We stand at the threshold of a revolution that will fundamentally redefine what it means to be connected. The evolution of wireless technology follows a clear trajectory through successive generations, each one representing significant leaps in capability and application scope.
The story begins with 1G in the 1980s, those brick-sized analog devices that could barely carry a voice across town. 2G in the 1990s converted analog dreams into digital reality, introducing text messaging. 3G in the 2000s opened the door to mobile internet, allowing glimpses of the vast digital universe from our palms. 4G LTE in the 2010s kicked that door wide open, flooding our lives with high-definition video streams and unleashing the smartphone revolution.
Today's 5G networks represent perhaps the most dramatic leap yet theoretical speeds reaching 10 Gbps, latency dropping to milliseconds, and the capacity to connect massive swarms of devices.
6G is not just another incremental upgrade, it is the architect of a new reality. While 5G connects people and things, 6G will weave together everyone and everything into an intelligent, self-aware fabric of communication that spans from the depths of our oceans to the edge of space itself.
6G Timeline
• Early Research: Currently underway, major industry players and research institutions develop the standards and initial technologies.
• Standardization & Testing: Expected to occur between 2026 and 2029, with pilots starting in 2028.
• Commercial Rollout: Anticipated around 2030, moving into the early 2030s for widespread
6G represents a philosophical shift toward networks that don't just transmit data—they think, learn, adapt, and heal themselves.
This is the dawn of AI-native networking, where artificial intelligence isn't added as an afterthought but woven into the very DNA of the communication system.
Technology envisions a hyper-connected world where terrestrial networks seamlessly integrate with satellite systems, creating a truly global communication infrastructure.
This integration addresses one of the most significant limitations of current wireless technology: coverage gaps in remote and underserved areas.
Of course, if you think trying to get a decent signal in your basement is frustrating now, wait until you're complaining about the latency on your quantum-entangled holographic video call from Mars.

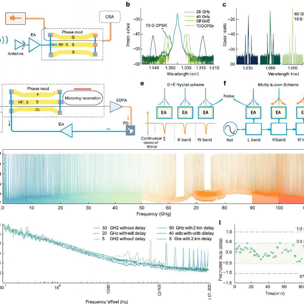
Picture this: you're carrying around nine different smartphones for WiFi, another for 5G, a third for millimeter-wave communications, and six more for various specialty bands. Sounds ridiculous? That's essentially what today's wireless infrastructure looks like under the hood. But researchers have just pulled off what might be the most significant breakthrough in wireless technology since Marconi's first radio transmission: a single chip that rules them all.
The challenge is monumental. Future 6G networks need to operate across a staggering frequency range exceeding 100 GHz from humble sub-6 GHz bands that provide wide coverage to exotic terahertz frequencies that promise lightning-fast data speeds. Currently, this requires completely separate hardware architectures for each band, like needing different engines for bicycles, motorcycles, cars, and jets. Each frequency range demands its own specialized components, antennas, and signal processing chains.
This fragmented approach creates a cascade of problems. Network operators must deploy multiple overlapping infrastructures, driving up costs exponentially. Devices become bulky and power-hungry as they juggle multiple radio chains. Most critically, traditional electronic signal sources based on frequency multipliers accumulate noise at higher frequencies imagine photocopying a photocopy repeatedly until the image becomes unrecognizable.
Enter the thin-film lithium niobate (TFLN) revolution. These researchers have created what amounts to a wireless Swiss Army knife: a photonic chip measuring just 11mm × 1.7mm that can generate, modulate, and receive signals across nine consecutive frequency bands spanning from 0.5 GHz to 115 GHz. To put this in perspective, that's like building a single engine that works equally well in a bicycle and a supersonic jet.

The breakthrough lies in treating radio frequencies like optical signals. The heart of their system is an "optoelectronic oscillator" that combines high-speed electro-optic modulators with ultra-high-quality optical resonators. Unlike conventional electronic multipliers that degrade signal quality as frequency increases, this photonic approach maintains consistent performance across the entire spectrum.
The system generates signals with remarkable stability frequency deviations less than 0.5 parts per million, roughly ten times better than competing platforms.
But raw frequency coverage is only half the story. Real magic happens in real-time reconfiguration. Using thermal tuning, the system can hop between frequencies within 180 microseconds—faster than human reaction time. This enables three game-changing capabilities that address wireless communication's biggest headaches.
First, channel self-adaptation. When signal quality degrades due to equipment limitations or environmental factors, the system automatically searches for optimal frequency points. In their demonstration, shifting from 80 GHz to 98 GHz dramatically improved signal quality by avoiding frequency-dependent distortions in the amplifiers.
Second, interference avoidance. When jamming signals disrupt communication, the system can instantly relocate to clean spectrum while maintaining perfect synchronization between transmitter and receiver. They demonstrated complete interference suppression by adaptively tuning away from hostile signals.
Third, dynamic spectrum management. The system coordinates transmitter and receiver frequencies with precision, enabling zerointermediate-frequency reception that maximizes signal quality. This coordination proves crucial for advanced modulation formats that pack more data into each transmission.
The performance numbers are staggering. They achieved data rates up to 100 Gbps across multiple bands, the highest ever demonstrated for integrated photonics-assisted wireless communication. Error rates remained below forward error correction thresholds across all nine tested frequency bands, proving the system's practical viability.

The implications extend far beyond laboratory demonstrations. Instead of building separate 5G, 6G, and future 7G infrastructures, network operators could deploy unified photonic cores with band-specific antennas and amplifiers.
This could slash deployment costs while enabling truly intelligent radio systems that adapt to changing electromagnetic environments.
Technology also promises to democratize advanced wireless capabilities. Currently, accessing high-frequency bands requires expensive, specialized equipment. A unified photonic platform could make Terahertz communications as accessible as today's WiFi.
Of course, challenges remain. Peripheral components like antennas and amplifiers still require band-specific optimization—you can't escape the laws of physics governing electromagnetic radiation. The researchers acknowledge this limitation while demonstrating that the core signal processing can indeed be unified across an unprecedented frequency range.
The achievement represents more than incremental improvement; it's a fundamental paradigm shift from electronic to photonic wireless systems. By leveraging the inherent broadband nature of optical components, they've solved what conventional electronics deemed impossible: consistent performance across seven octaves of frequency using a single integrated platform.
Future wireless networks might operate more like software-defined systems, where the same hardware adapts to any frequency band through simple reconfiguration. Instead of the current patchwork of incompatible standards, we could see truly universal wireless platforms that make spectrum as fluid and adaptive as data routing in the internet.
The researchers have essentially built the wireless equivalent of a universal translator—except instead of languages, it speaks every frequency from your garage door opener to experimental terahertz links. Now if only it could also improve your phone's battery life and find better cell coverage in elevators.
Source : Tao, Z., Wang, H., Feng, H. et al. Ultrabroadband on-chip photonics for full-spectrum wireless communications. Nature 645, 80–87 (2025). https://doi.org/10.1038/s41586-025-09451-

To truly grasp the magnitude of 6G's impact, we must understand that this technology represents a fundamental reimagining of what wireless communication can be.
6G is not simply 5G with improved specifications, it is a complete paradigm shift that transforms networks from passive conduits into intelligent, adaptive ecosystems.
6G networks are projected to operate in frequency ranges between 95GHz and 3THz, venturing into previously unexplored spectrum territories.
This massive frequency expansion enables data transmission rates approaching 1 terabit per second roughly 100 times faster than 5G's peak performance.
At these speeds, you could download the entire contents of a university library in seconds or stream multiple ultra-high-definition holographic videos simultaneously.
The latency improvements in 6G are equally impressive, with expectations of microsecond-level response times that will make real-time applications virtually indistinguishable from direct physical interaction. When networks can respond faster than human reflexes, entirely new categories of applications become possible.
6G's most audacious technical leap lies in its conquest of the terahertz spectrum those electromagnetic frequencies between 0.1 and 10 THz that sit between microwave and infrared radiation.
This is largely uncharted territory for wireless communication, a frequency realm where wavelengths become so short they're measured in fractions of millimeters.
Higher frequencies mean more available bandwidth, and more bandwidth means the ability to carry truly staggering amounts of data. A single terahertz channel could theoretically carry hundreds of gigabits per second enough to support fiber-optic-level performance wirelessly.
However, terahertz communication presents unique challenges. These ultra-high frequencies don't travel far because they're absorbed by water vapor in the air, blocked by walls, even scattered by rain droplets.
They require line-of-sight conditions and sophisticated beamforming technology to focus them on laser-like beams. Yet this apparent limitation becomes a strength: terahertz links can deliver enormous bandwidth in localized hotspots, creating "speed zones" where data flows at unprecedented rates.
The most profound aspect of 6G is its AI-native architecture. Unlike previous generations where artificial intelligence was an add-on feature, 6G is being designed from the ground up with AI as a fundamental component. This creates networks that exhibit genuine intelligence.
Base stations will learn the movement patterns of their users and predictively adjust their coverage accordingly. Networks will detect anomalies whether equipment failures or security threats and automatically reconfigure themselves to maintain optimal performance.
Communication systems will engage in natural language conversations with users, understanding intent rather than just commands.

This AI-native approach enables "intent-driven networking" systems where humans specify high-level goals and the network automatically figures out how to achieve them. The network becomes less like a complex machine requiring expert operation and more like an intelligent assistant that understands what you need and makes it happen.
Sustainability is a core consideration in 6G development. The networks are designed to achieve a 90% reduction in energy consumption per bit compared to 4G systems, with some projections suggesting near-zero energy consumption for data transmission.
This efficiency is achieved through advanced power management algorithms, energy harvesting technologies, and optimized network architectures.
This efficiency revolution will be achieved through ultra-efficient radio frequency components, intelligent power management that can shut down network elements when they're not needed, and even the integration of renewable energy sources directly into network infrastructure.
At this point, your phone might actually start charging itself from ambient radio waves, though it will probably still somehow run out of battery right when you need to call an Uber!...

The convergence of artificial intelligence and 6G wireless technology promises to revolutionize how we communicate, compute, and sense our environment. Unlike previous cellular generations that added AI as an afterthought, 6G will integrate AI natively into its core architecture, creating what researchers call "AI-Native Air Interfaces."
The 6G Vision 6G networks aim to deliver data speeds up to 100 times faster than 5G, reaching one terabit per second with latency as low as one millisecond.
But speed alone doesn't define 6G's potential. Technology will seamlessly merge digital, physical, and human worlds through intelligent systems that can adapt, learn, and optimize in real-time.

AI Integration Across Six Key Areas AI will transform 6G through six critical domains. New spectrum technologies will leverage AI to optimize complex millimeter-wave and sub-terahertz frequencies, with machine learning accelerating circuit design and simulation processes. AI-powered networks will manage spectrum allocation, security, and radio access planning automatically, while enabling semantic
communication that understands context and prioritizes critical messages during emergencies.
Digital twins will create real-time virtual replicas of network components, providing sandboxes for AI algorithm training and system optimization. Networked sensing will combine traditional communications with radar-like capabilities, using AI to filter noise, detect patterns, and enable applications from autonomous vehicles to smart cities.
New network topologies, including non-terrestrial networks and cellfree architectures, will rely on AI to manage their dynamic, multidimensional complexity. Finally, AI-driven security systems will implement advanced threat detection, dynamic encryption, and privacy-preserving algorithms like federated learning.

The Three-Phase Evolution The transition to fully AI-native 6G will occur in three phases. Initially, machine learning will replace individual processing blocks like channel estimation in 5G-Advanced networks.
Next, larger AI models will combine multiple processing functions, requiring an "ML-first" approach as traditional and AI solutions become incompatible.
Finally, AI will design entire portions of the physical and medium access control layers, fundamentally changing how communication systems are standardized and deployed.
Testing Challenges and Solutions AI-enabled 6G components require fundamentally different testing approaches than traditional systems.
Hardware-in-the-Loop testing allows physical components to interact with simulated environments in real-time, enabling validation across diverse scenarios without costly field trials.

Black Box testing evaluates AI systems based on inputs and outputs, measuring key performance indicators like latency and throughput under various conditions including edge cases the AI might encounter in real deployments.
Real-World Applications Current research demonstrates AI's potential through projects like neural channel estimation, where AI models learn from historical data to provide more accurate channel predictions than traditional algorithms.
These systems show measurable performance improvements when tested in over-the-air scenarios at frequencies up to 144 GHz.

The Path Forward
6G represents more than technological advancement—it's a fundamental shift toward intelligent, adaptive networks that can support the United Nations Sustainable Development Goals while enabling new applications from immersive extended reality to the Internet of Everything.
As AI becomes integral to every aspect of 6G, from air interface design to network security, we're approaching a future where wireless networks don't just carry information—they understand, adapt, and intelligently respond to the world around them.
This transformation will require unprecedented collaboration between AI researchers, telecommunications engineers, and policymakers to address challenges in standardization, interoperability, and ethical AI deployment.
The success of AI-native 6G will depend on developing robust training methodologies, ensuring algorithmic transparency where needed for critical applications, and maintaining human oversight in autonomous network decisions. As these intelligent networks evolve, they will likely spawn entirely new applications we haven't yet imagined, fundamentally reshaping how humans interact with technology and each other in an increasingly connected world.



Deep within research laboratories around the world, scientists and engineers are crafting the technological building blocks that will make 6G's ambitious vision a reality. These innovations represent sophisticated engineering achievements that push against the fundamental limits of physics.
At the heart of 6G's performance revolution lies terahertz communication a technology that ventures into the realm where radio waves begin to behave more like light than traditional electromagnetic signals. Operating in frequencies from 0.1 to 10 THz, these systems work with wavelengths so short they're measured in fractions of millimeters.
The physics of terahertz communication is both elegant and challenging. At these frequencies, enormous bandwidth becomes available a single terahertz channel could theoretically carry hundreds of gigabits per second. This is wireless communication at fiber-optic speeds, a capability that could eliminate the performance gap between wired and wireless systems.
Engineers are developing metamaterial antennas smaller than the wavelength of visible light that can focus terahertz energy with unprecedented precision. Graphene-based components promise to generate and detect terahertz signals with remarkable efficiency while operating at room temperature.
6G networks will employ sophisticated antenna systems that go beyond the massive MIMO (Multiple-Input, Multiple-Output) configurations used in 5G. These advanced antenna arrays will enable precise beamforming, allowing networks to direct signals with laser-like
accuracy to specific devices or areas. This precision not only improves signal quality but also reduces interference and enhances overall
Holographic beamforming uses principles similar to those that create three-dimensional holographic images to sculpt radio waves with extraordinary precision, essentially creating "holograms" of electromagnetic energy.
Traditional beamforming relies on arrays of antennas working in concert to direct radio energy. Holographic beamforming takes this concept further, using Meta surfaces engineered materials with thousands of tiny elements that can be individually controlled to manipulate electromagnetic waves. These surfaces can focus, redirect, and shape radio signals almost like optical lenses manipulate light.
Building walls embedded with thousands of microscopic antenna elements, each one electronically tunable in real-time, can receive a 6G signal from one direction and reflect it precisely toward a specific user, even around corners or through obstacles. Multiple beams can be created simultaneously, each one optimized for different users or applications.
Cognitive Radio Systems One of the revolutionary aspects of 6G technology is the integration of cognitive radio systems. These intelligent networks can learn and adapt to user behavior patterns, automatically optimizing performance based on real-time conditions. The system continuously monitors spectrum usage, traffic patterns, and environmental factors to make autonomous decisions about resource allocation and network configuration.
6G networks are expected to incorporate quantum communication principles, potentially enabling un-hackable communication channels and laying the groundwork for quantum internet capabilities.

Quantum Key Distribution (QKD) uses the fundamental properties of quantum mechanics to detect any attempt at eavesdropping. When quantum particles carrying encryption keys are observed by an unauthorized party, their quantum states are disturbed in detectable ways.
Quantum sensors integrated into network infrastructure could provide unprecedented accuracy in timing, positioning, and environmental monitoring. 6G networks could serve as the backbone for a future quantum internet a network that transmits quantum information rather than classical bits.
of 6G's most elegant innovations is Integrated
and Communication (ISAC) the recognition that the same electromagnetic waves used for communication can simultaneously gather detailed information about the environment. This convergence eliminates the traditional boundary between communication networks and sensor systems.
6G base stations will continuously analyze how their transmitted signals reflect off objects in the environment. Advanced signal processing algorithms can extract detailed information from these reflections: the location and movement of people and vehicles, This radar-like capability creates possibilities for applications that would be impossible with traditional sensors.
It's reassuring to know that while 6G networks are busy reading your environment like a book, they're at least polite enough not to judge your housekeeping skills.

Remember those jaw-dropping holographic displays from Star Wars or Iron Man? What seemed like pure science fiction is about to become your everyday reality, thanks to the revolutionary combination of 6G networks and cutting-edge display technology.
Magic Behind the Screen Scientists are developing ultra-thin "meta surfaces" that work with OLED displays to create true 3D holograms, not just flat images that look 3D, but actual light projections you can view from any angle.

Source Nature- Article number 294 -27 August 2025
Think of these meta Surfaces as microscopic antennas that can bend and shape light waves with incredible precision, creating floating images that seem to leap right out of your device.
Why 6G Changes Everything While today's 5G networks are impressive, they simply can't handle the massive data requirements of real-time holography. 6G networks will be up to 100 times faster, with virtually zero delay.

Essential for streaming those data-hungry 3D images without glitches. Imagine video calling a friend and seeing their hologram sitting across from you or watching a concert where the performers appear to be performing live in your living room.
Real-World Applications on the Horizon Beyond entertainment, these holographic displays will transform how we work and learn.
Surgeons could examine 3D medical scans floating in mid-air, students could explore ancient Rome as if walking through its streets, and engineers could manipulate complex 3D models with their hands.
While 6G networks are expected to launch around 2030, prototype holographic displays are already being tested. Major tech companies are racing to perfect this technology, making holographic smartphones not a question of "if" but "when."
The convergence of lightning-fast 6G connectivity and breakthrough display technology is set to fundamentally change how we interact with digital content bringing us one step closer to a truly immersive digital future.


The true measure of any technological revolution lies not in its technical specifications, but in how it transforms the fundamental patterns of human experience. 6G's constellation of capabilities converges to enable applications that will redefine what it means to work, heal, travel, and live in the digital age.
In healthcare, 6G promises to eliminate geography as a barrier to expert medical care. Remote robotic surgery represents perhaps the most dramatic example surgeons will operate on patients thousands of miles away with such precision and immediacy that the experience becomes indistinguishable from being physically present in the operating room.
6G's microsecond latency enables real-time haptic feedback, allowing surgeons to feel the texture of tissues, the resistance of organs, and the precision of their movements through robotic interfaces. Multiple 8K cameras provide panoramic views of the surgical site, while augmented reality overlays display patient vitals and procedural guidance directly in the surgeon's field of view.
Telemedicine platforms powered by 6G will support comprehensive real-time diagnostics, transmitting high-resolution medical imaging and sensor data instantaneously. Wearable health monitors will continuously stream biometric data to healthcare providers, enabling predictive medicine and early intervention strategies.
Beyond surgery, 6G enables continuous health monitoring at unprecedented scale. Sensors no larger than a grain of rice could continuously monitor dozens of biological parameters—all streaming data to AI systems that learn the unique patterns of individual physiology. These systems won't just detect illness; they'll predict it, shifting healthcare from reactive treatment to proactive prevention.
6G networks will serve as the nervous system of future smart cities, connecting millions of sensors, devices, and systems in real-time. Traffic management systems will optimize flow patterns dynamically, reducing congestion and emissions. Smart grid technologies will balance energy distribution automatically, integrating renewable sources more effectively.
Urban infrastructure will become self-monitoring and self-healing, with sensors detecting issues before they become critical problems. Water systems, waste management, public transportation, and emergency services will all operate with unprecedented coordination and efficiency.
Digital twins of entire cities emerge real-time virtual replicas fed by streams of sensor data from millions of connected devices. Urban planners can test the impact of proposed changes in the digital twin before implementing them in the physical world. Citizens experience seamlessly augmented environments where augmented reality overlays provide real-time information about surroundings.
The manufacturing sector will experience a renaissance through 6G's enabling of Industry 5.0 a paradigm that emphasizes collaboration between human and intelligent machines rather than simple automation.
Fully wireless factories become practical for the first time. Without cable constraints, production equipment can be reconfigured rapidly to adapt to new products or changing demand.
Machines will communicate autonomously, making real-time decisions to optimize production lines, predict maintenance needs, and reduce waste.

Quality control systems will operate with microscopic precision, detecting defects in real-time and automatically adjusting production parameters. Supply chain management will become truly transparent, with every component tracked from raw material to finished product.
Tactile internet capabilities enable remote operation of complex machinery with unprecedented precision. A maintenance expert in Tokyo could operate robotic tools in a factory in Detroit, feeling the resistance of bolts being tightened or the texture of surfaces being machined.
This distributed expertise allows specialized knowledge to be applied anywhere in the world instantaneously.
Transportation Revolution: Autonomous Mobility Ecosystems
6G will catalyze the full realization of autonomous transportation systems that extend far beyond self-driving cars to encompass integrated mobility ecosystems.
Vehicle-to-everything (V2X) communication reaches unprecedented sophistication. Vehicles don't just avoid collisions; they actively cooperate to optimize traffic flow.
The concept of cooperative perception transforms vehicular safety. Instead of relying solely on their own sensors, vehicles share information about road conditions, obstacles, and hazards. A car approaching a blind curve can "see" around it by receiving sensor data from vehicles that have already passed through the area.
Air traffic management will be revolutionized, enabling the safe integration of delivery drones, air taxis, and traditional aircraft in shared airspace. Maritime navigation will benefit from enhanced positioning accuracy and real-time weather data integration.
Dissolving the Digital-Physical Boundary will be the most transformative applications of 6G lie in extended reality (XR)the convergence of virtual reality, augmented reality, and mixed reality into experiences that challenge our fundamental understanding of presence and interaction.
Holographic telepresence enables communication that transcends the limitations of video calls. Instead of watching colleagues on flat screens, people will interact with life-sized, three-dimensional projections that capture every gesture, expression, and movement in real-time. These aren't static images but dynamic, responsive presences that can walk around meeting rooms and engage in natural physical interactions.
Tactile internet capabilities enable the transmission of touch, texture, and physical sensation across networks. Virtual reality experiences can include realistic physical feedback, the resistance of virtual objects, the texture of surfaces, even temperature variations.
This multi-sensory communication could revolutionize remote collaboration and training.
Finally, you'll be able to virtually high-five your colleagues, though accidentally slapping your actual wall during an enthusiastic virtual celebration remains a distinct possibility.

The convergence of digital twin technology and 6G networks promises to revolutionize urban environments, creating "smart cities" where virtual replicas of entire metropolitan areas enable unprecedented levels of optimization, planning, and management. Unlike traditional city planning tools, these digital twins will create realtime, interactive models of complete urban ecosystems.

Digital twins represent far more than advanced simulators. While simulators operate independently using physics-based models, digital twins maintain continuous two-way connections with their physical counterparts through real-time data streams. In smart cities, this means creating comprehensive virtual replicas that mirror every aspect of urban life from traffic patterns and energy consumption to environmental conditions and citizen behavior.
These city-scale digital twins will integrate data from millions of sensors embedded throughout urban infrastructure. Traffic cameras, air quality monitors, energy meters, and IoT devices will feed continuous information into virtual city models. Unlike current smart city initiatives
that operate in silos, 6G-enabled digital twins will unify all urban systems into a single, coherent digital representation.
6G's Revolutionary Capabilities 6G networks provide the foundation for true city-scale digital twins through several breakthrough capabilities. With peak data rates reaching one terabit per second and latency as low as ten microseconds, 6G can handle the massive data flows required to maintain real-time city models.

Connection density of up to ten million devices per square kilometer ensures every sensor, vehicle, and smart device can contribute to the digital twin.
The integration of AI-native air interfaces means 6G networks can intelligently prioritize critical data, automatically optimize network performance, and adapt to changing urban conditions.
Joint Communication and Sensing capabilities allow the same infrastructure to both transmit data and monitor the environment, dramatically reducing the sensor deployment costs while improving accuracy.
Transforming Urban Management City digital twins will revolutionize urban planning and management across multiple domains.
Traffic optimization will move beyond reactive signal timing to predictive flow management, where the digital twin simulates traffic patterns hours or days in advance, enabling proactive interventions. Emergency response systems will use digital twins to simulate disaster scenarios, optimize evacuation routes, and coordinate resources in real-time.

Energy management will benefit enormously from digital twins that model entire electrical grids, predicting demand fluctuations and optimizing renewable energy integration. Building climate control, street lighting, and public transportation can be coordinated through the digital twin to minimize energy consumption while maintaining citizen comfort and safety.
Environmental monitoring will reach unprecedented sophistication, with digital twins tracking air quality, noise pollution, and urban heat islands in real-time. City planners can test the environmental impact of
proposed developments virtually before construction begins, ensuring sustainable urban growth.
AI-Powered Urban Intelligence The integration of AI throughout 6G digital twin cities creates truly intelligent urban environments. Machine learning algorithms will continuously analyze patterns in the digital twin data, identifying optimization opportunities that human planners might miss.

Predictive analytics will forecast everything from equipment failures to traffic congestion, enabling proactive rather than reactive city management.
AI-driven resource allocation will dynamically adjust city services based on real-time demand patterns detected in the digital twin.
During major events, the system could automatically increase public transportation capacity, adjust traffic light timing, and deploy additional emergency services to areas predicted to experience high demand.
Citizen-Centric Services
Digital twin cities will transform citizen experiences through personalized, context-aware services. Navigation systems will provide routing optimized not just for traffic, but for air quality, noise levels, and personal preferences.
Public services will adapt in real-time to citizen needs, with digital twins predicting demand for everything from public restrooms to parking spaces.

The Connected Urban Future 6G digital twin cities represent the culmination of decades of smart city development. By 2030, entire metropolitan areas will exist simultaneously in physical and digital domains, with AI orchestrating the seamless interaction between both worlds.


One of the most ambitious aspects of 6G technology is its seamless integration with satellite networks to achieve truly global coverage.
This transformation goes beyond overcoming the fundamental limitation of terrestrial networks and their inability to provide consistent connectivity in remote areas, across oceans, and within challenging geographical terrains. By bridging the gap between land-based infrastructure and orbital assets, 6G lays the foundation for a planetary-scale communication architecture designed to connect everyone, everywhere, all the time.
The heart of 6G’s space integration lies in its multi-orbital architecture, leveraging satellite constellations at various altitudes to optimize speed, latency, and resilience:
• Low Earth Orbit (LEO) satellites, positioned between 500 km and 2,000 km above the surface, will deliver ultra-low latency connectivity, enabling real-time applications such as remote robotic surgery, autonomous maritime navigation, immersive XR environments, and drone swarms.
• Medium Earth Orbit (MEO) satellites, operating between 2,000 km and 20,000 km, will provide high-throughput capacity for critical systems, including air traffic management, financial transactions, and secure defense communications.
• Geostationary Earth Orbit (GEO) satellites, stationed at roughly 36,000 km, will act as global coverage anchors, serving as redundancy layers when LEO and MEO networks face congestion or disruption.
This layered constellation approach transforms global connectivity into a highly adaptive, self-healing ecosystem. In practice, switching between orbits will be seamless: an autonomous ship crossing the
Arctic Ocean, for instance, could transition between overlapping LEO clusters, MEO relays, and GEO backup links without any perceptible interruption in data flow.
The integration of 6G with orbital infrastructure introduces a paradigm shift: satellites will evolve from passive relays into active computing nodes.
With advances in edge AI, high-density quantum memory, and radiation-hardened processors, future satellites will process vast volumes of data directly in orbit, drastically reducing the need to downlink raw datasets to Earth.
This creates the foundation for an orbital cloud layer capable of supporting a range of compute-intensive applications, including:
• Real-time environmental monitoring analyzing multispectral and hyperspectral imaging for wildfire detection, glacier dynamics, and biodiversity mapping.
• Planetary-scale disaster prediction modelling volcanic eruptions, earthquake risk zones, and hurricane paths using global datasets processed in near real-time.
• Precision agriculture fusing satellite imagery, IoT ground sensors, and AI analysis to guide irrigation, crop selection, and yield optimisation at unprecedented accuracy.
• Deep-space data routing managing high-speed communication between lunar bases, Martian orbiters, and Earth-based research centres.
By decentralising computational resources, space-based processing reduces latency, improves energy efficiency, and enables a new class of applications that were previously impossible due to terrestrial bandwidth constraints.

Integrating terrestrial 6G networks with satellite infrastructure opens the door to AI-powered data fusion on an unprecedented scale. Massive datasets — from orbital imaging and atmospheric sensing to connected IoT devices and autonomous platforms will be analyzed and cross-referenced in real-time. For Example:
• Climate models will integrate LEO hyperspectral readings, ground-based weather stations, and historical big data to deliver highly localized forecasts accurate down to the street level.
• Smart cities will leverage 6G satellite IoT backbones to coordinate drone logistics, energy demand, and emergency response services globally.
• Healthcare systems will rely on secure satellite uplinks to support continuous patient monitoring, cross-border telemedicine, and large-scale epidemiological tracking.
This intelligent orchestration between Earth-based infrastructure and orbital resources represents the nervous system of a connected planet.
Beyond technology, Earth-to-space integration is rewriting global power dynamics. Nations and corporations alike are engaged in a race to secure orbital sovereignty control over satellite spectrum, launch slots, and computing infrastructure.
• The United States focuses on mega-constellations and privatepublic partnerships through initiatives like Starlink and Project Kuiper.
• China is deploying state-backed orbital clusters to control secure communications and establish an independent digital ecosystem.
• The European Union invests heavily in standardized frameworks and ethical governance, positioning itself as a leader in sustainability and digital rights.
• Japan, South Korea, and India are pursuing specialized strategies targeting satellite miniaturization, deep-space routing, and regional interconnectivity.
These geopolitical rivalries extend to orbital spectrum allocation under the ITU, where bandwidth rights are increasingly tied to strategic dominance in both civilian and military domains.
With 6G, Earth and space infrastructure will merge into a single intelligent network, enabling planetary-scale coverage, instant data access, and orbital edge computing. From the Mariana Trench to lunar outposts, from rural villages to autonomous megacities, connectivity will no longer be limited by geography.
This isn’t just a technological milestone — it’s the foundation of humanity’s next digital ecosystem, redefining economics, governance, and security in a hyper-connected era
It's somewhat amusing that while nations compete to build the fastest networks, we're all still united in the universal experience of losing WiFi connection right in the middle of an important video call…TODAY!

Current spectrum allocation assigns separate frequency bands to terrestrial mobile networks and satellite communications. However, 6G networks aim to integrate both systems seamlessly, requiring them to share the same spectrum frequencies.

This sharing maximizes spectrum efficiency and provides universal connectivity, but creates significant interference problems.
Interference Analysis When satellite and terrestrial systems share spectrum, interference occurs between their signals. Testing revealed that satellite downlink performance drops by 10 dB while satellite uplink suffers a severe 30 dB degradation.
Terrestrial networks remain largely unaffected. The primary interference source for satellite uplink comes from terrestrial devices using omnidirectional antennas, which transmit signals in all directions.
simulations showed that 90% of interference originates from just 33% of interference sources, indicating that a few critical locations cause most problems.
This non-uniform distribution suggests targeted solutions can effectively address the interference.


Mitigation Solutions Two key techniques emerge from research:
Reverse Spectrum Pairing: Instead of matching downlink frequencies together, this approach pairs terrestrial downlink with satellite uplink frequencies.
This switch changes interference sources from base stations to user devices, recovering the 10 dB loss in satellite downlink and partially improving satellite uplink by 5 dB.
Beam Footprint Protection Zones: This geographic approach creates exclusion areas around satellite beam coverage where terrestrial base stations cannot use the same frequencies.
By preventing spectrum sharing within these protection zones, interference from nearby terrestrial transmitters is eliminated.
These combined techniques significantly improve satellite downlink performance and partially address uplink interference.
However, satellite uplink remains the most challenging link, still requiring additional interference mitigation strategies.
Recent Research demonstrates promising progress toward solving spectrum scarcity while enabling true convergence between cellular and satellite networks in 6G systems.


The development of 6G technology has ignited a worldwide competition that extends far beyond mere technical achievement—it represents a race for technological sovereignty, economic advantage, and geopolitical influence in the digital age. Nations recognize 6G as critical infrastructure for future prosperity and security.
The United States approaches 6G development through its characteristic blend of entrepreneurial innovation and strategic government investment. The Next G Alliance brings together telecommunications giants, technology leaders, semiconductor powerhouses, and network infrastructure providers. The American strategy emphasizes open architectures and interoperability, reflecting deep-seated values about competition and innovation while serving strategic purposes.
Government support comes through multiple channels. The National Science Foundation funds fundamental research into terahertz communications, quantum networking, and artificial intelligence. The Department of Defense pursues military applications, particularly secure battlefield communications and distributed sensor networks. The FCC has opened terahertz spectrum for experimental use, providing regulatory foundation for commercial development.
Europe's approach reflects the continent's emphasis on coordinated research, social responsibility, and environmental sustainability. The flagship Hexa-X initiative represents one of the most comprehensive 6G research programs globally, explicitly prioritizing societal benefit alongside technical performance.
Sustainability takes center stage in European 6G research. The continent that gave birth to the Paris Climate Agreement insists that
next-generation networks must dramatically reduce energy consumption while expanding capability. Privacy and security receive equal attention, reflecting Europe's leadership in digital rights through regulations like GDPR.
Japan's Precision Engineering: Beyond 5G to Society 5.0
Japan's pursuit of 6G technology, branded as "Beyond 5G," reflects the nation's characteristic attention to precision, reliability, and social integration. The Japanese approach recognizes that 6G will serve as the technological foundation for Society 5.0 Japan's vision of a supersmart society that balances economic advancement with social problem-solving.
NTT Docomo's research into terahertz communications has achieved remarkable milestones, including demonstrations of 100 Gbps wireless links at 300 GHz frequencies. The Japanese vision emphasizes ultra-reliability and precision timing qualities that reflect the nation's engineering culture and practical needs for disaster response, elderly care, and precision manufacturing.
South Korea's Technological Ambition South Korea's approach exhibits the same aggressive innovation and rapid deployment strategy that made the country a 5G leader. The government has announced plans for 6G trials by 2026 and potentially the world's first commercial 6G deployment as early as 2028.
Samsung and LG lead Korean industrial research, with both companies investing heavily in fundamental 6G technologies. Samsung's research has achieved significant breakthroughs in terahertz communication, recently demonstrating signal transmission over 300 GHz frequencies.
The Korean approach benefits from sophisticated consumers and dense urban environments that create perfect conditions for demonstrating 6G capabilities.

China's 6G development program reflects the country's characteristic emphasis on systematic planning, massive scale, and vertical integration. Chinese achievements include launching a 6G test satellite in 2020 and demonstrating 206.25 Gbps transmission at 0.3 THz frequencies.
Huawei remains central to Chinese 6G ambitions, emphasizing the convergence of communication, computing, and sensing. The Chinese strategy leverages the massive domestic market and government coordination capabilities to deploy 6G infrastructure at unprecedented scale once the technology matures.
The most critical aspect of the global 6G race lies in international standards development. The ITU and 3GPP serve as primary venues for 6G standardization, but these organizations increasingly reflect tensions between competing national visions. Questions about spectrum allocation, security protocols, AI integration, and network architecture become proxies for broader debates about technological sovereignty and digital GOVERNANCE
Perhaps the most critical aspect of the global 6G race lies in international standards development. The ITU and 3GPP serve as primary venues for 6G standardization, but these organizations increasingly reflect tensions between competing national visions. Questions about spectrum allocation, security protocols, AI integration, and network architecture become proxies for broader debates about technological sovereignty and digital governance


As 6G technology approaches commercial reality, the human imagination inevitably leaps toward the next frontier: 7G networks that exist today only in the realm of scientific speculation and visionary thinking. While 6G promises to revolutionize communication, 7G represents something far more profound the potential merger of biological and digital information processing.
Instantaneous Communication : 7G networks aim to achieve virtually zero latency, creating the illusion of infinite bandwidth and instantaneous communication.
This capability will enable applications that require real-time responsiveness at unprecedented scales, from molecular-level manufacturing control to neural interface technologies.
Data transmission rates in 7G networks are projected to exceed 1 Tbps, enabling the transfer of massive datasets in mere seconds.
This speed will support applications that are currently impossible, such as real-time transmission of complete sensory experiences or instant synchronization of vast distributed computing systems.
By the 2040s, when 7G networks might emerge, quantum communication will likely have evolved from experimental curiosity to practical foundation technology. 7G networks could represent the first large-scale deployment of quantum internet capabilities, enabling communication that operates on quantum mechanical principles rather than classical information theory.
Quantum entanglement networks might allow communication protocols with properties that classical systems cannot match. Quantum teleportation of complex information states could
become routine, enabling distributed quantum computing where quantum processors scattered across the globe function as components of unified quantum systems.
• Conceptual Phase: Research and discussions about 7G’s capabilities and standards are ongoing, but no formal technology exists.
• Research & Development: Projected to accelerate post-6G rollout, likely between 2030 and 2040.
• Prototype Testing: Could begin during the 2040s, with initial deployment possible in select regions by 2050.
• Widespread Adoption: Likely after 2050, depending on advances in technology, infrastructure, and regulatory frameworks.
7G technology envisions universal integration of all communication systems, creating a seamless global network that encompasses terrestrial, aerial, maritime, and space-based platforms. This integration will eliminate coverage gaps and provide consistent connectivity regardless of location or circumstances.
The network will extend beyond traditional device connectivity to include communication at the molecular and nano-scale, opening new possibilities in medicine, materials science, and environmental monitoring. This capability could enable real-time monitoring and control of biological processes or manufacturing at the atomic level.
7G networks will incorporate advanced artificial intelligence as a fundamental component, enabling self-organizing, self-healing, and self-optimizing network behavior.

The AI systems will not only manage network resources but will also predict user needs and proactively configure services.The integration of AI will enable predictive communication, where networks anticipate data requirements and pre-position information before it is requested. This capability will create the experience of instant access to any information or service.
Perhaps the most speculative aspect of 7G lies in its potential integration with human neural systems. By the 2040s, brain-computer interface technology may have advanced to enable direct thought transmission between humans, bypassing language entirely and sharing memories, emotions, or complex mental models instantly.
Neural network augmentation might allow human brains to directly interface with artificial intelligence systems distributed across 7G networks. Collective intelligence networks could emerge where groups of humans share not just information but cognitive processing itself.
7G networks are envisioned to achieve near-zero energy consumption for data transmission, potentially through energy harvesting technologies that capture power from the environment. This advancement will make global connectivity sustainable and environmentally neutral.
By the time 7G arrives, your thoughts might be automatically uploaded to the cloud before you've even finished thinking them though hopefully with better privacy settings than your current social media accounts.


Or How to Prepare for Digital Immortality While Still Remembering Where You Put Your Keys….!
The journey from 6G to 7G represents more than technological evolution; it embodies humanity's aspiration to create a truly connected world where distance becomes irrelevant, and information flows as freely as thought.
6G technology will lay the foundation for this transformation, providing the speed, reliability, and intelligence necessary to support unprecedented applications across every sector of human activity.
The integration of earth-to-space connectivity marks a fundamental shift in how we conceptualize communication networks, moving from terrestrial-centric systems to truly global, planetary-scale infrastructure.
This expansion will democratize access to information and opportunities, potentially reducing global inequalities and enabling sustainable development in previously unreachable areas.
As we advance toward 7G, we approach a future where the boundary between physical and digital experiences dissolves, where artificial intelligence seamlessly enhances human capabilities, and where quantum technologies provide absolute security and unlimited computational power.
This future will require continued international cooperation, substantial investment in research and infrastructure, and careful consideration of ethical and societal implications.

The technologies we develop today for 6G networks will serve as steppingstones to capabilities that currently exist only in our imagination. As we stand at this technological crossroads, we have the opportunity to shape a future where connectivity empowers human potential.
The next decade will be crucial in determining how these visions become reality. Success will require not only technical innovation but also wisdom in implementation, ensuring that the incredible capabilities of 6G and 7G technologies serve humanity's highest aspirations while addressing our most pressing challenges.
For those readers still alive and well in 2025, prepare yourselves for a world where your refrigerator will have better internet than you currently do,
Where your car will gossip with traffic lights about optimal routes while you're stuck in the same traffic jam, and where your smart home will know you need coffee before your brain does though it will still somehow fail to remind you where you left your car keys.
The future of connectivity promises to solve many problems we didn't know we had, while creating entirely new categories of issues we never imagined. You'll video call your grandchildren on Mars while struggling to remember if you turned off the smart stove that's connected to a satellite network but somehow still can't figure out the difference between "simmer" and "incinerate."
Intelligence7G networks can read your thoughts directly, you'll have finally mastered the art of forgetting what you walked into a room for, ensuring that even the most advanced artificial intelligence will be thoroughly confused by human experience.

interesting engineering popular mechanics
Inverse mckinsey
technology review azoai scientific american the conversation
neuroscience news medium live science eetimes
investorplace spectrum
scmp robb report science post serverobotics
future sciences futurism
spectra we forum gates notes azorobotics
Business insider wired
technology review arstechnica new atlas trust my science
robotics and automation phonandroid
silicon india freethin

