PureteQ Service Brochure - Japanese

Page 1

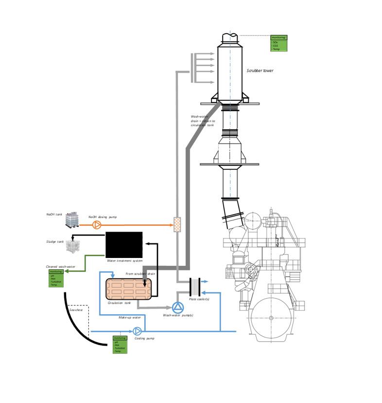
スクラバーシステム

PureteQ(ピュアテック)スクラバーシステムは、リーズナブルな価格でスクラバーシステ ム単体だけでなく、搭載後に必要なスペアパーツも含めて、ご提供致します。システムの 特徴としては、スクラバータワーには高品質のスーパーステンレスを採用、コンパクトな 設計でスクラバーシステムの設置面積は非常に小さくすることが可能です。また他社のスク ラバーシステムよりも多くの安全機能が搭載されています。自社開発のスクラバー制御シス テムは、完全なリモート操作が可能で、かつ安全にアクセスすることができます。これによ り、PureteQサポートエンジニアは場所・時間を問わずいつでも本船へアクセスして乗組員 をサポートし問題を解決することができます。

PURETEQ - グローバルな 課題に対するシンプルな ソリューション

PureteQ社は、オープンループ、ハイブリッドループ、クローズド ループというお客様の仕様に合わせてカスタマイズ可能なスクラバ ーシステムを設計しています。タワーの直径や長さを柔軟に調整す る事が可能です。PureteQは世界に拠点を置いており、弊社のエン ジニアはデンマークの本社、またはドイツ・日本の支社から派遣さ れます。PureteQ Japan株式会社は、アジア市場において高まって いるスクラバーの営業活動と搭載後の船のアフターサポートを担っ ています。

IMO 規制 2020 への適合

硫黄酸化物(SOx)の排出は、国際的なエコシステムと人体の健康、両方に有害 な影響があることが証明されています。船舶活動のSOx排出だけでも毎年100,000 人以上の死亡の要因と言われており、非常に重大な問題と捉えられています。 SINTEFによると、スクラバーは2020年1月1日に施行されたIMO排ガス環境規制に対してコ ンプライアンス準拠した最も環境に優しい手法であるとされています。またさらなる利点 として、粒子による大気汚染を減らすことで、人類の命を救っているといわれています。

設計から最終試験、承認まで

PureteQは、初期設計からシステムの海上公試、旗国からの承 認に至るまでお客様をフルサポートします。プロジェクトの成 功には、全ての関係者との綿密なコミュニケーションが不可欠 になります。PureteQでは、シェアポイントという最新のプロ ジェクト管理システムを開発。これによりPureteQがすべての ドキュメントの進捗、状態をモニタリングしてプロジェクト の進行を管理することができます。各案件毎に担当のプロジ ェクトマネージャーとそのチームが案件進捗の管理を行い、 工事完了までをサポート致します。また設計や工事など各ス テージでの進捗報告が顧客へ通知されるようになっておりま す。細部にわたり複数の担当者による再確認が行われ、何年 にも渡ってシステムが運用可能な状態を維持できるように努 めております。プロジェクトマネージャーは、コミッショニ ングと海上公試についても立ち合い、サポートを行います。

オープンループまたはハイブリッド/クロ

ーズドループの構成で運用可能なデザイン ハイブリッド/クローズドループ

オープンループ

現在受注済みおよび納品済みのシステムで は、オープンループシステムの採用が100 を超えていますが、ハイブリッドループシ ステムを採用されているケースもございま す。PureteQのオープンループシステムは Hybrid Readyとなっており、これは船主ま たはオペレータが後にハイブリッドシステ ムを必要とした場合に比較的低い投資でハ イブリッドシステムへアップグレードがで きるようになっていることを意味します。

このハイブリッド/クローズドループとオープンループの 違いは水処理設備といくつかの機器が追加されるところ にあります。これにより、スクラバーシステム内の洗浄 水を再循環させることができ、少量の処理水が海または タンクに排出されます(航行エリアの規制により異なり ます。)。PureteQは大学にもスクラバーシステムを納品 しており、そこでは民間企業と共に新しい水処理システ ムの開発研究を行っています。水処理設備は、それぞれ の船の操作パターンに準拠するように設計されており、 システムのタイプによってシステム価格が一番安くなる ように設計されています。PureteQ社は、試験により徹 底された最高品質のサービス提供を心掛けております。

迅速な旗国承認への体制 づくり

PureteQスタッフはシステムのアップグレードを実行したり、 オンライントラブルシューティングで乗組員をサポートする ことができます。そしてこれらすべてのサービスは低価格で提 供されています。オープンデータプロトコルにより、船主はコ ンプライアンスとパフォーマンスデータを他のシステムに簡 単に統合できるのでシステムの管理がしやすくなります。ま た、報告も簡単になりますので人件費の削減につながります。

アフターセールスサポート

PureteQ社のスクラバーシステムは、マーケットにおいて最もエネルギー 率が高いスクラバーシステムとされています。オープンループ、ハイブ リッド(クローズドループとして利用可能で、ブリードオフの有/無を選 択)にて利用することができます。それに加え、信頼性・安全性・操作 性が業界で最も高いスクラバーシステムになっております。革新的マイ ンドセットがシステムの継続的な改善につながっており、その取付方法 や操作機能において、他社に比べ大きな優位性を保っています。

高いエネルギー効率

PureteQ社のスクラバーシステムは、特許取得済みの流体力学を活用した 特徴ある海水噴射システムと背圧が非常に少ないオープンタワー構造を 採用しています。完全なリモートアクセスを持つ最新の制御機能とエネ ルギー最適化プログラムが搭載されています。世界的に有名なサプライ ヤーから最も信頼性の高い製品を採用し、競争力のある価格にてご提供 しております。これらすべてが低いオペレーションコスト、投資回収期 間の短さ、船齢の生涯に渡る上質なパフォーマンスを実現しています。

アフターセールスサポート

運用コストを削減 30 - 40 %

PureteQは、アフターサポート専属のサービス組織を持っています。弊社の船舶技術者は24時間 365日アフターサポートの対応を行っております。弊社の船舶技術者はヨーロッパまたはアジア から派遣されます。

弊社では、船主の特有なニーズを満たすために用意された安価なサービス契約を提供していま す。

サービス契約には以下(各種契約内容により異なります)が含まれます。

• PureteQの船舶技術者による1回(もしくはそれ以上)の訪問。乗組員や造船所のメ ンテナンスアクティビティやセンサーの校正作業をアシスト;

• 乗組員の製品操作に関するトレーニング;

• 乗組員によるメンテナンスおよび操作概要を説明するマニュアルおよび動画のご 提供;

• 世界中のスクラバーシステムの予備品を適正価格にてご提供

• スクラバーシステムパフォーマンスのオンラインモニタリングおよび乗組員への 操作ガイダンス;

• 予備品交換についてのオンラインガイダンス。

多くの船主様が、コストを最小限に抑えるための上記サービスパッケージを購入 されております。

必要な予備品は木箱梱包にて、コミッショニング時に本船へ納品されます。本サ ービスは、スクラバーシステムの契約に含まれています。

お問い合わせ

PURETEQ A/S HQ デンマーク本社

アンダース・スキブダル (ANDERS SKIBDAL)

営業&技術 +45 40 17 14 00 anders@pureteq.com

セーレン・ホルム・ハンセン (SØREN HOLM HANSEN)

販売とサービス

+45 40 14 68 60 shh@pureteq.com

ブライアン・エネヴォルセン (BRIAN ENEVOLDSEN)

営業 +45 40 14 44 81 bre@pureteq.com

一般的な販売に関するお問い合わせ sales@pureteq.com

一般的なお問い合わせ info@pureteq.com

PURETEQ JAPAN K.K.

ジャパン

赤羽光彦 (MITSUHIKO AKAHANE)

営業 +81-80-1381-5632 akahane@pureteq.com

PURETEQ GERMANY GMBH

ドイツ

アンダース・スキブダル(ANDERS SKIBDAL)

営業&技術 +45 40 17 14 00 anders@pureteq.com

WWW.PURETEQ.COM

Turn static files into dynamic content formats.

Create a flipbook
Issuu converts static files into: digital portfolios, online yearbooks, online catalogs, digital photo albums and more. Sign up and create your flipbook.
PureteQ Service Brochure - Japanese by PureteQ - Issuu