6110M, 6120M, John Deere Diagnostic Manual

Page 1


6110M, 6120M, 6125M, 6130M, 6135M, 6140M, 6145M, 6155M, 6175M & 6195M

Tractors

DOWNLOAD DIAGNOSIS TECHNICAL MANUAL

6110M, 6120M, 6125M, 6130M, 6135M, 6140M, 6145M, 6155M, 6175M, 6195M

TM408419 01DEC15 (ENGLISH)

Table of contents

FOREWORD

Section 210 - GENERAL

Group 05 - Safety Measures

Group 10 - General References

Section 211 - DIAGNOSTIC TROUBLE CODES

Group AIC - AIC Control Software

Group BLC - BLC Control Software

Group CCU - CCU Control Software

Group CRU - CRU Control Software

Group DOI - Control software DOI

Group ECU_Level_ - ECU Control Software (Final Tier 4)

Group EIC - EIC Control Software

Group FCC - FCC Control Software

Group HCC - HCC Control Software

Group ICA - ICA Control Software

Group JDL - JDL Control Software

Group OIC - OIC Control Software

Group PDU - PDU Control Software

Group PTF - PTF Control Software

Group PTQ - PTQ Control Software

Group PTR - PTR Control Software

Group RPT - RPT Control Software

Group SCO - SCO Control Software

Group SFA - SFA Control Software

Group SMB - SMB Control Software

Group TEC - TEC Control Software

Group TEI - TEI Control Software

Group TIH - TIH Control Software

Group TIQ - TIQ Control Software

Group VTV - VTV Control Software

Group XMC - XMC Control Software

Group XSC - XSC Control Software

Section 212 - OBSERVABLE SYMPTOMS AND SYSTEM DIAGNOSTICS

Group 20 - Engine

Group 30 - Fuel, Air Intake, and Cooling Systems

Group 40 - Electrical System

Group 45 - Electronic Control Units

Group 50A - Drive Train (without Transmission)

Group 50C - PowrReverser™ Transmission

Group 50D - PowrQuad™ Transmission

Group 60A - Steering

Group 60B - Brakes

Group 70 - Hydraulic System

Group 80B - Suspension Systems

Group 90 - Operator′s Cab

Section 220 - ENGINE

Group 20 - Exhaust Aftertreatment System, Theory of Operation

Group 50 - Tests and Adjustments

Section 230 - FUEL, AIR INTAKE AND COOLING SYSTEMS

Group 05 - General Information

Group 20A - Fuel System, Theory of Operation

Group 20B - Air Intake System, Theory of Operation

Group 20C - Cooling System, Theory of Operation

Group 20E - Cold-Weather Starting System, Theory of Operation

Group 50 - Fuel, Air Intake, and Cooling Systems - Tests and Adjustments

Section 239 - FUEL, AIR INTAKE, AND COOLING SYSTEMS - COMPONENT INFORMATION

Group 40A - Fuel System, Component Information

Group 40C - Cooling System, Component Information

Group 40D - Charge Air Circuit, Component Information

Group 40E - Cold Start System, Component Information

Section 240 - ELECTRICAL SYSTEM

Group 05 - Electrical System - General Information

Group 20 - Electrical System - Theory of Operation

Group 30A - 30A - Electrical System - Schematics

Group 50AA - 50AA - Starter Motor and Charging Circuit

Group 50AC - 50AC - External Cold Start Aid

Group 50BA - 50BA - Lights

Group 50BB - 50BB - Worklights

Group 50BC - 50BC - Dome Light and Access Step Light

Group 50BD - 50BD - Turn-Signal Lights

Group 50CA - 50CA - Operator′s Seat

Group 50CB - 50CB - Acoustic Alarms

Group 50CC - 50CC - Windshield and Rear Window Wipers

Group 50CD - 50CD - Heater/Ventilation/Air-Conditioning System

Group 50CE - 50CE - Sockets

Group 50CF - 50CF - Radio

Group 50CH - 50CH - Accessories

Group 50EA - 50EA - TEC Control Software and Implement CAN Bus

Group 50EB - 50EB - AutoTrac™

Group 50EC - 50EC - Radar

Group 50ED - 50ED - JDLink™ Service ADVISOR™ Remote

Group 50FA - 50FA - Electronic Engine Control

Group 50FB - 50FB - Immobilizer

Group 50FC - 50FC - Fuel System

Group 50GA - 50GA - PowrQuad™ Transmission

Group 50GD - 50GD - CommandQuad™ Transmission

Group 50GE - 50GE - PowrReverser™ Transmission

Group 50GH - 50GH - Differential Lock

Group 50GI - 50GI - Front-Wheel Drive

Group 50GJ - 50GJ - Rear PTO

Group 50GK - 50GK - Front PTO

Group 50GG - 50GL - Brakes

Group 50HA - 50HA - Rear Hitch

Group 50HB - 50HB - E-SCV Selective Control Valves

Group 50HD - 50HD - Suspended Front-Wheel Drive Axle

Group 50HH - 50HH - Front Loader

Group 50IA - 50IA - Display

Group 50ID - 50ID - LIN Bus Modules

Group 50JA - 50JA - Bus Systems

Group 50X - 50X - Ground Connections

Group 50ZZ - 50ZZ - Electronic Control Units

Section 245 - ELECTRONIC CONTROL UNITS

Group 05 - Electronic Control Units - General Information

Group 10B - Electronic Control Units - Interactive Tests and Calibrations

Group 10C - Electronic Control Units - Information on Programming

Group 20 - Electronic Control Units - Theory of Operation

Group Immobilize - Immobilizer Control Unit

Group AIC - AIC Control Software

Group BLC - BLC Control Software

Group CCU - CCU Control Software

Group DOI - DOI Control Software

Group ECU_Level_ - ECU Control Software (Final Tier 4)

Group EIC - EIC Control Software

Group FCC - FCC Control Software

Group GM1 - GM1 Control Software

Group GM2 - GM2 Control Software

Group HCC - HCC Control Software

Group ICA - ICA Control Software

Group JDL - JDL Control Software

Group OIC - OIC Control Software

Group PDU - PDU Control Software

Group PTF - PTF Control Software

Group PTQ - PTQ Control Software

Group PTR - PTR Control Software

Group RPT - RPT Control Software

Group SCO - SCO Control Software

Group SFA - SFA Control Software

Group SMB - SMB Control Software

Group TEC - TEC Control Software

Group TEI - TEI Control Software

Group TIH - TIH Control Software

Group TIQ - TIQ Control Software

Group VTV - VTV Control Software

Group XMC - XMC Control Software

Group XSC - XSC Control Software

Section 249 - ELECTRICAL CONNECTORS, WIRING HARNESSES, AND COMPONENTS

Group 05 - Electrical Connectors, Wiring Harnesses, and Components - General Information

Group 40 - Summary of Electrical Components and Harnesses

Group 40A - Electrical Components - Assemblies

Group 40B - Electrical Components - Sensors

Group 40E - Electrical Components - Various Devices and Equipment

Group 40F - Electrical Components - Fuses, Relays, and Diodes

Group 40G - Electrical Components - Power Supply and Alternator

Group 40H - Electrical Components - Control and Signal Devices

Group 40M - Electrical Components - Electrical Motors

Group 40R - Electrical Components - Resistors

Group 40S - Electrical Components - Switches

Group 40W - Wiring Harnesses

Group 40X - Connector

Group 40XGND - Ground Points

Group 40Y - Electrical Components - Solenoid Valves and Solenoids

Group 40Z - Electrical Components - Other

Section 250A - DRIVE TRAIN (WITHOUT TRANSMISSION)

Group 10 - Drive Train (without Transmission) - Operational Checks

Group 20 - Drive Train (without Transmission) - Theory of Operation

Group 50 - Drive Train (without Transmission) - Tests and Adjustments

Section 250C - POWRQUAD™ TRANSMISSION

Group 05 - PowrQuad™ Transmission - General Information

Group 10 - PowrQuad™ Transmission - Operational Checks

Group 20 - PowrQuad™ Transmission - Theory of Operation

Group 30 - PowrQuad™ Transmission - Schematics

Group 50 - PowrQuad™ Transmission - Tests and Adjustments

Section 259 - DRIVE TRAIN - COMPONENT INFORMATION

Group 40A - Drive Train (without Transmission) - Component Information

Group 40C - PowrQuad™ Transmission - Component Information

Section 260A - STEERING

Group 05 - Steering - General Information

Group 10 - Steering - Operational Checks

Group 20 - Steering - Theory of Operation

Group 30 - Steering - Schematics

Group 50 - Steering - Tests and Adjustments

Section 260B - BRAKES

Group 05 - Brakes - General Information

Group 10 - Brakes - Operational Checks

Group 20 - Brakes - Theory of Operation

Group 30 - Brakes - Schematics

Group 50 - Brakes - Tests and Adjustments

Section 269 - STEERING AND BRAKES - COMPONENT INFORMATION

Group 40A - Steering - Component Information

Group 40B - Brakes - Component Information

Section 270 - HYDRAULIC SYSTEM

Group 05 - Hydraulic System - General Information

Group 10 - Hydraulic System - Operational Checks

Group 20 - Hydraulic System - Theory of Operation

Group 20A - Oil Filter, Additional Oil Reservoir, Charge Pump and Hydraulic Pump - Theory of Operation

Group 20B - Rear Hitch - Theory of Operation

Group 20C - Front Hitch - Theory of Operation

Group 20D - Selective Control Valves (SCVs) - Theory of Operation

Group 20E - Independent Control Valves (ICVs) - Theory of Operation

Group 30 - Hydraulic System - Schematics

Group 50 - Hydraulic System Tests and Adjustments

Section 279 - HYDRAULIC SYSTEM - COMPONENT INFORMATION

Group 40 - Hydraulic System - Component Information

Section 280A - MACHINE-SPECIFIC SYSTEMS

Group 10 - Machine-Specific Systems - Operational Checks

Group 50 - Machine-Specific Systems - Tests and Adjustments

Section 280B - SUSPENSION SYSTEMS

Group 10 - Suspension Systems - Operational Checks

Group 20A - Suspended Front-Wheel Drive Axle - Theory of Operation

Group 20B - Mechanical Cab Suspension - Theory of Operation

Group 30A - Suspended Front-Wheel Drive Axle - Schematics

Group 50A - Suspended Front-Wheel Drive Axle - Tests and Adjustments

Group 50B - Mechanical Cab Suspension - Tests and Adjustments

Section 289 - SUSPENSION SYSTEMS - COMPONENT INFORMATION

Group 40A - Suspended Front-Wheel Drive Axle - Component Information

Group 40B - Mechanical Cab Suspension - Component Information

Section 290 - OPERATOR′S CAB

Group 10 - Operator′s Cab - Operational Checks

Group 20 - Operator′s Cab - Theory of Operation

Group 50 - Operator′s Cab - Tests and Adjustments

Section 299 - OPERATOR′S CAB - COMPONENT INFORMATION

Group 40 - Air Conditioning System - Component Information

Section 300 - SPECIAL TOOLS

Group 05 - General Information

DOWNLOAD DIAGNOSIS TECHNICAL MANUAL

DOWNLOAD DIAGNOSIS TECHNICAL MANUAL

Foreword

The diagnostic technical manual is written for an experienced technician. Essential tools required to perform certain type of work are identified in Section 300, and are recommended for use.

Live with safety: Read the safety messages in the introduction of this manual and the cautions presented throughout the text.

CAUTION:

This is the safety-alert symbol. When the symbol is shown on the equipment or in a manual, be alert to the potential for personal injury.

Diagnostic technical manuals are comprised of general information, checks, theory of operation, schematic and diagnostic procedures. Sections in a diagnostic technical manual help quickly identify the likely cause of routine failures. Component sections include images of the component or connector and location on the equipment.

The diagnostic technical manual references component manuals and repair technical manuals. Repair technical manuals are organized for various components requiring service instruction.

Both diagnostic and repair technical manuals are concise guides for specific equipment. They are on-the-job instructions containing vital information to diagnose, analyze, test, and repair the equipment.

DOWNLOAD

DIAGNOSIS TECHNICAL MANUAL

DOWNLOAD DIAGNOSIS TECHNICAL MANUAL

Group 05 - Safety Measures

General Information - Safety - Summary of References

General Information - Safety - Summary of References

Recognize Safety Information

Understand Signal Words

Follow Safety Instructions

Prevent Machine Runaway

Operating the Tractor Safely

Operating the Loader Tractor Safely

Passenger Seat

Use Safety Lights And Devices

Towing Trailers/Implements Safely (Mass)

Use Caution on Slopes and Uneven Terrain

Freeing a Mired Machine

Avoid Backover Accidents

Handle Fuel Safely Avoid Fires

Handling Batteries Safely

Prepare for Emergencies

Avoid High-Pressure Fluids

Service Cooling System Safely

Remove Paint Before Welding or Heating

Avoid Heating Near Pressurized Fluid Lines

Work In Ventilated Area

Avoid Contact with Agricultural Chemicals

Handle Agricultural Chemicals Safely

Stay Clear of Rotating Drivelines

Wear Protective Clothing

Protect Against Noise

Practice Safe Maintenance

Stay Away from the Hot Exhaust System

Exhaust Filter Cleaning

Clean Exhaust Filter Safely

Read Operator Manuals for ISOBUS Devices

Use Seat Belt Properly

Park Machine Safely

Use Proper Lifting Equipment

Construct Dealer-Made Tools Safely

Support Machine Properly

Work in Clean Area

Illuminate Work Area Safely

Service Machines Safely

Service Accumulator Systems Safely

Servicing Tires Safely

Use Proper Tools

Service Front-Wheel Drive Tractor Safely

Avoid Eye Contact with Radar

Keep ROPS Installed Properly

Replace Safety Signs

Replace Safety Decals

Dispose of Waste Properly

Live With Safety

Safety Measures on Electronic Control Units

Servicing Electronic Control Units

Welding Near Electronic Control Units

Keep Electronic Control Unit Connectors Clean.

Safety Instructions for Replacing a Halogen Bulb

Safety Instructions for Replacing Xenon (HID) Bulbs and Ballast Units

Recognize Safety Information

Safety-alert symbol

This is a safety-alert symbol. When you see this symbol on your machine or in this manual, be alert to the potential for personal injury.

Follow recommended precautions and safe operating practices.

Understand Signal Words

Signal Words

A signal word DANGER, WARNING, or CAUTION is used with the safety-alert symbol. DANGER identifies the most serious hazards.

DANGER or WARNING safety signs are located near specific hazards. General precautions are listed on CAUTION safety signs. CAUTION also calls attention to safety messages in this manual.

Follow Safety Instructions

Safety Messages

Carefully read all safety messages in this manual and on your machine safety signs. Keep safety signs in good condition. Replace missing or damaged safety signs. Be sure new equipment components and repair parts include the current safety signs. Replacement safety signs are available from your John Deere dealer.

There can be additional safety information contained on parts and components sourced from suppliers that is not reproduced in this operator′s manual.

Learn how to operate the machine and how to use controls properly. Do not let anyone operate without instruction.

Keep your machine in proper working condition. Unauthorized modifications to the machine may impair the function and/or safety and affect machine life.

If you do not understand any part of this manual and need assistance, contact your John Deere dealer.

Prevent Machine Runaway

Machinery Runaway

Avoid possible injury or death from machinery runaway.

Do not start engine by shorting across starter terminals. Machine will start in gear if normal circuitry is bypassed.

NEVER start engine while standing on ground. Start engine only from operator’s seat, with transmission in neutral or park.

Operating the Tractor Safely

You can reduce the risk of accidents by following these simple precautions:

Use your tractor only for jobs it was designed to perform, for example, pushing, pulling, towing, actuating, and carrying a variety of interchangeable equipment designed to conduct agricultural work. This tractor is not intended to be used as a recreational vehicle.

Read this operator’s manual before operating the tractor and follow operating and safety instructions in the manual and on the tractor.

Follow operation and ballasting instructions found in the operator’s manual for your implements/attachments, such as front loaders

Make sure that everyone is clear of machine, attached equipment, and work area before starting engine or operation. Keep hands, feet, and clothing away from power-driven parts

Driving Concerns

Never get on or off a moving tractor.

Keep all children and nonessential personnel off tractors and all equipment.

Never ride on a tractor unless seated on a John Deere approved seat with seat belt.

Keep all shields/guards in place.

Use appropriate visual and audible signals when operating on public roads.

Move to side of road before stopping.

Reduce speed when turning, applying individual brakes, or operating around hazards on rough ground or steep slopes.

Couple brake pedals together for road travel.

Pump brakes when stopping on slippery surfaces.

Safety Fall Off Tractor
Safety PTO

Towing Loads

Be careful when towing and stopping heavy loads. Stopping distance increases with speed and weight of towed loads, and on slopes. Towed loads with or without brakes that are too heavy for the tractor or are towed too fast can cause loss of control.

Consider the total weight of the equipment and its load.

Hitch towed loads only to approved couplings to avoid rearward upset.

Parking and Leaving the Tractor

Before dismounting, shut off SCVs, disengage PTO, stop engine, lower implements/attachments to ground and securely engage park mechanism, including the park pawl and park brake. In addition, if tractor is left unattended, remove key. Leaving transmission in gear with engine off will NOT prevent the tractor from moving.

Never go near an operating PTO or an operating implement.

Wait for all movement to stop before servicing machinery.

Common Accidents

Unsafe operation or misuse of the tractor can result in accidents. Be alert to hazards of tractor operation.

The most common accidents involving tractors:

Tractor rollover

Collisions with motor vehicles

Improper starting procedures

Entanglement in PTO shafts

Falling from tractor

Crushing and pinching during hitching

Operating the Loader Tractor Safely

Loader Tractor

When operating a machine with a loader application, reduce speed as required to ensure good tractor and loader stability.

To avoid tractor rollover and damage to front tires and tractor, do not carry load with your loader at a speed over 10 km/h (6 mph).

To avoid tractor damage do not use a front loader or a sprayer tank if the tractor is equipped with a 3 Meter Front Axle.

Never allow anyone to walk or work under a raised loader.

Do not use loader as a work platform.

Do not lift or carry anyone on loader, in bucket, or on implement or attachment.

Lower loader to ground before leaving operators station.

The Rollover Protective Structure (ROPS) or cab roof, if equipped, may not provide sufficient protection from load falling onto the operators station. To prevent loads from falling onto the operators station, always use appropriate implements for specific applications (that is, manure forks, round bale forks, round bale grippers, and clampers).

Ballast tractor in accordance to Ballast Recommendations in PREPARE TRACTOR section.

Passenger Seat

Use Seat Belt

The passenger seat is intended only for transport of a passenger in on-road operations (i.e. transport from farm to field).

If it is necessary to transport a passenger, the passenger seat is the only means of transport of a passenger condoned by John Deere.

Use Safety Lights and Devices

Prevent collisions between other road users, slow moving tractors with attachments or towed equipment, and self-propelled machines on public roads. Frequently check for traffic from the rear, especially in turns, and use turn signal lights.

Use headlights, flashing warning lights, and turn signals day and night. Follow local regulations for equipment lighting and marking. Keep lighting and marking visible, clean, and in good working order. Replace or repair lighting and marking that has been damaged or lost. An implement safety lighting kit is available from your John Deere dealer.

Towing Trailers/Implements Safely (Mass)

Towing trailers/implements safely (mass)

Stopping distance increases with speed and mass of trailer/implement, and when transporting on slopes. Towed mass with or without brakes that is too heavy for the tractor or is towed too fast can cause loss of control. Consider the total weight of the equipment and its load.

Tow Towed Mass Safely

Trailer/implement brake system

- unbraked

- independent ..........

- overrun brake

- hydraulic brake

- single-line air brake

- dual-line air brake

Top speed

25 km/h (15.5 mph)

25 km/h (15.5 mph)

25 km/h (15.5 mph)

25 km/h (15.5 mph)

25 km/h (15.5 mph)

Maximum design speed

There may be legal limits in force that restrict travel speeds to figures lower than those quoted here.

Use additional caution when towing loads under adverse surface conditions, when turning, and on inclines.

Use Caution On Slopes and Uneven Terrain

Avoid holes, ditches, and obstructions which cause the tractor to tip, especially on slopes. Avoid sharp uphill turns. Driving forward out of a ditch, mired condition, or up a steep slope could cause tractor to tip over rearward. Back out of these situations if possible.

Danger of overturn increases greatly with narrow tread setting, at high speed.

Not all conditions that can cause a tractor to overturn are listed. Be alert for any situation in which stability may be compromised.

Slopes are a major factor related to loss-of-control and tip-over accidents, which can result in severe injury or death. Operation on all slopes requires extra caution

Never drive near the edge of a gully, drop-off, ditch, steep embankment, or a body of water. The machine could suddenly roll over if a wheel goes over the edge or the ground caves in

Choose a low ground speed so you will not have to stop or shift while on a slope.

Avoid starting, stopping or turning on a slope. If the tires lose traction, disengage the PTO and proceed slowly, straight down the slope.

Keep all movement on slopes slow and gradual. Do not make sudden changes in speed or direction, which could cause the machine to roll over.

Freeing a Mired Machine

Tractor Tipping

Attempting to free a mired machine can involve safety hazards such as the mired tractor tipping rearward, the towing tractor overturning, and the tow chain or tow bar (a cable is not recommended) failing and recoiling from its stretched condition.

Back your tractor out if it gets mired down in mud. Unhitch any towed implements. Dig mud from behind the rear wheels. Place boards behind the wheels to provide a solid base and try to back out slowly. If necessary, dig mud from the front of all wheels and drive slowly ahead.

If necessary to tow with another unit, use a tow bar or a long chain (a cable is not recommended). Inspect the chain for flaws. Make sure all parts of towing devices are of adequate size and strong enough to handle the load.

Always hitch to the drawbar of the towing unit. Do not hitch to the front pushbar attachment point. Before moving, clear the area of people. Apply power smoothly to take up the slack: a sudden pull could snap any towing device causing it to whip or recoil dangerously.

Avoid Backover Accidents

Avoid Backover Accidents

Before moving machine, be sure that all persons are clear of machine path. Turn around and look directly for best visibility. Use a signal person when backing if view is obstructed or when in close quarters.

Do not rely on a camera to determine if personnel or obstacles are behind the machine. The system can be limited by many factors including maintenance practices, environmental conditions, and operating range.

Handle Fluids Safely—Avoid

Fires

Avoid Fires

When you work around fuel, do not smoke or work near heaters or other fire hazards.

Store flammable fluids away from fire hazards. Do not incinerate or puncture pressurized containers.

Make sure machine is clean of trash, grease, and debris.

Do not store oily rags; they can ignite and burn spontaneously.

Handling Batteries Safely

Caution

Caution

Battery gas can explode. Keep sparks and flames away from batteries. Use a flashlight to check battery electrolyte level.

Never check battery charge by placing a metal object across the posts. Use a voltmeter or hydrometer.

Always remove grounded (-) battery clamp first and replace grounded clamp last.

Sulfuric acid in battery electrolyte is poisonous and strong enough to burn skin, eat holes in clothing, and cause blindness if splashed into eyes.

Avoid hazards by:

Filling batteries in a well-ventilated area

Wearing eye protection and rubber gloves

Avoiding use of air pressure to clean batteries

Avoiding breathing fumes when electrolyte is added

Avoiding spilling or dripping electrolyte

Using correct battery booster or charger procedure.

If acid is spilled on skin or in eyes:

1. Flush skin with water.

2. Apply baking soda or lime to help neutralize the acid.

3. Flush eyes with water for 15 30 minutes. Get medical attention immediately.

If acid is swallowed:

1. Do not induce vomiting.

2. Drink large amounts of water or milk, but do not exceed 2 L (2 qt.).

3. Get medical attention immediately.

WARNING: Battery posts, terminals, and related accessories contain lead and lead compounds, chemicals known to the State of California to cause cancer and reproductive harm. Wash hands after handling.

Prepare for Emergencies

First Aid Kit

Be prepared if a fire starts.

Keep a first aid kit and fire extinguisher handy.

Keep emergency numbers for doctors, ambulance service, hospital, and fire department near your telephone.

Avoid High-Pressure Fluids

Inspect hydraulic hoses periodically – at least once per year – for leakage, kinking, cuts, cracks, abrasion, blisters, corrosion, exposed wire braid or any other signs of wear or damage.

Replace worn or damaged hose assemblies immediately with John Deere approved replacement parts.

Escaping fluid under pressure can penetrate the skin causing serious injury.

Avoid the hazard by relieving pressure before disconnecting hydraulic or other lines. Tighten all connections before applying pressure.

Search for leaks with a piece of cardboard. Protect hands and body from high-pressure fluids.

If an accident occurs, see a doctor immediately. Any fluid injected into the skin must be surgically removed within a few hours or gangrene may result. Doctors unfamiliar with this type of injury should reference a knowledgeable medical source. Such information is available in English from Deere & Company Medical Department in Moline, Illinois, U.S.A., by calling 1-800-822-8262 or +1 309-748-5636.

Service Cooling System Safely

Cooling System

Explosive release of fluids from pressurized cooling system can cause serious burns.

Shut off engine. Only remove filler cap when cool enough to touch with bare hands. Slowly loosen cap to first stop to relieve pressure before removing completely.

High Pressure

Remove Paint Before Welding or Heating

Toxic Fumes

Avoid potentially toxic fumes and dust.

Hazardous fumes can be generated when paint is heated by welding, soldering, or using a torch.

Remove paint before heating:

Remove paint a minimum of 100 mm (4 in.) from area to be affected by heating. If paint cannot be removed, wear an approved respirator before heating or welding.

If you sand or grind paint, avoid breathing the dust. Wear an approved respirator.

If you use solvent or paint stripper, remove stripper with soap and water before welding. Remove solvent or paint stripper containers and other flammable material from area. Allow fumes to disperse at least 15 minutes before welding or heating.

Do not use a chlorinated solvent in areas where welding will take place.

Do all work in an area that is well ventilated to carry toxic fumes and dust away.

Dispose of paint and solvent properly.

Avoid Heating Near Pressurized Fluid Lines

Flammable Spray

Flammable spray can be generated by heating near pressurized fluid lines, resulting in severe burns to yourself and bystanders. Do not heat by welding, soldering, or using a torch near pressurized fluid lines or other flammable materials. Pressurized lines can accidentally burst when heat goes beyond the immediate flame area.

Work In Ventilated Area

Engine exhaust fumes

Engine exhaust fumes can cause sickness or death. If it is necessary to run an engine in an enclosed area, remove the exhaust fumes from the area with an exhaust pipe extension. If you do not have an exhaust pipe extension, open the doors and get outside air into the area.

Avoid Contact with Agricultural Chemicals

Harmful Pesticides

Pesticide Use

This enclosed cab does not protect against inhaling vapor, aerosol or dust. If pesticide use instructions require respiratory protection, wear an appropriate respirator inside the cab.

Before leaving the cab, wear personal protective equipment as required by the pesticide use instructions. When re-entering the cab, remove protective equipment and store either outside the cab in a closed box or some other type of sealable container or inside the cab in a pesticide resistant container, such as a plastic bag.

Clean your shoes or boots to remove soil or other contaminated particles prior to entering the cab.

Handle Agricultural Chemicals Safely

Safety

Safety

Chemicals used in agricultural applications such as fungicides, herbicides, insecticides, pesticides, rodenticides, and fertilizers can be harmful to your health or the environment if not used carefully.

Always follow all label directions for effective, safe, and legal use of agricultural chemicals.

Reduce risk of exposure and injury:

Wear appropriate personal protective equipment as recommended by the manufacturer. In the absence of manufacturer′s instructions, follow these general guidelines:

Chemicals labeled ′Danger′ : Most toxic. Generally require use of goggles, respirator, gloves, and skin protection.

Chemicals labeled ′Warning′ : Less toxic. Generally require use of goggles, gloves, and skin protections.

Chemicals labeled ′Caution′ : Least toxic. Generally require use of gloves and skin protection.

Avoid inhaling vapor, aerosol or dust.

Always have soap, water, and towel available when working with chemicals. If chemical contacts skin, hands, or face, wash immediately with soap and water. If chemical gets into eyes, flush immediately with water.

Wash hands and face after using chemicals and before eating, drinking, smoking, or urination.

Do not smoke or eat while applying chemicals.

After handling chemicals, always bathe or shower and change clothes. Wash clothing before wearing again.

Seek medical attention immediately if illness occurs during or shortly after use of chemicals.

Keep chemicals in original containers. Do not transfer chemicals to unmarked containers or to containers used for food or drink.

Store chemicals in a secure, locked area away from human or livestock food. Keep children away.

Always dispose of containers properly. Triple rinse empty containers and puncture or crush containers and dispose of properly.

Stay Clear of Rotating Drivelines

Rotating Drivelines

Drivelines

Entanglement in rotating driveline can cause serious injury or death.

Keep tractor master shield and driveline shields in place at all times. Make sure rotating shields turn freely.

Wear close fitting clothing. Stop the engine and be sure that PTO driveline is stopped before making adjustments, connections, or cleaning out PTO driven equipment.

Do not install any adapter device between the tractor and the primary implement PTO drive shaft that will allow a 1000 rpm tractor shaft to power a 540 rpm implement at speeds higher than 540 rpm.

Do not install any adapter device that results in a portion of the rotating implement shaft, tractor shaft, or the adapter to be unguarded. The tractor master shield shall overlap the end of the splined shaft and the added adaptor device as outlined in the table.

Stay Clear of Rotating Drivelines

Wear Protective Clothing

Protective Clothing

Wear close fitting clothing and safety equipment appropriate to the job.

Prolonged exposure to loud noise can cause impairment or loss of hearing.

Wear a suitable hearing protective device such as earmuffs or earplugs to protect against objectionable or uncomfortable loud noises.

Operating equipment safely requires the full attention of the operator. Do not wear radio or music headphones while operating machine.

Protect Against Noise

Noise Exposure

Prolonged exposure to loud noise can cause impairment or loss of hearing.

Wear a suitable hearing protective device such as earmuffs or earplugs to protect against objectionable or uncomfortable loud noises.

Keep Area Clean

Understand service procedure before doing work. Keep area clean and dry.

Never lubricate, service, or adjust machine while it is moving. Keep hands, feet , and clothing from power-driven parts. Disengage all power and operate controls to relieve pressure. Lower equipment to the ground. Stop the engine. Remove the key. Allow machine to cool.

Securely support any machine elements that must be raised for service work.

Keep all parts in good condition and properly installed. Fix damage immediately. Replace worn or broken parts. Remove any buildup of grease, oil, or debris.

On self-propelled equipment, disconnect battery ground cable (-) before making adjustments on electrical systems or welding on machine.

On towed implements, disconnect wiring harnesses from tractor before servicing electrical system components or welding on machine.

Avoid Hot Exhaust

Safety—Hot Parts

Servicing machine or attachments with engine running can result in serious personal injury. Avoid exposure and skin contact with hot exhaust gases and components.

Exhaust parts and streams become very hot during operation. Exhaust gases and components reach temperatures hot enough to burn people, ignite, or melt common materials.

Exhaust Filter Cleaning

Safety Hot Parts

Servicing machine or attachments during exhaust filter cleaning can result in serious personal injury. Avoid exposure and skin contact with hot exhaust gases and components.

During auto or manual/stationary exhaust filter cleaning operations, the engine will run at elevated idle and hot temperatures for an extended period of time. Exhaust gases and exhaust filter components reach temperatures hot enough to burn people, or ignite, or melt common materials.

Fire Safety
Hand Over Flame
Moving Parts

During exhaust filter cleaning operations, the engine may run at elevated idle and hot temperatures for an extended period of time. Exhaust gases and exhaust filter components reach temperatures hot enough to burn people, or ignite or melt common materials.

Keep machine away from people, animals, or structures which may be susceptible to harm or damage from hot exhaust gases or components. Avoid potential fire or explosion hazards from flammable materials and vapors near the exhaust. Keep exhaust outlet away from people and anything that can melt, burn, or explode.

Closely monitor machine and surrounding area for smoldering debris during and after exhaust filter cleaning.

Adding fuel while an engine is running can create a fire or explosion hazard. Always stop engine before refueling machine and clean up any spilled fuel.

Always make sure that engine is stopped while hauling machine on a truck or trailer.

Contact with exhaust components while still hot can result in serious personal injury.

Avoid contact with these components until cooled to safe temperatures.

If service procedure requires engine to be running:

Only engage power-driven parts required by service procedure

Ensure that other people are clear of operator station and machine

Keep hands, feet, and clothing away from power-driven parts.

Always disable movement (neutral), set the parking brake or mechanism and disconnect power to attachments or tools before leaving the operator’s station.

Shut off engine and remove key (if equipped) before leaving the machine unattended.

Read Operator Manuals for ISOBUS Implements

In addition to GreenStar Applications, this display can be used as a display device for any implement that meets ISO 11783 standard. This includes capability to control ISOBUS implements. When used in this manner, information and implement control functions placed on the display are provided by the implement and are the responsibility of the implement manufacturer. Some of these implement functions could provide a hazard either to the Operator or a bystander. Read the operator manual provided by the implement manufacturer and observe all safety messages in manual and on implement prior to use.

ISOBUS refers to the ISO Standard 11783

Use Steps and Handholds Correctly

Use Handholds and Steps

Prevent falls by facing the machine when getting on and off. Maintain 3-point contact with steps, handholds, and handrails.

Use extra care when mud, snow, or moisture present slippery conditions. Keep steps clean and free of grease or oil. Never jump when exiting machine. Never mount or dismount a moving machine.

Use Seat Belt Properly

Use a Seat Belt

Use a seat belt when you operate with a roll-over protective structure (ROPS) or cab to minimize chance of injury from an accident such as an overturn.

Do not use a seat belt if operating without a ROPS or cab.

Replace entire seat belt if mounting hardware, buckle, belt, or retractor show signs of damage.

Inspect seat belt and mounting hardware at least once a year. Look for signs of loose hardware or belt damage, such as cuts, fraying, extreme or unusual wear, discoloration, or abrasion. Replace only with replacement parts approved for your machine. See your John Deere dealer.

Park Machine Safely

Remove the Key

Before working on the machine:

Lower all equipment to the ground. Stop the engine and remove the key. Disconnect the battery ground strap.

Hang a "DO NOT OPERATE" tag in operator station.

Use Proper Lifting Equipment

Proper Lifting Equipment

Lifting heavy components incorrectly can cause severe injury or machine damage.

Follow recommended procedure for removal and installation of components in the manual.

Construct Dealer-Made Tools Safely

Construct Dealer-Made Tools Safely

Faulty or broken tools can result in serious injury. When constructing tools, use proper, quality materials, and good workmanship.

Do not weld tools unless you have the proper equipment and experience to perform the job.

Support Machine Properly

Support Properly

Always lower the attachment or implement to the ground before you work on the machine. If the work requires that the machine or attachment be lifted, provide secure support for them. If left in a raised position, hydraulically supported devices can settle or leak down.

Do not support the machine on cinder blocks, hollow tiles, or props that may crumble under continuous load. Do not work under a machine that is supported solely by a jack. Follow recommended procedures in this manual.

When implements or attachments are used with a machine, always follow safety precautions listed in the implement or attachment operator′s manual.

Work in Clean Area

Clean Work Area

Before starting a job:

Clean work area and machine.

Make sure you have all necessary tools to do your job. Have the right parts on hand.

Read all instructions thoroughly; do not attempt shortcuts.

Illuminate Work Area Safely

Work Area Safely

Illuminate your work area adequately but safely. Use a portable safety light for working inside or under the machine. Make sure the bulb is enclosed by a wire cage. The hot filament of an accidentally broken bulb can ignite spilled fuel or oil.

Service Machines Safely

Moving Parts

Tie long hair behind your head. Do not wear a necktie, scarf, loose clothing, or necklace when you work near machine tools or moving parts. If these items were to get caught, severe injury could result.

Remove rings and other jewelry to prevent electrical shorts and entanglement in moving parts.

Service Accumulator Systems Safely

Hydraulic Accumulator

Escaping fluid or gas from systems with pressurized accumulators that are used in air conditioning, hydraulic, and air brake systems can cause serious injury. Extreme heat can cause the accumulator to burst, and pressurized lines can be accidentally cut. Do not weld or use a torch near a pressurized accumulator or pressurized line.

Relieve pressure from the pressurized system before removing accumulator.

Relieve pressure from the hydraulic system before removing accumulator. Never attempt to relieve hydraulic system or accumulator pressure by loosening a fitting.

Accumulators cannot be repaired.

Service Tires Safely

Explosive Tire and Rim Parts

Explosive separation of a tire and rim parts can cause serious injury or death.

Do not attempt to mount a tire unless you have the proper equipment and experience to perform the job.

Always maintain the correct tire pressure. Do not inflate the tires above the recommended pressure. Never weld or heat a wheel and tire assembly. The heat can cause an increase in air pressure resulting in a tire explosion. Welding can structurally weaken or deform the wheel.

When inflating tires, use a clip-on chuck and extension hose long enough to allow you to stand to one side and NOT in front of or over the tire assembly. Use a safety cage if available.

Check wheels for low pressure, cuts, bubbles, damaged rims, or missing lug bolts and nuts.

Use Proper Tools

Proper Tools

Use tools appropriate to the work. Makeshift tools and procedures can create safety hazards.

Use power tools only to loosen threaded parts and fasteners.

For loosening and tightening hardware, use the correct size tools. DO NOT use U.S. measurement tools on metric fasteners. Avoid bodily injury caused by slipping wrenches.

Service Front-Wheel Drive Tractor Safely

Support Front and Rear Wheels

When servicing front-wheel drive tractor with the rear wheels supported off the ground and rotating wheels by engine power, always support front wheels in a similar manner. Loss of electrical power or transmission/ hydraulic system pressure will engage the front driving wheels, pulling the rear wheels off the support if front wheels are not raised. Under these conditions, front drive wheels can engage even with switch in disengaged position.

Avoid Eye Contact With Radar

Avoid Eye Contact With Radar

Radar ground speed sensor emits a very low intensity microwave signal. It will not cause any ill effects during normal use. Although intensity is low, DO NOT look directly into face of sensor while in operation, to avoid any possible eye damage.

Roll-Over Protective Structure

Make certain all parts are reinstalled correctly if the roll-over protective structure (ROPS) is loosened or removed for any reason. Tighten mounting bolts to proper torque.

The protection offered by ROPS will be impaired if ROPS is subjected to structural damage, is involved in an overturn incident, or is in any way altered by welding, bending, drilling, or cutting. A damaged ROPS should be replaced, not reused.

The seat is part of the ROPS safety zone. Replace only with John Deere seat approved for your tractor.

Any alteration of the ROPS must be approved by the manufacturer.

Replace Safety Signs

Safety Signs

Replace missing or damaged safety signs. See the machine operator’s manual for correct safety sign placement.

Replace Safety Signs

Safety Signs

Replace missing or damaged safety signs. Use this operator’s manual for correct safety sign placement.

There can be additional safety information contained on parts and components sourced from suppliers that is not reproduced in this operator′s manual.

Dispose of Waste Properly

Recycle Waste

Improperly disposing of waste can threaten the environment and ecology. Potentially harmful waste used with John Deere equipment include such items as oil, fuel, coolant, brake fluid, filters, and batteries.

Use leakproof containers when draining fluids. Do not use food or beverage containers that may mislead someone into drinking from them.

Do not pour waste onto the ground, down a drain, or into any water source.

Air conditioning refrigerants escaping into the air can damage the Earth’s atmosphere. Government regulations may require a certified air conditioning service center to recover and recycle used air conditioning refrigerants.

Inquire on the proper way to recycle or dispose of waste from your local environmental or recycling center, or from your John Deere dealer.

Live With Safety

Safety Systems

Before returning machine to customer, make sure machine is functioning properly, especially the safety systems. Install all guards and shields.

Safety Measures on Electronic Control Units

CAUTION:

Before installing test equipment on tractor, always shut off the engine and turn off key switch.

CAUTION:

Always engage the park lock when performing tests with the engine running.

CAUTION:

When testing is performed with the engine running, there is a risk of injury from rotating parts.

IMPORTANT:

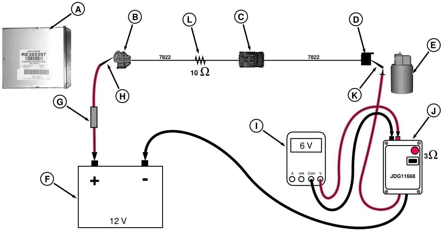
Do not use a test lamp on any control unit. Only use a multimeter (JT05791A/JDG1478).

IMPORTANT:

To protect electronic circuits, disconnect the battery and alternator before performing any welding on the tractor.

Servicing Electronic Control Units

Electronic Control Unit

[1]IMPORTANT:

Do not open control unit and do not clean with a high pressure spray. Moisture, dirt and other contaminants may cause permanent damage.

Control units are not repairable; replace only if indicated in the diagnostic procedure.

[2] - Since control units are the components LEAST likely to fail, isolate failure before replacing by completing the diagnostic procedure.

[3] - The wiring harness terminals and connectors for electronic control units are repairable.

[4]IMPORTANT:

Misleading diagnostic messages and poor performance may occur if an electronic control unit is not programmed identical to the original controller.

Before putting back into service, verify the control unit is programmed identical to the original controller.

Welding Near Electronic Control Units

Do not jump-start engines with arc welding equipment. Currents and voltages are too high and may cause permanent damage. Disconnect the negative (-) battery cable(s).

IMPORTANT:

Keep terminals clean and free of foreign debris. Moisture, dirt and other contaminants may cause the terminals to erode over time and not make a good electrical connection.

If a connector is not in use, put on the proper dust cap or an appropriate seal to protect it from foreign debris and moisture.

[2] -

IMPORTANT:

Do not probe through the wire insulation or through the back of the connector. Do not insert items such as paper clips or wires into connector terminals.

Make measurements on a connector terminal using JDG10466 Flex Probe Kit in SERVICEGARD.

Flex Probe Kit

JDG10466

Measure connector terminal.

[3] - Observe the locking mechanism of the connector when disconnecting and reconnecting.

[4] - Do not pull on wires to disconnect.

[5] - Before reconnecting:

Look for bent terminals; do not force connectors into each other. Replace any terminal where corrosion exists. Clean the connector of any foreign debris. Dry the connector of any moisture.

[6] - When reconnecting, make sure seals around the connector pairs are functional.

Safety Instructions for Replacing a Halogen Bulb

When replacing a halogen bulb, always comply with the following safety instructions:

CAUTION:

Always switch the lights off before you change a bulb.

CAUTION:

First allow the bulb to cool down (may cause burns).

CAUTION:

Wear safety goggles and gloves when changing the bulb.

CAUTION:

The bulb is made of glass and contains halogen gas; the bulb is under high pressure, so there is a risk of it shattering.

CAUTION:

Do NOT use any bulbs that have fallen on the ground or have scratches on their surface, as there is a risk of them shattering.

CAUTION:

Make sure that the bulb is seated correctly in its holder in the light.

CAUTION:

Check the light for signs of damage and make sure the seals are seated correctly.

IMPORTANT:

Use only bulbs that are of the same type, same voltage and same wattage as the bulb that is being replaced.

IMPORTANT:

Never touch the glass surface of the halogen bulb, hold it only by its base.

IMPORTANT:

Use a clean cloth and alcohol to remove any fingerprints from the glass bulb.

IMPORTANT:

Old halogen bulbs that have been replaced must be disposed of properly (i.e. as hazardous waste).

Safety Instructions for Replacing Xenon (HID) Bulbs and Ballast Units

When replacing a xenon (HID) bulb or ballast unit, it is essential to comply with the following safety instructions:

CAUTION:

Switch the light off and disconnect it from the power supply before changing a bulb.

CAUTION:

Never insert foreign objects or fingers into the bulb holder (high-tension voltage - potential for FATAL ACCIDENTS).

CAUTION:

The ballast unit must never be operated when the bulb is missing, as this may cause a dangerous flashover at the bulb sockets, resulting in serious damage (high-tension voltage - potential for FATAL ACCIDENTS).

CAUTION:

First allow the bulb to cool down (may cause burns).

CAUTION:

Wear safety goggles and gloves when changing the bulb.

CAUTION:

The bulb is made of glass and contains xenon gas and metallic salts; the bulb is under high pressure, so there is a risk of it shattering.

CAUTION:

Do NOT use any bulbs that have fallen on the ground or have scratches on their surface, as there is a risk of them shattering.

CAUTION:

Make sure that the bulb is seated correctly in its holder in the light.

CAUTION:

If a xenon (HID) bulb ever bursts inside a closed space (e.g. workshop), leave the area, making sure it is well ventilated, and wait for 20 minutes before returning. This will eliminate the risk to health caused by gases.

CAUTION:

Check the light for signs of damage and make sure the seals are seated correctly.

IMPORTANT:

Use only bulbs that are of the same type, same voltage and same wattage as the bulb that is being replaced.

IMPORTANT:

Never touch the glass surface of the xenon bulb, hold it only by its base.

IMPORTANT:

Use a clean cloth and alcohol to remove any fingerprints from the glass bulb.

IMPORTANT:

Old xenon (HID) bulbs that have been replaced must be disposed of properly (i.e. as hazardous waste).

Group 10 - General References

General Information - General References, Summary of References

The following list contains additional references which may be helpful when diagnosing the machine.

General Information - General References, Summary of References

Designations of Hydraulic Components

Designations of Electrical Components

General Information - Trademarks

General Information - Inch Bolt and Cap Screws, Torque Values

General Information - Metric Bolt and Cap Screws, Torque Values

General Information - Hydraulic System Inch Fittings, Torque Values

General Information - Hydraulic System Metric Fittings, Torque Values

General Information - Electrical System, Component Identification Table

General Information - Electrical System, How to Read a Diagnostic Schematic

General Information - Electrical System, Lead Numbers and Color Codes

General Information - Electrical System, Symbols in Schematic, Wiring and Harness Diagrams

General Information - Electrical System, Check the Connectors

General Information - Electrical System, Troubleshooting Unsolved Problems

General Information - Electrical System, Approach to Tabular Diagnostic Procedures

General Information - Electrical System, Visual Inspection

General Information - Electrical System, Electrical Circuit Malfunctions

General - Electrical System, Test for Open Circuit under Load

General Information - Electrical System, Seven-Step Test Procedure

General Information - Hydraulic System, Symbols in Schematics

General - Regions and Country Versions

Trademarks

Trademarks

Trademarks

AutoPowr™ Trademark of Deere and Company

AutoPowr™/IVT™ Trademark of Deere and Company

AutoQuad II™

Trademark of Deere and Company

AutoQuad PLUS™ Trademark of Deere and Company

AutoTrac™ Trademark of Deere and Company

Bio Hy-Guard™ Trademark of Deere and Company

ClimaTrak™ Trademark of Deere and Company

ComfortGard™ Trademark of Deere and Company

ComfortGard Deluxe™ Trademark of Deere and Company

CommandARM™ Trademark of Deere and Company

CommandCenter™ Trademark of Deere and Company

COOL-GARD™ Trademark of Deere and Company

COOL-GARD II™

Trademark of Deere and Company

CoolScan™ Trademark of Deere and Company

CoolScan PLUS™

Trademark of Deere and Company

Deere™ Trademark of Deere and Company FieldCruise™ Trademark of Deere and Company

Field Doc™ Trademark of Deere and Company

Field Office™ Trademark of Deere and Company

GreenStar™ Trademark of Deere and Company

ILS™ Trademark of Deere and Company

Hy-Gard™ Trademark of Deere and Company

iTEC™ Trademark of Deere and Company

iTEC™ Basic Trademark of Deere and Company

iTEC Pro™ Trademark of Deere and Company

of Deere and Company

of Deere and Company

JDLink™ Trademark of Deere and Company

JDOffice™ Trademark of Deere and Company

John Deere™ Trademark of Deere and Company Oilscan™ Trademark of Deere and Company Parallel Tracking™ Trademark of Deere and Company

™ Trademark of Deere and Company PowerTech™ Trademark of Deere and Company

PowerTech

of Deere and Company PowerZero™

of Deere and Company PowrQuad™

of Deere and Company PowrQuad

of Deere and Company

PowrReverser™ Trademark of Deere and Company

Service ADVISOR™ Trademark of Deere and Company SERVICEGARD™ Trademark of Deere and Company

StarFire™ Trademark of Deere and Company

StarFire iTC™ Trademark of Deere and Company

StellarSupport™ Trademark of Deere and Company

SyncroPlus™ Trademark of Deere and Company

TLS™

TLS™ Plus

TouchSet™

Tractor-Implement Automation™

Triple Link Suspension™

Hydraulic Designators

Trademark of Deere and Company

Trademark of Deere and Company

Trademark of Deere and Company

Trademark of Deere and Company

Trademark of Deere and Company

The hydraulic designators are used to identify components on hydraulic schematics in this manual. In the legend, the designators are shown in alphanumeric order with a brief description. In the component identification group, designators are used in conjunction with a description and photograph or image.

The hydraulic designators begin with a letter that describes the device:

DEFINITIONS:

A Accumulator

B Sensor or Gauge

C Cylinder, Actuator, or Piston

D Check Valve

F Filter

G Valve Block, Assembly, or Gearcase

H Cooler

J Miscellaneous Component

M Motor

O Orifice

P Pump

R Reservoir or Tank

S Switch

V Valve

W Mechanical Assembly

X Diagnostic Receptacle or Coupler

Y Solenoid Valve

Z Port with Plug

Electrical Designators

Each component has an identification letter assigned to it. A number is added to the letter to separate and indicate the total components within the letter group.

DEFINITIONS:

A System, Subassembly, Control Unit, or Parts Group

B Transducer for Conversion of Non-Electrical Variables to Electrical Variables and converse

C Condenser or Capacitor

D Binary Device or Memory

E Lights, Heating, or Various Devices and Equipment

F Fuse, Circuit Breaker, or Protection Device

G Power Supply or Generator

H Monitor, Alarm, or Signaling Device

K Relay Contactor

L Inductor

M Motor

N Regulator or Amplifier

P Measuring Instrument

R Resistor or Potentiometer

S Switch

T Transformer

U Modulator or Converter

V Suppressor, Diode, Semiconductor, or Electron Tube

W Transmission Path, Harness, Conductor, or Antenna

X Terminal, Plug, or Plug and Socket Connection

Y Solenoid or other Electrically Actuated Mechanical Device

Z Electrical Filter

General Information - Inch Bolt and Cap Screws, Torque Values

Top, SAE Grade and Head Markings; Bottom, SAE Grade and Nut Markings

Unified Inch Bolt and Cap Screw Torque Values, 1 of 2

a Grade 2 applies for hex cap screws up to 6 in. (152 mm) long. Grade 1 applies for hex cap screws over 6 in. (152 mm) long, and for all other types of bolts and screws of any length.

b "Lubricated" means coated with a lubricant such as engine oil, or fasteners with phosphate and oil coatings.

c "Dry" means plain or zinc-plated without any lubrication.

Unified Inch Bolt and Cap Screw Torque Values, 2 of 2

DO NOT use these values if a different torque value or tightening procedure is given for a specific application. Torque values listed are for general use only. Torque values listed are for general use only.

Shear bolts are designed to fail under predetermined loads. Always replace shear bolts with identical grade.

Fasteners should be replaced with the same or higher grade. If higher grade fasteners are used, these should only be tightened to the strength of the original.

Make sure fastener threads are clean and you properly start thread engagement. This will prevent them from failing when tightening.

Tighten plastic insert or crimped steel-type lock nuts to approximately 50 percent of the dry torque shown in the chart, applied to the nut, not to the bolt head. Tighten toothed or serrated-type lock nuts to the full torque value.

General Information - Metric Bolt and Cap Screws, Torque Values

Top, Property Class and Head Markings; Bottom, Property Class and Nut Markings

Metric Bolt and Cap Screw Torque Values, 1 of 2

a "Lubricated" means coated with a lubricant such as engine oil, or fasteners with phosphate and oil coatings.

b "Dry" means plain or zinc-plated without any lubrication.

Metric Bolt and Cap Screw Torque Values, 2 of 2

DO NOT use these values if a different torque value or tightening procedure is given for a specific application. Torque values listed are for general use only. Torque values listed are for general use only.

Shear bolts are designed to fail under predetermined loads. Always replace shear bolts with identical grade.

Fasteners should be replaced with the same or higher grade. If higher grade fasteners are used, these should only be tightened to the strength of the original.

Make sure fastener threads are clean and you properly start thread engagement. This will prevent them from failing when tightening.

Tighten plastic insert or crimped steel-type lock nuts to approximately 50 percent of the dry torque shown in the chart, applied to the nut, not to the bolt head. Tighten toothed or serrated-type lock nuts to the full torque value.

General Information - Hydraulic System Inch Fittings, Torque Values

Torque values; hydraulic system

Torque values; hydraulic system

The torques in the table above are intended only as approximate values and do NOT apply if a different torque value is listed for specific fittings at other points in this manual. Check fittings regularly to make sure they are seated properly.

When replacing fittings, be sure to use parts with an equal or higher grade to the parts you are replacing. Items of hardware (e.g. union nuts) that are of a higher grade should be tightened to the same torque value as the parts they replace.

It is vitally important to make sure that the sealing faces are clean and that the O-rings have been inserted properly.

General Information - Hydraulic System Metric Fittings, Torque Values

Torque values; hydraulic system

LEGEND:

A Stud-end fitting

B Groove for metric thread

C Lock nut

D Adjustable stud-end fitting

Torque values; hydraulic system

The torques in the table above are intended only as approximate values and do NOT apply if a different torque value is listed for specific fittings at other points in this manual. Check fittings regularly to make sure they are seated properly.

When replacing fittings, be sure to use parts with an equal or higher grade to the parts you are replacing. Items of hardware (e.g. union nuts) that are of a higher grade should be tightened to the same torque value as the parts they replace.

It is vitally important to make sure that the sealing faces are clean and that the O-rings have been inserted properly.

General Information - Electrical System, Component Identification Table

Each component (electrical device) and each main connector will have an identification letter assigned to it. A number is added to the letter to separate and indicate the total components within that letter group.

Component identification table

Identification Letter

Type of Device

A Assemblies

B

Conversion of non-electrical to electrical variables or vice versa

C Condenser

D Memory, timer

E Various devices and equipment

F Protection devices

G Power supply, generator

H Monitoring devices, reporting devices, signalling devices

K Relays

L Inductor

M Motor

N Regulator, amplifier

P Measuring device

R Resistor

S Switch

T Transformer

U Transducer, converter

V Semiconductor, electron ray tubes

W Transmission paths

X Connections

Y Electrically actuated mechanical device

Z Electrical filter

Examples

Electronic control units, power modules, radios, loudspeakers

Speed sensors, pressure sensors, temperature sensors, Hall sensors, inductive sensors, limit-value sensors, impulse sensors, measured-value sensors, load sensors, air flow meters, pressure switches, temperature switches

Condensers in general

Digital devices, integrated circuits, pulse counters, magnetic tape recorders

Lamps, headlights, heating devices, air-conditioning systems

Fuses, release mechanisms (bimetallic), polarity protection devices, current protection circuits

Batteries, generators, alternators, charging units

Audible reporting devices, indicator lights, turn-signal lights, brake lights, alarms

Relays in general

Choke coils, coils, windings

Blower motors, starter motors

Regulators (electronic or electromechanical), voltage stabilizers

Speedometer, rev counter, pressure gauge, ammeter, display units

Glow plugs, heating resistors, potentiometers, NTC resistors, PTC resistors, regulating resistors, multipliers

Switches and buttons in general

Ignition coil, ignition transformer

Frequency converter, DC converter

Diodes, electron ray tubes, rectifiers, semiconductors, transistors, capacitance diodes, thyristors, zener diodes

Antennas, lines

Plugs, outlets, connectors, connection points, terminals, electrical connections in general

Solenoid valves, proportional valves, fuel pumps, electromagnetic clutches and brakes

Suppressor element, noise filter, band-pass filter

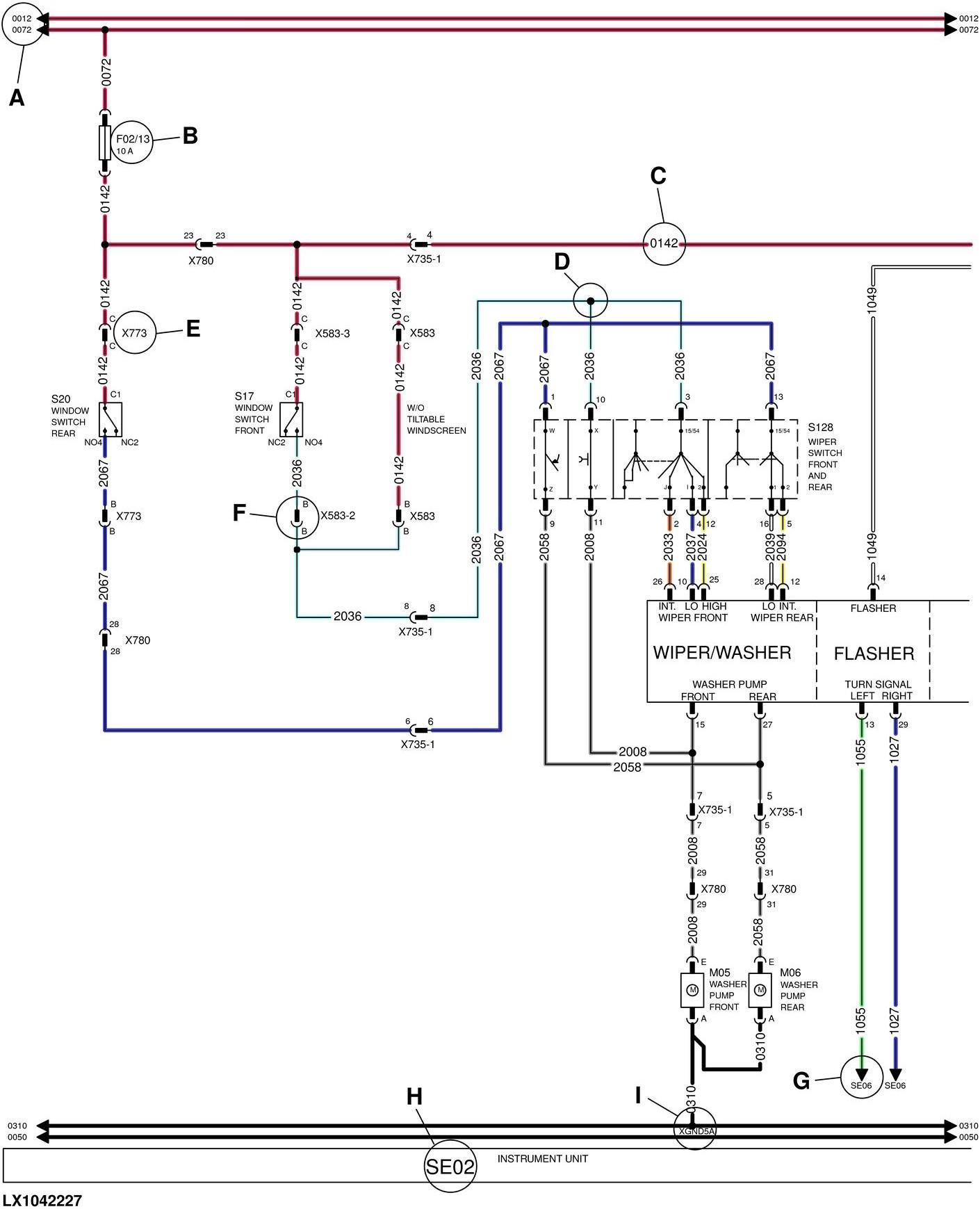
Diagnostic schematic

LEGEND:

A Main power supply leads:

Lead 0012 (terminal 30), battery

Lead 0022 (terminal 15), ignition

Lead 0072 (ELX), power supply for electronics

Lead 0202 (ACC), power supply for accessories

Lead 0312 (terminal 54), not supplied with power during engine starting

B Part designation

C Lead number

D Splice point (SP)

E Plug designation (X)

F Symbol (connector)

G Section to which lead is routed

H Section designation

I Lead 0310 (terminal 31), ground

The diagnostic schematic is divided into functional sections. It contains information about plugs (X) and connectors. Each lead is identified by a number that also indicates the cable color and the relevant circuit. The letter at the end of a lead number indicates that there are several leads with the same number but different letters. Switches and relays are shown in “OFF” position.

General Information - Electrical System, Lead Numbers and Color Codes

The last digit of the wire number indicates the color.

General Information - Electrical System, Symbols in Schematic, Wiring and Harness Diagrams

Symbols in functional schematic, wiring and harness diagrams LEGEND:

Alternator with rectifier and regulator

Starting motor with solenoid

Fuel transfer pump

Compressor

Battery

Fuse

Bulb with one luminous element

Bulb with two luminous elements

Radio

Loudspeaker

Horn

Valve, operated electro-mechanically

Switch, actuated by pressure

Switch, actuated by temperature

Potentiometer (variable resistor)

Symbols in functional schematic, wiring and harness diagrams

General Information - Electrical System, Check the Connectors

→NOTE:

This reference is a guideline for troubleshooting problems that still exist after standard diagnostics have been performed. These problems are typically due to specific operating conditions or intermittent failures. Depending on the situation, some or all of the following may be important.

General Information

Terminals are typically made from a base metal that is plated with tin, gold, or an alloy. The plating material helps protect the base metal of the terminal from corroding. There are two main varieties of terminals; pins (male) and sockets (female). Pins are inserted into sockets and in this way create an electrical connection between cables or electrical devices. Sockets typically contain one or more contact springs which provide firm contact points with the pin. Scraping the layer of corrosion from the terminal also removes any remaining plating material, resulting in a rapid reappearance of the corrosion.

Connector Problems

Possible causes and effects

Possible causes and effects

Cause

Corrosion, foreign material between pin and socket

Fluid, corrosion between several pins or several sockets

Terminals seated loosely

Deformed or expanded terminals

Pushed out terminals

Poor crimp

Illustrations (examples)

Worn or Corroded Terminals

Effect

Series resistance

Reduced voltage

Parallel resistance

Short between several terminals

Increased or reduced voltage

Contact is intermittent

Intermittent interruption of circuit

Burnt Terminals
Corroded Terminals
Corroded Terminals
Poorly Crimped Connection

General Information - Electrical System, Approach to Tabular Diagnostic Procedures

IMPORTANT:

Each line of the table contains a separate diagnostic step. This can be a brief description of a test or a reference to a test. The diagnostic steps should be completed in numerical order.

The tabular diagnostic procedure can consist of the following:

1. Verification of diagnostic trouble codes :

First diagnostic step to ensure that always only relevant diagnostic trouble codes are dealt with.

2. One or more preliminary checks :

Visual inspections that can be done quickly or checks of components that are easily accessible (fuses, relays, diodes, etc.).

3. All available diagnostic procedures (tests) for the system in question (component, electrical circuit, system).

IMPORTANT: If a diagnostic step (test) does not reveal any problems, the next diagnostic step in the table should be performed.

4. Additional information for the diagnosis of the affected system.

Tabular diagnostic procedure (example)

Tabular diagnostic procedure (example)

Diagnostic steps

1 Verify diagnostic trouble code

2 Preliminary test

3a - Operational check:

• Information about the test of a component/system when installed.

• If available, diagnostic addresses are offered for the test.

3b - Component check:

• Information about the test of a component when removed.

3

• Information on the location of the component and additional information.

3c - Circuit check:

• Information about the circuit test of a component/system.

3d - CAN BUS check:

• System test.

3e - Hydraulic system check:

• System test.

3f - etc.

4 a. Diagnostic schematic

4 b. Checks for intermittent faults

• Additional information for the check for intermittent faults.

4 c. Additional information:

Description

First diagnostic step to ensure that always only relevant diagnostic trouble codes are dealt with.

Visual inspections that can be done quickly or checks of components that are easily accessible (fuses, relays, diodes, etc.).

All available diagnostic procedures (tests) for the system in question (component, electrical circuit, system).

IMPORTANT: If a diagnostic step (test) does not reveal any problems, the next diagnostic step in the table should be performed.

Reference to the diagnostic schematic of the affected system:

• System overview

• Connection points

• Ground connections

Test instructions and references to information that assist in diagnosing intermittent problems.

Reference to general additional tests.

General Information - Electrical System, Troubleshooting Unsolved Problems

→NOTE:

This reference is a guideline for troubleshooting problems that still exist after standard diagnostics have been performed. These problems are usually caused by certain operating conditions, by intermittent malfunctions, or, in rare cases by a failed control unit. Depending on the situation, some or all of the following information may be of importance.

Problems caused by certain operating conditions

Review all recorded codes and consult with operator to determine operating and vehicle conditions when the problem occurs. Write down details.

1. Does code/problem occur at the same time as other problems?

2. Does code/problem occur when vehicle is warm or cold?

3. Does code/problem occur during field or transport operation?

4. Does code/problem occur while performing a specific action such as shifting, turning, braking, operating certain hydraulics?

5. When did code/problem first appear? Has service work been carried out recently? (If yes, inspect areas of maintenance for inadvertent damage or improper installations.)

Attempt to recreate code/problem based on conditions. If possible, repeat operational or system checks, electrical, hydraulic or mechanical checks under these conditions.

Problems caused by intermittent electrical failure

→NOTE:

Intermittent electrical failures are caused by wiring harness, terminal or connector problems.

1. Inspect all connectors and terminals of related circuits.

2. Check if harnesses or connectors are obstructed by mechanical parts.

3. Inspect harnesses for missing or improperly installed clamps or bands. Wiring harnesses that are too loose or too tight can cause worn or damaged cables.

4. Inspect mechanical linkages for proper operating condition.

Problems caused by failed control units

→NOTE:

Before replacing control unit, review all tests. Control units are the least likely cause of failure!

1. If all checks have been performed and no problems have been identified, check the power supply circuit and ground circuit. Power supply inputs must not deviate from battery voltage by more than 1 volt, and ground circuits must have a resistance of less than 1.0 ohm in relation to the ground point of the vehicle.

2. Inspect all connectors and terminals of associated control units.

General Information - Electrical System, Worksheet for Circuit/Harness Test

Circuit tests must be carried out if component testing on an electrical component in the circuit fails to identify a problem and:

active diagnostic trouble codes indicate there is a problem in the relevant circuit. saved diagnostic trouble codes that indicate a problem in the relevant circuit keep re-appearing. problems occur with a function associated with the relevant circuit.

→NOTE:

In the event of occasional circuit problems (loose contacts), it may be possible to use the beep mode of the relevant control unit to identify the fault. All the circuits of components that are marked “BEEP” in the Summary of Addresses for the relevant control unit can be checked using the beep mode of the control unit. For more information on the beep mode, see “Test Procedure in the Event of Occasional Problems” for the relevant control unit in the Group of the relevant circuit in Section 240.

The worksheet below allows circuits to be checked logically, with the technician naming all the relevant components and noting the steps taken. The list can be used to prove what work has been done; if the problem cannot be solved, the worksheet may be requested by the relevant after-sales service office.

Worksheet for circuit diagnosis

Worksheet for circuit/harness diagnosis

General Information

Dealer: Postal address:

Thirteen-digit tractor serial number:

Operating

Existing

2.) Check the leads and plug connections

Harness can be checked in diagnostic mode: YES/NO

Connector no.: Harness no.:

Result of check Further comment

Number:

Have the electrical connections been checked for bad, loose, widened, slid-back or corroded contacts? YES/NO

Connector no.: Harness no.:

Number:

Have the electrical connections been checked for bad, loose, widened, slid-back or corroded contacts? YES/NO

Connector no.: Harness no.:

Number:

Have the electrical connections been checked for bad, loose, widened, slid-back or corroded contacts? YES/NO

Connector no.: Harness no.:

Number:

Have the electrical connections been checked for bad, loose, widened, slid-back or corroded contacts? YES/NO

Other remarks:

General Information - Electrical System, Visual Check

If a customer reports a problem, perform a visual check of the electrical system before starting the tractor.

[1] - Check for frayed leads.

[2] - Check for missing or worn insulation; this can point to a wiring problem.

[3] - Check for loose or broken connections and leads:

[4] - Check battery for:

Loose or corroded terminal connections

Loose cable clamps/ties or battery posts

Dirt

Moisture

Cracked case

Correct electrolyte level

[5] - Check the alternator belt tension.

[6] - Check for overheated components five minutes after the engine has been shut off. Often there will be the smell of burnt insulation. Place your hand on the alternator. The presence of heat after the engine has been off for some time is a sure sign of a charging circuit problem.

[7] - If the visual check does not isolate a possible problem, but the results do not indicate that the engine should not be started, turn the ignition key to the IGN position. Check the accessory circuits, indicator lights, etc. Do these individual parts work? Look for sparks or smoke as signs of shorts.

[8] - Start the engine. Check all indicators for proper operation; determine if the system is charging or discharging.

[9] - In short, check for any abnormal conditions.

Many electrical faults cannot be identified easily even when the engine is started. For this reason the electrical system should be systematically and completely checked.

General Information - Electrical System, Electrical Circuit Malfunctions

Electrical circuit malfunction areas

Other malfunctions

There are only four circuit malfunctions:

High-resistance circuit ( GO TO 1 ).

Open circuit ( GO TO 1 ).

Grounded circuit ( GO TO 2 ).

Shorted circuit ( GO TO 3 ).

There are only three sections in a simple circuit where these malfunctions occur: Before the controlling switch (A), between the controlling switch (A) and the load (B), and after load (B).

Component malfunctions can easily be confused with circuit malfunctions. Therefore, care must be exercised when isolating the cause of the problem.

Example: A component does not operate before disconnecting an electrical connection, but it operates after reconnecting the connector. Cause: High resistance created a voltage drop at the connector terminals resulting in insufficient power supply to the component.

Types of fault

( 1 ) High resistance or open circuit

Action:

High resistance or open circuit

LEGEND:

Battery

Fuse

Switch

Component terminal

Circuit resistance

Circuit connector

Circuit connector

Component terminal

Lamp

Ground

terminals, wire gauge too small or partially broken leads).

An open circuit results in no component operation because the circuit is incomplete (e.g. broken lead, terminals disconnected, open protective device on switch).

To isolate the location of a "high resistance" or "open circuit":

[1] - Turn controlling switch (C) ON and connect load (I) to the circuit. Check the voltage at an easily accessible point between (D) and (H).

If voltage is low, move toward voltage source (A) to locate point of voltage drop.

→NOTE:

The example shows high resistance between (D) and (F) and an open circuit between (F) and (G).

If voltage is correct, move toward load (I) and ground terminal (J) to locate voltage drop.

[2] - Repair as required.

Result:

NO:Repeat test procedure after repair.

YES:See procedure for grounded circuit: GO TO 2 . See procedure for shorted circuit: GO TO 3 .

( 2 ) Grounded circuit

Action:

Grounded circuit

LEGEND:

A Battery

B Fuse terminal C Fuse terminal D Switch

E Component terminal

F Grounded circuit G Component terminal

H Lamp

A grounded circuit results in no component operation and opening of the fuse or circuit breaker (e.g. power lead contacting ground).

To isolate the location of a grounded circuit:

[1] - With controlling switch (D) OFF, check for continuity to ground between (C) and (D).

If there is continuity, there is a grounded circuit between (C) and (D). Repair circuit.

If there is no continuity, go to step 2.

[2] - Disconnect load (H) at (G).

[3] - With controlling switch (D) OFF, check continuity to ground between (D) and (F).

If there is continuity, there is a grounded circuit between (E) and (F). Repair circuit.

→NOTE:

In this example, the circuit is grounded between (E) and (F).

Result:

NO:Repeat test procedure after repair.

YES:See procedure for shorted circuit: GO TO 3 .

( 3 ) Shorted circuit

Action:

Shorted circuit

LEGEND:

Switch

Lamp

Fuse

Switch

Component terminal

Circuit connector

Circuit connector

Component terminal

Lamp

A shorted circuit usually results in two components operating even though only one of two switches is turned on (e.g. improper wire-to-wire contact). Components can also become shorted. However, shorted components will usually open the circuit protection device.

To isolate the location of a shorted circuit:

[1] - Turn switch (A) ON for correct lamp (B) to operate.

[2] - Start at controlling switch (D) of lamp (I) that should not be operating and disconnect the wire at terminal (E).

[3] - Follow circuit and disconnect wire at connectors (F, G or H) until lamp (I) stops operating.

[4] - The short or improper connection must be between the last two locations where the wire was disconnected. In this example, it is between (F) and (G).

[5] - Repair circuit as follows:

Wires not in an insulating tube: Wrap individual wire with electrical tape or replace the damaged wire and band as required.

Wires in an insulating tube: If hot spots exist in shorted area of the insulating tube, replace harness. If hot spots are not noticeable, install a new wire of proper gauge between the last two connections. Band wire to outside of harness.

Result:

NO:Repeat test procedure after repair.

General - Electrical System, Test for Open Circuit under Load

→NOTE:

With the tester, the electrical line and the connector is tested for an open circuit and high resistance with and without load.

Use JDG11668 to perform load tests on circuits. JDG11668 allows approximately 4.0 A of a 12 V MAX circuit to flow in the circuit while the test is being performed.

CAUTION:

JDG11668 tool can get warm if the apply load switch is pressed for several minutes. The load should only be on long enough to make voltage measurement.

Circuit test with the electric load tester

→NOTE:

Required tools:

1. Digital Multimeter

2. JDG10466 – Flex Probe Kit

3. JDG11668—Electric Load Tester

For further information, see SERVICEGARD™ online catalog or contact your John Deere dealer.

Testing a good circuit:

A Control Unit

B Control Unit Connector

C Connection Point

D Solenoid Electrical Connectors

E Solenoid

F Battery

G Jumper Lead with 6A Fuse

H Flex Probe

I Multimeter

J Electric Load Tester

K Flex Probe

Testing a bad circuit:

Load-Testing a Bad Circuit

LEGEND:

A Control Unit

B Control Unit Connector

C Connection Point

D Solenoid Electrical Connectors

E Solenoid

F Battery

G Jumper Lead with 6A Fuse

H Flex Probe

I Multimeter

J Electric Load Tester

K Flex Probe

L Defect in Circuit

1. Disconnect connector (B) from component (A) and connector (D) from component (E).

2. Connect the lead (G) at the positive terminal of the battery and at the connector of the control unit (B).

3. Connect the measuring lines of the multimeter (I) with the tester (J).

4. Connect the black lead of the tester (J) to the negative terminal of the battery (F).

5. Connect the red lead of the tester (J) with the probe (K) at connector (D).

6. Note and record voltage at multimeter (I) before pressing the button for applying the load.

7. Press button on JDG11668 to apply load. Note and record voltage at multimeter (I) while the button is pressed.

8. METER READING (before applied load) - METER READING (with applied load) = RESULT . When the load is applied, the result should not be more than 3.0 V. If the difference > 3.0 V, the circuit (or wire segment) is not OK.

Test the supply voltage lead of a control unit with the electric load tester.

Test the supply voltage lead of a control unit with the electric load tester. LEGEND:

1. Disconnect connector (B) from control unit (A).

2. Connect the measuring lines of the multimeter (G) with the tester (H).

3. Connect the black lead of the tester (H) to the negative terminal of the battery (F).

4. Connect the red lead of the tester (H) with the probe (E) at connector (B).

5. Note and record voltage at multimeter (G) before pressing the button for applying the load.

6. Press button on JDG11668 to apply load. Note and record voltage at multimeter (G) while the button is pressed.

7. METER READING (before applied load) - METER READING (with applied load) = RESULT . When the load is applied, the result should not be more than 3.0 V. If the difference > 3.0 V, the circuit (or wire segment) is not OK.

Test the ground connection of a control unit with the electric load tester (vehicle ground or ground point).

Test the ground connection of a control unit with the electric load tester (vehicle ground or ground point).

LEGEND:

Control Unit

Control Unit Connector

Connection Point

Multimeter

Electric Load Tester

1. Disconnect connector (B) from control unit (A).

2. Connect the measuring lines of the multimeter (E) with the tester (G).

3. Connect the black lead of the tester (G) to the positive terminal of the battery (F).

4. Connect the red lead of the tester (G) with the probe (D) at connector (B).

IMPORTANT: Make sure that the flexible probe (D) is connected at the ground pin of the control unit connector (B).

5. Note and record voltage at multimeter (E) before pressing the button for applying the load.

6. Press button on JDG11668 to apply load. Note and record voltage at multimeter (E) while the button is pressed.

7. METER READING (before applied load) - METER READING (with applied load) = RESULT . When the load is applied, the result should not be more than 3.0 V. If the difference > 3.0 V, the circuit (or wire segment) is not OK.

Test the ground connection of a component with the electric load tester (vehicle ground or ground point).

Test the ground connection of a component with the electric load tester (vehicle ground or ground point).

LEGEND:

Control Unit

Control Unit Connector

Connection Point

Connector of the Component

Component

Battery

Multimeter

Flex Probe I Electric Load Tester

IMPORTANT:

This measuring method is only for components that are connected directly to vehicle ground. Do not use this measuring method to test components that are grounded by means of a control unit.

1. Disconnect connector (D) from component (E).

2. Connect the measuring lines of the multimeter (G) with the tester (I).

3. Connect the black lead of the tester (I) to the positive terminal of the battery (F).

4. Connect the red lead of the tester (I) with the probe (H) at connector (D).

IMPORTANT: Make sure that the flexible probe (H) is connected at the ground pin of the component connector (D).

5. Note and record voltage at multimeter (G) before pressing the button for applying the load.

6. Press button on JDG11668 to apply load. Note and record voltage at multimeter (G) while the button is pressed.

7. METER READING (before applied load) - METER READING (with applied load) = RESULT . When the load is applied, the result should not be more than 3.0 V. If the difference > 3.0 V, the circuit (or wire segment) is not OK.

General Information - Electrical System, Seven-Step Test Procedure

Electrical test procedure

LEGEND:

Battery side of circuit breaker B Load side of circuit breaker/input of switch C Output of switch/Input of load

Output of load

Lead

Electrical test procedure

Step 1 Switch OFF

Check battery side (A) of the circuit breaker for battery voltage

Step 2 Switch OFF

Check load side (B) of the circuit breaker for battery voltage

Step 3 Battery disconnected, switch OFF

Check load side (B) of the circuit breaker for continuity to ground

Step 4 Battery connected, load disconnected, switch ON

Check output (C) of the switch for battery voltage

Step 5 Battery disconnected, load disconnected, switch ON

Check output (C) of the switch for continuity to ground ..........

Step 6 Battery connected, load connected, switch ON

Check input (C) of the load for battery voltage

Step 7 Battery disconnected

Check output (D) of the load for continuity to ground

Battery voltage normal: Go to step 2.

Battery voltage too low: Check lines and connectors. Repeat step 1.

Battery voltage normal: Go to step 4.

Battery voltage too low: Check lines, connectors, and circuit breaker. Go to step 3.

No voltage: Repair or replace circuit breaker.

Resistance high: Go to step 4.

Resistance low: Check lines, connectors, and circuit breaker. Repeat step 3.

Battery voltage normal: Go to step 6.

Battery voltage too low: Check lines, connectors, and switch. Go to step 5.

No voltage: Repair or replace switch.

Resistance high: Go to step 6.

Resistance low: Check lines, connectors, and switch. Go to step 5.

Battery voltage normal: Circuit OK.

Battery voltage too low: Check lines, connectors, and load. Go to step 7.

No voltage: Repair or replace load.

Resistance low: Circuit OK.

Resistance high: Check lines and connectors. Repeat step 7.

General Information - Hydraulic System, Symbols in Circuit Diagrams

Lines

Hydraulic symbols—lines

Valves

Hydraulic symbols valves

→NOTE:

LEGEND:

A Oil line or passage

B Control line

C Sub-assembly enclosure

D Mechanical connections (e.g. shafts)

LEGEND:

A With one operating position

B With two operating positions

C With three operating positions

D 3/2 directional control valve

When designating a valve such as the 3/2 directional control valve (D), the first figure indicates the number of connections, and the second the number of operating positions.

Arrows

Hydraulic symbols arrows

Valve actuation

Hydraulic symbols valve actuation

Detent valves

Hydraulic symbols—detent valves

Check valves

Hydraulic symbols check valves

Pressure relief valves

LEGEND:

A In valves (show the direction of throughflow)

B In lines (show the direction of flow)

C On components (show the direction of rotation)

D In components (means adjustable)

LEGEND:

A By lever

B By pedal

C By push button

D By pressure spring

E By electro-magnet (with one coil)

F By electro-magnet (with two coils)

G By pressure

LEGEND:

A With one detent position

B With two detent positions

LEGEND:

A Check valve without spring

B Spring-loaded check valve

C With restricting effect in closed position

Hydraulic symbols—pressure relief valves

Proportional valves (with transition)

Hydraulic symbols proportional valves (with transition)

Restrictors

Hydraulic symbols restrictors

Hydraulic cylinders

Hydraulic symbols hydraulic cylinders

Pumps

Hydraulic symbols pumps

Hydraulic motor

LEGEND:

A Pilot pressure preset by a spring B Pilot pressure controlled by pilot line

LEGEND: A Constant B Adjustable

LEGEND: A Single-acting

LEGEND:

Hydraulic symbols—hydraulic motor

Filter or screen

Hydraulic symbols filter or screen

Cooler

Hydraulic symbols—cooler

Line connections and junctions

Hydraulic symbols connections and junctions

Connections

Hydraulic symbols connections

LEGEND: A Line connections B Hose C Line junctions

LEGEND: A Quick-coupler B Test port

Hydraulic symbols reservoir

Sensors

Hydraulic symbols—sensors

Electrical leads

Hydraulic symbols electrical leads

LEGEND:

A Open (sump)

B Under pressure

LEGEND: A Pressure sensor B Temperature sensor

C Pressure switches

General - Regions and Country Versions

Regions

LEGEND:

Region 1 China, India, South and East Asia, Africa except for North Africa

Region 2 Europe, GUS States including Russia, North Africa, Near and Middle East

Region 3 South America, Central America

Region 4 North America, Australia, New Zealand

Tractors in Regions 1, 2 and 3 are equipped with ECE (ECONOMIC COMMISSION FOR EUROPE) electrical systems.

Tractors in Region 4 are equipped with SAE (SOCIETY OF AUTOMOTIVE ENGINEERS) electrical systems.

→NOTE:

The main difference between ECE and SAE electrical systems is the turn-signal light. Tractors with SAE electrics have the turn-signal lights mounted in the cab roof. The turn-signal lights operate in different ways. With SAE electrics, the turn signal flashes on the side selected, while the light on the opposite side comes on but does not flash. With ECE electrics, all that happens is that the turn signal flashes on the side selected.

There is one more difference concerning the lighting system. Tractors with ECE electrics have parking lights while those with SAE electrics do not.

DOWNLOAD DIAGNOSIS TECHNICAL MANUAL

Turn static files into dynamic content formats.

Create a flipbook
Issuu converts static files into: digital portfolios, online yearbooks, online catalogs, digital photo albums and more. Sign up and create your flipbook.