
CERCARE E ACQUISIRE NUOVI CLIENTI
Guida pratica per chi vuole avviare un'attività imprenditoriale e/o autonoma
A cura di Stefano Silvio Bellini



![]()

Guida pratica per chi vuole avviare un'attività imprenditoriale e/o autonoma
A cura di Stefano Silvio Bellini



1. Parti dal tuo business: quale è la proposta di valore (quello che offri è in linea con i bisogni della tua clientela), conosci il tuo target e come raggiungerlo
2. Dal target alle “Buyer Personas” per indurre i clienti all’acquisto dei prodotti e servizi
3. Definire la strategia > il piano di marketing
4. Comunicare e promuovere il proprio brand
5. Prodotto/servizio e logiche di prezzo
6. Il piano marketing digitale: strumenti e metodi
7. Il piano di acquisizione clienti
8. La formula per calcolare il fatturato




Da:
• Individualità
• Semplicità
• Percorsi definiti

• Interdipendenza
• Complessità
• Velocità
• Incertezza
La capacità di interpretare correttamente il contesto permette di adattarsi rapidamente ai cambiamenti e di prendere decisioni informate che possono influenzare positivamente il successo dell'attività imprenditoriale.



Nel 2030 un laureato su due sarà cinese o indiano

Questo fenomeno avrà implicazioni importanti per il mercato del lavoro globale, con un aumento della competizione e la necessità di adattarsi a una forza lavoro sempre più diversificata.




Il tasso di progresso tecnologico
è una funzione esponenziale e non lineare
Fonte: Raymond Kurzweil, 2001

La natura dinamica e accelerata del progresso tecnologico impone di adattarsi a questi cambiamenti per rimanere competitivi e innovativi.



Prima di tutto verifica il livello di coerenza della visione, della
missione, del Business Model Canvas e della Value Proposition.
Vediamoli uno per uno...



Esercizio > sei nel futuro, fra 3 anni, rispondi a queste domande
Quanto sarà grande/varrà il tuo business?
Quale sarà la misura del tuo successo?
Quali saranno i tuoi prodotti/servizi più importanti?
Che cosa ti renderà unico?
Chi sono i tuoi clienti? Come li trovi?
Se fosse chiesto ai tuoi clienti di indicare tre cose rilevanti su di te, cosa direbbero?
Come ti descriverebbero i tuoi concorrenti?



Visione
Un punto di riferimento culturale sul vino e i prodotti tipici italiani ubicato a .
Missione
Offrire vini italiani di qualità e abbinamenti di prodotti tipici italiani alla nuova generazione di donne amanti del vino (età fra 18 e 35 anni) > a ci sono 2.400 persone.
Strategia
È il momento di sviluppare il piano d'azione concreto che permette di tradurre la missione in risultati e di raggiungere la visione.



L'arte di rappresentare in un'unica pagina tutti gli aspetti cruciali del business




“Progettare e generare un valore reale e sostenibile per il cliente (e quindi anche per la tua impresa)”
Principio guida: la centralità del cliente



La segmentazione del mercato è un processo cruciale per identificare e comprendere i diversi gruppi di consumatori all'interno di un mercato.
I criteri chiave:
Geografico > paese/città, ambiente urbano/rurale, ecc.
Demografico > età, religione, sesso, reddito, categoria socio-economica, livello di istruzione, dimensione del nucleo familiare/status civile
Psicografico > stile di vita, interessi, hobby, opinioni, influenze
Comportamentale > fase del customer journey, fidelizzazione alla marca, sensibilità al prezzo, stile di acquisto, tasso di utilizzo
Media > preferenze riguardo social media/TV/giornali/motori di ricerca
Vantaggi ricercati > servizio clienti, qualità, rapidità di consegna e altre aspettative



Sono gli identikit dei tuoi clienti ideali creati per il pubblico di destinazione, sui quali dovrai conoscere tutto ciò che li riguarda e tutto ciò di cui hanno bisogno per convertirli all’acquisto dei tuoi prodotti e servizi.
• A chi mi rivolgo
• In che ambito o in che ruolo opera
• Quale è il suo grado di preparazione culturale
• Che linguaggio utilizza
• Che attese ha
• Quali sono i suoi bisogni
• Quali sono i suoi timori, i suoi dubbi
• Il contesto / la situazione comunicativa






La strategia di marketing serve a raggiungere potenziali nuovi consumatori e trasformarli in clienti.
È un piano a medio-lungo termine che definisce come intendi raggiungere i tuoi obiettivi attraverso la promozione dei prodotti o servizi.
• Diagnosi
• Scenario
• Domanda
• Concorrenza
• Brand
• Obiettivi/Risultati Chiave
• Azione/Misurazione
• Piano editoriale
• Fase di test
• Fase stabile



Analisi del mercato
q Bisogni dei clienti / Definire il mercato
q Capacità aziendali
q Concorrenza e dinamiche di mercato
q Collaboratori / Fornitori servizi complementari
Selezione del mercato
q Segmentazione e selezione del mercato
q Targeting dei segmenti
q Posizionamento del prodotto
Mix di marketing
q Prodotto
q Prezzo
q Distribuzione (Place)
q Pubblicità e promozione
Acquisizione dei clienti
1.Consapevolezza (Awareness)
2. Interesse
3. Azione!
Fidelizzazione
Clienti e Mantenimento
Cosa fare diversamente e meglio (o insieme!) dei concorrenti per creare valore ai clienti?
Traccia rotte innovative per raggiungere nuovi mercati, sviluppare i mercati esistenti, soddisfare i clienti.



Il brand: cos’è ?
Un desiderio condiviso ed un'idea esclusiva rappresentato in un prodotto, servizio, luogo, persona o esperienza (Kapferer).
L'insieme delle associazioni mentali fatta dai consumatori, che aggiunge valore a quello percepito del prodotto o del servizio (Keller).



• Negozio / Punti Vendita
• Persone / Dipendenti
• Sito web / Mobile
• Call Center / Servizio Clienti
• Materiali di Marketing
• Search
• Social networks Il posizionamento del brand diventa operativo solo attraverso i touch points (punti di contatto)
Un’unica piattaforma di comunicazione che incorpora le dimensioni chiave del posizionamento (missione, valori, personalità, tono e stile, benefici per il cliente) e le trasferisce coerentemente sui differenti touch points o punti di contatto.



1. Abbiamo sempre più scelte e sempre meno tempo
2. Molti prodotti hanno qualità e caratteristiche simili
3. Tendiamo a basare le nostre scelte d’acquisto sulla fiducia






Non soddisfa solo i bisogni dei clienti, ma lo fa in modo efficace e piacevole. In altre parole, è un prodotto che funziona bene e che le persone vogliono usare o possedere.



DIFFERENZAZIONE PRODOTTO
Strategia utilizzata
BRAND EQUITY
La fiducia (inizialmente nulla) si costruisce e si sviluppa attraverso la relazione e il servizio
DIFFERENZIAZIONE SERVIZIO /FIDUCIA
tempo



Pricing di mark-up > aggiungi un margine di profitto al costo di produzione (o di acquisto)
Pricing di penetrazione (es. Amazon) > fissa un prezzo iniziale basso per attrarre rapidamente i clienti e acquisire quote di mercato
Skimming pricing (es. Apple) > prezzo elevato per massimizzare i profitti iniziali (quando c'è una forte domanda e il prodotto è innovativo)
Zero margine > per attirare il cliente e poi incrementare il fatturato attraverso la vendita di prodotti o servizi complementari (cross-selling) o di prodotti più costosi (up-selling)
Pricing focalizzato sui volumi o sul bundling (pacchetto di prodotti) > offri un insieme di prodotti o servizi a un prezzo inferiore rispetto alla somma dei prezzi individuali (logica di volume)



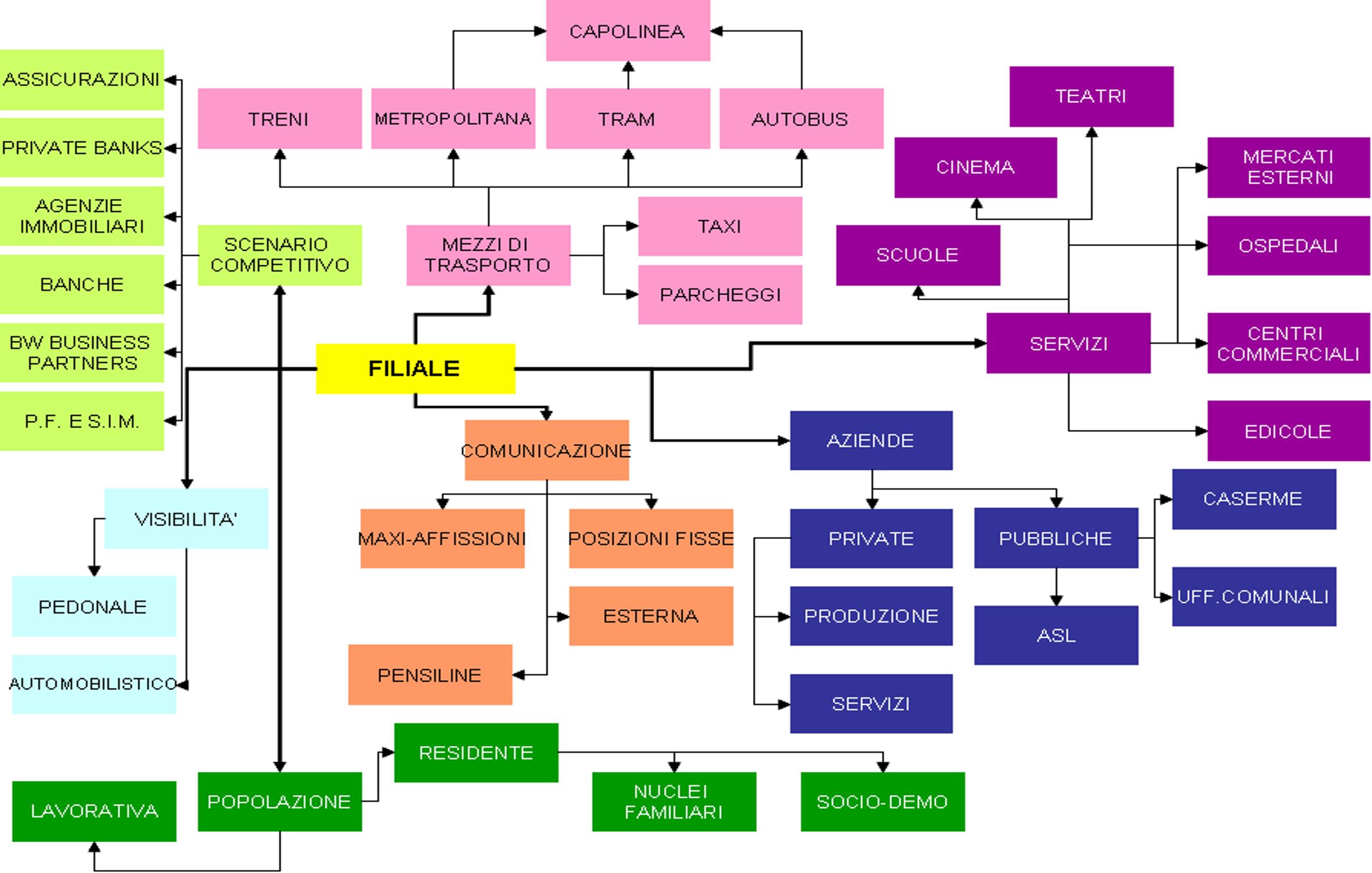
L’importanza di mappare il territorio
Occorre studiare, conoscere e rappresentare l'area geograficapartendo dal punto vendita - con l'obiettivo di comprendere le sue caratteristiche, costruire relazioni e cogliere opportunità.




Media a pagamento (Paid Media):
sono i canali che l'azienda paga per raggiungere il pubblico, come - ad esempio - la pubblicità online o in televisione.
Media di proprietà (Owned Media):
sono i canali di comunicazione che l'azienda gestisce direttamente, come il sito web, il blog o i profili social media.
Media guadagnati (Earned Media):
sono i canali di comunicazione in cui l'azienda viene menzionata, recensita o condivisa da terze parti, senza che l'azienda abbia pagato per farlo, come - ad esempio - le recensioni online o le condivisioni sui social media.




Crescita complessiva
Il mercato pubblicitario italiano è cresciuto del 9% nel 2024, raggiungendo i 11,2 miliardi di euro.
Dominanza del digitale
Il web ha superato la TV come principale mezzo pubblicitario, rappresentando il 49% del mercato con 5,5 miliardi di euro di investimenti.
Crescita del digitale
Il digitale ha registrato una crescita del 12% rispetto al 2023, confermando il suo ruolo trainante nel mercato pubblicitario.
Performance di TV e Radio
La TV (35% del mercato) e la radio (4% del mercato) hanno mantenuto un ruolo significativo, con la TV in crescita del 2% e la radio dell’8%.
Fonte: IAB Italia




Fonte: Osservatori.net 2024




Il funnel di marketing cerca di guidare il cliente, prima stimolando la domanda latente e poi supportando la domanda consapevole, fino alla conversione.
La domanda latente si riferisce a bisogni che i clienti non sono ancora consapevoli di avere, mentre la domanda consapevole riguarda bisogni già identificati e per i quali i clienti cercano attivamente soluzioni.



Fase 1. TOFU > attrai le persone > sviluppa brand awareness

TOFU: top of funnel (parte alta dell’imbuto)
MOFU: mid of funnel (parte media)
BOFU: bottom of funnel (parte bassa)


● lavora sulla SEO (identifica le parole chiave rilevanti per il tuo target)
● crea la tua content strategy > produci contenuti di valore (sito/blog)
Fase 2. Acquisisci il contatto > solo indirizzo mail/telefono
● offri un “lead magnet” (contenuto gratuito) per convincerlo a lasciarti i dati
Fase 3. MOFU > coltiva il tuo lead > lead nurturing
● informa > temi vari, notizie > esperto > un esempio: la newsletter
● educa > consigli pratici > come fare a… >
● ingaggia > ascolta esigenze, problemi, opinioni > pagina social /gruppo
● esperienza prodotto/servizio > parla dei tuoi clienti soddisfatti/le loro storie
Fase 4. BOFU > Acquisisci il cliente > crea una pagina di vendita
● offri un “lead magnet” specifico (consulenza gratuita/prova/coupon sconto)
Fase 5. Fidelizza il tuo cliente > mantieni viva la fiducia
● invia un questionario di soddisfazione/stimola il passaparola/favorisci il riacquisto

1. Google Alert > per restare informato su mercato e concorrenti
2. Google Trends > per conoscere tendenze nelle ricerche online
3. Google MyBusiness > per gestire la presenza online della tua attività su Google, inclusi Ricerca Google e Maps; utile per migliorare la visibilità locale e interagire con i clienti
4. Google Global Market Finder > a supporto dell'export per identificare nuovi mercati potenziali (e-commerce)
5. Google PageSpeed Insights > per analizzare la velocità e l'esperienza mobile del sito web
6. Google Ads > per creare annunci online per raggiungere il pubblico giusto al momento giusto
7. Google Analytics > per avere dati dettagliati sul traffico del sito web e comprendere il comportamento degli utenti



Strumento gratuito offerto da Google che permette alle aziende di gestire la propria presenza online su Google, inclusi Ricerca Google e Google Maps




Per Google Ads serve Google Tag Manager - devi inserire un frammento di codice nelle pagine del tuo sito per monitorare ad es. quando una pagina viene caricata da un utente, quando si fa clic su un pulsante o CTA (cosa è?), se un utente completa un'azione.
L'obiettivo è aumentare le conversioni creando elenchi di segmenti di pubblico per le campagne di remarketing.
Per le inserzioni/adv su Facebook serve il pixel di Facebook, una porzione di codice che applichi sul tuo sito web e che ti consente di misurare l'efficacia delle inserzioni, dandoti la possibilità di capire quali azioni eseguono le persone sul sito web.



Priorità:
• Definisci gli obiettivi di una strategia social
• Definisci quali social utilizzare
• Definisci gli obiettivi di ciascun canale social
• Definisci/sviluppa il pubblico di destinazione
• Crea contenuti rilevanti
• Misura i risultati e sii selettivo



• TikTok supera i 20 milioni di utenti attivi in Italia
• Google dichiara oltre 282 milioni di utenti attivi ogni mese in Europa su Maps, quasi 295 milioni sul Play Store e quasi 372 milioni dentro a Search
• Facebook ha 260,7 milioni di utenti attivi mensilmente in tutta la UE, di cui 35,9 milioni in Italia
• Instagram ha 264,3 milioni di utenti attivi mensilmente in tutta la UE, di cui 39,4 milioni in Italia
• Twitter dichiara poco meno di 109,2 milioni di utenti attivi in tutta la UE e 4,9 milioni in Italia
• Crescita continua dei social media in Italia e nell’UE
• meno di 850 persone che capiscono la nostra lingua moderano i contenuti di circa 140 milioni di account italiani
Il Digital Services Act dal 2023 in UE obbliga tutti i player a rendere pubblici i dati sul numero di utenti, sulla moderazione dei contenuti e sul personale umano impiegato a questo scopo.




BRAND
Conoscenza
Immagine
Poche semplici regole:
Uso logo/immagine coordinata
Registrare il dominio
Google MyBusiness
Foto e video
Personal BRAND
SITO
Chi siamo
Blog/News
Contenuti gratuiti
Call to Action
Analytics
SEO
Materiali Mktg
Presentazione
azienda (ppt)
Cartelline
Biglietti da visita
Volantini/Brochure
Cartoline/Manifesti
Spot radio
Gadgets


FB, Ig, TikTok & social Linkedin
Pagina aziendale
Gruppi
Piano editoriale
Interagire
Amplificare
Profili personali
Post tematici
ADV Test
Pagina aziendale
Fai “Segui”
Profilo personale
Piano editoriale
Interagire
Amplificare
Post tematici
ADV
E-Mail marketing
E-mail/Newsletter
Autoresponder
Eventi Trigger Creazione Data Base

N. clienti potenziali
Esempio:
% Tasso di chiusura (delle trattative)
Valore medio N. acquisti nel tempo
Supponiamo di aver identificato 100 potenziali clienti.
Il tasso di chiusura delle trattative è del 20% con un valore medio di vendita di 1.000 euro.
Il fatturato potenziale sarà:
100 clienti x 0.20 x 1000 euro = 20.000 euro
Il numero di acquisti nel tempo è un uteriore moltiplicatore (ricorrenza = fiducia)



Stefano Silvio Bellini
Consulente sui temi del Brand, Marketing e Comunicazione
25 anni di esperienza in qualità di marketing executive in aziende nazionali ed internazionali
Start-up leader
Formatore Google Workspace, Microsoft Copilot e Marketing Trainer

Interessato ai temi dell'innovazione







