Inselkita Spiekeroog 2020

Page 1

InselkitaSpiekeroog

Interdisziplinäres Lehrprojekt

Jade Hochschule Wilhelmshaven/ Oldenburg/ Elsfleth - Hochschule Emden/ Leer

/ 1
SoSe2020

Titelbild: Orkan Christian, Svenja Wiemers

INSELKITA SPIEKEROOG

Interdisziplinäres Lehrprojekt im Sommersemester 2020 als Kooperation der Jade Hochschule Wilhelmshaven Oldenburg Elsfleth und der Hochschule Emden/Leer.

LEHRENDE

Bauingenieurwesen - Prof. Dr. Sebastian Hollermann - Jade HS

Kindheitspädagogik - Prof. Dr. Lena S. Kaiser - HS Emden/Leer

Geoinformation - Prof. Dr. Roland Pesch - Jade HS

Architektur - Prof. Anja Willmann - Jade HS

STUDIERENDE DER STUDIENGÄNGE

B.A. Kindheitspädagogik, HS Emden/Leer

B.A. & M.A. Architektur, Jade HS

B.Sc.. Geoinformatik, Jade HS

B.A Bauingenieurwesen, Jade HS

Brune-Mettcker Druck- und Verlags-GmbH

1. Auflage

9783941929142

Vorwort 5

Interdisziplinärer Ansatz 6

Exkurs: Bedeutung des Raumes für die Bildungsprozesse in der frühen Kindheit 8

Ablaufplan Während der Corona Pandemie 10

Wissenssammlung Fachreferate der Studierenden 12

GIS - Projekt 01 Spiekeroog

GIS - Projekt 02 Übertragbarkeit

69

Entwurfsprojekte

157

Danksagung

73

160

2 / / 3

Grußwort des Ministers für die Ergebnisveröffentlichung der Jade Hochschule und Hochschule Emden/Leer zum interdisziplinären Lehrprojekt „Inselkita Spiekeroog“

Sehr geehrte Damen und Herren,

das Sommersemester 2020 wird uns sicherlich allen nachhaltig in Erinnerung bleiben. Die Corona-Pandemie hat unseren Alltag auf den Kopf gestellt. Das gilt ganz besonders für die Hochschulen und den sehr kurzfristig umgesetzten Umstieg auf die Online-Lehre. Die Studierenden haben in dieser nur bedingt planbaren Situation ihren Teil dazu beigetragen, dass der Lehrbetrieb fortgesetzt werden konnte. Hierfür möchte ich zunächst einmal sowohl den Hochschulen, den Lehrenden als auch ganz besonders den Studierenden ausdrücklich danken!

Zugleich konnten wir wieder einmal erleben, dass unsere Hochschulen in der Lage sind, auch großen Herausforderungen zu begegnen und neue Lösungen zu entwickeln. Hierfür ist das interdisziplinäre Lehrprojekt „Inselkita Spiekeroog“ der Jade Hochschule und der Hochschule Emden/Leer ein besonderes Beispiel. Es ist beeindruckend, was die sechs aus ganz unterschiedlichen Fachdisziplinen kommenden Studierendengruppen entwickelt haben. Man hat förmlich die salzige Luft der Nordsee in der Nase, sieht die Dünenlandschaft vor dem inneren Auge und spürt den Sand der Insel Spiekeroog unter den Füßen, so plastisch und lebendig sind die Ergebnisse. Dabei konnten die Mitwirkenden das Projekt aufgrund der Corona-Situation nur aus der Ferne beziehungsweise online erarbeiten. Der Kreativität hat dies offensichtlich keinen Abbruch getan, ganz im Gegenteil.

Mit den Entwürfen haben die Studierenden sechs fiktive Kindertagesstätten für Spiekeroog entworfen – vom pädagogischen Konzept über einen Standortplan bis zu architektonischen Zeichnungen und detaillierten Bauplänen. Entstanden sind stimmige Gesamtkonzepte, die unter Berücksichtigung der Besonderheiten Spiekeroogs jeweils ein nachhaltiges Gebäude orientiert an den pädagogischen Zielen entstehen lässt. All das passend zur grünen Insel ganz im Zeichen der Nachhaltigkeit: Klimagerecht und mit dem Schwerpunkt Umweltbildung.

Mein Dank gilt daher allen Beteiligten, die dieses Projekt ermöglicht und durchgeführt haben. Ich hoffe, dass den Hochschulen eine Fortsetzung gelingt und die Studierenden den eigentlich für das Sommersemester geplanten Besuch der Insel bald nachholen können. Denn so wertvoll die digitalen Möglichkeiten sind, die echte Inselluft können sie dann doch nicht ersetzen.

Mit freundlichen Grüßen

Ihr

Björn Thümler

Niedersächsischer Minister für Wissenschaft und Kultur

4 / / 5

Erläuterungen zum interdisziplinären Lern-Lehrprojekt „Inselkita Spiekeroog“

Aufgabenstellung: Inselkita Spiekeroog

Das Lehr-Lernprojekt „Inselkita Spiekeroog“ fokussiert auf die komplexe Betrachtung von gesellschaftlichen, sozialen und baulich-konstruktiven Aspekten der Nachhaltigkeit für Bildungsbauten. Am Beispiel einer Kindertagesstätte in Insellage im Biospährenreservat Wattenmeer werden die Themen Umweltbildung, umnutzbare und flexible Architektur, klimagerechte Konstruktion sowie ortsspezifische Baulogistik erarbeitet und in einem gemeinsamen fiktiven Bauprojekt umgesetzt. Die Fachdisziplin Geoinformation erarbeitet die Standortbedingungen der Insel (Boden, Klima und Demographie) und legt damit den Grundstein für eine mögliche Standortwahl. Die Fachdisziplin Kindheitspädagogik bereitet eine Vorstellung diverser pädagogischer Ansätze für KiTas auf und stellt diese den anderen Teilnehmern so vor, dass Platzbedarf und Außenraum-Innenraum-Verhältnis in Abhängigkeit der gewählten Pädagogik ermittelt werden können und die Standortwahl auf der Insel Spiekeroog finalisieren. Anschließend erarbeitet die Fachdisziplin Architektur auf Basis der beiden vorangegangenen Inputs einen Baukörper, der in seiner inneren Organisation und dem Außenraumbezug auf die Pädagogik und das spezifische Inselklima abgestimmt ist. In Kooperation mit der Fachdisziplin Bauingenieurwesen wird die Konstruktion unter Berücksichtigung des Klimas und der besonderen Baulogistik einer Insellage definiert.

Lernziele: Interdisziplinarität

Dieses Projekt versetzt Studierende in die Lage, in einem interdisziplinären Umfeld zu arbeiten. Es adressiert die Herausforderungen der Interdisziplinarität am Beispiel Raumkonzept einer auf Umweltbildung ausgerichteten Kindertageseinrichtung vor dem Hintergrund ressourcenorientierter und umweltbewusster Bauweisen, indem es den Studierenden fachübergreifend eine umfangreiche praxisorientierte Aufgabe zum projektorientierten Lernen anbietet. Im Rahmen des Lehr-Lernprojekts erhalten die Studierende eine realitätsnahe Problem-/Aufgabenstellungen, die sie in Kooperation mit Studierenden aus anderen Fachbereichen gemeinsam lösen müssen. Die Aufgaben werden in Kooperation mit den Fachgebieten: Kindheitspädagogik, Bauingenieurwesen, Architektur und Geoinformationswesen entwickelt und aufbereitet.

Zweck und Intention des Lern-Lehrprojektes Projektes liegt insbesondere in den nachfolgenden Kompetenzbereichen:

1.Kommunikationsfähigkeit

2.Kooperationsfähigkeit

3.Koordinationsfähigkeit

4.Entwicklung eines forschend-reflektiven Habitus

5.Entwicklung von Flexibilität und Offenheit gegenüber Unbekanntem und Fremdem

Darüber hinaus ist das Lernen in einem sicheren Erprobungsraum (Task-Bearbeitung im Schutzraum Hochschule) mit realen Aufgaben ein Prozess, der Studierende in Explorations-, Simulations- und Erprobungsweisen bringen soll. Der Wechsel von der reinen Inhaltsvermittlung hin zur Fokussierung auf die Wissensvertiefung und Kompetenzentwicklung soll den Lehrenden auch ermöglichen, Lernende wieder vermehrt zu unabhängigen, kreativen und verantwortungsbewussten Lernen zu inspirieren und darüber Freude und intrinsische Motivation am

Lernen wieder zu entwickeln.

Die größte Herausforderung bestand in der interdisziplinären Zusammenarbeit. Die Studierenden haben sich nie zuvor gesehen und in ihrem bisherigen Ausbildungshergang kaum mit anderen Fachdisziplinen zusammengearbeitet. Jede Fachdisziplin arbeitet in der Regel in ihren eigenen Arbeitsmethodiken und einer eigenen Fachkultur.

Durchführung: Online statt Exkursion

Ursprünglich war das gesamte Modul als Blockseminar auf Spiekeroog geplant. Die Exkursion sollte die Hemmnisse der Kommunikation überwinden und der neue Arbeitsrahmen erleichtern, bisherige Arbeitskulturen zu verlassen und sich auf neue Rahmenbedingungen und Arbeitsweisen einzulassen.

Aufgrund der eingetretenen Corona-Krise hat die Durchführung in dieser Form nicht stattgefunden; das Modul für eine digitale Durchführung adaptiert: Statt der Exkursion gab es nun 8 Wochen Intensivprojektphase online mit wöchentlichen Tasks und Präsentationen der Teilergebnisse. Die Arbeitspakete der Fachdisziplinen blieben dabei bestehen; ebenso die interdisziplinären Arbeitsgruppen. Für die Gruppenarbeit wurde ein Teams-Tool bereitgestellt, sodass die Arbeitsgruppen sich austauschen, aber auch Dokumente, Ideen und Anregungen an einem Ort sammeln konnten. Wöchentliche Ergebnis-Präsentationen der einzelnen Fachdisziplinen für alle Arbeitsgruppen dienten dabei jeweils als Basis für die Aufgabe der kommenden Woche und wurden so von Fachdisziplin zu Fachdisziplin, aber auch jeweils an alle Arbeitsgruppen weitergegeben, damit diese in die Entwürfe des Kindergartens einfließen konnten. Parallel zur interdisziplinären Entwurfsbearbeitung fanden fachspezifische Lehrveranstaltungen, insbesondere Software-Vermittlung zu Geoinformationssystemen (GIS), Building Information Modeling (BIM) und thermisch-dynamischer Simulation (SIM) statt.

Lessons learned Überraschenderweise erwies sich die rein digitale Durchführung des Moduls als sehr barrierearm hinsichtlich der interdisziplinären Zusammenarbeit. Entgegen den Erwartungen haben die Arbeitsgruppen sehr gut zusammengearbeitet. Die Motivation der Studierenden blieb konstant hoch über den Verlauf des Projekts.

Allerdings gab es an den Schnittstellen der fachspezifischen Arbeitspakete Reibungen, Mehrarbeit und Informationsverluste. Dies könnte mit einem digitalen Software-Workflow für die Datenübergabe optimiert werden.

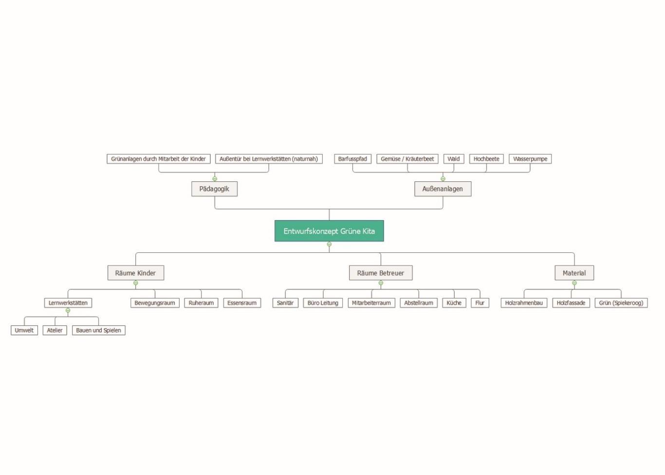
Abb. 1: Interdisziplinäre Herangehensweise mit Arbeitspaketen der einzelnen Fachgebiete

6 / / 7

Räume für Kinder – vom Sinn ästhetischer Gestaltung von Räumen für den Elementarbereich

Sich mit Kindern zu identifizieren und die eigene Selbstwahrnehmung einzusetzen, um sich etwas über die Befindlichkeit von Kindern zu erschließen, gehört zur Professionalität von Menschen, die sich mit jungen Kindern beschäftigen.

An der Hochschule Emden/Leer lernen Studierende im Rahmen des Bachelor Studiengangs Kindheitspädagogik inwiefern „Kinderräume bilden“ und „Kinder Räume bilden“ und beschäftigen sich daher unter anderem mit Raumgestaltung in Kitas. Ausgehend von einem aktiven Kind, dass sich aus eigener Initiative und mit den Mitteln selbst bildet, die ihm durch seine (Lern-)Umgebung zur Verfügung gestellt werden, lernen Studierende bereits im ersten Semester nicht nur über frühkindliche Bildungsprozesse nachzudenken, sondern diese auch im Kontext von Raumgestaltung, Materialauswahl und pädagogischen und didaktischen Konzepten in den Blick zu nehmen.

Vielfältige Materialsammlungen und unterschiedlich konzipierte Lern- und Bildungsarrangements werden entwickelt, erprobt, mit anderen diskutiert und reflektiert, um die Erfahrungslern- und Bildungsprozesse von Kindern nachzuvollziehen und gemeinsam darüber in den Austausch zu kommen. Daher werden bereits im Studium insbesondere Dinge und Lernarrangements in den Blick genommen, die Kinder für ihre Bildungsprozesse benötigen. Unser konstruktivistisch geprägtes Bild vom Kind als Konstrukteur seiner Entwicklung geht davon aus, dass Kinder sich nicht grundsätzlich mit den Dingen an sich bilden, sondern dies in einem individuellen Handlungszusammenhang tun. Bildungsprozesse vollziehen sich dann, wenn Kinder beteiligt werden. Insbesondere Beteiligung am Alltagsgeschehen durch Selbstorganisation und in der Erfahrung und eigenständigen Bewältigung von Konflikten, in denen mit Unterschieden konstruktiv umgegangen wird, liegen grundlegende Bedingungen für das Entstehen einer „Kultur des Lernens“ (Schäfer 2014: 274). Raumgestaltung soll in diesem Kontext Selbsttätigkeit ermöglichen und Kindern Gelegenheiten eröffnen, eigenständig Entscheidungen bezüglich ihrer Tätigkeiten, Handlungen, Spielsituationen und Spielpartner vorzunehmen. Dazu ist es notwendig auch auf Gleichaltrige zu treffen und Räume vorzufinden, die alle Sinne anregen. Räume und Materialien in Kindertageseinrichtungen sollten positiv wahrgenommen werden, zum Wohlbefinden aller Kinder beitragen und gleichzeitig Anregungen und Impulse für neuartige Aneignungs- und Denkprozesse schaffen. In diesem Zusammenhang ist es bedeutsam Raum und Material für Kinder zu entwickeln, die „ihnen Rückzug und den selbstbestimmten Wechsel zwischen Aktivität und Passivität ermöglichen, ihre Sinne, vor allem den akustischen und den visuellen, nicht überfordern und ihr größtes Sinnesorgan, den Hautsinn unterfordern“ (von der Beek 2012: 12f.).

Eine gute Raumgestaltung zeichnet sich dann zum einen durch „Freiräume“ und zum anderen durch „Gestaltungsräume“ (Schäfer 2011: 271) aus, innerhalb derer eine Partizipatorische Didaktik durch wahrnehmendes Beobachten, Dokumentation, Kooperation mit dem Kind aber auch durch Zurückhaltung im Lernprozess der Kinder (Schäfer 2011: 250f.) gelebt wird. Und nun konkreter: „Was sind das für Räume?“ Frei- und Gestaltungsräume können durch Werkstätten in Kindertageseinrichtungen eingerichtet werden. Werkstätten, in denen Kinder und Erwachsene gemeinsam fragen und Antworten finden, sind Lernwerkstätten. Sie bilden eine Grundlage für die Auseinandersetzungen der Kinder mit der sie umgebenen Welt und bieten Möglichkeiten zum tastenden Ausprobieren. Gemeint ist hier ein Ort des Lernens, „der es durch seine Ausstattung mit Werkzeugen und Materialien und seiner Didaktik ermöglicht, Lernen als Werken und Wirken, als Produzieren und Gestalten, als Experimentieren und Erproben, als Handeln und Lernen mit allen Sinnen

zu erfahren“ (Kaiser & Schäfer 2016: 6f.). In Lernwerkstätten sind Auseinandersetzung mit Dingen und Phänomenen, die in einem alltäglichen Sinnzusammenhang stehen, erwünscht und intendiert. Die ursprüngliche Herkunft aus dem Handwerk hilft zu verstehen, wie in Lernwerkstätten gearbeitet werden kann. Sie sind Orte, an denen durch Handeln gelernt wird, indem Kinder mit Materialien und Werkzeugen tätig sind, die Neugier wecken, ihnen einen so selbstständigen Umgang mit diesen Materialien und Werkzeugen wie nur möglich ermöglichen und sowohl individuelle Tätigkeiten als auch das Zusammenwirken in Gruppen erfordern. Zudem wissen wir um die Bedeutung der Wahrnehmung von Welt durch gestaltende Mittel (vgl. Schäfer 2006, S. 187). Eine ästhetische Raumgestaltung geht nicht nur einfach von „schönen“ Räumen aus, sondern setzt den Fokus auf die Bedeutung eines Denkens in Bildern und fördert ästhetische Bildung und das Umarbeiten. Besonders die alltäglichen sinnlichen Wahrnehmungen und Erfahrungen, die Kinder im Umgang mit der materiellen und sozialen Welt machen, sind hier bedeutungsvoll für Bildungsprozesse. Dabei kommt es auf die Bildung von Wahrnehmungs- und Vorstellungstätigkeit durch entsprechende Arrangements, Räume und Materialien an. Hierauf muss höchste Aufmerksamkeit in vor- und grundschulpädagogischen Einrichtungen gerichtet werden.

Gerade das Wahrnehmen und Erfahren von Differenziertheit und Vielfältigkeit sind elementare Ausgangspunkte, um Fragen zu stellen und zu eigenen Konstruktionen von Wirklichkeit und Welt zu gelangen. Gleichzeitig geht damit aber auch einher, dass es Ideen und Zugangsweisen braucht, um Wirklichkeit differenziert wahrnehmen zu können. Bildungsprozesse können dann angeregt werden, wenn die pädagogischen Arrangements und Räume (z. B. Lernwerkstatt, Atelier, o. ä.) die spezifischen alltäglichen Tätigkeiten von Kindern berücksichtigen (Neuß & Kaiser 2019, 19).

8 / / 9
Lena S. Kaiser

Zusammenfassend zeigt sich für die Gestaltung von Bildungsräumen für Kinder und für den Bau einer Kita innerhalb zeitgemäßer pädagogischer Vorstellungen der Bedarf ausgiebiger und den aktuellen, wissenschaftlichen Ausarbeitungen entsprechender Planung und Abstimmung mit vielen beteiligten ExpertInnen. In diesem Prozess spielt nicht allein das eigene Empfinden von Schönheit eine Rolle, sondern es braucht eine gedankliche Auseinandersetzung mit dem pädagogischen Konzept der Kita, den Bedürfnissen von Kindern und ihrem Wohlergehen sowie eine Vorstellung von Lernen in Bezügen zur sozialen und materialen Umwelt. Aus diesem Grund müssen Räume in einem gesellschaftlich verantworteten Erziehungssystem unterschiedliche Standards aufweisen, unter anderem bezüglich der Größe und Ausstattung. Einen Rahmen für die räumlichen Gegebenheiten in Kitas gibt der Gesetzgeber vor. Die pädagogische Ausgestaltung, individuelle Umsetzung und das Raum- und Materialkonzept, die räumliche Umsetzung und Architektur sowie Innen- und Außenbereichskonstruktion und -gestaltung wird von verschiedenen Akteuren diskutiert und schlussendlich von Kindern durch ihre täglichen Tätigkeiten evaluiert und erprobt und für gut oder weniger gut befunden.

Literaturverzeichnis

Von der Beek, A. (2012): Raum als erster Erzieher. In: Haug-Schnabel, G.; Wehrmann, I. (Hrsg.): Raum braucht das Kind. Anregende Lebenswelten für Krippe und Kindergarten. Weimar und Berlin: Verlag das Netz, S. 11-20.

Von der Beek, A.; Buck, M. & Rufenach, A. (2006): Kinderräume bilden. Ein Ideenbuch zur Raumgestaltung in Kitas. 2. Erweiterte Auflage. Weinheim und Basel: Beltz.

Kaiser, L. S. & Schäfer, G. E. (2016): Gemeinsam fragen und Antworten finden. Lernwerkstätten – was sie sind und wer dort lernt. Entdeckungskiste (2), S. 6-9.

Neuß, N. & Kaiser, L. S. (2019): Ästhetische Erfahrung als Grundkategorie frühkindlicher Bildung. In: Neuß, N.; Kaiser, L. S. (Hrsg.): Ästhetisches Lernen im Vor- und Grundschulalter. Stuttgart: Kohlhammer, S. 13-22.

Schäfer, G. E. (2011): Was ist frühkindliche Bildung. Kindlicher Anfängergeist in einer Kultur des Lernens. Weinheim und München: Juventa.

Schäfer, G. E. (2014): Partizipatorische Didaktik in der Lernwerkstatt Natur. In: Hagstedt, H.; Krauth, I. M. (Hrsg.) (2014): Lernwerkstätten. Potenziale für Schulen von morgen. Frankfurt am Main: Grundschulverband e.V., S. 122-138.

10 / / 11

ONLINE Einführung 1 GIS Auffrischung (QuantumGIS)

Einführung in klimagerechtes Bauen

ONLINE Einführung 2 GIS Auffrischung (QuantumGIS)

ONLINE Einführung 3 GIS Auffrischung (QuantumGIS)

Workshop EDDA (Environmental Digital Design Analysis)

/ 14.03

Informationsveranstaltung für die Studierenden, Vergabe der Referatsthemen

Input Kindheitspädagogik Online-Veranstaltung

Organisationstreffen Exkursion, Gruppenzuteilung

Expertenbeitrag Kindheitspädagogik, Herausarbeitung der Kernparameter für das Entwurfskonzept, Pädagogikkonzept & Standortwahl

Räumliche Übertragung, wo kann es noch gebaut werden?

EDDA Tutorium, Baukonstruktion & Details zu Wandaufbau, Material & Bauverfahren

Referate Bauingenieure, Entwurf M:100, Raumkonzept

Vorbereitung Referate

Abgabe der Vorträge

Organisation, Gruppenaufteilung, Input digitale Werkzeuge, Referate zur Geographie Spiekeroogs

Referate Architektur, Entwurfskonzept & Diagramm zur Herangehensweise zur Überlagerungen der Themen von Kita, Umweltbildung und klimagerechtes Bauen

Online - Veranstaltungen

Bauwerksinformationsmodell, Grundriss, Ansichten und Schnitt M:100, Details und Isometrien

Abschlußveranstaltung, Präsentation der Gesamtergebnisse

13.03
19.03 20.03
24.03 2020 26.03 27.03
02.04 16.04 03.04
17.04 COVID-19-Pandemie 27.03
Shut down
22.04 29.04
06.05 13.05
20.05
27.05 03.06
10.06
ABLAUFPLAN WÄHREND DER CORONA PANDEMIE 12 / / 13

1. Erdgeschichtliche und kultur- historische Entwicklung der Insel Spiekeroog

FACHREFERATE

Die spezielle Herausforderung eines interdisziplinären Projektes besteht in den unterschiedlichen Wissensständen zu den benötigten Themen, die oft fachspezifisch ausgeprägt sind. Daher bringen sich die Gruppen gegenseitig mit kleinen Expertenbeiträgen aus dem eigenen Fach auf einen gemeinsamen Wissensstand.

14

2. Die Insel Spiekeroog als heutiger Siedlungs- und Wirtschaftsraum 18

3. Das Niedersächsische Biosphärenreservat Wattenmeer

Herausforderungen für die Insel Spiekeroog als Modellregion für nachhaltiges Wirtschaften und Umweltbildungsprozessen 22

4. Räume bilden: Der Raum als Bildungsbegleiter

(Bildungsräume für 3. bis 6.-jährige Kinder)

5. Kita als Lernwerkstatt

30 durch Ateliers und Werkräume

6. Akustik, Licht & Farbe

34

7. Umweltbildung anhand des Fuji-Kindergartens in Tokio

8. Best Practice - Kindergarten 46

9. Klimagerechtes & Traditionelles Bauen auf Spiekeroog

10. Bauverfahren, Logistik, Bauablauf 54

11. Bauwerksinformationsmodell 58

50

26

12. Material und Baukonstruktion 62

42

GEOINFORMATION PÄDAGOGIK ARCHITEKTUR BAUINGENIEURE 14 / / 15

Erdgeschichtliche und kultur- historische Entwicklung der Insel Spiekeroog

Entstehungsgeschichte. Die ostfriesische Insel ist geologisch gesehen ein relativ junges, holozänes Gebilde. Spiekeroog besteht aus einer zirka zwanzig bis dreißig Meter mächtigen Schicht aus Sanden und maritimen Sedimenten, die im Wechsel und Zusammenspiel von Wind, Meeresströmungen und Wellenschlag dem untergegangenen Festlandsockel aufgelagert wurden. (NITHACK 2010: 1).

Die derzeitige Küstenmorphologie und der dynamische Prozess im aktuellen Küstengebiet sind das vorläufig letzte Stadium des Wandels, stellen aber keineswegs eine vollständig abgeschlossene geologische Entwicklung dar. Bereits seit der sogenannten Perm-Formation vor zirka 280 Mio. Jahre ist das Nordseebecken ein Senkungsgebiet, in dem sich während des Erdmittelalters und der Erdneuzeit mächtige Gesteinsschichten ablagerten. Im Quartär, also seit ca. vor 2,5 Mio. Jahren, wurde die Entwicklung des Nordseeraumes durch starke klimatische Schwankungen bestimmt. Diese Faktoren führten einerseits zu den Eisvorstößen der Elster-, Saale- und Weichsel Eiszeit, andererseits zum Anstieg des Meeresspiegels in den dazwischenliegenden Wärmeperioden (STREIF 1982: 19).

Spiekeroog erstreckt sich von der Otzumer Balje (eine Strömungsrinne) bis zur Harle mit über 9,8 km. Die Insel ist ca. 2 km breit und nimmt eine Fläche von 21.3 Quadratkilometer ein. Morphologisch betrachtet ist ein alter bogenförmiger Dünenkern im Westteil der Insel von einer ausgedehnten Ostplate zu unterscheiden. Im Westteil Spiekeroogs und der Otzumer Balje liegt ein kleiner Salzstock, der in einer Tiefe von 5000 bis 5300 m zu finden ist. So haben Zechsteinsalze im Muschelkalk und im tiefsten Keuper Salzkissen gebildet. Während der Eem-Warmzeit überflutete ein Meeresvorstoß das Gebiet um Spiekeroog. So entstanden Flussablagerungen, Basalttorf und brackisch-marine Sedimente (STREIF 1990: 224).

Dünen und Landschaft: Spiekeroog hat eine tideabhängige Fährverbindung mit Neuharlingersiel. Am Südwest Ende der Insel liegen zwei kleinere Dünenfelder, die mit massiven Schutzbauwerken wie z.B. Spundwänden an das ausgedehnte Hauptdünenfeld angeschlossen sind. Der Name Lütjeoogdünen erinnert so an die kleine ursprünglich auf dem von Spiekerooger Watt gelegene Insel Lütjeoog, die mit der Hauptinsel zusammengewachsen ist. Zwischen dem alten Hafen, den Süder- und Lütjeoogdünen erstreckt sich eine großes von mehreren Priel-Systemen durchzogenes Salzwiesen-Gebiet. Die Ostplate ist ein ideales Areal, um die unterschiedlichen Stadien der Dünenentwicklung und verschiedener Formen der Dünen zu beobachten. Zwischen der Hermann-Lietz-Schule und den jungen Dünen der Ostplate erstreckt sich eine weitere Niederung, die in der heutigen Zeit vermehrt von Sturmfluten überströmt wird (STREIF 1990: 305).

Der Kern der alten Insel ist ein Dünenkomplex, der im Norden und Osten mehr als ein Kilometer, im Westen und Südwesten aber nur wenige hundert Meter breit ist. Heute ist die Westseite durch zahlreiche Wellenbrecher und dicke Dünenhänge geschützt. Ein weiteres Merkmal Spiekeroogs sind die kleinen „Wälder“, die am Ortsrand aus Schwarzkiefern, Zitterpappeln und

Eichen bestehen (NIEDRINGHAUS 2009: o.S.).

Historische Entwicklung. Die Insel Spiekeroog ist eine sehr junge geologische Insel. In der Forschung wird ein Alter von ca. 3000 Jahren angenommen. Ihr Name wurde das erste Mal 1398 erwähnt und als „Spykeroog“, ,,Spikerooge“ oder Spikeroog“ bezeichnet. Bis heute ist die Bedeutung des Namens umstritten. Der Name wird aber auch auf eine mittlerweile vergangene Form der Insel, „Spieker“ gleich „Nagel“ oder „Piekser“ zurückgeführt. Letzte Klarheit ist hier jedoch noch nicht vorhanden (WALL et al. 1997: 151).

Das erste Mal urkundlich erwähnt wurde die Insel im Jahr 1406 und 1448 von Ulrich von Greetsiel. Die bekannteste Kirche auf der Insel Spiekeroog ist die evangelisch-lutherische Alte Inselkirche. Sie wurde 1696 gebaut und ist gleichzeitig das älteste erhaltene Gotteshaus der Insel. Ab dem 18. Jahrhundert wurden die ersten Seebäder nach englischem Vorbild gegründet. In den Jahren danach entwickelte sich Spiekeroog immer mehr zu einer primär touristisch genutzten Insel. Der Drinkeldodenkarkhoff im Tranpad, auch Friedhof der Heimatlosen genannt, ist eine Gedenkstätte für die Opfer des Auswandererschiffes Johanne, das am 6. November 1854 vor Spiekeroog strandete. Durch das Unglück verloren 77 Auswanderer ihr Leben, darunter 18 Männer, 34 Frauen, 18 Kinder unter zehn Jahren und sieben Säuglinge (NITHACK 2010: 5).

Abb. 1 Alter und Beschaffenheit im Nordseebecken sowie die geologischen Prozesse, Quelle: REINECK, E., H 1982

GEOINFORMATION 01. GEOINFORMATION - ERDGESCHICHTLICHE UND KULTURHISTORISCHE ENTWICKLUNG 16 / / 17
01.

Abb. 2 Bodenlandschaften, Quelle: Ad-hoc-AG Boden, 2005

Literaturverzeichnis

GIANI, L., MASSMANN, G., RÖPER, T. (2011): Landschaftsraum Spiekeroog. Exkursionsführer. Abrufbar unter: https://uol.de/fileadmin/user_upload/biologie/ag/bodenkunde/Exkursionsfuehrer_Spiekeroog_2018.pdf (Abgerufen am: 01.05.2020).

NIEDRINGHAUS, R. (2009): Die Flora und Fauna der Ostfriesischen Inseln. Abrufbar unter: http://www.natosti. uni-oldenburg.de/ostfriesische_inseln/09_inseln_spiekeroog.html (Abgerufen am 03.05.2020).

NITHACK, D. (2010): Ostfriesische Landschaft. Spiekeroog Landkreis Wittmund. Abrufbar unter: https://www. ostfriesischelandschaft.de/fileadmin/user_upload/BIBLIOTHEK/HOO/HOO_Spiekeroog%20alt.pdf (Abgerufen am: 03.05.2020).

STREIF, H. (1982): II. Geologie des Untergrundes. In: REINECK, H. – E. (Hg.): Das Watt. Ablagerungs- und Lebensraum. (Waldemar Kramer) Frankfurt am Main, S. 19-24.

STREIF, H. (1990): Das Ostfriesische Küstengebiet. Nordsee, Inseln, Watten und Marschen. In: GWINNER, M. P. (Hg.): Sammlung Geologischer Führer Band 57. (Gebrüder Borntraeger) Berlin, Stuttgart, S.224-305.

WALL, K.-H. (1998): Spiekeroog: Auf den Spuren der Inselgeschichte. Abrufbar unter: https://www.ostfriesischelandschaft.de/fileadmin/user_upload/BIBLIOTHEK/HOO/HOO_Spiekeroog.pdf (Abgerufen am: 03.05.2020).

Abbildungsverzeichnis

REINECK, E., H. (Hg.) (1982): Das Watt. Ablagerungs- und Lebensraum. (Hansjörg Streif) Frankfurt am Main. WALL, KARL-HEINZ (1998): Spiekeroog: auf den Spuren der Inselgeschichte.

AD-HOC-AG BODEN (2005): Bodenkundliche Kartieranleitung. Schweizerbartsche, 5. Aufl.,Stuttgart (letzter Zugriff 03.05.2020).

01. GEOINFORMATION - ERDGESCHICHTLICHE UND KULTUR- HISTORISCHE ENTWICKLUNG 01. GEOINFORMATION - ERDGESCHICHTLICHE UND KULTURHISTORISCHE ENTWICKLUNG 18 / / 19

GEOINFORMATION

Die Insel Spiekeroog als heutiger Siedlungs-

und Wirtschaftsraum

Ist Spiekeroog ein potenzieller Wirtschaftsstandort? Mit dieser Fragestellung haben wir uns im Rahmen dieses Projektes beschäftigt und zur Beantwortung den Siedlungs- und Wirtschaftsraum der Insel genauer betrachtet. Auffällig am Standort ist die besondere Lage, wodurch Spiekeroog als eine der ostfriesischen Inseln eine besondere wirtschaftliche Position einnimmt. Im Gegensatz zu vielen anderen Siedlungs- und Wirtschaftsräumen ist Spiekeroog maßgeblich durch den Tourismussektor geprägt, produzierendes Gewerbe hingegen findet man auf Spiekeroog kaum. Dies motiviert, vorhandene Siedlungs- und Wirtschaftsraum-strukturen genauer zu betrachten.

Die Gesamtfläche Spiekeroogs beträgt 18,15 km² (LANDESAMT FÜR STATISTIK NIEDERSACHSEN 2018: 31). Die Insel erstreckt sich über 10 km in ihrer längsten Achse und hat eine maximale Breite von 2 km, wobei jährliche Abweichungen möglich sind (DOLGOW 2013: 27). In diesem breiteren westlichen Teil der Insel liegt das Dorf. Hiervon sind 5,8 ha als reines Wohngebiet ausgeschrieben. Mit 16,1 ha entspricht die Wohnfläche, welche zusätzlich auch für Ferienwohnungen verwendet werden darf, mehr als dem Doppelten des reinen Wohngebiets. Den größten Teil der vorhandenen Nutzung laut Bebauungsplan nehmen die reinen Ferienwohnungen ein (siehe Abbildung 1 und 2), sowie Hotels und Pensionen (GESELLSCHAFT FÜR RÄUMLICHE PLANUNG UND FORSCHUNG 2018: 23 U. 26). Die Gastronomie beschränkt sich vorwiegend auf die Ortsmitte. Auffallend ist die eingeschossige Bauweise mit wenigen Ausnahmen, welche sich überwiegend auf die Hotels konzentriert (GESELLSCHAFT FÜR RÄUMLICHE PLANUNG UND FORSCHUNG 2018: 5). Während sich die Einwohnerzahl mit erstem Wohnsitz von 2008 bis 2013 kaum verändert hat, ist die Einwohnerzahl mit zweitem Wohnsitz um fast 30% angestiegen (siehe Abbildung 3). Allerdings sind mit 700 Erstwohnsitzen zu 300 Zweitwohnsitzen im Jahr 2013 mehr als doppelt so viele dauerhafte Wohnsitze auf Spiekeroog vorhanden (DOLGOW 2013: 83).

Die Versorgung von Spiekeroog mit Wasser wird ganzjährig autark sichergestellt. Möglich ist dies durch Süßwasserlinsen unterhalb von Dünenkörpern (DOLGOW 2013: 71). Zudem gibt es in Spiekeroog eine medizinische Grundversorgung und verschiedene Einkaufsmöglichkeiten. Ein Kindergarten, die Inselschule, welche als Grund-, Haupt- und Realschule fungiert und das Hermann-Lietz-Gymnasium, welches ein Internat ist, sind die auf Spiekeroog vorhandenen Bildungseinrichtungen (DOLGOW 2013: 32). Außerdem gibt es verschiedenste Freizeitangebote vom Nationalpark-Haus Wittbülten über den Zirkus Tausendtraum hin zum Inselkino (HEEREN U. KÖSTERS 2018: 54) und Sportangebote in Form von zum Beispiel einer Reitschule, einer Segelschule oder in Form von Tennisstunden (HEEREN U. KÖSTERS 2018: 57), welche den Tourismussektor aufwerten und zusätzlich eine weitere Einnahmequelle bieten. Zudem bildet die Tourismusbranche in Spiekeroog einen wichtigen Wirtschaftssektor. Neben der Bettenvermietung und den Gästebeiträgen als Einnahmequelle für Spiekeroog bilden die Gastronomien (HEEREN U. KÖSTER 2018: 58f.) und diverse Freizeitangebote (HEEREN U. KÖSTER 2018: 54f.) nicht nur Anreize für Gäste, die Insel zu besuchen, sondern eine wesentliche Einnahmequelle für Einheimische. Auch ist die Insel Spiekeroog ein anerkanntes Nordseeheilbad, was den Strand zu einer weiteren Attraktion und somit zu einem weiteren Wirtschaftsträger macht. Die Strandkorbvermietung bildet hierbei ein saisonales Geschäft (HEEREN U.

Abb. 1 Real erkennbare Nutzungen aus dem Bebauungsplan Spiekeroog 2018, Quelle: PLANUNGSGESELLSCHAFT MBH GESELLSCHAFT FÜR RÄUMLICHE PLANUNG UND FORSCHUNG 2018: 5

KÖSTER 2018: 66).

Diese Angebote haben nicht zuletzt eine große wirtschaftliche Bedeutung für die angesiedelten Branchen auf der Insel. Im Gegensatz zum fast verdrängten produzierenden Gewerbe bestehen die Branchen heute in erster Linie aus Gastgewerben, Gastronomien und anderen Dienstleistungsgewerben rund um den Badeurlaub, die wiederum stark vom Besucherverkehr abhängig sind. Daher liegt es auch im Interesse der Zuständigen die Badesaisonzeiten so lang wie möglich zu gestalten. Von April bis Oktober können die öffentlichen Strände Spiekeroogs von allen Gästen genutzt werden (HEEREN U. KÖSTER 2018: 49). Ähnlich wie andere ostfriesische Inseln kann Spiekeroog daher auch auf das ganze Jahr gerechnet ein positives Pendlersaldo von ca. 122 verzeichnen (LANDESAMT FÜR STATISTIK NIEDERSACHSEN 2005: 328). Welche Bedeutung der Tourismus für den Wirtschaftsraum Spiekeroog hat, lässt sich auch an der positiven Beschäftigungs- und Bevölkerungsveränderung erkennen. Von 1995 bis 2005 erfolgte auf Spiekeroog ein Beschäftigungszuwachs von 13% und ein Bevölkerungszuwachs von 15,3% (LANDESAMT FÜR STATISTIK NIEDERSACHSEN 2005: 328). Seitdem stiegen auch die Immobilienpreise von Ferienwohnungen in guter Lage auf ca. 7400 €/m², sodass Spiekeroog heute auf Platz neun der teuersten Ferienwohnungen in Deutschland steht (STATISTA 2018). Das wirtschaftliche Potential der Insel zu expandieren, steht jedoch im direkten Konflikt mit den natürlichen, meeresexponierten Gegebenheiten der Insel. Ob eine kostenintensive Instandhaltung der Schutzdünen eine langfristige Lösung hierfür bietet, bleibt ungewiss (NIEDERSÄCHSISCHE LANDESBETRIEB FÜR WASSERWIRTSCHAFT, KÜSTEN- UND NATURSCHUTZ 2010: 37).

02. GEOINFORMATION - DIE INSEL SPIEKEROOG ALS HEUTIGER SIEDLUNGS- UND WIRTSCHAFTSRAUM 20 / / 21
02.

Abb. 3: Struktur der ersten bzw. zweiten Wohnsitzverteilung im Verhältnis zur Einwohnerzahl 2008-2001, Quelle: DOLGOW 2013: 83

Die wirtschaftliche Bedeutung der Insel Spiekeroog ist überwiegend durch die Tourismusbranche charakterisiert. Durch das vorhandene Angebot an Übernachtungsmöglichkeiten, sowie Gastronomiebetrieben und Freizeitbeschäftigungen ist bereits eine grundlegende Infrastruktur für den Besucherverkehr gedeckt (HEEREN U. KÖSTER 2018: 54ff). Auch die Versorgung der Gäste und der dort dauerhaft lebenden Menschen ist durch die ganzjährige Wasserversorgung und die vorhandenen Einkaufsmöglichkeiten sichergestellt (DOLGOW 2013: 31). Für die medizinische Grundversorgung, Sicherheit, und Bildungsmöglichkeiten ist ebenfalls gesorgt (DOLGOW 2013: 32). Das wichtigste Merkmal der Spiekerooger Tourismusbranche ist allerdings das abgeschiedene und von Ruhe geprägte Inselleben, welches die Touristen dort suchen. Werden vorhandene Angebote weiter ausgebaut, um mehr Touristen die Insel zugänglich zu machen, können diese Merkmale verloren gehen. Der für den Ausbau benötige Platz ist kaum bis nicht vorhanden, unter anderem aufgrund der auf Spiekeroog vorhandenen Naturschutzgebiete und ungewissen Küstenentwicklung. Neben der saisonalen Abhängigkeit des Tourismus steht Spiekeroog auch vor der Herausforderung den Wert der einheimischen Bevölkerung mit dem von Immobilieneinnahmen abzuwägen (DOLGOW 2013: 77). Das bedeutet in diesem Kontext Kultur und Geschichte der Insel Spiekeroog aufrechtzuerhalten und gleichzeitig einen wirtschaftlichen Immobilienmarkt zu gewährleisten. Insbesondere aufgrund des vorhandenen Kapazitätsproblems für Wohnflächen besteht ein Interessenkonflikt (DOLGOW 2013: 50).

2 Prozentualer Anteil der Beherbergungsarten am Gesamtangebot, Quelle: DOLGOW 2013: 77

Literaturverzeichnis

ANNIKA VON DOLGOW (2013): Nachhaltige Messung auf kommunaler Ebene – Entwicklung eines Indikatorenkatalogs für die Gemeinde Spiekeroog. (Universität Oldenburg) Oldenburg.

HEEREN U. KÖSTERS (2018): Gastgeberverzeichnis 2018. Spiekeroog, unter: file:///D:/Downloads/Gastgeververzeichnis_Spiekeroog_2018.pdf (letzter Zugriff: 17.04.2020)

LANDESAMT FÜR STATISTIK NIEDERSACHSEN (2005): Übersicht und Gebietsentwicklung Landkreis Wittmund. Hannover, unter: https://www.statistik.niedersachsen.de/download/49206+&cd=1&hl=de&ct=clnk&gl=de&client=firefox-b-d (letzter Zugriff: 25.09.2020)

LANDESAMT FÜR STATISTIK NIEDERSACHSEN (2018): Bevölkerung der Gemeinden am 31. Dezember 2018. Hannover, unter: https://www.statistik.niedersachsen.de/download/153884 (letzter Zugriff: 25.09.2020) NIEDERSÄCHSISCHE LANDESBETRIEB FÜR WASSERWIRTSCHAFT, KÜSTEN- UND NATURSCHUTZ (2010): Generalplan Küstenschutz Niedersachsen – Ostfriesische Inseln - . Norden, unter: https://www.nlwkn.niedersachsen. de/startseite/hochwasser_kustenschutz/kustenschutz/generalplane_fur_insel_und_kustenschutz/generalplan-kuestenschutz-45183.html (letzter Zugriff: 17.04.2020)

STATISTA (2018): Deutschlands teuerste Ferienwohnungen unter: https://de.statista.com/infografik/13530/ deutschlands-teuerste-ferienwohnungen/ (letzter Zugriff: 17.04.2020)

Abbildungsverzeichnis

PLANUNGSGESELLSCHAFT MBH GESELLSCHAFT FÜR RÄUMLICHE PLANUNG UND FORSCHUNG (2018): Bebauungsplan “Dorf“ Teil A. Oldenburg, unter: file:///D:/Downloads/3._Anlage_B-Plan_Dorf_Teil-A_Begruendung_mit_Umweltbericht.pdf (letzter Zugriff: 17.04.2020)

ANNIKA VON DOLGOW (2013): Nachhaltige Messung auf kommunaler Ebene – Entwicklung eines Indikatorenkatalogs für die Gemeinde Spiekeroog. (Universität Oldenburg) Oldenburg.

02. GEOINFORMATION - DIE INSEL SPIEKEROOG ALS HEUTIGER SIEDLUNGS- UND WIRTSCHAFTSRAUM 02. GEOINFORMATION - DIE INSEL SPIEKEROOG ALS HEUTIGER SIEDLUNGS- UND WIRTSCHAFTSRAUM 22 / / 23
Abb.

GEOINFORMATION

Krause, Jan-Simon; Michels, Christopher, Willeke, Kathrin

Das Niedersächsische Biosphärenreservat Wattenmeer

Herausforderungen für die Insel Spiekeroog als Modellregion für nachhal- tiges Wirtschaften und Umweltbildungsprozessen

Biosphärenreservate sind von der UNESCO eingerichtete Modellregionen für nachhaltige Entwicklung. Die Grundlagen dieses interdisziplinär konzipierten Programms zum nachhaltigen Umgang des Menschen mit der Natur sind das „Man and the Biosphere“ Programme von 1970, die Sevilla-Strategie von 1996 und der Aktionsplan von Madrid aus dem Jahr 2008. Es gibt derzeit 701 Biosphärenreservate in 124 Ländern der Erde, die untereinander vernetzt sind, wobei Erfahrungen und Informationen ausgetauscht werden (UNESCO MAB 2020: o.S.). Nach §25 BNatSchG sind Biosphärenreservate einheitlich zu schützende und zu entwickelnde Gebiete (Bundesamt für Justiz 2020: o.S.).

Jedes UNESCO Biosphärenreservat teilt sich in drei Zonen auf:

• Die Kernzone ist dabei ein streng geschützter Teil des Reservats, in dem die Land schaft, das Ökosystem und die Artenvielfalt zu schützen und zu erhalten ist;

• Die Pflegezone oder auch Pufferzone umgibt die Kernzone und dient der wissenschaftlichen Forschung, der Überwachung sowie umweltpädagogischer Aspekte. Sofern vereinbar sind hier auch Tourismus und schwache landschaftliche Nutzungen durch den Menschen möglich.

• Die Entwicklungszone umgibt die Pflegezone. Hier lebende und arbeitende Menschen sollen den Raum nachhaltig und ökologisch sinnvoll nutzen (UNESCO 2020: o.S.).

„Das UNESCO-Biosphärenreservat Niedersächsisches Wattenmeer umfasst eine Naturlandschaft und ein einzigartiges Ökosystem in der Dynamik der Gezeiten und, hinter den Deichen eine vom Menschen über Jahrhunderte geprägte Kulturlandschaft“ (Nationalparkverwaltung Niedersächsisches Wattenmeer 2010: o.S.). Es wurde im Jahre 1993 gegründet und umfasst ein Areal von ca. 240.000 ha und der Entwicklungszonen des Binnendeichs. Die Abb. 1 zeigt den kompletten Nationalpark zwischen der Ems und der Elbe und der vorgelagerten Inseln.

Für das UNESCO-Biosphärenreservat Niedersächsisches Wattenmeer wurden folgende Leitziele zur Bewahrung und Entwicklung des Naturraums zugrunde gelegt:

• Erhaltung natürlicher oder naturnaher Lebensräume,

• Rückführung gestörter Bereiche in ihren natürlichen Zustand,

• Bewahrung der das Wattenmeer prägenden hohen Dynamik,

• Erhaltung der wattenmeertypischen biotischen Strukturen und Funktionen,

• Erhaltung der Regenerationsfähigkeit,

• Stärkung der Selbstregulationsfähigkeit

• Schutz der Ressourcen,

• Entwicklung nachhaltiger, ressourcenschonender Nutzungsformen, die den Leitzielen nicht zuwiderlaufen. (Erdmann 1995: 128)

Der nachhaltige Umgang mit der Natur wird auf der Insel Spiekeroog sehr ernstgenommen.

Die Insel hat es sich dabei zur Aufgaben gemacht, die Nachhaltigkeit als Leitfaden für die zukünftige Entwicklung der Insel zu etablieren. Der größte Teil der Insel Spiekeroog besteht aus Ruhe- und Schutzzonen. Sie sollen der Natur den nötigen Raum und Platz geben, um sich zu entwickeln. Auch ist es ein Ziel, den CO2-Fußabdruck der Insel in den kommenden Jahren

möglichst klein zu halten. Unterschiedlichste Projekte und Initiativen wurden daher von der Gemeinde initiiert, um den Fußabdruck zu verringern (Nordseebad Spiekeroog GmbH: o.S.). An den Stränden wurden Strandmüllboxen eingerichtet, mit deren Nutzung Touristen dazu beitragen können, die Strände von Plastik frei zu halten. Die Boxen stehen für den gestrandeten oder mitgebrachten Plastik zur Verfügung (Nordseebad Spiekeroog GmbH: o.S.). Ein weiteres Projekt der Insel ist das eigene Inselkino. „Denn für den Betrieb des Kinos setzen wir auf 100% Ökostrom bzw. Nahwärme und nutzen ein modernes Theater Management System, mit dem wir unsere Filme in digitaler Form statt auf dem Postweg erhalten“ (Nordseebad Spiekeroog GmbH: o.S.). Das wichtigste, sogar zertifizierte Projekt, ist ein Projekt, in dem naturverträglicher Tourismus auf der Insel gefördert werden soll. Partner des Nationalparks Niedersächsisches Wattenmeer, wozu auch Spiekerooger Betriebe zu zählen, sorgen mit festgelegten Qualitäts-und Gütestandards für den Schutz des Nationalparks. „Auf der Basis vielfältiger Kriterien wie Qualität, umweltfreundliche Wirtschaftlichkeit oder Regionalität erhalten die teilnehmenden Partner-Betriebe eine Zertifizierung und bekennen sich so zu ihrer Verantwortung für die ökologisch sensiblen Lebens- und Naturräume Nationalpark Niedersächsisches Wattenmeer“ (Nordseebad Spiekeroog GmbH: o.S.).

Abb. 1 Karte Nationalpark Wattenmeer, Quelle: NATIONALPARK WATTENMEER 2016

Umweltbildung bedeutet im Zusammenhang mit Biosphärenreservaten, dass „ökologische Zusammenhänge aufgezeigt und Handlungsanleitungen für ein umweltschonendes, den Naturraum angepasstes Verhalten gegeben werden“ (Ständige Arbeitsgruppe der Biosphärenreservate in Deutschland 1995: 129). Dabei sollen ökonomische, soziale, kulturelle und ethische Aspekte berücksichtigt werden (Ständige Arbeitsgruppe der Biosphärenreservate in Deutschland 1995: 129). Vor allem in den 18 Nationalpark-Häusern im Nationalpark Wattenmeer wird über die Vielfalt des Wattenmeers in den Bereichen Natur, Kultur und Fauna informiert (Nationalpark Wattenmeer Niedersachsen 2020: o.S.). Wichtig ist hier vor allem, dass nicht nur ein Umweltbewusstsein geschaffen wird, sondern dass auch eine Veränderung im Verhalten erfolgt (Rost 2002: 7). Die Hermann-Lietz-Schule ist ein auf Spiekeroog ansässiges Internat, dass 2019 zur Biosphärenschule ernannt wurde (Hermann-Lietz-Schule Spiekeroog 2020b: o.S.). Das Internat gewinnt seinen Strom über ein eigenes Windrad und Sonnenenergie wird für Warmwasser genutzt. Obst und Gemüse kommt aus dem schuleigenen Garten und die SchülerInnen kümmern sich um die eigenen Schafe und Rinder (Nationalpark-Haus Wittbülten 2020a: o.S.). Im Nationalpark-Haus Wittbülten lernen die Schüler und Schülerinnen mehr über den Lebensraum und den Schutz der Umwelt. In Kooperation mit der Universität Oldenburg finden in dem Nationalpark-Haus

03. GEOINFORMATION - DAS NIEDERSÄCHSISCHE BIOSPHÄRENRESERVAT WATTENMEER 03. GEOINFORMATION - DAS NIEDERSÄCHSISCHE BIOSPHÄRENRESERVAT WATTENMEER 24 / / 25
03.

auch Forschungsprojekte statt, an denen die SchülerInnen des Internats teilnehmen können. Es gibt auch eine Ausstellung, in der Touristen mehr über die Besonderheiten des Wattenmeers lernen können (Nationalpark-Haus Wittbülten 2020b: o.S.).

Literaturverzeichnis

BUNDESAMT FÜR JUSTIZ (Hg.): Gesetz über Naturschutz und Landschaftspflege (BundesnaturschutzgesetzBNatSchG) § 25 Biosphärenreservate, unter: https://www.gesetze-im-internet.de/bnatschg_2009/__25.html (letzter Zugriff: 16.04.2020)

HERMANN LIETZ-SCHULE (2020a): Leben im UNESCO Weltnaturerbe, unter: https://www.lietz-nordsee-internat. de/de/leben-auf-lietz/leben_im_weltnaturerbe.html (letzter Zugriff: 15.04.2020)

HERMANN LIETZ-SCHULE (2020b): Nationalpark Wattenmeer ernennt Lietz-Internat auf Spiekeroog zur „Biosphärenschule“, unter: https://www.lietz-nordsee-internat.de/de/aktuelles/news/auszeichnung-biosphaerenschule-wattenmeeer-region (letzter Zugriff: 15.04.2020)

NATIONALPARK WATTENMEER NIEDERSACHSEN (2020): Nationalpark-Häuser im Wattenmeer, unter: https:// www.nationalparkhaus-wattenmeer.de/liste-der-nationalparkhaeuser (letzter Zugriff: 15.04.2020)

NATIONALPARK-HAUS WITTBÜLTEN (2020): Dauerausstellung mit Pottwalskelett, unter: http://www.nationalparkhaus-wittbuelten.de/de/ausstellung/ausstellung.html (letzter Zugriff: 15.04.2020)

NATIONALPARKVERWALTUNG NIEDERSÄCHSISCHES WATTENMEER (Hg.) (2010): Steckbrief. Eine Naturlandschaft in der Dynamik der Gezeiten … und eine lebendige Kulturlandschaft hinter den Deichen, unter: https:// www.nationalpark-wattenmeer.de/nds/biosphaerenreservat/steckbrief (letzter Abruf: 16.04.2020)

ROST, J. (2002): Umweltbildung – Bildung für nachhaltige Entwicklung. In: Zeitschrift für inter nationale Bildungsforschung und Entwicklungspädagogik, Jg.25, Nr. 1, 01.03.2002, S. 7-9

UNESCO (Hg.): Biosphere Reserves. What are Biosphere Reserves?, unter: https://en.unesco.org/node/314143 (letzter Zugriff: 16.04.2020)

UNESCO (Hg.): Man and the Biosphere (MAB) Programme, unter: https://en.unesco.org/mab (letzter Zugriff: 16.04.2020)

ERDMANN, KARL-HEINZ (1995): Biosphärenreservate in Deutschland. Leitlinien für Schutz, Pflege und Entwicklung. Springer, Berlin, Heidelberg.

NATIONALPARKVERWALTUNG NIEDERSÄCHSISCHES WATTENMEER (Hg.) (2010): Steckbrief. Eine Naturlandschaft in der Dynamik der Gezeiten … und eine lebendige Kulturlandschaft hinter den Deichen, unter: https:// www.nationalpark-wattenmeer.de/nds/biosphaerenreservat/steckbrief (letzter Zugriff: 16.04.2020).

NORDSEEBAD SPIEKEROOG GMBH (Hg.): Nachhaltigkeit. Die grüne Insel: Mehr als ein Versprechen!, unter: https://www.spiekeroog.de/nachhaltigkeit/ (letzter Zugriff: 15.04.2020)

NORDSEEBAD SPIEKEROOG GMBH (Hg.): Strandmüllboxen, unter: https://www.spiekeroog.de/nachhaltigkeit/ strandmuellboxen/ (letzter Zugriff: 17.04.2020)

NORDSEEBAD SPIEKEROOG GMBH (Hg.): Nationalpark Partner. Nationalpark Partner Niedersächsisches Wattenmeer. Eine Zertifizierung für den Schutz des Nationalparks, unter: https://www.spiekeroog.de/nachhaltigkeit/ nationalpark-partner (letzter Zugriff: 17.04.2020)

Abbildungsverzeichnis

NATIONALPARK WATTENMEER (2016), Karte mit Grenzen des Nationalparks und der drei verschiedenen Schutzzonen, 30.08.2016, unter: https://www.nationalpark-wattenmeer.de/nds/nationalpark/karte (letzter Zugriff: 17.04.2020)

03. GEOINFORMATION - DAS NIEDERSÄCHSISCHE BIOSPHÄRENRESERVAT WATTENMEER 03. GEOINFORMATION - DAS NIEDERSÄCHSISCHE BIOSPHÄRENRESERVAT WATTENMEER 26 / / 27

PÄDAGOGIK

Räume bilden: Der Raum als Bildungsbegleiter (Bildungsräume für 3. bis 6.-jährige Kinder)

Ziel dieser Arbeit, war es im Rahmen eines erstmals stattfinden interdisziplinären Seminars, zu untersuchen, was einen Bildungsraum ausmacht. Die Ergebnisse unserer Recherchen wurden in einem Referat zusammengetragen, welches nun hier zusammengefasst wird. Aus den Ergebnissen kann festgestellt werden, dass es, um einen Bildungsraum zu schaffen, mehr bedarf als den Raum und Lernmaterialien. Den Kindern muss ebenfalls die Chance ge-geben werden den Raum und ihre Umgebung sinnlich zu erfahren, wobei die verschiedene Raumelemente und Beziehungs- bzw. Erziehungskonstellationen von enormer Bedeutung sind.

Ein Raum hat die Aufgabe, auf die Bildungspotentiale der Kinder abgestimmt zu sein, da jedes Indivi-duum in seinem eigenen Tempo, von seinen Interessen und bisherigen Erfahrungen geleitet, lernt. Wenn ein Raum so gestaltet ist, dass Kinder in der Lage sind, sich dort frei zu entfalten und selbstbe-stimmt zu handeln, besteht die Möglichkeit der individuellen Aneignung von Themen und Fähigkei-ten. Kinder lernen aus Interesse und nach ihren Interessen. Daher ist es förderlich „etwas Besonde-res“ im Raum zu schaffen. Ein Detail, an welches sich die Kinder erinnern, erstellte Werke der Kinder, die ihren Platz im Raum finden. Auf diese Art und Weise wird das Erlernte im kindlichen Gedächtnis verankert. Eine bedeutsame These besagt: „Die Umwelterkundung basiert auf dem Lustprinzip.“ (WILK, 2016: 76) Um die Lust und Neugierde der Kinder anzuregen, bietet sich eine Atmosphäre an, die sinnliches Erleben fördert. Eine Umgebung, die möglichst viele Sinne der Kinder anspricht. Sie sollen den Raum und das darin vorhandene Material nicht nur sehen, sondern auch berühren, aus-probieren, gegebenenfalls hören oder schmecken können. Damit diese Erfahrungen möglich sind, bedarf es Konstruktionen auf Augenhöhe der Kinder, sodass sie die bildenden Elemente jederzeit erreichen können. Da die Partizipation ein bedeutender Bestandteil der kindlichen Entwicklung ist, sollten die Kinder sich selbstbestimmt bewegen können, ohne vermeidbare Hürden überqueren zu müssen, wie verschlossene Türen und Schränke. Auch die Bedürfnisse der Kinder müssen bestmög-lich erfüllt sein, damit diese ihre Lernprozesse ungehemmt vollführen können. Daher sind Räume optimaler Weise auf die kindlichen Bedürfnisse abgestimmt. Darunter zählen nicht nur Grundbedürf-nisse, wie essen oder Toilettengänge, sondern ebenso der Drang nach Bewegung, Spiel und Rückzug. Der Raum schafft Plätze und andere Möglichkeiten, die diese Bedürfnisse gezielt markieren und von Kindern wahrnehmen lassen. Ein Kita-Raum ist nicht nur ein architektonischer Raum, sondern ein „Forschungsfeld“ (WILK, 2016: 75). An diesem Ort dürfen Kinder entdecken und probieren. Die zu Beginn erwähnte Besonderheit im Raum können auch zum Beispiel Fensterbänke sein, die gelichzei-tig eine Sitzmöglichkeit geben, oder ein Fußboden, der aus verschiedenen Holzarten besteht.

Um einen Raum für Kinder zu gestalten, muss dieser zudem die verschiedenen Sinne ansprechen, denn Kinder erleben Räume durch eben diese (vgl. TIETZE/VIERNICKEL 2016: 52ff.), sie sehen sich um und nehmen visuell die Größe und Wandfarbe wahr, befühlen verschiedene Möbel und Textilien und benutzen den Gleichgewichtssinn durch das Besteigen verschiedener Höhen (zum Bespiel Podeste, Stühle etc.). Ebenso dienen diese festen Bezugspunkte, wie die Podeste, den Kindern zur Strukturie-rung und als Orientierungshilfe im Raum. Die räumliche

Abb. 2: Einfluss der Räume auf das Lernen der Kinder, QUELLE Eigene Darstellung

Gestaltung wirkt sich nicht nur darauf aus, wie das Kind den Raum wahrnimmt, sondern auch darauf wie das Kind sich selbst wahrnimmt. Kinder können sich als selbstwirksam wahrnehmen, wenn ihnen die Möglichkeit gegeben wird, bei der Raumgestaltung mitzuhelfen und -entscheiden. Dies kann alles, von der Auswahl der Spiel- und Lern-objekte (Bausteine, Stifte etc.) bis hin zu größeren Entscheidungen (Wandfarbe, Möbel etc.), ein-schließen. Die Wahrnehmung als ein selbstwirksames und entscheidungsfähiges Idividuum steigert ebenso das kindliche Selbstbewusstsein und fördert die Entscheidungsfreudigkeit.

Das Schaffen eines Bildungsraumes bezieht sich jedoch nicht lediglich auf die Gestaltung eines Rau-mes, sondern auch auf die entstehenden Erziehungskonstellationen. Die räumliche Infrastruktur muss Raum liefern, um Interaktionen zu ermöglichen. Gruppentische beispielsweise erschaffen die Möglichkeit der Interaktion der Lernenden untereinander. Ebenso sollte der/die Lehrende den Ler-nenden die Möglichkeit geben, dass sie die verwendeten Lernmethoden mitgestallten können (durch Stellwände, Gruppenarbeiten, Audiodateien etc.). Der Bildungsraum soll als Gegenerfahrung zur „in-terpellativen Konsumorientierung“ (KERGEL 2020: 132) dienen. Demnach soll der Raum den Kindern die Möglichkeit bieten, aus einer lernunterbrechenden Situation auszutreten und mit relativ geringer Quantität an Material dafür aber sehr qualitativen Material eine neue Lernumgebung schaffen. Wichtig zur Gestaltung eines Bildungsraumes ist es ebenso, dass die Kinder durch verschiedene Lernmethoden die Möglichkeit haben, ihre Persönlichkeit frei zu entfalten. Sie sollen ihren individu-ellen Interessengebieten nachgehen können und dabei wachsen.

04. PÄDAGOGIK - RÄUME BILDEN: DER RAUM ALS BILDUNGSBEGLEITER 04. PÄDAGOGIK - RÄUME BILDEN: DER RAUM ALS BILDUNGSBEGLEITER 28 / / 29
04.

Literaturverzeichnis

KERGEL, D. (2020): Erziehungskonstellationen analysieren und Bildungsräume gestalten, Ein Methodenbuch für die pä-dagogische Theorie und Praxis, Springer VS, Wiesbaden, S 132f.

TIETZE, W.; VIERNICKEL, S. (2016): Pädagogische Qualität in Tageseinrichtungen für Kinder. Ein Nationaler Kriterienkatalog. Vollständig überarbeitete und aktualisierte Auflage, Weimar.

WILK, M. (2016): Der Raum als Erzieher. Die Bedeutung des Raumes für die kindliche Entwicklung, Weimar.

Abbildungsverzeichnis

SPIEKEROOG (2010): Inseldorf Spiekeroog, unter: https://www.spiekeroog.de/inselerlebnis/inseldorf/ (letzter Zugriff: 15.04.2020)

04. PÄDAGOGIK - RÄUME BILDEN: DER RAUM ALS BILDUNGSBEGLEITER 30 / / 31
Abb. 1: Wohnhaus auf Spiekeroog, Quelle: SPIEKEROOG 2010:

PÄDAGOGIK

Hinrichs, Lara; Holstein, Natascha

Kita als Lernwerkstatt durch Ateliers und Werkräume

Was ist eine Lernwerkstatt?

„Eine Lernwerkstatt stellt einen (Bildungs-)Raum dar, in dem selbstbestimmte Lernprozesse der Kinder ermöglicht werden. Forschen, Entdecken und Experimentieren stehen im Mittelpunkt.” (VOLLMER, 2012: 210)

Eine Lernwerkstatt ist ein gesonderter Raum oder Bereich in der Kita, der immer für alle Kinder offen ist. In diesem Raum können die Kinder frei und ohne großen Einfluss durch die Fachkräfte experimentieren, forschen und entdecken. Eine Lernwerkstatt ist auf einen Themenbereich bezogen, zum Beispiel Naturwissenschaften oder Mathematik. Zu dem Themenbereich ist in dem Raum viel verschiedenes Material vorhanden. Dazu zählen themenspezifische sowie Alltagsmaterialien. Außerdem stehen den Kindern vielfältige Forschungsgegenstände zur Verfügung.

Pädagogischer Hintergrund

In einer Lernwerkstatt geht es darum gemeinsam mit den Kindern Fragen zu entwickeln und diese zu beantworten (vgl. KAISER/SCHÄFER, 2016: 6). Die Selbstständigkeit und Selbsttätigkeit der Kinder wird gefördert, da diese eigenständig tätig werden können. Zudem wird so ein hoher Grad an Partizipation ermöglicht. Kinder haben das Recht gleichwertig an ihrem Bildungsprozess beteiligt zu sein (vgl. SCHÄFER, 2019: 86). Dafür sind demokratische Strukturen notwendig (ebd.: 72). Die Kinder können hier eigene Interessen und Themen finden, da sie den Dingen nachgehen können, die sie interessieren.

Der Begriff „Lernwerkstatt“ bezeichnet einen Ort des Lernens. Seine Ausstattung mit Werkzeugen und Materialien sowie seine Didaktik ermöglichen folgende Lernprozesse: Das Lernen als Werken und Wirken, Lernen als Produzieren und Gestalten, Lernen als Experimentieren und Erproben, Lernen als Handeln und Lernen mit allen Sinnen zu erfahren (vgl. KAISER/SCHÄFER, 2016: 6). Es geht also darum, durch das Tätig sein zu lernen und Erfahrungen zu sammeln.

Raumgestaltung

Die vorbereitete Umgebung mit den offenen Materialien ermöglicht eine freie Auswahl von Tätigkeit, Material und Interaktionspartnern (vgl. KAISER/SCHÄFER, 2016: 6). Kinder lernen durch Erfahrungen in Alltagsituationen für sie zugängliche Dinge (vgl. SCHÄFER 2019: 69), weshalb Werkstätte einen idealen Rahmen dafür bieten. Um sein Wissen zum Handeln nutzen zu können muss ein Kind dieses erst mit selbst gemachten Erfahrungen verbinden (ebd.: 70).

Die Lichtverhältnisse in der Lernwerkstatt haben einen großen Einfluss auf das kreative Handeln der Kinder. Um dies zu fördern ist viel Tageslicht nötig, welches durch große und bodentiefe Fenster ermöglicht wird. Außerdem können die Kinder durch den Blick nach draußen einen Bezug zu ihrer Umwelt herstellen. Ansonsten sollte warmes und natürliches Licht verwendet werden.

Die Ausstattung in einer Lernwerkstatt sollte vielfältig und gut durchdacht sein. Es sollten große Arbeitsfläche vorhanden sein, welche sich nicht nur auf Tische reduzieren, sondern ebenfalls freie Fläche zum Arbeiten auf dem Boden beinhalten. Grundsätzlich sollte der Raum nicht

zu vollgestellt sein, damit die Kinder sich frei bewegen können. Die Regalsysteme sind offen zu gestalten und auf Höhe der Kinder anzubringen, damit die Kinder selbstständig auf Materialien zugreifen können. Zusätzlich ist eine übersichtliche Lagerung wichtig. Das Atelier sollte außerdem über einen Wasseranschluss verfügen und Platz zum Trocken der Kunstwerke der Kinder bieten. Zudem ist es wichtig einen Ausstellungbereich für die Arbeiten zu schaffen, so dass die Kinder Wertschätzung erfahren. Die Farbkomposition in der Lernwerkstatt sollte nicht zu grell sein, um die Kreativität der Kinder nicht zu stören. (vgl. BEEK/BUCK/RUFENACH, 2010: 135)

Abb. 3 Atelier, Quelle: ITK RHEINLAND 2020

Abb. 4 Sprechende Wände, Quelle: MARKSBURG KITA BIBERBAU 2020

Abb. 5 Werkstatt, Quelle: JOHANNITER 2020

05. PÄDAGOGIKKITA ALS LERNWERKSTATT 32 / / 33
05.

Literaturverzeichnis

BEEK, A. VON DER; BUCK, M.; RUFENACH, A. (2010): Kinderräume bilden: Ein Ideenbuch für Raumgestaltung in Kitas, Cornelsen Scriptor.

KAISER, LENA S.; SCHÄFER, GERD E. (2016): Gemeinsam fragen und Antworten finden. Lernwerkstätten – was sie sind und wer dort lernt, 2016 (2), Freiburg: Entdeckungskiste Verlag Herder, S. 6-9.

SCHÄFER, GERD E. (2019): Bildung durch Beteiligung. Zur Praxis und Theorie frühkindlicher Bildung. Weinheim: Beltz Juventa.

VOLLMER, K. (2012): Lernwerkstatt. In: Vollmer, K.: Fachwörterbuch für Erzieherinnen und pädagogische Fachkräfte. Freiburg: Verlag Herder. S. 210. online abrufbar unter: https://www.herder.de/kiga-heute/fachbegriffe/ lernwerkstatt/ (letzter Zugriff: 23.04.2020)

Abbildungsverzeichnis

MÜHLHEIM-RURH (2018), Lernwerkstatt Natur, 04.04.2018, unter: https://www.muelheim-ruhr.de/cms/lernwerkstatt.html (letzter Zugriff: 23.04.2020)

ITK RHEINLAND (2020), Bildergalerie, unter https://muenster.kita-navigator.org/kitas/staedtische-kindertageseinrichtung-eichendorff/bilder/ (letzter Zugriff: 23.04.2020)

MARKSBURG KITA BIBERBAU (2020), Sprechende Wände, unter: https://www.marksburgkitabiberbau.de/dasist-uns-wichtig/bild-vom-kind/beobachten-und-dokumentieren/ (letzter Zugriff:23.04.2020)

JOHANNITER (2020), Eindrücke aus der Mole Kita, unter: https://www.johanniter.de/einrichtungen/fuer-kinder-und-jugendliche/kindertageseinrichtungen/betriebskindertagesstaette-mole-kita/ueber-uns/eindruecke-aus-der-mole-kita (letzter Zugriff: 23.04.2020)

05. PÄDAGOGIKKITA ALS LERNWERKSTATT 34 / / 35

PÄDAGOGIK

Dobrinski,

Akustik Licht & Farbe

In Räumen spielen, lernen, bewegen und entspannen sich Kinder. Damit sie dies tun können, muss der Raum, in dem sich die Kinder bewegen, an die Bedürfnisse und Interessen derer angepasst werden. Sie sollen zur Aktivität angeregt, jedoch nicht überfordert werden. Um so einen idealen Raum zu schaffen, müssen unteranderem die drei Komponenten berücksichtigt werden, die bereits in der Überschrift dieses Abschnitts niedergeschrieben sind – Akustik, Licht und Farbe. Wie diese auf Kinder wirken und wie sie am besten eingesetzt und berücksichtigt werden können, wollen wir im weiteren Verlauf erläutern.

In einem Kindergarten herrscht oft, wie wir alle wissen, eine hohe Lautstärke. Das Ziel bei dem Bau und der Einrichtung eines Raumes ist es deshalb, die Schallausbreitung zu stoppen und zu lenken. Geschieht dies nicht, führt es zur einem starken Nachhall, der zum Anstieg der Sprachlautstärke führt („Lombard-Effekt“/“Kneipeneffekt“). Eine schlechte Akustik führt dementsprechend also zu einer erschwerten Kommunikation, aber hat auch andere Auswirkungen, wie Stress, Konzentrationsschwierigkeiten, Erschöpfung oder andere gesundheitliche Beschwerden. (vgl. ZEH ET AL., 2017)

Um eine bessere Akustik im Kindergarten zu schaffen, bieten sich schallschluckende Elemente, wie Teppichflächen, Kissen oder Decken an. Auf glatte Oberflächen sollte weitestgehend verzichtet werden und gerade in Ruheräumen muss besonders darauf geachtet werden, dass lärmmachende Spielzeuge der Kinder draußen bleiben. (vgl. KOSICA, 2011: 118) Zusätzlich zu diesen Möglichkeiten der Schalleindämmung, stießen wir auf die Idee von Akustikpaneelen an den Decken oder Wänden, und auf bunte Akustikwürfel, die sich vielfältig einsetzen lassen. Die Würfel sind in verschiedenen Formen und Farben erwerblich und lassen sich aufhängen, können aber auch einfach auf den Boden gestellt werden. Diese haben dann nicht nur einen wirksamen Effekt, sondern geben dem Raum auf der dekorativen Ebene auch noch einmal eine besondere Note. (siehe Abb. 1, Abb. 2)

Es wird zwischen dem natürlichen und künstlichen Licht unterschieden. Licht allgemein dient nicht nur als Sicherheit und Orientierung, sondern kann Einfluss auf die Psyche der Kinder und ihren bio-logischen Rhythmus haben. Die Lichteinstrahlungen erzeugen bei Kindern Aktivität, bei zu wenig Licht kann es zu Müdigkeit führen, welches in manchen Räumen gewollt ist, beispielsweise im Ruhe-/ Schlafraum (s. Abb. 4). Außerdem hat Licht und Lichtführung eine entscheidende Bedeutung für die Wahrnehmung des Raumes und der Dinge, die sich dort befinden (vgl. WALDEN, 2011: 74ff).

Durch große Raumöffnungen, die in Form von Türen und Fenstern auftreten, haben Kinder die Möglichkeit die Veränderung des Tages- und Jahresverlaufs eigenständig zu entdecken und nehmen somit die unterschiedlichen Farbwechsel wahr. Außerdem können sie weitere Erscheinung der Außenwelt sehen, indem sie dem Verlauf der Sonne folgen, Tiere beobachten und ihren Eltern nachschauen können. Die Ausrichtung der Räume, bzw. deren Fensteröffnungen sollten so angeordnet werden, dass helle Bereiche für Aktivitäts- und Bewegungsorte genutzt werden und dunkle Bereiche für Ruhe- und Rückzugsorte (ebd., 2011: 76ff).

Abb.1: Akustikwürfel, Quelle: BAUNETZ WISSEN 2020

Durch den Tages- und Jahresrhythmus ist es nicht möglich die Räume ausschließlich durch natürliches Licht zu beleuchten. Daher werden vom Deutschen Institut für Normung in Kindertagesstätten die Töne von warmweiß bis neutralweiß der Leuchten empfohlen. Lichtquellen sollten flexibel sein und völlig nutzer- bzw. situationsorientiert eingesetzt werden. Hierbei kann man mit höhen- und stärkeverstellbare Hänge- und Pendellampen zusammen mit den Kindern Schatten- und Lichtspiele durchführen (ebd., 2011: 80ff).

Ob an der Decke, auf dem Fußboden oder an der Wand – die Farbwahl spielt eine große Rolle. Diese hat in jedem Fall Einfluss auf den Gefühlszustand und die körperliche Verfassung der Kinder und ist essentiell für den Wohlfühlcharakter des Raumes. Denn bei Menschen lösen bestimmte Farben Assoziationen aus. Zum Beispiel verbinden wir Pastellfarben mit Zitrusfrüchten. Zusätzlich wirken satte Farben anregend bis drückend, wohingegen helle Farben offen und kühlend wirken. Die Wirkung ist dabei aber auch abhängig von der Fläche, dem Lichteinfall und der Oberflächenstruktur. Für große Flächen werden generell helle Farben oder Muster empfohlen, da sie die eigentliche Farbe heller wirken lassen und einen zurückhaltendes und harmonisches Gefühl vermitteln. Außerdem ist das Licht eng verbunden mit der Farbe. Das Licht bestimmt, wie die Farbe wirkt. Weißes Licht lässt die Farben dabei am echtesten. Aufgrund der extremen Wirkung von Licht auf die Farben, sollten die einzelnen Farben an das Tageslicht und das künstliche Licht Vorort angepasst werden. Die Oberflächenstruktur hat ebenfalls Auswirkungen auf die Wirkung der Farben, da unebene Flächen durch den feinen Schattenwurf die Farbe dunkler wirken lassen als an glatten Wänden. Jedoch vermitteln raue Oberflächen ein Gefühl von Tiefe, während ebene Flachen begrenzend oder sogar beengend wirken können. (vgl. KOSICA, 2011: 64-69)

06. PÄDAGOGIKAKUSTIK, LICHT UND FARBE 06. PÄDAGOGIKAKUSTIK, LICHT UND FARBE 36 / / 37
06.
Abb. 2: Akustikpaneele, Quelle: TRENDPANEELE 2020

Neubau Kindertagesstätte Lohstraße, Quelle: STADT ESSEN 2020

3: Die Kita im grünen Uetersen, Quelle: EVANGELISCHE KINDERTAGESSTÄTTE 2020

Literaturverzeichnis

KOSICA, S. (2011): Architekturpsychologie für Kindertagesstätten. Lengerich: Pabst Science Publishers. Tietze, W./Viernickel, S. (2016): Pädagogische Qualität in Tageseinrichtungen für Kinder. Ein Nationaler Kriterienkatalog. Weimar.

ZEH, M. ET. AL. (2017): Schluss mit Kita-Lärm – Verbessern wir die Raumakustik!, unter: https://ifb.info/laerminkindertagesstaetten/#top (letzter Zugriff: 27.04.2020)

Abbildungsverzeichnis

STADT ESSEN (2020): Neubau Kita an der Lohstrasse, unter: https://www.essen.de/leben/planen__bauen_und_ wohnen/staedtische_bauprojekte/abgeschlossene_projekte/neubau_kita_lohstrasse.de.html (letzter Zugriff: 28.04.2020)

EVANGELISCHE KINDERTAGESSTÄTTE (2020): Die Kita im grünen Uetersen, unter: https://jochen-klepper-str. eva-kita.de/willkommen.html (letzter Zugriff: 28.04.2020)

BAUNETZ WISSEN (2020), Bunte Akustikwürfel, -quader und -kegel, unter: https://www.baunetzwissen.de/ akustik/tipps/news-produkte/bunte-akustikwuerfel--quader-und--kegel-4782911 (letzter Zugriff: 27.04.2020)

TRENDPANEL (2020): Akustikpaneele, unter: https://trend-panel.com/akustikpaneele/ (letzter Zugriff: 27.04.2020)

06. PÄDAGOGIKAKUSTIK, LICHT UND FARBE 38 / / 39
Abb. Abb.4:

ARCHITEKTUR

Abeln, Johanna; Kuhlmann, Karin; Schulte, Rebecca

Umweltbildung anhand des Fuji-Kindergartens in Tokio

Der 2007 erbaute Fuji-Kindergarten in einem Vorort von Tokio hat eine Bruttogeschossfläche von 1094m² und ist ein oval förmiges Gebäude mit Innenhof. Die Architekten des Gebäudes Takaharu und Yui Tezuka wollten die Atmosphäre der ehemaligen Grünanlage des Kindergartens erhalten, die durch die großen Zelkoven-Bäume entstand, und umschlossen diese mit dem Gebäude in Form von Atrien, da nur so die Fläche des Grundstücks effektiv ausgenutzt werden konnte. So ergab sich die Form des Ovales. Zudem enstehen keine toten Ecken und großzügige, übersichtliche Freiflächen entstanden, die das Gemeinschaftsgefühl der Gruppe stärkten, und fließende Übergänge von Gruppenraum zu Gruppenraum und ebenso durch vollflächig verglaste Fassadenelemente, die komplett öffenbar sind, von Innenraum zu Außenraum geschaffen werden konnten. Die Kinder haben das Gefühl direkt in der Natur spielen zu können und erleben so auch die Jahreszeiten hautnah mit. Den Architekten war es wichtig, dass das große Raumprogramm nicht auf Kosten der Freifläche gehen sollte. Deswegen wurde ein begehbares Flachdach geplant, das den Kindern sogar noch mehr Freifläche und Platz zum Spielen bietet.

Grundkonzept des Entwurfs war die Planung des Kindergartens nach Montessori-Pädagogik. Das heißt, es wird auf Komfort verzichtet und die Kinder werden zum Unbequemen gezwungen, um Selbstverständlichkeiten zu erlernen und der virtuellen Entwicklung und dem alltäglichen Umgang mit Technik entgegenzuwirken. Spielgeräte gibt es daher keine. Das gesamte Gebäude fungiert als „Spielzeug“ (TEZUKA ARCHITECTS., 2008: S.190). Es führen Rutschen vom Dach hinunter in den Innenhof und die Bäume, die durch das Gebäude über das Dach wachsen, können zum Klettern benutzt werden. Es wird mit von der Natur gegebenen Mitteln gearbeitet.

Möbel als sanfte Raumteiler

Die Boxen, mit denen das Gebäudeinnere unterteilt wird, wurde von einer Studentenorganisation ursprünglich aus MDF-Platten entwickelt. Für die Boxen des Kindergartens wurde in der Umsetzung nun jedoch weiches Paulowina-Holz verwendet (siehe Abbildung 1), so werden höchstens die Boxen Dellen bekommen, wenn sich ein Kind den Kopf anschlägt. Die Ecken wurden abgerundet, um Verletzungen und abgebrochenen Kanten vorzubeugen. Paulowina-Holz ist sehr leicht, die Kisten können deshalb selbst von einem Kind leicht hochgehoben werden. Trotzdem sind sie stabil genug, auch wenn die Kinder auf ihnen herumhüpfen oder sie herumwerfen. Nachdem die Boxen fertiggestellt wurden, spielten und stapelten die Kinder die Boxen von ganz allein. Die Boxen waren ein Erfolg, auch wenn diese eigentlich für die Erzieher als Staufläche für Unterrichtsmaterial bestimmt waren.

Offene Fassade

Zu zwei Drittel des Jahres sind die verglasten Schiebetüren geöffnet, das Gebäude wird in jeder Beziehung offen genutzt, es fungiert als riesige Veranda. Außen- und Innenbereiche befinden sich auf demselben Niveau; es wird nicht differenziert, wo „außen“ aufhört und „innen“ anfängt (siehe Abbildung 2). Auch gibt es im Kindergarten keine Hausschuhe, denn im ganzen

Gebäude wurde ein Warmluft-Heizsystem nach dem Prinzip traditioneller koreanischer Beheizung installiert, sodass man selbst im Winter keine kalten Füße bekommt. Ein solches System strahlt auch nicht die natürliche Hitze der elektrischen oder mit Warmwasser betriebenen Fußbodenheizung ab, sondern der warme Luftstrom wird über Klappen unter dem gesamten Fußboden oder in einem Kanal entlang der Fassade verteilt. Licht unverkleideter Glühbirnen

Die Belichtung kommt von nackten Glühbirnen (siehe Abbildung 2). Neonlicht ist zwar heller, aber die Kinder können von Glühbirnen lernen, wie Licht entsteht. Weil es keine Trennwände gibt, gibt es auch keine Wände, an denen man Lichtschalter anbringen könnte. In den Räumen hängen Strippen von der Decke, mit denen das Licht von einzelnen Lampengruppen ein- und ausgeschaltet wird. Die Kinder kommen dort zusammen, wo das Licht an ist und schaffen so einen nur durch das Licht definierten Aufenthaltsort. Jede Glühbirne verfügt über eine Dimmfunktion, um einmal die Lebensdauer zu verlängern, aber auch den Kindern die Möglichkeit zu geben, die Leuchtdrähte zu inspizieren, wenn diese erloschen sind.

Wasserbrunnen in den Gruppenräumen

Anstelle der üblichen Waschräume wurden in mitten der Gruppenräume Brunnentröge installiert, wie man sie sonst im Freien kennt. Somit wurde den Kindern die Möglichkeit gegeben, ganz ungezwungen um diese Brunnen zu stehen und sich beim Händewaschen zu unterhalten, was interessanter ist, als an eine Wand zu starren (siehe Abbildung 3).Durch das selbstständige Bedienen lernen die Kinder die Wassermenge zu regulieren.

Außengestaltung im Hof

Wasserhähne sind im Freigelände eines Kindergartens unverzichtbar, jedoch ist das Problem, dass diese schnell verstopfen, denn die Kinder pressen häufig mithilfe von Schaufeln Matsch durch die Abflussgitter. Im Fuji-Kindergarten stehen die Wasserhähne frei (siehe Abbildung 4), während die Abflüsse nur dann sichtbar sind, wenn man sie freilegt. Sie werden von einem Bodenbelag aus runden Baumstämmen umgeben, zwischen denen das Wasser versickern kann. Im Innenhof gibt es Ziegen, die das Gras auf biologische Weise mähen.

Dachgestaltung

Die Rutsche ist das einzige Spielgerät, wodurch das Dach an sich als Spielgerät umfunktioniert wird. Zur Rutsche gelangt man über eine Treppe, die sich auf einem ein Meter hohen Hügel befindet. Dadurch war es möglich eine flache Treppe zu planen, sodass keine großen Verletzungen beim Herunterfallen entstehen (siehe Abbildung 5). Auch der Hügel wird von den Kindern als Spielmöglichkeit genutzt, genauso wie die Dachluken, denn hier versammeln sich immer wieder mehrere Kinder, um von oben in die Gruppenräume zu sehen (siehe Abbildung 6). Die geringe Dachneigung reicht schon aus, um die Kinder zum Laufen zu animieren, wodurch die meisten Kinder unbewusst, ganz freiwillig Sport machen.

Geländer oder Fangnetze

Die Architekten umfassten die Dachfläche mit einem filigranen Geländer aus vertikalen Stäben. Die Abstände der Stäbe von maximal 11 cm verhindern, dass ein Kind seinen Kopf durchstecken könnte (siehe Abbildung 7), aber die Möglichkeit hat, seine Beine hinunterbaumeln zu lassen. Im Dach wurden Öffnungen für die Zelkoven-Bäume belassen. Vom Boden aus ist es schwierig die Bäume zu erklettern, vom Dach aus ist das jedoch kein Problem, daher wurde rund um die Stämme ein speziell angefertigtes Netz angebracht, sodass sie von den Kindern regelrecht belagert werden konnten (siehe Abbildung 8).

08. ARCHITEKTURUMWELTBILDUNG ANHAND DES FUJI-KINDERGARTENS 40 / / 41
07.

Abb. 1: Zeichung Möbel als sanfter Raumteiler unverkleideter, Quelle: TEZUKA ARCHITECTS 2008: 193

Abb. 2: Offene Fassaden und Licht, Glühbirnen; Quelle: TEZUKA ARCHITECTS 2008: 197

Abb. 3: Wasserbrunnen in den Gruppenräumen; Quelle: TEZUKA ARCHITECTS 2008: 192

Abb. 4: Außengestaltung im Hof; Quelle: TEZUKA ARCHITECTS 2008: 197

Abb. 5: Die Rutsche als einziges Spielgerät; Quelle: TEZUKA ARCHITECTS 2008: 191

Abb. 6: Dachluken; Quelle: TEZUKA ARCHITECTS 2008: 194

Abb. 7: Filigranes Geländer ; Quelle: TEZUKA ARCHITECTS 2008: 193

Abb. 8: Speziell angefertigte Netze um die Bäume; Quelle: TEZUKA ARCHITECTS 2008: 195

Literaturverzeichnis

TEZUKA ARCHITECTS, (2008): „Kindergarten in Tokio“,Fachzeitschrift Detail Konzept, 2008/3, S190 -199.

Abbildungsverzeichnis

TEZUKA ARCHITECTS, (2008): „Kindergarten in Tokio“,Fachzeitschrift Detail Konzept, 2008/3, S191 -197.

08. ARCHITEKTURUMWELTBILDUNG ANHAND DES FUJI-KINDERGARTENS 08. ARCHITEKTURUMWELTBILDUNG ANHAND DES FUJI-KINDERGARTENS 42 / / 43

ARCHITEKTUR

Steggemann, Thea

Best Practice - Kindergarten

In diesem Referat geht es um erfolgreiche Kindergarten Modelle, im Detail erläutert an drei Beispielen. Auf Grund der Standortwahl wird auch das Prinzip der Hermann Lietz Schule Spiekeroog erörtert und die Option, es auf einen Kindergarten zu übertragen. Zudem befinden sich unter den Bildmaterialien Beispiele für ästhetische Kindergartenlösungen, denn zum Vermitteln der richtigen Werte sollte auch das Erscheinungsbild überzeugen!

Was vermutlich jedes Erfolgsmodell teilt, ist die Stellung des Kindes im Kindergarten. Das Kind steht im Vordergrund. Wichtige Werte sollen über die Jahre an die Kinder vermittelt werden. Im Vordergrund stehen vor allem die Selbständigkeit, die Persönlichkeitsentfaltung und der Naturbezug. Es gibt insgesamt 7 Kita Modelle (vgl. DANA 2019: o.S.), welche diese Werte teilen und speziell auf jedes Kind eingehen.

1. Konzept nach Kneipp

2. Freinet - Kindergarten

3. Konzept nach Reggio

4. Konzept nach Montessori

5. WaldoWrf Kindergarten

6. Waldkindergarten

7. Situationsansatz

1. Konzept nach Kneipp (vgl. DANA 2019: o.S.)

Das Konzept nach Kneipp geht zurück auf Pfarrer Sebastian Kneipp. Er entwickelte ein 5 - Säulen Modell, bei dem er den Fokus auf gesundheits- und naturbewusstes Leben legt.

Säule 1: Gesunde & ausgewogene Ernährung

Säule 2: Kräuterkunde, der eigene Kräutergarten soll den Kindern das Wissen über heilende Pflanzen vermitteln

Säule 3: Wasser, Kinder sollen das Wasser in all seinen Facetten kennenlernen

Säule 4: Aktivität & Bewegung, als Ausgleich für Seele und Geist

Säule 5: Lebensordnung

Ein regelmäßiger Tagesablauf und ein Sinn für das Aufräumen vollenden das Kneipp Konzept.

2. Konzept nach Montessori (vgl. DANA 2019: o.S.)

Maria Montessori steht mit ihrem Konzept für die Selbständigkeit. „Hilfe zur Selbsthilfe“ ist hier das Motto, dem Kind wird also so wenig wie möglich abgenommen. Stattdessen soll es in seinen Handlungen bestärkt werden. Dabei werden die Lerngeschwindigkeit und Lebensbedürfnisse jedes Kindes individuell beachtet. Das Kind entscheidet selbst, womit es sich beschäftigen möchte und vor allem wie lange. Zu dem, ob es gerade ein Teil der Gruppe sein möchte oder lieber für sich alleine sein möchte. Trotzdem wird das Kind nicht sich selbst überlassen, sondern die Erzieher beobachten es genau und gehen auf seine speziellen Fähigkeiten ein. Auf Lob und Tadel wird in dieser Pädagogik weitgehend verzichtet, um die Motivation des Kindes nicht zu verfälschen.

3. Situationsansatz (vgl. DANA 2019: o.S.)

Der Situationsansatz entstand in den 1970er Jahren, als Eltern erkannten, dass der Kindergarten nicht nur zum Zeit absitzen der Kinder da war. Es sollte in den ersten Jahren schon um eine intensive Förderung gehen. Die Erzieher richten die Wochengestaltung nach den Interessen der Kinder und beziehen sie dabei gezielt mit in den Tagesablauf ein. Der Situationsansatz geht somit auf die aktuellen Bedürfnisse und Wünsche des Kindes ein. So wird es mit alltäglichen Situationen konfrontiert und auf das zukünftiges Leben vorbereitet.

Die Hermann Lietz Schule Spiekeroog (vgl. LIETZ-NORDSEE-INTERNAT.DE 2020: o.S.)

Das Ziel des Gründers Hermann Lietz war es, Heranwachsende geschützt vor den negativen Einflüssen der Stadt, geborgen in Familien ähnlichen Strukturen im Sinne Pestalozzis mit „Kopf, Herz und Hand“ zu erziehen. „Lernen mit Kopf, Herz und Hand: nicht nur Wissen, sondern Kompetenzen erwerben“, ist bis heute das Motto der Hermann Lietz Schulen. Die Schule entspricht der Tradition der klassischen Reformpädagogik, stellt sich dabei aber den modernen Herausforderungen mit dem Ziel, Kinder und Jugendliche auf ein verantwortungsbewusstes Leben in der Gesellschaft vorzubereiten.

Die Arbeit und das Schulleben werden von drei Kernthemen bestimmt:

1. Persönlichkeitsbildung

2. Freude am Lernen

3. Aufbruch in Beruf und Gesellschaft

Dies ist durch eine individuelle und intensiven Betreuung im Unterricht und im Alltag möglich. Schüler werden gefördert und gefordert. Neben der intellektuellen Bildung sind handwerkliche und kreative Fähigkeiten in Gilden und AGs wichtig. In denGilden können die Schüler ihre Begabungen entdecken, ihre Kenntnisse und Fantasie einsetzen und Verantwortung übernehmen, für sich und die Gemeinschaft. Beispielsweise gibt es die Bootsbau-, die Deichbau- oder die Museumsgilde.

Die Hermann Lietz Schule versucht ebenfalls, ähnliche Werte wie die Kindergarten Modelle zu vermitteln, geht aber insbesondre mit den Gilden und AGs auf die besondere Lage der Insel ein. Weshalb es meiner Meinung nach möglich wäre, dieses Modell auch auf den neu geplanten Kindergarten zu übertragen.

InselkitaSpiekeroog

Abb. 1 Konzept nach Kneipp, Säule 3, Quelle: KNEIPP KINDERGARTEN; MARKUS WEGMANN 2020

Abb. 1: Konzept nach Kneipp, Säule 3: Wasser (Quelle: www.familie-und-tipps.de)

Abb. 2: Bootsbaugilde Hermann Lietz Schule (Quelle: www.lietz-nordsee-internat.de)

Abb. 1 Bootsbaugilde Hermann Lietz Schule, Quelle: HERMANN LIETZ SCHULE SPIEKEROOG o.J.

09. ARCHITEKTURBEST PRACTICE - KINDERGARTEN 44 / / 45
08.

Abb. 1: Konzept nach Kneipp, Säule 3: Wasser (Quelle: www.familie-und-tipps.de)

Abb. 1: Konzept nach Kneipp, Säule 3: Wasser (Quelle: www.familie-und-tipps.de)

Abb. 1: Konzept nach Kneipp, Säule 3: Wasser (Quelle: www.familie-und-tipps.de)

Abb. 2: Bootsbaugilde Hermann Lietz Schule (Quelle: www.lietz-nordsee-internat.de)

Abb. 2: Bootsbaugilde Hermann Lietz Schule (Quelle: www.lietz-nordsee-internat.de)

Abb. 2: Bootsbaugilde Hermann Lietz Schule (Quelle: www.lietz-nordsee-internat.de)

Abb. 4: Kindergarten von Miller & Maranta (Quelle: www.architekturbasel.ch)

Abb. 4: Kindergarten von Miller & Maranta (Quelle: www.architekturbasel.ch)

Abb. 4: Kindergarten von Miller & Maranta (Quelle: www.architekturbasel.ch)Abb. 4 Kindergarten von Miller & Maranta, Quelle: ARCHITEKTURBASEL 2018

Abb. 5: Montessori Kinderhaus (Quelle: www.architekturbasel.ch)

Literaturverzeichnis

DANA FRITZ (2019): Der Kindergarten: Diese Unterschiede über die verschiedenen Kindergarten-Konzeptionen sollten Sie kennen, unter: https://www.kita.de/wissen/kindergarten/ (letzter Zugriff: 23.04.2020)

LIETZ-NORDSEE-INTERNAT.DE (2020): unter: www.lietz-nordsee-internat.de, (letzter Zugriff: 25.04.2020)

Abbildungsverzeichnis

KNEIPP KINDERGARTEN; MARKUS WEGMANN (2020): Was ist das, unter: https://www.familie-und-tipps.de/ Kinder/Kinderbetreuung/Kindergartenmodelle/Kneipp-Kindergarten.html (letzter Zugriff: 25.04.2020)

HERMANN LIETZ SCHULE SPIEKEROOG (o.J.): Bootsbaugilde, unter: https://www.lietz-nordsee-internat.de/de/ leben-auf-lietz/bootsbau.html (letzter Zugriff: 25.04.2020)

ARCHITEKTURBASEL; REUDI WALTI (2018): Kindergarten von Miller & Maranta: Märchenhafte Kinderwelt an der Paradiesstrasse,11.12.2018, unter: https://architekturbasel.ch/kindergarten-von-miller-maranta-maerchenhafte-kinderwelt-an-der-paradiesstrasse/ (letzter Zugriff: 23.04.2020)

09 ARCHITEKTURBEST PRACTICE - KINDERGARTEN 46 / / 47
Abb. 5 Montessori Kinderhaus, Quelle: ARCHITEKTURBASEL 2018

ARCHITEKTUR

Kohl, Charline; Wiemers, Svenja; Ullrich, Jana

Klimagerechtes & traditionelles Bauen auf Spiekeroog

Die Bauweise auf Spiekeroog ist durch die besondere Lage als Insel und das damit verbundene Klima geprägt. Durch die Insellage ist die Materialbeschaffung mit einer gewissen Schwierigkeit und mit hohen Kosten verbunden. Zudem bietet die Insel nur einen begrenzten Umfang an unterschiedlichen Baumaterialien. Somit wurde auf der Insel mit dem gebaut, was vorhanden war und bereits verwendete Materialien, soweit es möglich war, wiederverwendet. Die Bebauung und die Materialität wurde zudem auch der besondere Wetterlage auf der Insel, welche durch starken Winde und salzige Seeluft geprägt ist (siehe Abbildung 6 bis 9), angepasst. Dadurch hat sich eine Bauweise auf Spiekeroog entwickelt, die auf ihre eigene Art und Weise besonders ist.

Merkmale der traditionellen Bauweise

Materialien

• Klinker oder geschlämmte Ziegel

• Mit Kuhdung gemauert

• Lehm und Matsch

Bauweise

• Geneigte Dächer (rot bis rotbraun)

• Kein/wenig Dachüberstand = Wetterschutz: Wind hätte die Dächer sonst runter gerissen; Sparsam

• Schwimmdach Konstruktion

• Windfedern

• Giebeldreicke aus senkrechter Holzverschalung (Farbe meist Blau, Grün oder Weiß)

• Häuser sollen wenig Angriffsfläche für den Wind bieten

• Überwiegend kleine Fensterflächen (Holzfenster)

• Veranda (Eingeschossig, durchgehendes Fensterband)

• Kleine Grundstücke

• Fensterbänke sollten Sandstein darstellen

Farbe

• Farbreste wurde oft zusammengemischt

• Grün, Weiß, Blau

Einfriedungen

• Bepflanzte Erdwälle, Staketenzäune, gehobelte Bohlenzäune, Hecken als Einfriedung

Baugestaltungsansatzung

Die Baugestaltungssatzung der Insel Spiekeroog wurde im Jahr 1985 aufgestellt. Diese Satzung ist eine örtliche Bauvorschrift über die Gestaltung des Ortskernes und den umliegenden

Bereich. Hierzu werden Aussagen getroffen, wie und in welcher Form die Bebauung auf der Insel Spiekeroog ausgeführt werden darf. Die Satzung dient dazu die Grundelemente der insel-

typischen Bebauung zu bewahren und um ein einheitliches und harmonisches Stadtbild zu schaffen. Seit dem 23.10.1985 gibt es die Satzung für die Bebauung im Ortskern und 2005 wurde diese für das umliegende Land ergänzt. Auch heute noch folgt das Bauen und Sanieren auf Spiekeroog dieser Gestaltungssatzungen, welches sich an den vielen sanierten und neu errichteten Bauten auf Spiekeroog erkennen lässt (Siehe Abbildung 3).

Themenbereiche der Gestaltungssatzung

• Bauweise (Dachbauten, Höhen)

• Farbtöne

• Materialien

• Tür- und Fensteröffnungen

• Einfriedungen

• Werbeanlagen

• Grundstücksgröße

Schwimmdach „Driftdach“

Als Schwimmdach bzw. „Driftdach“ wird eine raffinierte und vor allem besondere Gebäudekonstruktion auf Spiekeroog bezeichnet. Häuser, die mit einem solchen Schwimmdach ausgestattet sind, werden auch als auch Drifthuus bezeichnet. Sie sind so konstruiert, dass Dachboden und Dachstuhl sich bei einer Sturmflut, sobald der Wasserspiegel über die Dachkante steigt, ablösen können und so eine Art Floß bilden. Da eine Sturmflut nur durch starken Wind, der Richtung Küste weht, entstehen kann, treiben die „Dächer“ Richtung Land und die Inselbewohner können sich aufs Festland retten. Die Schwimmdächer erkennt man häufig am Giebeldreieck oder den großen Giebebalken. Diese besonderen Häuser mit so einem Dach wurden noch bis ins 18. Jahrhundert gebaut. Heute lassen sich nur noch einzelne Häuser mit einem Schwimmdach auf Spiekeroog finden wie beispielsweise die alte Inselkirche und das alte Inselhaus. (siehe Abbildung 4 und 5)

Klimagerechtes Bauen auf Spiekeroog heißt:

• Gebäude an die Klimabedingungen der Insel anzupassen

• Keine/geringe Dachüberstände

• Wenig Angriffsfläche

• Inseltypische Materialien

• Material nutzen, welches auf der Insel vorhanden ist

• Transportkosten minimieren

• Materialien wiederverwenden

• Besondere Anlagentechnik

• Vieles ist durch die Gestaltungssatzung nicht möglich (z.B. Kollektoren)

• keine Pellets (Transportkosten wären zu hoch)

• Gas-Brennwert-Kessel als effizeinte Heizung genutzt

Nachhaltigkeit auf Spiekeroog heißt:

• Ökologisches Sanieren von alten Gebäuden und nicht abreißen

• Wiederverwenden von alten Materialien die vorhanden sind (Beschaffung und Entsorung von Materialien ist teuer)

• Alte Materialien mit alten Materialien kombinieren

• Cradle to Cradle

• Beispiel altes Inselhaus:

• Dachziegel waren 250 Jahren alt, jeder Ziegel wurde geprüft und 3/4 der Ziegel konnten wie derverwendet werden, der Rest wurden durch alte Ziegel ergänzt

10. ARCHITEKTURKLIMAGERECHTES & TRADITIONELLES BAUEN 48 / / 49
9.

6 Sandsturm am Strand, Quelle: Privat Svenja Wiemers Abb. 7 Sandsturm in den Dünen,

Abb. 8 Überschwemmung, Quelle: Privat Svenja Wiemers Abb. 9 Überschwemmung, Quelle: Privat

Abbildungsverzeichnis

SPIEKEROOG (2010): Inseldorf Spiekeroog, unter: https://www.spiekeroog.de/inselerlebnis/inseldorf/ (letzter Zugriff: 15.04.2020)

10. ARCHITEKTURKLIMAGERECHTES & TRADITIONELLES BAUEN 10. ARCHITEKTURKLIMAGERECHTES & TRADITIONELLES BAUEN 50 / / 51
Abb. 2 Altes Inselhaus auf Spiekeroog, Quelle: Architekt Kai Nilson Abb. 1 Wohnhaus auf Spiekeroog, Quelle: Architekt Kai Nilson Abb. 3 Saniertes Wohnhaus, Quelle: Architekt Kai Nilson Abb. 4 alte Inselkirche, Quelle: SPIEKEROOG 2010 Abb. 5 altes Inselhaus, Quelle: Architekt Kai Nilson Abb. Quelle: Privat Svenja Wiemers Svenja Wiemers

BAUINGENIEURE

Grothaus, Eva; Michel, Alexandra

Bauverfahren, Logistik & Bauablauf

Beim Thema Bauverfahren, Logistik, Bauablauf geht es vor allem um den reibungslosen Ablauf einer Baustelle und deren Planung. Da man nicht zweimal dasselbe Haus an derselben Stelle bauen kann, wird man nie exakt dieselben Gegebenheiten für ein Bauvorhaben vorfinden. Viele Muster lassen sich übertragen, man sollte jedoch trotzdem jedes Projekt für sich betrachten.

Mit einem Kauf eines Grundstückes kann der Bau eines Bauwerkes nicht ohne Weiteres beginnen. Meist gibt es einen realistischen Zeitplan, der die Reihenfolge der Gewerke inklusive eines Zeitpuffers und der Abnahme der einzelnen Bauabschnitte vorgibt. Denn der Bauablauf besteht bekanntlich nicht nur aus der Bauausführung, sondern auch aus der Bauplanung.

Zunächst einmal engagiert der Bauherr einen Architekten oder eine Hausbaufirma und muss die Rahmenbedingungen seines Gesamtprojektes festlegen. Als erstes werden dann Baugrunduntersuchungen durchgeführt, das Grundstück wird vermessen und es wird ein Vorentwurf erstellt. Darauf aufbauend lässt sich dann unter Abstimmung des Bauherren mit seinem Architekten ein endgültiger Entwurf entwickeln, der natürlich beim Bauamt eingereicht und genehmigt werden muss. Wenn die Baubehörde dann keine Änderungen vorsieht und die Baugenehmigung erteilt kann mit der Bauausführung begonnen werden. Dafür gibt es meistens einen Bauzeitenplan bzw. einen Netzplan, welcher auch während der Bauplanung entsteht und den Beginn und das Ende einer jeden Phase festlegt. Dabei wird den Gewerken jeweils ein zeitliches Fenster zugeschrieben, welches möglichst eingehalten werden soll. Mithilfe der bereits vorliegenden Architekturpläne lassen sich Massen ermitteln, die, in Kombination mit Aufwandswerten (welche auf Erfahrung beruhen und siehe Abbildung 3) aussagen können, wie viele Mitarbeiter zur Fertigstellung einer Leistung gebraucht werden. Je mehr Mitarbeiter, desto schneller wird man fertig und umgekehrt. Hierbei gibt es allerdings oft eine Abweichung zwischen Theorie und Praxis, zusätzlich hat man manchmal keinen Einfluss darauf, ob z. B. ein Nachunternehmer einem auch die gewünschte Zahl an Handwerkern schickt.

In dem Plan wird natürlich alles der Reihenfolge nach dokumentiert, die Baustelleneinrichtung kommt selbstverständlich vor dem Bodenaushub, der Rohbau vor dem Dachausbau und die Fliesen können bekanntermaßen erst eingesetzt werden, wenn der Estrich verlegt und getrocknet ist. Somit wird deutlich, dass der Bauzeitenplan die vorgesehene Bauzeit bestimmt. Dargestellt wird dies häufig in einem Netzplan oder Balkenplan, ein Beispiel davon ist im Anhang zu finden.

Es kann aber auch zu Störungen kommen, beispielsweise durch Witterungseinflüsse oder Baugrundrisiken. Diese treten meist unerwartet auf und führen zu Unterbrechungen oder Verzögerungen. Demzufolge muss der Bauzeitenplan dann wieder angepasst und aktualisiert werden, wenn nicht genug Zeitpuffer eingeplant wurde.

Die Bauausführung wird also sozusagen durch den Bauzeitenplan beschrieben und dieser wird immer wieder der aktuellen Ausführung angepasst, falls es zu Änderungen kommt.

Zwischen den einzelnen Gewerken können natürlich Teilabnahmen vom Bauherren getätigt werden, damit Mängel frühzeitig erkannt und behoben werden können. Außerdem sind nicht

alle Mängel nach der Fertigstellung des Bauwerkes mehr erkennbar, weshalb es von Vorteil ist, Teilabnahmen der einzelnen Gewerke durchzuführen. Ganz zum Schluss eines Bauvorhabens wird dann ein Aufmaß gemacht und eine endgültige Abnahme findet statt.

Beim Erstellen eines Bauwerks gibt es für unterschiedliche Gewerke verschiedene Verfahren. Man kann das Ziel „Haus bauen“ sowohl mit einer Holzkonstruktion als auch mit Mauerwerk und Betondecken erreichen. Für jedes Bauwerk gilt es, abhängig von den örtlichen Gegebenheiten, die bestmögliche Variante zu bestimmen. Dabei ist es wichtig, bauwerksbedingte, standortbedingte, verfahrensbedingte, unternehmensinterne und wirtschaftliche Kriterien zu beachten (siehe Abbildungen 1). Oft ist schon ein wichtiger Punkt ob es sich um den „Bau auf der grünen Wiese“ oder Bauen im Bestand handelt. Dies hat auch großen Einfluss auf die Logistik einer Baustelle. Beim Thema Baustelleneinrichtung wird es oft kniffliger, je weniger Platz vorhanden ist. Die umliegende Infrastruktur einer Baustelle macht auch oft einen Unterschied. Man kann sich vorstellen, dass es Orte und Straßen in Deutschland gibt, wo es schwierig wird, von einem LKW Materiallieferungen zu erhalten. Ebenso spielt das Thema Krane eine große Rolle. Wo kann ich sie platzieren, findet man überhaupt dafür einen Standort? Oder ist dieser Aspekt der Baustelleneinrichtung schon ein Grund, alternative Bauverfahren in Betracht zu ziehen. Es fällt auf, dass die Themen Bauverfahren, Logistik und Bauablauf sich sehr beeinflussen. Es ist natürlich möglich, auf einen Kran zu verzichten, weil es keine Möglichkeit gibt, einen aufzustellen, dann muss man jedoch gegebenenfalls alle Mauersteine mit reiner Manpower an den vorgesehenen Platz bringen, was wiederum erhebliche zeitliche Konsequenzen auf den Bauablauf hat. Ändert man eins der drei Dinge, so werden die anderen beiden oft beeinflusst. Wie oben schon beschrieben wurde, wird in der Arbeitsvorbereitung unter anderem die erforderliche Anzahl der Mitarbeiter ermittelt. Zudem ist bereits vor Baubeginn klar, welche Massen an Material später nötig sind. Solche Angaben sind sehr wichtig, um die Logistik, also Baustelleneinrichtung (BE) zu planen. Je mehr Mitarbeiter desto mehr Sanitärcontainer, aus den Massen des Rohbauers ergibt sich die Masse des Gerüsts. Aus diesen und weiteren Informationen wie den Terminplänen erstellt man auf Basis des Lageplans des Projekts einen Baustelleneinrichtungsplan (ein Beispiel ist bei den Abbildungen zu finden). Einen perfekten Plan wird es nicht geben, es ist aber darauf zu achten, dass die Wege auf der Baustelle möglichst kurz sind. Hier ist auch wieder die Baustelle individuell zu betrachten. Viele Einrichtungen sind obligatorisch wie z. B. Baustrom, Sanitäranlagen, Lagerflächen oder Entsorgungsmöglichkeiten. Dinge wie Baumaschinen und -geräte, Zutrittskontrolle und Bewachung, Verkehrswege usw. sind für jedes BV in unterschiedlichem Maße vorzusehen. Zusammenfassend kann man sagen, dass Bauablaufplanung, Logistik und Bauverfahren drei Elemente des Bauwesens sind, die stark voneinander abhängen und maßgeblich für die termingerechte Fertigstellung eines Bauwerks verantwortlich sind.

Abb. 1. Kriterien zur Festellung der Verfahrenseignung, Quelle Anlehnung an PROPOROWITZ A. 2008

11. BAUINGENIEUREBAUVERFAHREN, LOGISTIK & BAUABLAUF 52 / / 53
10.

Abb. 3. Bauzeitenplan Balkendiagramm, Quelle MONSTERHAUS 2011

Abb. 2. Baustelleneinrichtungsplan, Quelle BLOGSPOT 2015

Abbildungsverzeichnis

PROPOROWITZ A. (2008): Baubetrieb - Bauverfahren, 1. Aufl., Leipzig.

MONSTERHAUS (2011): Planen & Gestalten, Baustelle einrichten und mehr!, unter: http://www.monsterhaus. at/anleitungen/planen__gestalten-5/261-baustelle_einrichten_und_mehr_pdf (letzter Zugriff: 15.04.2020)

BLOGSPOT (2015): Bauzeitenplan, unter: http://hausambach.blogspot.com/2015/11/ (letzter Zugriff: 16.04.2020)

11. BAUINGENIEUREBAUVERFAHREN, LOGISTIK & BAUABLAUF 54 / / 55

Bauwerksinformationsmodell

In den letzten Jahren gewannder Ausdruck BIM in der Baubranche zunehmend an Popularität, doch oft ist unklar was genau sich hinter dieser Abkürzung verbirgt.BIM steht für „Building Information Modeling“ (Gebäudedatenmodell)Es bezeichnetweder eine Software noch ein reines 3D Gebäudemodell sondernv vielmehr eine Methode, die der optimierten Planung, Ausführung und Bewirtschaftung eines Gebäudes mithilfe einer Software dient. Dabei wird der gesamte Lebenszyklus eines Gebäudes mit virtuellen, digitalen Gebäudeinformationen abgebildet,sodass letztendlich das Ergebnis BIM-Dateien sind, die alle relevanten Aspekte eines Projektes beschreiben (vgl.ST SOFTTECH 2020; TEKLA 2020; LIEBSCH P. 2020)..

BIM- Was ist das?

Der Grundgedanke und die Idee von BIM entwickelten sich bereits vor 50 Jahren und ist eng mit der Entwicklung des Computers und der CAD Techniken verbunden. Zum ersten Mal verwendet wurde der Begriff des Building Modeling 1986 von Robert Aish. Doch erst 2002 wurde der Begriff durch einen von Autodesk veröffentlichten Aufsatz „Building Information Modeling“ standardisiert (vgl. ST SOFTTECH 2020).BIM bezeichnet ein kooperatives Verfahren, bei welchem das digitale 3D-Gebäudemodell mit allen relevanten gewerksspezifischen Informationen, allen physischen und funktionalen Eigenschaften des Gebäudes die Planung, Ausführung, Instandhaltung etc. betreffen, ausgestattet ist. Es ist somit mehr als eine rein geometrische virtuelle Darstellung des Gebäudes und enthält vielmehr alle notwendigen Daten die zur Beschaffung, Konstruktion und Fertigung des Bauwerkes notwendig sind. Alle am Projekt beteiligten Gewerke arbeiten an einem 3D-Gebäudemodell und haben Zugriff auf eine gemeinsame Datenbank. Voraussetzung für eine solch vernetzte Arbeitsweise ist ein zweckgerichtetes Zusammenwirken aller am Projektbeteiligten und eine koordinierte Arbeitsteilung (LIEBSCH P. 2020; H. CHERKAOUI 2016; BAUNETZ WISSEN 2020). Der grundsätzliche Arbeitsablauf und somit die Aufteilung in verschiedene Gewerke und Disziplinen bleibt prinzipiell bestehen. Die bisher bestehenden Planungsaufgaben wie TGA, Tragwerk etc. werden Fachmodellen zugeordnet. Fachmodelle sind z.B. Architekturmodelle, Tragwerksmodelle, TGA Modelle und ELT Modelle (siehe Abbildung 1).Diese Fachmodelle können im Verantwortungsbereich der Fachplanungen in weitere Teilmodelle aufgesplittet werden, z.B. das TGA Modell in Teilmodelle wie Heizung, Lüftung, Klima. Der jeweilige Planer liefert dann lediglich das Teilmodell, für das er auch verantwortlich ist. So kann im Gesamtmodell genau nachvollzogen werden, welche Modellelemente von welchem Planer verfasst wurden und wer wann was geändert hat. Während der BIM Koordinator die Teilmodelle der einzelnen Fachplanungsdisziplinen zu einem Fachmodell zusammenführt, pflegt der BIM Gesamtkoordinator diese in das Gesamtmodell ein (vgl. ST SOFTTECH 2020; H. CHERKAOUI 2016; BAUNETZ WISSEN 2020). Um ein möglichst realitätsnahes Modell erschaffen zu können, muss die verwendete Software daher gewährleisten, dass die Objekte der realen Welt virtuell abgebildet werden können und somit Objekte wie Räume, Durchbrüche, Kabeltrassen, Sanitärobjekte, Steckdosen, Vorhangfassade, Abwasserversorgungen etc. bereitstellen. Wichtig ist dabei, dass auch die Hersteller von Bau-und Einrichtungsprodukten BIM -konforme Daten als digitale Produktinformationen

bereitstellen, die in das Gebäudemodell eingepflegt werden können. Der Datenaustausch erfolgt in der Regel als IFC-Modell, ein offenes Dateiformat, welches einen reibungslosen Austausch unter 3D-Modellen ermöglicht. Diesesrealitätsnahe Gebäudemodell ermöglicht dem Planer somit früh einen Überblick über die Projektkosten, Bauzeit und Materialbedarf (vgl. ST SOFTTECH 2020; LIEBSCH P. 2020; H. CHERKAOUI 2016).

nD-Modellierung

Das Gesamtmodell soll das spätere Gebäude so wiedergeben, wie es gebaut werden soll. Dabei wird der gesamteLebenszyklus des Bauwerkes abgebildet. Diese multidimensionale Eigenschaft wird als nd-Modellierung bezeichnet (siehe Abbildung 1). Durch das Einpflegen aller gewerksspezifischen Informationen wird das herkömmliche 3D-Modell eines Gebäudes durch weitere Dimensionen ergänzt. Mit der vierten und fünften Dimension, der Zeit und den kostenbezogenen Informationen, können alle Projektbeteiligten Bauabläufe simulieren und der Baufortschritt kann in Zusammenhang mit der Kostenentwicklung dargestellt werden.Informationen zu Nachhaltigkeit und Effizienz bilden die sechste Dimension und alle notwendigen Informationen für den späteren Gebäudebetrieb und ein auf BIM beruhendes Wartungs-und Instandhaltungsmanagement werden mit dersiebten Dimension dem Facility-Management hinzugefügt. Weitere Dimensionen wie beispielsweise Sicherheitsaspekte können ergänzt werden (vgl. H. CHERKAOUI 2016).

Vorteile

BIM bringt einige Vorteile mit sich. Neben den guten Kalkulationsmöglichkeiten von Materialbedarf und Zeitmanagement ist das Gebäudemodell durch die Konzentration auf ein Gesamtmodell stets auf dem aktuellen Planungsstandauf den alle Projektbeteiligten Zugriff haben (vgl. ST SOFTTECH 2020). Alle Beteiligten profitieren von bereits zusammengetragenen Informationen der übrigen Gewerke. Durch diese zentrale Datenhaltungmüssen Daten nicht doppelt oder neu eingegeben werden, was eine deutliche Reduzierung von Übertragungsfehlern mit sich bringt. Alle Beteiligten können ihre Entscheidungen auf einer soliden Datengrundlage treffen und Kollisionen zwischen einzelnen Gewerkenwerden frühzeitig im virtuellen Modell und nicht erst auf der Baustelle erkannt und können behoben werden (vgl. ST SOFTTECH 2020; LIEBSCH P. 2020; H. CHERKAOUI 2016).Zudem kann ein anhand des virtuellen Modells unterschiedliche Planungsvarianten durchgespieltwerden, die als Grundlage für die weitere Entscheidungsfindung dienen. Durch die Simulation mit verschiedenen Materialien kann so z.B.der Energiebedarf optimiert werden(vgl. ST SOFTTECH 2020). Zusammengefasst liefert BIM neben der Visualisierung des Gebäudes somit eine höhere Transparenz für alle Beteiligten sowohl für Planer, Bauherren als auch den Kunden. Durch die hohe und konzentrierte Informationsdichte wird die Produktivität gesteigert und eine bessere Koordination der einzelnen Planungsdokumente ermöglicht, dies führt zu geringeren Gesamtkosten und geringeren Bauzeiten. Durch die gestiegene Planungsqualität kommt es zu einer deutlichen Reduktion der Nachträge und Reklamationen (vgl. ST SOFTTECH 2020; LIEBSCH P. 2020; H. CHERKAOUI 2016)

Nachteile

Trotz des Wettbewerbsvorteils der BIM-basierten Methode gibt es heutzutage teilweise noch große Skepsis. Die Einführung von BIM ist mit großen Herausforderungen verbunden und geht weit über die Anschaffung einer BIM zertifizierten Software Lösung hinaus. Viele Büros werden vor allem durch den hohen Schulungsaufwand abgeschreckt, welcher einige Kosten mit sich bringt. Strukturen, die jahrzehntelang in Büros und Unternehmen etabliert waren erfordern eine Umstrukturierung sowohl in technischer, organisatorischer und personeller Richtung, da durch die Bim-Prozessüberwachung zusätzliche Managementkapazitäten erforderlich werden und so Verantwortungen anders definiert werden müssen. Zudem kommt es durch die hohe Detailtiefe schon in frühen Projektphasen zueinem hohen Planungsaufwand. Eine frühe Absprache über die Detailtiefen in den verschiedenen Planungsphasen ist somit wichtig (vgl. ST SOFTTECH 2020; H. CHERKAOUI 2016).

12. BAUINGENIEUREBAUWERKSINFORMATIONSMODELL 56 / / 57
BAUINGENIEURE 11.

Während Großbritannien in diesen Fragen schon wesentlich weiter ist, kommt in Deutschland das Problem der fehlenden BIM Standards auf nationaler Ebene hinzu, welche nicht nur die einheitliche Definition der Methodik sondern vor allem auch die Verantwortlichkeiten und Funktionsweisen der Methodik klar definiert. So ist bspw.. nicht eindeutig estgeschrieben, wem die mit BIM kooperativ erarbeiteten Daten und Modelle gehören, wer bei kooperativen Planungsfehlern haftet, wie eine genaue Datensicherheit mit Zugriffsrechten definiert ist und welche technischen und rechtlichen Standards verpflichtend sind (vgl. ST SOFTTECH 2020; H. CHERKAOUI 2016).

Abb. 1. Struktur der BIM-Methode, Quelle: BAUNETZ WISSEN 2020

Abb. 2. Die sieben BIM-Dimensionen, Quelle: CAFM T. SEMMLER 2017

Literaturverzeichnis

LIEBSCH P. (2020): Building Information Modeling; So verändert BIM die Prozesse, 13.03.2020,unter: https:// www.immobilienmanager.de/building-information-modeling-so-veraendert-bim-die-prozesse/150/49665/ (letzter Zugriff: 15.04.2020)

ST SOFTTECH (2020): Building Information Modeling, Was ist Bim?,unter: https://www.softtech.de/service/wasist-bim (letzter Zugriff: 15.04.2020)

TEKLA, (2020): Was ist Bim?,unter: https://www.tekla.com/de/bim/was-ist-bim (letzter Zugriff: 15.04.2020)

GRAITEC (2020): Building Information Modeling, unter https://www.graitec.de/bim (letzter Zugriff: 15.04.2020)

H. CHERKAOUI (2016), Was ist Bim? Welche Vorteile bietet es der Baubranche?, unter https://www.letsbuild. com/de/blog/ist-bim-welche-vorteile-bietet-es-der-baubranche (letzter Zugriff: 15.04.2020)

BAUNETZ WISSEN (2020): BIM, unter: https://www.baunetzwissen.de/bim/fachwissen/grundlagen/die-digitale-revolution-im-bauwesen-5250702 (letzter Zugriff: 15.04.2020)

Abbildungsverzeichnis

BAUNETZ WISSEN (2020): BIM, unter: https://www.baunetzwissen.de/bim/fachwissen/grundlagen/die-digitale-revolution-im-bauwesen-5250702 (letzter Zugriff: 15.04.2020)

CAFM T. SEMMLER (2017): Die sieben BIM DImensionen, 12.05.2017, unter: https://www.cafm-news.de/ luenendonk-whitepaper-will-nutzen-des-bim-modells-zeigen/?cookie-state-change=1586971713183 (letzer Zugriff: 15.04.2020)

12. BAUINGENIEUREBAUWERKSINFORMATIONSMODELL 12. BAUINGENIEUREBAUWERKSINFORMATIONSMODELL 58 / / 59

BAUINGENIEURE

Brumund, Alke; von Höven, Sina

Material und Baukonstruktion

Im Folgenden behandeln wir das Thema “Material und Baukonstruktion”, dabei beschränken wir uns auf folgende Konstruktionen: Stahlbetonbau, Mauerwerksbau und Holzbau. Mit einem Vergleich wollen wir die Unterschiede der einzelnen Materialien und Konstruktionen aufzeigen. Hierzu behandeln wir verschiedene Punkte, wie zum Beispiel die Nachhaltigkeit oder Energieeffizienz.

Als Erstes möchten wir mit der Konstruktion in Stahlbeton beginnen. Beim Stahlbeton kann mit Fertigteilen oder mit Ortbeton gearbeitet werden (Fertigteile/ Filigrandecke siehe Abbildung 7; Ortbetonwand siehe Abbildung 1). Wobei zu beachten ist, dass bei Fertigteilen eventuell ein Kran nötig ist und dass Ortbeton schnellstmöglich nach der Herstellung eingebaut werden muss (ca. 90 min). Die Nachhaltigkeit bei Stahlbeton ist kritisch, da eine hohe Umweltbelastung durch die Zementherstellung herrscht. Auch der hohe Bedarf an Sand ist kritisch anzusehen. Jedoch sind positive Effekte, dass Stahlbeton mit Naturstoffen hergestellt wird und dass die Gebäude, die in Stahlbetonbauweise erbaut werden, eine lange Lebensdauer aufbringen. Dennoch ist Stahlbeton ein eher weniger energieeffizienter Baustoff, da dieser ein geringes Wärmespeichervermögen besitzt, wodurch eine geringe Wandtemperatur herrscht. Der Schallschutz ist durch die hohen Massen gegeben und auch der Brandschutz von Beton ist gut. Jedoch darf der Stahl nicht zu heiß werden, da sonst die Stabilität nicht mehr gewährleistet ist. Darüber hinaus wirkt das Raumklima sehr kühl. Es herrschen keine Speicherkapazitäten für die Raumfeuchte und auch das Erdmagnetfeld wird durch die “Stahlkäfige” beeinflusst. Auch der Mobilfunk und die WLAN-Strahlen werden durch die Konstruktion abgeschirmt. Mit Stahlbeton kann eine sehr hohe Tragfähigkeit erreicht werden, die durch die hohe Druckfestigkeit vom Beton und der hohen Zugfestigkeit von Stahl zustande kommt. (vgl. HAUSJOURNAL 2019)

Des Weiteren behandeln wir die Konstruktion im Mauerwerksbau. Diese Konstruktion besteht aus einem Mauerwerk. Vor diesem Mauerwerk ist eine Dämmebene die von einer Fassade (Putz oder Verbländer) verdeckt wird (siehe Abbildung 4). Der wesentliche Baustoff hierbei ist der Kalksandstein (siehe Abbildung 2 und 3). Dieser besteht, wie der Name schon sagt, aus den Naturstoffen Kalk, Sand und Wasser. (KALKSANDSTEIN 2020: 1). Dieser Baustoff fördert das nachhaltige Bauen. Hier fallen keine umweltbelastenden Rückstände und Emissionen an. Auch die Sandgruben werden nach dem Abbau zu Biotopen oder Erholungsgebieten rekultiviert. Außerdem sind Kalksandsteinkonstruktionen energieeffizient. Die hohe Speichermasse gleicht kurzfristige Temperaturschwankungen aus. Durch eine hohe Steinrohdichte und die hohe Masse von Kalksandsteinwänden wird für einen guten Lärmschutz gesorgt. Auch wichtig ist der Brandschutz, der durch den nicht brennbaren Stoff gewährleistet ist. Kalksandstein ist sorptionsfähig. Er gleicht die Innen- und Außentemperatur optimal aus und ermöglicht er eine natürliche Raumfeuchte (vgl. KALKSANDSEIN 2020). Das Mauerwerk kann diverse Tragfähigkeiten erreichen. Es ist sehr flexibel.

Eine weitere Möglichkeit ist es die Konstruktion mit Holz auszuführen. Hierbei gibt es zwei Varianten, zum einen den Holztafelbau, auch Holzrahmenbau genannt, zum anderen den

Holzmassivbau. Der Holzrahmenbau besteht aus einem Holzständerwerk, welches von beiden Seiten beplankt ist (siehe Abbildung 5). Auf der Innenseite der Wand wirkt eine OSB-Platte dampfbremsend. Dieses ersetzt eine dampfbremsende Folie, die sonst zum Schutz der Dämmung vor Feuchtigkeit notwendig wäre. Auf der Außenseite wird eine Holzfaserplatte, zum Beispiel eine DWD-Platte verwendet. Zwischen den Holzständern wird eine, meist mineralische, Dämmung verbaut. Dadurch dass die Tragebene und die Dämmebene zusammenfallen ist die Holzrahmenkonstruktion meistens schlanker als beispielsweise ein gleichwertiges Mauerwerk. Da für den Holzrahmenbau hauptsächlich Holzwerkstoffe verwendet werden ist dieser sehr nachhaltig. Die verwendeten Hölzer haben in ihrer Lebenszeit sehr viel CO2 gebunden, wodurch die CO2-Bilanz der Wände sehr gering ist. Außerdem kann man anstatt Mineralwolle auch nachhaltige Dämmmaterialien, wie zum Beispiel Holzfaserdämmstoffe verwenden, diese haben allerdings eine etwas geringere Dämmwirkung. Im Betrieb ist ein in Holzrahmenbau gebautes Gebäude energiesparend, da eine relativ dicke Dämmschicht vorhanden ist und das Gebäude sehr luftdicht hergestellt werden kann. Durch die Luftdichtigkeit wird die Auskühlung durch Zugluft verhindert. Holzrahmenbauten werden häufig zur Erreichung von Niedrigenergiestandards eingesetzt. Aufgrund des geringen Gewichts der Holzrahmenwand können ohne Hilfsmittel nicht so gute Ergebnisse im Schallschutz erzielt werden. Im Brandschutz ist es schwerer die gesetzten Normen zu erfüllen, jedoch bei der Verwendung geeigneter Materialien durchaus realisierbar. Das Raumklima wird durch den Baustoff Holz sehr positiv beeinflusst, da er sehr sorptionsfähig ist und die Wände sich nicht kalt anfühlen. Die Tragfähigkeit von Holzrahmenbauten ist bei

13. BAUINGENIEUREMATERIAL UND BAUKONSTRUKTION 60 / / 61
12.
Abb. 1. Stahlbeton Innenwand, Quelle: PICTURA 2018 Abb. 2. Kalksandstein 2DF und Abb. 3. Kalksandstein 6DF Abb. 4. Wandaufbau Kalksandstein Außenmauerwer, Quelle: DER KALKSANDSTEIN 2020 Abb. 5. Wandaufbau Holzrahmenbau, Quelle: HAGEBAU 2019 Abb. 6. Wandaufbau Holzmassivbau, Quelle: HAGEBAU 2019

ein- und zweigeschossigen Bauten definitiv gegeben, bei mehrgeschossigen Bauten werden hier kompliziertere Konstruktionen erforderlich (vgl. HAGEBAU 2019).

Holzmassivbauten bestehen aus Vollholzprodukten, meistens aus Holzbrettern, die verklebt, oder anderweitig miteinander verbunden sind. An Außenwänden wird dann zudem eine Dämmebene, zum Beispiel ein Wärmedämm-Verbundsystem angebracht und anschließend eine Fassade erstellt. Aufbau (siehe Abbildung 6). Diese kann zum Beispiel eine Holzverkleidung oder eine Putzschicht sein. Auch der Holzmassivbau ist, wie der Holzrahmenbau, durch die Verwendung von Naturprodukten sehr nachhaltig und auch das Raumklima ist aufgrund ähnlicher Materialien vergleichbar. Was allerdings zu beachten ist, ist ein deutlich höherer Materialverbrauch und eine größere Wandstärke. Es können auch mit Vollholzprodukten gute Dämmwirkungen erzeugt werden und aufgrund der höheren Masse hat man zudem einen besseren Schallschutz und einen verbesserten Sommerlichen Wärmeschutz. Das heißt im Sommer kann die warme Luft nicht so schnell ins Haus gelangen. Der Brandschutz ist ebenfalls gewährleistet. Ein großer Vorteil der Massivholzkonstruktion ist zudem eine erhöhte Tragfähigkeit aufgrund der der größeren Querschnitte (ebd.).W In Abbildung 7 bis 9 sind verschiedene Deckensysteme zu sehen. Auch hier kann mit verschiedenen Materialien gearbeitet werden.

Literaturverzeichnis

HAUSJOURNAL (2020): Stahlbeton beim Hausbau, unter: https://www.hausjournal.net/stahlbeton-beim-hausbau (letzter Zugriff: 15.04.2020)

KALKSANDSTEIN (2020): Kernkompetenzen von Kalksandsteinprodukten, unter: https://www.kalksandstein.de/ bv_ksi/kernkompetenzen?page_id=5942 (letzter Zugriff: 15.04.2020)

HAGEBAU (2019): Holzbau und Konstruktionshilfen, 2019/20, hagebau Handelsgesellschaft für Baustoffe mbH & Co. KG

Abbildungsverzeichnis

DER KALKSANDSTEIN (2020): Zweischalige Außenwand mit Verblendermauerwerk, unter: https://www.ks-original.de/de/ks-original/planen-und-bauen/fachleute/anwendungsbereiche/aussenwaende/zweischalige-aussenwand (letzter Zugriff: 15.04.2020)

PICTURA (2018): Stahlbetonwand OG, 16.10.2018, unter: https://www.pictura-creativhaus.de/errichtung-des-staffelgeschosses/2018-10-12-09-17-28/ (letzter Zugriff: 15.04.2020)

EUSKIRCHEN HAUSBAU (2017): Filigrandfeckeplatten geliefert, 07.02.2017, unter: http://www.euskirchen-hausbau.de/2017/02/07/filigrandeckenplatten-geliefert/ (letzter Zugriff: 15.04.2020)

HDM (2020): Neubau eines Wohnhauses in Massivbauweise, unter: http://www.hdm-holzbauteam.de/index. php?id=30&tx_ttnews%5Btt_news%5D=11&cHash=5d1805a09c7e3f615ab1e2afc319efca (letzter Zugriff: 16.04.2020)

HECO (2020): Brettstapeldecke - Für ein angenehmes Raumklima, unter: https://www.oekologisch-bauen.info/ hausbau/bauweisen/holzbau/holzdecken/brettstapeldecke.html (letzter Zugriff: 16.04.2020)

13. BAUINGENIEUREMATERIAL UND BAUKONSTRUKTION 13. BAUINGENIEUREMATERIAL UND BAUKONSTRUKTION 62 / / 63
Abb. 7. Filigrandecke (Stahlbeton), Quelle:EUSKIRCHEN HAUSBAU 2017 Abb. 8. Holzbalkendecke, Quelle: HDM 2020 Abb. 9. Brettstapeldecke, Quelle: HECO 2020

PROJEKTE

GIS 01 - Spiekeroog 66

PROJEKT 01 - Probier´s (H)aus

73

PROJEKT 02 - Lüttje Loog 89

PROJEKT 03 - Kleine Inselentdecker

PROJEKT 04 - Die Grüne Kita

PROJEKT 05 - Inselkita Sausewind Das Haus mit den runden Ecken

103

115

129

PROJEKT 06 - HOBBEE

GIS 02 - Übertragbarkeit

157

145

ENTWURFSPROJEKTE GISPROJEKT 02 GISPROJEKT 01 64 / / 65

SPIEKEROOG

Lisa-Marie Kruse, Kathrin Willeke, Mikail Burunacik, Christopher Michels, Leon Schweder, Josef Hauss, Ekrem Senol, Roland Pesch

GIS 01

Als Grundlage für die Standortwahl geeigneter Bauflächen für die KiTa auf Spiekeroog werden Karten benötigt, die wichtige siedlungsstrukturelle und naturräumliche Entscheidungsvariablen in ausreichender Qualität abbilden. In der heutigen Zeit bietet sich hierzu der Einsatz Geografischer Informationssysteme (GIS) an, mit denen räumliche Daten bzw. Geodaten erfasst, verwaltet, visualisiert und analysiert werden können. Geografische Informationssysteme bestehen immer aus den vier Komponenten Hardware, Software, Anwendungen und Geodaten und kommen heutzutage in vielfältiger Art und Weise in der Forschung, in öffentlichen Behörden und der freien Wirtschaft zum Einsatz (Bill 2016).

Geodaten bestehen immer aus einer Geometrie, die im Raum verortet ist und einer Bedeutung in Form von Attributen oder Merkmalen. Zu unterscheiden ist diesbezüglich zwischen Rasterdaten und Vektordaten, wobei letztere sich wiederum aus Punkt-, Linien und Polygondaten zusammensetzen (Bill 2016, S. 29ff). Die von verschiedenen kommerziellen und öffentlichen Anbieter zur Verfügung gestellten Geodaten bilden jeweils unterschiedliche Eigenschaften des Raums ab. So gibt es z.B. Geodaten für die orografische Höhe in Form von Rasterdaten. Beispiele für Vektordaten sind Polyliniendaten, die Straßen repräsentieren oder Polygondaten,

PROJEKT 01PROBIER´S (H)AUS 66 / / 67

die Gebäude oder Flurstücksgrenzen abbilden. Geodaten können entweder direkt von Anbietern im Internet heruntergeladen werden oder in Form sogenannter Web Map Services (WMS) von internetbasierten Geodatenportalen zusammen mit anderen Geodaten visualisiert werden. Aufgrund der Umsetzung der EU-Richtlinie INSPIRE geschaffenen Geodateninfrastruktur Deutschland (GDI-DE) werden derzeit eine Fülle von Geoinformationen über derartige WMS von Bund, Ländern und Kommunen zur Verfügung gestellt (VV GDI-DE (2017).

Bei dem Einsatz von Geodaten für verschiedene Anwendungen spielt neben der Datenqualität immer auch deren räumliche Auflösung eine wesentliche Rolle. So können einerseits eher lokale Gegebenheiten durch solche Daten abgebildet werden (Maßstabsbereiche 1:100 bis 1:5000), andererseits liegen Daten in niedriger räumlicher Auflösung vor, die eher für großräumige Anwendungen geeignet sind (Maßstabsbereiche 1:100.000 oder kleiner). Während erste Maßstabsbereiche v.a. für die Standortwahl der KiTa auf der Insel Spiekeroog bzw. das hier thematisierte GIS-Projekt 1 relevant sind, spielen letztere Maßstabsbereiche in dem GIS Projekt 2 eine wichtige Rolle (GIS-Projekt 2 s.S 157). Letzteres zielt auf die räumliche Selektion der auf der Insel Spiekeroog vorherrschenden siedlungsstrukturellen, bodenkundlichen, klimatischen und naturschutzrelevanten Bedingungen für die gesamte Fläche der Bundesrepublik Deutschland ab.

Die für die Abbildung der lokalen Gegebenheiten relevanten Geodaten wurden in zwei Teilprojekten (TP) recherchiert und in Form sogenannter GIS-Projekte aufgearbeitet und visualisiert. Dabei behandelte das TP 1 die siedlungsstrukturellen und wirtschaftsgeographischen Eigenschaften der Insel Spiekeroog, während das TP 2 sich mit den naturräumlichen und naturschutzrelevanten Aspekten befasste. Dabei wurden in jedem der TP GIS-Projekte mit der frei verfügbaren GIS Software QGIS 3.10 (A Coruna - https://www.qgis.org/) erstellt. Die Software enthält eine Vielzahl von Applikationen zur Strukturierung, Visualisierung und Analyse von räumlich verorteten Daten.

Folgende Geodaten und Kartendienste wurden in den zwei TP gesammelt und konnten so der Standortwahl der KiTa auf der Insel Spiekeroog zugrunde gelegt werden:

• Vektordaten zu Eigentumsgrenzen, Gebäuden und Straßen aus dem Amtlichen Liegenschaftskataster (ALK) des Landesamtes für Geoinformation und Landesvermessung Niedersachsen (Stand 2019);

• Rasterdaten zur des LGLN in 1 * 1 m Auflösung (Stand 2020);

• Vektordaten zu Gebäuden und Straßen aus des internationalen Projektes Openstreetmap (https://www. openstreetmap.de – abgerufen März 2020);

• Vektordaten zu administrativen Grenzen des Bundesamtes für Kartografie und Geodäsie (Stand 2020)

• Vektordaten und WMS-Dienste der Biosphärenreservatsverwaltung Wattenmeer in Niedersachsen zu faunistischen, floristischen, naturräumlichen und naturschutzfachlichen Kriterien (https://www.nationalpark-wattenmeer.de/nds/service/mediathek/karten – abgerufen März 2020)

• WMS-Dienste zu Geobasisdaten des LGLN (https://www.lgln.niedersachsen.de/startseite/online_angebote_amp_services/webdienste/darstellungsdienste/darstellungsdienste-154093.html – abgerufen März 2020)

• WMS-Dienste zu hydrologischen, bodenkundlichen und geologischen Kriterien des Landesamtes für Bergbau, Energie und Geologie (https://www.lbeg.niedersachsen.de/kartenserver/web_map_services_wms/ kartendienste-web-map-services-des-lbeg-91769.htm – abgerufen März 2020)

Als Beispiel zeigt die folgende Abbildung 1 das in 1 x 1 km vorliegende digitale Höhenmodell für die Insel Spiekeroog, das vom vom LGLN für dieses Lehrprojekt zur Verfügung gestellt wurde. Abbildungen 2 und 3 zeigen weitere Daten, die zwar nicht direkt zur Standortfindung eingesetzt wurden, doch aber die Relevanz des Raums für naturschutzfachliche und umweltpädagogische Aspekte verdeutlicht. So ist in der Abbildung 2 die Entwicklung der in der nationalen Roten Liste der gefährdeten Biotope Deutschlands nach Finck et al. (2017) dokumentierten Miesmuschelbänke zwischen 1999 und 2016 dargestellt. Die Abbildung 3 veranschaulicht das Ergebnis einer auf der Insel 2004 durchgeführten Biotoptypenkartierung zum Vorkommen von Salzwiesen und -marschen. Beide Arbeiten wurden durch die Nationalparkverwaltung Niedersächsisches Wattenmeer / dem Niedersächsischen Landesbetrieb für Wasserwirtschaft Küsten- und Naturschutz koordiniert und durchgeführt.

Abb. 1. Höhenverhältnisse auf der Insel Spiekeroog (Basis: Digitales Höhenmodell 1 x 1 km des LGLN)

GIS 01SPIEKEROOG GIS 01SPIEKEROOG 68 / / 69

Datenquelle: Bundesamt für Katographie und Geodäsie (Copernicus Sentinel Daten), Nationalparverwaltung Niedersächsisches Wattenmeer / NLWKN (Miesmuschelvorkommen) Projektion: UTM 32 N - WGS 84

Abbildung 2: Entwicklung der Verbreitung von Miesmuschelbänken zwischen 1999 und 2016 südlich der Insel Spiekeroog (Nationalparkverwaltung NW / NLWKN)

Abbildung 3: Räumliche Verbreitung von Salzwiesen und –marschen auf der Insel Spiekeroog (Nationalparkverwaltung NW / NLWKN)

Literaturverzeichnis

Bill, R. (2016): Grundlagen der Geoinformationssysteme. 6., völlig neu bearbeitete Auflage. W ichmann Berlin Offenbach.

VV GDI-DE (2017): Vereinbarung zwischen dem Bund und den Ländern zum gemeinsamen Aufbau und Betrieb der Geodateninfrastruktur Deutschland.

FINCK, P., HEINZE, S., RATHS, U., RIECKEN, U. & SSYMANK, A. (2017): Rote Liste der gefährdeten Biotoptypen Deutschlands. Dritte fortgeschriebene Fassung 2017. - Natursch. Biol. Vielf. 156, 637 S.

70 / / 71

PROBIER´S (H)AUS

Mikail Burunacik (GWI), Amelie Gruber (Kindheitspädagogik), Rebecca Schulte (Architektur), Sina von Höven (Bauingenieurswesen)

PROJEKT 01

Das Projekt beschäftigte sich damit eine (fiktive) Kindertageseinrichtung zu erarbeiten. Es trafen dabei erstmals vier verschiedene Studiengänge aus zwei Hochschulen zusammen. Die Hochschule Emden/Leer so wie die Jadehochschule Oldenburg. Sechs verschiedene Gruppen Studierenden des Bauwesens, der Architektur, der Wirtschaftsingenieurwesen-Geoinformation (GWI) und der Kindheitspädagogik kreierten je eine Kindertageseinrichtung. Dabei wurden die Eigenschaften des Standorts datiert, ein pädagogisches und ein Raumkonzept erstellt, ein Gebäude gestaltet, sowie die Baumaterialien be-stimmt und errechnet. So kamen sechs individuelle und einzigartige Kindertageseinrichtungen zustande. Wir stellen hier einen der sechs Entwürfe vor, die Kita „Probier (H)aus“, in welcher sich die Kinder selbst ausprobieren können.

PROJEKT 01PROBIER´S (H)AUS 72 / / 73
PROJEKT 01PROBIER´S (H)AUS PROJEKT 01PROBIER´S (H)AUS 74 / / 75
Abb. 02: Kernparameter des Entwurfskonzepts

PÄDAGOGISCHES KONZEPT

In dem Kindergarten „Probier (H)aus“ sehen wir das Kind, wie Maria Montessori, als einen vollwertigen Menschen, dessen individuelle Persönlichkeit beachtet und geachtet werden muss und die Fähigkeit hat selbständig zu denken und zu handeln. Deshalb sehen wir unsere pädagogische Aufgabe darin, diese Eigenständigkeit zu fördern, indem wir den Kindern nicht dabei helfen Schwierigkeiten zu umgehen, sondern sie zu überwinden. Wie Célestine Freinet sehen wir Kinder als selbstverantwortliche Individuen, denen wir in unserer Einrichtung einen Raum zur freien Entfaltung geben, in unserer Einrichtung sollen die Kinder lernen zusammen zu arbeiten und gegenseitig Verantwortung zu übernehmen. Wie in der Reggio-Pädagogik schreiben wir Kindern eine eigenständige Persönlichkeit, mit dem Drang zur Erforschung von Neuem zu. Durch dieses Verständnis des Kindes und Kindseins ergibt sich unser Leitbild und Konzept. Der Kindergarten besitzt ein offenes Konzept, dies ermöglicht den Kindern ihren Interessen zu Folgen und in ihren bevorzugten Themenwelten zu arbeiten. Unser Kindergarten setzt sich aus einem Bewegungs-, Schlaf- und Ruheraum, einer für die Kinder zugänglichen Küche, einem Werk- und Atelierraum sowie einem Theaterraum und einem Atrium zusammen. So können die Kinder ihren Individuellen Interessen nachgehen. Uns zeichnet aus, dass die Kinder nicht nur lernen Regeln einzuhalten, sondern sie für Sinnvoll zu erachten und nachvollziehen zu können. Förderung und Forderung von Bewegung und Kreativität wird bei uns großgeschrieben, durch unser förderndes Angebot lernen die Kinder somit auch spielerisch Empathie und andere soziale Kompetenzen. Durch das Verständnis vom Kind, werden wir darin bestärkt, die kindliche Selbständigkeit zu fördern. Ebenso sehen wir es als unsere Aufgabe das Gesundheits- und Ernährungsverständnis der Kinder nachhaltig zu prägen. Bei uns arbeiten pädagogische Fachkräfte eng mit den Kindern und den Eltern zusammen, denn Erziehung passiert nicht nur im Kindergarten sondern in allen kindlichen Lebenswelten und bemühen uns diese zu verbinden, um einen Ort der Begegnung zu schaffen.

PROJEKT 01PROBIER´S (H)AUS 76 /
Abb. 03: Mindmap Pädagogisches Konzept

ENTWURFSKONZEPT

Der Kindergarten rückt von der Straße ab, um dem Gebäude einen Zwischenbereich zu schaffen, um im Vorplatz einen Bezug zur Natur zu schaffen. Das Raumprogramm beinhaltet einen Bewegungs- und Theaterraum, eine Küche mit Essbereich, ein Büro, einen Werkraum und Nebenräume mit Sanitärbereichen, die sich um einen gemeinschaftlichen Bewegungsraum gruppieren. In dessen Zentrum ist ein Atrium angeordnet, das für natürliche Belichtung sorgt. Durch die Größe des Atriums entsteht hierbei ein großzügiger Außenraum, in dessen Mitte ein Baum steht. Das Atrium ist räumlich und akustisch durch eine raumhohe, durchlässige Regalwand abgekoppelt, die an der Rückseite mit Holz und Glas ausgefacht ist. Unterschiedliche Funktionen wie Kindergarderoben, Sitzecken oder Regale sind hier integriert. Die transparente Wand erlaubt einen guten Überblick über das Geschehen im Haus und schafft eine visuelle Verbindung ins Grüne. Dadurch das kindliche Sinne sehr sensibel auf ihr Umfeld reagieren, ist die Materialwahl besonders wichtig, denn Kleinkinder erleben die Räume nicht nur visuell. Als logische Antwort wird auf natürliche, ökologische Bauteile gesetzt, weshalb im Innen die Oberflächen nahezu alle aus Holz bestehen. Für spannendere Raumerlebnisse und mehr Licht in den Gruppenräumen, werden einige Bereiche der Flachdächer zu Pultdächern angehoben. So werden „Höhlen“ und erhöhte Aussichtsflächen geschaffen, dadurch entsteht einerseits weiterer Stauraum, aber auch zusätzlicher Spielraum. Beide Gruppenräume verfügen über eine maßgeschneiderte Spielgalerie, die gleichzeitig als Raumteiler, Regal und Kuschelecke funktioniert. Eine kleine Treppe führt auf das Podest, das den Kindern den pädagogisch wichtigen Perspektivenwechsel ermöglicht. Plexiglasscheiben dienen einerseits als Regalrückwand und Absturzsicherung, gleichzeitig gewähren sie Durchblicke in den Gruppenraum. Offene Regalfächer laden zum Durchschlüpfen ein. Dadurch werden Möbel selbst zu einem Spielzeug, genauso wie durch Regalbausteine, welche unterschiedlich zusammengestellt werden können.

PROJEKT 01PROBIER´S (H)AUS PROJEKT 01PROBIER´S (H)AUS 78 / / 79
Abb 06: Diagramm/ Skizze Entwurfskonzept

1. Bewegungsraum (62,5m², Parkett)

2. Büro (16,7m², Parkett)

3. Theaterraum (52m², Parkett)

4. WC Kinder (21,7m², Fliesen)

5. Ruheraum (17m², Teppich)

6. Technik & Lager (9,75m², Fliesen)

7. Küche (29,3m², Fliesen)

8. Putzmittelraum & Lager (4m², Fliesen)

9. Werkstatt (39m², Parkett)

10. Technik (2,5m², Fliesen)

11. Sanitär Miterarbeiter (8,6m², Fliesen)

12. Atrium (30m², Parkett)

13. Verkehrsfläche (60m², Parkett)

PROJEKT 01PROBIER´S (H)AUS PROJEKT 01PROBIER´S (H)AUS 82 / / 83
Abb. 10: Garderobe, Module, Axonometrie
PROJEKT 01PROBIER´S (H)AUS PROJEKT 01PROBIER´S (H)AUS 84 / / 85
Abb 11: Kindererklärung Abb. 12: BIM

Holzfassade, Lärche (witterrungsbeständig), Boden-Deckel-Schalung, mit Edelstahlverschraubnägeln V4A (40mm)

Luftschicht (40mm)

Vertikallattung, hinterlüftet (40mm) Windbremse

Gipsfaserplatte (15mm)

Querlattung 40/60, KVH

LÜTTJE LOOG

Eva Grothaus (Bauingenieurswesen), Charline Kohl (Architektur), Kathrin Willeke (Geo), Jana Ulrich (Architektur), Martha Hentschel (Pädagogik), Christopher Michels (Geo)

Bei der Planung unserer Insel Kita „Lüttje Loog“ lagen vor allem die Aspekte Nachhaltigkeit und Umweltbildung im Fokus. Auf Grund der zentralen Lage wird die Bauweise an die umliegende, für Spiekeroog typische Bauweise der Satteldächer und Klinkerfassade angepasst. Durch die einzelnen Gebäude entsteht ein eigenes kleines Dorf, welches über einen Aufenthaltsbereich mit Gründach miteinander verbunden wird. Dies bietet den Kindern viel Platz zum Erkunden, Spielen und Freiraum zur selbständigen Entwicklung. Die Nähe zur Natur schafft bei den Kindern ein Bewusstsein für ihre Umwelt. Ein offenes Konzept und die Räume bieten ein vielfältiges Angebot und Freiheit um die Entwicklung der Kinder zu fördern.

PROJEKT 02
PROJEKT 02LÜTTJE LOOG 88 / / 89

Abb. 3 Rahmenbedingungen Spiekeroog - Kartierung der Standortbedingungen

Abb. 3 Rahmenbedingungen Spiekeroog - Kartierung der Standortbedingungen

Abb. 2 Kernparameter des Entwurfskonzeptes

Abb. 2 Kernparameter des Entwurfskonzeptes

PROJEKT 02LÜTTJE LOOG
PROJEKT 02LÜTTJE LOOG 90 / / 91

PÄDAGOGISCHES KONZEPT

PÄDAGOGISCHES KONZEPT

Die Kita bietet verschiedene Räume wie Schlafzimmer, Ruheraum, Bewegungsraum, Sinnesraum, Waschräume, Küche und mehr. In der Kita ist insgesamt Platz für eine Krippengruppe mit 10 Kindern und zwei Kindergartengruppen mit jeweils 15 Kindern. Jede Gruppe wird von mindestens 2 pädagogischen Fachkräften betreut und geleitet. Der Außenbereich der Kita verfügt über viel Platz zum Spielen und Erkunden. Auch das begrünte Dach bietet den Kindern noch einmal eine andere Perspektive auf die Umgebung. Unser pädagogischer Ansatz sieht das Kind individuell und geht somit davon aus, dass jedes Kind anders ist und, dass die pädagogischen Fachkräfte sich an die verschiedenen Entwicklungsstände, Persönlichkeiten usw. anpassen. Gleichzeitig ist es dabei von großer Bedeutung, dass das einzelne Kind genug Freiraum zur selbstständigen Entwicklung hat. Dort spielt auch die Partizipation eine große Rolle. Den Kindern soll die Möglichkeit eröffnet werden, sich in jeglicher Hinsicht zu beteiligen. Außerdem wollen wir an die Lebenswelten der Kinder anknüpfen und somit das Erlebte zuhause in der Kita aufgreifen. Weiterhin soll ein offenes Konzept herrschen. Dies bedeutet, dass die Kinder zwar ihre Strukturen im Tagesablauf und gruppeninterne Angebote haben, aber ansonsten frei entscheiden können, in welchen Räumen sie sich aufhalten wollen. Das Bewusstsein für den eigenen Körper, Bewegung und Gesundheit ist für uns von besonders großer Wichtigkeit. Dafür verfügen wir über ein vielfältiges Angebot an Bewegungsmöglichkeiten, Orte, an denen die Kinder zur Ruhe kommen können und eine Küche in der gemeinsam gekocht und gesunde Ernährung nahegelegt werden kann. Hierbei, aber auch in anderen Bereichen steht die Selbstständigkeit der Kinder und dessen Förderung im Vordergrund. Das Erlernen von lebenspraktischen Kompetenzen, wie das alleinige Essen und Trinken, An- und Ausziehen, sowie der Toilettengang, soll die Kinder auf das spätere Leben vorbereiten und auch dazu anregen, immer mehr lernen und selbstständig tun zu wollen. Zusätzlich sollen die Kinder sich mit der Natur und anderen Lebenswelten auseinandersetzen können und diese entdecken, indem sie auf dem Außengelände spielen oder in Gruppen einen Ausflug machen.

Die Kita bietet verschiedene Räume wie Schlafzimmer, Ruheraum, Bewegungsraum, Sinnesraum, Waschräume, Küche und mehr. In der Kita ist insgesamt Platz für eine Krippengruppe mit 10 Kindern und zwei Kindergartengruppen mit jeweils 15 Kindern. Jede Gruppe wird von mindestens 2 pädagogischen Fachkräften betreut und geleitet. Der Außenbereich der Kita verfügt über viel Platz zum Spielen und Erkunden. Auch das begrünte Dach bietet den Kindern noch einmal eine andere Perspektive auf die Umgebung. Unser pädagogischer Ansatz sieht das Kind individuell und geht somit davon aus, dass jedes Kind anders ist und, dass die pädagogischen Fachkräfte sich an die verschiedenen Entwicklungsstände, Persönlichkeiten usw. anpassen. Gleichzeitig ist es dabei von großer Bedeutung, dass das einzelne Kind genug Freiraum zur selbstständigen Entwicklung hat. Dort spielt auch die Partizipation eine große Rolle. Den Kindern soll die Möglichkeit eröffnet werden, sich in jeglicher Hinsicht zu beteiligen. Außerdem wollen wir an die Lebenswelten der Kinder anknüpfen und somit das Erlebte zuhause in der Kita aufgreifen. Weiterhin soll ein offenes Konzept herrschen. Dies bedeutet, dass die Kinder zwar ihre Strukturen im Tagesablauf und gruppeninterne Angebote haben, aber ansonsten frei entscheiden können, in welchen Räumen sie sich aufhalten wollen. Das Bewusstsein für den eigenen Körper, Bewegung und Gesundheit ist für uns von besonders großer Wichtigkeit. Dafür verfügen wir über ein vielfältiges Angebot an Bewegungsmöglichkeiten, Orte, an denen die Kinder zur Ruhe kommen können und eine Küche in der gemeinsam gekocht und gesunde Ernährung nahegelegt werden kann. Hierbei, aber auch in anderen Bereichen steht die Selbstständigkeit der Kinder und dessen Förderung im Vordergrund. Das Erlernen von lebenspraktischen Kompetenzen, wie das alleinige Essen und Trinken, An- und Ausziehen, sowie der Toilettengang, soll die Kinder auf das spätere Leben vorbereiten und auch dazu anregen, immer mehr lernen und selbstständig tun zu wollen. Zusätzlich sollen die Kinder sich mit der Natur und anderen Lebenswelten auseinandersetzen können und diese entdecken, indem sie auf dem Außengelände spielen oder in Gruppen einen Ausflug machen.

Abb. 6 Lageplan M 1:500

Abb 6. Lageplan M 1:500

Abb. 6 Lageplan M 1:500

Viele verschiedene Räume

6 Häuser & Verbindungsgang Außenbereich mit begrüntem

Rahmenbedingungen

1 Krippengruppe

Dach mind.2 päd. Fachkräfte pro Gruppe

Kinder als individuelle Personen

Partizipation

Pädagogischer Ansatz & unser Bild vom Kind

Pädagogisches Konzept

Körper Bewegung Gesundheit

Abb. 4 Mindmap Pädagogisches Konzept

Abb. 4. Mindmap Pädagogisches Konzept

Anknüpfen an Lebenswelten der Kinder

Offenes Konzept

2 Kindergarten gruppen Natur und Lebenswelten

Lebenspraktische Kompetenzen Bildungsziele

Selbstständigkeit

Abb. 5 Standortwahl: Lageplan M 1:2000 – Mikrostandort

Abb 5. Standortwahl: Lageplan M 1:2000 - Mikrostandort

Abb. 5 Standortwahl: Lageplan M 1:2000 – Mikrostandort

PROJEKT 02LÜTTJE LOOG PROJEKT 02LÜTTJE LOOG 92 / / 93

ENTWURFSKONZEPT

ENTWURFSKONZEPT

Die Inselkita auf Spiekeroog ist für 40 Kinder ausgelegt, die sich in drei Gruppen aufteilen. Es sind zwei Gruppen für jeweils 15 Kinder mit zwei Erziehern / Erzieherinnen und eine Krippengruppe für Kinder unter drei Jahren, die auch von zwei Erwachsenen beaufsichtigt wird, vorgesehen. Dazu eine/n Leiter/in, und eine halbtags angestellte Küchen- und Putzkraft.

Nachhaltigkeit und ökologische Effizienz sind uns besonders wichtig, weshalb wir uns für einen Klinkerbau entschieden haben. Dies klingt anfangs suboptimal aber aufgrund der besonderen Begebenheiten einer Insel ist diese Entscheidung sinnvoll. Die Materialien müssen per Boot an die Baustelle geliefert werden und durch Klinkerpakete kann Platz gespart werden.

Abb. 7 Skizze Entwurfskonzept

Die Inselkita auf Spiekeroog ist für 40 Kinder ausgelegt, die sich in drei Gruppen aufteilen. Es sind zwei Gruppen für jeweils 15 Kinder mit zwei Erziehern / Erzieherinnen und eine Krippengruppe für Kinder unter drei Jahren, die auch von zwei Erwachsenen beaufsichtigt wird, vorgesehen. Dazu eine/n Leiter/in, und eine halbtags angestellte Küchen- und Putzkraft. Nachhaltigkeit und ökologische Effizienz sind uns besonders wichtig, weshalb wir uns für einen Klinkerbau entschieden haben. Dies klingt anfangs suboptimal aber aufgrund der besonderen Begebenheiten einer Insel ist diese Entscheidung sinnvoll. Die Materialien müssen per Boot an die Baustelle geliefert werden und durch Klinkerpakete kann Platz gespart werden. In dem Entwurf wurde der für Spiekeroog typische Gebäudetypus aufgenommen, welcher sich durch Satteldächer ohne Dachüberstand, Klinker und den drei Farben Blau Weiß und Grün auszeichnet. Diese Besonderheiten Abb. 7. Skizze Entwurfskonzept stehen in der Gestaltungssatzung von Spiekeroog und tragen zu dem einheitlichen Stadtbild auf Spiekeroog bei. Da sich unser Grundstück in unmittelbarer Nähe zur Innenstadt befindet, nehmen wir diese Gestaltungskriterien auf.

In dem Entwurf wurde der für Spiekeroog typische Gebäudetypus aufgenommen, welcher sich durch Satteldächer ohne Dachüberstand, Klinker und den drei Farben Blau Weiß und Grün auszeichnet. Diese Besonderheiten stehen in der Gestaltungssatzung von Spiekeroog und tragen zu dem einheitlichen Stadtbild auf Spiekeroog bei. Da sich unser Grundstück in unmittelbarer Nähe zur Innenstadt befindet, nehmen wir diese Gestaltungskriterien auf.

Der erste Ansatz war, dass jede Funktion dem Gebäude ablesbar ist und sich somit mehrere kleine Häuser zu einem eigenen Dorf gruppieren, diese unterscheiden sich in Größe und Dachform. Auf diese Weise erkennt man die Gruppenräume, den Verwaltungstrakt, die Gemeinschaftshäuser, sowie den Aufenthaltsbereich, der alle Häuser miteinander verbindet. Dieser kann bei schlechtem Wetter als Spielmöglichkeit genutzt werden, falls die Kinder nicht in den Außenbereich dürfen. Dieser multifunktionale Bereich ist für alle Gruppen zugänglich und gliedert sich in Garderoben-, Spiel- und Ruhebereiche. Der eingeschobene Körper zeichnet sich durch große Glasflächen und einem begrünten Dach aus.

Der erste Ansatz war, dass jede Funktion dem Gebäude ablesbar ist und sich somit mehrere kleine Häuser zu einem eigenen Dorf gruppieren, diese unterscheiden sich in Größe und Dachform. Auf diese Weise erkennt man die Gruppenräume, den Verwaltungstrakt, die Gemeinschaftshäuser, sowie den Aufenthaltsbereich, der alle Häuser miteinander verbindet. Dieser kann bei schlechtem Wetter als Spielmöglichkeit genutzt werden, falls die Kinder nicht in den Außenbereich dürfen. Dieser multifunktionale Bereich ist für alle Gruppen zugänglich und gliedert sich in Garderoben-, Spiel- und Ruhebereiche. Der eingeschobene Körper zeichnet sich durch große Glasflächen und einem begrünten Dach aus.

Die Ausrichtung des Kindergartens erfolgte nach den Himmelsrichtungen und den Funktionen und Bedürfnissen, welche sich an dem kindheitspädagogischen Konzept orientieren. Die Trennung von lauten und leisen Bereichen lag dabei im Vordergrund. Des Weiteren wurde der “Architypus” als Stilelement aufgegriffen und findet sich in der Innenausstattung wieder.

Alle Gruppenräume verfügen über einen Schlafbereich, der sich im Dachstuhl befindet. In den Gemeinschaftsräumen ist der Dachstuhl geteilt, im nördlichen Teil gibt es einen Snoozelraum und im südlichen Bereich wird er als Bewegungsraum ausgebaut. Die großen Fensterflächen ermöglichen den Kindern auf das begrünte Dach oder an den Strand zu schauen. Weitere Glaselemente ermöglichen den Einblick in alle Gruppen und den Außenbereichen.

Die Ausrichtung des Kindergartens erfolgte nach den Himmelsrichtungen und den Funktionen und Bedürfnissen, welche sich an dem kindheitspädagogischen- Konzept orientieren. Die Trennung von lauten und leisen Bereichen lag dabei im Vordergrund. Des Weiteren wurde der “Architypus” als Stilelement aufgegriffen und findet sich in der Innenausstattung wieder. Alle Gruppenräume verfügen über einen Schlafbereich, der sich im Dachstuhl befindet. In den Gemeinschaftsräumen ist der Dachstuhl geteilt, im nördlichen Teil gibt es einen Snoozelraum und im südlichen Bereich wird er als Bewegungsraum ausgebaut. Die großen Fensterflächen ermöglichen den Kindern auf das begrünte Dach oder an den Strand zu schauen. Weitere Glaselemente ermöglichen den Einblick in alle Gruppen und den Außenbereichen.

PROJEKT 02LÜTTJE LOOG PROJEKT 02LÜTTJE LOOG 94 / / 95
Abb. 8 Diagramm Entwurfskonzept Abb. 8 Diagramm Entwurfskonzept Abb. 9 Grundriss EG M1:200 Abb. 9. Grundriss EG M 1:200

Abb. 11 Ansicht Süd M1:200 (30% verkleinert)

Abb. 14. Ansicht Süd M1:200 (30% verkleinert)

Abb. 12 Ansicht Nord M1:200 (30% verkleinert)

Abb. 13. Ansicht Nord M1:200 (30% verkleinert)

Abb. 13 Schnitt AA M1:200 (30% verkleinert)

Abb. 13. Schnitt AA M1:200 (30% verkleinert)

10 Grundriss DG M1:200
PROJEKT 02LÜTTJE LOOG PROJEKT 02LÜTTJE LOOG 96 / / 97 Abb. 9 Grundriss EG M1:200 Abb. 10. Grundriss DG M 1:200
Abb. 14 Ansicht West M1:200 (30% verkleinert) Abb. 15 Ansicht Ost M1:200 (30% verkleinert) Abb. 16 Modellfotos Abb. 17 BIM
PROJEKT 02LÜTTJE LOOG PROJEKT 02LÜTTJE LOOG 98 / / 99
Abb. 18 BIM Abb. 16. Modellfotos Abb. 15. Ansicht Ost M1:200 (30% verkleinert) Abb. 14. Ansicht West M1:200 (30% verkleinert) Abb. 17. BIM Abb. 18. BIM
Abb. 19 Details M 1:20 PROJEKT 02LÜTTJE LOOG 100 / / 101

KLEINE INSELENTDECKER

Alke Brumund (Bauingenieurswesen), Lara Hinrichs (Kindheitspädagogik), Josef Hauss (Geoinformatik), Lisa-Marie Kruse (Geoinformatik), Larissa Schultz (Architektur), Maxime Petersen (Architektur)

PROJEKT 03

Die Aufgabe bestand darin eine KiTa auf der Nordseeinsel Spiekeroog zu planen. Hierzu haben wir uns mit vier verschiedenen Studiengängen zusammen getan, um ein solches realitätsnahes Projekt durchzuführen. Zuerst haben wir uns einen Überblick über die Insel verschafft. Hierzu haben die GWI-Studenten verschiedene Parameter überprüft, wie z.B. die Siedlungsstruktur, die Bodenart und die Höhen. Nachdem wir unseren Standort bestimmt haben, ging es darum ein Pädagogik Konzept zu erstellen. Mit Hilfe der Kindheitspädagogin haben wir uns für das offene Kozept entschieden und als Schwerpunkt die Natur gewählt. Anschließend ging es darum ein Entwurfskonzept zu entwickeln. Hierbei hat der Aspekt Natur eine große Rolle gespielt, da wir unsere Kita zum Meer hin geöffnet haben. Dazu kommt, dass wir ein begehbares, begrüntes Dach für die Kinder geschaffen haben, damit diese einen Ausblick über die Insel und das Meer haben. Bei der Bauweise entschieden wir uns für einen Holzrahmenbau, da dieser bereits im Werk vorgefertigt wird. Die einzelnen Teile können somit gut auf die Insel transportiert werden.

PROJEKT 03KLEINE INSELENTDECKER 102 / / 103

Abb. 01: Rahmenbedigungen Spiekeroog - Kartierung der Standortbedingungen

Kernparameter für das Entwurfskonzept

• Bodenart

• Höhe (DGM)

• Ruhige Umgebung

• Siedlungsstruktur (Tourismus-Cluster)

• Infrastruktur

• Naturnähe

• Landnutzung / Landbedeckung (B-Plan / ATKIS)

• Kindertagesstätten (Landesjugendamt, ATKIS)

Aufgrund der Rohmarsch im südlichen Teil des Dorfes haben wir uns bei der Standortauswahl für die KiTa für den nördlichen Bereich entschieden. Hier liegt ein vergleichsweise sicherer Dünensanduntergrund vor. Damit wird die Nähe zur Natur und dem Stand mit einem schützenden Relief vereint. Die Erreichbarkeit des Dorfes an diesem Standort ist mit einer Entfernung von 1km zum Dorfzentrum gegeben, zudem liegt der Strand in 600m und der Kurpark in 400m Entfernung. Durch die Lage abseits des Ferienbetriebes ist die ungestörte Entwicklungsumgebung der Kinder sichergestellt.

PROJEKT 03KLEINE INSELENTDECKER
PROJEKT 03KLEINE INSELENTDECKER 104 / / 105

PÄDAGOGISCHES KONZEPT

In unserer Kita „die Inselentdecker“ wird nach dem offenen Konzept gearbeitet. Das bedeutet, dass die Kinder sich frei in der Kita bewegen können und sich in allen Räumen aufhalten können. Die Räume sind nach Funktionen eingerichtet und die Kinder können sich über den Tag hinweg entscheiden, welche Aktivitäten sie ausführen wollen. Durch das offene Konzept wird die Selbstständigkeit der Kinder gefördert und ihnen wird eine Entscheidungsfreiheit geboten. Die Kinder können nach ihren individuellen Bedürfnissen handeln und somit ihre Interessen erweitern oder neu erfinden. In unserer Lernwerkstatt zum Thema Natur können die Kinder frei und ohne großen Einfluss von Außen experimentieren und sich so die Natur und ihre einzelnen Bestandteile erschließen.

Diese Lernwerkstatt ist außerdem Teil unseres pädagogischen Schwerpunktes „Natur“. Wir wollen, dass die Kinder die Natur auf vielfältige Weise erleben können. Dies ist durch die Lernwerkstatt gegeben, durch Beete, in denen wir mit den Kindern zusammen Pflanzen anpflanzen und durch unsere Umweltbildung. Dabei geht es uns vor allem darum, den Kindern beizubringen und zu vermitteln, wie wichtig die Umwelt für uns ist und wie wir diese schützen können.

Die Kinder werden bei uns als Individuen angesehen, die verschiedene Bedürfnisse haben und individuell gefördert werden müssen. Sie werden von den Fachkräften als Forscher, Entdecker und Entwickler gesehen und lernen selbst durch ihr eigenes Tun und Handeln. Zudem haben sie eine angeborene Neugierde, welche hier in der Kita gefördert werden soll, damit die Kinder aktiv an ihren eigenen Lernprozessen beteiligt sind. Die pädagogischen Fachkräfte begegnen den Kindern mit einer Offenheit und mit Interesse. Es ist außerdem wichtig, dass sie Authentizität ausstrahlen und diese den Kindern auch vermitteln. In unserer Kita wird also jeder so angenommen wie er/sie ist, alle haben im Rahmen von Partizipation die Möglichkeit ihre Meinung frei zu äußern und die pädagogischen Fachkräfte unterstützen jedes Kind in seinen/ihren individuellen Lernprozessen.

Standortwahl der KiTa Spiekeroog

Abb. 03: Standortwahl: Lageplan

Standortwahl der KiTa Spiekeroog

Pflanz beete

Umwelt bildung

Schwerpunkt Natur

Lernwerk statt Natur

Entscheidungs freiheit der Kinder

Lernwerk stätten

Förderung der Selbststän digkeit

Offenes Konzept

Pädagogisches Konzept

Interesse

Offenheit

Pädagogischer Schwerpunkte Bild vom Kind

Haltung der pädagogischen Fachkräfte

Haltung der pädagogischen Fachkräfte

Offenes Bild vom Kind

Kinder als Individuen

Individuelle Förderung

Abb. 02: Mindmap Pädagogisches Konzept

Individuelle Bedürfnisse

Verschiedene Bedürfnisse Forscher, Entdecker und Entwickler

Kind als neugieriges und aktives Wesen Aktiver und kompetenter Lerner

Abb. 04: Standortwahl: Lageplan - Mikrostandort

PROJEKT 03KLEINE INSELENTDECKER
Authentizität
PROJEKT 03KLEINE INSELENTDECKER 106 / / 107

ENTWURFSKONZEPT

Nach der Bestimmung des Standortes ging es darum eine Form für unser Gebäude zu finden. W ir haben uns für eine Art U-Form entschieden, da wir die KiTa gerne zum Meer hin öffnen wollten. Durch die großen Fenster haben die Kinder somit eine freie Sicht auf die Nordsee und können dabei zuschauen, wie sich das Meer durch die Gezeiten verändert.

Unseren Schwerpunkt Natur wollten wir auch in unserem Entwurf widerspiegeln, daher haben wir uns für ein begrüntes Dach entschieden, welches die Kinder auch begehen können. Von dort haben die Kinder sowohl einen Überblick über die Insel, als auch in die einzelnen Räume durch kleine Dachfenster. Jedoch ist nur ein Teil des Daches begehbar, der restliche Teil ist mit Solarthermie und Photovoltaik ausgestattet. Somit kann die KiTa mit ihrem eigenen Warmwasser und Strom versorgt werden. Ebenfalls haben wir uns für eine vertikale Holzfassade entschieden, da diese sich gut in die Landschaft integriert und im Gegensatz zu Ziegelsteinen nicht so massiv ausschaut.

Ein Podest sorgt im Ruheraum für verschiedene Ebenen, welche den Kindern verschiedene Perspektiven über den Raum bieten. In den Türen befinden sich kleine Fenster, um für die Kinder einen Einblick in die verschiedenen Räume zu schaffen. Die einzelnen Räume sind über einen Flur miteinander verbunden, welcher zum Innenhof hin komplett verglast ist. Durch vereinzelte Schiebetürelemente lässt sich der Flur zum Innenhof öffnen und bietet so den Kindern die Möglichkeit nach draußen zu gelangen.

Durch die unterschiedlichen Brüstungshöhen der Fenster haben die Kinder verschiedene Ausblicksmöglichkeiten, um so ihre Umwelt immer anders wahrzunehmen.

Die kleine Terasse im Innenhof ist komplett überdacht, sodass man auch bei schlechtem Wetter nach draußen kann, um zu spielen und zum essen. Unseren Schwerpunkt Natur haben wir auch bei der Lerwerkstatt berücksichtigt, da diese nicht im Gebäude integiert ist, sondern in einer kleinen Holzhütte im Außenbereich liegt. Abb. 06: Grundriss M 1:100 (30% verkleinert)

Abb 05: Diagramm Entwurfskonzept

Nachhaltigkeit Bewusstseins-bildung Kita Umweltbildung Schwerpunkt Natur Naturnähe Nationalpark Wattenmeer Kontakt zu Tieren Lernwerkstatt Kinder experimentieren in und mit der Natur Projekte Müll und Recycling Energie Bewusstsein für Ressourcen Brunnen Klimagerechtes Bauen Materialien Wiederverwertung von Baustoffen, die schon auf der Insel vorhanden sind Regional verfügbare Baustoffe Klimagerechte Baustoffe/ Materialien Natürliche Baustoffe z.B. Holz Dachbegrünung Wettereinflüsse Niedrigenergiestandart Im Betrieb so wenig wie möglich Energie verbrauchen Entsprechende Dämmung und Abdichtung Zusätzliche Energiequellen zum Beispiel Solarthermie, Photovoltaik Transporteinsparungen Lebenszeit PROJEKT 03KLEINE INSELENTDECKER PROJEKT 03KLEINE INSELENTDECKER 108 / / 109
PROJEKT 03KLEINE INSELENTDECKER PROJEKT 03KLEINE INSELENTDECKER 110 / / 111
Abb 07: Schnitte, Ansichten M 1:100 (30% verkleinert) Abb. 08: Modellfotos

Abb 11: Details M 1:20

PROJEKT 03KLEINE INSELENTDECKER PROJEKT 03KLEINE INSELENTDECKER 112 / / 113
Abb. 09: BIM Abb. 10: BIM

PROJEKT 04

DIE GRÜNE KITA

Sarah Breer (Architektur), Alexandra Michel (Bauingenieurwesen), Natascha Holstein (Kindheitspädagogik), Leon Schweder (Geoinformation)

Ziel des Projektes “Kita auf Spiekeroog” ist, eine Kindertagesstätte auf der Insel Spiekeroog zu planen und auszuarbeiten. Hierbei sind verschiedene Aspekte zu berücksichtigen, unter anderem die Bedingungen für den optimalen Standort,Die Kita sollte möglichst außerhalb der touristischen Hotspotsoder Hauptstraßen liegen, um eine gewisse Ruhe für die Kinder zu garantieren, dabei aber die Wege zu möglichen Ausflugzielen kurzhalten. Denkbar wären hier das Nordseebad, verschiedene Spielplätze, das Kinderspielhaus oder die Sporthalle. Ein wichtiges Merkmal auf Spiekeroog ist die Nähe zur Natur, welche auch den Kindern durch die Wahl des optimalen Standorts frühzeitig beigebracht werden kann.Des Weiteren erscheint es sinnvoll eine bereits möglichst ebene Fläche für den Bau zu verwenden, während der Außenbereich durch die sich hieraus ergebenden Spielmöglichkeiten für die Kinder etwas unebener sein kann.

PROJEKT 04DIE GÜNE KITA 114 / / 115

Abb 1. Rahmenbedingungen Spiekeroog - Kartierung der Standortbedingungen

Abb. 1: Rahmenbedigungen Spiekeroog - Kartierung der Standortbedingungen

Abb 2. Kernparameter des Entwurfskonzepts

Abb. 2: Kernparameter des Entwurfskonzepts

PROJEKT 04DIE GÜNE KITA / 117

PÄDAGOGISCHES KONZEPT

„DieGrüne KiTa“ arbeitet nach einem offenen Konzept, das heißt die unterschiedlichen Räume der Kita stehen jeder Zeit für alle Kinder offen. Außerdem wird altersgemischt gearbeitet. Diese Offenheit ermöglicht den Kindern einen hohen Grad an Bewegungs-und Partizipationsfreiräumen. Die Kinder bekommen dadurch die Möglichkeit ihren eigenen Interessen, Bedürfnissen und Wünschen selbständig und selbsttätig nachzugehen. Dies wird durch die Einrichtung von Lernwerkstätten verstärkt. Hier können die Kinder gemeinsam mit den Fachkräften durch Experimentieren, Gestalten und Werken Antworten auf ihre ganz persönlichen Fragen finden. Unser Schwerpunkt liegt hierbei auf der Umwelt-und Naturbildung. Wir möchten den Kindern ermöglichen ihre Umgebung mit allen Sinnen wahrzunehmen und so Erfahrungen im Hinblick auf den Umgang mit Pflanzen, T ieren und deren Schutz zu sammeln. Zudem wollen wir die Kinder an der Gestaltung ihrer Umwelt teilhaben lassen. Deshalb gibt es gemeinsame Projekte zur Errichtung des Außengeländes, bei demsich ebenfalls die Eltern beteiligen können, so dass diese Teilhabe und Mitbestimmungsrechte erfahren, was die pädagogische Arbeit transparent und offen macht. Ein wichtiger Punkt unseres pädagogischen Konzepts ist außerdem das Bild vom Kind und die Haltung der pädagogischen Fachkräfte. In unserer Kita werden die Kinder als eigenständiges und autonomes Individuum angesehen, was durch die Erfahrungen in Alltagssituationen lernt, welche durch demokratische Strukturen ermöglicht werden. Die Aufgabe der Fachkräfte ist es die Kinder in ihren Bildungsprozessen zu begleiten, sie zu unterstützen und herauszufordern, ohne etwas vorwegzunehmen oder den Bezug zum Kind zu verlieren. Die Kinder können so selbst tätig werden und in ihrem eigenen Tempo explorieren ohne sich dabei allein gelassen zu fühlen.

Desweiteren beinhaltet unser pädagogisches Konzept die Förderung von Kreativität, durch das Atelier sowie den Bauraum, und die Sicherung verschiedener Bewegungsmöglichkeiten. Hierzu dienender großzügige Flur, das vielfältige Außengelände und der Bewegungsraum mit seinen unterschiedlichen Materialien.

„Die Grüne KiTa“ arbeitet nach einem offenen Konzept, das heißt die unterschiedlichen Räume der Kita stehen jeder Zeit für alle Kinder offen. Außerdem wird altersgemischt gearbeitet. Diese Offenheit ermöglicht den Kindern einen hohen Grad an Bewegungs - und Partizipationsfreiräumen. Die Kinder bekommen dadurch die Möglichkeit ihren eigenen Interessen, Bedürfnissen und Wünschen selbständig und selbsttätig nachzugehen. Dies wird durch die Einrichtung von Lernwerkstätten verstärkt. Hier können die Kinder gemeinsam mit den Fachkräften durch Experimentieren, Gestalten und Werken Antworten auf ihre ganz persönlichen Fragen finden. Unser Schwerpunkt liegt hierbei auf der Umwelt - und Naturbildung. Wir möchten den Kindern ermöglichen ihre Umgebung mit allen Sinnen wahrzun ehmen und so Erfahrungen im Hinblick auf den Umgang mit Pflanzen, Tieren und deren Schutz zu sammeln. Zudem wollen wir die Kinder an der Gestaltung ihrer Umwelt teilhaben lassen. Deshalb gibt es gemeinsame Projekte zur Errichtung des Außengeländes, bei dem sich ebenfalls die Eltern beteiligen können, so dass diese Teilhabe und Mitbestimmungsrechte erfahren, was die pädagogische Arbeit transparent und o ffen macht Ein wichtiger Punkt unseres pädagogischen Konzepts ist außerdem das Bild vom Kind und die Haltung der pädagogischen Fachkräfte. In unserer Kita werden die Kinder als eigenständiges und autonomes Individuum angesehen, was durch die Erfahrungen in Alltagssituationen lernt, welche durch demokratische St rukturen ermöglicht werden. Die Aufgabe der Fachk räfte ist es die Kinder in ihren Bildungsprozessen zu begleiten, sie zu unterstützen und herauszufordern, ohne etwas vorwegzunehmen oder den Bezug zum Kind zu verlieren. Die Kinder können so selbst tätig werden und in ihrem eigenen Tempo explorieren ohne sich dabei allein gelassen zu fühlen. Des Weiteren beinhaltet unser pädagogisches Konzept die Förderung von Kreativität, durch das Atelier sowie den Bauraum, und die Sicherung verschiedener Bewegungsmöglichkeiten. Hierzu dienen der großzügige Flur, das vielfältige Außengelände und der Bewegungsraum mit seinen unterschiedlichen Materialien.

Abb 4. Standortwahl Lageplan

Abb. 4: Standortwahl: Lageplan

Abb 5. Standortwahl: Lageplan - Mikrostandort

Abb. 5: Standortwahl: Lageplan - Mikrostandort

PÄDAGOGISCHES
KONZEPT
PROJEKT 04DIE GRÜNE KITA
Abb. 3: Mindmap Pädagogisches Konzept
PROJEKT 04DIE GÜNE KITA 118 / / 119
Abb 3. Mindmap Pädagogisches Konzept

ENTWURFSKONZEPT

ENTWURFSKONZEPT

Geplant wird eine Kindertagesstätte auf Spiekeroog. Spiekeroog gehört zu den ostfriesischen Inseln im niedersächsischen Wattenmeer. Und genau das macht es so besonders. Wir haben uns zum einem mit den Kartierung der Standortbedingungen beschäftigt und haben uns für die Lage unsere Kita für den westlichen Teil der Insel entschieden, nördlich, außerhalb des Ortskerns, aber noch zentral genug um gut erreicht zu werden.

Unser Entwurf “Die grüne KiTa” besitzt die Umweltbildung im Vordergrund. Wir planen drei Lernwerkstätte, das Atelier, der Bau-Spieleraum und die Umwelt. Alle Lernwerkstätte sind in direkten Umfeld zu einander, um Laufwege für Kinder möglichst gering zu halten. Der Bewegungsraum ist großzügig gestaltet und bietet den Kindern viel Fläche zur Bewegung, und ebenso bei den Spielmöglichkeiten die eigene Kreativität anzuregen. Ein großzügiger Eingangsbereich mit einer Sitzmöglichkeit um ein kleines Aquarium und einen langen Spielflur lädt zum Spielen ein. Der Essraum und die Küche haben ebenfalls direkten Zugang in den Außenbereich, hier können die Kinder unter anderem in den Beeten an der Fassade selber Kräuter anpflanzen womit dann später gekocht wird

„Die grüne KiTa“ besitzt die Besond erheit, dass alle Räume direkten Zugang zu der Natur besitzen. Hier ist das Verschmelzen des Innenbereiches und des Innenhofs(Außenbereich) wichtig zu erwähnen, dass wir durch große Fensterfronten, die das Gefühl mit der Natur verbunden zu sein, noch einmal hervorgehoben. Der Außenbereich ist ebenfalls sehr naturnah gehalten und wird mit z. B. einen Barfußpfad zusammen mit den Kindern und deren Eltern gemeinsam gestaltet.

Geplant wird eine Kindertagesstätte auf Spiekeroog. Spiekeroog gehört zu den ostfriesischen Inseln im niedersächsischen Wattenmeer. Und genau das macht es so besonders. Wir haben uns zum einem mit der Kartierung der Standortbedingungen beschäftigt und haben uns für die Lage unsere Kita für den westlichen Teil der Insel entschieden, nördlich, außerhalb des Ortskerns, aber noch zentral genug um gut erreicht zu werden. Unser Entwurf “Die grüne KiTa” stellt die Umweltbildung in den Vordergrund. Wir planen drei Lernwerkstätten, das Atelier, der Bau-Spieleraum und die Umwelt. Alle Lernwerkstätten sind in direkten Umfeld zueinander, um Laufwege für Kinder möglichst gering zuhalten. Der Bewegungsraum ist großzügig gestaltet und bietet den Kindern viel Fläche zur Bewegung, und ebenso bei den Spielmöglichkeiten die eigene Kreativität anzuregen. Ein großzügiger Eingangsbereich mit einer Sitzmöglichkeit um ein kleines Aquarium und einen langen Spielflur lädt zum Spielen ein. Der Essraum und die Küche haben ebenfalls direkten Zugang in den Außenbereich, hier können die Kinder unter anderem in den Beeten an der Fassade selber Kräuter anpflanzen womit dann später gekocht wird.„Die grüne KiTa“ besitzt die Besonderheit, dass alle Räume direkten Zugang zu der Natur besitzen. Hier ist das Verschmelzen des Innenbereiches und des Innenhofs (Außenbereich) wichtig zu erwähnen, das wir durch große Fensterfronten, die das Gefühl mit der Natur verbunden zu sein, noch einmal hervorgehoben. Der Außenbereich ist ebenfalls sehr naturnah gehalten und wird mit z. B. einen Barfußpfad zusammen mit den Kindern und deren Eltern gemeinsam gestaltet. Durch die Nähe zur Natur ist der Wald im Osten optimal um mit den Kindern die Natur zu erkunden, wie z. B. durch Vogel-und Pflanzenkunde. Unsere KiTaist behindertengerecht und somit hinsichtlich der Inklusion optimal ausgestattet. Zu guter Letzt setzt sich das Thema Umwelt in der Fassade fort. Geplant ist eine horizontale Lärchenschalung, an der teilweise Beete für Kräuter etc. angebracht werden. Hier helfen die Kinder ebenfalls mit es zu pflegen und die Umwelt kennen zu lernen.

Durch die Nähe zur Natur ist der Wald im Osten optimal um mit den Kindern die Natur z u erkunden, wie z. B. durch Vogel- und Pflanzenkunde. Unsere KiTa ist behindertengerecht und somit hinsichtlich der Inklusion optimal ausgestattet.

Zu guter Letzt setzt sich das Thema Umwelt in der Fassade fort. Geplant ist eine horizontale Lärchenschalung an denen teilweise Beete für Kräuter etc. angebracht werden. Hier helfen die Kinder ebenfalls mit es zu pflegen und die Umwelt kennen zu lernen.

Abb. 6: Diagramm/ Skizze Entwurfskonze

Abb. 7: Grundriss Erdgeschoss

Abb. 7: Grundriss Erdgeschoss

PROJEKT 04DIE GRÜNE KITA PROJEKT 04DIE GÜNE KITA 120 / / 121
Abb. 6: Diagramm/ Skizze Entwurfskonzept
PROJEKT 04DIE GRÜNE KITA PROJEKT 04DIE GÜNE KITA 122 / / 123
Abb. 8: Schnitte/ Ansichten Abb. 8: Schnitte/ Ansichten Abb. 9: Perspektiven/ ggf. Modellfotos, Isometrie Abb. 9: Perspektiven/ ggf. Modellfotos, Isometrien
PROJEKT 04DIE GRÜNE KITA PROJEKT 04DIE GÜNE KITA 124 / / 125
Abb. 10: Raumbuch Abb. 11: Darstellung Entwurf (kindgerecht) Abb. 10: Raumbuch Abb. 11: Darstellung Entwurf (kindgerecht) Abb. 10: Raumbuch Abb. 11: Darstellung Entwurf (kindgerecht) Abb. 12: BIM Abb. 13: BIM Abb. 12: BIM Abb. 13: BIM
PROJEKT 04DIE GRÜNE KITA 126 / / 127 Abb. 14: Details Abb. 14: Details

PROJEKT

INSELKITA SAUSENWIND

DAS HAUS MIT DEN RUNDEN ECKEN

Celine Dobrinski (Kindheitspädagogik), Jan-Simon Krause (Geoinformatik), Thea Steggemann (Architektur), Yvonne Engelke (Bauingenieurwesen)

Die Besonderheit der Bauaufgabe liegt in der besonderen Insellage; auf der Nordseeinsel Spiekeroog. Das Grundstück liegt nördlich des Drofes am Rande zum Naturschutzgebiet. Es ist nicht weit zum Meer, in die Dünen oder ins Dorf. Die Kinder wachsen mitten in der Natur heran und können sie aus unterschiedlichen Perspektiven erleben.

INSELKITA SAUSEWIND - Das Haus mit den runden Ecken

Das Gebäude schmiegt sich in die Dünenlandschaft ein. Es wirkt beinahe wie ein dunkles Stück Glas, welches vom Sand und Wind im Meer geformt wurde und dadurch rund und weich ist.

Und nun aus dem Sand hervorlugt. Als hätte es schon immer dort gelegen. Dies spiegelt sich auch in dem Namen des Kindergartens wieder.

05
PROJEKT 05INSELKITA SAUSEWIND 128 / / 129

kurze Wege zum Hafen

I NSELKITA SAUSEWIND

gute Erreichbarkeit für die Eltern

Bebauungsplan beachten §34 BauGB

REGELN

Spielplatz / Arzt etc. in der Nähe ?

LOGISTISCH UMGEBUNG zentrale Lage

PÄDAGOGISCH

STANDORT ?

nicht im Naturschutzgebiet Natur verbunden

Erkundungsmöglichkeiten Rückzugsort Ruhe

Abb. 2: Rahmenbedigungen Spiekeroog - Kartierung der Standortbedingungen

KERNPARAMETER DES ENTWURFKONZEPTES

GEMEINSCHAFT STÄRKEN QUALITÄT NATURBEZUG

Architektonisch durch Materialien Pädagogisch

Abb. 3: Kernparameter des Entwurfskonzepts

G E u o e s n
PROJEKT 05INSELKITA SAUSEWIND
spielen im Freien PROJEKT 05INSELKITA SAUSEWIND 130 / / 131

PÄDAGOGISCHES KONZEPT

Die Kindertagesstätte (Kita) „Sausewind“ bietet Platz für insgesamt 33 Kinder, davon können 21 Kinder im Kindergartenbereich und 12 Kinder im Krippenbereich untergebracht werden. Beide Gruppen werden von zwei pädagogisch, ausgebildeten Fachkräften betreut und geleitet. Die zwei Gruppenräume können individuell von den Bereichen genutzt werden. Zudem gibt es einen Bewegungsraum, ein Multifunktionsraum, der als Werkraum oder Atelier genutzt werden kann, eine Küche, eine Bibliothek und vieles mehr. Diese Räume werden von allen Kindern gemeinsam genutzt. Der Außenbereich der Kindertagesstätte regt die Kinder zum eigenständigen Lernen und Spielen an. Sie kommen durch die Lernwerkstatt in Berührung mit der Natur. Impulse durch das naturbezogene Gebäude und der ruhigen Lage der gesamten Kita leiten die Kinder zum Experimentieren und Erforschen an. Das Freispiel halten wir zudem für außerordentlich wichtig, um den Kindern die Grundlagen zur Lebensbewältigung, die sich durchs Spiel ausbilden, mit auf dem Weg zu geben. Hierbei werden wichtige Kompetenzen, wie z.B. das Durchhaltevermögen und die Interessenfindung, gefördert. Des Weiteren hat die Gemeinschaft eine große Wichtigkeit in unserer Kita. Die Kinder haben die Möglichkeit durch gemeinsame Räume und einen gemeinsamen Außenbereich Kontakt zu anderen Kindern in unterschiedlichem Alter zu knüpfen. Durch genügend Bewegungsmöglichkeiten innerhalb und außerhalb des Gebäudes schließt auch das Bewusstsein für den eigenen Körper und die Gesundheit an. Das Kind und seine individuellen Bedürfnisse sollen im Vordergrund stehen, somit ist die Vermittlung von lebenspraktischen Kompetenzen, wie das eigenständige Essen und Trinken, sowie das An- und Ausziehen ebenfalls von großer Bedeutung. Unser pädagogisches Konzept orientiert sich an dem „Situationsansatz“ und dem „Montessori-Konzept“, hierbei wird Bezug zu der Lebenswelt genommen und ist Ausgangspunkt unserer Arbeit, das Kind soll sich frei, spontan und alleine beschäftigen. Die Fachkraft gibt ausreichend Impulse und ermöglicht den Kindern das ungestörte, leistungsfreie Spiel, hält sich aber dennoch zurück.

Abb. 5: Standortwahl: Lageplan M 1:1000

DAS KIND STEHT IM VORDERGRUND

PÄDAGOGISCHESKONZEPT

Abb. 4: Mindmap Pädagogisches Konzept

NATURBEZUG

VERMITTELN DER RICHTIGEN WERTE

Abb. 6: Standortwahl: Lageplan M 1:500 - Mikrostandort

das Kind als Individuum sehen Persönlichkeitsentfaltung Selbstständigkeit PROJEKT 05INSELKITA SAUSEWIND G E u o e s n Belüf t un g + 10 00 + 8 00 + 9 00 + 10 50 + 9 00 + 9 50 + 0 50 + 1 00 + 10 50 + 11 00 11 00 + 0 50 1 00 WALD SANDKISTE Aussichtsturm Teich DORF WINDFANG KLETTERGERÜSTE Zaun HOCHBEETE GSEduca ona Ve on B e ü u g 1 00 + 8 00 9 00 + 0 50 + 50 + 0 50 1 00 + 0 50 1 00 00 1 50 1 00 WALD SANDK TE Aus chu m Te c DOR W NDFANG LETT RG RÜ TE Z u HOCHBE T PROJEKT 05INSELKITA SAUSEWIND 132 / / 133

ENTWURFSKONZEPT

Die Inselkita Sausewind überzeugt durch ihre Grundidee: Sie ist ein Dorf im Dorf und bietet vielfältige Möglichkeiten, nicht nur für Kinder sondern für die unterschiedlichen Insulaner Gruppen. Für die Kinder ist die Kita ein geschützter Ort, an dem sie aufwachsen und sich austoben können. Im Anschluss können die Räume von anderen Altersgruppen für sonstige freizeitliche Aktivitäten genutzt werden, von Malen, über Yoga bis hin zu Kochkursen. Im Außenraum kann Groß und Klein viel erleben, an einem kleinen Teich, im eignem Wald oder am Hochbeet.

Von Anfang des Entwurfprozesses an waren die Ziele für die Kita klar umrissen: einen Ort nicht nur für Kinder schaffen, die Natur erlebbar machen und eine hohe Qualität in Bezug auf Architektur und Pädagogik.

Die Kinder sollen durch das Dorf im Dorf Prinzip das Gefühl haben, dass sie ihrer eigene „große“ Welt haben. So entstanden die Gebäudekörper durch die Funktionen. Räume, welche nicht von einander getrennt werden können, werden durch einen zurückhaltenden Verbindungsgang miteinander erschlossen. Um dieses Bild zu verstärken, werden die Funktionen in unterschiedlichen Höhen ausgebildet. Weitere Funktionen, wie die Lernwerkstatt, können autark von der Kita stehen und bilden einzelne Baukörper.

Die Natur ist im Inneren durch großzügige Fensteröffnungen spürbar. Jedes Fenster hat einen Titel / Bezug, zum Thema Natur, z.B. das Fenster „Meer“ mit Meerblick im Ruheraum der Kiga. Im großen Garten, kann das Kind die Natur direkt erleben.

Die Innenräume sind bis ins Detail durchdacht und überzeugen so durch eine hohe Qualität. Das Pädagogikkonzept, welches vom Situationsansatz und Montessori Konzept inspiriert ist, spiegelt sich im Entwurf wieder. Durch die runden Ecken und wenig rechte Winkel, natürliche und ruhige Materialien wie Holz und Pastellfarben, sollen sich die Kinder geborgen und wohl fühlen.

Die Ruhe des Gebäudes soll sich auf das Kind übertragen!

Abb 7: Diagramm/ Skizze Entwurfskonzept

Abb. 8: Grundriss(e) M 1:400

GSE uc na Ve n 0 - 3 J 4 - 6 J Spo Bü o Werken NATUR KIND SEIN DORF IM DORF PROJEKT 05INSELKITA SAUSEWIND Fo ng m 40 m M b um 33 m Bü o g 18 m G pe aum a m G p m K pe 0 m n ä m Ab m S m Ru m m A e e W 2 K 0 m Dum 1 m m n Bü 1 m w k t WC 6 m b 4 m g m G b A 6 m G ob Te h k 8 m S h o 5 m A B T g u g b CK d w g n- & Fah d nte nd e e ße ch K W eb h PROJEKT 05INSELKITA SAUSEWIND 134 / / 135

Abb. 10: Perspektive Gruppenraum

Abb. 11: Perspektive Bewegungsraum

4 0 5 0 3 0 + 0 0 N + + + 0 0 N 0 0 + 5 + + 0 0 ü N N 0 5 6 0 0 ü N N 3 0 + 1 5 ü N N 0 5 0 0 5 6 0 + N 0 + 1 5 ü N N PROJEKT 05INSELKITA SAUSEWIND G E a e B Ä U M E G E a e W A L D PROJEKT 05INSELKITA SAUSEWIND 136 / / 137 Abb 9: Ansichten / 1:400

12: Schnitt / 1:400

n starker W nd aus SüdWest, Schutz durch Vegetat on

Abb. 13: Axonometrie Wetter

Dachbegrünung

zum Dämmen im Winter und a s Hitzeschutz m Sommer

Azimut W nter

Azimut Sommer 17° 64°

Erdreich, 50 mm

Drainagematte, 20 mm

Durchwurzelschutz, bsp. Bauder PLANT E, 5,2 mm

Dämmung, mit Gefälle 2%, Hartschaum XPS 035, < 160 mm

Dachbahn, Bitumen, 5 mm

OSB/3, 15 mm

Luftschicht ruhend, mit Balken 200 x 80 mm

Dampfbremse, bsp. pro Clima intello, 0,25 mm Lattung, Fichte 24 x 48 mm

Gipsfaserplatten 12,5 mm

Technikebene

Außenwandverkleidung, Lattung senkrecht, 30 mm

Konterlattung, 40 x 60 mm

Hinterlüftungsebene, 40 mm

Holzfaserdämmplatte, 15mm Dämmung, Mineralwolle WLG 03,220 mm; mit Ständer Brettschichtholz, 220 60 mm

Damp m

OSB-Platte, 15 mm Dämmung, (Installationsebene), 60 mm, mit KVH 60x60

Gipskartonplatte, 12,5 mm

Abb. 14: Attika Detail / 1:20

Kleintierschutzgitter

Bodenbelag, Holz Estrich, 55 mm

PE-Folie, Trennlage

Trittschalldämmung, 120 mm

PE-Folie, Trennlage

Quellmörtel, 10 mm

Stahlbetondecke, 250 mm

Sockelputz

Abdichtung

Perimeterdämmung, > 40 mm

Noppenfolie, vlieskaschiert

Streifenfundament, Stahlbeton

Abb. 15: Sockel Detail / 1:20

N 5 0 D B U M E + N B p m E F N T Ü PROJEKT 05INSELKITA SAUSEWIND GSEducationalVersion 44 46
2 %
mind. 150 mm
GSEducationalVersion
15 cm
PROJEKT 05INSELKITA SAUSEWIND 138 / / 139
Abb.

Außenwandverkleidung, Lattung senkrecht, 30 mm

Konterlattung, 40 x 60 mm

Hinterlüftungsebene, 40 mm Holzfaserdämmplatte, 15mm

Dämmung, Mineralwolle WLG 03,220 mm; mit Ständer Brettschichtholz, 220 x 60 mm

Damp m

OSB-Platte, 15 mm Dämmung, (Installationsebene), 60 mm, mit KVH 60x60 Gipskartonplatte, 12,5 mm

Kleintierschutzgitter Winkel

Fensterpro

3-fach Verglasung, 40 mm

Fensterpro

Fensterbank innen, Holz, 20 mm

Fensterbank außen, Aluminium, 210 mm

PROJEKT 05INSELKITA SAUSEWIND
Abb. 17: Tauwasser Dach
PROJEKT 05INSELKITA SAUSEWIND 140 / / 141 Abb 16: Fenster Detail / M 1:20
Abb. 18: Tauwasser Wand

Dachau

Erdreich 50 mm

Dra nagematte 20 mm

Durchwurze schutz 5 2 mm

Dämmung Gefäl e 2% <155 mm

Dachbahn Bitumen 5 mm

OSB/3 15 mm

Luftschicht ruhend m t Ba ken 200 x 80 mm

Damp m

Lattung, F chte 24 x 48 mm

Gipsfaserplatte 12 5 mm

Wandau

Außenwandverk e dung (Holz attung senkrecht), 30 mm

Konter a tung 40 x 60 mm

Ho zlat ung (H nterlüftung) 40 mm

Ho zfaserdämmp a te, 15 mm

Dämmung M neralwo le WLG 03, 220 mm

Ständer Brettschichtho z 180 x 60 mm

Damp m

OSB 15 mm

Dämmung 60 mm, m t KVH 60 x 60 mm

Rig psp atte 12,5 mm

Fußbodenau

Bodenbe ag Ho z 10 mm

Estrich 55 mm

PE-Fol e Trenn age

Tri tscha ldämmung 120 mm

PE-Fol e Trenn age

Stah be ondecke 250 mm m i n 1 5 5

Abb 19: Fassadenschnitt / M 1:50

GSEduc ona V r on OK FF 0,00 5,315 5,835 Attika 6,00 -0 44 -0,85 UK FD5,015 4 00
PROJEKT 05INSELKITA SAUSEWIND 142 / / 143

HOBBEE

Madleena Brunken (Architektur), Laura-Sophie Lehmann (Bauingenieurwesen), Ekrem Senol (Geoinformationswissenschaften), Annika Gehrke (Kindheitspädagogik), Natalie Schlegel (Kindheitspädagogik)

PROJEKT 06

Ziel des interdisziplinären Projektes war es, einen Kindergarten mit dem Schwerpunkt Umweltbildung für Spiekeroog zu entwickeln, wo die Kinder während ihrer frühkindlichen Entwicklung nicht nur etwas über sich sondern auch gleichzeitig etwas über den Zusammenhang der Natur und ihrer unmittelbaren Umwelt lernen können.

Der Bienenwaben-Abenteuer-Kindergarten „HOBBEE“ (HOBBIT = KLEINES KIND + BEE = BIENE) bietet alles was Kinder in ihrer individuellen Entwicklung benötigen und noch viel mehr, er erfüllt fast jeden Herzenzwunsch der Kinder. Sie können sich richtig austoben; sogar das Betreten des Daches ist ausdrücklich erwünscht ! Hier können die Kinder auf Plastikkuppeln mit Klettergriffen rumklettern und wunderbar das Geschehen im Inneren der darunter liegenden Räume beobachten um anschließend mit viel Spaß das Dach mit einer Rutsche wieder zu verlassen.

PROJEKT 06HOBBEE
PROJEKT 06HOBBEE 144 / / 145

Abb. 01: Rahmenbedingungen Spiekeroog - Kartierung der Standortbedingungen

Abb. 02: Kernparameter des Entwurfskonzepts

PROJEKT 06HOBBEE PROJEKT 06HOBBEE 146 / / 147

PÄDAGOGISCHES KONZEPT

Das Kind mit seiner eigenständigen Persönlichkeit spielt die zentrale Rolle im pädagogischen Alltag unserer Einrichtung. Die pädagogische Konzeption orientiert sich an dem nachfolgenden prinzipiellen Ansatz: Das Kind steht im Mittelpunkt des pädagogischen Handelns, um den Heranwachsenden einen bestmöglichen Entwicklungs- und Entfaltungsraum zu gewährleisten. Einen großen Freiraum erhält das Kind durch eigenständige, individuelle Alltagsgestaltung. Die Kinder lernen voneinander durch die gemeinsamen Interaktionen, entwickeln ein Verantwortungsbewusstsein und nehmen individuelle Lernimpulse wahr. Zudem wird auf die Vermittlung des Achtsamkeits- und Nachhaltigkeitsgedanken im täglichen sozialen Umgang miteinander Wert gelegt. Die Kinder bekommen die Möglichkeit einen Umgang und ein Bewusstsein für das Erlernen, Erweitern und Ausprobieren neuer Kompetenzen zu erlangen. Zur räumlichen Unterstützung kindlicher Lern- und Bildungsprozesse im Kindergarten stehen unterschiedliche ThemenräumeW mit einer offenen und übersichtlichen Raumgestaltung zur dauerhaften täglichen Nutzung zur Verfügung. Das Kind kann durch das offene Konzept selbstständig entscheiden, in welchem Bereich der Einrichtung es sich aufhält. Die offene Raumgestaltung ermöglicht jedem Kind den Zugang zu seinen individuellen Interessen und Vorlieben. Die Fachkräfte geben den Kindern wenig vor und überlassen die Wahl der Schwerpunktthemenbereiche im Alltag den Kindern selbst. Tätigkeiten der Heranwachsenden werden durch die entsprechende Raumgestaltung sowie auch die Fachkräfte unterstützt, damit sie die jeweiligen Kompetenzen durch freiwillige Hilfestellungen oder ihren eigenen Ideen weiterentwickeln können.

Abb. 04: Standortwahl: Lageplan M 1:500 (ohne Maßstab)

Abb. 03: Mindmap Pädagogisches Konzept

Abb. 05: Standortwahl: Lageplan M 1:200 – Mikrostandort (ohne Maßstab)

PROJEKT 06HOBBEE PROJEKT 06HOBBEE 148 / / 149

ENTWURFSKONZEPT

Im Mittelpunkt des Entwurfes stehen natürlich die Interessen der Kinder verschiedenen Alters. Der Entwurf richtet sich nach dem zu Beginn festgelegtem Pädagogikkonzept. Die Kita „HOBBEE“ ist eine besondere Einrichtung für die Entwicklung im frühkindlichen Alter mit dem Schwerpunkt Umweltbildung. Ganz in diesem Sinne werden hauptsächlich Naturmaterialien wie Holz und Lehm zum Bau des Kindergartens verwendet. Der Grundriss bestehend aus unterschiedlichen Themenräumen, bietet eine offene und übersichtliche Raumgestaltung. Auch genug Raum bietet die Kita aufgrund ihres außergewöhnlichen Bienenwabenkonzeptes, das eine offene Erreichbarkeit und Flexibilität für die Kinder, sowie den pädagogischen Erziehungsbegleitern ermöglicht. Das große Foyer dient nicht nur als Raum zum „Ankommen“ sondern kann von den Kindern individuell zur Spielfläche umgewandelt werden, des Weiteren können hier Feste und Veranstaltungen stattfinden. Außergewöhnlich ist auch das Aquarium welches sich in der Eingangssituation wiederfindet. Es dient nicht nur als Beobachtungsobjekt sondern kann auch zu Forschungszwecken benutzt werden. Als herausstechendes Merkmal kann man die Landschaftsverbundenheit des Gebäudes erwähnen, welches mit der Düne verschmilzt und somit eine besondere Situation schafft. Den Kindern ist es möglich auf einen Teil des Daches zu gelangen, wo sie Plastikkuppeln mit Klettergriffen zum rumklettern vorfinden sowie eine Vogelperspektive auf die darunter liegenden Innenräumen erhalten. Das Dach besteht aus aneinander gereihten Zeltdächern die mit einer Begrünung bedeckt sind um die Landschaftsverbundenheit des Gebäudes zu intensivieren.

Abb. 06: Diagramm Kita – Umweltbildung – Klimagerechtes Bauen

PROJEKT 06HOBBEE PROJEKT 06HOBBEE 150 / / 151
Abb. 07: Grundriss (ohne Maßstab)
PROJEKT 06HOBBEE PROJEKT 06HOBBEE 152 / / 153
Abb. 08: Schnitt A-A & Ansichten (ohne Maßstab) Abb. 09: Axonometrie (ohne Maßstab)
PROJEKT 06HOBBEE PROJEKT 06HOBBEE 154 / / 155
Abb. 12: Perspektive Eingangssituation (ohne Maßstab) Abb. 13: Kindliche Darstellung der Kita Abb. 14: Schnitt F-F & Details (ohne Maßstab)

Jan Simon Krause, Christopher Michels, Kathrin Willeke, Roland Pesch ÜBERTRAGBARKEIT

Ziel des GIS Projektes 2 war es, anhand festzulegender Kriterien Flächen innerhalb Deutschlands zu identifizieren, die den Standortbedingungen auf der Insel Spiekeroog in bodenkundlicher, klimatischer, siedlungsstruktureller und demografischer Hinsicht entsprechen. Ursprünglich geplant war es dabei, auf die in den Gruppenarbeiten zwischen den Studierenden diskutierten Entscheidungskriterien zurückzugreifen, die der Wahl des jeweiligen Standorts zur Bau der fiktiven KiTa auf der Insel Spiekeroog zugrunde gelegt wurden. Die auf diese Art ermittelten Kriterien waren im Ergebnis allerdings fast ausschließlich auf die lokalen Standortbedingungen auf der Insel ausgerichtet und ließen sich nicht anhand verfügbarer Daten für den gesamten Bereich Deutschlands abbilden. Um dennoch die anvisierte Flächenwahl realisieren zu können, wurde innerhalb des GIS Projektes 2 Geodaten recherchiert, die einerseits die oben benannten Standortvariablen abbilden, andererseits aber für die gesamte Fläche Deutschlands

02
GIS
156 / / 157

in niedrigerer räumlicher Auflösung verfügbar sind. Im Ergebnis konnten die folgend gelisteten Geodatensätze akquiriert werden:

• Vektorgeometrien zu Biosphärenreservaten, Naturschutzgebietsgebieten und Schutzzonen aus dem Basis-DLM 1:250.000 (Stand 2020) (https://opendata-esri-de.opendata.arcgis.com/datasets/33a049fb213f4173bcc6b1c34e4188e4_0)

• Angaben zu Gebäudedichten (> 30 m² Fläche) auf Gemeindeebene (verfügbar über den Kartendienst des Monitors des Leibniz-Instituts für ökologische Raumentwicklung (IÖR - Stand 2020) (https://monitor.ioer. de/)

• Rasterdaten (1 x 1 km) zu mittlerer jährlicher Temperatur, Sonnenscheindauer und Niederschlang (19812010) (https://opendata.dwd.de/)

• Oberbodenarten aus der Bodenübersichtskarte 1:100.000 (BÜK1000) (https://produktcenter.bgr.de/terraCatalog/Start.do)

• Auf 100 x 110 m bezogene Daten zu Einwohnerdichten (Einwohner / km²) aus der Datenbank des Zensus (https://ergebnisse.zensus2011.de/#)

Alle sieben Geodatensätze wurden in ein GIS Projekt importiert, gemäß Projektion und Koordinatensystem harmonisiert und anschließend mittels geeigneter GIS-Analysemethoden zur Selektion von solchen Flächen abgefragt, die den Standortverhältnissen auf Spiekeroog ähnlich sind. Dabei wurde in einem ersten Schritt anhand attributbezogener Abfragen die Ausprägung aller gelisteten Variablen auf der Insel Spiekeroog festgehalten. Anschließend erfolgte die GIS-basierte Selektion von Arealen in Deutschland, die diesen Ausprägungen entsprechen. Durch eine nachfolgende GIS-Verschneidung (Intersect) konnten schließlich Areale kartografisch abgebildet werden, die die Standortbedingungen auf der Insel Spiekeroog vor dem Hintergrund der Qualität und Auflösung der Eingangsdaten ähnlich sind. Die genauen Analyseschritte sind sehr aufwändig und der deren detaillierte Erläuterung würden den Rahmen dieser Veröffentlichung sprengen. Daher sind die GIS-basierten Arbeiten hier nur sehr vereinfacht widergegeben.

Die Abbildung 1 und 2 zeigen die Ergebnisse der Selektion von Biosphärenreservaten und Naturparken, Einwohnerdichten (3 -500 EW/km²), Bebauungsdichten (30 bis 100 Gebäude / km²), des Oberbodens (Reinsande und Sandlehme), der mittleren Sonnenscheindauer (> 1550 h Sonne / Jahr [1981-2010]), der mittleren Temperaturverhältnisse (Temperatur: > 9°C [1981-2010]) und des mittleren Niederschlags (> 700 mm / a [19812010]). Die in den Karten selektierten Areale entsprechen den auf der Insel Spiekeroog vorliegenden Bedingungen in bodenkundlicher, klimatischer, siedlungsstruktureller und demografischer Hinsicht.

In der Abbildung 3 ist das Ergebnis der Verschneidung aller in den Abbildungen 1 und 2 gezeigten Flächen dargestellt. Die nur ca. 920 km² km² umfassenden, rot markierten Flächen zeigen jeweils alle der gewählten Selektionskriterien auf und liegen vorrangig in der norddeutschen Tiefebene (in Niedersachsen und Schleswig-Holstein) aber auch in Baden-Württemberg im Bereich des Schwarzwalds. Letzteres mag verwundern, doch müssen hier Qualität sowie thematische und geometrische Auflösung der Eingangsdaten berücksichtigt werden.

Abb. 1. Ergebnisse der Selektion charakteristischer Standortbedingungen der Insel Spiekeroog für Deutschland – Temperatur, Sonnenscheindauer, Niederschlag

GIS 02ÜBERTRAGBARKEIT GIS 02ÜBERTRAGBARKEIT 158 / / 159

Abb. 2. Flächenareale, in Deutschland, die den bodenkundlichen, klimatischen, siedlungsstrukturellen und demografischen Verhältnissen in größtenteils niedriger räumlicher und thematischer Auflösung entsprechen

Abb. 3. Ergebnisse der Selektion charakteristischer Standortbedingungen der Insel Spiekeroog für Deutschland – Biosphärenreservate und Naturparke, Einwohnerdichten, Bebauungsdichten

GIS 02ÜBERTRAGBARKEIT GIS 02ÜBERTRAGBARKEIT 160 / / 161

DANKSAGUNG

Die Idee zu diesem Lehrprojekt ist im Rahmen des gemeinsamen Neuberufenenprogrammes der Hochschule Emden/Leer und der Jade Hochschule entstanden. Dabei wurde die Konzeptionierung und Begleitung mit vielen wichtigen Hinweisen und wertvollen Anregungen von Hochschuldidaktikerin Michaela Krey unterstützt. Auf Grund der Corona bedingten Umstellung des Konzeptes während der Umsetzung und somit auch ohne die geplante Exkursion ist besonders hervorzuheben mit welchem Engagement und Motivation sich die Studierenden, die sich nie in Präsens begegnet sind, darauf eingelassen haben und mitgewirkt haben. Obwohl wir die schwierig zu organisierende Exkursion nach Spiekeroog nicht mehr durchführen konnten, waren wir weiterhin in gutem Kontakt mit der Gemeinde Spiekeroog (vertreten durch den Bürgermeistern Herrn Matthias Piszczan), der Unterkunft Haus Quellerdünen und der Hermann-Lietz-Schule Spiekeroog (repräsentiert durch den Schulleiter Herrn Florian Fock). In der umfassenden Abschlusspräsentation haben sowohl Kinder als Experten für die Nutzung als auch weitere Fachexperten mit Ihrer Expertise bezüglich Kindheitspädagogik, des Betrieb eines Kindergartens, Spielgeräten, Architektur, Baukonstruktion und Bauausführung die Entwürfe sehr konstruktiv und ausgiebig analysiert und diskutiert. Vor allem die umfangreiche Abschlussveranstaltung wurde aufmerksam von der Presse verfolgt. Durch die Umstellung und die daraus resultierende Nutzung diverser digitaler Werkzeug war die sehr gute Zusammenarbeit und Bereitschaft aller Teilnehmer, sich darauf so gut und schnell einzulassen, bemerkenswert. Ratschläge und Unterstützung bei der technischen Umsetzung waren in jeder Situation hervorragend. Diese abschließende Dokumentation des Lehrprojektes mit der Erstellung dieses Buches und der Finanzierung des Druckes ist nicht selbstverständlich. Deshalb möchten wir Dozenten uns ausdrücklich und umfassend bei allen bedanken, die im Vordergrund und Hintergrund zum Gelingen dieses Lehrprojektes beigetragen haben, vor allem bei Ben Gottkehaskamp und Henning Bohlken.

Vielen Dank!

NEUBERUFENENPROGRAMM

Ivo van den Berk (Hochschule Emden/Leer)

Eva Kramer (Jade Hochschule)

VIZEPRÄSIDENT

Prof. Dr. Hero Weber (Jade Hochschule)

Prof. Dr. Carsten Wilken (Hochschule Emden/Leer)

PRESSE

Yukie Yasui

WISSENSCHAFTLICHE

HILFSKRAFT

Ben Gottkehaskamp

JURY

Tranja Krippner (Erzieherin und Lehrkraft an der Fachakademie für Sozialpädagogik)

Patrick Huesmann (Erzieher und Leitung des St. Raphael-Kindergartens)

Mathias Melchior (Deutsches Rotes Kreuz Kreisverband

Oldenburg-Stadt e.V.)

Christian Buhr (Holzbau Sieveke)

Sebastian Ferroni (KuKuK GmbH)

Volker Diekmann (Harpen Immobilien)

Michaela Krey

TECHNIK

Henning Bolhlen DIDAKTIK

STUDIERENDE

GEOINFORMATION

Mikail Burunacik

Josef Hauß

Jan-Simon Krause

Lisa-Marie Kruse

Christopher Michels

Leon Schweder

Ekrem Senol

Kathrin Willeke

PÄDAGOGIK

Celine Dobrinski

Annika Gehrke

Amelie Gruber

Martha Hentschel

Lara Hinrichs

Natascha Holstein

Kyra Hueper

Natalie Schlegel

ARCHITEKTUR

Charline Kohl

Jana Ulrich

Larissa Schultz

Madleena Brunken

Maxime Petersen

Rebecca Schulte

Sarah Breer

Thea Steggemann

BAUWESEN

Alexandra Michel

Alke Brumund

Eva Grothaus

Laura-Sophie Lehmann

Sina van Höven

Yvonne Engelke

„Wo ist die Theaterwerkstatt?“

Interdisziplinäres Lehrprojekt

„Inselkita Spiekeroog“ - Jade Welt

„Wo ist die Theaterwerkstatt?“

Interdisziplinäres Projekt befasst sich mit fiktiven Plänen für eine Inselkita - Hochschule Emden/ Leer

„Lüttje Loog“, eine Kita für Spiekeroog... oder: wie aus sechs

Studierenden ein kreatives Team wird - Forschungnotizen

Studierende der Jade HS und HS Emden/Leer arbeiten gemeinsam - 50 Jahre Hochschulen für angewandte Wissenschaften

164 / PRESSE

Turn static files into dynamic content formats.

Create a flipbook
Issuu converts static files into: digital portfolios, online yearbooks, online catalogs, digital photo albums and more. Sign up and create your flipbook.