4_ Квіткові рослини

Page 1

Квіткові рослини (Angiospermae – Покритонасінні) (Flowering Plants (350,000 (380,000 species), >90% of all plants)
•Покритонасінні становлять біля 90% складу Царства рослин: 16167 родів, 620 родин
• Angiospermae – одна філа • Phylа Anthophyta – квіткові рослини • Квітки, гетероспорові, подвійне запліднення • Яйцеклітина і насіння оточені спорофітною тканиною – плодолистком; • при дозріванні карпели формують плоди навколо насіння. A phylum (plural: phyla) is the third highest rank used in the biological taxonomy of all organisms. The second rank is kingdom and the highest is domain.
• Angiosperm are flowering plants that are classified based on characteristics that include (but are not limited to) cotyledon structure, pollen grains, as well as flower and vascular tissue arrangement. • Покритонасінні рослини – це квіткові рослини, класифіковані на основі характеристик, що включають (але не обмежуються) структуру сім’ядоль, пилкові зерна, а також розташування квіткової та судинної тканин.
• Basal angiosperms, classified separately, contain features found in both monocots and dicots, as they are believed to have originated before the separation of these two main groups. • Базальні покритонасінні, класифіковані окремо, містять ознаки як однодольних, так і дводольних, оскільки, як вважають, вони виникли до поділу на ці дві основні групи.
• Monocots contain a single cotyledon and have veins that run parallel to the length of their leaves; their flowers are arranged in three to six-fold symmetry. • Однодольні містять одну сім’ядолю і мають жилкування, яке йде паралельно до довжини їхніх листків; їхні квітки розташовані в три-шестикратній симетрії.
• Dicots have flowers arranged in whorls, two cotyledons, and a vein arrangement that forms networks within their leaves. • Дикоти мають елементи квітки, розташовані в колах, дві сім’ядолі та будову жилкової системи, яка утворює сітку в листках.
• Monocots do not contain any true woody tissue while dicots can be herbacious or woody and have vascular tissue that forms a ring in the stem • Однодольні рослини не містять справжньої деревної тканини, тоді як дводольні рослини можуть бути трав’янистими або дерев’янистими і мати судинну тканину, яка утворює кільце в стеблі
• dicot: a plant whose seedlings have two cotyledons; дикот: рослина, у проростків якої є дві сім’ядолі; • angiosperm: a plant whose ovules are enclosed in an ovary; покритонасінні рослини: рослини, яйцеклітини якої розташовані в зав'язі; • monocot: one of two major groups of flowering plants (or angiosperms) that are traditionally recognized; seedlings typically have one cotyledon (seed-leaf); однодольні: одна з двох основних груп квіткових рослин (або покритонасінних рослин), які традиційно визнаються; проростки зазвичай мають одну сім’ядолю; • cotyledon: the leaf of the embryo of a seed-bearing plant; after germination it becomes the first leaves of the seedling; сім’ядоля: листок зародка насіннєвої рослини; після сходів вона стає першим листком проростка;
• Dicots typically have flower parts (sepals, petals, stamens, and pistils) based on a plan of four or five, or multiples thereof, although there are exceptions. Дикоти, як правило, мають частини квіток (чашолистки, пелюстки, тичинки та маточки), засновані на плані з чотирьох чи п’яти, або кратних їм, хоча є винятки. • The leaves are net-veined in most, which means the vessels that conduct water and food show a meshlike pattern. In the stems the vessels are usually arranged in a continuous ring near the stem surface. Листки у більшості мають сітчасте жилкування, що означає, що судини, що проводять воду та поживні речовини, мають сітчастий малюнок. У стеблах судини зазвичай розташовані у безперервному кільці біля поверхні стебла.
• About 50 percent of all dicot species are woody; they show an annual increase in stem diameter as a result of the production of new tissue by the cambium, a layer of cells that remain capable of division throughout the life of these plants. Близько 50 відсотків усіх видів дводольних є деревними; вони щорічно збільшують діаметр стебла в результаті виробництва нової тканини камбієм – шаром клітин, які залишаються здатними до поділу протягом усього життя цих рослин. • Branching of stems is common, as are taproots. The microscopic pores (stomates) on the leaf surfaces are usually scattered and are in various orientations. The pollen grains typically have three germinal furrows or pores (tricolpate condition), except in the more primitive families. Розгалуження стебел є загальним явищем, як і стрижневі корені. Мікроскопічні пори (стомати, продихи) на листкових поверхнях, як правило, розсіяні і мають різну орієнтацію. Пилкові зерна, як правило, мають три зародкові борозни або пори (трикольпатний стан), за винятком більш примітивних родин.
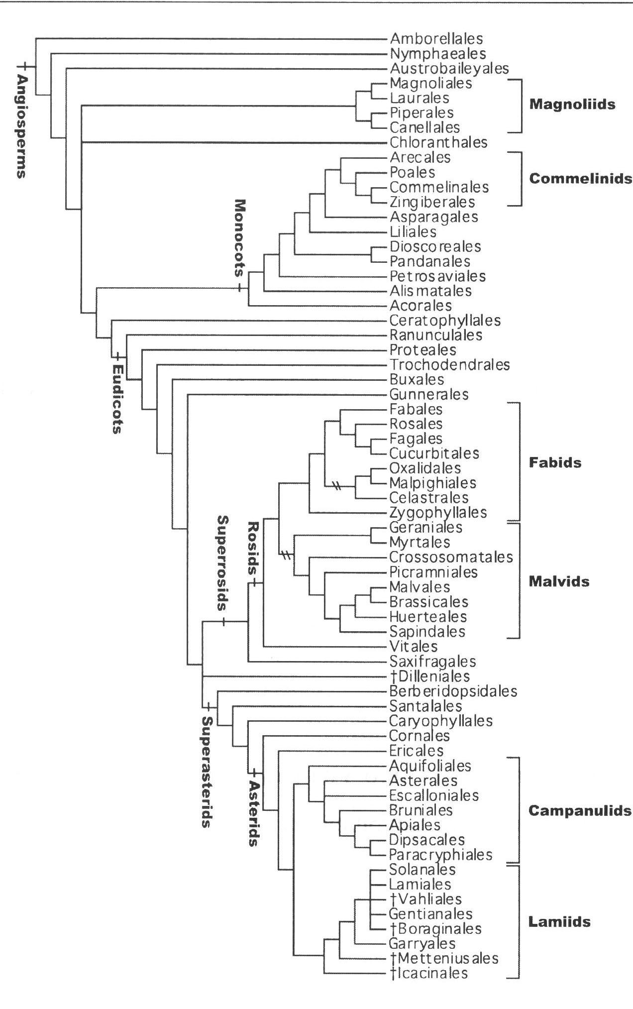
Diversity of Angiosperms • Angiosperms are classified in a single phylum: the Anthophyta. Покритонасінні класифікуються в одній філі: Anthophyta. • Modern angiosperms appear to be a monophyletic group, which means that they originated from a single ancestor. Сучасні покритонасінні, здається, є монофілетичною групою, що означає, що вони походять від одного предка. • Flowering plants are divided into two major groups according to the structure of the cotyledons and pollen grains, among others. Квіткові рослини поділяються на дві великі групи відповідно до будови сім’ядолей та пилкових зерен.
• Monocots include grasses and lilies while eudicots or dicots form a polyphyletic group. До однодольних належать злакові та лілійні, тоді як евдікоти або дикоти утворюють поліфілетичну групу. • However, many species exhibit characteristics that belong to either group; as such, the classification of a plant as a monocot or a eudicot is not always clearly evident. Однак багато видів мають ознаки, що належать до тієї чи іншої групи; як така, класифікація рослин, як однодольних так і дводольних, не завжди чітко очевидна.
Basal angiosperms • are a group of plants that are believed to have branched off before the separation into monocots and eudicots because they exhibit traits from both groups. • Базальні покритонасінні – це група рослин, які, як вважають, розвивались до поділу на однодольні та евдікоти, оскільки вони мають ознаки обох груп. • They are categorized separately in many classification schemes. The Magnoliidae (magnolia trees, laurels, and water lilies) and the Piperaceae (peppers) belong to the basal angiosperm group. • Вони класифікуються окремо в багатьох схемах. Magnoliidae (магнолії, лаври та водяні лілії) та Piperaceae (перцеві) належать до групи базальних покритонасінних рослин.
Ordo Amborellales Familia Amborellaceae Amborella trichopoda Baill. 135 млн років

Amborellales, plant order that contains a single member, Amborella trichopoda, in the family Amborellaceae. This order is thought to represent the earliest diverging branch among living members of the angiosperm (flowering plants) tree.

Amborella trichopoda is native to New Caledonia, in the southwestern Pacific Ocean, and has a scattered distribution through much of the central elevated part of the island.

It is an evergreen shrub whose wood is considered to be of a primitive type because of its lack of vessels (a type of cell for water conduction). Male (pollenproducing) and female (ovule-producing) flowers occur on separate plants. The flowers are small, 5 mm (0.2 inch) or less in diameter, and occur in small clusters in the axils of the leaves.

• They have 5–8 tepals (sepals and petals are not differentiated) enclosing 10–25 stamens or 5–6 carpels. The structure of both the stamens and carpels is also considered to be relatively primitive. • Вони мають 5–8 чашолистків (чашолистки та пелюстки не диференційовані), що охоплюють 10–25 тичинок або 5–6 плодолистків. Будова тичинок і плодолистків також вважається відносно примітивною. • The stamens are flattened and leaflike. The carpels are not completely sealed, and the stigma is attached directly to the top of the ovary (there is no intermediate elongated style). • Тичинки сплощені і схожі на листки. Плодолистки не повністю закриті, а приймочка кріпиться безпосередньо у верхній частині плодолистка.

The single-seeded fruits that develop from each carpel are red at maturity and only 1 cm long and 3 mm wide. Unlike most basal angiosperms, A. trichopoda apparently lacks etherial oils.

Clade:Magnoliids Order:Magnoliales Family:Degeneriaceae L.W. Bailey et A.C. Sm. Genus:Degeneria L.W. Bailey et A.C. Sm. Degeneria vitiensis L.W. Bailey et A.C. Sm.

• Обнаружен цветок возрастом 100 млн лет

• НОВОСТИ>>

• НАУКА И ТЕХНИКА

• 10:48

• ПМ

• Читать эту новость на украинском

• Ученые обнаружили внутри янтаря цветок ранее неизвестного рода и вида. Датирование показало, что растение существовало в середине мелового периода.

• Янтарь может сохранять биологические объекты на десятки и даже сотни миллионов лет. Найденный учеными цветок — одно из первых покрытосеменных растений, вид и род которого до сих пор были неизвестны

• Биологи детально исследовали образец нового растения. Они обнаружили, что цветок имеет мужской пол и содержит 50 тычинок. Он имеет всего 2 миллиметра в поперечнике, поэтому обнаружить его было большой удачей. Тычинка цветка состоит из пыльника — производящей пыльцу головки — и тычиночной нити, которая соединяет пыльник с цветком. • Открытый учеными вид растений имеет полую похожую с виду на яйцо чашечку — часть цветка, из которой выходят тычинки, — внешний слой, состоящий из шести околоцветников и двухкамерные пыльники с пыльцевыми мешочками, которые открываются через специальные боковые клапаны. Согласно ученым, этот цветок, скорее всего, был частью соцветия с большим количеством цветков разного пола. • Род цветка получил название Valviloculus, а вид исследователи назвали pleristaminis. Растение попало в янтарь примерно 100 миллионов лет назад на суперконтиненте Гондвана. Теперь исследователи обнаружили находку в северо-восточной части Мьянмы, где добывается так называемый бирманский янтарь. • Открытие цветка поможет пролить свет не только на эволюцию растений, но и узнать больше о геологических процессах, происходивших в древности. Ученые знают, что покрытосеменные растения появились на Земле только 100 миллионов лет назад. Обнаружение

этого цветка говорит о том, что отделение бирманской плиты от Гондваны не могло произойти раньше 100 миллионов лет назад. Между тем, в научном сообществе до сих пор спорят о времени, когда произошло это событие: кто-то считает, что отделение случилось 200 или даже 500 миллионов лет назад.

Liriodendron tulipifera L.

Родина Лимонникові (Schisandraceae) – 2 роди, 47 видів Schisandra chinensis: дерев’яниста ліана, листки чергові, м’ясисті, квітки маточкові і тичинкові (4-7 тичинок зі зрослими нитками)

Piperaceae

Piper nigrum L. pepper

Lauraceae

Laurus nobilis L. Laurel leaf

Cinnamomum burmannii, Indonesian cinnamon

Cinnamomum camphora (L.) J.Presl camphor tree,

Persea americana Mill.

Criollo avocados

Aristolochiaceae

Asarum europaeum L.

Aristolochia salvadorensis “Darth Vader flower”

Hydnora africana Thunb. (Aristolochiaceae)

Nymphaeaceae (Лататтєві)

Nuphar luteum Yellow Water-lily Nymphaea alba

Victoria amazonica Poepp.

Turn static files into dynamic content formats.

Create a flipbook
Issuu converts static files into: digital portfolios, online yearbooks, online catalogs, digital photo albums and more. Sign up and create your flipbook.
4_ Квіткові рослини by tasenkevich - Issuu