Rebrendinq və veb səhifənin yeni konsepti
Azərbaycan Respublikası Dövlət Şəhərsalma
və Arxitektura Komitəsinin rəsmi loqo üçün yeni
konseptin təklifi















Azərbaycan Respublikası Dövlət
Şəhərsalma və Arxitektura
Komitəsinin rəsmi internet
səhifəsinin yeni konsepti üzrə təklif

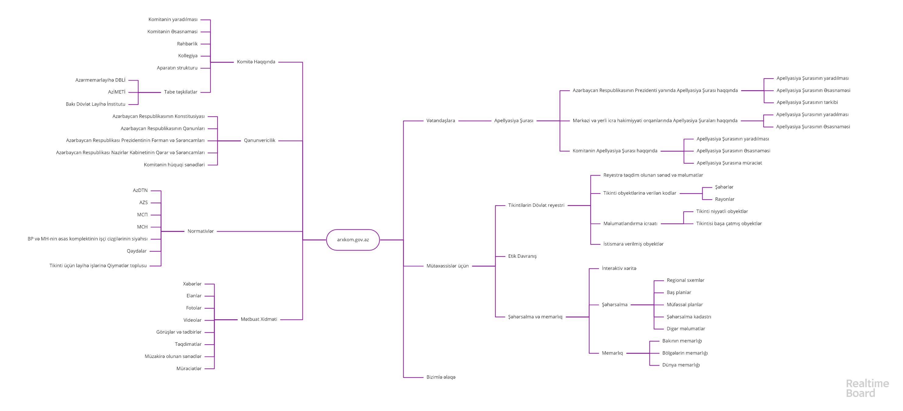
nformasiya texnologiyalarının imkanlarından istifadə edərək ictimaiyyəti Komitənin fəaliyyəti haqqında daha ətraflı məlumatlandırılmasına kömək edən yenilənmiş və rahat
web-səhifənin yaradılması təklif olunur:
Saytın bəzi bölmələrinə daha tez və rahat keçidi üçün Vətəndaşları və Mütəxəssisləri maraqlandıran suallara cavab
verə biləcək yeni bölümlər yaradılması və məlumatların yeni qaydada qruplaşdırılması və bununla cəmi bir neçə
addıma onları maraqlandıran sualların cavablandırılması.
“Mətbuat xidməti” bölümünə Komitənin cari fəaliyyətinə aid olan bütün xəbərləri və elanları özündə əks etdirən təqvim, yeni məlumatları əldə etmək üçün abunə yazılışı, rəsmi Twitter hesabına birbaşa keçid və teqlər siyahısının əlavə olunması.
Web-dizaynın müasir trendlərə əsasən rahat naviqasiya sistemi özündə əks etdirən interktiv xaritənin yaradılması və xaritədə hər bir rayon üzrə lazımi məlumatların və sənədlərin axtarışı, kateqoriyalar üzrə seçimi tədbiq edilməsi. Piroritet layihələrə dair bütün məlumatları özündə əks etdirən “tez keçid” linkləri ana səhifəsində yerləşdirilməsi. İstifadəçilər üçün axtarış prosesini daha sadələşdirilməsi məqsədi ilə səhifənin domen adını cityplan.gov.az və ya sheher.gov.az ilə əvəz etmək.






