
























































































































( Fonte: indagine statistico/quantitativa realizzata dalla società Tolomeo Studi e Ricerche)


( Fonte: indagine statistico/quantitativa realizzata dalla società Tolomeo Studi e Ricerche)























































































































































































































































































Elemento di pietra miliare a sezione triangolare in alluminio scatolare verniciato. Decorato con prespaziati e/o serigrafie

Segnaletica a terra realizzata tramite materiali termoplastici antiscivolo










Segnaletica a terra realizzata tramite materiali termoplastici antiscivolo
















































































































































































































































SCHEDANUMERO:RE045

1 2

(1)

DATIAMMINISTRATIVIELOCALIZZAZIONEGEOGRAFICA
Provincia:ReggioEmilia
Comune:ReggioEmilia
Indirizzo:ViaPietroAncinin.17-21
Denominazione:
DATIIDENTIFICATIVI
Tipologia:edificioresidenziale(exfabbricatorurale)
(2)

Vincoliesistenti:VincolodaPSC
Abitata:si
Presenzadianimali: Attivitàagricolainessere:
Descrizione:fabbricatoruralecompletamenterecuperatoadusoabitativo.L’edificio,acorpigiustapposti,sviluppatosu due livelli. La copertura è a due falde, a colmi differenziati Le aperture sono regolari per forma e disposizione. Sono presentifabbricatidibassiservizi.
Funzionipresenti
■ Residenza
□ Residenzapadronale
□ Stallaconsovrappostofienile
□ Stalla
□ Portico/barchessa
□ Rustico
□ Chiesa
□ Mulino
□ Colombaia
□ Parco/giardino
■ Altro:bassiservizi
Datazione:1884-1945(primoimpianto),post1945 (recupero)
QUALITA’ARCHITETTONICA
□ Edificiodiinteressestorico-architettonico
□ Edificiodiinteressetipologico
□ Edificiodiinteresseambientale
■ Edificiodiscarsointeresse
STATODICONSERVAZIONE
□ Buono
■ Discreto
□ Sufficiente
□ Insufficiente

TIPOLOGIA DI CONO
Cono di alta percezione
Coni di media percezione

BREVE DESCRIZIONE
Comprende ciò che l’automobilista vede distintamente senza distogliere lo sguardo dalla strada
Sono definiti come complementari al cono di alta percezione e compresi a destra e sinistra rispetto all’asse frontale. Inquadrano ciò che è visibile ruotando leggermente gli occhi senza però distrarsi dalla guida
Coni di bassa percezione Riguardano elementi che risultano visibili solo distogliendo lo sguardo dalla guida





Localizzazione ambito di interferenza

Comune di Reggio Emilia, località
Cavazzoli, vicinanze della linea FS
Milano - Bologna
Progressiva
0+300
Ambito di paesaggio Cantierizzazione
Ambiti rurali condotti prevalentemente a seminativi irrigui, con presenza di tessuto insediativo misto residenziale e produttivo.
L'assetto floristico-vegetazionale è molto semplificato, differenti tipologie vegetazionali si riscontrano sul fondo del corso d'acqua e in corrispondenza degli argini.


Realizzazione opere
d’arte di scavalco –
Area operativa
A.O. 1-2 (lato NordOvest).
Opere d’arte di progetto maggiori e minori
Ponte in acciaio a unica campata di luce pari a 62 m















1. Carta di intervisibilità
2. Sezioni ambientali
3. Planimetria di mitigazione
4. Simulazione fotografica






































































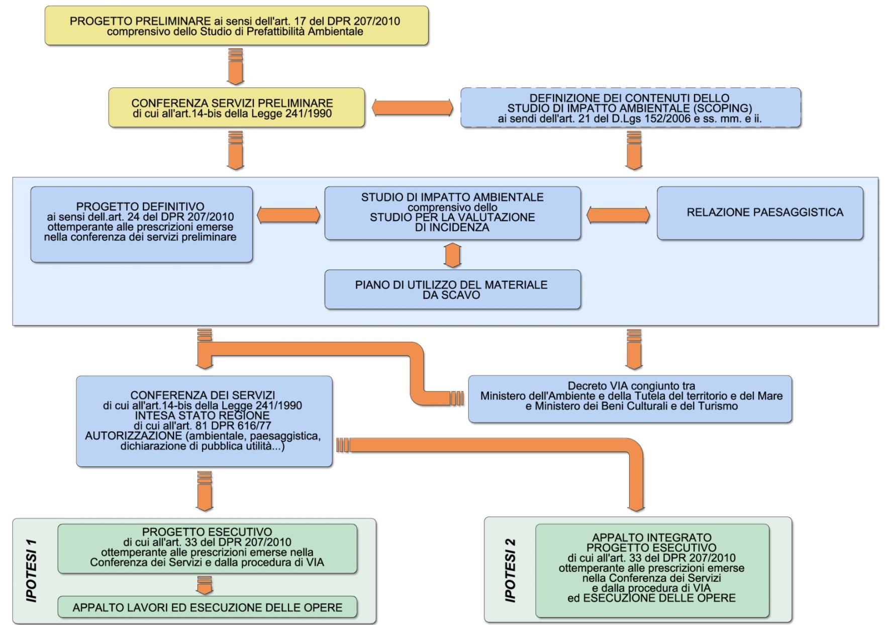
PERFEZIONAMENTO AUTORIZZATIVO
INTERVENTI DI INTER-AMBITO: NUOVO ASSETTO
INFRASTRUTTURALE DELLE AREE PORTUALI
Interventi sulla viabilità
Interventi sulla rete ferroviaria
Fascia di rispetto dell'ambito urbano quartiere Fossamastra
Fascia di rispetto dell'ambito urbano quartiere Canaletto
Canali d'accesso ed uscita dal golfo
AMBITO OMOGENEO 5 - Marina della Spezia
Raddrizzamento e ampliamento Molo Italia
Nuovo Molo crociere a servizio della stazione marittima
AMBITO OMOGENEO 6 - Porto Mercantile
Ampliamento a mare Molo Garibaldi
Realizzazione terzo molo in zona Fossamastra
Ampliamento a mare Marina del Canaletto
Ampliamento a mare Terminal del Golfo
Intervento di protezione antifonica (ambito 2)































































B
I VF
1) Il D. Lgs n. 152/2006 (Norme in materia ambientale) disciplina nella Parte II, così come modificato dall’art. 1 del D.Lgsn.4/2008,leprocedureper:
A laValutazioneAmbientaleStrategica(VAS),laValutazioned’ImpattoAmbientale(VIA)el’AutorizzazioneIntegrataAmbientale (AIA/Ippc) A
B laValutazioneAmbientaleStrategica(VAS),laValutazioned’ImpattoAmbientale(VIA),l’AutorizzazioneIntegrataAmbientale (AIA/Ippc)el’AutorizzazionePaesaggistica(AP) B
C l’autorizzazionecomplessivadiunprogetto,interminiurbanisticielocalizzativi,ambientaliepaesaggistici C
2)LafinalitàdellaValutazione AmbientaleStrategica(VAS)èdifornirenell’ambitodeiprocessidecisionali:
A unostrumentotecnico-amministrativointegratodivalutazionedellasostenibilitàambientaledipiani,programmieprogetti A
B unostrumentotecnico-amministrativospecificodivalutazionedellasostenibilitàambientaledipianieprogrammi B
C unostrumentotecnico-amministrativospecificodivalutazionedelcaricourbanisticoindottodall’attuazionedipianieprogrammi C
3)LafinalitàdellaValutazioned’ImpattoAmbientale(VIA)èdifornirenell’ambitodeiprocessidecisionali:
A unostrumentotecnico-amministrativointegratodivalutazionedellasostenibilitàambientaleedellacompatibilitàpaesaggistica dialcunetipologiediprogettispecificateinappositielenchiallegatiaidispositivinormativinazionalieregionali,vigentiin materiaambientale A
B unostrumentotecnico-amministrativointegratodivalutazionedellasostenibilitàambientaleefinanziariadialcunetipologiedi progettispecificateinappositielenchiallegatiaidispositivinormativinazionalieregionali,vigentiinmateriaambientale B
C unostrumentotecnico-amministrativointegratodivalutazionedellasostenibilitàambientaleedellacompatibilitàpaesaggistica ditutteletipologiediprogettiafferentiunicamenteadoperepubbliche C
4)L’AutorizzazionePaesaggisticadiunprogettoassoggettatoallaproceduradiVIAèconseguibile:
A nell’ambitodellastessaproceduradiVIApreviaredazionedellaRelazionePaesaggistica A
B nell’ambitodellastessaproceduradiVIAsenzadoverpredisporrelaRelazionePaesaggistica B
C nell’ambitodialtroprocedimentoautorizzativorispettoallaVIA,previaredazionedellaRelazionePaesaggistica C
5)LaValutazioned’Incidenzadipiani,programmieprogetti,assoggettatirispettivamentealleprocedurediVASeVIA èperfezionata:
A nell’ambitodialtroprocedimentovalutativorispettoallaVASedallaVIA,previaredazionedelloStudioperlaValutazione d’Incidenza A
B inmodointegratonell’ambitodellestesseprocedurediVASeVIAsenzapredisporrealcunoStudioperlaValutazione d’Incidenza B
C inmodointegratonell’ambitodellestesseprocedurediVASeVIA,previaredazionedelloStudioperlaValutazioned’Incidenza, ovveroimplementandoicontenutidelRapportoAmbientaleedelloStudiodiImpattoAmbientaleconicontenutidelloStudio per laValutazioned’Incidenza C
6)LaVerificadiAssoggettabilitàaVIAdiunprogettoèunprocedimentotecnico-amministrativoacarattere:
A unicamenteautorizzativo A
B unicamenteprescrittivo B
C prescrittivoedautorizzativo C
7)LaValutazioned’ImpattoAmbientalediunprogettoèunprocedimentotecnico-amministrativoacarattere:
A unicamenteautorizzativo A
B unicamenteprescrittivo B
C prescrittivoedautorizzativo(interminiambientaliepaesaggistici),nonchésoggettoaverificadiottemperanza C
8)LadocumentazionedapredisporreinsedediprocedimentoordinariodiValutazioned’ImpattoAmbientale(VIA ordinaria)diunprogettoècostituitaprincipalmenteda:
A Progettopreliminare, StudioPreliminareAmbientale,Sintesiinlinguaggionontecnicoedelencodelleautorizzazioni A
B Progettodefinitivo,StudioPreliminareAmbientaleeSintesiinlinguaggionontecnico B
C Progettodefinitivo,Studiod’ImpattoAmbientale,Sintesiinlinguaggionontecnicoedelencodelleautorizzazioni(qualora necessariosidovràpredisporreancheloStudioperlaValutazioned’incidenzaelaRelazionePaesaggistica) C 9)IldocumentodiSintesiinlinguaggionontecnicodelSIAchecaratteristichedeveavere?
A Devedescrivereinmodoanaliticoilprogettoetutti quadridiriferimento,ancheconallegatigraficidigrandeformato A
Deveconsentireunavalutazioneorganicadelprogettodapartedipersonesenzaunacompetenzatecnicaspecifica,anche mediantel’ausiliodisemplicimapuntualirispostealleinterrogazionipiùfrequenti,cheicittadinipotrannopresumibilmente formularedurantelafasedipubblicitàedivulgazionedelprogetto(p.e.“acosaserveilprogetto?”,“chihainteressearealizzare B
C
B nell’ambitodellastessaproceduradiVIAsenzadoverpredisporrelaRelazionePaesaggistica
C nell’ambitodialtroprocedimentoautorizzativorispettoallaVIA,previaredazionedellaRelazionePaesaggistica
5)LaValutazioned’Incidenzadipiani,programmieprogetti,assoggettatirispettivamentealleprocedurediVASeVIA èperfezionata:
A nell’ambitodialtroprocedimentovalutativorispettoallaVASedallaVIA,previaredazionedelloStudioperlaValutazione d’Incidenza A
B inmodointegratonell’ambitodellestesseprocedurediVASeVIAsenzapredisporrealcunoStudioperlaValutazione d’Incidenza
C inmodointegratonell’ambitodellestesseprocedurediVASeVIA,previaredazionedelloStudioperlaValutazioned’Incidenza, ovveroimplementandoicontenutidelRapportoAmbientaleedelloStudiodiImpattoAmbientaleconicontenutidelloStudio per laValutazioned’Incidenza C
6)LaVerificadiAssoggettabilitàaVIAdiunprogettoèunprocedimentotecnico-amministrativoacarattere:
A unicamenteautorizzativo
B unicamenteprescrittivo
C prescrittivoedautorizzativo
7)LaValutazioned’ImpattoAmbientalediunprogettoèunprocedimentotecnico-amministrativoacarattere:
A unicamenteautorizzativo
B unicamenteprescrittivo
C prescrittivoedautorizzativo(interminiambientaliepaesaggistici),nonchésoggettoaverificadiottemperanza C
B
A
C
B
A
B
B
C

8)LadocumentazionedapredisporreinsedediprocedimentoordinariodiValutazioned’ImpattoAmbientale(VIA ordinaria)diunprogettoècostituitaprincipalmenteda:
A Progettopreliminare, StudioPreliminareAmbientale,Sintesiinlinguaggionontecnicoedelencodelleautorizzazioni A
B Progettodefinitivo,StudioPreliminareAmbientaleeSintesiinlinguaggionontecnico B
C Progettodefinitivo,Studiod’ImpattoAmbientale,Sintesiinlinguaggionontecnicoedelencodelleautorizzazioni(qualora necessariosidovràpredisporreancheloStudioperlaValutazioned’incidenzaelaRelazionePaesaggistica) C
9)IldocumentodiSintesiinlinguaggionontecnicodelSIAchecaratteristichedeveavere?
A Devedescrivereinmodoanaliticoilprogettoetutti quadridiriferimento,ancheconallegatigraficidigrandeformato A
B
Deveconsentireunavalutazioneorganicadelprogettodapartedipersonesenzaunacompetenzatecnicaspecifica,anche mediantel’ausiliodisemplicimapuntualirispostealleinterrogazionipiùfrequenti,cheicittadinipotrannopresumibilmente formularedurantelafasedipubblicitàedivulgazionedelprogetto(p.e.“acosaserveilprogetto?”,“chihainteressearealizzare l’opera?”,ecc.).Ildocumentodevefacilitarelacomprensionedelprogettoancheconallegatigraficiopportunamenteredattiper consentireunafacileedeconomicariproduzione
B
C Laredazionedeldocumentoèadescrizionedelprogettistaepuòancheessereomesso C
10)Ilmonitoraggioconsentediassicurareprincipalmente:
A insedediVAS:ilcontrollosugliimpattisignificativisull’ambientederivantidall’attuazionedipianieprogrammielaverificadel raggiungimentodegliobbiettividisostenibilità,nonchéilriorientamentodegliobbiettiviprogrammaticiepianificatori; insedediVIA:laprogettazioneelosvolgimentodelleattivitàdicontrollodell’evoluzionedegliimpattiedell’efficaciadelleazioni dimitigazioneecompensazionesiainfasedicantiere,chediesercizio A
B insedediVAS:i controllodell’evoluzionedellecondizionisocio-economicheedemografiche,conseguentiall’attuazionedegli obbiettiviprogrammaticiepianificatori;
insedediVIA:laprogettazioneelosvolgimentodelleattivitàdicontrollodell’evoluzionedegliimpattiedell’efficaciadelleazioni dimitigazioneecompensazionenell’ambitodellasolafasedicantiere B
insedediVAS:ilcontrollosugliimpattisignificativisull’ambientederivantidall’attuazionedipianieprogrammielaverificadel raggiungimentodegliobbiettividisostenibilità,nonchéilriorientamentodegliobbiettiviprogrammaticiepianificatori; insedediVIA:laprogettazioneelosvolgimentodelleattivitàdicontrollodell’evoluzionedegliimpattiedell’efficaciadelleazioni dimitigazioneecompensazionenell’ambitodellasolafasediesercizio C
