Tactical Threat Recognition: Basic/Basic Plus Course Book

Page 1

TACTICAL THREAT RECOGNITION

HTMBPR BASIC/BASIC PLUS COURSE

STUDENT WORKBOOK

Lynn L. Westover James R. Seese

HUMAN TERRAIN MAPPING AND BEHAVIOR PATTERN

RECOGNITION

16-Hour Law Enforcement Basic Course

Student Handout

HLBCSH

June 2021

© SLC Squared 2021, All Rights Reserved.
I
THIS PAGE WAS INTENTIONALLY LEFT BLANK

Forward

Purpose:

The Human Terrain Mapping and Behavior Pattern Recognition (HTMBPR), Basic Course for the Law Enforcement Professional, has been prepared for use as an extension of basic law enforcement officer training. The development of HTMBPR was in support of officer wellness, decision-making, and cognitive/implicit bias awareness. This master lesson file is the primary source of information for predictive analysis and proactive decision-making that aligns with legal, moral, and ethical parameters to be taught as basic in-service training or the training academy.

Scope:

The HTMBPR Basic Course for the Law Enforcement Professional is based on lessons learned from the development of Human Behavior Pattern Recognition & Analysis (HBPR&A) programs for the Department of Defense (I.E. Combat Hunter, Border Hunter, Advanced Situational Awareness - Basic, Advanced Situational Awareness - Advanced, Special Operations Forces Situational Awareness, and Insider Threat Situational Awareness).

The curricula have had applications with the F.B.I. Behavioral Sciences, Tactical & Sensitive Site Exploitation, Ground Reconnaissance, Surveillance & Counter-surveillance, Active Shooter Training, Executive Protection, and Personal Security Details.

It uses multiple disciplines such as neurology, psychology, sociology, physiology, biometrics, kinesics, forensics, and geographical behavior profiling to build artifacts and evidence in support of a reasonable conclusion that is supported not only in a court of law but in public oversight as well.

This program of instruction was built using Instructional Systems Development (ISD) and the Systems Approach to Training (SAT) with the use of neuroplasticity for more effective reception and retention of information.

The critical components of this Master Lesson File are the Instructors use of Memory and Emotion Links via the “Story Telling” of case studies and exemplars, as well as a thorough understanding of human behavioral functions through the lenses of the “Six Layers of Human Behavior."

These layers are interrelated and overlapping creating a system that is as fluid as the human terrain it measures. HTMBPR is a flexible, dynamic system that, when applied, creates effective and efficient communication between the officer, dispatch, organizational leadership, and the community.

II

Changes:

Recommendations for improvements to this curriculum are encouraged from departments and organizations as well as individuals. Suggestions may be made using the End of Course Critique at the completion of the course or can be made in writing using the User Suggestion Format via email or letter mail to:

Six Layer Concepts & Consulting LLC. HTMBPR Curriculum Development 865 Oloh Road

Sumrall, MS 39482

info@slcsquared.com

Certification: Reviewed and approved on June 23, 2021.

Lynn L. Westover Jr

III

User Suggestion Form

Date: DD Month YYYY

From: Unit, Department, Organization, or Individual

To: Six Layer Concepts & Consulting LLC. HTMBPR Curriculum Development 23225 SE 448th Street Enumclaw, WA 98022 info@slcsquared.com

Subject: RECOMMENDATIONS CONCERNING HTMBPR, 16-HOUR LAW ENFORCEMENT BASIC COURSE

1. Per the forward to HLBCSH, which invites individuals to submit suggestions concerning this curriculum directly to the above addressee, the following is the forwarded unclassified recommendation:

Page Article/Paragraph No. Line No. Figure/Table No.

Nature of Change (Add, Delete, Change, or Correct)

2. Proposed new verbatim text: Verbatim, double-spaced, continue on additional pages if necessary.

3. Justification/Source: Web page, book, journal, or whitepaper in APA format.

Note: Only one recommendation per page.

IV
V
THIS PAGE WAS INTENTIONALLY LEFT BLANK
VI Table of Contents COURSE AGENDA 1 COURSE TERMINAL LEARNING OBJECTIVES 3 COURSE ENABLING LEARNING OBJECTIVES 3 1 THE DECISION-MAKING ALGORITHM 4 2 HUMAN TERRAIN MAPPING METHODOLOGY OVERVIEW 5 2.1 Observation 5 2.2 Reasoning 6 2.3 Develop A Tactical Shortcut 6 2.4 Decide 7 3 IMPLICIT BIAS 7 3.1 Cognitive Bias 7 3.2 Explicit Bias 7 3.3 Implicit Bias 7 4 ESTABLISHING THE BASELINE 8 4.1 Baseline 8 4.2 Anomaly 8 5 SIX LAYERS OF HUMAN BEHAVIOR 8 5.1 Individual Indicators 8 5.2 Environmental Indicators 8 5.3 Decision 9 5.4 Action 9 6 OBSERVATION CONSIDERATIONS 9 6.1 The Human Eye 9 6.2 Inside The Eye 10 6.3 Cones and Rods 11 6.4 Visual Limitations 11 6.5 Lighting Conditions 12 6.6 Understanding Positive, Negative and Dead Space 13 7 HOW DO WE REALLY SEE? 15 7.1 The Theory of Close Enough 15 8 THE CAPABILITIES AND LIMITATIONS OF THE BRAIN 15 8.1 The Triune Brain Theory 15 8.2 The Pre-frontal Cortex (PFC) 16 8.3 The Limbic System 16 8.4 Catecholamines And The “Combat Cocktail” 17 8.5 O.B.E. And Non-standard Observations 18 9. OBSERVING AND RECOGNIZING ANOMALIES 19 9.1 Context and Relevance 19
VII Table of Contents 10 PHENOMENON THAT AFFECT DECISION-MAKING 19 10.1 Channel Capacity 20 10.2 Sequencing 20 10.3 Change Blindness 20 10.4 Adaptation 20 11 CULTURAL IMPLICATIONS 20 11.1 Iconography 21 11.2 Significance Of Color 21 11.3 Socio-economic Factors 21 11.4 Family Interaction 21 11.5 Authority 21 12 INTERPRETING HEURISTICS 23 12.1 Hiding in Plain Sight 23 13 INTERPRETING PROXEMICS 24 13.1 Relative Distance 25 13.2 Proximity Negates Skill 25 13.3 POI/HVI Indicators 26 14 INTERPRETING GEOGRAPHICS 28 14.1 Natural Lines Of Drift 28 14.2 Habitual Areas 28 14.3 Anchor Points 28 15 INTERPRETING ATMOSPHERICS 29 16 INTERPRETING BIOMETRICS 30 16.1 Histamines 30 16.2 Adrenaline 30 16.3 Pupil Dilation/Constriction 30 17. INTERPRETING KINESICS 31 17.1 Learned 31 17.2 Innate 32 17.3 Mixed 32 17.4 Facial Expressions 32
VIII Table of Contents 18 ADDITIONAL DECISION-MAKING REFERENCES 35 18.1 Active Shooter Specific Pre-Event Indicators 35 18.2 The 5 Law Enforcement Multipliers 37 18.3 The SARA Model 38 18.4 The Law Enforcement Decision-Making Model 39 18.5 The 6 Troop Leading Steps 41 18.6 The 5 Paragraph Order 43 18.7 The 7 Step Terrorist Planning Process 47 HTMBPR Approved Reading List 51 Student Sample Test 52 Student Sample Test Answer Key 62 19 GLOSSARY OF TERMS 62 20 REFERENCES 77
IX
THIS PAGE WAS INTENTIONALLY LEFT BLANK

Human Terrain Mapping and Behavior Pattern Recognition for the Law Enforcement Officer

Course Agenda - Day One (7:00 am - 5:00 pm)

(Class times are dependent on the hosting/sponsoring department/organization)

Student Registration & Sign-in 30 mins Instructor Introduction & Administrative Notes 15 mins What is HTMBPR? 60 mins Baseline Establishment, Anomaly Detection, and Decision-making 60 mins Situational Awareness and Effective & Efficient Communication 15 mins Perspective vs. Bias (Cognitive, Implicit, and Explicit) 30 mins Observation Considerations 30 mins How Do We Really See? 30 mins Lunch (may
lunch,
60 mins KIM’s Game 30 mins The Capabilities and Limitations of the Brain 30 mins Observing and Recognizing Anomalies 30 mins Phenomena that Affect Decision-making 30 mins Understanding Heuristics 60 mins Understanding Proxemics 60 mins Additional Review and Instructor/Student Time 30 mins HTMBPR 16-hr Law Enforcement Basic Course Privileged and Confidential, All Rights Reserved.1
be a working
situationally dependent)

Human Terrain Mapping and Behavior Pattern Recognition for the Law Enforcement Officer

Course Agenda - Day Two (7:00 am - 5:00 pm)

(Class times are dependent on the hosting/sponsoring department/organization)

(may be a working lunch, situationally dependent)

Additional Review and Instructor/Student
30 mins Quiz back Game & Review 30 mins Understanding Geographics 60 mins Understanding Atmospherics 45 mins Understanding Biometrics 45 mins Understanding Kinesics 75 mins Test Review & Brief 30 mins Lunch
60 mins Test 45 mins Photo & Video Practical Application 90 mins Scenario-Based Training 60 mins End of Course Critiques, Graduation, Final Thoughts 30 mins Human Terrain Mapping and Behavior Pattern Recognition 2Copyright © 2021 Six Layer Concepts & Consulting, LLC.
Time

Human Terrain Mapping and Behavior Pattern Recognition for the Law Enforcement Officer

COURSE TERMINAL LEARNING OBJECTIVES:

Given an area to observe and a scenario presented (while wearing duty gear) use Human Terrain Mapping and Behavior Pattern Recognition to identify potential threats before they occur.

Given an identified threat (while wearing duty gear) make a decision that results in the de-escalation, mitigation or removal of the perceived threat.

Given a decision made from the observation and identification of a perceived threat, use artifacts and evidence to re-enforce the legitimacy of the decision based on legal, moral and ethical frameworks (this is in conjunction with local and federal regulations as per department or organization standard operating procedures (SOPs)).

Given cultural indicators and atmospherics, demonstrate cultural understanding and seek to build relationships and community rapport.

Consider internal health and welfare of officers and staff while recognizing early warning cues of distress.

COURSE ENABLING LEARNING OBJECTIVES:

Without the aid of references, describe the psychological effects of fear without omission.

Without the aid of references, describe the physiological manifestations of fear without omission.

Without the aid of references, establish a baseline without omission.

Without the aid of references, detect anomalies without omission.

Without the aid of references, describe the layers of human behavior without omission.

HTMBPR
Law Enforcement Basic Course Privileged and Confidential, All Rights Reserved.3
16-hr

Human Terrain Mapping utilizes a proactive method of identifying threats through human behavior pattern analysis and recognition. This tool improves an officer’s ability to effectively navigate the Decision Cycle. Whatever the threat, there are distinct observable and measurable characteristics that a criminal or terrorist must have to be successful. The methodology is designed to influence actions at all levels of command by increasing individual survivability, improving situational awareness and optimizing decision-making abilities. The techniques equip officers with a more thorough understanding of human behavior and an ability to read human terrain.

Our time-tested approach utilizes current trends and behavior-patterning analysis. Such analysis can be applied to detect criminals hiding within a civilian population. Human Terrain Mapping relies on identifying typical human behavior patterns through the six profiling layers in order to establish a baseline. Humans, by nature, tend to follow predictable patterns of behavior.

Decisions can be based on the criminal’s tactics, techniques and procedures (TTPs) and their observable and measurable behavior patterns. Once these TTPs and behavior patterns are identified, they can assist in identifying the “bad guys” among the civilians. Profiles are deviations (anomalies) from a normal or typical behavior (baseline). These deviations are anomalies that stand out from the surrounding area's baseline and may suggest that an observed situation (people, objects or events) have the potential to harm an officer or others (BASELINE + ANOMALY = DECISION).

Criminals and terrorists attack targets of opportunity. These targets of opportunity are often vulnerable or “soft” targets or high-value targets that provide a maximum payoff. Prior to an attack, criminals and terrorists typically conduct preparatory operations (e.g., stealing cars for non-explosive materials to construct improvised explosive devices (IEDs)). It should be noted that criminals and terrorists would use a Cost Benefit Analysis to determine whether or not to attack hardened targets if the payoff outweighs the cost.

Criminals will conduct planning and may even rehearse their activities prior to carrying out a crime. Part of their rehearsal may include committing some of the crimes mentioned above. For example, if Marines know planning and rehearsals are enemy TTPs, they recognize these indicators and create additional opportunities to catch an adversary before they attack. It is important to understand that while all terrorists are criminals, not all criminals rise to the level of a terrorist. Petty crimes may seem trivial, but the aggregate of those crimes can lay the foundation of a larger threat.

Various aspects of the criminal’s personality and TTPs are displayed before, during, and after an attack. This information is combined with other relevant details and physical evidence to develop a practical working knowledge of the threat location. Human Terrain Mapping provides a skillset that assists in the identification of hidden threats posed by individuals (or groups), objects, vehicles and terrain. By utilizing these skillsets, an officer can detect a threat and make a decision to intervene using legal, moral and ethical frameworks.

1 THE DECISION-MAKING
ALGORITHM
HumanTerrainMappingandBehaviorPatternRecognition 4Copyright©2021SixLayerConcepts&Consulting,LLC.

The process of creating, updating and maintaining a behavior profile is a time consuming, yet important process.

2 HUMAN TERRAIN MAPPING METHODOLOGY OVERVIEW

Even the most junior law enforcement officers can easily understand and apply these basic techniques. As they gain experience, they will be able to refine these skills. The following flow chart represents an officer’s decision-making process when he applies these skills. Each one of these elements will be discussed in greater detail throughout the course.

2 1 Observation

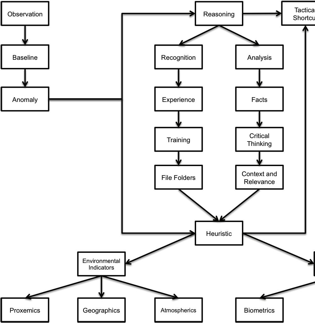
In the line of duty, an officer makes observations and establishes his baseline. When the officer identifies an anomaly, he immediately begins a reasoning process.

HTMBPR Figure 2.1 Human Terrain Mapping and Behavior Pattern Recognition Methodology.
HTMBPR 16-hr Law Enforcement Basic Course Privileged and Confidential, All Rights Reserved.5

2.2 Reasoning

The officer immediately tries to recognize the anomaly through the recognition process. These are based off of his experience, training, and eventually the “mental file folders” that he has created. Simultaneously, the officer conducts an analysis of the anomaly or anomalies. These are based on his ability to recognize and are reinforced by facts that are at hand (observation, intelligence, etc.). Finally, he must assess the event through the context and relevance of the current situation.

2.3 Develop a Tactical Shortcut (Heuristic)

Through the reasoning applied to the anomaly, the officer will develop a heuristic, which is a tactical shortcut. A heuristic often provides enough information to draw a reasonable conclusion. This may be a scene or a situation that he has encountered before, and he can therefore accurately predict the outcome or circumstances.

HTMBPR Figure 2.2 Reaction, Proactive and Predictive Analysis, and “Left of Bang” Thinking. HTMBPR Figure 2.3 John Boyd’s OODA Loop with Sense Making and Problem Solving.
HumanTerrainMappingandBehaviorPatternRecognition 6Copyright©2021SixLayerConcepts&Consulting,LLC.

The more one can train to recognize and profile anomalies, the faster one can develop heuristics. The development of a heuristics phase lies between the orient and decide phase of the decision cycle.

2.4 Decide

At the end of the process, the officer makes a decision: stop the threat, contact/capture, continue observation, or move on. Whatever the decision, the officer must ensure that his decision is not only legal, moral, and ethical; but it must also be in conjunction with department/organization SOP’s and aligns with established force continuums (i.e. Use of Force, Escalation of Force and Deadly Force).

3 IMPLICIT BIAS

Before we can begin to learn about what implicit bias is, we must first understand what is bias. Biases are tendencies, prejudices, or strong inclinations of the mind. They can be a preconceived notion or opinion about something or someone. These biases can be favorable or unfavorable, and they are not necessarily bad. Psychologists believe that many of these biases have adaptive purposes for our own survival. However, there are biases that we need to be concerned with as law enforcement officers in order to ensure decision-making is based on facts and evidence.

3 1 Cognitive Bias This is a systematic error in thinking that affects the judgments and decisions that people make. Sometimes these biases are related to memory. So, the way you remember an event may be biased based on perspective or lack of information and that in turn could lead to biased decision-making.

3.2 Explicit Bias. These biases reflect attitudes or beliefs that one endorses at a conscious level. This type of bias is more widely known and understood, and in many cases, it can contribute to racism.

3.3 Implicit Bias. This is the bias in judgment and/or behavior that results from subtle cognitive processes that often operate at a level below conscious awareness and without intentional control. These biases are flexible and can change with one’s perspective, motive, or environment.

HTMBPR Figure 2.4 Using COA Analysis to determine possible outcomes based on pre-event indicators.
HTMBPR 16-hr Law Enforcement Basic Course Privileged and Confidential, All Rights Reserved.7

Implicit biases can be difficult to identify, mainly because there are so many things that can contribute to them. Some contributing factors include your developmental history or how you were raised, affective history or personal experiences (especially traumatic ones), your culture, and attitudes towards the self or ego. In order to identify implicit bias takes self-evaluation and honesty, and there are many tests that are available to identify individual implicit biases.

Because everyone regardless of race, creed, religion, political affiliation, etc. has implicit biases, the best way to make a decision is through sound logic. Decision-making based on artifacts and evidence will build confidence in those decisions and remove worry of influence by biases, implicit or otherwise. This can only happen with an understanding in human behaviors and biases as well as the ability to articulate these facts.

4 ESTABLISHING THE BASELINE

Everything has a baseline, including places, events, cultures and human terrain.

4 1 Baseline A baseline is a basis for comparison and a reference point against which other things can be evaluated. Looking at the current situation and determining the context and relevance of the observations create a baseline. The officer then measures that against the template and prototypical matches (file folders). Baselines are dynamic and are in a constant state of flux. A baseline must be constantly updated to incorporate changes and identify anomalies. This constitutes the first two steps of Boyd’s Decision Cycle: observe and orient.

4.2 Anomaly. An anomaly is a deviation from the baseline. In other words, this is something that is there that should not be there. An anomaly could be something that falls below the baseline; it is something that is absent that should be present. Examples of an anomaly could be a vehicle out of place (rises above), the lack of people (falls below), or a sudden change in the mood of an area (rise and fall). The presence of such anomalies indicates a potentially important change and every anomaly should be analyzed. This represents the orient phase of Boyd’s Decision Cycle.

5. THE SIX LAYERS OF HUMAN BEHAVIOR

An anomaly is profiled under two different sub-categories with six overlapping layers: individual and environmental indicators.

5 1 Individual Indicators Individual indicators are ways of communicating without actually speaking (Biometrics and Kinesics).

5 2 Environmental Indicators These layers are based on the interactions between people and their surroundings (Proxemics, Geographics, and Atmospherics).

HumanTerrainMappingandBehaviorPatternRecognition 8Copyright©2021SixLayerConcepts&Consulting,LLC.

5 3

Decision An officer must make a decision based on his analysis of the anomaly. The common language used allows an officer to report and articulate his decision. This represents the decide phase of Boyd’s Decision Cycle. The articulation of this decision depends on an understanding on what are legal, moral, and ethical considerations.

• Legal - This is the letter of the law, including department policy & procedure, as well as the spirit of the law.

• Moral - The principles of right and wrong based on ones own perspective, beliefs or upbringing that are taken into consideration.

• Ehtical - The decision conforms to a standard of what is implied, established, sanctioned or accepted as notions of right and wrong (this is associated with a group, family, community, organization, unit or department)

5 4 Action An officer must act once he makes a decision. The baseline + anomaly = decision. This is the act phase of Boyd’s Decision Cycle. This will be one of the following: Stop the Threat Contact/Capture Continue Observation Move On (Moving on may only be chosen after some form of contact or report.)

6 OBSERVATION CONSIDERATIONS

Before we can begin to understand what is and is not an anomaly within our baseline, or proactively look for them, we must first understand what tools we have on board to make these observations. And just like any other piece of equipment or technology that is accessible on our tool belt, it is important to know the capabilities and limitations of that equipment.

6.1 The Human Eye. Understanding the capabilities and limitations of the human eye. The human eye is often classified in nature as a “camera type eye”, meaning that there is a lens that receives, bends or refracts light and focuses it on a light sensitive medium (film or photoreceptor) or in our case a light sensitive membrane known as the retina. There are three main parts of the Human Eye that we are concerned with in regard to HTMBPR; the Pupil, the Iris, and the Sclera.

• Pupil - This is the “hole” in the eye that allows light to pass through the lens in the eye, which then strikes the retina to excite cells in the eye that transmit electrical impulses to the brain. Because this light is either absorbed directly or is reflected within the eye and then diffused it gives the pupil its black appearance.

• Iris - This is a thin circular structure within the eye that is responsible for controlling the size and diameter of the pupil, which then controls the amount of light that is allowed into the eye to interact with the retina. This is similar to the way an aperture works on a camera. The iris is a sphincter muscle that reacts to chemicals in the body (naturally occurring, ingested, injected, and/or inhaled).

HTMBPR 16-hr Law Enforcement Basic Course Privileged and Confidential, All Rights Reserved.9

This vasoconstriction or vasodilation can be used to determine emotions such as happiness or anger as well as levels of intoxication and whether it’s by stimulants or depressants.

• Sclera - This part of the eye is most commonly known as the “white of the eye”. It comes from the Greek word skleros meaning “hard” and it is a tough fibrous layer of tissue that surrounds the eye and is attached to six muscles that control the eyes movements. It gives the eye structure and protects it.

Human beings have over-pronounced scleras which aids them in non-verbal communications known as kinesics, body language, or para-language. The sclera turning red or “blood shot” is another biometric indicating cue that could suggest crying, fatigue, or intoxication.

HTMBPR Figure 6.1 The human eye has been called the gateway to the soul. There is some truth to that, the average human male’s functional field of view is 6°, while for females it is 11°. This means that within a few degrees the eyes will index what is most important to the brain at that point in time.

6.2 Inside the Eye. Inside the Human Eye are parts that have a significant impact on how we receive visual information that the brain uses to “see”. It is important to understand these parts as well as recognize some of their limitations and capabilities.

• Macula - The small oval shaped and pigmented spot in the center of the retina where the structures are specialized for high acuity central vision. While peripheral vision loss may go unnoticed, if the macula is damaged loss of central vision will be immediate. In most cases this is caused by macular holes resulting from macular degeneration.

HumanTerrainMappingandBehaviorPatternRecognition 10Copyright©2021SixLayerConcepts&Consulting,LLC.

However, an explosion or sharp blow could burst the blood vessels going to the macula and destroy it (i.e. IED blast, head trauma from a car crash, fall, punch, kick, or impact from a tool or weapon).

• Fovea Centralis - This is a small depression in the retina located in the center of the macula where visual acuity is it’s best. This is where the center of the Functional Field of View is focused on the densely packed Cone cells. The sharp central vision that we use to read comes from this portion of the eye.

• Functional Field of View - The actual area of light information that our eyes and brains actually perceive is measured angularly. It is different from person to person; but on average it is 6° for Males and 11° for Females.

This is important because based on naked eye observations on the position of a person’s sclera and pupil one can accurately determine what that person is looking at. Humans will reference with their eyes the most important or interesting things to their brain.

6 3 Cones and Rods As stated previously in the section, there are two types of cells in the retina of the eye. These photosensitive cells react to light energy received into the eye and transmit the signals to the optic nerve (also known as the second cranial nerve) which then sends these impulses to the brain.

• Cones - These are cells within the retina of the eye that are responsible for color vision. Cone cells function best with bright lighting conditions. There are three types of cone cells, each one being responsible for a different color or wavelength of light; red, green, and blue. The highest concentration of cone cells is in the macula where they are more densely packed in the fovea centralis.

• Rods - These are cells within the retina of the eye that are responsible for low light or night vision as well as our peripheral vision. There are more rod cells than cone cells and they are more spread out throughout the retina. Rod cells are also more sensitive and therefore can detect lower levels of light, however they cannot discern color. Our rod cells also detect light, motion, and edges. For example, if someone throws a ball at you unexpectedly outside of your functional field of view the rod cells in your eye detects the movement causing the muscles in your eye to orient onto the ball where by your cone cells identify the physical location of the ball and you attempt to catch or block it.

6 4 Visual Limitations Even though the human eye is very effective at receiving light information at amazing speeds, it does have some limitations. There are certain physiological conditions that prevent the eye from collecting visual information and transmitting it to the brain. These physiological limitations are known as blind spots and aberrations.

HTMBPR 16-hr Law Enforcement Basic Course Privileged and Confidential, All Rights Reserved.11

• Blind Spots - This is a phenomenon this occurs because of the optic nerve bundle. In the retina of the eye the optic disk is where all of the nerves connect to the optic nerve. Because of this there are no photoreceptors in this area (cones and rods) and therefore the light image that impacts that part of the eye does not register, causing a blind spot. Because the brain has to form a complete picture it will fill this blind spot in with the surrounding information.

• Aberrations - This occurs within the lens parts of the eye such as scratches or deformities. In cases such as astigmatism, near-sightedness, or far-sightedness can be overcome with contacts, glasses, or surgery. These refractive errors can cause images to appear deformed, displaced, or not at all.

• Perceptual Fill - This is a perceptual phenomenon in which visual attributes such as color, brightness, texture and motion of a surrounding area are perceived or “filledin” to a certain area of the visual field even though they are not physically present.

6 5 Lighting Conditions These phenomena occur between the eye and the brain, and they are not conscious nor are they perceived. While the eye is very good at receiving different “qualities” of light, there are cases where the lighting conditions can have a significant impact on how things are seen or perceived. There are three types of lighting conditions we are concerned with in HTMBPR and they are:

• Photopic Vision - This is bright light or daylight condition where the cone cells have reached full adaptation. It usually takes about 5 minutes for the cone cells to become engaged.

HTMBPR Figure 6.2 The human eye has many internal parts that make it capable of sensing amazing amounts of light information. However, there are limitations such as bind spots, aberrations, and visual/perceptual fill.
HumanTerrainMappingandBehaviorPatternRecognition 12Copyright©2021SixLayerConcepts&Consulting,LLC.

• Scotopic Vision - This is a low light, no light, or dim condition where the rod cells have reached full adaptation. It takes the average person approximately 30 minutes to reach nighttime adaption or for the rod cells to become engaged. Factors that can affect nighttime adaptation are; fatigue, exhaustion, illness, nicotine, caffeine, narcotics, and intoxication.

• Mesopic Vision - This is the in-between time or dusk and dawn type of lighting condition. It is a combination of photopic and scotopic conditions where both cones and rods are activated. This can be a very difficult time to see, and most nighttime outdoor activities and traffic lighting scenarios are in the mesopic range.

Here are some examples of the importance of lighting conditions:

• When providing a call to service on a bright sunny day and you enter a dimly lit house or building it may take more time than you have to be able to achieve low light adaptation. Checking your equipment and making sure that your flashlight or weapon light is functional, even in the daytime, will ensure that you have the ability to see at all times.

• When conducting a traffic stop you can make it harder for occupants to see your approach with your takedown lights or you could potentially blind yourself temporarily, as well as silhouetting yourself and giving a potential threat the ability to target reference your position.

• Conversely, your light can be used to disorient or temporarily blind a potential attacker when clearing a room, building, or house. If you aren’t careful a light “ND” could ruin your element of surprise on your approach (i.e. such as a SWAT team serving a high-risk warrant).

Some useful techniques for observation include:

• 10° - 15° off-center vision, using the “figure eight” technique for nighttime observation or scanning from right to left.

• Using binoculars, monocular, or a spotting scope in low light conditions. Because lenses magnify ambient light, you may be surprised how much is visible with a “pass-through” daytime optic even during scotopic lighting conditions.

6 6 Understanding Positive, Negative, And Dead Space. Another essential component in how the eye and brain visualizes the environment is the perception of space. The background defines objects in the foreground and without a background it can become difficult to define an object. Perspective along with a misinterpretation of space can result in seeing something that doesn’t exist or missing something altogether. This is called and optical illusion and it is a misperception that can be used against you by criminals. Criminals use space to their advantage in order to hide in plain sight.

HTMBPR 16-hr Law Enforcement Basic Course Privileged and Confidential, All Rights Reserved.13

There are three types of areas that we are concerned with; Positive Space, Negative Space, and Dead Space (you may remember positive and negative space from art class).

• Positive Space - This refers to the subject or main focus of a picture, also known as the foreground. This is also anything that has mass, or physically takes up space. For example, as you walk down the street and you scan your area with your functional field of view, objects such as people, animals, cars, fire hydrants, signs, buildings, or houses would be considered positive space. The human eye is naturally attracted to positive space because of the light, motion or edges that it creates.

• Negative Space - This refers to the space surrounding the subject or main focus of a picture, also known as the background. This is the absence of mass or empty space, which is a misnomer because negative space is never empty. Without negative space the positive space would have no meaning. When the eye and the brain use perceptual fill, it fills in using the associated negative space, which can be dangerous.

• Dead Space - This is space that is unobservable due to one’s perspective and location. Such as the other side of a building or hilltop. The only way to capture this is to have an overhead view of the area, physically move to change perspective, and/or to have another individual positioned to relay information about that space.

HumanTerrainMappingandBehaviorPatternRecognition 14Copyright©2021SixLayerConcepts&Consulting,LLC.

7 HOW DO WE REALLY SEE?

It is a misnomer that we see with our eyes, they are in fact just light sensors that transmit the light information to our brain which then processes it and builds a visual picture based on its interpretations of that information. Our brains main processes are geared specifically for survival. Our cognitive reality is based on short-cuts that our brain makes in order to be best fit to survive. The reason for the shortcuts is the brain is processing an immense amount of information and it breaks it into “chunks” that can be easily organized and collated.

7 1 The Theory of Close Enough Another way to understand this process is comparing it to videography or photography. Most people play events out in their mind like a movie, like it is continuously moving. But your brain works more like a camera on a high-speed setting chunking visual information together. It takes snapshots and organizes them first and foremost against the Four “F’s” which are important to human survival. If it doesn’t relate to immediate survival, then it gets compared prototypically to everything that has been perceived before. Now it becomes more like a jigsaw puzzle. First you segregate the pieces by shape, color, or pattern. You start with the edge pieces to build the framework of the image. Then the groups of pieces that fit together by shape, color, and pattern start to complete the picture.

8. THE CAPABILITIES AND LIMITATIONS OF THE BRAIN

Now that we understand that everything that we perceive is based on our brains interpretation, it is important to better understand the processes of our brain. More simply put, what are the capabilities and limitations of the human brain? We will start by breaking the brain into sections and learning about their operations.

8 1 The Triune Brain Theory This is a model for the evolution of the vertebrate forebrain and behavior. The American physician and neuroscientist Paul D. MacLean proposed the theory that essentially three main parts of the brain control and regulate behavior as well as daily bodily functions, all of which are geared towards the body’s survival.

• The Brain Stem - The brain stem (or brainstem) regulates cardiac and respiratory functions for the body as well as the central nervous system. This central nervous system key to maintaining consciousness, regulation of sleep, heart rate, breathing, blinking, and eating (also known as circadian rhythms).

• The Cerebellum - The cerebellum is Latin for “little brain” that is responsible for coordination, balance, and gross motor control.

• The Cerebrum - The cerebrum is Latin for “brain” and it is the newest (evolutionarily) and largest part of the brain. It is where thought, decision-making, perception, thought, judgment, and imagination occurs.

HTMBPR 16-hr Law Enforcement Basic Course Privileged and Confidential, All Rights Reserved.15

8 2 The Pre-frontal Cortex (PFC) The pre-frontal cortex (also the frontal lobe or forebrain) is responsible for executive thought, problem solving, processing complex thoughts, and causing emotions. Besides distinguishing from right and wrong or predicting future outcomes, the PFC regulates social filters and repression of socially inappropriate behaviors. Other executive functions include fine motor control, speech, and poly-phasic skills.

8 3 The Limbic System The limbic system is a complex set of structures that combine higherlevel functions and primitive emotions within one system. The functions the parts of the limbic system are responsible for ultimately are geared for the survival of the body. The four main areas of concern for a human being on a cognitive level are the drives to feed, fight, fornicate, and/or flee. These “Four F’s” occur on an unconscious level and are autonomic or built in.

• Hippocampus - This portion of the limbic system is responsible for the transfer of short-term memory to long-term memory, as well as spatial memory that enables navigation. The hippocampus is named after its resemblance to the seahorse, from the Greek ππ μπ , "seahorse" from ππ hippos, "horse" and μπ kampos, "sea monster”. Humans have two hippocampi, one in each side of the brain located under the cerebral cortex.

• Hypothalamus - The hypothalamus (from Greek π , "under" and μ , thalamus) is a portion of the brain that contains a number of small nuclei with a variety of functions. One of the most important functions of the hypothalamus is to link the nervous system to the endocrine system via the pituitary gland.

HTMBPR Figure 8.1 The Triune Brain (Cerebrum, Cerebellum, and The Brain Stem)
HumanTerrainMappingandBehaviorPatternRecognition 16Copyright©2021SixLayerConcepts&Consulting,LLC.

The hypothalamus is located below the thalamus and it is the size of an almond. It is responsible for certain metabolic processes and other activities of the autonomic nervous system. It synthesizes and secretes certain neurohormones that stimulate or inhibit the secretion of pituitary hormones. The hypothalamus controls body temperature, hunger, thirst, fatigue, sleep, and circadian rhythms.

• Amygdalae - The amygdalae (singular: amygdala; / m d l /; also, corpus amygdaloideum; Latin, from Greek μ , amygdalē, 'almond', 'tonsil') are two almond-shaped groups of nuclei located deep and medially within the temporal lobes of the brain in complex vertebrates, including humans. Shown in research to perform a primary role in the processing of memory, decision-making, and emotional reactions. The amygdalae serve as our warning system for danger, our “Cherries and Berries” so to speak. For every stimulus the amygdalae receive they send out 10,000 to 50,000 responses.

8 4 Catecholamines and the “Combat Cocktail” Catecholamines cause general physiological changes that prepare the body for physical activity (fight-or-flight response). Some typical effects are increases in heart rate, blood pressure, blood glucose levels, and a general reaction of the sympathetic nervous system.

Two catecholamines, norepinephrine and dopamine, act as neuromodulators in the central nervous system and as hormones in the blood circulation. High catecholamine levels in blood are associated with stress, which can be induced from psychological reactions or external stimuli such as high noise levels, intense/bright light, or low blood sugar levels.

Extremely high levels of catecholamines (also known as catecholamine toxicity) can occur in central nervous system trauma due to stimulation and/or damage of nuclei in the brainstem, in particular those nuclei affecting the sympathetic nervous system. In emergency medicine, this is commonly known as a “Catecholamine Dump” or “Combat Cocktail”.

HTMBPR 16-hr Law Enforcement Basic Course Privileged and Confidential, All Rights Reserved.17

8 5 O B E and Non-standard Observations For every non-standard observation or new experience that a human being encounters, an autonomic reference will lead that individual through an unconscious set of file folders. The onset of an event or observation is significant enough to trigger, psychological and physiological responses.

The first of the three file folders is “denial”. Denial is a psychological defense mechanism to assist with reducing anxiety or emotional pain. There are many different forms of denial. One could have an overwhelming shock to the conscious by an event or situation to the point where they cannot believe that the event is even happening and describe it as almost surreal in nature, even though it is happening at that very moment. Such as examples of active shooter events where the gunfire inside the mall was initially reported as “fireworks” because there is “no way” that it could be gunfire. A subtle form of “denial” could be one’s own explanations or justification for an event or behavior in an effort to explain it and or justify it. In extreme cases of a possible life-threatening event (fear), denial can be strong and even to the point of disabling one’s own response, actions or decisions.

The second file folder or process is “Thank goodness, it’s not me”. Because the limbic system within the brain, only cares about one’s personal survival it will subconsciously look upon an incident or situation and stimulate or produce chemicals including dopamine along with emotional thoughts of relief or joy in one’s survival. Once the catecholamine’s/amino acids subside and at different points in time, one may feel survivor’s remorse and or guilt as that subconscious thought comes to the forefront. This is commonly known where P.T.S.D. Post-traumatic stress disorder, comes from.

HTMBPR Figure 8.2 The Inverted “U” Hypothesis
HumanTerrainMappingandBehaviorPatternRecognition 18Copyright©2021SixLayerConcepts&Consulting,LLC.

The third file folder is what we refer to as “What can I Learn from this”. Because of Sequencing in the brain, the brain is forced to make order out of chaos. The brain does not like divided attention and spends an amount of time to develop a prototype or template match with information for future survival. This autonomic process quickly makes an assessment for any valuable or pertinent information for primitive survival.

9 OBSERVING

AND RECOGNIZING ANOMALIES

Human terrain assessment develops appropriate file folders based on the perceptual and cognitive principles of observation (taught earlier in the course). These file folders are developed through an individual’s life experiences and the onsite, hands-on, real-life learning facilitated by a mentor who facilitates absorption of knowledge seen through context and relevance.

9 1 Context and Relevance Context and relevance defines a baseline. We collectively measure knowns and unknowns against the baseline to determine the anomalies.

• Context - Context is the background, environment, framework, setting, or situation surrounding an event or occurrence. An example would be the difference between a car parked on the side of a road with the hood up in America versus in Afghanistan or Iraq. While the actions are similar, the American car is probably a mechanical failure. However, given that Afghanistan and Iraq are war zones, the context suggests these occurrences may be vehicle-borne improvised explosive devices (VBIEDs).

• Relevance - Relevance is the relation of something to the matter at hand. For example, if a clown appears at a board meeting, he would be out of place. Thus, the clown would be an anomaly.

• Memory and Emotional Links - A memory and emotional link refers to associating an emotional response with something that is learned. If individuals make strong emotion and memory link during training, they will instinctively refer to that training during periods of high stress (or boredom). Whenever individuals have an emotional tie to an event, object, person, or information, it will be easily remembered because it involves the more “instinctive” or “emotional” parts of the brain (midbrain) as well as the more “rational” parts of the brain (forebrain). The emotional responses tied to these memories will be strong and can be positive or negative. The more realistic the training, the more intuitive the instinct becomes. As training becomes more and more realistic, the brain has difficulty recognizing a simulated event and a real event.

10 PHENOMENA THAT AFFECT DECISION-MAKING

Human Terrain Assessment includes a series of “file folders” to which an individual compares everything he sees, smells, tastes, feels, and touches. The midbrain (cognitive brain) will attempt to make order from chaos. One must train to observe and analyze rapidly and accurately while understanding the functions that the brain uses to speed up the decision-making cycle. By understanding these functions corrupt file folders and biases can be avoided.

HTMBPR 16-hr Law Enforcement Basic Course Privileged and Confidential, All Rights Reserved.19

10 1 Channel Capacity Channel capacity is the brain’s ability to multi-task or conduct polyphasic skills. Under normal low stress conditions, the brain is able to conduct seven tasks plus or minus one or two. Through exercise and repetition a person can build their channel capacity. However, this has limits. In times of extreme stress or boredom the brain’s ability to conduct poly-phasic skills drops to three. One of the causes for this is the “Combat Cocktail”. When the pre-frontal cortex becomes flooded with catecholamines it decreases it’s ability, sometimes dramatically for perform these functions.

10.2 Sequencing. Because of the brains need to make order out of chaos it uses sequencing to build automaticity for learning. This tendency to put items into order or an already learned pattern can be sometimes inaccurate and is an example of “The Theory of Close Enough”.

10 3 Change Blindness This occurs when an observer fails to notice even large changes or omissions within their visual field. This happens especially if the changes take place slowly over time.

10 4 Adaptation Psychological adaptation is the brain’s functional, cognitive, or behavioral trait that gives the ability to adjust to a constantly changing environment or new information.

11. CULTURAL IMPLICATIONS

It is important to understand that all anomalies and profiles must be made through the context and relevance of the local culture. What may appear strange (or insignificant) to our western culture may have cultural significance to the local populace. It is therefore critical that we become familiar with the local culture in order to understand the implications and significance of anomalies. A better understanding of the culture will allow us to detect anomalies at a greater speed. Cultural differences are neither negative nor positive in nature, but they must be taken into consideration for baseline development. While people are people and human behavior is the same all over the world, culture must be used as context to gather relevance of behavior in any setting.

HumanTerrainMappingandBehaviorPatternRecognition 20Copyright©2021SixLayerConcepts&Consulting,LLC.

HTMBPR Figure 11.1 The significance and meaning of symbols influence our decisions and values. Depending on the context and relevance of the human behavior surrounding something as simple as a symbol or a flag could determine the outcome of a situation. Symbols can also be used to display status; such as jewelry or clothing. This is also known as “Bling”.

11.1 Iconography. Iconography is the images and symbolic representations that are traditionally associated with a person, group or a subject. These are most commonly seen as depictions of religious figures, national leaders, pop-culture icons, or historical heroes to a group or faction.

11 2 Significance of Color Color is often used to signify an individual’s relation to group. These often have historic, religious, or ideological meanings.

11 3 Socioeconomic Factors Socioeconomic factors are based on how the overall economic situation of an area affects the social factors of daily life.

11 4 Family Interaction

What is the role of the male and female in a family? How important is the immediate and extended family to the individual? What role does the family unit have in economy, religion, and government?

11 5 Authority How do people in a specific area view authority? Most western democracies respect the legitimate authority of the representative government. In other cultures, religious figures or family elders are sometimes the dominant authority.

HTMBPR 16-hr Law Enforcement Basic Course Privileged and Confidential, All Rights Reserved.21

This page was intentionally left blank

HumanTerrainMappingandBehaviorPatternRecognition 22Copyright©2021SixLayerConcepts&Consulting,LLC.

Heuristics are a rapid method of mentally imprinting and labeling observed behaviors. Heuristics are prototypical matches to observed or experienced behaviors a "tactical shortcut" for the brain that provides enough information to draw a reasonable conclusion. The officer will already have file folders for some of these heuristics. Others he will have to develop by using the profiling methodology.

Virtually all of an officer’s impressions will come from heuristics. These can be both good and bad because a corrupt file folder can create a heuristic that will provide an altered sense of reality, sometimes leading to negative results (this is an example of cognitive bias). Heuristics are separate from the other layers because elements of all the other layers make up a heuristic. Simply put, a heuristic is the brain making a prototypical match against one’s own file folders. Using heuristics, an officer is able to draw a conclusion and accelerate through the decision cycle.

12 1 Bad Heuristic There are two key ways in which an officer can encounter a bad heuristic. One where the officer observes something that appears to be dangerous or threatening and they feel compelled to use force only after the fact to find out that there was no threat. In figure 12.1 below the youth “appears to be” patrolling down the sidewalk with a long-gun.

If an officer were to receive a call for service regarding an individual walking down the street carrying a gun, this situation could become a recipe for disaster for both the boy with the tripod and the responding officer. The other type of bad heuristic is when a criminal uses urban masking and social camouflage to conceal their criminal behavior or hide in plain sight.

12 2 Hiding in Plain Sight In order to determine if something is hiding in plain sight, an officer must be able to master heuristics. By increasing an officer's file folders or possessing the ability to create new heuristics through the Human Terrain Mapping methodology, students will be able to identify the anomalies that betray the individual attempting to hide in plain sight.

• Urban Masking – Items or artifacts that are used to disguise or mask a person, group, object, or activities in an environment. Actively attempting to blend into the baseline or hide in plain sight (Keywords “Something I use to hide in plain sight”).

• Social Camouflage – Things that are said or behaviors that are displayed in an effort to blend into the baseline or hide in plain sight (Keywords “Something I say or do to hide in plain sight”).

12
INTERPRETING HEURISTICS
HTMBPR 16-hr Law Enforcement Basic Course Privileged and Confidential, All Rights Reserved.23

Example. An officer on duty looks down a street and sees a car parked on the side of the road. The driver exits the vehicle and pulls out a piece of paper. He unfolds the paper across the hood of the car. He then orients his body and orients the piece of paper. He waves down a pedestrian who points to the piece of paper. It is reasonable to assume that the man is looking at a map and trying to get directions. This is a heuristic. We do not have to look at the piece of paper and see streets, terrain features or grid lines to know it is a map. Most probably, based on the individuals’ behavior and their use of the piece of paper, one can be reasonably certain that the man in attempting to navigate using a map. The most dangerous course of action would be that the individual is pretending to be lost to justify " in order to conduct passive collection.

13 INTERPRETING PROXEMICS

These are the interpretations of spatial relationship within the context of cultural norms, tactical considerations, and psycho-social factors. Interpreting proxemics can be used to assess the dynamics of human interaction and reactions to their surroundings. Proxemics is the act of betraying affiliations through the dynamics of proximity. Literally, this is your proximity (distance) to and from others based on physiological, sociological and physical principles. Proxemics are not limited to the relationship between people, it can be applied to a person’s relation to things, places, and events. This happens at the unconscious, subconscious and conscious levels.

HTMBPR Figure 12.1 Heuristically the camera tripod appears to be an assault rifle; this is based on kinesic cues that “look like” a rifle. In a different circumstance or situation this could be a “bad heuristic” that could cause an incorrect decision.
HumanTerrainMappingandBehaviorPatternRecognition 24Copyright©2021SixLayerConcepts&Consulting,LLC.

1

Relative Distances. The relative distance between groups of people is defined in four sub-categories. One should consider that different cultures would follow a different set of spatial relationships. For example, American, Canadian, British, and Nordic Cultures tend to keep greater distances (far phase). Conversely, Latin American and Arab Cultures maintain much closer distances (close phase). An individual’s pitch and tone of voice will change in each one of these groups (as well as the non-verbal language described earlier) when they are in these different distances.

Intimate Distance - The intimate distance for embracing, touching or whispering; generally, only the closest of friends and intimates is less than six inches (close phase) or 6”-18” (far phase).

Personal Distance - The personal distance for interaction among good friends is 1.5’2.5’ (close phase) and 2.5’-4’ (far phase).

Social Distance - The social distance kept by most humans when interacting amongst acquaintances is 4’-7’ (close phase) and 7’-12’ (far phase).

Public Distance - The distance kept for public speaking is 12’-25’ (close phase) and 25’ or more (far phase).

• Proxemic Push/Pull - These distances will determine if someone you know, or an object is "pulled" into a closer ring or is "pushed" away because they do not fit in that category.

Proxemic Push - A proxemic push is the natural tendency for a person or group of people to move away from other people/objects that are unfamiliar or are perceived as a threat. This can also occur when a situation or area is un-agreeable, or they do not want to associate with a specific person, group of people, or object.

Example Officers patrolling through a market place in an area where they are not supported by the local population will see people moving away, children moving inside, shops closing down, etc. An average person noticing criminal or enemy activity will turn the corner to avoid being within the same proximity.

Proxemic Pull: A proxemic pull is the natural tendency for a person or a group of people to be attracted to other people, object, or areas that are familiar and perceived as friendly to them.

Children running to the ice cream truck. People trying to get close to celebrities or important individuals. People in a meeting will sit in groups based on familiarity or acquaintance.

13 2 Proximity Negates Skill. The closer someone is, the less skill or strength is required to harm or kill you. By observing at a greater distance, an officer increases the time between himself and a potential threat, giving him more time to make decisions.

13
HTMBPR 16-hr Law Enforcement Basic Course Privileged and Confidential, All Rights Reserved.25

When a threat is perceived, the natural instinct is to move away. Manipulating the time and distance gap by moving away (proxemic push) from the perceived threat provides standoff and creates valuable time for the observer to react to a situation.

When a threat is not perceived, or in a comfortable environment, the natural inclination is to approach the situation (proxemic pull), thereby diminishing standoff and reaction time.

Allowing someone to get close to you can tell you a lot about your relationship with that person. People who do not know each other will act differently when they meet, compared to two people meeting who have known each other for a long time.

Understanding the effective range of threat weapons, fields of observation, and TTPs will assist an officer in determining how close an individual can get in order to have effects against himself or others.

13 3 POI/HVI Indicators. A Person of Interest (POI) or a High Value Individual (HVI) is someone whom holds a position or stature (whether formal or informal) that will be of significance to contact, questioning, investigation, or arrest. POI/HVI indicators include mimicry, adoration, direction and entourage. When taken collectively, they may identify a POI/HVI within a group.

HTMBPR Figure 13.1 Understanding that proximity negates skill not only applies to and officer dealing with an armed threat. This concept also applies when an officer is dealing with an un-armed opponent. Time and distance is key to weapons retention.
HumanTerrainMappingandBehaviorPatternRecognition 26Copyright©2021SixLayerConcepts&Consulting,LLC.

• Mimicry - This is when one individual takes on the attributes of another individual by mirroring and matching their characteristics. This occurs because the stimulus of the individual’s status is noted, and others attempt to attain the same status.

• Adoration - This is the outward sign of affection towards an individual by another individual or group. Adoration is commonly associated when a person or group holds an individual in high regard. Adoration can be negative or positive (fear, gratitude, respect, etc.). An example of this would be a group of officers sitting up straight when a senior officer walks into the classroom.

• Direction - The leader of the group will continually give direction to subordinates. These directions may be subtle or overt, conscious or unconscious. This includes verbal orders, gestures, the pace and direction of movement and the effect on the general atmosphere. An example of a subtle direction would be when the undersheriff enters the room, and all the individuals in the room begin working on their computers.

• Entourage - When an individual is accompanied by at least one or more people who tend to show subordination or submissive behavior. An example is the commander and his subordinate staff.

HTMBPR 16-hr Law Enforcement Basic Course Privileged and Confidential, All Rights Reserved.27
HTMBPR Figure 13.2 Using POI/HVI indicators, leadership can be identified in any situation where it is present. This can help and officer when making a contact or capture.

INTERPRETING GEOGRAPHICS

This is the study of the physical geography/weather of an area and the human terrain within this area. This also includes the interpretation of the relationship between people and their physical surrounding to determine the significance of social interactions as it relates to their motivations. People who are familiar with the geographics of an area will act, walk and drive differently than persons who are unfamiliar. Geographics can further be described as anchor points, habitual areas, natural lines of drift (or paths of least resistance), reference points and landmarks. Geographics are a combination of two specific items, the geographical terrain and the human terrain (inhabitants) in the area.

14 1 Natural Lines of Drift Natural lines of drift are also known as Paths of Least Resistance, these are paths or lines of travel across terrain that are most likely to be used when going from one geographic location to another. This is prevalent in both animals and humans as repetitive behavior. The behavior surrounding particular lines of drift can give insight to the importance of other geographic locations. This is useful in establishing the baseline of an area as well as identifying the baseline of specific individuals.

14 2 Habitual Areas An area where most individuals within a given group or sect would frequent without reservation. These are usually public areas or a place where most people in the baseline feel comfortable and relatively safe.

14 3 Anchor Points An area where only certain individuals within a given group or sect would frequent without reservation; individuals outside this group or sect would have reservations, feel uncomfortable, and generally avoid this area. An anchor point is a location which an individual from a particular group or sect has established as his own and where he can associate and maintain a level of comfort. Anchor points can be both good and bad.

Gang members in LA may choose the gazebo in a nearby park to congregate while gang members in Detroit will choose the front entrance of a neighborhood liquor store. Both areas will exhibit graffiti and nuances such as icons to identify that specific gang. This is referred to as “tagging” or “marking” gang territory.

“Biker Bars” are public bars but are typically filled with bikers and avoided by the general public. This would probably have posters for Sturgis and Harley-Davidson on the walls and bikes parked outside the bar.

Police stations are anchor points for law enforcement. Criminals and terrorists obviously feel uncomfortable and avoid these locations. These locations probably have state and local flags, community relations posters, and other symbols related to law enforcement.

14
HumanTerrainMappingandBehaviorPatternRecognition 28Copyright©2021SixLayerConcepts&Consulting,LLC.

The VFW is filled with a specific group of people (typically old veterans). Unless people were familiar with the military, they would feel uncomfortable at the VFW. These would probably have military “moto” pictures, flags of the Marine Corps, Army, Navy, and Air Force. Additionally, members of the VFW typically wear some type of clothing that associates them with their military service while at the VFW.

15. INTERPRETING ATMOSPHERICS

This is the interpretation of environment, both consciously through the five senses and subconsciously through intuition (the sixth sense). To the officer, the atmosphere is how a place looks, sounds, tastes, feels and smells. Every baseline has an atmosphere and so does every vehicle, crowd or event. Proper attention to changes in the atmosphere of a community or individual and how they affect the baseline allows an officer to gain and maintain control of a situation and mitigate potential threats.

If you worked in a prison each day you might come in to a noisy, hostile environment (your baseline). If today, you walked in to ‘dead quiet’ and calm, something has changed (anomaly).

If you manned an observation post each day and observed a marketplace, your baseline might be a noisy, busy environment full of people of all ages and genders. Today, you observed a calm, barren market with only males present.

Atmospherics for an officer can be glaringly obvious, such as shops closing as the patrol approaches. Atmospheric changes can also be subtle, for instance fewer children than normal in a particular area.

Atmospherics can include hostile incident indicators that often occur spontaneously. These indicators can alert officers to imminent danger. The most obvious indicators are the sudden absence of normal routines, patterns and attitudes of the local populace or the presence of abnormal activity.

Some examples include:

Unusual absence of pedestrian traffic, empty porches, etc. Stores, markets, or street vendors closed suddenly or without explanation. Dramatic changes in civilian attitude towards the officer. Unfamiliar individuals or vehicles within the patrol area. Vehicles riding unusually low due to overloading (ferrying people, weapons, drugs, and explosives).

Gang or anti-establishment graffiti in the area. Changes in citizen sentiment through media channels (television, newspaper, radio.)

HTMBPR 16-hr Law Enforcement Basic Course Privileged and Confidential, All Rights Reserved.29

INTERPRETING BIOMETRIC CUES

The human body has physiological reactions to external stimuli that are autonomic, instinctive and unlearned. This something that your body does that you are unable to control. (Note: the average individual cannot control these physiological reactions, even with training and practice.) Some examples are histamines, adrenaline and endorphins, which will elicit physical responses such as redness, swelling, sweating and fixed pupils. Understanding these indicators can warn of intent.

Note: The term “biometrics” means measurable biological traits that are specific to an individual. Examples of biometrics are an individual’s fingerprints, retinal scan, or heat signature that identify a specific individual.

16 1 Histamines Histamines cause a reddening of the skin and cause the local area to itch. This physiological response can be caused by anger, embarrassment, or physical exertion. The redness is most noticeable on the face, ears and neck. Blushing in the face and ears when embarrassed is a histamine response. Extreme anger will cause reddening of face.

16.2 Adrenaline. The addition or absence of adrenaline can cause a person to turn pale in preparation for fight, flight or freeze. Pulse can become visible in a person's chest and veins. Hands, legs, and even the entire body may start shaking. As the body temperature increases, individuals will start to perspire, often to a point that is visible to others.

16 3 Pupil Dilation/Constriction The amount or lack of dilation in the human eye is a physiological and biological response to an external stimulus. The pupil will dilate for a fraction of a second when an individual sees something they like in order to take in more of the picture. Both dilation and constriction will occur when under the influence of alcohol or drugs.

16
HumanTerrainMappingandBehaviorPatternRecognition 30Copyright©2021SixLayerConcepts&Consulting,LLC.

17 INTERPRETING KINESICS

This is the interpretation of body movements, gestures, facial expressions, etc., as a means of communication. Also included are grooming habits and the positioning of the body in space. This is often referred to as “body-language”. Kinesics can be mimicked or faked, but like biometric cues, it is difficult to control a body’s kinesics. An example would be when actors are trying to portray different emotions when filming movies, often it takes multiple “takes” because they have difficulty matching body language and spoken words. Good actors are able to match their language with their body language. Additionally, actors are only able to portray their characters for a finite amount of time before they have to revert back to original state as a human. Experienced actors try to get around this by using “method acting”.

People give and respond to thousands of nonverbal messages every day. People react to wordless messages emotionally, often without understanding why. Studies suggest that up to 65% of communication between humans is non-verbal, and it is generally agreed that 99% of all emotional communication is non-verbal. This will allow an officer to understand a person's emotional connection to a person or thing. Kinesic behaviors and cues may be learned, innate, or a combination of the two.

17 1 Learned Learned kinesics are those we pick up based on our culture and up-bringing. We see others do this and we accept them as part of our own way of communicating. The eyewink, thumbs-up, and military salutes/gestures are examples of learned gestures.

HTMBPR Figure 16.3 Anders Breivik and his histamine cross at the time of verdict delivery/sentencing.
HTMBPR 16-hr Law Enforcement Basic Course Privileged and Confidential, All Rights Reserved.31

17 2 Innate These are kinesics that are "hard-wired" into our DNA and are displayed by all humans no matter what culture we were born into; eye blinking and throat clearing are examples of innate kinesics.

17 3 Mixed Mixed cues are ones that being with an innate cue, but are then shaped by the culture that we are raised in. Laughing, crying, shoulder shrugging, and most other signals are "mixed" because they originate in as an innate action, but cultural rules later shape their timing, energy, and use.

17 4 Facial Expressions Typically, facial expressions of disgust, surprise, and other primary emotions are universal across cultures. People are raised to lie with facial expressions. A person who may want to kill you might approach you with a smile on their face.

Examples. Examples of body language include, but are not limited to:

• Scratching the head occurs when the person is confused, when the person is attempting to be deceptive.

• Running fingers through the hair can be a nervous tic, or a sign of subconscious affection.

• Rubbing the back of the head can signify a headache or that the person is being deceptive.

HTMBPR Figure 17.1 Beware of mission focus and predatory looks. Columbine High School shooters Eric Harris and Dylan Klebold at a class photo before the attack.
HumanTerrainMappingandBehaviorPatternRecognition 32Copyright©2021SixLayerConcepts&Consulting,LLC.

• The placement of the hands on the hips is a power signal. On a male, this placement directs the fingers towards the genitals and pushes out the elbows to make the subject look larger.

• Rubbing the hands together includes wringing of the hands or rubbing the palms together slowly or vigorously. Wringing of the hands signifies nefarious intent or nervous energy. Rubbing the palms together slowly signifies the same thing, while rubbing the palms together vigorously signifies anticipation of a successful outcome.

• Balling of the fists always signifies anger and aggression.

• Tapping the feet indicates impatience. When a person taps their foot slowly, they are unconsciously walking away. When they tap their foot quickly, they are running away.

• A female crossing her ankles indicates she is attempting to appear more approachable.

• Direction of the toes indicates where an individual is focusing their attention. Toes pointed at you indicate the individual is interested in you, where as their toes pointed at the door indicates they are ready to leave.

• Kinesics is a very in-depth domain and several important items must be remembered.

• Always remember to establish a baseline before determining kinesics.

• Kinesics must be read in clusters, one single Kinesic cannot indicate intent, there must be other Kinesics displayed in order to draw a conclusion.

• Different people may have different Kinesics, these are not a one size fits all.

• Kinesic cues will tend to differ between genders, even within the same culture.

• Culture effects kinesics, you must understand the culture before you can properly identify kinesics.

HTMBPR 16-hr Law Enforcement Basic Course Privileged and Confidential, All Rights Reserved.33

This page was intentionally left blank

HumanTerrainMappingandBehaviorPatternRecognition 34Copyright©2021SixLayerConcepts&Consulting,LLC.

ADDITIONAL DECISION-MAKING REFERENCES

The following is an additional reference for decision-making and planning processes that can be overlaid and applied within HTMBPR. While these topics are referenced during the 16-hour basic course, they are not testable items. Planning, analysis, and ultimately decision-making are instrumental to achieving operational success. The following will give an overview of commonly used models used by law enforcement, military, criminals, and terrorists.

18 1 Active Shooter Specific Pre-Event Indicators Whether it be a terrorist attack, insider threat, workplace/school violence, or active shooter, there are specific concerning behaviors that can be identified. The following is a summation of key behaviors observed from insider threat case studies in Iraq & Afghanistan as well at the 2018 paper by the FBI studying pre-attack behaviors from active shooters in the US from 2000-2013.

Active Shooters The US Dept. of Homeland Security defines and active shooter or “active killer” as an individual actively engaged in killing or attempting to kill people in a confined and populated area; in most cases, active shooters use firearms and there is no pattern or method to their selection of victims.

• 62% of active shooters had a history of acting in a harassing, abusive, or oppressive way (i.e. excessive bullying or workplace intimidation).

• 65% of shooters had a specific victim that was targeted based on a personal grievance (real or perceived).

• 50% had suicidal ideation or engaged in suicidal related behaviors.

• 25% had prior diagnosis for mental illness.

Juvenile Active Shooters While the demographics are really independent of behaviors it is important to recognize there are some differences between adults & adolescents. A "juvenile" is a person who hasn’t reached their eighteenth birthday. In some cases, a person over eighteen but under twenty-one years of age is also accorded juvenile treatment if the act occurred prior to their eighteenth birthday.

• 88% under the age of 18 leaked their intent to commit violence.

• School peers and teachers were more likely to observe cues/concerning behaviors.

• Appear to have normal behavior with NO evidence of mental illness, mood disorder, ADHD, etc.

• Little to no criminal history.

• Normal to above average academic performance with a decline in academics leading up to violence.

• Socially inadequate, loner, feeling ignored/isolated, depression, anger, sullen, and reclusive behavior.

• Demonstrate victim mentality, with motives of vengeance.

18
HTMBPR 16-hr Law Enforcement Basic Course Privileged and Confidential, All Rights Reserved.35

What are Cues, Anomalies, or Concerning Behaviors? It is also important to note that the terms cues, indicators, anomalies, pre-attack, pre-event, and concerning behaviors are interchangeable.

• Mental health disorders, interpersonal interactions, quality of thinking/communications, recklessness, violent media usage, changes in hygiene/weight, impulsivity, increased physical aggression, and firearm behavior (this is especially concerning as it is a form of coercion that uses an implied threat to exemplify a point).

• Drug or alcohol abuse.

• Not taking responsibility for one’s actions, indicating a failure to cope.

• Outbursts and emotional displays, complaints about others and social isolation should be early and immediate warning signs.

• Changes in work habit with unexplained or excessive absence or tardiness, increased need for supervision, or an inability to concentrate.

Psychological Statistics & Characteristics Summarized The following facts and figures are specifically intended to show that threat behavior identification is key to remaining predictive and pro-active with decision making. Demographics such as race, politics or creed are not relevant for the identification of concerning behaviors. In general, correlation is not sufficient to infer the presence of a causal relationship.

• Individuals who fail to navigate multiple stressors in their lives while concurrently displaying 4-5 observable concerning behaviors, engaging in planning, and frequently communicating threats or leaking indications of an intent to attack.

• As an active shooter progresses on a trajectory towards violence, these observable behaviors may represent critical opportunities for detection and disruption.

• On average every shooter displayed 4-5 of these concerning behaviors and the top 3 of those were; mental health, problematic personal interactions, and leakage of violent intent.

• Given an average of 4.7 anomalous concerning behaviors, and having a decisionmaking algorithm that begins at 3 or more cues, could that give enough time and distance to thwart or prevent a mass casualty attack?

HumanTerrainMappingandBehaviorPatternRecognition 36Copyright©2021SixLayerConcepts&Consulting,LLC.

The 5

Law Enforcement Multipliers The five law enforcement multipliers are considerations that can be used individually and institutionally to provide an economy of force in order to increase the effectiveness of law enforcement operations. These force multipliers are Tactical Cunning, Tactical Patience, Geometries, Guardian Angel, and Good Shepherd. The applications of these multipliers are not limited to suspects or criminals, but also relate to building community rapport and department or organizational issues.

Tactical Cunning. Tactical cunning is the mental process of out-thinking ones adversary, also known as cognitive overmatch. Identifying a criminal or suspect’s MPCOA/MDCOA is just one part of achieving cognitive overmatch. The law enforcement officer should also analyze what an adversary expects your MPCOA/MDCOA is.

Additionally, it should be considered how your actions and those of the criminal/s would affect the local populace or community at large. Other layers to consider within your COA development are DRAW-D. This is where is it is determined that the MPCOA/MDCOA is to Defend, Reinforce, Attack, Withdraw, or to Delay.

Tactical Patience Tactical patience is the management of the operational pace. By manipulating the tempo of a situation officers can more effectively de-escalate or mitigate situations they may face. By using time and distance one is able to avoid “outrunning their headlights” so to speak. Obviously, there are times when an officer is faced with a situation where they must act immediately (i.e. active shooter or a critical medical situation). When an officer controls the momentum of an operational space, they set the conditions to be most advantageous for mission success. Sometimes delays at the tactical level can pay dividends at the strategic level. A good example would be using buy/walk operations to lead to the arrest of the middle or high-level leadership in a criminal organization.

Geometries Geometries provide a more in-depth understanding of the seams and gaps of an area or operation. By interlocking fires, observation, and communication one can close the seams and gaps in their operational space. It is also important to consider PACE (Primary, Alternate, Contingent, and Emergency) plans for fires, observation, and communications.

Geometries of Fire: It is important to know your target and consider its background. When it comes to firearms, projectiles can ricochet or pass through their intended target impacting unintended objects or people. An appropriate PACE plan for your firearm would include a tactical reload, speed reload, Taser, OC spray, and baton.

Geometries of Observation: It is important to position personnel and optics in order to create a complete observational picture of a situation or event. Optics integration, optics transition, eye fatigue, and positive/negative/dead spaces should also be considered.

18 2
HTMBPR 16-hr Law Enforcement Basic Course Privileged and Confidential, All Rights Reserved.37

Geometries of Communication: In order to build a common tactical picture, it is important to be able to report between higher, adjacent, and supporting units proficiently. Effective and efficient communication hinges on the ability to communicate through different mediums (report writing, radio communications, and lateral communications) as well as ensuring communication is complete. Officers must be able to ask themselves, “What do I know? Who needs to know? Have I told them yet?” It is also important to use HTMBPR to add as much amplifying information for BOLOs.

Guardian Angel. There are only two types of people in this world who check their “6”, good guys and bad guys. It is common for criminals to utilize surveillance, countersurveillance, and passive collection to identify seams and gaps in defensive tactics, TTPs, and SOPs. Because adversaries will take advantage of these seams and gaps it is important to provide overwatch for the rest of the unit.

Good Shepherd Building trust and nurturing legitimacy on both sides of the policecitizen divide is not only the first pillar of the 21st Century Law Enforcement Professional but it is also fundamental to understand the nature of relations between law enforcement and the communities they serve. By understanding concepts like the 20-60-20 a law enforcement officer can singlehandedly build community rapport through their day-today decisions and interactions within their community. Community rapport cannot be bought, and officer must remember to give a hand up not a hand out.

18 3 The SARA Model The SARA model (Scanning, Analysis, Response and Assessment) is a systematic analysis that law enforcement uses to solve repeat crimes and community problems. This falls under the POP (Problem Oriented Policing) approach to community policing. First decision makers scan to identify and describe current problems and trends. Then an in-depth analysis to identify persons or groups involved, causes of the problems, their scope, and a physical description of the setting & social context. Once the analysis is complete, the response is an action plan developed through collaboration and community involvement. Finally, results are assessed through process evaluation, impact evaluation, and new problem identification.

Scanning:

• Identify recurring problems of concern to the public and the police.

• Identify the consequences of the problem for the community and the police.

• Prioritize those problems.

• Develop broad goals.

• Confirm that the problems exist.

• Determine how frequently the problem occurs and how long it has been taking place.

• Select problems for closer examination.

HumanTerrainMappingandBehaviorPatternRecognition 38Copyright©2021SixLayerConcepts&Consulting,LLC.

Analysis:

• Identify and understand the events and conditions that precede and accompany the problem.

• Identify relevant data to be collected.

• Research what is known about the problem type.

• Determine of how the problem is currently addressed and the strengths and limitations of the current response.

• Narrow the scope of the problem as specifically as possible.

• Identify a variety of resources that may be of assistance in developing a deeper understanding of the problem.

• Develop a working hypothesis about why the problem is occurring.

Response:

• Brainstorm for new interventions.

• Search for what other communities with similar problems have done.

• Choose among the alternative interventions.

• Outline a response plan and identifying responsible parties.

• State specific objectives for the response plan.

• Carry out the planned activities.

Assessment:

• Determine whether the plan was implemented (a process evaluation).

• Collect pre– and post–response qualitative and quantitative data.

• Determine whether broad goals and specific objectives were attained.

• Identify any new strategies needed to augment the original plan.

• Conduct an ongoing assessment to ensure continued effectiveness.

18 4 The Law Enforcement Decision-Making Model The Law Enforcement Decision-Making Model is based on the critical decision-making model and the national decision model. There are five elements to this decision-making model that all focus on Legal, Moral, and Ethical considerations being the core of all of the other elements. It begins with intelligence gathering followed by a threat assessment. Police powers and authority are considered along with legislation. The fourth stage of this process is to consider all feasible options or contingencies that have the least risk of harm. The final step is to decide which COA to implement and to review or reflect what happened post-incident.

Legal, Moral, and Ethical Code:

• Is what I am considering consistent with the letter of the law or the spirit of the law?

• Is what I am considering consistent with my own morals or values?

• What would the victim or community affected expect of me in this situation?

HTMBPR 16-hr Law Enforcement Basic Course Privileged and Confidential, All Rights Reserved.39

• What does the police service expect of me in this situation?

• Is this action or decision likely to reflect positively on my professionalism and policing generally?

• Could I explain my action or decision in public?

Intelligence Gathering:

• What is happening?

• What do I know so far?

• What do I not know?

• What further information (or intelligence) do I want/need at this moment?

• Who needs to know this information?

• Have I told those who need to know this information yet?

Threat Assessment:

• Do I need to take action immediately?

• Do I need to seek more information?

• What could go wrong (and what could go well)?

• What is causing the situation?

• How probable is the risk of harm?

• How serious would it be?

• Is that level of risk acceptable?

• Is this a situation for the police alone to deal with?

• Am I the appropriate person to deal with this?

• What am I trying to achieve?

• Will my action resolve the situation?

Powers, Policy, and Legislation:

• What police powers might be required?

• Is there any guidance covering this type of situation?

• Do any local organizational policies or guidelines apply?

• What legislation might apply?

• Is there any research evidence?

HumanTerrainMappingandBehaviorPatternRecognition 40Copyright©2021SixLayerConcepts&Consulting,LLC.

18 5

Contingency Options:

• What are the options that are available?

• What is the immediacy of any threat?

• What are the limits of information at hand?

• What is the amount of time available?

• What are the available resources and support?

• What are the organic knowledge, experience and skills?

• What is the impact of potential action on the situation and the public?

• What actions should be taken if things do not happen as anticipated?

Action and Review:

• Implement the option you have selected.

• Who needs to know what you have decided?

• Record what you did and why.

• Monitor what happened as a result of your decision.

• Did the results meet expectations?

Anyone and everyone in policing can use this decision-making model, whether it is by individuals or a team of people, for both operational and non-operational situations. It is important to understand that while this model can be used for spontaneous incidents or planned operations, it may not always be possible to segregate thinking or response according to each phase of the model in a fast-moving incident.

The 6 Troop Leading Steps The six troop leading steps are a structured set of steps used primarily by the military in order to develop plans for operations. It is also known by the acronym BAMCIS that stands for Begin the Planning, Arrange for Reconnaissance, Make the Reconnaissance, Complete the Plan, Issue the Order, and Supervise.

Begin the Planning. Upon receipt of the mission from higher the commander will begin the planning by issuing a warning order (WARNO) to their subordinates. This WARNO contains the Situation (Law Enforcement, Criminal, and Civil), Mission Statement, General Instructions, Chain of Command, Specific Tasks, Gear Common to All, Specific Equipment, and a Timeline. Once the WARNO is posted and priorities of work begin, the commander can begin initial coordination and mission analysis through the tactical thought process. This thought process uses the acronym MATT-TC (Mission, Adversary, Troops and Support Available, Terrain Analysis, Time Available, and Civil Considerations). This is a more in-depth analysis of the situation for law enforcement, criminals and the civilian populace.

• Mission: The commander will identify what the task and purpose of the mission is in order to better plan for utilization of manpower and equipment.

HTMBPR 16-hr Law Enforcement Basic Course Privileged and Confidential, All Rights Reserved.41

• Adversary: The commander will determine the criminal/s composition, disposition, and strengths through SALTA (Size, Activity, Location, Time, Amplifying information) and DRAW-D. This helps the commander to understand the capabilities and limitations of the criminal, criminals, and/or the criminal network and what the MPCOA/MDCOA is for them.

• Terrain Analysis: This is a specific geographical analysis of the key terrain, geometries of observation/fire/communications, cover and concealment, obstacles, and avenues of approach (natural lines of drift). It is also important to consider the weather and how it can affect your operation and the criminal’s behavior.

• Time Available: After receiving restraints and constraints given by higher, the commander will use reverse planning to identify realistic times necessary for task completion and mission success. If possible, the commander should use the one third, two thirds rule where the commander will devote 1/3 of the time available to tasks he must directly supervise, leaving 2/3 of the time available for subordinate leaders to supervise the tasks that are not necessary for the commanders supervision.

• Civil Considerations: The commander will use the acronym ASCOPE (Areas, Structure, Capabilities, Organizations, People, and Events) to understand the civilian impacts of the situation and the mission. This is accomplished by; a terrain analysis from a civilian perspective, how a structure’s location/function/capabilities support or hinder operations, the capabilities of local authorities to provide key functions, consider all political/cultural/social/religious organizations in the area, identify official/unofficial leadership in the area, and any significant events that affect all of the aforementioned in the area or region.

After the mission analysis has been completed and past or previous significant actions have been reviewed there may still be some unanswered questions that are important to complete the planning cycle. It is in this stage where the commander will either coordinate reconnaissance and surveillance on an objective, utilize information from confidential informants, and/or reach out to external law enforcement organizations to answer these information requirements. The focus of this stage is to identify missing information, validating current information, and coordinating information procurement.

Arrange for Reconnaissance

Make the Reconnaissance. During the reconnaissance phase of planning the commander may find information or intelligence that changes his or her plan. This surveillance and reconnaissance should continue through the execution of the mission as the situation could change and the plan may have to be adjusted “on the fly”. At the completion of this phase the commander should have all of the information needed to complete the plan.

HumanTerrainMappingandBehaviorPatternRecognition 42Copyright©2021SixLayerConcepts&Consulting,LLC.

Complete the Plan This is where the commander will build the order to brief for the mission or operation. It is typically done in the five-paragraph format SMEAC (Situation, Mission, Execution, Admin & Logistics, and Command & Signal). If done properly most of the work has been done through the tactical thought process (MATT-TC).

Issue the Order The primary focus of this phase is to deliver a clear, concise, and confident communication of the plan to everyone involved. At a minimum ALL of the sub-unit leadership should be present. Some type of graphic aid should be used to brief with whether it be a terrain model, mock up, or imagery. It may become necessary to revisit these aids during the ROC (Rehearsal of Concepts) in case there are issues found during the ROC drill.

Supervise. Supervision is key not only to the preparation for the mission/operation, but it must be consistent before, during, and after completion.

DO NOT ASSUME that subordinates are executing their tasks to meet the standard The phrase to keep in mind is “INSPECT what you EXPECT”

18 6 The 5 Paragraph Order The five-paragraph order, also known as SMEAC, is an orderly and systematic method to organize and brief a mission or operational plan. Using this method to organize a mission order ensures that all of the pertinent information subordinates need to successfully complete the operation is effectively communicated. It also gives the commander confidence that their plan is as complete as possible given time constraints. When briefed, the commander will give an Orientation prior to briefing the Situation paragraph.

Orientation. The orientation is meant to ensure that everyone involved has a complete understanding of the area of operation. The commander will orient everyone to the graphic aid using cardinal directions. Then he will box in the area of operation with grid locations or street intersections. Next, the primary and alternate routes to be used in and out of the objective area will be traced with key terrain or landmarks along the way. Finally, all key terrain and avenues of approach within the operational area and the objective area will be identified and described.

Situation The commander will brief the criminal, law enforcement, and civil situation in this section of SMEAC. The size, activity, location, and significant dates and times of occurrences determine the criminal situation. Additional information regarding their organizations (gangs/cartels/networks), unit identifiers, and tactics will also be briefed. By using SALUTE and DRAW-D an accurate assessment the criminal MPCOA/MDCOA can be highlighted.

HTMBPR 16-hr Law Enforcement Basic Course Privileged and Confidential, All Rights Reserved.43

The law enforcement situation is outlined by the higher, adjacent, and supporting unit information:

• Higher - Higher command’s mission and commander’s intend will be outlined. This is important to understand how this mission supports the accomplishment of higher’s mission.

• Adjacent - Any adjacent units/department/organizations will be identified along with their locations. Also, if they are able to provide any support for the mission and how to communicate with them will be briefed.

• Supporting - The commander will identify any units that are supporting the mission and whether or not they are in general support, direct support, or attached.

Finally, in order to have a complete picture of the current situation it is necessary to understand civil considerations through the use of ASCOPE. It is imperative to brief the impact law enforcement operations will have on the civilian populace.

Mission A mission is an operation that is assigned by higher headquarters, and it is the most important part of the operation order. The mission is a clear and concise statement of the Who, What, Where, When, and Why of the operation. During briefing the mission statement is read twice, verbatim, and any dates or locations are also read twice each time within the mission.

Execution The execution paragraph of the five-paragraph order is the “meat and potatoes” of the order. The execution portion of SMEAC gives an in-depth understanding of the “How” of the mission. The execution is comprised of the Commanders Intent, Concept of Operations, Subordinate Unit Tasks, and Coordinating Instructions.

• Commanders Intent - This is where the commander describes the purpose of the mission, method of exploiting the criminal’s seams and gaps, and his/her desired end state for the mission.

• Concept of Operations - The scheme of maneuver outlines in detail everything that happens in the mission from beginning to end chronologically. Additionally, the support plan will assign appropriate tasking for Fire, EMS/EMT, HAZMAT, CPS, etc.

• Subordinate Unit Tasks - The majority of these tasks should have already been assigned in the WARNO. This identifies Who is to accomplish the task, What is the task assigned, When the task is to be executed, Where is the task to be executed, and Why the task is to be executed.

• Coordinating Instructions - These are specific instructions that provide guidance for items such as; the time or condition when the plan or order becomes effective, CCIRs (Commander's Critical Information Requirements), EEIs (Essential Elements of Information), risk reduction control measures, rules of engagement, environmental considerations, and force protection.

HumanTerrainMappingandBehaviorPatternRecognition 44Copyright©2021SixLayerConcepts&Consulting,LLC.

It is common for the Scheme of Maneuver to be broken into phases and to have the concept of operations, subordinate unit tasks, and coordinating instructions specified for each phase of the operation.

Admin and Logistics (Service & Support). Many of the items contained in the admin and logistics paragraph are usually according to policy or procedure, however it is prudent to give a reminder especially if it is a multi-jurisdictional or joint operation. Administrative or logistical delays and in-efficiency can severely impact mission accomplishment.

Below are just some considerations that should be briefed by the unit commander:

• How many personnel are present?

• What uniform is to be worn?

• What equipment is to be brought?

• Where is the casualty collection point?

• Where shall detainees be collected?

• Where will medical personnel be located?

• What is the CasEvac Plan?

• When shall logistics requirements be requested?

• How much food and water is required?

• What night vision assets are required?

• What long-range vision assets are required?

• What is the resupply plan? Who has priority?

• What are the transportation capabilities?

• Vehicles to go to the scene (outline the vehicle to be taken to the scene as well as where they will park and who will ride in them).

• Arrested Suspects (method of handling suspects and designation of suspect collection point).

• Miscellaneous: - Special equipment. What does the unit have that is special equipment to accomplish the mission (i.e. SLR Digital Camera, Raid Box, Props, RAM)

• Evidence (what to do with evidence collected at the scene).

HTMBPR 16-hr Law Enforcement Basic Course Privileged and Confidential, All Rights Reserved.45

Command and Signal This paragraph states where command and control elements are located during the operation.

• Command - Identify the Lead Detective, Supervisor and Team Leaders for Close Cover Team, Arrest Team and Surveillance Team.

• This section will also include phone numbers for all participants.

• Method of communication by priority (Nextel Talk-Group, Portable Frequency)

• Signals, to include code words and hand and arm signals (go over all important signals for this particular operation such as “Good Buy”, 10-33.)

Example: “The most important element of this operation is UNDER COVER OFFICER SAFETY! If the UC needs assistance, they will signal in one of the following ways:

UC officer’s HANDS UP

UC yells 10-33

UC fighting with a suspect

UC running away

If one, or more, of these signals are given, Detective Garrison and / or Deputy Morris will notify everyone on the radio and the Nextel before coming to assist. I will be armed during this buy. I will also be wearing the same clothes you see me wearing now.”

HumanTerrainMappingandBehaviorPatternRecognition 46Copyright©2021SixLayerConcepts&Consulting,LLC.

The 7 Step Terrorist Planning Process Terrorist operations are typically prepared to minimize risk and achieve the highest probability of success. Terrorists avoid an adversary’s strengths and concentrate on an adversary’s weaknesses. They are also capable of manipulating security conditions in order to turn a “hard target” into a “soft target”.

Terrorists will use a cost-benefit analysis so the most bang-for-the-buck can be achieved. Terrorists take advantage of seams and gaps in security in order to maximize efficacy with limited weapons and equipment. While detailed planning often occurs, it is not uncommon for an operation to take place quickly to strike a target of opportunity. Terrorists are ruthless opportunists who also understand tactical patience.

Collection against potential targets may continue for years before an operation is decided upon. While some targets may be “soft” enough for shorter periods of observation, the information gathering will still be intense. Terrorist cells gather information and intelligence; analyze strengths and weaknesses; determine patterns, trends, and emerging action; and identify vulnerabilities in an adversary’s security. Operations planned or underway may be altered, delayed, or cancelled due to changes to the target or local conditions. Just like military or law enforcement operations, collection is an ongoing continuing action.

Operations are also conducted in groups to accomplish a collective or complex goal. The psychological impact on the target population is the main objective of any terrorist operation. Terrorist organizations exchange personnel and training and study methods and operational successes of other groups. In some cases, we provide them with the training (e.g., open source media, D.C. “snipers”, Juba Snipers, Ultimate Sniper). Terrorist operational planning can be analyzed according to requirements common to all operations.

The planning and operation cycle provides a baseline in assessing particular terrorist cells and organization. The differences among these organizations include their ideology, intent and capability.

Step I: Broad Target Selection This phase is the collection of information on potential targets. Collection is often gathered from multiple sources. Collectors may be core members of the terrorist cell, sympathizers, or people providing information without knowledge of the intended purpose. This also includes open source collection.

18 7
HTMBPR 16-hr Law Enforcement Basic Course Privileged and Confidential, All Rights Reserved.47

Some features of this type of collection are:

• Stories from newspapers and other media provide background information

• Internet research provides data such as texts, pictures, blue prints, and video information

• Potential targets are screened based on the intended objective and assessed on symbolic value, critical infrastructure, points of failure, expected number of casualties, and potential to generate high profile media attention.

• The number of preliminary targets that can be screened is limited by the group’s ability or capacity to collect information. These targets are also cataloged for use as secondary and tertiary plans in case the primary is not tenable. Targets that are considered vulnerable and coincide with their ideology are selected for the next phase of intelligence collection.

Step II: Intelligence Gathering and Surveillance Targets showing vulnerabilities may receive additional attention and priority of effort. This priority establishes the requirement to gather additional information on a target’s patterns over time. This phase may be very short or can span years. Examples include the 2004 accounts of terrorist surveillance conducted for years on the International Monetary Fund, Prudential Building, New York Stock Exchange, and facilities in Las Vegas, Nevada. The type of surveillance employed depends on the target type.

Elements of information typically gathered include:

• Practices/Procedures/Routines – For facilities this includes scheduled deliveries, work shift changes, identification procedures and other observable routines. For individuals, it can include regularly scheduled errands such as laundry pick up days or car parking locations.

• Residence and Workplace – This category applies primarily to the physical layout and individual activities at the two places the target typically spends the most time.

• Transportation/Routes of Travel – For individuals, this is the mode of transport and common routes to any regular destination such as house, work, gym, and school. For facilities, it addresses ingress and egress points, types of vehicles allowed on the grounds, or availability of transportation into the target site.

• Security Measures – This topic includes collection areas depending on the complexity of the security around the target: presence of a guard force; the reaction time of response units; any hardening of structures, barriers, or sensors; personnel, package, and vehicle screening procedures; and the type and frequency of emergency reaction drills are examples of key collection objectives. This is one of the most important areas of information for attack site selection, since the intent is to bypass and avoid security measures and be able to strike the target during any period.

HumanTerrainMappingandBehaviorPatternRecognition 48Copyright©2021SixLayerConcepts&Consulting,LLC.

Step III: Specific Target Selection Selection of a target for actual operational planning considers some of the following factors:

• Does success affect a larger audience than the immediate victim(s)?

• Will the target attract high profile media attention?

• Does success make the desired statement to the correct target audience(s)?

• Is the effect consistent with objectives of the group?

• Does the target provide an advantage to the group by demonstrating its capabilities?

• What are the costs versus benefits of conducting the operation?

A decision to proceed requires continued intelligence collection against the chosen target. Targets not receiving immediate consideration may still be collected on for future opportunities.

Step IV: Pre-attack Surveillance and Planning. This is the second step where behavior can be observed to formulate a reasonable conclusion that terrorist act is being planned. Trained intelligence and surveillance personnel or cell supporters may be mobilized during this phase. This phase gathers information on the target’s patterns (baseline) over a period of either days or weeks.

The attack team confirms information gathered from previous surveillance and reconnaissance activities. The areas of concern are essentially the same as in Phase II, but with greater focus on known or perceived vulnerabilities. The type of surveillance employed depends on the target’s activities. The information gained is then used to:

• Conduct security studies

• Conduct detailed preparatory operations

• Recruit specialized operatives (if needed)

• Procure a base of operations in the target area (safe houses, caches, etc.)

• Design and test escape routes

• Decide on type of weapon or attack

Step V: Rehearsals. As with conventional military operations, rehearsal of concepts (ROC) drills are used by terrorist to ensure that the plans they formulated will in fact be viable. Terrorists also rehearse to test security reactions to particular attack profiles. Groups use both their own operatives and unsuspecting people to test the target’s reactions.

HTMBPR 16-hr Law Enforcement Basic Course Privileged and Confidential, All Rights Reserved.49

Typical rehearsals include:

• Equipment and weapons training and performance

• Staging for final preparatory checks

• Deployment into target area

• Actions on the objective

• Escape routes

Tests in the target area will be conducted to confirm:

• Target information gathered to date

• Target pattern of activities

• Physical layout of target or operations area

• Security force reactions such as state of alert, timing response, equipment and routes

Step VI: Actions on the Objective Once terrorists reach this stage of their operation, the odds favor a successful attack against the target. Terrorists conducting planned operations possess important tactical advantages. Since they are the attacker, they possess all the advantages of initiative and are provided:

• The element of surprise

• Choice of time, place, and conditions of attack

• Employment of diversions and secondary or follow-up attacks

• Employment of security and support positions to neutralize target reaction forces and security measures

• Because of the extensive preparation through surveillance and reconnaissance, adversarial security measures will be planned for and neutralized.

Step VII: Escape and Exploitation Escape plans are usually well rehearsed and executed. Even in a suicide operation where the impact is enhanced by the willingness to die in achieving the attack, the person is leveraged into believing that their death is their escape to heaven. In suicide attacks, there are usually support personnel and handlers that require escape or evasion from attack response forces. These support personnel can also be used as “secondaries”, where if the primary suicide bomber gets cold feet, the secondary will be able to detonate a device. (See Sri Lanka body bomber.) Exploitation is the main focus of the operation.

The operation must be properly publicized. Media strategies and prepared statements are examples of preparations to effectively exploit a successful operation (e.g., Timothy McVeigh vs. Nidal Hassan). These are well timed to take advantage of media cycles and reach the selected target audiences. Unsuccessful operations are downplayed whenever possible. The perception that a group has failed demonstrates a lack of efficacy, legitimacy and severely damages the organization’s image. In addition to the impact on the adversary, attacks can bring attention, notoriety and support such as funding and recruiting.

HumanTerrainMappingandBehaviorPatternRecognition 50Copyright©2021SixLayerConcepts&Consulting,LLC.

HUMAN TERRAIN MAPPING & HUMAN BEHAVIOR PATTERN RECOGNITION

Approved Reading List

Book Author

Body Language:

Body Language Julius Fast

Body Language Essentials Joe Navarro

The Silent Language of Leaders Carol Kinsey Goman

Reading People

Jo-Ellan Dimitrius

Body Language for Dummies Elizabeth Kuhnke

Body Language (1988) Dr. Allan Pease

Human Behavior:

Brain Rules

John Medina

On Second Thought Wray Herbert

Talent Code Daniel Coyle

Blink Malcolm Gladwell

The Gift of Fear

Deep Survival

Gavin DeBecker

Laurence Gonzales

The Power of Habit Charles Duhigg

On Killing / On Combat Dave Grossman

Persuasion, Social Influence and Compliance Gaining Gass and Seiter

Resilience

Healy

Andrew Zolli and Ann Marie

HTMBPR 16-hr Law Enforcement Basic Course Privileged and Confidential, All Rights Reserved.51

Human Terrain Mapping and Behavior Patter n Recognition Student Sample Test

This sample test is designed to bestprepare your for the final written examination. Please read eachquestion carefully and select the best answer. For the true/false questions, select “A” for “True” and “B” for “False”.

1. Which of the following describes what a “Baseline” is?

a. Homeostasis, or the “norm”, normal expected conditions.

b. Delineates a touch down.

c. Something that is here that should not be.

d. Something that is not here that should be.

2. An anomaly is described as something that rises above the baseline (Something that is here that should not be here) or something that falls below the baseline (Something that is not here that should be here).

a. True

b. False

3. Name the 3 parts of the Eye.

a. Cones and Rods

b. Brain Stem, Cerebellum, and Cerebrum

c. Pupil, Iris and Sclera.

d. Photopic, Scotopic, and Mesopic

4. What is the Functional Field of View (FFV) for males and females?

a. Male - 6%, Female - 11%

b. Male - 11°, Female - 6°

c. Male - 6°, Female - 11°

d. Male - 11%, Female - 6%

HumanTerrainMappingandBehaviorPatternRecognition 52Copyright©2021SixLayerConcepts&Consulting,LLC.

5. The Pre-Frontal Cortex (PFC) is in the front portion of the brain. It is the executive thought center of the brain, and it is responsible for decision making and advanced critical thinking.

a. True

b. False

6. Catecholamines from the amino acid tyrosine consist of which of the following;

a. Serotonin, Epinephrine, Adrenaline, Cortisol, and Dopamine.

b. Methamphetamines, Cocaine, PCP, and Marijuana

c. TATP (Tri-Acetone Tri-Peroxide)

d. Sodium Di-Nitrate Ethylene Glycol

7. Context and relevance are understood by comparing the “knowns” with the “unknowns” and then measuring them against the __________.

a. Person/People

b. Cultural

c. Baseline

d. Society

8. Change blindness is which of the following?

a. A systematic error in thinking that affects the judgments and decisions that people make.

b. The maximum data rate that can be attained or maintained by the brain.

c. Slow subtle changes that are assigned no value and can often be missed.

d. None of the above

9. Change blindness and adaptation is where ______________ comes from in the cognitive brain.

a. Laziness

b. Lack of Information

c. Complacency

d. Lack of discipline

HTMBPR 16-hr Law Enforcement Basic Course Privileged and Confidential, All Rights Reserved.53

10. Choose one word that best describes the following: diminishing sensory response, the brain is conditioned to the information or stimulus and tunes it out, and this occurs in all of the senses (vision, hearing, touch and smell).

a. Forgetfulness

b. Change Blindness

c. Sleep Deprivation

d. Adaptation

11. Use Heuristics to draw a reasonable conclusion for what geographical location is depicted in the photo below.

a. Town water well.

b. Petrol/gas station.

c. Plastic container recycling point

d. None of the above.

12. Which of the following is not a part of the heuristics layer?

a. A tactical shortcut.

b. Anytime you say, “It looks like…”, “It seems like…” or “It appears to be…”.

c. Mimicry, direction, adoration, and entourage.

d. Just enough information to draw a reasonable conclusion.

HumanTerrainMappingandBehaviorPatternRecognition 54Copyright©2021SixLayerConcepts&Consulting,LLC.

13. Name the 3 parts of the geographics layer.

a. Terrain analysis, longitude, and latitude.

b. Natural lines of drift, habitual areas, and anchor points.

c. Photopic, scotopic, and mesopic.

d. Terrain, Routes, and Grouping areas

14. Baseline + Anomaly = __________ .

a. Outcome

b. Result

c. Communication

d. Decision

15. The more times you complete the cycle of sense-making & _____ _____ you build adaptability and resiliency.

a. Thoughts

b. Attitude

c. Problem solving

d. Observation

16. In biometrics, a histamine cross can be manifested by which 3 primary reasons.

a. Sleeping, anger, and fatigue

b. Anger, embarrassment, and physical exertion.

c. Alcohol, boredom, relaxed

d. Urge to defecate, urinate or get naked.

17. Name the 3 key areas to look for kinesic indicators.

a. Eyes, nose, and mouth

b. Eyes, hands, and feet

c. Head, shoulders, knees, and toes

d. Upper, middle, and lower

HTMBPR 16-hr Law Enforcement Basic Course Privileged and Confidential, All Rights Reserved.55

18. The human body has physiological reactions to external stimuli that are autonomic, instinctive, unlearned and cannot be controlled.

a. True

b. False

19. Which term best describes the homeostasis or normal expected conditions that are used as a reference point for HTMBPR analysis?

a. Anomaly

b. Baseline

c. MPCOA/MDCOA

d. B+A=D

20. Which part of the eye is used to interpret kinesics (body-language) and identify a person’s functional field of view?

a. Iris

b. Sclera

c. Pupil

d. None of the above

21. In Col. John Boyd’s OODA loop, “D” stands for __________.

a. Description

b. Direction

c. Decide

d. Dead Space

22. In the triune brain theory, the brain stem is:

a. The largest and newest part of the brain.

b. Responsible for gross motor control and balance.

c. Responsible for autonomic functions such as; breathing, blinking, heart rate, and circadian rhythms.

d. Where short-term or working memory is located.

HumanTerrainMappingandBehaviorPatternRecognition 56Copyright©2021SixLayerConcepts&Consulting,LLC.

23. What do MPCOA and MDCOA stand for?

a. Most Possible Course of Action and Most Decisive Course of Activity.

b. Most Probable Course of Action and Most Dangerous Course of Action.

c. Most Peculiar Course of Action and Most Dangerous Course of Action.

d. None of the above.

24. How much information is required for the brain to derive cognitive reality?

a. 60 - 80%

b. 6° - 11°

c. 7 - 9 points

d. 7 +/- 1 or 2

25. The limbic system, which is ultimately geared for personal survival, is made up of what three parts?

a. Axon, dendrite, and synaptic cleft

b. Hippocampus, hypothalamus, and amygdalae

c. Brain stem, cerebellum, and cerebrum

d. Circadian rhythms’, nervous system, body temperature.

26. In the kinesics layer of HTMBPR, officers interpret and analyze physiological responses to external stimuli that are autonomic and cannot be controlled.

a. True

b. False

27. In the geographics layer of HTMBPR, which type of area is like a two-way street where anyone can come and go as they please?

a. Natural lines of drift

b. Habitual areas

c. Danger areas

d. Anchor points

HTMBPR 16-hr Law Enforcement Basic Course Privileged and Confidential, All Rights Reserved.57

28. POI/HVI indicators such as; mimicry, adoration, direction, and entourage are a part of which HTMBPR layer?

a. Kinesics

b. Heuristics

c. Geographics

d. Proxemics

29. In times of extreme stress or boredom, a person’s channel capacity will drop to how many tasks?

a. 11

b. 7 +/- 1 or 2

c. 6

d. 3

30. An atmospheric shift may be the only pre-event indicator observed in which layer of HTMBPR?

a. Biometrics

b. Geographics

c. Heuristics

d. None of the above

31. This catecholamine, from the amino acid group tyrosine, is a reward chemical in the brain that causes repetitive behavior patterns.

a. Cortisol

b. Adrenalin

c. Dopamine

d. Sodium Di Nitrate Ethylene Glycol

32. An anomaly is anything that rises above or falls below the baseline.

a. True

b. False

HumanTerrainMappingandBehaviorPatternRecognition 58Copyright©2021SixLayerConcepts&Consulting,LLC.

33. This term describes things that are said or behaviors that are displayed in an effort to blend into the baseline or hide in plain sight.

a. Urban Masking

b. Social Camouflage

c. Hide and go seek

d. None of the above.

34. From the list below, identify the Six Layers of HTMBPR.

a. Heuristics, Proximity, Environment, Geographics, Biometrics and Kinesics.

b. Heuristics, Proxemics, Geography, Atmospherics, Biometrics and Kinesics.

c. Heuristics, Proxemics, Geographics, Atmospherics, Biometrics and Kinesics.

d. Heuristics, Proxemics, Geographics, Atmosphere, Biology and Body Language.

35. In the photo below what could be the “atmospheric shift” or anomaly to the baseline?

a. Lack of traffic.

b. Lack of store activity.

c. The Slurpee machine is broken.

d. Both “A” and “B”

HTMBPR 16-hr Law Enforcement Basic Course Privileged and Confidential, All Rights Reserved.59

This is the essay or short answer portion of the test Please read each question carefully and in your own words give your best answer

36. What is the “Combat Cocktail” and why is it important to a Law Enforcement Officer?

37. In the photo below, name the biometric cue displayed and the possible causes for its manifestation.

__________________________________________________________________________________ HumanTerrainMappingandBehaviorPatternRecognition 60Copyright©2021SixLayerConcepts&Consulting,LLC.

38. In your own words describe the B+A=D decision making algorithm?

39. In the photo below, identify 3 or more biometric and kinesic indicators. __________________________________________________________________________________

__________________________________________________________________________________
HTMBPR 16-hr Law Enforcement Basic Course Privileged and Confidential, All Rights Reserved.61

Human Terrain Mapping and Behavior Patter n Recognition

36. “Combat Cocktail” is another term for Catecholamine Toxicity. This is where in the body is flooded with catecholamines from the amino acid tyrosine preparation for Fight or Flee. These chemicals can have a similar effect on the brain as alcohol which is problematic for a Law Enforcement Officer as their job relies on advanced critical thinking. This could simply cause a failure for the officer to act by being over-whelmed by the situation (O.B.E.), or over react (going primitive) and unintentionally escalate a situation.

37. The biometric cue that is displayed it Histamines or a “Histamine Cross”. There are only three causes for this; anger, embarrassment, or physical exertion. In this case it is most likely to be specific for anger and/or embarrassment, and the subject does not appear to be physically exerting himself.

38. The B.A.D. or B+A=D algorithm is a decision-making algorithm that Law Enforcement Officers can use in an effort to proactively make sense of potentially dangerous situations in order to gain much needed time for de-escalation or mitigation strategies. The officer first establishes the Baseline by determining context and relevance and systematically searching for Anomalies. Once the officer reaches a cluster of 3 or more anomalies/cues then they must make a Decision. This decision must fall in accordance legal, moral, and ethical frameworks, policy or procedure, and use of force/escalation of force/deadly force continuums.

39. Biometric Cues – pain muscle activation, nostril flaring, jugular vein distention (increased heart rate), mouth breathing (increased respiratory rate). Kinesic Cues – bearing of the teeth, predatory looks, “superman pose”, yelling, and mission focus.

Student Sample Test Answer Key 1. a 8. c 15. c 22. c 29. d 2. a 9. c 16. b 23. b 30. d 3. c 10. d 17. b 24. a 31. c 4. c 11. b 18. a 25. b 32. a 5. a 12. c 19. b 26. b 33. b 6. a 13. b 20. b 27. b 34. c 7. c 14. d 21. c 28. d 35. d
HumanTerrainMappingandBehaviorPatternRecognition 62Copyright©2021SixLayerConcepts&Consulting,LLC.

GLOSSARY OF TERMS

Aberrations: This occurs within the lens part of the eye such as scratches or deformities from the eye being formed. These refractive errors can cause images to appear deformed, displaced, or not at all.

Adaptation: This is a functional, cognitive, or behavioral component of the nervous system that solves a particular reproductive problem (see Sequencing).

Adoration: When used as a precise keyword, adoration refers to subordinates’ behaviors that show reverence and submissiveness to their leader. It is associated with proxemics.

Adrenaline: A hormone released in the body during stressful situations (see Catecholamines).

Amygdalae: Responsible for the processing of memory, decision-making, and emotional reactions. The amygdalae serve as our warning system for danger, our “Cherries and Berries” so to speak, for every stimulus received the amygdalae sends out 10,000 to 50,000 responses.

Anchor Point: An area where only certain individuals frequent without reservation; individuals outside of the permitted group or sect have reservations about entering such areas.

Anomaly: An anomaly is the presence, absence, or change of something that creates a deviation from the baseline.

Atmospheric Shift: A sudden change to the “feel” of an area, usually indicating danger. Atmospheric shifts are associated with atmospherics.

Atmospherics: One of the six layers of HTMBPR, atmospherics are concerned with the interpretation of environmental mood of an area, including the look, sound, taste, smell, and feel of a location.

Automaticity: This is the learning of a task to a point that it becomes essentially attention-free or “automatic” (i.e. practicing immediate action drills for a weapon malfunction repetitively, so it does not require thinking to apply them when under stress.)

Autonomic: Acting or occurring involuntarily, within the human body these are functions such as the heart rate, digestion, respiratory rate, pupillary response, urination, and sexual arousal.

B.A.D. (B + A = D): This is the decision-making algorithm used by HTMBPR. An officer must first establish the baseline of the human terrain. Then, the officer proactively searches for anomalies. Once the officer comes to a cluster of three or more anomalies, the officer MUST make a decision.

19
HTMBPR 16-hr Law Enforcement Basic Course Privileged and Confidential, All Rights Reserved.63

Baseline: This is a basis for comparison and a reference point against which other things can be evaluated. Baseline development starts with an initial set of critical observations, or data, used to establish the norm of person or place. Baselines are fluid and dynamic and culture MUST be factored into baseline development.

Binocular Vision: Binocular vision occurs when an object is viewed with both eyes; objects are perceived in three-dimensions.

Biometrics: One of the six layers of HTMBPR, biometrics are concerned with the interpretation of physiological reactions which are autonomic instinctive unlearned reactions to a stimulus.

Blind Spots: This is a phenomenon that occurs because of the optic nerve bundle. In the retina of the eye, the optic disk is where all of the nerves connect to the optic nerve. Because of this, there are no photoreceptors in this area (cones and rods) and therefore the light image that impacts that part of the eye does not register, causing a blind spot. Because the brain has to form a complete picture it will fill this blind spot in with the surrounding information (see Perceptual Fill).

Bling: Slang term for extravagant or flashy jewelry, it is broadly used to describe ostentatious or expensive possessions that denote or indicate wealth or status. Symbols and iconography can also be incorporated into bling.

Blushing: Developing a ruddy appearance, or red face, due to embarrassment, shame, or emotional upset. Blushing is a biometric cue.

BMNT: The Beginning of Morning Nautical Twilight, which is the time when the Earth’s atmosphere is illuminated just prior to Sunrise, which causes Mesopic lighting conditions (see Mesopic Vision).

BOLO: BOLO stands for the phrase “be on the lookout” which is a bulletin that usually includes details about a crime suspect, such as estimated age, race, height, and weight. They might also give vehicle and clothing descriptions to officers when these things are known and are applicable (also known as APB or All-Points Bulletin).

Bottom-Up Processing: Perceiving stimuli through the sensory systems. In contrast to top-down processing, bottom-up processing is not affected by the brain’s preconceived expectations.

Brain Stem: The brain stem (also Brainstem or Medulla Oblongata) regulates cardiac and respiratory functions for the body as well as the central nervous system. This central nervous system is key to maintaining consciousness, regulation of sleep, heart rate, breathing, blinking, and eating (also known as circadian rhythms).

Catecholamines: Chemicals produced from the amino acid Tyrosine that prepares the body for the four "F"s. These chemicals or hormones consist of but are not limited to epinephrine, norepinephrine, serotonin, nor-serotonin, adrenalin, cortisol, and dopamine.

HumanTerrainMappingandBehaviorPatternRecognition 64Copyright©2021SixLayerConcepts&Consulting,LLC.

Cerebellum: The cerebellum is Latin for “little brain” or “mid-brain”, that is responsible for coordination, balance, and gross motor control.

Cerebrum: The cerebrum is Latin for “brain” and it is the newest (evolutionarily) and largest part of the brain. It is where thought, decision-making, perception, thought, judgment, and imagination occurs.

Cerebral Cortex: An evolved part of the human brain, responsible for conscious experience, perception, thought, and planning.

Change Blindness: These are slow subtle changes in the environment that can often be missed. Humans are blind to change when their attention is focused, either visually or mentally (for example through top-down processing).

Channelization: These are environmental features that funnel or guide movement through a geographical area. Channelization is associated with the geographics domain.

Channel Capacity: The maximum data rate that can be attained or maintained by the brain; channel capacity for an average human being is typically 7 tasks ± 1 or 2, unless under stress, which it then drops to approximately 3 (i.e. Calling 911 or Stop/Drop/Roll).

Chunking: A mental grouping; experts appear to process more information at a time because they use top-down processing and mental file-folders to chunk (cluster) bits of information together.

Cognitive Bias: This is a systematic error in thinking that affects the judgments and decisions that people make.

Cognitive Illusion: This occurs when the brain makes (incorrect) unconscious inferences. In general, they can only be overcome through experience and training.

Cognitive Load: The load on the information-processing system, especially working memory. Since working memory is limited by size and duration, humans can only process a certain amount of information at a given time.

Cognitive Reality: The act, process, or product of perceiving an event, entity, or state of affairs that has a quality or state of being real based on the observer’s perception.

Collection (Intelligence Cycle): During this phase of the intelligence cycle, personnel collect information and communicate it to the command element.

HTMBPR 16-hr Law Enforcement Basic Course Privileged and Confidential, All Rights Reserved.65

Combat Cocktail: When extremely high levels of catecholamines occur in central nervous system trauma due to a Non-standard Observation or extreme stress event. This can cause poor decision making or the inability to function (freeze) similar to effects of alcohol on the brain (also known as catecholamine toxicity).

Common Tactical Picture: (also Common Operational Picture) An accurate and complete display of relevant tactical data that integrates tactical information from the multi-tactical data link network, ground network, intelligence network, and sensor networks.

Cone Cells: Eye cells located in the central portion of the retina, which is used for day-time vision (photopic vision), distinguishing color, and sharp contrast.

Context and Relevance: The background, setting, or situation surrounding an event, and the meaning or importance of something in relation to the context. This is understood by comparing what is known against what is unknown and measuring that against the baseline. It is important to note that Culture is Context.

Cooper’s Color Code: Cooper’s Color Code is a system for describing the levels of awareness.

Cornea: The clear covering over the pupil; this portion of the eye bends most of the light rays to focus and it ensures that nothing enters the pupil.

Cortisol: This catecholamine is a natural diuretic that is most commonly associated with the flight/flee response, or in combination with other catecholamines causing a “Combat Cocktail”. Counterinsurgency (COIN): Comprehensive civilian and military efforts taken to simultaneously defeat and contain insurgency and address its core grievances.

Dead Space: This is space that is unobservable due to one's perspective and location (i.e. the other side of a building or hilltop). The only way to capture this is to have an overhead view of the area, physically move to change perspective, and/or to have another individual positioned to relay information about that space.

Demographic: An overt, population characteristic of a person, such as race, age, income, or educational attainment.

Detailed Search: A visual search technique using the overlapping strip method to carefully scan from near to far.

Direction: Referred to within Proxemics, this is a Kinesic cue or observation that suggests the authoritative order or command that manages or guides someone or something either overtly or covertly. (see M.A.D.E.).

Dissemination (Intelligence Cycle): During this phase of the intelligence cycle, personnel collect information and communicate it to the command element.

HumanTerrainMappingandBehaviorPatternRecognition 66Copyright©2021SixLayerConcepts&Consulting,LLC.

Divided Attention: Dividing one’s attentional processing between more than one task.

Dopamine: This catecholamine is a “feel good” chemical that is induced as a reward to the brain. Dopamine causes a euphoric state that will cause repetitive behaviors. Too much dopamine can affect decision-making and in combination with other catecholamines will cause the “Combat Cocktail”.

DRAW-D: This is a term used for refined COA development, whether it is most probable or most dangerous that a criminal or suspect will Defend, Re-enforce, Attack, Withdraw, or Delay.

EENT: The End of Evening Nautical Twilight, which is the time when the Earth’s atmosphere is illuminated just after Sunset, which causes Mesopic lighting conditions (see Mesopic Vision). Effective & Efficient Communication: This is the process used to speed up communication by passing more accurate BOLO information, ensuring that information flows not just laterally but and down the chain of command, and by having redundant means of communication (P.A.C.E. plan). The three main parts are; “What do I know?”, “Who needs to know?”, and “Have I told them yet?”.

Emotion–Memory Link: See Memory–Emotion Link.

Endorphins: Naturally occurring opium-like chemicals in the brain and nervous system that are released to relieve pain.

Entourage: One or more people following (i.e., in a beta position to) another. Entourage is a proxemics cue.

Ethical: The decision conforms to a standard of what is implied, established, sanctioned or accepted as notions of right and wrong (this is associated with a group, family, community, organization, unit or department).

Explicit Bias: These biases reflect attitudes or beliefs that one endorses at a conscious level (common examples are prejudice and racism).

Explicit Knowledge: Explicit knowledge can be written down, transmitted, and understood by others—basic facts and formulas.

Flushing: Developing an extremely ruddy appearance across the face and body. Flushing is a biometric signal.

Focus Lock: An observational challenge in which the observer becomes fixated on an object. To prevent this, it is important to maintain peripheral vision.

Focused Attention: Attention directed solely to a specific stimulus.

HTMBPR 16-hr Law Enforcement Basic Course Privileged and Confidential, All Rights Reserved.67

Four “F”s: The four main areas of concern for the Limbic System that drives human beings to feed, fight, fornicate, and/or flee. These “Four F’s” occur on an unconscious level and are autonomic or built in.

Fovea Centralis: This is a small depression in the retina located in the center of the macula where visual acuity is it’s best. This is where the center of the Functional Field of View is focused on the densely packed Cone cells. The sharp central vision that we use to read comes from this portion of the eye (also called Foveal Vision).

Functional Field of View: The actual area of light information that our eyes and brains actually perceive is measured angularly. It is different from person to person, but on average it is 6° for Males and 11° for Females.

Geographic Profiles: The necessary or preferred landscape features associated with a particular person, group, or type of activity. Geographic profiles are related to the geographics domain.

Geographics: One of the six layers of HTMBPR, geographics is the study of the physical geography, weather, and human terrain of an area, as well as the interpretation of the relationship or interaction between people and their physical surrounding (see Natural Lines of Drift, Habitual Areas, and Anchor Points).

Geometries: One of the five law enforcement multipliers, geometries of fire, observation, and communication should be employed using a P.A.C.E. plan. Interlocking geometries ensure that personnel can cover the seams and gaps of their operational area.

Good Shepherd: One of the five law enforcement multipliers, good shepherds build trusted networks, with local allies, community leaders, local security forces, NGOs and even within their own teams.

Guardian Angel: One of the five law enforcement multipliers, these are the alert officers (at least in buddy teams), placed in a covert position that protects their units--using an ambush mentality, unseen by potential criminals/suspects, watching over their units.

Habitual Area: An area where most individuals within a given group or sect would frequent without reservations. Habitual areas are related to geographics. Hard Target: A person, unit, or vehicle that is protected against attack. The opposite of a hard target is a soft target.

Hasty Search: A visual search technique, used as the first phase of observing a target area. The observer conducts a hasty search (about 10 seconds) for any enemy activity immediately after taking up position.

Heuristics: One of the six layers of HTMBPR, heuristics are rapid methods of mentally imprinting and labeling observed behaviors. They are “tactical shortcuts” for the brain.

HumanTerrainMappingandBehaviorPatternRecognition 68Copyright©2021SixLayerConcepts&Consulting,LLC.

Hippocampus: This portion of the limbic system is responsible for the transfer of short-term memory to long-term memory, as well as spatial memory that enables navigation.

Histamines: Natural body chemicals that trigger an inflammatory response. Histamines are related to the biometrics layer.

HTMBPR: The process of identifying behavioral cues, synthesizing them into a meaningful pattern, and then making sense of that pattern, ideally, left-of-bang. Once a conclusion is made, using that decision to take action and then using the previously observed cues to substantiate those decisions using artifacts and evidence that co-align within a legal, moral, and ethical framework that works in conjunction with SOPs, TTPs, and UOF/EOF/Deadly Force continuums.

HUMINT: “Human Intelligence,” it refers to gathering intelligence through interpersonal contact.

HVI: High-value individual/s who garner some form of power, leadership, significance, or importance whether formal or informal (see POI).

Hypothalamus: This portion of the Limbic System controls a variety of functions within the body. Most notably it controls temperature regulation in which the brain uses to provide “warning through heat”.

Iconography: The traditional or conventional images or symbols associated with a subject and especially a religious or legendary subject. Also, the imagery or symbolism of a depiction, design, works of art, an artist, or a body of art.

Ideology: A person’s worldview, ideologies are the ideals, goals, and expectations that guide actions. Ideologies can be political, cultural, or religious.

Implicit Bias: This is the bias in judgment and/or behavior that results from subtle cognitive processes that often operate at a level below conscious awareness and without intentional control. These biases are flexible and can change with one's perspective, motive, or environment.

Iris: This is a thin circular structure within the eye that is responsible for controlling the size and diameter of the pupil, which then controls the amount of light that is allowed into the eye to interact with the retina. It is a sphincter muscle that acts like the aperture of a camera.

Irregular Warfare: A violent struggle among state and non-state actors for legitimacy and influence over the relevant populations.

Isopraxism: The impulsive tendency to mirror the actions of others.

Kinesics: One of the six layers of HTMBPR, kinesics involves interpretation of body language, gestures, para-language, facial expressions, and other nonverbal cues.

HTMBPR 16-hr Law Enforcement Basic Course Privileged and Confidential, All Rights Reserved.69

KOCOA: An acronym used to remember high priority terrain features: Key terrain features, Observation points, Cover, Concealment, Obstacles, and Avenues of approach.

Law Enforcement Multipliers: A supporting means that significantly increase the relative effectiveness of an individual or unit while actual force ratios remain constant (see Tactical Cunning, Tactical Patience, Geometries, Guardian Angel, and Good Shepherd).

Left-of-Bang: This is the ability to observe pre-event indicators PRIOR to a life-changing event taking place with enough time or distance to make proactive decisions.

Legal: This is the letter of the law (federal, state, or municipal) including department policy & procedure, as well as the spirit of the law.

Lexicon: Vocabulary of a person, language or branch of knowledge.

Limbic System: The limbic system is a complex set of structures that combine higher-level functions and primitive emotions within one system. The functions the parts of the limbic system are responsible for ultimately are geared for the survival of the body (see Four “F”s).

Long-Term Memory: The theoretically unlimited information storage center of the brain.

Macula: The small oval shaped and pigmented spot in the center of the retina where the structures are specialized for high acuity central vision.

Manifesto: A public declaration of an ideology.

MDCOA: Most Dangerous Course of Action, this is the most dangerous outcome based on observed cues and previously experienced similar conditions.

Memory–Emotion Link: Associating an emotional response to something that is learned (i.e., a memory).

Mental File-Folder: A set of knowledge and experience about something that is stored in memory. An organized cluster of pre-conceived ideas, associated behaviors, and contextual information. Formally called a schema.

Mental Simulation: Also referred to as “Train the Brain”. The process of imagining how one’s predictions about a scene may play-out.

Mesopic Vision: This is the in-between time or dusk and dawn type of lighting condition and is the most difficult condition to see in (see BMNT and EENT).

Mimicry: When used as a precise keyword, mimicry refers to a person mirroring the body language or kinesics of another (see Isopraxism). It is associated with the proxemics layer of HTMBPR.

HumanTerrainMappingandBehaviorPatternRecognition 70Copyright©2021SixLayerConcepts&Consulting,LLC.

Mnemonics: Mental tricks that aid memory and retention.

Monocular Vision: Objects seen with only the left or right eye; monocular visions only sees in two dimensions.

Moral: The principles of right and wrong based on one's own perspective, beliefs or upbringing that are taken into consideration.

MPCOA: Most Probable Course of Action, this is the most likely outcome based on observed cues and previously experienced similar conditions.

Natural Lines of Drift: Referred to within Geographics, these are paths of least resistance or routes that are used repeatedly. They become observable and predictable pathways through obstacles that provide evidence of how animals or people interact within the geographic space.

Negative Space: This refers to the space surrounding the subject or main focus of a picture, also known as the background. This is the absence of mass or empty space. When the eye and the brain use perceptual fill, it fills in using the associated negative space, which can be dangerous.

Neuroplasticity: This is an umbrella term for the brain’s malleable ability to reorganize itself physically and functionally due to behavior, emotions, thinking, and environment. One can effectively “re-wire” their brain through the use of memory-emotion links, practice, and repetition. This is best accomplished by making new information “sticky”.

Nomenclature: The devising or choosing of names for things, especially in a science or other discipline.

Nystagmus: This is involuntary eye movement that is typically caused by the ingestion of alcohol or drugs. Nystagmus is a biometric cue.

OBE: Overwhelmed by events. This occurs when a non-standard observation takes place and a person is so shocked by the experience that they “freeze” and may also be subject to the effects of a “Combat Cocktail”.

OODA-Loop: This is the decision cycle observe, orient, decide, and act, developed by military strategist and Colonel John Boyd USAF.

Overlapping Search Method: The visual search technique used with a detailed search. Starting with the area nearest to the observer, the observer systematically searches the terrain, starting at the right flank and then moving toward the left in a 180˚ arc. Each visual arc includes about 50 meters of depth. After reaching the left flank, the observer searches the next swath nearest to his/her post. Each visual arc overlaps the previous search area by at least 10 meters in order to ensure total visual coverage of the area.

Over-watch: A tactical technique in which one element is located in a position of cover, so as to support another element by providing observation, cover fire, or other security protections.

HTMBPR 16-hr Law Enforcement Basic Course Privileged and Confidential, All Rights Reserved.71

Pavlovian Effect: Also known as classical conditioning, this occurs when a conditioned stimulus is paired with an unconditioned stimulus. Usually, the conditioned stimulus is a neutral stimulus, the unconditioned stimulus is biologically potent and the unconditioned response to the unconditioned stimulus is an unlearned reflex response. After pairing is repeated (some learning may occur after only one pairing), a conditioned response is exhibited to the conditioned stimulus when the conditioned stimulus is presented alone (e.g. The behavior of children when the jingle of an ice cream truck or the sound of its engine is heard in the neighborhood).

Perception: The cognitive process by which sensory information is organized and interpreted to produce a meaningful experience of the world. Also, the first level of situational awareness is called “perception,” and it involves observation, cue detection, and simple recognition of situational elements (objects, events, people, systems, environmental factors) and their current states (locations, conditions, modes, actions).

Perceptual Fill: Rather than perceiving holes in our vision, the human brain “fills-in” portions of the visual scene that are masked by the eye’s natural blind spot. (Also referred to as Visual Fill).

Photopic Vision: This is bright light or daylight condition where the cone cells have reached full adaptation. It usually takes about 5 minutes for the cone cells to become engaged.

Planning and Direction (Intelligence Cycle): During this phase of the intelligence cycle, analysts determine what additional information is needed, and how it should be collected.

POI: Person of Interest, referred to within Proxemics (M.A.D.E.).

Positive Space: This refers to the subject or main focus of a picture, also known as the foreground, and the human eye is naturally attracted to it. This is anything that has mass or physically takes up space. People are inclined to look from positive space to positive space.

Precipitating Event: An action or activity that brings about a certain outcome; the cause. When identified before a critical event, precipitating events are pre-event indicators.

Pre-Event Indicators: An observable cue that suggests a certain future event will occur.

Pre-frontal Cortex (PFC): The pre-frontal cortex (also the frontal lobe or forebrain) is responsible for executive thought, problem-solving, processing complex thoughts, and causing emotions. Besides distinguishing between right and wrong or predicting future outcomes, the PFC regulates social filters and repression of socially inappropriate behaviors. Other executive functions include fine motor control, speech, and poly-phasic skills.

Processing and Exploitation (Intelligence Cycle): During this phase of the intelligence cycle, the transformation from “information” into “intelligence” begins. Analysts interpret the raw data to identify any useful intelligence.

HumanTerrainMappingandBehaviorPatternRecognition 72Copyright©2021SixLayerConcepts&Consulting,LLC.

Production (Intelligence Cycle): During this phase of the intelligence cycle, the significance of the intelligence is established, and its implications determined. In this phase, intelligence is combined with data from additional sources, in order to create a robust operational picture.

Prototype: An original form or instance of something that serves as a typical example for items of the same category.

Prototypical Matching: In regard to decision-making, a prototypical match is a “close enough” match.

Proxemic Push & Pull: Body language that either draws-in or pushes-away others. A proxemic push occurs when a person or group uses body language to create distance to another person. A proxemic pull occurs people use body language to invite others toward them. Both are associated with the proxemics domain.

Proxemics: One of the six layers of HTMBPR, proxemics involves the interpretations of spatial relationships in order determine the dynamics of human interactions. Proxemics is the act of betraying affiliations through the dynamics of proximal space.

Pupil: This is the “hole” in the eye that allows light to pass through the lens in the eye, which then strikes the retina to excite cells in the eye that transmit electrical impulses to the brain.

Pupil Dilation: A physiological response in which the eye’s pupil varies in size. It can have a variety of causes, from reaction to light to narcotics use or observation of an attractive person/item. Pupil dilation is relative to the iris muscle and it is associated with the biometrics layer.

Retina: The area along the back of the eye that contains two types of light receptors (see cone cells & rod cells) for vision.

Rhythm: A stimulus, such as a musical beat or footprint, that recurs at regular intervals. Nature has its own rhythm, but usually without regularity. Something in nature that is spaced at regular intervals will stand out as an anomaly from the natural state of the environment.

Right-of-Bang: The time frame following a critical incident. Actions that occur right-of-bang are generally reactive. SOPs and TTPs are typically considered "Right-of-Bang".

Rod Cells: Eye cells located peripheral to the cone cells, which are used for night vision and peripheral vision; they do not see color but are attracted to motion.

Rubble-ing: A damaged, debris-strewn area in which rubble may mask people, paths, or activities (urban masking), as well as create specific movement channels.

HTMBPR 16-hr Law Enforcement Basic Course PrivilegedandConfidential,AllRightsReserved.73

Rule of Three: This “rule” reminds personnel that in most cases, a single cue is not enough evidence upon which to make a decision—unless that cue is substantial (e.g., an immediate threat to a person)—however, once three cues or anomalies have been detected, a decision must be made.

Save/Lose Face: Saving and losing “face” are concerned with retaining or losing the respect (or self-perceived respect) of other people. For instance, if someone is publicly embarrassed, he/she may “lose face.” Personnel can help others “save face” by giving them respectable ways to follow requests.

Schema: See Mental File-Folder.

Sclera: This part of the eye is most commonly known as the “white of the eye”. The sclera aids humans with non-verbal communications known as kinesics, body language, or para-language. The sclera turning red or "bloodshot" is another biometric indicating cue that could suggest crying, fatigue, or intoxication.

Scotopic Vision: This is a low light, no light, or dim condition where the rod cells have reached full adaptation. It takes the average person approximately 30 minutes to reach nighttime adaption

Second-Order Effects: The reaction to (or effects of) a first-order effect. The secondary or downstream outcome of an incident.

Selective Attention: See Focused Attention.

Sense-making: A process in which a person or team engages in an effort to understand perceived cues, interpret their relationships, and anticipate the trajectory of a situation. In other words, sense-making is the ongoing process of giving meaning to one’s experiences.

Sensory Systems: The physiological systems used to perceive the world: sight, sound, smell, touch, and taste.

Sequencing: Sequencing occurs when the brain creates a grouping or anticipates a pattern based upon a sequence of observed cues; these perceived groupings or patterns may be accurate or inaccurate. Sequencing usually takes place in the seventh instance of a cue.

Seven-Step Terrorist Planning Cycle: A seven-step process that terrorists follow (not necessarily consciously) when planning, executing and exploiting their activities.

Site Exploitation: The practice of identifying and processing intelligence at a specific location.

HumanTerrainMappingandBehaviorPatternRecognition 74Copyright©2021SixLayerConcepts&Consulting,LLC.

Situational Awareness (SA): An individual’s overall understanding of the operational environment, including the time and location of key components, comprehension of their meaning, and a projection of their status in the near future. In other words, SA is internal understanding and integration of the perceived stimuli. It is not a display or the common operational picture; it is the interpretation of displays or the actual observation of a situation.

Social Camouflage: Things that are said or behaviors that are displayed in an effort to blend into the baseline or hide in plain sight (Keywords “Something I say or do to hide in plain sight”).

Soft Target: See Hard Target.

Sticky Messages: Simple, concrete, messages (“touchstones”) that have emotional appeal and include compelling storylines (see Neuroplasticity).

Substantiating Evidence: Evidence that is inconclusive by itself, but when taken into account with other evidence, helps “build a case.”

Sustained Observation: Expanding conscious energy to observe an area or people over time, in order to develop a sense of “normal.”

Tacit Knowledge: Knowledge gained through hands-on practical experience that cannot be written down or easily transmitted. See also Explicit Knowledge.

Tactical Cunning: One of the five law enforcement multipliers, tactical cunning is the art of “getting into the mind of your adversary,” anticipating how they view you, and then employing shrewd and crafty ways to out-think and out-adapt the adversary.

Tactical Patience: One of the five law enforcement multipliers, tactical patience is the manipulation of the operational tempo in order to obtain the most advantageous situation.

Tactical Shortcut: See Heuristics.

Template: A design or pattern that guides the design or construction of identical items. In other words, a template is an exact specification.

Template Matching: In decision-making, a template match is an exact match of a person, place, or item.

Theory of Close Enough: Because of the brain’s need to make order out of chaos it will heuristically simplify its perceptions. This can be dangerous when limitations or issues occur such as perceptual fill, “bad” heuristics, and/or biases occur and cause an officer to make an inaccurate decision based on their cognitive reality (i.e. Amadou Diallo).

Third-Order Effects: The reaction to (or effective of) a second-order effect. The tertiary or far downstream outcome of an incident (see Second-Order Effects).

HTMBPR16-hrLawEnforcementBasicCourse PrivilegedandConfidential,AllRightsReserved.75

Top-Down Processing: The influence of contextual effects on what is perceived. Contextual effects can include emotions, expectations, motivation, culture, and experiences.

Urban Masking: Items or artifacts that are used to disguise or mask a person, group, object, or activities in an environment. Actively attempting to blend into the baseline or hide in plain sight (Keywords “Something I use to hide in plain sight”).

Working Memory: Also called "short-term memory," working memory handles the interim processing of incoming information. Information in working memory is stored for only a few seconds, unless it is rehearsed, and it is limited by the brain’s channel capacity.

HumanTerrainMappingandBehaviorPatternRecognition 76Copyright©2021SixLayerConcepts&Consulting,LLC.

REFERENCES

Bar, M. (2004). Visual objects in context. Nature Reviews Neuroscience, [online] 5(8), pp.617-629.

Available at: http://dx.doi.org/10.1038/nrn1476

Bond, C. and DePaulo, B. (2006). Accuracy of Deception Judgments. Personality and Social Psychology Review, [online] 10(3), pp.214-234. Available at:

http://dx.doi.org/10.1207/s15327957pspr1003_2

Corbetta, M. and Shulman, G. (2002). CONTROL OF GOAL-DIRECTED AND STIMULUS-DRIVEN ATTENTION IN THE BRAIN. Nature Reviews Neuroscience, [online] 3(3), pp.215-229.

Available at: http://dx.doi.org/10.1038/nrn755

Coyle, D. and Telfer, J. (2010). The Talent Code. [Place of publication not identified]: BBC Audiobooks.

DeBecker, G. (2000). The gift of fear. London: Bloomsbury.

Dimitrius, J. and Mazzarella, M. (2008). Reading people. New York: Ballantine Books.

Eagleman, D. (2001). TIMELINE: Visual illusions and neurobiology. Nature Reviews Neuroscience, [online] 2(12), pp.920-926. Available at:

http://dx.doi.org/10.1038/35104092

Ekman, P. (2007). Emotions revealed. New York, N.Y.: Henry Holt and Co.

Ekman, P. (2009). Telling lies. New York: W.W. Norton.

Ekman, P., Freisen, W. and Ancoli, S. (1980). Facial signs of emotional experience. Journal of Personality and Social Psychology, [online] 39(6), pp.1125-1134. Available at:

http://dx.doi.org/10.1037/h0077722

Endsley, M. (1995). Toward a Theory of Situation Awareness in Dynamic Systems. Human Factors: The Journal of the Human Factors and Ergonomics Society, [online] 37(1), pp.3264. Available at: http://dx.doi.org/10.1518/001872095779049543

Fast, J. (2014). Body language. New York: Open Road Integrated Media.

20
HTMBPR16-hrLawEnforcementBasicCourse PrivilegedandConfidential,AllRightsReserved.77

Frank, M. and Feeley, T. (2003). To Catch a Liar: Challenges for Research in Lie Detection Training. Journal of Applied Communication Research, [online] 31(1), pp.58-75. Available at: http://dx.doi.org/10.1080/00909880305377

Frank, M., Ekman, P. and Friesen, W. (1993). Behavioral markers and recognizability of the smile of enjoyment. Journal of Personality and Social Psychology, [online] 64(1), pp.83-93. Available at: http://dx.doi.org/10.1037//0022-3514.64.1.83

Gass, R. and Seiter, J. (n.d.). Persuasion.

Gladwell, M. (2014). Tipping point. [Place of publication not identified]: Little, Brown.

Gladwell, M. (n.d.). Blink.

Goman, C. (2011). The Silent Language of Leaders. Hoboken: John Wiley & Sons.

Gonzales, L. (n.d.). Deep survival.

Grossman, D. and Christensen, L. (2008). On combat. [Illinois?]: Warrior Science Publications.

Grossman, D. (n.d.). On Killing.

Haidt, J. (2001). The emotional dog and its rational tail: A social intuitionist approach to moral judgment. Psychological Review, [online] 108(4), pp.814-834. Available at: http://dx.doi.org/10.1037/0033-295x.108.4.814

Handley, S. and Evans, J. (2000). Supposition and representation in human reasoning. Thinking & Reasoning, 6(4), pp.273-311.

Hastie, R. and Dawes, R. (2010). Rational choice in an uncertain world. Los Angeles: SAGE.

Herbert, W. (2010). On second thought. New York: Crown.

Kahneman, D. (2015). Thinking, fast and slow. New York: Farrar, Straus and Giroux.

Kahneman, D. and Tversky, A. (1996). On the reality of cognitive illusions. Psychological Review, [online] 103(3), pp.582-591. Available at: http://dx.doi.org/10.1037//0033-295x.103.3.582

Lewis, M. and Saarni, C. (1993). Lying and deception in everyday life. New York: Guilford Press.

HumanTerrainMappingandBehaviorPatternRecognition 78Copyright©2021SixLayerConcepts&Consulting,LLC.

MacLean, P. (1990). The triune brain in evolution. New York: Plenum.

Medina, J. (2008). Brain rules. [Seattle, Wash.]: Pear Press.

Navarro, J. and Karlins, M. (2015). What every BODY is saying. New York, NY: Harper Collins.

Nolte, J., Wundsten, J., Mulligan, K., Nolte, J. and Nolte, J. (2003). The human brain : an introduction to its functional anatomy, fifth edition. United States: Mosby.

Pease, A. (1991). Body language. London: Sheldon Press.

Pease, A. (1997). How to read others' thoughts by their gestures. London: Sheldon.

President's Task Force on 21st Century Policing, (2015). Final Report of the President's Task Force on 21st Century Policing. Washington DC: Office of Community Oriented Policing Services.

Shafer, G., Kahnerman, D., Slovic, P. and Tversky, A. (1984). Judgment Under Uncertainty: Heuristics and Biases. Journal of the American Statistical Association, [online] 79(385), p.223. Available at: http://dx.doi.org/10.2307/2288362

Silver, J., Simons, A., & Craun, S. (2018). A Study of the Pre-Attack Behaviors of Active Shooters in the United States Between 2000 – 2013. Federal Bureau of Investigation, U.S. Department of Justice, Washington, D.C. 20535.

Vrij, A., Edward, K. and Bull, R. (2001). Police officers' ability to detect deceit: The benefit of indirect deception detection measures. Legal and Criminological Psychology, [online] 6(2), pp.185-196. Available at: http://dx.doi.org/10.1348/135532501168271

Weick, K. (2009). Sensemaking in organizations. Thousand Oaks, Calif. [u.a.]: Sage.

Williamson, T. (2006). "Investigative interviewing: rights, research, and regulation".

Zolli, A. and Healy, A. (2014). Resilience. [Place of publication not identified]: Free Press.

HTMBPR16-hrLawEnforcementBasicCourse PrivilegedandConfidential,AllRightsReserved.79
I
THIS PAGE WAS INTENTIONALLY LEFT BLANK
www.slcsquared.com

Turn static files into dynamic content formats.

Create a flipbook
Issuu converts static files into: digital portfolios, online yearbooks, online catalogs, digital photo albums and more. Sign up and create your flipbook.