
International Research Journal of Engineering and Technology (IRJET) e-ISSN:2395-0056
Volume:12Issue:03|Mar2025 www.irjet.net p-ISSN:2395-0072
![]()

International Research Journal of Engineering and Technology (IRJET) e-ISSN:2395-0056
Volume:12Issue:03|Mar2025 www.irjet.net p-ISSN:2395-0072
Abhishek Babaleshwar1, Anantkumar Pujar2, NidhI Rathi3, P. K. Deshpande4
1,2,3 - Student, Department of Information Science & Engineering, Basaveshwar Engineering College, Bagalkote, India
4 - Asst Prof. Department of Information Science & Engineering, Basaveshwar Engineering College, Bagalkote, India
Abstract : The PYQHUB is a web application designed to archive and provide access to a repository of past question papers (PYQs) . The platform aims to facilitate the easy retrieval of past questions, which can be a crucial resource for students and educators. The project addresses the need for organized, easily accessible historical exam content in a digital format, reducing the dependency on physical paper collections and scattered resources. It will offer a userfriendly interface for browsing, searching, and downloading question papers based on filters like subject, year or exam type. This abstract outlines the scope, features, and objectives of the Previous Year Question Papers Website, emphasizing its role as a pivotal academic tool for improving student outcomes and fostering knowledge sharingwithintheeducationalecosystem.
Keywords: User registration, Paper upload, downloadandviewoption,Searching.
The development of a Previous Year Question (PYQ) website is aimed at preserving and organizing past examination questions across various subjects, academic levels. This type of platform is essential for students, educators, and learners, providing them with access to a repository of real exam questions that reflect the types of challengesandtopicslikelytoappearinfutureexams.
Thepreservationofpreviousyear questionpapers(PYQs) through a dedicated website is a pivotal initiative in the realm of education and academic preparation. PYQs are invaluable resources for students, educators, and institutions as they offer insights into the examination structure,frequentlyaskedtopics,andtheoveralltrendof academic assessments. A robust platform to archive and provide access to these papers ensures their long-term availabilitywhilefosteringequitableaccesstoeducational resources.
PYQs serve as an essential tool for understanding exam patterns and preparing effectively. PYQs are a rich source of data for educational researchers, policymakers, and institutions aiming to study trends in question patterns, difficultylevels,andcurriculumcoverage.
[1] Provides essential frameworks and strategic insights for preserving digital assets over the long term, particularly for libraries, educational institutions, and cultural organizations. Key topics include handling challenges like data integrity, access maintenance, and format obsolescence, as well as foundational technologies like migration (updating file formats), emulation (simulating older systems), metadata standards, and reliable storage practices. However, the book's technical depth can be challenging for beginners and leans more toward strategic theory than hands-on guidance. Additionally,sinceitwaspublishedin2006,hasdrawback that it lacks information on newer digital preservation tools and advancements, making it less applicable to today’sevolvingdigitallandscape.
[2] Serves as a comprehensive guide to the long-term management of digital resources. The book covers essential topics, including archival standards, digital storage practices, and metadata management, all necessary for the effective organization and preservation of digital collections It primarily focuses on theoretical and policy-driven approaches, which may be more beneficial for decision-makers and institutional planners rather than practitioners who require hands-on, technical guidance. It also addresses risk management and legal considerations, making it a valuable resource for institutions looking to secure digital content over time. However, some drawbacks include its focus on high-level strategiesratherthandetailedpracticalsteps,whichmight limit its usefulness for practitioners needing immediate, technicalsolutions.
[3] Focuses on understanding the use of digital resources leadsseamlesslyintothethirdareaofconcern,theuseand userofdigital libraries.Providesanextensiveoverview of the technical and management strategies involved in digital library preservation. It covers essential areas such asdatabasemanagement,metadata standards,anddigital content preservation practices, making it an invaluable resourceforinstitutionsaimingtomaintainaccessibleand organized digital collections over time. The book’s

International Research Journal of Engineering and Technology (IRJET) e-ISSN:2395-0056
Volume:12Issue:03|Mar2025 www.irjet.net
drawbacks include its theoretical focus on digital library systems, which may not offer the practical, step-by-step guidance that practitioners often seek. Additionally, since it was published in 2009, some of the technology and standards discussed may not reflect the latest advancementsindigitalpreservation.
[4] Describes the educational value of using past exam questions to improve student learning and assessment quality in higher education. He proposes strategies like diversifying and regularly updating question banks to cover a broader range of skills and topics. The use of technology, such as randomization and adaptation tools, can make questions unique for each cohort while preserving standardization. Integrating higher-order thinking questions and balancing the reuse of old questions with new ones can enhance the quality of assessments. Despite these advantages, the study highlights several drawbacks, such as the risk of encouraging rote memorization, limited scope for assessing critical thinking, and the potential for academic integrityissues.
[5]Describesthatthestudyadvocatesforusingtechnology to create randomized variations of past questions and embedding them in Learning Management Systems (LMS) to ensure controlled and equitable access. Regularly updatingquestionbanksanddesigningassessmentstotest a wider range of competencies further mitigates risks. However, the study’s scope is limited to educational psychology, focusing more on academic benefits rather thanofferingdetailedguidelinesondigitalpreservationor technical solutions for long-term storage. Nonetheless, Kahn’s research underscores the importance of accessible past exam materials in fostering student success and supportingrobusteducationalframeworks.
[6] Provides a comprehensive overview of digital preservation practices within institutional repositories. Key points include the importance of metadata standards, file format management, and access control in digital preservation. The paper also examines the role of technological tools and frameworks in sustaining digital archives over time. A significant focus of the paper is on metadata standards By adhering to established metadata frameworks such as Dublin Core, METS (Metadata Encoding and Transmission Standard), and PREMIS (Preservation Metadata Implementation Strategies) Sustainable formats, such as PDF/A, TIFF, or XML, that support long-term preservation and minimize the risk of data loss due to technological obsolescence. However, the review’s focus on institutional repositories may limit its applicability to broader digital preservation contexts, and
p-ISSN:2395-0072
itmaynotdelvedeeplyintothespecifictechnologiesused inpreservationprocesses.
[7] Describes a centralized online space offering study materials, previous year question papers, expert lectures, and more. It covers departments like Computer Science, Mechanical Engineering, and Civil Engineering. The platform utilizes Learning Management Systems (LMS), cloud-based storage, video conferencing, and data analytics to support student learning and track progress. Despite these advantages, the platform has some drawbacks. Students with limited internet access may struggle,andthelargevolumeofresourcescanoverwhelm those less familiar with digital tools. Additionally, while it offers virtual lectures, the absence of face-to-face mentorshipmaylimitdeeperlearning.
[8] Provides students with access to past exam papers fromawiderangeofengineeringandsciencecourses.This initiative helps learners prepare for NPTEL's certification. Theplatformusesweb-basedtechnologiesintegratedwith video lectures, assignments, and exam registration through the SWAYAM portal, enabling students to access these papers across various devices. However, a potential drawback is that the reliance on online access may be challengingforstudentswithlimitedinternetconnectivity. Additionally, while the past papers are helpful in understanding exampatterns,theymaynotalways reflect the most recent course updates or new topics introduced inthelatestsyllabus.
[9] Mainly focuses on ensuring long-term access to academicmaterialsthroughdigitalpreservationstrategies. The key technologies used in this initiative include highresolution scanning, archival storage systems, and backup solutions like LTO tape drives. Additionally, standards such as METS (Metadata Encoding and Transmission Standard) are employed to maintain the metadata integrity of digital resources. However, the project has drawbacks, such as the complexity of managing large volumesofdataandtheneedforcontinuousmonitoringof evolving technologies. There is also a requirement for consistent funding and resources to ensure long-term preservation.
[10] Mainly focuses on their progress, challenges, and limitations. Technologies in use include basic content management systems, online repositories, and some access tools The study suggests the introduction of standardized practices, improved metadata management, and better remote access to address these gaps and improve the effectiveness of digital library initiatives across the country. But the lack of adherence to global standards for metadata and digitization practices remains

International Research Journal of Engineering and Technology (IRJET) e-ISSN:2395-0056
Volume:12Issue:03|Mar2025 www.irjet.net p-ISSN:2395-0072
a critical issue Another issue is the limited reach and effectiveness of remote access tools. Although these tools aimtobridgethegapbetweenusersanddigitalresources, many fail to meet the expectations of accessibility, reliability,anduser-friendliness.
[11]Mainlyfocusesontoolsandassessmentsthatimprove studentlearning.Keytopicsincludepersonalizedlearning, data-driven decision-making, and tools to reduce student anxiety during assessments. Technologies like learning platforms, data analytics tools, and assessment software arecentraltothesediscussions.Despite these advantages, there are some disadvantages that the abundance of available tools can overwhelm educators, leading to decision fatigue, and proper training is necessary for effective implementation. Providing professional development programs for educators to build technologicalcompetencyiscrucial.
The proposed system meant to give more easiness to the users that they can access past question papers anywhere and anytime. Previous Year Question Paper Website with modern features, enhanced accessibility,andtailoreduser experiences. This system would not only store and share question papers but also add value through personalized learning features and advanced search capabilities. The proposed system is a cost effective way of doing the manualprocessesdoneintheexistingsystem. Theproject aims to address challenges in resource accessibility, organization, and preservation by leveraging modern technologiesanduser-centricfeatures.Theproposedwork involves the systematic design, development, and implementation of a web platform to store, manage, and distributepreviousyearquestionpapers.
Advantagesinclude:
EnhancedAccessibility
ImprovedOrganization
SecurePreservation
Userfriendly
InteractiveFeatures
Role-BasedUserAccess
AdvancedSearchandFilterFeatures
A. System Architecture
An architectural diagram is a visual representation that mapsoutthephysicalimplementationforcomponentsofa softwaresystem.
Based on the process of the Preserving pyq’s web Application we have come across the following architecture.

Fig.1: ArchitectureDiagram
B. Class Diagram
A class diagram is an illustration of the relationships and source code dependencies among classes in the Unified ModelingLanguage(UML).
Based on number of different scenarios, we have come across the following uses of the Preserving pyq’s Application.

Fig2:ClassDiagram
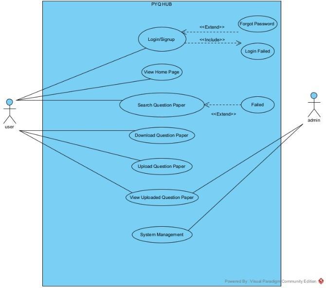
C. Use Case Diagram
Ausecasediagramisasimplestofauser’sinteraction with the system and depicting the specifications of a usecase.Ausecasediagramcanportraythedifferent

International Research Journal of Engineering and Technology (IRJET) e-ISSN:2395-0056
Volume:12Issue:03|Mar2025 www.irjet.net p-ISSN:2395-0072
types of users of a system and various ways that they interactwiththesystem.

Fig3:UseCaseDiagram
D. Sequence Diagram
A Sequence diagram visualizes interactions between objects or components in a system over time, showing message flow and object lifelines. It helps understand the dynamicbehaviorofasystem,facilitatingdesignvalidation andidentifyingdependencies.

Fig4:SequenceDiagram
The architecture proposed for the Preserving pyq’s websitecapitalizesontheuseofHTML,CSS,JavaScriptfor frontend development , Node.js for backend logic, and PostgreSQL for database management. This architecture facilitates a seamless and efficient user experience while significantlyreducingrelianceonmanualsystems.
A centralized repository ensures that question papers from various academic levels and institutions are systematically stored and preserved for future use. Studentsand educatorscan accessthe repositoryanytime and anywhere, making it a reliable resource for exam preparation. Security measures such as role-based access, encryption, and regular backups safeguard both user data andcontent. Educatorsandinstitutionscanupload,verify, and review question papers, promoting collaboration and knowledge sharing. Students benefit from access to a wealthofquestionpapersthathelpthemunderstandexam patternsandpracticeeffectively. Theplatformreducesthe dependency on physical paper storage, contributing to environmental sustainability. The system ensures the longevity and accessibility of academic resources, addressing the recurring need for previous year question papers.
Overall, the development of a website for preserving previous year question papers significantly enhances access to educational resources. By combining efficient organization,advancedtechnology,andcommunity-driven contributions, the system supports students in achieving better academic outcomes while fostering collaboration andknowledgesharing.
Thedevelopmentofa questionpaper repositoryopens up numerous opportunities for expansion and innovation. Theplatformcanevolveintoacomprehensiveeducational resource hub, adapting to future technologies and user needs.
The proposed architecture for the Preserving pyq’s website lays a solid foundation for future enhancements and expansions to meet the evolving needs of users and technological advancements. Several avenues for future developmentandimprovementinclude:
Enhanced Functionality: Provide step-by-step solutionsordetailedexplanationsforthequestion papers.
Integration with Modern Technologies: Automate the categorization of uploaded papers

International Research Journal of Engineering and Technology (IRJET) e-ISSN:2395-0056
Volume:12Issue:03|Mar2025 www.irjet.net p-ISSN:2395-0072
by analyzing content and tagging relevant keywords.
Sustainability and Social Impact: Promote the platform as a digital alternative to physical question paper storage, reducing environmental impact.
Monetization and Sustainability: Provide anonymized data insights to educational institutionsonpopularsubjects,studentbehavior, andtrendsinquestionusage.
Mobile App Integration: An app companion could allow users to download papers for offline viewingandofferon-the-gostudyoptions.
The literature on PYQ website development supports the need for an organized, accessible, and legally compliant repository that can serve as an academic asset for students, teachers, and researchers alike. By leveraging modern technologies, maintaining content accuracy, and focusing on usability, a well-developed PYQ website can preserve historical academic resources and empower users to improve their learning outcomes. The PYQHUB aims to bridge the gap between students and their study materials, ensuring they have the best possible resources attheirfingertips.
[1] "Digital Preservation" by Marilyn Deegan and Simon Tanner.
[2] "Managing and Preserving Digital Materials" by Cathy Collins.
[3] "Handbook on Digital Libraries: Management, TechnologyandApplications"byYin-LengThengetal.
[4] McDonald, J. H. (2002). "The Use of Previous Year Examination Questions for Assessment in Higher Education." Assessment & Evaluation in Higher Education,27(2),131-144.
[5] Kahn S. (2014). "The Importance of Past Exam Questions in Education: A Study of Student Performance." Journal of Educational Psychology, 106(2),453-466.
[6] Barrueco, J. M., & Termens, M. (2022) "Digital Preservation in Institutional Repositories: A Systematic LiteratureReview".
[7] The GITAM Digital Learning Platform, developed by GITAMUniversity.
[8] The NPTEL Previous Year Question Papers resource, offered by the National Programme on Technology EnhancedLearning(NPTEL).
[9] The "Digital Preservation Initiatives for Academic Resources"project(2022–2024).
[10] “Digital Library Initiatives in India: A Comprehensive Study" by Sankhayan Mukherjee and SwapanKumarPatra(2023).
[11] EdSurge articles on the use of technology in educationandassessment