
1 minute read
Koelsysteem
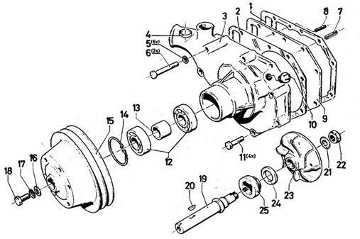
Fig. 37. De waterpomp in onderdelen getekend.
1. Pakking 2. Pakking 3. Huls 4. Plug 5. Veerring 6. Bout 7. Spanstift 8. Spanstift 9. Sluitplaat 10. Plug 11. Bout 12. Kogellager 13. Afstandbus 14. Borgveer 15. Snaarschijf 16. Sluitring 17. Veerring 18. Bout 19. As 20. Spie 21. Borgplaat 22. Moer 23. Waaier 24. Slijtring 25. Waterkeerring
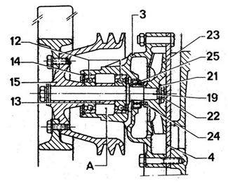
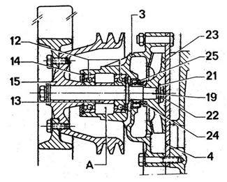
Fig. 38. Doorsnede van de waterpomp. 3. Huis 19. As 4. Sluitplaat 21. Borgplaat 12. Kogellagers 22. Moer 13. Afstandbus 23. Waaier 14. Borgveer 24. Slijtring 15. Snaarschijf 25. Waterkeerring De ruimte A moet bij montage voor 1/3 gedeelte worden gevuld met bij voorkeur een vet op lithium basis. Voor het monteren van de waterkeerring moet gebruik worden gemaakt van het DAF-gereedschap nr. 2-99-535655.
20 CO 453

20 CO 470

20 CO 469
Fig. 39. Thermostaathuis met thermostaten. 1. Thermostaat met ontluchtingsgat 2. Thermostaat zonder onluchtingsgat 3. Afdichting 4. Deksel 5. Bout 6. Veerring 7. Thermostaathuis Thermostaat 1 op de bovenste plaats aanbrengen met het onluchtingsgat op het hoogste punt