Edukasi Menggunakan MediaVideo Tntang Perawatan Dirmh Pd PasienPostCoronaryArteryBypassGraff (CABG)

Page 1

LAPORAN RANCANGAN AKTUALISASI

PELATIHAN DASAR CPNS GOLONGAN III ANGKATAN 6

OPTIMALISASI EDUKASI MENGGUNAKAN MEDIA VIDEO TENTANG PERAWATAN

DIRUMAH PADA PASIEN POSTCORONARYARTERYBYPASSGRAFF(CABG)

DI RUANG RAWAT INAP EKSEKUTIF SUKAMAN RUMAH SAKIT JANTUNG

DAN PEMBULUH DARAH HARAPAN KITA

TAHUN 2022

OLEH

NS. WIDYA MUHARRAMAH, S.KEP

NIP: 199411062022032004

BALAI BESAR PELATIHAN KESEHATAN CIKARANG

KEMENTERIAN KESEHATAN RI

2022

LEMBAR PENGESAHAN

LAPORAN RANCANGAN AKTUALISASI

OPTIMALISASI EDUKASI MENGGUNAKAN MEDIA VIDEO TENTANG PERAWATAN

DIRUMAH PADA PASIEN POSTCORONARYARTERYBYPASSGRAFF(CABG)

DI RUANG RAWAT INAP EKSEKUTIF SUKAMAN RUMAH SAKIT JANTUNG

DAN PEMBULUH DARAH HARAPAN KITA

TAHUN 2022

Telah di seminarkan

Tanggal 14 Juli 2022 di Bapelkes Cikarang

Coach

Aulia Fitriani,ST, MKM

NIP : 197508142006042001

Mentor

Arnianty Vidya Wisnasari, S.Kep, Ners

NIP : 197406232001122001

Penguji

dr. Atiq Amanah Retna Palupi., MKKK NIP.197803272009122002

i

KATA PENGANTAR

Puji syukur penulis panjatkan kehadirat Allah SWT atas segala rahmat dan karuniaNyalah sehingga penulis dapat menyelesaikan rancangan aktualisasi ini dengan judul “Optimalisasi Edukasi Menggunakan Media Video tentang Perawatan dirumah pada Pasien Post CoronaryArteryBypassGraff (CABG) di Ruang Rawat Inap Eksekutif Sukaman Rumah Sakit Jantung dan Pembuluh Darah Harapan Kita Tahun 2022”.

Pada kesempatan ini penulis ingin mengucapkan terima kasih kepada semua pihak yang terlibat dalam pembuatan rancangan aktualisasi ini. Ucapan terima kasih penulis sampaikan kepada :

1. Bapak Dr. dr. Iwan Dakota, Sp.JP(K), MARS, FACC, FESC, selaku Direktur Utama RSJPD Harapan Kita

2. Ibu Arnianty Vidya Wisnasari, S.Kep Ners selaku kepala Rawat Inap Eksekutif Sukaman sekaligus sebagai mentor, terima kasih telah memberikan dukungan, arahan dan bimbingan kepada penulis dalam menyusun rancangan kegiatan aktualisasi ini dengan sebaik-baiknya.

3. Ibu Aulia Fitriani, ST, MKM selaku coach yang telah banyak memberikan bimbingan dan arahan kepada penulis dalam menyusun rancangan kegiatan aktualisasi ini dengan sebaikbaiknya.

4. Ibu dr. Atiq Amanah Retna Palupi., MKKK, selaku penguji yang telah memberikan saran dan masukan dalam Menyusun rancangan kegiatan aktualisasi ini

5. Para Widyaiswara di Balai Pelatihan Kesehatan Cikarang, yang telah memberikan wawasan dan pengetahuan tentang sikap perilaku bela negara, nilai-nilai dasar ASN serta peran dan kedudukan PNS demi terwujudnya SmartGovernance

6. Rekan kerja di Ruang Rawat Inap Eksekutif Sukaman Rumah Sakit Jantung dan Pembuluh Darah Harapan Kita yang terus memberikan doa dan dukungan.

7. Seluruh teman-teman pelatihan dasar CPNS Golongan III Kementerian Kesehatan RI.

8. Semua pihak yang tidak dapat penulis sebutkan satu persatu yang telah berperan dalam suksesnya kegiatan pelatihan dasar CPNS Tahun 2022

Penulis menyadari bahwa rancangan aktualisasi ini masih jauh dari kata sempurna, oleh karena itu saran yang membangun dari semua pihak sangat diharapkan demi menyempurnakan laporan ini selanjutnya. Akhir kata, terima kasih banyak dan semoga Allah SWT membalas kebaikan semua pihak yang telah membantu. Penulis berharap Rancangan Aktualisasi ini dapat bermanfaat bagi semua pihak khususnya dapat memberikan sumbangsih untuk kemajuan Rumah Sakit Jantung dan Pembuluh Darah Harapan Kita.

Jakarta, Juli 2022

Penulis

ii
iii DAFTAR ISI Hal LEMBAR PERSETUJUAN RANCANGAN AKTUALISASI ..........................................................ii KATA PENGANTAR iii DAFTAR ISI iii DAFTAR TABEL ............................................................................................................iv DAFTAR GAMBAR ..........................................................................................................v BAB I. PENDAHULUAN ...............................................................................................1 1.1 Latar Belakang 1 1.2 Tujuan 2 1.3 Manfaat......................................................................................................2 1.4 Ruang Lingkup ...........................................................................................2 BAB II. PROFIL INSTANSI DAN PESERTA..................................................................4 2.1 Gambaran Organisasi Rumah Sakit Jantung dan Pembuluh Darah Harapan Kita 4 2.2 Profil Peserta ..............................................................................................9 BAB III. RANCANGAN AKTUALISASI .......................................................................12 3.1 Deskripsi Isu 12 3.2 Penetapan CoreIsu 18 3.3 Analisis CoreIsu........................................................................................19 3.4 Gagasan Kreatif Penyelesaian CoreIsu .......................................................21 3.5 Keiatan ....................................................................................................21 BAB IV. RANCANGAN AKTUALISASI 23 4.1 Rancangan Aktualisasi Nilai-Nilai Dasar PNS 23 4.2 Jadwal Pelaksanaan Aktualisasi ..................................................................34 4.3 Pihak Yang Terlibat dan Peranannya dalam Aktualisasi.................................25 REFERENSI 36
iv DAFTAR TABEL Hal Tabel 3.1 Identifikasi data dan fakta isu 13 Tabel 3.2 Analisis Isu Berdasarkan APK..........................................................................18 Tabel 4.1 Matrik Rencana Aktualisasi..............................................................................22 Tabel 4.2 Jadwal Rencana Kegiatan Aktualisasi 32 Tabel 4.3 Pihak Yang Terlibat dan Peranannya dalam Aktualisasi 33
v
Hal Gambar 2.1 Struktur Organisasi Rumah Sakit Jantung dan Pembuluh Darah Harapan Kita ............................................................................................. 6 Gambar 3.1 Ringkasan Perawatan ................................................................................14 Gambar 3.2 Catatan UMU Pasien 16 Gambar 3.3 Diagram Fishbone......................................................................................20
DAFTAR GAMBAR

1.1 Latar Belakang

Menurut UU No. 5 Tahun 2014 tentang Aparatur Sipil Negara (ASN), pegawai ASN terdiri atas Pegawai Negeri Sipil (PNS) dan Pegawai Pemerintah dengan Perjanjian Kerja (PPPK) yang bekrja di instansi pemerintah. Dalam rangka mencapai tujuan nasional seperti tercantum dalam Pembukaan UUD 1945 diperlukan ASN yang memiliki nilai dasar BerAKHLAK, yaitu akronim dari Berorientasi Pelayanan, Akuntabel, Kompeten, Harmonis, Loyal, Adaptif, dan Kolaboratif, selain itu juga diperlukan peningkatan sumber daya manusia yang unggul, berintegritas, dan berdaya saing. Salah satu langkah untuk mewujudkan hal tersebut adalah dengan menjadi Smart Aparatur Sipil Negara (ASN). SmartASN merupakan pegawai dengan kompetensi, kinerja, serta profesionalisme yang tinggi sehingga mampu beradaptasi dan semakin responsif terhadap perubahan dan pencapaian tujuan organisasi. Nilai-nilai yang dimiliki Smart ASN berupa integritas, nasionalisme, profesionalisme, memiliki jaringan luas, menguasai teknologi dan informasi serta bahasa asing, hospitality, entrepreneurship, dan berwawasan global Seiring perkembangan zaman, birokrasi pemerintahan harus dapat bertransformasi dan selalu berubah ke arah yang lebih baik. Transformasi pada birokrasi pemerintahan dipandang sebagai suatu keharusan untuk dilakukan, terlebih bila transformasi ini dihubungkan dengan perkembangan teknologi dan informasi. Sebagai aparat pemerintah, Aparatur Sipil Negara (ASN) harus dapat merespon keadaan ini dengan baik dan mualai berbenah diri. Salah satu hal yang dapat dilakukan dalam pembehanan diri adalah dengan menciptakan berbagai gagasan dan inovasi yang kreatif dan mempunyai integritas tinggi dalam memberikan pelayanan kepada masyarakat. Berdasarkan hal tersebut perlu dilaksanakan pembinaan melalui jalur pelatihan terhadap Aparatur Sipil Negara (ASN).

Berdasarkan lah tersebut di atas maka Lembaga Administrasi Negara (LAN) sebagai pusat pengembangan inovasi pemerintahan mengeluarkan sebuah kebijakan yaitu Peraturan LAN No. 1 Tahun 2021 tentang Pelatihan Dasar Calon Pegawai Negeri Sipil (Latsar CPNS), yang bertujuan untuk membangun integritas moral, kejujuran, semangat dan motivasi nasionalisme dan kebangsaan, karakter kepribadian yang unggul dan bertanggung jawab, dan memperkuat profesionalisme serta kompetensi bidang. dengan 4 agenda penting yaitu aktualisasi sikap perilaku bela negara, mengaktualisasikan nilai-nilai dasar PNS yaitu BerAKHLAK dalam pelaksanaan tugas jabatannya, mengaktualisasikan kedudukan dan peran PNS dalam kerangka Negara Kesatuan Republik Indonesia, dan habituasi sebagai komponen pencapaian tujuan dan diaktualisasikan dalam pekrjaan sehari-hari di unit kerja masing-masing.

Rumah Sakit Jantung dan Pembuluh Darah Harapan Kita (RSJPDHK) merupakan rumah sakit khusus yang menjadi Pusat Rujukan Nasional untuk penanganan penyakit jantung dan pembuluh darah (kardiovaskular). Salah satu penyakit jantung dan pembuluh

1
BAB I PENDAHULUAN

darah yang menyebabkan kematian tertinggi di indonesia adalah Penyakit Jantung Koroner (PJK). Penyakit jantung koroner dapat ditangani dengan beberapa tindakan, salah satunya adalah operasi CoronaryArteryBypassGraff(CABG). Coronary Artery Bypass Graff (CABG) atau operasi bedah pintas arteri koroner adalah tindakan operasi yang dilakukan pada penderita Penyakit Jantung Koroner (PJK) yaitu pasien yang mengalami penyempitan atau sumbatan pada pembuluh darah arteri koroner baik dengan atau tanpa riwayat serangan jantung sebelumnya. Tujuan dari Tindakan ini adalah revaskularisasi dengan membuat saluran pintas pada pembuluh darah yang tersumbat atau menyempit.

Menurut data register Unit ICU surgical dewasa di Rumah Sakit Jantung dan Pembuluh Darah Harapan Kita kasus CABG tahun 2020 sebanyak 410 operasi CABG. Sementara itu untuk di Ruang Rawat Inap Eskekutif Sukaman jumlah pasien yang melakukan operasi CABG dari bulan Juli hingga Desember pada tahun 2021 adalah sebanyak 42 kasus, dan pada bulan Januari hingga Mei 2022 adalah sebanyak 26 kasus (PJNHK, 2021).

Perawatan pasien pasca CABG dipusatkan pada pencapaian atau pemeliharaan stabilitas hemodinamik dan pemulihan dari anestesi umum. Perawatan pasien ditujukan pada perawatan luka, kemajuan aktivitas, dan diit. Selain itu, harus ditekankan pendidikan atau edukasi mengenai pengobatan dan modifikasi faktor resiko. Ada beberapa faktor yang menyebabkan belum optimalnya proses edukasi salah satunya adalah media edukasi.

Berdasarkan hal tersebut, penulis mengangkat tema rancangan aktualisasi pemberian edukasi kepada pasien dan keluarga tentang tentang perawatan dirumah pada pasien post Coronary Artery Bypass Graff (CABG) di Ruang Rawat Inap Eksekutif Sukaman. Diharapkan dengan adanya aktualisasi nilai-nilai dasar PNS ini, dapat memberikan gagasan penyelesaian dalam mengatasi kendala yang terjadi agar pelayanan di Rumah Sakit lebih optimal

1.2 Tujuan

Adapun tujuan dari penulisan rancangan aktualisasi ini yaitu:

1.2.1

Tujuan Umum

a. Mampu menerapkan nilai-nilai dasar Aparatur Sipil Negara (ASN) BerAKHLAK yaitu Berorientasi Pelayanan, Akuntabel, Kompeten, Harmonis, Loyal, Adaptif, dan Kolaboratif dalam melaksanakan tugas dan peran secara professional sebagai pelayan masyarakat.

b. Mampu memahami Manajemen ASN dan Smart ASN serta dapat mengimplementasikannya di Rumah Sakit Jantung dan Pembuluh Darah Harapan Kita Jakarta

1.2.2

Tujuan Khusus

a. Mampu mengidentifikasi dan menganalisis keberadaan potensi masalah atau isu yang terdapat di unit kerja masing-masing yang berdasarkan pada fakta dan data yang aktual.

2

b. Mampu merancang rencana kegiatan atau alternatif pemecahan masalah yang telah ditentukan dan menyusun jadwal kegiatan selama kegiatan aktualisasi.

c. Mampu menerapkan nilai-nilai dasar Aparatur Sipil Negara (ASN) BerAKHLAK yang mencakup Berorientasi Pelayanan, Akuntabel, Kompeten, Harmonis, Loyal, Adaptif, dan Kolaboratif dalam kegiatan aktualisasi berdasarkan pada tugas pokok dan fungsi Perawat Ahli Pertama.

1.3 Manfaat

1.3.1 Bagi penulis

Diharapkan dalam aktualisasi ini penulis dapat menerapkan nilai-nilai dasar Aparatur Sipil Negara (ASN) BerAKHLAK yang mencakup Berorientasi Pelayanan, Akuntabel, Kompeten, Harmonis, Loyal, Adaptif, dan Kolaboratif dalam melaksanakan tugas pokok dan fungsi sebagai Perawat Ahli Pertama.

1.3.2 Bagi Instansi Kerja

Diharapkan dengan aktualisasi ini dapat meningkatkan kualitas pelayanan di Rumah Sakit Jantung dan Pembuluh Darah Harapan Kita Jakarta.

1.3.3 Bagi Unit Kerja

Terselenggaranya rancangan aktualisasi diharapkan mampu meningkatkan mutu pelayanan di Unit Kerja.

1.4 Ruang Lingkup

Dalam rangkaian kegiatan aktualisasi yang dijalani, adapun ruang lingkup atau batasan rancangan kegiatan aktualisasi ini meliputi :

1. Pengguna teknologi dan inovasi yang dirancang adalah pasien dan tenaga perawat di Rumah Sakit Jantung dan Pembuluh Darah Harapan Kita

2. Tempat kegiatan aktualisasi dilaksakan di Ruang Rawat Inap Eksekutif Sukaman Rumah Sakit Jantung dan Pembuluh Darah Harapan Kita

3. Kegiatan aktualisasi dilaksanakan sesuai jadwal Latsar CPNS dimulai pada 15 Juli 2022 sampai dengan 20 Agustus 2022.

3

BAB II

GAMBARAN ORGANISASI DAN PROFIL PESERTA

2.1 Gambaran Organisasi Rumah Sakit Jantung dan Pembuluh Darah Harapan Kita

2.1.1 Profil Rumah Sakit Jantung dan Pembuluh Darah Harapan Kita

Rumah Sakit Jantung dan Pembuluh Darah Harapan Kita (RSJPDHK) merupakan rumah sakit khusus yang menjadi Pusat Rujukan Nasional untuk penanganan penyakit jantung dan pembuluh darah (kardiovaskular). Rumah sakit ini berada di Jl. S. Parman kavling 87 Slipi, Jakarta Barat dengan luas tanah

22.389 m2. RSJPDHK didirikan dan diresmikan oleh Yayasan Harapan Kita pada tanggal 9 Nopember 1985. Pada tanggal 31 Juli 1997 Yayasan Harapan Kita

menyerahkan pengelolaan Rumah Sakit Jantung Harapan Kita kepada

Departemen Kesehatan Republik Indonesia dan selanjutnya melalui Peraturan

Pemerintah nomor 126 tahun 2000, status Rumah Sakit Jantung Harapan Kita berubah menjadi Perusahaan Jawatan dibawah naungan Kementerian BUMN.

Pada tanggal 13 Juni 2005, ditetapkan Peraturan Pemerintah nomor 23 tahun 2005 tentang Pola Pengelolaan Keuangan Badan Layanan Umum, yang menyebutkan perubahan status rumah sakit yang semula berstatus Perusahaan Jawatan (Badan Usaha Milik Negara) menjadi Badan Layanan Umum (pasal 37 ayat 2). Dengan demikian, Rumah Sakit Jantung dan Pembuluh Darah Harapan Kita pun berubah statusnya menjadi BLU-RSJPD Harapan Kita, yang berada di bawah Kementerian Kesehatan RI sebagai Unit Pelaksanaan Teknis dengan menerapkan Pola Pengelolaan Keuangan Badan Layanan Umum (PPK-BLU).

Sebagai Pusat Jantung Nasional (NationalCardiovascularCentre), selain menyediakan pelayanan kesehatan jantung, RSJPDHK juga dikembangkan sebagai wahana pendidikan serta pelatihan, dan penelitian dalam bidang kesehatan kardiovaskular. Berbagai upaya telah dilaksanakan untuk menciptakan Good Corporate Governance, yakni: transparansi, kemandirian, akuntabilitas, pertanggung jawaban dan kewajaran. Upaya yang dilakukan untuk meningkatkan mutu layanan yang salah satu upaya dilakukan melalui program akreditasi baik tingkat Nasional maupun Internasional. RSJPDHK mendapatkan akreditasi rumah sakit pendidikan oleh Kementerian Kesehatan RI pada tahun 2014, Akreditasi KARS Paripurna pada tahun 2018, Akreditasi KARS Internasional pada tahun 2019, serta Akreditasi Internasional Joint Commission International (JCI) pada tahun 2019.

2.1.2 Visi Rumah Sakit Jantung dan Pembuluh Darah Harapan Kita

Visi Rumah Sakit Jantung dan Pembuluh Darah Harapan Kita Jakarta adalah “Pusat Kardiovaskular Setara Asia”

2.1.3 Misi Rumah Sakit Jantung dan Pembuluh Darah Harapan Kita

4

Misi Rumah Sakit Jantung dan Pembuluh Darah Harapan Kita Jakarta adalah “Menyelenggarakan pelayanan, pendidikan serta penelitian dan pengembangan kardiovaskular berkualitas”

2.1.4 Tujuan Rumah Sakit Jantung dan Pembuluh Darah Harapan Kita

a. Mewujudkan pelayanan kardiovaskular yang berkualitas setara rumah sakit terkemuka asia.

b. Memperoleh inovasi baru di bidang kardiovaskular.

c. Meningkatkan akses masyarakat dalam memperoleh pelayanan Kesehatan kardiovaskular.

d. Mewujudkan lulusan peserta didik yang berkualitas.

e. Mewujudkan kepuasan pasien.

f. Meningkatkan kemandirian BLU

2.1.5 Nilai Budaya “ICARE”

Dalam melaksanakan tugas dan fungsinya, Rumah Sakit Jantung dan Pembuluh Darah Harapan Kita Jakarta menerapkan nilai budaya, yaitu “ICARE”

• Integrity, Kesesuaian komitmen dan tindakan akan menjadi tolak ukur penilaian dari jasa yang ditawarkan oleh RSJPDHK

• Competence, Sebagai rumah sakit rujukan terakhir kardiovaskular, RSJPDHK harus memiliki dan mengembangkan kompetensinya di bidang kardiovaskular lewat pelayanan, pendidikan dan riset yang berkualitas tinggi,

• Accessibility, RSJPDHK berupaya keras membuka pintu pelayanan selebarlebarnya kepada seluruh pihak yang membutuhkan tanpa terkecuali,

• Reliability, Sebagai rumah sakit dengan kompetensi utama di bidang kardiovaskular, RSJPDHK akan mengedepankan kualitas demi menjadi rumah sakit yang paling dipercaya oleh seluruh pihak.

• Excellence, Selain kompetensi medis yang unggul, RSJPDHK berkomitmen memberikan pelayanan unggul yang berorientasi pada kebutuhan pasien.

2.1.6 Tagline

Untuk mendukung terlaksananya visi Rumah Sakit Jantung Pembuluh

darah Harapan Kita (RSJPDHK), RSJPDHK memiliki tagline yang sejalan dengan visi yaitu “AsianLeader”.

2.1.7 Pelayanan Unggulan

Pelayanan unggulan di Pusat Jantung Nasional Harapan Kita, meliputi :

a. Intervensi non bedah

Prosedur tindakan ini umumnya menggunakan balon khusus berukuran kecil dimasukkan dan dikembangkan di area pembuluh darah arteri koroner yang menyempit. Lalu diikuti dengan pemasangan stent atau juga yang sering disebut “cincin” (anyaman berbahan metal berbentuk tabung) untuk

5

mencegah penyempitan kembali arteri koroner.

b. Aritmia

Aritmia merupakan irama jantung yang tidak normal, dapat berupa irama jantung yang tidak beraturan, lebih cepat dari normal, atau lebih lambat dari normal.

c. Bedah jantung dewasa

Instalasi Bedah Jantung Dewasa adalah divisi bedah jantung yang menangani pembedahan jantung dan pembuluh darah besar pada pasienpasien dengan usia >18 tahun, baik pada penyakit-penyakit jantung didapat maupun penyakit jantung bawaan.

d. Bedah jantung anak

Bedah jantung anak merupakan operasi jantung yang khusus menangani penyakit jantung bawaan dan penyakit jantung yang didapat pada anak dan remaja.

e. Vaskular

Jantung dan Pembuluh darah adalah satu kesatuan yang tidak terpisahkan. Penanganan penyakit pembuluh darah (vaskular) sangat penting mengingat tingginya angka kesakitan penyakit vaskular, namun banyak yang underdiagnosed Vaskular yang dimaksud adalah pembuluh darah diluar pembuluh koroner meliputi adalah pembuluh darah arteri, vena, dan juga limfe.

f. ExternalCounterPulsation(ECP)

External Counter Pulsation (ECP) merupakan tindakan non invasive pada pasien dengan penyakit jantung koroner (PJK) dengan angina refrakter yang tidak responatau tidak ideal untuk dilakukan intervensi revaskularisasi secara konvensional

g. Pelayanan paliatif Pelayanan Paliatif Kardiovaskular merupakan pelayanan terpadu yang diberikan oleh tim multidisiplin dari berbagai Profesional Pemberi Asuhan (PPA) yang terdiridari dokter spesialis, dokter umum, perawat, terapis, psikolog, ahli gizi dan nutrisi,apoteker, serta rohaniawan secara terintegrasi yang bertujuan meningkatkan kualitas hidup pasien dan keluarga, bukan hanya memandang prognosis penyakit semata sehingga akan lebih baik bila pasien mendapatkan pelayanan dari tim paliatif kardiovaskular sejak awal perjalanan penyakit agar dapat diidentifikasi sedini mungkin dan dilakukan intervensi dan supervisi terhadap penderitaan akibatnyeri dan keluhan fisik lain serta dapat diberikan dukungan psikososial dan spiritualbagi pasien beserta keluarga.

h.CardiacHomeHealthcare

RS Jantung dan Pembuluh Darah Harapan Kita sebagai rujukan tersier untuk kesinambungan pelayanan dan tingginya kebutuhan pasien dengan

6

penyakit jantung, maka RS memfasilitasi layanan homecare.Adapun home careyang dimiliki oleh RS ini bernama CardiacHomeHealthCare.

7

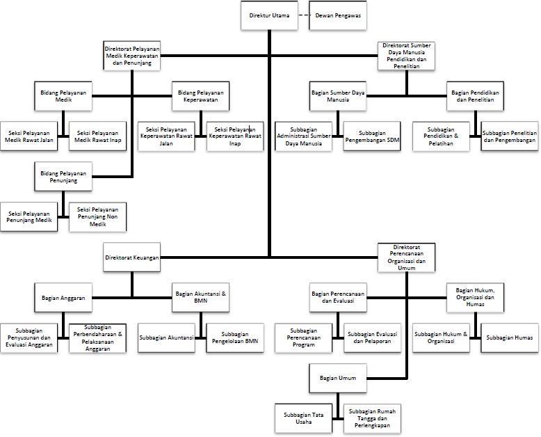
2.1.8 Struktur Organisasi Rumah Sakit Jantung dan Pembuluh Darah Harapan Kita

Gambar 2.1 : Struktur Organisasi Rumah Sakit Jantung dan Pembuluh Darah Harapan Kita

8

2.1.9 Jajaran Direksi

a. Direktur Utama : Dr. dr. Iwan Dakota, SpJP(K), MARS, FACC,FESC

b. Direktur Pelayanan Medik, Keperawatan dan Penunjang : Dr. dr. Dicky fakhri, SpB, SpBTKV(K)

c. Direktur SDM, Pendidikan dan Penelitian: Dr. dr. Basuni Radi, SpJP(K)

d. Direktur Perencanaan, Organisasi dan Umum : Dr. drg. Maya Marinda Montain, M.Kes

e. Direktur Keuangan dan BMN : Liliek Marhaendro Susilo, Ak, MM

2.1.10 Kelembagaan Rumah Sakit Jantung dan Pembuluh Darah Harapan Kita

Tugas dan Fungsi Rumah Sakit Jantung dan Pembuluh Darah Harapan

Kita sesuai struktur organisasi UPT Vertikal sebagaiberikut :

a. Tugas

1) Berdasarkan Permenkes RI No. 2357/MENKES/PER/XI/2011, tentang Organisasi dan Tata Kerja Rumah Sakit Jantung dan Pembuluh Darah Harapan Kita (RSJPDHK) Jakarta, maka RSJPDHK mempunyai tugas menyelenggarakan upaya penyembuhan dan pemulihan yang dilaksanakan secara serasi, terpadu, dan berkesinambungan melalui peningkatan kesehatan dan pencegahan serta upaya rujukan.

2) Berdasarkan SK Men-Kes No.HK.01.07/MENKES/602/2017 Tanggal 13 November 2017 RSJPDHK ditetapkan sebagai Pusat Jantung Nasional yang mempunyai tugas: (a) Memberikan pelayanan kardiovaskular tersier khusus;

3) Melakukan pengampuan jejaring rujukan kardiovaskuler; dan (c) Rujukan nasional di bidang kardiovaskuler.

4) Berdasarkan SK Men-Kes No.333/MenKes/SK/V/2011, pada Tanggal 7 Mei 2011 RSJPDHK ditetapkan sebagai RS khusus kelas A.

5) Berdasarkan SK Men-Kes RI No.119/Menkes/SK/IV/2014 pada tanggal 21 April 2014 ditetapkan sebagai RS Pendidikan Afiliasi Fakultas Kedokteran Universitas Indonesia.

b. Fungsi

Dalam melaksanakan tugas sebagaimana dimaksud, Rumah Sakit Jantung dan Pembuluh Darah Harapan Kita menyelenggarakan fungsi:

1) Upaya pencegahan terjadinya penyakit jantung dan pembuluh darah.

2) Upaya pelayanan dan penyembuhan bagi pasien penyakit jantung danpembuluh darah.

3) Upaya rehabilitasi terhadap pasien penyakit jantung dan pembuluh darah.

4) Upaya menjalankan pelayanan berjenjang melalui rujukan yang efektif.

5) Pengelolaan dan pembinaan sumber daya manusia.

9

6) Pelaksanaan pendidikan dan pelatihan dalam bidang ilmu penyakit jantungdan pembuluh darah (kardiovaskular).

7) Pelaksanaan penelitian dan pengembangan dalam bidang ilmu penyakit jantung dan pembuluh darah (kardiovaskular).

8) Pelaksanaan urusan administrasi umum dan keuangan.

2.1 Profil Peserta

2.1.1 Identitas

Nama : Widya Muharramah

Tempat/Tanggal lahir : Paninggahan, 11 Juni 1994

NIP : 1994110620220320004

Jabatan : Perawat Ahli Pertama

Pangkat/Gol Ruang : Penata Muda Tk.1-III/b

Asal Instansi : Rumah Sakit Jantung dan Pembuluh

Darah Harapan Kita Jakarta

Unit Kerja : Rawat Inap Eksekutif Sukaman

Pendidikan Terakhir : Profesi Ners

2.1.2 Tugas Pokok dan Fungsi

Berdasarkan pasal 29 Undang-Undang Republik Indonesia Nomor 38 tahun

2014 tentang keperawatan, perawat bertugas sebagai:

1. Pemberi Asuhan Keperawatan

2. Penyuluh dan konselor bagi klien

3. Pengelola pelayanan keperawatan

4. Peneliti keperawatan

5. Pelaksana tugas berdasarkan pelimpahan wewenang

6. Pelaksana tugas dalamkeadaan keterbatasan tertentu

Kegiatan tugas jabatan fungsional perawat diuraikan di dalam Permenpan dan RB RI Nomor 35 tahun 2019, meliputi:

1. Melakukan pengkajian keperawatan lanjutan pada individu dan keluarga;

2. Melakukan pengkajian keperawatan dasar pada masyarakat;

3. Memberikan konsultasi data pengkajian keperawatan dasar/lanjut;

4. Melakukan komunikasi terapeutik dalam pemberian asuhan keperawatan;

5. Melaksanakan manajemen surveilans hais sebagai upaya pengawasan risiko infeksi dalam upaya preventif dalam pelayanan keperawatan;

6. Melakukan upaya peningkatan kepatuhan kewaspadaan standar pada pasien/petugas/pengunjung sebagai upaya pencegahan infeksi;

7. Melakukan investigasi dan deteksi dini kejadian luar biasa yang berdampak pada pelayanan kesehatan;

8. Mengajarkan teknik kontrol infeksi pada keluarga dengan penyakit menular;

10

9. Merumuskan diagnosis keperawatan pada individu;

10. Membuat prioritas diagnosis keperawatan dan masalah keperawatan;

11. Menyusun rencana tindakan keperawatan pada individu dan keluarga (merumuskan, menetapkan tindakan);

12. Melakukan tindakan keperawatan pada kondisi gawat darurat/bencana/kritikal;

13. Melakukan tindakan terapi komplementer/holistik;

14. Melakukan tindakan keperawatan pada pasien dengan intervensi pembedahan pada tahap pre/intra/post operasi;

15. Memberikan dukungan/fasilitasi kebutuhan spiritual pada kondisi kehilangan/berduka/menjelang ajal dalam pelayanan keperawatan;

16. Melakukan tindakan keperawatan pemenuhan kebutuhan nutrisi, eliminasi, mobilisasi, istirahat dan tidur, kebersihan diri, rasa nyaman, dan pengaturan suhu tubuh;

17. Melakukan stimulasi tumbuh kembang pada individu;

18. Memfasilitasi adaptasi dalam hospitalisasi pada individu;

19. Melaksanakan casefinding/deteksi dini/penemuan kasus baru pada individu;

20. Melakukan supportkepatuhan terhadap intervensi kesehatan pada individu;

21. Melakukan pendidikan kesehatan pada individu pasien maupun kelompok;

22. Melakukan peningkatan/penguatan kemampuan sukarelawan dalam meningkatkan masalah kesehatan masyarakat;

23. Melakukan pendidikan kesehatan pada masyarakat;

24. Melakukan pemenuhan kebutuhan oksigenasi kompleks;

25. Melakukan terapi aktivitas kelompok stimulasi persepsi dan sensorik;

26. Melakukan komunikasi dengan klien yang mengalami hambatan komunikasi;

27. Melakukan intervensi keperawatan spesifik yang kompleks pada area medikal bedah, anak, maternitas, komunitas, jiwa;

28. Melakukan perawatan luka;

29. Melakukan pemantauan atau penilaian kondisi pasien selama dilakukan tndakan keperawatan spesifik sesuai kasus dan kondisi pasien;

30. Melakukan konsultasi keperawatan dan kolaborasi dengan dokter;

31. Melakukan rehabilitasi mentasl spiritual pada individu;

32. Melakukan penatalaksanaan manajemen gejala;

33. Melakukan evaluasi tindakan keperawatan pada individu;

34. Melaksanakan fungsi pengarahan pelaksanaan pelayanan keperawatan sebagai ketua tim/perawat primer;

35. Melakukan pendokumentasian tindakan keperawatan;

36. Melakukan pengorganisasian pelayanan keperawatan antar shift/unit/fasilitas kesehatan;

37. Melakukan pemberian penugasan perawat dalam rangka melakukan fungsi ketenagaan perawat;

11

38. Melakukan preseptorship dan mentorship.

2.2 Sasaran Kinerja Pegawai (SKP)

Dalam perancangan aktualisasi mengaju pada Sasaran Kinerja Pegawai (SKP) yaitu:

1. Tercapainya pemulangan pasien ≤ jam 12.00 WIB

2. Terwujudnya kepuasan pasien dan keluarga terhadap pelayanan di Unit Unit GP II (average Care)

3. Tercapainya pemahaman pasien tetang tujuan identifikasi pasien

4. Tercapainya kepatuhan melakukan handoverantar perawat

5. Tercapainya pemahaman pasien tentang upaya pencegahan jatuh

6. Tercapainya persentase angka kejadian decubitus yaitu ≤ 3%

7. Tercapainya persentase angka kejadian infeksi aliran darah perifer ≤ 3%

8. Terlaksananya kepatuhan handhyginedi unit Unit Unit GP II (average Care)

9. Terlaksananya program peningkatan pengetahuan dan keterampilan staf sesuai tupoksi 20 JPL/tahun

10. Terlaksananya program pembelajaran internal untuk peningkatan pengetahuan 1kali/2 minggu

11. Terlaksananya efesiensi sumber daya di Unit Unit GP II (average Care)

12. Terlaksananya efisiensi terhadap clinicalpathwaydi Unit Unit GP II (average Care)

12

BAB III RANCANGAN AKTUALISASI

3.1 Identifikasi Isu

Secara umum isu diartikan sebagai suatu fenomena/kejadian yang diartikan sebagai masalah, sedangkan menurut Kamus Besar Bahasa Indonesia isu adalah masalah yang dikedepankan untuk ditanggapi, kabar yang tidak jelas asal usulnya dan tidak terjamin kebenarannya, kabar angin, desas desus dan yang perlu ditekankan terkait dengan pengertian isu adalah adanya atau disadarinya suatu fenomena atau kejadian yang dianggap penting atau dapat menjadi menarik perhatian orang banyak, sehingga menjadi bahan yang layak untuk didiskusikan.

Proses perancangan aktualisasi ini dimulai dari proses mengidentifikasi isu di instansi kerja yaitu Unit Rawat Inap Eksekutif Sukaman. Identifikasi isu dilihat dari permasalahan yang berkaitan dengan nilai-nilai dasar ASN yaitu BerAKHLAK yang mencakup Berorientasi Pelayanan, Akuntabel, Kompeten, Harmonis, Loyal, Adaptif, dan Kolaboratif dan dihubungkan dengan Manajemen ASN dan Smart ASN. Berkaitan dengan rancangan aktualisasi ini, sumber isu yang diangkat berasal dari hasil observasi dan pengalaman selama di Unit Rawat Inap Eksekutif Sukaman dan kegiatan yang diinisiatif oleh penulis melalui persetujuan coachdan mentor, serta penugasan dari atasan. Selain itu juga dari tugas dan pokok dan fungsi (Tupoksi) penulis sebagai Perawat Ahli Pertama dan Sasaran

Kinerja Pegawai (SKP)

Berikut adalah daftar isu-isu yang muncul di Unit Rawat Inap Eksekutif Sukaman

Rumah Sakit Jantung dan Pembuluh Darah Harapan Kita yang penulis amati selama 1

bulan :

1. Kurang Optimalnya Edukasi Tentang Perawatan dirumah pada Pasien PostCoronary ArteryBypassGraff(CABG) di Ruang Rawat Inap Eksekutif Sukaman tahun 2022.

2. Belum Optimalnya Monitoring Intakedan OutputCairan pada Pasien dengan Heart Failuredi Ruang Rawat Inap Eksekutif Sukaman tahun 2022.

3. Belum Optimalnya Edukasi tentang Manajemen Nyeri pada Pasien post Coronary ArteryBypassGraff(CABG) di Ruang Rawat Inap Eksekutif Sukaman tahun 2022. Dari 3 isu diatas selanjutnya akan di identifikasi berdasarkan data dan fakta yang ada di unit tersebut. Berikut dibawah ini merupakan hasil pengkajian identifikasi isu di Unit

Rawat Inap Eksekutif Sukaman Rumah Sakit Jantung dan Pembuluh Darah Harapan Kita, yaitu sebagai berikut:

13

Tabel 3.1 Identifikasi Data dan Fakta Isu

NO ISU KETERKAITAN TUGAS DAN

FUNGSI PADA SKP DATA DAMPAK

1 4. Kurang optimalnya edukasi tentang perawatan dirumah pada pasien post CABG di Ruang Rawat Inap Eksekutif Sukaman tahun 2022.

- Terwujudnya kepuasan pasien dan keluarga terhadap pelayanan

Data:

- Menurut data register IntensiveCareUnit(ICU) surgical

dewasa di Rumah Sakit Jantung dan Pembuluh Darah

Harapan Kita kasus CABG tahun 2020 sebanyak 410. Sementara itu di Ruang Rawat Inap Eskekutif Sukaman

jumlah pasien yang melakukan operasi CABG dari bulan Juli hingga Desember pada tahun 2021 adalah sebanyak 42 operasi, dan jumlah pasien dengan postCABG dari bulan

Januari hingga Mei 2022 26 kasus.

Wawancara :

- Dari 4 orang pasien post CABG yang penulis lakukan wawancara. Mereka mengatakan belum mengetahui

tentang bagaimana cara perawatan setalah nanti pulang dari rumah sakit. Keluarga juga menyanyakan setelah pulang dari rumah sakit aktifitas apa saja yang bisa dilakukan oleh pasien. Selain itu untuk perawatan luka, mereka mengatakan belum mampu untuk merawat luka secara mandiri dirumah.

Observasi :

- Edukasi pada pasien postCABG dilakukan ketika pasien

akan pulang dari rumah sakit, dengan menggunakan lembar ringkasan perawatan

- Pasien dan keluarga tidak mampu melakukan tatalaksana perawatan saat dirumah

- Pasien dan keluarga tidak mengenali tandatanda perburukan dan mencegah serangan jantung berulang

- Proses pesembuhan pasien menjadi lama

- Menurunnya kualitas pelayanan pasien

14

2 Belum Optimalnya

Monitoring Intake dan OutputCairan

pada Pasien dengan

HeartFailuredi

Ruang Rawat Inap

Eksekutif Sukaman

- Terwujudnya kepuasan

pasien dan keluarga terhadap

pelayanan

- Terlaksananya efisiensi

terhadap clinicalpathway

- Belum adanya media edukasi perawatan dirumah pada

pasien post(CABG)

- Edukasi dilakukan hanya satu kali pada saat pasien akan

pulang

- Adanya keterbatasan waktu perawat untuk melakukan

edukasi

- Ditemukan hambatan pada saat edukasi yaitu pasien dan keluarga terkadang lupa terhadap edukasi yang telah

diberikan

- Tingkat pengtahuan pasien dan keluarga beragam

Data:

- Menurut data register di Unit Rawat Inap Eksekutif

Sukaman Rumah Sakit Jantung dan Pembuluh Darah

Harapan Kita kasus congestiveheartfailure(CHF) / Acute

DecompensatedHeartFailure(ADHF) pada bulan Juli

hingga Desember tahun 2021 adalah sebanyak 25 kasus.

- Jumlah kasus CHF/ADHF pada bulan Januari hingga Juni

- Ketidakpatuhan pasien terhadap manajemen intake dan oautput cairan yang menyebabkan rehospitalisasi dan memperpanjang lamanya

hari rawatan

- Mempengaruhi ketepatan dosis obat yang

diberikan

15
Gambar 3.1 Ringkasa Perawatan

tahun 2022.

2022 adalah sebanyak 26 kasus

Wawancara:

- Sebanyak 4 dari 7 orang pasien dengan HeartFailureyang penulis lakukan wawancara, mereka mengatakan alasan utama mereka masuk rumah sakit adalah sesak nafas dan udem pada kaki. Selain itu pasien juga mengatakan selama dirumah tidak melakukan pemantauan intake dan oautput cairan.

- Sebanyak 3 orang pasien yang kembali dirawat setelah belum lama pulang dari rumah sakit, merka masuk rumah sakit dengan keluhan yang sama seperti dirawat sebelumnya seperti sesak, perut begah dan udem.

Observasi :

- Untuk monitoring intake dan output pasien perawat melakukan edukasi pencatatan intakedan outputsaat memberikan lembar catatan UMU pasien Gambar 3.2 Catatan UMU Pasien

- Beberapa pasien lupa dalam mencatat intakedan output

16

3 Belum optimalnya

edukasi tentang

manajemen nyeri

pada pasien post

CABG di Ruang

Rawat Inap

Eksekutif Sukaman

tahun 2022

- Terwujudnya kepuasan

pasien dan keluarga terhadap

pelayanan

- Terlaksananya efisiensi

terhadap clinicalpathway

- Pasien hanya memperkirakan jumlah air yang sudah di minum dan jumlah cairan yang keluar

- Beberapa pasien juga mengatakan tidak memiliki alat tulis untuk mencatat intakedan output

- Untuk penakaran jumlah cairan yang masuk dan keluar belum memiliki takaran yang pasti.

- Belum adanya form edukasi pengontrolan cairan pada pasien Heart failure di Unit Rawat Inap Eksekutif Sukaman

Data:

- Menurut data register IntensiveCareUnit(ICU) surgical

dewasa di Rumah Sakit Jantung dan Pembuluh Darah

Harapan Kita kasus CABG tahun 2020 sebanyak 410.

Sementara itu di Ruang Rawat Inap Eskekutif Sukaman

jumlah pasien yang melakukan operasi CABG dari bulan Juli

hingga Desember pada tahun 2021 adalah sebanyak 42

operasi, dan jumlah pasien dengan postCABG dari bulan

Januari hingga Mei 2022 26 kasus.

Observasi :

- Edukasi yang diberikan oleh perawat terhadap pasien post CABG terbatas berupa edukasi verbal saja.

- Untuk edukasi manajemen nyeri non farmakologi perawat hanya menyarankan pasien untuk nafas dalam saja ketika merasakan nyeri

- Jika pasien tidak mengetahui cara untuk megurangi nyeri ke level kenyamanan yang

diterima oleh pasien, maka pasien tidak akan bisa beraktifitas dan adanya kendala saat proses kesembuhan.

- Memperlama hari rawatan

17

3.2 Analisis Isu

Berdasarkan identifikasi isu yang telah dipaparkan, perlu dilakukan proses identifikasi isu untuk menentukan isu mana yang merupakan prioritas yang dapat dicarikan solusi oleh penulis. Pada tahapan ini, isu hasil yang didapatkan dianalisis dengan menggunakan teknik

APKL Analisis APKL merupakan alat bantu untuk menilai dan menganalisis ketepatan dan kualitas isu dengan memperhatikan tingkat aktual, problematik, kekhalayan, dan kelayakan dari isu-isu yang ditemukan di lingkungan Ruang Rawat Inap Eksekutif Sukaman. Indikator perhitungan AKPL berdasarkan kriteria berikut :

1. Aktual (A): isu yang benar-benar terjadi dan sedang hangat dibicarakan dalam masyarakat.

2. Problematik (P): isu yang memiliki dimensi masalah yang kompleks, sehingga perlu segera dicarikan solusinya.

3. Kekhalayakan (K): isu yang menyangkut hajat hidup orang banyak.

4. Kelayakan (L): isu yang masuk akal dan realistis serta relevan untuk dimunculkan inisiatif pemecahan masalahnya.

Berikut matrik penilaian kualitas isu dengan analisis APKL:

Tabel 3.2: Analisis Isu Berdasarkan APKL (Aktual, Problematik, Kekhalayakan, Kelayakan)

Kurang optimalnya edukasi tentang perawatan dirumah pada pasien post CABG di Ruang Rawat Inap Eksekutif Sukaman tahun 2022.

Belum Optimalnya Monitoring Intake dan Output Cairan pada Pasien dengan HeartFailuredi Ruang Rawat Inap Eksekutif Sukaman tahun 2022.

Kurang optimalnya edukasi tentang manajemen nyeri pada pasien postCABG di Ruang Rawat Inap Eksekutif Sukaman tahun 2022

Keterangan: Skala Likert : 1-5

5: sangat besar

4: besar

3: sedang

2: kecil

1 : sangat kecil

Hasil perhitungan skoring diatas diketahui bahwa isu “Kurang Optimalnya Edukasi

Tentang Perawatan dirumah pada Pasien post CABG di Ruang Rawat Inap Eksekutif

Sukaman tahun 2022” memperoleh peringkat pertama dengan jumlah skoring 18 poin.

18
Isu A P K L Total Rank
4 5 4 5 18 I
4 4 5 3 16 II
4 3 4 4 15 III

Selanjutnya untuk isu “Belum Optimalnya Monitoring Intakedan OutputCairan pada Pasien dengan HeartFailuredi Ruang Rawat Inap Eksekutif Sukaman Tahun 2022” mendapatkan

skoring 17 poin, dan isu “Kurang Optimalnya Edukasi Tentang Manajemen Nyeri pada Pasien postCABG di Ruang Rawat Inap Eksekutif Sukaman Tahun 2022” mendapat skoring

16 poin

Berdasarkan analisis penilaian kualitas isu dengan menggunakan teknik APKL diatas, maka isu yang dipilih untuk diselesaikan dan dicari solusinya adalah isu “Kurang Optimalnya Edukasi Tentang Perawatan dirumah pada Pasien Post CABG di Ruang Rawat Inap Eksekutif Sukaman tahun 2022”.

3.3 Analisa Penyebab Isu

Dari hasil observasi yang dilakukan diruangan rawat inap Eksekutif Sukaman edukasi tentang perawatan dirumah pada pasien postCABG sudah dilakukan tetapi belum optimal. Dikarenakan edukasi yang dilakukan hanya pada saat pasien akan pulang saja. Selain itu belum ada media khusus untuk edukasi perawatan dirumah pada pasien post CABG sehingga menyebabkan menurunnya kualitas pelayanan dan kepuasan pasien

Hal lain yang juga menyebabkan belum optimalnya pemberian edukasi pada pasien post CABG adalah kesehatan fisik pasien yang belum baik setelah dilakukan operasi menyebabkan penerimaan informasi terganggu. Selain itu usia dan kemapuan belajar juga berpengaruh terhadap penerimaan informasi Kemampuan dalam belajar yang baik akan memudahkan pasien untuk menerima dan memproses informasi yang diberikan ketika dilakukan pendidikan kesehatan. Kemampuan belajar seringkali berhubungan dengan tingkat pendidikan yang dimiliki

Selanjutnya penulis melakukan analisis lebih mendalam terkait penyebab isu yang kemudian menjadi landasan dalam penentuan gagasan kreatif untuk memecahkan masalah. Analisis penyebab isu yang dilakukan menggunakan alat bantu diagram fishbone, dimana penyebab dikategorikan dalam 4S yaitu surroundings (lingkungan), systems (sistem), skills(kemampuan), dan safety(keamanan/ keselamatan).Berikut adalah analisis akar penyebab isu yang ditampilkan dalam diagram fishbone.

19

Gambar 3.3 Diagram Fishbone

Surroundings Systems

Keterbatasan sarana edukasi

Edukasi menggunakan lembar ringkasan rawatan

Tidak adanya veriasi edukasi

Target pasien pulang < jam 12

Keterbatasan waktu perawat untuk edukasi

Frekuensi edukasi hanya 1x pada saat pasien akan pulang

Skills

kesehatanfisik pasienyangbelum baik

Tingkat Pendidikan pasien beragam

Safety

Kurang optimalnya edukasi tentang perawatan dirumah pada pasien post CABG di Ruang Rawat Inap EksekutifSukaman tahun 2022

20

Melihat beberapa penyebab dari core isu tersebut, maka penulis akan mencarikan solusi yang dapat dilakukan. Penulis akan berfokus pada penyebab isu “edukasi hanya

menggunakan lembar ringkasan rawatan” dan kegiatan yang mampu dilaksanakan solusi pemecahannya dalam waktu 1 bulan kegiatan aktualisasi yaitu “belum adanya variasi media edukasi tentang perawatan dirumah pada pasien postCABG”.

3.4 Gagasan Pemecahan Isu

Dengan merujuk pada akar penyebab masalah diatas, maka gagasan kreatif yang akan dilakukan untuk menyelesaikan Isu “Kurang Optimalnya Edukasi Verbal tentang

Perawatan Dirumah Pada Pasien Post CABG di Ruang Rawat Inap Eksekutif Sukaman

Tahun 2022” adalah “Optimalisasi Edukasi Menggunakan Media Video tentang Perawatan dirumah pada Pasien PostCABG di Ruang Rawat Inap Eksekutif Sukaman dengan” .

Gagasan kreatif tersebut dikaitkan dengan kedudukan dan peran ASN dalam hal ini adalah perawat sebagai pemberi pelayanan di rumah sakit dan mewujudkan perawat sebagai SmartASN dengan memanfaatkan perkembangan teknologi untuk memudahkan pekerjaan dan memaksimalkan pelayanan.

3.5 Kegiatan

Untuk mewujudkan gagasan kreatif tersebut, kegiatan-kegiatan yang akan dilakukan selama masa habituasi adalah sebagai berikut:

1. Melakukan konsultasi dengan mentor terkait dengan gagasan kreatif yang diusulkan

2. Merancang isi / substansi media edukasi

3. Membuat media edukasi video perawatan dirumah pada pasien PostCABG

4. Mensosialisaikan kepada rekan sejawat tentang video edukasi perawatan dirumah pada pasien PostCABG

5. Melakukan edukasi perawatan dirumah pada pasien PostCABG.

6. Mengevaluasi pemahaman pasien dan keluarga terhadap edukasi perawatan dirumah pada pasien postCABG dengan teknik wawancara dan menggunakan googleform

7. Membuat laporan akhir kegiatan aktualisasi

3.6 Keterkaitan Penyebab Isu dengan kedudukan dan Peran PNS Untuk Mendukung Terwujudnya SmartGovernance

a. Nilai dasar PNS BerAkhlak Berorientasi Pelayanan : Merujuk pada penyebeb isu atas yaitu tidak adanya media edukasi berhubungan dengan peran dan fungsi perawat sebagai pemberi pelayanan. Untuk meningkatkan kualitas pelayanan di Rumah Saikit ada beberapa fator yang mempengaruhi diantaranya adalah pemberian informasi yang jelas, dan edukasi yang dibutuhkan oleh pasien dan keluarga. Edukasi adalah hak pasien yang mendasar. Artinya, edukasi wajib diberikan oleh perawat kepada pasien dan keluarga selama proses pelayanan kesehatan. Kepuasan pasien terhadap edukasi kesehatan

21

yang diberikan oleh perawat di rumah sakit merupakan indeks kunci kualitas dan efektivitas pelayanan kesehatan

Kompeten : Edukasi yang diberikan oleh perawat kepada pasien dan keluarga dengan menggunakan media viedeo bertujuan agar pasien dan keluarga mengerti dan memahami masalah kesehatan yang ada, meningkatkan pengetahuan dan atau ketrampilan pasien dan keluarga tentang masalah kesehatan yang dialami, membantu pasien dan keluarga dalam meningkatkan kemampuan untuk mencapai kesehatan secara optimal, membantu pasien dan keluarga dalam mengambil keputusan tentang perawatan yang harus dijalani, dan agar pasien serta keluarga berpartisipasi dalam proses pelayanan yang diberikan.

Adaptif: seiring denngan adanya perubahan metode penyampaian edukasi secara digital, perawat diharapkan dapat beradaptasi di tengah tantangan globalisasi dan era digital saat ini. Salah satu cara beradaptasi tersebut adalah dengan melakukan edukasi menggunakan media video.

b. Smart ASN

Profesionalisme: Perawat sebagai salah satu dari professional pemberi asuhan dalam memberikan asuhan pelayanan kepada pasien bertanggung jawab dalam memberikan asuhan keperawatan yang optimal terhadap pasien. Perawat harus mengajarkan informasi yang diperlukan oleh pasien dan keluarga karena perawat merupakan sumber informasi pertama dalam membatu pasien untuk mengatasi masalah kesehatannya. Perawat harus menjadi edukator yang efektif dalam menjelaskan fakta-fakta. Salah satu asuhan keperawatan yang perlu diberikan yaitu pemberian edukasi pada pasien dan keluarga

menguasai teknologi dan informasi: Sesuai dengan perkembangan zaman penggunaan media digital khususnya video untuk edukasi sangat bermanfaat bagi pasien dan keluarga. Media edukasi dengan viedo akan menjadi media edukasi yang menarik dan memudahkan pasien dalam memahami isi informasi yang disampaikan. Edukasi pasien melalui media video yang efektif juga dapat dilakukan dimana saja dan kapan saja, menghibur, memotivasi, menstimulasi serta memiliki dampak positif terhadap pengetahuan dan keterampilan

c. Manajemen ASN

Pelayan Publik: Perawat dalam praktiknya memberikan pelayanan kepada individu, keluarga, kelompok, dan masyarakat secara komprehensif, baik pelayanan fisik, psikologi, spiritual, sosial, dan memberikan edukasi kepada klien. Memberikan edukasi merupakan salah satu peran penting bagi perawat (educator). Hal ini dikarenakan perawat sebagai pemberi perawatan kepada pasien yang lebih sering kontak langsung dengan pasien dan keluarga. Selain itu, perawat merupakan sumber informasi yang mudah diakses oleh pasien dan keluarga. Perawat memberikan edukasi dalam rangka pelayanan kesehatan dengan berbagai tujuan dan manfaat.

22

4.1 Rancangan Aktualisasi Nilai-Nilai Dasar PNS

RANCANGAN AKTUALISASI

Unit Kerja Ruang Rawat Inap Eksekutif Sukaman

Identifikasi Isu

1. Kurang Optimalnya Edukasi Tentang Perawatan dirumah pada Pasien PostCoronaryArteryBypassGraff(CABG) di Ruang Rawat Inap Eksekutif Sukaman tahun 2022.

2. Belum Optimalnya Monitoring Intakedan OutputCairan pada Pasien dengan HeartFailuredi Ruang Rawat Inap Eksekutif Sukaman tahun 2022.

3. Belum Optimalnya Edukasi tentang Manajemen Nyeri pada Pasien postCoronaryArteryBypassGraff(CABG) di Ruang Rawat Inap Eksekutif Sukaman tahun 2022.

Isu yang Diangkat Kurang Optimalnya Edukasi Tentang Perawatan dirumah pada Pasien PostCoronaryArteryBypassGraff(CABG) di Ruang Rawat Inap Eksekutif Sukaman tahun 2022.

Gagasan Pemecahan Isu

Optimalisasi Edukasi Menggunakan Media Video tentang Perawatan dirumah pada Pasien PostCABG di Ruang Rawat Inap Eksekutif Sukaman dengan

NO KEGIATAN TAHAPAN KEGIATAN OUTPUT / HASIL

KETERKAITAN SUBSTANSI

MATA PELATIHAN

KONTRIBUSI

TERHADAP VISI

MISI

ORGANISASI

PENGUATAN

NILAI

ORGANISASI

1 Melakukan konsultasi

dengan mentor terkait

dengan gagasan kreatif

yang diusulkan

a.Menghubungi mentor

terkait dengan

gagasan

kreatif yang diusulkan

Adanya jadwal untuk

konsultasi penyampaian

ide dan gagasan kreatif

Berorientasi Pelayanan:

- Mengucapkan salam ketika

berkomunikasi dengan mentor

- Bersikap ramah dalam

Diharapkan dengan

gagasan kreatif ini

dapat memberikan

sumbangsih agar

Competence

Kegiatan ini

dilaksanakan untun

mengembangkan

23
BAB IV
Tabel 4.1 : Matrik Rencana Aktualisasi

b.Menyampaikan

gagasan kreatif yang

diusulkan

c.Meminta persetujuan

mentor untuk pemilihan

gagasan kreatif

Mentor mengtahui

gagasan kreatif menghibungi mentor

- Bersikap sopan santun dalam

penyampaian gagasan atau ide

Akuntabel:

tercapainya tujuan

rumah sakit yaitu :

memperoleh

kompetensi di bidang

kardiovaskular lewat

Persetujuan untuk pemilihan gagasan

kratif

- Membuat janji dengan mentor

untuk jadwal konsultasi.

- Menepati janji yang telah dibuat

- Datang tepat waktu sesuai

dengan jadwal yang telah

disepakati

- tidak memaksakan kehendak

sendiri dalam menyampaikan

ide atau gagasan

- Menyampaikan ide atau

gagasan keratif secara jujur

dan bertanggung jawab kepada

mentor

Kompeten:

- Menyiapkan rancangan

aktualisasi yang akan di

konsulkan sebaik mungkin

- Menyampaikan ide atau

gagasan kreatif sesuai dengan

kopetensi perawat

Harmonis:

- Menghargai setiap keputusan

dan saran dari mentor tentang

inovasi baru di bidang

kardiovaskular

pelayanan, keperawatan yang

berkualitas tinggi

Accessibility

Kegiatan ini

Sesuai dengan misi

Rumah Sakit Jantung

Pembuluh Darah Harapan

Kita yaitu

“Menyelenggarakan

pelayanan, pendidikan

serta penelitian dan

pengembangan

kardiovaskular

berkualitas” Kegiatan

juga di harapkan mampu

meningkatkan pelayanan

terhadap pasien.

direncanakan memuat

edukasi menggunakan

media video yang bisa

diakses oleh

masyarakat dimana saja dan kapan saja.

Excellence

Kegiatan ini dirancang

untuk memberikan

pelayanan unggul yang

berorientasi pada

kebutuhan pasien

24

2 Merancang isi / substansi media edukasi

a. Mencari referensi materi edukasi perawatan

pada pasien PostCABG

gagasan kratif yang telah

ditetapkan

Loyal:

- Menggunakan Bahasa Indonesia

yang baik

- Menyediakan waktu luang

untuk konsultasi dengan

mentor

- Berdedikasi dalam

menyampaikan ide atau

gagasan kreatif untuk

menyelesaikan isu yang ada

di unit kerja

Adaptif :

- Menyampaikan gagasan kertif

sesuai dengan perkembangan

ilmu pengetahuan dan

teknologi

Kolaboratif :

- Bekerja sama dengan mentor

mendiskusikan terkait isu dan

gagasan pemecahan isu

- Rangkuman materi

media edukasi

- Memperoleh sumber

pustaka, dan jurnal

Berorientasi Pelayanan

- Membuat janji berdiskusi

dengan kepada mentor secara

sopan, ramah dan

Sesuai dengan Misi

Rumah Sakit yaitu

“Menyelenggarakan

Competence

Sebagai rumah sakit

rujukan terakhir

kardiovaskular, Rumah

25

b. meminta saran dari

rekan sejawat terkait isi

dari media edukasi

penelitian mengucapkan salam

Akuntabel :

- Bekerja keras untuk mencari

pelayanan, pendidikan

serta penelitian dan

pengembangan

Sakit Jantung dan

Pembuluh Darah

c. Berkonsultasi dengan

mentor terkait bahan

materi yang ditemukan

Adanya saran atau

masukan dari rekan

sejawat

Point masukan dari

mentor

referensi yang valid

- Mengumpulkan referensi dari

sumber yang jelas

- Tanggung jawab terhadap

kebenaran referensi yang

dicari

- Teliti dalam proses

pengumpulan literatur

- Menepati janji yang telah

dibuat dengan mentor

- Datang tepat waktu sesuai

jadwal yang telah disepakati

Kompeten:

- Mencari referansi sesuai

dengan bidang keperawatan

Loyal:

- Menggunakan Bahasa

Indonesia yang baik dan benar

Adaptif:

- Mencari sumber informasi dari

jurnal-jurnal terbaru dan ilmu

pengetahuan terbaru di

internet

kardiovaskular

berkualitas” kegiatan ini

mempunyai peran dalam

pengembangan ilmu

pengetahuan tentang

kardiovaskular

Harapan Kita (RSJPDHK)

harus memilliki dan mengembangkan

kompetensinya di bidang

kardiovaskular lewat

pelayanan, pendidikan

dan riset yang

berkualitas tinggi

26

3 Membuat media edukasi

video perawatan

dirumah pada pasien

PostCABG

a. Mendisain konsep

media edukasi video

terkait perawatan

dirumah pada pasien

PostCABG

b. Mendiskusikan konsep

desain media edukasi

video bersama mentor

c. Melakukan konsultasi

Leaflet dan video kepada

PKRS (Pendidikan

Kesehatan Rumah Sakit)

Kolaborasi:

- Menganalisis bersama mentor

kesesuaian isi materi

dimaksudkan untuk

meningkatkan mutu pelayanan

kepada pasien

- Melibatkatn rekan sejawat

untuk memberi masukan

tentang isi media edukasi

Hasil desain awal video

edukasi

Berorientasi pelayanan:

- Membuat janji berdiskusi

dengan kepada mentor secara

sopan dan ramah

Akuntabel:

- Membuat konsep media

Visi Rumah Sakit

Jantung Pembuluh

Darah Harapan Kita

adalah “Menjadi Pusat

Kardiovaskular

Berkualitas Setara Asia”

Competence

Sebagai rumah sakit

rujukan terakhir

kardiovaskular, RSJPDHK harus

memiliki dan

Point masukan dari mentor

edukasi yang bisa

dipertanggungjawabkan

- Teliti dan cermat dalam

membuat konsep media

Diharapkan dengan

gagasan kreatif ini dapat

berkontribusi dalam

pencapaiana Visi yang

mengembangkan

kompetensinya di bidang

kardiovaskular lewat

Draft edukasi digital yang sesuai dengan izin

PKRS dan Humas

Rumah Sakit Jantung

Pembuluh Darah

Harapan Kita

edukasi

- Datang tepat waktu sesuai

jadwal konsul yang telah

ditetapkan

- Tidak memaksakan kehendak

sendiri dalam pembuatan

diharapkan.

pelayanan, pendidikan dan riset yang berkualitas

tinggi

27

d. merevisi desain media

edukasi sesuai hasil

diskusi Bersama menor

dan PKRS

Hasil desain akhir video

edukasi yang siap pakai

konsep media edukasi

Kompeten:

- Membuat desain video sesuai

dengan kopetensi keperawatan

- membuat konsep media edukasi

video semenarik mungkin dan

mudah dimengerti oleh pasien

dan keluarga

Harmonis:

- Menghargai mentor dan

memberikan kesempatan

kepada mentor untuk ikut serta

memberikan tanggapan dan

saran atas video yang dibuat

- Menghargai masukan dan saran

dari tim PKRS atas video yang

dibuat

Loyal:

- Menggunakan Bahasa Indonesia

yang baik dan benar

Adaptif:

- Membuat konsep video sesuai

dengan perkembangan ilmu

pengetahuan dan teknologi

- Memanfaatkan fitur digital

dalam pembuatan media

edukasi video

Excellence:

Selain kompetensi medis yang

unggul,RSJPDHK

Berkomitmen

memberikan

pelayanan unggul yang

berorientasi pada

kebutuhan pasien.

28

4 Mensosialisaikan kepada

rekan sejawat tentang

video edukasi

perawatan dirumah

pada pasien PostCABG

a. Melakukan kontrak

waktu dengan teman

sejawat untuk sosialisasi

- Memperbaiki konsep video

sesuai arahan mentor

Kolaboratif:

- Bekerja sama dengan

mentor dan tim PKRS dalam

mendesain video edukasi

b. Menjelaskan kepada

teman sejawat secara

bertahap, melalui tatap

muka saat operan shift

atau melalui grup

Whatsappruangan

adanya komitmen

waktu dan tempat dari

teman sejawat

lembar cheklisbersi

point-point

penyampaian materi

yang telah di sosialisasikan

Berorientasi Pelayanan:

- Berkomunikasi dengan kepala

ruangan untuk menentukan

tanggal sosialisasi secara sopan

dan santun

- Menyampaikan tanggal dan

waktu sosialisasi kepada leader

dan teman sejawat secara

sopan

Akuntabel:

- Menjelaskan kepada teman

sejawat tentang tentang video

edukasi perawatan dirumah

pada pasien postCABG dengan

cermat dan mudah dimengerti

Kompeten:

- Menjelaskan kepada teman

sejawat terkait adanya video

edukasi perawatan dirumah

pada pasien postCABG. untuk

Sesuai dengan

tujuan Rumah

Sakit yaitu

Memperoleh

inovasi baru di bidang

kardiovaskular

Competence

Sebagai rumah sakit

rujukan terakhir

kardiovaskular,

RSJPDHK harus

memilliki dan mengembangkan

kompetensinya di bidang

kardiovaskular lewat

pelayanan, pendidikan dan riset yang berkualitas

tinggi,

Reliability

Sebagai rumah sakit

dengan kompetensi

utama di bidang

kardiovaskular, RSJPDHK akan

29

memudahkan pekerjaan

Harmonis:

- Mencari waktu yang disepakati

Bersama agar semua dapat

mengikuti kegiatan sosialisasi

- Mengajak dan mengingatkan

teman sejawat untuk

menggunakan media edukasi

- Memberi kesempatan kepada

teman sejawat untuk bertanya

dan memberi masukan

Loyal:

- Menggunakan Bahasa Indonesia

yang baik dan benar

Adaptif:

- Bertindak proaktif melaksanakan

gagasan ide, dan bisa

menghadapi tantangan atau

hambatan dalam pengoperasian

media edukasi digital

Kolaboratif:

- Bersinergi dengan perawat

lain untuk bisa memberikan

edukasi digital dengan baik

kepada pasien dan keluarga

mengedepankan

kualitas demi menjadi

rumah sakit yang

paling dipercaya oleh

seluruh pihak

Accessibility

Edukasi kepada pasien

dan keluarga denfgan

media video bisa

diakses dengan mudah

oleh masyarakat

dimana saja dan kapan saja.

30

5 Melakukan edukasi

perawatan dirumah pada pasien PostCABG.

a. Menyiapkan video

edukasi video sudah siap dengan

format QR-Code / link

akses/ File Mp4

Berorientasi Pelayanan:

- Mengucapkan salam

- Memperkenalkan diri dengan

ramah dan sopan

- Meminta izin dan mengajak

pasien untuk mengikuti edukasi

managemen edukasi perawatan

dirumah pada pasien postCABG

secara sopan dan ramah

Akuntabel:

- Video edukasi disiapkan terlebih

Meningkatkan

kompetensi dan

pelayanan dapat

mendukung Visi

RSJPDHK sebagai “Pusat

Kardiovaskuler

Satara Asia”

Accessibility

RSJPDHK berupaya

keras membuka

pintu pelayanan

selebar- lebarnya

kepada seluruh pihak

yang membutuhkan

tanpa terkecuali, Excellence

Selain kompetensi

b. Meminta izin dan kontrak waktu serta

mengajak pasien mengikuti edukasi

perawatan dirumah pada pasien postCABG.

adanya komitmen waktu

dan tempat untuk

dilakukan edukasi

dahulu dengan format QR-Code / link akses/ File Mp4

- Menyiapkan ruangan yang

kondusif

- Menjelaskan edukasi secara

lengkap dan sesuai waktu yang

disepakati

- Menjelaskan edukasi dengan

medis yang unggul, RSJPDHK

berkomitmen

memberikan

pelayanan unggul

yang berorientasi

pada kebutuhan pasien.

c.Membagikan QR-Code / link akses/ File Mp4

media edukasi digital

kepada pasien dan

keluarga

d.Melakukan edukasi

perawatan dirumah pada

pasien PostCABG

QR-Code / link/ File mp4

dapat diakses oleh

pasien dan keluarga

cermat dan mudah dipahami

oleh pasien dan keluarga

- Bertanggung jawab terhadap

informasi yang diberikan

Kompeten:

lembar edukasi

- Menjelaskan edukasi sesuai

dengan kopetensi dan ilmu

pengetahuan

31

6 Mengevaluasi

pemahaman pasien dan

keluarga terhadap

edukasi perawatan

dirumah pada pasien

a. Melakukan

wawancara singkat

kepada pasien dan

keluarga tentang

pengetahuan yang

didapat dengan

- Menjawab pertanyaan pasien

dan keluarga dengan jelas dan

mudah dipahami

Harmonis:

- Menghargai keputusan pasien

terhadap waktu yang disepakati

oleh pasien dan keluarga

- Memberikan kesempatan

kepada pasien dan keluarga

untuk bertanya

Loyal:

- Menggunakan Bahasa Indonesia

yang baik dan benar

Adaptif:

- cepat dan tanggap pada saat

pasien dan keluarga mengalami

kesulitan akses edukasi digital

Kolaboratif:

- melibatkan keluarga dalam

penyampaian edukasi

- Testimoni pasien dan

keluarga

Berorientasi Pelayanan:

- Melakukan wawancara dengan

sopan dan santun

Akuntabel:

- Menyampaikan maksud dan

tujuan adanya evaluasi dari

Misi: “Menyelenggarakan

pelayanan, pendidikan

serta penelitian dan

pengembangan

kardiovaskular berkualitas”

Integrity

Kesesuaian komitmen

dan tindakan akan

menjadi tolok ukur

penilaian dari jasa

yang ditawarkan oleh

32

post CABG dengan

teknik wawancara dan menggunakan google form

adanya video edukasi

edukasi yang telah diberikan

secara lengkap dan mudah

RSJPDHK

Competence

b. Melakukan evaluasi

pemahaman pasien

menggunakan google form

-Hasil googleform

pemahaman pasien

terkait edukasi

perawatan dirumah

pada pasien postCABG

dipahami

- jujur dengan hasil evaluasi yang

telah dilaksanakan tidak

ditambahi dan dikurangi

Kompeten:

- Evaluasi dapat menjadi bahan

referensi ilmu pengetahuan baru

bagi perawat dalam melakukan

edukasi secara digital

Harmonis:

- Memberikan reinforcemen

positif terhadap jawaban

pasien dan keluarga

Loyal:

- menjaga kerahasiaan hasil

evaluasi

Adaptif:

- memiliki antusiasme terhadap

perubahan dan bersikap proaktif

terhadap hasil kegiatan edukasi digital

Kolaboratif:

- Bekerja sama dengan pasien

dan keluarga untuk

mengevaluasi kegiatan edukasi

Sebagai Rumah Sakit

rujukan terakhir

kardiovaskular, RSJPDHK harus

memilliki dan mengembangkan

kompetensinya di bidang kardiovaskular

lewat pelayanan, pendidikan dan riset yang berkualitas tinggi,

33

7 Membuat laporan akhir

kegiatan aktualisasi

a. Menyusun dan mengumpulkan bukti

kegiatan

Dokumentasi hasil kegiatan Berorientasi Pelayanan:

- Membuat janji berdiskusi dengan

kepada mentor secara sopan dan ramah

Visi Rumah Sakit

Jantung Pembuluh

Darah Harapan Kita

adalah “Menjadi Pusat

Integrity

Kesesuaian komitmen

dan tindakan akan

menjadi tolok ukur

b. Melakukan konsultasi

kepada mentor terkait

laporan kegiatan

aktualisasi

c. Mengumpulkan laporan

akhir aktualisasi kepada

mentor dan Bapelkes

Cikarang

Lembar konsultasi

Akuntabel:

- Bekerja keras dalam menyusun

laporan akhir kegiatan

- Teliti dalam membuat laporan

Kardiovaskular

Berkualitas Setara Asia”

Diharapkan dengan

laporan aktualisasi ini

penilaian dari jasa yang

ditawarkan oleh

RSJPDHK

Reliability

Laporan akhir aktualisasi

akhir kegiatan

- Mampu bertanggung jawab

terhadap laporan akhir kegiatan

- Mengumpulkan laporan

aktualisasi sesuai dengan batas

waktu yang ditentukan

- Menyampaikan hasil evaluasi

dengan transaparan

Kompeten:

- Menyusun laporan kegiaan

aktualisasi sesuai dengan kaidah

penulisan yang benar sehingga

dapat bermanfaat untuk

kepentingan Bersama

dapat memberikan

kontribusi untuk

mewujudkan Visi yang

diharapkan.

Sebagai rumah sakit

dengan kompetensi

utama dibidang

kardiovaskular, RSJPDHKakan

mengedepankan

kualitas demi menjadi

rumah sakit yang

paling dipercaya oleh

seluruh pihak

34 digital

Harmonis:

- Menghargai saran dan pendapat mentor

Loyal:

- Bersikap jujur dan tidak

melakukan pemalsuan data/

tanda tangan

- Laporan akhir aktualisasi dicetak

tidak menggunakan fasilitas di tempat kerja

Adaptif:

- Memperbaiki dan merevisi

laporan aktualisasi sesuai

arahan mentor

- Laporan akhir disiapkan dalam

bentuk pdf yang dapat diakses

secara digital

Kolaboratif:

- Berdiskusi dengan mentor

mengenai laporan aktualisasi

yang dibuat

- Menerima masukan dan saran

- dari mentor

35

NO

1 Melakukan konsultasi dengan mentor terkait dengan gagasan kreatif yang

diusulkan

2. Merancang isi / substansi media edukasi

3 Membuat media edukasi video perawatan dirumah pada pasien PostCABG

4 Mensosialisaikan kepada rekan sejawat tentang video edukasi perawatan

dirumah pada pasien PostCABG

5. Melakukan edukasi perawatan dirumah pada pasien PostCABG.

6 Mengevaluasi pemahaman pasien dan keluarga terhadap edukasi perawatan

dirumah pada pasien postCABG dengan teknik wawancara dan menggunakan

googleform

7 Membuat laporan akhir kegiatan aktualisasi

36
4.2 Jadwal Pelaksanaan Aktualisasi Tabel 4.2. Jadwal Rencana Kegiatan Aktualisasi
KEGIATAN JULI AGUSTUS I II III IV I II III IV

4.3 Pihak Yang Terlibat dan Peranannya dalam Aktualisasi

Tabel 4.3 Pihak Yang Terlibat dan Peranannya dalam Aktualisasi

1 Melakukan konsultasi dengan mentor terkait dengan gagasan kreatif yang diusulkan

Mentor

- Memberikan persetujuan terkait gagasan yang diusulkan

- Memberikan arahan dan masukan terkait dengan gagasan yang diusulkan

2 Merancang isi / substansi media edukasi

Mentor Rekan Sejawat/ Perawat Perawat Rawat Inap Eksekutif Sukaman

- Memberikan masukan dan saran terhadap isi/substansi media edukasi

3 Membuat media edukasi video perawatan dirumah pada pasien PostCABG

4 Mensosialisaikan kepada rekan sejawat tentang video edukasi perawatan dirumah pada pasien PostCABG

5 Melakukan edukasi perawatan dirumah pada pasien Post CABG.

Mentor PKRS

Perawat Rawat Inap Eksekutif Sukaman

- Memberikan arahan dan masukan video edukasi

Perawat Pasien dan keluarga

- Mengikuti sosialisai dan memberikan masukan atau saran terkait video edukasi perawatan dirumah pada pasien postCABG.

Perawat :

- Memberikan edukasi kepada pasien mengenai perawatan dirumah pada pasien PostCABG dengan menggunakan video

Pasien dan keluarga

- Mengikuti edukasi yang diberikan oleh perawat tentang perawatan dirumah pada pasien postCABG.

6 Mengevaluasi pemahaman pasien dan keluarga terhadap edukasi perawatan dirumah pada pasien post CABG dengan teknik wawancara dan menggunakan google form

Perawat Pasien dan keluarga

Perawat :

- Melakukan evaluasi pemahaman pada pasien dan keluarga setelah dilakukan edukasi dengan Teknik wawancara dan menggunakan googleform

37
NO KEGIATAN PIHAK YANG TERLIBAT PERAN

Pasien dan keluarga :

- Melakukan evaluasi pemahaman yang di berikan oleh perawat menggunakan googleform

- Menjawab pertanyaan perawat terkait pemahaman tentang edukasi edukasi perawatan dirumah pada pasien postCABG.

7 Membuat laporan akhir kegiatan aktualisasi Peserta dan Mentor Peserta : Menyusun dan membuat laporan hasil kegiatan

Mentor : Memberikan masukan dan saran tentang laporan akhir kegiatan

38

REFERENSI

Pembukaan UUD 1945.

Peraturan Lembaga Administrasi Negara Republik Indonesia Nomor 1 Tahun 2021

Tentang Pelatihan Dasar Calon Pegawai Negeri Sipil. Web. https://ppid.lan.go.id/wp-content/uploads/2021/02/17.-Peraturan-LembagaAdministrasi-Negara-Nomor-1-Tahun-2021-tentang-Pelatihan-Dasar-CalonPegawai-Negeri-Sipil.pdf

Permenpan RB no. 35 tahun 2019 tentang Jabatan Fungsional Perawat. Web: https://peraturan.bpk.go.id/Home/Details/143793/permen-pan-rb-no35-tahun- 2019

Profil instansi dan visi misi pjnhk. Web pjnhk.go.id.

Standar Pelayanan Keperawatan di Rumah Sakit Khusus berdasarkan PMK no. 10 tahun 2015. Web: http://hukor.kemkes.go.id/

Undang-Undang No. 5 Tahun 2014 tentang Aparatur Sipil negara (ASN).

34

OPTIMALISASI EDUKASI MENGGUNAKAN MEDIA VIDEO TENTANG PERAWATAN

DIRUMAH PADA PASIEN POST CORONARY ARTERY BYPASS GRAFF (CABG) DI

RUANG RAWAT INAP EKSEKUTIF SUKAMAN RUMAH SAKIT JANTUNG

DAN PEMBULUH DARAH HARAPAN KITA TAHUN 2022

Ns. Widya Muharramah, S.Kep

NIP: 199411062022032004

Golongan III Angkatan 6 Kelompok D

BAPELKES CIKARANG

PROFIL RUMAH SAKIT

Visi

Pusat Kardiovaskular

Setara Asia

Menyelenggarakan

Rumah sakit khusus yang menjadi Pusat

Rujukan Nasionaluntuk penanganan

penyakit jantung dan pembuluh darah (kardiovaskular) Misi

pelayanan, pendidikan

serta penelitian dan pengembangan

kardiovaskular berkualitas

"I CARE"

Tagline

Asian Leader

Bedah jantung anak

Vaskular

Pelayanan

Intervensi non bedah Aritmia
External Counter
Pulsation (ECP)
paliatif LAYANAN UNGGULAN

STRUKTUR ORGANISASI

Sasaran Kinerja Pegawai (SKP)

9. Terlaksananya program peningkatan pengetahuan dan

keterampilan staf

sesuai tupoksi 20 JPL/tahun

4. Tercapainya kepatuhan melakukan hand over antar perawat

6. Tercapainya persentase angka

8. Terlaksananya kepatuhan hand hygine di unit Unit Unit GP II (average Care)

10. Terlaksananya program

pembelajaran internal untuk

peningkatan

pengetahuan

1kali/2 minggu

11. Terlaksananya

efesiensi sumber daya di Unit

12. Terlaksananya

efisiensi

terhadap clinical pathway di Unit

kejadian infeksi aliran darah perifer ≤ 3%
7.
Tercapainya persentase angka
pasien
3. Tercapainya pemahaman pasien tetang
tujuan identifikasi
1.
Tercapainya pemulangan pasien ≤ jam 12.00 WIB
2. Terwujudnya kepuasapasien dan keluarga terhadap pelayanan
jatuh
5. Tercapainya pemahaman pasien tentang upaya pencegahan
kejadian decubitus yaitu ≤ 3%

IDENTIFIKASI ISU

ISU 1

Kurang optimalnya edukasi tentang perawatan dirumah

pada pasien Post Coronary

Artery Bypass Graff (CABG) di Ruang Rawat Inap Eksekutif

Sukaman tahun 2022

ISU 2

Belum Optimalnya Monitoring

Intake dan Output Cairan pada

Pasien dengan Heart Failure di Ruang Rawat Inap Eksekutif

Sukaman tahun 2022

ISU 3

Belum optimalnyaedukasi tentang manajemen nyeri pada pasien post Coronary Artery

Bypass Graff (CABG) di Ruang

Rawat Inap Eksekutif

Sukaman tahun 2022

Isu 1

Kurang optimalnya edukasi tentang perawatan dirumah pada pasien Post Coronary

Artery Bypass Graff (CABG) di Ruang Rawat Inap Eksekutif Sukaman tahun 2022

Tidak mampu melakukan

PJNHK tahun 2020 sebanyak 410 kasus

Ruang Rawat Inap Eskekutif Sukaman, bulan Juli

Desember sebanyak 42 operasi. bulan Januari-

Mai: 26 orang.

Edukasi hanya menggunakan lembar ringkasan

perawatan

Belum adanya media edukasi

faktor internal pasien

edukasi hanya 1 kali pada saat pasien akan

pulang

pasien mengatakan belum mengetahui tentang

bagaimana cara perawatan setalah nanti

pulang dari rumah sakit.

tatalaksana perawatan

saat dirumah

Tidak mengenali tandatanda perburukan dan

mencegah serangan jantung

berulang

Proses pesembuhan pasien

menjadi lama

Menurunnya kualitas

pelayanan pasien

Belum Optimalnya Monitoring Intake dan Output Cairan pada Pasien dengan Heart

Failure di Ruang Rawat Inap Eksekutif Sukaman tahun 2022.

Ruang Rawat Inap Eskekutif Sukaman, bulan

Juli Desember 2021 sebanyak 25 kasus i dan

bulan Januari-Mai 2022 : 26 kasus.

berakibat

Pengontrolan cairan menggunakan lembar UMU

pasien lupa

tidak ada alat tulis

pasien hanya memperkirakan jumlah cairan

alasan utama pasien masuk rumah sakit adalah

sesak nafas dan udem pada kaki

beberapa pasien yang kembali dirawat dengan

keluhan yang sama seperti dirawat sebelumnya

Belum adanya media edukasi

rehospitalisasi dan

memperpanjang

lamanya hari rawatan

Mempengaruhi

ketepatan dosis obat yang

diberikan

\
Isu 2

Belum optimalnya edukasi tentang manajemen nyeri pada pasien post

Ruang Rawat Inap Eksekutif Sukaman tahun 2022

PJNHK tahun 2020 sebanyak 410 kasus

Ruang Rawat Inap Eskekutif Sukaman, bulan

Juli Desember sebanyak 42 operasi. bulan

Januari-Mai: 26 orang.

CABG di

Edukasi yang diberikan oleh perawat

terhadap pasien post CABG terbatas berupa

edukasi verbal saja.

Untuk edukasi manajemen nyeri non

farmakologi perawat hanya menyarankan

pasien untuk nafas dalam saja ketika

merasakan nyeri

Jika pasien tidak

mengetahui cara untuk

megurangi nyeri ke level

kenyamanan yang diterima

oleh pasien, maka pasien

tidak akan bisa beraktifitas

dan adanya kendala saat

proses kesembuhan.

Memperlama hari rawatan

Isu
3

Kurang optimalnya edukasi verbal tentang

perawatan dirumah pada pasien Post Coronary

Artery Bypass Graff (CABG) di Ruang Rawat Inap

Eksekutif Sukaman tahun 2022.

Belum Optimalnya Monitoring Intake dan Output

pada Pasien dengan Heart Failure di

Kurang optimalnya edukasi verbal tentang

manajemen nyeri pada pasien post Coronary

Artery Bypass Graff (CABG) di Ruang Rawat Inap

Eksekutif Sukaman tahun 2022

ISU A P K L TOTAL
4 5 4 5 18
Ruang
4 4 5 3 16
Cairan
Rawat Inap Eksekutif Sukaman tahun 2022.
4 3 4 4 15 Analisis
Isu

ANALISA PENYEBAB ISU

Surroundings

Systems

Edukasi menggunakan lembar

ringkasan rawatan

Keterbatasan

sarana edukasi

Target pasien pulang < jam 12

Tidak adanya veriasi edukasi

Kurang optimalnya

edukasi tentang

perawatan dirumah

pada pasien post CABG di Ruang Rawat Inap

Tingkat pendidikan pasien

beragam

Keterbatasan waktu

perawat untuk edukasi

Frekuensi edukasi hanya 1x

pada saat pasien akan pulang

Skills

kesehatan fisik

pasien yang belum

baik

Safety

Eksekutif Sukaman

tahun 2022

Gagasan Pemecahan Isu

Pemberian Edukasi tentang perawatan dirumah pada pasien Post Coronary Artery

Bypass Graff (CABG) di Ruang Rawat Inap Eksekutif Sukaman dengan mengguankan media video”.

kedudukan dan peran ASN dalam hal ini adalah perawat sebagai pemberi

pelayanan di rumah sakit dan

mewujudkan perawat sebagai Smart ASN

dengan memanfaatkan perkembangan teknologi untuk memudahkan pekerjaan

dan memaksimalkan pelayanan.

Keterkaitan Penyebab Isu dengan kedudukan dan Peran PNS Untuk Mendukung Terwujudnya Smart Governance

BerAkhlak

Berorientasi Pelayanan : Kepuasan pasien terhadap edukasi kesehatan yang diberikan oleh

perawat di rumah sakit merupakan indeks kunci kualitas dan efektivitas pelayanan kesehatan

Kompeten : membantu pasien dan keluarga memahami masalah kesehatan yang ada, meningkatkan

pengetahuan dan atau ketrampilan pasien dan keluarga

Adaptif : adanya perubahan metode penyampaian edukasi secara digital

Smart ASN

Profesionalisme : Salah satu asuhan keperawatan yang perlu diberikan yaitu pemberian edukasi

pada pasien dan keluarga.

IT : Media edukasi dengan viedo akan menjadi media edukasi yang menarik dan memudahkan pasien dalam memahami isi informasi yang disampaikan.

Manajemen ASN

Pelayan Publik: Perawat dalam praktiknya memberikan pelayanan kepada individu, keluarga, kelompok, dan masyarakat secara komprehensif, baik pelayanan fisik, psikologi, spiritual, sosial, dan memberikan edukasi kepada pasien

a. Menghubungi mentor

terkait dengan gagasan

kreatif yang diusulkan

b. Menyampaikan

gagasan kreatif yang diusulkan

TAHAPAN KEGIATAN

c. Meminta persetujuan

mentor untuk pemilihan

gagasan kreatif

Competence

KONTRIBUSI TERHADAP VISI

MISI ORGANISASI PENGUATAN

NILAI ORGANISASI

Accessibility

KEGIATAN 1

MELAKUKAN KONSULTASI DENGAN

MENTOR TERKAIT DENGAN GAGASAN

KREATIF YANG DIUSULKAN

Excellence

Berorientasi

Pelayanan

Akuntabell

KETERKAITAN

SUBSTANSI MATA

PELATIHAN

Kompeten

Harmonis

Loyal

Adaptif Kolaboratif

Misi
Visi dan

a. Mencari referensi

materi edukasi perawatan

pada pasien Post CABG

b. meminta saran dari

rekan sejawat terkait isi dari media edukasi

c. Berkonsultasi dengan

mentor terkait bahan

materi yang ditemukan

Berorientasi

Pelayanan

Akuntabell

KONTRIBUSI TERHADAP VISI

MISI ORGANISASI PENGUATAN

NILAI ORGANISASI

Visi dan Misi

KETERKAITAN

SUBSTANSI MATA

PELATIHAN

Loyal

Adaptif

Competence

Kompeten

Kolaboratif

Harmonis

KEGIATAN 2 MERANCANG ISI / SUBSTANSI MEDIA EDUKASI
TAHAPAN KEGIATAN

a. Mendisain konsep

media edukasi video

terkait perawatan dirumah

pada pasien Post CABG

b. Mendiskusikan konsep

desain media edukasi

video bersama mentor

TAHAPAN

KEGIATAN

c. Melakukan konsultasi

Leaflet dan video

kepada PKRS

d. merevisi desain media

edukasi sesuai hasil

diskusi Bersama menor

dan PKRS

Visi dan Misi

KONTRIBUSI TERHADAP VISI

MISI ORGANISASI PENGUATAN

NILAI ORGANISASI

Competence

KEGIATAN 3

MEMBUAT MEDIA EDUKASI VIDEO

PERAWATAN DIRUMAH PADA PASIEN

POST CABG

Berorientasi

Pelayanan

Akuntabell

KETERKAITAN

SUBSTANSI MATA

PELATIHAN

Loyal

Adaptif

Excellence

Kompeten

Kolaboratif

Harmonis

a. Melakukan kontrak

waktu dengan teman

sejawat untuk sosialisasi

b. Menjelaskan kepada

teman sejawat secara

bertahap

TAHAPAN

KEGIATAN

KONTRIBUSI TERHADAP VISI

MISI ORGANISASI PENGUATAN

NILAI ORGANISASI

KEGIATAN 4

MENSOSIALISAIKAN KEPADA REKAN SEJAWAT

TENTANG VIDEO EDUKASI PERAWATAN

DIRUMAH PADA PASIEN POST CABG

Berorientasi

Pelayanan

Akuntabell

KETERKAITAN

SUBSTANSI MATA

PELATIHAN

Loyal

Adaptif

Visi dan Misi

Competence

Reliability

Accessibility

Kompeten

Kolaboratif

Harmonis

a. Menyiapkan video

edukasi

b. Meminta izin dan kontrak waktu serta

mengajak pasien

mengikuti edukasi

c. Membagikan QR-

Code / link akses/ File

Mp4 media edukasi

d.Melakukan edukasi

TAHAPAN

KEGIATAN

KONTRIBUSI TERHADAP VISI

MISI ORGANISASI PENGUATAN

NILAI ORGANISASI

KEGIATAN 5

MELAKUKAN EDUKASI PERAWATAN

DIRUMAH PADA PASIEN POST CABG.

Berorientasi

Pelayanan

Akuntabell

KETERKAITAN

SUBSTANSI MATA

PELATIHAN

Loyal

Adaptif

Visi dan Misi

Accessibility

Excellence

Kompeten

Kolaboratif

Harmonis

a. Melakukan

wawancara singkat

kepada pasien dan

keluarga tentang

pengetahuan yang

didapat dengan

adanya video edukasi

TAHAPAN

KEGIATAN

KONTRIBUSI TERHADAP VISI

MISI ORGANISASI PENGUATAN

NILAI ORGANISASI

Visi dan Misi

AIntegrity

b. Melakukan evaluasi

pemahaman pasien

menggunakan google form

KEGIATAN 6

MENGEVALUASI PEMAHAMAN PASIEN

DAN KELUARGA TERHADAP EDUKASI

Berorientasi

Pelayanan

Akuntabell

KETERKAITAN

SUBSTANSI MATA

PELATIHAN

Loyal

Adaptif

Competence

Kompeten

Kolaboratif

Harmonis

a, Menyusun dan

mengumpulkan bukti

kegiatan

TAHAPAN

b. Melakukan konsultasi

kepada mentor terkait

laporan kegiatan

aktualisasi

KEGIATAN

KONTRIBUSI TERHADAP VISI

MISI ORGANISASI PENGUATAN

NILAI ORGANISASI

KEGIATAN 7

c. Mengumpulkan

laporan akhir

aktualisasi kepada

mentor dan

Bapelkes Cikarang

MEMBUAT LAPORAN AKHIR KEGIATAN

AKTUALISASI

Berorientasi

Pelayanan

Akuntabell

KETERKAITAN

SUBSTANSI MATA

PELATIHAN

Loyal

Adaptif

Visi dan Misi

Integrity

Reliability

Kompeten

Kolaboratif

Harmonis

Jadwal Pelaksanaan Aktualisasi

Pihak Yang Terlibat dalam Aktualisasi

Mentor

Rekan Sejawat/ Perawat

Perawat Rawat

Inap Eksekutif

Sukaman

PKRS

Pasien dan keluarga

Pembukaan UUD 1945.

Referensi

Peraturan Lembaga Administrasi Negara Republik Indonesia Nomor 1 Tahun 2021

Tentang Pelatihan Dasar Calon Pegawai Negeri Sipil. Web.

https://ppid.lan.go.id/wp-content/uploads/2021/02/17.-Peraturan-LembagaAdministrasi-Negara-Nomor-1-Tahun-2021-tentang-Pelatihan-Dasar-Calon-PegawaiNegeri-Sipil.pdf

Permenpan RB no. 35 tahun 2019 tentang Jabatan Fungsional Perawat. Web:

https://peraturan.bpk.go.id/Home/Details/143793/permen-pan-rb-no-35-tahun2019

Profil instansi dan visi misi pjnhk. Web pjnhk.go.id.

Standar Pelayanan Keperawatan di Rumah Sakit Khusus berdasarkan PMK no. 10

tahun 2015. Web: http://hukor.kemkes.go.id/

Undang-Undang No. 5 Tahun 2014 tentang Aparatur Sipil negara (ASN).

TERIMA KASIH

Turn static files into dynamic content formats.

Create a flipbook
Issuu converts static files into: digital portfolios, online yearbooks, online catalogs, digital photo albums and more. Sign up and create your flipbook.