Optimalisasi Pendokumentasian Double Check Pada Pemberian Obat High Alert Di Ruang ICU Timur

Page 1

LAPORAN RANCANGAN AKTUALISASI

PELATIHAN DASAR CPNS GOLONGAN III ANGKATAN IX

OPTIMALISASI PENDOKUMENTASIAN DOUBLECHECK

PADA PEMBERIAN OBAT HIGHALERT

DI RUANG ICU TIMUR RSUP SANGLAH DENPASAR

DISUSUN OLEH : Ns. Ni Luh Ayu Widiantari, S.Kep

NIP. 199302202022032002

BAPELKES CIKARANG, KEMENTERIAN KESEHATAN RI

BEKERJA SAMA DENGAN

UPTD BAPELKESMAS DINKES PROVINSI BALI

TAHUN 2022

LEMBAR PENGESAHAN

LAPORAN RANCANGAN AKTUALISASI

OPTIMALISASI PENDOKUMENTASIAN DOUBLECHECK

PADA PEMBERIAN OBAT HIGHALERT DI RUANG ICU TIMUR RSUP SANGLAH DENPASAR

Telah di seminarkan

Tanggal 22 Juli 2022 di UPTD Bapelkesmas Dinkes Provinsi Bali

Coach Mentor

Ngakan Putu Gede Yasa, SKM, M.Kes

NIP. 196701221989031009

Ns. I Putu Artawan, S.Kep

NIP. 196712311990031025

Penguji

Drs. Suherman, M.Kes

NIP. 196508121986031004

i

Puji Syukur penulis panjatkan kehadapan Tuhan Yang Maha Esa, karena berkat rahmat dan karunia-Nya, penulis dapat menyelesaikan laporan rancangan aktualisasi yang berjudul “Optimalisasi pendokumentasian doublecheckpada pemberian obat highalertdi Ruang ICU Timur RSUP Sanglah Denpasar” tepat pada waktunya. Laporan rencana aktualisasi ini disusun dalam rangka memecahkan isu yang ada di satuan kerja CPNS dengan mengaktualisasikan nilai-nilai dasar PNS yaitu BerAKHLAK (Berorientasi Pelayanan, Akuntabel, Kompeten, Harmonis, Loyal, Adaptif, Kolaboratif), visi dan misi RSUP Sanglah Denpasar serta peran dan kedudukan PNS dalam NKRI.

Dalam penyusunan laporan aktualisasi ini penulis mendapat banyak bimbingan dan bantuan sejak awal sampai terselesainya laporan ilmiah ini, untuk itu penulis menyampaikan penghargaan dan terima kasih yang sebesar-besarnya kepada :

1. Kementerian Kesehatan yang telah memberikan kesempatan penulis untuk mengikuti pelatihan dasar CPNS golongan III ini.

2. Balai Pelatihan Kesehatan Cikarang yang telah memberikan fasilitas, sarana dan prasarana sehingga kegiatan pendidikan dan pelatihan ini dapat berlangsung dengan baik.

3. UPTD Balai Pelatihan Kesehatan dan Masyarakat Dinas Kesehatan Provinsi Bali yang telah memberikan fasilitas, sarana dan prasarana sehingga kegiatan pendidikan dan pelatihan ini dapat berlangsung dengan baik.

4. Bapak dr. I Wayan Sudana, M.Kes selaku Direktur Utama RSUP Sanglah Denpasar yang telah meberikan dukungan selama penulis menyelesaikan Pelatihan Dasar CPNS Kementerian Kesehatan 2022.

5. Bapak Drs. Suherman, M.Kes selaku Penguji yang telah memberikan masukkan, saran dan kritik untuk perbaikan laporan ini

6. Bapak Ngakan Putu Gede Yasa, SKM, M.Kes selaku Coach yang telah memberi bimbingan petunjuk teknik dan motivasi dalam penyusunan laporan rancangan aktualisasi ini.

7. Bapak Ns. I Putu Artawan, S.Kep selaku Mentor yang telah memberi arahan, bimbingan, dukungan serta motivasi dalam penyusunan laporan rancangan aktualisasi ini

8. Bapak dr I Putu Kurniyanta, Sp.AN, KAP selaku Kepala Instalasi Rawat Intensif yang telah memberikan informasi terkait penyusunan laporan rancangan aktualisasi ini.

ii
KATA PENGANTAR

9. Ibu Ns. Ni Luh Nyoman Adi Parwati, S.Kep., selaku penanggung jawab ruangan ICU

Timur yang telah memberikan arahan, bimbingan, dukungan serta motivasi selama penulis menyelesaikan laporan rancangan aktualisasi ini

10. Seluruh Widyaiswara yang telah memberikan materi dan menjadi fasilitator dalam

pembelajaran Pelatihan Dasar CPNS Golongan III Angkatan IX Tahun 2022

11. Suami, anak, orang tua dan seluruh keluarga yang telah memberikan dukungan dan motivasi kepada penulis dalam menjalani seluruh proses pelatihan dasar CPNS ini.

12. Teman-teman CPNS Golongan III Angkatan IX Kementerian Kesehatan dan semua pihak yang penulis tidak dapat sebutkan satu persatu yang telah membantu dalam penyusunan laporan rancangan aktualisasi ini.

Dengan segala keterbatasan kemampuan, tentunya laporan ini jauh dari sempurna. Karena itu saran dan kritik yang membangun sangat diharapkan oleh penulis. Semoga Laporan Rancangan Aktualisasi ini bermanfaat bagi pembaca.

Denpasar, 20 Juli 2022

Penulis

Ns. Ni Luh Ayu Widiantari, S.Kep NIP. 19930220202203200

iii
iv DAFTAR ISI LEMBAR PENGESAHAN.............................................................................................. i KATA PENGANTAR ....................................................................................................ii DAFTAR ISI .............................................................................................................iv DAFTAR LAMPIRAN ..................................................................................................v DAFTAR TABEL.........................................................................................................vi DAFTAR GAMBAR.....................................................................................................vii DAFTAR SINGKATAN…………………………………………………………………………………………….viii BAB I PENDAHULUAN 1.1 Latar Belakang ..........................................................................................1 1.2 Tujuan ......................................................................................................4 1.3 Manfaat.....................................................................................................4 BAB II PROFIL INSTANSI 2.1 Visi dan Misi ..............................................................................................6 2.2 Nilai-nilai Organisasi ..................................................................................6 2.3 Tugas Organisasi........................................................................................7 2.4 Uraian/Rincian Tugas Jabatan .....................................................................8 BAB III ANALISIS ISU DALAM PELAKSANAAN TUGAS DAN FUNGSI 3.1 Identifikasi dan Analisis Isu Aktual .....11 3.2 Keterkaitan Penyebab Isu dengan Kedudukan dan Peran PNS untuk Mendukung Terwujudnya Smart Governance 20 3.3 Alternatif Pemecahan Masalah sebagai Gagasan Kreatif 20 BAB IV RANCANGAN AKTUALISASI 4.1 Rancangan Aktualisasi Nilai-nilai Dasar PNS ...............................................23 4.2 Penjadwalan ...........................................................................................57 4.3 Pihak yang Terlibat dan Perannya dalam Aktualisasi ..................................61 DAFTAR PUSTAKA ...............................................................................................62 LAMPIRAN

DAFTAR LAMPIRAN

v
Lampiran 1. Matriks Habituasi BerAKHLAK...............................................................63 Lampiran 2. Matriks Kedudukan dan Peran ASN.......................................................65 Lampiran 3. Matriks Visi, Misi dan Nilai Organisasi ...............66 Lampiran 4. Daftar Riwayat Hidup………………………………………………………………………..68 Lampiran 5. Pengendalian Rancangan Aktualisasi Oleh Mentor………………………………..70 Lampiran 6 Foto Bukti Konsultasi Dengan Mentor………………………………………………….71
vi
3.1 Pemilahan Isu Menggunakan Metode APKL..................................................13 3.2 Penetapan Core Isu Menggunakan Metode USG…………………………………………15 3.3 Analisis Sebab Akibat Dan Pemecahan Masalah 17 3.4 Alternatif Penyelesaian dan Hasil yang Diharapkan……………………………………..18 4.1 Rencana Kegiatan dan Tahapan Kegiatan Aktualisasi………………………………….23 4.2 Jadwal Kegiatan dan Tahapan Kegiatan Aktualisasi…………………………………… 57 4.3 Para Pihak dan Perannya dalam Aktualisasi……………………………………………….6
DAFTAR TABEL
vii
2.1 Bagan Struktur Organisasi RSUP Sanglah Denpasar...........................................7 2.2 Bagan Struktur Unit Kerja 8 3.1 Analisis Sebab Akibat dengan Fishbone Diagram……………………………………………16
DAFTAR GAMBAR

DAFTAR SINGKATAN

ASN : Aparatur Sipil Negara

APKL : Aktual, Problematik, Kekhalayakan, Kelayakan

PPA : Profesional Pemberi Asuhan

CPNS : Calon Pegawai Negeri Sipil

HAM : High Alert Medication

ICU : IntensiveCareUnit

JCI : Joint Commision International

LASA : LookAlikeSoundAlike

PPPK : Pegawai Pemerintah dengan Perjanjian Kerja

SKP : Sasaran Keselamatan Pasien

USG : urgency,seriousness,growth

UUD : Undang-Undang Dasar

VAP : VentilatorAssociatedPneumonia

viii

BAB I

PENDAHULUAN

1.1 Latar Belakang

Aparatur Sipil Negara (ASN) adalah profesi bagi Pegawai Negeri Sipil dan Pegawai Pemerintah dengan Perjanjian Kerja (PPPK) yang bekerja pada instansi pemerintahan, sesuai dengan yang disebutkan dalam UU No. 5 Tahun 2014. Calon

Pegawai Negeri Sipil (CPNS) adalah pegawai yang baru lulus tes seleksi penerimaan CPNS tahap pertama. Aparatur Sipil Negara (ASN) juga memiliki fungsi sebagai pelaksana kebijakan publik, pelayan publik serta perekat dan pemersatu bangsa. Untuk menjalankan fungsi dan peranan tersebut, diperlukan sosok ASN yang profesional, yaitu ASN yang mampu memenuhi standar kompetensi jabatannya sehingga mampu melaksanakan tugas jabatannya secara efektif dan efisien. Menurut Peraturan Lembaga

Administrasi Negara Nomor 12/2018, untuk dapat membentuk sosok ASN professional, Aparatur Sipil Negara (ASN) harus memegang teguh nilai-nilai dasar yang termuat dalam pasal 3 UU No 5 tahun 2014, salah satunya adalah memegang teguh ideologi Pancasila dan Undang Undang Dasar (UUD) 1945. Seorang Aparatur Sipil Negara (ASN) memiliki kode etik dan kode perilaku yang harus dijalankan demi terwujudnya pemerintahan yang jujur, bertanggung jawab, serta berintegritas tinggi. Salah satu upaya pemerintah untuk menghasilkan ASN tersebut adalah dengan mengadakan pelatihan dasar bagi Calon Pegawai Negeri Sipil (CPNS).

Peserta Latihan Dasar mengikuti proses pembelajaran yang mencakup nilai-nilai dasar profesi PNS yang disebut dengan BerAKHLAK yakni Berorientasi pelayanan, akuntabel, kompeten, harmonis, loyal, adaptif, dan kolaboratif secara daring dan luring. Di mana saat proses pembelajaran akan mempelajari teori dan pemahaman nilai-nilai BerAKHLAK, sedangkan saat Habituasi akan mengaktualisasikan nilai-nilai

BerAKHLAK di institusi masing-masing bersamaan dengan melaksanakan tugas. Selain penerapan nilai-nilai BerAKHLAK peserta Latihan Dasar juga akan mengaktualisasikan kedudukan dan peran ASN dalam organisasi yaitu menyangkut Manajemen ASN, Smart ASN dan Smart Governance. Nilai-nilai tersebut akan dituangkan dalam profesi PNS dalam melayani masyarakat, salah satunya di instansi Kesehatan seperti Rumah Sakit.

Sebagai rumah sakit rujukan Bali dan Nusa Tenggara Rumah Sakit Umum Pusat

Sanglah Denpasar mempunyai beberapa instalasi ruang perawatan diantaranya instalasi gawat darurat, instalasi rawat jalan, instalasi rawat inap bedah, instalasi rawat inap medik, dan instalasi rawat intensif. Perawatan intensif merupakan salah satu unit

1

perawatan khusus yang dikelola untuk merawat pasien kritis dan berat, cedera dengan penyulit yang mengancam nyawa dengan melibatkan tenaga kesehatan terlatih serta didukung dengan kelengkapan peralatan khusus. Untuk itu perawat intensif dituntut memiliki pengetahuan, keterampilan, daya analisa dan tanggung jawab tinggi, mampu bekerja mandiri, membuat keputusan yang cepat dan tepat serta berkolaborasi dengan tim lainnya. Profesional Pemberi Asuhan (PPA) memiliki peran yang penting dalam memberikan pelayanan secara komprehensif kepada pasien sesuai dengan kompetensi yang dimiliki, salah satunya adalah Perawat. Perawat adalah profesi yang berhadapan langsung selama 24 jam dengan pasien dalam memberikan pelayanan yang komprehensif dan mengacu pada nilai-nilai ASN yang disesuaikan dengan tujuan RSUP

Sanglah Denpasar.

Oleh karena kondisi yang berat maka pasien diruang ICU diberikan terapi dan jenis obat-obatan yang membutuhkan perhatian khusus atau yang sering disebut dengan obat-obatan high alert. High Alert Medication (HAM) atau biasa disebut dengan obat high alert adalah obat yang harus diwaspadai karena sering menyebabkan terjadinya kesalahan serius (sentinel event). Macam-macam obat high alertantara lain Elektrolit konsentrat tinggi (KCl, NaCl 3%, Meylon / Bicnat, dan Kalium Fosfat), obat sitostatika, narkotika, insulin, antiaritmia, inotropik, antikoagulan dan obat Look Alike Sound Alike (LASA) (PMK No 72, 2017). Obat ini sangat beresiko tinggi dan dapat menimbulkan dampak yang tidak diinginkan. Maka dari itu perlu adanya kewaspadaan dan pengawasan dalam penggunaannya baik dalam hal penyimpanan maupun pemberiannya.

RSUP Sanglah Denpasar selalu mengutamakan mutu dan keselamatan pasien.

Sasaran keselamatan pasien sesuai PMKRI No. 11 tahun 2017 yaitu : Ketepatan identifikasi pasien, Peningkatan komunikasi yang efektif., Peningkatan keamanan obat yang perlu di waspadai, Kepastian tepat lokasi, tepat prosedur, tepat pasien pada saat operasi, Menurunkan resiko infeksi terkait pelayanan kesehatan, dan Menurunkan pasien resiko jatuh. Kewaspadaan penggunaan obat high alert merupakan salah satu point penting yang menjadi bagian dari sasaran keselamatan pasien yaitu pada SKP ketiga. pemberian obat high alert yang masih belum sesuai dapat membahayakan keselamatan pasien, Kesalahan dalam pemberian obat umumnya disebabkan karena penyimpanan obat yang tidak tepat serta kurangnya prosedur double check pada saat akan memberikan obat kepada pasien khususnya untuk obat Look Alike Sound Alike (LASA) yaitu obat-obatan yang bentuk atau rupanya dan pengucapannya atau namanya mirip (Ambarwati, 2020).

2

Penelitian yang dilakukan oleh Hermanto, dkk (2011) menunjukkan bahwa perawat masih belum mengetahui tentang pengelolaan obat highalertsesuai standar Joint Commision International (JCI). Penelitian lain juga dilakukan oleh Budihardjo (2017) menunjukkan bahwa angka kejadian medication error tinggi akibat dari ketrampilan perawat dalam mengelola obat highalert. Ketidakpatuhan ini memberikan dampak negatif bagi pasien. Pasien mengalami insiden yang mengancam nyawanya, kecacatan, serta dirugikan secara moral dan materi.

Berdasarkan Laporan Peta Nasional Insiden Keselamatan Pasien (Kongres PERSI, 2007), kesalahan dalam pemberian obat menduduki peringkat pertama (24,8%) dari 10 besar insiden yg dilaporkan. Konsekuensi dari kesalahan pemberian obat-obat ini dapat mengakibatkan cedera pasien yang signifikan dan tindakan pencegahan khusus harus diterapkan (WHO, 2019).

Obat obatan highalertharus disimpan di pos perawat di dalam kotak / almari yang dikunci dengan doublelockdan diberi label yang jelas. Perawat harus mengelola dengan baik obat-obatan high alert dan harus menyadari pentingnya kewaspadaan terhadap proses penyimpanan dan pengelolaan obat-obatan high alert karena akan berbahaya jika terjadi suatu kesalahan dalam proses penyimpanan maupun pemberian obat ke pasien karena dapat membahayakan keselamatan pasien.

Agar dapat tercapai target pemberian obat yang aman, seorang perawat harus menerapkan enam benar prinsip pemberian obat yang meliputi: klien yang benar, obat yang benar, dosis yang benar, waktu yang benar, rute yang benar, dan dokumentasi yang benar (Lestari, 2016). Kepatuhan penerapan prinsip benar pemberian obat ini juga merupakan bentuk tanggung jawab secara legal terhadap tindakan yang dilakukan sudah sesuai dengan prosedur yang ditetapkan yang akan dapat meminimalkan terjadi efek samping atau kesalahan dalam memberikan obat.

Berdasarkan hasil pengamatan penulis selama berada di ruang ICU Timur RSUP Sanglah Denpasar, penyimpanan obat highalertsudah diletakan pada lemari atau rak yang telah diberikan tanda merah dan ditempelkan stiker highalertdan memiliki kunci. Penyimpanan obat highalerttidak dicampur dengan rak obat atau loker pasien, untuk menghindari terjadinya humanerrordalam pemberian obat. Sebelum memberikan obat highalertperawat juga sudah melakukan doublechecktetapi masih dijumpai beberapa perawat yang kurang patuh dalam melakukan double check. Selain itu perawat di ruangan juga belum melakukan pendokumentasian setelah melakukan double check pada pemberian obat highalert.Hal ini juga dikarenakan belum adanya media atau alat

3

1.2

1.2.1

pendokumentasian doublecheck pada pemberian obat high alert di ruang ICU Timur

RSUP Sanglah Denpasar.

Berdasarkan uraian yang telah disampaikan, maka penulis mengusulkan judul “Optimalisasi Pendokumentasian Double Check Pada Pemberian Obat High Alert Di Ruang ICU Timur RSUP Sanglah Denpasar”

1.2.2

Diharapkan peserta mampu mengoptimalkan pendokumentasian double check pada pemberian obat highalertdi Ruang ICU Timur RSUP Sanglah serta menjadi PNS yang professional dan berkarakter dengan menginternalisasi dan mengimplementasikan nilai-nilai dasar PNS BerAKHLAK dalam mendukung employer branding ASN “Bangga Melayani Bangsa”

a. Peserta mampu mengaktualisasikan nilai-nilai PNS yaitu BerAKHLAK dalam menjalankan tugas dan jabatan sesuai bidang masing-masing.

b. Peserta mampu mengaktualisasikan kedudukan dan peran PNS di Negara Kesatuan Republik Indonesia (NKRI) untuk mewujudkan smartgovernance.

c. Peserta mampu mengidentifikasi isu yang terjadi pada satuan kerja, mengangkat dan menetapkan sebuah coreissuedi Ruang ICU Timur RSUP Sanglah Denpasar

d. Peserta mampu membuat gagasan kreatif sebagai upaya mengoptimalkannya pendokumentasian double check pada pemberian obat highalert di Ruang ICU

Timur RSUP Sanglah

1.3 Manfaat

1.3.1. Bagi Individu

a. Meningkatkan pemahaman dan kemampuan dalam mengaktualisasikan serta menghabituasikan nilai-nilai BerAKHLAK dan menanamkan rasa bangga melayani pasien di lingkungan RSUP Sanglah Denpasar Khususnya di Ruang ICU Timur RSUP Sanglah Denpasar.

b. Menumbuhkan kemampuan untuk menjadi ASN yang profesional dengan menjalankan tiga fungsi ASN yaitu sebagai pelaksana kebijakan publik, pelayan publik dan perekat pemersatu bangsa.

c. Mampu meningkatkan integritas sebagai perawat dalam bekerja dan memberikan pelayanan kepada masyarakatan khususnya dalam merawat pasien secara

4
Tujuan Tujuan Umum Tujuan Khusus

professional.

1.3.2. Bagi Institusi

a. Laporan rancangan aktualisasi ini dapat meningkatkan efektivitas, efisiensi, dan pengembangan mutu pelayanan kesehatan di RSUP Sanglah Denpasar

b. Terwujudnya salah satu misi Rumah Sakit yaitu menyelenggarakan pelayanan paripurna, mandiri dan terjangkau

1.3.3. Bagi Masyarakat

Untuk mewujudkan smart governance dalam memberikan pelayanan kepada masyarakat.

5

BAB II PROFIL INSTANSI

2.1. Visi dan Misi

2.1.1

Visi

Rumah Sakit Umum Pusat (RSUP) Sanglah Denpasar adalah rumah sakit tipe A milik Kementerian Kesehatan yang berlokasi di Bali, dengan visi yaitu “Menjadi

Rumah Sakit Unggul Dan Mandiri Tahun 2024” . Untuk mencapai visi ini tentunya RSUP

Sanglah Denpasar harus memastikan seluruh karyawannya profesional dan memilki nilai-nilai dasar Berorientasi Pelayanan, Akuntabel, Kompeten, Harmonis, Loyal, Adaptif, dan Kolaboratif.

2.1.2 Misi

1) Menyelenggarakan pelayanan kesehatan yang paripurna, mandiri dan terjangkau

2) Menyelenggarakan pendidikan terintegrasi dan pelatihan tenaga kesehatan yang berdaya saing dan berbudaya

3) Menyelenggarakan penelitian kesehatan berbasis rumah sakit

4) Menciptakan tata kelola RS yang baik

5) Membangun jejaring kesehatan dan kerjasama dengan pemangku kepentingan terkait

2.2. Nilai-nilai Organisasi

RSUP Sanglah memiliki 5 keyakinan dasar yang akan dijadikan pedoman bagi segenap pegawai dalam berinteraksi dengan segenap stakeholders di kehidupan seharihari, dimana keyakinan dasar tersebut merupakan nilai-nilai dari organisasi.

1) Integritas, kesetaraan anatara ucapan, pikiran, dan tindakan

2) Profesional, melaksanakan tugas dengan penuh tanggung jawab sesuai keahlian dan terus mengupayakan pengembangan diri

3) Tat Twam Asi, peduli, belarasa, peka dalam melayani kebutuhan pelanggan, tulus ikhlas

4) Efektif, memanfaatkan sumber daya sesuai kebutuhan dengan menggunakan waktu tenaga dan biaya secara tepat

5) Kebersamaan, mampu bekerjasama dengan kompetensi yang sesuai dengan tugasnya untuk mencapai visi misi organisasi.

6

2.3. Tugas Organisasi

1.Tugas Organisasi

Pada Pasal 3 PMK RI No. 66 Tahun 2019 disebutkan bahwa RSUP Sanglah Denpasar mempunyai tugas menyelenggarakan pelayanan kesehatan perorangan secara paripurna. Dalam melaksanakan tugas sebagaimana dimaksud dalam Pasal 3, RSUP Sanglah Denpasar menyelenggarakan fungsi:

1) Penyusunan rencana program dan anggaran

2) Pengelolaan pelayanan medis

3) Pengelolaan pelayanan penunjang medis

4) Pengelolaan pelayanan penunjang nonmedis

5) Pengelolaan pelayanan keperawatan

6) Pengelolaan pendidikan dan pelatihan di bidang pelayanan Kesehatan

7) Pengelolaan penelitian, pengembangan, dan penapisan teknologi di bidang pelayanan Kesehatan

8) Pengelolaan keuangan dan barang milik negara

9) Pengelolaan sumber daya manusia

10) Pelaksanaan urusan hukum, organisasi, dan hubungan masyarakat

11) Pelaksanaan kerja sama

12) Pengelolaan sistem informasi;

2.

7
Struktur Organisasi Gambar 2.1 Bagan Struktur Organisasi RSUP Sanglah Denpasar

3.Struktur Unit Kerja

Direktur Utama

Gambar 2.2 Bagan Struktur Unit Kerja 3.

Direktur Pelayanan Medik Dan Keperawatan

Kepala Instalasi Rawat Intensif

Perawat Associate Ni Luh Ayu Widiantari

2.4. Uraian/Rincian Tugas Jabatan Peserta

1. Uraian Tugas Peserta

Berdasarkan Permenpan RB Nomor 35 Tahun 2019 tentang Jabatan Fungsional Perawat. Uraian kegiatan tugas jabatan fungsional Perawat kategori keahlian sesuai jenjang jabatan yang ditugaskan kepada penulis yaitu Perawat Ahli Pertama meliputi :

1) melakukan pengkajian keperawatan lanjutan pada individu

2) melakukan pengkajian keperawatan lanjutan pada keluarga

3) melakukan pengkajian keperawatan dasar pada masyarakat

4) memberikan konsultasi data pengkajian keperawatan dasar/lanjut

5) melakukan komunikasi terapeutik dalam pemberian asuhan keperawatan

6) melaksanakan manajemen surveilans sebagai upaya pengawasan risiko infeksi dalam upaya preventif dalam pelayanan keperawatan

7) melakukan upaya peningkatan kepatuhan kewaspadaan standar pada pasien/petugas/ pengunjung sebagai upaya pencegahan infeksi

8) melakukan investigasi dan deteksi dini kejadian luar biasa yang berdampak pada pelayanan kesehatan

9) mengajarkan teknik kontrol infeksi pada keluarga dengan penyakit menular

8
PJ Burn Unit PJ Perawat Anastesi PJ ICU Timur/Barat Case Manajer Sub Koordinator Keperawatan Rawat Inap PJ ICU IGD

10) merumuskan diagnosis keperawatan pada individu

11) membuat prioritas diagnosis keperawatan dan masalah keperawatan

12) menyusun rencana tindakan keperawatan pada individu (merumuskan, menetapkan tindakan)

13) menyusun rencana tindakan keperawatan pada keluarga (merumuskan, menetapkan tindakan)

14) melakukan tindakan keperawatan pada kondisi gawat darurat/bencana/ kritikal

15) melakukan tindakan terapi komplementer/holistik

16) melakukan tindakan keperawatan pada pasien dengan intervensi pembedahan pada tahap pre/intra/post operasi

17) memberikan dukungan/fasilitasi kebutuhan spiritual pada kondisi kehilangan/berduka/ menjelang ajal dalam pelayanan keperawatan

18) melakukan tindakan keperawatan pemenuhan kebutuhan nutrisi

19) melakukan tindakan keperawatan pemenuhan kebutuhan eliminasi

20) melakukan tindakan keperawatan pemenuhan kebutuhan mobilisasi

21) melakukan tindakan pemenuhan kebutuhan istirahat dan tidur

22) melakukan tindakan pemenuhan kebutuhan kebersihan diri

23) melakukan tindakan pemenuhan kebutuhan rasa nyaman dan pengaturan suhu tubuh

24) melakukan stimulasi tumbuh kembang pada individu

25) memfasilitasi adaptasi dalam hospitalisasi pada individu

26) melaksanakan case finding/ deteksi dini/penemuan kasus baru pada individu

27) melakukan support kepatuhan terhadap intervensi kesehatan pada individu

28) melakukan pendidikan kesehatan pada individu pasien

29) melakukan pendidikan kesehatan pada kelompok

30) melakukan peningkatan/penguatan kemampuan sukarelawan dalam meningkatkan masalah kesehatan masyarakat

31) melakukan pendidikan kesehatan pada masyarakat

32) melakukan pemenuhan kebutuhan oksigenisasi kompleks

33) melakukan terapi aktivitas kelompok (TAK) stimulasi persepsi

34) melakukan terapi aktivitas kelompok (TAK) stimulasi sensorik

35) melakukan komunikasi dengan klien yang mengalami hambatan komunikasi

36) melakukan intervensi keperawatan spesifik yang kompleks pada area medikal bedah

37) melakukan intervensi keperawatan spesifik yang kompleks di area anak

9

38) melakukan intervensi keperawatan spesifik yang kompleks di area maternitas

39) melakukan intervensi keperawatan spesifik yang kompleks di area komunitas

40) melakukan intervensi keperawatan spesifik yang kompleks di area jiwa

41) melakukan perawatan luka

42) melakukan pemantauan atau penilaian kondisi pasien selama dilakukan tindakan keperawatan spesifik sesuai kasus dan kondisi pasien

43) melakukan konsultasi keperawatan dan kolaborasi dengan dokter

44) melakukan rehabilitasi mental spiritual pada individu

45) melakukan penatalaksanaan manajemen gejala

46) melakukan evaluasi tindakan keperawatan pada individu

47) melaksanakan fungsi pengarahan pelaksanaan pelayanan keperawatan sebagai ketua tim/perawat primer

48) melakukan pendokumentasian tindakan keperawatan

49) melakukan pengorganisasian pelayanan keperawatan antar shift/unit/fasilitas kesehatan

50) melakukan pemberian penugasan perawat dalam rangka melakukan fungsi ketenagaan perawat

51) melakukan preseptorship dan mentorship

10

BAB III

ANALISIS ISU DALAM PELAKSANAAN TUGAS DAN FUNGSI

3.1 Identifikasi dan Analisis Isu Aktual

3.1.1Identifikasi Isu

Rumah Sakit Umum Pusat (RSUP) Sanglah Denpasar adalah rumah sakit tipe A milik Kementrian Kesehatan yang berlokasi di Bali. Dengan visi yaitu “Menjadi Rumah

Sakit Unggul Dan Mandiri Tahun 2024” Sebagai rumah sakit rujukan Bali dan Nusa

Tenggara Rumah Sakit Umum Pusat Sanglah Denpasar mempunyai beberapa instalasi ruang perawatan diantaranya instalasi gawat darurat, instalasi rawat jalan, instalasi rawat inap bedah, instalasi rawat inap medik, dan instalasi rawat intensif Perawatan intensif merupakan salah satu unit perawatan khusus yang dikelola untuk merawat pasien kritis dan berat, cedera dengan penyulit yang mengancam nyawa dengan melibatkan tenaga kesehatan terlatih serta didukung dengan kelengkapan peralatan khusus. Untuk itu perawat intensif dituntut memiliki pengetahuan, keterampilan, daya analisa dan tanggung jawab tinggi, mampu bekerja mandiri, membuat keputusan yang cepat dan tepat serta berkolaborasi dengan tim lainnya.

Ruang ICU RSUP Sanglah Denpasar merupakan unit khusus dengan perawatan holistik dan menyeluruh dimana pasien yang dirawat dalam keadaan kritis dan berat sehingga dibuat di dalam peraturan dan tata tertib bahwa tidak adanya keluarga yang menunggu pasien di dalam ruangan intensif. Keluarga disediakan tempat menunggu diluar ruang perawatan karena ditiadakannya jam berkunjung dan penunggu hanya diperolehkan masuk jika dipanggil oleh petugas jikalau terdapat tindakan kegawatdaruratan ataupun akan diberikan penjelasan mengenai kondisi pasien. Tetapi dalam kenyataan di lapangan masih banyak keluarga ataupun penunggu pasien yang memaksa masuk atau ingin menjenguk pasien, hal ini membuat pelayanan di ruang icu menjadi kurang efektif. Adapun uraian tugas pegawai yang bermasalah pada identifikasi isu pertama ini adalah melakukan pendidkan kesehatan pada individu pasien.

Pasien yang di rawat di ruang ICU merupakan pasien dengan total care. Kebanyakan pasien di ruangan ICU merupakan pasien tidak sadar yang menggunakan alat bantu nafas atau ventilator mekanik. Pasien dengan penggunaan ventilator mekanik dapat menyebabkan terjadinya VentilatorAssociatedPneumonia(VAP). VAP merupakan infeksi nosokomial pada saluran nafas yang paling umum terjadi pada pasien Intensive Care Unit (ICU) yang mengalami peningkatan hari rawat. Intervensi yang ditujukan untuk

pencegahan VAP atau yang disebut VAP Bundle salah satunya adalah oral hygiene. Tindakan ini membutuhkan waktu kurang lebih 5 menit perpasien dalam pelaksanaannya.

11

Perawat harus mempersiapkan alat terlebih dahulu sebelum pelaksanan tindakan, terkadang alat yang digunakan terbatas, sementara kondisi pasien di ICU yang lebih banyak membutuhkan perawatan total (total care), dan situasi ruangan yang krodit seringkali membuat pelaksanaannya menjadi tidak optimal. Adapun uraian tugas pegawai yang bermasalah pada identifikasi isu kedua ini adalah melaksanakan bundle VAP.

Karena kondisi yang berat maka pasien diruang ICU diberikan terapi dan jenis obat-obatan yang membutuhkan perhatian khusus atau yang sering disebut dengan obatobatan highalert High Alert Medication (HAM) atau biasa disebut dengan obat high alertadalah obat yang harus diwaspadai karena sering menyebabkan terjadinya kesalahan serius (sentinel event). Macam-macam obat highalert antara lain Elektrolit konsentrat tinggi (KCl, NaCl 3%, Meylon / Bicnat, dan Kalium Fosfat), obat sitostatika, narkotika, insulin, antiaritmia, inotropik, antikoagulan dan obat Look Alike Sound Alike (LASA) (PMK No 72, 2017). Obat ini sangat beresiko tinggi dan dapat menimbulkan dampak yang tidak diinginkan Maka dari itu perlu adanya kewaspadaan dan pengawasan dalam penggunaannya baik dalam hal penyimpanan maupun pemberiannya. Di Ruang ICU

Timur RSUP Sanglah Denpasar penyimpanan obat highalertsudah diletakan pada lemari atau rak yang telah diberikan tanda merah dan ditempelkan stiker highalertdan memiliki kunci. Penyimpanan obat highalerttidak dicampur dengan rak obat atau loker pasien, untuk menghindari terjadinya humanerror dalam pemberian obat. Sebelum memberikan obat high alert perawat juga sudah melakukan double check tetapi masih dijumpai beberapa perawat yang kurang patuh dalam melakukan doublecheckdikarenakan situasi ruangan yang krodit atau karena pasien harus mendapatkan tindakan emergencydengan obat highalerttersebut. Hal ini juga dikarenakan belum adanya alat pendokumentasian double check pada pemberian obat high alert di ruang ICU Timur RSUP Sanglah Denpasar. Adapun uraian tugas pegawai yang bermasalah pada identifikasi isu ketiga ini adalah melakukan pendokumentasian tindakan keperawatan.

Selain itu pasien di ruangan ICU yang merupakan pasien tidak sadar dengan alat bantu nafas ventilator mekanik juga mengalami tirah baring yang lama. Jika pasien mengalami tirah baring lama dan tidak dilakukan mobilisasi secara kontinyu atau berkala bisa membuat terjadinya dekubitus pada pasien. Situasi ruangan yang krodit dengan sebagian besar pasien totalcaremembuat pencegahan dekubitus menajdi kurang optimal. Adapun uraian tugas pegawai yang bermasalah pada identifikasi isu keempat ini adalah

melakukan pencegahan dekubitus.

Berdasarkan uraian diatas dan hasil observasi selama bertugas di Ruang ICU Timur

RSUP Sanglah Denpasar, adapun beberapa isu permasalahan yang muncul terkait pelayanan keperawatan antara lain :

12

1. Belum efektifnya pengaturan jam masuk penunggu pasien ICU yang dapat menggangu kegiatan pelayanan pasien ICU di Ruang ICU Timur RSUP Sanglah

Denpasar

2. Kurang optimalnya oralhygienesebagai upaya pencegahan VAP pada pasien dengan ventilator mekanik di Ruang ICU Timur RSUP Sanglah Denpasar

3. Belum optimalnya pendokumentasian double checkpada pemberian obat highalert di Ruang ICU Timur RSUP Sanglah Denpasar

4. Kurang optimalnya pencegahan dekubitus pada pasien tidak sadar dan tirah baring lama di Ruang ICU Timur RSUP Sanglah Denpasar

3.1.2 Analisis Isu

3.1.2.1 Pemilahan Isu

Berdasarkan isu-isu yang telah didapatkan, maka dilakukan pemilahan isu menggunakan metode APKL (Aktual, Problematik, Kekhalayakan, Kelayakan). Metode ini digunakan untuk menilai kualitas isu dengan memberi tandang centang (+) untuk yang memenuhi syarat dan tanda min (-) untuk yang tidak memenuhi syarat.

1 Belum efektifnya pengaturan jam masuk

penunggu pasien ICU yang dapat

menggangu kegiatan pelayanan pasien

ICU di Ruang ICU Timur RSUP Sanglah

Denpasar

2 Kurang optimalnya oralhygienesebagai

upaya pencegahan VAP pada pasien

dengan ventilator mekanik di Ruang ICU

Timur RSUP Sanglah Denpasar

3 Belum optimalnya pendokumentasian

double check pada pemberian obat high

alert di Ruang ICU Timur RSUP Sanglah Denpasar

13
No Identifikasi Isu A P K L Keterangan
Tabel 3.1 Pemilahan Isu Menggunakan Metode APKL
+ + + + Memenuhi Syarat
+ + + + Memenuhi Syarat
+ + + + Memenuhi Syarat

4 Kurang optimalnya pencegahan dekubitus

pada pasien tidak sadar dan tirah baring

lama di Ruang ICU Timur RSUP Sanglah

Denpasar

Keterangan :

+ + + + Memenuhi Syarat

1. Aktual (A) : isu tersebut masih dibicarakan atau belum terselesaikan hingga masa sekarang

2. Problematik (P) : isu yang menyimpang dari harapan standar, ketentuan yang menimbulkan kegelisahan yang perlu segera dicarikan penyebab dan pemecahannya

3. Kekhalayakan (K) : isu yang diangkat secara langsung menyangkut hajat hidup orang banyak dan bukan hanya untuk kepentingan seseorang atau sekelompok kecil orang

4. Layak (L): isu yang masuk akal, pantas, realistis dan dapat dibahas sesuai dengan tugas, hak, wewenang dan tanggung jawab hingga akhirnya diangkat menjadi isu yang prioritas

5. + : memenuhi syarat

6. - : tidak memenuhi syarat

3.1.2.2Penetapan Core Isu

Berdasarkan identifikasi isu-isu yang terjadi, analisis isu yang dilakukan dalam penetapan isu ini menggunakan metode analisis USG (urgency,seriousness,growth). Metode ini menentukan urutan prioritas masalah yang diselesaikan dengan memberikan skor dalam skala 1-5. Penjelasan dari pengertian USG dapat diuraika sebagai berikut:

1. Urgency : menilai tingkat seberapa mendesaknya suatu masalah yang harus dianalisi danditindak lanjuti

2. Seriousness: menilai tingkat keseriusan suatu masalah yang dikaitkan dengan akibatyang mungkin akan ditimbulkan

3. Growth : seberapa besar kemungkinan memburuknya masalah tersebut jika tidakditangani

14

Tabel 3.2 Penetapan Core Isu Menggunakan Metode USG

1. Belum efektifnya pengaturan jam masuk penunggu pasien ICU yang dapat menggangu kegiatan pelayanan pasien ICU di Ruang ICU

Timur RSUP Sanglah

Denpasar

2. Kurang optimalnya oral hygiene sebagai upaya pencegahan VAP pada pasien dengan ventilator mekanik di Ruang ICU Timur RSUP

Sanglah Denpasar

3. Belum optimalnya pendokumentasian double checkpada pemberian obat highalertdi Ruang ICU Timur RSUP Sanglah

Denpasar

4. Kurang optimalnya pencegahan dekubitus pada pasien tidak sadar dan tirah baring lama di Ruang ICU Timur RSUP

Sanglah Denpasar

3 4 4 11 IV

4 5 4 13 II

5 5 5 15 I

4 4 4 12 III

15
No Identifikasi Isu Urgency Serious ness Growth Total Peringkat

Keterangan :

Urgency

5= sangat penting

4=penting

3= cukup penting

2=kurang penting

Core Problem

1=tidakpenting

Seriousness

5= sangat gawat

4=gawat

3 = cukup gawat

2= kurang gawat

1=tidakgawat

Growth

5=sangatcepat

4=cepat

3= cukup cepat

2= kurang cepat

1=tidakcepat

Berdasarkan hasil analisa prioritas isu menggunakan metode USG diatas diperoleh hasil bahwa yang menjadi prioritas masalah adalah isu tentang belum optimalnya pendokumentasian doublecheck pada pemberian obat highalert di Ruang ICU Timur RSUP Sanglah Denpasar.

16

3.1.3 Analisis Penyebab Core Isu

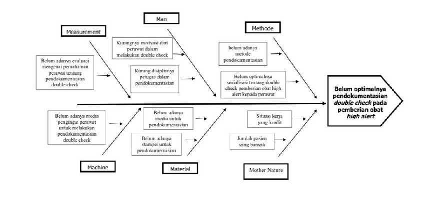
Measurement

Belum adanya evaluasi mengenai pemahaman perawat tentang pendokumentasian double check

Man

Kurangnya motivasi dari perawat dalam melakukan double check

Kurang disiplinnya petugas dalam pendokumentasian

Methode

belum adanya metode pendokumentasian

Belum optimalnya sosialisasi tentang double check pemberian obat high alert kepada perawat

Belum adanya media pengingat perawat untuk melakukan pendokumentasian double check

Belum adanya media untuk pendokumentasian Situasi kerja yang krodit

Belum adanya stampel untuk pendokumentasian

Machine

Material

Jumlah pasien yang banyak

Mother Nature

Belum optimalnya pendokumentasian doublecheckpada pemberian obat highalert

17
Gambar 3.1 Analisis Sebab Akibat dengan Fishbone Diagram

No. FAKTOR PENYEBAB

1 MAN Kurang disiplinnya perawat melakukan

pendokumentasian doublecheckpada pemberian obat highalert

2 METHODE Belum adanya metode pendokumentasian double checkpada pemberian obat highalert

GAGASAN PEMECAHAN ISU

Memberikan sosialisasi kepada perawat mengenai pendokumentasian doublecheckpada pemberian highalert

Membuat formulir doublecheckpemberian obat highalert

3 MATERIAL Belum adanya media dan stampel untuk

pendokumentasian doublecheckpada

pemberian obat highalert

4 MACHINE Belum adanya media pengingat perawat untuk

melakukan pendokumentasian doublecheck

pada pemberian obat highalert

5 MEASUREMENT Belum adanya evaluasi petugas tentang telah

dilakukannya pendokumentasian doublecheck

pada pemberian obat highalert

6 MOTHER NATURE Situasi kerja yang krodit membuat perawat tidak

melakukan pendokumentasian doublecheckpada

pemberian obat highalert

Membuat stampel doublecheckpemberian obat highalert

Membuat media pengingat berupa poster dan stiker untuk

ditempel di tempat persiapan obat dan kotak obat highalert

Melakukan evaluasi telah dilakukannya pendokumentasian double checkpada pemberian obat highalert

Melakukan sosialisasi kepada perawat untuk melakukan pendokumentasian doublecheckpada pemberian highalert

18
Tabel 3.3 Analisis Sebab Akibat Dan Pemecahan Masalah

3.1.3 Penyelesaian

Tabel 3.4 Alternatif Penyelesaian dan Hasil yang Diharapkan

No. Alternatif Penyelesaian Hasil yang Diharapkan

1. Membuat formulir double check untuk pendokumentasian pada pemberian obat highalert

Sebagai media untuk mendokumentasikan doublecheck

pemberian obat high alert yang telah dilakukan oleh perawat

2. Membuat stampel double check pemberian obat highalert

3. Membuat media poster dan stiker untuk ditempel di tempat persiapan obat dan kotak obat highalert

sebagai bukti telah dilakukannya doublecheckpada pemberian obat highalertoleh rekan perawat

Sebagai media pengingat untuk rekan perawat agar tidak lupa dalam mendokumentasikan double check pada pemberian obat high alert

4. Membuat video tutorial cara pendokumentasian doublecheckdalam pemberian obat highalert

Rekan perawat akan lebih gampang memahami tentang pendokumentasian double check pada pemberian obat high alert dengan media video

5 Melakukan sosialisasi kepada rekan perawat dengan media video tentang penggunaan formulir dan stampel untuk pendokumentasian double checkpada pemberian obat highalert

6 Melakukan pendokumentasian double checkpada pemberian obat highalert

Rekan perawat mengerti tentang penggunaan formulir dan stampel untuk pendokumentasian double check pada pemberian obat high alert

Double check yang dilakukan saat akan memberikan obat high alert

kepada pasien dapat terdokumentasikan

19

3.2 Keterkaitan Penyebab

Isu dengan Kedudukan dan Peran PNS untuk Mendukung

Terwujudnya SmartGovernance

Kedudukan dan Peran PNS adalah memberikan pelayanan publik yang professional dan berkualitas. Pelayanan publik merupakan kegiatan dalam rangka pemenuhan kebutuhan pelayanan sesuai peraturan perundang-undangan bagi setiap warga negara dan penduduk atas barang, jasa, dan/atau pelayanan administratif untuk mendukung smart governance. Penyebab akar masalah yang ditemukan berdasarkan Smart ASN yaitu petugas belum optimal memberikan pelayanan secara profesional dan dari manajemen ASN nilai etika profesi yang belum sepenuhnya dijalankan sehingga mempengaruhi kualitas pelayanan yang diberikan. Salah satu penyebab dari isu tersebut adalah belum dilakukannya pendokumentasian double check pada pemberian obat high alert, hal ini disebabkan oleh belum tersedia media pendokumentasian serta belum dilakukan sosialisasi kepada rekan perawat terkait pendokumentasian doublecheckpada pemberian obat high alert, sehingga hal tersebut dapat berdampak pada keselamatan pasien dan kondisi pasien yang dirawat. Peran PNS sangat diperlukan dalam meningkatkan mutu dan kualitas pelayanan kepada pasien, dalam hal ini membuat media untuk pendokumentasian doublecheckpada pemberian obat highalertserta sosialisasi kepada rekan perawat di Ruang ICU Timur RSUP Sanglah Denpasar merupakan upaya untuk meningkatkan patientsafety.

3.3 Alternatif Pemecahan Masalah

sebagai Gagasan Kreatif

Setelah melakukan analisis core isu menggunakan teknik fishbone diagram, maka gagasan kreatif yang penulis susun untuk penyelesaian isu di atas adalah “Optimalisasi pendokumentasian doublecheckpada pemberian obat highalertdi Ruang ICU Timur RSUP Sanglah Denpasar.” Berikut didapat empat kegiatan untuk menyelesaikan permasalahan secara terstruktur, yaitu dengan cara:

1. Pembuatan media pendokumentasian berupa formulir dan stampel double check pemberian obat highalert

2. Pembuatan media pengingat bagi rekan perawat berupa stiker untuk ditempel di tempat persiapan obat dan kotak obat highalert

3. Pemberian sosialisasi kepada rekan perawat mengenai cara penggunaan formulir dan stampel untuk pendokumentasian doublecheckpada pemberian obat highalert

4. Pelaksanaan monitoring dan evaluasi telah dilakukannya pendokumentasian double checkpemberian obat highalertoleh rekan perawat.

20

Beberapa alternatif pemecahan masalah ini dilakukan sebagai bentuk pelayanan profesional yang dilakukan perawat kepada pasien, dengan membuat media pendokumentasian dan media pengingat kepada rekan perawat berupa stiker diharapkan dapat meningkatkan kualitas pelayanan kepada pasien dan tercapainya patientsafetysesuai dengan visi misi instansi di RSUP Sanglah Denpasar. Hal ini juga sejalan dengan salah satu kriteria kita sebagai SMART ASN yakni harus menguasai teknologi informasi. Teknologi informasi yang kian berkembang harus dapat dirangkul dan dimanfaatkan oleh ASN dalam pelaksanaan tugasnya sebagai pelayan masyarakat, dalam hal ini penulis membuat media poster sebagai media pengingat kepada rekan perawat dan hal ini juga sebagai media mengembangkan kompetensi dan kreatifitas sebagai seorang ASN.

Ruang lngkup kegiatan aktualisasi ini menerapkan nilai-nilai ASN yaitu berorientasi pelayanan, Akuntabilitas, Kompeten, Harmonis, Loyal, Adaptif, dan Kolaboratif yang di implementasikan di ruang ICU Timur RSUP Sanglah Denpasar dengan waktu pelaksanaannya dimulai tanggal 25 Juli 2022 sampai dengan 30 Agustus 2022.

21

BAB IV RANCANGAN AKTUALISASI

4.1. Rancangan Aktualisasi Nilai-Nilai Dasar PNS

Gagasan kreatif : “Optimalisasi pendokumentasian double check pada pemberian obat high alertdi Ruang ICU Timur RSUP Sanglah Denpasar”.

Kegiatan yang dilakukan:

1. Pembuatan media pendokumentasian berupa formulir dan stampel double check pemberian obat highalert

2. Pembuatan media pengingat bagi rekan perawat berupa stiker untuk ditempel di tempat persiapan obat dan kotak obat highalert

3. Pemberian sosialisasi kepada rekan perawat mengenai cara penggunaan formulir dan stampel untuk pendokumentasian doublecheckpada pemberian obat highalert

4. Pelaksanaan monitoring dan evaluasi telah dilakukannya pendokumentasian doublecheck pemberian obat highalertoleh rekan perawat.

22

1. Pembuatan media

pendokumentasian

berupa formulir

dan stampel

doublecheck

pemberian obat

highalert

Manajemen ASN

Sebagai seorang

CPNS Kementerian

Kesehatan

pembuatan media

pendokumentasian

merupakan bentuk

dari profesionalitas

yang berkaitan

dengan peran,

Tersusunnya

media

pendokumentasian

berupa formulir

dan stampel

doublecheck

pemberian obat

highalert

Keterkaitan Substansi Mata

Pelatihan Agenda 2

Kontribusi terhadap Visi

dan Misi Organisasi

Kegiatan pembuatan

media

pendokumentasian

berupa formulir dan

stampel doublecheck

pada pemberian obat

highalert ini

menunjukkan adanya

penerapan misi RSUP

sanglah yaitu

“menyelenggarakan

pelayanan kesehatan

yang paripurna, mandiri dan

terjangkau” dimana

hal tersebut berkaitan

dengan visi RSUP

Sanglah yaitu

Penguatan Nilai Organisasi

Dengan membuat

formulir dan stampel

pendokumentasian

doublecheck ini

menunjukkan nilai-nilai organisasi yaitu

1. Professional

melaksanakan tugas

dengan penuh

tanggung jawab

sesuai keahlian dan

terus mengupayakan

pengembangan diri

untuk tercapainya

pelayanan terbaik

kepada pasien.

2. Integritas

Keselarasan antara

23
Tabel 4.1 Rencana Kegiatan dan Tahapan Kegiatan Aktualisasi No. Kegiatan Tahapan kegiatan Output/Evidence

kedudukan dan

tugas ASN dalam

hal ini sebagai

perawat yang

mampu melihat

peluang untuk

perbaikan di unit

kerjanya dengan

mengembangkan

kompetensi diri.

Output/Evidence

Keterkaitan Substansi Mata

Pelatihan Agenda 2

Kontribusi terhadap Visi

dan Misi Organisasi Penguatan Nilai Organisasi

“Menjadi Rumah

Sakit Unggulan dan

Mandiri tahun 2024”

ucapan, pikiran dan tindakan

3. Efektif Memanfaatkan

sumber daya sesuai

kebutuhan dengan

menggunakan

waktu, tenaga dan

biaya secara tepat

Smart ASN

Wujud smart ASN

dalam pelaksanaan

kegiatan ini adalah

entrepreneurship

dimana ASN

mampu melihat

peluang untuk

perbaikan.

24
No. Kegiatan Tahapan kegiatan

No. Kegiatan Tahapan kegiatan Output/Evidence

1.1 Melakukan kontrak

waktu dan tempat

dengan penanggung

jawab ruangan dan

mentor untuk

melakukan

konsultasi mengenai

pembuatan formulir

dan stampel

pendokumentasian

doublecheck

pemberian obat high

alert

Keterkaitan Substansi Mata

Pelatihan Agenda 2

Jadwal konsultasi Berorientasi pelayanan

Kami berkomitmen

memberikan pelayanan

prima demi kepuasan

masyarakat untuk

memahami dan

memenuhi kebutuhan

masyarakat sehingga

memperoleh pelayanan

berkualitas dengan

melakukan kontrak waktu

agar terjalin komunikasi

yang baik sehingga

maksud dan tujuan dapat

tercapai.

Harmonis

Kami saling peduli dan

menghargai perbedaan

untuk membangun

Kontribusi terhadap Visi

dan Misi Organisasi Penguatan Nilai Organisasi

25

1.2

konsultasi dengan

penanggung jawab

ruangan dan mentor

tentang pembuatan

formulir dan stampel

pendokumentasian

doublecheck

pemberian obat high alert

konsultasi

Keterkaitan Substansi Mata

Pelatihan Agenda 2

lingkungan kerja yang

kondusif dan selaras

dengan Penanggung

Jawab ruangan dan Mentor

Adaptif

Kami terus berinovasi dan

antusias dalam

menggerakkan ataupun

Kontribusi terhadap Visi

dan Misi Organisasi Penguatan Nilai Organisasi

konsultasi

menghadapi perubahan

dalam hal melakukan

konsultasi saya cepat

menyesuaikan diri

menghadapi perubahan

dan menyampaikan

inovasi saya mengenai

formulir dan stampel

doublecheckyang akan

dibuat

26
No. Kegiatan Tahapan kegiatan Output/Evidence Melakukan 1. Notulen hasil 2. Foto dokumentasi saat

No. Kegiatan Tahapan kegiatan Output/Evidence

Keterkaitan Substansi Mata

Pelatihan Agenda 2

Kolaboratif

Kami membangun

kerjasama yang sinergi

melakukan konsultasi

dengan terbuka dalam

bekerjasama untuk

menghasilkan nilai

tambah dan sinergi

untuk hasil yang lebih

baik menerima saran dan

masukan dari penanggung

jawab ruangan dan tutor

mengenai isi dari formulir

dan stampel double check

yang akan saya buat.

Loyal

Kami berdedikasi dan

mengutamakan

kepentingan bangsa dan

Kontribusi terhadap Visi dan Misi Organisasi Penguatan Nilai Organisasi

27

1.3 Membuat rancangan

formulir dan stampel

pendokumentasian

doublecheck

pemberian obat high

alert

Output/Evidence

Keterkaitan Substansi Mata

Pelatihan Agenda 2

negara untuk menjaga

nama baik sesama ASN, pimpinan, instansi dan

negara dalam melakukan

konsultasi dengan mentor

dan penanggung jawab

ruangan sebagai

kontribusi saya mengikuti

alur pelaksanaan suatu

kegiatan

Kontribusi terhadap Visi dan Misi Organisasi Penguatan Nilai Organisasi

draft formulir dan stampel double check

Akuntabel

Kami bertenggung jawab

atas kepercayaan yang

diberikan dengan

melaksanakan tugas

dengan jujur, bertanggung jawab, cermat, disiplin dan berintegritas tinggi

untuk mewujudkan ASN

28
No. Kegiatan Tahapan kegiatan

No. Kegiatan Tahapan kegiatan Output/Evidence

Keterkaitan Substansi Mata

Pelatihan Agenda 2

yang berintegritas saat

membuat rancangan

formulir dan stampel.

Kompeten

Kami terus belajar dan

mengembangkan

kapabilitas dengan

meningkatkan

kompetensi diri untuk

menjawab tantangan

yang yaitu membuat

rancangan formulir dan

stampel dengan kinerja

terbaik yang saya punya.

Kontribusi terhadap Visi

dan Misi Organisasi Penguatan Nilai Organisasi

2 Pembuatan media

pengingat bagi

rekan perawat

berupa stiker untuk

ditempel di tempat

Tersusunnya

media pengingat

berupa stiker

Dengan menempel poster

dan stiker sebagai media

pengingat menunjukkan

adanya penerapan misi

RSUP sanglah

Dengan membuat media pengingat

berupa poster dan stiker ini menunjukkan

nilai- nilai organisasi

29

No. Kegiatan Tahapan kegiatan Output/Evidence

persiapan obat dan

kotak obat high

alert

Manajemen ASN

Kegiatan ini

merupakan wujud

pengembangan

kompetensi yang

bertujuan pada

peningkatan

pelayanan publik

Smart ASN

Pembuatan media

berupa stiker

pengingat

merupakan bentuk

ASN yang harus

gesit dan responsif

Keterkaitan Substansi Mata

Pelatihan Agenda 2

Kontribusi terhadap Visi

dan Misi Organisasi Penguatan Nilai Organisasi

“menyelenggarakan

pelayanan kesehatan

yang paripurna,

mandiri dan

terjangkau” dimana hal

tersebut berkaitan

dengan visi RSUP Sanglah

yaitu “Menjadi Rumah

Sakit Unggulan dan

Mandiri tahun 2024”

yaitu

1. professional dengan melaksanakan

tugas dengan penuh tanggung

jawab sesuai keahlian dan terus mengupayakan pengembangan diri

2. Tat Twam Asi

dimana dalam pembuatan poster saya sudah peka terhadap keselamatan pasien.

30

No. Kegiatan Tahapan kegiatan Output/Evidence

dalam mengikuti

perkembangan

teknologi dan

informasi.

2.1 Melakukan kontrak

waktu dengan

penanggung jawab

ruangan dan mentor

untuk melakukan

konsultasi mengenai

pembuatan media

pengingat berupa

stiker

Keterkaitan Substansi Mata

Pelatihan Agenda 2

Kontribusi terhadap Visi

dan Misi Organisasi Penguatan Nilai Organisasi

Jadwal konsultasi Berorientasi pelayanan

Kami berkomitmen

memberikan pelayanan

prima demi kepuasan

masyarakat untuk

memahami dan

memenuhi kebutuhan

masyarakat sehingga

memperoleh pelayanan

berkualitas dengan

melakukan kontrak waktu

agar terjalin komunikasi

yang baik sehingga

maksud dan tujuan dapat

tercapai.

31

No. Kegiatan Tahapan kegiatan Output/Evidence

Keterkaitan Substansi Mata

Pelatihan Agenda 2

Harmonis

Kami saling peduli dan

menghargai perbedaan

untuk membangun

lingkungan kerja yang

kondusif dan selaras

dengan Penanggung

Jawab ruangan dan Mentor

Kontribusi terhadap Visi

dan Misi Organisasi Penguatan Nilai Organisasi

2.2

konsultasi dengan

penanggung jawab

ruangan dan mentor

untuk pembuatan

media berupa stiker

pengingat

1.Notulen hasil

konsultasi

2.Foto hasil

dokumentasi

konsultasi

Adaptif

Kami terus berinovasi dan

antusias dalam

menggerakkan ataupun

menghadapi perubahan

dalam hal melakukan

konsultasi saya cepat

menyesuaikan diri

menghadapi perubahan

dan menyampaikan ide

kreatif saya secara

proaktif mengenai desain

32
Melakukan

No. Kegiatan Tahapan kegiatan Output/Evidence

Keterkaitan Substansi Mata

Pelatihan Agenda 2

dan isi stiker yang akan

dibuat

Kolaboratif

Kami membangun

kerjasama yang sinergi

melakukan konsultasi

dengan terbuka dalam

bekerjasama untuk

menghasilkan nilai

tambah dan kesediaan

bekerjasama menerima

saran dan masukan dari

penanggung jawab

ruangan dan mentor

mengenai isi dari media

stiker yang akan saya buat.

Kontribusi terhadap Visi

dan Misi Organisasi Penguatan Nilai Organisasi

2.3 Menyusun

rancangan stiker

sebagai media

Draft stiker

pengingat Akuntabel

Kami bertanggung jawab

atas kepercayaan yang

33

No. Kegiatan Tahapan kegiatan Output/Evidence

pengingat rekan

perawat di ruang

ICU Timur

Keterkaitan Substansi Mata

Pelatihan Agenda 2

diberikan dalam

melaksanakan tugas

dengan jujur, Bertanggungjawab,

cermat, disiplin dan

berintegritas tinggi atas

pembuatan

rancangan media

pengingat berupa stiker

dengan cermat dan

bertanggung jawab sesuai

denga tujuan yang akan

disampaikan sehingga

dapat dipercaya

Kompeten

Kami terus belajar dan

mengembangkan

kapabilitas dengan

meningkatkan

34
Kontribusi terhadap Visi dan Misi Organisasi Penguatan Nilai Organisasi

No. Kegiatan Tahapan kegiatan Output/Evidence

Keterkaitan Substansi Mata

Pelatihan Agenda 2

kompetensi diri untuk

menjawab tantangan

yang selalu berubah

seperti terus belajar

dengan mencari sumber

materi media stiker yang

akan dibuat untuk

mencapai keberhasilan

Adaptif

Kami terus berinovasi dan

antusias dalam

menggerakkan ataupun

menghadapi perubahan

dalam pembuatan media

pengingat berupa stiker

dilakukan dengan terus

berinovasi

mengembangkan

kreatifitas dengan

Kontribusi terhadap Visi dan Misi Organisasi Penguatan Nilai Organisasi

35

Keterkaitan Substansi Mata

Pelatihan Agenda 2

menambahkan kata-kata

sebagai inovasi yang

dapat menarik minat baca

dan dengan bahasa yang

mudah dipahami

Kontribusi terhadap Visi

dan Misi Organisasi Penguatan Nilai Organisasi

2.4

Memperbaiki rancangan stiker pengingat

Stiker yang siap di

tempel Adaptif

Kami terus berinovasi dan

antusias dalam

menggerakkan ataupun

menghadapi perubahan

untuk terus

berinovasi dan

mengembangkan

kreatifitas dan berisikap

proaktif dalam menerima

masukan mengenai

perbaikan rancangan

media stiker

36
No. Kegiatan Tahapan kegiatan Output/Evidence

No. Kegiatan Tahapan kegiatan Output/Evidence

Keterkaitan Substansi Mata

Pelatihan Agenda 2

Berorientasi pelayanan

Kami berkomitmen

memberikan pelayanan

prima demi kepuasan

masyarakat dengan

melakukan perbaikan

tiada henti dan bersikap

responsif segera

melakukan perbaikan

sesuai denngan saran yang

diberikan agar stiker

segera dapat di tempel

Kontribusi terhadap Visi

dan Misi Organisasi Penguatan Nilai Organisasi

2.5 Menempel stiker

pengingat di tempat

persiapan obat dan

kotak obat highalert

Stiker pengingat

yang sudah di tempel

Berorientasi pelayanan

Kami berkomitmen

memberikan pelayanan

prima demi kepuasan

masyarakat dengan

menempel stiker sebagai

media pengingat kepada

rekan perawat dalam

37

No. Kegiatan Tahapan kegiatan Output/Evidence

Keterkaitan Substansi Mata

Pelatihan Agenda 2

upaya memenuhi

kebutuhan masyarakat

dan upaya meningkatkan

kepuasan dan

keselamatan pasien

Akuntabel

Kami bertanggung jawab

atas kepercayaan yang

diberikan dengan tidak

menyalahgunakan

kewenangan jabatan

dan konsisten dalam

melaksanakan tugas

dengan tetap

memperhatikan lokasi

penempelan stiker agar

tidak menimbulkan

kerusakan.

Kontribusi terhadap Visi

dan Misi Organisasi Penguatan Nilai Organisasi

38

No. Kegiatan Tahapan kegiatan Output/Evidence

Keterkaitan Substansi Mata

Pelatihan Agenda 2

Kompeten

Kami terus belajar dan

mengembangkan

kapabilitas agar pada

kegiatan penempelan

poster ini dapat

membantu orang lain

belajar dalam hal ini

mengingatkan rekan

perawat dalam melakukan

pendokumentasian double

checkpemberian obat high

alertdemi melaksanakan

tugas dengan kinerja

terbaik Loyal

Kami berdedikasi dan

mengutamakan

kepentingan bangsa dan

Kontribusi terhadap

dan Misi Organisasi Penguatan Nilai Organisasi

39
Visi

No. Kegiatan Tahapan kegiatan Output/Evidence

Keterkaitan Substansi Mata

Pelatihan Agenda 2

negara untuk memegang

teguh ideologi

pancasila, UUD 1945, setia pada NKRI serta

pemerintahan yang sah

dalam melakukan

penempelan stiker

pengingat untuk

melakukan doublecheck

pemberian obat highalert

diperlukan kontribusi

rekan perawat diruangan.

Kontribusi terhadap Visi

dan Misi Organisasi Penguatan Nilai Organisasi

sosialisasi kepada

rekan perawat

mengenai cara

penggunaan

formulir dan

stampel untuk

pendokumentasian

Terealisasinya

sosialisasi kepada

rekan perawat

Dengan melakukan

sosialisasi kepada rekan

perawat mendukung

penerapan misi yang

pertama yaitu

menyelenggarakan

pelayanan kesehatan

yang paripurna,

Dengan melakukan

sosialisasi kepada

rekan perawat tentang

cara penggunaan

formulir dan stampel

untuk

pendokumentasian

double checkpada

40
3 Pemberian

Output/Evidence

doublecheckpada

pemberian obat

highalert Manajemen ASN

Kegiatan ini

merupakan wujud

tanggung jawab, profesionalisme dan pengembangan

kompetensi yang

bertujuan untuk

memberikan

pelayanan publik

yang profesional

dan berkualitas Smart ASN

Pelaksanaan

Keterkaitan Substansi Mata

Pelatihan Agenda 2

Kontribusi terhadap Visi

dan Misi Organisasi Penguatan Nilai Organisasi

mandiri dan

terjangkau” dimana

hal tersebut berkaitan

dengan visi RSUP

Sanglah yaitu “Menjadi

Rumah Sakit

Unggulan dan Mandiri

Tahun 2024”

pemberian obat high alertdi Ruang ICU

Timur RSUP Sanglah

sesuai dengan nilai

keyakinan dasar yaitu

1. efektif

memanfaatkan

sumber daya sesuai

kebutuhan dengan

menggunakan

waktu, tenaga dan biaya yang tepat

2. professional melaksanakan tugas

dengan penuh

tanggung jawab

sesuai dengan

keahlian dan terus

mengupayakan

pengembangan diri

41
No. Kegiatan Tahapan kegiatan

sosialisasi kepada

rekan perawat

merupakan bentuk

dari ASN

profesional dalam

melaksanakan

tugasnya dan

memiliki integritas

yang tinggi

memberikan

pelayanan sesuai

kompetensinya.

Output/Evidence

Keterkaitan Substansi Mata

Pelatihan Agenda 2

Kontribusi terhadap Visi

dan Misi Organisasi Penguatan Nilai Organisasi

Mampu bekerjasama

dengan kompetensi yang sesuai dengan

tugasnya untuk mencapai visi dan misi organisasi

sosialisasi kepada

perawat ruangan

ICU Timur tentang

penggunaan

formulir dan

stampel untuk

pendokumentasian

Jadwal

sosialisasi kepada

perawat di Ruang

ICU Timur

Akuntabel

Kami bertanggung jawab

atas tugas yang diberikan

yaitu melaksanakan

tugas dengan jujur, bertanggungjawab, cermat, disiplindan

berintgeritas tinggi

42
No. Kegiatan Tahapan kegiatan 3. Kebersamaan 3.1 Menyusun jadwal

No. Kegiatan Tahapan kegiatan Output/Evidence

double checkpada

pemberian obat

highalert

Keterkaitan Substansi Mata

Pelatihan Agenda 2

dalam penyusunan jadwal

dilakukan dengan

transparan agar semua

rekan perawat dapat

terlibat

Kontribusi terhadap Visi

dan Misi Organisasi Penguatan Nilai Organisasi

Harmonis

Kami saling peduli dan

menghargai perbedaan

demi membangun

lingkungan kerja yang

kondusif dalam

penyusunan jadwal

disesuaikan agar tidak

mengganggu jam

pelayanan dan peduli

terhadap jadwal rekan

kerja perawat agar tidak

mengganggu waktu libur

saat pemberian sosialisasi

43

3.2

Melakukan

koordinasi dengan

penanggung jawab

ruangan mengenai

jadwal sosialisasi

tentang penggunaan

formulir dan stampel

untuk

pendokumentasian

double checkpada

pemberian obat high

alert

Output/Evidence

1.Notulen hasil

koordinasi,

2.Jadwal

sosialisasi

kepada perawat

di Ruang ICU

Timur yang

sudah di sepakati

Keterkaitan Substansi Mata

Pelatihan Agenda 2

Harmonis

Kami saling peduli dan

menghargai perbedaan

demi membangun

lingkungan kerja yang

kondusif agar

tersepakatinya jadwal

sosialisasi dengan

penanggung jawab

ruangan agar kegiatan

dapat terlaksana dengan

baik dan selaras

Kontribusi terhadap Visi

dan Misi Organisasi Penguatan Nilai Organisasi

3.3

Melaksanakan

sosialisasi kepada

rekan perawat ruang

ICU Timur RSUP

Sanglah Denpasar

tentang penggunaan

formulir dan stampel

untuk

1.Notulen hasil

sosialisasi

2.Presensi

kehadiran saat

sosialisasi

Berorientasi Pelayanan

Kami berkomitmen

memberikan pelayanan

prima demi kepuasan

masyarakat dengan

bersikap ramah,

cekatan, solutif dan

dapat diandalkan saat

44
No. Kegiatan Tahapan kegiatan

No. Kegiatan Tahapan kegiatan Output/Evidence

pendokumentasian

double checkpada

pemberian obat high

alert

Keterkaitan Substansi Mata

Pelatihan Agenda 2

melakukan sosialisasi agar

terciptanya suasana diskusi

yang responsif

Kompeten

Kami terus belajar dan

mengembangkan

kapabilitas dengan

membantu orang lain

belajar seperti berbagi

pengetahuan kepada

teman sejawat terkait

upaya yang bisa dilakukan

untuk mencegah terjadinya

luka tekan untuk mencapai

keberhasilan bersama

Adaptif

Kami terus berinovasi dan

antusias dalam

Kontribusi terhadap Visi

dan Misi Organisasi Penguatan Nilai Organisasi

45

No. Kegiatan Tahapan kegiatan Output/Evidence

Keterkaitan Substansi Mata

Pelatihan Agenda 2

menggerakkan ataupun

mengahadapi perubahan

dengan bertindak

proaktif dan bersikap

antusias terhadap

perubahan dalam

kegiatan sosialisasi

Harmonis

Kami saling peduli dan

menghargai perbedaan

dengan membangun

lingkungan kerja yang

kondusif serta

menciptakan suasana

sosialisasi yang nyaman, santai dan selaras

Kolaboratif

Kami membangun

Kontribusi terhadap Visi dan Misi Organisasi Penguatan Nilai Organisasi

46

No. Kegiatan Tahapan kegiatan Output/Evidence

Keterkaitan Substansi Mata

Pelatihan Agenda 2

kerjasama yang sinergi

melakukan sosialisasi

dengan harapan

menggerakkan

pemanfaatan berbagai

sumber daya untuk

tujuan bersama dan

kesediaan bekerjasama

sehingga

dapat memenuhi

kebutuhan pelayanan

terhadap pasien Loyal

Kami berdedikasi dan

mengutamakan

kepentingan bangsa dan

negara untuk memegang

teguh ideologi

pancasila, UUD 1945,

Kontribusi terhadap Visi

dan Misi Organisasi Penguatan Nilai Organisasi

47

3.4 Mendokumentasikan

hasil sosialisasi

penggunaan formulir

dan stampel untuk

pendokumentasian

double checkpada

pemberian obat high

alert

foto dokumentasi

saat sosialisasi

Pelatihan Agenda 2

setia pada NKRI serta

pemerintahan yang sah

diperlukan pemberian

sosialisasi kepada rekan

perawat karena ingin

berdedikasi dan

berkontribusi dalam

upaya meningkatkan

keselamatan pasien di

rumah sakit

Akuntabel

Kami bertanggung jawab

atas kepercayaan yang

diberikan dalam

melaksanakan tugas

jujur, bertanggung

jawab, cermat, disiplin

dan berintegritas tinggi

serta konsisten saat

melakukan dokumentasi

dan Misi Organisasi

48
No. Kegiatan Tahapan kegiatan Output/Evidence Keterkaitan Substansi Mata Kontribusi terhadap Visi Penguatan Nilai Organisasi

4 Pelaksanaan

monitoring dan

evaluasi telah

dilakukannya

pendokumentasian

doublecheck

pemberian obat

highalertoleh

rekan perawat.

Manajemen ASN

Kegiatan ini

merupakan wujud

tanggung jawab, profesionalisme

dan pengembangan

kompetensi yang

bertujuan untuk

Output/Evidence

Terlaksananya

monitoring dan

evaluasi

pendokumentasian

doublecheck

pemberian obat

highalertoleh

rekan perawat.

Keterkaitan Substansi Mata

Pelatihan Agenda 2

agar tidak ada yang

terlewat

Kontribusi terhadap Visi

dan Misi Organisasi Penguatan Nilai Organisasi

Melakukan

pendokumentasian

doublecheckpada

pemberian obat high

alert menunjukkan

penerapan misi RSUP

Sanglah yaitu, “menyelenggarakan

pelayanan

kesehatan yang

paripurna, mandiri dan terjangkau”

dimana hal tersebut

berkaitandengan visi

RSUP Sanglah yaitu

“Menjadi Rumah

SakitUnggulan dan

Mandiri tahun 2024”

Mengetahui

permasalahan yang

ada dilingkungan

tempat kerja, membuat

rencana penyelesaian permasalahan,

mewujudkan kegiatan

tersebut dengan

membuat media

pendokumentasian, serta melakukan

monitoring dan evaluasi

terhadap kegiatan

tersebut menunjukkan

seorang tenaga

kesehatan yang

berintegritas dan

profesional dalam

49
No. Kegiatan Tahapan kegiatan

No. Kegiatan Tahapan kegiatan Output/Evidence

memberikan

pelayanan publik

yang profesional

dan berkualitas

SMART ASN

Pelaksanaan

monitoring dan

evaluasi merupakan

bentuk dari

bagaimana menjadi

ASN yang

berintegritas, konsisten serta

jujur dalam

melakukan

kegiatan.

4.1 Melaksanakan monitoring dan evaluasi dengan

Keterkaitan Substansi Mata

Pelatihan Agenda 2

Kontribusi terhadap Visi

dan Misi Organisasi Penguatan Nilai Organisasi

bertugas, hal ini sesuai

dengan nilai keyakinan

dasar RSUP Sanglah

Denpasar

Lembar observasi

monitoring dan evaluasi

Akuntabel

Kami bertanggung jawab

atas kepercayaan yang

50

No. Kegiatan Tahapan kegiatan Output/Evidence

menggunakan

lembar observasi

terhadap perawat di

ruangan ICU Timur

dalam melakukan

pendokumentasian

Keterkaitan Substansi Mata

Pelatihan Agenda 2

diberikan dalam

melaksanakan tugas

jujur, bertanggung

jawab, cermat, disiplin

dan berintegritas tinggi

serta transparan saat

melakukan monitoring dan

evaluasi

Kontribusi terhadap Visi

dan Misi Organisasi Penguatan Nilai Organisasi

Kami berdedikasi dan mengutamakan

kepentingan bangsa dan negara untuk memegang

teguh ideologi

pancasila, UUD 1945, setia pada NKRI serta

pemerintahan yang sah

dalam melakukan

monitoring dan evaluasi

51
Loyal

No. Kegiatan Tahapan kegiatan Output/Evidence

Keterkaitan Substansi Mata

Pelatihan Agenda 2

dan berdedikasi dalam

menilai dengan jujur agar

hasilnya akurat

Kontribusi terhadap Visi

dan Misi Organisasi Penguatan Nilai Organisasi

4.2 Membuat laporan

rekapitulasi hasil

monitoring dan

evaluasi

Laporan

rekapitulasi hasil

monitoring dan

evaluasi

Akuntabel

Kami bertanggung jawab

atas kepercayaan yang

diberikan dalam

melaksanakan tugas

jujur, bertanggung

jawab, cermat, disiplin

dan berintegritas tinggi

menyusun laporan dengan

rapi dan terstruktur serta

dapat dipercaya

Kompeten

Kami terus belajar dan

mengembangkan

kapabilitas untuk

melaksanakan tugas

52

No. Kegiatan Tahapan kegiatan Output/Evidence

Keterkaitan Substansi Mata

Pelatihan Agenda 2

dengan kualitas terbaik

dalam hal ini melakukan

monitoring dan evaluasi

rekan perawat yang ahli

dibidangnya dalam

melakukan

pendokumentasian double checkpemberian obat high

alert

Adaptif

Kami terus berinovasi dan

antusias dalam

menggerakkan ataupun

menghadapi perubahan

dan bertindak

proaktif untuk

melakukan perbaikan

jika masih ada kekurangan

pada hasil evaluasi

Kontribusi terhadap Visi

dan Misi Organisasi Penguatan Nilai Organisasi

53

4.3 Melaporkan hasil

kegiatan kepada

mentor dan

penanggung jawab

ruangan terkait

dengan pendokumentasian

doublecheckpada

pemberian obat high

alertyang telah

dilakukan

Laporan kegiatan Berorientasi Pelayanan

Kami berkomitmen

memberikan pelayanan

prima demi kepuasan

masyarakat dengan

bersikap ramah, cekatan, solutif dan dapat

diandalkan saat

menyampaikan laporan

kegiatan kepada PJ

ruangan dan mentor

dimana laporan ini

diharapkan mampu

meningkatkan kualitas

pelayanan

Kolaboratif

Kami membangun

kerjasama yang sinergi dan

54
No. Kegiatan Tahapan kegiatan Output/Evidence Keterkaitan Substansi Mata Pelatihan Agenda 2 Kontribusi terhadap Visi dan Misi Organisasi Penguatan Nilai Organisasi

No. Kegiatan Tahapan kegiatan Output/Evidence

Keterkaitan Substansi Mata

Pelatihan Agenda 2

saya akan terbuka

dalam bekerja sama

untuk menghasilkan

nilai tambah dan

menerima masukan

bagi laporan kegiatan

yang saya buat dalam

rangka kesediaan

bekerjasama.

Harmonis

Kami saling peduli dan

menghargai perbedaan

dengan membangun

lingkungan kerja yang

kondusif dan selaras

saat melaporkan hasil

kegiatan kepada mentor

dan PJ ruangan terkait

dengan pendokumentasian

Kontribusi terhadap Visi

dan Misi Organisasi Penguatan Nilai Organisasi

55

No. Kegiatan Tahapan kegiatan Output/Evidence

Keterkaitan Substansi Mata

Pelatihan Agenda 2

doublecheckpada

pemberian obat highalert

yang telah dilakukan.

Kontribusi terhadap Visi

dan Misi Organisasi Penguatan Nilai Organisasi

56

Jadwal kegiatan dan tahapan kegiatan aktualisasi dalam tabel sebagai berikut:

Kegiatan

formulir dan stampel double check pemberian

obat high alert

penanggung jawab ruangan dan mentor untuk

melakukan konsultasi mengenai pembuatan

formulir dan stampel pendokumentasian double check pemberian obat high alert

ruangan dan mentor tentang pembuatan formulir

dan stampel pendokumentasian doublecheck

pemberian obat highalert

pendokumentasian doublecheckpemberian obat

25 Juli 2022

26 Juli 2022

27 Juli -30 Juli 2022

57
4.2 Penjadwalan Tabel 4.2 Jadwal Kegiatan dan Tahapan Kegiatan Aktualisasi
Bulan Keterangan/Tanggal kegiatan Juli Agustus 1 2 3 4 5 1 2 3 4 5
No. Kegiatan/Tahapan 1. Pembuatan media pendokumentasian berupa
25 Juli – 30 Juli 2022
1.1 Melakukan kontrak waktu dan tempat dengan 1.2 Melakukan konsultasi dengan penanggung jawab 1.3 Membuat rancangan formulir dan stampel

No. Kegiatan/Tahapan Kegiatan

2 Pembuatan media pengingat berupa stiker untuk

ditempel di tempat persiapan obat dan kotak

2.1 Melakukan kontrak waktu dengan penanggung

jawab ruangan dan mentor untuk melakukan

konsultasi mengenai pembuatan media

pengingat berupa poster dan stiker

2.2 Melakukan konsultasi dengan penanggung jawab

ruangan dan mentor untuk pembuatan media

pengingat berupa stiker

2.3 Membuat rancangan stiker sebagai media

pengingat rekan perawat di ruang ICU Timur

– 6 Agustus

31 Juli 2022

1 Agustus 2022

2 – 4 Agustus 2022

2.4 Memperbaiki rancangan stiker pengingat 5 Agustus 2022

2.5 Menempel stiker di tempat persiapan obat dan

kotak obat highalert 6 agustus 2022

3. Pemberian sosialisasi kepada rekan perawat

mengenai cara penggunaan formulir dan stampel

untuk pendokumentasian doublecheckpada

7 – 13 Agustus 2022

58
Bulan Keterangan/Tanggal kegiatan Juli Agustus 1 2 3 4 5 1 2 3 4 5
highalert
obat highalert 31 Juli
2022

pemberian obat highalert

3.1 Menyusun jadwal sosialisasi kepada perawat

ruangan ICU Timur tentang penggunaan formulir

dan stampel untuk pendokumentasian double checkpada pemberian obat highalert

3.2 Melakukan koordinasi dengan penanggung jawab

ruangan mengenai jadwal sosialisasi tentang

penggunaan formulir dan stampel untuk

pendokumentasian doublecheckpada pemberian

obat highalert

3.3 Melaksanakan sosialisasi kepada rekan perawat

ruang ICU Timur RSUP Sanglah Denpasar

tentang penggunaan formulir dan stampel untuk

pendokumentasian doublecheckpada pemberian

obat highalert

3.4 Mendokumentasikan hasil sosialisasi cara

penggunaan formulir dan stampel untuk

pendokumentasian doublecheckpada pemberian

obat highalert

9 - 11 Agustus 2022

9 - 11 Agustus 2022

59
Bulan Keterangan/Tanggal kegiatan Juli Agustus 1 2 3 4 5 1 2 3 4 5
No. Kegiatan/Tahapan Kegiatan
Agustus 2022
7
8 Agustus 2022
60 No. Kegiatan/Tahapan Kegiatan Bulan Keterangan/Tanggal kegiatan Juli Agustus 1 2 3 4 5 1 2 3 4 5
12
4.
Pelaksanaan monitoring
dan evaluasi telah dilakukannya pendokumentasian doublecheck pemberian obat highalertoleh rekan perawat.
– 29 Agustus 2022
12
4.1 Melaksanakan monitoring dan evaluasi terhadap perawat ruangan ICU Timur dalam melakukan pendokumentasian
– 25 Agustus 2022
26
4.2 Membuat laporan rekapitulasi hasil monitoring dan evaluasi
– 28 Agustus 2022
29
4.3 Melaporkan hasil kegiatan kepada mentor dan penanggung jawab ruangan terkait dengan pendokumentasian doublecheckpada pemberian obat
highalertyang telah dilakukan
Agustus 2022

4.3 Para Pihak yang Terlibat dan Perannya dalam Aktualisasi

Adapun beberapa pihak yang terlibat dalam pembuatan rancangan aktualisasi yang telah dijabarkan dalam tabel berikut:

Tabel 4.3 Para Pihak dan Perannya dalam Aktualisasi

No. Pihak yang terlibat Peran dalam Aktualisasi Keterangan

1 Ns. I Putu Artawan, S.Kep

Memberikan masukan serta bimbingan

terkait kegiatan dalam menemukan dan menggali isu yang ada di unit kerja,memberikan arahan dalam pembuatan laporan serta memberikan semangat dan motivasi dalam penyelesaian rancangan aktualisasi.

Mentor

2 Ngakan Putu Gede Yasa, SKM.M.Kes.

Memberikan bimbingan terkait tata cara penulisan rancangan aktualisasi, keterkaitan isu dengan latar belakang, inovasi atau gagasan kreatif yang dapat dilakukan, pembuatan rencana kegiatan yang sesuai dengan nilai BerAKHLAK dan memonitor perkembangan laporan rancangan aktualisasi serta selalu memberikan motivasi dan semangat untuk dapat menyelesaikan laporan dengan baik dan tepat waktu.

Coach

3 Ns. Ni Luh Nyoman Adi

Parwati S.Kep

4 Perawat Ruang ICU Timur

Memberikan masukan, pertimbangan serta persetujuan dalam pemilihan isu dan gagasan kreatif yang akan dilakukan di unit kerja Memotivasi serta

memberikan semangat dalam menyelesaikan laporan rancangan aktualisasi

Membantu memberi masukan yang sifatnya membangun

Penanggung

Jawab Ruangan

Rekan perawat

61

DAFTAR PUSTAKA

Ambarawati, dkk. 2020. KepatuhanPerawatDalamMenyimpanObat High Alert diUnitKritisRumah Sakit Advent andung. Jurnal Keperawatan Muhammadiyah 5 (2). (online)

https://www.researchgate.net/publication/354525269_Kepatuhan_Perawat_Dalam_Menyimpan _Obat_High_Alert_Di_Unit_Kritis_Rumah_Sakit_Advent_Bandungs_Rumah_sakit_Advent_B andung/fulltext/613cb95ce4419c5e6ec4b0bd/Kepatuhan-Perawat-Dalam-Menyimpan-ObatHigh-Alert-Di-Unit-Kritis-Rumah-Sakit-Advent-Bandungs-Rumah-sakit-AdventBandung.pdf?origin=publication_detail

Lembaga Administrasi Negara. 2021. Berorientasi Pelayanan. Modul Pelatihan Dasar Calon Pegawai NegeriSipil. Jakarta:Lembaga AdministrasiNegara

Lembaga Administrasi Negara 2021 Akuntabel Modul Pelatihan Dasar Calon Pegawai Negeri Sipil.

Jakarta:Lembaga AdministrasiNegara

Lembaga AdministrasiNegara.2021.Kompeten. Modul PelatihanDasarCalonPegawaiNegeri

Sipil Jakarta:Lembaga AdministrasiNegara

Lembaga AdministrasiNegara 2021 Harmonis Modul PelatihanDasarCalonPegawaiNegeri

Sipil. Jakarta:Lembaga AdministrasiNegara

Lembaga Administrasi Negara 2021.Loyal Modul Pelatihan Dasar Calon Pegawai Negeri Sipil.

Jakarta:Lembaga AdministrasiNegara

Lembaga Administrasi Negara. 2021. Adaptif. Modul Pelatihan Dasar Calon Pegawai Negeri Sipil.

Jakarta:Lembaga AdministrasiNegara

Lembaga Administrasi Negara 2021.Kolaboratif Modul Pelatihan Dasar Calon Pegawai Negeri Sipil

Jakarta:Lembaga AdministrasiNegara

Lembaga Administrasi Negara. 2021.Smart ASN.Modul Pelatihan Dasar Calon Pegawai Negeri Sipil.

Jakarta:Lembaga AdministrasiNegara

Lembaga Administrasi Negara. 2021. Manejemen ASN.Modul Pelatihan Dasar Calon Pegawai Negeri

Sipil Jakarta:LembagaAdministrasiNegara

Pemerintah Indonesia. 2014. Undang-Undang Republik Indonesia Nomor 5 Tahun 2014 tentang

Aparatur Sipil Negara.Jakarta

Pemerintah Indonesia. 2021. Peraturan Lembaga Administrasi Negara Nomor 1 Tahun 2021 Tentang

Pelatihan Dasar Calon Pegawai Negeri Sipil.Jakarta

Pemerintah Indonesia. 2021. Surat Edaran Menteri PANRB Nomor 20 Tahun 2021 tentang

Implementasi Cove Values dan Employer Branding ASN). Jakarta

PemerintahIndonesia. 2020. Peraturan Menteri Kesehatan Republik Indonesia Nomor 48 Tahun 2020

tentang Organisasi dan Tata Kerja RSUP Sanglah Denpasar.Jakarta

62
63
Nilai Dasar Indikator Nilai Kegiatan 1 Kegiatan 2 Kegiatan 3 Kegiatan 4 Total 1 2 3 1 2 3 4 5 1 2 3 4 1 2 3 Berorientasi Pelayanan Responsif 7 Kualitas Kepuasan Akuntabel Integritas 7 Konsisten Dapat dipercaya Trasparan Kompeten Kinerja terbaik 5 Sukses Keberhasilan Learning agility Ahli dibidangnya Harmonis Peduli (caring) 6 Perbedaan (diversity) selaras Loyal Dedikasi 5 Kontribusi
Lampiran 1. Matrik Habituasi (BerAKHLAK)
64 Nilai Dasar Indikator Nilai Kegiatan 1 Kegiatan 2 Kegiatan 3 Kegiatan 4 Total 1 2 3 1 2 3 4 5 1 2 3 4 1 2 3 Nasionalisme pengabdian Adaptif Inovasi 6 Antusias terhadap perubahan proaktif Kolaboratif Kesediaan bekerjasama 4 Sinergi untuk hasil yang lebih baik Jumlah nilai-nilai dasar ASN BerAKHLAK yang diaktualisasikan per kegiatan 7 14 11 8

Keterkaitan

kedudukan dan

peran ASN

Kegiatan 1 Kegiatan 2 Kegiatan 3 Kegiatan

Pembuatan media

pendokumentasian

berupa formulir dan

stampel doublecheck

pemberian obat high alert

Pembuatan media

pengingat bagi

rekan perawat

berupa stiker untuk

ditempel di tempat

persiapan obat dan

kotak obat high alert

Pemberian sosialisasi

kepada rekan perawat

mengenai cara

penggunaan formulir dan

stampel untuk

pendokumentasian

doublecheckpada

pemberian obat highalert

Pelaksanaan monitoring

dan evaluasi telah

dilakukannya

pendokumentasian

doublecheckpemberian

obat highalertoleh

rekan perawat

65
Lampiran 2. Matrik Kedudukan dan Peran ASN 4 Total
Manajemen ASN 4 Smart ASN 4

2. Menyelenggarakan

pendidikan terintegrasi

dan pelatihan tenaga

kesehatan yang berdaya

saing dan berbudaya

3. Menyelenggarakan

penelitian kesehatan

berbasis rumah sakit

4. Menciptakan tata kelola

RS yang baik

66
Organisasi Kegiatan 1
4 Total Visi Menjadi Rumah Sakit Unggul Dan Mandiri Tahun 2024 4 Misi
Lampiran 3. Matrik Visi, Misi dan Nilai Organisasi Keterkaitan Visi, Misi dan Nilai
Kegiatan 2 Kegiatan 3 Kegiatan
pelayanan kesehatan
paripurna, mandiri
terjangkau 4
1. Menyelenggarakan
yang
dan
67
Organisasi Kegiatan
Total
kesehatan dan kerjasama dengan pemangku kepentingan terkait 1 Nilai Organisasi Integritas 2 Profesional 4 Tat Twam Asi 1 Efektif 2 Kebersamaan 1
Keterkaitan Visi, Misi dan Nilai 1 Kegiatan 2 Kegiatan 3 Kegiatan 4 5. Membangun jejaring

Lampiran 4

DAFTAR RIWAYAT HIDUP

A. Identitas Diri

1. Nama Lengkap (dengan gelar) Ns. Ni Luh Ayu Widiantari, S.Kep

2. Jenis Kelamin Perempuan

3. Jabatan Fungsional Perawat Ahli Pertama

4. NIP / NIK / Identitas Lainnya 199302202022032002

5. Tempat dan Tanggal Lahir Denpasar, 20 februari 1993

6. E-mail widiantariayu@rocketmail.com

7. Nomor Telepon / HP 081949803506

8. Alamat Kantor

Jalan Diponegoro, Dauh Puri Kelod, Kec. Denpasar Barat, Kota Denpasar, Bali 80113

9. Nomor Telepon / Faks 0361227912

68

B. Riwayat Pendidikan

Jenjang Pendidikan Nama Sekolah Tahun Lulus

SD SD 5 Saraswati Denpasar 2005

SMP

SMA

Diploma III

SMP Negeri 3 Denpasar 2008

SMA Negeri 3 Denpasar 2011

Poltekkes Kemenkes

Denpasar 2014

Sekolah Tinggi Ilmu

Sarjana

Profesi

C. Pengalaman Bekerja

Kesehatan (STIKes) Wira

Medika Bali 2018

Sekolah Tinggi Ilmu

Kesehatan (STIKes) Wira

Medika Bali 2019

No. Tahun Tempat Bekerja

1. 2015-2016 RSU Ganesha Gianyar

2. 2016-2017 Klinik Padma Bahtera

3. 2017-sekarang RSUP Sanglah Denpasar

69

Lampiran 5. Pengendalian Rancangan Aktualisasi Oleh Mentor

Nama : Ns. Ni Luh Ayu Widiantari, S.Kep

NIP : 199302202022032002

Unit Kerja : Ruang ICU Timur RSUP Sanglah Denpasar

Jabatan : Perawat Ahli Pertama

Mentor : Ns. I Putu Artawan, S.Kep

Penyelesaian Kegiatan Catatan Mentor

Penulisan Isu kurang optimal diganti menjadi belum optimal.

Waktu dan Media Mentoring

Senin, 27 Juni 2022

Analisis Isu Unit Kerja

Tambahkan detail isu di pendahuluan. Sisanya udah bagus bisa diajukan untuk inovasinya.

Daring Via Pesan WhatsApp

Bab I-III Rancangan

Aktualisasi

Bab I-IV Rancangan

Aktualisasi

Draft final rancangan aktualisasi dan powerpoint

Inovasinya jangan terlalu banyak, bisa dengan tambahan membuat gagasan kreatif berupa poster dan stiker pengingat saja untuk di tempel.

Lembar monitoring dan evaluasi bisa

menggunakan lembar observasi berupa checklist.

Langsung buatkan power pointnya ya.

Persiapkan diri untuk seminar rancangan aktualisasi

Kamis, 7 Juli 2022

Tatap Muka

Jumat, 15 Juli 2022

Daring Via Pesan WhatsApp

Selasa, 19 Juli 2022

Tatap Muka

Mentor,

Ns. I Putu Artawan, S.Kep

NIP. 196712311990031025

70
71
Lampiran 6. Foto Bukti Konsultasi Dengan Mentor

RANCANGANAKTUALISASI

PELATIHANDASARCALONPEGAWAINEGERISIPIL

GOLONGANIIIANGKATANIX

KEMENTERIANKESEHATANRI

OPTIMALISASIPENDOKUMENTASIAN DOUBLECHECK

PADAPEMBERIANOBAT HIGH ALERT

DIRUANGICUTIMURRSUPSANGLAHDENPASAR

InserttheSubTittleofYourPresentation

Ns.IPutuArtawan,S.Kep
Coach NgakanPutuGedeYasa,SKM,M.Kes Mentor
Penguji Drs.Suherman,M.Kes

LatarBelakang

RSUPSanglahDenpasar

MerupakanRSRujukan

IndonesiaTimurtipeAyang telahterakreditasiJCI

karenakondisiyangberatmaka pasiendiruangICUdiberikanterapi danjenisobat-obatanyang membutuhkanperhatiankhususatau yangseringdisebutdenganobatobatanhighalert.

DIRuangICUTimur,penyimpanan

obathighalertsudahdiletakanpada lemariataurakyangtelahdiberikan tandamerahdanditempelkanstiker highalertdanmemilikikunci.

Perawatanintensifmerupakansalahsatu unitperawatankhususyangdikelola untukmerawatpasienkritisdanberat, cederadenganpenyulityang mengancamnyawadenganmelibatkan tenagakesehatanterlatihsertadidukung dengankelengkapanperalatankhusus.

Kewaspadaanpenggunaan obathighalertmerupakan salahsatupointpentingyang menjadibagiandarisasaran keselamatanpasienyaitu padaSKPketiga.

Sebelummemberikanobathighalert perawatjugasudahmelakukandouble checktetapimasihdijumpaibeberapa perawatyangkurangpatuhdalam melakukandoublecheck.

Perawatbelummelakukan pendokumentasian

Identifikasiisu

BelumefektifnyapengaturanjammasukpenunggupasienICU yangdapatmenggangukegiatanpelayananpasienICUdi RuangICUTimurRSUPSanglahDenpasar

Kurangoptimalnyaoralhygienesebagaiupayapencegahan VAPpadapasiendenganventilatormekanikdiRuangICU TimurRSUPSanglahDenpasar

Belumoptimalnyapendokumentasiandoublecheckpada pemberianobathighalertdiRuangICUTimurRSUPSanglah Denpasar

Kurangoptimalnyapencegahandekubituspadapasientidak sadardantirahbaringlamadiRuangICUTimurRSUP SanglahDenpasar

No A P K L Ket 1 Belumefektifnyapengaturanjammasuk penunggupasienICUyangdapat menggangukegiatanpelayananpasien ICUdiRuangICUTimurRSUPSanglahDenp asar + + + + Memenuhi syarat 2 Kurangoptimalnyaoralhygiene sebagaiupayapencegahanVAPpada pasiendenganventilatormekanikdiRuangIC UTimurRSUPSanglahDenpasar + + + + Memenuhi syarat 3 Belumoptimalnyapendokumentasian doublecheckpadapemberianobathigh AlertdiRuangICUTimurRSUPSanglahDen pasar + + + + Memenuhi syarat 4 Kurangoptimalnyapencegahan dekubituspadapasientidaksadardan tirahbaringlamadiRuangICUTimurRSUP SanglahDenpasar + + + + Memenuhi syarat PemilahanIsuMenggunakanMetodeAPKL
AnalisisIsu
PenetapanCoreIsuMenggunakanMetodeUSG No IdentifikasiIsu Urgenc y Serio usnes s Growt h Total Peringk at 1 Belumefektifnyapengaturanjammasuk penunggupasienICUyangdapat menggangukegiatanpelayananpasien ICUdiRuangICUTimurRSUPSanglahDenp asar 3 4 4 11 IV 2 Kurangoptimalnyaoralhygiene sebagaiupayapencegahanVAPpada pasiendenganventilatormekanikdiRuang ICUTimurRSUPSanglahDenpasar 4 5 4 13 II 3 Belumoptimalnyapendokumentasian doublecheckpadapemberianobathigh AlertdiRuangICUTimurRSUPSanglah Denpasar 5 5 5 15 I 4 Kurangoptimalnyapencegahan dekubituspadapasientidaksadardan tirahbaringlamadiRuangICUTimur RSUPSanglahDenpasar 4 4 4 12 III

AnalisisPenyebabCoreIsudenganFishboneDiagram

BelumOptimalnyaPendokumentasian

DoubleCheckpadaPemberianObat

HighAlertdiRuangICUTimur

RSUPSanglahDenpasar

OptimalisasiPendokumentasian DoubleCheckpadaPemberianObat

HighAlertdiRuangICUTimur

RSUPSanglahDenpasar

KeterkaitanPenyebabIsudengan

KedudukandanPeranPNSuntuk

MendukungTerwujudnya

SmartGovernance

SMARTASN

•Petugasbelumoptimalmemberikanpelayansecara professionalkhususnyabelumoptimalnyapendokumentasian doublecheckpemberianobathighalert

ManajemenASN

•nilaietikaprofesiyangbelumsepenuhnyadijalankan

sehinggamempengaruhikualitaspelayananyangdiberikan

Pembuatanmedia pendokumentasianberupa formulirdanstampel doublecheckpemberian obathighalert AddText SimplePowerPoint Presentation Pembuatanmediapengingat bagirekanperawatberupa stikeruntukditempeldi tempatpersiapanobatdan kotakobathighalert AddText SimplePowerPoint Presentation 01 02 04 03 Pemberiansosialisasikepada rekanperawatmengenaicara penggunaanformulirdanstampel untukpendokumentasiandouble checkpadapemberian obathighalert Pelaksanaanmonitoringdan evaluasitelahdilakukannya pendokumentasiandouble checkpemberianobat highalertolehrekanperawat
KegiatanPemecahanIsu

Pembuatanmediapendokumentasian berupaformulirdanstampeldoublecheck

pemberianobathighalert

ManajemenASN

Merupakanbentukdariprofesionalitasyangberkaitan denganperan,kedudukandantugasASNdalamhalini

sebagaiperawatyangmampumelihatpeluanguntuk perbaikandiunitkerjanyadenganmengembangkan kompetensidiri

SMARTASN

WujudsmartASNdalampelaksanaankegiatanini adalahentrepreneurshipdimanaASNmampumelihat peluanguntukperbaikan.

Membuatrancanganformulirdanstampel pendokumentasiandoublecheck

pemberianobathighalert

{Berorientasipelayanan,Harmonis}

Melakukankonsultasidenganpenanggungjawabruangan danmentortentangpembuatanformulirdanstampel pendokumentasiandoublecheckpemberianobathighalert

{Adaptif,Kolaboratif,Loyal}

Melakukankontrakwaktudantempatdenganpenanggungjawabruangan danmentoruntukmelakukankonsultasimengenaipembuatanformulirdan stampelpendokumentasiandoublecheckpemberianobathighalert

{Akuntabel,Kompeten}

TerkaitdenganVisi, Misi1, NilaiOrganisasi1,2,4

2

Pembuatanmedia pendokumentasianberupa formulirdanstampel double checkpemberianobat highalert

ManajemenASN

Kegiataninimerupakanwujud pengembangankompetensi yangbertujuanpada peningkatanpelayananpublic

SMARTASN

merupakanbentukASNyang harusgesitdanresponsifdalam mengikutiperkembangan teknologidaninformasi.

TerkaitdenganVisi, Misi1, NilaiOrganisasi2,3

Melakukankontrakwaktu denganpenanggungjawab ruangandanmentor

{Berorientasipelayanan, Harmonis}

Melakukankonsultasidengan penanggungjawabruangandan

mentoruntukpembuatanmedia berupastikerpengingat

{Adaptif,Kolaboratif}

Menyusunrancanganstikersebagai mediapengingatdiruangICUTimur

{Akuntabel,Kompeten,Adaptif}

Memperbaikirancangan stikerpengingat

{Adaptif,Berorientasi pelayanan}

Menempelstikerditempat persiapanobatdankotak obathighalert

{Berorientasipelayanan, Adaptif,Kompeten,Loyal}

ManajemenASN

Pemberiansosialisasikepadarekanperawat

tentangpenggunaanformulirdanstampel

doublecheckpadapemberianobathighalert

TerkaitdenganVisi, Misi1, NilaiOrganisasi2,4,5

Kegiataninimerupakanwujudtanggungjawab,profesionalismedanpengembangankompetensiyangbertujuanuntukmemberikan pelayananpublikyangprofesionaldanberkualitas

SMARTASN

merupakanbentukdariASNprofesionaldalammelaksanakantugasnyadanmemilikiintegritasyangtinggimemberikanpelayanan sesuaikompetensinya.

Menyusunjadwalsosialisasi

kepadaperawatruangan

ICUTimur

{Akuntabel,harmonis}

Melakukankoordinasi

denganpenanggungjawab

ruanganmengenaijadwal

sosialisasi

{Harmonis}

Melaksanakansosialisasikepada

rekanperawatruangICUTimur

RSUPSanglahDenpasar

{Berorientasipelayanan, Kompeten,adaptif,harmonis, Loyal,Kolaboratif}

Mendokumentasikan

hasilsosialisasi {Akuntabel}

Melaksanakanmonitoringdanevaluasi

denganmenggunakanlembar

observasiterhadapperawatdiruangan

ICUTimurdalammelakukan

pendokumentasian

{Akuntabel,Loyal}

Membuatlaporanrekapitulasihasil evaluasi

{Akuntabel,Kompeten, Adaptif}

Pelaksanaanmonitoringdanevaluasitelah dilakukannyapendokumentasiandoublecheck pemberianobathighalertolehrekanperawat

Melaporkanhasilkegiatankepadamentordan penanggungjawabruangan

{Berorientasipelayanan,Harmonis, Loyal} 1 2 3

ManajemenASN

Kegiataninimerupakanwujud tanggungjawab,profesionalisme danpengembangankompetensi yangbertujuanuntukmemberikan pelayananpublikyangprofessional danberkualitas

SMARTASN

bentukdaribagaimanamenjadi ASNyangberintegritas,konsisten sertajujurdalammelakukan kegiatan.

TerkaitdenganVisi, Misi1, NilaiOrganisasi1,2

25-30Juli2022

Pembuatanmedia pendokumentasian (formulir&stampel)

TimelineKegiatan

Waktupelaksanaanhabituasi25Juli–30Agustus2022

7-11Agustus2022

Pemberiansosialisasikepadarekanperawat mengenaicarapenggunaan formulirdanstampel

31Juli-6Agustus2022

Pembuatanmediapengingat berupastiker

12-29Agustus2022

Pelaksanaanmonitoring danevaluasi

AddText No NilaiDasar BerAKHLAK Kegiatan 1 Kegiatan 2 Kegiatan 3 Kegiatan 4 Total 1 Berorientasi pelayanan 1 4 1 1 7 2 Akuntabel 1 2 2 2 7 3 Kompeten 1 2 1 1 5 4 Harmonis 1 1 3 1 6 5 Loyal 1 1 2 1 5 6 Adaptif 1 3 1 1 6 7 Kolaboratif 1 1 1 1 4 JumlahnilaiASNBerAKHLAK yangdiaktualisasikan perkegiatan 7 14 11 8 40
MatrikHabituasi

Turn static files into dynamic content formats.

Create a flipbook
Issuu converts static files into: digital portfolios, online yearbooks, online catalogs, digital photo albums and more. Sign up and create your flipbook.