Data Dan Penambahan Fitur Filter Tanggal Menu Rekapitulasi Cuti Aplikasi EHR Di RSUPN Dr.Cipto

Page 1

LAPORAN RANCANGAN AKTUALISASI

PELATIHAN DASAR CPNS GOLONGAN III ANGKATAN 5

“OPTIMALISASI DATA DAN PENAMBAHAN FITUR FILTER TANGGAL PADA MENU

REKAPITULASI CUTI APLIKASI EHR DI RSUPN DR. CIPTO MANGUNKUSUMO”

Disusun Oleh :

HANIF ARIEF FADILAH

NIP. 199706282022031004

BALAI PELATIHAN KESEHATAN CIKARANG

KEMENTERIAN KESEHATAN RI 2022

LEMBAR PENGESAHAN

LAPORAN RANCANGAN AKTUALISASI

OPTIMALISASI DATA DAN PENAMBAHAN FITUR FILTER TANGGAL MENU REKAPITULASI CUTI

APLIKASI EHR DI RSUPN DR. CIPTO MANGUNKUSUMO

Telah di seminarkan

Tanggal 4 Juli 2022, di Bapelkes Cikarang

Coach, Mentor,

dr. Maryono, M.Kes Syarifudin Tualeka, S.T NIP. 196704201999031006 NIP. 197610092008121001

Penguji

Sjamsul Ariffin, SKM, M.Epid NIP. 196611151989031002

i

KATA PENGANTAR

Puji dan Syukur kehadirat Tuhan Yang Maha Esa berkat rahmat-Nya sehingga dapat tersusun Rancangan Aktualisasi dalam rangkaian Pelatihan Dasar CPNS Golongan III Angkatan 5 Kementerian Kesehatan Tahun 2022 di Bapelkes Cikarang.

Dengan ketulusan dan kerendahan hati, melalui dokumen ini penulis juga ingin menyampaikan rasa terima kasih yang sebesar-besarnya kepada:

1. Ibu dr. Lies Dina Liastuti, SpJP(K), MARS, FIHA selaku Direktur Utama RSUPN Dr. Cipto Mangunkusumo Jakarta.

2. Bapak Muhammad Sumarudin, S.Kom selaku Kepala Unit Manajemen Sistem Informasi RSUPN Dr Cipto Mangunkusumo Jakarta.

3. Bapak Syarifudin Tualeka, S.T selaku Kepala Sub Unit Infrastruktur, Jaringan dan Teknologi Informasi, selaku mentor dari RSUPN Dr. Cipto Mangunkusumo Jakarta yang telah memberikan banyak masukan dalam penyelesaian laporan rancangan aktualisasi ini.

4. Bapak Andhi Yulius, S.Kom selaku Kepala Sub Unit Perencanaan dan Pengembangan Sistem Informasi dari RSUPN dr. Cipto Mangunkusumo Jakarta.

5. Bapak dr. Maryono, M.Kes selaku Widyaiswara (Coach) yang telah memberikan banyak masukan dalam penyelesaian laporan rancangan aktualisasi ini.

6. Orang tua dan keluarga yang telah mendoakan selama mengikuti pelatihan dasar CPNS ini sehingga penulis mampu mengikuti seluruh rangkaian kegiatan.

7. Rekan-rekan seperjuangan Angkatan 5 Kelompok C Latsar CPNS Golongan III tahun 2022 yang selalu mendukung, berbagi pengalaman dan kebersamaan.

Penulis menyadari sepenuhnya bahwa penyusunan dokumen rancangan aktualisasi ini masih jauh dari kata sempurna. Oleh karena itu, saran dan kritik yang membangun dari berbagai pihak sangat diharapkan untuk penyempurnaan rancangan aktualisasi ini.

Bogor, 29 Juni 2022

Penulis, Hanif Arief Fadilah

ii
iii DAFTAR ISI LEMBAR PENGESAHAN.................................................................................................i KATA PENGANTAR .......................................................................................................ii DAFTAR ISI.................................................................................................................iii DAFTAR GAMBAR.........................................................................................................iv DAFTAR TABEL v BAB I PENDAHULUAN...................................................................................................1 1.1 Latar Belakang..................................................................................................1 1.2 Tujuan..............................................................................................................2 1.3 Manfaat............................................................................................................3 BAB II PROFIL INSTANSI..............................................................................................3 2.1 Sejarah RSUPN Dr. Cipto Mangunkusumo 4 2.2 Visi RSUPN Dr. Cipto Mangunkusumo...................................................................5 2.3 Misi RSUPN Dr. Cipto Mangunkusumo ..................................................................5 2.4 Nilai, Makna Nilai dan Perilaku Utama RSUPN Dr. Cipto Mangunkusumo..................5 2.5 Struktur Organisasi.............................................................................................6 2.6 Profil Peserta......................................................................................................8 BAB III ANALISIS ISU DALAM PELAKSANAAN TUGAS DAN FUNGSI ..................................9 3.1 Identifikasi Isu..................................................................................................9 3.2 Penetapan CoreIsu...........................................................................................10 3.3 Analisis Penyebab Isu........................................................................................14 3.4 Gagasan Pemecahan Isu....................................................................................16 BAB IV RANCANGAN AKTUALISASI................................................................................18 4.1 Matriks Rancangan Aktualisasi Nilai-Nilai Dasar ASN.............................................18 4.2 Rencana Jadwal Pelaksanaan Aktualisasi.............................................................25 DAFTAR PUSTAKA........................................................................................................26

DAFTAR GAMBAR

iv
Gambar 1 – Jajaran Direksi RSCM..................................................................................7 Gambar 2 – Struktur Organsisasi RSCM..........................................................................7 Gambar 3 – Diagram Fishbone......................................................................................15

DAFTAR TABEL

v
Tabel 1 - Nilai Budaya RSCM.........................................................................................5 Tabel 2 - Sasaran Kerja Pegawai ...................................................................................8 Tabel 3 - USG..............................................................................................................13 Tabel 4 - Kegiatan........................................................................................................16 Tabel 5 - Matriks Rancangan Aktualisasi.........................................................................18 Tabel 6 - Jadwal Rencana Aktualisasi.............................................................................25

BAB I PENDAHULUAN

1.1. Latar Belakang

Berdasarkan Undang-Undang Nomor 5 Tahun 2014 tentang Aparatur Sipil Negara (ASN) menyebutkan bahwa dalam rangka mewujudkan pelaksanaan cita-cita bangsa dan mewujudkan tujuan Negara, perlu membentuk ASN yang berkarakter yaitu berintegritas tinggi, profesional, netral dan bebas dari intervensi politik, bersih dari praktek korupsi, kolusi dan nepotisme (KKN), mampu menjalankan tugas dan jabatannya sebagai pelaksana kebijakan publik, menyelenggarakan pelayanan publik bagi masyarakat, serta mampu menjalankan peran sebagai unsur perekat pemersatu bangsa dan kesatuan Negara Republik Indonesia yang berdasarkan

Pancasila dan Undang-Undang Dasar Negara Republik Indonesia Tahun 1945. Saat ini, ASN

banyak mengalami tantangan dalam menjalankan tugas dan jabatannya, beberapa tantangannya adalah masih tinggi angka korupsi yang dilakukan ASN serta masih rendahnya kinerja pelayanan birokrasi.

Penyelenggaraan Pelatihan Dasar (Latsar) Calon Pegawai Negeri Sipil (CPNS) adalah penyelenggaraan pelatihan yang memadukan pembelajaran klasikal dan non klasikal di tempat pelatihan dan di tempat kerja. Hal ini dimaksudkan untuk memberikan pembekalan kepada CPNS agar mampu menerapkan, mengaktualisasikan serta membuatnya menjadi kebiasaan (habituasi) dan merasakan manfaatdari nilai-nilai dasar profesi PNS dalam menjalankan tugasnyasertadapat melaksanakan tugasnya sesuai peraturan perundang-undangan. Untuk membentuk PNS profesional yang berkarakter, dibutuhkan pembaharuan pola penyelenggaraan diklat pelatihan dasar dengan konsep online(zoommeeting), diskusi dan pembelajaran Online(onzoommeeting) dan dilanjut dengan aktualisasi dan habituasi ditempat kerja (offline).

Materi pembelajaran pada pelatihan dasar CPNS yang dilakukan online (on zoom meeting), terdiri dari 4 agenda utama yaitu agenda 1 (Wawasan Kebangsaan), Agenda 2 (Nilai-nilai dasar BerAKHLAK yaitu Berorientasi Pelayanan, Akuntabel, Kompeten, Harmonis, Loyal, Adaptif dan Kolaboratif), Agenda 3 (Kedudukan dan Peran ASN untuk mendukung terwujudnya Smart Governance) dan Agenda 4 (Habituasi). Keempat agenda tersebut kemudian diimplementasikan oleh masing-masing peserta Latsar dalam bentuk aktualisasi di unit kerja. Pada praktek aktualisasi, peserta Latsar melakukan identifikasi isu yang terjadi di unit kerja dan melakukan

1

penetapan rincian kegiatan yang akan dilakukan untuk mengatasi isu tersebut, sehingga dapat meningkatkan kualitas kinerja unit kerja.

Pada kegiatan aktualisasi, penetapan isu dikaitkan dengan Kedudukan dan Peran ASN untuk mendukung terwujudnya smartgovernance (Agenda 3) dan pelaksanaannya sebagai bentuk aktualisasi nilai-nilai BerAKHLAK (Agenda2).Saatini penulis merupakan calon PNS di Kementerian Kesehatan, pada Unit Manajemen Sistem Informasi di RSUPN Dr. Cipto Mangunkusumo Jakarta di Sub Unit Perencanaan dan Pengembangan Sistem Informasi. Pada rancangan aktualisasi, penulis melakukan identifikasi isu yang terjadi selama menjalankan tugas di bidang Perencanaan dan Pengembangan Sistem Informasi, prioritas isu yang dipilih berdasarkan diskusi dengan coach dan mentor adalah Belum Adanya Fitur Untuk Filter Tanggal Cuti Pegawai Pada Menu

Rekapitulasi Cuti di Aplikasi EHR RSCM.

Alasan pengangkatan isu tersebut adalah pegawai unit SDM sering mengalami kesulitan karena pada menu tersebut tidak bisa melakukan filter berdasarkan tanggal untuk menampilkan data pegawai yang cuti pada hari itu. Hal ini disebabkan struktur tabel cuti pegawai dalam databaseaplikasi EHR masih belum optimal sehingga tidak bisa melakukan filter tanggal yang diinginkan. Setelah ditemukan isu, penulis mulai menyusun kegiatan dan tahapan kegiatan pada rancangan aktualisasi dengan menerapkan nilai-nilai BerAKHLAK. Nilai-nilai dasar tersebut juga diharapkan bisa diimplementasikan dalam setiap kegiatan yang dilakukan penulis sebagai CPNS

1.2. Tujuan

1.2.1 Tujuan Umum

Tujuan dari kegiatan aktualisasi latar CPNS ini bertujuan untuk mengimplementasikan nilai-nilai dasar ASN yaitu BerAKHLAK (Berorientasi Pelayanan, Akuntabel, Kompeten, Harmonis, Loyal, Adaptif, Kolaboratif) dalam melaksanakan aktualisasi di lingkungan kerja yaitu RSUPN Dr. Cipto Mangunkusumo.

1.2.2 Tujuan Khusus

Tujuan khusus yang akan dicapai dalam aktualisasi adalah :

1. Melakukan optimalisasi data dan penambahan fitur tanggal pada menu rekapitulasi cuti pegawai di aplikasi EHR untuk meningkatkan efisiensi kinerja unit SDM dalam mengelola laporan cuti pegawai.

2

2. Menerapkan tahapan kegiatan-kegiatan dilandasi oleh nilai-nilai dasar ASN BerAKHLAK yang mendukung terhadap pencapain visi, misi, dan penguatan terhadap nilai-nilai organisasi.

1.3. Manfaat

1.3.1. Bagi Penulis

Menambah pengetahuan dan wawasan khususnya mengenai nilai-nilai dasar ASN yaitu BerAKHLAK (Berorientasi Pelayanan, Akuntabel, Kompeten, Harmonis, Loyal, Adaptif, dan Kolaboratif), kedudukan peran, hak dan kewajiban serta kode etik ASN. Sebagai bekal dalam menjalani nilai-nilai tersebut dan menerapkannya dalam kegiatan bekerja sehari-hari

1.3.2. Bagi Instansi

Dapat memberikan bahan masukan dan usulan untuk melakukan perbaikan ke arah yang lebih baik, khususnyatentangaktualisasi nilai-nilai BerAKHLAK (Berorientasi Pelayanan,Akuntabel, Kompeten, Harmonis, Loyal, Adaptif, dan Kolaboratif) dan dapat meningkatkan efisiensi kinerja di unit-unit kerja yang terlibat.

3

BAB II

PROFIL INSTANSI

2.1. Sejarah RSUPN Dr. Cipto Mangunkusumo

Rumah Sakit Umum Pusat Nasional (RSUPN) Dr. Cipto Mangunkusumo didirikan pada tahun

1919 dengan nama Centrale Burgerlijke Ziekeninrichting. Pada masa penjajahan Jepang, RSUP

Nasional Dr. Cipto Mangunkusumo berubah nama menjadi Rumah Sakit Perguruan Tinggi (Ika daigaku Byongin).Padatahun 1964,kembali terjadi perubahannamamenjadiRumah SakitUmum

Pusat (RSUP) Dr. Tjipto Mangunkusumo (RSTM). Rumah sakit yang terletak di Jl. Diponegoro No.

71 Jakarta Pusat kini bernama Rumah Sakit Umum Pusat Nasional (RSUPN) Dr. Cipto

Mangunkusumo atau yang biasa disingkat menjadi RSCM. Pada bulan Desember 2000, RSCM berubah status menjadi Rumah Sakit Perjan (Perusahaan Jawatan) yang ditetapkan berdasarkan

Peraturan Pemerintah RI No. 116 Tahun 2000 Tentang Pendirian Perusahaan Jawatan Rumah

Sakit Dr. Cipto Mangunkusumo. Dengan demikian, tata organisasi dan kebijakan yang telah ada diubah dan disesuaikan dengan peraturan tersebut. Perjan RSCM adalah Badan Usaha Milik

Negara (BUMN) yang diberi tugas dan wewenang untuk menyelenggarakan kegiatan jasa pelayanan dan senantiasa berorientasi kepada kepentingan masyarakat.

RSCM merupakan rumah sakit pusat rujukan nasional yang senantiasa memberikan pelayanan kesehatan berkualitas dan terjangkau. Berdasarkan Peraturan Pemerintah RI No. 23

tahun 2005 tentang Pengelolaan Keuangan Badan Layanan Umum, status RSCM diubah menjadi

Badan Layanan Umum (BLU) milik Pemerintah dengan Pemeriksaan Departemen Keuangan RI, Menteri Negara BUMN, dan secara teknis oleh Departemen Kesehatan RI. Hal ini senada dengan

Keputusan Menteri Kesehatan No. 1234/MenKes/SK/VIII/2005 tanggal 11 Agustus 2005 tentang

Penetapan 13 Eks Rumah SakitPERJAN menjadi UPT Departemen Kesehatan dengan menerapkan

Pola Pengelolaan Keuangan Badan Layanan Umum dimana RSCM termasuk didalamnya.

Berdasarkan SK Menkes No.YM.01.06/III/7352/2010

Penetapan RSUP Nasional Dr. Cipto

Mangunkusumo Jakarta sebagai Rumah Sakit Pendidikan Utama Fakultas Kedokteran Universitas

Indonesia Jakarta. Dengan demikian, RSCM diharapkan mampu memberikan pelayanan kepada

masyarakat berupa penyediaan barang dan/atau jasa tanpa mengutamakan keuntungan, dimana

dalam melakukan kegiatannya didasarkan pada prinsip efisiensi dan produktivitas.

4

2.2. Visi RSUPN Dr. Cipto Mangunkusumo

RSUP Nasional Dr. Cipto Mangunkusumo bercita-cita untuk mewujudkan suatu keadaaan ideal bagi masyarakat dengan visinya, yaitu :

“Menjadi Rumah Sakit Umum Pusat Rujukan Nasional Terdepan dalam Layanan, Pendidikan, dan Penelitian yang Berstandar Internasional”

2.3. Misi RSUPN Dr. Cipto Mangunkusumo

Misi RSUP Nasional Dr. Cipto Mangunkusumo didefinisikan sebagai tujuan mulia dengan :

1. Memberikan Pelayanan Kesehatan Paripurna dan Profesional Berstandar Internasional.

2. Menyelenggarakan Layanan Kesehatan Semesta Berbasis Institusi maupun Komunitas melalui AHS (AcademicHealthSystem).

3. Menyelenggarakan Pendidikandan PenelitianyangMenghasilkanTenagaKedokteran dan Kesehatan Unggul.

4. Menyelenggarakan Rumah Sakit Berbasis SmartHospital.

5. Menyelenggarakan Sistem Manajemen Rumah Sakit dengan Tata Kelola yang Andal dan Akuntabel.

2.4. Nilai, Makna Nilai dan Perilaku Utama RSUPN Dr. Cipto Mangunkusumo

Budaya organisasi merupakan nilai-nilai luhur yang diyakini dan harus dihayati serta diamalkan oleh seluruh anggota organisasi dalam melaksanakan tugas serta menjadi semangat dalam berkarya. Berikut ini adalah nilai-nilai budaya RSUP Nasional Dr. Cipto Mangunkusumo : Tabel 1 - Nilai Budaya RSCM

NILAI BUDAYA MAKNA NILAI PERILAKU UTAMA BARU

Integritas Keselarasan antara perkataan dan perbuatan sesuai etika, moral, dan kemanusiaan.

Profesionalisme Kompeten dan bertanggung

jawab dalam menjalankan tugas.

⚫ Beriman dan Bertakwa

⚫ Jujur dan Konsisten

⚫ Memegang Teguh Etika

⚫ Kompeten dan Belajar

Berkelanjutan

⚫ Bertanggungjawab dan Berdedikasi

5

Kepedulian Melayani dengan empati, tulus, dan peduli.

Kolaborasi Bekerjasama secara terpadu dalam kesetaraan untuk mencapai tujuan bersama.

Keunggulan Menghasilkan yang terbaik secara kreatif, inovatif, dan berkelanjutan.

2.5. Struktur Organsisasi

⚫ Disiplin dan Taat pada Aturan

⚫ Peduli dan Empati

⚫ Cepat Tanggap

⚫ Saling Menghargai

⚫ Proaktif Bekerjasama

⚫ Saling Menolong dan Bersinergi

⚫ Integrasi dalam Kesetaraan

⚫ Berorientasi pada Standar Tinggi

⚫ Inovatif, Kreatif dan Mutakhir

⚫ Terbuka terhadap Perubahan dan Berwawasan ke Depan

RSUP Nasional Dr. Cipto Mangunkusumo (RSCM) dipimpin oleh :

⚫ dr. Lies Dina Liastuti, SpJP(K), MARS, FIHA sebagai Direktur Utama

⚫ dr. Sumariyono, SpPD-KR, MPH sebagai Direktur Pelayanan Medik, Keperawatan dan Penunjang

⚫ Dr. dr. Trimartani, SpTHT-KL(K) sebagai Direktur Sumber Daya Manusia, Pendidikan dan Penelitian

⚫ Waluyo, SE, MM, MKes sebagai Direktur Keuangan dan Barang Milik Negara

⚫ dr. Arif Rahman Sadad, Sp.KF, Msi.Med, SH, DHM sebagai Direktur Perencanaan Organisasi dan Umum

6
7
Gambar 1 - Jajaran Direksi RSCM Gambar 2 - Struktur Organisasi RSCM

2.6. Profil Peserta

Nama : Hanif Arief Fadilah, S.Kom

NIP : 199706282022031004

TTL : Bogor, 28 Juni 1997

Pendidikan : S1 - Sistem Informasi

Pangkat/Gol : Penata Muda - IIIa

Jabatan : Pranata Komputer Ahli Pertama

Unit Kerja : Unit Manajemen Sistem Informasi

Instansi : RSUP Nasional Dr. Cipto Mangunkusumo

Dalam pelaksanaan aktualisasi, mengacu pada kegiatan dalam Sasaran Kerja Pegawai (SKP), sebagai berikut :

1 Menyusun arsitektur data SKP

2 Melakukan pengumpulan kebutuhan informasi SKP

3 Melakukan ingestiondata SKP

4 Melakukan implementasi rancangan integrasi data SKP

5 Melakukan manipulasi data SKP

6 Melakukan edukasi user terkait permasalahan software, hardware dan networkingdi unit kerja SKP

7 Menyusun kebutuhan teknologi data SKP

8
Tabel 2 – Sasaran Kerja Pegawai
NO KEGIATAN SUMBER

3.1. IDENTIFIKASI ISU

Sebelum melaksanakan kegiatan aktualisasi, hal yang perlu dilakukan adalah melakukan identifikasi isu-isu di unit kerja. Isu-isu tersebut dikumpulkan dan dianalisis untuk menentukan isu utama yang akan dijadikan fokus bahasan dalam kegiatan aktualisasi kedepannya. Isu muncul dapat berasal dari faktor internal maupun eksternal dari instansi. Isu biasanya berupa masalah yang sedang hangat yang secara langsung atau tidak langsung mempengaruhi atau menjadi ancaman bagi instansi dan harus segera diantisipasi. Berikut adalah beberapa isu yang ditemukan di Unit Manajemen Sistem Informasi (UMSI) RSUP Nasional Dr.Cipto Mangunkusumo :

1.

Belum Optimalnya Sistem Monitoringdan SchedulingUntuk Penarikan Data pada Sub Unit Perencanaan dan Pengembangan Sistem Informasi (PPSI).

Data memiliki arti yang sangat penting bagi kinerja dan kelancaran proses bisnis suatu perusahaan atau instansi pemerintah. Instansi membutuhkan penyusunan data yang baik dan akurat agar dapat membantu para pimpinan atau direksi dalam mengambil keputusan yang tepat. Unit PPSI khususnya dari tim data sedang mengembangkan sebuah dashboardyang nantinya akan digunakan para pimpinan untuk memantau seluruh proses kerja dari setiap departemen dan unit di RSCM. Contohnya seperti melihat berapa jumlah pasien yang berobat ke masing-masing poli setiap harinya, pendapatan yang diperoleh setiap bulannya dan lain-lain. Dalam proses pembuatan dashboard membutuhkan data yang ditarik dari sumber data utama yang biasa disebut datawarehouse. Proses pengolahan data yang diperoleh dari berbagai sumber untuk ditempatkan di datawarehousedisebut proses Extract, Transform, Load(ETL). Untuk membuat proses ETL, tim data membuat sebuah program atau biasa disebut jobuntuk proses penarikan datadari databasesumber kedatawarehouse.Jobini dijalankan secaraotomatis dan dicek secara berkala menggunakan aplikasi WindowsTaskScheduler. Permasalahannya adalah taskscheduler tidak bisamemberikan notifikasi kepadapengguna jikajobmengalami error.Sehinggadibutuhkan aplikasi alternatif lain selain task scheduler untuk memonitoring jobtersebut.

9
BAB III ANALISIS ISU DALAM PELAKSANAAN TUGAS DAN FUNGSI

Dampak : jika jobyang dijalankan errordan pengguna tidak mengetahuinya maka data yang

ditarik jumlahnya tidak sesuai sehingga akan menampilkan data yang tidak akurat pada grafik yang ditampilkan di dashboarddan para pimpinan tidak dapat mengambil keputusan dengan tepat.

Kaitan dengan Mata Pelatihan Agenda III :

Penerapansmartgovernancediperlukan dalam prosesmonitoringdanschedulingpenarikan data. proses monitoringdan schedulingpenarikan data dengan dukungan teknologi informasi dapat membuat proses tersebut menjadi lebih terpantau dengan baik dan efisien. Nilai SMART ASN yang terkandung yaitu menguasai IT. Pemanfaatan teknologi sangat dibutuhkan untuk menyelesaikan isu ini, dengan memanfaatkan teknologi juga membantu fungsi dan tugas seorang ASN sebagai pelayan publik untuk memberikan pelayanan publik yangprofesional dan berkualitas.

2. Belum Adanya Fitur Untuk Filter Tanggal Cuti Pegawai Pada Menu Rekapitulasi Cuti di Aplikasi EHR RSCM.

Kelompok Substansi Sumber Daya Manusia (SDM) merupakan unit kerja yang memiliki tugas pokok dan fungsi untuk mengatur dan mengelola sesuatu yang berhubungan dengan hak dan kewajiban semua pegawai yang ada di RSCM mulai dari kinerja, administrasi, komunikasi, pendidikan, pengembangan diri dan cuti pegawai. Dalam mengelola laporan cuti pegawai di aplikasi EHR, pegawai unit SDM sering mengalami kesulitan karena pada menu tersebut tidak bisa melakukan filter berdasarkan tanggal untuk menampilkan data pegawai yang cuti pada hari itu. Hal ini disebabkan struktur tabel cuti pegawai dalam databaseaplikasi EHR masih belum optimal sehingga tidak bisa melakukan filter tanggal yang diinginkan. Untuk saat ini pihak SDM akan meminta langsung data pegawai yang cuti tersebut ke pihak UMSI untuk melakukan penarikan data dari database, lalu pihak SDM akan melakukan filter satu persatu dari data yang sudah dikirimkan oleh UMSI. Hal ini akan berdampak pada menurunnya efesiensi kinerja karyawan baik dari unitSDMatau UMSI.Oleh karenaitu dibutuhkan optimalisasi struktur tabel cuti pegawai pada databaseaplikasi dan menambahkan fitur filter tanggal padamenu rekapitulasi cuti pegawai untuk meningkatkan efisiensi kinerja karyawan di unit SDM dalam mengelola laporan cuti pegawai.

Dampak : pegawai unit SDM harus meminta data cuti pegawai ke UMSI, lalu memeriksa satu persatu pegawai mana saja yang cuti di tanggal tersebut. Hal ini membuat pekerjaan unit SDM tidak efektif dan efisien.

10

Kaitan dengan Mata Pelatihan Agenda III :

Penerapan smartgovernancediperlukan dalam memproses laporan cuti pegawai bagi unit SDM. Saat ini, pegawai unit SDM masih meminta data cuti tersebut ke pihak UMSI secara langsung dan melakukan filter satu persatu sehingga mengakibatkan pekerjaan mereka tidak efektif. Perbaikan sistem pada menu rekapitulasi cuti pegawai di aplikasi EHR dapat membantu pegawai unit SDM mengelola laporannya tanpa harus meminta data tersebut ke pihak UMSI dan membuat kinerja merekamenjadi lebih efektif.NilaiSMART ASN yangterkandungyaitumenguasai IT.Pemanfaatan teknologi sangat dibutuhkan untuk menyelesaikan isu ini, dengan memanfaatkan teknologi juga membantu fungsi dan tugas seorang ASN sebagai pelayan publik untuk memberikan pelayanan publik yang profesional dan berkualitas

3. Belum Adanya Dokumentasi Tabel Pada DatabaseUntuk Sub Unit Perencanaan dan Pengembangan Sistem Informasi (PPSI).

Perencanaan dan Pengembangan Sistem Informasi (PPSI) merupakan salah satu sub unit yang ada di Unit Manajemen Sistem Informasi (UMSI) RSUP Nasional Dr.Cipto Mangunkusumo.

Tugas dan fungsi mereka adalah mengembangkan aplikasi terbaru sesuai kebutuhan useratau melakukan maintenanceterhadap aplikasi yang sudah ada. Dalam melaksanakan tugasnya, para pegawai di sub unit PPSI sering mengalami kesulitan ketika membuat aplikasi dikarenakan tidak mempunyai dokumentasi mengenai kegunaan tabel-tabel yang ada di dalam databasesehingga mereka tidak mengetahui tabel ini untuk menampung data apa saja, tabel ini berelasi dengan tabel mana saja, dan tidak mengetahui deskripsi dari setiap kolom untuk apa saja. Dampak dari masalah ini adalah pegawai PPSI harus selalu bertanya ke pegawai yang senior untuk mengetahui deskripsi dari tiap-tabel yang ada di databasesehingga akan mengganggu kinerja pegawai senior lainnya. Oleh karena itu dibutuhkan sebuah kamus data yang memuat daftar tabel-tabel yang ada di setiap databasedan memuat deskripsi semua kolom dari setiap tabel-tabel tersebut.

Dampak : pegawai PPSI harus selalu bertanya ke pegawai yang senior untuk mengetahui

deskripsi dari setiap tabel yang ada di databasesehingga akan menghambat kinerja pegawai senior maupun pegawai tersebut.

11

Kaitan dengan Mata Pelatihan Agenda III :

Penerapan smart governance diperlukan dalam dalam membuat dokumentasi pekerjaanpekerjaan yang dibutuhkan seperti membuat dokumentasi untuk setiap tabelpada database.

Proses pembuatan dokumentasi tabel databasedalam bentuk kamus data dapat mempermudah kinerja pegawai PPSI karena tidak perlu bertanya ke pegawai senior tentang tabel-tabel tersebut.

Nilai SMART ASN yang terkandung yaitu menguasai IT. Pemanfaatan teknologi sangat dibutuhkan untuk menyelesaikan isu ini, dengan memanfaatkan teknologi juga membantu fungsi dan tugas seorang ASN sebagai pelayan publik untuk memberikan pelayanan publik yang profesional dan berkualitas.

3.2. PENETAPAN COREISU

Metode penetapan core isu yang digunakan adalah metode USG untuk memilih isu yang akan dicarikan solusinya. Analisis Urgency, Seriousness, Growth (USG) merupakan metode skoring untuk menyusun urutan prioritas isu yangharus diselesaikan.Urgencyadalah seberapamendesak isu tersebut harus dibahas, dianalisa dan ditindaklanjuti. Seriousnessadalah seberapa serius isu tersebut perlu dibahas dikaitkan dengan akibat yang timbul dengan penundaan pemecahan masalah yangmenimbulkan isu tersebutatau akibat yang menimbulkan masalah-masalah lain jika masalah penyebab isu tidak dipecahkan. Growthadalah seberapa kemungkinan-kemungkinannya isu tersebut menjadi berkembang dikaitkan kemungkinan masalah penyebab isu akan makin memburuk jika dibiarkan. Pada tahap ini masing-masing masalah dinilai tingkat risiko dan dampaknya, jika telah didapatkan jumlah skor maka dapat menentukan prioritas masalah. Secara lengkap analisis penilaian kualitas dari 3 isu menggunakan metode USG dapat dilihat pada tabel dibawah ini :

12

Tabel 2 - USG

1 Belum Optimalnya Sistem Monitoringdan

SchedulingUntuk Penarikan Data pada Sub Unit Perencanaan dan Pengembangan

Sistem Informasi (PPSI).

2 Belum Adanya Fitur Untuk Filter Tanggal Cuti

Pegawai Pada Menu Rekapitulasi Cuti di

Aplikasi EHR RSCM

3 Belum Adanya Dokumentasi Tabel Pada

DatabaseUntuk Sub Unit Perencanaan dan

Pengembangan Sistem Informasi (PPSI).

Keterangan Pemberian Skor :

5 = Sangat Penting

4 = Penting

3 = Cukup Penting

2 = Kurang Penting

1 = Tidak Penting

5 4 4 13 II

5 5 4 14 I

4 3 4 11 III

Rincian penilaian pemberian skor dijabarkan seperti dibawah ini :

1. Belum Optimalnya Sistem Monitoringdan SchedulingUntuk Penarikan Data pada Sub Unit

Perencanaan dan Pengembangan Sistem Informasi (PPSI).

⚫ Urgency(5), masuk kategori sangat penting karena solusi dari masalah tersebut sangat diperlukan untuk meminimalisir resiko jika job yang dijalankan error.

⚫ Seriousness(4), masuk kategori penting karena jika job yang dijalankan errormaka hasil tarikan data akan tidak akurat.

⚫ Growth(4), masuk kategori penting karena jika belum menemukan aplikasi alternatif selain taskscheduler, maka tidak bisa memonitoring job dengan baik.

13
No Isu Kriteria Jumlah Nilai Peringkat Kualitas U S G

2. Belum Adanya Fitur Untuk Filter Tanggal Cuti Pegawai Pada Menu Rekapitulasi Cuti di Aplikasi

EHR RSCM.

⚫ Urgency (5), masuk kategori sangat penting karena dampak dari masalah tersebut pegawai unit SDM tidak mendapatkan data yang tepat dalam mengelola laporan cuti pegawai.

⚫ Seriousness (5), masuk kategori sangat penting karena masalah tersebut berkaitan dengan struktur tabel yang sudah dan harus dibuat tabel baru untuk menampung data yang baru.

⚫ Growth(4), masuk kategori penting karena jika masalah tersebut dibiarkan pada maka data laporan cuti pegawai tidak dapat terfilter dengan baik.

3. Belum Adanya Dokumentasi Tabel Pada Database Untuk Sub Unit Perencanaan dan Pengembangan Sistem Informasi (PPSI).

⚫ Urgency(4),masuk kategori penting karenasolusi dari masalah tersebut dapat membuat pegawai di sub unit PPSI dapat mengetahui informasi tentang tabel-tabel yang sudah ada.

⚫ Seriousness (3), masuk kategori cukup penting karena jika pegawai PPSI tidak mengetahui deskripsi kolom dan tabel yang akan dibuat maka pengembangan aplikasi akan terhambat.

⚫ Growth(4), masuk kategori penting karena jika masalah tersebut dibiarkan maka akan membutuhkan banyak waktu dalam mencari tahu informasi tentang tabel-tabel tersebut.

Pada skor penjumlahan Urgency, Seriousnessdan Growthisu yang memiliki nilai paling tinggi menunjukkan bahwa terdapat permasalahan yang serius apabila isu ini tidak segera diselesaikan.

Berdasarkan penentuan isu dengan menggunakan metode USG maka didapatkan isu utama yaitu

“Belum Adanya Fitur Untuk Filter Tanggal Cuti Pegawai Pada Menu Rekapitulasi Cuti di Aplikasi EHR RSCM” .

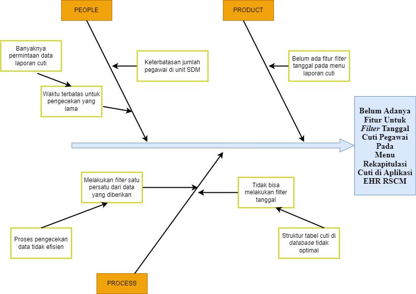
3.3. ANALISIS PENYEBAB ISU

Analisis Fishbonemerupakan suatu pendekatan terstruktur yang memungkinkan dilakukan suatu analisis lebih terperinci dalam menemukan penyebab-penyebab suatu masalah, ketidaksesuaian, dan kesenjangan yang ada. Faktor yang dianalisis meliputi Product, Peopledan

14

Place. Berikut ini adalah diagram analisis fishboneuntuk isu “Belum Adanya Fitur Untuk Filter

Tanggal Cuti Pegawai Pada Menu Rekapitulasi Cuti di Aplikasi EHR RSCM”

Gambar 4 – Diagram Fishbone

Product

• Belum ada fitur filtertanggal pada menu rekapitulasi cuti di aplikasi EHR

People

• Keterbatasan jumlah pegawai di unit SDM

• Semakin banyaknya permintaan kebutuhan data cuti pegawai tidak seimbang dengan

terbatasnya waktu pegawai untuk melakukan pengecekan yang membutuhkan waktu lama

Process

• Proses pengecekan data cuti pegawai tidak efisien karena harus meminta datanya langsung

dari UMSI, lalu pegawai SDM melakukan filtersendiri berdasarkan data yang dikasih sehingga

sangat membutuhkan banyak waktu.

15

• Struktur tabel cuti pegawai hanya berisi satu recordtanggal awal dan akhir, maka dari itu

tidak bisa melakukan filter berdasarkan tanggal yang mereka inginkan.

Berdasarkan diagram fishbonetersebut diketahui bahwa akar penyebab masalah “Belum Adanya

Fitur Untuk Filter Tanggal Cuti Pegawai Pada Menu Rekapitulasi Cuti di Aplikasi EHR RSCM”

tersebut adalah “Belum adanya fitur filter tanggal pada menu rekapitulasi cuti di aplikasi EHR dan belum optimalnya struktur tabel cuti di database aplikasi EHR” yang memberikan dampak menurunnya efesiensi kinerja karyawan baik dari unit SDM dalam membuat laporan cuti pegawai karena harus melakukan filter satu persatu dari data yang diberikan oleh UMSI.

3.4. GAGASAN PEMECAHAN ISU

Setelah mendapatkan coreisu yaitu “Belum Adanya Fitur Untuk Filter Tanggal Cuti Pegawai

Pada Menu Laporan Cuti di Aplikasi EHR RSCM” dengan alat bantu tapisan menggunakan metode

Urgency, Seriousness, Growth(USG) dan analisis penyebab isu menggunakan diagram Fishbone, maka gagasan kreatif untuk pemecahan isu tersebut adalah Melakukan Optimalisasi Data dan Penambahan Filter Tanggal Pada Menu Rekapitulasi Cuti Aplikasi EHR di RSUPN

Dr. Cipto Mangunkusumo. Gagasan pemecahan isu tersebut bersumber dari SKP (Sasaran Kerja Pegawai), perintah atasan dan inovasi dengan menerapkan nilai-nilai dasar BerAKHLAK, prinsip Manajemen ASN, SMART ASN serta diintegrasikan dengan nilai-nilai dan visi misi RSUPN

Dr.CiptoMangunkusumo. Keterkaitan dengan prinsipManajemen ASN dan SMART ASN antaralain :

Manajemen ASN : Melaksanakan kebijakan publik serta memberikan pelayanan publik yang professional dan berkualitas

SMART ASN : Memanfaatkan perkembangan teknologi untuk membantu menyelesaikan isu yang sedang terjadi demi memberikan pelayanan publik yang berkualitas dan dapat membantu meningkatkan efisiensi kinerja karyawan di unit kerja terkait.

Berikut adalah tahapan kegiatan - kegiatan dalam melaksanakan gagasan tersebut, yaitu sebagai berikut :

16

1 Konsultasi dengan atasan dan pihak terkait mengenai pembuatan fitur tanggal pada menu rekapitulasi cuti di aplikasi EHR.

2 Pengumpulan kebutuhan informasi untuk membuat fitur tanggal pada menu rekapitulasi cuti di aplikasi EHR.

3 Pembuatan fitur tanggal pada menu rekapitulasi cuti di aplikasi EHR.

4 Pelaksanaan uji coba fitur baru pada menu rekapitulasi cuti di aplikasi EHR.

1. Membuat jadwal pertemuan dengan atasan dan mentor.

2. Menyampaikan terkait maksud dan tujuan diangkatnya isu, serta mendengarkan arahan dari atasan.

3. Melakukan konsultasi dengan tim programmer dan tim data

1. Melakukan diskusi dengan tim sistem analis.

2. Melakukan diskusi dengan tim data untuk menetapkan struktur tabel yang akan digunakan untuk fitur yang akan dibuat

3. Menetapkan flowchartsesuai hasil diskusi sebagai dasar pembuatan program

1. Menyiapkan hardwaredan softwarependukung.

2. Membuatqueryuntuk optimalisasi data di tabel yang akan dibuat.

3. Bekerja sama dengan tim programmeruntuk melakukan codingprogram

1. Melakukan konsultasi dengan tim quality assurance.

2. Melakukan uji coba fitur dengan tim quality assurance.

3. Melakukan perbaikan jika ditemukan bugspada fitur yang dibuat.

4. Melakukan sosialisasi dengan unit SDM untuk melakukan uji coba fitur.

SKP Tersedianya masukan dan persetujuan dari atasan tentang fitur yang akan dibuat.

SKP Tersedianya dokumen struktur tabel dan dokumen flowchartdari fitur yang akan dibuat.

SKP Tersedianya fitur tanggal pada menu rekapitulasi cuti di aplikasi EHR

Inovasi Tersedianya hasil uji coba dari fitur yang sudah dibuat.

17
No Kegiatan Tahapan Kegiatan Sumber (SKP, Penugasan, Inovasi) Output
Tabel 4 - Kegiatan

BAB IV

RANCANGAN AKTUALISASI

4.1 MATRIKS RANCANGAN AKTUALISASI NILAI-NILAI DASAR ASN

Unit Keja : Pranata Komputer Ahli Pertama

Unit Manajemen Sistem Informasi (UMSI)

RSUPN Dr. Cipto Mangunkusumo

Isu Yang Diangkat : Belum Adanya Fitur Untuk Filter Tanggal Cuti Pegawai

Pada Menu Rekapitulasi Cuti di Aplikasi EHR RSCM

Judul Aktualisasi : Optimalisasi DataDan PenambahanFitur Filter Tanggal Pada

Menu Rekapitulasi Cuti Aplikasi EHR Di RSUPN Dr.Cipto

Mangunkusumo

18

1 Konsultasi

dengan

atasan dan

pihak terkait

mengenai

pembuatan

fitur tanggal

pada menu

rekapitulasi

cuti di aplikasi

EHR

1. Membuat jadwal

pertemuan

dengan atasan

dan mentor.

Mendapatkan waktu

dan tempat untuk

bertemu dengan atasan

dibuktikan dengan chat whatsapp.

Keterkaitan Substansi

Mata Pelatihan Agenda 2

1.Bertindak proaktif

membuat janji pertemuan

dengan mentor dan

atasan untuk konsultasi

dengan ramah dan

bahasa yang sopan

(Adaptif, Berorientasi

Pelayanan)

Kontribusi Terhadap Visi

dan Misi Organisasi

Visi RSCM yaitu Menjadi

Rumah Sakit Umum Pusat

Rujukan Nasional

Terdepan dalam Layanan, Pendidikan, dan Penelitian

yang Berstandar

Internasional, kontribusi

kegiatan ini yaitu sebagai

perwujudan misi RSCM

untuk Menyelenggarakan

Sistem Manajemen Rumah

Sakit dengan Tata Kelola

yang Andal dan Akuntabel.

Penguatan Nilai Budaya Organisasi

Kegiatan ini mengandung

nilai budaya organisasi

Kolaborasi yakni

bekerjasama secara

terpadu dalam

kesetaraan untuk

mencapai tujuan

bersama dengan

mengedepankan perilaku

bersinergi dan proaktif

bekerjasama

19
Kegiatan
Kegiatan
Tabel 5 – Matriks Rancangan Aktualisasi
No
Tahapan
Output / Evidence

terkait maksud dan tujuan diangkatnya isu, serta mendengarkan

arahan dari atasan

Persetujuan dari atasan dan mentor terkait

pembuatan fitur dan lembar persetujuan yang ditandatangani mentor.

Menyampaikan rencana

kegiatan dengan jujur , dan Mendengarkan arahan dan mematuhi saran dari mentor,atasan dan tim-tim terkait (Akuntabel, Harmonis, Loyal).

3. Melakukan konsultasi dengan tim programmer dan tim data

Tersedianya dokumen tentang informasi pendukung mengenai

menu rekapitulasi cuti yang sekarang dari tim terkait.

Bekerja sama dengan tim

terkait dengan mempelajari informasi dan ilmu apa yang dibutuhkan untuk membuat fitur tersebut dengan kualitas terbaik.

(Kolaboratif, Kompeten)

20
2. Menyampaikan

2 Pengumpulan

kebutuhan

informasi

untuk

membuat

fitur tanggal

pada menu

rekapitulasi

cuti di aplikasi

EHR.

1. Melakukan

diskusi dengan

tim sistem analis.

Tersedianya laporan dari

hasil diskusi terkait

rancangan program yang akan dibuat.

Menghargai perbedaan

pendapat ketika berdiskusi

dengan tim sistem analis

serta menyampaikan usulan

desain program dengan

jujur (Loyal, Harmonis, Akuntabel)

Visi RSCM yaitu Menjadi

Rumah Sakit Umum Pusat

Rujukan Nasional

Terdepan dalam Layanan,

Pendidikan, dan Penelitian

yang Berstandar

Internasional, kontribusi

kegiatan ini yaitu sebagai

Kegiatan ini

memperkuat nilai

organisasi berupa

Kolaborasi yakni

bekerjasama secara terpadu dalam

kesetaraan untuk

mencapai tujuan

diskusi dengan

tim data untuk

menetapkan

struktur tabel yang akan

digunakan untuk

fitur yang akan

dibuat.

Tersedianya dokumen

struktur tabel data cuti

pegawai yang akan dibuat.

Bekerja sama dengan tim

data dengan ramah dan

memahami kebutuhan

struktur tabel yang akan

dibuat supaya fitur tersebut

berjalan dengn baik. (Berorientasi Pelayanan, Kolaboratif)

perwujudan misi RSCM

untuk Menyelenggarakan

Sistem Manajemen Rumah

Sakit dengan Tata Kelola

yang Andal dan Akuntabel.

bersama, Keunggulan yakni

Menghasilkan yang

terbaik secara kreatif dan

inovatif dengan mendepankan perilaku berorientasi pada standar tinggi

flowchart sesuai

hasil diskusi

sebagai dasar

pembuatan program

Tersedianya dokumen flowchartprogram.

Mempelajari dan mencari

informasi bagaimana

membuat struktur tabel dan

flowchart yang baik sesuai

dengan inovasi yang akan

kita buat. (Kompeten,

21
2. Melakukan 3. Menetapkan

3 Pembuatan

fitur tanggal

pada menu

rekapitulasi

cuti di aplikasi

EHR

1.Menyiapkan hardware dan software pendukung.

Tersedianya hardware dan softwareyang akan

digunakan dalam pembuatan program.

Adaptif).

Bertanggung jawab

menyediakan segala

kebutuhan pembuatan fitur

mulai dari hardwaresampai

software secara mandiri. (Akuntabel)

Visi RSCM yaitu Menjadi

Rumah Sakit Umum Pusat

Rujukan Nasional

Terdepan dalam Layanan,

Pendidikan, dan Penelitian

yang Berstandar

Kegiatan ini mengandung

nilai budaya organisasi

Kolaborasi yakni

bekerjasama secara

terpadu dalam

kesetaraan untuk

untuk optimalisasi data di tabel

yang akan

dibuat

Tersedianya dokumentasi kegiatan

pembuatan query dan scriptquery yang akan dibuat.

Mempelajari skill yang

dibutuhkan dalam proses

pembuatan query untuk

menghasilkan struktur tabel

yang berkualitas dan dapat

memenuhi kebutuhan

pengguna. (Kompeten, Berorientasi Pelayanan)

Internasional, kontribusi

kegiatan ini yaitu sebagai

perwujudan misi RSCM

untuk Menyelenggarakan

Sistem Manajemen Rumah

Sakit dengan Tata Kelola

yang Andal dan Akuntabel.

mencapai tujuan

bersama dengan

mengedepankan perilaku

bersinergi dan proaktif

bekerjasama,

Keunggulan yakni

menghasilkan yang

terbaik dengan

dengan tim programmer

untuk

melakukan codingprogram

Tersedianya

dokumentasi kegiatan pembuatan program,

sourcecodedan fitur di menu rekapitulasi cuti

Bekerja sama dengan tim

programmer dan berusaha

menyesuaikan diri dalam

melakukan coding program

untuk fitur yang akan dibuat

(Kolaboratif, Adaptif).

mengedepankan perilaku

berorientasi pada standar

tinggi serta terbuka

terhadap perubahan, Profesionalisme yakni

kompeten dan

22
2. Membuat query 3. Bekerja sama

4 Pelaksanaan uji coba fitur

baru pada menu

rekapitulasi

cuti di aplikasi

EHR

1.Melakukan konsultasi dengan tim quality assurance.

Tersedianya hasil konsultasi dengan tim qualityassurance.

Menghargai masukan dan

saran dari tim programmer

terkait pembuatan fitur

tersebut (Loyal, Harmonis)

bertanggung jawab

dalam menjalankan tugas

dengan mengedepankan

perilaku

bertanggungjawab dan berdedikasi.

Menghargai masukan dan mematuhi saran dari tim

quality assurance jika

ditemukan bug yang perlu

diperbaiki (Harmonis, Loyal)

Visi RSCM yaitu Menjadi

Rumah Sakit Umum Pusat

Rujukan Nasional

Terdepan dalam Layanan,

Pendidikan, dan Penelitian

yang Berstandar

Kegiatan ini mengandung

nilai budaya organisasi

Kolaborasi yakni

bekerjasama secara

terpadu dalam

kesetaraan untuk

2. Melakukan uji

coba fitur dengan tim quality assurance

Dokumen hasil uji coba

fitur pada menu

rekapitulasi cuti di aplikasi EHR

Bekerja sama dengan tim

quality assurance dengan

melakukan uji coba aplikasi

demi terwujudnya aplikasi

yang berkualitas

(Kolaboratif)

Internasional, kontribusi

kegiatan ini yaitu sebagai

perwujudan misi RSCM

untuk Menyelenggarakan

Sistem Manajemen Rumah

Sakit dengan Tata Kelola

yang Andal dan Akuntabel.

mencapai tujuan bersama dengan mengedepankan perilaku bersinergi dan proaktif bekerjasama,

perbaikan jika

ditemukan bugs

pada fitur yang

Dokumentasi kegiatan perbaikan program

Fitur program akan diuji

sesuai dengan alur program

yang diminta dan jika dalam

proses pengujian ditemukan

Profesionalisme yakni kompeten dan bertanggung jawab

dalam menjalankan tugas

dengan mengedepankan

23
3. Melakukan

dibuat

4. Melakukan sosialisasi dengan unit

SDM untuk

melakukan uji

coba fitur.

Dokumentasi kegiatan

uji coaba fitur yang

dilakukan Unit SDM

apakah fitur tersebut

berfungsi dengan baik.

error maka program akan

diperbaiki terlebih dahulu

(Akuntabel, Kompeten, Adaptif)

Berkomunikasi dengan unit

SDM dengan bahasa yang

santun dan sopan ketika

melakukan uji coba fitur dan

memahami kebutuhan unit

SDM apakah fitur sudah

teruji dengan baik

(Berorientasi Pelayanan)

perilaku

bertanggungjawab dan

berdedikasi dan belajar berkelanjutan

Kepedulian yakni melayani dengan empati, cepat tanggap, dan saling menghargai.

24

4.2 RENCANA JADWAL PELAKSANAAN AKTUALISASI

Rancangan aktualisasi ini dilaksanakan di Unit Manajemen Sistem Informasi (UMSI) RSUPN

Dr. Cipto Mangunkusumo Jakarta mulai tanggal 6 Juli 2022 sampai dengan 12 Agustus 2022.

Berikut adalah jadwal kegiatan aktualisasi :

1 Konsultasi dengan atasan dan pihak terkait mengenai pembuatan fitur tanggal pada menu rekapitulasi cuti di aplikasi EHR.

2 Pengumpulan kebutuhan informasi untuk membuat fitur tanggal pada menu rekapitulasi cuti di aplikasi EHR.

3 Pembuatan fitur tanggal pada menu rekapitulasi cuti di aplikasi EHR.

4 Pelaksanaan uji coba fitur baru pada menu rekapitulasi cuti di aplikasi EHR

25
Kegiatan JULI AGUSTUS I
Tabel 6 – Jadwal Rencana Aktualisasi
No
II III IV I II

DAFTAR PUSTAKA

https://rscm.co.id/

Andi Adiyat Mirdin, S.H. 2021. MODUL BERORIENTASI PELAYANAN PELATIHAN DASAR

CALON PEGAWAI NEGERI SIPIL. Jakarta : Lembaga Administrasi Negara

Ramah Handoko, S.Sn, M.Pd. 2021. MODUL AKUNTABEL PELATIHAN DASAR CALON

PEGAWAI NEGERI SIPIL. Jakarta : Lembaga Administrasi Negara.

Dr. Ahmad Jalis, MA. 2021. MODUL KOMPETEN PELATIHAN DASAR CALON PEGAWAI

NEGERI SIPIL. Jakarta : Lembaga Administrasi Negara

Jarot Sembodo, S.E., M.Ak., Ak. 2021. MODUL HARMONIS PELATIHAN DASAR CALON

PEGAWAI NEGERI SIPIL. Jakarta : Lembaga Administrasi Negara.

Dwi Rahmanendra, S.Hut., M.Pd. 2021. MODUL LOYAL PELATIHAN DASAR CALON

PEGAWAI NEGERI SIPIL. Jakarta : Lembaga Administrasi Negara

Yogi Suwarno, MA. Ph.D. 2021. MODUL ADAPTIF PELATIHAN DASAR CALON PEGAWAI

NEGERI SIPIL. Jakarta : Lembaga Administrasi Negara

Tri Atmojo Sejati, S.T., S.H., M.Si. 2021. MODUL KOLABORATIF PELATIHAN DASAR

CALON PEGAWAI NEGERI SIPIL. Jakarta : Lembaga Administrasi Negara.

Rizki Amelia, SS, M.Si. 2021. MODUL SMART ASN PELATIHAN DASAR CALON PEGAWAI

NEGERI SIPIL. Jakarta : Lembaga Administrasi Negara

Dra. Elly Fatimah, M.Si dkk. 2017. MODUL PELATIHAN DASAR CALON PNS MANAJEMEN

ASN. Jakarta : Lembaga Administrasi Negara.

Dr. Tri Widodo W Utomo, SH, MA dkk. 2017. MODUL PELATIHAN DASAR CALON PNS

HABITUASI. Jakarta : Lembaga Administrasi Negara

26

RANCANGAN AKTUALISASI

OPTIMALISASI DATA DAN PENAMBAHAN FITUR

FILTER TANGGAL PADA MENU REKAPITULASI CUTI

APLIKASI EHR DI RSUPN DR. CIPTO MANGUNKUSUMO

NAMA : HANIF ARIEF FADILAH, S.KOM

JABATAN : PRANATA KOMPUTER AHLI PERTAMA

UNIT KERJA : RSUPN DR. CIPTO MANGUNKUSUMO

COACH dr. MARYONO, M.KES

MENTOR

SYARIFUDIN TUALEKA, S.T

VISI

“Menjadi Rumah Sakit Umum Pusat Rujukan

Nasional Terdepan dalam Layanan, Pendidikan dan Penelitian yang Berstandar

Internasional”

MISI

Memberikan Pelayanan Kesehatan Paripurna dan Professional Berstandar

Internasional.

Menyelenggarakan Layanan Kesehatan Semesta Berbasis Institusi

maupun Komunitas melalui AHS (Academic Health System).

Menyelenggarakan Pendidikan dan Penelitian yang Menghasilkan Tenaga

Kedokteran dan Kesehatan Unggul.

Menyelenggarakan Rumah Sakit Berbasis Smart Hospital.

Menyelenggarakan Sistem Manajemen Rumah Sakit dengan Tata Kelola yang Andal dan Akuntabel..

PROFIL ORGANISASI

Integritas

Keselarasan antara perkataan dan perbuatan sesuai etika, moral, dan kemanusiaan.

NILAI BUDAYA RSCM

Profesionalisme Kompeten dan bertanggung jawab dalam menjalankan tugas.

Kolaborasi

Bekerjasama secara terpadu dalam kesetaraan untuk mencapai tujuan bersama.

Kepedulian

Melayani dengan empati, tulus, dan peduli.

Keunggulan

Menghasilkan yang terbaik secara kreatif, inovatif, dan berkelanjutan.

TUGAS POKOK JABATAN (SKP)

Menyusun arsitektur data

Melakukan pengumpulan kebutuhan informasi

Melakukan ingestion data

Melakukan implementasi rancangan integrasi data

Melakukan manipulasi data

Melakukan edukasi user terkait permasalahan software, hardware dan networking di unit kerja

Menyusun kebutuhan teknologi data

1. Belum Optimalnya Sistem

Monitoring dan Scheduling

Untuk Penarikan Data

pada Sub Unit

Perencanaan dan

Pengembangan Sistem

Informasi (PPSI).

2. Belum Adanya Fitur Untuk

Filter

Tanggal Cuti

Pegawai Pada Menu

Rekapitulasi Cuti di

Aplikasi EHR RSCM.

3. Belum Adanya

Dokumentasi Tabel Pada

Database Untuk Sub Unit

Perencanaan dan

Pengembangan Sistem

Informasi (PPSI).

TAHAPAN ANALISIS ISU ORGANISASI

ISU TERIDENTIFIKASI

PENAPISAN ISU

ISU TERPILIH

Pada skor penjumlahan Urgency, Seriousness dan Growth isu yang memiliki nilai paling

tinggi menunjukkan bahwa terdapat permasalahan yang serius apabila isu ini tidak

segera diselesaikan. Berdasarkan penentuan isu dengan menggunakan metode USG

maka didapatkan isu utama yaitu “Belum Adanya Fitur Untuk Filter Tanggal Cuti

Pegawai Pada Menu Rekapitulasi Cuti di Aplikasi EHR RSCM”.

Berdasarkan analisis

menggunakan diagram

fishbone, didapatkan bahwa akar masalah pada isu

tersebut adalah “Belum

adanya fitur filter tanggal pada menu rekapitulasi cuti di aplikasi EHR dan belum optimalnya struktur tabel cuti di database aplikasi EHR”

yang memberikan dampak

menurunnya efesiensi kinerja unit SDM dalam mengelola

laporan cuti pegawai .

Isu Terpilih

Belum Adanya Fitur Untuk Filter Tanggal Cuti

Pegawai Pada Menu Rekapitulasi Cuti di

Aplikasi EHR RSCM

Dampak

Membuat pekerjaan unit SDM tidak

efektif dan efisien karena harus

memeriksa satu persatu pegawai mana

Fakta Lapangan

Saat ini unit SDM meminta langsung data

pegawai cuti tersebut ke pihak UMSI

untuk melakukan penarikan data dari

database, lalu pihak SDM akan melakukan

memeriksa satu persatu sesuai tanggal

yang mereka inginkan.

Akar Masalah

Belum adanya fitur filter tanggal pada menu rekapitulasi cuti dan belum optimalnya struktur tabel cuti di database aplikasi EHR

saja yang cuti di tanggal tersebut

Gagasan Kreatif Pemecahan Isu

Melakukan Optimalisasi Data dan

Penambahan Filter Tanggal Pada Menu

Rekapitulasi Cuti Aplikasi EHR di RSUPN

Dr. Cipto Mangunkusumo

ISU TERPILIH
DESKRIPSI

KEGIATAN 1

MATRIKS RANCANGAN AKTUALISASI

Konsultasi dengan atasan dan pihak terkait mengenai pembuatan fitur tanggal pada menu rekapitulasi cuti di aplikasi EHR.

TAHAPAN KEGIATAN

1. Membuat jadwal pertemuan dengan atasan dan mentor.

2. Menyampaikan terkait maksud dan tujuan diangkatnya isu, serta mendengarkan arahan dari atasan.

3. Melakukan konsultasi dengan tim programmer dan tim data.

OUTPUT

1. Mendapatkan waktu dan tempat untuk bertemu dengan atasan melalui chat whatsapp.

2. Persetujuan dari atasan dan mentor dan lembar persetujuan yang ditandatangani mentor

3. Tersedianya informasi pendukung mengenai menu rekapitulasi cuti yang sekarang dari tim terkait.

Penguatan Nilai Budaya

Organisasi

1. Bertindak proaktif membuat janji pertemuan dengan

mentor dan atasan untuk konsultasi dengan ramah dan bahasa yang sopan (Adaptif, Berorientasi Pelayanan)

2. Menyampaikan rencana kegiatan dengan jujur, dan mendengarkan arahan dan mematuhi saran dari

mentor,atasan dan tim-tim terkait (Akuntabel, Harmonis, Loyal)

3. Bekerja sama dengan tim terkait dengan mempelajari informasi dan ilmu apa yang dibutuhkan untuk membuat fitur tersebut dengan kualitas terbaik. (Kolaboratif, Kompeten)

Kolaborasi

KETERKAITAN SUBSTANSI MATA PELATIHAN

KEGIATAN 2

MATRIKS RANCANGAN AKTUALISASI

Pengumpulan kebutuhan informasi untuk membuat fitur tanggal pada menu rekapitulasi cuti di aplikasi EHR.

TAHAPAN KEGIATAN

1. Melakukan diskusi dengan tim sistem analis.

2. Melakukan diskusi dengan tim data untuk

menetapkan struktur tabel yang akan digunakan

3. Menetapkan flowchart sesuai hasil diskusi sebagai dasar pembuatan program.

OUTPUT

1. Hasil diskusi dengan tim sistem analis.

2. Tersedianya dokumen struktur tabel data cuti pegawai yang akan dibuat.

3. Tersedianya dokumen flowchart program.

Penguatan Nilai Budaya

Organisasi

KETERKAITAN SUBSTANSI

MATA PELATIHAN

1. Menghargai perbedaan pendapat dan mematuhi saran ketika berdiskusi dengan tim sistem analis serta

menyampaikan usulan desain program dengan jujur (Harmonis, Loyal, Akuntabel)

2. Bekerja sama dengan tim data dengan ramah dan memahami kebutuhan struktur tabel yang akan dibuat supaya fitur tersebut berjalan dengan baik. (Kolaboratif, Berorientasi Pelayanan)

3. Mempelajari dan mencari informasi bagaimana membuat struktur tabel dan flowchart yang baik sesuai dengan inovasi yang akan kita buat (Kompeten, Adaptif).

Kolaborasi, Keunggulan

MATRIKS RANCANGAN AKTUALISASI

KEGIATAN 3

Pembuatan fitur tanggal pada menu rekapitulasi cuti di aplikasi EHR.

KETERKAITAN SUBSTANSI MATA PELATIHAN

1. Menyiapkan hardware dan software pendukung.

2. Membuat query untuk optimalisasi data di tabel yang akan dibuat

3. Bekerja sama dengan tim programmer untuk melakukan coding program.

OUTPUT

1. Tersedianya hardware dan software yang akan digunakan dalam pembuatan program.

2. Tersedianya dokumentasi kegiatan pembuatan query dan script query .

3. Tersedianya fitur tanggal pada menu rekapitulasi cuti di aplikasi EHR.

Penguatan Nilai Budaya

Organisasi

1. Bertanggung jawab menyediakan segala kebutuhan pembuatan fitur mulai dari hardware sampai software secara mandiri (Akuntabel).

2. Mempelajari skill yang dibutuhkan dalam proses pembuatan query untuk menghasilkan struktur tabel yang berkualitas dan dapat memenuhi kebutuhan pengguna. (Kompeten, Berorientasi Pelayanan)

3. Bekerja sama dengan tim programmer dan berusaha menyesuaikan diri dalam melakukan coding program untuk fitur yang akan dibuat (Kolaboratif, Adaptif)

4. Menghargai masukan dan mematuhi saran dari tim programmer terkait pembuatan fitur tersebut (Harmonis, Loyal)

Kolaborasi, Keunggulan, Profesionalisme

TAHAPAN KEGIATAN

MATRIKS RANCANGAN AKTUALISASI

KEGIATAN 4

Pelaksanaan uji coba fitur baru pada menu rekapitulasi cuti di aplikasi EHR.

TAHAPAN KEGIATAN

1. Melakukan konsultasi dengan tim quality assurance.

2. Melakukan uji coba dengan tim quality assurance.

3. Melakukan perbaikan jika ditemukan bugs pada fitur yang dibuat.

4. Melakukan sosialisasi dengan unit SDM untuk melakukan uji coba fitur.

OUTPUT

1. Hasil diskusi dengan tim quality assurance

2. Tersedianya dokumentasi hasil uji coba dari fitur yang sudah dibuat.

3. Tersedianya dokumentasi kegiatan perbaikan program.

Penguatan Nilai Budaya

Organisasi

KETERKAITAN SUBSTANSI

MATA PELATIHAN

1. Menghargai masukan dan mematuhi saran dari tim quality assurance jika ditemukan bug yang perlu diperbaiki (Harmonis, Loyal)

2. Bekerja sama dengan tim quality assurance dengan melakukan uji coba aplikasi demi terwujudnya aplikasi yang berkualitas (Kolaboratif)

3. Fitur program akan diuji sesuai dengan alur program yang

diminta dan jika dalam proses pengujian ditemukan error maka program akan diperbaiki terlebih dahulu (Akuntabel, Kompeten, Adaptif)

4. Berkomunikasi dengan unit SDM dengan bahasa yang

santun dan sopan ketika melakukan uji coba fitur dan memahami kebutuhan unit SDM apakah fitur sudah teruji dengan baik. (Berorientasi Pelayanan)

Kolaborasi, Profesionalisme, Kepedulian

KONTRIBUSI TERHADAP VISI DAN

MISI ORGANISASI

Visi RSCM yaitu Menjadi Rumah Sakit Umum Pusat

Rujukan Nasional Terdepan dalam Layanan,

Pendidikan, dan Penelitian yang Berstandar

Internasional, kontribusi semua tahapan kegiatan

ini yaitu sebagai perwujudan misi RSCM untuk

Menyelenggarakan Sistem Manajemen Rumah

Sakit dengan Tata Kelola yang Andal dan Akuntabel.

JADWAL RENCANA PELAKSANAAN AKTUALISASI

Rancangan aktualisasi ini dilaksanakan di Unit Manajemen Sistem Informasi (UMSI) RSUPN Dr. Cipto Mangunkusumo mulai tanggal 6 Juli 2022 sampai dengan 12 Agustus 2022.

1 Konsultasi dengan atasan dan pihak terkait

mengenai pembuatan fitur tanggal pada menu

rekapitulasi cuti di aplikasi EHR

2 Pengumpulan kebutuhan informasi untuk membuat fitur tanggal pada menu rekapitulasi

cuti di aplikasi EHR.

3 Pembuatan fitur tanggal pada menu rekapitulasi cuti di aplikasi EHR.

4 Pelaksanaan uji coba fitur baru pada menu

rekapitulasi cuti di aplikasi EHR

I II III IV I II
No Kegiatan Juli Agustus

SEKIAN DAN TERIMA KASIH

Turn static files into dynamic content formats.

Create a flipbook
Issuu converts static files into: digital portfolios, online yearbooks, online catalogs, digital photo albums and more. Sign up and create your flipbook.