Pendataan Brng Habis Pakai Menggunakan Spreadsheet DiUnit Lab Mikrobiologi RSUP Dr Sitanala

Page 1

LAPORAN AKTUALISASI

PELATIHAN DASAR CPNS GOLONGAN II ANGKATAN V

OPTIMALISASI PENDATAAN BARANG HABIS PAKAI MENGGUNAKAN SPREADSHEET DI UNIT LABORATORIUM MIKROBIOLOGI RSUP Dr SITANALA TANGERANG

Hannia Ningsih, A.Md AK NIP. 199412242022032001

DIREKTORAT JENDERAL TENAGA KESEHATAN KEMENKES RI

BALAI PELATIHAN KESEHATAN CIKARANG

2022

ii

KATA PENGANTAR

Puji syukur atas kehadirat Allah SWT berkat rahmat dan karunia-Nya penulis dapat menyelesaikan laporan kegiatan rancangan aktualisasi ‘Optimalisasi Pendataan Barang Habis Pakai menggunakan spreadsheetdi Unit Laboratorium Mikrobiologi RSUP Dr Sitanala Tangerang. Penyusunan laporan rancangan kegiatan aktualisasi ini dapat terselesaikan berkat dorongan maupun bimbingan dari semua pihak yang turut membantu. Maka izinkan penulis menyampaikan terima kasih kepada:

1. Balai Besar Pelatihan Kesehatan (BBPK) Cikarang selaku penyelenggara diklat dan widyaiswara, fasilitator serta panitia latsar yang telah memberikan bimbingan dan memfasilitasi seluruh kegiatan diklat.

2. Ibu dr. Nie Nie, Sp. M.K selaku Mentor kepala penanggungjawab unit laboratorium mikrobiologi yang telah memberi arahan dan bimbingan selama proses penyusunan rancangan aktualisasi.

3. Ibu dr. Dina Indriyanti, MKM selaku Coach yang telah memberi arahan dan bimbingan selama proses penyusunan rancangan aktualisasi.

4. Bapak Khaerudin, S.Kep., Ners.,MKM selaku penguji yang telah memberikan masukan dalam rancangan aktualisasi.

5. Keluarga saya tercinta yang telah memberikan dukungan dalam pelaksanaan pelatihan dasar calon pegawai negeri sipil

6. Rekan-Rekan Pelatihan Dasar CPNS Golongan II Angkatan V kelompok B atas kebersamaannya dan selalu memberi dukungan. Dalam penyusunan rancangan aktualisasi ini, penulis menyadari masih terdapat banyak kekurangan, oleh karena itu, kritik dan saran yang membangun sangat penulis harapkan. Akhir kata semoga rancangan aktualisasi ini dapat bermanfaat bagi penulis sendiri, institusi, pelayanan dan masyarakat luas

Cikarang, Juli 2022

i
Penulis Hannia Ningsih
iv DAFTAR ISI LEMBAR PERSETUJUAN...................................................................................... i KATA PENGANTAR ............................................................................................. ii DAFTAR ISI....................................................................................................... iii DAFTAR GAMBAR............................................................................................... iv DAFTAR TABEL.................................................................................................. v BAB I PENDAHULUAN 1.1 Latar Belakang................................................................................ 1 1.2 Tujuan Aktualisasi ............................................................................ 3 1.3 Manfaat Aktualisasi.......................................................................... 4 BAB II GAMBARAN UMUM DAN PROFIL PESERTA 2.1 Profil Organisasi............................................................................ 5 2.2 Tugas dan Fungsi Organisasi Unit Kerja.......................................... 7 2.3 Jabatan dan Uraian Tugas Peserta ................................................ 8 BAB III ANALISIS ISU 3.1 Analisis Isu..................................................................................... 10 3.2 Identifikasi Isu................................................................................ 10 3.3 Penetapan Isu Prioritas.................................................................... 16 3.4 Analisis Penyebab Isu...................................................................... 17 3.5 Gagasan Kreatif............................................................................... 19 3.6 Rancangan Aktualisasi ..................................................................... 20 3.7 Timeline Rancangan Aktualisasi........................................................ 29 3.8 Peran yang Terlibat ......................................................................... 30 BAB IV HASIL AKTUALISASI 4.1 Deskripsi Proses Aktualisasi ............................................................. 31 4.2 Capaian Hasil Aktualisasi ................................................................. 31 BAB V KESIMPULAN 5.1 Kesimpulan .................................................................................... 53 5.2 Saran............................................................................................. 53 DAFTAR PUSTAKA.......................................................................................... 31 LAMPIRAN ..................................................................................................... 32
v
Gambar 1 Struktur Organisasi RSUP Dr Sitanala Tangerang................................... 7 Gambar 2. Struktur Organisasi Instalasi Laboratorium........................................... 9 Gambar 3 Waktu Turn Around Time (TAT) pemeriksaan BTA MH ........................... 11 Gambar 4 Hasil kuesioner terhadap pengetahuan pasien tentang alur unit laboratorium mikrobiologi .................................................................... 13 Gambar 5. Gambaran data Juni 2022 permintaan yang dilaksanakan dan permintaan pemeriksaan yang dirujuk .................................................. 15 Gambar 6. Analisa diagram fish bone................................................................... 17 Gambar 7. Tangkapan layar notulen bahan diskusi kegiatan aktualiasi.....................34 Gambar 8. Tangkapan layar meminta izin diskusi dengan mentor..........................35 Gambar 8. Dokumentasi diskusi dengan mentor ..................................................35 Gambar 9. Dokumentasi notulen diskusi kegiatan aktualisasi.................................36 Gambar 10. Dokumentasi Formulasi data ............................................................37 Gambar 11. Tangkapan layar menghubungi pihak ISIRS.......................................37 Gambar 12. Tangkapan layar alamat email Unit Laboratorium Mikrobiologi ............ 37 Gambar 13. Dokumentasi mengkaji formulasi dengan ISIRS.................................38 Gambar 14. Tangkapan layar terdapatnya tanda pada stok minimum ....................39 Gambar 15. Tangkapan layar bahan sosialisasi ....................................................40 Gambar 16. Tangkapan layar meminta izin sosialisasi dengan mentor.................... 41 Gambar 17. Dokumentasi sosialisasi pendataan barang habis pakai di Unit Laboratorium Mikrobiolgi di RSUP Sitanala 41 Gambar 18. Dokumentasi daftar hadir sosialisasi.................................................. 42 Gambar 19. Dokumentasi notulen sosialisasi kegiatan aktualisasi ..........................43 Gambar 20. Dokumentasi template stok awal ......................................................44 Gambar 21. Tangkapan layar permintaan izin mengunduh aplikasi spreadsheet 45 Gambar 22. Tangkapan layar melakukan koordinasi dengan teman sejawat 45
DAFTAR GAMBAR
vi Gambar 23. Dokumentasi pendataan stok barang habis pakai..............................46 Gambar 24. Dokumentasi instrument evaluasi .....................................................47 Gambar 25. Dokumentasi pemantauan stok barang habis pakai ............................48 Gambar 26. Dokumentasi hasil pemantauan stok barang habis pakai.....................49 Gambar 27. Dokumentasi testimoni .................................................................... 50
vii
Tabel 1 Analisa USG (Urgency, Seriousness, Growth) ........................................... ... 16 Tabel 2 Rancangan Aktualisasi ........................................................................... ... 20 Tabel 3 Timeline Rancangan Aktualisasi.............................................................. …. 29 Tabel 4 Pihak yang terlibat................................................................................. ... 30 Tabel 5 Proses Aktualisasi.................................................................................. ….42 Tabel 6 matriks habituasi .................................................................................. ….52 Tabel 7 Rencana tindak lanjut............................................................................ ….54
DAFTAR TABEL

1.1 LATAR BELAKANG

Berdasarkan pasal 4 Peraturan Lembaga Administrasi Negara RI Nomor 1

Tahun 2021 tentang Pelatihan Dasar Calon Pegawai Negeri Sipil dinyatakan bahwa setiap instansi pemerintah wajib memberikan Pelatihan Dasar CPNS selama masa prajabatan. Berdasarkan pasal 1 Peraturan LAN RI Nomor 1 Tahun 2021 Pelatihan

Dasar CPNS adalah pendidikan dan pelatihan dalam Masa Prajabatan yang dilakukan secara terintegrasi untuk membangun integritas moral, kejujuran, semangat dan motivasi nasionalisme dan kebangsaan, karakter kepribadian yang unggul dan bertanggung jawab, dan memperkuat profesional serta kompetensi bidang.

Pelatihan Dasar CPNS ini bertujuan untuk mengembangkan kompetensi CPNS yang dilakukan secara terintegrasi. Hal ini sesuai dengan pasal 5 Peraturan LAN RI

Nomor 1 Tahun 2021 disebutkan bahwa Pelatihan Dasar CPNS dilaksanakan dengan bentuk Pelatihan Klasikal atauBlendedLearning. Pelatihan dengan metode

BlendedLearningterdiri dari 3 (tiga) bagian pembelajaran yaitu: Pelatihan Mandiri, DistanceLearning, dan pembelajaran klasikal di tempat penyelenggaraan Pelatihan

Dasar CPNS. Pembelajaran DistanceLearningyang dimaksud adalah dengan cara e-learningdan aktualisasi.

Rumah Sakit merupakan salah satu bentuk sarana kesehatan, baik yang diselenggarakan oleh pemerintah maupun masyarakat yang berfungsi untuk melakukan upaya kesehatan dasar atau kesehatan rujukan. Rumah Sakit ialah institusi pelayanan kesehatan menyelenggarakan pelayanan kesehatan perorangan secara paripurna yang menyediakan pelayanan rawat inap, rawat jalan, dan gawat darurat dengan karakteristik tersendiri yang dipengaruhi oleh perkembangan ilmu pengetahuan kesehatan, kemajuan teknologi, dan kehidupan sosial ekonomi masyarakat yang harus tetap mampu meningkatkan pelayanan yang lebih bermutu dan terjangkau oleh masyarakat agar terwujud derajat

kesehatan yang setinggi – tingginya.

Berdasarkan Peraturan Pemerintah Republik Indonesia Nomor 47 Tahun

2021 tentang Penyelenggaraan Bidang Perumahsakitan, salah satu komponen

pelayanan di Rumah Sakit adalah tersedianya instalasi pemeriksaan penunjang

yang terkait dengan kualitas pelayanan yang diberikan. Pelayanan laboratorium

merupakan bagian integral dan fundamental dari suatu Rumah Sakit yang

BAB I PENDAHULUAN

diperlukan untuk menunjang upaya peningkatan Kesehatan, pencegahan dan pengobat penyakit, serta pemulihan Kesehatan. Selain itu juga membantu diagnosis secara cepat suatu penyakit dan sehingga dokter dapat menangani suatu penyakit dengan tepat, cepat dan akurat.

Sebagai salah satu komponen penting dalam pelayanan kesehatan yang paripurna dalam suatu Rumah Sakit, hasil pemeriksaan yang dikeluarkan oleh laboratorium digunakan untuk penetapan diagnosis, pemberian pengobatan dan pemantuan hasil pengobatan, serta penentuan prognosis. Oleh karena itu hasil pemeriksaan laboratorium harus selalu terjamin mutunya.

Unit Laboratorium Mikrobiologi di RSUP Dr Sitanala Tangerang merupakan

laboratorium yang berada dibawah Instalasi Laboratorium Klinik RSUP Dr Sitanala Tangerang. Laboratorium mikrobiologi ini melayani berbagai pemeriksaaan yang

berhubungan dengan kasus infeksi, baik yang berasal dari rujukan dokter, instansi, Rumah Sakit rujukan maupun kiriman dari laboratorium swasta, baik di Tangerang maupun di luar Tangerang. Pemeriksaan di Laboratorium Mikrobiologi ada bermacam-macam, seperti pemeriksaan: Bakteri Tahan Asam MorbusHansen, Bakteri Tahan Asam Tuberkulosis. Pemeriksaan berbasis NAAT (Nucleic Acid

Amplification Test) terdiri dari: Tes Cepat Molekuler untuk deteksi Tuberkulosis

Resisten Obat (TB-RO) dan RT-PCR untuk deteksi SARS-CoV-2.

Jenis pemeriksaan laboratorium yang dibutuhkan di suatu rumah sakit tidak selalu sama, tergantung dari beberapa factor, antara lain tergantung jumlah kasus yang dirawat atau prevalen, jenis Tindakan yang dapat dilakukan dan lain sebagainya. Dalam pelayanan laboratorium diperlukan pengelolaan sumber daya secara efektif dan efisien agar dapat menyediakan pelayanan laboratorium yang tepat waktu, tepat ongkos, tepat sasaran dan tepat mutu.

Salah satu pengelolaan di laboratorium yang rawan terhadap ongkos ialah alat dan bahan. Hal ini disebabkan alat dan bahan yang digunakan untuk pemeriksaan mempunyai batas pemeriksaan dan setiap reagen dalam 1 kit (set) harus digunakan pada jumlah tertentu. Padahal penentuan besarnya anggaran atau alokasi anggaran persediaan berefek langsung terhadap kelancaran dan kelangsungan pelayanan rumah sakit. Budget anggaran persediaan yang terlalu besar dibandingkan kebutuhan rill akan memperbesar beban anggaran rumah sakit dan memperbesar kerugian karena kerusakan, turunnya kualitas, keusangan alat dan bahan sehingga hal tersebut pada akhirnya menambah beban rumah sakit.

2

Berdasarkan hasil observasi penulis dan wawancara penulis kepada kepala penanggungjawab unit laboratorium mikrobiologi. Bahwa belum optimalnya pendataan stok alat dan bahan sehingga, terjadinya permintaan menjadi terburuburu bahkan kekosongan stok. Hal ini terjadi dikarenakan belum adanya suatu system atau cara yang memudahkan petugas memudahkan mendata stok tanpa harus menghitung kembali ke ruang penyimpanan, Berdasarkan data per Juni 2022 permintaan pemeriksaan yang bisa dilakukan dan yang tidak bisa dilakukan atau pemeriksaan dirujuk didapatkan permintaan pemeriksaan kultur darah dan kultur lain-lain 100% dirujuk sementara 6,25% pemeriksaan RT-PCR SARS-COV-2 dirujuk dan 93,75% dilaksanakan lalu pemeriksaan BTA MH, BTA KOH, BTA TB, Kerokan kulit dan TCM TB 100% dilaksanakan. 6,25% pada pemeriksaan RT PCR disebabkan reagensia belum tiba, hal ini diakibatkan tidak lengkapnya pendataan barang habis pakai. Sementara, untuk pemeriksaan kultur darah dan kultur lain-lain disebabkan belum adanya alat pemeriksaan tersebut.

Maka dari latar belakang tersebut, penulis berinovasi membuat suatu cara yang efisen yang memudahkan petugas mendata stok di unit kerja untuk mencegah terjadinya kekurangan stok bahkan untuk melakukan perencanaan permintaan barang habis pakai. Penulis melakukan aktualisasi dengan judul

“Optimalisasi Pendataan Barang Habis Pakai menggunakan Spreadsheetdi Unit Laboratorium Mikrobiologi RSUP Dr Sitanala Tangerang”

1.2 TUJUAN AKTUALISASI

1.2.1 T

ujuan Umum

Menjadi Aparatur Sipil Negara yang professional dan berkarakter dengan menerapkan nilai-nilai dasar ASN BerAKHLAK yaitu, Berorientasi pada pelayanan, Akuntable, Kompeten, Harmonis, Loyal, Adaptif dan Kolaboratif

1.2.2 Tujuan Khusus

Melaksanakan optimalisasi pendataan barang habis pakai dengan menggunakan spreadsheet di Unit Laboratorium Mikrobiologi RSUP Dr

Sitanala Tangerang

3

1.3 MANFAAT AKTUALISASI

1.3.1 Manfaat bagi peserta

Mampu menerapkan nilai-nilai dasar ASN BerAKHLAK (Berorientasi pada pelayanan, Akuntable, Kompeten, Harmonis, Loyal, Adaptif dan Kolaboratif) dalam melaksanakan pekerjaan sebagai aparatur sipil negara

1.3.2 Manfaat bagi Rumah Sakit

Tercapainya misi RSUP Dr Sitanala Tangerang yaitu terselenggaranya penggunaan Sistem Teknologi Informasi dan mewujudkan tata kelola rumah sakit yang efisien

1.3.3 Manfaat bagi masyarakat

Memberikan kepuasaan dan kepercayaan pasien terhadap pelayanan RSUP Dr Sitanala Tangerang

4

BAB II

GAMBARAN UMUM DAN PROFIL PESERTA

2.1 PROFIL ORGANISASI

RSUP Dr. Sitanala Tangerang merupakan Rumah Sakit (RS) vertikal Kementerian Kesehatan yang telah bertransformasi menjadi Rumah Sakit Umum Pusat (RSUP) Dr. Sitanala. RSUP Dr. Sitanala berbadan hukum BLU

berdasarkan izin operasional RSUP Dr. Sitanala Tangerang dari Pemerintah Kota Tangerang Provinsi Banten No. 445/KMT-173/BID.PEMKES/2019, tanggal 07 November 2019.

RSUP Dr.Sitanala Tangerang berada di tengah Kota Tangerang, berjarak kurang lebih 14,1 km dari Bandar Udara Internasional Soekarno Hatta. RS ini memiliki luas lahan 52 hektar dan luas bangunan ± 10 hektar, memiliki total 200 bed dan 25 poliklinik, jumlah tenaga medis berjumlah 187 orang. Jumlah sumber daya manusia (SDM) terdiri dari staf klinis (dokter, dokter gigi, perawat dan tenaga kesehatan lainnya) dan staf non klinis (staf administrasi dan keuangan).

2.1.2 VISI MISI ORGANISASI

1) Visi Menjadi RSUP Terpercaya dalam Pelayanan Kesehatan Kompherensif Berstandar Nasional

2) Misi

1) Menyelenggarakan pelayanan Prima, Responsif dan berorientasi pada keselamatan pasien

2) Meningkatkan Penggunaan Sistem Teknologi Informasi, IPTEK Kedokteran dan Kesehatan Secara Berkesinambungan

3) Melaksanakan Pendidikan, Penelitian dan Pengabdian

Masyarakat

4) Mewujudkan RS yang Nyaman, Aman dan Ramah Lingkungan

5) Mewujudkan tata kelola Rumah Sakit yang efisien, transparan dan akuntabel

5

2.1.2 NILAI-NILAI ORGANISASI

Nilai-nilai yang ada di RSUP dr. Sitanala Tangerang yaitu:

1. Empati Kesediaan untuk peduli dan memberikan perhatian yang tulus

2. Responsif Memberikan pelayanan dengan cepat

3. Profesional

Kemampuan melayani kebutuhan pasien sesuai kompetensi dan memberikan pelayanan yang berkualitas

4. Bermartabat

Bekerja berdasarkan etika profesi

2.1.3 MOTTO INSTANSI

Motto Rumah Sakit Umum Pusat dr. Sitanala adalah “Melayani dengan Ramah, Sabar dan Kasih Sayang”

2.1.3 STRUKTUR ORGANISASI

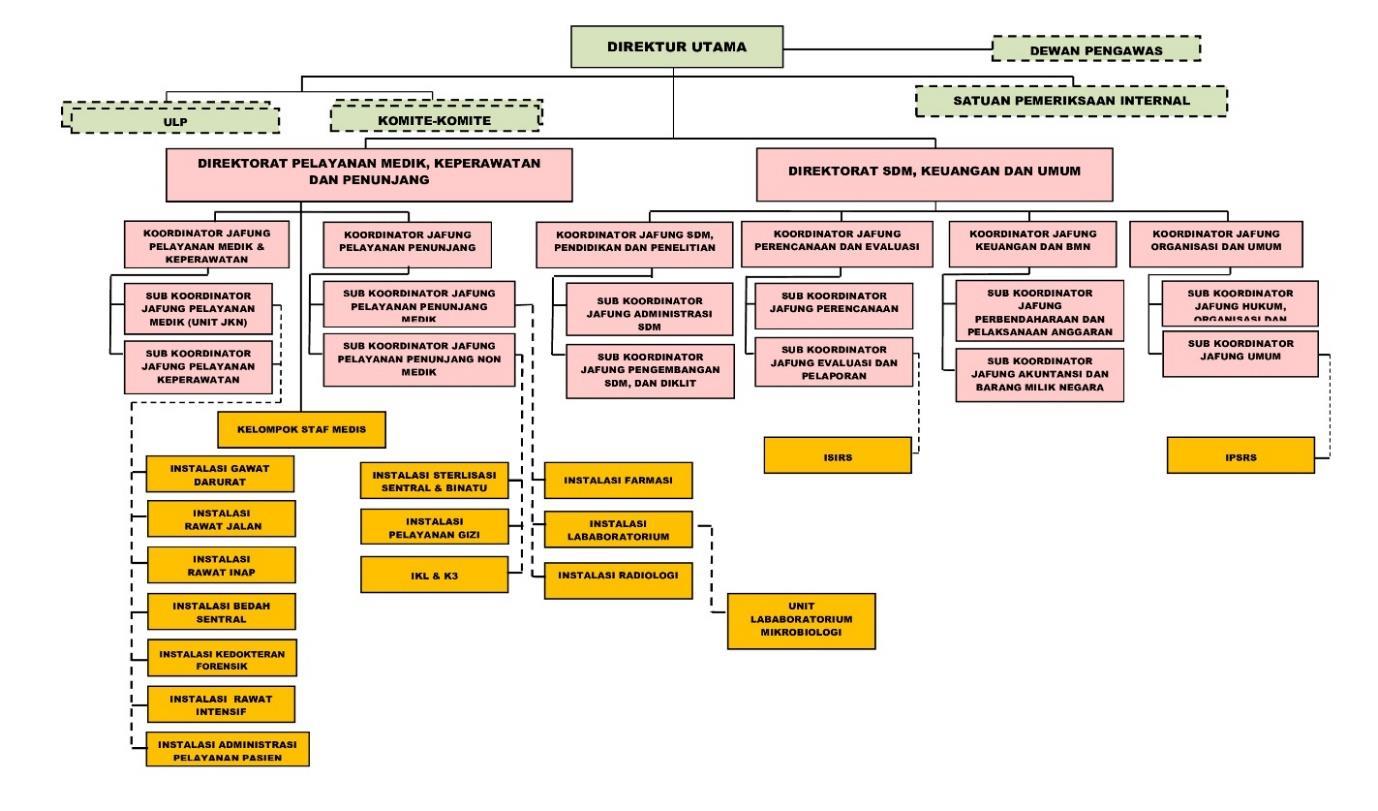
RSUP Dr. Sitanala Tangerang dipimpin oleh seorang Kepala yang disebut Direktur Utama. Direktur utama membawahi Direktorat

Pelayanan Medik, Keperawatan dan Penunjang & Direktorat SDM, Keuangan dan Umum. Direktorat-direktorat tersebut membawahi 6 bidang, 17 subbidang/ seksi/ instalasi, serta unit-unit non struktural yang terdiri dari Dewan Pengawas, Komite Medik, dan Satuan Pemeriksaan Internal. Komite adalah ‘wadah’ non struktural 3 yang terdiri dari tenaga ahli atau profesi yang dibentuk untuk memberikan pertimbangan strategis kepada Direktur Utama dalam peningkatan dan pengembangan pelayanan Rumah Sakit. Berikut struktur organisasi

RSUP Dr. Sitanala Tangerang berdasarkan Peraturan Menteri

Kesehatan RI No. 70 Tahun 2020.

6

Sumber: Peraturan Menteri Kesehatan Republik Indonesia Nomor 70 Tahun 2020 tentang Organisasi dan Tata Kerja

Gambar 1. Struktur Organisasi RSUP Dr. Sitanala Tangerang

2.2 TUGAS DAN FUNGSI ORGANISASI UNIT KERJA

Unit Laboratorium Mikrobiologi melaksanakan pemeriksaan

mikroskopis, identifikasi bakteri, jamur, virus dengan kultur dan pemeriksaan berbasis NAAT, uji kepekaan antibiotik, Pemeriksaan khusus

untuk TB-MDR dan dengan menggunakan Tes Cepat Molekuler.

Melaksanakan pemantapan mutu internal dan mengikuti kegiatan pemantapan mutu eksternal yang diakui pemerintah, mengikuti akreditasi laboratorium, menyelenggarakan upaya keselamatan dan keamanan laboratorium, memperhatikan fungsi sosial, membantu program pemerintah di bidang pelayanan kesehatan kepada masyarakat dan serta

aktif dalam asosiasi laboratorium Kesehatan. Fungsi dari Unit Laboratorium

Mikrobiologi untuk membantu klinisi dalam menetapkan diagnosis, pemberian Antibiotik dan pemantuan hasil pengobatan, penentuan prognosis dan pencegahan penyakit.

7

2.3 JABATAN DAN URAIAN TUGAS PESERTA (SASARAN KINERJA

PEGAWAI)

Nama Hannia Ningsih

NIP

: 198901272022032002

Jabatan : Pranata Laboratorium

Kesehatan Terampil

Golongan : II/c

Unit Kerja : Unit Laboratorium

Mikrobiologi, RSUP Dr. Sitanala

Instansi

: Kementerian Kesehatan Republik Indonesia

1. Menyusun rencana kegiatan

2. Mempersiapkan pasien secara sederhana

3. Mempersiapkan peralatan dan bahan penunjang untuk pengambilan specimen/sampel dilapangan

4. Menerima specimen/sampel

5. Mengambil specimen/sampel dengan tindakan sederhana

6. Mengambil specimen/sampel dilapangan secara tindakan sedehana

7. Mempersiapkan peralatan untuk pemeriksaan specimen/sampel secara sederhana

8. Mempersiapkan bahan penunjang untuk pemeriksaan specimen/sampel secara sederhana

8
2.3.1 Uraian Tugas

9. Membuat sediaan

10. Mewarnai sediaan

11. Melakukan penanganan dan pengolahan specimen/sampel secara khusus

12. Melakukan pemeriksaan sediaan sederhana secara mikroskopik

13. Melakukan pemeriksaan dengan metode cepat

14. Menghitung hasil pemeriksaan manual

15. Melakukan pemeriksaan dilapangan secara sederhana

16. Melakukan pencatatan hasil pemeriksaan umum

17. Melakukan perbaikan peralatan laboratorium sederhana

18. Memusnahkan sisa specimen/sampel dan bahan penunjang

19. Membuat reagen/bahan biologis secara sederhana

20. Mengikuti seminar/lokakarya sebagai peserta

21. Menjadi anggota profesi sebagai anggota

2.3.2 STRUKTUR ORGANISASI INSTALASI LABORATORIUM

9
Gambar 2. Struktur Organisasi Instalasi Laboratorium

BAB III RANCANGAN AKTUALISASI

3.1 ANALISIS ISU DI UNIT LABORATORIUM MIKROBIOLOGI

Rancangan aktualisasi didapatkan berdasarkan kondisi nyata di unit kerja yang di dalamnya terdapat isu-isu, kemudian disaring berdasarkan beberapa kriteria untuk isu dengan kriteria tertinggi tersebut yang diangkat.

Selanjutnya, rancangan kegiatan dibuat untuk menyelesaikan isu-isu tersebut sebagai bagian dari upaya peningkatan kinerja di unit kerja.

Identifikasi isu dilakukan dengan melakukanenvironmentscanningyang berkaitan dengan peran dan kedudukan ASN di unit kerja yaitu berdasarkan aspek manajemen ASN, aspek pelayanan publik dan aspek whole of government. Permasalahan didapatkan dari berbagai sumber, yaitu:

1. Hasil observasi penulis selama masa percobaan CPNS

2. Tugas pokok dan fungsi penulis sebagai fungsional pranata laboratorium kesehatan terampil di unit kerja

3. Sasaran Kinerja Pegawai (SKP).

Berdasarkan environmentscanningyang dilakukan, terdapat beberapa isu mengenai pelayanan Unit Laboratorium Mikrobiologi di RSUP Dr. Sitanala

Tangerang. Pelayanan laboratorium Kesehatan meliputi; persiapan kegiatan laboratorium Kesehatan, pelaksanaan pemeriksaan, pelaksanaan evaluasi dan laporan hasil pemeriksaan, pelaksanaan pemecahan masalah, pelaksanaan penanganan peralatan dan bahan penunjang, pelaksanaan pemantapan kualitas pemeriksaan dan pelaksanaan pembinaan teknis kelaboratoriuman.

3.1.1 IDENTIFIKASI ISU

1) Belum sesuainya waktu pengerjaan spesimen BTA MH

dalam LIS (LaboratryInformationSystem) dengan SPO prosedur skin smear MH, SPO pewarnaan Ziehl Neelsen dan Time Respone Pemeriksaan Laboratorium .

Pelayanan pemeriksaan BTA MH memiliki waktu standar 120 menit atau paling cepatmya 85 menit berdasarkan time respon pemeriksaan laboratorium RS Sitanala. Untuk pelayanan pemeriksaan BTA memakan waktu 5 menit administrasi, 10

10

menit pengambilan sampel, 60 menit pemeriksaan dan 5 menit untuk validasi hasil. Sementara itu pada SPO Pewarnaan Ziehl

Neelsen membutuhkan waktu 10 menit untuk mewarnai sediaan dan waktu pemeriksaan dibawah mikroskop tergantung dari keahlian petugas.

a. K ondisi saat ini

Tidak dilakukan specimencheckin saat specimen datang tetapi melakukan specimen check in saat melakukan penginputan hasil sehingga, tidak terekamnya waktu pengerjaan yang sebenarnya.

b. F akta dan data pendukung

Check In to Authorise (TAT)

Gambar 3. Waktu TurnAroundTime(TAT) pemeriksaan BTA MH

Berdasarkan data TAT (Turn Around Time) pada pemeriksaan BTA MH dari poli kusta per bulan Juni 2022

didapatkan waktu TAT (TurnAroundTime) 1-10 menit 70% , 10-20 menit 10%, 20-30 menit 6%, 30-40 menit 8%, 4060 menit 6%, 60-85 menit 0%.

Akan tetapi, pada hasil observasi sebagian besar waktu

tunggu hasil melebihi waktu 2 jam yang dimana hal tersebut tidak sesuai dengan SPO waktu tunggu penyerahan hasil.

11
ampak 70% 10% 6% 8% 6% 0% 0 10 20 30 40 50 60 70 80 1 - 10 menit 10 - 20 menit 20 -30 menit 30- 40 menit 40-60 menit 60-85 menit
c. D

 Pelaporan mutu waktu tunggu hasil pemeriksaan tidak sesuai dengan kenyataan dilapangan.

 Pasien atau pelanggan tidak merasa puas karena waktu sebenarnya dengan waktu yang tertera dalam hasil tidak sesuai.

d. K ondisi yang diharapkan

Optimalnya specimencheckinsampai ke tahap authorise atau validasi hasil sesuai dengan kondisi dilapangan sehingga mutu kualitas mutu TAT (TurnAroundTime)dapat terjaga dan dapat dipertanggungjawabkan.

e. Keterkaitan dengan Manajemen ASN dan Smart ASN

Dengan ketidaksesuaian realitas waktu pengerjaan dengan hasil yang tertera , para petugas belum dapat melaksanakan fungsi ASN dengan baik yaitu memberikan pelayanan yang profesional, berkualitas, dan belum dapat menjalankan kode etik dan perilaku ASN yang baik yaitu melaksanakan tugas dengan jujur, bertanggung jawab dan berintegritas tinggi. Serta melaksanakan tugasnya dengan cermat dan disiplin.

Belum maksimalnya pemanfaatan system informasi laboratorium dalam memantau proses berjalannya sampel di laboratorium. Seharusnya sudah mendukung pemanfaatan media digital untuk berdaya dan bernilai lebih secara bersama sama yang termasuk kedalam literasi digital.

2) Kurangnya pengetahuan pasien tentang alur pelayanan Unit Laboratorium Mikrobiologi

Pasien berhak mengetahui atas informasi layanan, tata tertib dan peraturan yang berlaku di Rumah Sakit

a. Kondisi saat ini

12

Hasil kuisioner

Mengetahui alur pelayanan unit laboratorium Memahami penyampaian petugas tentang alur unit pelayanan laboratorium

Apakah perlu adanya media informasi tentang alur pelayanan?

Gambar 4. Hasil kuesioner terhadap pengetahuan pasien tentang alur unit laboratorium mikrobiologi

Berdasarkan accidentialsamplingyang dilakukan dengan kuisioner

didapatkan, 75% tidak mengetahui alur unit pelayanan unit laboratorium mikrobiologi, 40% memahami penyampaian petugas tentang informasi alur pelayanan unit laboratorium mikrobiologi oleh petugas dan 100% menurut pasien, perlu adanya media informasi tentang alur pelayanan laboratorium mikrobiologi.

 Pekerjaan petugas menjadi terhambat dan terlambat sehingga timbulnya complain dari unit lain atau pasien

 Berkurangnya kepuasaan pasien atas kurangnya informasi alur pelayanan laboratorium mikrobiologi

Terdapatnya media infomasi tentang alur pelayanan unit laboratorium mikrobiologi dan petugas mampu memberikan

yang jelas kepada pasien

13
b. Dampak c. Kondisi yang diharapkan
penyampaian
10% 40% 100% 15% 20% 75% 40% 0 10 20 30 40 50 60 70 80 90 100
Iya Ragu Tidak

d. Keterkaitan dengan Manajemen ASN dan Smart ASN

Kurangnya pengetahuan pasien tentang alur pelayanan unit laboratorium mikrobiologi merupakan kompetensi petugad

laboratorium dalam memberi informasi, sebagaimana peran ASN

yaitu memberikan pelayanan yang professional dan berkualitas dalam memberikan pelayanan kepada masyarakat.

Belum tersedia media informasi tentang alur pelayanan unit

laboratorium mikrobiologi jadi belum mendukung literasi digital.

Namun dengan diberikannya suatu alat atau perangkat digital sebagai media informasi.

3) Belum optimalnya pendataan stok barang habis pakai pada Unit

Laboratorium Mikrobiologi di RSUP Dr Sitanala

Belum optimalnya pendataan stok barang habis pakai pada suatu instalasi dan unit kerja akan menyebabkan terjadinya kekosongan stok sehingga membuat petugas tergesa-gesa melakukan permintaan barang. a. K

ondisi saat ini

 Berdasarkan hasil observasi petugas saat ini masih menggunakan buku ekspedisi sehingga pendataan tidak maksimal. Petugas lebih sering mengisi penambahan stok dibandingkan pengurangan stok.

 Berdasarkan hasil wawancara pada penanggungjawab unit laboratorium mikrobiologi dan teman sejawat yaitu belum optimalnya pendataan barang habis pakai sehingga petugas harus menghitung kembali stok diruang penyimpanan.

14

Jenis pemeriksaan

permintaan yang dilaksanakan permintaan yang rujuk

Gambar 5. Gambaran data Juni 2022 permintaan yang dilaksanakan dan permintaan pemeriksaan yang dirujuk

 Berdasarkan gambaran jenis permintaan pemeriksaan data per Juni 2022 permintaan pemeriksaan yang bisa dilakukan dan yang tidak bisa dilakukan atau pemeriksaan dirujuk didapatkan permintaan pemeriksaan kultur darah dan kultur lain-lain 100% dirujuk sementara 6,25% pemeriksaan RT-PCR SARS-COV-2 dirujuk dan 93,75% dilaksanakan lalu pemeriksaan BTA MH, BTA KOH, BTA TB, Kerokan kulit dan TCM TB 100% dilaksanakan.

6,25% pada pemeriksaan RT PCR disebabkan karena belum tibanya reagensia, hal ini pun diakibatkan tidak lengkapnya pendataan barang habis pakai. Sementara, untuk pemeriksaan kultur darah dan kultur lain-lain disebabkan belum adanya alat pemeriksaan tersebut.

 Dengan belum optimalnya pendataan barang habis pakai akan terjadi kekosongan stok secara mendadak

 Berkurangnya kepuasaan pasien atau pelanggan terhadap pelayanan.

c. Keterkaitan dengan Manajemen ASN dan Smart ASN

15
b. D ampak
100 100 100 100 100 93.75 0 0 6.25 100 100 0 20 40 60 80 100 BTA
MH KEROKAN KULIT BTA TB BTA KOH TCM TB PCR KULTUR DARAH KULTUR LAIN-LAIN

Dengan belum optimalnya pendataan stok barang habis pakai petugas belum melaksanakan fungsi ASN dengan baik yaitu akuntabel, bertanggungjawab dan cermat. Seharusnya sudah medukung pemanfaatan media digital untuk memudahkan beban kerja satu sama lainnya.

3.2 PENETAPAN ISU PRIORITAS

Dalam penetapan isu dan menentukan prioritas masalah maka dibutuhkan analisis yang mendalam berdasarkan kriteria-kriteria dari masing-masing isu. Isu yang dipilih harus berkualitas dan dapat dilakukan melalui teknik tapisan USG. Alat bantu dari teknik tapisan tersebut yakni USG (Urgency, Seriousness, dan Growth). Metode USG adalah suatu metode penapisan untuk menyusun urutan prioritas isu yang harus diselesaikan. Caranya dengan menentukan tingkat urgensi, keseriusan, dan perkembangan isu dengan menentukan skala nilai 1-5. Isu yang memiliki skor tingkat tertinggi merupakan isu prioritas. Untuk lebih jelasnya, pengertian USG diuraikan sebagai berikut:

1. Urgency (U) yaitu seberapa mendesak suatu isu harus dibahas, dianalisis, dan ditindaklanjuti

2. Seriousness (S) yaitu seberapa serius suatu isu harus dibahas dengan akibat yang akan ditimbulkan

3. Growth(G) yaitu seberapa besar kemungkinan memburuknya isu tersebut jika tidak ditangani segera

Setelah diperoleh analisis USG maka dipilih isu yang menjadi prioritas utama yang selanjutnya akan diidentifikasi. Adapun penilaian isu dengan metode USG adalah sebagai berikut:

1 Belum sesuainya waktu pengerjaan spesimen BTA MH dalam LIS (Laboratry Information System) dengan SPO prosedur skin

16
No Masalah U S G Jumlah Prioritas
smear
pewarnaan Ziehl
dan time respone pemeriksaan laboratorium RS Sitanala 3 4 4 11 III
MH, SPO
Neelsen

2 Kurangnya pengetahuan pasien tentang alur pelayanan unit Laboratorium Mikrobiologi

3 Belum optimalnya pendataan barang habis pakai pada Unit Laboratorium Mikrobiologi.

Skala Prioritas :

4 4 4 12 II

4 4 5 13 I

Tabel 1. Analisa USG (Urgency, Seriousness, Growth)

1 = Sangat tidak penting

2 = Kurang penting

3 = Cukup penting

4 = Penting

5 = Sangat Penting

Dari hasil pemilahan isu di atas, setelah didiskusikan bersama mentor, penanggung jawab dan rekan sejawat maka isu yang dipilih “Belum optimalnya pendataan barang habis pakai pada Unit Laboratorium Mikrobiologii.

3.4 ANALISIS PENYEBAB ISU

Analisa penyebab isu dengan menggunakan metode fishbone

MANUSIA

METODE

Metode pendataan menggunakan buku

ekspedisi BHP

Belum ada cara efisien untuk mendata

Kurang komunikasi

Mekanisme pengadaan belum terkoordinasi

LINGKUNGAN

Kurangnya sumber daya

manusia

SDM tidak sesuai dengan standar

Mengerjakan pekerjaan tenaga administrasi

Keterbatasan mengakses aplikasi

Dari 2 komputer hanya

1 yang kompatibel

Kurangnya pemanfaatan media digital

MATERIAL

Belum optimalnya pendataan barang habis pakai

17

Gambar 6. Analisa diagram fish bone

Dari diagram fishbone diatas, dapat disimpulkan bahwa penyebab dari masalah dari isu prioritas “Belum otimalnya pendataan barang habis pakai” sebagai berikut:

Penyebab masalah:

1. Manusia

Saat ini sumber daya manusia di unit laboratorium mikrobiologi hanya 1 dokter penanggung jawab dan 2 tenaga analis kesehatan yang dimana standar tenaga seharusnya terdiri dari 1 dokter penanggungjawab, 2 tenaga analis kesehatan, 1 tenaga administrasi dan 1 tenaga perawat.

Berikut uraian tugas di Unit Laboratorium Mikrobiologi : 

Dokter penanggungjawab bertugas memvalidasi hasil pemeriksaan

Tenaga pelaksana 1 bertugas mengambil specimen pemeriksaan di ruang rawat inap dan rawat jalan, membuat sediaan, BTA MH dan BTA

TB melakukan pemeriksaan RT PCR SARS-COV2 dan melakukan pencatatan laporan hasil pemeriksaan harian.

Tenaga pelaksana 2 bertugas mewarnai sediaan BTA MH, BTA TB dan pewarnaan gram, memeriksa sediaan dengan cara mikroskopis, Melakukan pemeriksaan Tes Cepat Molekular Tuberkulosis, penginputan hasil pada Sistem Informasi Sistem

Tugas tambahan : melakukan pencatatan laporan hasil pemeriksaan

harian dan bulanan, mengelola dan mengarsipkan data alat, bahan, pemantauan suhu, dan barang lainnya yang dimana tugas tersebut

ialah tugas administrasi

2. Metode

Belum adanya cara yang efisien untuk memudahkan petugas untuk mendata

barang habis pakai saat ini yang terjadi masih melakukan pendataan secara manual dengan buku ekspedisi barang habis pakai

3. Material

Dari 2 komputer hanya 1 komputer yang kompatibel untuk dipakai di Unit Laboratorium Mikrobiologi. Dengan hanya 1 komputer yang kompatibel untuk dipakai sehingga membuat keterbatasan petugas untuk mengakses aplikasi

18

4. Lingkungan

Mekanisme koordinasi pengadaan atau permintaan belum terkoordinasi dengan baik menyebabkan kurangnya komunikasi antar petugas sehingga pendataan

menjadi terbengkalai. Berdasarkan hasil pemantauan petugas lebih sering

mengisi penambahan stok dibandingkan pengurangan stok.

Dari uraian di atas, penyebab yang coba diselesaikan yaitu belum adanya cara atau media yang efisien untuk mendata stok barang habis pakai.

3.5 GAGASAN KREATIF

Penulis akan membuat formulasi digital yang efisien berkolaborasi dengan

Instalasi Sistem Informasi Rumah Sakit untuk mengoptimalkan pendataan barang habis pakai untuk menghindari kekurangan stok secara mendadak dan melakukan perncanaan permintaan yaitu, Optimalisasi pendataan barang

habis pakai dengan menggunakan spreadsheet di Unit Laboratorium

Mikrobiologi

19

3.6 RANCANGAN AKTUALISASI

Unit Kerja : Unit Laboratorium Mikrobiologi

Isu yang diangkat : Belum optimalnya pendataan barang habis pakai di Unit Laboratorium Mikrobiologi

Gagasan pemecahan isu : Optimalisasi pendataan barang habis pakai menggunakan Spreadsheet di Unit Laboratorium

Mikrobiologi

No Kegiatan Tahapan Kegiatan Output/Hasil Keterkaitan substansi

mata pelatihan

Kontribusi terhadap VisiMisi Organisasi Penguatan Nilai Organisasi

konsultasi dengan

mentor mengenai

rancangan

pendataan

barang habis

pakai yang efisien

bahan diskusi

rancangan kegiatan aktualisasi

Terlaksananya konsultasi

dengan mentor

Output : Tersedianya bahan

diskusi

Eviden : bahan diskusi

kegiatan aktualisasi

Saya akan menyiapkan

bahan rancangan dengan

baik dan jelas (Kompeten). Menyiapkan

bahan rancangan dengan

baik dan jelas merupakan

suatu bentuk aktivitas

untuk menciptakan

pelayanan prima (Berorientasi

pelayanan)

Kegiatan ini berkontribusi

terhadap Visi Misi RSUP Dr

Sitanala yaitu mewujudkan

tata kelola Rumah Sakit

yang efisien, transparan dan akuntabel

Kegitan ini memberikan penguatan terhadap nilai

organisasi yaitu, Profesional dan

Responsif karena setiap kegiatan berdasarkan etika.

Selain itu juga

menjunjung nilai inovatif

20
1. Pelaksanaan a. Menyiapkan

b. Membuat janji

mengenai waktu

c. Membahas

rancangan

Bersama

mentor/dr. PJ unit laboratorium

mikrobiologi

b. Output : Kesepakatan waktu

dan tempat

Eviden : Jadwal

rencana pertemuan

c. Output : terselesaikannya

rancangan aktualisai

Eviden :

 Rekapan

klasifikasi jenis

BHP, satuan, dan

batas stok

minimum

 Dokumentasi dan notulensi berupa

arahan untuk

melanjutkan

kegiatan

Saya akan menggunakan

Bahasa yang sopan dan

santun saat membuat janji (Harmonis)

Saya akan bekerjasama

dengan Mentor dan

menerima masukan untuk

rancangan (Kolaboratif)

21

2. Pembuatan

Formulasi dan

pemutakhiran

formulasi dengan

ISIRS

a. Melakukan

pembuatan draft

formulasi data

Tersedianya formulasi data

Ouput : Terselesaikannya

draft formulasi data

Eviden : formulasi data

Saya akan berinovasi

membuat formulasi guna

mencegah terjadinya

kekosongan stok

(Adaptif). Inovasi

membuat formulasi yang

efisien merupakan perilaku

kerja memberikan

pelayanan yang terbaik

(Berorientasi

pelayanan)

Kegiatan ini berkontribusi

dalam Visi Misi RSUP Dr

Sitanala yaitu, Meningkatkan

Penggunaan

Sistem Teknologi

Informasi

Kegiatan ini

memberikan

penguatan

terhadap nilai

organisasi yaitu

Responsif dan

Profesional karena

dalam kegiatan ini

guna untuk

memberikan

pelayanan yang

prima

b. Membuat janji

mengenai waktu

dan tempat diskusi

b. Output : kesepakatan

waktu dan tempat

Eviden : Jadwal

rencana pertemuan

Saya akan memggunakan

Bahasa yang sopan dan

santun saat membuat janji

(Harmonis)

c.Mengkaji

formulasi data

dengan ISIRS

untuk adanya suatu

tanda jika

c.Ouput : Tersedianya

pemutakhiran formulasi data

Eviden :

Saya akan bekerjasama

dengan ISIRS dan

menerima masukan

terhadap formulasi data

(Kolaboratif)

22

mencapai batas

minimum dan stok

kosong

 Akun google

untuk unit laboratorium

mikrobiologi

 Adanya tanda jika

stok mencapai

batas minumun

dan tanda untuk

stok

Terlaksananya sosialisasi

Kegiatan ini berkontribusi

Kegiatan sosialisasi

Sosialisasi cara

pengunaan

aplikasi

spreadsheet

untuk data stok

barang habis pakai

a. Menyiapkan

bahan sosialasi

cara pengunaan aplikasi

spreadsheetuntuk data

stok barang habis pakai

a. Output : tersedianya

materi sosialisasi

Eviden : Materi

sosialisasi

Saya akan menyiapkan

bahan materi sosialisai

tentang pendaataan stok

BHP pada aplikasi

spreadsheet (Kompeten)

Kegiatan sosialisasi ialah

suatu bentuk strategi

untuk menciptakan

pelayanan prima

pada Visi Misi RSUP Dr

Sitanala yaitu mewujudkan

rumah sakit yang nyaman

dan tata Kelola rumah

sakit yang transparan

terdapat nilai organisasi yaitu, empati kesediaan untuk berbagi ilmu.

Selain itu pada penerapan terdapat nilai profesional

23
3. Pelaksanaan

b. Meminta persetujuan

sosialisasi

dengan kepala

PJ unit kerja

b. Output : Persetujuan

sosialisasi

Eviden : Surat

atau

dokumentasi

Persetujuan

sosialisasi

(Berorientasi

pelayanan)

Saya akan menggunakan

bahasa yang sopan dan

santun untuk meminta

pesetujuan sosialisasi

(Harmonis)

c. Melakukan

sosialisasi cara

penggunaan

aplikasi spreadsheet

d. Output : Terlaksanya

sosialisasi

Eviden : daftar

hadir peserta, foto dokumentasi

kegiatan

sosialisasi, notulen,

tanggapan

peserta sosialisasi

Saya akan melakukan

sosialisasi dengan rasa

penuh tanggungjawab

untuk meningkatkan

kualitas pelayanan (Berorientasi

pelayanan)

24

4. Penerapan

pendataan stok

barang habis

pakai dengan

aplikasi

spreadsheet

Menginput hasil

rekapan stok BHP

ke googledrive

Terlaksananya

pendataan stok barang

habis pakai dengan

aplikasi spreadsheet

Output : Terinoutnya

stok pada google sheet

Eviden :  Tersedianya

template stok

awal pada

google drive

Saya akan menginput stok

barang habis pakai pada

googledrive(akuntable)

secara digital dalam

google drive (adaptif).

Kegiatan ini berkontribusi

pada Visi Misi RSUP Dr

Sitanala yaitu mewujudkan

tata Kelola rumah sakit

yang transparan

Kegiatan ini memberikan

penguatan pada

nilai organisasi

yaitu Profesional

dan efisien dalam

melakukan

pekerjaan

Melakukan

perizinan kepala

kepala Pj Unit kerja

dan teman sejawat

untuk mendowload

aplikasi

spreadsheetpada

smartphone

Output : Terlaksananya

download aplikasi

spreadsheetpada

smartphone Kepala Pj

Unit dan teman sejawat

Eviden :  Dokumentasi

hasil download

pada smartphone

teman sejawat

Saya meminta izin dengan

teman sejawat untuk

mendownload aplikasi

spreadsheetpada

smartphone (harmonis)

25

Melakukan

koordinasi dengan

teman sejawat

Output : terlaksananya

koordinasi dengan teman

sejawat

Eviden :

 Terteranya nama

dan jumlah yang

melakukan

penambahan

stok dan

pengurangan

stok. Pada sheet

penambahan dan

pengurangan

 Tertera jumlah

stok tersedia

pada tampilan

sheet stok BHP

Saya akan melakukan

koordinasi dengan teman

sejawat guna

mengoptimalkan

pelayanan (Berorientasi

Pelayanan)

26

5 Pelaksanaan

monitoring dan evaluasi

penggunaan

spreadsheet

Menyiapkan lembar

evaluasi yang

diketahui oleh

Kepala PJ unit kerja

Terlaksananya

monitoring dan evaluasi

stok barang habis pakai

Output :Tersedianya

data stok yang tidak

terjadinya kekurangan

stok

Eviden : Lembar

pemantauan dan

evaluasi

Saya akan membuat data

kelola yang baik sehingga

dapat

dipertanggungjawbkan.

Kegiatan evaluasi ini untuk

menciptakan pelayanan

prima (Berorientasi

pelayanan)

Kegiatan ini berkontribusi

dalam Visi Misi RSUP Dr

Sitanala yaitu Mewujudkan

data kelola yang efisien

dan transparan

Kegiatan ini berkesinambungan

terhadap nilai

organisasi yaitu

Profesional kemampuan

bekerja yang

bekualitas.

Memantau data

stok barang habis pakai

Output : tersedianya

pemantauan stok barang

habis pakai

Eviden :

 Dokumentasi

kesesuaian stok

pada sheet

penambahan dan

pengurangan stok

 Dokumentasi

kesesuaian stok

Saya akan menganalisis

dengan teliti dan cermat

dalam pemantuan data

stok barang habis pakai (Kompeten)

27

Meminta testimoni

pengguna

spreadsheet

pada aplikasi

dengan rill

diruang

penyimpanan

Output : Terlaksananya

testimoni penggunaan

spreadsheet

Eviden : Dokumentasi

testimoni

Saya akan memahami

testimoni yang akan saya

dapatkan untuk bisa lebih

dikembangkan (adaptif)

Menyusun laporan

kegaiatan

Output: Tersusunnya

laporan

Eviden: Dokumen

laporan kegiatan

Saya akan cepat dan tepat

dalam Menyusun laporan

kegiatan (Berorientasi

Pelayanan) Saya akan

melakukan penyusunan

laporan kegiatan dengan

jujur, dan

bertanggungjawab dalam

mengevaluasi manfaat dari

inovasi yang dibuat (Akuntabel)

28
Tabel 2. Rancangan Aktualisasi

3.7 TIMELINE AKTUALISASI

No. Tahapan kegiatan Agustus 2022

II III IV I

1 Pelaksanaan konsultasi dengan mentor mengenai rancangan pendataan barang habis pakai yang efisien

2 Pembuatan Formulasi dan pemutakhiran formulasi dengan ISIRS

3 Pelaksanaan

Sosialisasi cara pengunaan aplikasi spreadsheet untuk data stok barang habis pakai

4 Penerapan data stok barang habis pakai menggunakan

aplikasi spreadsheet

5 Pemantauan data stok barang habis pakai

29
Tabel 3. Timeline Rancangan Aktualisasi

3.8 PIHAK YANG TERLIBAT

Dalam pelaksanaan gagasan kreatif adapun pihak-pihak yang terlibat dan berperan dalam kegiatan aktualisasi. Pihak-pihak tersebut berperan sesuai

dengan perannya masing-masing dalam optimalisasi pendataan barang habis

pakai adalah sebagai berikut:

No. Pihak yang terlibat Peran dalam aktualisasi

1. 1. Coach Selaku tutor dalam memberikan materi dan pemahaman kepada peserta latsar mengenai manajemen dan menjadi acuan dalam menentuan berbabagi kegiatan untuk menyelesaikan isu yang terjadi. Selain itu juga beliau adalah coach yang membimbing penulisa Menyusun rancangan aktualisasi

2. 2. Mentor Selaku kepala penanggungjawab unit kerja yang memberikan bimbingan dalam menentukan isu dan membantu segala proses dalam pembuatan rancangan aktualisasi

3. Instalasi Sistem Infomasi Rumah Sakit Selaku pihak yang berkolaborasi pembuatan formulasi data dan memberikan masukan untuk pemutakhiran formulasi

4. Rekan sejawat Selaku staf yang membantu menerapkan pengisian data pada aplikasi spreadsheet

Tabel 4. Pihak yang terlibat

30

BAB IV HASIL AKTUALISASI

4.1

Kegiatan aktualisasi dilakukan di Unit Laboratorium Mikrobiologi RSUP Dr Sitanala.

Periode pelaksaan aktualisasi dilakukan tanggal Agustus- September 2022. Kegiatan yang dilakukan selama periode aktualisasi yaitu 5 kegiatan disertakan lampiran

dokumentasi kegiatan. Kegiatan akutualisasi dilakukan berpedoman pada rancangan

aktualisasi dan meneraokan nilai-nilai dasar AS yang meliputi Berorientasi

Pelayanan, Akuntable, Kompeten, Harmonis, Loyal, Adaptif, Kolaboratif (BerAkhlak).

1. Pelaksanaan konsultasi dengan mentor mengenai rancangan pendataan barang habis pakai yang efisien

1.1 Menyiapkan bahan diskusi rancangan kegiatan aktualisasi

1.2 Membuat janji mengenai waktu

1.3 Membahas rancangan Bersama mentor/dr. PJ unit laboratorium mikrobiologi

2.1 Melakukan pembuatan draft formulasi data

08-12 Agustus 2022 Terlaksana

dengan ISIRS

2.2 Membuat janji mengenai waktu dan tempat diskusi

2.3 Mengkaji formulasi data dengan ISIRS untuk adanya suatu tanda jika mencapai batas minimum dan stok kosong

15-24 Agustus 2022

Terlaksana

31
Deskripsi Proses Aktualisasi
Kegiatan Waktu Pelaksanaan Status realisasi
No. Kegiatan Tahapan 2. Pembuatan Formulasi dan pemutakhiran formulasi

3. Pelaksanaan Sosialisasi cara pengunaan aplikasi spreadsheet untuk data stok barang habis pakai

3.1. Menyiapkan bahan sosialasi 15-24 Agustus 2022

Terlaksana

3.2 Meminta persetujuan sosialisasi dengan kepala PJ unit kerja

3.3 Melakukan sosialisasi cara penggunaan aplikasi spreadsheet

4. Penerapan pendataan stok barang habis pakai dengan aplikasi spreadsheet

4.1 Menginput hasil rekapan stok BHP ke googledrive

25 Agustus – 02 September 2022

Terlaksana

4.2 Melakukan perizinan kepala kepala Pj Unit kerja dan teman sejawat untuk mendowload aplikasi spreadsheet pada smartphone

4.3 Melakukan koordinasi dengan teman sejawat

5.1 Menyiapkan lembar evaluasi yang diketahui oleh Kepala PJ unit kerja

5.2 Memantau data stok barang habis pakai

5.3 Meminta testimoni pengguna spreadsheet

03 – 09 September 2022

Terlaksana

Tabel 5. Proses Aktualisasi

32
5. Pelaksanaan monitoring dan evaluasi penggunaan spreadsheet

4.2 Capaian Pelaksanaan Aktualisasi

Berikut merupakan capaian pelaksanaan kegiatan aktualisasi yang telah dilaksanakan berdasarkan rancangan aktualisasi serta aplikasi nilai-nilai BerAKHLAK

4.2.1 Kegiatan 1

Kegiatan 1 Pelaksanaan konsultasi dengan mentor (Kepala Penanggungjawab Unit Laboratorium Mikrobiologi) mengenai rancangan pendataan barang habis pakai yang efisien

Tanggal

Pelaksanaan 08-12 Agustus 2022

Tahapan Kegiatan

1.1 Menyiapkan bahan diskusi rancangan kegiatan aktualisasi

1.2 Meminta izin diskusi dengan Kepala Penanggungjawab Unit Laboratorium Mikrobiologi

1.3 Membahas rancangan bersama Kepala Penanggungjawab Unit Laboratorium Mikrobiologi

Output kegiatan 1.1 Tersedianya bahan diskusi

1.2 Tersedianya jadwal diskusi

1.3 Tersedianya dokumentasi, notulensi dan klasifikasi barang habis pakai, satuan, stok minimum dan arahan untuk melanjutkan kegiatan

Tahapan Uraian : Pada tanggal 08 Agustus 2022 saya menyiapkan bahan diskusi rancangan kegiatan aktualisasi ayang akan didiskusikan kepada mentor. Pada tanggal 11 Agustus 2022 saya meminta izin kepada mentor untuk melaksanakan diskusi kegiatan aktualisasi. Pada tanggal 12 Agustus 2022 terlaksanakannya diskusi dengan mentor sehingga tersedianya klasifikasi barang habis pakai, satuan dan stok minimum yang akan diterapkan pada kegiatan aktualisasi.

Keterkaitan kegiatan/ Sub kegiatan dengan nilai-nilai BERAKHLAK :

1.1 Saya telah menyiapkan bahan rancangan dengan baik dan jelas (Kompeten). Menyiapkan bahan rancangan dengan baik dan jelas merupakan suatu bentuk aktivitas untuk menciptakan pelayanan prima (Berorientasi pelayanan)

1.2 Saya telah menggunakan Bahasa yang sopan dan santun saat membuat janji (Harmonis)

1.3 Saya menyampaikan diskusi dengan penuh rasa bertanggung jawab (akuntabel)

1.4 Saya telah bekerjasama dengan Mentor (Kolaboratif) dan menerima masukan untuk rancangan (Akuntabel) saya melaksanakan saran yang saya terima (Loyal) saya membuat hasil diskusi sesuai dengan arahan mentor (adaptif)

Kontribusi terhadap visi dan misi organisasi : Kegiatan ini berkontribusi terhadap Visi Misi RSUP Dr Sitanala yaitu mewujudkan tata kelola Rumah Sakit yang visioner, transparan dan akuntabel

Penguatan Nilai Organisasi:

Kegitan ini memberikan penguatan terhadap nilai organisasi yaitu, Profesional dan Responsif karena setiap kegiatan berdasarkan etika.

Hambatan :

33

Pada kegiatan 1 ini tidak terjadi hambatan, kegiatan ini mendapatkan dukungan dari Kepala Penanggungjawab Unit Laboratorium Mikrobiologi.

Manfaat :

Manfaat bagi Peserta :

Kegiatan ini bermanfaat untuk merencanakan pendataan barang habis pakai di Unit kerja.

Manfaat bagi Rumah Sakit :

Kegiatan ini mewujudkan tata Kelola rumah sakit yang transparan dan akuntabel

Manfaat bagi masyarakat : Kegiatan ini bermanfaat mendapatkan pelayanan yang berkualitas bagi masyarakat

Dokumentasi kegiatan :

34
Gambar 7. Tangkapan layar notulen bahan diskusi kegiatan aktualiasi
35
Gambar 8. Tangkapan layar meminta izin diskusi dengan mentor Gambar 8. Dokumentasi diskusi dengan mentor

Gambar 9. Dokumentasi notulen diskusi kegiatan aktualisasi

4.2.2 Kegiatan 2

Kegiatan 2 Pembuatan Formulasi dan pemutakhiran formulasi dengan ISIRS

Tanggal

Pelaksanaan 15-24 Agustus 2022

Tahapan Kegiatan

1.1 Melakukan pembuatan draft formulasi data

1.2 Membuat janji mengenai waktu dan tempat diskusi

1.3 Mengkaji formulasi data dengan ISIRS untuk adanya suatu tanda jika mencapai batas minimum dan stok kosong

Output kegiatan

1.1 Tersedianya bahan diskusi

1.2 Tersedianya jadwal pertemuan

1.3 Tersedianya Akun google untuk unit laboratorium mikrobiologi

1.4 Terdapatnya tanda jika stok mencapai batas minumun dan tanda

36

untuk stok

Tahapan Uraian : Pada tanggal 15 Agustus 2022 saya membuat draft formulasi data sesuai arahan mentor untuk menjadi bahan diskusi kepada ISIRS. Pada tanggal 17 Agustus 2022 saya meminta izin pada pihak ISIRS untuk berdiskusi atas formulasi yang saya buat. Pada tanggal 18 Agustus 2022 saya dan ISIRS berdiskusi dan mengkaji formulasi data barang habis pakai. Pada tanggal 19 Agustus tersedianya formulasi data yang siap digunakan untuk pendataan barang habis pakai di Unit Laboratorium Mikrobiologi.

Keterkaitan kegiatan/ Sub kegiatan dengan nilai-nilai BERAKHLAK :

1.1 Saya telah berinovasi membuat formulasi guna mencegah terjadinya kekosongan stok (Adaptif) (kompeten) Inovasi membuatformulasi yangefisien merupakan perilaku kerja memberikan pelayanan yang terbaik (Berorientasi pelayanan) saya menjaga rahasia formulasi data (Loyal). saya membuat data dengan cermat dan teliti (akuntabel)

1.2 Saya telah menggunakan Bahasa yang sopan dan santun saat membuat janji (Harmonis)

1.3 Saya menyampaikan bahan diskusi dengan rasa penuh tanggungjawab (akuntable)

1.4 Saya telah bekerjasama dengan ISIRS dan menerima masukan terhadap formulasi data (Kolaboratif) saya dan ISIRS berhasil membuat formulasi data (adaptif)

Kontribusi terhadap visi dan misi organisasi : Kegiatan ini berkontribusi dalam Visi Misi RSUP Dr Sitanala yaitu, Meningkatkan Penggunaan Sistem Teknologi Informasi

Penguatan Nilai Organisasi: Kegiatan ini memberikan penguatan terhadap nilai organisasi yaitu Responsif dan Profesional karena dalam kegiatan ini untuk memberikan pelayanan yang prima.

Hambatan : Pada kegiatan kedua ini, tidak terjadi hambatan. Kegiatan ini mendapatkan dukungan positif dari pihak ISIRS.

Manfaat :

Manfaat bagi Peserta : Kegiatan ini bermanfaat untuk memudahkan petugas mendata barang habis pakai di Unit Laboratorium Mikrobiologi

Manfaat bagi Rumah Sakit : Kegiatan ini bermanfaat meningkatkan pengunaan sistem teknologi informasi di Rumah Sakit Manfaat bagi masyarakat : Kegiatan ini bermanfaat mendapatkan pelayanan yang berkualitas bagi masyarakat

Dokumentasi kegiatan :

37

Gambar 10. Dokumentasi Formulasi data

38
Gambar 11. Tangkapan layar menghubungi pihak ISIRS Gambar 12. Tangkapan layar alamat email Unit Laboratorium Mikrobiologi
39
Gambar 13. Dokumentasi mengkaji formulasi dengan ISIRS Gambar 14. Tangkapan layar terdapatnya tanda pada stok minimum

4.2.3 Kegiatan 3

Kegiatan 3 Pelaksanaan Sosialisasi cara pengunaan aplikasi spreadsheetuntuk data stok barang habis pakai

Tanggal

Pelaksanaan 15-24 Agustus 2022

Tahapan

Kegiatan

1.1 Menyiapkan bahan sosialasi

1.2 Meminta persetujuan sosialisasi dengan kepala PJ unit kerja

1.3 Melakukan sosialisasi cara penggunaan aplikasi spreadsheet

Output kegiatan 1.1 tersedianya materi sosialisasi

1.2 terdapatnya Persetujuan sosialisasi

1.3 tersedianya Daftar hadir peserta, foto dokumentasi kegiatan sosialisasi, notulen, tanggapan peserta sosialisasi

Tahapan Uraian : Pada tanggal 22 Agustus 2022 saya menyiapkan bahan sosialisasi tentang tata cara pengunaan mendata di aplikasi spreadsheet Unit Laboratorium Mikrobiologi. Pada tanggal 23 Agustus 2022 saya meminta izin untuk sosialisasi kegiatan di Unit Laboratorium Mikrobiologi. Pada tanggal 24 Agustus 2022 terlaksananya sosialisasi Unit Laboratorium Mikrobiologi.

Keterkaitan kegiatan/ Sub kegiatan dengan nilai-nilai BERAKHLAK :

1.1 Saya telah menyiapkan bahan materi sosialisai tentang pendaataan stok barang habis pakai pada aplikasi spreadsheet (Kompeten) saya mennyiapkan bahan sosialisasi dengan inovasi saya (adaptif) Kegiatan sosialisasi ialah suatu bentuk strategi untuk menciptakan pelayanan prima (Berorientasi pelayanan) saya menyiapkan bahan sosialisasi dengan baik (akuntabel)

1.2 Saya telah menggunakan bahasa yang sopan dan santun untuk meminta pesetujuan sosialisasi (Harmonis) saya meminta kerjasamanya untuk kelancaran kegiatan sosialisasi (kolaboratif)

1.3 Saya telah melakukan sosialisasi dengan rasa penuh tanggungjawab (akuntabel) untuk meningkatkan kualitas pelayanan (Berorientasi pelayanan) saya menyampaikan sosialisasi dengan benar (kompeten) saya mensosialisasikan dengan menjunjung tinggi nama instansi (Loyal) saya menerima masukan dari peserta sosialisasi (adaptif)

Kontribusi terhadap visi dan misi organisasi : Kegiatan ini berkontribusi pada Visi Misi RSUP Dr Sitanala yaitu mewujudkan rumah sakit yang nyaman dan tata Kelola rumah sakit yang transparan

40

Penguatan Nilai Organisasi:

Kegiatan sosialisasi terdapat nilai organisasi yaitu, empati kesediaan untuk berbagi ilmu. Selain itu pada penerapan terdapat nilai profesional

Hambatan :

Pada kegiatan ini tidak ditemukan hambatan yang berarti akan tetapi, dikarenakan kasus Covid19 sedang tinggi maka, dilakukan sosialisasi antara peserta latsar dan peserta yang mengikuti sosialisasi.

Manfaat :

Manfaat bagi Peserta :

Kegiatan ini bermanfaat untuk penerapan pendataan barang habis pakai di Unit kerja. Manfaat bagi Rumah Sakit : Kegiatan ini memberikan manfaat untuk meningkatkan pengetahuan petugas dalam mendata barang habis pakai yang efisien

Hasil kegiatan :

41
Gambar 15. Tangkapan layar bahan sosialisasi
42
Gambar 16. Tangkapan layar meminta izin sosialisasi dengan mentor Gambar 17. Dokumentasi sosialisasi pendataan barang habis pakai di Unit Laboratorium Mikrobiolgi di RSUP Sitanala

Gambar 18. Dokumentasi daftar hadir sosialisasi

Gambar 19. Dokumentasi notulen sosialisasi kegiatan aktualisasi

43

4.2.4 Kegiatan 4

Kegiatan 4 Penerapan pendataan stok barang habis pakai dengan aplikasi spreadsheet

Tanggal

Pelaksanaan 25 Agustus – 02 September 2022

Tahapan Kegiatan

1.1

Menginput hasil rekapan stok BHP ke googledrive

1.2 Melakukan perizinan kepala kepala Pj Unit kerja dan teman sejawat untuk mendowload aplikasi spreadsheetpada smartphone

1.3 Melakukan koordinasi dengan teman sejawat

Output kegiatan

1.1 Tersedianya template stok awal pada google drive

1.2 Tersedianya Dokumentasi hasil download pada smartphoneteman sejawat

1.3 Tersedianya terteranya nama dan jumlah yang melakukan penambahan stok dan pengurangan stok. Pada sheet penambahan dan pengurangan Tertera jumlah stok tersedia pada tampilan sheet stok BHP

Tahapan Uraian : Pada tanggal 25 Agutus 2022 saya merekap stok barang habis pakai yang tersedia di Unit Laboratorium Mikrobiologi dan meminta izin kepada Ka. PJ Unit Laboratorium Mikrobiologi dan teman sejawat untuk mengunduh aplikasi spreadsheet pada smartphone masing-masing pengguna. Pada tanggal 26 Agustus saya melakukan koordinasi dengan teman sejawat tentang pendataan barang habis pakai di Unit Laboratorium Mikrobiologi.

Keterkaitan kegiatan/ Sub kegiatan dengan nilai-nilai BERAKHLAK :

1.1 Saya telah menginput stok barang habis pakai pada googledrive(akuntable) (kompeten) secara digital dalam google drive (adaptif). Saya menjaga rahasia stok barang habis pakai (loyal)

1.2 Saya telah meminta izin dengan teman sejawat untuk mendownload aplikasi spreadsheet pada smartphone (harmonis)

1.3 Saya telah melakukan koordinasi dengan teman sejawat guna mengoptimalkan pelayanan (kolaborasi)

1.4 Saya melakukan monitoring untuk mewujudkan pelayanan prima (Berorientasi Pelayanan)

Kontribusi terhadap visi dan misi organisasi : Kegiatan ini berkontribusi pada Visi Misi RSUP Dr Sitanala yaitu mewujudkan tata Kelola, rumah sakit yang transparan

Penguatan Nilai Organisasi:

44

Kegiatan ini memberikan penguatan pada nilai organisasi yaitu Profesional dan efisien dalam melakukan pekerjaan

Hambatan : Kegiatan ini tidak ditemukan hambatan dan mendapatkan tanggapan positif dari teman sejawat di Unit Laboratorium Mikrobiologi.

Manfaat : Manfaat bagi peserta : Kegiatan ini bermanfaat untuk memudahkan mendata barang habis pakai di Unit Laboratorium Mikrobiologi.

Manfaat bagi Rumah Sakit : Kegiatan ini memberikan manfaat untuk meningkatkan pengetahuan petugas dalam mendata barang habis pakai yang efisien

Hasil kegiatan :

Gambar 20. Dokumentasi template stok awal

45
46
Gambar 21. Tangkapan layar permintaan izin mengunduh aplikasi spreadsheet
47
Gambar 22. Tangkapan layar melakukan koordinasi dengan teman sejawat Gambar 23. Dokumentasi pendataan stok barang habis pakai

4.2.5 Kegiatan 5

Kegiatan 5 Pelaksanaan monitoring dan evaluasi penggunaan spreadsheet

Tanggal

Pelaksanaan 03 – 09 September 2022

Tahapan Kegiatan

Output kegiatan

1.1 Menyiapkan lembar evaluasi yang diketahui oleh Kepala PJ unit kerja

1.2 Memantau data stok barang habis pakai

1.3 Meminta testimoni pengguna spreadsheet

1.1 Tersedianya lembar evaluasi

1.2 Tersedianya Dokumentasi pemantauan stok dan lembar evaluasi

1.3 Tersedianya dokumentasi testimoni

Tahapan Uraian :

Pada tanggal 03 September 2022 saya menyiapkan lembar evaluasi untuk memantau stok barang habis pakai. Pada tanggal 05 September 2022 saya memantau stok barang habis pakai di Unit Laboratorium Mikrobiologi didaptkan hasil pemantauan, kesesuaian pengisian kartu kurang dan kartu tambah, kesesuaian jumlah rill dengan jumlah pada data, tidak terjadinya stok minimum dan tidak terjadinya kekurangan stok. Pada tanggal 06 September 2022 saya meminta testimoni kepada teman sejawat dan Ka. PJ Unit Laboratorium Mikrobiologi sebagai pengguna pendataan barang habis pakai di Unit Laboratorium Mikrobiologi, didapatkan bahwa pendataan barang habis pakai menggunakan spreadsheet efektif digunakan oleh petugas.

Keterkaitan kegiatan/ Sub kegiatan dengan nilai-nilai BERAKHLAK :

1.1 Saya menyampaikan instrument evaluasi kepada mentor (Kolaboratif)

1.2 Saya telah membuat data kelola yang baik sehingga dapat (Akuntabel) .Kegiatan evaluasi ini untuk menciptakan pelayanan prima (Berorientasi pelayanan)

1.3 Saya telah menganalisis dengan teliti dan cermat dalam pemantuan data stok barang habis pakai pada data dengan barang rill pada gudang (Kompeten) saya memantau data pada spreadsheet (adaptif) saya menjaga rahasia hasil evaluasi dari pihak lain (Loyal)

1.4 Saya telah memahami testimoni yang akan saya dapatkan untuk bisa lebih dikembangkan (Adaptif)

Kontribusi terhadap visi dan misi organisasi : Kegiatan ini berkontribusi pada Visi Misi RSUP Dr Sitanala yaitu mewujudkan tata Kelola rumah sakit yang transparan

Penguatan Nilai Organisasi: Kegiatan ini berkesinambungan terhadap nilai organisasi yaitu Profesional kemampuan bekerja yang bekualitas.

Hambatan : Pada kegiatan ini tidak ditemukan hambatan dan mendaptkan tanggapan positif dari

48

pengguna pendataan di aplikasi spreadsheet

Manfaat : Manfaat bagi Peserta : Kegiatan ini bermanfaat untuk mengetahui apakah pendataan barang habis pakai menggunakan spreadsheet efektif dan efisien di Unit laboratorium Mikrobiologi Manfaat bagi Rumah Sakit : Kegiatan ini bermanfaat untuk mendata dan memantau barang habis pakai di Unit Laboratorium Mikrobiologi

Hasil kegiatan :

49
Gambar 24. Dokumentasi instrument evaluasi Gambar 25. Dokumentasi pemantauan stok barang habis pakai

Gambar 26. Dokumentasi hasil pemantauan stok barang habis pakai

50
51
Gambar 27. Dokumentasi testimoni
52
No. Mata Pelatihan KEGIATAN Jumlah aktualisasi per MP Ke-1 Ke-2 Ke-3 Ke-4 Ke-5 R A R A R A R A R A R A 1. Berorientasi pelayanan 1 1 1 1 2 2 1 1 2 2 7 7 2. Akuntabel - 2 - 2 - 2 1 2 1 1 2 9 3. Kompeten 1 1 - 1 1 1 - 2 1 1 3 6 4. Harmonis 1 1 1 1 1 1 1 1 - 1 4 5 5. Loyal - 1 - 1 - 1 - 1 - 1 0 5 6. Adaptif - 1 1 2 - 1 1 2 - 1 2 7 7. Kolaboratif 1 1 1 1 - 1 - 1 - 1 2 5 Jumlah aktualisasi Per kegaiatan 4 8 4 9 4 9 4 10 4 8 20 44 Keterangan
Aktualisasi
4.3 Rekapitulasi Matriks Habituasi Nilai-Nilai Dasar PNS (BerAKHLAK)
: R = Rencana A =
Tabel 6. Matriks habituasi 4.4 Rencana Tindak Lanjut

No. Kegiatan Tujuan Sasaran Metode Waktu dan tempat

1. Menggunakan pendataan barang habis pakai dengan spreadsheet secara berkelanjutan

2. Mengajukan usulan pengadaan sistem pendataan barang habis pakai

3. Mesosialisasikan pengunaan pendataan barang habis pakai dengan spreadsheet di unit atau instalasi lainya

4. Melakukan monitoring penggunaan pendataan barang habis pakai dengan spreadsheet

Untuk mengetahui pemakaian barang habis pakai

Usulan pengadaan sistem aplikasi

Untuk memudahkan petugas mendata barang habis pakai di unit kerja

Mengetahui penerapan penggunaan pendataan barang habis pakai dengan spreadsheet

Unit Laboratorium

Mikrobiologi

Observasi September 2022

ISIRS Diskusi Oktober 2022

Pelaksana Indikator Keberhasilan

Seluruh petugas Unit Laboratorium

Mikrobiologi

Instrument evaluasi

ISIRS Sistem aplikasi

Instalasi Laboratorium Sosialisasi Oktober 2022 ISIRS Pemahaman pendataan barang habis pakai

Instalasi Laboratorium Observasi Septermber 2022

Kepala Instalasi Laboratorium

Instrument Lembar evaluasi

53
Tabel 7. Rencana Tindak Lanjut

5.1 Kesimpulan

Kesimpulan dari laporan aktualisasi ini yaitu, diharapkan dapat membentuk ASN yang professional dan berkarakter dengan menerapkan nilai-nilai dasar ASN BerAKHLAK, yaitu Berorientasi pelayanan, Akuntabel, Kompeten, Harmonis, Loyal, Adaptif dan Kolaboratif serta mampu melaksanakan tugas dan perannya secara professional sebagai pelayan public, pelaksana kebijakan serta pemersatu bangsa.

Dengan penggunaan spreadsheet untuk mendata barang habis pakai di Unit Laboratorium Mikrobiologi RSUP Dr Sitanala Tangerang ini dapat memudahkan petugas untuk mendata dan memantau stok barang habis pakai.

Tindak lanjut hasil aktualisasi ini adalah digunakan secara berkelanjutan, diterapkan pada unit atau instalasi lain dan mengusulkan kepada pihak ISIRS untuk mengadakan suatu sistem aplikasi untuk mendata barang habis pakai.

5.2 Saran

Berdasarkan kegiatan aktualisasi ini hanyalah merupakan sarana awal dan pintu masuk internalisasi dan proses habituasi, sehingga penulis memiliki saran untuk mendukung optimalisasi pendataan barang habis pakai menggunakan spreadsheet, yaitu :

1. Kepada pihak ISIRS agar melengkapinya sarana penunjang untuk mendata barang habis pakai seperti sistem aplikasi.

2. Dibutuhkannya dukungan dari pihak ISIRS untuk membantu sosialisasi memudahkan petugas mendata barang habis pakai

3. Adanya monitoring berkala yang dilakukan kepala instalasi atau unit

54
BAB V KESIMPULAN
55
56

DAFTAR PUSTAKA

Undang-Undang Republik Indonesia Nomor 5 Tahun 2014 Tentang Aparatur Sipil Negara

Peraturan Menteri Kesehatan Nomor 5 Tahun 2022 tentang Organisasi dan Tata Kerja

Kementerian Kesehatan.

Peraturan Menteri Kesehatan Republik Indonesia Nomor 43 Tahun 2013 Tentang

Cara Penyelengaraan Laboratorium Klinik yang Baik

Pedoman Praktik Laboratorium Kesehatan yang Benar (Good Laboratory Practice)

Tahun 2008

Keputusan Menteri Kesehatan Republik Indonesia tentang Standar Profesi Ahli

Teknologi Laboratorium Klinik Tahun 2020

Peraturan Pemerintah Republik Indonesia Nomor 47 Tahun 2021 tentang

Penyelenggaraan Bidang Perumahsakitan

Peraturan Lembaga Administrasi Negara Nomor 1 Tahun 2021 tentang Pelatihan Dasar Calon

Pegawai Negeri Sipil

Lembaga Administrasi Negara, 2019, Modul Pelatihan Dasar Calon PNS Analisis Isu Kontemporer, Lembaga Administrasi Negara, Jakarta.

LAMPIRAN

Lampiran I

 Dokumentasi bahwa tidak ada media informasi di unit laboratorium mikrobiologi dan tidak adanya petugas yang menetap dibagian depan

 Dokumentasi petugas memberikan arahan kepada pasien sembari memegang sediaan yang seharusnya dikerjakan lebih dulu

LAMPIRAN

Lampiran II

 SPO Prosedur Skin Smear BTA MH dan Pewarnaan Ziehl Neelsen

Lampiran III

 Data rekapan permintan dan penerimaan alat dan bahan dan dokumentasi buku

ekspedisi barang habis pakai

Jenis alat dan bahan

LAMPIRAN
Tanggal permintaan Tanggal diterima Vitek 2 compact 21-Apr-21 bact/alert3D 21-Apr-21 Micro centrifuge 21-Apr-21 26/10/2022 deep freezer 21-Apr-21 02/03/2022 NES 32 ektraction 21-Apr-21 09/03/2022 RT PCR system Qiagen 21-Apr-21 09/03/2022 Biosafety cabinet 21-Apr-21 09/03/2022 laminar flow 21-Apr-21 09/03/2022 Incubator 21-Apr-21 09/03/2022 Autoclave 21-Apr-21 09/03/2022 Vortex mixer 21-Apr-21 09/03/2022 Real-Q 2019 NcOv Detection 21-Apr-21 14-maret-2022 virus transport medium 21-Apr-21 14-maret-2022 Viral Nucleic Acid Extraction 21-Apr-21 14-maret-2022 0,2 ml PCR tube 21-Apr-21 14-maret-2022 96 well PCR Rack extragene 21-Apr-21 14-maret-2022 81 rack pcr extragene 21-Apr-21 14-maret-2022 micropipets 1000 ul socorex 21-Apr-21 14-maret-2022 micropipets 200 ul socorex 21-Apr-21 14-maret-2022 micropipets 100 ul socorex 21-Apr-21 14-maret-2022 micropipets 20 ul socorex 21-Apr-21 14-maret-2022 micropipets 10 ul socorex 21-Apr-21 14-maret-2022 Tips filter 1000 ul 21-Apr-21 14-maret-2022 Tips filter 200 ul 21-Apr-21 14-maret-2022 Tips filter 100 ul 21-Apr-21 14-maret-2022 Tips filter 20 ul 21-Apr-21 14-maret-2022 Tips filter 10 ul 21-Apr-21 14-maret-2022
Vitek 2 compact 07-Apr-22 bact/alert3D 07-Apr-22 Centrifuge >1200 09-Apr-22 01/07/2022 Viral Nucleic Acid Extraction 30 juni 2022 04 juni 2022 Real-Q 2019 NcOv Detection 30 juni 2022 04 juni 2022 Viral Nucleic Acid Extraction 30 juni 2022 04 juni 2022 0,2 ml PCR tube 20 Juli 2022 21 Juli 2022

LAMPIRAN

Lampiran V

KUESIONER PENGETAHUAN PASIEN TENTANG ALUR PELAYANAN UNIT

LABORATORIUM MIKROBIOLOGI

Jenis kelamin:

Anda termasuk :

( ) Pria

( ) Pasien lama

( ) Wanita

( ) Pasien baru

Keterangan cara pengisian :

Berilah tanda X untuk setiap pertanyaan ini sesuai dengan kenyataan diterima

dalam pelayanan pada kolom :

1. Iya 2. Ragu

No. PERTANYAAN

1 Apakah anda mengetahui alur pelayanan Unit Laboratorium Mikrobiologi ?

2 Jika petugas menyampaikan informasi alur pelayanan apakah cukup jelas ?

3 Menurut anda, apakah perlu adanya media informasi tentang alur pelayanan Unit Pelayanan Laboratorium Mikrobiologi ?

PENILAIAN

Iya Ragu Tidak

Berdasarkan accidentialsamplingyang dilakukan dengan kuisioner didapatka

Mengetahui alur pelayanan unit laboratorium

Memahami penyampaian petugas tentang alur unit pelayanan laboratorium

Apakah perlu adanya media informasi tentang alur pelayanan?

Gambar Hasil kuesioner terhadap pengetahuan pasien tentang alur unit laboratorium mikrobiologi

Berdasarkan table grafik diatas, 75% tidak mengetahui alur unit pelayanan unit laboratorium mikrobiologi, 40% memahami penyampaian petugas tentang

informasi alur pelayanan unit laboratorium mikrobiologi oleh petugas dan 100% menurut pasien, perlu adanya media informasi tentang alur pelayanan laboratorium mikrobiologi.

3. Tidak
10% 15% 75% 40% 20% 40% 100% 0% 0% 0 20 40 60 80 100 Iya Ragu Tidak Hasil kuesioner

LAMPIRAN

Lampiran VI

 Rekapan keluhan pasien atau pelanggan

No. Tanggal Nama Keluhan Sebab Tindak lanjut

1. 13/06/2022 Poli Kusta Kurangnya pengambilan spesimen

2 20/05/2022 Joni Sopyan/ Pasien Tidak adanya petugas, tidak ada informasi apapun

3 23/06/2022 Mukri / Pasien Tidak ada petugas yang berjaga, menunggu lama

4 26/07/2022 Ruang perawatan paru Hasil pemeriksaan

RS Melati

Puskesmas Bugel

TCM TB lama

Petugas tidak focus Meminta maaf kepada pasien dan menjelaskan specimen yang kurang ialah beda pemeriksaan

Petugas istirahat diluar jam istirahat dikarenakan telat istirahat

Petugas sedang makan siang dan lanjut rapat

Alat rusak hanya 2 modul sehingga antrian

panjang

Petugas menitipkan pesan pada cleaning service jika petugas sedang istirahat

Petugas meninggalkan rapat dan segera memberikan pelayanan

Petugas menjelaskan bahwa alat sedang

rusak hanya berjalan 2 modul sehingga semakin lama proses pemeriksaan

5 27/07/2022 Poli Kusta Kurangnya pengambilan specimen,

Petugas kelelahan, petugas tidak fokus

Meminta maaf kepada pasien dan menjelaskan specimen yang kurang ialah beda pemeriksaan

Lampiran VII Data TAT pemeriksaan BTA MH

Lampiran VIII Data pendukung pemeriksaan

kultur darah yang dirujuk

LAMPIRAN
TAT REPORT (BYLABNO BYTEST) - KUSTA- - ALLSITE DATERANGE:01-06-2022TO30-06-2022WITHTARGET0Hrs:120Min Nomor LabNo Source Clinician PID PatientName PATIENTTYPE BirthDate Sex Diagnosa 1 22023415 KUSTA DR. PRIMA KARTIKA ESTI, SP.KK, M.EPID 124870 SAIN OUTPATIENT 23-04-1978 MALE MHBT,cacat tingkat 2 2 22023530 KUSTA DR. EKA KOMARASARI, SP.KK 124938 SYARIFIDAYATULLOH OUTPATIENT 25-05-1981 MALE MHBL 3 22023802 KUSTA DR. PRIMA KARTIKA ESTI, SP.KK, M.EPID 113265 MUHAMADARIFINILHAM OUTPATIENT 21-12-2012 MALE MHBT,Pityriasis alba 4 22023806 KUSTA DR. PRIMA KARTIKA ESTI, SP.KK, M.EPID 116083 ENDISUKANDI OUTPATIENT 03-02-1985 MALE MHBL 5 22023810 KUSTA DR. PRIMA KARTIKA ESTI, SP.KK, M.EPID 114426 RISKA AULIA OUTPATIENT 14-04-2007 FEMALE MHRFT,RR 6 22023813 KUSTA DR. PRIMA KARTIKA ESTI, SP.KK, M.EPID 110555 ASIKINSLAMET OUTPATIENT 20-06-1948 MALE MHRFT 7 22023861 KUSTA DR. EKA KOMARASARI, SP.KK 125085 PETERSILITONGA OUTPATIENT 17-07-1995 MALE 8 22024002 KUSTA DR. EKA KOMARASARI, SP.KK 125100 JENALMUTAKIN OUTPATIENT 01-01-1969 MALE MHBL 9 22024003 KUSTA DR. EKA KOMARASARI, SP.KK 125105 LISDA OKTASARI OUTPATIENT 28-10-1982 FEMALE HPI 10 22024007 KUSTA DR. EKA KOMARASARI, SP.KK 125110 SUPRIYANTO OUTPATIENT 01-06-1982 MALE MHBL 11 22024009 KUSTA DR. EKA KOMARASARI, SP.KK 125107 MUHAMADERIK OUTPATIENT 09-09-2010 MALE MHBT 12 22024012 KUSTA DR. EKA KOMARASARI, SP.KK 103149 ALIMAH OUTPATIENT 11-05-1964 FEMALE 13 22024018 KUSTA DR. EKA KOMARASARI, SP.KK 115268 M. WAHYUDIN OUTPATIENT 01-01-2001 MALE MHLL 14 22024022 KUSTA DR. EKA KOMARASARI, SP.KK 116322 FAKHRIAKHBAR OUTPATIENT 16-12-2001 MALE MHLL 15 22024169 KUSTA DR. PRIMA KARTIKA ESTI, SP.KK, M.EPID 125183 GIRANGMAHESWARA PARDAMEAN OUTPATIENT 06-10-2008 MALE 16 22024174 KUSTA DR. PRIMA KARTIKA ESTI, SP.KK, M.EPID 106528 MUHAMADARIFIN OUTPATIENT 05-06-1999 MALE 17 22024334 KUSTA DR. PRIMA KARTIKA ESTI, SP.KK, M.EPID 100741 DZAKY DAVA PUTRA OUTPATIENT 30-01-2006 MALE MHBTonMDTalternatif 18 22024454 KUSTA DR. EKA KOMARASARI, SP.KK 125288 ZUBAIRFAHMIABDILLAH OUTPATIENT 23-09-2008 MALE MHBT 19 22024457 KUSTA DR. EKA KOMARASARI, SP.KK 115803 AYUYUNINGSIH OUTPATIENT 18-08-2006 FEMALE MHBT 20 22024787 KUSTA DR. PRIMA KARTIKA ESTI, SP.KK, M.EPID 125367 SUPARDI OUTPATIENT 25-11-1975 MALE MHBL,RR 21 22025005 KUSTA DR. PRIMA KARTIKA ESTI, SP.KK, M.EPID 076835 RUSLINURYADI OUTPATIENT 21-04-1983 MALE 22 22025336 KUSTA DR. PRIMA KARTIKA ESTI, SP.KK, M.EPID 125570 DEDIAJIE PURNAMA OUTPATIENT 24-03-1967 MALE MHBT 23 22025365 KUSTA DR. PRIMA KARTIKA ESTI, SP.KK, M.EPID 109035 HAERONI OUTPATIENT 01-01-2000 MALE 24 22025497 KUSTA DR. PRIMA KARTIKA ESTI, SP.KK, M.EPID 122762 SATRIO OUTPATIENT 30-01-2000 MALE MHRFT,ENLberulang,Dyspepsia 25 22025499 KUSTA DR. PRIMA KARTIKA ESTI, SP.KK, M.EPID 042653 SUHETI OUTPATIENT 28-05-1999 FEMALE 26 22025507 KUSTA DR. PRIMA KARTIKA ESTI, SP.KK, M.EPID 124877 SINTA OUTPATIENT 23-10-1989 MALE callus,Nummulardermatitis 27 22025511 KUSTA DR. PRIMA KARTIKA ESTI, SP.KK, M.EPID 122762 SATRIO OUTPATIENT 30-01-2000 MALE MHRFT,ENLberulang,Dyspepsia 28 22025778 KUSTA DR. PRIMA KARTIKA ESTI, SP.KK, M.EPID 109008 BERNADETA TARYATI OUTPATIENT 17-06-1967 FEMALE MHRFT,Neuropathy ,RR 29 22025784 KUSTA DR. PRIMA KARTIKA ESTI, SP.KK, M.EPID 125735 ASMIAHNURBAETILAH OUTPATIENT 25-06-1982 MALE MHBL 30 22025785 KUSTA DR. PRIMA KARTIKA ESTI, SP.KK, M.EPID 125746 MUHADI OUTPATIENT 18-03-1989 MALE MHBL 31 22025787 KUSTA DR. PRIMA KARTIKA ESTI, SP.KK, M.EPID 106539 IDHAM SYAHRAMADHAN OUTPATIENT 22-10-2006 MALE MHRFT,Pityriasis versicolor 32 22025790 KUSTA DR. PRIMA KARTIKA ESTI, SP.KK, M.EPID 125753 NINGRUM OUTPATIENT 03-06-1980 FEMALE MHBT 33 22025794 KUSTA DR. PRIMA KARTIKA ESTI, SP.KK, M.EPID 119803 SAMSIDARHASIBUAN OUTPATIENT 10-05-1984 FEMALE 34 22025942 KUSTA DR. EKA KOMARASARI, SP.KK 125823 JAKA SURYA OUTPATIENT 01-07-1993 MALE MHBL 35 22025944 KUSTA DR. EKA KOMARASARI, SP.KK 109391 SITIJURIAH OUTPATIENT 11-12-2002 FEMALE MHRFT 36 22025947 KUSTA DR. EKA KOMARASARI, SP.KK 092976 SUSANTO OUTPATIENT 06-09-1972 MALE MHRFT,neuropathy 37 22025958 KUSTA DR. EKA KOMARASARI, SP.KK 125769 SAIDIH OUTPATIENT 01-07-1964 MALE MHBL 38 22026113 KUSTA DR. EKA KOMARASARI, SP.KK 125883 YAYA MULYANA OUTPATIENT 08-08-1977 MALE 39 22026117 KUSTA DR. EKA KOMARASARI, SP.KK 081311 SURYADI OUTPATIENT 03-07-1970 MALE 40 22026236 KUSTA DR. PRIMA KARTIKA ESTI, SP.KK, M.EPID 029503 MARYONO OUTPATIENT 01-12-1956 MALE Ulceroflowerlimb, not elsewhereclassified,DM 41 22026271 KUSTA DR. PRIMA KARTIKA ESTI, SP.KK, M.EPID 125948 HASANBASRI OUTPATIENT 20-07-1997 MALE MHLL 42 22026276 KUSTA DR. PRIMA KARTIKA ESTI, SP.KK, M.EPID 125949 HARISTNURFAUZIWAHYUDI OUTPATIENT 05-02-2003 MALE 43 22026817 KUSTA DR. PRIMA KARTIKA ESTI, SP.KK, M.EPID 092982 RINY EKAWATI OUTPATIENT 18-06-1971 FEMALE 44 22027094 KUSTA DR. EKA KOMARASARI, SP.KK 102373 NENENGVINA AENAWATI OUTPATIENT 04-12-1991 FEMALE MHBL 45 22027097 KUSTA DR. EKA KOMARASARI, SP.KK 126217 EMED OUTPATIENT 01-05-1975 MALE MHBL,RR 46 22027099 KUSTA DR. EKA KOMARASARI, SP.KK 108448 ELSA MAYANDA OUTPATIENT 06-11-2001 FEMALE RR,MHRFT 47 22027194 KUSTA DR. PRIMA KARTIKA ESTI, SP.KK, M.EPID 000118 SUSANTO OUTPATIENT 01-06-1962 MALE Ulceroflowerlimb, not elsewhereclassified 48 22027223 KUSTA DR. EKA KOMARASARI, SP.KK 105890 HASBY FADILAH OUTPATIENT 13-01-2015 MALE 49 22027230 KUSTA DR. EKA KOMARASARI, SP.KK 032884 NURLAILA OUTPATIENT 10-08-1978 FEMALE MHputus obat,neuritis 50 22027403 KUSTA DR. PRIMA KARTIKA ESTI, SP.KK, M.EPID 126338 MUHAMADRADITYA AL-FARABI OUTPATIENT 25-05-2007 MALE MHBT LAMPIRAN
TATREPORT(BYLABNOBYTEST)-ALLSOURCEMikrobiologi- -ALLSITE DATERANGE:01-06-2022TO30-06-2022WITHTARGET0Hrs:120Min Nomor LabNo Priority Source Clinician PID PatientName DPJP PATIENTTYPE BirthDate Sex Diagnosa 122023356 CITO IGD DR.STEFIGEOVANIVALENTINHAYON 124261 SUPRIYO 12 OUTPATIENT 31-12-1963 MALE ObsFebrisHarike-2,SuspekCAPe.c OrthostaticPneumonia 222023524 RUTIN ICU DR.RIANIINDIYARTI,SP.S 124843 SOETONDO 12 INPATIENT 26-09-1963 MALE CVDSNH,BPkanan 322023617 RUTIN ICU DR.ANDYLESMANA,SP.B 124971 SITIAMINAH 12 INPATIENT 16-06-1976 FEMALE 422023709 RUTIN R.R.ISOLASICOVIDNUSAINDAH DR.HAPSARI,SP.P 124987 NURIAH 12 INPATIENT 03-12-1970 FEMALE obsdyspneaecsuspEfusipleura 522023714 RUTIN HCU DR.ERAMEDINA,SP.PD 115673 YADIHKURNIAWAN 12 INPATIENT 31-08-1980 MALE 622023889 RUTIN HCU DR.HAPSARI,SP.P 643647 FATMAWATI 12 INPATIENT 10-10-1959 FEMALE 722024558 RUTIN PICU DR.ALDHOBRAMANTYO 125314 MUTIARASINDI 18 INPATIENT 19-05-2007 FEMALE 822024623 RUTIN PICU DR.HENNIWAHYUTRIYUNIATI,SP.A 125333 JIHANSHAFIRA 18 INPATIENT 27-11-2021 FEMALE 922025115 RUTIN R.R.WIJAYAKUSUMA DR.ISABELLAFEBRINALUMBANTORUAN 125493 SAPINAH 18 INPATIENT 13-03-1968 FEMALE PenkesecHipoglikemi+Dispneuecalkalosismetabolik+Sepsis+ gradeIII+DMtipeIItidaktPenkesecHipoglikemi+Dispneuecalkalosis metabolik+Sepsis+CKDgradeIII+DMtipeIItidakterkontrol 1022025543 RUTIN ICU DR.ISKANDAR,SP.PD 125471 UTA 12 INPATIENT 03-12-1961 MALE Syoksepsis,CHF,Dyspepsia 1122025566 RUTIN R.R.KUSTAMAWAR DR.EKAKOMARASARI,SP.KK 125624 JUANERLANGGA 12 INPATIENT 13-06-2006 MALE neuropati,MHBLaktif 1222025868 RUTIN ICU DR.ALDHOBRAMANTYO 123846 UDIN 12 INPATIENT 01-03-1961 MALE obs.dyspneuecBPdd/TB+PPOK,syokhipovolemikdd/septik,Pemphigus bulosa,hipoalbumin 1322026060 RUTIN R.R.KUSTAMAWARPARU DR.HAPSARI,SP.P 063297 TARKISLUBIS 18 INPATIENT 25-08-1975 MALE Asidosismetabolik,TBparuonOAT 1422026244 RUTIN ICU DR.RIANIINDIYARTI,SP.S 100781 SRISULASTRI 12 INPATIENT 10-12-1949 FEMALE Hemiparesedextraecsuspeksequelestrokehemoragik,BP 1522026353 RUTIN R.R.ANYELIR DR.YULIANAMASNITAD,SP.A 125986 NURILALFATYASSANIFI 18 INPATIENT 06-08-2015 FEMALE 1622026364 RUTIN IGD DR.CANTYGRACELLALAMANDASA 125951 SOPIAH 12 OUTPATIENT 14-03-1975 FEMALE obsdyspneueccurigapneumoniabacterialinfection,anemiagravisec penyakitkronis,Kardiomeobsdyspneueccurigapneumoniabacterial infection,anemiagraviseccurigapenyakitkronis,Kardiomegali,efusi curigaCHF,asidosismetabolik,AKIddCKD 1722026432 RUTIN IGD DR.INDYASPARAMESVARI 125975 SITIYULIATININGSIH 1 OUTPATIENT 12-07-1981 FEMALE obsdyspneuectbparukasusaktif,tbparukasusaktif,asidosisrespiratorik 1822027070 RUTIN PICU DR.MILZADELFINA,MSC,SP.A 126208 EDGARDINOSUBUN 1 INPATIENT 19-01-2022 MALE 1922027231 RUTIN DAHLIAINTERMEDIATE DR.INDYASPARAMESVARI 126266 SAMDA 18 INPATIENT 01-01-1978 MALE

OPTIMALISASI PENDATAAN BARANG HABIS PAKAI MENGGUNAKAN SPREADSHEET

DI UNIT LABORATORIUM MIKROBIOLOGI RSUP Dr SITANALA TANGERANG

Hannia Ningsih, A.Md AK

Pranata laboratorium Kesehatan terampil Gol. II/c

Coach : dr.Dina Indriyanti, MKM

Mentor : dr. Nie Nie, Sp. M.K

Penguji : Khaerudin, S.Kep., Ners., MKM

KEKURANGAN
KURANG
LATAR BELAKANG PENGELOLAAN
STOK PENDATAAN
KEPUASAAN

Analisis Penyebab Isu

Gagasan Kreatif

OPTIMALISASI PENDATAAN BARANG HABIS PAKAI

MENGGUNAKAN SPREADSHEETDI UNIT LABORATORIUM

MIKROBIOLOGI RSUP Dr SITANALA TANGERANG

Kegiatan Aktualisasi

Pelaksanaan konsultasi dengan mentor mengenai rancangan pendataan barang habis pakai yang efisien

Pembuatan Formulasi dan pemutakhiran formulasi dengan ISIRS

Pelaksanaan Sosialisasi cara pengunaan aplikasi spreadsheet untuk data stok barang habis pakai

Penerapan data stok barang habis pakai menggunakan aplikasi spreadsheet

Pemantauan data stok barang habis pakai

Kegiatan 1

1 2 3

Tahapan : Menyiapkan bahan

diskusi

Output : Tersedianya bahan

diskusi pada tanggal

(09/08/2022)

Nilai BerAHKLAK : Kompeten, Akuntabel

Tahapan : Meminta izin diskusi

Output : Tersedianya jadwal

diskusi pada tanggal (12/08/2022)

2022

Nilai BerAKHLAK : Harmonis

Tahapan : Membahas rancangan dengan mentor

Output : Terlaksananya diskusi dengan mentor

(12/08/2022)

Nilai BerAKHLAK : Kolaboratif, Loyal, Akuntabel, Berorientasi pelayanan

Kontribusi terhadap organisasi Mewujudkan tata Kelola rumah sakit yang

visioner, transparan dan akuntabel

Penguatan nilai organisasi Profesional dan Responsif

HASIL KEGIATAN 1

Notulensi diskusi

Hasil diskusi

Tahapan : Melakukan pembuatan draft formulasi

Output : Tersedianya formulasi draft (15/08/2022)

Nilai BerAKHLAK : Adaptif, Kompten, Beroreintasi

pelayanan

1 2

Tahapan : Membuat janji pertemuan diskusi

Output : Tersedianya jadwal diskusi (17/08/2022)

Nilai BerAKHLAK : Harmonis

3

Tahapan : Mengkaji formulasi data

Output : Terdapatnya tanda stok minimum (19/08/2022)

Nilai BerAKHLAK : Kolaboratif, Loyal, Adaptif, Akuntabel

Kontribusi terhadap organisasi

Meningkatkan penggunaan sistem teknologi

KEGIATAN 2
informasi Penguatan nilai organisasi Profesional dan Sinergi

HASIL KEGIATAN 2

Tersedianya template Tersedianya akun google Unit Lab. Mikrobiologi

Tahapan : Menyiapkan bahan sosialisasi

Output : Tersedianya bahan

sosialisasi (22/08/2022)

Nilai BerAKHLAK :

Kompeten, Akuntabel

Tahapan : Meminta persetujuan

sosialisasi

Output : Terdapatnya persetujuan

sosialisasi (23/08/2022)

Nilai BerAKHLAK : Harmonis, Kolaboratif

Tahapan : Melakukan sosialisasi

Output : Terlaksananya Sosialisasi (24/08/2022)

Nilai BerAKHLAK : Adaptif, Akuntable, Berorientasi pelayanan, Loyal, Kompeten

Kontribusi terhadap organisasi Mewujudkan tata Kelola Rumah Sakit yang

transparan, visioner dan akuntabel Penguatan nilai organisasi Empati, Sinergi

KEGIATAN 3
1 2 3

Dokumentasi daftar hadir

HASIL KEGIATAN 3

Dokumentasi daftar hadir

Tahapan : Menginput stok awal

Output : Tersedianya stok awal (25/08/2022)

Nilai BerAKHLAK : Kompeten, Adaptif, Loyal

Tahapan : Melakukan izin

mengunduh Aplikasi

Output : Tersedianya aplikasi

spreadsheet pada smartphone (26/08/2022)

Nilai BerAKHLAK : Harmonis, Kolaboratif

Tahapan : Melakukan koordinasi

dengan teman sejawat

Output : Terlaksanya koordinasi (26/08/2022)

Nilai BerAKHLAK : Berorientasi

pelayanan, Kolaboratif, Harmonis

Kontribusi terhadap organisasi Mewujudkan tata kelola rumah sakit yang

visioner, transparan, Akuntabel

Penguatan nilai organisasi Profesional, Sinergi

KEGIATAN 4
1 2 3

HASIL KEGIATAN 4

Dokumentasi penerapaan pendataan barang habis pakai

Tahapan : Menyiapkan lembar evaluasi

Output : Tersedianya lembar

evaluasi (03/09/2022)

Nilai BerAKHLAK : Loyal, Akuntabel, Kompeten

KEGIATAN 5

1 2 3

Tahapan : Memantau data stok BHP

Output : Terlaksananya pemantauan (05/09/2022)

Nilai BerAKHLAK : Akuntabel, Kompeten, Berorientasi pelayanan

Tahapan : Meminta testimoni

penggunaan spreadsheet

Output : Terlaksanya testimoni (06/09/2022)

Nilai BerAKHLAK : Adaptif, Kompeten, Akuntabel

Kontribusi terhadap organisasi Mewujudkan tata Kelola Rumah Sakit yang transparan, visioner dan akuntabel

Penguatan nilai organisasi Profesional

HASIL KEGIATAN 5

Hasil evaluasi penerapaan barang habis pakai

HASIL KEGIATAN 5

Rekapitulasi Matriks Habituasi Nilai-Nilai Dasar PNS (BerAKHLAK)

Rencana tindak lanjut

Kesimpulan

• Kesimpulan dari laporan aktualisasi ini yaitu, diharapkan dapat membentuk ASN yang professional dan

berkarakter dengan menerapkan nilai-nilai dasar ASN BerAKHLAK, yaitu Berorientasi pelayanan, Akuntabel, Kompeten, Harmonis, Loyal, Adaptif dan Kolaboratif serta mampu melaksanakan tugas dan

perannya secara professional sebagai pelayan public, pelaksana kebijakan serta pemersatu bangsa.

• Dengan penggunaan spreadsheet untuk mendata barang habis pakai di Unit Laboratorium

Mikrobiologi RSUP Dr Sitanala Tangerang ini dapat memudahkan petugas untuk mendata dan memantau stok barang habis pakai.

• Tindak lanjut hasil aktualisasi ini adalah digunakan secara berkelanjutan, diterapkan pada unit atau

instalasi lain dan mengusulkan kepada pihak ISIRS untuk mengadakan suatu sistem aplikasi untuk

mendata barang habis pakai.

Manfaat

• Manfaat bagi peserta

Mampu menerapkan nilai-nilai dasar ASN BerAKHLAK (Berorientasi pada pelayanan, Akuntable, Kompeten, Harmonis, Loyal, Adaptif dan Kolaboratif) dalam melaksanakan pekerjaan sebagai

aparatur sipil negara

• Manfaat bagi Rumah Sakit

Tercapainya visi misi RSUP Dr Sitanala Tangerang yaitu terselenggaranya penggunaan Sistem

Teknologi Informasi dan mewujudkan tata kelola rumah sakit yang visioner, transparan dan akuntabel

• Manfaat bagi masyarakat

Memberikan kepuasaan dan kepercayaan pasien terhadap pelayanan RSUP Dr Sitanala Tangerang

SARAN

Saran untuk mendukung optimalisasi pendataan barang habis pakai menggunakan

spreadsheet, yaitu :

1. Kepada pihak ISIRS agar melengkapinya sarana penunjang untuk mendata barang habis

pakai seperti sistem aplikasi.

2. Dibutuhkannya dukungan dari pihak ISIRS untuk membantu sosialisasi memudahkan

petugas mendata barang habis pakai

3. Adanya monitoring berkala yang dilakukan kepala instalasi atau unit

Terima kasih

Turn static files into dynamic content formats.

Create a flipbook
Issuu converts static files into: digital portfolios, online yearbooks, online catalogs, digital photo albums and more. Sign up and create your flipbook.