Perancangan Sistem Retensi Guna Mengoptimalisasikan Pelaksanaan Penyusutan Rekam Medis di RS Mata

Page 1

LAPORAN AKTUALISASI

NILAI NILAI DASAR ASN (BerAKHLAK)

PESERTA PELATIHAN DASAR CPNS KEMENTERIAN KESEHATAN ANGKATAN II TAHUN 2022

Perancangan Sistem Retensi Guna Mengoptimalisasikan

Pelaksanaan Penyusutan Rekam Medis di Rumah Sakit Mata Cicendo

Disusun oleh :

Nama : Widayanti, A.Md. Kes.

NIP : 199112252022032002

NDH : 07

Jabatan : Perekam Medis Terampil

Instansi : Rumah Sakit Mata Cicendo

KEMENTERIAN KESEHATAN REPUBLIK INDONESIABEKERJASAMA

DENGAN

UPTD PELATIHAN KESEHATAN DINAS KESEHATAN

PROVINSI JAWA BARAT 2022

KATA PENGANTAR

Puji syukur penulis panjatkan kepada Allah Subhanahu Wata’ala yang telah melimpahkanrahmat dan karunia-Nya sehingga penulis dapat menyelesaikan penyusunan laporan aktualisasi yang berjudul Perancangan Sistem Retensi Guna Mengoptimalisasikan Pelaksanaan Penyusutan Rekam Medis di Rumah Sakit

Mata Cicendo.

Penyusunan Laporan Aktualisasi ini merupakan syarat dalam menyelesaikan Pendidikan dan Pelatihan Dasar Calon Pegawai Negeri Sipil Kementerian Kesehatan Republik

Indonesia T.A. 2022. Seluruh kegiatan yang ada dalam kegiatan aktualisasi ini diharapkan dapat mencerminkan nilai-nilai dasar profesi ASN yang dapat diterapkan di instansi kerja masing- masing.

Dalam penyusunan Laporan Aktualisasi ini, penulis mendapatkan banyak pengarahan, bimbingan dan bantuan dari berbagai pihak yang tentunya memberikan kelancaran dalam pembuatan laporan ini. Oleh karena itu, pada kesempatan ini penulis hendak menyampaikan ucapan terimakasih kepada:

1. Bapak Drs. Suherman, M.Kes. Selaku Kepala Balai Pelatihan Kesehatan (Bapelkes) Cikarang Kementerian Kesehatan yang telah memberikan kesempatan bagi penulis untukmengikuti Latihan Dasar CPNS Kementerian Kesehatan Angkatan 2 Tahun 2022.

2. dr. Irayanti, SpM. Selaku Plt. Direktur Utama Pusat Mata Nasional Rumah Sakit Mata Cicendo Bandung yang telah memberikan kesempatan bagi penulis untuk mengikuti Latihan Dasar CPNS Kementerian Kesehatan Angkatan 2 Tahun 2022.

3. Ibu Melina Ulfah, Amd.Perkes, S.Sos. selaku Kepala Instalasi Rekam Medik sekaligus Mentor penulis yang telah memberikan banyak masukan dan bimbingan.

4. Ibu Elly Rustiny, ST., MT. selaku Coach yang telah memberikan banyak masukan dan bimbingan.

5. Bapak dr. Maryono, M.Kes. selaku Penguji Seminar Laporan Aktualisasi.

6. Bapak dan Ibu Tutor Widyaiswara yang senantiasa telah memberikan banyak ilmu yang bermanfaat.

7. Seluruh Panitia Latsar CPNS Kementerian Kesehatan sebagai penyelenggara kegiatan Latsar CPNS.

8. Keluarga yang selalu memberikan dukungan, nasihat dan semangat kepada penulis.

9. Rekan-rekan Perekam Medis dan petugas kesehatan lainnya di Rumah Sakit Mata

Cicendoyang telah banyak memberikan dukungan dan semangat

iii

10. Seluruh pihak yang telah membantu Penulis dalam menyelesaikan kegiatan

aktualisasi ini yang tidak dapat penulis sebutkan satu persatu.

Penulis menyadari bahwa masih terdapat banyak kekurangan yang mendasar pada laporan ini, oleh karena itu penulis berharap kepada semua pihak untuk memberikan saran dan masukan serta kritik yang membangun untuk penyempurnaan laporan ini. Penulis juga berharap semoga laporan ini dapat memberikan manfaat bagi semua pihak dan dapat memberikan contoh tentang implementasi nilai-nilai "BerAKHLAK" dalam kehidupan seharihari baik di lingkungan kerja maupun di masyarakat.

Bandung, September2022

Penulis,

Widayanti

NIP. 199112252022032002

iv
v DAFTAR ISI LEMBAR PERSETUJUAN............................................................................................ i LEMBAR PENGESAHAN........................................................................................... ii KATA PENGANTAR................................................................................................. iii DAFTAR ISI........................................................................................................... v DAFTAR TABEL...................................................................................................... vii DAFTAR GAMBAR .................................................................................................. viii BAB I. PENDAHULUAN 1.1. Latar Belakang ................................................................................. 1 1.2 Tujuan dan Manfaat ........................................................................... 2 1.3 Ruang Lingkup .................................................................................. 3 BAB II PROFIL INSTANSI DAN PESERTA 2.1 Profil Instansi ........................................................................................... 4 2.2 Profil Peserta ............................................................................................ 13 2.3 Sikap Perilaku Bela Negara ................................................................. 14 2.4 Nilai-nilai Dasar ASN BerAKHLAK .......................................................................... 16 2.5 Kedudukan dan Peran ASN menuju Smart Governance .......................... 18 2.6 Role Model ........................................................................................ 21 BAB III RANCANGAN AKTUALISASI 3.1 Deskripsi Isu 3.1.1.Penuhnya Rak Penyimpanan Rekam Medis di Instalasi Rekam Medis Rumah Sakit Mata Cicendo ........................................................... 24 3.1.2.Ketidaklengkapan pengisian catatan medis rawat jalan di Rumah Sakit Mata Cicendo .............................................................................. 25 3.1.3.Belum Optimalnya Pelaksanaan Retensi/Penyusutan Rekam Medis di Instalasi Rekam Medik Rumah Sakit Mata Cicendo.......................... 26 3.2 Penetapan CoreIsu ............................................................................ 29 3.3 Analisis Faktor Penyebab CoreIsu ................................................... 30 3.4 Gagasan Kreatif Penyelesaian Core Isu ................................................ 33 3.5 Matrik Rancangan Aktualisasi .......................................................... 34 3.6 Matrik Rekapitulasi Rencana Habituasi Nilai-Nilai Dasar ASN BerAKHLAK........................................................................................ 55 3.7 Rencana Jadwal Kegiatan Aktualisasi ................................................... 56
vi
4.1. Rekapitulasi Pelaksanaan Kegiatan Aktualisasi...................................... 59 4.2 Deskripsi Capaian Aktualisasi .............................................................. 62 4.2.1 Kegiatan 1................................................................................ 62 4.2.2 Kegiatan 2................................................................................ 64 4.2.3 Kegiatan 3................................................................................ 66 4.2.4 Kegiatan 4................................................................................ 71 4.2.5 Kegiatan 5................................................................................ 76 4.3 Analisis Kemanfaatan dan Dampak Aktualisasi 4.3.1 Analisis Kemanfaatan ……………….……………………...80 4.3.2 Analisis Dampak……………………………………………………………………...80 4.4 Rekapitulasi Aktualisasi Nilai-Nilai BerAKHLAK……………………………………..82 4.5 Rencana Tindak Lanjut……………………………………………………………………..83 BAB V Penutup 5.1 Kesimpulan……………………………………………………………………………………..85 5.2 LessonLearned................................................................................. 86 Referensi ............................................................................................................. 87 Lampiran
BAB IV CAPAIAN KEGIATAN AKTUALISASI
vii
Tabel 3.1 Tabel Penapisan Isu Metode USG.................................................................. 29 Tabel 3.2. Penyebab belum optimalnya pelaksanaan retensi / penyusutan rekam medis.................................................................................................... 32 Tabel 3.3. Matriks Rancangan Aktualisasi Peserta Latsar CPNS Tahun 2022 ................35 Tabel 3.4. Matrik Rekapitulasi Rencana Habituasi Core Value ASN (BerAKHLAK) 55 Tabel 3.5. Rencana Jadwal Kegiatan Aktualisasi........................................................56 Tabel 4.1 Hasil Rekapitulasi Pelaksanaan Aktualisasi ................................................59 Tabel 4.2 Aktualisasi Kegiatan 1 62 Tabel 4.3 Aktualisasi Kegiatan 2..............................................................................64 Tabel 4.4 Aktualisasi Kegiatan 3 66 Tabel 4.5. Aktualisasi Kegiatan 4 71 Tabel 4.6. Aktualisasi Kegiatan 5.................................................................................. 76 Tabel 4.7. Rekapitulasi Nilai-Nilai BerAKHLAk 82 Tabel 4.8. Rencana Tindak Lanjut ................................................................................ 83
DAFTAR TABEL
viii
Gambar 2.1 PMN RS Mata Cicendo Tahun 1909.......................................................... 4 Gambar 2.2 PMN RS Mata Cicendo Tahun 1945 5 Gambar 2.3 PMN RS Mata Cicendo Tahun 1978.......................................................... 5 Gambar 2.4 PMN RS Mata Cicendo Tahun 1992.......................................................... 6 Gambar 2.5 PMN RS Mata Cicendo Tahun 2007 7 Gambar 2.6 Penetapan PUSAT MATA NASIONAL Menteri Kesehatan ............................ 7 Gambar 2.7 PMN RS Mata Cicendo Tahun 2016 ........................................................ 8 Gambar 2.8 Logo PMN RS Mata Cicendo 10 Gambar 2.9 Struktur Organisasi RS Mata Cicendo....................................................... 12 Gambar 2.10 Struktur Organisasi Instalasi Rekam Medis............................................. 13 Gambar 3.1. Ruang Penyimpanan Rekam Medis 27 Gambar 3.2. Buku Nomor Urut Retensi / Penyusutan Rekam Medis ............................. 27 Gambar 3.3. Methode Fishbone................................................................................ 31 Gambar 4.1. Bahan Konsultasi 62 Gambar 4.2. Notulensi Konsultasi ..............................................................................62 Gambar 4.3. Arahan Mentor......................................................................................63 Gambar 4.4. SOP Penyusutan Rekam Medis 64 Gambar 4.5. Point-point penting SOP Penyusutan Rekam Medis...................................65 Gambar 4.6. Arahan Mentor......................................................................................65 Gambar 4.7. Notulensi 65 Gambar 4.8. pengumpulan informasi / data mengenai penyusutan dengan rekan kerja..67 Gambar 4.9. Laporan Pemusnahan ...........................................................................67 Gambar 4.10 Daftar Pertelaan Manual 68 Gambar 4.11. Daftar Pertelaan Komputerisasi.............................................................68 Gambar 4.12. Hasil Scanning Rekam Medis yang bernilai Guna ....................................68 Gambar 4.13. Informasi dan data yang diperoleh dari mentor dan rekan kerja 69 Gambar 4.14. Catatan Submenu................................................................................69 Gambar 4.15. Notulensi Konsultasi.............................................................................70 Gambar 4.16. Nota Dinas 71 Gambar 4.17. Perencanaan pembuatan sistem dengan Ka Instalasi Rekam Medis dan IT ......................................................................................72 Gambar 4.18. Pembuatan aliran data 72 Gambar 4.19. Flowmap Retensi / Penyusutan Rekam Medis.........................................72
DAFTAR GAMBAR
ix Gambar 4.20. Diagram Konteks Retensi / Penyusutan Rekam Medis .............................73 Gambar 4.21. DFD Level 0 Retensi / Penyusutan Rekam Medis ....................................73 Gambar 4.22. Sistem Retensi / Penyusutan Rekam Medis ............................................73 Gambar 4.23. Uji Coba sistem retensi .......................................................................74 Gambar 4.24. Hasil uji coba sistem retens..................................................................75 Gambar 4.25. Notulensi Konsultasi.............................................................................77 Gambar 4.26. Kegiatan Konsultasi .............................................................................77 Gambar 4.27. Notulensi Sosialisasi.............................................................................77 Gambar 4.28. Daftar Hadir Sosialisasi ........................................................................78 Gambar 4.29. Foto Kegiatan Sosialisasi......................................................................78

BAB I

PENDAHULUAN

1.1 Latar Belakang

Aparatur Sipil Negara yang selanjutnya disingkat ASN berdasarkan Undang-Undang

Nomor 5 Tahun 2014 tentang Aparatur Sipil Negara adalah profesi bagi pegawai negeri sipil dan pegawai pemerintah dengan perjanjian kerja yang bekerja pada instansi pemerintah. Pasal 10 Undang-Undang Nomor 5 Tahun 2014 menyebutkan bahwa pegawai ASN berfungsi sebagai: (1) pelaksana kebijakan publik; (2) pelayan publik; serta (3) perekat dan pemersatu bangsa. Sementara itu, Pasal 12 Undang-Undang Nomor 5 Tahun 2014 juga menyebutkan bahwa pegawai ASN berperan sebagai perencana, pelaksana dan pengawas penyelenggaraan tugas umum pemerintahan dan pembangunan nasional melalui pelaksanaan kebijakan dan pelayanan publik yang profesional, bebas dari intervensi politik, serta bersih dari praktik korupsi, kolusi dan nepotisme.

Dalam surat edaran Kepala Badan Kepegawaian Negara Nomor 10 tahun 2022 tentang Pengangkatan Calon Pegawai Negeri Sipil Menjadi Pegawai Negeri Sipil bahwa masa prajabatan CPNS dilaksanakan melalui proses Pendidikan dan pelatihan. Dan sesuai dengan Peraturan LAN Nomor 10 tahun 2021 tentang Pelatihan Dasar CPNS yang bertujuan untuk membuat Latsar CPNS tetap efisien namun tidak mengubah atau mengurangi tujuan dari Latsar CPNS yakni membentuk karakter PNS di Indonesia.

Pelatihan Dasar Calon Pegawai Negeri Sipil (Latsar CPNS) adalah pendidikan dan pelatihan dalam Masa Prajabatan yang dilakukan secara terintegrasi untuk membangun integritas moral, kejujuran, semangat dan motivasi nasionalisme dan kebangsaan, karakter kepribadian yang unggul dan bertanggung jawab, dan memperkuat profesionalisme serta kompetensi bidang. Pelatihan Dasar CPNS bertujuan untuk mengembangkan kompetensi CPNS yang dilakukan secara terintegrasi. Kompetensi diukur berdasarkan kemampuan

menunjukkan sikap perilaku bela negara; mengaktualisasikan nilai-nilai dasar PNS dalam pelaksanaan tugas jabatannya; mengaktualisasikan kedudukan dan peran PNS dalam

kerangka Negara Kesatuan Republik Indonesia; dan menunjukkan penguasaan Kompetensi Teknis yang dibutuhkan sesuai dengan bidang tugas.

Latsar CPNS diorientasikan agar nilai-nilai dasar BerAKHLAK mampu menginternalisasi

pada diri setiap ASN. Selain itu juga dituntut untuk mampu mengaktualisasikannya pada instansi kerja masing-masing. Kegiatan aktualisasi yang dilakukan oleh penulis sebagai

1

peserta latsar CPNS merupakan implementasi dari niliai-nilai dasar BerAKHLAK yang akan

diaktualisasikan di Rumah Sakit Mata Cicendo

Undang-Undang Nomor 44 Tahun 2009 tentang Rumah Sakit yaitu institusi pelayanan kesehatan yang menyelenggarakan pelayanan kesehatan perorangan secara paripurna yang menyediakan pelayanan rawat inap, rawat jalan dan gawat darurat. Setiap Rumah Sakit wajib menyediakan fasilitas yang diperlukan dalam rangka penyelenggaraan rekam medis. Rekam medis adalah berkas yang berisikan catatan dan dokumen tentang identitas pasien, pemeriksaan, pengobatan, tindakan dan pelayanan lain yang telah diberikan kepada pasien (PERMENKES Nomor 269 Tahun 2008 tentang Rekam Medis).

Salah satu pemberian pelayanan rekam medis yaitu ruang penyimpanan (filing) dimana dokumen rekam medis baik rawat jalan, rawat inap maupun gawat darurat disimpan. Pertambahan pasien baru di Rumah Sakit Mata Cicendo setiap harinya terus bertambah dengan jumlah rak penyimpanan tetap yang dapat mengakibatkan penumpukan rekam medis di ruang penyimpanan. Hal ini disebabkan karena pelaksanaan penyusutan rekam medis belum optimal dan penyusutan dilakukan secara manual dalam pengambilan rekam medis inaktif dan pemberian nomor urut.

Berdasarkan latar belakang isu yang telah terjadi maka penulis bertujuan untuk melakukan laporan aktualisasi dengan judul “Perancangan Sistem Retensi Guna Mengoptimalisasikan Pelaksanaan Penyusutan Rekam Medis di Rumah Sakit

Mata Cicendo” .

1.2 Tujuan dan Manfaat

Tujuan dilaksanakannya kegiatan aktualisasi di Rumah Sakit Mata Cicendo adalah

1. Untuk mengoptimalkan kegiatan retensi/penyusutan rekam medis di Instalasi Rekam Medik Rumah Sakit Mata Cicendo

2. Meningkatkan efesiensi dan efektifitas kinerja layanan yang diberikan

3. Mampu melaksanakan kegiatan atau memecahkan masalah dengan membuat perancangan sistem retensi / penyusutan rekam medis di Rumah Sakit Mata Cicendo Kota Bandung

4. Untuk mengaktualisasikan nilai-nilai dasar profesi ASN yaitu Berorientasi Pelayanan, Akuntabel, Kompeten, Harmonis, Loyal, Adaptif dan Kolaboratif dalam upaya peningkatan mutu pelayanan rekam medis di Rumah Sakit Mata Cicendo.

Manfaat dilaksanakannya kegiatan aktualisasi di Rumah Sakit Mata Cicendo adalah

1. Meningkatkan mutu pelayanan di Instalasi Rekam Medik Rumah sakit Mata Cicendo.

2

2. Dapat mempercepat penyelesaian pekerjaan dengan tetap menjaga kualitas pekerjaan khususnya di Instalasi Rekam Medik Rumah Sakit Mata Cicendo.

3. Memudahkan petugas rekam medis dalam melaksanakan retensi / penyusutan rekam medis di Instalasi Rekam Medik Rumah Sakit Mata Cicendo.

4. Mampu mengaktualisasikan nilai-nilai dasar profesi ASN yaitu Berorientasi Pelayanan, Akuntabel, Kompeten, Harmonis, Loyal, Adaptif dan Kolaboratif dalam setiap kegiatan yang dilakukan agar kinerja ASN menjadi lebih baik, profesional, penuh integritas dan berdedikasi tinggi sesuai dengan tugas pokok dan fungsinya.

1.3 Ruang Lingkup

Ruang lingkup kegiatan aktualisasi di Rumah Sakit Mata Cicendo antara lain

1. Kegiatan aktualisasi dilaksanakan dengan menerapkan nilai-nilai dasar ASN BerAKHLAK yang dihubungkan dengan Sasaran Kinerja Pegawai (SKP)

2. Sistem Informasi yang diimplementasikan berupa perangkat lunak untuk memudahkan petugas dalam penyusutan rekam medis

3. Pihak yang terlibat dalam kegiatan aktualisasi yaitu penulis, mentor / Kepala Instalasi Rekam Medik, petugas rekam medis, dan IT.

4. Kegiatan aktualisasi dilaksanakan di Rumah Sakit Mata Cicendo pada Instalasi Rekam Medis selama 30 hari mulai tanggal 27 Juli 2022 sampai dengan 06 September 2022.

3

BAB II

PROFIL INSTANSI DAN PESERTA

Rumah Sakit Mata Cicendo berdiri pada tanggal 3 Januari 1909 yang diresmikan olehGubernurJenderalJ.B.Van HeustzdengannamaKoningenWilheminaGathuisvoor Ooglijders dan direktur pertamanya adalah C.H.A. Westhoff, Pelayanan yang diberikan saat itu adalah pelayanan rawat jalan, rawat inap dan kegiatan operasi. Tahun 1930, mulai melakukan kegiatan pelayanan luar gedung(outreach) ke daerah sekitar Bandung, seperti Sumedang, Tanjungsari, Congeang, Darmaraja, Situraja, dan Legok.

Sumber : PMN RS Mata Cicendo

Pada tahun1942-1945saatzamanpendudukanJepangrumahsakitinimengalami perubahan fungsi pelayanan menjadi Rumah Sakit Umum. Hal ini di karenakan Rumah

Sakit Hasan Sadikin yangtadinya merupakan Rumah Sakit Umum dijadikan Rumah Sakit Militer sehingga secara tidak langsung semua kegiatan fungsi pelayanan untuk umum yang tadinya di Rumah Sakit Hasan Sadikin dialihkan ke Pusat Mata Nasional Rumah

Sakit MataCicendo Bandung.

4
2.1. Profil Rumah Sakit Mata Cicendo Bandung Gambar 2.1 PMN RS Mata Cicendo Tahun 1909

Gambar 2.2 PMN RS Mata Cicendo Tahun 1945

Sumber : PMN RS Mata Cicendo

Sejaktahun 1961berperan sebagaiRumah SakitPendidikan Fakultas Kedokteran Universitas Padjadjaran. Tahun 1976 menjadi Pusat Kegiatan Bank Mata dan Pusat Kegiatan Hari Kesehatan Sedunia dengan tema Pencegahan Kebutaan. Tahun 1977 –

1979menjadi Kantor Risetuntuk Pencegahan Defisiensi Vitamin A berkolaborasi dengan AFOB dan Departemen Kesehatan. Tahun 1978 ditetapkan sebagai Rumah SakitTipe C oleh Departemen Kesehatan.

Gambar 2.3 PMN RS Mata Cicendo Tahun 1978

Sumber : PMN RS Mata Cicendo

Kemudian pada tahun 1992 ditetapkan sebagai Rumah Sakit Tipe B Non Pendidikan dan sebagai Rujukan Mata Nasional berdasarkan Keputusan Menkes No. 1040/Menkes/SK/XI/1992. Mulai saat itu berbagai fasilitas dan kualitas pelayanan serta

5

pendidikan mulai ditingkatkan.

Gambar 2.4 PMN RS Mata Cicendo Tahun 1992

Sumber : PMN RS Mata Cicendo

Tahun 2000 terakreditasi 5 pelayanan yaitu administrasi dan manajemen, pelayanan medis, perawatan, rekam medis dan emergensi. Sejak tahun 2002 dimulai peningkatan kualitas sumber daya manusia serta sarana dan prasarana secara teratur dan lebi bermakna sesuai dengan visi dan misi yang telah ditetapkan. Dikembangkan pula beberapa pusat pelayanan unggulan (center of excellence) yaitu Pediatrik

Opthalmologi, VitreoRetina, Othalmologi Komunitas, Glaukoma, dan Katarak Bedah Refraktif. Kemudian diikuti dengan pengembangan Pusat Pelatihan Oftamologi (Ofthamology Training Center) dan Pusat Penelitian Mata (Opthamology Reseach Center) melaui kerja sama dengan berbagai pihak di luar negeri.

Tahun 2005 terakreditasi 12 pelayanan yaitu administrasi dan manajemen, pelayanan medis, perawatan, rekam medik, emergensi, operasi, labolatoruim, farmasi, elektro diagnostic, keselamatan dan kesehatan kerja (K3), infeksi nosocomial dan pediatrik opthalmologi. Tahun 2006 terakreditasi A untuk Bagian Ilmu Kesehatan Mata

Fakultas Kedokteran Universitas Padjadjaran. Tahun 2007 menjadi Rumah Sakit Khusus

Kelas A dan menjadi Rumah Sakit dengan Pola Pengelolaan Keuangan Badan Layanan Umum (PPK BLU).

6

Gambar 2.5 PMN RS Mata Cicendo Tahun 2007

Sumber : PMN RS Mata Cicendo

Tahun 2009ditetapkan sebagai PUSAT MATA NASIONAL. Tahun 2014ditetapkan

sebagai Rumah Sakit Pendidikan dan terakreditasi Tingkat Paripurna oleh Komisi

Akreditasi Rumah Sakit (KARS), dan kembali mendapatAkreditasi Paripurnapada Tahun

2017

Gambar 2.6 Penetapan PUSAT MATA NASIONAL

Menteri Kesehatan DR.dr Endang Rahayu Sedyaningsih,MPH.PH

Sumber : PMN RS Mata Cicendo

Rumah Sakit Mata Cicendo yang telah ditetapkan sebagai Pusat Mata Nasional

melalui Keputusan Menteri Kesehatan Nomor 059 Tahun 2009 mempunyai tanggung

jawab yang besar untuk meningkatkan derajat kesehatan mata masyarakat Indonesia

mulaidariAcehsampaidenganPapua. Sebagai PMN, tanggung jawab tersebut bukan

saja terletak pada kiprah pelayanan semata melainkan mencakup kemampuan rumah

7

sakit dalam penelitian dan pengembangan ilmu kesehatan mata.

RumahSakitMataCicendoyangmeraihAkreditasiRumahSakitVersi Tahun 2012

dengankelulusan “ Paripurna “, berdiridiataslahanseluas11.750m2memilikipelayanan rawat jalan, rawat inap, gawat darurat mata, kamar bedah dan pelayanan penunjang.

Pelayanan rawat jalan sendiri terdiri dari rawat jalan regular dan paviliun denganproduk pelayananunggulan:Katarak&BedahRefraktif,VitreoRetina,Pediatrik Oftalmologi dan Strabismus, Lasik, Oftalmologi Komunitas, Glaukoma, Infeksi dan Imunologi, Neuro Oftalmologi, Rekonstruksi,Onkologi dan Okuloplasti, Refraksi, Low Vision dan Lensa

Kontak. Untuk pelayanan rawat inap tersedia kapasitas tempat tidur berjumlah 104, sesuai dengan Keputusan Direktur Utama PMN Rumah Sakit Mata Cicendo nomor

HK.00.07/I.1/2126/2014 Tentang Penetapan JumlahTempatTidurRawatInapPMNPMN

Rumah Sakit Mata Cicendo telah ditetapkan sebagaiberikut : Ruang Anggrek 12 tempat tidur(11,54%),RuangBougenville28tempattidur(26,92%),RuangCempaka21tempat tidur ( 20,2%) dan RuangDahlia 43 tempat tidur(41,35%).

Gambar 2.7 PMN RS Mata Cicendo Tahun 2016

Sumber : PMN RS Mata Cicendo

RumahSakitMataCicendoberalamatdiJalanCicendoNomor04terletakdi pusat

kota Bandung, disebelah Gedung Pakuan (kediaman resmi Gubernur Jawa Barat), dekat

dengan Stasiun Kereta Api Bandung, dekat dengan Bandara Hussen Sastranegara dan juga dekat dengan Rumah Sakit Hasan Sadikin dinilai sangat strategis bagi masyarakat

kota Bandung khususnya dan masyarakat Jawa Barat umumnya.

Dalam perjalanannyaPusatMata Nasional RumahSakitMataCicendomengalami

pergantian pimpinan serta fungsi pelaynan dan sampai sekarang ada 17 Direktur Utama

yang telah memimpin Pusat Mata Nasional Rumah Sakit Mata Cicendo Bandung dan jumlah pegawai sebanyak 516 karyawan. Berikut daftar nama para Direktur Utama

Pusat Mata Nasional Rumah Sakit Mata Cicendo bandung :

8

1. Dr. C.A Westhoff menjabat pada tahun 1909 – 1915

2. Dr.G.P. Uter Mohlen menjabat pada tahun 1915 – 1928

3. DR.B. Baker menjabat pada tahun 1928 – 1931

4. Dr. FL. Hote menjabat pada tahun 1932 – 1934

5. DR.G. Fast menjabat pada tahun 1935 -1937

6. Dr.J.H.R. Dick menjabata pada tahun 1937 - 1941

7. dr. Sukiman menjabat pada tahun 1942 1945

8. Prof. Sumitro Hadisubroto menjabat pada tahun 1947 – 1948

9. dr. R. Gadroen menjabat pada tahun 1949 – 1955

10. dr. H.R. Soediro, Sp.M menjabat pada tahun 1955 – 1972

11. Prof. dr. R. Sugana Tjakrasudjatma, Sp.M menjabat pada tahun 1972 – 1980

12. Prof. Dr. dr. Gantira Natadisastra, Sp.M menjabat pada tahun 1980 – 1993

13. dr. Edi Djunaedi, Sp.M menjabat pada tahun 1993 – 2001

14. Dr. dr. Farida Sirlan, Sp.M menjabat pada tahun 2001 – 2008

15. Dr. M. Kautsar Boesoeiri, Sp.M menjabat pada tahun 2008 – 2012

16. Dr. Hikmat Wangsaatmadja, menjabat pada tahun 2012 – 2015

17. Dr. Irayanti, Sp.M (K), MARS menjabat pada tahun 2016 – sekarang

Identitas visual (logo) Rumah Sakit Mata Cicendo menerangkan jati diri lembaga secara lugas sebagai satu-satunya Rumah Sakit Mata milik Pemerintah penyelenggara pelayanan penyeluruh di bagian kesehatan mata, pelaksana kegiatan pendidikan dan pusat rujukan, pelayanan mata secara nasioanal. Visualisasi identitas menampilkan citra mata sehat adalah untuk mempermudah identifikasi, mempertegas korelasi dan relevan dan meningkatkan impresi kepada khalayak terhadap Rumah Sakit Mata Cicendo dalam mengarahkan cara pandang (pemahaman baru) terhadap brand yang lebih jelas, signifikan dan segar (Reju Venate) bahwa Rumah Kesehatan Mata dan telah berkiprah

9

secara profesioanal serta berpengalaman di bidangnya sejak tahun 1909.

Gambar 2.8 Logo PMN RS Mata Cicendo

Sumber : PMN RS Mata Cicendo

2.1.1. Visi, Misi dan Motto Pusat Mata Nasional Rumah Sakit Mata Cicendo

a. Visi Pusat Mata Nasional Rumah Sakit Mata Cicendo mengacu pada Visi Pemerintah Kabinet Indonesia Maju 2020-2024

Terwujudnya Indonesia Maju yang Berdaulat, Mandiri dan Berkepribadian Berlandaskan Gotong Royong

b. Misi Pusat Mata Nasional Rumah Sakit Mata Cicendo mengacu pada Visi Pemerintah Kabinet Indonesia Maju 2020-2024

“Peningkatan Kualitas Manusia Indonesia”

Dalam pencapaian Visi Misi tersebut, Rumah Sakit Mata Cicendo berperan mendukung Visi Misi Presiden yaitu “Eye Care for Everyone

Seeing Better World”

1. EyeCare

Memberikan pelayanan kesehatan mata

2. forEveryone

Pelayanan yang tidak diskriminatif, kepada seluruh warga

3. BetterWorld

Melihat dunia dengan lebih baik

c. Motto Pusat Mata Nasional Rumah Sakit Mata Cicendo

Melihat lebih baik

2.1.2 Tata Nilai Pusat Mata Nasional Rumah Sakit Mata Cicendo

Dalam rangka kelancaran melakukan misi untuk mewujudkan Visi maka

Pusat Mata Nasional Rumah Sakit Mata Cicendo Bandung menganut nilai-

10

nilai sebagai berikut :

1. Visioner

Setiap pegawai Rumah Sakit Mata Cicendo Bandung senantiasa memiliki pandangan ke depan dan cita-cita luhur untuk menjadi pribadi yang unggul,mampu memenuhi harapan orang lain dan memiliki keyakinan serta kemampuan mewujudkan kehidupan yang lebih baik.

2. Integritas

SetiappegawaiRumahSakitMataCicendoBandungsecarakonsisten bekerjadengan jujur, tertib, teliti dan disiplin, demi menjaga kredibilitas institusi dan kehormatan dirinya sebagai pegawai yang memiliki martabat dan hargadiri.

3. Profesional

Berkomitmen untuk bekerja tuntas, cerdas dan akurat atas dasar kompetensiterbaik dengan penuh tanggung jawab.

4. Inovatif

Selalu mempunyai ide / gagasan baru dan berorientasi untuk memberikan solusi yangoptimal untuk memenuhikebutuhan pelanggan pasien serta berorientasi terhadap kemajuan institusi.

5. Proaktif

Selalu peka dan aktif untuk mengidentifikasi akan kebutuhan pelanggan/pasien sesuai berkembangan jaman.

6. Istiqomah

Bersikap sabar, lurus, jujur, bijaksana serta teguh pendirian sesuai aturan dan tuntunan hidupnya.

2.1.3 StrukturOrganisasi PusatMataNasional RumahSakitMataCicendo

Berdasarkan Keputusan Direktur Utama Pusat Mata Nasional Rumah

Sakit Mata Cicendo Bandung Nomor : HK.02.03/II/4.2/3897/2021 tentang

StrukturOrganisasiRumahSakitMataCicendoBandung,bahwaPMNRumah

Sakit Mata Cicendo Bandung mempunyai susunan organisasi terdiri dari :

1. Direktur Utama : Plt. dr. Irayanti, SpM, MARS

2. Direktur Pelayanan Medik & Keperawatan : Plt. dr. Antonia Kartika, SpM

3. Direktur SDM, Pendidikan & Penelitian : dr. Antonia Kartika, SpM

11

4. Direktur Keuangan & BMN : E.C. Subur, SE

5. Direktur Perencanaan & Umum : Hartono, SKM, M.Kes

Gambar 2.9 Struktur Organisasi RS Mata Cicendo

Sumber : PMN RS Mata Cicendo

2.1.3 Struktur Organisasi Instaslasi Rekam Medis

Instalasi rekam medis PMN Rumah Sakit Mata Cicendo berada di bawah

Direktorat Pelayanan Medik, Keperawatan dan Penunjang dengan Kepala Instalasi yaitu Melina Ulfah, Amd.Perkes. S.Sos dengan susunan organisasi sebagai berikut:

12

Gambar 2.10 Struktur Organisasi Instalasi Rekam Medis

Sumber : Instalasi Rekam Medik RS Mata Cicendo

Nama : Widayanti, A.Md. Kes.

NIP : 199112252002032002

Jabatan/Golongan : Perekam Medis Terampil

Unit Kerja

: Instalasi Rekam Medis

Instansi : Kementerian Kesehatan

Republik Indonesia

Pendidikan : DIII Rekam Medis dan

Informasi Kesehatan

Dalam melakukan pelaksanaan aktualisasi, peserta latihan dasar CPNS

melakukan tugas pokok pekerjaan yang mengacu pada pasal 8 PERMENPAN RB

Nomor 30 Tahun 2013 tentang Jabatan Fungsional Perekam Medis yaitu sebagai berikut:

13
2.2. Profil Peserta Latihan Dasar CPNS

A. Tugas Pokok

Melakukan kegiatan pelayanan rekam medis informasi kesehatan yang meliputipersiapan, pelaksanaan, pelaporan dan evaluasi.

B. Uraian Tugas

1. Melaksanakan Entry Kodifikasi Penyakit

2. Menerima Berkas Rekam Medis

3. Melakukan Sortir Rekam Medis

4. Melakukan Entry Monitoring Pasien Reservasi Online

5. Melakukan Penyusutan Berkas Rekam Medis

6. Melakukan Pengambilan Rekam Medis

7. Melakukan Alih Media Rekam Medis

2.3. Sikap Perilaku Bela Negara

a. Wawasan Kebangsaan dan Nilai-Nilai Bela Negara

Kompetensi Aparatur Sipil Negara (ASN) dalam pelaksanaan tugas terutama pelayanan publik, harus didasarkan pada Pancasila, UUD NRI 1945, WawasanNusantara,nilai-nilaidasarBelaNegara,sertawawasankebangsaan Wawasan kebangsaan yaitu cara pandang yang dilandasi akan kesadaran diri sebagai warga dari suatu negara akan diri dan lingkungannya di dalam kehidupan berbangsadan bernegara. Melalui wawasan ini, warganegaraakan memiliki rasa bela negara dan cinta tanah air karena wawasan kebangsaan merupakan bagian dari pemahaman berwarga negara.

Tujuan dari wawasan kebangsaan adalah membangun dan mengembangkan persatuan dan kesatuan. Salah satu manfaat dari wawasan kebangsaan yaitu timbulnya rasa menjiwai semangat bangsa, dan inilah yang menjadi salah satu tes dasar dalam perekrutan ASN yang nantinya akan berperan dalam mewujudkan pemerintahan yang stabil.Dalam hal ini ASN diharapkan akan mewujudkan pemerintah daerah yang tumbuh dan berkembang secara mandiri dengan daya saing yang sehat antar daerah. Selain itu ASN juga harus terus berupaya melakukan pembinaan dengan mengangkat nilai bela negara sesuai dengan konsepsi bela negara serta selalu

14

tanggap terhadap perubahan lingkungan strategis, mendiagnosa berbagai permasalahan, serta mengelola perubahan.

ASN diharapkan memiliki sikap bela negara dan cinta tanah air sesuai konsepsi bela negara. Perwujudan bela negara adalah melalui pelaksanaan tugas sebaik-baiknya sesuai profesi ASN. Partisipasi aktif terhadap perubahan lingkungan strategis, mendiagnosa berbagai permasalahan, serta mengelola perubahan merupakan hal yang harus dilakukan. Hal yang lebih utama adalah nilai-nilai Pancasila tetap menjadi pedoman bekerja dan falsafah kehidupan bermasyarakat, berbangsa, dan bernegara.

b. Analisis Isu Kontemporer

Isu Kontemporer yaitu suatu pokok persoalan yang terjadi pada masa sekarang atau menjadi trending topik pada saat ini dan sangat berkaitan erat dengan perubahan. Perubahan bersifat mutlak, kita akan jauh tertinggal jika tidak segera menyadari dan berperan serta dalam perubahan tersebut.

Pada hal ini ASN harus memahami posisi, peran serta kesiapannya dalam memberikan hasil yang terbaik dengan memanfaatkan segala potensi yang dimiliki untuk bersama-sama melakukan perubahan yang memberikan manfaat secara luas dalam melaksanakan tugas-tugasnya dengan baik. Sebagai seorang ASN harus mampu mengidentifikasi isu-isu kritikal dan dapat melakukan penapisan isu-isu kritikal serta melakukan Analisa isu-isu kritikal dengan menggunakankemampuanberpikirkritis.DenganbegituseorangPNS dapat mengambil keputusan yang terbaik dalam tindakan profesionalnya.

c. Kesiapan Bela Negara

Kesiapsiagaan BelaNegaraadalahsuatu keadaan siapsiagayangdimiliki oleh seseorang baik secara fisik, mental, maupun sosial dalam menghadapi situasi kerja yang beragam yang dilakukan berdasarkan kebulatan sikap dan tekad secara ikhlas dan sadar disertai kerelaan berkorban sepenuh jiwa raga yang dilandasi oleh kecintaan terhadap Negara Kesatuan Republik Indonesia (NKRI) berdasarkan Pancasila dan UUD Tahun 1945 untuk menjaga, merawat, dan menjamin kelangsungan hidup berbangsa dan bernegara. Oleh karena itu dalam pelaksanaan Latihan dasar bagi CPNS akan dibekali Latihan-latihan seperti Kegiatan olahraga dan fisik, Kesiapsiagaan dan kecerdasan mental, kegiatan baris-berbaris, apel dan tata upacara, keprotokolan, fungsi-fungsi intelijen dan badan pengumpul keterangan, serta kegiatan ketangkasan dan permainan.

15

Kesiapsiagaan bela negara bagi CPNS adalah kesiapan untuk mengabdikan diri secaratotal kepada negara dan bangsadan kesiagaan untuk menghadapi berbagi ancaman multidimensional yang bisa saja terjadi di masa yang akan datang, Kesiapsiagaan bela negara bagi CPNS menjadi titik awal langkah penjang pengabdian yang didasari oleh nilai-nilai dasar negara. Ketangguhan mental yang didasarkan pada nilai-nilai cinta tanah air, kesadaran berbangsa dan bernegara, yakin Pancasila sebagai ideologi negara, kerelaanberkorbandemibangsadannegaraakanmenjadisumberenergiyang luar biasa dalam pengabian sebagai abdi negara dan abdi rakyat.

2.4. Nilai-Nilai Dasar ASN BerAKHLAK

Dalam menjalankan tugas pokok dan fungsinya,seorangASN harus berpegang teguh pada nilai-nilai dasar ASN yaitu BerAKHLAK yang merupakan akronim dari

Berorientasi Pelayanan, Akuntabel, Kompeten, Harmonis, Loyal, Adaptif, dan Kolaboratif. Adapun detail dari nilai-nilai tersebut, yaitu :

a. Berorientasi Pelayanan

Berorientasi Pelayanan yaitu komitmen memberikan pelayanan prima demi kepuasan masyarakat. Dengannilaiini ASNharusmampumemahami dan memenuhi kebutuhan masyarakat dalam memberikan pelayanan publik.

Bersikap Ramah, cekatan, solutif kepada pasien untuk menjunjung tinggi profesionalisme dan dapat diandalkan dalam memberikan jawaban yang ditanyakan oleh pasien serta melakukan perbaikan tiada henti dalam pelayanan.

Kata Kunci : Responsivitas, Kualitas dan Kepuasan

Kalimat Afirmasi : Kami berkomitmen memberikan pelayanan prima demi kepuasan masyarakat

b. Akuntabel

Akuntabel yaitu pertanggungjawaban atas tugas yang diberikan. Dalam hal ini ASN harus memiliki sikap tanggung jawab, disiplin dan berintegritas

tinggidalammelaksanakantugasdankewajibannyakarenasikapkeberpihakan kepada pasien merupakan bentuk rasa empati dan kepedulian untuk meminimalisir terjadinya ketidakpuasan terhadap layanan yang diterima pasien. Selain itu ASN juga harus menggunakan kekayaan dan barang milik kedinasan secara bertanggung jawab, efisien dan efektif serta tidak boleh menyalahgunakan jabatan karena akan merusak tatanan kehidupan, bahkan

16

dapat menghancurkan bangsa berkeping-keping.

Kata Kunci : Integritas, konsisten, dapat dipercaya, dan transparan

Kalimat Afirmasi : Kami bertanggungjawab atas kepercayaan yang diberikan

c. Kompeten

Kompetenmerupakankemampuanseseoranguntukmelakukansesuatu secara memadai , atau kapasitas mental seseorang untuk memahami suatu proses. Seorang ASN harus selalu meningkatkan kompetensi untuk meningkatkan kualitas diri dan pelayanan yang selalu berubah. Seseorang dapat dianggap kompeten apabila mereka dapat melakukan tugasnya dengan kualitas yang baik.

Kata Kunci : Kinerja terbaik, sukses, keberhasilan, learning agility, ahli di bidangnya

Kalimat Afirmasi : Kami terus belajar dan mengembangkan kapabilitas

d. Harmonis

Harmonis menurut KBBI yaitu seia sekata. Sebagai seorang ASN harus peduli dan menghargai perbedaan setiap orang apapun latar belakangnya.

Dalam melaksanakan tugas dan kewajiban PNS juga harus memiliki suka menolong baik kepada pengguna layanan, juga membantu kolega PNS lainnya yang membutuhkan pertolongan dan untuk kenyamanan dalam bekerja seorang ASN harus menciptakan lingkungan kerja yang kondusif.

Kata Kunci : Peduli (caring) dan perbedaan (diversity)

Kalimat Afirmasi : Kami saling peduli dan menghargai perbedaan

e. Loyal

Loyal adalah berdedikasi dan mengutamakan kepentingan bangsa dan negara. Dalam rangka usaha membina ASN yang bersih, jujur, dan sadar akan tanggung jawabnya sebagai aparatur negara dan abdi masyarakat wajib mengangkat sumpah/janji/komitmen PNS sesuai PP Nomor 21 tahun 1975 tentang sumpah/janji PNS. Selain itu setia dan taat kepada Pancasila, UUD

1945, Negara, Pemerintah serta mengutamakan kepentingan negara dibandingkankepentinganseorangASN merupakanhalpentingyangharusada di diri ASN.

Kata kunci : Komitmen, dedikasi (rela berkorban), kontribusi

Kalimat Afirmasi : Kami berdedikasi dan mengutamakan kepentingan bangsa dan negara

f. Adaptif

17

Adaptif adalah kemampuan menyesuaikan kompetensi dengan kebutuhan sesuai tuntutan zaman/perubahan. Seorang ASN harus harus adaptif yakni terbuka terhadap perubahan yang terjadi, terutama terhadap teknologi karena apabila adaptif maka ASN akan inovatif yang akan meningkatkan kinerja. Para ASN diwajibkan untuk beradaptasi terhadap transformasiteknologiagarfungsipelayananpublicbisalebihefisien,tepatdan cepat.

Kata Kunci : Inovasi, Antusias terhadap perubahan, Proaktif

Kalimat Afirmasi : Kami terus berinovasi dan antusias dalam menggerakan ataupun menghadapi perubahan

g. Kolaboratif

Kolaboratif yaitu Kerjasama. Setiap ASN harus membangun Kerjasama yang bersinergi untuk membangun hubungan koordinasi dalam menunjang kinerja ASN. Keterbukaan dalam kolaborasi sangat dibutuhkan karena untuk mencapai tujuan bersama dengan saling membantu dan saling memahami aktivitas masing-masing.

Kata Kunci : Kesediaan bekerjasama, sinergi untuk hasil yang terbaik

Kalimat Afirmasi : Kami mendorong Kerjasama yang sinergis

2.5. Kedudukan dan Peran ASN menuju Smart Governance

1. Manajemen ASN

Manajemen ASN adalah pengelolaan ASN untuk menghasilkan Pegawai

ASN yang profesional, memiliki Nilai Dasar, Etika Profesi, Bebas dari Intervensi Politik, Bersih dari praktik KKN.

Berdasarkan UU Nomor 5 tahun 2014 mengenai ASN. PNS merupakan warga negara Indonesia yang memenuhi syarat tertentu dan diangkat sebagai ASN secara tetap. Berdasarkan kedudukan nya ASN dibagi menjadi dua yaitu PNS yakni pengangkatan sebagai pegawai ASN secara tetap oleh pejabat Pembinakepegawaian untuk menduduki jabatan pemerintahan dan PPPKyakni pengangkatanberdasarkanperjanjiankerjauntukjangkawaktutertentu dalam rangka melaksanakan tugas pemerintahan.

Kedudukan PNS dalam NKRI sebagai unsur aparatur negara yang berfungsi sebagai pelaksana kebijakan publik, pelayan publik, dan perekat dan pemersatu bangsa. PNS melaksanakan kebijakan yang ditetapkan oleh pimpinan instansi pemerintah. Dalam menjalankan tugasnya, PNS harus bebas

18

dari pengaruh dan intervensi semua golongan dan partai politik. Berikut tugas PNS dan PPPK sebagai pegawai ASN :

• Melaksanakan kebijakan yang dibuat oleh Pejabat Pembina Kepegawaian sesuai dengan ketentuan peraturanperundang-undangan

• Memberikan pelayanan publik yang professional dan berkualitas

• Mempererat persatuan dan kesatuan Negara Kesatuan Republik Indonesia.

Merujuk pada Pasal 12 UU Nomor 5 Tahun 2014, pegawai ASN (PNS dan PPPK) berperan sebagai perencana, pelaksana, dan pengawas penyelenggaraan tugas umum pemerintahan dan pembangunan nasional melalui pelaksanaan kebijakan dan pelayanan publik yang profesional, bebas dari intervensi politik, serta bersih dari praktik korupsi, kolusi, dan nepotisme. Dalam hal ini ASN harus mengutamakan kepentingan publik dan masyarakat luas dalam menjalankan fungsi dan tugasnya. ASN berfungsi bertugas dan berperan untuk memberikan pelayanan public yang professional dan berkualitas, serta mempererat persatuan dan kesatuan Republik Indonesia. ASN harus senantiasa taat sepenuhnya kepada Pancasila, UUD 1945, negara dan pemerintah. ASN harus senantiasa mengutamakan dan mementingkan persatuan dan kesatuan bangsa (kepentingan bangsa dan negara diatas segalanya).

2. Smart ASN

Smart ASN yaitu pegawai dengan kompetensi, kinerja serta profesionalisme yang tinggi sehingga dapat beradaptasi dengan perubahan teknologi serta untuk mencapai tujuan instansi. Smart ASN memiliki kriteria yang harus dimiliki oleh setiap ASN untuk mewujudkan smart governance yaitu mempunyai integritas, jiwa nasionalisme, keramahtamahan, berwawasan global, Bahasa asing, IT, serta jejaring kerja /networking entrepreneurship. Seorang ASN yang “Smart” juga diharapkan dapat berperan sebagai digital talent dan digital leader yang mendukung transformasi birokrasi di Indonesia.

a. Integritas

Peraturan Menteri PAN dan RB Nomor 60 tahun 2020 tentang pembangunanintegritaspegawaiaparatursipilnegara. Pengembangan integritas ASN diukur melalui kejujuran, kepatuhan terhadap peraturan perundang-undangan, kemampuan bekerja sama; dan pengabdian kepada masyarakat, bangsa dan negara.

19

b. Nasionalisme

Sebagai seorang aparatur negara, memiliki sikap nasionalisme tentu sudah menjadi suatu keharusan. Seorang ASN harus memiliki sikap nasionalisme, yang salah satunya adalah Nasionalisme Pancasila, yang dapat kita pahami sebagai sebuah pandangan atau paham kecintaan manusia Indonesia terhadap bangsa dan tanah airnya yang didasarkan pada nilai-nilai luhur Pancasila.

c. Keramahtamahan

ASN adalah seorang pelayan publik. Untuk itu keramahan tentu menjadi faktor penting yang harus dimiliki. Hospitality atau keramahan adalah memiliki sifatbaik hati dan menarik budi bahasanya,manis tutur kata dan sikapnya dalam setiap pelaksanaan tugas, khususnya dalam memberikan pelayanan prima kepada masyarakat.

d. Wawasan Global

Upaya membentuk ASN yang berwawasan global merupakan salah satu bagian penting dari pengembangan kompetensi Aparatur

Sipil Negara (ASN), untuk mewujudkan visi Presiden yaitu terwujudnya Indonesia maju yang berdaulat, mandiri dan berkepribadian berlandaskan gotong royong. Dengan wawasan global, diharapkan ASN dapat membangun pola pikir yang adaptif serta mendukung fleksibilitas dan inovasi.

e. Bahasa Asing

SeorangASNselainmenguasaiBahasaIndonesiadenganbaikdan benar juga harus memiliki kemampuan menguasai Bahasa asingseperti Bahasa Inggris dan Bahasa asing lainnya hal ini bertujuan untuk mengembangkan potensi melalui informasi dan teknologi dari seluruh dunia yang menggunakan Bahasa asing

f. IT

Teknologi informasi yang kian hari kian berkembang harus dapat dirangkul dan dimanfaatkan oleh ASN dalam pelaksanaan tugasnya.

Seorang ASN dituntut tidak gagap teknologi dan informasi yang dapat mengoperasikan serta dapat memanfaatkan aplikasi produk IT. Hal ini untukmeningkatkanefektivitasdanefisiensidalampeningkatankinerja, tugas, pelayanansertapengabdian kepadamasyarakat. ASN jugaharus

bijak dalam memanfaatkan internet yang digunakan yaitu dengan

20

menggunak etika yang baik.

g. Entrepreneurship

Jiwa entrepreneurship yang perlu dimiliki oleh ASN antara lain adalah keberanian, kreatifitas, inovatif, pantang menyerah serta cerdas dalam menangkap dan menciptakan peluang.

2.6. Role Model

Nilai nilai BerAKHLAK dari tokoh panutan yaitu Dr.Dra.Gemala Rabi'ah Hatta, MRA.,M.P.H atau yang biasa disebut dengan Gemala Hatta. Gemala Hatta merupakanPendiriPerhimpunanProfesionalPerekamMedisdanInformasiKesehatan Indonesia (PORMIKI) yaitu organisasi profesi bagi Perekam Medis dan Informasi Kesehatan (PMIK) dan peminat di bidang rekam medis dan informasi kesehatan di Indonesia yang dibentuk di Jakarta pada 18 Februari 1989, dan pada tahun 19891999 beliau menjabat sebagai Ketua Umum Dewan Perwakilan Pusat PORMIKI. Gemala Hatta juga menjabat sebagai Presiden Alumni APEC Women Information Communityuntuk 16 negara.

Gemala Hatta adalah putri kedua dari mantan Wakil Presiden Republik Indonesia yang pertama, Mohammad Hatta dan Rahmi Hatta Beliau lahir di Jakarta pada 2 Maret 1952. Pada tahun 1970, dia menamatkan masa SMAnya di SMA Santa Ursula, Jakarta, di tahun 1976, beliau meraih gelarMRA dariSchool of Medical Record Administration, Sydney, Australia; beasiswa ColomboPlan, lalu melanjutkan kembali pendidikan di Sekolah Tinggi IlmuAdministrasi Lembaga AdministrasiNegaraRI,lulus tahun 1983, meraih gelar (S-1), setelah itu beliau Melanjutkan (S-2) di Pascasarjana Fakultas Kesehatan Masyarakat Universitas Indonesia,lulus tahun 1994, dan Terakhir pada tahun 2002, beliau berhasil meraih gelar doktor [lulus CumLaude] dari FKM-UI (jurusan Biostatistik).

Berikutgambaran nilai nilai BerAKHLAK yang beliau lakukan, diantaranya :

1. Berorientasi Pelayanan

Gemala Hatta dalam membentuk Perhimpunan Profesional Perekam Medis dan Informasi Kesehatan Indonesia (PORMIKI) berlandaskan nilai dasar

berorientas pelayanan karena untuk membantu meningkatkan derajat kesehatan masyarakat melalui peningkatan sistem kesehatan nasional dengan membina dan mengembangkan sistem rekam medis dan informasi kesehatan.

SelainituPadaTahun1970-anGemalaHattamemperbaikiorganogramstruktur

21

rumah sakit di Indonesia pada Kementerian Kesehatan Republik Indonesia

sehubungan dengan masuknyaunitkerjarekam medis (MIK) di rumah sakitseIndonesia

2. Akuntabel

Dalam pengimplementasian nilai akuntabel Gemala hatta Ia tetap bertanggungjawab dalam melaksanakan tugasnyasebagai dosen tamu FKM UI dari akhir 1980an hingga sekarang untuk cabang mata kuliah MIK, terutama klasifikasi penyakit (ICD) dan sejak 2018 sebagai dosen mata kuliah MARS di URINDO Bambu Apus, Jakarta Timur

3. Kompeten

Gemala Hatta sangat berkotribusi dengan profesi Rekam Medis. Bermula dengan mendirikan sekolah D-3 MedicalRecord(Rekam Medis) 1989 dan kini sudah ada 57 total program D-3, D4 S-1 di berbagai provinsi di Indonesia. Tahun 1978-1986 mendirikan berbagai Bagian Rekam Medis dan Informasi Kesehatan di RS Kusta, Harapan Kita, Islam Cempaka Putih, dan Dr. Sardjito Yogyakarta. Sistemnya sudah menyebar ke seluruh rumah sakit dan Puskesmas di Indonesia. Sejak 1978 sampai sekarang mengadakan berbagai pelatihan di bidang manajemen informasi kesehatan (rekam medis). Mendirikan Perhimpunan Profesional Perekam Medis dan Informasi Kesehatan Indonesia, dan 1989-1999 dipilih sebagai Ketua Umum pertama.

4. Harmonis

Dalam pengimplementasian Nilai Dasar ASN Harmonis. Gemala Hatta menciptakan lapangan kerja baru tenaga kesehatan Perekam Medis dan Informasi Kesehatan Indonesia. Menerbitkan beberapa buku pedoman untuk bidang keilmuan ini, antara lain "Pedoman Manajemen Informasi Kesehatan di SaranaPelayananKesehatan"yangdijadikanbukureferensiolehBadanPPSDM, Kementerian Kesehatan untuk pendidikan rekam medis/MIK di Indonesia.

5. Loyal

Implementasi Nilai Dasar Loyal diterapkan oleh Gemala Hatta dengan membantu proses terbitnya jabatan fungsional Perekam Medis di Departemen Kesehatan yang disahkan oleh Kementerian Penertiban dan Aparatur Negara untuk seluruh praktisi rekam medis (manajemen informasi kesehatan) di Indonesia

22

6. Adaptif

Gemala Hatta terus mengembangkan inovasi dan kreativitas dengan mengupayakan peningkatan analisis rekam medis dengan menemukan cara penganalisisan kualitatif rekam medis ketingkat aspek medis dengan menggunakan berbagai indikator profesi medis. Ia menggabungkan analisis itu ke dalam multi variate - rotasi bertingkat faktor analisis sehingga menghasilkan formulir rekam medis yang diandalkan. Konsep ini terbukti dapat digunakan untuk semua jenis morbiditas dan kegiatan fisikal terapi termasuk Orthotik Prostetik

7. Kolaboratif

Dalam pembentukan Perhimpunan Profesional Perekam Medis dan Informasi Kesehatan Indonesia (PORMIKI) Gemala Hatta bekerjasama dengan berbagai profesi kesehatan. Dihadiri oleh 31 rekan-rekan dan berbagai profesi yangtidaksajaberasaldariorganisasiprofesitetapijugadariinstansikesehatan pemerintah dan swasta. Dari daftar penandatanganan “Naskah Proklamasi” tampak Ketua PB IDI saat itu dr. H. Azrul Azwar, MPH berkenan hadir dan bahkan bersama-sama dengan Ketua Persatuan Sarjana Administrasi (PERSADI) Jakarta Raya saat itu drs. H. Razak Manan saling bahu membahu memberi semarak jalannya pembentukan PORMIKI. Di acara pembentukan PORMIKI ini Gemala Hatta mendapat bantuan penuh dari Ketua Umum PB IDI untuk menyusun Anggaran Dasar dan Rumah Tangga.

23

BAB III

RANCANGAN AKTUALISASI

3.1. Deskripsi Isu

3.1.1. Penuhnya Rak Penyimpanan Rekam Medis di Instalasi Rekam Medis

Rumah Sakit Mata Cicendo

A. Data / Fakta

1. Dari hasil wawancara yang dilakukan dengan kepala instalasi rekam medis. sebanyak 3150Rekam medis yangada di satu rak penyimpanan rekam medis (rol'opack), ada 381 Rekam medis inaktif dan sebanyak 2769 Rekam medis aktif.

2. Rak yang digunakan dalam penyimpanan rekam medis yaitu rol o'pack terdiri dari 31 rak 2 muka dengan jumlah 7 shaft di setiap rak nya. Perhitungan jumlah kebutuhan rak penyimpanan rekam medis yang diperlukan berdasarkan IFHIMA yaitu 97650 / 21 = 4650 atau 47 rak

3. Dimulai tahun 2019 dilakukan penggunaan Rekam Medis Elektronik (EMR) namun belum semua formulir termasuk kedalam EMR. Dari 60 Formulir. Sebanyak 56 formulir Menggunakan EMR dan 4 formulir Menggunakan Manual seperti Informed Consent, General Consent, Penunjang EKG dan Catatan perkembangan pasien terintegrasi (CPPT)

B. Dampak

1. Dalam penyimpanan rekam medis petugas bagian filling rekam medis mengalami kesulitan dalam menyimpan atau mengambil rekam medis

2. Ruangan menjadi penuh karena rekam medis tidak hanya disimpan di Rol ‘Opack tetapi rekam medis yang belum masuk ke rol O’pack disimpan jugadi dus untuk sementara

3. Pencarian rekam medis membutuhkan waktu dalam menemukan rekam medis karena tidak semua rekam medis tersimpan d rak penyimpanan, tetapi ada juga di rak scan untuk scaning rekam medis yang masih manual. Sehingga pendistribusian berkas akan menjadi lama begitupun dengan waktu tunggu pasien di poliklinik

C. Penyebab

1. Masih adanyarekam medis inaktif tersimpan di rak penyimpanan rekam

24

medis, sedangkan rekam medis baru terus bertambah setiap harinya

2. Rak penyimpanan rekam medis kurang, tidak sesuai dengan jumlah rekam medis yang ada

3. Belum maksimalnya pelaksanaan Electronic Medical Record (EMR), karena masih ada rekam medis yang dibuat secara manual

D. Pihak yang Terlibat

1. Petugas Filling Rekam Medis

2. Instalasi Rekam Medis

3. Petugas medis

4. Pasien

5. Pelayanan Pasien

3.1.2. Ketidaklengkapan pengisian catatan medis Rawat Jalan di Rumah

Sakit Mata Cicendo

A. Data / Fakta

1. Kelengkapan Rekam medis merupakan salah satu mutu pelayanan Rumah Sakit, tetapi dalam hal ini ketidak disiplinan dokter ataupun perawat dalam pengisian rekam medis masih belum optimal. Berdasarkan laporan bulanan Masih ada 12% belum lengkap meliputi ringkasan pulang, laporan operasi (tanggal dan jam di buat laporan operasinya) dan 88 % lengkap, dengan target sasaran kelengkapan 100%.

2. Kepentingan dalam melayani pasien memang diperlukan, tetapi pengisian rekam medispun harus dijalankan sesuai dengan prosedur yang berlaku jangan sampai diabaikan. keterbatasan waktu antara pelayanan pasien dengan pengisian rekam medis harus seimbang karena itu semua sangat penting. Ketidaklengkapan pengisian rekam medis terjadi di bagian pengisian Ringkasan Pulang dengan jumlah ketidaklengkapan sebesar 10%. Oleh karena itu dokter harus membagi waktunya demi mencapai pelayanan dengan kualitas terbaik.

3. Ketidaksesuaian dalam pengisian kode penyakit menentukan pembayaranclaimasuransi,sehinggasangatdibutuhkannyakomunikasi antar dokter, perawat dan tenaga coding/perekam medis untuk menentukan diagnosa yang tepat. Dengan jumlah dokter 37 orang, Perawat21orang,danperekammedis21orang.Ketidaksesuaiandalam mengisi kode penyakit sebesar 8%. Kode penyakit yang ditulis harus

25

sesuai dengan standar yang telah ditentukan menurut ICD X dan tindakan sesuai dengan ICD 9CM.

B. Dampak

1. Terhambatnya proses klaim asuransi Kesehatan yang diajukan dan terhambatnya proses tertib administrasi

2. Berkurangnyakualitasrekammedisdalammenentukanmutupelayanan rumah sakit. Hal ini karena rekam medis merupakan salah satu standar yang harus dipenuhi rumah sakit untuk mendapatkan predikat akreditasi.

3. Pemeriksaan pasien control akan mengalami kesulitan dalam mengetahui riwayat penyakit terdahulu pasien

C. Penyebab

1. Kurangnya kedisiplinan petugas terhadap pengisian rekam medis, karena kedisiplinan membentuk suatu sikap dan perilaku pegawai

2. Beban kerja petugas medis yang sangat tinggi sehingga memiliki waktu yang sedikit untuk mengisi rekam medis

3. Kurangnyakomunikasi antaradokter, perawatdan tenagacodingdalam pengisian rekam medis. Komunikasi sangat dibutuhkan untuk saling mengingatkan tugasnya masing-masing

D. Pihak yang Terlibat

1. Petugas Filling Rekam Medis

2. Instalasi Rekam Medis

3. Petugas medis

4. Manajemen RS

5. Petugas Casemix

6. Pasien

7. Pelayanan Pasien

3.1.3. Belum Optimalnya Pelaksanaan Retensi/Penyusutan Rekam Medis di Instalasi Rekam Medik Rumah Sakit Mata Cicendo

A. Data / Fakta

1. Pencarian rekam medis inaktif dilakukan secara manual dengan cara melihat nomor rekam medis yang dipakai dalam waktu 5 tahun ke belakang untuk rajal dan 10 tahun

2. Petugasrekammedisyaitusebanyak21orangdansemuaterlibatdalam pelaksanaan retensi

26

3. Ruang penyimpanan rekam medis inaktif belum maksimal dan masih menyatu dengan ruang penyimpanan rekam medis aktif meskipun rak penyimpanan dibedakan

Gambar 3.1. Ruang Penyimpanan Rekam Medis

Sumber : Instalasi Rekam Medik Rumah Sakit Mata Cicendo

4. Pengambilan rekam medis inaktif di rak penyimpanan rekam medis dilakukan secara manual, dan penyimpanan data no urut retensi rekam medis pun tidak dalam satu aplikasi melainkan di semua PC petugas Rekam Medis

Gambar 3.2. Buku Nomor Urut Retensi / Penyusutan Rekam Medis

Sumber : Instalasi Rekam Medik Rumah Sakit Mata Cicendo

5. SOPPenyusutanrekammedissudahadatetapipelaksanaandilapangan tidaksemuaditerapkan.Haliniditandaidengankurangnyapengetahuan petugas akan pentingnya melaksanakan penyusutan dengan 35 % belum mengikuti pelatihan mengenai system penyusutan rekam medis.

B. Dampak

1. Rak penyimpanan rekam medis (Rol O’Pack) mengalami kepadatan

27
RM Inaktif RM Aktif

2. Tidaktercapainyatargetretensiyangmenyebabkanpenumpukanrekam medis di ruang penyimpanan, dikarenakan kesibukan petugas yang harus menyelesaikan terlebih dahulu tugas pokoknya, sehingga dapat melakukan retensi setelah selesai melaksanakan tugas nya

3. Terjadinya penumpukan rekam medis baru karena rak penyimpanan penuh

4. Petugas bekerja 2x dalam pengambilan rekam medis inaktif karena apabila data kunjungan nya masih kurang dari 5 tahun, rekam medis harus disimpan kembali ke rak penyimpanan rekam medis aktif. Sedangkan untuk Hasil input nomor urut retensi rekam medis tersebar di semua PC petugas rekam medis tidak dalam satu aplikasi

5. Terhambatnya proses retensi/penyusutan rekam medis yang apabila dibiarkan akan menurunkan kualitas pelayanan

C. Penyebab

1. Penerapan Standar Operasional Prosedur (SOP) retensi/penyusutan yang belum maksimal di instalasi rekam medik PMN RS Mata Cicendo Bandung

2. Tidak ada petugas khusus retensi

3. Kurangnya sarana dan prasarana untuk penyimpanan rekam medis inaktif

4. Belum adanya sistem aplikasi mengenai pengambilan data kunjungan terakhir pasien di SIM RS untuk memudahkan pegawai dalam mengambil rekam medis inaktif di rak penyimpanan rekam medis, dan pemberian nomor urut dalam satu aplikasi tersebut.

5. Petugas kurang paham manfaat dan tujuan akan pentingnya retensi rekam medis, sehingga petugas menjalankan SOP nya tidak sesuai dengan prosedur

D. Pihak yang Terlibat

1. Petugas Filling Rekam Medis

2. Instalasi Rekam Medis

3. Manajemen RS

4. Pasien

5. Pelayanan Pasien

28

3.2. Penetapan CoreIsu

Berdasarkan isu yang ditemukan, maka isu tersebut akan diuji untuk menentukan isu utama dengan menggunakan alat bantu penapisan. Alat bantu yang digunakan dalam penapisan ini adalah teknik metode USG (Urgency, Seriousness, Growth)

Teknik USG (Urgency, Seriousness, Growth) memiliki pengertian yaitu Urgency adalah seberapa mendesaknya isu tersebut harus dibahas, dianalisis dan ditindaklanjuti Seriousnessadalahseberapaseriusisutersebutperludibahasdikaitkan dengan dampak yang timbul serta Growth adalah Seberapa besar kemungkinan memburuknya isu tersebut jika tidak ditangani segera. Teknik USG adalah salah satu alat untuk menyusun urutan prioritas isu yang harus diselesaikan. Skala penilaian USG dimulai dari 1-5.

29
Tabel 3.1
No Isu Urgency Seriousness Growth Total Peringkat 1 Penuhnya Rak Penyimpanan Rekam Medis di Instalasi Rekam Medis Rumah Sakit Mata Cicendo Bandung 3 4 5 12 II 2 Ketidaklengkapan pengisian catatan medis 3 3 3 9 III 3 Belum Optimalnya Pelaksanaan Retensi Rekam Medis di Rumah Sakit Mata Cicendo 5 5 5 15 I
Tabel Penapisan Isu Metode USG

Penilaian dimulai dari Skor 1 – 5

1 = Tidak Serius

2 = Kurang Serius

3 = Cukup Serius

4 = Serius

5 = Sangat Serius

Berdasarkan analisis kriteria menggunakan USG, isu yang paling tinggi nilainya yaitu Belum Optimalnya Pelaksanaan Retensi/Penyusutan Rekam Medis di Instalasi Rekam Medik Rumah Sakit Mata Cicendo. Dapat dilihat dari tabel tersebut dengan tingkat urgency yang bernilai 5 (sangat serius) bahwa isu tersebut sangat penting untuk diselesaikan karena memberikan dampak yang buruk terhadap penyimpanan rekam medis, lalu seriousness yang bernilai 5 (sangat serius) bahwa isu ini sangat serius untuk diselesaikan mengingat dampak yang akan ditimbulkan dengan bertambahnya terus rekam medis yang baru / pasien baru setiap harinya di RS Mata Cicendo Bandung maka penyimpanan rekam medis akan terus bertambah dan perlu dilakukannya retensi yang bertujuan untuk mengurangi beban penyimpanan rekam medis, dan growth dengan nilai 5 (sangat serius) jika hal ini dibiarkan dan tidak diselesaikan, maka penyimpanan rekam medis akan mengalami terhambatnya proses pelayananpasienbaikiturawatjalan,IGDmaupunrawatinap,sertaakanberpengaruh kedalam manajemen mutu pelayanan dalam penilaian akreditasi

3.3. Analisa Faktor Penyebab CoreIsu

Dari penilaian isu diatas, isu tersebut dapat dijadikan coreisu. Dan selanjutnya dapat menggunakan teknik analisis diagram Fishboneuntuk mencari penyebab terjadinya isu tersebut

30

Man

Methode

Tidak Adanya Petugas Khusus Retensi

Petugas belum mengikuti pelatihan

Penerapan SOP yang belum maksimal

Belum

Optimalnya

Pelaksanaan

Tidak ada system yang mendukung

dalam pengambilan data

kunjungan

terakhir

Machine

RM inaktif masih tersimpan dengan RM aktif

Kurangnya rak Rekam Medis

Material

Gambar 3.3. Methode Fishbone

Retensi / Penyusutan

Rekam Medis

No

Penyebab

1 Penerapan SOP yang belum

maksimal

Upaya

1. Update, Riview, dan Sosialisasikan

kembali mengenaiSOP Penyusutan

Rekam medis untuk menumbuhkan

komitmen pegawai dalam

melaksanakan retensi rekam

medis.

2. Dilakukannya pengembangan dan

pengawasan standar yang ada

untuk menilai, mengevaluasi, mengkoreksiserta mengusahakan

31
PENYEBAB AKIBAT

3 Petugas belum mengikuti pelatihan

kinerja yang optimal

Dengan keterbatasan pegawai

dalam menjalankan retensi. Dan

supaya retensi dapat berjalan

dengan baik dan lancar yaitu, melakukan laporan setiap satu

bulan sekali dengan target yang

telah ditetapkan. Pegawai harus

lebih bertanggung jawab, dan

disiplin dalam menjalankan

tugasnya.

Melakukan pelatihan dan edukasi

khusus kepada petugas rekam

medis mengenai retensi, serta

melakukan monitoring danevaluasi

lapangansetiapsatubulansekali

4 Tidak ada system yang mendukung

dalam pengambilan data kunjungan terakhir

Membuat sistem retensi rekam

medis yang dapat bridging dengan

SIM RS untuk memudahkan

pegawai dalam pengambilan rekam

medis inaktif dan semua data

mengenai retensi ada dalam sistem

tersebut

32
2 Tidak Adanya Petugas Khusus Retensi

5 RM inaktif masih tersimpan

dengan RM aktif

Melakukan permintaan anggaran

untuk penambahan ruangan rekam

medis inaktif dengan pengendalian

suhu ruangan penyimpanan

berkisar 20-24C dengan

kelembaban relatif 50-60%, serta

penerangan

6 Kurangnya rak Rekam Medis Melakukan permintaan anggaran

penambahan rak penyimpanan

Rekam Medis Inaktif

Tabel 3.2. Penyebab belum optimalnya pelaksanaan retensi / penyusutan rekam medis

3.4. Gagasan Kreatif Penyelesaian CoreIsu

Berdasarkan teknik analisis isu dengan menggunakan metode analisis diagram

Fishbone, maka didapatkan hasil bahwa isu prioritasnya adalah “Belum optimalnya Pelaksanaan Retensi / Penyusutan Rekam Medis di Instalasi Rekam Medik

Rumah Sakit Mata Cicendo” dengan gagasan kreatif yaitu “Perancangan Sistem

Retensi Guna Mengoptimalisasikan Pelaksanaan Penyusutan Rekam Medis di Rumah Sakit Mata Cicendo”. Dengan memuat Submenu Pencarian :

1. Semua Pelayanan

2. Semua Poliklinik

3. Nomor Rekam Medis

4. Data Kunjungan

5. Data Kunjungan

6. Status Aktif / Inaktif

7. Penambahan Daftar pertelaan

8. Cari

9. Print

10. Export Excel Gagasan tersebut berkaitan dengan nilai-nilai dasar BerAKHLAK serta mata pelajaran Manajemen ASN dan Smart ASN.

33

3.5. Matrik Rancangan Aktualisasi

Unit Kerja : Perekam Medis, Instalasi Rekam Medis, Rumah Sakit Mata Cicendo

Identifikasi Isu : 1. Penuhnya Rak Penyimpanan Rekam Medis di Instalasi Rekam Medis Rumah Sakit Mata Cicendo

2. Ketidaklengkapan pengisian catatan medis Rawat Jalan di Rumah Sakit Mata Cicendo

3. Belum Optimalnya Pelaksanaan Retensi/Penyusutan Rekam Medis di Instalasi Rekam Medik Rumah

Sakit Cicendo

Isu yang Diangkat : Belum Optimalnya Pelaksanaan Retensi/Penyusutan Rekam Medis di Instalasi Rekam Medik Rumah Sakit Mata

Cicendo

Gagasan

Pemecahan Isu

: Perancangan Sistem Retensi Guna Mengoptimalisasikan Pelaksanaan Penyusutan Rekam Medis di Rumah Sakit Mata

Cicendo. Gagasan tersebut terkait dengan MP.Manajemen ASN dan Smart ASN

Kegiatan : 1. Konsultasi dengan mentor

2. Mempelajari Standar Operasional Prosedur (SOP) retensi / penyusutan rekam medis

3. Melakukan pengumpulan informasi dandata mengenai retensi / penyusutan rekam medis

4. Melakukan perancangan Sistem retensi rekam medis

5. Sosialisasi sistem retensi rekam medis kepada petugas rekam medis

34

konsultasi

Tersedianya

bahan

konsultasi

Saya akan menyiapkan

bahan konsultasi dengan

penuh rasa tanggung

jawab. MP Akuntabel

Saya akan melakukan

inovasi dalam penulisan

bahan konsultasi. MP

Adaptif

Saya akan melakukan

penulisan bahan

konsultasi dengan

menggunakan Bahasa

yang baik dan benar

sesuai dengan EYD.MP

Sebelum

menjalankan

tugasnya,

terlebih dahulu

penuliskonsultasi

dengan mentor /

Kepala Instalasi

Rekam Medik

untuk mecapai

tujuan yang

diharapkan / diinginkan,dalam

hal ini sejalan

dengan visi yaitu

Konsultasi

dengan mentor

merupakan

bentuk tata

nilai dari

Rumah Salit

Mata Cicendo

yaitu:

1.Visioner

2.Integritas 3.Profesional 4.Inovatif 5.Proaktif

35
Output/Hasil Keterkaitan Subtansi MataPelatihan Kontribusi Terhadap Visi/Misi Organisasi Penguatan Nilai Organisasi 1. 2. 3. 4. 5. 6. 7.
No Kegiatan Tahapan Kegiatan
1. Konsultasi dengan mentor 1. Menyiapkan bahan

2. Melakukan konsultasi

dengan mentor

Notulensi hasil

konsultasi

dengan mentor

Loyal Terwujudnya

Saya akan datang

kepada mentor dengan

izin terlebih dahulu,

mengucapkan salam

dengan sopan. MP

Berorientasi

Pelayanan .

Saya akan melakukan

konsultasi dengan

menciptakan suasana

yang nyaman dan

kondusif agar kegiatan

dapat berjalan dengan

lancar. MP Loyal dan

Harmonis

Saya akan menerima

masukan dan kritikan

yang diberikan oleh

mentor dalam mencapai

tujuan gagasan ide yang

akan dilakukan dalam

Indonesia Maju

yang Berdaulat, Mandiri dan Bergotong Royong

6.Istiqomah

36

3. Meminta arahan mengenai kegiatan

laporan aktualisasi

Terstrukturnya

kegiatan

dalam proses

pelaksanaan

aktualisasi

kegiatan aktualisasi MP

Kompeten.

Saya akan mencatat

hasil notulensi konsultasi

dengan mentor sebagai

bentuk

pertanggungjawaban

penulis terhadap

tugasnya. MP

Akuntabel

Saya akan membuka

kesempatan kepada

mentor untuk

memberikan arahan. MP

Kolaboratif.

Saya akan menerima

segala masukan dan

arahan dari mentor . MP

Kompeten

Saya akan cepat

menyesuaikan diri

apabila ada masukan

37

atau perubahan. MP

Adaptif.

Saya akan melakukan

penandatanganan

notulensi bentuk dari

pertanggungjawaban

hasil konsultasi. MP

Akuntabel

Value Apabila CoreValue tidak dilaksanakan dalam kegiatan konsultasi terhadap mentor, penulis akan mengalami kesulitan dalam melaksanakan kegiatan aktualisasi yangsudah

Dampak Kegiatan Jika tidak dilaksanakannya Core

2. Mempelajari

Standar Operasional

Prosedur (SOP)

Retensi / Penyusutan

1.Meminta dokumen SOP

mengenai retensi / penyusutan Rekam

Medis

dirancang, dan tidak terstrukturnya kegiatan yang akan dilaksanakan.

Adanya

lembar

Standar

Operasional

Prosedur

Saya akan melakukan

permintaan dokumen

SOP kepada mentor

dengan bersikaphormat, sopan dan santun. MP

Berorientasi

Pelayanan

Saya akan bekerjasama

dengan rekan kerja

untuk

menyiapkan

Standar Operasional

Tahapan

kegiatan

pembelajaran

SOP ini

bertujuan untuk

menjamin

setiap unit kerja

menjalankan

aktivitas

dengan tepat, cepat, efektif,

Mempelajari

SOP dilakukan

sesuai dengan

Nilai-Nilai

Dasar ASN

sehingga

diharapkan

menguatkan

nilai-nilai dari

organisasi

yaitu

38

2. Mempelajari Standar

Operasional Prosedur

(SOP) mengenai retensi / penyusutan

Notulensi hasil

pembelajaran

SOP

Prosedur (SOP). MP

Kolaboratif

Saya akan menjaga

kerahasiaan Standar

Operasional Prosedur ( SOP) dan

menyimpannya dengan

baik di map folder agar

tidak tercecer. MP loyal

Saya akan teliti dan

cermat dalam

memahami isi dari SOP

tersebut. MP

Akuntabel

Saya akan melakukan

pencatatan poin poin

penting yang ada di

dalam Standar

Operasional Prosedur

(SOP) dalam

meningkatkan kualitas

kegiatan aktualisasi

efisien, dan

terhindar dari

kesalahan, serta dasar

mengatur cara

kerja seluruh

individu dalam

bekerja dan

sekaligus

membangun

kualitas. Sesuai

dengan misi

Peningkatan

39
manusia Indonesia
kualitas
1.Visioner 2.Integrita 3.Profesional 4.Inovatif 5.Proaktif 6.Istiqomah

3. Konsultasi dengan

Kepala Instalasi Rekam Medik/Mentor

mengenaiSOPRetensi/

Penyusutan

Catatan

arahan

mengenai hasil pembelajaran

SOP

ataupun kinerja terbaik

MP Kompeten

Saya akan

mengimplementasikan

poin poin tersebut

kedalam kegiatan

aktualisasi sesuai aturan

yang sudah diterapkan.

MP Loyal

Sayaakandatangkepada

mentor dengan izin

terlebih dahulu, mengucapkan salam

dengan sopan. MP

Berorientasi

Pelayanan.

Sayaakanmenjagasikap

sopan dan santun dalam

melaksanakan konsultasi

kepada mentor. MP

Harmonis dan Loyal

40

4. Membuat catatan hasil

pembelajaran dan

konsultasi mengenai

SOP

Notulensi konsultasi dengan mentor

Sayaakanproaktifdalam

menyampaikan hasil

pembelajaran SOP

kepada mentor serta

cepat menyesuaikan diri

jika terdapat perubahan.

MP Adaptif

Saya akan memberikan

kesempatan kepada

mentor untuk

berkontribusi dengan

menambah atau

mengkoreksi kegiatan

yang akan saya lakukan

agar terjalin sinergi yang

lebih baik untuk instansi.

MP Kolaboratif

Saya akan membuat

notulensi dengan

tanggungjawab dan

menggunakan Bahasa

Indonesia yang baik dan

41

Dampak Kegiatan Jika tidak dilaksanakannya

CoreValue

3 Melakukan

pengumpulan

informasi dan data mengenai

retensi /

penyusutan

rekam medis

1. Mengumpulkan

informasi dan data

mengenai retensi / penyusutaan.

benar sesuai ejaan yang

disempurnakan. MP

Akuntabel dan MP

Loyal

Sayaakan menggunakan

hasil notulensi sebagai

peningkatan

kompetensi. MP

Kompeten

Apabila CoreValuetidak dilaksanakan dalam kegiatan mempelajari Standar

Operasional Prosedur (SOP) retensi / penyusutan,maka kualitas dari rancangan

aktualisasi tidak akan terarah dengan baik karena SOP ini akan menjadi patokan

penulis dalam kegiatan aktualisasi.

Memperoleh

informasi dan data mengenai retensi / penyusutan

saya akan melakukan

pengumpulan data

melalui mentor dan

rekan kerja. MP

Kolaboratif

Saya akan

bertanggungjawab

dengan informasi yang

Pengumpulan

informasi dan

data demi

memenuhi

kebutuhan yang

direncanakan

merupakan

aktivitas

Pengumpulan informasi dan data dilakukan

sesuai dengan

Nilai-Nilai Dasar

ASN sehingga

diharapkan

menguatkan

42

mengenai retensi Rangkuman hasil

pembelajaran

data-data

sudah didapatkan. MP

Akuntabel

Saya akan

mengumpulkan data

dan informasi dengan

tetap mengacu kedalam

SOP yang ada. MP

Loyal

Saya akan terbuka atas

masukan mengenai

informasi dan data demi

tercapainya hasil terbaik

dan sesuai dengan

harapan. MP

Kolaboratif dan MP

Kompeten

Saya akan melakukan

kegiatan mempelajari

data- data mengenai

retensi dengan cermat,

mencari data

yang dibutuhkan

dalam rangka

mencapai tujuan

yang dibutuhkan.

Tahapan ini

sejalan dengan

visi yaitu

Terwujudnya

Indonesia Maju

yang Berdaulat,

Mandiri dan

Bergotong

Royong.

nilai-nilai dari

organisasi yaitu

1.Visioner

2.Integritas

3.Profesional

4.Inovatif

5.Proaktif

6.Istiqomah

43
2. Mempelajari data-data

3. Mencatat data-data

yang akan dimasukan

kedalam aplikasi

mengenai

retensi

berintegritas tinggi. MP

Akuntabel

Saya akan melakukan

peningkatan kompetensi

dan inovasi dalam

perancangan sistem

yang diinginkan. MP

Kompetensi dan MP

Adaptif

Catatan

submenu data yang akan

diterapkan di system

Saya akan

bertanggungjawab

terhadap data-data yang

akan dipakai dalam

system. MP Akuntabel

Saya akan menentukan

data-data penting untuk

meningkatkan proses

pelayanan. MP

Berorientasi

pelayanan

44

4. Konsultasi dengan

kepala rekam medis

mengenai isian data

yang akan diterapkan di

sistem

Notulensi hasil

konsultasi

Saya akan

melaksanakan tugas

dengan kualitas terbaik

dengan mencatat

submenu yang

diterapkan . MP

Kompeten

Saya akan konsultasi

diawali dengan senyum, salam, sapa, sopan dan

santun. MP

Berorientasi

Pelayanan dan Loyal

Saya akan memaparkan

informasi dan data yang

telah dipelajari dengan

tanggung jawab. MP

Akuntabel.

Saya akan meminta

arahan kepada mentor.

MP Kolaboratif

45

Saya akan menerima

arahan atau masukan

dari mentor yang

diberikan oleh mentor.

MP Harmonis

Saya akan melakukan

perbaikan apabila ada

masukan yang diberikan

oleh mentor. MP

Berorientasi

Pelayanan

Value Apabila CoreValuetidak dilaksanakan dalam kegiatan pengumpulan informasi dan data mengenai retensi / penyusutan rekam medis, maka penulis tidak akan

Dampak Kegiatan Jika tidak dilaksanakannya Core

4 Melakukan

perancanga

n Sistem

dengan

Team IT

(SIM RS)

1. Melakukan

perencanaan pembuatan system

retensi bertujuan untuk

memberikan pelayanan

prima

mendapatkan informasi / data yang valid dalam mencapai tujuan kegiatan aktualisasi.

Adanya

susunan

rencana

pembuatan

system retensi

Saya akan melakukan

penyusunan rencana

pembuatan system

dengan bersikap proaktif.

MP Adaptif

Saya akan melakukan

susunan rencana dengan

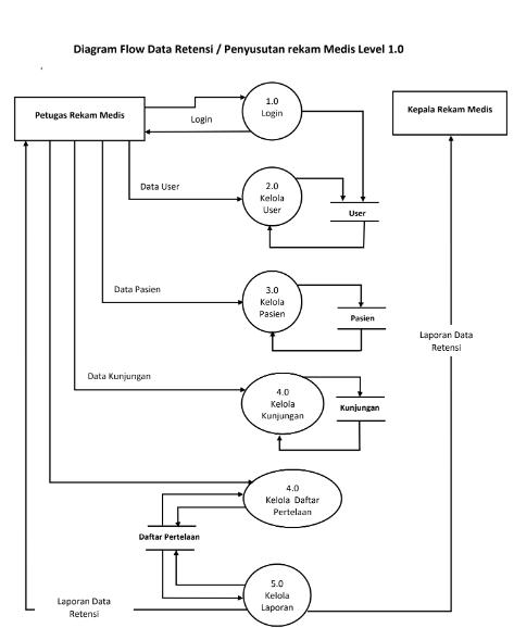
Perancangan

sistem yang

dilakukan

merupakan

bentuk inovasi

untuk

meningkatkan

Perancangan

sistem informasi

dilakukan

sesuai dengan

Nilai-Nilai Dasar

ASN sehingga

46

yang terjadi pada system informasi

retensi / penyusutan

rekam medis melalui

Diagram Konteks,

Flowmap, Data Flow

Diagram (DFD)

mengikuti langkah-

langkah yang tepat.MP

Loyal

Saya akan melakukan

perencanaan pembuatan

sistem dengan mentor, rekan kerja serta team IT

dengan berorientasi

keberhasilan akan sistem

yang dibuat. MP

Kolaboratif dan MP

Berorientasi Pelayanan

efisiensi serta

efektivitas data

yang disajikan

secara akurat

dan tepat waktu.

Tahapan

kegiatan ini

selaras dengan

Visi yaitu

terwujudnya

Indonesia Maju

yang Berdaulat,

diharapkan

menguatkan

nilai-nilai dari

organisasi yaitu

1.Visioner

2.Integritas

3.Profesional

4.Inovatif

5.Proaktif

6.Istiqomah

Hasil dari

diagram konteks, Flowmap, dan

Data Flow

Diagram (DFD)

Saya akan mencari

referensi mengenai

pembuatan aliran data.

MP Kompeten

Saya akan

menggambarkan aliran

data sesuai dengan

urutan-urutan prosedur

Mandiri dan Bergotong

Royong.

47
2. Membuat aliran data

3.

Retensi / Penyusutan

Rekam Medis dengan team IT

yang sudah ada. MP

Loyal

Saya akan terbuka dalam

memberikan hasil aliran

data kepada team IT dan

akan menerima masukan

serta arahan dari team IT

untuk segera dilakukan

perbaikan. MP

Kolaboratif, MP

Harmonis, MP

Berorientasi Pelayanan

Saya akan

bertanggungjawab atas

pembuatan aliran data.

MP Akuntabel

Sistem Retensi Saya akan melakukan

perbaikan sarana yang

dapat digunakan oleh

petugas rekam medis

dalam menjalankan

48
Perancangan Sistem

4. UjiCobasystemRetensi / Penyusutan Rekam

Medis

Hasil dari ujicoba sistem

tugasnya. MP

Berorientasi Pelayanan

Saya akan Melakukan

perubahan kinerja dari

manual ke sistem. MP

Kompeten

Saya akan melakukan

Kerjasama dengan team

IT dalam perancangan

sistem. MP Kolaboratif

dan Loyal

Saya akan

bertanggungjawab

dengan perancangan

system. MP Akuntabel

Saya akan melakukan

ujicoba dengan tim IT dan

mentor. MP Kolaboratif

dan Loyal

49

Saya akan memastikan

system dapat berjalan

dengan baik dan

berorientasi keberhasilan.

MP Berorientasi

Pelayanan

Saya akan menerima

masukan dalam

pengembangan system.

MP Kompeten

Saya akan menyesuaikan

apabila terjadi perubahan

terhadap pengembangan

sistem. MP Adaptif

Saya akan membuat

lingkungan kerja tetap

kondusif saat

dilakukannya uji coba

sistem. MP Harmonis

Value Apabila CoreValuetidak dilaksanakan dalam kegiatan perancangan Sistem dengan team IT (SIM RS), maka akssesibilitas data yang tersaji tidak akan akurat bagi

Dampak Kegiatan Jika tidak dilaksanakannya Core

50

5 Sosialisasi System Retensi / Penyusuta n Rekam Medis ke petugas rekam medis

1. Konsultasi dengan kepala instalasi rekam medis mengenai sosialisasi system retensi / penyusutan rekam medis.

pengguna sistem / petugas rekam medis.

2. Sosialisasi ke petugas rekam medis mengenai cara kerja system retensi / penyusutan rekam medis.

Notulensi hasil

Sosialisasi

Sosialisasi

konsultasi dengan

konsultasi Saya akan melakukan

ramah, sopan dan

santun kepada mentor.

MP Berorientasi

Pelayanan dan Loyal

Saya akan mencatat

hasil konsultasi dengan

tanggung jawab. MP

Akuntabel dan

pengenalan

sistem retensi /

penyusutan

rekam medis

sangat penting

karena untuk

mengurangi

beban

penyimpanan

sistem informasi

retensi

dilakukan

sesuai dengan

Nilai-Nilai Dasar

ASN sehingga

diharapkan

menguatkan

nilai-nilai dari

Notulensi hasil

ramah dalam

sosialisasi Saya akan bersikap

memaparkan sosialisasi

mengenai cara kerja

sitem retensi /

penyusutan rekam

medis, dengan

menggunakan Bahasa

Indonesia yang baik dan

rekam medis dan

memudahkan

pencarian

rekam medis

dalam

pelayanan

pasien.

Tahapan ini

sesuai dengan

organisasi yaitu

1.Visioner

2.Integritas

3.Profesional

4.Inovatif

5.Proaktif

6.Istiqomah

51

benar sesuai EYD. MP

Berorientasi

Pelayanan dan MP

Loyal

Saya akan menggunakan

metode penyampaian yang

santai tapi serius sehingga

suasana dapat nyaman dan

kondusif. MP Harmonis

Saya akan membuka sesi

diskusi untuk memberikan

kesempatan peserta yang

hadir memberikan masukan

dan saran.

MP Kompeten dan MP

Kolaboratif

Saya akan mencatat

hasil sosialisasi dengan

penuh tanggung jawab.

MP akuntabel

misi yaitu

Peningkatan

kualitas

Manusia

Indonesia

52

3.

Mempraktekan cara

pemakaian system

retensi / penyusutan

rekam medis

Video cara

pemakaian sistem

Saya akan

mempraktekan cara

pemakaian sistem sesuai

dengan aturan. MP

Loyal

Saya akan menjelaskan

setiap submenu dari

sistem tersebut secara

terbuka kepada petugas

rekam medis. MP

Kolaboratif

Saya akan bersikap

proaktif dalam

mempraktekan cara

kerja sistem. MP

Adaptif

Saya akan menciptakan

ruangan secara kondusif

dalam mempraktekan

sistem retensi MP

Harmonis

53

Dampak Kegiatan Jika tidak dilaksanakannya Core

Value Apabila CoreValuetidak dilaksanakan dalam kegiatan Sosialisasi System Retensi / Penyusutan Rekam Medis ke petugas rekam medis, maka petugas rekam medis akan sulit menjalankan sistem retensi / penyusutan yang sudah dibuat dalam kegiatan aktualisasi.

54
Tabel 3.3. Matriks Rancangan Aktualisasi Peserta Latsar CPNS Tahun 2022
55
No Mata Pelatihan Kegiatan Jumlah Aktualisasi per MP Ke-1 Ke-2 Ke-3 Ke-4 Ke-5 1 Berorientasi Pelayanan 1 2 3 4 2 12 2 Akuntabel 3 2 4 2 2 13 3 Kompeten 2 2 3 3 1 11 4 Harmonis 1 1 1 2 2 7 5 Loyal 1 3 1 2 3 10 6 Adaptif 2 1 1 2 1 7 7 Kolaboratif 1 2 3 4 2 12 Jumlah Aktualisasi per Kegiatan 11 13 16 19 13 72
3.6. Matrik Rekapitulasi Rencana Habituasi Core Value ASN (BerAKHLAK) Tabel 3.4. Matrik Rekapitulasi Rencana Habituasi Core Value ASN (BerAKHLAK)

3.1 Rencana Jadwal Kegiatan Aktualisasi

Kegiatan aktualisasi dilaksanakan selama 30 hari kerja. Berikut ini disajikan jadwal rancangan aktualisasi

Standar

Operasion al Prosedur (SOP) Retensi / Penyusuta n Rekam

Medis

56
No Kegiatan Juli Agustus September 27 28 29 30 31 1 2 3 4 5 6 7 8 9 10 11 12 13 14 15 16 17 18 19 20 21 22 23 24 25 26 27 28 29 30 31 1 2 3 4 5 6
1
Konsultasi dengan mentor
2 Mempelaj ari

3 Melakuka n pengump ulan informasi / data mengenai retensi / penyusuta n rekam medis

4 Melakuka n perancang an sistem retensi rekam medis dengan team IT (SIM RS)

57
58
Sosialisasi sistem retensi kepada petugas rekam medis
5
Tabel 3.5. Rencana Jadwal Kegiatan Aktualisasi

BAB IV CAPAIAN KEGIATAN AKTUALISASI

4.1 Rekapitulasi Pelaksanaan Kegiatan Aktualisasi

Pelaksanaan kegiatan aktualisasi bertujuan untuk menjalankan nilai-dasar ASN yakni BerAKHLAK (Berorientasi Pelayanan, Akuntabel, Kompeten, Harmonis, Loyal, Adaptif dan Kolaboratif). Kegiatan nilai-nilai dasar ASN dilakukan di Instalasi Rekam

Medis Rumah Sakit Mata Cicendo, pada tanggal 27 Juli sampai dengan 06 September 2022 terdiri dari 5 kegiatan. Pelaksanaan kegiatan ini didasarkan pada rancangan aktualisasi yang telah disusun dan diseminarkan sebelumnya kemudian dijadikan dalam sebuah proyek habituasi untuk menjalankan tugas dan jabatan sesuai dengan

Sasaran kinerja Pegawai Perekam Medis. Pada bagian ini penulis akan menjelaskan mengenai kegiatan yang telah dilaksanakan berdasarkan rancangan aktualisasi, tujuankegiatan, output yang dihasilkan, sertaaplikasinilaidasarBerAKHLAK.Adapun

Hasil Rekapitulasi Pelaksanaan Aktualisasi adalah sebagai berikut :

Tabel 4.1.

Hasil Rekapitulasi Pelaksanaan Aktualisasi

1 Konsultasi dengan mentor

Tahapan :

1. Menyiapkan bahan konsultasi

2. Melakukan konsultasi dengan mentor

3. Meminta arahan mengenai kegiatan laporan aktualisasi

2 Mempelajari Standar Operasional Prosedur (SOP)

Retensi / Penyusutan

Rekam Medis

Tahapan :

100%

1. Bahan Konsultasi

2. Notulensi Konsultasi Kegiatan Aktualisasi

3. Arahan Kegiatan Aktualisasi

1. Adanya lembar Standar Operasional Prosedur

2. Notulensi hasil pembelajaran SOP

3. Catatan arahan mengenai hasil pembelajaran SOP

59
Kegiatan / Tahapan Capaian (%) Evidence
No
100%

1. Meminta dokumen SOP mengenai retensi / penyusutan Rekam Medis.

2. Mempelajari Standar Operasional Prosedur (SOP) mengenai retensi/ penyusutan.

3. Konsultasi denganKepala Instalasi Rekam Medis / Mentor mengenai SOP.

4. Membuat catatan hasil pembelajaran dan konsultasi mengenai SOP.

3 Melakukan pengumpulan informasi dan data mengenai retensi / penyusutan rekam medis

Tahapan :

1. Mengumpulkan informasi dan data mengenai retensi / penyusutaan.

2. Mempelajari data-data mengenai retensi

3. Mencatat data-data yang akan dimasukan kedalam aplikasi

4. Konsultasi dengan kepala rekam medis mengenai isian data yang akan diterapkan di sistem

4 Melakukan perancangan Sistem dengan Team IT (SIM RS)

Tahapan :

100%

4. Notulensi konsultasi dengan mentor

100%

1. Memperoleh informasi dan data mengenai retensi / penyusutan.

2. Rangkuman hasil pembelajaran data-data mengenai retensi

3. Catatan submenu data yang akan diterapkan di system

4. Notulensi hasil konsultasi

1. Adanya susunan rencana pembuatan system retensi.

60

1. Melakukan perencanaan pembuatan system retensi bertujuan untuk memberikan pelayanan prima.

2. Membuat aliran data yang terjadi pada system informasi retensi / penyusutan rekam medis melalui Diagram Konteks, Flowmap, Data Flow Diagram (DFD)

3. Perancangan Sistem Retensi / Penyusutan Rekam Medis dengan team IT.

4. Uji Coba system Retensi / Penyusutan Rekam Medis

5 Sosialisasi System Retensi / Penyusutan Rekam Medis ke petugas rekam medis. Tahapan :

1. Konsultasi dengan kepala instalasi rekam medis mengenai sosialisasi system retensi / penyusutan rekam medis.

2. Mempraktekan cara kerja systemretensi/penyusutan rekam medis

2. Hasil dari diagram konteks, Flowmap, dan Data Flow Diagram (DFD)

3. Sistem Retensi.

4. Hasil dari ujicoba sistem.

100%

1. Notulensi hasil konsultasi

2. Notulensi hasil sosialisasi

3. Video cara pemakaian sistem

61

4.2 Deskripsi Capaian Aktualisasi

4.2.1 Kegiatan 1 : Konsultasi dengan mentor

Tabel 4.2 Aktualisasi Kegiatan 1

Tanggal

Pelaksanaan

Kegiatan

: 27 Juli 2022 – 28 Juli 2022

Lokasi : Instalasi Rekam Medis

Tujuan Kegiatan : Untuk memperoleh wawasan, pemahaman dan prosedur dalam rangka melaksanakan kegiatan aktualisasi agar dapat berjalan sesuai dengan yang diharapkan.

Tahapan Kegiatan : 1. Menyiapkan bahan konsultasi

2. Melakukan konsultasi dengan mentor

3. Meminta arahan mengenai kegiatan laporan aktualisasi

Output/Hasil : 1. Bahan Konsultasi

2. Notulensi hasil konsultasi dengan mentor

62
Gambar 4.1. Bahan Konsultasi Gambar 4.2 Notulensi Konsultasi

Aktualisasi NilaiNilai Dasar :

3. Terstrukturnya kegiatan dalam proses pelaksanaan aktualisasi

Kontribusi terhadap

Visi dan Misi

1. Berorientasi Pelayanan : 1 MP

2. Akuntabel : 3 MP

3. Kompeten : 2 MP

4. Harmonis : 1 MP

5. Loyal : 3 MP

6. Adaptif : 2 MP

4. Kolaboratif : 1 MP

: Memenuhi Visi Rumah Sakit MataCicendo yangmengacu pada

Visi Presiden yaitu Terwujudnya Indonesia Maju yang Berdaulat, Mandiri dan Bergotong Royong dengan inovasi dan kolaborasiyangdilakukan olehpenulis,melalui penerapan misi peningkatan kualitas manusia Indonesia

Deskripsi Proses : Pembuatan bahan konsultasi dilakukan di Instalasi Rekam Medis dengan mengacu pada laporan rancangan aktualisasi serta masukan dari penguji pada saat seminar rancangan aktualisasi berlangsung. Konsultasi dengan mentor / Kepala Instalasi Rekam Medis berjalan dengan lancar dan terdapat masukan serta arahan yang diberikan oleh mentor kepada penulis mengenai prosedur kegiatan aktualisasi yang akan dilaksanakan selama 30 hari kerja.

Catatan Mentor :1.

63
Gambar 4.3 Arahan Mentor Perubahan judul 2. Penyusunan Menu yang akan digunakan Pembuatan Nota Dinas

Hasil Kegiatan : Tersusun dan terarahnya kegiatan aktualisasi yang akan dilaksanakan selama 30 hari kerja

4.2.2 Kegiatan 2 : Mempelajari Standar Operasional Prosedor (SOP) Retensi / Penyusutan Rekam Medis

Tanggal

Pelaksanaan

Kegiatan

Tabel 4.3. Kegiatan Aktualisasi 2

: 29 Juli 2022 – 02 Agustus 2022

Lokasi : Instalasi Rekam Medis

Tujuan Kegiatan : Untuk mengetahui prosedur yang berjalan dan mengimplementasikan point-point penting yang harus diterapkan kedalam sistem.

Tahapan Kegiatan : 1. Meminta dokumen SOP mengenai retensi / penyusutan Rekam Medis

2. MempelajariStandarOperasionalProsedur(SOP)mengenai retensi / penyusutan

3. Konsultasi dengan Kepala Instalasi Rekam Medik / Mentor mengenaiSOPRetensi/Penyusutan

4. Membuat catatan hasil pembelajaran dan konsultasi mengenai SOP

Output/Hasil : 1. SOP Penyusutan

Gambar 4.4 SOP Penyusutan Rekam Medis

2. Notulensi hasil pembelajaran SOP

64
65
Gambar 4.5 Point-point penting SOP Penyusutan Rekam Medis 3. Catatan arahan mengenai hasil pembelajaranSOP Gambar 4.6 Arahan Mentor 4. Notulensi Konsultasi Gambar 4.7 Notulensi Konsultasi

Aktualisasi Nilai -

Nilai Dasar : 1. Berorientasi Pelayanan : 2 MP

2. Akuntabel : 2 MP

3. Kompeten : 2 MP

4. Harmonis : 1 MP

5. Loyal : 4 MP

6. Adaptif : 1 MP

7. Kolaboratif : 2 MP

Visi dan Misi : Sesuai Visi Rumah Sakit Mata Cicendo yang mengacu pada Visi Presiden yaitu Terwujudnya Indonesia Maju yang

Kontribusi terhadap

Berdaulat, Mandiri dan Bergotong Royong dengan peningkatan kompetensi dan kolaborasi yang dilakukan oleh penulis, melalui penerapan misi peningkatan kualitas manusia

Indonesia

Deskripsi Proses : Dalam kegiatan ini penulis melakukan izin terlebih dahulu kepada Kepala Instalasi untuk meminjam atau meminta SOP

Penyusutan, Pencarian SOP dilakukan bersama rekan kerja yang bertanggungjawab dengan penyimpan SOP.

PembelajaranSOP dilakukan di InstalasiRekamMedis dengan mencatat point-point penting yang ada di dalam SOP untuk diterapkan kedalam sistem yang akan dirancang. Hasil pembelajaran dikonsultasikan kepada Kepala Instalasi Rekam t Medis untuk mendapatkan arahan terkait penerapan pointpoint tersebut.

Catatan Mentor : Tindaklanjuti perancangan sistem

Hasil Kegiatan : Penulis mendapatkan point-point penting yang akan diterapkan ke sistem sesuai SOP yang berlaku

4.2.3 Kegiatan 3 : Melakukan pengumpulan informasi dan data mengenai retensi / penyusutan rekam medis

Tanggal

Pelaksanaan

Kegiatan

Tabel 4.4. Kegiatan Aktualisasi 3

: 03 Agustus 2022 - 10 Agustus 2022

Lokasi : Instalasi Rekam Medis

66

Tujuan Kegiatan : Untuk memperoleh informasi dandatayang akurat mengenai penyusutan rekam medis melalui rekan kerja dengan tetap mengacu pada SOP yang ada

Tahapan Kegiatan : 1. Mengumpulkan informasi dan data mengenai retensi / penyusutaan.

2. Mempelajari data-data mengenai retensi

3. Mencatat data-datayang akan dimasukan kedalam aplikasi

4. Konsultasi dengan kepala rekam medis mengenai isian data yang akan diterapkan di sistem

Output/Hasil : 1. Foto kegiatan pengumpulan informasi / data mengenai penyusutan dengan rekan kerja

Gambar 4.8. pengumpulan informasi / data mengenai penyusutan dengan rekan kerja

a. Link Informasi dan Data mengenai Pemusnahan : https://drive.google.com/file/d/19MnGPoHWSco5PPL3teO 8dJrha5T1v67j/view?usp=sharing

Gambar 4.9 Laporan Pemusnahan Arsip Rekam Medis

Tahun 2021

b. Daftar Pertelaan Manual dan Komputerisasi

67

Gambar 4.10 Daftar Pertelaan Manual

Gambar 4.11 Daftar Pertelaan Komputerisasi

c. Link hasil Scanning Retensi yang memiliki Nilai Guna

https://drive.google.com/file/d/1ybldvT_kDklqFpAeKrBVlB4rcelTDM6/view?usp=sharing

Gambar 4.12 Hasil Scanning Retensi Rekam Medis yang

memiliki nilai guna

68

2. Rangkuman Hasil Pembelajaran mengenai Informasi dan Data-Data Retensi

Gambar 4.13 Informasi dan data yang diperoleh dari mentor dan rekan kerja

3. Catatan Submenu yang Akan Diterapkan di Sistem

4. Notulensi Hasil Konsultasi dengan Mentor Mengenai Informasi dan Data-Data Retensi

69
Gambar 4.14 Catatan submenu

Gambar 4.15 Notulensi Konsultasi

Aktualisasi NilaiNilai Dasar : 1. Berorientasi Pelayanan : 3 MP

2. Akuntabel : 4 MP

3. Kompeten : 3 MP

4. Harmonis : 1 MP

5. Loyal : 2 MP

6. Adaptif : 1 MP

7. Kolaboratif : 3 MP

Visi dan Misi : Sesuai Visi Rumah Sakit Mata Cicendo yang mengacu pada Visi Presiden yaitu Terwujudnya Indonesia Maju yang Berdaulat,MandiridanBergotongRoyongdenganinovasidan kolaborasi yang dilakukan oleh penulis, melalui penerapan misi peningkatan kualitas manusia Indonesia

Kontribusi terhadap

Deskripsi Proses : Penulis melakukan pengumpulan informasi melalui mentor dan rekan kerja untuk mendapatkan informasi yang akurat dansesuaidengankebutuhanyang perluditerapkankedalam sistem, informasi dan data yang didapatkan yaitu berupa

laporan pemusnahan arsip, daftar pertelaan manual, dan hasil scanning Rekam Medis yang memiliki nilai guna. Dari hasil informasi dan datayang diperoleh penulis mendapatkan

point-point penting yang akan diterapkan kedalam sistem berupa submenu yang memuat pengambilan data kunjungan

70

pasien dan daftar pertelaan. Submenu tersebut dikonsultasikan kepada mentor untuk mendapatkan arahan mengenai perancangan sistem yang dibuat, dan konsultasipun berjalan dengan lancar.

Catatan Mentor : Tahapan kegiatan aktualisasi agar dilanjutkan

Hasil Kegiatan : Penulis mendapatkan informasi / data mengenai penyusutan rekam medis yang akan diterapkan melalui sistem yang akan dirancang.

4.2.4 Kegiatan 4 : Melakukan perancangan Sistem dengan Team IT (SIM RS)

Tanggal

Pelaksanaan

Kegiatan

Tabel 4.5. Kegiatan Aktualisasi 4

: 11 Agustus 2022 - 02 September 2022

Lokasi : Instalasi Rekam Medis dan Instalasi TI (SIM RS)

Tujuan Kegiatan : Untuk mengoptimalisasikan pelaksanaan penyusutan rekam medis di Instalasi Rekam Medik Rumah Sakit Mata Cicendo

Tahapan Kegiatan : 1. Melakukan perencanaan pembuatan system retensi bertujuan untuk memberikan pelayanan prima

2. Membuat aliran data yang terjadi pada system informasi retensi / penyusutan rekam medis melalui Diagram Konteks, Flowmap, Data Flow Diagram (DFD)

3. Perancangan Sistem Retensi / Penyusutan Rekam Medis dengan team IT

4. Uji Coba system Retensi / Penyusutan Rekam Medis

Output / Hasil : 1. Susunan rencana pembuatan system retensi / Nota Dinas

71
Gambar 4.16 Nota Dinas

Link aliran data :

https://drive.google.com/file/d/1JEQAlJsr_zjOMUrKbUgOv UIqKpJtBRKT/view?usp=sharing

72
Gambar 4.17 Perencanaan pembuatan sistem dengan Kepala Instalasi Rekam Medis dan IT 2. Aliran Data Retensi / Penyusutan Rekam Medis Gambar 4.18 Pembuatan aliran data Gambar 4.19 Flowmap Retensi / Penyusutan Rekam Medis
73
Gambar 4.20 Diagram Konteks Retensi / Penyusutan Rekam Medis Gambar 4.21 DFD Level 1.0 3. Sistem Retensi Gambar 4.22 Sistem Retensi / Penyusutan Rekam Medis
74
4. Uji coba sistem retensi

Aktualisasi NilaiNilai Dasar :

Kontribusi

terhadap Visi dan

Misi

: Sesuai Visi Rumah Sakit Mata Cicendo yang mengacu pada

Visi Presiden yaitu Terwujudnya Indonesia Maju yang

Berdaulat,MandiridanBergotongRoyongdenganinovasidan

75
Gambar 4.23 Hasil uji coba sistem retensi Gambar 4.24 Kegiatan Ujicoba sistem 1. Berorientasi Pelayanan : 4 MP 2. Akuntabel : 2 MP 3. Kompeten : 3 MP 4. Harmonis : 2 MP 5. Loyal : 3 MP 6. Adaptif : 2 MP 7. Kolaboratif : 4 MP

kolaborasi yang dilakukan oleh penulis, melalui penerapan misi peningkatan kualitas manusia Indonesia

Deskripsi Proses : Penulis membuat Nota Dinas bersama Mentor atau Kepala

Instalasi Rekam Medis untuk pengajuan perancangan sistem yang akan dibuat kepada tim IT (SIM RS), Nota Dinas dibuat secara detail dan teliti untuk memudahkan Tim IT dalam memahami isi dari perancangan sistem yang akan dibuat. Dari hasil pembuatan nota dinas tersebut penulis menggambarkan alirandata sesuaidengan SOP yang berlaku dan rancangan sistem yang dibuat. Perancangan Sistem pun dilakukandengantimITdalamaplikasiSIMRSdandiujicoba dengan hasil sesuai SOP yang berlaku.

Catatan Mentor : Tahapan kegiatan aktualisasi agar dilanjutkan

Hasil Kegiatan : Penulis menghasilkan sistem retensi/penyusutan rekam medis

4.2.5 Kegiatan 5 : Sosialisasi System Retensi / Penyusuta n Rekam Medis ke petugas rekam medis

Tanggal

Pelaksanaan

Kegiatan

Tabel 4.6 Kegiatan Aktualisasi 5

: 05 September 2022 – 06 September 2022

Lokasi : Instalasi Rekam Medis

Tujuan Kegiatan : Untuk memberikan pemahaman mengenai program pelaksanaan retensi / penyusutan rekam medis di Instalasi Rekam Medis Rumah Sakit Mata Cicendo

Tahapan Kegiatan : 1. Konsultasi dengan kepala instalasi rekam medis mengenai sosialisasi system retensi / penyusutan rekam medis.

2. Sosialisasi ke petugas rekam medis mengenai cara kerja system retensi / penyusutan rekam medis.

3. Mempraktekan cara kerja system retensi / penyusutan rekam medis

Output / Hasil : 1. Notulensi hasil konsultasi

76
77
Gambar 4.25 Notulensi Konsultasi Gambar 4.26 Kegiatan konsultasi 2. Notulensi hasil sosialisasi Gambar 4.27 Notulensi Sosialisasi

a. Sistem Retensi Rekam Medis: https://drive.google.com/file/d/1AwHyAOo7k8d71zzN RRMa0P-T4KMM-Hk2/view?usp=sharing

b. Kelola Export Excel Retensi

https://drive.google.com/file/d/1NFnVwQraVTZhsxsJ_iAMbAEn0XQtf_a/view?usp=sharing

c.

78
Gambar 4.28 Daftar hadir sosialisasi Gambar 4.29 Kegiatan sosialisasi 3. Video cara kerja sistem retensi / penyusutan Export Excel Pertelaan

https://drive.google.com/file/d/1usoeYE5aiIVWlePDhRwWWpVeMnRPuoo/view?usp=sharing

Nilai Dasar : 1. Berorientasi Pelayanan : 2 MP

Aktualisasi Nilai-

2. Akuntabel : 2 MP

3. Kompeten : 1 MP

4. Harmonis : 2 MP

5. Loyal : 3 MP

6. Adaptif : 1 MP

7. Kolaboratif : 2 MP

Kontribusi terhadap Visi dan

Misi

: Sesuai Visi Rumah Sakit Mata Cicendo yang mengacu pada Visi Presiden yaitu Terwujudnya Indonesia Maju yang

Berdaulat,MandiridanBergotongRoyongdenganinovasidan kolaborasi yang dilakukan oleh penulis, melalui penerapan misi peningkatan kualitas manusia Indonesia

Deskripsi Proses : Penulis melakukan konsultasi dan meminta izin mengenai sosialisasisistemretensiyangakandilakukankepadapetugas rekam medis, dalam konsultasi kegiatan ini mentor / kepala instalasi rekam medis memberi dukungan penuh untuk mengsosialisasikan sistem yang akan dipakai dalam pelaksanaan retensi selanjutnya. Sosialisasi dilakukan di ruangan instalasi rekam medis pada hari senin 05 September

2022 dengan dihadiri 10 orang petugas rekam medis, penulis menjelaskan mengenai alur sistem retensi yang akan digunakan dan mempraktekkan cara kerja sistem retensi supayadalamtahap pelaksanaanretensiselanjutnyapetugas rekam medis sudah bisa menjalankan / menggunakan sistem retensi tersebut.

Catatan Mentor : Tahapan kegiatan aktualisasi selesai dan sudah di implementasikan

Hasil Kegiatan : Petugas rekam medis mengetahui alur sistem retensi yang akan digunakan/dijalankan dalam pelaksanaan retensi/penyusutan rekam medis.

4.3 Analisis Kemanfaatan dan Dampak Aktualisasi

79

4.3.1. Analisis Kemanfaatan

Manfaat dari pemecahan isu tentang Perancangan Sistem Retensi Guna

Mengoptimalisasikan Pelaksanaan Penyusutan Rekam Medis di Rumah Sakit Mata Cicendo bagi individu adalah memudahkan petugas rekam medis dalam pelaksanaan penyusutan rekam medis inaktif sehingga pengambilan rekam medis inaktif tidak membutuhkan waktu yang lama karena data kunjungan terakhir pasien sudah diketahui dan dapat diambil dari sistem serta dapat dikelola sesuai dengan sistem penjajaran yang berlaku di Rumah Sakit Mata Cicendo. Dari kegiatan ini juga dapat mengetahui prosedur yang tepat mengenai pelaksanaan penyusutan rekam medis dari pengambilan data kunjungan terakhir pasien, Rekam Medis yang bernilai guna, diagnosa terakhir pasien, pembuatan daftar pertelaan yang berguna untuk pelaporan ke instalasi lain / ke instalasi rumah tangga dan khususnya untuk instalasi rekam medis.

Manfaat bagi unit kerja sendiri / Instalasi Rekam Medis yaitu rekam medis tersusun rapi dan tidak berceceran karena rekam medis inaktif sudah keluar dari rak penyimpanan rekam medis aktif sehingga rekam medis baru bisa tersimpan di rak penyimpanan rekam medis aktif. Selain itu pembuatanlaporan sudah otomatis dapat tertarik dari sistem retensi sehingga tidak perlu merekap kembali dari data manual.

Disamping manfaat bagi pribadi dan Instalasi Rekam Medis, hal lebih luas lagi yaitu manfaat bagi Rumah Sakit Mata Cicendo. Dimana kegiatan ini akan menjadi pendukung peningkatan kualitas mutu pelayanan menjadi lebih optimal dikarenakan pencarian rekam medis lebih cepat dan waktu tunggu pasien lebih cepat sehingga kepuasan pasien akan lebih baik dan berpengaruh terhadap mutu pelayanan.

4.3.2. Analisis Dampak

Pelaksanaan kegiatan aktualisasi selain memberikan manfaat tentu juga menimbulkan dampak positif, terutama yang berkaitan dengan Smart ASN dan Manajemen ASN. Selain itu juga berdampak pada nilai-nilai dasar ASN BerAKHLAK yaitu Berorientasi Pelayanan, Akuntabel, Kolaboratif, Harmonis, Loyal, Adaptif dan Koalboratif.

Smart ASN terkait pelaksanaan penyusutan rekam medis berupa sistem retensi menghasilkan dampak positif yaitu dengan adanya sistem ini petugas rekam medis mampu mengakses, mengelola, memahami pelaksanaan

80

penyusutan rekam medis secara optimal. Agar dapat mewujudkan hal tersebut diperlukan monitoring dan evaluasi untuk mengukur ketercapaian siklus yang berjalan sehingga perbaikan/peningkatan dapat dilakukan untuk siklus selanjutnya, hal ini dapat diterapkan pada pelaksanaan tugas lainnya. Selain itu kaitannya dengan nilai-nilai dasar ASN pun mendapat dampak positif dari adanya kegiatan ini diantaranya yaitu :

1. Berorientasi Pelayanan

Dalam kegiatan yang dilakukan selama aktualisasi terdapat nilai Berorientasi Pelayanan didalamnya, sebagai ASN tentu harus memberikan pelayanan prima seperti hormat kepada atasan , sopan ketika berdiskusi atau menyampaikan pendapat maupun usulan. Sehingga sikap dan perilaku tersebut akan tertanam ketika melakukan pelayanan kepada publik dengan menghasilkan pelayanan prima.

2. Akuntabel

Pada kegiatan ini terdapat hal yang mencerminkan nilai akuntabel, dimana pegawai semakin sadar akan kewajibannya untuk membuktikan tanggung jawab secara nyata. Hal ini dapat dibuktikan dengan pelaksanaan tugasyanglebihtersusundenganbaiksehinggamemberikanhasilyanglebih maksimal.

3. Kompeten

Dalam kegiatan yang dilakukan selama aktualisasi terdapat nilai kompeten dimana setiap petugas dapat meningkatkan pengetahuan dari segala sisi seperti refreshment pembelajaran mengenai retensi dan pemahaman mengenai sistem yang akan digunakan dalam pelaksanaan tugas lainnya

4. Harmonis

Pada kegiatan ini terdapat hal yang mencerminkan nilai harmonis, dimana setiap petugas lebih saling menghormati dalam pemberian masukan / arahan mengenai kegiatan yang dilakukan dan selalu menjaga lingkungan kinerja kondusif.

5. Loyal

Dalam kegiatan aktualisasi ini terdapat nilai loyal dimana keinginan untuk berusaha semaksimal mungkin dalam setiap pelaksanaan tugas selalu melibatkan atasan karena hal ini sangat penting dalam pencapaian kinerja.

81

4.4

Penulis mengharapkan hal ini harus selalu digunakan dalam setiap pelaksanaan tugas baik terhadap kepala instalasi maupun rekan kerja lainnya.Selainitumentaatiperaturanyangberlakudiinstansisangatpenting untuk menanamkan kedisiplinan dalam setiap kegiatan.

6. Adaptif Perubahan sistem kinerja dari manual ke sistem informasi dilakukan untuk mengoptimalisasikan pelakasanaan tugas yang merupakan salah satu dari kegiatan bernilai dasar Adaptif. Kegiatan aktualisasi ini merupakan bentuk inovasi untuk meningkatkan pelayanan yang lebih baik dan dapat menumbuhkan inovasi-inovasi lain di masa yang akan datang.

7. Kolaboratif

Kontribusi dengan berbagai pihak sangat bermanfaat dalam pekerjaan karena dapat memudahkan penyelesaian tugas dengan baik dan diharapkan pelaksanaan tugas selanjutnya dapat saling berkolaborasi untuk menghasilkan kualitas pelayanan yang prima dan cepat.

Tabel

82
Rekapitulasi Aktualisasi Nilai-Nilai BerAKHLAK
No Mata Pelatihan Jumlah Aktualisasi Per MP Rencana Realisasi 1. Berorientasi Pelayanan 12 12 2. Akuntabel 13 13 3. Kompeten 11 11 4. Harmonis 7 7 5. Loyal 10 15 6. Adaptif 7 7 7. Kolaboratif 12 12 Jumlah Aktualisasi Per Kegiatan 72 77
4.7. Rekapitulasi Nilai-Nilai BerAKHLAK

4.5 Rencana Tindak Lanjut

Tabel 4.8

Rencana Tindak Lanjut

No Kegiatan Tujuan Sasaran Metode Waktu Pihak Terkait Indikator

Keberhasilan

1. Penggunaan sistem

retensi dalam pelaksanaan

penyusutan rekam medis di Rumah

Sakit Mata Cicendo

2. Monitoring dan

evaluasi laporan retensi melalui

sistem retensi

Untuk

pengambilan data

kunjungan

terakhir

pasien dalam

pengambilan

rekam medis

inaktif

Untuk memonitoring dan evaluasi

penggunaan

sistem retensi

dalam

penarikan

Petugas Rekam Medis

SIM RS Setiap satu minggu

KepalaInstalasi

Rekam Medis dan Petugas

Rekam Medis

Rekam Medis

inaktif

tersusutkan

Petugas Rekam Medis

SIM RS Setiap satu bulan

KepalaInstalasi

Rekam Medis

Termonitoring

Pelaporan

Penyusutan

Rekam Medis

83

3. Monitoring dan evaluasi laporan

pemusnahan arsip

melalui sistem

retensi (Daftar Pertelaan)

laporan

retensi rekam

medis melalui

SIM RS

Untuk

memonitoring

dan evaluasi

penggunaan

sistem retensi

dalam

penarikan

laporan daftar

pertelaan

yang akan

diberikan

kepada unit

lain untuk

dimusnahkan

Petugas

Rekam

medis

SIM RS Setiap satu tahun

Instalasi Rekam Medis

dan Instalasi

Rumah Tangga

Termonitoring

pelaporan daftar

pertelaan

84

5.1 Kesimpulan

Berdasarkan hasil pelaksanaan kegiatan aktualisasi nilai-nilai dasar BerAKHLAK dengan judul “Perancangan Sistem Retensi Guna Mengoptimalisasikan Pelaksanaan Penyusutan Rekam Medis di Rumah Sakit Mata Cicendo” yang telah dilaksanakan pada tanggal 27 Juli 2022 sampai dengan tanggal 06 September 2022

maka dapat ditarik kesimpulan sebagai berikut:

1. Pelaksanaan kegiatan dan tahapan kegiatan menerapkan nilai-nilai dasar ASN yaitu Berorientasi Pelayanan, Akuntabel, Kompeten, Harmonis, Loyal, adaptif dan Kolaboratif serta Manajemen ASN, sehingga terwujudnya Smart ASN yang meliputi integritas, nasionalisme, profesionalisme, berwawasan global, menguasai IT dan bahasa asing, berjiwa hospitality, berjiwa entrepreneurship, dan memiliki jaringan luas. Setiap kegiatan yang dirancang disesuaikan dengan tugas pokok dan fungsi dari organisasi dan diharapkan dapat berkontribusi terhadap visi dan misi organisasi. Dengan nilai yang paling dominan dalam kegiatan aktualisasi ini adalah 15 kali dalam melakukan kegiatan aktualisasi yaitu nilai dasar “Loyal”.

2. Dengan dilakukannya perancangan sistem retensi maka pelaksanaan retensi tidak akan membuang waktu yang lama dan dapat memudahkan pekerjaan petugas rekam medis dalam melaksanakan retensi serta memudahkan dalam penarikan laporan retensi.

3. Terdapatnya menu sistem retensi di Sistem Informasi Manajemen Rumah Sakit (SIM RS) yang dapat menarik semua data kunjungan terakhir pasien termasuk Nomor Rekam Medis yang akan disusutkan dari kunjungan terakhir 5 tahun ke belakang, dan dapat menarik laporan retensi yang telah diinputkan oleh petugas rekam medis.

4. Pelaksanaan aktualisasi yang dilaksanakan tanggal 27 September 2022 hingga 06 September 2022 berjalan sesuai dengan rancangan aktualisasi yang telah ditetapkan

85
BAB V PENUTUP

5.2 LessonLearned

Lessonlearnedyang penulis dapatkan dari kegiatan aktualisasi ini yaitu

1. Membiasakan diri untuk mengimplementasikan nilai-nilai BerAKHLAK yaitu Berorientasi Pelayanan, Akuntabel, Kompeten, Harmonis, Loyal, Adaptif dan Kolaboratif dalam kehidupan sehari-hari sebagai seorang ASN.

2. Perlu adanya komunikasi dan kerjasama antara atasan serta rekan kerja, agar setiap pekerjaan dapat terselesaikan dengan maksimal.

3. Kerjasama tim sangat penting dalam setiap kegiatan karena tim yang baik akan memberikan kritik, saran, dan solusi yang tepat.

4. TimeManagementmerupakan factor penting dalam pelaksanaan suatu tugas.

86

REFERENSI

Undang-Undang Nomor 44 Tahun 2009 tentang Rumah sakit.

Undang-Undang Nomor 5 Tahun 2014 tentang Aparatur Sipil

Negara

Kemenkes RI, 2008. Peraturan Menteri Kesehatan Republik Indonesia Nomor 269 tentang Rekam Medis

Kemenpan RB, 2020. Peraturan Menteri Pendayagunaan Aparatur Negara dan Reformasi

Birokrasi Nomor 60tentangPembangunan Integritas Pegawai Aparatur Sipil Negara

Republik Indonesia, 2022. Surat Edaran Kepala Badan Kepegawaian Negara Nomor 10

tentangPengangkatan Calon Pegawai Negeri Sipil Menjadi Pegawai Negeri Sipil.

Lembaga Administrasi Negara (LAN). 2019. Wawasan Kebangsaan dan Nilai-Nilai Bela

Negara, Modul Pelatihan Dasar Calon Pegawai Negri Sipil. Lembaga Administrasi

Negara. Jakarta.

Lembaga Administrasi Negara (LAN). 2019. Analisis Isu Kontemporer, Modul Pelatihan

DasarCalon Pegawai Negri Sipil. Lembaga Administrasi Negara. Jakarta.

Lembaga Administrasi Negara (LAN). 2019. Kesiapsiagaan Bela Negara, Modul Pelatihan

Dasar Calon Pegawai Negri Sipil. Lembaga Administrasi Negara. Jakarta.

LembagaAdministrasiNegara(LAN). 2021. Berorientasi Pelayanan, Modul Pelatihan Dasar

Calon Pegawai Negri Sipil. LembagaAdministrasi Negara. Jakarta.

Lembaga Administrasi Negara (LAN). 2021. Akuntabel, Modul Pelatihan Dasar Calon

PegawaiNegri Sipil. Lembaga Administrasi Negara. Jakarta.

Lembaga Administrasi Negara (LAN). 2021. Kompeten, Modul Pelatihan Dasar Calon

PegawaiNegri Sipil. Lembaga Administrasi Negara. Jakarta.

Lembaga Administrasi Negara (LAN). 2021. Harmonis, Modul Pelatihan Dasar Calon

PegawaiNegri Sipil. Lembaga Administrasi Negara. Jakarta.

Lembaga Administrasi Negara (LAN). 2021. Loyal, Modul Pelatihan Dasar Calon Pegawai

NegriSipil. Lembaga Administrasi Negara. Jakarta.

Lembaga Administrasi Negara (LAN). 2021. Adaptif, Modul Pelatihan Dasar Calon Pegawai

Negri Sipil. Lembaga Administrasi Negara. Jakarta.

Lembaga Administrasi Negara (LAN). 2021. Kolaboratif, Modul Pelatihan Dasar Calon

Pegawai Negri Sipil. Lembaga Administrasi Negara. Jakarta.

87

Lembaga Administrasi Negara (LAN). 2021. SmartASN, Modul Pelatihan Dasar Calon

PegawaiNegri Sipil. Lembaga Administrasi Negara. Jakarta.

Lembaga Administrasi Negara (LAN). 2017. Manajemen ASN, Modul Pelatihan Dasar

CalonPegawai Negri Sipil. Lembaga Administrasi Negara. Jakarta.

Wikipedia, 2022.”Gemala Hatta”. https://id.m.wikipedia.org/wiki/Gemala_Hatta (diakses pada hari Senin 18 Juli 2022, pukul 09.30 WIB)

88

LAMPIRAN

1. Kegiatan 1 a. Menyiapkan bahan konsultasi b. Konsultasi Kegiatan Aktualisasi c. Notulensi Konsultasi

2. Kegiatan 2

a. SOP Penyusutan

b. Notulensi hasil pembelajaran SOP

c. Arahan Mentor d. Notulensi Konsultasi Pembelajaran SOP 3. Kegiatan 3 a. Pengumpulan informasi / Data mengenai retensi b. Rangkuman Hasil Pembelajaran mengenai Informasi dan Data-Data Retensi c. Catatan Submenu yang Akan Diterapkan di Sistem

d. Notulensi Hasil Konsultasi dengan Mentor Mengenai Informasi dan Data-Data Retensi

a. Susunan rencana pembuatan system retensi / Nota Dinas

Aliran Data Retensi / Penyusutan Rekam Medis Link aliran data

4. Kegiatan 4 b. c. Sistem Retensi d. Uji coba sistem retensi

5. Kegiatan 5

a. Notulensi hasil konsultasi

b. Notulensi hasil sosialisasi

c. Video cara kerja sistem retensi / penyusutan

- Sistem Retensi Rekam Medis

Link : https://drive.google.com/file/d/1AwHyAOo7k8d71zzNRRMa0P-T4KMMHk2/view?usp=sharing

- Kelola Export Excel Retensi

Link : https://drive.google.com/file/d/1NFnVwQraVTZhsxsJ_iAMbAEn0XQtf_a/view?usp=sharing

- Export Excel Pertelaan

Link : https://drive.google.com/file/d/1usoeYE5aiIVWlePDhRwWWpVeMnRPuoo/view?usp=sharing

Turn static files into dynamic content formats.

Create a flipbook
Issuu converts static files into: digital portfolios, online yearbooks, online catalogs, digital photo albums and more. Sign up and create your flipbook.