Perancangan Sistem Informasi Verifikasi Klain Rawat Jalan BPJS Kesehatan pada Instalasi Rekam Medis

Page 1

LAPORAN AKTUALISASI

PELATIHAN DASAR CPNS GOLONGAN II ANGKATAN 1

SISTEM INFORMASI VERIFIKASI KLAIM

RAWAT JALAN BPJS KESEHATAN PADA INSTALASI REKAM MEDIS

DI PUSAT MATA NASIONAL RUMAH SAKIT MATA CICENDO BANDUNG

DISUSUN OLEH :

RIZAL FERDIAN SAPUTRA

NIP. 198811012022031001

BAPELKES CIKARANG

KEMENTERIAN KESEHATAN RI 2022

LEMBAR PENGESAHAN

SISTEM INFORMASI VERIFIKASI KLAIM

RAWAT JALAN BPJS KESEHATAN PADA INSTALASI REKAM MEDIS

DI PUSAT MATA NASIONAL RUMAH SAKIT MATA CICENDO BANDUNG

Telah di seminarkan

Tanggal 26 Agustus 2022 di Upelkes Jabar

Mentor

Setia Kahadiwan, ST, MM NIP. 196807071990031008

Melina Ulfah, Amd.Perkes, S.Sos NIP. 197410081999032001

Penguji

apt. Tati Nurhayati, S.Farm, MH.Kes NIP. 196608011986032006 .........................................

i

KATA PENGANTAR

Puji syukur ke hadirat Allah SWT yang telah memberi rahmat, hidayah, dan bimbinganNya, sehingga dapat menyelesaikan Laporan Aktualisasi Nilai-nilai dasar BerAKHLAK dan Smart ASN yang berjudul “Perancangan Sistem Informasi Verifikasi Klaim Rawat Jalan BPJS Kesehatan pada Instalasi Rekam Medis di Pusat Mata Nasional Rumah Sakit Mata Cicendo”. Laporan Aktualisasi ini disusun untuk memenuhi syarat yang harus ditempuh oleh CPNS

Kementerian Kesehatan dalam menyelesaikan pelatihan dasar CPNS Kementerian Kesehatan tahun 2022. Dalam penyusunan Laporan Aktualisasi penulis ini tidak lepas dari bimbingan dan bantuan dari beberapa pihak, maka pada kesempatan ini ingin menyampaikan rasa terima kasih kepada pihak-pihak yang membantu penyelesai laporan ini, sebagai berikut :

1. Bapak Drs. Suherman, M.Kes. Selaku Kepala Balai Pelatihan Kesehatan (Bapelkes) Cikarang Kementerian Kesehatan yang telah memberikan kesempatan bagi penulis untuk mengikuti Latihan Dasar CPNS Kementerian Kesehatan Angkatan 1 Tahun 2022.

2. dr. Irayanti, SpM. Selaku Plt. Direktur Utama Pusat Mata Nasional Rumah Sakit Mata Cicendo Bandung yang telah memberikan kesempatan bagi penulis untuk mengikuti Latihan Dasar CPNS Kementerian Kesehatan Angkatan 1 Tahun 2022.

3. Ibu Melina Ulfah, Amd.Perkes, S.Sos. selaku mentor penulis yang telah memberikan banyak masukan dan bimbingan dalam menganalisa isu-isu yang dimuat dalam Pelaksanaan Aktualisasi.

4. Bapak Setia Kahadiwan, ST, MM. selaku Coachpenulis yang telah memberikan banyak masukan dan bimbingan dalam menganalisa isu-isu yang dimuat dalam Pelaksanaan Aktualisasi.

5. Bapak dan Ibu Tutor Widyaiswara serta Paniti penyelenggara pelatihan dasar Balai Pelatihan Kesehatan (Bapelkes) Cikarang Kementerian Kesehatan yang telah memfasilitasi dan banyak memberikan pelajaran selama mengikuti Latihan Dasar CPNS Kementerian Kesehatan Angkatan 1 Tahun 2022.

6. Kedua orang tua, Istri dan Anak-anak penulis yang selalu memberikan dukungan, nasihat dan semangat kepada penulis.

7. Rekan-rekan Instalasi Rekam Medis dan Tim Samsat JKN PMN RS Mata Cicendo yang senantiasa memberikan dukungan dan semangat.

8. Semua pihak yang tidak bisa disebutkan satu-persatu atas segala sumbangsih ilmu pengetahuan dan pengalaman yang telah membantu proses penyusunan laporan ini.

ii

Penulis sangat mengharapkan adanya masukan untuk penyempurnaan laporan aktulasasi ini. Oleh karena itu, kritik dan saran yang bersifat konstruktif sangat ditunggu oleh penulis demi pengembangan diri maupun pengembangan keilmuan dari laporan ini. Penulis mengharapkan laporan ini dapat berguna dan mampu menjadi referensi dalam menjalankan klaim BPJS Kesehatan di Pusat Mata Nasional Rumah Sakit Mata Cicendo Bandung.

iii
iv DAFTAR ISI LEMBAR PENGESAHAN..............................................................................................i KATA PENGANTAR................................................................................................... ii DAFTAR ISI.............................................................................................................iv DAFTAR TABEL........................................................................................................vi DAFTAR GAMBAR vii BAB I. PENDAHULUAN 1.1. Latar Belakang 1 1.2. Tujuan dan Manfaat ………………..………………………………………. 3 1.3. Ruang Lingkup ……………………………………………….……………………………… 3 BAB II PROFIL INSTANSI DAN PESERTA 2.1. Profil Rumah Sakit Mata Cicendo Bandung …………………………..…..……. 5 2.1.1. Visi, Misi dan Motto Rumah Sakit Mata Cicendo…………………….. 11 2.1.2. Tata Nilai Rumah Sakit Mata Cicendo ………………………………..…….. 12 2.1.3. Struktur Organisasi Rumah Sakit Mata Cicendo ……… 12 2.1.4. Struktur Organisasi Instalasi Rekam Medis ………… 14 2.2. Profil Peserta …………………………………..……………………………………………. 14 2.3 RoleModel 15 2.4 Nilai-nilai Dasar ASN BerAKHLAK ………………. 20 BAB III RANCANGAN AKTUALISASI 3.1. Deskripsi Isu 3.1.1 Kesalahan dalam proses kodifikasi penyakit ICD-10 dan kesalahan penginputan nomor Surat Eligibilitas Peserta (SEP) Pada aplikasi klaim INA-CBG rawat jalan untuk klaim BPJS Kesehatan ……….….. 24 3.1.2 Ketidaklengkapan pengisian catatan medis di dalam Elektronik MedicalRecord(EMR) …….……………..... 25 3.1.3 Resume Medis Rawat Jalan masih diproses secara manual….……… 26 3.2. Penetapan CoreIsu ……………………………………………….………………….. 27 3.3. Analisis Faktor Penyebab CoreIsu ………….. 29 3.4. Gagasan Kreatif Penyelesaian CoreIsu ………………………………………..… 31
v 3.5. Matrik Rancangan Aktualisasi ………………………………………………………. 33 3.6 Matrik Rekapitulasi Rencana Habituasi (BerAKHLAK) 47 3.7. Rencana Jadwal Kegiatan Aktualisasi ………….. 48 BAB IV PELAKSANAAN AKTUALISASI 4.1. Deskripsi Kegiatan Aktualisasi........................................................... 49 4.2. Capaian Kegiatan Aktualisasi …………………………………..………………….. 50 4.3 Hasil Aktualisasi 79 4.3.1. Sistem Informasi Verifikasi Klaim............................................... 79 4.3.2. Implementasi Sistem Informasi Verifikasi Klaim.......................... 84 4.4. Kendala dan permasalahan………………………………………................... 86 4.5. Rencana Tindak Lanjut……………………………………………………………… 86 BAB IV. PENUTUP ………………………………………………………………………..… 87 DAFTAR PUSTAKA ………………………………………………………………………….. 88 LAMPIRAN …………………………………………………………………………………… 90
vi
3.1. Tabel Penapisan Isu Metode USG..................................................................... 28 3.2. Tabel Faktor-Faktor penyebab kesalahan dalam proses kodifikasi dan kesalahan penginputan nomor SEP 29 3.3. Tabel Gagasan Kreatif Penyelesaian CoreIsu .................................................... 31 3.4. Matrik Rancangan Aktualisasi Peserta Latihan Dasar CPNS Tahun 2022 ............... 33 3.5. Matrik Rekapitulasi Habituasi Core Value ASN (BerAKHLAK) 47 3.6. Jadwal Kegiatan Aktualisasi.............................................................................. 48 4.1 Matrik Rekapitulasi Realisasi MP………………………………………………………………………50 4.2. Analisa masukan dan analisa proses.................................................................. 67 4.3. Spesifikasi Perancangan Sistem......................................................................... 74 4.4. Kamus Data..................................................................................................... 75 4.5. Rencana Tindak Lanjut…………………………………………………………………….…………….86
DAFTAR TABEL
vii DAFTAR GAMBAR 2.1. PMN RS Mata Cicendo Tahun 1909.....................................................................5 2.2. PMN RS Mata Cicendo Tahun 1945.....................................................................6 2.3. PMN RS Mata Cicendo Tahun 1978.....................................................................6 2.4. PMN RS Mata Cicendo Tahun 1992.....................................................................7 2.5. PMN RS Mata Cicendo Tahun 2007.....................................................................8 2.6. Penetapan Pusat Mata Nasional oleh Menteri Kesehatan.......................................8 2.7. PMN RS Mata Cicendo Tahun 2016.....................................................................9 2.8. Logo PMN RS Mata CIcendo............................................................................. 10 2.9. Sturktur Organisasi RS Mata Cicendo................................................................ 13 2.10. Sturktur Organisasi Instalasi Rekam Medis ...................................................... 14 3 1 Metode Fishbone 29 4.1. Bukti kegiatan konsultasi kepada atasan.............................................................51 4.2. Prosedur Pemberian Kode Penyakit dan Tindakan................................................52 4.3. Prosedur Penagihan Piutang Jaminan Kesehatan Nasional (JKN)...........................53 4.4. Peraturan Menteri Kesehatan Nomor 76 Tahun 2016...........................................57 4.5. Peraturan Menteri Kesehatan Nomor 28 Tahun 2014...........................................58 4.6 Peraturan Menteri Kesehatan Nomor 28 Tahun 2014...........................................59 4.7. Bukti kegiatan Diskusi dengan Tim Samsat.........................................................60 4.8. Bukti kegiatan Diskusi dengan petugas Klaim.....................................................61 4.9. Bukti surat pending klaim RS Mata Cicendo........................................................61 4.10. Aplikasi INA CBGs...........................................................................................62 4.11. Aplikasi Vclaim BPJS Kesehatan.......................................................................63 4.12. Peraturan Menteri Kesehatan Nomor 76 tahun 2016.........................................64 4.13. Data TXT Un-encrypted..................................................................................65 4.14. Laporan SEP pada aplikasi Vclaim....................................................................65 4.15. Data alur sistem verifikasi klaim BPJS Kesehatan..............................................66 4.16. Metode Penelitian..........................................................................................66 4.17. Flowmap.......................................................................................................68 4.18. Diagram Konteks...........................................................................................68
viii 4.19. Data Flow Diagram........................................................................................69 4.20 Struktur Tampilan ..............................76 4.21. Sosialisasi Sistem Informasi Verifikasi Klaim....................................................77 4.22. Pendampingan Sistem Informasi Verifikasi Klaim.............................................78 4.23 Tampilan Login ..............................79 4.24. Tampilan Menu Utama..................................................................................79 4.25. Tampilan ImportData SEP............................................................................80 4.26 Tampilan ImportData TXT 80 4.27. Tampilan Verifikasi Data SEP.........................................................................81 4.28. Tampilan Verifikasi Data Diagnosa.................................................................81 4.29. Tampilan Laporan Verifikasi Data SEP............................................................82 4.30. Tampilan Laporan Verifikasi Data Diagnosa....................................................82 4.31 Tampilan Cetakan Laporan Data SEP ..............................83 4.32. Tampilan Cetakan Laporan Data Diagnosa.....................................................83 4.33. Tampilan Data Inputan Excel Vclaim…………………………………………………………..84 4.34. Tampilan Verifikasi Data SEP Berbeda………………………………………………………..84 4.35. Tampilan Data Inputan TXT INA CBGs……………………………………………………….85 4.36. Tampilan Verifikasi Data Kode Diagnosa diluar kekhususan mata………………….85

BAB I PENDAHULUAN

1.1. Latar Belakang

Aparatur Sipil Negara memiliki peran yang amat penting dalam rangka menciptakan masyarakat madani yang taat hukum, berperadaban modern, demokratis, makmur, adil, dan bermoral tinggi dalam menyelenggarakan pelayanan kepada masyarakat secara adil dan berkualitas, menjaga persatuan dan kesatuan bangsa dengan

penuh kesetiaan kepada Pancasila dan Undang Undang Dasar Tahun 1945. Kesemuanya itu dalam rangka mencapai tujuan yang dicita-citakan oleh bangsa Indonesia.

Pegawai Negeri Sipil dituntut untuk menjalankan tugas dan perannya secara profesional sebagai pelayan masyarakat. Untuk menciptakan pegawai negeri sipil yang professional maka calon pegawai negeri sipil harus dibentuk karakternya dan diberikan penguatan kompetensi teknis sesuai dengan bidang tugas nya melalui Pelatihan Dasar Calon Pegawai Negeri Sipil. Undang-undang Nomor 5 Tahun 2014 tentang Aparatur

Sipil Negara mengamanatkan Instansi Pemerintah untuk wajib memberikan pendidikan dan pelatihan terintegrasi bagi Calon Pegawai Negeri Sipil.

Pelatihan Dasar Calon PNS menerapkan sistem pembelajaran yang menuntut peserta pelatihannya untuk mampu mengaktualisasikan substansi materi pembelajaran yang telah dipelajari melalui proses pembiasaan diri dengan mengagendakan pembelajaran habituasi. Kegiatan aktualisasi yang akan dilakukan oleh setiap peserta pelatihan dasar yaitu merupakan kegiatan inovasi yang akan dilakukan di satuan kerja masing-masing peserta pelatihan.

Kegiatan aktualisasi yang dilakukan harus mengimplementasikan nilai-nilai dasar profesi ASN yaitu BerAKHLAK Berorientasi Pelayananan, Akuntabel, Kompeten, Harmonis, Loyal, Adaptif dan Kolaboratif. Selain itu juga harus mengimplementasikan peran dan kedudukan PNS yaitu sebagai Pelayan Publik, Pelaksana Kebijakan dan sebagai Perekat dan Pemersatu Bangsa serta harus berkontribusi terhadap terwujudnya visi dan misi organisasi. Tujuannya agar ASN terbiasa mengaktualisasikan nilai-nilai tersebut ke dalam pekerjaan yang dilakukan sehari-hari di unit kerjanya masing-masing, sehingga dapat terwujudnya Smart ASN yaitu integritas, nasionalisme, profesionalisme, berwawasan global, menguasai IT dan bahasa asing, berjiwa hospitality, berjiwa entrepreneurship, dan memiliki jaringan luas.

1

Pusat Mata Nasional Rumah Sakit Mata Cicendo merupakan rumah sakit

pemerintah milik Kementerian Kesehatan Republik Indonesia dan merupakan rumah

sakit tertinggi rujukan nasional kesehatan mata dengan kategori Rumah Sakit

Pendidikan Khusus Mata Kelas A yang berada di wilayah Regional 1 Bandung Jawa Barat

Indonesia. Pusat Mata Nasional Rumah Sakit Mata Cicendo pada tahun 2008 masuk

kedalam kategori 15 rumah sakit milik Kementerian Kesehatan yang menerapkan

pembiayaan casebasedpaymentatau casemixINA DRG untuk melayani pasien-pasien

Jaminan Kesehatan Masyarakat atau Jamkesmas, dan pada tahun 2014 metode

pembiayaan casebasedpaymentatau casemixberubah nama menjadi INA CBG yang digunakan untuk pembiayaan JKN BPJS Kesehatan.

Jumlah kunjungan rata-rata perhari pasien rawat jalan di PMN Rumah Sakit Mata

Cicendo Bandung kurang lebih sekitar 600 pasien, dengan 90% nya adalah pasien program JKN BPJS Kesehatan dan 10% lainnya adalah pasien diluar program JKN BPJS

Kesehatan, dengan banyaknya kunjungan pasien rawat jalan untuk kategori BPJS

Kesehatan maka pendapatan rumah sakit sebagian besar dihasilkan dari pasien piutang

JKN BPJS Kesehatan, oleh sebab itu maka kualitas klaim JKN BPJS dalam penerapan

aplikasi INA CBG harus dikelola dengan sangat baik agar pendapatan piutang rumah sakit tidak terhambat. Dalam implementasinya penulis mendapatkan permasalahan pada proses klaim program JKN BPJS Kesehatan diantaranya terdapat pending klaim revisi program BPJS Kesehatan, hal tersebut akan mengganggu laporan keuangan dan pendapatan rumah sakit, beberapa penyebab timbulnya pending klaim dan revisi tersebut diantaranya adalah adanya kesalahan input kodifikasi penyakit ICD 10 pada kasus pelayanan rawat jalan dimana untuk menentukan kodifikasi penyakit ICD 10 kesehatan mata yang di masukan kedalam aplikasi INA CBG harus mengacu kepada pengelompokan kodekhusus mata yang tertuangdi dalamPeraturanMenteri Kesehatan

Republik Indonesia Nomor 76 tahun 2016 mengenai Pedoman IndonesianCaseBase Groups (INA CBGs), penyebab lainnya adalah adanya kesalahan input nomor surat eligibilitaspeserta (SEP) sehingga saat dilakukan verifikasi oleh BPJS Kesehatan tidak dapat di bayarkan.

Berdasarkan latar belakang di atas, maka penulis tertarik untuk melakukan rancakan aktualisasi dengan judul “

PERANCANGAN SISTEM INFORMASI

KLAIM RAWAT JALAN BPJS KESEHATAN BERBASIS WEB DI PUSAT MATA NASIONAL RUMAH SAKIT MATA CICENDO KOTA BANDUNG”.

2
VERIFIKASI

1.2. Tujuan dan Manfaat

Tujuan dari rancangan aktualisasi ini, antara lain :

1. Mampu untuk menganalisa permasalahan apa saja yang terdapat dalam melakukan klaim BPJS Kesehatan di Pusat Mata Nasional RumahSakit MataCicendo Kota Bandung.

2. Mampu melaksanakan kegiatan atau memecahkan masalah dengan membuat rancangan draft SOP verifikasi klaim rawat jalan BPJS Kesehatan di Pusat Mata Nasional Rumah Sakit Mata Cicendo Kota Bandung.

3. Mampu melaksanakan kegiatan atau memecahkan masalah dengan membuat rancangan sistem informasi perangkat lunak verifikasi klaim rawat jalan BPJS Kesehatan di Pusat Mata Nasional Rumah Sakit Mata Cicendo Kota Bandung.

4. Mampumenerapkannilia-nilai BerAKHLAK didalamkegiatanaktualisasi berdasarkan tugas pokok dan fungsi sebagai Perekam Medis.

Manfaat dari rancangan aktualisasi ini, antara lain :

1. Dapat memecahkan masalah yang terjadi pada klaim BPJS Kesehatan di Pusat Mata Nasional Rumah Sakit Mata Cicendo Kota Bandung.

2. Dapat menerapkan SOP verifikasi klaim rawat jalan BPJS Kesehatan sebagai pedoman untuk proses klaim agar tidak terjadi maslah saat proses klaim di Pusat Mata Nasional Rumah Sakit Mata Cicendo Kota Bandung.

3. Dapat mengimplementasikan sistem informasi perangkat lunak verifikasi klaim rawat jalan BPJS Kesehatan di Pusat Mata Nasional Rumah Sakit Mata Cicendo Kota Bandung.

4. Tebentuknya rekam medis yang berkualitas dalam proses klaim BPJS Kesehatan serta meningkatkan akuntabilitas unit kerja. Kinerja individu yng meningkat memungkinkan unit kerja untuk lebih cepat mencapai visi dan misi untuk mewujudkan citra lembaga yang lebih baik.

1.3. Ruang Lingkup

Ruang lingkup dalam rancangan Aktualisasi ini, antara lain :

1. SOP yang akan diimplementasikan adalah dalam bentuk draft SOP.

2. Sistem Informasi yang akan diimplementasikan adalah perangkat lunak Aplikasi berbasis website.

3. Dokumen SOP yang dimaksud adalah SOP proses Klaim BPJS Kesehatan dan SOP Kodifikasi Penyakit pada aplikasi INA CBGs

3

4. Sektor yang dimaksud adalah Instalasi Rekam Medis di Pusat Mata Nasional Rumah Sakit Mata Cicendo Bandung.

5. Pelaksanaan habituasi dilakukan di Pusat Mata Nasional Rumah Sakit Mata Cicendo Bandung selama 30 hari kerja terhitung dari tanggal 06 Juli 2022 hingga 16 Agutus 2022.

4

BAB II

PROFIL INSTANSI DAN PESERTA

2.1. Profil Rumah Sakit Mata Cicendo Bandung

Rumah Sakit Mata Cicendo berdiri pada tanggal 3 Januari 1909 yang diresmikan oleh Gubernur Jenderal J.B. Van Heustz dengan nama KoningenWilheminaGathuisvoor Ooglijdersdan direktur pertamanya adalah C.H.A. Westhoff, Pelayanan yang diberikan saat itu adalah pelayanan rawat jalan, rawat inap dan kegiatan operasi. Tahun 1930, mulai melakukankegiatanpelayananluar gedung(outreach)kedaerah sekitar Bandung, seperti Sumedang, Tanjungsari, Congeang, Darmaraja, Situraja, dan Legok.

Gambar

Sumber:PMNRSMataCicendoBandung

Pada tahun1942-1945saat zamanpendudukanJepangrumahsakitini mengalami perubahan fungsi pelayanan menjadi Rumah Sakit Umum. Hal ini di karenakan Rumah

Sakit Hasan Sadikin yang tadinya merupakan Rumah Sakit Umum dijadikan Rumah Sakit Militer sehingga secara tidak langsung semua kegiatan fungsi pelayanan untuk umum yang tadinya di Rumah Sakit Hasan Sadikin dialihkan ke Pusat Mata Nasional Rumah

Sakit Mata Cicendo Bandung.

5
2.1 PMN RS Mata Cicendo Tahun 1909

Sumber:PMNRSMataCicendoBandung

Sejak tahun 1961 berperan sebagai Rumah Sakit Pendidikan Fakultas Kedokteran Universitas Padjadjaran. Tahun 1976 menjadi Pusat Kegiatan Bank Mata dan Pusat Kegiatan Hari Kesehatan Sedunia dengan tema Pencegahan Kebutaan. Tahun 1977 –1979 menjadi Kantor Riset untuk Pencegahan Defisiensi Vitamin A berkolaborasi dengan AFOB dan Departemen Kesehatan. Tahun 1978 ditetapkan sebagai Rumah Sakit Tipe C oleh Departemen Kesehatan.

Sumber:PMNRSMataCicendoB

6
Gambar 2.2 PMN RS Mata Cicendo Tahun 1945 Gambar 2.3 PMN RS Mata Cicendo Tahun 1978 andung

Kemudian pada tahun 1992 ditetapkan sebagai Rumah Sakit Tipe B Non Pendidikan dan sebagai Rujukan Mata Nasional berdasarkan Keputusan Menkes No. 1040/Menkes/SK/XI/1992. Mulai saat itu berbagai fasilitas dan kualitas pelayanan serta pendidikan mulai ditingkatkan.

Tahun 2000 terakreditasi 5 pelayanan yaitu administrasi dan manajemen, pelayanan medis, perawatan, rekam medis dan emergensi. Sejak tahun 2002 dimulai peningkatan kualitas sumber daya manusia serta sarana dan prasarana secara teratur dan lebi bermakna sesuai dengan visi dan misi yang telah ditetapkan. Dikembangkan pula beberapa pusat pelayanan unggulan (center of excellence) yaitu Pediatrik

Opthalmologi, VitreoRetina, Othalmologi Komunitas, Glaukoma, dan Katarak Bedah Refraktif. Kemudian diikuti dengan pengembangan Pusat Pelatihan Oftamologi (Ofthamology Training Center) dan Pusat Penelitian Mata (Opthamology Reseach Center) melaui kerja sama dengan berbagai pihak di luar negeri.

Tahun 2005 terakreditasi 12 pelayanan yaitu administrasi dan manajemen, pelayanan medis, perawatan, rekam medik, emergensi, operasi, labolatoruim, farmasi, elektro diagnostic, keselamatan dan kesehatan kerja (K3), infeksi nosocomial dan pediatrik opthalmologi. Tahun 2006 terakreditasi A untuk Bagian Ilmu Kesehatan Mata

Fakultas Kedokteran Universitas Padjadjaran. Tahun 2007 menjadi Rumah Sakit Khusus Kelas A dan menjadi Rumah Sakit dengan Pola Pengelolaan Keuangan Badan Layanan Umum (PPK BLU).

7
Gambar 2.4 PMN RS Mata Cicendo Tahun 1992 Sumber:PMNRSMataCicendoBandung

Gambar

Sumber:PMNRSMataCicendoBandung

Tahun 2009 ditetapkan sebagai PUSAT MATA NASIONAL. Tahun 2014 ditetapkan

sebagai Rumah Sakit Pendidikan dan terakreditasi Tingkat Paripurna oleh Komisi

Akreditasi Rumah Sakit (KARS), dan kembali mendapat Akreditasi Paripurna pada Tahun

2017

Gambar 2.6 Penetapan PUSAT MATA NASIONAL

Menteri Kesehatan DR.dr Endang Rahayu Sedyaningsih, MPH.PH Sumber:PMNRSMataCicendoBandung

Rumah Sakit Mata Cicendo yang telah ditetapkan sebagai Pusat Mata Nasional

melalui Keputusan Menteri Kesehatan Nomor 059 Tahun 2009 mempunyai tanggung

jawab yang besar untuk meningkatkan derajat kesehatan mata masyarakat Indonesia

mulai dari Acehsampai denganPapua. Sebagai PMN, tanggung jawab tersebut bukan

8
2.5 PMN RS Mata Cicendo Tahun 2007

saja terletak pada kiprah pelayanan semata melainkan mencakup kemampuan rumah

sakit dalam penelitian dan pengembangan ilmu kesehatan mata.

Rumah Sakit Mata Cicendo yang meraih Akreditasi Rumah Sakit Versi Tahun 2012

dengan kelulusan “ Paripurna “, berdiri diatas lahan seluas 11.750 m2 memiliki

pelayanan rawat jalan, rawat inap, gawat darurat mata, kamar bedah dan pelayanan penunjang. Pelayanan rawat jalan sendiri terdiri dari rawat jalan regular dan paviliun

dengan produk pelayanan unggulan : Katarak & Bedah Refraktif, Vitreo Retina, Pediatrik Oftalmologi, Lasik dan Oftalmologi Komunitas. Untuk pelayanan rawat inap tersedia kapasitas tempat tidur berjumlah 104, sesuai dengan Keputusan Direktur Utama PMN

Rumah Sakit Mata Cicendo nomor HK.00.07/I.1/2126/2014 Tentang Penetapan Jumlah

Tempat Tidur Rawat Inap PMN PMN Rumah Sakit Mata Cicendo telah ditetapkan sebagai

berikut : Ruang Anggrek 12 tempat tidur (11,54%), Ruang Bougenville 28 tempat tidur (26,92%), Ruang Cempaka 21 tempat tidur ( 20,2%) dan Ruang Dahlia 43 tempat tidur (41,35%).

Sumber:PMNRSMataCicendoBandung

Rumah Sakit Mata Cicendo beralamat di Jalan Cicendo Nomor 04 terletak di pusat

kota Bandung, disebelah Gedung Pakuan (kediaman resmi Gubernur Jawa Barat), dekat

dengan Statsiun Kereta Api Bandung, dekat dengan Bandara Hussen Sastranegara dan juga dekat dengan Rumah Sakit Hasan Sadikin dinilai sangat strategis bagi masyarakat

kota Bandung khususnya dan masyarakat Jawa Barat umumnya.

Dalam perjalanannya Pusat Mata Nasional Rumah Sakit Mata Cicendo mengalami

pergantian pimpinan serta fungsi pelaynan dan sampai sekarang ada 17 Direktur Utama

yang telah memimpin Pusat Mata Nasional Rumah Sakit Mata Cicendo Bandung. Berikut

9
Gambar 2.7 PMN RS Mata Cicendo Tahun 2016

daftar nama para Direktur Utama Pusat Mata Nasional Rumah Sakit Mata Cicendo bandung :

1. Dr.C.A Westhoff menjabat pada tahun 1909 – 1915

2. Dr.G.P. Uter Mohlen menjabat pada tahun 1915 – 1928

3. DR.B. Baker menjabat pada tahun 1928 – 1931

4. Dr. FL. Hote menjabat pada tahun 1932 – 1934

5. DR.G. Fast menjabat pada tahun 1935 -1937

6. Dr.J.H.R. Dick menjabata pada tahun 1937 - 1941

7. dr. Sukiman menjabat pada tahun 1942 1945

8. Prof. Sumitro Hadisubroto menjabat pada tahun 1947 – 1948

9. dr. R. Gadroen menjabat pada tahun 1949 – 1955

10. dr. H.R. Soediro, Sp.M menjabat pada tahun 1955 – 1972

11. Prof. dr. R. Sugana Tjakrasudjatma, Sp.M menjabat pada tahun 1972 – 1980

12. Prof. Dr. dr. Gantira Natadisastra, Sp.M menjabat pada tahun 1980 – 1993

13. dr. Edi Djunaedi, Sp.M menjabat pada tahun 1993 – 2001

14. Dr. dr. Farida Sirlan, Sp.M menjabat pada tahun 2001 – 2008

15. Dr. M. Kautsar Boesoeiri, Sp.M menjabat pada tahun 2008 – 2012

16. Dr. Hikmat Wangsaatmadja, menjabat pada tahun 2012 – 2015

17. Dr. Irayanti, Sp.M (K), MARS menjabat pada tahun 2016 – sekarang

Identitas visual (logo) Rumah Sakit Mata Cicendo menerangkan jati diri lembaga secara lugas sebagai satu-satunya Rumah Sakit Mata milik Pemerintah penyelenggara pelayanan penyeluruh di bagian kesehatan mata, pelaksana kegiatan pendidikan dan pusat rujukan, pelayanan mata secara nasioanal. Visualisasi identitas menampilkan citra mata sehat adalah untuk mempermudah identifikasi, mempertegas korelasi dan relevan dan meningkatkan impresi kepada khalayak terhadap Rumah Sakit Mata Cicendo dalam mengarahkan cara pandang (pemahaman baru) terhadap brand yang lebih jelas, signifikan dan segar (RejuVenate) bahwa Rumah Kesehatan Mata dan telah berkiprah secara profesioanal serta berpengalaman di bidangnya sejak tahun 1909.

Gambar 2.8 Logo PMN RS Mata Cicendo Sumber:PMNRSMataCicendoBandung

10

2.1.1 Visi, Misi dan Motto Pusat Mata Nasional Rumah Sakit Mata Cicendo

A. Visi Pusat Mata Nasional Rumah Sakit Mata Cicendo

“ToBeExcellentEyeCare”

Memberikan Pelayanan Mata yang Paripurna

B. Misi Pusat Mata Nasional Rumah Sakit Mata Cicendo

“EyeCareforEveryoneSeeingBetterWorld”

1. Eyecare

Memberikan pelayanan kesehatan mata

2. Foreveryone

Pelayanan yang tidak diskriminatif, kepada seluruh warga

3. Betterworld

Melihat dunia dengan lebih baik

C. Motto Pusat Mata Nasional Rumah Sakit Mata Cicendo

Melihat lebih baik

2.1.2 Tata Nilai Pusat Mata Nasional Rumah Sakit Mata Cicendo

Dalam rangka kelancaran melakukan misi untuk mewujudkan Visi maka

Pusat Mata Nasional Rumah Sakit Mata Cicendo Bandung menganut nilai-nilai sebagai berikut :

1. Visioner

Setiap pegawai Rumah Sakit Mata Cicendo Bandung senantiasa memiliki pandangan ke depan dan cita-cita luhur untuk menjadi pribadi yang unggul, mampu memenuhi harapan orang lain dan memiliki keyakinan serta kemampuan mewujudkan kehidupan yang lebih baik.

2. Integritas

SetiappegawaiRumahSakitMataCicendoBandungsecarakonsistenbekerja dengan jujur, tertib, teliti dan disiplin, demi menjaga kredibilitas institusi dan kehormatan dirinya sebagai pegawai yang memiliki martabat dan harga diri.

3. Profesional

Berkomitmenuntukbekerjatuntas, cerdasdanakurat atas dasarkompetensi terbaik dengan penuh tanggung jawab.

11

4. Inovatif

Selalu mempunyai ide / gagasan baru dan berorientasi untuk memberikan solusi yang optimal untuk memenuhi kebutuhan pelanggan pasien serta berorientasi terhadap kemajuan institusi.

5. Proaktif

Selalu peka dan aktif untuk mengidentifikasi akan kebutuhan pelanggan/pasien sesuai berkembangan jaman.

6. Istiqomah

Bersikap sabar, lurus, jujur, bijaksana serta teguh pendirian sesuai aturan dan tuntunan hidupnya.

2.1.3 Struktur Organisasi Pusat Mata Nasional Rumah Sakit Mata Cicendo

Berdasarkan Keputusan Direktur Utama Pusat Mata Nasional Rumah Sakit Mata Cicendo Bandung Nomor : HK.02.03/II/4.2/3897/2021 tentang Struktur

Organisasi Rumah Sakit Mata Cicendo Bandung, bahwa PMN Rumah Sakit Mata Cicendo Bandung mempunyai susunan organisasi terdiri dari :

1. Direktur Utama : Plt. dr. Irayanti, SpM, MARS

2. Direktur Pelayanan Medik & Keperawatan : Plt. dr. Antonia Kartika, SpM

3. Direktur SDM, Pendidikan & Penelitian : dr. Antonia Kartika, SpM

4. Direktur Keuangan & BMN : E.C. Subur, SE

5. Direktur Perencanaan & Umum : Hartono, SKM, M.Kes

12

Gambar 2.9 Struktur Organisasi RS Mata Cicendo

Sumber:PMNRSMataCicendoBandung

13

2.1.3 Struktur Organisasi Instaslasi Rekam Medis

Instalasi rekam medis PMN Rumah Sakit Mata Cicendo berada di bawah

Direktorat Pelayanan Medik, Keperawatan dan Penunjang dengan Kepala Instalasi yaitu Melina Ulfah, Amd.Perkes. S.Sos dengan susunan organisasi sebagai berikut:

Gambar 2.10 Struktur Organisasi Instalasi Rekam Medis

Sumber:PMNRSMataCicendoBandung

2.2. Profil Peserta Latihan Dasar CPNS

Nama : Rizal Ferdian Saputra

NIP : 198811012022031001

Jabatan/Golongan : Perekam Medis Terampil / II-C

Unit Kerja : Instalasi Rekam Medis

Instansi : Kementerian Kesehatan Republik Indonesia

Dalam melakukan pelaksanaan aktualisasi, peserta latihan dasar CPNS melakukan tugas pokok pekerjaan yang mengacu terhadap Permepan RB Nomor 30 Tahun 2013

tentang Jabatan Fungsional Perekam Medis, yaitu :

14

A. Tugas Pokok

Melakukan kegiatan pelayanan rekam medis informasi kesehatan yang meliputi persiapan, pelaksanaan, pelaporan dan evaluasi.

B. Uraian Tugas

1. Memasukkan data demografi pasien, kode diagnosa dan tindakan medis pasien rawat jalan ke dalam soft ware case mix.

2. Memasukkan data demografi pasien, kode diagnosa dan tindakan medis pasien rawat inap ke dalam soft ware case mix;

3. Memproses grouping untuk menentukan tarif case mix;

4. Menyiapkan dan menyerahkan laporan hasil grouping dalam bentuk txt ke bagian akuntansi untuk diverifikasi internal;

5. Menerima kembali berkas klaim/file txt hasil koreksi dari bagian akuntansi;

6. Melakukan input ulang hasil koreksi kedalam software case mix;

7. Pembuatan Laporan pertanggungjawaban data kodifikasi.

2.3. Role Model

Nilai nilai Ber-AKHLAK dari tokoh panutan adalah Bapak Prof. Dr.ing. Ir. H.

Bacharuddin Jusuf Habibie, FREng atau biasa yang kita kenal dengan Bapak BJ Habibie. Beliau adalah Presiden Republik Indonesia yang ketiga. Beliau lahir tangga 25 Juni 1936 di Pare – pare, Sulawesi. Sebelum memasuki dunia politik, Beliau dikenal sebagai profesor dan ilmuwan dalam teknologi aviasi internasional dan satu-satunya presiden Indonesia berlatarbelakang teknokrat. Bapak B.J. Habibie adalah anak keempat dari delapan bersaudara dari pasangan Bapak Alwi Abdul Jalil Habibie dan Ibu R.A Tuti Marini Puspowardojo. Ayahnya berasal dari etnis Gorontalo sedangkan ibunya dari etnis Jawa.

Bapak B.J. Habibie menikah dengan Ibu Hasri Ainun Besari pada tanggal 12 Mei 1962 di Rangga Malela, Bandung. Meraka di Karuniai dua orang anak yaitu Ilham Akbar Habibie dan Thareq Kemal Habibie.

Bapak B.J. habibie belajar tentang keilmuwan teknik mesin di Fakultas Teknik

Universitas Indonesia Bandung (sekarang ITB) pada tahun 1954. Kemudian melanjutkan studi teknik penerbangan, spesialisai kontruksi pesawat terbang di RWTH Aachen, Jerman Barat pada tahun 1955 – 1965. Menerima gelar diploma insinyur pada tahun 1960 dan gelar doctor insinyur pada tahun 1965 dengan predikat summa cumlaude.

Beliau pernah bekerja di perusahaan penerbangan di Jerman. Pada tahun 1973, ia

kembali ke Indonesia atas permintaan Presiden Soeharto. Kemudian beliau menjabat

sebagai Menteri Negara Riset dan Teknologi sejak tahun 1978 sampai Maret 1998 dan

15

puncak karier beliau diangkat menjadi Presiden Republik Indonesia (21 Mei 1998 – 20

Oktober 1999) setelah sebelumnya menjadi wakil presiden (14 Maret 1998 – 21 Mei 1998). Banyak hal dari Beliau yang menggambarkan nilai nilai BerAKHLAK. Selanjutanya

kita akan membahas hal-hal yang dilakukan oleh Bapak B.J. Habibie yang mengambarkan nilai-nilai BerAKHLAK, diantaranya :

A. Berorientasi Pelayanan

Dalam mengimplementasikan budaya berorientasi pelayanan, ASN perlu memahami mengenai beberapa hal fundamental mengenai pelayanan publik, yaitu Pelayanan publik merupakan hak warga negara sebagai amanat konstitusi, Pelayanan publik diselenggarakan dengan pajak yang dibayar olehwarga Negara, dan elayanan publik diselenggarakan dengan tujuan untuk mencapai hal-hal yang strategis bagi kemajuan bangsa di masa yang akan datang. Saat B.J. Habibie menjabat sebagai presiden beliau tidak segan memberantas KKN( Korupsi, Kolusi dan Nepotisme).

B. Akuntabel

B.J Habibie dikenal sebagai Presiden RI yang penuh dengan pengetahuan, kemudian pengetahuan yang dimiliki beliau ternyata diterapkan pula dalam Core Values

Akuntabel, antara lain :

1. Disiplin dalam membagi waktu, beragam gelar pendidikan dan kesuksesan di bidang Iptek mustahil beliau dapat tanpa kedisiplinan yang tinggi. Contoh kecil dari kedisiplinan seorang B.J. Habibie ialah caranya dalam membagi waktu. Dalam dua puluh empat jam, beliau konsisten membagi waktunya untuk ibadah, olahraga, aktivitas pribadi, atau berbincang dengan para tamunya. Namun dari semuanya, B.J. Habibie paling banyak menghabiskan waktu untuk membaca dan menulis. Total beliau mengalokasikan waktu tujuh jam untuk kedua aktivitas tersebut.

2. Penuh pengabdian, nama B.J. Habibie sangat dipandang di dunia iptek internasional. Dirinya bahkan sempat menjabat sebagai direktur perusahaan pesawat di Jerman. Namun, ketika panggilan untuk menjadi Presiden RI datang, beliau tanpa ragu memutuskan pulang ke Tanah Air. Alasan yang mendorongnya ialah, tawaran tersebut merupakan kesempatan memberikan segala ilmu nya untuk kemajuan bangsa.

3. Tekad yang kuat, B.J. Habibie adalah seorang pribadi yang memiliki tekad yang kuat, sejak kecil beliau sudah tertarik dengan pesawat terbang dan dari ketertarikan menjadi sebuah kecintaan yang harus diperjuangkan, beliau kuliah

16

di ITB dan mengambil jurusan teknik mesin lalu kemudian meneruskan kuliah di Jerman hingga S3 dengan biaya dari orangtua. Tekad beliau sangat kuat dan mengelora dalam memperjuangkan sebuah kecintaan jika kita dapat mengejar apa yang kita cintai dengan dibekali tekad yang kuat, pasti kita pun bias menggapainya sebagimana yang BJ Habibie lakukan.

C. Kompeten

Bacharuddin Jusuf Habibie atau yang kerap dikenal dengan BJ Habibie merupakan seorang yang sangat berjasa dan memiliki kontribusi besar bagi Indonesia. BJ Habibie seorang teknokrat yang mendorong perkembangan sains dan industry kedirgantaraan Indonesia. Kontribusinya pada kemajuan sains di Indonesia semakin besar dengan perannya sebagai Menteri Riset dan Teknologi selama 20 tahun yakni pada tahun 1978-1997.

Tak hanya dalam bidang sains dan teknologi, BJ Habibie juga pernah mendampingi Presiden Soeharto sebagai Wakil Presiden. Karena gejolak politik dan desakan masyarakat untuk menggulingkan Presiden Soeharto saat orde baru, akhirnya BJ Habibie menggantikan posisi Soeharto sebagai Presiden dan resmi dilantik menjadi Presiden ketiga Republik Indonesia pada tahun 1998 (Supriatma, 2019).

Pada saat menjadi presiden, B.J. Habibie sangat aware terhadap hal yang sedang terjadi di masyarakat. Ia paham betul bahwa masyarakat menginginkan adanya reformasi, perubahan total sendi-sendi negara yang mengarah pada perbaikan. Masyarakat ingin pemerintah memberikan kebebasan dalam berpendapat, mendengarkan aspirasi mereka, sekaligus memperkuat partisipasi masyarakat dalam pemerintahan.

B.J. Habibie juga melakukan berbagai inovasi dalam perbaikan ekonomi. Pada masa pemerintahannya, nilai rupiah berada dalam titik terlemah sepanjang sejarah yakni mencapai Rp 16.800/US$ pada 1 Juni 1998. BJ Habibie langsung bergerak membentuk Badan Penyehatan Perbankan Nasional (BPPN) dan unit Pengelola Aset Negara, melikuidasi bank yang bermasalah, meyakinkan pasar global, dan menjinakkan tekanan atas rupiah meski tanpa dukungan intervensi Bank Indonesia yang kalaitubelum memiliki kewenangan stabilisasi rupiah. Atas berbagai upayanya, nilai rupiah perlahan kembali naik bahkan hingga mencapai nilai terkuatnya sepanjang sejarah, yakni Rp 6.550/US$ AS pada 28 Juni 1999 (Saragih, 2019).

17

Dari sikap dan perilaku tokoh diatas tentunya kita sebagai ASN dapat mencontoh perilakunya untuk menerapkan nilai kompeten pada lingkungan pekerjaan kita.

D. Harmonis

Penerapan nilai harmonis sebagai salah satu nilai dasar ASN BerAkhlak dapat dilihat dari salah satu tokoh bangsa yaitu B.J. Habibie. B.J. Habibie merupakan presiden Republik Indonesia yang ketiga yang memiliki sifat-sifat yang menunjukkan nilai harmonis. Pada masa pemerintahan nya saat menjabat menjadi presiden, B.J. Habibie pernah menerbitkan aturan yang menghapus diskriminasi terhadap masyarakat minoritas di Indonesia. B.J. Habibie menerbitkan Instruksi Presiden

Nomor 26 Tahun 1998 yang berisi aturan untuk menghapuskan istilah pribumi dan non pribumi. Salah satu isi inpres ini memerintahkan semua unsur pemerintahan mulai dari lembaga tinggi negara sampai tingkat gubernur, bupati, dan walikota untuk tak menggunakan istilah pribumi dan non pribumi dalam semua perumusan kebijakandanpelayanan. Selainitu, B.J.HabibiejugamenerbitkanInstruksiPresiden

Nomor 4 Tahun 1999 yang berisi aturan untuk menghapus keberadaan Surat Bukti KewarganegaraanRepublik Indonesia(SKBRI). Sebeluminpres ini terbit, masyarakat Tionghoa wajib menyertakan SKBRI setiap hendak mengurus apapun.

Selainitu,B.J.Habibiejugaeratkaitannyadenganlahirnyakomnasperempuan.

Beliau menngeluarkan Keputusan Presiden No. 181 Tahun 1998 tentang pembentukan Komisi Nasional Anti Kekerasan terhadap Perempuan. Hal ini dilatarbelakangi olehkerusuhanyang terjadi padaMei 1998danbanyak terjadi kasus kekerasan seksual terhadap perempuan. Beliau sebagai pemimpin pada saat itu mengambil keputusan besar ditengah kondisi yang tidak kondusif dengan bijak, sehingga lahirlah Komnas Perempuan yang sangat bermanfaat untuk perempuan hingga saat ini. Dari sikap dan tindakan B.J. Habibie tersebut dapat diketahui bahwa beliau memiliki sikap toleransi yang tinggi, tidak melakukan diskriminasi, dan saling peduli terhadap sesame yang merupakan wujud dari salah satu nilai dasar ASN yaitu harmonis.

E. Loyal Habibie melakukan pengembangan industri hingga melahirkan sejumlah perusahaan negara demi memberikan sumbangsih berupa ilmu dan teknologi untuk Indonesia. Seperti itulah sikap yang dilakukan Habibie untuk menunjukkan rasa cinta Tanah Air hingga ia ditunjuk sebagai Presiden ketiga RI selama 1,4 tahun. Kecerdasan, totalitas, dan tanggung jawab terhadap negara rupanya tidak hanya

18

terlihat saat dia di Indonesia. Sebelum Indonesia sadar akan potensinya, BJ Habibie sudah beberapa kali ditawari oleh beberapa negara lain untuk menggalakan teknologi pesawat terbang. Tawaran pertama datang datang dari Jerman. Jerman yang saatitutahuBJHabibiebukanorangbiasa, langsung sajamenawarinyadengan status warga Negara kehormatan. Bukannya senang dengan status yang jarang diberikanJermanitu,BJHabibiejustrumenolak.Hal tersebutjelas menunjukansikap loyalitasnya terhadap NKRI.

F. Adaptif

Bapak B.J. Habibie merupakan salah satu contoh tokoh nasional yang bias dijadikan panutan untuk kita. Beliau menjadi satu-satunya mantan presiden yang bergelar professor. Karir beliau dibidang pengembangan pesawat menjadi salah satu kebanggan Indonesia. Berangkat dari mimpi besar beliau untuk membuat Negara Indonesia yang secara geografis berupa kepulauan, beliau ingin setiap daerah di Indonesia terkoneksi melalui jalur udara, maka terciptalah pesawat pertama buatan

Indonesia yaitu pesawat N250. Desain awal pesawat N250 berkapasitas 30 penumpang, kemudian dikembangkan menjadi berkapasitas 50 penumpang.

Sehingga dengan inovasi ini dapat menjawab tantangan kebutuhan moda transportasi udara yang dapat mengangkut penunmpang yang banyak. Selain prestasinya beliau juga layak dijadikan panutan bagi anak muda Indonesia di bidang Pendidikan. Perjalanan hidup beliau sangatlah luar biasa berasal dari kota kecil ParePare di pulau Sulawesi masa SD-SMP beliau disana. Untuk Pendidikan SMA beliau meneruskan di SMAK Dago Bandung kemudian melanjutkan ke perguruan tinggi InstitutTeknologi Bandung. Karenakepintarandankecerdasanyabeliaumelanjutkan Pendidikan di Rhein Westfalen Aachen Technische Hochscule Jerman dengan mengambil jurusan Teknik penerbangan spesialis kontruksi pesawat terbang. Kemudian beliau meneruskan Pendidikan di Technische Hochshule Die Fakultat de Fuer Maschinenwesen Aachen untuk meraih gelar Doktor. Karena kejeniusanya beliau menemukan teori Crack (crack propagation theory) atau yang dikenal dengan rumus Faktor Habibie. Karena kecerdasannya serta teori Crack ini beliau mendapatkan gelar Profesor Kehormatan atau predikat Guru Besar dari ITB dan penghargaan tinggi Ganesha Praja Manggala.

Dari kisah bapak BJ Habibie banyak hal yang dapat kita pelajari, bagaimanabeliau berusaha untuk terus melanjutkan Pendidikan ketingkat yang lebih tinggi untuk menjadi modal awal bagi kita untuk memberikan kontribusi kepada negara berupa hasil karya pesawat terbang pertama Indonesia.

19

G. Kolaboratif

Sikap kolaboratif yang ditunjukkan oleh bapak B.J.Habibie semasa hidupnya dikarenakan beliau adalah orang yang dikenal sebagai Mr.Crack di Industri Penerbangan dunia sehingga ada banyak tawaran kerja sama yang masuk kepada beliau untuk menyelesaikan banyak pesawat dan mengembangkan Industri Penerbangan khususnya di Indonesia.

Sebagai seorang ASN tentunya kita akan dihadapkan kepada perubahanperubahan yang tidak terduga yang mengharuskan kita untuk melakukan kerja sama dengan orang lain diluar dari institusi yang kita tempati. Maka dari itu hendaknya kita dapat mencontoh sikap kolaboratif yang ditunjukkan oleh bapak B.J.Habibie yangsangat terbuka untuk melakukan kerja sama dengan pihak manapun untuk membangun kemajuan bagi bangsa dan negara di sector mana saja.

2.4. Nilai-nilai Dasar ASN BerAKHLAK

Reformasi birokrasi senyatanya terus digaungkan sebagai bagian dari upaya pemerintah mewujudkan suatu sistem peyelenggaraan kepemerintahan yang baik (good governance), terutama menyangkut aspek-aspek kelembagaan (organisasi), ketatalaksanaan dan sumber daya manusia aparatur. Salah satu bentuk upaya tersebut adalah melalui tatanan nilai dasar aparatur sipil negara (ASN) selaku penyelenggara birokrasi pemerintahan yaitu Nilai ASN BerAKHLAK. Nilai-nilai ASN BerAKHLAK merupakan fondasi bagi Aparatur Sipil Negara demi terwujudnya satu kesamaan persepsi yang lebih mudah dipahami dan diterapkan oleh seluruh ASN. Core Values ASN ini menjadi titik tonggak penguatan budaya kerja, sebagaimana pesan Presiden Joko Widodo “ASN yang bertugas sebagai pegawai pusat maupun pegawai daerah harus mempunyai core values yang sama.” EmployerBrandingASN adalah “Bangga Melayani Bangsa”

Nilai-nilai dasar ASN BerAKHLAK merupakan akronim dari Berorientasi pelayanan, Akuntabel,Kompeten,Harmonis,Loyal,Adaptif,danKolaboratif.Nilai-nilaiinidiharapkan akan dapat menjadi fondasi budaya kerja ASN yang profesional.

A. Berorientasi Pelayanan

Nilai dasar “berorientasi pelayanan” diletakkan pada poin pertama. Mengingat bahwa ASN yang dulu dikenal sebagai abdi negara, saat ini bertransformasi menjadi pelayan publik. Seorang ASN dituntut untuk dapat memahami dan memenuhi kebutuhan masyarakat. Selalu bersikap ramah kepada siapa saja, terutama kepada

20

masyarakat. Dapat diandalkan serta cekatan dan dapat memberikan solusi atas masalah-masalah yang ada di masyarakat. Dalam memberikan pelayanan publik, seorang aparatur sipil negara harus selalu melakukan perbaikan tiada henti, baik dari peningkatan kompetensi maupun cara pelayanan.

Kata Kunci :

1. Responsivitas

2. Kualitas Kepuasan

B. Akuntabel

Akuntabilitas merupakan pertanggungjawaban atau keadaan yang dapat dimintai pertanggungjawaban. Merujuk dari pengertian tersebut, akuntabel dapat dipahami sebagai sikap jujur dan bertanggungjawab, memiliki disiplin dan berintegritas yang tinggi dalam setiap pelaksanaan tugas. Dalam pelaksanaan tugas-tugas kedinasan, seorangASNdituntutuntukmenggunakankekayaandanbarangmiliknegarasecara bertanggungjawab, efektif dan efisien. Lebih penting dari itu, seorang ASN tidak boleh menyalahgunakan kewenangan jabatan.

Kata Kunci :

1. Integritas

2. Konsisten

3. Dapat Dipercaya

4. Transparan

C. Kompeten

Seiring perkembangan waktu, dalam melaksanakan pelayanan publik, setiap ASN harusselaludapatmeningkatkanpotensidiriuntukmenjawabtantanganyangselalu berubah. Peningkatan kompetensi ini sangat penting, bahkan telah diamanatkan dalam ketentuan Peraturan Pemerintah tentang Manajemen PNS, bahwa setiap aparatur diberikan hak 20 jam pelatihan setiap tahunnya. Hal ini semata-mata agar setiap ASN dapat melaksankan tugas dengan kualitas terbaik.

Kata Kunci :

1. Kinerja Terbaik

2. Sukses/Keberhasilan

3. Learningagility

4. Ahli dibidangnya

21

D. Harmonis

Berakar dari Semboyan Negara Indonesia yakni Bhinneka Tunggal Ika, yang berarti “Berbeda-beda Namun Tetap Satu Jua”, seorang pelayan publik harus dapat menghargai setiap orang apapun latar belakangnya. Penting bagi setiap ASN untuk dapat menciptakan dan membangun lingkungan kerja yang kondusif. Karena dengan kenyamanan lingkungan kerja, ASN diyakini dapat lebih produktif.

Kata Kunci :

1. Peduli (caring)

2. Perbedaan (diversity)

3. Selaras

E. Loyal

Loyalitas dan kesetiaan ASN terletak pada ideologi dan dasar negara Pancasila, Undang-Undang Dasar Negara Republik Indonesia Tahun 1945, NKRI serta pemerintahan yang sah. Dan tidak pada satu sosok atau pihak tertentu. ASN harus dapat menjaga nama baik sesama ASN, nama baik pimpinan, nama baik instansi dan tentu saja harus selalu dapat menjaga nama baik negara. Konsekuensi logis dari adanya loyalitas dan kesetiaan adalah setiap ASN harus selalu menjaga rahasia jabatan dan Negara.

Kata Kunci :

1. Komitmen

2. Dedikasi

3. Kontribusi

4. Nasionalisme

5. Pengabdian

F. Adaptif

Situasi dan zaman yang senantiasa berkembang, membuat seorang aparatur harus dapat dengan cepat menyesuaikan diri menghadapi perubahan yang ada. Harus selalu diingat, istilah yang sering kita dengar yaitu “Yang Abadi adalah Perubahan itu sendiri”, membuat siapapun yang tidak dapat beradaptasi akan semakin tertinggal. Adaptasi dapat dilakukan dengan terus berinovasi dengan mengembangkan kreativitas. Setiap pegawai juga harus selalu bertindak proaktif dan tidak hanya berpangku tangan.

Kata Kunci :

22

1. Inovasi

2. Antusias terhadap perubahan

3. Proaktif

G. Kolaboratif

Dalam pelaksanaan tugas, kolaborasi di antara setiap aparatur mutlak harus dilaksanakan. Bersinergi dan memberi kesempatan kepada berbagai pihak untuk berkontribusi dalam pembangunan, akan dapat mempercepat pencapaian suatu visi dan cita-cita. Keterbukaan dalam bekerja sama, dan mencari solusi bersama akan dapat menghasilkan nilai tambah, dan mempercepat mencapai tujuan bersama.

Kata Kunci :

1. Kesediaan Bekerjasama

2. Sinergi untuk hasil yang lebih baik

Core values ASN BerAKHLAK juga menanamkan employer branding #BanggaMelayaniBangsa di dalam sanubari para ASN di Indonesia. Branding ini menunjukkan bahwa ASN adalah profesi yang bangga dalam melayani bangsa. Profesi ASN patut dibanggakan karena ASN diberi pengakuan dan penghargaan yang adil, diberi kesempatan meningkatkan kompetensi seluas-luasnya, dan diberi kesempatan terbuka untuk berkarier.

23

BAB III RANCANGAN AKTUALISASI

3.1 Deskripsi Isu

3.1.1 Kesalahan dalam proses kodifikasi penyakit ICD-10 dan kesalahan penginputan nomor Surat Eligibilitas Peserta (SEP) Pada aplikasi klaim

INA-CBG rawat jalan untuk klaim BPJS Kesehatan

A. Data dan Fakta

Dalam proses penagihan klaim rawat jalan BPJS Kesehatan terdapat beberapa masalah yang dihadapi yaitu adanya pending klaim rawat jalan. Jumlah klaim pasien rawat jalan BPJS kesehatan di Pusat Mata Nasional

Rumah Sakit Mata Cicendo pada bulan mei 2022 sebanyak 6349 pasien dan yang dipending oleh BPJS Kesehatan sebanyak 186 pasien.

Hal ini karena adanya kesalahan input kodifikasi penyakit ICD 10 pada kasus pelayanan rawat jalan dimana untuk menentukan kodifikasi penyakit ICD 10 kesehatan mata yang di masukan kedalam aplikasi INA CBG harus mengacu kepada pengelompokan kode khusus mata yang tertuang di dalam Permenkes nomor 76 tahun 2016. Serta adanya Kesalahan input nomor surat eligibilitas peserta (SEP) sehingga saat dilakukan verifikasi oleh BPJS Kesehatan tidak dapat di bayarkan. Hal ini tidak adanya proses verifikasi akhir terhadap kesesuaian kodifikasi penyakit dan nomor SEP yang di input kedalam aplikasi INA CBG.

B. Dampak

1. Rumah Sakit, cashflowrumah sakit akan terganggu, pembayaran klaim

BPJS Kesehatan yang seharusnya diterima oleh rumah sakit pada bulan pelayanan berjalan akan terhambat dikarenakan ada beberpa kasus klaim pasien BPJS Kesehatan yang masih bermasalah dan harus diperbaiki terlebih dahulu.

2. Pegawai dan Nakes Rumah Sakit, pegawai rumah sait dan tenaga kesehatan akan terdampak dikarenakan adanya keterlambatan klaim

BPJS Kesehatan, maka insentif jasa pelayanan petugas pun akan tertunda.

3. Petugas Klaim, Petugas klaim akan mengulang proses pekerjaan klaim

nya kembali karena ada beberapa kasus yang belum sesuai, hal ini akan mengulang proses klaim dan pengajuan klaim dari proses awal.

24

4. BPJS Kesehatan, BPJS kesehatan pun akan terdampak terhadap kasus klaim yang masih belum sesuai, capaian kinerja tidak akan tercapai target dalam penyelesain klaim ke rumah sakit setiap bulannya, karena ada klaim yang masihbelumsesuai sehinggaadaketerlambatan dalamproses verifikasi klaim.

5. Pasien, dengan adanya keterlambatan pembiayaan kesehatan yang diterima oleh rumah sakit maka akan menurunkan kualitas mutu rumah sakit tersebut, dimana beberapa AHP dan BHP yang seharusnya dapat disediakan oleh rumah sakit menjadi tidak tersedia dikarenakan rumah sakit tidak memiliki biaya untuk melakukan persediaan pengadaan tersebut, hal ini akan menjadi masalah terhadap kualitas mutu pelayanan rumah sakit terhadap pasien.

3.1.2 Ketidaklengkapan pengisian catatan medis di dalam ElektronikMedical Record(EMR)

A. Data dan Fakta

Electronic Medical Record (EMR) adalah sebuah sistem yang berisi riwayat kesehatan dan penyakit pasien, hasil tes diagnostik, data-data medis yang lain dan informasi biaya perawatan. Perkembangan teknologi informasi yang terjadi saat ini memungkinkan berkembangnya suatu cara penyimpanan maupun pengelolaan data secara elektronik, di PMN RS Mata Cicendo sudah melakukan penerapan EMR, dalam penerapannya bahwa sumber daya manusia (SDM), StandarOperasionalProsedur(SOP), Sarana Dan Prasarana menjadi faktor utama untuk mencapai kesesuain agar fungsi dari EMR berjalan dengan baik. Tujuan implementasi EMR dibuat agar mempermudah tenaga kesehatan dan agar pengunjung juga merasa puas dengan pelayanan yang tepat dan cepat serta aman. Namun berdasarkan fakta dilapangan masih ada beberapa kasus pencatatan terhadap pengisian catatan medis di EMRyang masihkurang lengkap,berdasarkanlaporankelengkapanpengisian rekam medis pada caturwulan pertama tahun 2022 jumlah kelengkapan rekam medis sebesar 88,15 % dari standar pengisian rekam medis sebesar 100%, namun dalam target capaian yang ditetapkan oleh instalasi rekam medis sebesar 86% maka kelenkapan rekam medis masih di atas capaian target. Meskipun begitu kelengkapan pengisian rekam medis harus memenuhi standar 100%.

25

B. Dampak

1. Rumah Sakit, ketidaklengkapan pencatatan data medis pada EMR memiliki dampak yang menyebabkan data administratif dan data klinis tidak akurat, sehingga rumah sakit akan kehilangan data tersebut.

2. Tenaga Kesehatan, ketidaklengkapan pencatatan didalam EMR membuat miskomunikasi antar petugas tanaga kesehatan mengenai diagnosa dan tindakan apa saja yang telah dilakukan serta rencana apa saja yang akan dilakukan

3. Instalasi Rekam Medis, ketidaklengkapan pengisian berpengaruh terhadap pengelolaan rekam medis, data yang tidak lengkap akan menghambat dalam pengelolaan data, hal tersebut menjadi penghambat kinerja petugas dan menjadi beban kerja pada saat rekapitulasi kegiatan pelaporan. Selain itu proses pengajuan klaim pun akan terhambat dikarenakan data yang akan diajukan klaim masih belum lengkap serta menyebabkan mutu pelayanan kesehatan rendah.

4. Pasien, ketidaklengkapan ini juga membuat kerugian dalam pemenuhan hak pasien terhadap isi rekam medisnya.

3.1.3 Resume Medis Rawat Jalan masih diproses secara manual

A. Data dan Fakta

Kelengkapan pengisian Rekam Medis sangat penting karena rekam medis merupakan bahan bukti tertulis terutama pada lembar resume medis. Resume medis sering digunakan untuk kepentingan klaim BPJS dan asuransi lain. Di PMN RS Mata Cicendo dalam melakuakan catatan medis sudah menerapkan Electronic Medical Record (EMR) namun untuk pembuatan resume medis rawat jalan masih dilakukan secara manual hal ini masih ditemukan resume medis yang tidak terisi lengkap berdasarkan laporan keterisian dan kesesuaian catatan formulir resume medis pada bulan mei 2022 sebesar 80%, masih ada 20% yang belum lengkap. Resume medis memiliki peran penting kelengkapannya untuk kebutuhan klaim bpjs atau asuransi lain.

B. Dampak

1. Rumah Sakit, resume medis yang ditulis secara manual tidak sejalan dengan penerapan Electronic Medical Record (EMR) hal ini menjadi kerugian pihak rumah sakit dalam proses pengembangan EMR dimana

26

tidak ada pemanfaatan prasarana yang dibangun. Selain itu proses pembuatan resume medis akan membutuhkan waktu yang lama sehingga akan memperhambat dalam proses pelayanan terhadap pasien, waktu tunggu pasien akan menjadi lama karena adanya proses pembuatan resume medis secara manual.

2. Instalasi Rekam Medis, resume medis mempunyai peran penting dalam proses kebutuhan klaim bpjs atau asuransi lain. Resume medis yanglengkapterbacadenganbaikakanmeningkatkankualitasklaimyang baik pula, dimana pihak koder akan mudah dalam menetapkan kodifikasi penyakit dan tindakan yang ditegakan oleh dokter tanpa adanya miskomunikasi sehingga hasil yang dihasilkan terhadap klaim akan baik.

3. Pasien, resume medis merupakan hak pasien untuk didapatkan selesai pasien melakukan pelayanan kesehatan, dengan proses pembuatan resume medis yang manual pasien akan menunggu lama untuk mendapatkan resume medis tersebut terlebih jika pencatatan di resume medis yang manual tersebut kelengkapan nya tidak baik ini membuat kerugian dalam pemenuhan hak pasien terhadap isi resume medis nya.

3.2 Penetapan CoreIsu

Dari beberapa isu yang ditemukan, diperlukan adanya penapisan isu untuk menentukan isu utama menggunakan alat bantu penapisan. Alat bantu yang digunakan dalam penapisan ini adalah dengan teknik metode USG (Urgency,Seriousness,Growth) yaitu salah satu alat untuk menyusun urutan prioritas isu yang harus diselesaikan. Caranya dengan menentukan tingkat urgensi, keseriusan dan perkembangan isu dengan menentukan skala nilai 1-5 atau 1-10. Isu yang memiliki total skor tertinggi merupakan isu prioritas.

Teknik USG (Urgency,Seriousness,Growth) memiliki pengertian yaitu Urgency adalah indikator tentang seberapa mendesaknya isu tersebut harus diselesaikan. Seriousnessadalah Seberapa serius isu tersebut perlu dibahas dikaitkan dengan dampak yang timbul sedangkan Growth adalah seberapa kemungkinannya isu tersebut berkembang atau isu akan makin memburuk bila dibiarkan. Dari pengertian metode diatas, penulisan membuat penetapan coreisuSeperti yang terlihat pada tabel 3.1.

27

1

Kesalahan dalam proses

kodifikasi penyakit ICD-10 dan kesalahan penginputan nomor

Surat Eligibilitas Peserta (SEP)

Pada aplikasi klaim INA-CBG

rawat jalan untuk klaim BPJS

Pembobotannya dimulai dari Skor 1 – 5

1 = tidak kuat 4 = kuat

2 = kurang kuat 5 = sangat kuat

3 = sedang

Berdasarkan analisis kriteria menggunakan USG, isu yang paling penting untuk diselesaikan adalah Kesalahan dalam proses kodifikasi penyakit ICD-10 dan kesalahan

penginputan nomor Surat Eligibilitas Peserta (SEP) Pada aplikasi klaim INA-CBG rawat

jalan untuk klaim BPJS Kesehatan dengan nilai 14. Rumusan Isu dari analisis kriteria diatas meihat dari urgency nya bahwa isu tersebut sangat penting untuk diselesaikan

karena memberikan dampak yang buruk terhadap kualitas klaim di PMN RS Mata

Cicendo, dari sisi seriousnessbahwa isu ini sangat serius untuk diselesaikan mengingat dampak yang ditimbulkan akan menggangu operasional dan kualitas mutu yang

diberikan kepada pasien, serta untuk sisi growthbahwa jika hal ini dibiarkan dan tidak diselesaikan, RSMataCicendo akanterus menerus mendapatkanmasalahkasus pending klaim dan memberikan dampak buruk terhadap kualitas manajemen untuk memberikan

pelayanan yang paripurna.

28 NO ISU Urgency Seriousness Growth TOTAL Peringkat
Kesehatan 5 5 4 14 1 2 Ketidaklengkapan pengisian catatan medis di dalam Elektronik Medical Record (EMR) 4 5 4 13 2 3 Resume Medis Rawat Jalan masih diproses secara manual 4 4 3 11 3
Tabel 3.1 Tabel Penapisan Isu Metode USG

3.3 Analisa Faktor Penyebab CoreIsu

Dalam isu yang ditemukan, terdapat 4 kategori isu yaitu Man (orang), Method (metode), machine (mesin/sistem) dan Material (komponen). Pemetaan isu dengan menggunakan metode fishbone.

Petugas yang tidak kompeten

Petugas yang tidak teliti

Tidak dilakukan verifikasi akhir

Kesalahan dalam proses kodifikasi dan kesalahan

Tidak ada sistem yang mendukukung untuk membatasi kesalahan

Penulisan resume medis yang tidak lengkap

penginputan nomor SEP

PENYEBAB AKIBAT

Gambar 3.1 Metode Fishbone

Faktor-faktor penyebab

kesalahan dalam proses

No

kodifikasi dan kesalahan

penginputan nomor SEP

1 Petugas yang tidak kompeten Meningkatkan kemampuan tenaga koder dandoker sertatenagakesehatanlainya, melalui:

1. Pelatihan dan edukasi koding yang benar; dan

2. Koordinasi dengan staf klinis dalam rangka memastikan diagnose primer dan sekunder

2 Petugas yang kurang teliti Melakukan Proses Pemahaman dan penggunaan sistemkoding dandiagnosis yang berlaku :

29
Man Method Machine Material

3 Tidak dilakukan proses verifikasi akhir terhadap klaim yang akan diberikan ke BPJS Kesehatan

1. Melakukan edukasi dan pemberian pemahaman tentang langkahlangkah proses kodifikasi penyakit

2. Meningkatkan ketaatan terhadap SOP; dan

1. Melakukan verifikasi akhir terhadap kesesuaian kodediagnosa pasien yang ada di dalam aplikasi INA CBGs sebelum klaim tersebut diserahkan ke BPJS Kesehatan

2. Melakukan verifikasi akhir terhadap kesesuaian nomor surat eligibiltas peseserta yang diinput kedalam aplikasi INA CBGs dengan aplikasi Vclaim pelayanan BPJS Kesehatan

4 Penulisan resume medis yang tidak lengkap Melakukan Sosialisasi secara berkala dan berkesinambungan kepada Dokter Penanggung Jawab Pelayanan dan tenaga kesehatan untuk :

1. Meningkatkan ketaatan terhadap SOP

2. Melakukan edukasi dan pemberian pemahaman terhadap proses klaim BPJS Kesehatan.

3. Mengingatkan kepada Dokter Penanggung Jawab Pelayanan Pasien (DPJP) menulis dan memberikan resume medis secara jelas, lengkap dan tepat waktu.

5 Tidak ada sistem yang mendukukung untuk membatasi kesalahan

Membuat suatu sistem informasi perangkat lunak verifikasi klaim terhadap

klaim yang akan diajukan kepada BPJS

Kesehatan, perangkat lunak verifikasi klaim tersebut dirancang untuk

30

melakukan verifikasi terhadap kesesuaian

kodifikasi penyakit serta keseusian nomor surat eligibilitas yang terinput didalam

aplikasi INA CBGs dan yang terbit didalam

aplikasi Vclaim BPJS Kesehatan.

Tabel 3.2. Tabel Faktor-Faktor penyebab kesalahan dalam proses kodifikasi dan kesalahan penginputan nomor SEP

3.4 Gagasan Kreatif Penyelesaian CoreIsu

Berdarakananalisafaktorpenyebab coreisumenggunakanmetodefishbonediatas diketahui bahwa faktor penyebab utama dari isu tersebut ada pada kategori machine yaitu Tidak ada sistem yang mendukukung untuk membatasi kesalahan.

Unit Kerja Instalasi Rekam Medis, Pusat Mata Nasional Rumah Sakit Mata Cicendo Bandung

Identifikasi Isu

1. Kesalahan dalam proses kodifikasi penyakit ICD-10 dan kesalahan penginputan nomor Surat Eligibilitas Peserta (SEP) Pada aplikasi klaim INA-CBG rawat jalan untuk klaim BPJS Kesehatan.

2. Pengisian catatan medis di dalam ElektronikMedical Recordmasih ada yang kosong.

3. Resume Medis Rawat Jalan masih diproses secara manual. Isu yang diangkat Kesalahan dalam proses kodifikasi penyakit ICD-10 dan kesalahan penginputan nomor Surat Eligibilitas Peserta (SEP)

Pada aplikasi klaim INA-CBG rawat jalan untuk klaim BPJS Kesehatan.

Gagasan yang diangkat

Perancangan Sistem Informasi Verifikasi Klaim Rawat Jalan

BPJS Kesehatan di Pusat Mata Nasional Rumah Sakit Mata

Cicendo Bandung. Gagasan tersebut terkait dengan MP.

BerAKHLAK dan SmartASN

Kegiatan 1. Melakukan telaah SOP dan kebijakan kegiatan klaim BPJS

pada aplikasi INA CBGs rawat jalan di Instalasi Rekam Medis PMN RS Mata Cicendo Bandung

31

2. Melakukan pengumpulan informasi dan database kasuskasus klaim yang dipending oleh BPJS Kesehatan

3. Melakukan perancangan sistem informasi verifikasi klaim

BPJS Kesehatan rawat jalan di Instalasi Rekam Medis PMN RS Mata Cicendo Bandung.

4. Sosialisasi Sistem Informasi Verifikasi Klaim BPJS Kesehatan kepada teman-teman Instalasi Rekam Medis dan Manajemen PMN RS Mata Cicendo Bandung

Tujuan adanya gagasan pemecahan isu yaitu agar kesalahan dalam penginputan kodifikasi penyakit ICD-10 dan penginputan Surat Eligibilitas Peserta dapat diminimalisir sehingga aka nada Peningkatan terhadap kualitas klaim BPJS Kesehatan rawat jalan di PMN RS Mata Cicendo Bandung.

Analisis dampak jika kegiatan tidak dilaksanakan yaitu kesalahan dalam penginputan kodifikasi penyakit ICD-10 dan penginputan Surat Eligibilitas Peserta akan tetap terjadi sehingga kuaitas klaim tidak akan tercapai karena akan ada proses pending pengembalian klaim dari BPJS Kesehatan.

32
Tabel 3.3. Tabel Gagasan Kreatif Penyelesaian CoreIsu

3.5

Unit Kerja : Perekam Medis, Instalasi Rekam Medis, Pusat Mata Nasional Rumah Sakit Mata Cicendo Bandung

Identifikasi Isu : 1. Kesalahan dalam proses kodifikasi penyakit ICD-10 dan kesalahan penginputan nomor Surat Eligibilitas

Peserta (SEP) Pada aplikasi Klaim INA-CBG rawat jalan untuk klaim BPJS Kesehatan

2. Pengisian catatan medis di dalam ElektronikMedicalRecordmasih ada yang kosong

3. Resume Medis Rawat Jalan masih diproses secara manual

Isu yang diangkat : Kesalahan dalam proses kodifikasi penyakit ICD-10 dan kesalahan penginputan nomor Surat Eligibilitas

Peserta (SEP) Pada aplikasi klaim INA-CBG rawat jalan untuk klaim BPJS Kesehatan.

Gagasan Pemecahan Isu : Perancangan Sistem Informasi Verifikasi Klaim Rawat Jalan BPJS Kesehatan di Pusat Mata Nasional

Rumah Sakit Mata Cicendo Bandung. Gagasan tersebut terkait dengan MP. Manajemen ASN dan Smart

ASN

1. Melakukan

telaah SOP dan

kebijakan

1) Mengkonsultasikan

kegiatan kepada atasan.

2) Meminta dokumen SOP

kegiatan klaim BPJS pada

Laporan draft SOP

Pelaksanaan

kegiatan

Keterkaitan Subtansi Mata

Terhadap

Saya mengawali kegiatan

ini dengan rasa respositifitas

dalam tujuan untuk

memperbaiki kualitas mutu

Organisasi

Dengan

melakukan

perencanaan

draft verifikasi

Perancangan

draft dan SOP

verifikasi klaim

rawat jalan

33
Matrik Rancangan Aktualisasi
No
Tahapan Kegiatan Output/Hasil
Kegiatan
Pelatihan Kontribusi
Visi/Misi
1. 2. 3. 4. 5. 6. 7.
Penguatan Nilai Organisasi

kegiatan

klaim BPJS

pada aplikasi

INA CBGs

rawat jalan di Instalasi

Rekam Medis

PMN RS Mata

Cicendo

Bandung

aplikasi INA CBGs dalam

hal proses kodifikasi

penyakit ICD-10 dan

penginputan nomor SEP

ke Instalasi Rekam Medis.

3) Melakukan telaah

dokumen SOP kegiatan

klaim BPJS pada aplikasi

INA CBGs

4) Mengumpulkan informasi

tentang kebijakan

terhadap kegiatan klaim

BPJS pada aplikasi INA

CBGs kepada atasan dan

teman-teman profesi

perekam medis.

5) Melakukan telaahan

tentang kebijakan

kegiatan klaim BPJS pada

aplikasi INA CBGs

dikaitkan dengan

informasi yang

verifikasi klaim

BPJS Kesehatan

dalam tahap

kodifikasi

penyakit ICD-

10 rawat jalan

di Instalasi

Rekam Medis

PMN RS Mata

Cicendo.

pelayanan terhadap seluruh

pasien RS Mata Cicendo

khususnya pasien BPJS

Kesehatan, dimana hal ini

dirancang agar kualitas klaim

yang dihasilkan berkualitas

baik sehingga dalam kendali

mutu yang diberikan kepada

pasien akan semakin baik hal

ini sebagai wujud aktualisasi

MP. Berorientasi

pelayanan

Selanjutnya pada saat

melaksanakan telahaan SOP

dankebijakanpelayananklaim

BOJS Kesehatan saya akan

memperhatikan aspek

ketelitian, detail, akurat dan

bertanggung jawab sebagai

aktualisasi dari MP.

Akuntabel, sehingga akan

men|awab tuntutan seluruh

klaim rawat

jalan BPJS

Kesehatan di Instalasi Rekam

Medis PMN RS

Mata Cicendo

maka kualitas

mutu pelayanan

terhadap

seluruh pasien

RS Mata

Cicendo khususnya

pasien BPJS

Kesehatan akan

semakin baik,

dimana hal ini

dirancang agar

kualitas klaim

yang dihasilkan

berkualitas baik

sehingga dalam

BPJS

Kesehatan di Instalasi

Rekam Medis

PMN RS Mata

Cicendo

bertujuan sebagai

langkah awal

untuk

memahami

kebijakan serta

mengurangi

bahkan memperbaiki

kualitas klaim

BPJS kesehatan

yang selama ini

ada beberapa

masalah yang

memperhambat

klaim BPJS

34

dikumpulkan pada tahap

6) Menyusun draft SOP

kegiatan verifikasi klaim

BPJS Kesehatan rawat

jalan di Instalasi Rekam

Medis.

7) Melaporkan hasil kegiatan

kepada atasan.

dengan mengedepankan

ke 4. pemangku kepentingan

kepentingan umum dan

dituangkan melaluli telaahan

staf dengan kinerja terbaik.

Hal ini akan saya tuangkan

menggunakan bahasa

Indoneslayangbaikdanbenar

(baku) serta sesuai dengan

keahlian dibidang saya

sebagai wujud aktualisasi MP.

Kompeten.

Dalam hal ini saya

melakukan kegiatan dengan

berkonsultasi kepada atasan

dengan sikap sopan dan

santun serta selaras dengan

arahan atas dan kemudian

dalam melakukan komunikasi

dengan teman-teman

menciptakan suasana diskusi

yang menyenangkan serta

kendali mutu

pelayanan serta

mutu kesehatan

mata yang

diberikan

kepada pasien

akan semakin

jauh lebih baik.

Hal ini sesuai

dengan Visi dan

Misi PMN RS

Mata Cicendo

yaitu ToBe

ExcellentEye Care (Memberikan

pelayanan

kesehatan mata

secara Paripurna).

Kesehatan sehingga adanya dampak kerugian terhadap

beberapa pihak

hal ini sesuai dan sejalan dengan nilainilai filosofi

PMN RS Mata

Cicendo yaitu Visioner, Integritas, Profesional, Inovatif.

Proaktif dan Istiqomah.

35

menghargai setiap perbedaan

dari apa yang disampaikan

dan didiskusikan, hal ini

sebagai wujud aktualisasi MP.

Harmonis.

Secara subtansi

penyempurnaan yang

diusulkan secara terbuka,

jujur, dan mencerminkan rasa

dedikasi kepedulian serta

kontribusi dalam pelaksanaan

tugas jabatan atas berabagai

keluhan yang selama ini

muncul, hal tersebut

merupakan aktualisasi nilai

dasar pada MP. Loyal serta

adanya antusias didalam diri

untuk melakukan perubahan

kearah yang lebih baik secara

proaktif, sesuai dengan

aktualiasi MP. Adaptif.

36

Pada saat melakukan

telaahan, pada dasarnya

diakui tidak bisa dilakukan

secaramandiri,olehkarenaitu

saya akan bertanya dan berkomunikasi serta

berkerjasaman dengan pihakpihak terkait untuk

menghasilkan suatu system informasi verifikasi klaim BPJS

kesehatanyang bersinergi dan memberikan manfaat yang

baik, hal ini sesuai dengan MP. Kolaboratif.

Setelah selesai

melakukan telaahan dan

menyusun draft SOP verifikasi

klaim BPJS Kesehatan, saya

akan melaporkan hasil

kegiatan tersebut kepada

atasan sebagai wujud

pertanggungjawaban kinerja

37

2. Melakukan

pengumpulan informasi dan

database

kasus-kasus

klaim yang

dipending

oleh BPJS

Kesehatan

1) Mengumpulkan informasi tentang permsalahan yang dipermasalahkan

oleh BPJS Kesehatan

kepada atasan dan

teman-teman yang terkait.

2) Melakukan telaahan tentang permasalahan

dikaitkan dengan informasi yang

dikumpulkan pada tahap

ke 1

3) Meminta data klaim BPJS

Kesehatan rawat jalan

yang

dipending/dipermsalahkan

oleh BPJS Kesehatan ke

Instalasi Rekam Medis.

Data klaim

rawat jalan

serta draft

rancangan

pengolahan

verifikasi klaim

BPJS Kesehatan

rawat jalan di

Instalasi Rekam

Medis PMN RS

Mata Cicendo.

saya yang merupakan

aktualisasi dari MP.

Akuntabilitas.

Saya melaksanakan

telahaan pada informasi dan

data klaim dengan

memperhatikan aspek

ketelitian, detail, akurat dan

bertanggung jawab sebagai

aktualisasi dari MP.

Akuntabel, sehingga akan

men|awab jalan keluar dari

masalah yang dituangkan

kedalam proses perencanaan

verifikasi klaim yang sesuai

dengan keahlian dibidang

saya sebagai wujud aktualisasi

MP. Kompeten.

Dalam hal ini saya

melakukan kegiatan mencari

informasi dengan kepada

atasan dan teman-teman

Dengan

melakukan

pengumpulan

data-data kasus

klaim BPJS

Kesehatan yang

bermasalah

maka saya

dapat

melakukan

analisa

terhadap masalah

tersebut dan

sehingga dapat

memberikan

masukan

terhadap proses

pemecahan

Pengumpulan

informasi dan

data-data

kasus klaim

BPJS

Kesehatan yang

bermasalah di Instalasi

Rekam Medis

PMN RS Mata

Cicendo. bertujuan sebagai

lanjutan untuk

menelaah

kasus-kasus yang

bermasalah

38

4) Menyusun draft

pengolahan data untuk

verifikasi klaim BPJS

Kesehatan rawat jalan di

Instalasi Rekam Medis.

profesi dengan sikap sopan

dan santun dengan

mencitakan suasana diskusi

yang menyenangkan serta

menghargai setiap perbedaan

dari apa yang disampaikan

dan didiskusikan, hal ini

sebagai wujud aktualisasi MP.

Harmonis.

Dengan berubah-

ubahnya kebijakan maka dari

itu perlu dilakukan inovasi

perencanaan verifikasi klaim

untuk perubahan kearah yang

lebih baik secara proaktif,

sebagai wujud aktualiasi MP.

Adaptif.

Pada saat melakukan

pengumpulan data klaim BPJS

Kesehetan, pada dasarnya

diakui tidak bisa dilakukan

secaramandiri,olehkarenaitu

masalah guna

mencapai

kualitas klaim

yang berkualitas

baik sehingga

dalam kendali

mutu pelayanan

serta mutu

kesehatan mata

yang diberikan

kepada pasien

akan semakin

jauh lebih baik.

Hal ini sesuai

dengan Visi dan

Misi PMN RS

Mata Cicendo

yaitu ToBe

ExcellentEye

Care (Memberikan

pelayanan

untuk memberikan

masukan jalan

keluar dan

memberikan

inovasi

terhadap proses klaim

yang sedang

dilakukan Hal

ini sesuai dan sejalan dengan

nilai-nilai

filosofi PMN RS

Mata Cicendo

yaitu Visioner, Integritas, Profesional, Inovatif.

Proaktif dan Istiqomah.

39

3. Melakukan

perancangan

sistem

1) Melakukan metode

penelitian perancangan

sistem informasi verifikasi

saya akan bertanya dan

berkomunikasi serta

berkerjasaman dengan pihakpihak terkait untuk

menghasilkan kegiatan yang

bersinergi dan memberikan

manfaat yang baik, hal ini

sesuai dengan MP.

Kolaboratif.

Setelah selesai

melakukan telaahan dan

menyusun draft SOP, saya

akan melaporkan hasil

kegiatan tersebut kepada

atasan sebagai wujud

pertanggungjawaban kinerja

saya yang merupakan

aktualisasi dari MP.

Akuntabilitas

kesehatan mata secara Paripurna).

Perangkat

Lunak Sistem Informasi

Saya melaksanakan

perancangan sistem informasi

verifikasi klaim BPJS

Proses perancangan perangkat lunak

Perancangan perangkat lunak sistem

40

informasi

verifikasi

klaim BPJS

Kesehatan

rawat jalan di Instalasi

Rekam Medis

PMN RS Mata

Cicendo

Bandung.

klaim BPJS Kesehatan

rawat jalan menggunakan

metode waterfall.

2) Membuat analisa

masukan dan analisa

proses terhadap kegiatan

klaim BPJS Kesehatan di Instalasi Rekam Medis

PMN RS Mata Cicendo

Bandung.

3) Menyusun Flowmap, Data

Flow Diagram dan

diagram konteks untuk

perancangan sistem

informasi verifikasi klaim

di Instalasi Rekam Medis

PMN RS Mata Cicendo

Bandung.

4) Perancangan perangkat

lunak sistem informasi

verifikasi klaim BPJS

Kesehatan di Instalasi

Verifikasi Klaim

BPJS Kesehatan

Rawat Jalan

Instalasi Rekam

Medis PMN RS

Mata Cicendo

Bandung.

Kesehatan menggunakan

metode penelitian waterfall

dan membuat analisa proses

berupa data flow diagram

serta diagram konteks dengan

memperhatikan aspek

ketelitian, detail, akurat dan

bertanggung jawab sebagai

aktualisasi dari MP.

Akuntabel, sehingga akan

men|awab jalan keluar dari

masalah yang dituangkan

kedalam sistem informasi

verifikasi klaim yang sesuai

dengan keahlian dibidang

saya sebagai wujud aktualisasi

MP. Kompeten.

Dengan berubah-

ubahnya kebijakan maka dari

itu perlu dilakukan inovasi

perencanaan verifikasi klaim

untuk perubahan kearah yang

sistem informasi

verifikasi klaim

BPJS Kesehatan

yang dibuat

memberikan

manfaat dan

solusi terhadap

masalah yang

selama ini ada

dengan tujuan

mencapai

kualitas klaim

yang berkualitas

baik sehingga

dalam kendali

mutu pelayanan

serta mutu

kesehatan mata

yang diberikan

kepada pasien

akan semakin

jauh lebih baik.

informasi

verifikasi klaim

BPJS

Kesehatan di Instalasi

Rekam Medis

PMN RS Mata

Cicendo.

bertujuan sebagai inovasi

terhadap

proses klaim

BPJS

Kesehatan

yang dilakukan

agar tidak

terjadi kembali

permasalahanpermasalahan

yang selama ini

timbul. Hal ini

sesuai dan

41

Rekam Medis PMN RS

Mata Cicendo Bandung.

5)Ujicoba sistem informasi

verifikasi klaim BPJS

Kesehatan di Instalasi

Rekam Medis PMN RS

Mata Cicendo Bandung

lebih baik secara proaktif, sebagai wujud aktualiasi MP.

Adaptif.

Pada saat melakukan

perancangan sistem informasi

verifikasi klaim BPJS

Kesehatan, saya

berkerjasaman dengan pihak

IT terkait untuk memproses

source code sistem informasi

berdasarkan analisis sistem

yang sudah saya buat

sehingga menghasilkan sistem

informasi memberikan

manfaat yang baik, hal ini

sesuai dengan MP.

Kolaboratif. Dalam hal ini

juga kegiatan pembuatan

perancangan sistem informasi

dibuat dengan suasana

kerjasama yang

menyenangkan serta

Hal ini sesuai

dengan Visi dan

Misi PMN RS

Mata Cicendo

yaitu ToBe

ExcellentEye Care (Memberikan

pelayanan

kesehatan mata

secara Paripurna).

sejalan dengan

nilai-nilai

filosofi PMN RS

Mata Cicendo

yaitu Visioner, Integritas, Profesional, Inovatif.

Proaktif dan Istiqomah

42

4. Sosialisasi

Sistem

Informasi Verifikasi

Klaim BPJS

Kesehatan kepada

teman-teman

Instalasi

Rekam Medis

dan Manajemen

PMN RS Mata

Cicendo

Bandung

1)Mengkonsultasikan

kegiatan sosialisasi sistem informasi kepada atasan.

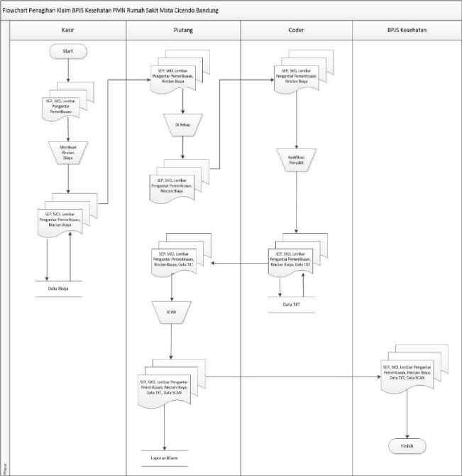
2) Melakukan sosialisasi

kepada teman-teman

Instalasi Rekam Medis

dan manajemen PMN RS

Mata CIcendo terkait

sistem informasi Verifikasi

Klaim yang telah di buat.

3) Menjelaskan alur proses

teknis penggunaan sistem

serta menjelaskan

kegunaan Sistem

Informasi Verifikasi Klaim

menghargai setiap masukan-

masukan yang disampaikan

saat pengembangan sistem

infromasi verifikasi klaiam

BPJS Kesehatan, hal ini

sebagai wujud aktualisasi MP.

Harmonis.

Notulensi

sosialisasi teknis

penggunaan

Sistem

Informasi

verifikasi klaim

BPJS Kesehatan

rawat jalan

PMN RS Mata

Cicendo

Bandung.

Saya mengawali

sosialisasi sistem informasi

verifikasi klaim BPJS

Kesehatan rawat jalan dengan

berkonsultasi terhadap atasan

untuk melakukan koordinasi

dan komunikasi secara sopan

dan santun agar proses

sosialisasi ini selaras dengan

arahan atasan saat awal

diskusi mengenai

pengembangan sistem

informasi verifikasi klaim BPJS

Kesehatan rawat jalan, hal ini

sebagai wujud aktualisasi MP.

Dengan

melakukan

pembuatan

sistem informasi

verifikasi klaim

rawat jalan

BPJS Kesehatan

di Instalasi

Rekam Medis

PMN RS Mata

Cicendo maka

kualitas mutu

pelayanan

terhadap

seluruh pasien

Sistem

Informasu

verifikasi klaim

rawat jalan

BPJS

Kesehatan di Instalasi

Rekam Medis

PMN RS Mata

Cicendo

bertujuan sebagai peningkatan

kualitas klaim

BPJS kesehatan

43

BPJS Kesehatan di

Instalasi Rekam Medis

PMN RS Mata Cicendo

Bandung

4) Mendampingi temanteman dalam proses

ujicoba penggunaan

sistem informasi verifikasi

klaim BPJS Kesehatan

rawat jalan PMN RS Mata

Cicendo Bandung.

Harmonis dalam proses

sosialisasi sistem informasi ini

memperhatikan aspek

ketelitian, detail, akurat dan

bertanggung jawab sebagai

aktualisasi dari MP.

Akuntabel, sehingga akan

men|awab jalan keluar dari

masalah yang dituangkan

kedalam sistem informasi

verifikasi klaim yang sesuai

dengan keahlian dibidang

saya sebagai wujud aktualisasi

MP. Kompeten.

Perancangan sistem ini

dibuat dengan maksud dan

tujuan perlu dilakukan inovasi

perencanaan verifikasi klaim

untuk perubahan kearah yang

lebih baik secara proaktif,

sebagai wujud aktualiasi MP.

Adaptif. dan sistem infromasi

RS Mata

Cicendo khususnya pasien BPJS

Kesehatan akan

semakin baik,

dimana hal ini

dirancang agar

kualitas klaim

yang dihasilkan

berkualitas baik

sehingga dalam

kendali mutu

pelayanan serta

mutu kesehatan

mata yang

diberikan

kepada pasien

akan semakin

jauh lebih baik.

Hal ini sesuai

dengan Visi dan

sehingga

kualitas mutu

pasien akan

meningkat

seiring dengan

kualitas klaim

yang dihasilkan

semakin

membaik. Hal

ini sesuai dan

sejalan dengan

nilai-nilai

filosofi PMN RS

Mata Cicendo

yaitu Visioner, Integritas, Profesional, Inovatif.

Proaktif dan Istiqomah.

44

ini bermanfaat sebagai

peningkatan mutu kualitas

klaim yang secara selaras

akan meningkatan kualitas

mutu pelatyanan pasien.ini

sesuai dengan aktualisasi MP.

Berorientasi Pelayanan. Pada saat pelaksaan

penggunaan sistem informasi

verifikasi klaim BPJS

Kesehatan, saya

berkerjasaman dengan pihak

IT dan teman-teman profesi

perekam medis untuk

memproses sistem informasi

verifikasi klaim ini

berdasarkan analisis sistem

yang sudah saya buat

sehingga menghasilkan

kualitas klaim yang baik, hal

ini sesuai dengan MP.

Kolaboratif.

Misi PMN RS

Mata Cicendo yaitu ToBe

ExcellentEye Care (Memberikan pelayanan kesehatan mata secara Paripurna).

45

Setelah selesai

melakukan perancangan

sistem informasi verifikasi

klaim BPJS Kesehatan rawat

jalan dan pembuatan SOP

verifikasi klaim, saya akan

melaporkan hasil kegiatan

tersebut kepada atasan

sebagai wujud

pertanggungjawaban kinerja

saya yang merupakan

aktualisasi dari MP.

Akuntabel

46
Tabel 3.4. Matrik Rancangan Aktualisasi Peserta Latihan Dasar CPNS Tahun 2022
47
No Mata Pelatihan Kegiatan Jumlah Aktualisasi per MP 1 2 3 4 1 Berorientasi Pelayanan 1 0 0 1 2 2 Akuntabel 2 2 1 2 7 3 Kompeten 1 1 1 1 4 4 Harmonis 1 1 1 1 4 5 Loyal 1 0 0 0 1 6 Adaftif 1 1 1 1 4 7 Kolaboratif 1 1 1 1 4 Jumlah MP yang Diaktualisasikan per Kegiatan 8 6 5 7 26
3.6 Matrik Rekapitulasi Rencana Habituasi Core Value ASN (BerAKHLAK) Tabel 3.5. Matrik Rekapitulasi Habituasi Core Value ASN (BerAKHLAK)
48
Kegiatan aktualisasi dilaksanakan selama 30 hari kerja. Berikut ini disajikan jadwal rancangan aktualisasi NoKegiatan Tahapa Kegiatan Juli Agustus Jumlah Hari 6 7 8 9 101112131415161718192021222324252627282930311 2 3 4 5 6 7 8 9 10111213141516 1 Melakukan telaah dokumen SOP dan kebijakan mengenai klaim Konsultasi kepada atasan 1 Meminta dokumen SOP 2 Melakukan telaah dokumen SOP 2 Melakukan telaah kebijakan klaim BPJS Kesehatan 2 Diskusi dan mencari informasi terkait SOP dan Kebijakan Klaim BPJS 1 2 Melakukan Pengumpulan Data Klaim BPJS Kesehatan Mengumpulkan informasi tentang permsalahan Klaim BPJS Kesehatan 2 Melakukan telaahan tentang permasalahan Klaim BPJS Kesehatan 2 Meminta data klaim BPJS Kesehatan di 1
3.7 Rencana Jadwal Kegiatan Aktualisasi
49 aplikasi INA CBGs dan Vclaim Menyusun draft pengolahan data untuk verifikasi klaim BPJS Kesehatan 2 3 Melakukan perancangan sistem informasi verifikasi klaim BPJS Kesehatan Melakukan metode penelitian perancangan sistem informasi 1 Membuat analisa masukan dan analisa proses terhadap kegiatan klaim BPJS Kesehatan 1 Menyusun Flowmap, Data Flow Diagram dan diagram konteks untuk perancangan sistem informasi verifikasi klaim 1 Perancangan perangkat lunak sistem informasi verifikasi klaim BPJS Kesehatan 7 Ujicoba sistem informasi verifikasi klaim BPJS Kesehatan 1
50 4 Sosialisasi Sistem Informasi Verifikasi Klaim BPJS Kesehatan Mengkonsultasikan kegiatan sosialisasi sistem informasi 1 Melakukan sosialisasi Sistem Informasi Verifikasi Klaim 1 Menjelaskan alur proses teknis penggunaan sistem serta menjelaskan kegunaan Sistem Informasi Verifikasi Klaim BPJS Kesehatan 1 Mendampingi teman-teman dalam proses ujicoba penggunaan sistem informasi verifikasi klaim BPJS Kesehatan 1 Total Hari Aktualiasi 30
Tabel 3.6. Jadwal Kegiatan Aktualisasi

BAB IV

PELAKSANAAN AKTUALISASI

4.1 Deskripsi Kegiatan Aktualisasi

Deskripsi secara umum kegiatan aktualisasi yang dilaksanakan dengan menerapkan nilai-nilai dasar BerAKHLAK adalah sebagai berikut:

1. Lokasi Aktualisasi : PMN Rumah Sakit Mata Cicendo Bandung

2. Waktu Pelaksanaan : 06 Juli – 16 Agustus 2022

3. Judul Aktualisasi : Perancangan Sistem Informasi Verifikasi Klaim Rawat Jalan BPJS Kesehatan Pada Instalasi Rekam Medis di PMN Rumah Sakit Mata Cicendo Bandung

4. Jumlah Kegiatan : 4 Kegiatan

Tahapan kegiatan dalam aktualisasi dibagi didalam 4 kegiatan utama. Kegiatan-kegiatan tersebut antara lain:

1. Melakukan telaah SOP dan kebijakan kegiatan klaim BPJS pada aplikasi INA CBGs rawat jalan di Instalasi Rekam Medis PMN RS Mata Cicendo Bandung.

2. Melakukan pengumpulan informasi dan database kasus-kasus klaim yang dipending oleh BPJS Kesehatan.

3. Melakukan perancangan sistem informasi verifikasi klaim BPJS Kesehatan rawat jalan di Instalasi Rekam Medis PMN RS Mata Cicendo Bandung.

4. Sosialisasi Sistem Informasi Verifikasi Klaim BPJS Kesehatan kepada teman-teman Instalasi Rekam Medis dan Manajemen PMN RS Mata Cicendo Bandung.

49

4.2 Capaian Kegiatan Aktualisasi

Kegiatan yang dilakukan dalam pelaksanaan aktualisasi ini adalah sebagai berikut:

1. Melakukan telaah SOP dan kebijakan kegiatan klaim BPJS pada aplikasi INA CBGs

rawat jalan di Instalasi Rekam Medis PMN RS Mata Cicendo Bandung.

Kegiatan ini diawali dengan tahapan kegiatan Mengkonsultasikan kegiatan kepada atasan, Meminta dokumen SOP kegiatan klaim BPJS pada aplikasi INA CBGs dalam hal proses kodifikasi penyakit ICD-10 dan penginputan nomor SEP ke Instalasi

Rekam Medis, Melakukan telaah dokumen SOP kegiatan klaim BPJS pada aplikasi

INA CBGs, Mengumpulkan informasi tentang kebijakan terhadap kegiatan klaim BPJS pada aplikasi INA CBGs kepada atasan dan teman-teman profesi perekam medis, Melakukan telaahan tentang kebijakan kegiatan klaim BPJS pada aplikasi INA

CBGs dikaitkan dengan informasi yang dikumpulkan pada tahap sebelumnya, Menyusun draft SOP kegiatan verifikasi klaim BPJS Kesehatan rawat jalan di Instalasi

Rekam Medis serta Melaporkan hasil kegiatan kepada atasan.

Output dari kegiatan pertama ini adalah Laporan draft SOP Pelaksanaan kegiatan verifikasi klaim BPJS Kesehatan dalam tahap kodifikasi penyakit ICD-10

rawat jalan di Instalasi Rekam Medis PMN RS Mata Cicendo. Berikut adalah bukti

kegiatannya :

50
No Mata Pelatihan Kegiatan Jumlah Aktualisasi per MP Ke-1 Ke-2 Ke-3 Ke-4 Rencana Realisasi Rencana Realisasi Rencana Realisasi Rencana Realisasi Rencana Realisasi 1 Berorientasi Pelayanan 1 1 0 0 0 0 1 1 2 2 2 Akuntabel 2 2 2 2 1 1 2 2 7 7 3 Kompeten 1 1 1 1 1 1 1 1 4 4 4 Harmonis 1 1 1 1 1 1 1 1 4 4 5 Loyal 1 1 0 0 0 1 0 1 1 3 6 Adaftif 1 1 1 1 1 2 1 2 4 6 7 Kolaboratif 1 1 1 1 1 1 1 1 4 4 Jumlah MP yang Diaktualisasikan per Kegiatan 8 8 5 6 5 7 5 6 26 30
Tabel 4.1 Matrik Rekapitulasi Realisasi MP

1) Konsultasi kepada atasan

Melakukan konsultasi mengenai rumusan isu yang akan dibuat mengenai Kesalahan dalam proses kodifikasi penyakit ICD-10 dan kesalahan penginputan nomor Surat Eligibilitas Peserta (SEP) Pada aplikasi klaim INA-CBG rawat jalan untuk klaim BPJS Kesehatan.

51
Gambar 4.1 Bukti Kegiatan Konsultasi Kepada Atasan

2) Meminta dokumen SOP

Meminta dokumen SOP diantaranya (Prosedur Pemberian Kode Penyakit dan Tindakan serta Prosedur Penagihan Klaim Piutang BPJS Kesehatan).

52
Gambar 4.2 Prosedur Pemberian Kode Penyakit dan Tindakan
53
Gambar 4.3 Prosedur Penagihan Piutang Jaminan Kesehatan Nasional (JKN)

3) Melakukan telaah dokumen SOP

1. Prosedur Pemberian Kode Penyakit dan Tindakan

Kodifikasi yaitu suatu proses pembuatan kode atas diagnose penyakit berdasarkan klasifikasi penyakit yang berlaku yaitu International Classification of Disease (ICD) revisi 10 dan jenis tindakan berdasarkan ICD9CM.

Kodifikasi Diagnosa menggunakan International Classification of DiseasesandRelatedHealthProblemsICD 10 revisi tahun 2010, dengan langkah sebagai berikut :

a. Identifikasi tipe pernyataan yang akan dikode dan lihat di buku ICD 10 Volume 3 (AlphabeticalIndex). Jika pernyataannya adalah penyakit atau cedera atau lainnya diklasifikasikan dalam BAB 1 – 19 dan 21 Section I Volume 3). Jika pernyataannya adalah penyebab luar atau cedera diklasifikasikan pada BAB 20 (Section I Volume 3);

b. Tentukan Lead Term. Untuk penyakit dan cedera biasanya adalah kata benda untuk kondisi patologis. Namun, beberapa kondisi dijelaskan dalam kata sifat atau xxx dimasukan dalam index sebagai LeadTerm;

c. Baca dan ikuti semua catatan atau petunjuk dibawah kata kunci;

d. Baca setiap catatan dalam tanda kurung setelah kata kunci (penjelasan ini tidak mempengaruhi kode) dan penjelasan indentasi dibawah Lead Term(penjelasan ini mempengaruhi);

e. Ikuti setiap petunjuk silang ("see" dan "seealso") yang ditemukan dalam index;

f. Cek ketepatan kode yang telah dipilih pada volume 1. Untuk kategori 3 karakter dengan. - (pointdash) berarti ada karakter ke 4 yang harus ditentukan pada Volume 1 karena tidak terdapat dalam index;

g. Baca setiap inclusion atau exclusion dibawah kode yang dipilih atau dibawah BAB atau dibawah blok atau dibawah judul kategori;

h. Tentukan kode.

Kodifikasi Tindakan Prosedur menggunakan ICD9CM revisi tahun 2010, dengan langkah sebagai berikut :

a. Idetifikasi tipe pernyataan tindakan prosedur yang akan dikode dan lihat dibuka ICD9CM alpabeticalindex;

b. Tentukan LeadTermuntuk tindakan prosedur;

54

c. Baca dan ikuti semua catatan atau petunjuk dibawah kata kunci;

d. Baca setiap catatan dalam tanda kurung setelah kata kunci (penjelasan in tidak mempengaruhi kode) dan penjelasan indentasi dibawah Lead Term (penjelasan in mempengaruhi kode) sampai semua kata dalam diagnosis tercantum;

e. Ikuti setiap petunjuk silang ("see" dan "seealso”) yang ditemukan dalam index;

f. Cek ketetapan kode yang telah dipilih pada tabular list;

g. Baca setiap inclusion atau exclusion dibawah kode yang dipilih atau dibawah BAB atau dibawah blok atau dibawah judul kategori;

h. Tentukan kode.

2. Prosedur Penagihan Klaim Piutang BPJS Kesehatan

Klaim BPJS adalah pengajuan biaya perawatan pasien peserta BPJS oleh pihak rumah sakit kepada pihak BPJS Kesehatan, dilakukan secara kolektif dan ditagihkan kepada pihak BPJS Kesehatan setiap bulannya.

Terdapat dua metode pembayaran rumah sakit yang digunakan yaitu metode pembayaran retrospektif dan metode pembayaran prospektif. Metode pembayaran retrospektif adalah metode pembayaran yang dilakukan atas layanan kesehatan yang diberikan kepada pasien berdasar pada setiap aktifitas layanan yang diberikan, semakin banyak layanan kesehatan yang diberikan semakin besar biaya yang harus dibayarkan. Contoh pola pembayaran retrospektif adalah Fee For Services (FFS). Metode pembayaran prospektif adalah metode pembayaran yang dilakukan atas layanan kesehatan yang besarannya sudah diketahui sebelum pelayanan kesehatan diberikan. Contoh pembayaran prospektif adalah global budget, perdiem, kapitasi dan case based payment.

Dalam pelaksanaan JKN, sistem INA-CBG merupakan salah satu instrumen penting dalam pengajuan dan pembayaran klaim pembayaranpelayanan kesehatan yang telah dilaksanakan oleh FKRTL yang telah bekerjasama dengan BPJS Kesehatan, maka pihak manajemen maupun fungsional di setiap FKRTL tersebut perlu memahami konsep implementasi INA-CBG dalam program JKN.

Sistem INA-CBG terdiri dari beberapa komponen yang saling terkait satu sama lain. Komponen yang berhubungan langsung dengan output pelayanan

55

adalah clinical pathway, koding dan teknologi informasi, sedangkan secara terpisah terdapat komponen kosting yang secara tidak langsung mempengaruhi proses penyusunan tarif INA-CBG untuk setiap kelompok kasus.

Pengelompokan tarif INA-CBG dilakukan berdasarkan penyesuaian setelah melihat besaran Hospital Base Rate (HBR) yang didapatkan dari perhitungan total biaya dari sejumlah rumah sakit. Apabila dalam satu kelompok terdapat lebih dari satu rumah sakit, maka digunakan Mean Base Rate.

Prosedur Penagihan Klaim BPJS Kesehatan :

a. Menerima berkas rincian klaim pasien dari kasir berupa : Surat Eleglibilitas Peserta, Surat keterangan Diagnosa, Rincian Biaya dan Rujukan / lembar pengantar pemeriksaan;

b. Melakukan kodifikasi Penyakit sesuai ICD 10 dan Kodifikasi Tindakan sesuai ICD 9 CM terhadap diagnosa yang telah ditegakan oleh Dokter Penanggung Jawab Pasien;

c. Melakukan Grouping pada Aplikasi INA CBGs;

d. Melakukan Scan berkas klaim berupa : Rincian Biaya, Rujukan / lembar pengantar pemeriksaan pasien, Laporan Operasi dan Laporan Penunjang lainnya;

e. Melakukan Rekapitulasi jumlah pasien perbulan pelayanan;

f. Melakukan verifikasi ulang berkas yang akan ditagihkan ke BPJS Kesehatan;

g. Membuat surat pengajuan klaim dan kelengkapannya ke BPJS Kesehatan;

h. Menyerahkan berkas klaim ke kantor BPJS Kesehatan;

i. Melakukan perhitungan berkas bersama verifikator BPJS di kantor BPJS dan menerbitkan Berita Acara Serah Terima Berkas;

j. Menerima formulir persetujuan klaim dan Berita Acara verifikasi dari BPJS Kesehatan;

k. Menerima berkas dari verifikator BPJS Kesehatan jika ada berkas yang harus di revisi atau dilengkapi;

l. Berkordinasi dengan unit atau pihak terkait untuk melakukan revisi dan melengkapi berkas verifikasi;

56

m. Membuat surat penagihan, kwitansi serta menandatangani Formulir Pengajuan Klaim dan Berita Acara Verifikasi;

n. Direktur Utama memberikan tanda tangan pada berkas penagihan;

o. Mengirimkan kembali berkas penagihan, kwitansi dan Kelengkapan penagihan lainnya ke kantor BPJS Kesehatan;

p. Menyerahkan Laporan Klaim Bpjs ke bagian penagihan/keuangan;

q. Menerima laporan pembayaran klaim BPJS Kesehatan sampai dengan jatuh tempo.

4) Melakukan telaah kebijakan klaim BPJS Kesehatan

Mempelajari Kebijakan klaim BPJS Kesehatan dari SOP yang telah di dapat serta dari peraturan-peraturan yang berlaku.

57
Gambar 4.4 Peraturan Menteri Kesehatan Nomor 76 Tahun 2016
58
Gambar 4.5 Peraturan Menteri Kesehatan Nomor 28 Tahun 2014
59
Gambar 4.6 Peraturan Menteri Kesehatan Nomor 28 Tahun 2014

5) Diskusi dan mencari informasi terkait SOP dan Kebijakan Klaim BPJS

Diskusi dengan tim Samsat JKN tentang Kebijakan klaim BPJS Kesehatan dan SOP yang berlaku

2. Melakukan pengumpulan informasi dan database kasus-kasus klaim yang dipending oleh BPJS Kesehatan.

Kegiatan tahap kedua ini Mengumpulkan informasi tentang permsalahan yang dipermasalahkan oleh BPJS Kesehatan kepada atasan dan teman-teman yang terkait, Melakukan telaahan tentang permasalahan dikaitkan dengan informasi yang dikumpulkan pada tahap sebelumnya, Meminta data klaim BPJS Kesehatan rawat jalan yang dipending/dipermsalahkan oleh BPJS Kesehatan ke Instalasi Rekam Medis dan Menyusun draft pengolahan data untuk verifikasi klaim BPJS Kesehatan rawat jalan di Instalasi Rekam Medis.

1) Mengumpulkan Informasi tentang Permasalahan Klaim

Melakukan diskusi dengan Petugas Klaim terkait kasus Pending Klaim dimana

Faktor pending klaim yang terjadi di PMN RS Mata Cicendo diantaranya adalah

adalanya kesalahan dalam proses penginputan nomor SEP yang di input kedalam

aplikasi INA CBGs, serta adanya kesalahan penetapan kodifikasi penyakit diluar

kekhususan mata sehingga hal tersebut menjadi kategori klaim pending.

60
Gambar 4.7 Bukti kegiatan Diskusi dengan Tim Samsat

Melakukan telaah terhadap data klaim yang di pending dan di tolak, dibandingkan dengan regulasi yang berlaku. Diantaranya :

Bukti Surat Pending Klaim

61
Gambar 4.8 Bukti kegiatan Diskusi dengan petugas Klaim 2) Melakukan telaahan tentang permasalahan klaim a. Gambar 4.9 Bukti surat pending klaim RS Mata Cicendo

b. Aplikasi INA CBGs

INA-CBGs merupakan sebuah singkatan dari Indonesia Case Base Groups yaitu sebuah aplikasi untuk digunakan rumah sakit, untuk mengajukan klaim pada pemerintah. INA-CBGs merupakan instrumen untuk menghitung pembayaran kepada rumah sakit dengan sistem "paket", berdasarkan penyakit yang diderita pasien. Arti dari Case Base Groups (CBG) itu sendiri, adalah cara pembayaran perawatan pasien berdasarkan diagnosisdiagnosis atau kasus-kasus yang relatif sama. Rumah Sakit yang melayani pasien yang dijamin pemerintah akan mendapatkan pembayaran berdasarkan rata-rata biaya untuk suatu kelompok diagnosis.

Nomor SEP yang terbit di aplikasi Vclaim dan diinputkan didalam INA CBGs menjadi Faktor utama dalam Jaminan pasien setiap kali kunjungan dalam penagihan klaimnya.

62
Gambar 4.10 Aplikasi INA CBGs

c. Aplikasi Vclaim BPJS Kesehatan

VClaim adalah aplikasi untuk membuat SEP (Surat Eligibilitas Peserta) bagi pasien BPJS Kesehatan oleh petugas rumah sakit. SEP sendiri adalah surat yang menunjukkan kecocokan peserta untuk bisa dijamin JKN-KIS. Selain untuk membuat SEP, aplikasi VClaim juga digunakan pihak rumah sakit untuk mengajukan klaim tagihan ke BPJS Kesehatan.

Gambar 4.11 Aplikasi Vclaim BPJS Kesehatan

d. Peraturan Menteri Kesehatan Nomor 76 tahun 2016

Peraturan Menteri Kesehatan Nomor 76 tahun 2016 merupakan

Pedoman Indonesian Case Base Groups (INA-CBG) dalam Pelaksanaan Jaminan Kesehatan Nasional merupakan acuan bagi fasilitas kesehatan tingkat lanjutan, Badan Penyelenggara Jaminan Sosial (BPJS) Kesehatan, dan pihak lain yang terkait mengenai metode pembayaran INA-CBG dalam penyelenggaraan Jaminan Kesehatan

Sistem casemix pertama kali dikembangkan di Indonesia pada Tahun

2006 dengan nama INA-DRG (Indonesia- Diagnosis Related Group).

Implementasi pembayaran dengan INA-DRG dimulai pada 1 September 2008

di 15 rumah sakit milik Kementerian Kesehatan RI, dan pada 1 Januari 2009

diperluas untuk seluruh rumah sakit yang bekerja sama menjadi penyedia

pelayanan kesehatan dalam program Jamkesmas. Pada tanggal 31

September 2010 dilakukan perubahan nomenklatur dari INA-DRG (Indonesia

63

Diagnosis Related Group) menjadi INA-CBG (Indonesia Case Based Group) seiring dengan perubahan grouper dari 3M Grouper ke UNU (United Nation University) Grouper. Kemudian, dengan implementasi Jaminan Kesehatan Nasional (JKN) yang dimulai 1 Januari 2014, sistem INA-CBG kembali digunakan sebagai metode pembayaran pelayanan baik rawat jalan maupun rawat inap kepada Fasilitas Kesehatan Rujukan Tingkat Lanjut (FKRTL). Dalam program JKN, berlaku perbedaan pembayaran kepada RS Khusus untuk pelayanan yang sesuai kekhususannya dan pelayanan di luar kekhususannya. Dalam peraturan Menteri ini, daftar kode diagnosis untuk pelayanan yang sesuai dengan kekhususan rumah sakit, diperuntukkan bagi:

1. RS Khusus Kanker

2. RS Khusus Jantung dan Pembuluh Darah

3. RS Khusus Jiwa

4. RS Khusus Paru

5. RS Khusus Kusta

6. RS Khusus Ortopedi

7. RS Khusus Mata

8. RS Khusus Telinga, Hidung, dan Tenggorokan (THT)

9. RS Khusus Gigi dan Mulut

64
Gambar 4.12 Peraturan Menteri Kesehatan Nomor 76 tahun 2016

3) Meminta data Klaim BPJS Kesehatan di Aplikasi INA CBGs dan Vclaim

Melakukan penarikan database pasien-pasien yang terdaftar pada aplikasi vclaim serta database klaim pasien pada aplikasi INA CBGs.

a. Data TXT Un-encrypted adalah data hasil keluaran dari Aplikasi INA CBGs yang berisi dari kumpulan-kumpulan data yang ada pada aplikasi INA CBgs dari mulai tanggal kedatangan, jenis kelamin, tanggal lahir, diagnosa, tindakan, biaya, no SEP, nama dokter, dan data-data detail lainnya.

Gambar 4.13 Data TXT Un-encrypted

b. Laporan kunjungan pada Aplikasi Vclaim berbentuk Excel yang ter Encrypted dengan password pengguna yang diberikan oleh BPJS Kesehatan, didalam laporan tersebut membuat data nama pasien, no kartu BPJS, no SEP tanggal kunjungan dan data Diagnosa pasien.

Gambar 4.14 Laporan SEP pada aplikasi Vclaim

65

4) Menyusun draft pengolahan data untuk verifikasi klaim BPJS Kesehatan

Membuat draft pengolahan data verifikasi klaim BPJS Kesehatan

Gambar 4.15 Data alur sistem verifikasi klaim BPJS Kesehatan

3. Melakukan perancangan sistem informasi verifikasi klaim BPJS Kesehatan rawat jalan di Instalasi Rekam Medis PMN RS Mata Cicendo Bandung.

1) Melakukan metode penelitian perancangan sistem informasi

Dalam hal ini penulis menggunakan metode pengembangan perangkat lunak dengan menggunakan model waterfall, karena bisa mematangkan suatu sistem bilamana sistem tersebut dinyatakan tidak berhasil maka akan memudahkan dalam mengevaluasi kembali, dengan metode waterfall ini sistem tidak akan berjalan jika tahapan sebelumnya tidak berjalan.

Gambar 4.16 Metode Penelitian

66

2) Membuat analisa masukan dan analisa proses terhadap kegiatan klaim BPJS Kesehatan

Analisis masukan ini berisi gambaran data yang digunakan untuk bahan

penagihan klaim rawat jalan BPJS Kesehatan di PMN Rumah Sakit Mata Cicendo Bandung yang sedang berjalan.

Analisis proses ini menggambarkan proses penagihan klaim rawat jalan

BPJS Kesehatan di PMN Rumah Sakit Mata Cicendo Bandung yang sedang berjalan. pada saat ini proses verifikasi klaim masih belum dilakukan.

67
Tabel 4.2 Analisa masukan dan analisa proses

3) Menyusun Flowmap, Data Flow Diagram dan diagram konteks untuk perancangan sistem informasi verifikasi klaim

68
Gambar 4.17 Flowmap Gambar 4.18 Diagram Konteks

Informasi Data Billing

KASIR

Data Billing

1 0 Kelola Billing Pasein

Informasi Data Berkas

Data Biling

2 0 Rekap Berkas

Data Berkas Yang akan di klaim

Piutang

CODER

Informasi Kodifikasi Penyakit

Data Kodifikasi Penyakit

Data Klaim

3 0

Berkas Klaim Berkas Klaim

Data Klaim

4 0 Kelola Hasil Klaim

Data Klaim Gambar 4.19 Data Flow Diagram

Data Klaim

BPJS KESEHATAN

69
Kelola Sistem INA CBG

4) Perancangan perangkat lunak sistem informasi verifikasi klaim BPJS Kesehatan

a. Spesifikasi Perancangan Sistem No Detail Keterangan

1 No. Proses 1.0

Nama Proses Proses Login

Deskripsi Validasi data user yang digunakan untuk login

Source Administrator,User

Input Data Usernamedan Password

Output Informasi Keberhasilan Login

Destination HeadAdministrator,User

Logika Proses 1. Useratau Administratormemasukkan data username dan passwordpada formlogin.

2. Sistem mengecek validasi username dan password sesuai dengan username dan password pada databaseusers

3. Jika data usernamedanpasswordvalid, maka sistem akan menampilkan beranda sistem informasi verifikasi klaim rawat jalan BPJS Kesehatan. Sedangkan jika data username dan passwordtidak valid, maka sistem akan menampilkan pesan usernamedan passwordsalah.

2 No. Proses 2.0

Nama Proses Proses ImportData TXT dan Data SEP

Deskripsi Importdata TXT hasil luaran aplikasi INACBG dan data SEP hasil luaran aplikasi Vclaim

Source Petugas Verifikator Klaim

Input Data TXT dan Data SEP

Output Informasi Data TXT dan Data SEP

Destination Petugas Verifikator Klaim

Logika Proses 1. Petugas melakukan import data TXT hasil luaran aplikasi INACBG dan data SEP hasil luaran aplikasi Vclaim

2. Data yang di importakan tertera jumlah dan rincian nya pada table yang ada di formimportdata TXT dan form importdata SEP.

3 No. Proses 3.0

Nama Proses Kelola Verifikasi Data

Deskripsi Mengelola verifikasi data yang digunakan aplikasi ini

Source Petugas Verifikator Klaim

Input Data import_txt, data import_sep dan data kodefikasi

Output Informasi Verifikasi Diagnosa dan Verifikasi SEP

Destination Petugas Verifikator Klaim

Logika Proses 1. Petugas Verifikator memilih menu proses verifikasi SEP dan Verifikasi Diagnosa.

2. Data yang di verifikasi akan tertera jumlah dan rincian nya pada table yang ada di form Verifikasi data SEP dan form Verifikasi data Diagnosa.

4 No. Proses 4.0

Nama Proses Kelola Laporan

Deskripsi Mengelola laporan yang digunakan aplikasi ini

70

Source Petugas Verifikator Klaim

Input Pencarian Laporan, Permintaan Cetak Laporan

Output Hasil Pencarian, Laporan

Destination Petugas Verifikator

Logika Proses

1. Petugas Verifikator Klaim memilih menu laporan dan jenis laporan.

2. Pencarian dipilih sesuai dengan tanggal laporan yang dibutuhkan.

3. Sistem mengelola data yang dicari.

4. Sistem menampilkan hasil pencarian

5. Hasil pencarian dicetak dengan memilih permintaan cetak laporan.

6. Sistem akan mencetak laporan.

5 No. Proses 1.1

Nama Proses Tambah Data User

Deskripsi Menambah user

Source Administrator

Input Data User

Output Informasi User

Destination Administrator

Logika Proses 1. Administratormemilih menu master data dan data user.

2. HeadAdministratormengisi data user.

3. Jika data userdiisi sesuai, maka data userberhasil disimpan. Sedangkan jika data user diisi tidak sesuai, maka data usergagal disimpan.

6 No. Proses 1.2

Nama Proses Edit Data User

Deskripsi Mengedit user

Source Administrator

Input Data User

Output Data UserBerhasil Diubah

Destination Administrator

Logika Proses 1. Administratormemilih menu master data dan data user.

2. Administratorklik tombol Edit pada data yang akan diubah.

3. Administratormengubah data userpada formedit data user.

4. Jika data userdiisi sesuai, maka data userberhasil diubah. Sedangkan jika data userdiisi tidak sesuai, maka data usergagal diubah.

7 No. Proses 1.3

Nama Proses Hapus Data User

Deskripsi Menghapus user

Source Administrator

Input Data User

Output Data UserTerhapus

Destination Administrator

Logika Proses 1. Administratormemilih menu master data dan data user.

71

2. Administrator klik tombol Hapus pada data user yang akan dihapus.

3. Data userberhasil dihapus

8 No. Proses 2.1

Nama Proses Proses Importdata SEP

Deskripsi

Melakukan importdata SEP kedalam sistem aplikasi ini.

Source Petugas Verifikator Klaim

Input Data SEP

Output

Informasi SEP

Destination Petugas Verifikator Klaim

Logika Proses

1. Petugas Verifikator Klaim memilih menu Import Data SEP.

2. Sistem menampilkan tampilan ImportData SEP.

3. Petugas melakukan cleardata untuk membersihkan data yang di importsebelumnya.

4. Sistem akan menghapus data sebelumnya dan tampilan kolom data SEP akan kosong.

5. Petugas mencari dan melakukan importdata SEP.

6. Data SEP berhasil di import.

7. Data SEP ya di importakan tampil di tabel data SEP

8. Sistem akan menyimpan data SEP yang di import.

9 No. Proses 2.2

Nama Proses Proses Importdata TXT

Deskripsi Melakukan importdata TXT kedalam sistem aplikasi ini.

Source Petugas Verifikator Klaim

Input Data TXT

Output

Informasi data TXT

Destination Petugas Verifikator Klaim

Logika Proses

1. Petugas Verifikator Klaim memilih menu Import Data TXT.

2. Sistem menampilkan tampilan ImportData TXT.

3. Petugas melakukan cleardata untuk membersihkan data yang di importsebelumnya.

4. Sistem akan menghapus data sebelumnya dan tampilan kolom data TXT akan kosong.

5. Petugas mencari dan melakukan importdata TXT.

6. Data TXT berhasil di import

7. Data TXT ya diimportakan tampil di tabel data TXT

8. Sistem akan menyimpan data TXT yang di import.

10 No. Proses 3.1

Nama Proses Verifikasi SEP

Deskripsi Mengelola Verifikasi SEP

Source Petugas Verifikator Klaim

Input Data SEP dan Data TXT

Output

Informasi Nomor SEP yang tidak sesuai

Destination Petugas Verifikator Klaim

Logika Proses

1. Petugas Verifikator Klaim memilih menu verifikasi SEP.

2. Petugas Verifikator Klaim memilih proses verifikasi.

72

3. Sistem akan mengecek nomor SEP yang ada di data TXT dengan membandingkan nomor sep yang ada di data SEP.

4. Sistem mengelola verifikasi SEP.

5. Sistem akan menampilkan data nomor SEP yang tidak sesuai pada data TXT.

6. Sistem akan menyimpan data verifikasi SEP yang diolah.

11 No. Proses 3.2

Nama Proses Verifikasi Diagnosa

Deskripsi Mengelola Verifikasi Diagnosa

Source Petugas Verifikator Klaim

Input Data TXT dan data kodefikasi

Output Informasi Kodifikasi Penyakit diluar kekhususan mata.

Destination Petugas Verifikator Klaim

Logika Proses

1. Petugas Verifikator Klaim memilih menu Verifikasi Diagnosa.

2. Petugas Verifikator Klaim memilih proses verifikasi.

3. Sistem akan mengecek kode Diagnosa yang ada di data TXT dengan membandingkan data kodefikasi yang sesuai Permenkes 76 tahun 2016.

4. Sistem mengelola verifikasi diagnosa.

5. Sistem akan menampilkan data kode diagnosa yang ada di dalam data TXT yang tidak sesuai dengan Permenkes 76 tahun 2016.

6. Sistem akan menyimpan data Verifikasi Diagnosa yang diolah.

12 No. Proses 4.1

Nama Proses Kelola Laporan Verifikasi SEP

Deskripsi Mengelola data laporan verifikasi SEP

Source Petugas Verifikator Klaim

Input Data Verifikasi SEP

Output

Informasi nomor SEP yang tidak sesuai

Destination Petugas Verifikator Klaim

Logika Proses

1. Petugas Verifikator Klaim memilih Laporan Verifikasi SEP.

2. Petugas memilih tanggal pelayanan pasien atau tanggal SEP yang akan di verifikasi.

3. Sistem mengelola data laporan verifikasi SEP yang tersimpan dalam aplikasi ini.

4. Sistem akan menampilkan laporan Verifikasi SEP sesuai tanggal pelayanan atau tanggal SEP yang dipilih.

13 No. Proses 4.2

Nama Proses Kelola Laporan Verifikasi Diagnosa

Deskripsi Mengelola data laporan verifikasi diagnosa

Source Petugas Verifikator Klaim

Input Data Verifikasi Diagnosa

Output

Informasi kode diagnosa diluar kekhususan mata.

Destination Petugas Verifikator Klaim

73

Logika Proses

1. Petugas Verifikator Klaim memilih Laporan Verifikasi Diagnosa

2. Petugas memilih tanggal pelayanan pasien atau tanggal SEP yang di verifikasi.

3. Sistem mengelola data laporan verifikasi diagnosa yang tersimpan dalam aplikasi ini.

4. Sistem akan menampilkan laporan kode diagnosa diluar kekhususan mata sesuai tanggal pelayanan atau tanggal SEP yang dipilih.

No Detail Keterangan

1 Nama users

Deskripsi Data yang digunakan untuk proses login.

Struktur data username+ password id_user username password nama status simbol

[A...Z|a...z|0...9|simbol] [A...Z|a...z|0...9|simbol] [A...Z|a...z|0...9|simbol] [A...Z|a...z|0...9|simbol] [A...Z|a...z] [!|@|#|$|%|&|?|/|\|+|,|.|_|;|’|”]

2 Nama import_sep

Deskripsi Data yang digunakan menyimpan data SEP yang di importkedalam aplikasi ini.

Struktur data NOSEP + TGLSEP + NOKARTU + NAMAPESERTA +DIAGNOSA

NOSEP TGLSEP NOKARTU NAMAPESERTA DIAGNOSA simbol

[A...Z|a...z|0...9|simbol] [0...9|simbol] [0...9|simbol] [A...Z|a...z|0...9|simbol] [A...Z|a...z|0...9|simbol] [!|@|#|$|%|&|?|/|\|+|,|.|_|;|’|”]

3 Nama import_txt

Deskripsi Data yang digunakan menyimpan data TXT yang di importkedalam aplikasi ini.

Struktur data NOSEP + TGLSEP + NOKARTU + NAMAPESERTA +DIAGNOSA

NOSEP TGLSEP NOKARTU NAMAPESERTA DIIAGNOSA simbol

[A...Z|a...z|0...9|simbol] [0...9|simbol] [0...9|simbol] [A...Z|a...z|0...9|simbol] [A...Z|a...z|0...9|simbol] [!|@|#|$|%|&|?|/|\|+|,|.|_|;|’|”]

4 Nama sep_beda

Deskripsi Data yang digunakan menyimpan hasil verifikasi SEP.

Struktur data NOSEP + TGLSEP + NOKARTU + NAMAPESERTA +DIAGNOSA

74
Tabel 4.3. Spesifikasi Perancangan Sistem b. Kamus Data

NOSEP TGLSEP NOKARTU NAMAPESERTA

DIAGNOSA simbol

[A...Z|a...z|0...9|simbol] [0...9|simbol]

[0...9|simbol] [A...Z|a...z|0...9|simbol] [A...Z|a...z|0...9|simbol] [!|@|#|$|%|&|?|/|\|+|,|.|_|;|’|”]

5 Nama diagnosa_beda

Deskripsi Data yang digunakan menyimpan hasil verifikasi Diagnosa.

Struktur data NOSEP + TGLSEP + NOKARTU + NAMAPESERTA +DIAGNOSA

NOSEP TGLSEP NOKARTU NAMAPESERTA DIAGNOSA simbol

[A...Z|a...z|0...9|simbol] [0...9|simbol] [0...9|simbol] [A...Z|a...z|0...9|simbol] [A...Z|a...z|0...9|simbol] [!|@|#|$|%|&|?|/|\|+|,|.|_|;|’|”]

6 Nama kodefikasi

Deskripsi Data kode diagnosa khusus mata sesuai Permenkes 76 tahun 2016.

Struktur data Kode+deskripsi kode deskripsi simbol

[A...Z|a...z|0...9|simbol] [A...Z|a...z|0...9|simbol] [!|@|#|$|%|&|?|/|\|+|,|.|_|;|’|”]

75
Tabel 4.4 Kamus Data

4. Sosialisasi Sistem Informasi Verifikasi Klaim BPJS Kesehatan kepada teman-teman

Instalasi Rekam Medis dan Manajemen PMN RS Mata Cicendo Bandung.

a) Sistem Informasi Verifikasi Klaim

Gambar

76
4.20 Struktur Tampilan
77
b) Melakukan sosialisasi Sistem Informasi Klaim Gambar 4.21 Sosialisasi Sistem Informasi Verifikasi Klaim

c) Pendampingan dengan teman-teman terkait sistem informasi

78
Gambar 4.22 Pendampingan Sistem Informasi Verifikasi Klaim

4.3 Hasil Aktualisasi

79
4.3.1 Sistem Informasi Verifikasi Klaim Gambar 4.23 Tampilan Login Gambar 4.24 Tampilan Menu Utama
80
Gambar 4.25 Tampilan ImportData SEP Gambar 4.26 Tampilan ImportData TXT
81
Gambar 4.27 Tampilan Verifikasi Data SEP Gambar 4.28 Tampilan Verifikasi Data Diagnosa
82
Gambar 4.29 Tampilan Laporan Verifikasi Data SEP Gambar 4.30 Tampilan Laporan Verifikasi Data Diagnosa
83
Gambar 4.31 Tampilan Cetakan Laporan Data SEP Gambar 4.32 Tampilan Cetakan Laporan Data Diagnosa

4.3.2 Implementasi Sistem Informasi Verifikasi Klaim

Implementasi yang dilakukan melakukan verifikasi klaim BPJS Kesehatan adalah

dengan kegiatan klaim Rawat Jalan tanggal 15 Agustus – 19 Agustus tahun 2022, dengan data sebagai berikut :

Bulan Pelayanan : Augstus 2022

Jumlah data klaim : 987 Pasien

1. Data SEP yang berbeda

Gambar 4.33 Tampilan Data Inputan Excel Vclaim

Gambar 4.34 Tampilan Verifikasi Data SEP Berbeda

84

Dari hasil verifikasi mengunakan sistem aplikasi verifikasi klaim yang buat

bahwa pada kegiatan klaim Rawat Jalan tanggal 15 Agustus – 19 Agustus

tahun 2022 dengan jumlah total pasien sebanyak 987 pasien, ditemukan

sebanyak 14 pasien yang nomor SEP nya tidak sesuai dan tidak ada di dalam VClaim.

2. Data Kode Diagnosa diluar kekhususan mata

Gambar 4.35 Tampilan Data Inputan TXT INA CBGs

Gambar 4.36 Tampilan Verifikasi Data Kode Diagnosa

diluar kekhususan mata

85

Dari hasil verifikasi mengunakan sistem aplikasi verifikasi klaim yang buat bahwa pada kegiatan klaim Rawat Jalan tanggal 15 Agustus – 19 Agustus tahun 2022 dengan jumlah total pasien sebanyak 987 pasien, ditemukan sebanyak 25 pasien yang diagnosis nya tidak sesuai dan kekhususan mata.

Tidak ada permsalahan saat melakukan penyusunan pernancangan sistem aplikasi elekronik verifikasi.

Aktualisasi yang telah dilaksanakan akan dilakukan tindak lanjut berdasarkan catatan dan saran dari mentor, dengan rencana pada table 4.5. dibawah ini :

NO KEGIATAN WAKTU PIHAK TERKAIT

1 Menggunakan sistem verifikasi klaim secara harian

2 Menggunakan sistem verifikasi klaim secara mingguan

3 Menggunakan sistem verifikasi klaim sebelum klaim diserahkan kepada BPJS

Kesehatan

Setiap hari Verifikator akhir

Setiap minggu Verifikator akhir

Setiap satu bulan sekali Verifikator akhir

86
4.4 Kendala dan Permasalahan 4.5 Rencana Tindak Lanjut Table 4.5. Rencana Tindak Lanjut

BAB V PENUTUP

Aparatur Sipil Negara memiliki peran yang amat penting dalam rangka menciptakan masyarakat madani yang taat hukum, berperadaban modern, demokratis, makmur, adil, dan bermoral tinggi dalam menyelenggarakan pelayanan kepada masyarakat secara adil dan berkualitas, menjaga persatuan dan kesatuan bangsa dengan penuh kesetiaan kepada Pancasila dan Undang Undang Dasar Tahun 1945.

Kegiatan aktualisasi yang dilakukan ini bertujuan dapat mengimplementasikan nilainilai dasar profesi ASN yaitu BerAKHLAK Berorientasi Pelayananan, Akuntabel, Kompeten, Harmonis, Loyal, Adaptif dan Kolaboratif, sehingga dapat terwujudnya Smart ASN yaitu integritas, nasionalisme, profesionalisme, berwawasan global, menguasai IT dan bahasa asing, berjiwa hospitality, berjiwa entrepreneurship, dan memiliki jaringan luas.

Berdasarkan analisis kriteria menggunakan USG, isu yang paling penting untuk diselesaikan penulis dalam proses aktualisasi yang akan dilaksanakan selama 30 hari kerja adalah Kesalahan dalam proses kodifikasi penyakit ICD-10 dan kesalahan penginputan nomor

Surat Eligibilitas Peserta (SEP) Pada aplikasi klaim INA-CBG rawat jalan untuk klaim BPJS

Kesehatan dengan nilai 14. Rumusan Isu dari analisis kriteria diatas adalah kesalahan dalam proses kodifikasi penyakit ICD-10 dan kesalahan penginputan nomor Surat Eligibilitas Peserta

(SEP) Pada aplikasi klaim INA-CBG rawat jalan untuk klaim BPJS Kesehatan yang dilakukan di Instalasi Rekam Medis memberikan dampak yang buruk terhadap kualitas klaim di PMN RS

Mata Cicendo.

Dalam pelaksanaan aktualisasi yang akan dilaksanakan di Pusat Mata Nasional Rumah

Sakit Mata Cicendo dimulai tanggal 06 Juli 2022 hingga 16 Juli 2022 dengan waktu 30 hari

kerja berjalan dengan lancar sesuai dengan agenda dan perencanaan yang telah dibuat.

Aktulisasi ini sesuai dengan wujud nilai-nilai BerAKHLAK dengan tujuan menciptakan Smart

ASN yang mampu melaksanakan kegiatan atau memecahkan masalah dengan membuat sistem informasi perangkat lunak verifikasi klaim rawat jalan BPJS Kesehatan di Pusat Mata

Nasional Rumah Sakit Mata Cicendo Kota Bandung.

87

DAFTAR PUSAKA

Kemenkes RI, 2013, PeraturanMenteriKesehatanRepublikIndonesiaNo.55Tahun2013

TentangPenyelenggaraanPekerjaanPerekamMedis, Jakarta.

Kemenkes RI, 2016, PeraturanMenteriKesehatanRepublikIndonesiaNo.76Tahun2016

TentangPedomanIndonesianCaseBaseGroups(INA CBGs), Jakarta.

Lembaga Administrasi Negara (LAN), 2019, WawasanKebangsaandanNilai-nilaiBelaNegara, Modul I Pelatihan Dasar Calon Pegawai Negri Sipil Golongan II dan Golongan III, Lembaga Administrasi Negara, Jakarta.

Lembaga Administrasi Negara (LAN), 2019,AnalisisIsuKontemporer, Modul II Pelatihan Dasar

Calon Pegawai Negri Sipil Golongan II dan Golongan III, Lembaga Administrasi Negara, Jakarta.

Lembaga Administrasi Negara (LAN), 2019, KesiapsiagaanBelaNegara, Modul III Pelatihan

Dasar Calon Pegawai Negri Sipil Golongan II dan Golongan III, Lembaga Administrasi Negara, Jakarta.

Lembaga Administrasi Negara (LAN), 2021, BerorientasiPelayanan, Modul Pelatihan Dasar Calon Pegawai Negri Sipil, Lembaga Administrasi Negara, Jakarta.

Lembaga Administrasi Negara (LAN), 2021, Akuntabel, Modul Pelatihan Dasar Calon Pegawai Negri Sipil, Lembaga Administrasi Negara, Jakarta.

Lembaga Administrasi Negara (LAN), 2021, Kompeten, Modul Pelatihan Dasar Calon Pegawai Negri Sipil, Lembaga Administrasi Negara, Jakarta.

Lembaga Administrasi Negara (LAN), 2021, Harmonis, Modul Pelatihan Dasar Calon Pegawai Negri Sipil, Lembaga Administrasi Negara, Jakarta.

Lembaga Administrasi Negara (LAN), 2021, Loyal, Modul Pelatihan Dasar Calon Pegawai Negri Sipil, Lembaga Administrasi Negara, Jakarta.

88

Lembaga Administrasi Negara (LAN), 2021, Adaptif, Modul Pelatihan Dasar Calon Pegawai

Negri Sipil, Lembaga Administrasi Negara, Jakarta.

Lembaga Administrasi Negara (LAN), 2021, Kolaboratif, Modul Pelatihan Dasar Calon Pegawai

Negri Sipil, Lembaga Administrasi Negara, Jakarta.

Lembaga Administrasi Negara (LAN), 2021, SmartASN, Modul Pelatihan Dasar Calon Pegawai

Negri Sipil, Lembaga Administrasi Negara, Jakarta.

Lembaga Administrasi Negara (LAN), 2017, ManajemenASN, Modul Pelatihan Dasar Calon

Pegawai Negri Sipil, Lembaga Administrasi Negara, Jakarta.

Lembaga Administrasi Negara (LAN), 2017, Habituasi, Modul Pelatihan Dasar Calon Pegawai

Negri Sipil, Lembaga Administrasi Negara, Jakarta.

89

LAMPIRAN

LAPORAN MINGGUAN PELAKSANAAN AKTUALISASI

MINGGU KE-1

NAMA PESERTA : Rizal Ferdian Saputra

NIP : 198811012022031001

UNIT KERJA : PMN Rumah Sakit Mata Cicendo Bandung

JABATAN : Perekam Medis

RUMUSAN ISU : Kesalahan dalam proses kodifikasi penyakit ICD-10 dan kesalahan penginputan nomor Surat Eligibilitas

Peserta (SEP) Pada aplikasi klaim INA-CBG rawat jalan untuk klaim BPJS Kesehatan

TANGGAL PELAKSANAAN : 6 – 15 Juli 2022

BUKTI KEGIATAN : SOP, Kebijakan serta Peraturan-peraturan Pelaksanaan Kegiatan Verifikasi Klaim BPJS Kesehatan dan

Kodifikasi Penyakit

Dokumentasi Foto Konsultasi dan Diskusi dengan Atasan

Kontribusi Penguatan Nilai Organisasi 1. 2. 3. 4. 5. 6. 7.

No Kegiatan Tahapan Kegiatan Output/Hasil

1. Melakukan

telaah SOP

dan kebijakan

kegiatan klaim

BPJS pada

aplikasi INA

CBGs rawat

jalan di

1) Mengkonsultasikan

kegiatan kepada atasan.

2) Meminta dokumen

SOP kegiatan klaim

BPJS pada aplikasi

INA CBGs dalam hal

proses kodifikasi

SOP Pelaksanaan kegiatan

verifikasi klaim

BPJS Kesehatan

dalam tahap

kodifikasi

penyakit ICD-10

rawat jalan di

Saya mengawali kegiatan ini

dengan rasa respositifitas dalam

tujuan untuk memperbaiki kualitas

mutu pelayanan terhadap seluruh

pasien RS Mata Cicendo khususnya

pasien BPJS Kesehatan, dimana hal ini

dirancang agar kualitas klaim yang

dihasilkan berkualitas baik sehingga

Dengan

melakukan

perencanaan

draft verifikasi

klaim rawat

jalan BPJS

Kesehatan di Instalasi Rekam

Perancangan

draft dan SOP

verifikasi klaim

rawat jalan

BPJS

Kesehatan di Instalasi

Rekam Medis

90
Keterkaitan Subtansi Mata Pelatihan Terhadap Visi/Misi Organisasi

Instalasi

Rekam Medis

PMN RS Mata

Cicendo Bandung

penyakit ICD-10 dan penginputan nomor

SEP ke Instalasi

Rekam Medis.

3) Melakukan telaah

dokumen SOP

kegiatan klaim BPJS

pada aplikasi INA

CBGs

4) Mengumpulkan

informasi tentang

kebijakan terhadap

kegiatan klaim BPJS

pada aplikasi INA

CBGs kepada atasan

dan teman-teman

profesi perekam medis.

5) Melakukan telaahan

tentang kebijakan

kegiatan klaim BPJS

pada aplikasi INA

CBGs dikaitkan

dengan informasi yang dikumpulkan

pada tahap ke 4.

6) Menyusun draft SOP

kegiatan verifikasi

klaim BPJS

Kesehatan rawat

jalan di Instalasi

Rekam Medis.

Instalasi Rekam

Medis PMN RS

Mata Cicendo.

dalam kendali mutu yang diberikan

kepada pasien akan semakin baik hal

ini sebagai wujud aktualisasi MP.

Berorientasi pelayanan

Selanjutnya pada saat

melaksanakan telahaan SOP dan

kebijakan pelayanan klaim BOJS

Kesehatan saya akan memperhatikan

aspek ketelitian, detail, akurat dan

bertanggung jawab sebagai

aktualisasi dari MP. Akuntabel,

sehingga akan men|awab tuntutan

seluruh pemangku kepentingan

dengan mengedepankan kepentingan

umum dan dituangkan melaluli

telaahan staf dengan kinerja terbaik.

Hal ini akan saya tuangkan

menggunakan bahasa Indonesla yang

baik dan benar (baku) serta sesuai

dengan keahlian dibidang saya

sebagai wujud aktualisasi MP.

Kompeten.

Dalam hal ini saya melakukan

kegiatan dengan berkonsultasi

kepada atasan dengan sikap sopan

dan santun serta selaras dengan

arahan atas dan kemudian dalam

melakukan komunikasi dengan

teman-teman menciptakan suasana

diskusi yang menyenangkan serta

menghargai setiap perbedaan dari

apa yang disampaikan dan

Medis PMN RS

Mata Cicendo

maka kualitas

mutu pelayanan

terhadap

seluruh pasien

RS Mata

Cicendo

khususnya

pasien BPJS

Kesehatan akan

semakin baik,

dimana hal ini

dirancang agar

kualitas klaim

yang dihasilkan

berkualitas baik

sehingga dalam

kendali mutu

pelayanan serta

mutu kesehatan

mata yang

diberikan

kepada pasien

akan semakin

jauh lebih baik.

Hal ini sesuai

dengan Visi dan

Misi PMN RS

Mata Cicendo

yaitu ToBe

ExcellentEye

PMN RS Mata

Cicendo

bertujuan sebagai

langkah awal untuk

memahami

kebijakan serta

mengurangi

bahkan

memperbaiki

kualitas klaim

BPJS kesehatan yang selama ini ada beberapa

masalah yang

memperhambat

klaim BPJS

Kesehatan sehingga adanya dampak

kerugian

terhadap

beberapa pihak

hal ini sesuai dan sejalan

dengan nilainilai filosofi

PMN RS Mata

Cicendo yaitu

Visioner,

91

7) Melaporkan hasil kegiatan kepada atasan.

didiskusikan, hal ini sebagai wujud aktualisasi MP. Harmonis.

Secara subtansi penyempurnaan yang diusulkan secara terbuka, jujur, dan mencerminkan rasa dedikasi

kepedulian serta kontribusi dalam

pelaksanaan tugas jabatan atas berabagai keluhan yang selama ini muncul, hal tersebut merupakan

aktualisasi nilai dasar pada MP. Loyal serta adanya antusias didalam diri untuk melakukan perubahan kearah

yang lebih baik secara proaktif, sesuai dengan aktualiasi MP. Adaptif.

Pada saat melakukan telaahan, pada dasarnya diakui tidak bisa dilakukan secara mandiri, oleh karena itu saya akan bertanya dan berkomunikasi serta berkerjasaman dengan pihak-pihak terkait untuk menghasilkan suatu system informasi

verifikasi klaim BPJS kesehatan yang

bersinergi dan memberikan manfaat yang baik, hal ini sesuai dengan MP. Kolaboratif.

Setelah selesai melakukan

telaahan dan menyusun draft SOP

verifikasi klaim BPJS Kesehatan, saya

akan melaporkan hasil kegiatan

tersebut kepada atasan sebagai wujud pertanggungjawaban kinerja

saya yang merupakan aktualisasi dari MP. Akuntabilitas.

Care (Memberikan pelayanan kesehatan mata secara Paripurna).

Integritas, Profesional, Inovatif. Proaktif dan Istiqomah.

92
93 Jadwal Kegiatan Aktualisasi tanggal 6 – 15 Juli 2022 No Kegiatan Tahapa Kegiatan Juli 2022 Agustus 2022 Jumlah Hari 6 7 8 9 10111213141516171819202122232425262728293031 1 2 3 4 5 6 7 8 9 10111213141516 1 Melakukan telaah dokumen SOP dan kebijakan mengenai klaim Konsultasi kepada atasan 1 Meminta dokumen SOP 2 Melakukan telaah dokumen SOP 2 Melakukan telaah kebijakan klaim BPJS Kesehatan 2 Diskusi dan mencari informasi terkait SOP dan Kebijakan Klaim BPJS 1

Hari : Rabu

Tanggal : 06 Juli 2022

Kegiatan : Konsultasi kepada atasan

Melakukan konsultasi mengenai rumusan isu yang akan dibuat mengenai Kesalahan dalam proses kodifikasi penyakit ICD10 dan kesalahan penginputan nomor Surat Eligibilitas Peserta (SEP) Pada aplikasi klaim INA-CBG rawat jalan untuk klaim

BPJS Kesehatan.

Bukti Kegiatan :

94

Hari : Kamis - Jumat

Tanggal : 07 – 08 Juli 2022

Kegiatan : Meminta dokumen SOP

Menminta dokumen SOP diantaranya (1. Prosedur Pemberian Kode Penyakit dan Tindakan, 2. Prosedur Penagihan Klaim Piutang BPJS Kesehatan)

Bukti Kegiatan :

95
96

Hari : Senin - Selasa

Tanggal : 11 – 12 Juli 2022

Kegiatan : Melakukan telaah dokumen SOP

Mempelajari SOP-SOP yang telah di dapat, dari mulai alur, proses kegiatan hingga ouput dari pekerjaan tersebut

Bukti Kegiatan :

1. Prosedur Pemberian Kode Penyakit dan Tindakan

Kodifikasi yaitu suatu proses pembuatan kode atas diagnose penyakit berdasarkan klasifikasi penyakit yang berlaku yaitu International ClassificationofDisease(ICD) revisi 10 dan jenis tindakan berdasarkan ICD9CM.

Kodifikasi Diagnosa menggunakan InternationalClassificationofDiseasesandRelatedHealthProblemsICD 10 revisi tahun 2010, dengan langkah sebagai berikut :

a. Identifikasi tipe pernyataan yang akan dikode dan lihat di buku ICD 10 Volume 3 (AlphabeticalIndex). Jika pernyataannya adalah penyakit atau cedera atau lainnya diklasifikasikan dalam BAB 1 – 19 dan 21 Section I Volume 3). Jika pernyataannya adalah penyebab luar atau cedera diklasifikasikan pada BAB 20 (Section I Volume 3);

b. Tentukan Lead Term. Untuk penyakit dan cedera biasanya adalah kata benda untuk kondisi patologis. Namun, beberapa kondisi dijelaskan dalam kata sifat atau xxx dimasukan dalam index sebagai LeadTerm;

c. Baca dan ikuti semua catatan atau petunjuk dibawah kata kunci;

d. Baca setiap catatan dalam tanda kurung setelah kata kunci (penjelasan ini tidak mempengaruhi kode) dan penjelasan indentasi dibawah LeadTerm(penjelasan ini mempengaruhi);

e. Ikuti setiap petunjuk silang ("see" dan "seealso") yang ditemukan dalam index;

f. Cek ketepatan kode yang telah dipilih pada volume 1. Untuk kategori 3 karakter dengan. - (pointdash) berarti ada karakter ke 4 yang harus ditentukan pada Volume 1 karena tidak terdapat dalam index;

g. Baca setiap inclusionatau exclusiondibawah kode yang dipilih atau dibawah BAB atau dibawah blok atau dibawah judul kategori;

h. Tentukan kode.

Kodifikasi Tindakan Prosedur menggunakan ICD9CM revisi tahun 2010, dengan langkah sebagai berikut :

a. Idetifikasi tipe pernyataan tindakan prosedur yang akan dikode dan lihat dibuka ICD9CM alpabeticalindex;

b. Tentukan LeadTermuntuk tindakan prosedur;

c. Baca dan ikuti semua catatan atau petunjuk dibawah kata kunci;

d. Baca setiap catatan dalam tanda kurung setelah kata kunci (penjelasan in tidak mempengaruhi kode) dan penjelasan indentasi dibawah

LeadTerm(penjelasan in mempengaruhi kode) sampai semua kata dalam diagnosis tercantum;

e. Ikuti setiap petunjuk silang ("see" dan "seealso”) yang ditemukan dalam index;

97

f. Cek ketetapan kode yang telah dipilih pada tabular list;

g. Baca setiap inclusionatau exclusiondibawah kode yang dipilih atau dibawah BAB atau dibawah blok atau dibawah judul kategori;

h. Tentukan kode.

2. Prosedur Penagihan Klaim Piutang BPJS Kesehatan

Klaim BPJS adalah pengajuan biaya perawatan pasien peserta BPJS oleh pihak rumah sakit kepada pihak BPJS Kesehatan, dilakukan secara kolektif dan ditagihkan kepada pihak BPJS Kesehatan setiap bulannya.

Terdapat dua metode pembayaran rumah sakit yang digunakan yaitu metode pembayaran retrospektif dan metode pembayaran prospektif. Metode pembayaran retrospektif adalah metode pembayaran yang dilakukan atas layanan kesehatan yang diberikan kepada pasien berdasar pada setiap aktifitas layanan yang diberikan, semakin banyak layanan kesehatan yang diberikan semakin besar biaya yang harus dibayarkan. Contoh pola pembayaran retrospektif adalah Fee For Services (FFS). Metode pembayaran prospektif adalah metode pembayaran yang dilakukan atas layanan kesehatan yang besarannya sudah diketahui sebelum pelayanan kesehatan diberikan. Contoh pembayaran prospektif adalah global budget, perdiem, kapitasi dan case based payment.

Dalam pelaksanaan JKN, sistem INA-CBG merupakan salah satu instrumen penting dalam pengajuan dan pembayaran klaim pembayaranpelayanan kesehatan yang telah dilaksanakan oleh FKRTL yang telah bekerjasama dengan BPJS Kesehatan, maka pihak manajemen maupun fungsional di setiap FKRTL tersebut perlu memahami konsep implementasi INA-CBG dalam program JKN.

Sistem INA-CBG terdiri dari beberapa komponen yang saling terkait satu sama lain. Komponen yang berhubungan langsung dengan output pelayanan adalah clinical pathway, koding dan teknologi informasi, sedangkan secara terpisah terdapat komponen kosting yang secara tidak langsung mempengaruhi proses penyusunan tarif INA-CBG untuk setiap kelompok kasus.

Pengelompokan tarif INA-CBG dilakukan berdasarkan penyesuaian setelah melihat besaran Hospital Base Rate (HBR) yang didapatkan dari perhitungan total biaya dari sejumlah rumah sakit. Apabila dalam satu kelompok terdapat lebih dari satu rumah sakit, maka digunakan Mean Base Rate.

Prosedur Penagihan Klaim BPJS Kesehatan :

a. Menerima berkas rincian klaim pasien dari kasir berupa : Surat Eleglibilitas Peserta, Surat keterangan Diagnosa, Rincian Biaya dan Rujukan / lembar pengantar pemeriksaan;

b. Melakukan kodifikasi Penyakit sesuai ICD 10 dan Kodifikasi Tindakan sesuai ICD 9 CM terhadap diagnosa yang telah ditegakan oleh

Dokter Penanggung Jawab Pasien;

98

c. Melakukan Grouping pada Aplikasi INA CBGs;

d. Melakukan Scan berkas klaim berupa : Rincian Biaya, Rujukan / lembar pengantar pemeriksaan pasien, Laporan Operasi dan Laporan Penunjang lainnya;

e. Melakukan Rekapitulasi jumlah pasien perbulan pelayanan;

f. Melakukan verifikasi ulang berkas yang akan ditagihkan ke BPJS Kesehatan;

g. Membuat surat pengajuan klaim dan kelengkapannya ke BPJS Kesehatan;

h. Menyerahkan berkas klaim ke kantor BPJS Kesehatan;

i. Melakukan perhitungan berkas bersama verifikator BPJS di kantor BPJS dan menerbitkan Berita Acara Serah Terima Berkas;

j. Menerima formulir persetujuan klaim dan Berita Acara verifikasi dari BPJS Kesehatan;

k. Menerima berkas dari verifikator BPJS Kesehatan jika ada berkas yang harus di revisi atau dilengkapi;

l. Berkordinasi dengan unit atau pihak terkait untuk melakukan revisi dan melengkapi berkas verifikasi;

m. Membuat surat penagihan, kwitansi serta menandatangani Formulir Pengajuan Klaim dan Berita Acara Verifikasi;

n. Direktur Utama memberikan tanda tangan pada berkas penagihan;

o. Mengirimkan kembali berkas penagihan, kwitansi dan Kelengkapan penagihan lainnya ke kantor BPJS Kesehatan;

p. Menyerahkan Laporan Klaim Bpjs ke bagian penagihan/keuangan;

q. Menerima laporan pembayaran klaim BPJS Kesehatan sampai dengan jatuh tempo.

99

Hari : Rabu - Kamis

Tanggal : 13 – 14 Juli 2022

Kegiatan : Melakukan telaah kebijakan klaim BPJS Kesehatan

Mempelajari Kebijakan klaim BPJS Kesehatan dari SOP yang telah di dapat serta dari peraturan-peraturan yang berlaku

Bukti Kegiatan :

1. Peraturan Menteri Kesehatan Nomor 76 Tahun 2016 Tentang Pedoman Indonesian Case Based Groups (INA-CBG) dalam pelaksanaan Jaminan Kesehatan Nasional

100
101
2. Peraturan Menteri Kesehatan Nomor 28 Tahun 2014 tentang Pedoman Pelaksanaan Program Jaminan Kesehatan Nasional
102
3. Panduan Klaim BPJS Kesehatan

Hari : Jumat

Tanggal : 15 Juli 2022

Kegiatan : Diskusi dan mencari informasi terkait SOP dan Kebijakan Klaim BPJS

Diskusi dengan tim Samsat JKN tentang Kebijakan klaim BPJS Kesehatan dan SOP yang berlaku

Bukti Kegiatan :

103

BUKTI PENGENDALIAN PEMBELAJARAN AKTUALISASI MINGGU KE-1 OLEH MENTOR

NAMA PESERTA : Rizal Ferdian Saputra

NIP : 198811012022031001

UNIT KERJA : PMN Rumah Sakit Mata Cicendo Bandung

JABATAN : Perekam Medis

RUMUSAN ISU : Kesalahan dalam proses kodifikasi penyakit ICD-10 dan kesalahan penginputan nomor Surat Eligibilitas Peserta (SEP) Pada aplikasi klaim INA-CBG rawat jalan untuk klaim BPJS Kesehatan

TANGGAL PELAKSANAAN : 6 – 15 Juli 2022

BUKTI KEGIATAN : SOP, Kebijakan serta Peraturan-peraturan Pelaksanaan Kegiatan Verifikasi Klaim BPJS Kesehatan dan Kodifikasi Penyakit

Dokumentasi Foto Konsultasi dan Diskusi dengan Atasan

PENYELESAIAN KEGIATAN

Tahapan Kegiatan :

A. Konsultasi kepada atasan

B. Meminta dokumen SOP

C. Melakukan telaah dokumen SOP

D. Melakukan telaah kebijakan klaim

BPJS Kesehatan

E. Diskusi dan mencari informasi terkait

SOP dan Kebijakan Klaim BPJS

OutputKegiatan :

A. Standar Prosedur Operasional

mengenai Kodifikasi Penyakit

B. Standar Operasional Mengenai Ina

CBGs

C. Standar Operasional Mengenai Klaim

BPJS Kesehatan

D. Dokumentasi Foto

Tahapan kegiatan rancangan aktualisasi agar dilanjutkan

Melina Ulfah, AMd.Perkes, S.Sos

NIP. 197410081999032001

104
CATATAN MENTOR TANDA TANGAN MENTOR

LAPORAN MINGGUAN PELAKSANAAN AKTUALISASI MINGGU KE-2

NAMA PESERTA : Rizal Ferdian Saputra

NIP : 198811012022031001

UNIT KERJA : PMN Rumah Sakit Mata Cicendo Bandung

JABATAN : Perekam Medis

RUMUSAN ISU : Kesalahan dalam proses kodifikasi penyakit ICD-10 dan kesalahan penginputan nomor Surat Eligibilitas

Peserta (SEP) Pada aplikasi klaim INA-CBG rawat jalan untuk klaim BPJS Kesehatan

TANGGAL PELAKSANAAN : 16 – 25 Juli 2022

BUKTI KEGIATAN : Bukti Permasalahan Klaim seperti Pending klaim dan penolakan klaim

Draft Alur proses verifikasi klaim

No Kegiatan Tahapan Kegiatan Output/Hasil Keterkaitan Subtansi Mata

Pelatihan

2. Melakukan

pengumpulan informasi dan database

kasus-kasus

klaim yang

dipending oleh

1) Mengumpulkan informasi tentang permsalahan yang dipermasalahkan

oleh BPJS Kesehatan

kepada atasan dan

teman-teman yang terkait.

Data klaim rawat

jalan serta draft

rancangan

pengolahan verifikasi klaim

BPJS Kesehatan

rawat jalan di

Saya melaksanakan telahaan

pada informasi dan data klaim

dengan memperhatikan aspek

ketelitian, detail, akurat dan

bertanggung jawab sebagai

aktualisasi dari MP. Akuntabel, sehingga akan men|awab jalan

Dengan

melakukan

pengumpulan

data-data

kasus klaim

BPJS

Kesehatan

Pengumpulan informasi dan

data-data

kasus klaim

BPJS

Kesehatan yang

105
Kontribusi Terhadap Visi/Misi Organisasi Penguatan Nilai Organisasi 1. 2. 3. 4. 5. 6. 7.

BPJS

Kesehatan

2) Melakukan telaahan tentang permasalahan

dikaitkan dengan informasi yang dikumpulkan pada tahap ke 1

3) Meminta data klaim BPJS

Kesehatan rawat jalan yang

dipending/dipermsalahkan

oleh BPJS Kesehatan ke Instalasi Rekam Medis.

4) Menyusun draft pengolahan data untuk verifikasi klaim BPJS

Kesehatan rawat jalan di Instalasi Rekam Medis.

Instalasi Rekam Medis PMN RS

Mata Cicendo.

keluar dari masalah yang

dituangkan kedalam proses

perencanaan verifikasi klaim yang

sesuai dengan keahlian dibidang saya sebagai wujud aktualisasi

MP. Kompeten.

Dalam hal ini saya melakukan

kegiatan mencari informasi

dengan kepada atasan dan temanteman profesi dengan sikap sopan dan santun dengan mencitakan

suasana diskusi yang

menyenangkan serta menghargai

setiap perbedaan dari apa yang

disampaikan dan didiskusikan, hal ini sebagai wujud aktualisasi MP. Harmonis.

Dengan berubah-ubahnya

kebijakan maka dari itu perlu

dilakukan inovasi perencanaan

verifikasi klaim untuk perubahan

kearah yang lebih baik secara

proaktif, sebagai wujud aktualiasi

MP. Adaptif.

Pada saat melakukan

pengumpulan data klaim BPJS

Kesehetan, pada dasarnya diakui

tidak bisa dilakukan secara

mandiri, oleh karena itu saya akan

bertanya dan berkomunikasi serta

berkerjasaman dengan pihak-

pihak terkait untuk menghasilkan

kegiatan yang bersinergi dan

yang

bermasalah

maka saya

dapat

melakukan

analisa

terhadap

masalah

tersebut dan

sehingga dapat

memberikan

masukan

terhadap proses

pemecahan

masalah guna

mencapai

kualitas klaim

yang

berkualitas baik

sehingga dalam

kendali mutu

pelayanan

serta mutu

kesehatan

mata yang

diberikan

kepada pasien

akan semakin

jauh lebih baik.

Hal ini sesuai

dengan Visi

dan Misi PMN

bermasalah di Instalasi

Rekam Medis

PMN RS Mata

Cicendo.

bertujuan

sebagai

lanjutan untuk

menelaah

kasus-kasus

yang

bermasalah

untuk

memberikan

masukan jalan

keluar dan

memberikan

inovasi

terhadap proses klaim

yang sedang

dilakukan Hal

ini sesuai dan

sejalan dengan

nilai-nilai

filosofi PMN RS

Mata Cicendo

yaitu Visioner, Integritas, Profesional, Inovatif.

Proaktif dan Istiqomah.

106

memberikan manfaat yang baik, hal ini sesuai dengan MP.

Kolaboratif.

Setelah selesai melakukan

telaahan dan menyusun draft SOP, saya akan melaporkan hasil

kegiatan tersebut kepada atasan

sebagai wujud

pertanggungjawaban kinerja saya

yang merupakan aktualisasi dari

MP. Akuntabilitas

RS Mata

Cicendo yaitu

ToBeExcellent

EyeCare

(Memberikan

pelayanan

kesehatan

mata secara

Paripurna).

107
108 Jadwal Kegiatan Aktualisasi tanggal 18 – 25 Juli 2022 No Kegiatan Tahapa Kegiatan Juli 2022 Agustus 2022 Jumlah Hari 6 7 8 9 10111213141516171819202122232425262728293031 1 2 3 4 5 6 7 8 9 10111213141516 2 Melakukan Pengumpulan Data Klaim BPJS Kesehatan Mengumpulkan informasi tentang permsalahan Klaim BPJS Kesehatan 2 Melakukan telaahan tentang permasalahan Klaim BPJS Kesehatan 2 Meminta data klaim BPJS Kesehatan di aplikasi INA CBGs dan Vclaim 1 Menyusun draft pengolahan data untuk verifikasi klaim BPJS Kesehatan 2

Hari : Senin - Selasa

Tanggal : 18 Juli 2022 – 19 Juli 2022

Kegiatan : Mengumpulkan Informasi tentang Permasalahan Klaim

Melakukan konsultasi kepada petugas klaim terkait data klaim yang bermasalah

Bukti Kegiatan :

1. Diskusi dengan Petugas Klaim terkait kasus Pending Klaim

Faktor pending klaim yang terjadi di PMN RS Mata Cicendo diantaranya adalah adalanya kesalahan dalam proses penginputan nomor SEP yang di input kedalam aplikasi INA CBGs, serta adanya kesalahan penetapan kodifikasi penyakit diluar kekhususan mata sehingga hal tersebut menjadi kategori klaim pending.

109

Hari : Rabu – Kamis

Tanggal : 20 – 21 Juli 2022

Kegiatan : Melakukan telaahan tentang permasalahan klaim

Melakukan telaah terhadap data klaim yang di pending dan di tolak, dibandingkan dengan regulasi yang berlaku

Bukti Kegiatan :

1. Bukti surat Pending Klaim Bulan Juni 2022

110

2. Aplikasi INA CBGs

INA-CBGs merupakan sebuah singkatan dari Indonesia Case Base Groups yaitu sebuah aplikasi untuk digunakan rumah sakit, untuk mengajukan klaim pada pemerintah. INA-CBGs merupakan instrumen untuk menghitung pembayaran kepada rumah sakit dengan sistem "paket", berdasarkan penyakit yang diderita pasien. Arti dari Case Base Groups (CBG) itu sendiri, adalah cara pembayaran perawatan pasien berdasarkan diagnosis-diagnosis atau kasus-kasus yang relatif sama. Rumah Sakit yang melayani pasien yang dijamin pemerintah akan mendapatkan pembayaran berdasarkan rata-rata biaya untuk suatu kelompok diagnosis.

Nomor SEP yang terbit di aplikasi Vclaim dan diinputkan didalam INA CBGs menjadi Faktor utama dalam Jaminan pasien setiap kali kunjungan dalam penagihan klaimnya.

111

3. VCLAIM BPJS Kesehatan

VClaim adalah aplikasi untuk membuat SEP (Surat Eligibilitas Peserta) bagi pasien BPJS Kesehatan oleh petugas rumah sakit. SEP sendiri adalah surat yang menunjukkan kecocokan peserta untuk bisa dijamin JKN-KIS. Selain untuk membuat SEP, aplikasi VClaim juga digunakan pihak rumah sakit untuk mengajukan klaim tagihan ke BPJS Kesehatan.

112
113
4. Peraturan Menteri Kesehatan Nomor 76 tahun 2016

Peraturan Menteri Kesehatan Nomor 76 tahun 2016 merupakan PedomanIndonesianCaseBaseGroups(INA-CBG) dalam Pelaksanaan Jaminan Kesehatan Nasional merupakan acuan bagi fasilitas kesehatan tingkat lanjutan, Badan Penyelenggara Jaminan Sosial (BPJS) Kesehatan, dan pihak lain yang terkait mengenai metode pembayaran INA-CBG dalam penyelenggaraan Jaminan Kesehatan.

Sistem casemix pertama kali dikembangkan di Indonesia pada Tahun 2006 dengan nama INA-DRG (Indonesia- Diagnosis Related Group). Implementasi pembayaran dengan INA-DRG dimulai pada 1 September 2008 di 15 rumah sakit milik Kementerian Kesehatan RI, dan pada 1 Januari 2009 diperluas untuk seluruh rumah sakit yang bekerja sama menjadi penyedia pelayanan kesehatan dalam program Jamkesmas. Pada tanggal 31 September 2010 dilakukan perubahan nomenklatur dari INA-DRG (Indonesia Diagnosis Related Group) menjadi INA-CBG (Indonesia Case Based Group) seiring dengan perubahan grouper dari 3M Grouper ke UNU (United Nation University) Grouper. Kemudian, dengan implementasi Jaminan Kesehatan Nasional (JKN) yang dimulai 1 Januari 2014, sistem INA-CBG kembali digunakan sebagai metode pembayaran pelayanan baik rawat jalan maupun rawat inap kepada Fasilitas Kesehatan Rujukan Tingkat Lanjut (FKRTL).

Dalam program JKN, berlaku perbedaan pembayaran kepada RS Khusus untuk pelayanan yang sesuai kekhususannya dan pelayanan di luar kekhususannya. Dalam peraturan Menteri ini, daftar kode diagnosis untuk pelayanan yang sesuai dengan kekhususan rumah sakit, diperuntukkan bagi:

1. RS Khusus Kanker

2. RS Khusus Jantung dan Pembuluh Darah

3. RS Khusus Jiwa

4. RS Khusus Paru

5. RS Khusus Kusta

6. RS Khusus Ortopedi

7. RS Khusus Mata

8. RS Khusus Telinga, Hidung, dan Tenggorokan (THT)

9. RS Khusus Gigi dan Mulut

114

Hari : Jumat

Tanggal : 22 Juli 2022

Kegiatan : Meminta data Klaim BPJS Kesehatan di Aplikasi INA CBGs dan Vclaim

Melakukan penarikan database pasien-pasien yang terdaftar pada aplikasi vclaim serta database klaim pasien pada aplikasi INA CBGs

Bukti Kegiatan :

1. Data TXT Un-encrypted

Data TXT Un-encrypted adalaha data hasil keluaran dari Aplikasi INA CBGs yang berisi dari kumpulan-kumpulan data yang ada pada aplikasi

INA CBgs dari mulai tanggal kedatangan, jenis kelamin, tanggal lahir, diagnosa, tindakan, biaya, no SEP, nama dokter, dan data-data detail lainnya.

115

Laporan SEP pada aplikasi Vclaim

Laporan kunjungan pada Aplikasi Vclaim berbentuk Excel yang ter Encrypted dengan password pengguna yang diberikan oleh BPJS

Kesehatan, didalam laporan tersebut membuat data nama pasien, no kartu BPJS, no SEP tanggal kunjungan dan data Diagnosa pasien.

116
2.

Hari : Senin – Selasa

Tanggal : 25 – 26 Juli 2022

Kegiatan : Menyusun draft pengolahan data untuk verifikasi klaim BPJS Kesehatan

Membuat draft pengolahan daya verifikasi klaim BPJS Kesehatan

Bukti Kegiatan :

Rancangan Alur teknis proses Verifikasi Klaim yang dibuat

117

BUKTI PENGENDALIAN PEMBELAJARAN AKTUALISASI MINGGU KE-2 OLEH MENTOR

NAMA PESERTA : Rizal Ferdian Saputra

NIP : 198811012022031001

UNIT KERJA : PMN Rumah Sakit Mata Cicendo Bandung

JABATAN : Perekam Medis

RUMUSAN ISU : Kesalahan dalam proses kodifikasi penyakit ICD-10 dan kesalahan penginputan nomor Surat Eligibilitas Peserta (SEP) Pada aplikasi klaim INA-CBG rawat jalan untuk klaim BPJS Kesehatan

TANGGAL PELAKSANAAN : 18 – 26 Juli 2022

BUKTI KEGIATAN : Bukti Permasalahan Klaim seperti Pending klaim dan penolakan klaim

Draft Alur proses verifikasi klaim

PENYELESAIAN KEGIATAN

Tahapan Kegiatan :

A. Mengumpulkan Informasi

Permasalahan Klaim

B. Melakukan telaahan tentang

permasalahan Klaim

C. Meminta data klaim BPJS Kesehatan

di aplikasi INA CBGs dan Vclaim

D. Menyusun draft pengolahan data

untuk verifikasi klaim BPJS Kesehatan Tahapan kegiatan rancangan aktualisasi agar

OutputKegiatan :

A. Data permasalahan klaim pending

dan penolakan klaim

B. Bukti Permsalahan dan regulasi yang

berlaku

C. Softcopy TXT pada aplikasi INA CBGs, dan data excel SEP pada aplikasi

Vclaim

D. Draft alur Verifikasi Klaim

dilanjutkan

Melina Ulfah, AMd.Perkes, S.Sos NIP. 197410081999032001

118
MENTOR
TANGAN MENTOR
CATATAN
TANDA

LAPORAN MINGGUAN PELAKSANAAN AKTUALISASI MINGGU KE-3

NAMA PESERTA : Rizal Ferdian Saputra

NIP : 198811012022031001

UNIT KERJA : PMN Rumah Sakit Mata Cicendo Bandung

JABATAN : Perekam Medis

RUMUSAN ISU : Kesalahan dalam proses kodifikasi penyakit ICD-10 dan kesalahan penginputan nomor Surat Eligibilitas

Peserta (SEP) Pada aplikasi klaim INA-CBG rawat jalan untuk klaim BPJS Kesehatan

TANGGAL PELAKSANAAN : 27 Juli – 05 Agustus 2022

BUKTI KEGIATAN : Bukti Metode Penelitian, Analisa Masukan, Flowmap, Data Flow Diagram dan Diagram Konteks

Bukti spesifikasi perancangan sistem dan kamus data

No Kegiatan

3. Melakukan perancangan sistem informasi

1) Melakukan metode

penelitian perancangan

sistem informasi verifikasi

klaim BPJS Kesehatan

Perangkat Lunak

Sistem Informasi

Verifikasi Klaim

BPJS Kesehatan

Saya melaksanakan

perancangan sistem informasi

verifikasi klaim BPJS Kesehatan

menggunakan metode penelitian

Proses

perancangan

perangkat

lunak sistem

Perancangan perangkat

lunak sistem informasi

119
Kontribusi
1. 2. 3. 4. 5. 6. 7.
Tahapan Kegiatan Output/Hasil Keterkaitan Subtansi Mata Pelatihan
Terhadap Visi/Misi Organisasi Penguatan Nilai Organisasi

verifikasi klaim

BPJS

Kesehatan

rawat jalan di

Instalasi

Rekam Medis

PMN RS Mata

Cicendo

Bandung.

rawat jalan menggunakan

metode waterfall.

2) Membuat analisa

masukan dan analisa

proses terhadap kegiatan

klaim BPJS Kesehatan di

Instalasi Rekam Medis

PMN RS Mata Cicendo

Bandung.

3) Menyusun Flowmap, Data

Flow Diagram dan diagram konteks untuk

perancangan sistem

informasi verifikasi klaim

di Instalasi Rekam Medis

PMN RS Mata Cicendo

Bandung.

4) Perancangan perangkat

lunak sistem informasi

verifikasi klaim BPJS

Kesehatan di Instalasi

Rawat Jalan

Instalasi Rekam

Medis PMN RS

Mata Cicendo

Bandung.

waterfall dan membuat analisa

proses berupa data flow diagram

serta diagram konteks dengan

memperhatikan aspek ketelitian,

detail, akurat dan bertanggung

jawab sebagai aktualisasi dari MP.

Akuntabel, sehingga akan

men|awab jalan keluar dari

masalah yang dituangkan kedalam

sistem informasi verifikasi klaim

yang sesuai dengan keahlian

dibidang saya sebagai wujud

aktualisasi MP. Kompeten.

Dengan berubah-ubahnya

kebijakan maka dari itu perlu

dilakukan inovasi perencanaan

verifikasi klaim untuk perubahan

kearah yang lebih baik secara

proaktif, sebagai wujud aktualiasi

MP. Adaptif.

informasi

verifikasi klaim

BPJS

Kesehatan

yang dibuat

memberikan

manfaat dan

solusi terhadap

masalah yang

selama ini ada

dengan tujuan

mencapai

kualitas klaim yang

berkualitas baik

sehingga dalam

kendali mutu

pelayanan

serta mutu

kesehatan

mata yang

verifikasi klaim

BPJS

Kesehatan di Instalasi

Rekam Medis

PMN RS Mata

Cicendo. bertujuan

sebagai inovasi

terhadap proses klaim

BPJS

Kesehatan yang dilakukan

agar tidak

terjadi kembali

permasalahanpermasalahan

yang selama ini

timbul. Hal ini

sesuai dan

120

Rekam Medis PMN RS

perancangan sistem informasi

Mata Cicendo Bandung. Pada saat melakukan

5)Ujicoba sistem informasi

verifikasi klaim BPJS

Kesehatan di Instalasi

Rekam Medis PMN RS

Mata Cicendo Bandung

verifikasi klaim BPJS Kesehatan, saya berkerjasaman dengan pihak

IT terkait untuk memproses source

codesistem informasi berdasarkan

analisis sistem yang sudah saya

buat sehingga menghasilkan

sistem informasi memberikan

manfaat yang baik, hal ini sesuai

dengan MP. Kolaboratif. Dalam

hal ini juga kegiatan pembuatan

perancangan sistem informasi

dibuat dengan suasana kerjasama

yang menyenangkan serta

menghargai setiap masukan-

masukan yang disampaikan saat

pengembangan sistem infromasi

verifikasi klaiam BPJS Kesehatan, hal ini sebagai wujud aktualisasi

MP. Harmonis.

diberikan

kepada pasien akan semakin

jauh lebih baik.

Hal ini sesuai

dengan Visi

dan Misi PMN

RS Mata

Cicendo yaitu

ToBeExcellent

EyeCare (Memberikan

pelayanan kesehatan mata secara Paripurna).

sejalan dengan

nilai-nilai

filosofi PMN RS

Mata Cicendo yaitu Visioner, Integritas, Profesional, Inovatif. Proaktif dan Istiqomah

121
122 Jadwal Kegiatan Aktualisasi tanggal 27 Juli – 05 Agustus 2022 No Kegiatan Tahapa Kegiatan Juli Agustus Jumlah Hari 6 7 8 9 10111213141516171819202122232425262728293031 1 2 3 4 5 6 7 8 9 10111213141516 3 Melakukan perancangan sistem informasi verifikasi klaim BPJS Kesehatan Melakukan metode penelitian perancangan sistem informasi 1 Membuat analisa masukan dan analisa proses terhadap kegiatan klaim BPJS Kesehatan 1 Menyusun Flowmap, Data Flow Diagram dan diagram konteks untuk perancangan sistem informasi verifikasi klaim 1 Perancangan perangkat lunak sistem informasi verifikasi klaim BPJS Kesehatan 7 Ujicoba sistem informasi verifikasi klaim BPJS Kesehatan 1

Hari : Rabu

Tanggal : 27 Juli 2022

Kegiatan : Melakukan metode penelitian perancangan sistem informasi

Bukti Kegiatan :

1. Metode Penelitian

Dalam hal ini penulis menggunakan metode pengembangan perangkat lunak dengan menggunakan model waterfall, karena bisa mematangkan suatu sistem bilamana sistem tersebut dinyatakan tidak berhasil maka akan memudahkan dalam mengevaluasi kembali, dengan metode waterfall ini sistem tidak akan berjalan jika tahapan sebelumnya tidak berjalan.

123

Hari : Kamis

Tanggal : 28 Juli 2022

Kegiatan : Membuat analisa masukan dan analisa proses terhadap kegiatan klaim BPJS Kesehatan

Bukti Kegiatan :

No Nama Dokumen Fungsi Sumber Frekuensi Isi

1 Surat Eligibilitas Peserta (SEP) sebagai bukti sah bahwa pasien tersebut berkunjung ke rumah sakit dan sebagai bukti validasi dalam klaim.

Aplikasi Vclaim BPJS Kesehatan Setiap hari Nomor SEP, Tanggal SEP, Nomor Kartu Peserta, Nama Peserta, Tanggal Lahir, Nomor Telepon, Sub/Spesialis, Faskes Perujuk, Diagnosa Awal, Jenis Peserta, Jenis Rawat, Tanda tangan Pasien.

2 Surat Keterangan Diagnosa Sebagai bahan untuk dokter mencatat diagnosa pasien yang telah dilakukan pemeriksaan kesehatan.

Dokter pemeriksa Setiap hari Nomor rekam medis, Nama pasien, Tanggal Lahir, Jenis Kelamin, Diagnosa, Kode Diagnosa, Tindakan, Kode Tindakan, Terapi, Tanda tangan Dokter pemeriksa.

3 Rincian Biaya Untuk mengetahui jumlah biaya kesehatan yang telah diberikan kepada pasien

SIMRS PMN Rumah

Sakit Mata Cicendo Bandung

Setiap hari Nomor rekam medis, Nama pasien, Jenis pembayaran, Tarif biaya rumah sakit, tanda tangan petugas rumah sakit.

1. Analisa Masukan

Analisis masukan ini berisi gambaran data yang digunakan untuk bahan penagihan klaim rawat jalan BPJS Kesehatan di PMN Rumah

Sakit Mata Cicendo Bandung yang sedang berjalan.

2. Analisa Proses

Analisis proses ini menggambarkan proses penagihan klaim rawat jalan BPJS Kesehatan di PMN Rumah Sakit Mata Cicendo Bandung yang sedang berjalan. pada saat ini proses verifikasi klaim masih belum dilakukan.

124

Hari : Jumat

Tanggal : 29 Juli 2022

Kegiatan : Menyusun Flowmap, Data Flow Diagram dan diagram konteks untuk perancangan sistem informasi verifikasi klaim

Bukti Kegiatan :

125
1. Flowmap

2. Data Flow Diagram

Data Billing

Data Biling

Data Klaim

Data Klaim

Data Klaim

Data

126
1 0
0
KASIR
Kelola Billing Pasein 2.0 Rekap Berkas 3.0 Kelola Sistem INA CBG 4
Kelola Hasil Klaim Piutang CODER Data Billing
Informasi
Data Berkas Yang akan di klaim Informasi Data Berkas Data Kodifikasi Penyakit Informasi Kodifikasi Penyakit
BPJS
KESEHATAN
Klaim Berkas Klaim Berkas Klaim

3. Diagram Konteks

127

Hari : Senin – Jumat

Tanggal : 01 – 05 Agustus 2022

Kegiatan : Perancangan perangkat lunak sistem informasi verifikasi klaim BPJS Kesehatan

Bukti Kegiatan :

Spesifikasi Perancangan Sistem

No Detail Keterangan

1 No. Proses 1.0

Nama Proses Proses Login

Deskripsi Validasi data user yang digunakan untuk login

Source Administrator,User

Input Data Usernamedan Password

Output Informasi Keberhasilan Login

Destination HeadAdministrator,User

Logika Proses

1. Useratau Administratormemasukkan data usernamedan passwordpada formlogin.

2. Sistem mengecek validasi usernamedanpasswordsesuai dengan usernamedanpasswordpada databaseusers.

3. Jika data username dan passwordvalid, maka sistem akan menampilkan beranda sistem informasi verifikasi klaim rawat jalan BPJS Kesehatan. Sedangkan jika data usernamedan passwordtidak valid, maka sistem akan menampilkan pesan usernamedan passwordsalah.

2 No. Proses 2.0

Nama Proses Proses ImportData TXT dan Data SEP

Deskripsi Importdata TXT hasil luaran aplikasi INACBG dan data SEP hasil luaran aplikasi Vclaim

Source Petugas Verifikator Klaim

Input Data TXT dan Data SEP

Output Informasi Data TXT dan Data SEP

Destination Petugas Verifikator Klaim

Logika Proses

1. Petugas melakukan importdata TXT hasil luaran aplikasi INACBG dan data SEP hasil luaran aplikasi Vclaim

2. Data yang di importakan tertera jumlah dan rincian nya pada table yang ada di form importdata TXT dan form importdata SEP.

3 No. Proses 3.0

Nama Proses Kelola Verifikasi Data

128

Deskripsi Mengelola verifikasi data yang digunakan aplikasi ini

Source Petugas Verifikator Klaim

Input Data import_txt, data import_sep dan data kodefikasi

Output Informasi Verifikasi Diagnosa dan Verifikasi SEP

Destination Petugas Verifikator Klaim

Logika Proses

1. Petugas Verifikator memilih menu proses verifikasi SEP dan Verifikasi Diagnosa.

2. Data yang di verifikasi akan tertera jumlah dan rincian nya pada table yang ada di form Verifikasi data SEP dan form Verifikasi data Diagnosa.

4 No. Proses 4.0

Nama Proses Kelola Laporan

Deskripsi Mengelola laporan yang digunakan aplikasi ini

Source Petugas Verifikator Klaim

Input Pencarian Laporan, Permintaan Cetak Laporan

Output Hasil Pencarian, Laporan

Destination Petugas Verifikator

Logika Proses

1. Petugas Verifikator Klaim memilih menu laporan dan jenis laporan.

2. Pencarian dipilih sesuai dengan tanggal laporan yang dibutuhkan.

3. Sistem mengelola data yang dicari.

4. Sistem menampilkan hasil pencarian

5. Hasil pencarian dicetak dengan memilih permintaan cetak laporan.

6. Sistem akan mencetak laporan.

5 No. Proses 1.1

Nama Proses Tambah Data User

Deskripsi Menambah user

Source Administrator

Input Data User

Output Informasi User

Destination Administrator

Logika Proses

1. Administratormemilih menu master data dan data user.

2. HeadAdministratormengisi data user.

3. Jika data userdiisi sesuai, maka data userberhasil disimpan. Sedangkan jika data userdiisi tidak sesuai, maka data usergagal disimpan.

129

6 No. Proses 1.2

Nama Proses Edit Data User

Deskripsi Mengedit user

Source Administrator

Input Data User

Output Data UserBerhasil Diubah

Destination Administrator

Logika Proses

1. Administratormemilih menu master data dan data user.

2. Administratorklik tombol Edit pada data yang akan diubah.

3. Administratormengubah data userpada formedit data user.

4. Jika data userdiisi sesuai, maka data userberhasil diubah. Sedangkan jika data userdiisi tidak sesuai, maka data usergagal diubah.

7 No. Proses 1.3

Nama Proses Hapus Data User

Deskripsi Menghapus user

Source Administrator

Input Data User

Output Data UserTerhapus

Destination Administrator

Logika Proses

1. Administratormemilih menu master data dan data user.

2. Administratorklik tombol Hapus pada data useryang akan dihapus.

3. Data userberhasil dihapus

8 No. Proses 2.1

Nama Proses Proses Importdata SEP

Deskripsi Melakukan importdata SEP kedalam sistem aplikasi ini.

Source Petugas Verifikator Klaim

Input Data SEP

Output Informasi SEP

Destination Petugas Verifikator Klaim

Logika Proses

1. Petugas Verifikator Klaim memilih menu ImportData SEP.

2. Sistem menampilkan tampilan ImportData SEP.

3. Petugas melakukan cleardata untuk membersihkan data yang di importsebelumnya.

130

4. Sistem akan menghapus data sebelumnya dan tampilan kolom data SEP akan kosong.

5. Petugas mencari dan melakukan importdata SEP.

6. Data SEP berhasil di import.

7. Data SEP ya di importakan tampil di tabel data SEP

8. Sistem akan menyimpan data SEP yang di import.

9 No. Proses 2.2

Nama Proses Proses Importdata TXT

Deskripsi Melakukan importdata TXT kedalam sistem aplikasi ini.

Source Petugas Verifikator Klaim

Input Data TXT

Output Informasi data TXT

Destination Petugas Verifikator Klaim

Logika Proses

1. Petugas Verifikator Klaim memilih menu ImportData TXT.

2. Sistem menampilkan tampilan ImportData TXT.

3. Petugas melakukan cleardata untuk membersihkan data yang di importsebelumnya.

4. Sistem akan menghapus data sebelumnya dan tampilan kolom data TXT akan kosong.

5. Petugas mencari dan melakukan importdata TXT.

6. Data TXT berhasil di import.

7. Data TXT ya di importakan tampil di tabel data TXT

8. Sistem akan menyimpan data TXT yang di import.

10 No. Proses 3.1

Nama Proses Verifikasi SEP

Deskripsi Mengelola Verifikasi SEP

Source Petugas Verifikator Klaim

Input Data SEP dan Data TXT

Output Informasi Nomor SEP yang tidak sesuai

Destination Petugas Verifikator Klaim

Logika Proses

1. Petugas Verifikator Klaim memilih menu verifikasi SEP.

2. Petugas Verifikator Klaim memilih proses verifikasi.

3. Sistem akan mengecek nomor SEP yang ada di data TXT dengan membandingkan nomor sep yang ada di data SEP.

4. Sistem mengelola verifikasi SEP.

5. Sistem akan menampilkan data nomor SEP yang tidak sesuai pada data TXT.

131

6. Sistem akan menyimpan data verifikasi SEP yang diolah.

11 No. Proses 3.2

Nama Proses Verifikasi Diagnosa

Deskripsi Mengelola Verifikasi Diagnosa

Source Petugas Verifikator Klaim

Input Data TXT dan data kodefikasi

Output Informasi Kodifikasi Penyakit diluar kekhususan mata.

Destination Petugas Verifikator Klaim

Logika Proses

1. Petugas Verifikator Klaim memilih menu Verifikasi Diagnosa.

2. Petugas Verifikator Klaim memilih proses verifikasi.

3. Sistem akan mengecek kode Diagnosa yang ada di data TXT dengan membandingkan data kodefikasi yang sesuai Permenkes 76 tahun 2016.

4. Sistem mengelola verifikasi diagnosa.

5. Sistem akan menampilkan data kode diagnosa yang ada di dalam data TXT yang tidak sesuai dengan Permenkes 76 tahun 2016.

6. Sistem akan menyimpan data Verifikasi Diagnosa yang diolah.

12 No. Proses 4.1

Nama Proses Kelola Laporan Verifikasi SEP

Deskripsi Mengelola data laporan verifikasi SEP

Source Petugas Verifikator Klaim

Input Data Verifikasi SEP

Output Informasi nomor SEP yang tidak sesuai

Destination Petugas Verifikator Klaim

Logika Proses

1. Petugas Verifikator Klaim memilih Laporan Verifikasi SEP.

2. Petugas memilih tanggal pelayanan pasien atau tanggal SEP yang akan di verifikasi.

3. Sistem mengelola data laporan verifikasi SEP yang tersimpan dalam aplikasi ini.

4. Sistem akan menampilkan laporan Verifikasi SEP sesuai tanggal pelayanan atau tanggal SEP yang dipilih.

13 No. Proses 4.2

Nama Proses Kelola Laporan Verifikasi Diagnosa

Deskripsi Mengelola data laporan verifikasi diagnosa

Source Petugas Verifikator Klaim

Input Data Verifikasi Diagnosa

132

Output Informasi kode diagnosa diluar kekhususan mata.

Destination Petugas Verifikator Klaim

Logika Proses

1. Petugas Verifikator Klaim memilih Laporan Verifikasi Diagnosa

2. Petugas memilih tanggal pelayanan pasien atau tanggal SEP yang di verifikasi.

3. Sistem mengelola data laporan verifikasi diagnosa yang tersimpan dalam aplikasi ini.

4. Sistem akan menampilkan laporan kode diagnosa diluar kekhususan mata sesuai tanggal pelayanan atau tanggal SEP yang dipilih.

Kamus Data

No Detail Keterangan

1 Nama users

Deskripsi Data yang digunakan untuk proses login.

Struktur data username+ password

2 Nama import_sep

Deskripsi Data yang digunakan menyimpan data SEP yang di importkedalam aplikasi ini.

Struktur data NOSEP + TGLSEP + NOKARTU + NAMAPESERTA +DIAGNOSA

NOSEP

TGLSEP NOKARTU

NAMAPESERTA

DIAGNOSA

3 Nama import_txt

|+|,|.|_|;|’|”]

Deskripsi Data yang digunakan menyimpan data TXT yang di importkedalam aplikasi ini.

Struktur data NOSEP + TGLSEP + NOKARTU + NAMAPESERTA +DIAGNOSA

133
id_user username password nama status simbol [A...Z|a...z|0...9|simbol] [A...Z|a...z|0...9|simbol] [A...Z|a...z|0...9|simbol] [A...Z|a...z|0...9|simbol] [A...Z|a...z] [!|@|#|$|%|&|?|/|\|+|,|.|_|;|’|”]
[!|@|#|$|%|&|?|/|\
simbol [A...Z|a...z|0...9|simbol] [0...9|simbol] [0...9|simbol] [A...Z|a...z|0...9|simbol] [A...Z|a...z|0...9|simbol]

4 Nama sep_beda Deskripsi Data yang digunakan menyimpan hasil verifikasi SEP. Struktur data NOSEP + TGLSEP + NOKARTU + NAMAPESERTA +DIAGNOSA

5 Nama diagnosa_beda

Deskripsi Data yang digunakan menyimpan hasil verifikasi Diagnosa.

[A...Z|a...z|0...9|simbol] [0...9|simbol] [0...9|simbol] [A...Z|a...z|0...9|simbol]

[A...Z|a...z|0...9|simbol]

Deskripsi Data kode diagnosa khusus mata sesuai Permenkes 76 tahun 2016.

[A...Z|a...z|0...9|simbol]

[A...Z|a...z|0...9|simbol] [!|@|#|$|%|&|?|/|\|+|,|.|_|;|’|”]

134 NOSEP TGLSEP NOKARTU NAMAPESERTA DIIAGNOSA simbol [A...Z|a...z|0...9|simbol] [0...9|simbol] [0...9|simbol] [A...Z|a...z|0...9|simbol] [A...Z|a...z|0...9|simbol] [!|@|#|$|%|&|?|/|\|+|,|.|_|;|’|”]
NOSEP TGLSEP NOKARTU NAMAPESERTA DIAGNOSA simbol [A...Z|a...z|0...9|simbol] [0...9|simbol] [0...9|simbol] [A...Z|a...z|0...9|simbol] [A...Z|a...z|0...9|simbol] [!|@|#|$|%|&|?|/|\|+|,|.|_|;|’|”]
Struktur data NOSEP + TGLSEP + NOKARTU + NAMAPESERTA +DIAGNOSA NOSEP TGLSEP NOKARTU NAMAPESERTA DIAGNOSA simbol [!|@|#|$|%|&|?|/|\|+|,|.|_|;|’|”]
6 Nama kodefikasi
Struktur data Kode+deskripsi kode deskripsi simbol

BUKTI PENGENDALIAN PEMBELAJARAN AKTUALISASI MINGGU KE-3 OLEH MENTOR

NAMA PESERTA : Rizal Ferdian Saputra

NIP : 198811012022031001

UNIT KERJA : PMN Rumah Sakit Mata Cicendo Bandung

JABATAN : Perekam Medis

RUMUSAN ISU : Kesalahan dalam proses kodifikasi penyakit ICD-10 dan kesalahan penginputan nomor Surat Eligibilitas Peserta (SEP) Pada aplikasi klaim INA-CBG rawat jalan untuk klaim BPJS Kesehatan

TANGGAL PELAKSANAAN : 27 Juli – 05 Agustus 2022

BUKTI KEGIATAN : Bukti Metode Penelitian, Analisa Masukan, Flowmap, Data Flow Diagram dan Diagram Konteks Bukti spesifikasi perancangan sistem dan kamus data

PENYELESAIAN KEGIATAN

Tahapan Kegiatan :

A. Melakukan metode penelitian

perancangan sistem informasi

B. Membuat analisa masukan dan analisa proses terhadap kegiatan klaim BPJS

Kesehatan

C. Menyusun Flowmap, Data Flow Diagram dan diagram konteks untuk perancangan sistem informasi verifikasi klaim

D. Perancangan perangkat lunak sistem informasi verifikasi klaim BPJS Kesehatan

OutputKegiatan :

A. Metode Penelitian

B. Analisa Masukan

C. Flowmap, Data Flow Diagram dan diagram konteks

D. spesifikasi perancangan sistem dan kamus data

Tahapan kegiatan rancangan aktualisasi agar dilanjutkan

Melina Ulfah, AMd.Perkes, S.Sos NIP. 197410081999032001

135
CATATAN MENTOR TANDA TANGAN MENTOR

LAPORAN MINGGUAN PELAKSANAAN AKTUALISASI

MINGGU KE-4

NAMA PESERTA : Rizal Ferdian Saputra

NIP : 198811012022031001

UNIT KERJA : PMN Rumah Sakit Mata Cicendo Bandung

JABATAN : Perekam Medis

RUMUSAN ISU : Kesalahan dalam proses kodifikasi penyakit ICD-10 dan kesalahan penginputan nomor Surat Eligibilitas

Peserta (SEP) Pada aplikasi klaim INA-CBG rawat jalan untuk klaim BPJS Kesehatan

TANGGAL PELAKSANAAN : 06 – 16 Agustus 2022

BUKTI KEGIATAN : Implementasi Sistem Informasi Verifikasi Klaim BPJS Kesehatan

Implementasi dan Sosialisasi Sistem Informasi Verifikasi Klaim BPJS Kesehatan

No Kegiatan

Tahapan Kegiatan Output/Hasil

Keterkaitan Subtansi Mata Pelatihan

4. Sosialisasi

Sistem Informasi Verifikasi

Klaim BPJS

Kesehatan kepada

1)Mengkonsultasikan

kegiatan sosialisasi sistem informasi kepada atasan.

2) Melakukan sosialisasi kepada teman-teman

Instalasi Rekam Medis dan manajemen PMN RS

Notulensi sosialisasi

teknis

penggunaan

Sistem

Informasi

verifikasi klaim

Saya mengawali sosialisasi sistem informasi

verifikasi klaim BPJS

Kesehatan rawat jalan dengan berkonsultasi terhadap atasan

untuk melakukan koordinasi

dan komunikasi secara sopan

Dengan

melakukan

pembuatan

sistem informasi

verifikasi klaim

rawat jalan

BPJS Kesehatan

Sistem Informasu

verifikasi klaim

rawat jalan BPJS

Kesehatan di Instalasi Rekam

Medis PMN RS Mata

Cicendo bertujuan

136
Kontribusi Terhadap Visi/Misi Organisasi
Organisasi 1. 2. 3. 4. 5. 6. 7.
Penguatan Nilai

teman-teman Instalasi

Rekam Medis dan Manajemen

PMN RS Mata

Cicendo Bandung

Mata CIcendo terkait

sistem informasi Verifikasi

Klaim yang telah di buat.

3) Menjelaskan alur proses

teknis penggunaan sistem

serta menjelaskan

kegunaan Sistem

Informasi Verifikasi Klaim

BPJS Kesehatan di

Instalasi Rekam Medis

PMN RS Mata Cicendo

Bandung

4) Mendampingi temanteman dalam proses

ujicoba penggunaan

sistem informasi verifikasi

klaim BPJS Kesehatan

rawat jalan PMN RS Mata

Cicendo Bandung.

BPJS Kesehatan

rawat jalan

PMN RS Mata

Cicendo Bandung.

dan santun agar proses

sosialisasi ini selaras dengan

arahan atasan saat awal

diskusi mengenai

pengembangan sistem

informasi verifikasi klaim BPJS

Kesehatan rawat jalan, hal ini

sebagai wujud aktualisasi MP.

Harmonis dalam proses

sosialisasi sistem informasi ini

memperhatikan aspek

ketelitian, detail, akurat dan

bertanggung jawab sebagai

aktualisasi dari MP.

Akuntabel, sehingga akan

men|awab jalan keluar dari

masalah yang dituangkan

kedalam sistem informasi

verifikasi klaim yang sesuai

dengan keahlian dibidang

saya sebagai wujud aktualisasi

MP. Kompeten.

Perancangan sistem ini

dibuat dengan maksud dan

tujuan perlu dilakukan inovasi

perencanaan verifikasi klaim

untuk perubahan kearah yang

lebih baik secara proaktif,

sebagai wujud aktualiasi MP.

Adaptif. dan sistem infromasi

ini

bermanfaat sebagai

peningkatan mutu kualitas

klaim yang secara selaras

di Instalasi

Rekam Medis

PMN RS Mata

Cicendo maka

kualitas mutu

pelayanan

terhadap

seluruh pasien

RS Mata

Cicendo

khususnya

pasien BPJS

Kesehatan akan

semakin baik,

dimana hal ini

dirancang agar

kualitas klaim

yang dihasilkan

berkualitas baik

sehingga dalam

kendali mutu

pelayanan serta

mutu kesehatan

mata yang

diberikan

kepada pasien

akan semakin

jauh lebih baik.

Hal ini sesuai

dengan Visi dan

Misi PMN RS

Mata Cicendo

yaitu ToBe

sebagai

peningkatan

kualitas klaim BPJS

kesehatan sehingga

kualitas mutu

pasien akan

meningkat seiring

dengan kualitas

klaim yang

dihasilkan semakin

membaik. Hal ini

sesuai dan sejalan

dengan nilai-nilai

filosofi PMN RS

Mata Cicendo yaitu

Visioner, Integritas, Profesional, Inovatif. Proaktif dan Istiqomah.

137

akan meningkatan kualitas

mutu pelatyanan pasien.ini

sesuai dengan aktualisasi MP.

Berorientasi Pelayanan. Pada saat pelaksaan

penggunaan sistem informasi

verifikasi klaim BPJS

Kesehatan, saya

berkerjasaman dengan pihak

IT dan teman-teman profesi

perekam medis untuk

memproses sistem informasi

verifikasi klaim ini

berdasarkan analisis sistem

yang sudah saya buat

sehingga menghasilkan

kualitas klaim yang baik, hal ini sesuai dengan MP.

Kolaboratif.

Setelah selesai

melakukan perancangan

sistem informasi verifikasi

klaim BPJS Kesehatan rawat

jalan dan pembuatan SOP

verifikasi klaim, saya akan

melaporkan hasil kegiatan

tersebut kepada atasan

sebagai wujud

pertanggungjawaban kinerja

saya yang merupakan

aktualisasi dari MP.

Akuntabel

ExcellentEye

Care (Memberikan pelayanan kesehatan mata secara Paripurna).

138
139 Jadwal Kegiatan Aktualisasi tanggal 08 – 16 Agustus 2022 No Kegiatan Tahapa Kegiatan Juli Agustus Jumlah Hari 6 7 8 9 10111213141516171819202122232425262728293031 1 2 3 4 5 6 7 8 9 10111213141516 3 Melakukan perancangan sistem informasi verifikasi klaim BPJS Kesehatan Melakukan metode penelitian perancangan sistem informasi 1 Membuat analisa masukan dan analisa proses terhadap kegiatan klaim BPJS Kesehatan 1 Menyusun Flowmap, Data Flow Diagram dan diagram konteks untuk perancangan sistem informasi verifikasi klaim 1 Perancangan perangkat lunak sistem informasi verifikasi klaim BPJS Kesehatan 7 Ujicoba sistem informasi verifikasi klaim BPJS Kesehatan 1
140 4 Sosialisasi Sistem Informasi Verifikasi Klaim BPJS Kesehatan Mengkonsultasikan kegiatan sosialisasi sistem informasi 1 Melakukan sosialisasi Sistem Informasi Verifikasi Klaim 1 Menjelaskan alur proses teknis penggunaan sistem serta menjelaskan kegunaan Sistem Informasi Verifikasi Klaim BPJS Kesehatan 1 Mendampingi teman-teman dalam proses ujicoba penggunaan sistem informasi verifikasi klaim BPJS Kesehatan 1

Hari : Senin - Selasa

Tanggal : 08 – 09 Agustus 2022

Kegiatan : Perancangan perangkat lunak sistem informasi verifikasi klaim BPJS Kesehatan

Bukti Kegiatan :

141
1. Struktur tampilan

Hari : Rabu

Tanggal : 10 Agustus 2022

Kegiatan : Perancangan perangkat lunak sistem informasi verifikasi klaim BPJS Kesehatan

Bukti Kegiatan :

142
1. Rancangan Tampilan Login 2. Rancangan Tampilan Menu Utama
143
3. Rancangan Tampilan Import Data SEP 4. Rancangan Tampilan Import Data TXT
144
5. Rancangan Tampilan Verifikasi Data SEP
145
6. Rancangan Tampilan Verfikasi Data Diagnosa 7. Rancangan Tampilan Laporan Verifikasi Data SEP
146
8. Rancangan Tampilan Laporan Verifikasi Data Diagnosa 9. Rancangan Tampilan Cetakan Laporan Data SEP
147
10. Rancangan Tampilan Cetakan Laporan Data Diagnosa

Hari : Kamis

Tanggal : 11 Agustus 2022

Kegiatan : Mengkonsultasikan kegiatan sosialisasi sistem informasi

Bukti Kegiatan : Laporan Sistem Informasi telah selesai dan konsultasi dengan Atasan terkait sosialisasi sistem kepada para staf

148

Hari : Jumat

Tanggal : 12 Agustus 2022

Kegiatan : Melakukan sosialisasi Sistem Informasi Verifikasi Klaim

Bukti Kegiatan : Kegiatan sosialisasi kepada para manajemen dan bagian terkait

149

Hari : Senin - Selasa

Tanggal : 15 - 16 Agustus 2022

Kegiatan : Mendampingi teman-teman dalam proses ujicoba penggunaan sistem informasi verifikasi klaim

BPJS Kesehatan

Bukti Kegiatan :

150

BUKTI PENGENDALIAN PEMBELAJARAN AKTUALISASI MINGGU KE-4 OLEH MENTOR

NAMA PESERTA : Rizal Ferdian Saputra

NIP : 198811012022031001

UNIT KERJA : PMN Rumah Sakit Mata Cicendo Bandung

JABATAN : Perekam Medis

RUMUSAN ISU : Kesalahan dalam proses kodifikasi penyakit ICD-10 dan kesalahan penginputan nomor Surat Eligibilitas Peserta (SEP) Pada aplikasi klaim INA-CBG rawat jalan untuk klaim BPJS Kesehatan

TANGGAL PELAKSANAAN : 06 – 16 Agustus 2022

BUKTI KEGIATAN : Implementasi Sistem Informasi Verifikasi Klaim BPJS Kesehatan Implementasi dan Sosialisasi Sistem Informasi Verifikasi Klaim BPJS Kesehatan

PENYELESAIAN KEGIATAN

Tahapan Kegiatan :

A. Perancangan perangkat lunak sistem informasi verifikasi klaim BPJS Kesehatan

B. Ujicoba dan konsultasi sosialisasi sistem informasi verifikasi klaim BPJS Kesehatan.

C. Melakukan sosialisasi Sistem Informasi

Verifikasi Klaim

D. Mendampingi teman-teman dalam proses

ujicoba penggunaan sistem informasi verifikasi klaim BPJS Kesehatan

OutputKegiatan :

A. Sistem Informasi Verifikasi Klaim

B. Laporan dan Konsultasi dengan Atasan

C. Sosialisasi dengan bidang terkait

D. Pendampingan penggunaan sistem informasi

Tahapan kegiatan rancangan aktualisasi Selesai dan implementasikan

Melina Ulfah, AMd.Perkes, S.Sos NIP. 197410081999032001

151
CATATAN MENTOR TANDA TANGAN MENTOR

AKTUALISASI LATSAR

CPNS TAHUN 2022

RIZAL FERDIAN SAPUTRA

NIP. 198811012022031001

GOL. II ANGKATAN 1 KELOMPOK B

6 Juli – 16 Agustus 2022

SISTEM INFORMASI VERIFIKASI KLAIM RAWAT JALAN BPJS

KESEHATAN PADA INSTALASI REKAM MEDIS DI PUSAT MATA

NASIONAL RUMAH SAKIT MATA CICENDO BANDUNG

z

z LATAR BELAKANG

 Pusat Mata Nasional Rumah Sakit Mata Cicendo merupakan rumah sakit

pemerintah milik Kementerian Kesehatan Republik Indonesia dan merupakan

rumah sakit tertinggi rujukan nasional kesehatan mata dengan kategori Rumah

Sakit Pendidikan Khusus Mata yang melayani pasien BPJS Kesehatan

kurang lebih sebanyak 90%

 Dengan banyaknya kunjungan pasien kategori BPJS Kesehatan maka

pendapatan rumah sakit sebagian besar dihasilkan dari pasien piutang BPJS

Kesehatan, oleh sebab itu maka kualitas klaim BPJS kesehatan dalam

penerapan aplikasi INA CBG harus dikelola dengan sangat baik agar

pendapatan rumah sakit tidak terhambat.

 Kegiatan aktualisasi yang dilakukan harus mengimplementasikan nilai-nilai

dasar profesi ASN yaitu BerAKHLAK, sehingga dapat terwujudnya Smart ASN

salah satunya adalah penguasaan terhadap teknologi informasi

Seriousness, Growth)

Urgency : Indikator tentang seberapa mendesaknya isu tersebut harus diselesaikan

Seriousness : Seberapa serius isu tersebut perlu dibahas dikaitkan dengan dampak yang timbul

Growth : Seberapa kemungkinannya isu tersebut berkembang atau isu akan makin memburuk bila dibiarkan

z
CORE ISU - METODE USG (Urgency,
z
z
KEGIATAN KE-1

BUKTI KEGIATAN KE-1

Konsultasi kepada atasan

Dokumen SOP

z

z BUKTI KEGIATAN KE-1

Diskusi dan mencari informasi terkait SOP dan Kebijakan Klaim BPJS

z
KEGIATAN KE-2

BUKTI KEGIATAN KE-2

Diskusi dengan Petugas Klaim terkait kasus Pending Klaim

z
Telaahan tentang permasalahan klaim
z BUKTI KEGIATAN KE-2
Un-encrypted
Data TXT
Laporan SEP pada aplikasi Vclaim
z
KEGIATAN KE-3
z BUKTI KEGIATAN KE-3 Metode Penelitian KAS R 1 0 Ke o a B ng Pase n 2 0 Rekap Be ka 3 0 Ke o a S stem NA CBG 4 0 Ke o a Has K a m P utang CODER Da a B ng nfo mas Da a B ng Da a Berkas Yang akan d k a m n orma Data Be kas Data Kod kas Penyak In o mas Kod kas Penyak t BPJS KESEHATAN Da a K a m Berkas K a m Berkas K a m Data B ng Da a K a m Data K a m Data K a m Data
Flow Diagram
z
KEGIATAN KE-4

Mengkonsultasikan kegiatan sosialisasi sistem informasi

Melakukan sosialisasi Sistem Informasi Verifikasi KlaimMelakukan

sosialisasi Sistem Informasi Verifikasi Klaim

z BUKTI KEGIATAN KE-4

BUKTI KEGIATAN KE-4

Mendampingi teman-teman dalam proses ujicoba penggunaan sistem informasi verifikasi

klaim BPJS Kesehatan

z

Matrik Rekapitulasi Realisasi Habituasi Core Value ASN (BerAKHLAK)

z

z

DATAALUR SISTEM VERIFIKASI KLAIM BPJS KESEHATAN

z

STRUKTUR TAMPILAN SISTEM VERIFIKASI KLAIM BPJS KESEHATAN

z
z TAMPILAN LOGIN

TAMPILAN MENU UTAMA

z
z TAMPILAN IMPORT DATA SEP
z
TAMPILAN IMPORT DATA TXT
z
TAMPILAN VERIFIKASI DATA SEP

TAMPILAN VERIFIKASI DATA DIAGNOSA

z

TAMPILAN LAPORAN

z

TAMPILAN LAPORAN

z

CONTOH KASUS IMPLEMENTASI BULAN AGUSTUS 2022

Implementasi yang dilakukan melakukan verifikasi klaim BPJS Kesehatan adalah dengan kegiatan klaim Rawat Jalan tanggal 15 Agustus – 19 Agustus tahun 2022, dengan data sebagai berikut :

 Bulan Pelayanan : Augustus 2022

 Jumlah data klaim : 987 Pasien ….

z
Simulasi Sistem….

CONTOH KASUS IMPLEMENTASI BULAN AGUSTUS 2022

Dari hasil verifikasi mengunakan sistem aplikasi verifikasi klaim yang buat bahwa pada

kegiatan klaim Rawat Jalan tanggal 15 Agustus – 19 Agustus tahun 2022 dengan jumlah total pasien sebanyak 987 pasien, diantaranya :

1. Ditemukan sebanyak 14 pasien yang nomor SEP nya tidak sesuai dan tidak ada di dalam VClaim.

2. Ditemukan sebanyak 25 pasien yang diagnosis nya tidak sesuai dan kekhususan mata.

z
z

RENCANA TINDAK LANJUT

NO KEGIATAN WAKTU PIHAK TERKAIT

1 Menggunakan sistem verifikasi

Setiap hari

Verifikator akhir

klaim secara harian

2 Menggunakan sistem verifikasi

Setiap minggu

Verifikator akhir

klaim secara mingguan

3 Menggunakan sistem verifikasi

klaim sebelum klaim

diserahkan kepada BPJS

Kesehatan

Setiap satu bulan

sekali

Verifikator akhir

z
TERIMA KASIH Riz.Fersaputra@gmail.com RIZAL FERDIAN SAPUTRA NIP. 198811012022031001 +62 8122 358 1988

Turn static files into dynamic content formats.

Create a flipbook
Issuu converts static files into: digital portfolios, online yearbooks, online catalogs, digital photo albums and more. Sign up and create your flipbook.