Uncovering: An Interface Between Land & Sea (MArch)

Page 1


UNCOVERING

An Interface Between Land & Sea

Emergent Technologies and Design

ARCHITECTURAL ASSOCIATION SCHOOL OF ARCHITECTURE

GRADUATE SCHOOL PROGRAMME

PROGRAMME: Emergent Technologies and Design

YEAR: 2024-2025

COURSE TITLE: MArch. Dissertation

FOUNDING DIRECTOR: Dr. Michael Weinstock

COURSE DIRECTOR: Dr. Milad Showkatbathsh

STUDIO MASTER: Anna Font

STUDIO TUTORS: Abhinav Ranjan Chaudhary Danae Polyviou Felipe Oeyen Paris Nikitidis

DISSERTATION TITLE: Uncovering: An Interface Between Land & Sea

STUDENT NAMES: Manjiri Kothawale (MArch) Shivangi Panchal (MArch) Zeynep Çolak (MArch)

DECLARATION: “I certify that this piece of work is entirely ours and that our quotation or paraphrase from the published or unpublished work of others is duly acknowledged.”

SIGNATURE OF THE STUDENT(S): Manjiri Kothawale (MArch), Shivangi Panchal (MArch), Zeynep Çolak (MArch)

DATE: 9 January 2026

ACKNOWLEDGEMENTS

We would like to express our heartfelt gratitude to Dr Michael Weinstock, Dr Milad Showkatbakhsh, and Anna Font for their constant guidance and invaluable insights, which have played a pivotal role in shaping the direction of this work. Their mentorship has not only informed the theoretical foundation of this research but also fostered critical thinking throughout the design process.

We are equally thankful to our faculty members Abhinav Chaudhary, Danae Polyviou, and Paris Nikitidis for their consistent support, constructive feedback, and for providing the resources and perspectives that helped us refine and develop our ideas further.

Lastly, we are deeply grateful to our families and friends for their unwavering support and encouragement throughout this journey. This work would not have been possible without the contributions, patience, and understanding of

Content

Abstract

Introduction

01. Domain

1.1 The Marmara Coastal System : Context and Challenges

1.2 Land - Sea Interface Diagnosis

1.3 Project Site: Maltepe

1.4 Existing Interventions and Gaps

1.5 Precedent Studies

1.6 Problem Synthesis

02. Research Methodology

03. Research Development

3.1 Site Analysis

3.1.1 Bathymetry and Coastal Topography

3.1.2 Hydrodynamic Context

3.1.3 Fluid Dynamics Synthesis

3.1.4 Redirecting Energy : Establishing a Porous Coastal Framework

3.1.5 Embracing Complexity: The Role of Systems Thinking

3.2 Urban Analysis

3.2.1 Building Typology and Land Use

3.2.2 Captured Functions within the interface Boundary

3.3. Land Temperature Analysis

3.4 Synthesis and Inference Towards a Design Framework

3.5 Case Reflection : Slussen - Integrating Infrastructure with Public Life

3.6 Validating Performance through Simulation

3.7 Interweaving Hydrodynamics and Social Networks

04. Design Development

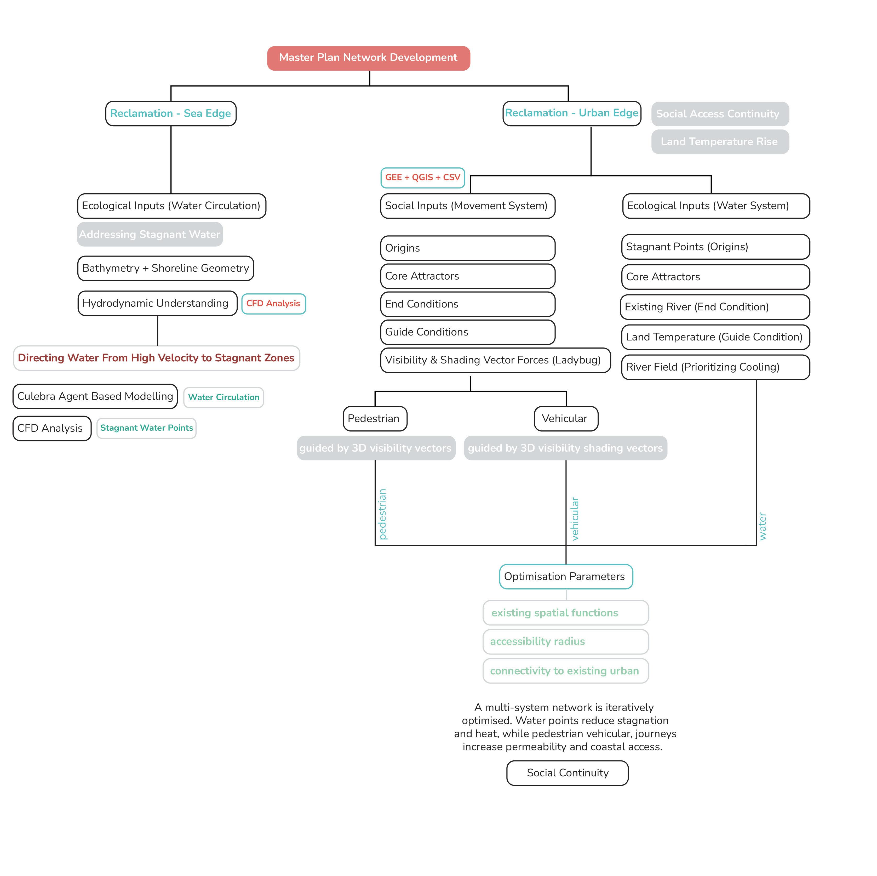
4.1 Interfacing Urban and Reclaimed Networks: Force-Based Optimisation

4.1.1 From Intersection to Ecological Force : Structuring the Master Water Network

4.1.2 Social Forces in Three Dimensions : Visibility and Shading

4.1.3 Integrating Water, Pedestrian and Vehicular Networks at the Interface

4.1.4 Network Optimisation : Geometric Constraints, Bundling and Performance Criteria

4.1.5 Dissolving the Boundary: Network Widths, Venturi Logic and Functional Intensification

4.2 Designing the Gradient: Social, Ecological and Experiential Transitions

4.2.1 From Integrated Networks to Spatial Gradient

4.2.2 Operative Framework : Build, Activate and Articulate

4.3 Architectural Translation

4.3.1 Build – Social Aspect

4.3.2 Interpreting the Transit Corridor Through Lynch’s Framework

4.3.3 Journey Translation to Urban Form

05 Design Development

5.1 Activate: Ecological Aspect

5.1.1 Water as Spatial Agent

5.1.2 Ecological Performance through Channel Morphologies

5.1.3 Material Translation for Nutrient Filtration

5.2 Articulate: Experiential Aspect

5.2.1 Water as Experiential Medium

5.2.2 Pedestrian Layer: Structuring Movement and Experience

5.2.3 Vehicular Layer: Infrastructure as Spatial Regulator

5.2.4 Sectional Integration and Transition to Structure

5.2 Structuring the System

5.3 Interface Design: Reconnecting Edge and Ecology

06 Conclusion

ABSTRACT

Maltepe, a seaside district of Istanbul, is shaped by urbanisation that turns away from the sea, resulting in ecological disruption, spatial disconnection and rising climatic stress.

Dense urbanisation and coastal infrastructure have hardened the land–sea threshold into an impermeable boundary. What was once shaped by natural coastal flows has been transformed by infrastructure-led expansion that buries water streams, increases building density and leaves open spaces trapped and isolated. The hard reclaimed surface restricts water movement and alters sea hydrodynamics, deepening eutrophication and mucilage formation in the Sea of Marmara, while the growing urban density and impermeable reclaimed edge intensify land temperatures across the city, placing further environmental stress on the urban fabric. In addition, highways and rail lines disrupt direct access to the coastline, further distancing the city from the sea. The project rebuilds the urban–coastal gradient by softening the rigid reclaimed edge and introducing permeability across the urban–reclamation boundary, forming a coherent system of environmental and civic transitions. Building on earlier ecological design strategies, in which marine flow channels were used to restore circulation and water quality, the proposal extends this logic inland to mitigate growing heat temperature, uncover buried interfaces and reactivate a continuous spine that reconnects water, public spaces, pathways, green areas and the coastal edge.

From this, an integrated network emerges where water, pedestrian and mobility systems are collectively designed to restore permeability, soften infrastructural barriers and enable people to reconnect with the coast while re-establishing ecological flows within the city. These networks do not function merely as connectors but actively respond to their surrounding environment and engage with existing functions within the urban fabric. As water re-enters the city and people move towards the coast, their converging movements weave through urban voids and heat-affected areas, forming a unified system where environmental processes and public life shape a continuous sequence of spatial spaces.

The proposal ultimately reframes Maltepe’s coastal edge as a porous and climate-responsive system. It strengthens the interface between city and sea, eases environmental pressures on both land and water, and revitalises public life. By restoring natural flow and improving civic access, the project supports the long-term ecological recovery of the Sea of Marmara and contributes to a more resilient, accessible and connected urban environment.

Fig. 1.1. Conceptual visualisation of project features and spatial integration.
Source : Image by the author.

INTRODUCTION

For centuries, the Sea of Marmara has been more than a body of water. As the inland sea linking the Black Sea and the Aegean, it shaped empires, sustained fisheries, and gave Istanbul both livelihood and identity. Its layered hydrology, characterised by salt-rich currents below and nutrient-rich surface waters above, once supported biodiversity alongside urban life. Maritime trade routes, ports, and settlements flourished along its shores, establishing the coastline as a dynamic interface between land and sea. Yet the same waters that once nurtured life are now suffocating under the weight of human impact and ecological imbalance.

In 2021, vast blankets of marine mucilage-a thick gelatinous substance often referred to as “sea snot” covered nearly 90 per cent of the Sea of Marmara’s surface. The blooms suffocated marine life, blocked sunlight penetration, and raised public concern over potential health risks, leading to reduced interaction between urban life and coastal waters. This situation reinforced widespread concern among scientists and fishing communities regarding the sea’s declining ecological resilience. Although mucilage appears sudden, it is the outcome of long-term imbalance associated with urbanisation-driven temperature rise, which intensifies eutrophication under conditions of weakened circulation resulting from altered coastal hydrodynamics. Within a semi-enclosed sea with limited natural flushing, such pressures accumulate rapidly, accelerating ecological degradation.12

This decline cannot be explained by oceanographic processes alone. It is inseparable from the spatial and infrastructural transformation of the Marmara’s coastline. Policy responses to mucilage have been immediate but largely symptomatic. Boats were deployed to skim tonnes of mucilage from Istanbul’s harbours, yet within weeks the blooms reappeared, underscoring the limits of short-term interventions. Chemical and biological treatments have been tested, and new wastewater plants promise cleaner inflows. These measures matter, but they address effects rather than causes. The core issue is a breakdown of circulation at the urban–sea boundary. Over the past half-century, urban expansion and reclamation projects have hardened the Marmara’s edge into an impermeable boundary. Where natural shores once absorbed and diffused wave energy, large-scale reclamation has sealed the land–sea interface and replaced a living shoreline with a rigid edge that no longer supports ecological or cultural continuity.

The Maltepe coastal reclamation exemplifies this condition. The reclaimed edge functions as a hardened and largely impermeable boundary that disrupts coastal hydrodynamics and limits exchange between the sea and the city. Although the presence of vegetation and recreational spaces moderates land temperatures locally, the reclamation as a whole remains thermally exposed, contributing to elevated temperatures across the adjacent coastal and urban environment. This effect is more pronounced within the surrounding dense urban fabric, affecting user comfort. Infrastructure-led development has further fragmented the shoreline into isolated and underutilised zones, restricting movement from the urban fabric toward the coast.

In the absence of continuous land–sea gradients, ecological exchange is weakened and the shoreline functions as a rigid boundary rather than an integrated interface. This condition, combined with increased urban pressure, intensifies movement demands and contributes to congestion, reduced comfort, and weakened urban–coastal continuity. In light of these conditions, this dissertation investigates how spatial design can restore the lost relationship between urban and ecological systems at the Marmara shoreline. It approaches the Maltepe reclamation not only as a site of ecological disruption but as a design opportunity to reimagine the land and sea interface as a living, responsive threshold. The project seeks to reintroduce permeability through calibrated hydrological interventions, social connectivity, and spatial restructuring. It explores how flow, both of water and people, can be redirected, reconnected, and reactivated across a rigid urban edge.

By treating the shoreline as an interface rather than a boundary, the project aims to develop a spatial framework that integrates environmental performance, urban continuity, and civic experience. Through systems thinking and iterative testing, the design process focuses on generating conditions that enable circulation, occupation, and ecological exchange. This dissertation builds a methodological and architectural response grounded in environmental urgency and spatial opportunity, offering a framework for long-term urban coastal resilience.

Through this approach, the Sea of Marmara is treated not only as a site of ecological crisis, but as a testing ground for an alternative model of coastal urbanism ,one in which the shoreline operates once again as a medium of exchange, resilience, and continuity, rather than a line of separation.

1] M. L. Artüz, Müsilaj: Denizin Sessiz Katili (Istanbul: Türkiye İş Bankası Kültür Yayınları, 2016).

2] A. Yilmaz, A. C. Yalçıner, and C. Gazioğlu, “Sea of Marmara Under Siege: Causes, Impacts, and Solutions of Marine Mucilage,” Journal of the Black Sea/Mediterranean Environment 28, no. 1 (2022).

An aerial

of increased

levels near the shoreline of Istanbul on June 15, 2021. Source :Photograph by Muhammed Enes Yildirim / Anadolu Agency, via The Atlantic. https://www.theatlantic.com/photo/2021/06/photos-turkeys-sea-snot-disaster/619254/.

Fig. 1.2.
view
mucilage

01. DOMAIN

1.1 The Marmara Coastal System : Context and Challenges

1.1.1 Marmara as Semi-Enclosed Sea

1.1.2 Hydrological Stratification and Vulnerabilities

1.1.3 Marine Resources and Ecological Decline

1.1.4 Environmental Pressures: Nutrients, Temperature, Oxygen Loss

1.1.5 Mucilage as Sympton of Systemic Breakdown

1.2 Land - Sea Interface Diagnosis

1.2.1 The Boundary Between Land and Sea

1.2.2 Land and Sea Pressures

1.2.3 Convergence: A Feedback Loop of Decline

1.3 Project Site: Maltepe

1.3.1 Historical Shoreline Transformation of Istanbul

1.3.2 Maltepe Coastal Reclamation Project

1.3.3 Material and Architectural Detail of Maltepe Reclamation

1.3.4 Ecological and Urban Consequences

1.3.5 Fragmented Urban Spine and Loss of Continuit

1.4 Existing Interventions and Gaps

1.4.1 State and Municipal Actions

1.4.2 Technical Limitations

1.4.3 Design Gap: Mediating the Urban–Coastal Relationship

1.4.4 Comparitive Inspiration

1.4.5 Toward a Design-Based Response

1.5 Precedent Studies

1.5.1 Ecological Restoration and Urban Interfaces

1.5.2 Hydrodynamic Renewal and Morphological Strategies

1.5.3 Regenerative Materials and Nutrient Absorption

1.5.4 Lessons for Maltepe’s Urban Coastal Interface

1.6 Problem Synthesis

Bibliography

List of Figures

the Sea of

before and after

Source: Ali Atmaca, photograph, in The Guardian, “Clean-up of Turkey’s Sea of Marmara – in pictures,” July 7, 2021. https://www.theguardian.com/artanddesign/2021/jul/07/clean-up-of-turkeys-sea-of-marmara-in-pictures

Fig. 1.3. Aerial view of Eceabat, Çanakkale, showing
Marmara
the mucilage bloom.

1.1 The Marmara Coastal System: Context and Challenges

1.1.1 Marmara as Semi-Enclosed Sea

The Sea of Marmara is an inland sea situated between the Black Sea to the north and the Aegean Sea to the south. It is the only inland sea in the world that connects two continents. This unique geography makes it both a transitional body of water and a cultural hinge linking Europe and Asia. With a surface area of 11,500 km² and an average depth of about 600 metres, the Marmara has long served as a corridor for commerce, empire, and settlement.3

Since antiquity, cities such as Byzantium and later Constantinople flourished on its shores, drawing strength from its position at the hinge of continents. The Marmara was more than a maritime passage; it functioned as a living boundary where land and sea coexisted in dynamic equilibrium. Harbours, shipyards, fish markets, and artisanal workshops established a socio-economic foundation that supported trade, naval construction, and cultural exchange. Ancient urban morphologies aligned with natural topography and marine flows, situating ports and public spaces along permeable coastlines that accommodated seasonal currents, sediment, and biodiversity.4 In this respect, Istanbul’s historical relationship with water echoes a longer lineage of hydrodynamic intelligence, from the tidal docks of Lothal in the Indus Valley,5 layered inlets of the Golden Horn,6 and the engineered basins of Portus in Rome,7 each an example of how past societies designed with water rather than against it.

Unlike open seas, the Marmara’s semi-enclosed form makes it acutely sensitive to external pressures, as its exchange of water with neighbouring basins is limited. As a result, pollutants, nutrients, and sediments tend to accumulate rather than disperse. In open waters, such inputs are diluted through circulation and mixing. In the Marmara, they concentrate, creating an ecological equilibrium that is prone to systemic breakdown. The Marmara has long functioned as an archive of intertwined natural and cultural processes, recording both ecological rhythms and urban transformations at its shores.

3] TÜDAV, The Sea of Marmara: Marine Biodiversity, Fisheries and Pollution Status Report, (Istanbul: The Turkish Marine Research Foundation, 2016), page 2, 20. https://tudav.org/wp-content/uploads/2018/04/THE_SEA_OF_MARMARA_2016.pdf

4] V. Narci, Marmara: The Last Refuge (Istanbul: Deniz Publishing, 2021).

5] George F. Dales, “The Harappan ‘Port’ at Lothal: Another View,” Expedition 7, no. 3 (1965): 25–34, University of Pennsylvania Museum. https://www.penn.museum/documents/publications/expedition/7-3/ Shipping.pdf

6] Ceyda Bakbaş and Evrim Töre, “From Industry to Culture: Regeneration of Golden Horn as a ‘Cultural Valley,’” The Turkish Online Journal of Design, Art and Communication 9, no. 3 (2019) https://www. researchgate.net/publication/336186709_FROM_INDUSTRY_TO_CULTURE_REGENERATION_of_GOLDEN_HORN_AS_A_CULTURAL_VALLEY

7] Simon Keay, “Portus: A Maritime Port for Imperial Rome,” in Rome, Portus and the Mediterranean, ed. S. Keay (London: British School at Rome, 2012), https://www.ancientportsantiques.com/wp-content/ uploads/Documents/PLACES/ItalyWest/Portus/Portus-Keay2012.pdf

of

Source: NASA Visible Earth, Sea of Marmara, Turkey. https://visibleearth.nasa.gov/images/66903/sea-of-marmara-turkey/66906l

Black Sea
Sea of Marmara
Agean Sea
Fig. 1.4. Geographic location map of the Sea
Marmara, Turkey.

1.1 The Marmara Coastal System: Context and Challenges

1.1.2 Hydrological Stratification and Vulnerabilities

At the heart of the Marmara’s ecology lies its layered hydrology. The sea is defined by two principal flows: a less saline, nutrient-rich current from the Black Sea that moves at the surface, and a denser, saline current from the Mediterranean that travels in the opposite direction at depth. These layers are separated by a sharp halocline, forming a permanent barrier that restricts vertical mixing and oxygen transfer between layers.8

Historically, this stratification sustained biodiversity by balancing nutrient supply and salinity. Ancient settlements were attuned to these dynamics, building harbours and shipyards that aligned with prevailing currents and seasonal flows. The coastal edge functioned not only as civic infrastructure but as part of a larger environmental system, allowing the sea to regulate itself through circulation and oxygenation. Here we are reminded of Ian McHarg’s ecological planning principles,8 where design works with layered natural systems rather than erasing them, and of Michel Serres’ metaphor of the parasite, which warns of imbalance when flows are blocked or distorted.9

Yet today stratification creates ecological instability. Because oxygen transfer between layers is restricted, the deeper waters of the Marmara are increasingly prone to hypoxia. In some zones, oxygen levels have already dropped to thresholds incapable of sustaining aquatic life. Rising sea surface temperatures and growing nutrient inflows intensify stratification further. Circulation weakens, oxygen loss accelerates, and resilience declines. These stratified waters illustrate a paradox: the very structure that once sustained biodiversity now accelerates its decline.

8] McHarg, Ian. Design with Nature. New York: Doubleday/Natural History Press, 1969. https://archive.org/details/designwithnature00mcha/page/26/mode/2up 9] Serres, Michel. The Natural Contract. Ann Arbor: University of Michigan Press, 1995. https://catalogue.unccd.int/539_Serres_Michel_The_Natural_Contract(1).pdf

Fig. 1.5. Current flow pattern in the Sea of Marmara, created using QGIS with data from Copernicus Marine Service and OpenStreetMap. Source: Image by the author.
Fig. 1.5. Schematic cross-section of water layers in the North Aegean, Sea of Marmara, and Black Sea basins, illustrating temperature, salinity, oxygen, and stratification patterns. Source: Image created by the author, adapted from Yakushev et al., 2008; Keskin et al., 2011; Lagaña et al., 2017; Çağatay et al., 2022.

1.1 The Marmara Coastal System: Context and Challenges

1.1.3

Marine Resources and Ecological Decline

For centuries, the Sea of Marmara sustained the region’s ecological, cultural, and economic development. Its waters supported abundant fisheries alongside diverse marine species, while marine resources sustained both livelihoods and ecological balance. These resources not only underpinned food and trade networks but also reinforced the resilience of marine systems. Coastal wetlands and estuaries created vital links between land and sea, strengthening ecological cycles while supporting human settlement.

Fishing villages, harbours, and coastal markets were deeply interwoven with the productivity of these waters, making the Marmara central to both daily life and the wider maritime trade networks of the region. Historically, this interdependence was reinforced by porous coastlines that absorbed wave energy and facilitated exchange between urban and ecological systems. Ports, markets, and public spaces aligned with the rhythms of the sea, creating a dynamic balance between human settlement and marine productivity.10

The Marmara also functioned as an archive, preserving not only ecological abundance but cultural memory along its shores, a living record of the intertwined life of sea and settlement, now increasingly at risk. As Gaston Bachelard reminds us in Water and Dreams, water is not only material but also a medium of imagination, shaping how societies remember, inhabit, and construct their environments.11

Over recent decades, however, this interdependence has steadily eroded. Untreated effluents, overfishing, and habitat loss have reduced biodiversity and weakened ecological functions, leaving the Marmara increasingly exposed to further disturbance.

10] V. Narci, Marmara: The Last Refuge (Istanbul: Deniz Publishing, 2021).

11] Gaston Bachelard, Water and Dreams: An Essay on the Imagination of Matter (Dallas: Pegasus Foundation, 1983), https://www.academia.edu/113359329/Water_and_dreams.

at a

of

off

Source: Sebnem Coskun / Anadolu Agency / Getty, published in The Atlantic, “Turkey’s Sea Snot Disaster,” June 2021. https://www.theatlantic.com/photo/2021/06/photos-turkeys-sea-snot-disaster/619254/

Fig. 1.6. Mucilage covers a starfish and other sea creatures
depth
30 meters
Büyükada, Turkey, on May 16, 2021.

1.1 The Marmara Coastal System: Context and Challenges

1.1.4 Environmental Pressures: Nutrients, Temperature, Oxygen Loss

The erosion of ecological balance in the Marmara has been accelerated by cumulative pressures. Wastewater rich in nitrogen and phosphorus continues to flow into the basin, fuelling eutrophication and oxygen depletion. Agricultural runoff and industrial discharges add to this burden, introducing fertilisers, chemicals, and heavy metals.1²

Urbanisation along the shoreline has further intensified these pressures. Where ancient settlements once adapted to topography and currents, modern reclamations and port developments have replaced permeable edges with hardened boundaries. Extensive hardscaping and elevated land-surface temperatures increase urban heat and surface runoff, which in turn heighten coastal stress by altering nearshore water quality and thermal balance. These engineered surfaces disrupt ecological continuity and suppress hydrodynamic exchange, reducing the sea’s capacity to dilute pollutants.13

Climate change compounds these stresses. Rising sea surface temperatures intensify stratification, limit vertical mixing, and deepen hypoxia. Together, these conditions have turned the Marmara into a system of accumulation rather than renewal. Pollutants linger instead of dispersing, leaving the sea under constant strain.14

12] B. Yalçın, S. Sur, and H. Balkıs, “Nutrient Dynamics and Eutrophication in the Sea of Marmara: Data from Coastal Areas,” Science of the Total Environment 607–608 (2017): 405–420, https://www.sciencedirect.com/science/article/abs/pii/S004896971731286X.

13] Ö. A. Genel, A. H. Demir, and M. Y. Seker, “Assessing Urbanization Dynamics in Turkey’s Marmara,” Remote Sensing 13, no. 4 (2021): 664, https://www.mdpi.com/2072-4292/13/4/664.

14] T. Basdurak, B. Yilmaz, G. Erdem, and E. Aksu, “Climate Change Impacts on River Discharge to the Sea of Marmara,” Frontiers in Marine Science (2023), https://www.frontiersin.org/articles/10.3389/ fmars.2023.1278136/full.

Source:

Fig. 1.7.Spatial distribution of mucilage in the Sea of Marmara, created by the author using data from Acar et al. (2021) and basemap tiles from OpenStreetMap.
Adapted from Acar et al. 2021; OpenStreetMap contributors.

1.1 The Marmara Coastal System: Context and Challenges

1.1.5 Mucilage as Symptom of Systemic Breakdown

The 2021 mucilage outbreak made the Marmara’s ecological imbalance visible. Formed when excess nutrients, stagnant waters, and warming temperatures converge, mucilage appears as gelatinous aggregations that block light, suffocate habitats, and disrupt marine life.15 Although similar blooms have occurred sporadically in other seas, the scale in the Marmara was unprecedented, covering nearly 90% of its surface. For coastal communities, it disrupted fisheries, closed harbours, and rendered beaches unusable. What seemed at first like a sudden anomaly was instead the manifestation of systemic breakdown.

The buildup of mucilage is closely linked to the physical transformation of the shoreline. Reclamations, seawalls, and impermeable embankments create stagnant basins that slow hydrodynamic circulation, allowing nutrients from wastewater, stormwater, and agricultural runoff to accumulate. Rising sea surface temperatures further intensify stratification, reducing oxygen transfer to deeper waters and weakening ecosystem resilience.

Today, the sea exists in a precarious equilibrium. Its semi-enclosed form, layered hydrology, and hardened shorelines amplify nutrient accumulation and oxygen loss, producing a system that stores stress rather than renewing itself. The mucilage crisis is not an isolated event but a symptom of dysfunction at the land–sea boundary, where urban expansion and ecological processes collide. Understanding this dysfunction is crucial for addressing the root causes, rather than merely responding to surface symptoms.

Fig. 1.8. Source: Image by the author. Relationship between mucilage intensity, air temperature, and sea surface temperature in Maltepe (March–July 2021). Air and sea surface temperature data were obtained from the ERA5 reanalysis dataset (Hersbach et al. 2020) via the Copernicus Climate Data Store (CDS, ECMWF). Mucilage intensity values (index 1–5) were derived from visual interpretation of maps provided by the PrattSAVI Musilaj Project (PrattSAVI 2021). Data processing and visualization were performed in Python.

15] A. Yilmaz, A. C. Yalçıner, and C. Gazioğlu, “Marine Mucilage in the Sea of Marmara and Its Effects on the Marine Ecosystem: Mass Deaths” (2022), ResearchGate, https://www.researchgate.net/ publication/357735433.

Source:Image by the author.

https://prattsavi.github.io/Musilaj/

Fig. 1.9. Mucilage accumulation maps of the Sea of Marmara, showing monthly distribution from March to July using data from OpenStreetMap and Pratt Savi, Musilaj.

1.2 Land - Sea Interface Diagnosis

1.2.1 The Boundary Between Land and Sea

Building upon the systemic fragility outlined earlier, the Sea of Marmara’s shoreline is more than a geographic edge. It is a dynamic interface where hydrodynamics, ecology, and urban life intersect. Historically, this boundary was porous and adaptive. Beaches, wetlands, and estuaries absorbed wave energy, while settlements evolved in harmony with these natural rhythms. Harbours, markets, and public spaces were organised along permeable coasts, allowing daily urban and maritime activities to coexist. In this sense, the coastline functioned as a mediator between land and water.16

Over time, this living boundary has transformed into a rigid frontier. Reclamation, seawalls, and port-led construction have hardened the shoreline and disrupted the exchange between marine and urban systems. Once porosity is removed, the shoreline loses its capacity to absorb, filter, and circulate.

This transformation is critical because land and sea pressures now amplify one another. Reclamation has redrawn the urban edge as a widened infrastructural belt, separating everyday life from the water. The coast has shifted from a connective seam to a physical barrier. Dense urbanisation and hardened coastal edges, together with impermeable surfaces, increase land-surface heat, accelerate runoff, and intensify thermal stress. They also restrict nearshore circulation, fostering stagnant conditions that support eutrophication and mucilage formation.

As a result, the interface has become both environmentally constrained and socially disconnected. This study therefore explores how permeability can be strategically reinstated, redefining the shoreline as a regenerative threshold that restores ecological continuity and re-engages urban life.

1.2.2 Land and Sea Pressures

Urbanisation has been the most powerful force reshaping the Marmara’s edge. Istanbul’s rapid growth since the mid-20th century has brought vast discharges of wastewater, extensive reclamations, and new industrial developments along its shores.16

Even with modern treatment plants, large volumes of untreated or only partially treated wastewater still enter the sea, carrying nitrogen and phosphorus that fuel eutrophication. Industrial zones add heavy metals, chemicals, and organic pollutants, while surrounding agricultural catchments contribute fertilizers and pesticides through runoff.

The sea’s physical structure intensifies these stresses. Its uneven depth profile restricts circulation, while the halocline separating Black Sea surface waters

from denser Mediterranean waters acts as a barrier to vertical mixing. Seasonal winds drive surface currents, but weak connectivity with neighbouring seas prevents pollutants from being flushed away. In deeper zones, oxygen depletion has already reached critical thresholds, and stagnant circulation traps organic matter and contaminants in place.

Individually, these land and sea based pressures strain the ecosystem. Together, they create a system of accumulation where inputs linger rather than disperse, turning the Marmara into a basin of retention. For coastal communities, this not only degrades ecological functions but also severs cultural ties to the sea, reducing access, livelihoods, and everyday relationships with the shoreline.

16] C. Gazioğlu, B. Alpar, and H. Yüce, “Land Use Changes in Istanbul’s Marmara Sea Coastal Regions Between 1987 and 2007” (2007), ResearchGate, https://www.researchgate.net/publication/271012363.

1.2.3 Convergence: A Feedback Loop of Decline

The crisis of the Marmara does not come from land or sea drivers alone but from their interaction at the shoreline. Nutrients discharged from settlements and industries are retained by weak circulation, while hardened coastlines suppress the natural dynamics that once dispersed them. Stratification prevents oxygen renewal at depth, leaving ecosystems unable to recover from growing pressures.

The mucilage outbreak of 2021 made this feedback loop visible. Organic matter built up in semi-enclosed bays and harbours, suffocating ecosystems and halting coastal economies. Attempts to remove the blooms by skimming or chemical treatment brought only temporary relief because they addressed symptoms rather than causes. The Marmara does not cleanse but stores, and in storing, it suffocates.17

16] C. Gazioğlu, B. Alpar, and H. Yüce, “Land Use Changes in Istanbul’s Marmara Sea Coastal Regions Between 1987 and 2007” (2007), ResearchGate, https://www.researchgate.net/publication/271012363. 17] The Istanbul Chronicle. 2021. “The Marmara Sea Faces a Mucilage Crisis and Needs Urgent Action.” The Istanbul Chronicle, June 9, 2021. https://www.theistanbulchronicle.com/post/the-marmara-seafaces-a-mucilage-crisis-and-needs-urgent-action

Fig. 1.10. Conceptual diagram of land–sea interactions at the coastal edge, showing links between urbanisation, reclamation, nutrient change, and mucilage formation.
Source: Image by the author.

1.3 Project Site: Maltepe

1.3.1 Historical

Shoreline Transformation of Istanbul

For much of its history, Istanbul’s coastline was shaped by natural bays, estuaries, and sandy shores. These features allowed the sea to mediate between ecological processes and urban life, supporting ports, markets and shipyards aligned with currents and topography.

The late 20th century brought a decisive rupture. Growing demand for land, transport, and public space drove widespread reclamations that replaced natural edges with engineered surfaces such as concrete embankments, rubble fills and artificial peninsulas. In Istanbul, this shift was not only technical but political, reflecting urban policy that privileged expansion over ecological continuity.18

18] The Evaluation of C, N, P Release and Contribution to the …” (year), SciSpace, PDF, https://scispace.com/papers/the-evaluation-of-c-n-p-release-and-contribution-to-the-2e6gi965

Source:Image by the author.

https://prattsavi.github.io/Musilaj/

Fig. 1.11. Maps of the Sea of Marmara highlighting the focused study area. Top: overview of the basin; bottom left: Istanbul; bottom middle: zoom-in on Maltepe case site; bottom right: site-level details with land use and urbanisation, using data from OpenStreetMap and Musilaj.

1.3 Project Site: Maltepe

1.3.2 Maltepe Coastal Reclamation Project

Among the reclamations along Istanbul’s Marmara shoreline, Maltepe stands as the largest and most emblematic. Planned in the early 2000s and largely completed by the mid-2010s, the project created an artificial peninsula of approximately 1.2 km².19

The reclaimed land was designated for recreation and civic use, including large parks, sports fields, and festival grounds; it was presented as an urban amenity. Yet the project fundamentally reconfigured the relationship between the district and the sea, extending the coastline outward as a uniform edge with little capacity for ecological exchange.

April 2013 / Maltepe, Istanbul Source: Google Earth
July 2013 / Maltepe, Istanbul Source: Google Earth
October 2012 / Maltepe, Istanbul Source: Google Earth
March 2014 / Maltepe, Istanbul Source: Google Earth
July 2015 / Maltepe, Istanbul Source: Google Earth
April 2012 / Maltepe, Istanbul Source: Google Earth
19] B. Kuşçu Şimşek and M. D. Işık, The Evaluation of Waterfront as a Public Space in Terms of the Quality Concept: Case of Maltepe Fill Area, 2019, https://www.researchgate.net/publication/335421842.
Fig. 1.12. Timeline maps of Maltepe, Istanbul, showing coastal changes between 2012 and 2015. Source: Google Earth
Fig. 1.13. Aerial view of Maltepe, Istanbul, showing the site in relation to the Sea of Marmara.
Source: Google Earth.

1.3 Project Site: Maltepe

1.3.3

Material and Architectural Detail of Maltepe Reclamation

The Maltepe reclamation was constructed through large-scale infill. Rock, rubble, and construction debris were deposited into the sea, stabilised by concrete revetments and seawalls. The resulting edge is steep and impermeable, designed for durability and ease of maintenance rather than ecological integration.20

This material palette reflects a long-standing paradigm of reclamation: durability and land production at the expense of ecological porosity. Unlike traditional methods that used mud and rock to form adaptive but temporary surfaces, modern reclamations seal the sea off entirely.21

In the Maltepe context, where temperatures remain consistently high, hardscaping and material selection become especially critical. The peninsula shows that while solid materials provide structural stability and permanence, they also create hardened surfaces that trap heat and reduce environmental comfort. Even with planted areas, the impermeable base retains warmth, allowing heat to accumulate and spread across the surrounding urban zone. This condition not only amplifies thermal stress but also reinforces a sense of spatial disconnection, separating people from the cooling and interactive potential of the waterfront.

These conditions highlight the importance of rethinking the material logic of reclamation. Introducing regenerative materials would allow the reclaimed edge to function not only as protection but also as habitat, bridging the divide between structure and life.

1.3.4 Ecological and Urban Consequences

Building upon the material logic, the ecological consequences of Maltepe’s hardened reclamation edge are becoming increasingly evident.21 By extending a rigid frontier into the sea, hydrodynamic circulation has been disrupted, leading to local sediment build-up and water stagnation. These effects remain site-specific but demonstrate how engineered edges can weaken ecological resilience and reduce coastal adaptability.

Urban conditions reflect a similar disconnection. While the reclamation provides open recreational areas, it has physically and perceptually separated the community from the sea. The recreational areas now function as a surface for activity rather than as an ecological transition, turning the coastline into a managed boundary instead of a living interface. Fishing, small-scale harbour work, and everyday interaction with the waterfront have gradually disappeared, replaced by programmed events and visual engagement. Thus, the coastal transformation represents both an environmental and cultural detachment, where resilience gives way to spectacle.

Recognising these outcomes establishes a foundation for understanding how urban structure and connectivity further influence this spatial separation and shape the broader relationship between the city and the sea.

20] Sahil Şeridini Güzelleştiriyoruz,” Ardeşen Belediyesi, 25 March 2022, photo gallery, https://ardesen.bel.tr/Detay/sahil-seridini-guzellestiriyoruz.html?foto=4.

21] Çağdaş Kuşçu Şimşek and Derya Arabacı, “Simulation of the climatic changes around the coastal land reclamation areas using artificial neural networks,” Urban Climate, vol. 38, p. 100914, 2021, https:// doi.org/10.1016/j.uclim.2021.100914

Source: Image by the author.

https://ardesen.bel.tr/Detay/sahil-seridini-guzellestiriyoruz.html?foto=4.

Fig. 1.14. Maltepe site section showing construction layers (adapted from Ardeşen Belediyesi, Sahil Şeridini Güzelleştiriyoruz, March 25, 2022, bottom left), detailed edge conditions (right), and site location map and water levels (top left) generated using OpenStreetMap.

1.3 Project Site: Maltepe

1.3.5 Fragmented Urban Spine and Loss of Continuit

The urban fabric of Maltepe reveals a fragmented coastal spine where overlapping layers of infrastructure, including highways, railway lines, and reclaimed land, have interrupted the natural relationship between the city and the sea. Dense development has left little room for open public areas, and the few that exist remain poorly connected to surrounding spaces. Although the transport network supports intercity mobility, it weakens local accessibility and disrupts the pedestrian scale of movement. As a result, circulation within the urban area has become constrained, and congestion along major streets continues to intensify.

When observed along the coastal section, the sequence of infrastructure has created a continuous barrier between the city and the sea. The highway, railway, and reclaimed land together interrupt natural ground continuity, leaving few accessible points where people can cross toward the water. This physical separation restricts pedestrian movement and reduces the sense of visual and spatial connection with the coast. Reclamation has established a rigid boundary where the movement of water stops abruptly at the city’s edge. This has left people and water at opposite ends of a hardened interface, transforming what could be an interactive threshold into a static and disconnected zone.

These conditions highlight the need to re-establish a continuous urban–coastal spine that reconnects people, infrastructure, and natural systems. The approaches must encourage permeability, accessibility, and comfort to allow both human and ecological movement to flow more freely between the city and the sea. Maltepe crystallises the contradictions of Istanbul’s coastal development. It stands as both a symptom of hardened reclamation and a catalyst for reimagining its future, revealing how the same edge that fragmented the landscape can also serve as a foundation for regeneration.

1.15. Süreyya Beach & Temple of the Virgins, 1930

Source: Photograph shared on Twitter by Ufuk Yüksek Kaya (@UfukYuksekkaya), August 12, 2017. https://x.com/UfukYuksekkaya/status/896300419378532352

Fig. 1.16. Süreyya Beach & Temple of the Virgins, 1988

Source: Screenshot of a post by @hayalleme on X (formerly Twitter), showing relevant content. https://x.com/hayalleme/status/1700570120051982769

Fig.

1.4 Existing Interventions and Gaps

1.4.1 State and Municipal Actions

Over the past decades, the Marmara has been the focus of numerous state and municipal initiatives aimed at balancing urban expansion with environmental protection. Reclamation projects, such as Maltepe, have been justified as civic amenities, while wastewater treatment infrastructure has been promoted as a key ecological safeguard.22 With time advanced treatment plants have been constructed to reduce nutrient inflows, with major financial investment. In parallel, coastal parks and public spaces have been developed on reclaimed land to demonstrate civic return.

The 2021 mucilage outbreak triggered additional short-term measures. Skimmer boats were deployed to collect surface blooms, tonnes of organic matter were removed from harbours, and biological and chemical treatments were tested in select areas. These responses were highly visible, underscoring the urgency of the crisis and demonstrating institutional capacity to mobilise at scale.23

1.4.2 Technical Limitations

Despite these efforts, the interventions remain limited in scope. Wastewater infrastructure continues to face coverage gaps, and storm overflows or partially treated discharges still deliver high nitrogen and phosphorus loads into the sea. Reclamation projects provide land but harden the shoreline, suppressing hydrodynamic exchange and accelerating stagnation.

The mucilage clean-up operations revealed the symptomatic nature of current approaches. While surface scums were temporarily removed, deeper deposits persisted, suffocating benthic ecosystems. Such actions addressed immediate visibility but not the metabolic processes that generate blooms. In technical terms, governance interventions slow degradation but do not re-establish ecological balance.24

22] A. Kucuksezgin, A. Uluturhan‐Suzer, M. E. Basturk, and E. Kontas, “Pollutant Dynamics between the Black Sea and the Sea of Marmara through the Istanbul Strait: Implications for Wastewater Management,” Marine Pollution Bulletin 172 (2021): 112891, https://doi.org/10.1016/j.marpolbul.2021.112891.

23] The Istanbul Chronicle. 2021. “The Marmara Sea Faces a Mucilage Crisis and Needs Urgent Action.” The Istanbul Chronicle, June 9, 2021. https://www.theistanbulchronicle.com/post/the-marmara-seafaces-a-mucilage-crisis-and-needs-urgent-action

24] Turkish Marine Research Foundation (TUDAV). The Mucilage Problem: Causes, Consequences and Solutions Report. Istanbul: TUDAV, 2021. https://www.researchgate.net/publication/374350034_The_ Mucilage_Problem_Causes_Consequences_and_Solutions_Report.

Source:

https://www.theatlantic.com/photo/2021/06/photos-turkeys-sea-snot-disaster/619254/.

https://www.theatlantic.com/photo/2021/06/photos-turkeys-sea-snot-disaster/619254/.

Fig. 1.17. Mucilage gathered inside a boom for removal in a shipyard region on the Marmara Ereğlisi coast, June 12, 2021.
Photograph by Muhammed Enes Yildirim / Anadolu Agency, via The Atlantic.
Fig. 1.18. Mucilage gathered inside a boom for removal in a shipyard region on the Marmara Ereğlisi coast, June 12, 2021.
Source: Photograph by Muhammed Enes Yildirim / Anadolu Agency, via The Atlantic.

1.4 Existing Interventions and Gaps

1.4.3 Design Gap:

Mediating the Urban–Coastal Relationship

A critical limitation in current coastal interventions lies in the rigidity and disconnection between the urban fabric and the shoreline. While existing policies regulate discharges and target visible symptoms, they fail to address the hardened infrastructures that prevent the Sea of Marmara from functioning as an ecological and metabolic system. Concrete seawalls and rubble fills, as seen in Maltepe, remain the dominant construction paradigm. Coastal infrastructure, such as railways, highways, and buildings, lacks dialogue with the shore and stands as a separator between the city and the sea. These edges resist exchange, turning the shoreline into a barrier instead of an ecological interface. Urbanist Kevin Lynch, in The Image of the City (1960)25, describes edges as potential zones of connection and exchange. In Maltepe, this role is reversed, as the infrastructural coastal edge separates rather than integrates the city and the sea into a single continuous system.

What was once a fluid gradient between land and sea has become an impermeable edge. The hardened surface traps heat and limits the permeability needed for water to circulate and renew itself. This disrupted exchange weakens ecological processes and heightens the spatial divide between the city and the coast. Within the urban fabric, thermal stress and the absence of shaded or vegetated spaces reduce user comfort, discouraging movement toward the shore. The coast,

1.4.4 Comparative Inspiration

which once offered a cooling and social threshold, now stands as a distant and disconnected edge. This physical and perceptual divide underscores the need for a design response that redefines how urban form mediates its relationship with water.

The design gap lies in how urban form mediates its relationship with water. Current interventions address surface conditions but overlook the deeper spatial and material causes of disconnection. Rethinking reclamation as a permeable and adaptive boundary can restore continuity by bringing water and the urban fabric closer, re-establishing dialogue between city and sea.

This shift requires a broader understanding of resilience. Rather than resisting natural processes, design must engage with them, enabling permeability, circulation, and habitation to coexist. Reintroducing gradience along the coastal edge would reconnect ecological systems and urban movement, transforming a hardened boundary into an interactive ecological interface that fosters coexistence.

International precedents show how interventions can shift from symptomatic control to systemic integration. The Netherlands’ Room for the River programme demonstrates how hydraulic infrastructure can simultaneously manage risk and restore ecological functions by giving space back to water.26 Sydney’s “Living Seawalls” experiment with modular, textured panels that enhance marine biodiversity along engineered edges shows that civic use and ecological repair can coexist.27

These precedents reveal a crucial lesson: successful interventions do not treat the shoreline as inert infrastructure but as a living interface where ecological and spatial systems reinforce one another. The Netherlands’ Room for the River illustrates how working with natural processes rather than against them can manage risk while enhancing spatial quality. By allowing water to reclaim space seasonally, it transforms control into coexistence and restores the natural rhythm between land and water. Similarly, Sydney’s Living Seawalls demonstrate how material and ecological design can integrate biodiversity into engineered edges, merging functionality with resilience. Together, these approaches show that environmental and architectural strategies need not be separate domains.

For Istanbul, this understanding holds particular relevance. The Sea of Marmara’s future depends on reinterpreting reclamation not as a defensive boundary but as an adaptive coastal zone. It should integrate ecological performance with spatial continuity and become a landscape that can be inhabited, shared, and experienced. This reframing positions design, materiality, and ecology as interdependent systems. Together, they can evolve in alignment with both natural processes and urban development rather than in opposition to environmental balance.

25] Kevin Lynch, The Image of the City (Cambridge, MA: The MIT Press, 1960), https://cus.ubt-uni.net/wp-content/uploads/2024/11/Kevin-Lynch-The-Image-of-the-City.pdf

26] Marleen van Buuren and Geert de Roo, “Room for the River: A Spatial Planning Perspective on Multifunctional Floodplain Redevelopment in the Netherlands,” Journal of Environmental Management 274 (2020): 111183, https://doi.org/10.1016/j.jenvman.2020.111183.

27] University of Plymouth, “Living Seawalls in Plymouth,” Marine Eco-Engineering Research Unit. https://www.plymouth.ac.uk/research/marine-eco-engineering-research-unit/living-seawalls-in-plymouth.

Source: PANORAMA – Solutions for a Healthy Planet. https://panorama.solutions/en/solution/room-river-nbs-coastal-and-river-flood-protection-cities

Source: Reef Design Lab, Living Seawalls, 2023. https://www.reefdesignlab.com/living-seawalls

Source:

https://panorama.solutions/en/solution/room-river-nbs-coastal-and-river-flood-protection-citie

https://www.reefdesignlab.com/living-seawalls

Fig. 1.19. River Waal at Nijmegen before the Room for the River intervention.
Fig. 1.20. River Waal at Nijmegen after the Room for the River intervention.
PANORAMA – Solutions for a Healthy Planet.
Fig. 1.21. Living Seawalls project, Sydney, Australia.
Fig. 1.22. Living Seawalls project, Sydney, Australia. Source: Reef Design Lab, Living Seawalls, 2023.

1.4.5 Toward a Design-Based Response

Government initiatives, from wastewater treatment to periodic clean-ups, form an essential foundation, yet their reactive nature limits long-term effectiveness. The mucilage crisis demonstrates that ecological degradation is not only a biological event but also a spatial and material condition shaped by rigid coastlines that restrict natural adaptation.

Design becomes a medium of transformation. It bridges the gap between policy failure and spatial practice, transforming limitations into opportunities for architectural intervention. Reclamation and infrastructure have fragmented the coastal spine into isolated zones, yet by rethinking these edges, design can transform them into porous thresholds where urban life, hydrology, and environment begin to merge. This reimagined interface restores the lost gradience between land and sea, creating a continuous experience from the urban fabric towards the coast, in dialogue with its surroundings, and re-establishing connection while softening rigid boundaries through design.

In Maltepe, this approach involves transforming the hardened shoreline into a porous and adaptive edge that enables water, vegetation, and people to coexist. Through an integrated blue-green network, the design restores circulation, mitigates environmental stress, and reactivates public engagement with the coast.

The architectural goal is to redefine resilience as both a spatial and experiential condition. By reintroducing permeability, continuity, and climatic adaptability, design transforms the coast from a fixed boundary into a living field of exchange. The urban–coastal spine becomes an evolving framework where architecture, landscape, and hydrology function as one interdependent system that mediates between ecological performance and civic experience.

Maltepe therefore stands not only as a site of critique but as a prototype for future urban–coastal regeneration. Architectural intervention becomes essential because design can restore what policy alone cannot: the physical, ecological, and cultural continuity between city and sea. By enabling coexistence rather than separation, design redefines resilience as a shared condition between nature and people. Nature provides the foundation, but it is the community that brings it to life, transforming ecological potential into lived experience.

Fig. 1.23. Boats sail among mucilage.
Photograph: Yasin Akgül/AFP/Getty Images

1.5 Precedent Studies

1.5.1 Ecological Restoration and Urban Interfaces

One of the most widely cited restoration efforts is the Cheonggyecheon Stream Restoration in Seoul. Completed in 2005, the project dismantled an elevated highway to uncover the buried stream beneath, reintroducing water flow and ecological life to the urban core. Technically, the project relied on controlled water pumping from the Han River, combined with constructed edges that integrated pedestrian access, planting, and flood management. The restoration achieved measurable outcomes: reduced urban heat island effects, increased biodiversity, and improved water quality in a formerly stagnant channel.Its relevance to the Marmara lies in its demonstration that even in highly urbanised contexts, hydrological renewal can be engineered as part of civic infrastructure.28

Yet Cheonggyecheon also reveals a critical limitation. The restored flow is artificial, dependent on continuous pumping and high energy input rather than natural hydrodynamics. The stream remains an engineered spectacle more than a self-regulating ecosystem.29 For Istanbul, where energy-intensive circulation is unsustainable, the lesson is clear: restoration must activate existing hydrodynamic potentials rather than import external flows.

The San Francisco Bay Salt Pond Restoration Project offers a complementary precedent. Once industrial salt flats, these landscapes have been gradually re-flooded to recover wetlands, restore tidal circulation, and reestablish habitats. Technical strategies include breaching levees, designing controlled channels, and using adaptive management to monitor salinity, sediment, and species recovery. Here, natural tidal exchange drives circulation, significantly reducing reliance on artificial pumping.29

The limitation in San Francisco’s case lies in its spatial and temporal scales. Restoration is gradual, requiring decades to balance salinity and sedimentation, and large tracts of land are committed to ecological rather than urban use. In Istanbul, where coastal reclamations have already consumed valuable land and urban pressure is acute, such extensive set-asides are not feasible. The Marmara requires strategies that deliver circulation and ecological benefit within limited urbanised coastlines.

Together, these precedents demonstrate both the promise and the limitations of ecological restoration when translated into dense metropolitan contexts. They show that circulation can be revived and ecologies reintroduced, but they also highlight the need for context-specific strategies that reconcile limited space, urban demand, and long-term ecological performance.

28] Jeroen Rijke, Chris Zevenbergen, Chris Browning, and Richard Ashley, “Room for the River: Delivering Integrated River Basin Management in the Netherlands,” Sustainability 9, no. 8 (2017): 1368, https:// doi.org/10.3390/su9081368.

29] Sarah Okeson, “Judge Blocks Effort to Destroy San Francisco Bay Salt Ponds,” DCReport, October 29, 2020, https://www.dcreport.org/2020/10/29/san-francisco-bay-judge-blocks-destroying-salt-ponds/

Fig. 1.24. Cheonggyecheon River restoration in Seoul, showing urban design with public interaction along the revitalised waterway.

Source: archdaily, “Re-Naturalization of Urban Waterways: The Case Study of Cheonggye Stream in Seoul, South Korea” https://www.archdaily.com/1020945/re-naturalization-of-urban-waterways-the-case-study-of-cheonggye-stream-in-seoul-south-korea

Fig. 1.25. Aerial view of the San Francisco Bay salt ponds, case study of coastal transformation. Source: DCReport, “San Francisco Bay Judge Blocks Destroying Salt Ponds,” October 29, 2020. https://www.dcreport.org/2020/10/29/san-francisco-bay-judge-blocks-destroying-salt-ponds/

1.5 Precedent Studies

1.5.2 Hydrodynamic Renewal and Morphological Strategies

Where circulation is compromised, design may draw on principles of fluid dynamics to restore movement and oxygenation. The Venturi principle, first described in the eighteenth century, shows that when water flows through a constricted passage, its velocity increases while pressure decreases. This dynamic sustains movement and reduces stagnation. It supports more stable and selfregulating systems. 30

Controlled hydraulic studies report that constricted passages can increase water velocity by up to 20 per cent compared with baseline channels.

30 Experimental Venturi flumes show that these geometries accelerate flow and improve circulation efficiency in channels where movement might

Fig. 1.26. Open Venturi flume for flow measurement. Source: Environmental Expert, Smart Storm Model BS3680. https://www.environmental-expert.com/products/smart-storm-modelbs3680-critical-flow-open-venturi-flume-523344

30] Venturi Flume, Academia.edu https://www.academia.edu/106102929/Venturi_flume.

otherwise fail. 31 In drainage and irrigation systems, Venturi geometries are used to maintain selfcleaning capacity. This supports debris flushing and oxygenation without mechanical input. 32 Studies on miniature Venturi flumes also indicate reliable performance at a small scale. This supports the principle’s robustness in practical applications. 33 Together, these findings show that a simple physical law has measurable value in mitigating stagnation and supporting ecological function.

Historically, coastlines mediated circulation through porous and adaptive forms. Natural currents and tidal exchanges regulated nearshore waters. Modern reclamation has instead sealed these flows and suppressed the dynamics that previously

Fig. 1.27. Plan and elevation views of a Parshall flume. Source: Open Channel Flow, “How to Read a Parshall Flume,” https://www.openchannelflow.com/blog/how-to-read-a-parshall-flume1

supported ecological balance. For the Marmara, where circulation is constrained by stratification and hardened coastlines, the Venturi effect offers a clear design logic. Coastlines can be shaped as adaptive geometries that channel, accelerate and renew flow. This reframes reclamation from an agent of stagnation into a driver of exchange of water and oxygen. Engineered porosity can therefore support circulation and reduce the likelihood of stagnant conditions.

31] Mohammed Al-Ani, Ali Mahdi, and Hussein Al-Saedi, “Hydrology and Hydraulic Performance of Venturi Flume Structures,” Hydrology 8, no. 27 (2021): 1–14, https://doi.org/10.3390/hydrology8010027. 32] Investigation of Miniature Venturi Flume, Academia.edu https://www.academia.edu/31383661/Investigation_of_Miniature_Venturi_Flume.

33] Investigation of the Performance of Miniature Model of Venturi Flume, ResearchGate https://www.researchgate.net/publication/381039960_Investigation_of_the_Performance_of_Miniature_Model_of_Venturi_Flume.

1.5 Precedent Studies

1.5.3 Regenerative Materials and Nutrient Absorption

A third line of precedent comes from material research that addresses eutrophication through nutrient absorption and bioremediation. In many aquatic systems, algae blooms are driven by excess nitrogen and phosphorus,34 and recent studies have developed material-based interventions to lock, filter, or transform these nutrients. For example, research on algal turf scrubbers has shown how engineered surfaces seeded with fast-growing algae can absorb large amounts of nitrogen and phosphorus, which are later harvested and repurposed as biomass for fertilizers or energy.35 This creates a closed-loop system where nutrients are removed from water but reintegrated into productive cycles.

Similarly, projects in China’s Taihu Lake have experimented with floating beds that combine aquatic plants and carbon-rich substrates to capture nutrients while providing habitat for fish and invertebrates.36 In controlled trials, these systems significantly reduced algal density and improved dissolved oxygen levels.

The drawback of these approaches lies in their dependency on continuous maintenance and harvesting. If algal scrubbers or biochar beds are not actively managed, absorbed nutrients re-enter the water column through decomposition, perpetuating eutrophication rather than solving it. For the Marmara, where large-scale deployment is challenging and municipal oversight limited, regenerative materials must be designed as low-maintenance, long-lasting systems integrated into coastal infrastructure rather than temporary fixes.

This indicates an opportunity for design to go beyond experimental installations and embed regenerative materials directly into shoreline panels, revetments, and channel walls, ensuring nutrient absorption becomes a continuous and structural function of the coast itself.

1.5.4

Lessons for Maltepe’s Urban Coastal Interface

Taken together, these precedents clarify that coastal repair in dense urban contexts depends on spatial restructuring, not only ecological treatment. Revealing or reintroducing water within the city can rebuild everyday contact with hydrological systems and increase civic value. Effective projects also allocate space for water as a continuous public interface, rather than confining flow to isolated basins or technical corridors. Where continuous public access and hydrological room are absent, water remains visually and physically distant and public engagement weakens.

At the same time, the precedents show clear limits. Hydrological renewal can become dependent on pumping and ongoing management. Tidal exchange improves circulation, yet it often requires space and time that compact coastlines cannot afford. Morphological strategies demonstrate that coastal form can increase local flow velocity and reduce stagnation without mechanical systems, provided channel and inlet geometry respond to Marmara’s stratified conditions. Materialbased approaches indicate that nutrient capture reduces eutrophication pressure only when embedded into durable and manageable coastal infrastructure.

For Maltepe, the central inference is that reclamation has produced a hardened

shoreline shift that functions as a coupled problem. It concentrates land surface heat and constrains land-sea exchange. This coupling increases the likelihood of stagnant nearshore conditions and nutrient retention associated with mucilage events. The proposal, therefore, requires an integrated coastal interface system with two linked priorities. First, water quality must be improved through circulation and oxygenation, supported by Venturi-based channel constrictions and embedded nutrient reduction in stagnation-prone locations. Clean and ecologically active water becomes the condition for public use.

Second, the boundary must be reworked spatially so that water is brought back into continuous relation with urban life. This spatial integration supports heat mitigation, pedestrian comfort, and uninterrupted access to the coast. The coastline is therefore repositioned as a porous urban ecological interface that connects city and sea.

34] Turkish Marine Research Foundation (TUDAV). The Mucilage Problem: Causes, Consequences and Solutions Report. Istanbul: TUDAV, 2021. https://www.researchgate.net/publication/374350034_The_ Mucilage_Problem_Causes_Consequences_and_Solutions_Report.

35] R. J. Craggs, “Wastewater Treatment by Algal Turf Scrubbing,” Water Science and Technology 44, no. 11–12 (2001): 427–33, https://pubmed.ncbi.nlm.nih.gov/11804130/

36] Bingyin Cao, Long Ren, Yuan Wang, Xuwen Bing, Zhen Kuang, and Dongpo Xu, “In Situ Ecological Floating Bed Remediation Alters Internal Trophic Structure: A Case Study of Meiliang Bay, Lake Taihu,” Fishes 10, no. 2 (2025): 44, https://doi.org/10.3390/fishes10020044

1.6 Problem Synthesis

The Sea of Marmara reflects a fragile relationship between Istanbul’s expanding city and its coastal environment. Over the past decades, rapid urbanisation has hardened the shoreline and altered the natural balance between land and sea. In Maltepe, reclamation and coastal infrastructure have created an impermeable edge that traps heat and blocks water movement. The result is reduced circulation, which leads to stagnation in the nearshore environment. Stagnant water and rising temperature trap nutrients and slow oxygen exchange. Together, these conditions accelerate mucilage formation. What was once a dynamic interface that absorbed and released energy has become a static surface that stores heat and pollution.

On land, the same hardened boundary that limits the sea’s renewal also shapes the city’s environmental stress. Concrete and asphalt surfaces absorb heat by day and release it at night, increasing local temperatures. Sealed surfaces block cooling through evaporation, creating thermal discomfort along the coast. Roads, parking zones, and transport corridors reinforce this condition, forcing long and indirect routes to the water. People can see the sea but cannot easily reach or inhabit it. This disconnection affects both ecological balance and social life.

This situation cannot be resolved by technical remediation alone because its causes are spatial. The issue lies not only in what enters the sea but in how the city meets the sea. The geometry, materials, and infrastructure of reclamation determine the behaviour of both land and water. The shoreline, as it currently exists, blocks movement and prevents exchange. To overcome this, the edge must be reimagined not as a limit but as a shared ground where environmental and civic systems overlap.

Architecture can play a central role in this transformation. Design can guide the movement of water, regulate thermal conditions, and provide accessible routes that connect people with the sea. Introducing permeability through channels, shaded paths, and green corridors can restore circulation and comfort while creating new spatial experiences along the coast. Porous materials can filter water and support marine life, turning the built surface into a living interface rather than a sealed boundary.

Restoring clean and moving water is essential because it allows both ecological systems and public life to recover. When circulation reaches the city again, oxygen levels rise, heat stress reduces, and the coast becomes habitable. People are drawn back to the sea when it is clean, thermally comfortable, and easy to reach. Environmental and social recovery proceed together. Renewing flow is not only an ecological necessity; it is also the foundation for rebuilding the city’s relationship with the sea.

This understanding recognises that urban and marine health rely on the same spatial and environmental system. Water, people, and ecology circulate through interconnected networks that link the city and the sea. The design, therefore, seeks to restore this shared metabolism by linking environmental and spatial processes within one coherent framework. Along the Maltepe coast, this translates into a structure where water management, public accessibility, and civic space work together to cool the city, clean the sea, and reintroduce permeability.

In this synthesis, the shoreline becomes a responsive infrastructure that circulates water, moderates temperature, and supports public life. The rigid boundary should be reimagined as permeable and continuous, replacing isolated reclaimed land with shared ground where water and the city meet. Here, the interface is uncovered and reshaped into a new identity that belongs equally to ecological systems and civic experience. The coastline, once defensive and closed, can again operate as an interface that sustains movement, connection, and renewal across the Marmara.

1.28. Sea snot near the pier of Büyükada, the largest of Istanbul’s Princes Islands, in the Marmara Sea, Turkey, May 2, 2021.

Source: Daily Sabah, “Sea Snot in Marmara Sea Threatens Tourism, Fisheries, Human Health,” https://www.dailysabah.com/turkey/sea-snot-in-marmara-sea-threatens-tourism-fisheries-human-health/news?gallery_image=undefined#big

Fig.

Bibliography

A. Kucuksezgin, A. Uluturhan‐Suzer, M. E. Basturk, and E. Kontas, “Pollutant Dynamics between the Black Sea and the Sea of Marmara through the Istanbul Strait: Implications for Wastewater Management,” Marine Pollution Bulletin 172 (2021): 112891, https://doi.org/10.1016/j.marpolbul.2021.112891.

A. Yilmaz, A. C. Yalçıner, and C. Gazioğlu, “Marine Mucilage in the Sea of Marmara and Its Effects on the Marine Ecosystem: Mass Deaths” (2022), ResearchGate, https://www.researchgate.net/ publication/357735433.

A. Yilmaz, A. C. Yalçıner, and C. Gazioğlu, “Sea of Marmara Under Siege: Causes, Impacts, and Solutions of Marine Mucilage,” Journal of the Black Sea/Mediterranean Environment 28, no. 1 (2022).

B. Kuşçu Şimşek and M. D. Işık, The Evaluation of Waterfront as a Public Space in Terms of the Quality Concept: Case of Maltepe Fill Area, 2019, https://www.researchgate.net/publication/335421842.

B. Yalçın, S. Sur, and H. Balkıs, “Nutrient Dynamics and Eutrophication in the Sea of Marmara: Data from Coastal Areas,” Science of the Total Environment 607–608 (2017): 405–420, https://www.sciencedirect.com/science/article/abs/pii/S004896971731286X.

Bingyin Cao, Long Ren, Yuan Wang, Xuwen Bing, Zhen Kuang, and Dongpo Xu, “In Situ Ecological Floating Bed Remediation Alters Internal Trophic Structure: A Case Study of Meiliang Bay, Lake Taihu,” Fishes 10, no. 2 (2025): 44, https://doi.org/10.3390/fishes10020044

C. Gazioğlu, B. Alpar, and H. Yüce, “Land Use Changes in Istanbul’s Marmara Sea Coastal Regions Between 1987 and 2007” (2007), ResearchGate, https://www.researchgate.net/publication/271012363.

Çağdaş Kuşçu Şimşek and Derya Arabacı, “Simulation of the climatic changes around the coastal land reclamation areas using artificial neural networks,” Urban Climate, vol. 38, p. 100914, 2021, https://doi. org/10.1016/j.uclim.2021.100914

Ceyda Bakbaş and Evrim Töre, “From Industry to Culture: Regeneration of Golden Horn as a ‘Cultural Valley,’” The Turkish Online Journal of Design, Art and Communication 9, no. 3 (2019) https://www. researchgate.net/publication/336186709_FROM_INDUSTRY_TO_CULTURE_REGENERATION_of_GOLDEN_HORN_AS_A_CULTURAL_VALLEY

Gaston Bachelard, Water and Dreams: An Essay on the Imagination of Matter (Dallas: Pegasus Foundation, 1983), https://www.academia.edu/113359329/Water_and_dreams.

George F. Dales, “The Harappan ‘Port’ at Lothal: Another View,” Expedition 7, no. 3 (1965): 25–34, University of Pennsylvania Museum. https://www.penn.museum/documents/publications/expedition/7-3/ Shipping.pdf

Investigation of Miniature Venturi Flume, Academia.edu https://www.academia.edu/31383661/Investigation_of_Miniature_Venturi_Flume.

Investigation of the Performance of Miniature Model of Venturi Flume, ResearchGate https://www.researchgate.net/publication/381039960_Investigation_of_the_Performance_of_Miniature_Model_of_Venturi_Flume.

Jeroen Rijke, Chris Zevenbergen, Chris Browning, and Richard Ashley, “Room for the River: Delivering Integrated River Basin Management in the Netherlands,” Sustainability 9, no. 8 (2017): 1368, https://doi. org/10.3390/su9081368.

Kevin Lynch, The Image of the City (Cambridge, MA: The MIT Press, 1960), https://cus.ubt-uni.net/wp-content/uploads/2024/11/Kevin-Lynch-The-Image-of-the-City.pdf

Ö. A. Genel, A. H. Demir, and M. Y. Seker, “Assessing Urbanization Dynamics in Turkey’s Marmara,” Remote Sensing 13, no. 4 (2021): 664, https://www.mdpi.com/2072-4292/13/4/664.

M. L. Artüz, Müsilaj: Denizin Sessiz Katili (Istanbul: Türkiye İş Bankası Kültür Yayınları, 2016).

McHarg, Ian. Design with Nature. New York: Doubleday/Natural History Press, 1969. https://archive.org/details/designwithnature00mcha/page/26/mode/2up

Marleen van Buuren and Geert de Roo, “Room for the River: A Spatial Planning Perspective on Multifunctional Floodplain Redevelopment in the Netherlands,” Journal of Environmental Management 274 (2020): 111183, https://doi.org/10.1016/j.jenvman.2020.111183.

Mohammed Al-Ani, Ali Mahdi, and Hussein Al-Saedi, “Hydrology and Hydraulic Performance of Venturi Flume Structures,” Hydrology 8, no. 27 (2021): 1–14, https://doi.org/10.3390/hydrology8010027.

R. J. Craggs, “Wastewater Treatment by Algal Turf Scrubbing,” Water Science and Technology 44, no. 11–12 (2001): 427–33, https://pubmed.ncbi.nlm.nih.gov/11804130/

Sahil Şeridini Güzelleştiriyoruz,” Ardeşen Belediyesi, 25 March 2022, photo gallery, https://ardesen.bel.tr/Detay/sahil-seridini-guzellestiriyoruz.html?foto=4.

Sarah Okeson, “Judge Blocks Effort to Destroy San Francisco Bay Salt Ponds,” DCReport, October 29, 2020, https://www.dcreport.org/2020/10/29/san-francisco-bay-judge-blocks-destroying-salt-ponds/ Serres, Michel. The Natural Contract. Ann Arbor: University of Michigan Press, 1995. https://catalogue.unccd.int/539_Serres_Michel_The_Natural_Contract(1).pdf

Simon Keay, “Portus: A Maritime Port for Imperial Rome,” in Rome, Portus and the Mediterranean, ed. S. Keay (London: British School at Rome, 2012), https://www.ancientportsantiques.com/wp-content/uploads/Documents/PLACES/ItalyWest/Portus/Portus-Keay2012.pdf

The Evaluation of C, N, P Release and Contribution to the …” (year), SciSpace, PDF, https://scispace.com/papers/the-evaluation-of-c-n-p-release-and-contribution-to-the-2e6gi965

The Istanbul Chronicle. 2021. “The Marmara Sea Faces a Mucilage Crisis and Needs Urgent Action.” The Istanbul Chronicle, June 9, 2021. https://www.theistanbulchronicle.com/post/the-marmara-sea-facesa-mucilage-crisis-and-needs-urgent-action

T. Basdurak, B. Yilmaz, G. Erdem, and E. Aksu, “Climate Change Impacts on River Discharge to the Sea of Marmara,” Frontiers in Marine Science (2023), https://www.frontiersin.org/articles/10.3389/ fmars.2023.1278136/full.

TÜDAV, The Sea of Marmara: Marine Biodiversity, Fisheries and Pollution Status Report, (Istanbul: The Turkish Marine Research Foundation, 2016), page 2, 20. https://tudav.org/wp-content/uploads/2018/04/THE_SEA_OF_MARMARA_2016.pdf

Turkish Marine Research Foundation (TUDAV). The Mucilage Problem: Causes, Consequences and Solutions Report. Istanbul: TUDAV, 2021. https://www.researchgate.net/publication/374350034_The_Mucilage_Problem_Causes_Consequences_and_Solutions_Report.

University of Plymouth, “Living Seawalls in Plymouth,” Marine Eco-Engineering Research Unit. https://www.plymouth.ac.uk/research/marine-eco-engineering-research-unit/living-seawalls-in-plymouth.

V. Narci, Marmara: The Last Refuge (Istanbul: Deniz Publishing, 2021).

Venturi Flume, Academia.edu https://www.academia.edu/106102929/Venturi_flume.

List of Figures

Fig. 1.1. Conceptual visualisation of project features and spatial integration.

Source : Image by the author.

Fig. 1.2. An aerial view of increased mucilage levels near the shoreline of Istanbul on June 15, 2021.

Source :Photograph by Muhammed Enes Yildirim / Anadolu Agency, via The Atlantic. https://www.theatlantic.com/photo/2021/06/photos-turkeys-sea-snot-disaster/619254/.

Fig. 1.3. Aerial view of Eceabat, Çanakkale, showing the Sea of Marmara before and after the mucilage bloom.

Source: Ali Atmaca, photograph, in The Guardian, “Clean-up of Turkey’s Sea of Marmara – in pictures,” July 7, 2021. https://www.theguardian.com/artanddesign/2021/jul/07/clean-up-of-turkeys-sea-of-marmara-in-pictures

Fig. 1.4. Geographic location map of the Sea of Marmara, Turkey.

Source: NASA Visible Earth, Sea of Marmara, Turkey. https://visibleearth.nasa.gov/images/66903/sea-of-marmara-turkey/66906l

Fig. 1.5. Schematic cross-section of water layers in the North Aegean, Sea of Marmara, and Black Sea basins, illustrating temperature, salinity, oxygen, and stratification patterns.

Source: Image created by the author, adapted from Yakushev et al., 2008; Keskin et al., 2011; Lagaña et al., 2017; Çağatay et al., 2022.

Fig. 1.6. Mucilage covers a starfish and other sea creatures at a depth of 30 meters off Büyükada, Turkey, on May 16, 2021.

Source: Sebnem Coskun / Anadolu Agency / Getty, published in The Atlantic, “Turkey’s Sea Snot Disaster,” June 2021. https://www.theatlantic.com/photo/2021/06/photos-turkeys-sea-snot-disaster/619254/

Fig. 1.7.Spatial distribution of mucilage in the Sea of Marmara, created by the author using data from Acar et al. (2021) and basemap tiles from OpenStreetMap.

Source: Adapted from Acar et al. 2021; OpenStreetMap contributors.

Fig. 1.8. Source: Image by the author. Relationship between mucilage intensity, air temperature, and sea surface temperature in Maltepe (March–July 2021). Air and sea surface temperature data were obtained from the ERA5 reanalysis dataset (Hersbach et al. 2020) via the Copernicus Climate Data Store (CDS, ECMWF). Mucilage intensity values (index 1–5) were derived from visual interpretation of maps provided by the PrattSAVI Musilaj Project (PrattSAVI 2021). Data processing and visualization were performed in Python.

Fig. 1.9. Mucilage accumulation maps of the Sea of Marmara, showing monthly distribution from March to July using data from OpenStreetMap and Pratt Savi, Musilaj.

Source:Image by the author.

https://prattsavi.github.io/Musilaj/

Fig. 1.10. Conceptual diagram of land–sea interactions at the coastal edge, showing links between urbanisation, reclamation, nutrient change, and mucilage formation.

Source: Image by the author.

Fig. 1.11. Maps of the Sea of Marmara highlighting the focused study area. Top: overview of the basin; bottom left: Istanbul; bottom middle: zoom-in on Maltepe case site; bottom right: site-level details with land use and urbanisation, using data from OpenStreetMap and Musilaj.

Source:Image by the author.

https://prattsavi.github.io/Musilaj/

Fig. 1.12. Timeline maps of Maltepe, Istanbul, showing coastal changes between 2012 and 2015.

Source: Google Earth

Fig. 1.13. Aerial view of Maltepe, Istanbul, showing the site in relation to the Sea of Marmara.

Source: Google Earth.

Fig. 1.14. Maltepe site section showing construction layers (adapted from Ardeşen Belediyesi, Sahil Şeridini Güzelleştiriyoruz, March 25, 2022, bottom left), detailed edge conditions (right), and site location map and water levels (top left) generated using OpenStreetMap.

Source: Image by the author.

https://ardesen.bel.tr/Detay/sahil-seridini-guzellestiriyoruz.html?foto=4.

Fig. 1.15. Süreyya Beach & Temple of the Virgins, 1930

Source: Photograph shared on Twitter by Ufuk Yüksek Kaya (@UfukYuksekkaya), August 12, 2017. https://x.com/UfukYuksekkaya/status/896300419378532352

Fig. 1.16. Süreyya Beach & Temple of the Virgins, 1988

Source: Screenshot of a post by @hayalleme on X (formerly Twitter), showing relevant content. https://x.com/hayalleme/status/1700570120051982769

Fig. 1.17. Mucilage gathered inside a boom for removal in a shipyard region on the Marmara Ereğlisi coast, June 12, 2021.

Source: Photograph by Muhammed Enes Yildirim / Anadolu Agency, via The Atlantic.

https://www.theatlantic.com/photo/2021/06/photos-turkeys-sea-snot-disaster/619254/.

Fig. 1.18. Mucilage gathered inside a boom for removal in a shipyard region on the Marmara Ereğlisi coast, June 12, 2021. Source: Photograph by Muhammed Enes Yildirim / Anadolu Agency, via The Atlantic. https://www.theatlantic.com/photo/2021/06/photos-turkeys-sea-snot-disaster/619254/.

Fig. 1.19. River Waal at Nijmegen before the Room for the River intervention. Source: PANORAMA – Solutions for a Healthy Planet. https://panorama.solutions/en/solution/room-river-nbs-coastal-and-river-flood-protection-cities

Fig. 1.20. River Waal at Nijmegen after the Room for the River intervention.

Source: PANORAMA – Solutions for a Healthy Planet. https://panorama.solutions/en/solution/room-river-nbs-coastal-and-river-flood-protection-citie

Fig. 1.21. Living Seawalls project, Sydney, Australia.

Source: Reef Design Lab, Living Seawalls, 2023. https://www.reefdesignlab.com/living-seawalls

Fig. 1.22. Living Seawalls project, Sydney, Australia. Source: Reef Design Lab, Living Seawalls, 2023. https://www.reefdesignlab.com/living-seawalls

Fig. 1.23. Boats sail among mucilage. Photograph: Yasin Akgül/AFP/Getty Images

Fig. 1.24. Cheonggyecheon River restoration in Seoul, showing urban design with public interaction along the revitalised waterway. Source: archdaily, “Re-Naturalization of Urban Waterways: The Case Study of Cheonggye Stream in Seoul, South Korea” https://www.archdaily.com/1020945/re-naturalization-of-urban-waterways-the-case-study-of-cheonggye-stream-in-seoul-south-korea

Fig. 1.25. Aerial view of the San Francisco Bay salt ponds, case study of coastal transformation.

Source: DCReport, “San Francisco Bay Judge Blocks Destroying Salt Ponds,” October 29, 2020. https://www.dcreport.org/2020/10/29/san-francisco-bay-judge-blocks-destroying-salt-ponds/

Fig. 1.26. Open Venturi flume for flow measurement.

Source: Environmental Expert, Smart Storm Model BS3680. https://www.environmental-expert.com/products/smart-storm-model-bs3680-critical-flow-open-venturi-flume-523344

Fig. 1.27. Plan and elevation views of a Parshall flume.

Source: Open Channel Flow, “How to Read a Parshall Flume,” https://www.openchannelflow.com/blog/how-to-read-a-parshall-flume1

Fig. 1.28. Sea snot near the pier of Büyükada, the largest of Istanbul’s Princes Islands, in the Marmara Sea, Turkey, May 2, 2021.

Source: Daily Sabah, “Sea Snot in Marmara Sea Threatens Tourism, Fisheries, Human Health,” https://www.dailysabah.com/turkey/sea-snot-in-marmara-sea-threatens-tourism-fisheries-human-health/news?gallery_image=undefined#big

02. RESEARCH METHODOLOGY

The aim of the project is to explore how water channel networks and connective spatial structures, derived from existing urban programs and movement patterns, can reconfigure the existing urban - reclamation - sea boundaries in coastal cities. By addressing land surface temperature rise, stagnant water conditions, and eutrophication through spatial permeability, water movement, and material integration, the study proposes an indirect architectural response to the formation of mucilage and its social, ecological, and economic impacts. Water is positioned not as infrastructure alone, but as a spatial mediator that reshapes urban experience while rebalancing coastal hydrodynamics.

03. RESEARCH DEVELOPMENT

3.1 Site Analysis

3.1.1 Bathymetry and Coastal Topography

3.1.2 Hydrodynamic Context

3.1.3 Fluid Dynamics Synthesis

3.1.4 Redirecting Energy : Establishing a Porous Coastal Framework

3.1.5 Embracing Complexity: The Role of Systems Thinking

3.2 Urban Analysis

3.2.1 Building Typology and Land Use

3.2.2 Captured Functions within the interface Boundary

3.3 Land Temperature Analysis

3.4 Synthesis and Inference Towards a Design Framework

3.5 Case Reflection : Slussen - Integrating Infrastructure with Public Life

3.6 Validating Performance through Simulation

3.7 Interweaving Hydrodynamics and Social Networks

3.1. Site Analysis

3.1.1 Bathymetry and Coastal Topography

Bathymetric and sectional analyses indicate that reclamation has interrupted the natural seabed slope, replacing the gradual marine gradient with a flattened platform that restricts exchange between land and sea. This section identifies how reclamation reshaped the coastal form and created conditions for stagnation. The new edge forms shallow pockets where circulation weakens, and sediment accumulates, while inland impermeable surfaces accelerate runoff, carrying nutrients and pollutants directly into the nearshore zone where they build up. CFD simulations show that under south-westerly winds, which dominate between December and February, nearshore velocities remain low and water becomes largely stagnant. During the north-easterly season, from March to November, stronger currents restore partial circulation along the outer edge, although inner basins remain isolated. These seasonal variations illustrate the dependence of the reclaimed topography on wind direction and confirm that stagnation arises primarily from shoreline geometry. The combined impermeability of land and seabed has transformed a once-porous coastal gradient into a rigid boundary, establishing the physical basis for nutrient accumulation, heat retention, and ecological imbalance along the Maltepe coast.

3] QGIS.org, QGIS Geographic Information System. Open Source Geospatial Foundation Project, 2023; OpenStreetMap contributors, OpenStreetMap, 2023, https://www.openstreetmap.org ; GEBCO Compilation Group, GEBCO 2021 Grid (National Oceanography Centre, 2021).

Fig. 3.1. Map of the study area produced by the author in QGIS, based on OpenStreetMap basemap and GEBCO bathymetric data.

test area

3.1. Site Analysis

2] Autodesk Inc., Autodesk CFD User Guide (San Rafael, CA: Autodesk Inc., 2022); Copernicus Climate Change Service (C3S), ERA5: Fifth Generation of ECMWF Atmospheric Reanalyses of the Global Climate (ECMWF, 2017); GEBCO Compilation Group, GEBCO 2021 Grid (National Oceanography Centre, 2021); QGIS.org, QGIS Geographic Information System. Open Source Geospatial Foundation Project, 2023.
Fig. 3.2 Velocity distribution obtained from Autodesk CFD simulation: (left) SW–NE direction, (right) NE–SW direction. Data sources: ECMWF Copernicus wind data and GEBCO bathymetry data (processed in QGIS).

3.1. Site Analysis

3.1.2

Hydrodynamic Context

The hydrodynamic behaviour of the Maltepe coast reflects the influence of seasonal wind regimes on circulation and exchange. This section examines how shoreline geometry controls water movement and circulation efficiency. During south-westerly winds, prevailing between December and February, water near the reclaimed boundary moves slowly, forming enclosed pockets of stagnation within the concave areas of the shoreline. When north-easterly winds dominate from March to November, flow strength increases and partial mixing occurs along the outer edge, although the inner basins remain largely static. Across both conditions, currents align parallel to the shoreline rather than moving across it, showing that flow is redirected by the rigid coastal form. The circulation pattern displays uneven energy distribution, with higher movement along convex edges and reduced motion behind protected areas, confirming that hydrodynamic inefficiency is spatially defined. This condition demonstrates that shoreline geometry determines the extent of renewal and decay within the nearshore environment, positioning water circulation as a key factor in ecological recovery and in shaping future design strategies.

1] Copernicus Climate Change Service (C3S), ERA5 Hourly Data on Single Levels from 1959 to Present. European Centre for Medium-Range Weather Forecasts (ECMWF). https://cds.climate.copernicus.eu. Figure generated by the author using Python.

Fig. 3.3 Monthly wind roses for Maltepe (Istanbul) in 2021. Data derived from ERA5 reanalysis provided by the Copernicus Climate Change Service (C3S) and visualized by the author using Python (xarray, matplotlib, windrose).

3.1. Site Analysis

3.1.3 Fluid Dynamic Synthesis

and GEBCO bathymetry data (processed

Bathymetric and hydrodynamic results were examined together to understand how seabed form and water movement interact along the reclaimed shoreline. This section explains how their convergence defines areas of stagnation and accelerated flow, forming the spatial framework for later design decisions. When the velocity data are read in relation to seabed contours, three distinct conditions emerge: high-velocity corridors near open edges, moderate circulation zones at transitional slopes, and stagnant pockets within concave recesses. Points where faster currents meet changes in seabed depth were traced along the boundary to identify potential sites for improved exchange between land and sea. These intersections indicate where flow can be channelled or restored through design. The analysis demonstrates that stagnation is not evenly distributed but concentrated within the innermost reclaimed basins, where both geometry and limited current interaction restrict renewal. Recognising these locations as critical thresholds establishes a basis for developing morphological and material strategies to recover permeability and reintroduce circulation along the Maltepe coast.

The environmental mechanisms identified along the coast extend inland, where similar impermeable structures shape urban performance and comfort.

2] Autodesk Inc., Autodesk CFD User Guide (San Rafael, CA: Autodesk Inc., 2022); Copernicus Climate Change Service (C3S), ERA5: Fifth Generation of ECMWF Atmospheric Reanalyses of the Global Climate (ECMWF, 2017); GEBCO Compilation Group, GEBCO 2021 Grid (National Oceanography Centre, 2021); QGIS.org, QGIS Geographic Information System. Open Source Geospatial Foundation Project, 2023.

Fig. 3.4 Velocity distribution obtained from Autodesk CFD simulation: (left) SW–NE direction, (right) NE–SW direction. Data sources: ECMWF Copernicus wind data
in QGIS).

3.1. Site Analysis

3.1.4 Redirecting Energy: Establishing a Porous Coastal Framework

Hydrodynamic analysis identified three spatial zones along the reclaimed edge: high-velocity flows, transitional corridors, and stagnant pockets. These conditions revealed where circulation breaks down and where targeted intervention could enhance water movement. Responding to this, a spatial strategy was deployed that redirected energy from high-flow regions into adjacent stagnant areas. Using existing velocity paths as structural guides, calibrated connections were introduced to transfer momentum and reduce stagnation.

This intervention established a porous surface logic across the reclaimed zone. Rather than obstructing water behind a continuous boundary, the system introduced controlled openings that facilitated internal circulation. These calibrated passages allowed low-flow zones to re-engage with broader hydrodynamic systems, supporting ecological processes such as oxygenation and nutrient transfer. Flow was restructured not through the multiplication of channels but through the strategic alignment of existing dynamics.

The result was a hydrodynamic framework capable of addressing stagnation through redirection and porosity. However, this logic remained partial. The intervention produced a porous boundary condition and introduced circulation within an otherwise solid edge. It became evident that simulation testing was necessary to validate whether the redirected flow achieved the intended hydrodynamic performance.

In studying the urban–coastal spine, the hydrodynamic intervention addressed key flow disruptions but also revealed that water performance alone could not determine spatial outcomes. Circulation patterns were influenced by broader spatial forces such as urban form, surface conditions, access networks, and public use. The reclaimed edge emerged not only as a hydraulic boundary but as a socio-ecological interface shaped by overlapping systems. Treating environmental conditions in isolation risks addressing symptoms while leaving structural causes unresolved. A systems-based design approach is therefore required. It must read interdependencies across land, water, and infrastructure to support integrated spatial transformation.

Fig. 3.5 Final base plan illustrating the initial flow optimisation strategy. Source: Image produced by the author.
Fig. 3.6. Image produced by the author in Grasshopper (Robert McNeel & Associates).
Fig. 3.7 Final channel network transforming the reclaimed edge into a permeable coastal interface. Source: Image produced by the author.

3.1. Site Analysis

3.1.5 Embracing Complexity: The Role of Systems Thinking

The coastal spine presents spatial pressures that cannot be resolved through isolated interventions. Performance is shaped by the interaction of hydrodynamics, urban form, access infrastructure, and user conditions. Systems thinking offers a method to navigate this complexity. It reframes spatial problems as interdependent processes, where design must engage not only individual elements but the relationships between them. Precision lies not in simplification, but in identifying operative dynamics and aligning spatial logic with system-wide behaviour.

Design becomes a method of mediation across domains. Hydrology, circulation, access, and thermal performance act as interconnected spatial agents. While a porous edge brings water back into the urban fabric, spatial structures must also enable people to re-engage with the coast. Without this reciprocity, environmental recovery remains disconnected from social life. To support this shift, the research now reorients towards understanding urban patterns and occupation structures. The next stage analyses surface conditions, access flows, and spatial fragmentation to locate where system integration can be activated.

3.2. Urban Analysis

Reconfiguring the coastal spine requires a spatial understanding of how urban conditions reinforce or restrict connectivity. Maltepe’s inland fabric presents layered constraints, including high building density, limited public access, and thermal stress. These conditions weaken the city’s relationship with the coast and influence how environmental strategies perform over time.

This chapter analyses the internal logic of the urban structure to identify where permeability and continuity have broken down. By examining land use, building typologies, circulation patterns, and programme distribution, it locates spatial barriers that separate the city from its edge. These mappings provide the groundwork for reintegrating ecological and civic flows through coordinated design strategies.

3.2. Urban Analysis

3.2.1 Building Typology and Land Use

The urban structure of Maltepe is predominantly composed of residential and mixed-use buildings that support activity throughout the day. This density creates a stable user base whose routines are largely contained within the built environment. Within the urban core, the proportion of built mass to open space is relatively high, and the few existing green areas are enclosed by dense development. These confined pockets reduce the effectiveness of natural ventilation and limit comfort along movement corridors. The compact urban fabric restricts air circulation, leading to heat build-up and reducing outdoor comfort across urban spaces. Reclamation projects were introduced to provide open and recreational areas that the dense urban fabric could not accommodate. However, these interventions have often intensified existing problems, contributing to environmental stress and modifying nearshore hydrodynamics.

In terms of vehicular and pedestrian circulation and spatial connectivity, movement across Maltepe is shaped by an inflexible infrastructural network dominated by primary routes. The coastal highway and railway corridor run parallel to the shoreline and provide essential regional access. However, they restrict local permeability, as only a few crossing points connect the inland areas to the coastal interface. At these points, pedestrian and vehicular flows often overlap, creating congestion and increasing pressure on the urban network. This limited accessibility weakens the connection between the residential core and functions located within the interface and near the coast. As a result, facilities positioned along the coastal edge remain underused and spatially detached from everyday life, forming inactive zones that lack continuity and exchange.

These patterns underline that the separation between the city and its coast is not a singular barrier but a systemic condition, shaped by density, land use, and mobility hierarchy. Recognising this interrelation provides the basis for rethinking permeability as a continuous spatial system rather than isolated access points.

3.2. Urban Analysis

3.2.2 Captured Functions within the Interface Boundary

The area between the urban core and the reclaimed coastline once formed a dynamic threshold where civic, recreational, and ecological systems converged. Over time, infrastructural expansion and environmental decline have disrupted this balance. Public functions, including the sports club, transit hub, historical landmark, commercial centres, and coastal park, established initially to support civic life, now exist within rigid infrastructural boundaries that restrict access and limit their use.

Each retains spatial importance, yet functions independently from its users. The sports club, located near the former shoreline, is physically separated from its surrounding neighbourhoods. The transit hub serves mainly as a point of passage rather than a place of interaction. The landmark, which once held historical identity, has been sidelined by surrounding built-up spaces and has lost its significance. The coastal park, designed as a public retreat, remains underused due to its distance from the urban core and the lack of shaded, comfortable areas and access.

The analytical sectional study highlights that the challenge lies not only in improving access but in redefining the interface through a permeable, climate-responsive, and socially active gradient. Realigning with the buried shoreline offers an opportunity to restore the city’s lost civic and hydrological connection. Collectively, these examples show that the interface has shifted from a functional gradient between city and sea to a passive edge within the urban structure.

This captured layer reveals a missed opportunity to reconnect spatial and social systems. Reclaiming the original shoreline through permeable design can re-establish this lost relationship, turning fragmented programs into continuous networks of civic and ecological exchange.

3.3 Land Temperature Analysis

The land surface temperature analysis indicates a distinct heat gradient between the dense urban core and the reclaimed coast. Urban areas record the highest temperatures, driven by hard, impermeable surfaces and the absence of vegetation. Although the reclaimed zone appears slightly cooler, its exposed surfaces still retain heat, affecting the surrounding environment. The lack of continuous green buffers within the compact urban area further limits temperature regulation, reinforcing the urban heat island effect.

Integrating vegetated and permeable corridors along the land–sea interface can diffuse heat and enhance thermal comfort across both environments. Aligning environmental performance with spatial design will transform the interface from a heat-retaining boundary into a thermally balanced, ecologically responsive zone that supports both comfort and public life.

3.4 Synthethesis and Inference Towards a Design Framework

The synthesis of environmental, hydrodynamic, and urban analyses reveals that Maltepe’s condition stems from a single structural issue: the separation between ecological and urban systems. The rigid form of reclamation restricts water movement, while dense inland development and linear infrastructure limit circulation and accessibility. Together, these elements create a continuous yet fragmented system that lacks permeability and balance.

Restoring this permeability is essential to reconnect environmental and civic processes. The shoreline must function as a transitional field that enables the exchange of water, air, and movement rather than remaining a fixed barrier. Integrating circulation networks, vegetated corridors, and hydrodynamic channels can transform the interface into an active landscape where ecological and social flows operate together.

This synthesis establishes the foundation for the design framework. It identifies permeability, accessibility, and environmental responsiveness as the key parameters for rebuilding the relationship between city and sea, ensuring that spatial continuity and ecological stability develop in parallel.

3.5 Case Reflection: Slussen - Integrating Infrastructure with public Life

As the design moved toward validating hydrodynamic performance, the Slussen redevelopment in Stockholm offered a relevant precedent. Once a traffic-dominated interchange, Slussen was transformed into a layered public waterfront that balances mobility, water management, and civic life. Its integration of infrastructure with pedestrian networks and climate-responsive design provides a valuable reference for Maltepe, where existing systems remain fragmented. The project demonstrates how permeability and ecological performance can coexist with large-scale infrastructure without sacrificing function.

Slussen reinforces the need for systems thinking in spatial design. It shifts water from a backdrop to an active landscape, aligning environmental resilience with public use. The reflections highlight key strategies, including multi-scalar integration, continuous access, and adaptive layering, while also cautioning against over-commercialisation and purely technical approaches. Studying Slussen at this stage supports the broader aim of uniting hydrodynamic performance with socially and ecologically responsive spatial networks.

3.6 Validating Performance Through Simulation

Following the synthesis of urban and environmental systems, and informed by insights from precedent, it became essential to test whether the proposed hydrodynamic interventions achieved their intended performance. While calibrated porosity had been introduced to redirect energy and restore circulation along the reclaimed edge, its impact under dynamic flow conditions remained unverified. Simulation at this stage provided the necessary feedback to assess whether the system functioned as intended or required spatial refinement.

Flow analysis revealed that high-velocity movement was sustained along outer boundaries and at inlet and outlet points. However, several internal zones continued to exhibit low-flow conditions. These findings exposed a performance gap between spatial intention and actual circulation behaviour. They prompted adjustments to channel width, alignment, and the geometry of openings to improve momentum transfer and reduce stagnation. The study affirmed that effective hydrodynamic design depends not only on spatial reasoning but on iterative testing. The next stage targets these low-flow pockets, using strategic connections to draw energy inward and establish a more responsive and continuous circulation system.

3.7 Interweaving Hydrodynamics and Social Network

With flow circulation restored along the reclaimed edge, attention shifted to the disconnection between coastal systems and inland urban structure. Despite improved hydrodynamics, limited permeability within the urban fabric continued to restrict access and diminish spatial continuity. The design response extended waterbased logic into the urban field and redirected social movement toward the shoreline, establishing reciprocal flows between ecological and civic systems.

This spatial realignment served multiple functions. Drawing hydrodynamic forces inland activated underused green spaces and supported environmental performance, while redirecting urban movement outward reconnected people with the coast. Together, these shifts created a dynamic exchange between land and water, allowing spatial networks to operate in support of one another. The resulting configuration generated new points of intersection along the interface, forming the basis for an integrated coastal framework.

The intersections along the interface boundary were identified as key points where the relationship between land and sea can be physically and visually re-established. Historically, this alignment follows the original shoreline before reclamation, making it a crucial layer for uncovering and reactivating lost connections. The interface, which once supported the interaction between urban life and coastal ecology, thus becomes the starting point for reinstating permeability and guiding movement through design.

Within this boundary, the intersections between pedestrian and water flow networks were mapped to locate key overlaps. These points were used to rationalise and align the two systems. From this mapping, multiple intersections emerged across the study area. Points along the waterfront directed the flow curves toward pool areas and coastal water channels, while pedestrian intersections were aligned with existing streets and open spaces. This bundled network of curves establishes a spatial framework that integrates natural and urban flows, transforming the rigid interface into a responsive transition zone where movement, water, and landscape operate as one cohesive system.

The synthesis of these intersections demonstrates that the interface can no longer be understood as a fixed boundary but as a dynamic field of interaction where urban and hydrodynamic systems converge. By using these intersection points as structural anchors, the design can translate natural and human movement into spatial form, enabling permeability and ecological continuity to guide development. This inference establishes the foundation for the next stage, where the bundled networks evolve into a system of spatial corridors, movement and nodes that articulate the renewed connection between city and sea.

List of Figures

Fig. 3.1. Map of the study area produced by the author in QGIS, based on OpenStreetMap basemap and GEBCO bathymetric data.

Fig. 3.2 Velocity distribution obtained from Autodesk CFD simulation: (left) SW–NE direction, (right) NE–SW direction. Data sources: ECMWF Copernicus wind data and GEBCO bathymetry data (processed in QGIS).

Fig. 3.3 Monthly wind roses for Maltepe (Istanbul) in 2021. Data derived from ERA5 reanalysis provided by the Copernicus Climate Change Service (C3S) and visualized by the author using Python (xarray, matplotlib, windrose).`

Fig. 3.4 Velocity distribution obtained from Autodesk CFD simulation: (left) SW–NE direction, (right) NE–SW direction. Data sources: ECMWF Copernicus wind data and GEBCO bathymetry data (processed in QGIS).

Fig. 3.5 Final base plan illustrating the initial flow optimisation strategy. Source: Image produced by the author.

Fig. 3.6. Image produced by the author in Grasshopper (Robert McNeel & Associates).

Fig. 3.7 Final channel network transforming the reclaimed edge into a permeable coastal interface. Source: Image produced by the author.

Fig. 3.8 Overlapping urban social movement forces and coastal water forces along the reclaimed edge. Source: Image produced by the author.

Fig. 3.9 Diagram illustrating the causal relationship between land temperature rise, reclamation, and mucilage formation at the coastal interface. Source: Image produced by the author.

Fig. 3.10 Conceptual diagram illustrating a systems-thinking approach to socio-ecological balance. Source: Image produced by the author.

Fig. 3.11 Land use and circulation map highlighting fragmented connectivity along the coastal edge. Source: Image produced by the author.

Fig. 3.12 Sections illustrating fragmentation of the urban–coastal spine by highways and hardscape infrastructure. Source: Image produced by the author.

Fig. 3.13 Identification of primary functions trapped along the urban–reclamation interface. Source: Image produced by the author.

Fig 3.14 Land surface temperature map showing a clear urban heat gradient. Source: Data processed using Google Earth Engine and QGIS; Source: image produced by the author.

Fig 3.15 Source: https://www.fosterandpartners.com/projects/new-slussen-masterplan

Fig 3.16 Layered evaluation diagram summarising takeaways, drawbacks, and reflections from the case study. Source: Image produced by the author.e case study.

Fig 3.17 Flow path analysis testing water circulation and stagnation within the channel network. Source: Image produced by the author.

Fig 3.18 Velocity magnitude map of the channel network from Hydro Flow 3D. Source: image produced by the author.

Fig 3.19 Overlay of coastal water dynamics and urban movement patterns identifying key intersection zones. Source: Image produced by the author.

Fig 3.20 Pedestrian and water-network intersections used to guide curve generation along the waterfront. Source: Image produced by the author.

04. DESIGN DEVELOPMENT

4.1 Interfacing Urban and Reclaimed Networks: Force-Based Optimisation

4.1.1 From Intersection to Ecological Force : Structuring the Master Water Network

4.1.2 Social Forces in Three Dimensions : Visibility and Shading

4.1.3 Integrating Water, Pedestrian and Vehicular Networks at the Interface

4.1.4 Network Optimisation : Geometric Constraints, Bundling and Performance Criteria

4.1.5 Dissolving the Boundary: Network Widths, Venturi Logic and Functional Intensification

4.2 Designing the Gradient: Social, Ecological and Experiential Transitions

4.2.1 From Integrated Networks to Spatial Gradient

4.2.2 Operative Framework : Build, Activate and Articulate

4.3 Architectural Translation

4.3.1 Build – Social Aspect

4.3.2 Interpreting the Transit Corridor Through Lynch’s Framework

4.3.3 Journey Translation to Urban Form

4.1 Interfacing Urban and Reclaimed Networks: Force-Based Optimisation

Building on the water–pedestrian intersections identified in Chapter 3.3, this chapter develops a force-based methodology for integrating ecological and social networks across the hardened interface between Istanbul’s existing urban fabric and the Maltepe coastal reclamation. While the previous chapter established key points of intersection and curves on both the urban and reclaimed sides, this chapter advances the process by transforming these discrete spatial conditions into continuous, optimised networks guided by environmental performance, urban use, and spatial continuity.

Rather than treating the interface as a static boundary to be crossed, the methodology reframes it as an active field of forces. Water flow, pedestrian movement, vehicular circulation, thermal gradients, visibility corridors, and shading conditions are understood as interacting drivers that collectively shape network behaviour. Through computational optimisation, these forces are translated into spatial logics that allow the shoreline to operate as a porous and adaptive interface rather than a rigid edge.

4.1 Interfacing Urban and Reclaimed Networks: Force-Based Optimisation

4.1.1 From Intersection to Ecological Force : Structuring the Master Water Network

The generation of the master water network builds directly upon the water–pedestrian intersection points and interface curves established in the previous chapter. These points, located along the boundary between the existing urban fabric and the reclaimed land, operate as initial anchors where social movement and hydrological pathways converge. Rather than functioning as fixed connectors, they are mobilised as forcegenerating nodes capable of shaping network behaviour across the interface.

At this stage, ecological parameters are introduced not as explanatory data but as operative inputs. Identified stagnant zones within the water system and high-temperature areas along the interface are integrated into the network logic as directional attractors. The master water network is structured to originate at stagnant points, traverse zones of elevated temperature, support existing green spaces, and ultimately reconnect with river systems. This sequencing allows water movement to perform multiple roles simultaneously: reactivating circulation, mitigating thermal stress, and reinforcing ecological continuity across land and sea. The use of temperature data is therefore instrumental rather than descriptive. By directing increased water flow through thermally stressed areas, the network leverages water as a cooling agent, enabling localized microclimatic regulation while strengthening hydrodynamic performance.

Together, stagnant points, high-temperature zones, and interface intersections form a two-dimensional ecological force field. Within this field, points and curves exert directional influence, guiding the alignment and intensity of water pathways. The network does not follow a linear trajectory but adapts to the distribution of forces, producing a responsive geometry that negotiates between ecological demand and spatial opportunity. This force-based approach reframes water infrastructure from a passive conduit into an active spatial agent. The master water network is no longer designed solely for conveyance, but for performance, operating as a mechanism for cooling, circulation enhancement, and ecological repair. In doing so, it establishes the foundational layer upon which social and vehicular networks are subsequently integrated, ensuring that ecological priorities are embedded at the core of the interface transformation rather than applied as an afterthought.

4.1 Interfacing Urban and Reclaimed Networks: Force-Based Optimisation

4.1.2 Social Forces in Three Dimensions : Visibility and Shading

While the ecological network operates primarily through hydrological and thermal forces, the social network requires the incorporation of both tangible and intangible parameters. Beyond physical connectivity, factors such as visibility, experience, and comfort were critical in shaping how people engage with the interface.

Visibility emerged as a primary intangible driver. The network was designed to preserve and enhance visual connections to significant historical landmarks, coastal vistas, and experiential views across the Marmara. Rather than allowing new infrastructure to obstruct these sightlines, visibility vectors were generated and integrated into the force framework. These vectors inform the orientation and positioning of paths, ensuring that movement through the interface remains visually connected to both city and sea.

Shading constituted the second major driver. Given Istanbul’s warm climate, thermal comfort plays a decisive role in pedestrian movement. Areas of potential shade, whether generated by topography, built form, or vegetation were mapped and embedded into the network logic. Routes were oriented to maximise shaded conditions.

To integrate these parameters, the interface was reconceived as a three-dimensional volume rather than a planar surface. This volume was populated with points representing potential water–social intersection nodes. Each selected node was assigned an elevation derived from combined shading and visibility data. Perpendicular planes were generated relative to visibility vectors at these points, establishing spatial constraints that prevent obstruction of key views.

From these spatial relationships, three-dimensional force lines were derived. Shortest-path algorithms were then employed to calculate optimised routes that respond simultaneously to elevation, visibility, shading, and spatial continuity. This process generated a set of connecting curves that form the basis of the social network, accommodating both pedestrian and vehicular movement while maintaining experiential quality.

4.1 Interfacing Urban and Reclaimed Networks: Force-Based Optimisation

4.1.3 Integrating Water, Pedestrian and Vehicular Networks at the Interface

The master pedestrian network originates from existing urban crossroad junctions, extending through shaded interface zones, engaging with water pools, and ultimately reconnecting with the sea. This progression reinforces the experiential continuity between city and water, transforming the interface from a barrier into a sequence of spatial encounters.

The vehicular network follows a parallel yet distinct logic. Originating from the existing road system, it transitions through shaded segments, incorporates established pause areas, and proceeds toward the reclamation. By aligning vehicular movement with social and ecological nodes, the network avoids isolating infrastructure and instead contributes to interface activation.

When overlaid, the three networks reveal a tightly interwoven system in which water circulation, pedestrian movement, and vehicular access reinforce one another. Their integration disrupts the linearity of the existing hardened edge, introducing depth, permeability, and multi-directional connectivity.

4.1 Interfacing Urban and Reclaimed Networks: Force-Based Optimisation

4.1.4 Network Optimisation : Geometric Constraints, Bundling and Performance Criteria

Following initial generation, all three networks : water, pedestrian and vehicular were subjected to a series of optimisation processes informed by prior analytical insights. Water channels were adjusted to maintain a curvature radius of 30 metres, balancing flow efficiency with spatial adaptability.

To reduce redundancy and spatial congestion, network bundling was introduced. Routes within a radius of three metres were consolidated into single paths, producing a clearer hierarchy while preserving connectivity. This bundling process was applied consistently across water, pedestrian, and vehicular systems, reinforcing alignment between networks without forcing uniformity.

For the pedestrian network, slope analysis ensured accessibility and comfort, maintaining a maximum gradient of 1:10. Vehicular routes were optimised with a gentler slope of 1:12 and a curvature radius of 30 metres to accommodate safe and continuous movement. These geometric constraints allowed the networks to adapt to topography while maintaining functional performance.

4.1 Interfacing Urban and Reclaimed Networks: Force-Based Optimisation

4.1.5 Dissolving the Boundary: Network Widths, Venturi Logic and Functional Intensification

Once network alignments were established, spatial widths were defined to support both performance and use. The water network adopts a dimensional logic informed by Venturi principles, applying a ratio of three times inlet width to two times outlet width to a single throat width. This configuration accelerates flow at critical points, enhancing circulation and reducing stagnation while maintaining spatial legibility.

Both pedestrian and vehicular networks were assigned a base width of ten metres, expanding at intersections where more than two routes converge. These expansions operate as spatial condensers, accommodating social interaction, ecological exchange, and programmatic overlap.

As discussed in Chapter 3.2.2, three primary functions are currently trapped within the interface boundary. The final stage of optimisation concentrated network density around these functional zones, increasing connectivity where ecological and social intensity is highest while reducing intervention in less critical areas. This selective intensification avoids uniform saturation, allowing the interface to remain adaptive rather than over-determined.

4.2 Designing the Gradient: Social, Ecological and Experiential Transitions

The preceding chapter demonstrated how water, pedestrian, and vehicular networks are optimised through a force-based methodology to dissolve the rigid boundary between Istanbul’s existing urban fabric and the Maltepe reclamation. Rather than operating as parallel systems, these networks form an interdependent structure in which ecological circulation, social movement, and infrastructural access reinforce one another. This integration establishes the shoreline not as a line of separation, but as a thickened zone of exchange; one capable of accommodating environmental performance and urban life simultaneously.

Building upon this integrated network framework, this chapter translates the system into a spatial gradient extending from the urban condition through the interface and into the reclamation. The gradient logic functions as an operative rulebook for architectural and landscape translation, defining how different zones perform, transition, and relate to one another across social, ecological, and experiential dimensions. Rather than prescribing fixed programmes or forms, the gradient establishes a set of relational conditions that guide how space is organised, activated, and perceived.

Fig 4.17 Layered network built up diagram summarising the process of development. Source: Image produced by the author.

4.2 Designing the Gradient: Social, Ecological and Experiential Transitions

4.2.1 From Integrated Networks to Spatial Gradient

The urban–reclamation relationship is not treated as a binary condition but as a continuum structured through degrees of intensity, accessibility, and environmental engagement. The gradient logic clarifies how each zone contributes differently to the overall system while remaining interlinked through the interface. This approach avoids the common pitfall of treating the interface as a residual or transitional leftover space; instead, it positions it as the most critical spatial condition where multiple forces overlap.

Across the gradient, three lenses are used to articulate spatial performance: social, ecological, and experiential. These lenses do not operate independently, but overlap and reinforce one another through the network systems developed earlier. The diagram accompanying this chapter synthesises these relationships, mapping how each zone performs across the three aspects and how the interface mediates between contrasting conditions.

4.2 Designing the Gradient: Social, Ecological and Experiential Transitions

4.2.2 Operative Framework : Build, Activate and Articulate

To translate the gradient into a design methodology, the project is structured through three sequential yet overlapping operations: Build, Activate, and Articulate. These operations correspond to the three lenses of the gradient and guide how the networks are spatialised.

Build addresses the social aspect of the gradient. This phase is primarily structured through the pedestrian network, supported by controlled vehicular movement. In the urban zone, movement prioritises efficiency, crossings, and daily routines. As paths extend toward the interface, circulation becomes more porous, allowing overlaps between movement, pause, and gathering. The pedestrian network establishes continuity across infrastructural barriers while ensuring accessibility and comfort through slope control and shaded transitions.

Activate focuses on ecological performance. Here, the water network becomes the primary driver, translating hydrological optimisation into spatial and environmental effects. Water circulation supports cooling, redirects flow through critical zones, and reinforces ecological connectivity across the interface. Rather than being hidden or purely functional, water movement becomes spatially present, enabling ecological processes to operate visibly and performatively within the public realm.

Articulate shapes the experiential dimension of the gradient. This phase is not assigned to a single network but emerges from the combined operation of all three. The interaction between water, pedestrian movement, and vehicular access produces varying degrees of immersion, from distant visual engagement in the urban condition to direct contact and extended occupation within the reclamation. Changes in elevation, proximity to water, and spatial openness collectively define how people sense depth, scale, and transition across the gradient.

The gradient logic establishes a clear spatial framework through which the integrated networks are translated into architectural and landscape performance. By structuring the project across social, ecological, and experiential lenses, the gradient avoids static zoning and instead enables adaptive transitions across the shoreline. The interface emerges as a mediating zone where environmental performance and urban life intersect, setting the foundation for the next chapter, which focuses on the social aspect and its spatial

4.3 Architectural Translation

With systems gradient logic established, the design focus now shifts to architectural translation. This phase moves from strategic analysis into design articulation, structuring how spatial, hydrological, and social systems interact across the urban, interface, and reclamation zones.

Each zone is developed through targeted design strategies that respond to social flows, ecological performance, and lived experience. The following sections outline how these layers are built, activated, and articulated on site.

4.3.1 Build – Social Aspect

The social layer begins with restructuring the pedestrian and vehicular systems to improve connectivity and access. The transit hub node was selected as the key intervention zone due to its high footfall, overlapping functions, a monument next to it with historic relevance and a central position along the buried river.

Currently blocked by rigid infrastructure, this node disrupts permeability and concentrates high urban pressure. Addressing it offers the opportunity to reopen connections, strengthen coastal access, and lay the groundwork for integrated ecological and experiential strategies.

To address spatial disconnection and inform intervention, it became necessary to move beyond physical mapping and engage with how urban environments are experienced. Urbanist theories play a vital role at this point as they allow designers to interpret the city not just as a network of infrastructure but as a lived system shaped by perception, memory, and use. These theories offer tools to diagnose where urban clarity breaks down and how spatial identity can be reinforced.

Among them, Kevin Lynch’s theory of five elements [#] provides a clear framework to analyse the legibility and coherence of urban journeys.

4.3 Architectural Translation

4.3.2 Interpreting the Transit Corridor Through Lynch’s Framework

Kevin Lynch’s five urban design elements: paths, edges, districts, nodes, and landmarks, form the perceptual structure through which people read and navigate urban space. Applied to the Maltepe spine, this lens revealed where spatial legibility weakens along the journey from city to sea. The transit hub emerged as the central but unresolved node in this sequence.

Paths are fragmented, landmarks such as the adjacent monument lack visibility, and edges and districts fail to orient movement or define identity. This diagnostic clarified that the disconnection is not solely physical but also perceptual. Users move through the corridor without coherence, encountering spaces that lack a clear rhythm or meaning. To address this, design responses focus on rebuilding spatial clarity and reinforcing civic presence, transforming the spine from a zone of disconnection into one of orientation and public meaning.

This transformation follows a clear design logic, where the spatial distribution refers to the configuration of land use, movement networks, and urban density functions as the input, and social intensity, understood as the concentration and variety of human activity, serves as the condition to guide movement across the urban, interface, and reclamation zones. These parameters inform targeted design outputs. On the pedestrian side, daily routines are structured into continuous movement corridors punctuated by pause points, which act as spatial nodes where people can rest, stay, and engage with their surroundings. On the vehicular side, traffic is reconfigured to prioritise pedestrians and enable smoother coastal access.

This spatial reorganisation supports not only legibility but also wider goals of environmental comfort, ecological connection, and social vitality.

Fig 4.21 Kevin Lynch’s five elements of the city shaping urban perception and movement. Kevin Lynch’s 5 Elements That Shape Cities, KAARWAN, https://www.kaarwan.com/blog/architecture/

4.3 Architectural Translation

4.3.3 Journey Translation to Urban Form

Design translation began by identifying vacant and underutilised spaces along the interface, which became the initial anchors for establishing the pedestrian journey. These overlooked pockets offered strategic opportunities to reconnect fragmented urban zones and revitalise underused edges. Applying shortest-path logic allowed the emerging spine to align with existing movement patterns, enhancing spatial efficiency and improving legibility. The resulting route connected the urban core to the interface through a direct yet contextually responsive path.

As the route took form, certain built plots were re-evaluated or adjusted to support spatial continuity. Rather than imposing a rigid axis, the spine was negotiated through the existing urban grain, allowing for adaptation and local relevance. This reorganisation of paths was then overlaid with social intensity analysis, revealing pressure zones and potential areas for civic activation. Through this layering, key nodes were identified that are capable of absorbing movement, relieving congestion, and reinforcing public identity.

Each node was connected to existing urban functions and the surrounding users. These nodes served not only as points of movement but also as places for pause, visual interaction, and recognition. They organised the pedestrian experience into a clear sequence that balanced flow with spatial rhythm and identity.

To reinforce the pedestrian framework, vehicular systems were reconfigured. Through-traffic was separated from local circulation by splitting it into two levels, effectively segregating primary and secondary vehicular pressures and preventing overlap along the same routes. This reduced infrastructural dominance and prioritised walkability. Vehicular movement was redirected to maintain permeability while prioritising the pedestrian experience. The final spatial strategy established a coherent corridor linking everyday urban routines to the reclaimed coast. This structured sequence of movement and pause grounds the architectural development that follows, rooted in lived experience, civic clarity, and system-based design reasoning.

The journey extends from the urban core through the interface and towards the sea, shifting from dense civic zones to open ecological edges. The pedestrian spine is reinforced through intensified connectivity at the interface, linking landmarks and bridging over rail and road via split levels. Vehicular systems are restructured with controlled access and perimeter routing to reduce conflict and enhance permeability. As the journey enters the reclamation zone, the path adopts a coastal promenade logic, merging with water-channel edges to support longer stays and environmental interaction. This unified spatial strategy reconnects urban life with the coastline.

The journey translation establishes a spatial framework that balances movement, clarity, and civic presence. Grounded in existing conditions and user flows, the spine emerges as a flexible, legible structure. Integrated pedestrian and vehicular systems prioritise continuity and accessibility, while key nodes anchor social interaction. As the path transitions from city to coast, it maintains experiential rhythm, setting a strong foundation for the architectural response that follows.

Fig 4.22 Existing urban journey analysed through Lynch’s five elements. Source: Screenshot by the author; site imagery from Google Earth Pro.

Source:

Fig 4.28 Application of journey design strategies through identified public and private nodes to regulate movement, relieve urban pressure, and reinforce a continuous spatial sequence.
Fig 4.30 Application of journey design strategies through identified public and private nodes to regulate movement, relieve urban pressure, and reinforce a continuous spatial sequence.
Source:

List of Figures

Fig 4.1 Overlay of ecological heat zones and social–water intersections guiding water network routing. Source: Image produced by the author.

Fig 4.2 2D forces created at interface for guiding water network Source: Image produced by the author.

Fig 4.3 Master water network routing flow through stagnant zones, high-temperature areas, and existing green spaces. Source: Image produced by the author.

Fig 4.4 Refined water network showing bundled routes based on channel length, curvature, and distance. Source: Image produced by the author.

Fig 4.5 Preserving visibility to historical and engaging views while introducing intervention. Source: Image produced by the author.

Fig 4.6 Shading analysis informing interface orientation and thermal comfort. Source: Image produced by the author. Source: Image produced by the author.

Fig 4.7 Visibility analysis informing interface design and preservation of key views. Source: Image produced by the author. Source: Image produced by the author.

Fig 4.8 Social interface forces derived from visibility and shading parameters to guide connectivity. Source: Image produced by the author. Source: Image produced by the author.

Fig 4.9 Master pedestrian network connecting urban crossroads to shaded interfaces and the waterfront. Source: Image produced by the author. Source: Image produced by the author.

Fig 4.10 Vehicular network routing from existing roads through shaded segments toward the reclamation. Source: Image produced by the author.

Fig 4.11 Optimised pedestrian network refined using slope and distance constraints. Source: Image produced by the author.

Fig 4.12 Optimised vehicular network refined through slope, curvature, and distance constraints. Source: Image produced by the author.

Fig 4.13 Integrated overview of water, pedestrian, and vehicular networks at the urban–coastal interface. Source: Image produced by the author.

Fig 4.14 Network integration dissolving the rigid boundary between the urban fabric and the reclamation. Source: Image produced by the author.

Fig 4.15 Network width calibration applying venturi principles and intersection-based expansion. Source: Image produced by the author.

Fig 4.16 Network optimisation focused on three key interface functions to prioritise connectivity. Source: Image produced by the author.

Fig 4.17 Layered network built up diagram summarising the process of development. Source: Image produced by the author.

Fig 4.18 Urban–interface–reclamation framework translating social, ecological, and experiential objectives. Source: Image produced by the author.

Fig 4.19 Design translation framework linking social, ecological, and experiential aspects through Build, Activate, and Articulate phases. Source: Image produced by the author.

Fig 4.20 Transit-hub journey selected for detailed analysis, showing key nodes and permeability constraints along the interface. Source: Image produced by the author.

Fig 4.21 Kevin Lynch’s five elements of the city shaping urban perception and movement. Kevin Lynch’s 5 Elements That Shape Cities, KAARWAN, https://www.kaarwan.com/blog/architecture/ kevin-lynchs-5-elements-that-shape-cities-urban-design?id=1638

Fig 4.22 Existing urban journey analysed through Lynch’s five elements. Source: Screenshot by the author; site imagery from Google Earth Pro.

Fig 4.23 Existing urban journey analysed through Lynch’s five elements. Source: Image produced by the author.

Fig 4.24 Design logic linking spatial distribution, social intensity, and movement outputs. Source: Image produced by the author..

Fig 4.25 Identification of underused edge pockets to anchor the new journey and guide initial spatial connections. Source: Image produced by the author.

Fig 4.26 Shortest-path analysis defining the primary pedestrian journey and strengthening direct urban connectivity. Source: Image produced by the author.

Fig 4.27 Merging underused and fragmented areas along the route to reinforce continuity and support a coherent pedestrian journey. *Source:* Image produced by the author.

Fig 4.28 Application of journey design strategies through identified public and private nodes to regulate movement, relieve urban pressure, and reinforce a continuous spatial sequence. Source: Image produced by the author.

Fig 4.29 Final journey overlay showing separation of through-traffic and local access to prioritise pedestrian continuity. *Source:* Image produced by the author.

Fig 4.31 Extension of the journey logic along the full stretch, reconnecting urban fabric and coastline. Source: Image produced by the author.

05. DESIGN PROPOSAL

5. 1 Activate: Ecological Aspect

5.1.1 Water as Spatial Agent

5.1.2 Ecological Performance through Channel Morphologies

5.1.3 Material Translation for Nutrient Filtration

5.2 Articulate: Experiential Aspect

5.2.1 Water as Experiential Medium

5.2.2 Pedestrian Layer: Structuring Movement and Experience

5.2.3 Vehicular Layer: Infrastructure as Spatial Regulator

5.2.4 Sectional Integration and Transition to Structure

5.2 Structuring the System

5.3 Interface Design: Reconnecting Edge and Ecology

5. 1 Activate: Ecological Aspect

5.1.1 Water as Spatial Agent

5.1.2 Ecological Performance through Channel Morphologies

5.1.3 Material Translation for Nutrient Filtration

5.1.4 Sectional Integration and Transition to Structure

5.1 Activate: Ecological Aspects

Building on spatial and civic restructuring, the ecological layer introduces water as a dynamic design medium. The corridor is reframed as a performative edge, where flow behaviour, morphology, and material work together to restore environmental function.

Site-specific interventions across urban, interface, and reclamation zones calibrate microclimate, circulation, and filtration. This layered strategy supports not only immediate ecological performance but also long-term recovery. It shifts the role of design from static form-making to active environmental mediation, establishing a resilient interface between city and sea.

5.1.1 Water as Spatial Agent

Following the reorganisation of pedestrian and vehicular systems in the Build phase, the ecological layer becomes the next active component in shaping the corridor. At this stage, water is no longer treated as a passive backdrop but repositioned as a central performance system, both infrastructural and experiential. This shift recognises the potential of the buried river and coastal edge, transforming water into a medium that enhances environmental performance and reinforces spatial coherence across the corridor.

The design approach reframes water as a responsive and place-specific element, guided by the principle of placing the right flow in the right place. Drawing from historical water management systems, two operational behaviours emerge: eruptive motion and smooth motion. These flow types are not applied uniformly but distributed across the urban, interface, and reclamation zones according to spatial pressure and environmental need.

In dense urban areas, water is introduced through smooth flow systems governed by gravity and designed to relieve environmental stress. These flows help regulate microclimate by lowering surface temperatures and enabling controlled exposure. Underused pockets are transformed into targeted cooling systems,

acting as microclimatic anchors that reduce stored heat through evaporative effects and shaded environments.

At the interface zone, where infrastructural overlaps create stagnation, a mixed flow regime mediates conditions. Pools act as mediation points, amplifying cooling from the urban side while redirecting flow to enhance movement and reduce stagnation. These surfaces also align with pedestrian continuity, reinforcing spatial integration.

In the reclamation zone, water becomes more active and expressive. Eruptive flow systems introduce turbulence and sensory intensity while supporting ecological recovery. These are paired with filtration interventions that restore water quality and animate the coastal edge as a dynamic public space.

Together, these calibrated interventions turn water into a choreographed ecological system. Rather than being uniformly applied, flow behaviours respond directly to context, reinforcing comfort, legibility, and environmental function. Water becomes a mediator between the static and the fluid, the city and its coastline, completing the spine as a living, layered infrastructure.

Fig. 5.1. Conceptual diagram of water movement systems. Illustration by the author.

5.1 Activate: Ecological Aspects

5.1.2 Ecological

Performance through Channel Morphologies

In the reclamation zone, ecological performance is advanced through the intentional manipulation of water flow using channel morphology. The design leverages the Venturi principle, which enables controlled acceleration of water by refining channel geometry. By adjusting parameters such as length, curvature, and cross-sectional profile, the system shifts from passive water management to an active infrastructural strategy. These independent variables are calibrated through computational fluid dynamics analysis, allowing each channel to be tuned in response to performance targets. The outcome is not a singular form but a generative system optimised for specific objectives, including intake efficiency, sustained velocity, and reduced stagnation. Rather than treating flow as a background condition, the intervention places hydrodynamics at the core of ecological design, where spatial and environmental logics converge. Simulation testing confirmed that these calibrated geometries significantly increase water velocity across the network, validating the design’s ecological intent. More critically, this approach reflects a broader shift in design methodology from static formalism to responsive environmental systems. Channels are no longer conceived as linear conduits but as performative elements integrated within the site’s spatial framework. Informed by historical precedents and empirical testing, the intervention repositions water as an agent of environmental mediation. The reclamation zone thus evolves into a dynamic field of ecological activity, where morphological precision supports nutrient circulation, water quality recovery, and sensory engagement. This design experiment highlights the potential of coupling form and performance to activate overlooked urban edges as productive and adaptive ecological infrastructures.

5.1 Activate: Ecological Aspects

5.1.2.1 Initial Channel Morphology Experiment

Boundary: Channel Contour

Two curves were defined at the beginning of the experiments as constant parameters. Along these curves, the channel morphology was generated. These curves served as the geometric basis for all subsequent experiments.

Curvature: Channel Cross-Section

Cross-sectional variations of the channel morphology were created by introducing controlled movements that modified the contour of each step in the section. These movements acted as independent parameters of the experiments, controlling the shape of the channel. In this way, different cross-sections were generated, each producing distinct hydrodynamic performance.

Phenotype: Channel Morphology

Finally, an initial channel phenotype was created.

Fig. 5.2. Initial channel morphology experiment showing the design process. Illustration by the author.

5.1.2.1 Initial Channel Morphology Experiment: Generative Catalogue

5.1 Activate: Ecological Aspects

Fig. 5.3. Image produced by the author in Grasshopper (Robert McNeel & Associates).

5.1 Activate: Ecological Aspects

The initial channel morphology experiment applies a multi-objective optimization using the Wallacei plugin in Grasshopper. The optimization is driven by four design objectives: (1) minimizing the outlet width, (2) maximizing the inlet width, (3) minimizing the outlet–throat distance, and (4) minimizing the throat width.

These objectives aim to explore the crosssectional performance of the channel geometry. The design variables determined the morphological behavior of the cross-section, and the optimization aims to evaluate how different inlet–outlet–throat proportions affect the channel’s velocity performance.

Objective 2: Maximizing the inlet width
Objective 1: Maximizing the outlet width

5.1 Activate: Ecological Aspects

Objective 3: Minimizing the outlet-throat distance

4: Minimizing the throat width

Wallacei’s evolutionary algorithm generated a diverse population of solutions, and the best-performing individuals for each objective were selected from the final generation. These individuals represent the best performers in each design objective.

Fig. 5.4. Multi-objective optimization results from the initial channel morphology experiment using the Wallacei plugin in Grasshopper (Robert McNeel & Associates). The figure shows four selected best-performing individuals from the final generation

Objective

5.1 Activate: Ecological Aspects

After running the simulations, the cross-sectional performance of selected phenotypes (Gen 96 Ind 7, Gen 87 Ind 6, Gen 84 Ind 5, and Gen 97 Ind 0) was tested. The experimental setup was organised into three categories: inward inclination, outward inclination, and convex. Each phenotype was modified according to these cross-sectional types in order to evaluate their comparative effects.

Inward inclination: In this setup, the phenotypes were modified with an inward-sloping crosssection. The intention was to test the influence of an inward geometry on flow conditions.

Outward inclination: In this setup, the phenotypes were modified with an outwardsloping cross-section. This allowed observation of how an outward geometry affects the flow.

Convex: In this setup, the phenotypes were modified with a convex cross-section. The aim was to examine the effects of a rounded geometry within the simulations.

Fig. 5.5. Multi-objective optimization results from the initial channel morphology experiment, showing three cross-section groups with three generated versions of each, produced using the Wallacei plugin in Grasshopper (Robert McNeel & Associates).

Gen 96 | Ind 7

According to CFD analysis, convex cross-section orientation works better.

Inward Inclination

Outward Inclination Convex

Gen 87 | Ind 6

According to CFD analysis, convex cross-section orientation works better.

Inward Inclination

Outward Inclination Convex

Gen 84 | Ind 5

According to CFD analysis, convex cross-section orientation works better.

Inward Inclination

Outward Inclination Convex

experiments under a dominant wind direction. Results generated using Autodesk CFD by the author. (see note 1)

Gen 97 | Ind 0

According to CFD analysis, convex cross-section orientation works better.

Inward Inclination

Outward Inclination

Convex

The cross-section experiments consisted of three categories: inward inclination, outward inclination, and convex. AutodeskCFD analysis showed that inward inclination produced the weakest performance (0.49–0.52 m/s), while outward inclination performed moderately better (0.52–0.54 m/s). The convex cross-section consistently achieved the highest and most stable velocities, maintaining 0.56 m/s across all phenotypes.

Overall, the convex cross-section was found to be the most effective configuration, achieving both higher and more stable velocity performance than the other types.

Fig. 5.6. Comparative velocity results of length

5.1 Activate: Ecological Aspects

5.1.3 Material Translation for Nutrient Filtratio

Marine ecosystems in the Sea of Marmara are facing unprecedented ecological stress due to recurring mucilage outbreaks, a phenomenon driven largely by nutrient overload and aggravated by climate change. Conventional responses to this crisis have been largely reactive, emphasizing post-event clean-up rather than addressing the structural causes of eutrophication. This research instead positions materials as active agents in ecological repair. By embedding nutrient absorption, porosity, and biodegradability into construction materials, the reclamation shoreline can be reimagined not as a hardened boundary but as a porous medium of metabolic exchange. Central to this proposition is the development of bio-based composites formed from seaweed and biochar, designed to stabilize excess nutrients while maintaining structural resilience in the demanding marine environment.

5.7. Causes of mucilage: eutrophication through increased nitrogen and phosphorus levels. Image produced by the author.

Fig.

5.1 Activate: Ecological Aspects

Seaweed constitutes the first pillar of this system. Its capacity to sequester nitrogen and phosphorus through photosynthesis is well documented.1 2Yet in the Marmara, mucilage prevents regular harvesting cycles, leaving large amounts of seaweed to decay. Once the bladders rupture, organic matter sinks into deep waters, where nutrients are eventually re-released, perpetuating eutrophication. This research reframes such detritus as an ecological opportunity: if harvested at the right moment and processed into a stable composite, seaweed can immobilize nutrients in solid form rather than return them to circulation.

Materially, seaweed’s intrinsic properties reinforce its suitability. Its fibrous cell walls generate porosity, distributing stresses and mitigating fracture under fluctuating moisture. Its composites are breathable, limiting microbial growth in saline conditions.3 Thermally, seaweed provides low conductivity, while its

UV resistance and dimensional stability across temperature variations prevent cracking or deformation. In short, seaweed not only metabolizes nutrients but also offers a robust foundation for marine composites.

Yet seaweed alone is insufficient. To strengthen both ecological performance and mechanical stability, biochar is introduced as a complementary component. Produced through pyrolysis, biochar’s negatively charged carbon matrix attracts ammonium (NH₄+) and binds phosphate (PO₄³-) via naturally present minerals such as calcium and magnesium. Studies confirm adsorption rates of approximately 3.5 mg of ammonium and 2.0 mg of phosphate per gram, while also buffering pH in aquatic environments.4 5 Structurally, its microporous granules distribute stresses, increasing the integrity of composite panels.6 Biochar thus functions both as a nutrient filter and as a stabilizing matrix.

Fig. 5.8. Seaweed nutrient cycle: cultivate and stabilise absorbed nutrients. Image produced by the author.

1] Hanny Meirinawati and A’an Wahyudi, “Seaweed as Bioadsorbent for Nitrogen and Phosphorus Removal,” Journal of Environmental Science and Sustainable Development 6, no. 1 (2023): 1–28, https:// www.researchgate.net/publication/383205222_Seaweed_as_bioadsorbent_for_nitrogen_and_phosphorus_removal.

2] Xiugeng Fei, “Solving the Coastal Eutrophication Problem by Large Scale Seaweed Cultivation,” Hydrobiologia 512, nos. 1–3 (2004): 145–51, https://www.researchgate.net/publication/225959746_Solving_the_coastal_eutrophication_problem_by_large_scale_seaweed_cultivation.

3] Gökhan Apaydın, Volkan Aylikci, Erhan Cengiz, M. Saydam, Nuray Kup Aylikci, and E. Tirasoglu, “Analysis of Metal Contents of Seaweed (Ulva lactuca) from Istanbul, Turkey by EDXRF,” Turkish Journal of Fisheries and Aquatic Sciences 10, no. 2 (2010): 167–72, https://www.researchgate.net/publication/261986548_Analysis_of_Metal_Contents_of_Seaweed_Ulva_lactuca_from_Istanbul_Turkey_by_EDXRF.

4] Yasser Vasseghian, Megha M. Nadagouda, and Tejraj M. Aminabhavi, “Biochar-Enhanced Bioremediation of Eutrophic Waters Impacted by Algal Blooms,” Journal of Environmental Management 367 (2024): 122044, https://doi.org/10.1016/j.jenvman.2024.122044.

5] Xichang Wu, Wenxuan Quan, Qi Chen, Wei Gong, and Anping Wang, “Efficient Adsorption of Nitrogen and Phosphorus in Wastewater by Biochar,” Molecules 29, no. 5 (2024): 1005, https://doi. org/10.3390/molecules29051005.

6 ] Salim Barbhuiya, Bibhuti Bhusan Das, and Fragkoulis Kanavaris, “Biochar-Concrete: A Comprehensive Review of Properties, Production and Sustainability,” Case Studies in Construction Materials 20 (2024): e02859, https://doi.org/10.1016/j.cscm.2024.e02859.

5.1 Activate: Ecological Aspects

When combined, seaweed and biochar yield a composite that is simultaneously ecological and architectural. Unlike conventional concrete, which seals and isolates, this bio-composite is porous, nutrient-binding, and biodegradable.Cast into seawall panels, it is designed for periodic replacement once its nutrientabsorption capacity is saturated. In this way, the material system introduces temporality into architecture: structures are not inert but participate in cycles of capture, replacement, and reintegration.The act of replacement is not a failure of durability but a design principle that aligns with ecological rhythms of nutrient flux and marine growth.

This approach, however, must withstand critique. Bio-based composites cannot rival the compressive strength or permanence of concrete, raising questions of scalability. Yet such critiques assume that architecture’s value lies solely in durability. By contrast, this research argues that periodic renewal ensures ecological efficacy, while anchoring construction within regenerative economies. Seaweed cultivation and biochar production necessitate localized harvesting, pyrolysis, and fabrication infrastructures. Far from being a weakness, this dependency situates the material system within a regenerative economy: panels are grown, fabricated, and replaced locally, tying urban construction cycles directly to ecological rhythms of the Marmara.

In positioning bio-composites as infrastructural elements, this research reframes architecture’s role in ecological crises. The material system is designed as a metabolic agent integrated into hydrodynamic and morphological interventions. In concert with channel geometries and circulation strategies, the composites absorb the very nutrients that drive mucilage, shifting architecture from passive occupation toward ecological repair. The proposed material system thus operates at multiple registers: it locks nutrients in solid form, supports marine biodiversity through porosity, resists saline erosion through intrinsic durability, and embeds a cyclical temporality into architectural practice.

In conclusion, the Sea of Marmara’s mucilage crisis reveals the urgency of rethinking materials not as inert carriers of form but as active participants in ecological cycles. Seaweed–biochar composites demonstrate how architecture might lock pollutants into matter, transform waste into structure, and reintroduce porosity into hardened reclamation edges. More than a technical fix, this system proposes a paradigm shift: from remediation after a crisis to continuous participation in metabolic exchange. By embedding nutrient absorption and ecological responsiveness into the very materiality of the shoreline, architecture becomes not only a witness to environmental collapse but a collaborator in its repair. Yet the promise of this system remains contingent on experimental validation. The following chapters move from conceptual framing to empirical testing.

Fig. 5.9. Biochar: absorption of nutrients.

5.1 Activate: Ecological Aspects

Fig. 5.10. Evaluation Criteria : Permeability, Cohesion, Erosion Resistant and Strength

The research development phase commenced with the establishment of evaluation criteria to assess the performance of proposed bio-based composites within a marine context. To approximate conditions similar to those in the Sea of Marmara, the experimental setup used 1L of saline water, verified with a refractometer, and enriched with nitrogen- and phosphorus-based solutions. This allowed the composites to be tested for their capacity to withstand nutrient-rich saline conditions and to evaluate their effectiveness in supporting the intended ecological function. The framework integrated material properties and environmental factors, ensuring that each experiment reflected conditions comparable to those of the Sea of Marmara. On this basis, four key criteria were defined: permeability (nutrient absorption and pore performance), cohesion (granule size and bonding capacity), erosion resistance (variable water velocities), and structural strength (durability under saline exposure).

Among these, permeability was considered paramount, not only as a measure of porosity but also as a measure of the functional openness of biochar’s microand mesopores. Research demonstrates that biochar’s negatively charged pore surfaces attract ammonium (NH₄+) ions, while its mineral content enables phosphate (PO₄³-) binding.7 If these pores are blocked during composite formation, the material loses much of its ecological functionality. The design of the composite system therefore, required careful calibration of particle size, binder ratios, and curing methods to maintain open-pore networks, ensuring that biochar could continue to act as a nutrient sink rather than an inert filler.8

7] Xichang Wu, Wenxuan Quan, Qi Chen, Wei Gong, and Anping Wang, “Efficient Adsorption of Nitrogen and Phosphorus in Wastewater by Biochar,” Molecules 29, no. 5 (2024): 1005, https://doi. org/10.3390/molecules29051005.

8] Yasser Vasseghian, Megha M. Nadagouda, and Tejraj M. Aminabhavi, “Biochar-Enhanced Bioremediation of Eutrophic Waters Impacted by Algal Blooms,” Journal of Environmental Management 367 (2024): 122044, https://doi.org/10.1016/j.jenvman.2024.122044.

5.1 Activate: Ecological Aspects

Layered Composite Strategy: Toward an Optimised Material System

The shortcomings of single-layer composites prompted a strategic shift toward layered assemblies, where each stratum could be tailored for a distinct role: the outer layer for erosion resistance, the inner for nutrient absorption, and the interface for cohesion. This strategy was adopted to reconcile the conflicting demands of structural strength, permeability, and long-term stability in saline water.

Initial experiments introduced seashells to improve strength and reduce brittleness. However, seashell–resin composites fractured easily under mechanical stress, while resin powder, intended to minimise pore blockage, instead swelled in saline water, accelerating disintegration. These failures underscored the need for both a more stable binder and a particle structure that preserved biochar’s open pore architecture, which is essential for nutrient adsorption.

OL : Seashell
+ Resin
: Biochar 80% + Seaweed 20%
Fig. 5.11. Three-layer composite material experiments.

5.1 Activate: Ecological Aspects

OL : Seashell (P) 92% + Sodium Alginate 8%

IL : Biochar 70% + Seaweed (P) 10% + Seashell (G) 20%

OL : Seaweed (G) 85% + Sodium Alginate 15%

IL : Biochar 70% + Seaweed (P) 5% + Seaweed (G) 25%

experiments.

OL : Seashell (G) 85% + Sodium Alginate 15%

IL : Biochar 70% + Seaweed (P) 5% + Seashell (G) 25%

OL : Seaweed (P) 50% + Seashell (G) 40% + Sodium Alginate 10%

IL : Biochar 40% + Seaweed (P) 10% + Seaweed (G) 25% + Seashell (G) 25%

OL : Seaweed (P) 92% + Sodium Alginate 8%

IL : Biochar 70% + Seaweed (P) 10% + Seaweed (G) 20%

OL : Seaweed (G) 40% + Seashell (P) 50% + Sodium Alginate 10%

IL : Biochar 75% + Seaweed (P) 5% + Seaweed (G) 10% + Seashell (G) 10%

Fig. 5.12. Three-layer composite material

5.1 Activate: Ecological Aspects

The second series of trials tested seaweed and seashells in both powder and granule forms as outer layers, with resin replaced by sodium alginate. When paired with sodium alginate, seaweed powder swelled and expanded in volume, while seaweed granules resisted swelling but eroded progressively in saline water. Seashell powders offered greater density but clogged biochar pores, reducing permeability. Granular seashell layers bound more effectively, yet they separated from the inner matrix after prolonged exposure, confirming that layer cohesion was as critical as material selection.

To address erosion and binding, zeolite was introduced in the inner layer. Although zeolite partially blocked biochar pores, it provided secondary ecological benefits by adsorbing ammonium (NH₄+). Its use in small proportions improved cohesion between layers, especially when extended into the outer layer, but higher concentrations compromised permeability. Importantly, zeolite’s adsorption spectrum is limited: it binds ammonium but does not absorb phosphorus or contribute to pH stabilization.9 Thus, its role was carefully restricted to a supportive rather than primary component.

The critical breakthrough came with the introduction of an interface layer, composed of fine biochar powder stabilized with sodium alginate. This thin interlayer created a continuous transition between outer and inner layers, reducing delamination under saline exposure. Subsequent refinements focused on balancing biochar and zeolite proportions, aiming to maximise the availability of biochar pores while exploiting zeolite’s selective ammonium capture. Experiments confirmed that composites with higher biochar content and minimal zeolite achieved superior permeability and nutrient absorption.

Further optimisation involved small additions of sodium alginate to the inner layer, crosslinked with calcium chloride (CaCl₂). The Ca²+ ions not only stabilised the alginate network but also interacted with biochar, enhancing its capacity to bind phosphate (PO₄³-) through precipitation as calcium phosphate (Ca₃(PO₄)₂). This chemical mechanism complemented the physical adsorption provided by biochar, resulting in a more balanced removal of nitrogen and phosphorus from seawater.

Through this iterative process, a final optimised composite was achieved. Granular seashells contributed strength and erosion resistance in the outer layer. The inner layers were biochar-dominant with trace zeolite for ammonium capture. A biochar–alginate interface ensured cohesion. Collectively, these elements produced a system with high permeability, reduced erosion, robust saline-water performance, and maintained open-pore structures for nutrient adsorption.

To evaluate ecological functionality, the final layered composite samples were immersed in saline water enriched with nitrogen and phosphorus compounds. Nutrient concentrations were recorded prior to immersion to establish baseline values. Following immersion, measurements were conducted using the API Freshwater Test Kit, and gradual changes in nutrient levels were observed.

The layered composite strategy demonstrates how architectural material innovation can align structural durability with ecological function. By orchestrating particle size, layer function, and selective chemistry, the final material moves beyond reactive durability toward active nutrient regulation. This sets the stage for the next chapter, where these composites are scaled into design applications along the Marmara shoreline.

Technology 341 (2021): 125812, https://doi.org/10.1016/j. biortech.2021.125812.

9] Sofia Maria Muscarella, Luigi Badalucco, Beatriz Cano, Vito Armando Laudicina, and Giorgio Mannina, “Ammonium Adsorption, Desorption and Recovery by Acid and Alkaline Treated Zeolite,” Bioresource
Nitrate (NO3)
Before placing modules
Nitrate (NO3) (ppm)
After placing modules
Fig. 5.13. API strip test results showing nitrate (NO₃) concentration reduction after placing modules. in water.
Before placing modules
After placing modules

5.1 Activate: Ecological Aspects

OL : Seashell 85% + Sodium Alginate 15%

IL : Biochar 45% + Seaweed 7% + Seashell 20% + Zeolite 25% + Sodium Alginate 3%

OL : Seaweed 40% + Seashell 45% + Sodium Alginate 15%

IL : Biochar 45% + Seaweed 7% + Seashells 20% + Zeolite 25% + Sodium Alginate 3%

OL : Seashell 70% + Zeolite 15% + Sodium Alginate 15%

IL : Biochar 60% + Seaweed 10% + Seashell 10% + Zeolite 15% + Sodium Alginate 5%

OL : Seaweed 70% + Zeolite 15% + Sodium Alginate 15%

IL : Biochar 60% + Seaweed 10% + Seashell 10% + Zeolite 15% + Sodium Alginate 5%

OL : Seaweed 85% + Sodium Alginate 15%

IL : Biochar 45% + Seaweed 7% + Seashells 20% + Zeolite 25% + Sodium Alginate 3%

OL : Seaweed 30% + Seashell 40% + Zeolite 15% + S. A. 15%

IL : Biochar 60% + Seaweed 10% + Seashell 10% + Zeolite 15% + Sodium Alginate 5%

Fig. 5.14. Three-layer composite material experiments.

4.3 Material System

The layered composite strategy demonstrates how architectural material innovation can align structural durability with ecological function. By orchestrating particle size, layer function, and selective chemistry, the final material moves beyond reactive durability toward active nutrient regulation. This sets the stage for the next chapter, where these composites are scaled into design applications along the Marmara shoreline.

Fig. 5.15. Layered composite strategy diagram. Image produced by author.

4.3 Material System

Fig. 5.16. Final Optimized Composite

5. 1 Articulate: Experiential Aspect

5.2.1 Water as Experiential Medium

5.2.2 Pedestrian Layer: Structuring Movement and Experience

5.2.3 Vehicular Layer: Infrastructure as Spatial Regulator

5.2.4 Sectional Integration and Transition to Structure

5.2 Articulate Experiential Aspect

Following the ecological and civic structuring of the corridor, this chapter addresses the experiential layer. The aim is to articulate how space is not only moved through, but felt, perceived, and remembered. Building on the spatial clarity, movement logic, and sensory calibration from design development, this stage translates those systems into tactile and perceptual design strategies. It focuses on framing views, enhancing rhythm through pause points, and creating a continuous yet varied spatial narrative from city to sea. The design here mediates between infrastructure and experience, reinforcing identity and meaning in the everyday journey.

Fig. 5.17. Concept diagram. Image produced by author.

5.2 Articulate Experiential Aspect

Fig. 5.18. Diagram mapping spatial variables to water-based flow regimes and design outputs. Image created by the author.

5.2 Articulate Experiential Aspect

5.2.1 Water as Experiential Medium

This layer establishes water as the primary element in shaping the sensory experience of the corridor. It was introduced first due to its dual role in environmental regulation and spatial legibility. The design investigation examined how different degrees of visual and physical access to water could structure user perception and behaviour across the urban, interface, and reclamation zones.

In the urban zone, water was applied as shallow, reflective surfaces that act as visual and thermal anchors without inviting direct physical contact. These water elements were embedded in underutilised pockets along pedestrian movement, supporting evaporative cooling and providing comfort without disrupting circulation. This ensured microclimate regulation and legibility while keeping water protected from foot traffic.

At the interface, the design allowed for transitional access. By modifying edge conditions through stepped gradients and buffer thresholds, the spatial configuration enabled closer proximity and partial interaction. Sound, airflow, and visibility of water flows were used to increase sensory engagement while maintaining pedestrian continuity. This zone functioned as a mediation layer between controlled and open interaction.

In the reclamation zone, water access was maximised. Here, design elements extended movement surfaces directly into water bodies through boardwalks and shallow platforms. This configuration encouraged immersive use, longer durations of stay, and full engagement with the coastal environment. These moments of contact were deliberately designed to enhance social activity and strengthen the identity of the reclaimed edge as public space. Water was no longer a background system but part of the usable public realm.

The study confirmed that experiential gradients could be created through measurable design variables such as elevation, porosity of edge conditions, and physical thresholds. These variables allowed water to support not only environmental performance but also spatial programming. The results guide the development of the pedestrian layer by ensuring that water zones aligned with circulation logic, comfort bands, and public use patterns.

Fig. 5.19. Image created by the author.

5.2 Articulate Experiential Aspect

5.2.2 Pedestrian Layer: Structuring Movement and Experience

Building on the water layer, which establishes a refined hydrological and ecological base, the pedestrian layer introduces a spatial system that mediates between environmental comfort and user experience. This layer is responsible for shaping how people move through, pause within, and engage with the site across the urban, interface, and reclamation zones.

The pedestrian design is structured through a behaviour-based logic, organised around three primary movement modes: passing, standing, and staying. These modes are distributed along a spatial gradient, influenced by changing environmental parameters such as temperature, solar exposure, and proximity to water. In the urban condition, the design prioritises efficient flow and short pauses. At the interface, the system slows, enabling tactile engagement and visual access. In the reclamation zone, movement culminates in high-contact, immersive experiences with water.

This behavioural distribution is translated into architectural form through a modular morphological catalogue. Spatial elements such as shaded canopies, sitting platforms, standing decks, and green areas are deployed in varying combinations across zones. Their placement responds to shifting behavioural needs, shading and mitigating heat in the dense urban fabric, supporting gathering and observation at the threshold, and enabling prolonged presence and sensory immersion near the coast.

Morphologies are positioned not as isolated objects but as part of an integrated spatial system. Curvature, elevation, and edge conditions are manipulated to guide movement, frame views, and define resting points. Changes in level subtly influence the duration of stay, establishing a behavioural rhythm without requiring formal boundaries.

The catalogue application follows a gradient logic. In urban areas, denser morphologies prioritise circulation and relief points. At the interface, combinations support pause and observation. In the reclamation zone, open configurations enable direct access to water and extended stays. These spatial transitions are not abrupt but continuous, supporting a progressive shift in experiential intensity. Importantly, the pedestrian system does not operate in isolation. It is deeply responsive to both the water logic beneath and the vehicular systems above. The overlap with the water layer ensures that shaded, cooler areas align with hydrological features, enhancing microclimate comfort. Simultaneously, the pedestrian experience is protected from vehicular disruption through coordinated level separation and canopy integration, setting the stage for the vehicular layer to respond.

This structured pedestrian layer transforms the corridor into a responsive public ground. It not only facilitates movement but also structures environmental and social interaction, anchoring the project’s experiential intent.

Fig. 5.20. Pedestrian path morphology diagram. Image created by the author.
Fig. 5.21. Image created by the author.

5.2 Articulate Experiential Aspect

5.2.3 Vehicular Layer: Infrastructure as Spatial Regulator

The vehicular system is addressed as an infrastructural layer that is reorganised to support the spatial and experiential priorities established by the water and pedestrian layers. Rather than functioning as a dominant surface element, the vehicular network is restructured across zones to reduce environmental disruption and spatial fragmentation. This allows the corridor to maintain continuity in human movement and environmental integration.

In the urban zone, vehicular roads remain at grade but are redefined through architectural thickening. Roads are integrated with overhead shading canopies that serve dual functions: maintaining traffic continuity and creating shaded, structured crossings for pedestrians. This integration supports thermal comfort and ensures clear separation between pedestrian and vehicular domains at intersections and nodes.

At the interface, vehicular routes are enclosed within acoustic shells, acting as buffers to reduce auditory disturbance and create calmer transitional spaces. These enclosures reduce sensory conflict between modes of movement and help maintain a focused pedestrian and water-oriented environment.

In the reclamation zone, vehicular movement is relocated into underground tunnels. This spatial relocation removes visual and acoustic interference at the surface level, preserving open water-oriented landscapes and enabling unimpeded pedestrian and ecological activity.

Across the three zones, the vehicular layer transitions from visible and architecturally treated in dense urban conditions to fully concealed in the coastal edge. This transformation is not merely functional but supports the larger spatial and environmental goals of the corridor by reducing surface-level interruptions and maintaining a high degree of experiential

Fig. 5.22. Vehicular path morphology diagram. Image created by the author.
Fig. 5.23. Image created by the author.

5.2 Articulate Experiential Aspect

5.2.4 Sectional Integration and Transition to Structure

The sectional perspectives illustrate that the water, pedestrian, and vehicular systems are not simply stacked but integrated into a coherent spatial framework. These systems are organised in a vertical relationship, supporting both movement and perception. Water establishes the environmental base, regulating temperature and guiding visual continuity. Pedestrian routes are layered above, aligned with shaded areas and ventilation paths to ensure comfort and spatial clarity. Vehicular infrastructure is reconfigured through elevation, acoustic enclosures, or submersion to maintain the openness and legibility of the pedestrian and ecological environment. This organisation varies across the urban, interface, and reclamation zones. In dense areas, systems are compact to maximise efficiency and separation. Toward the coast, the composition becomes more open, encouraging interaction and spatial continuity. The sectional strategy confirms the project’s ability to mediate environmental performance and user experience through calibrated spatial logic.

These relationships reveal systemic interdependence. Water moderates climate, informing pedestrian comfort and spatial use. Vehicular flows are redirected to minimise disruption. Together, these systems produce a continuous and responsive environment grounded in environmental logic and user needs.

This moment defines a transition in the design process. With experiential and spatial strategies now established, the focus shifts toward structural resolution. Formal decisions are evaluated through material logic and construction behaviour. Structural simulations addressing stress, span, and performance become essential in testing architectural feasibility.

This progression aligns perceptual design with physical viability. The project moves from conceptual frameworks toward structurally informed architecture, where geometry, materiality, and environmental performance converge. This sets the foundation for the next phase, grounding architectural intent in constructible logic.

5.2 Articulate Experiential Aspect

Fig. 5.24. Strcutural system. Image created by the author.

5.2 Structuring the System

This chapter transitions the project from spatial articulation to structural feasibility. Geometries derived from experiential and movement logics are now validated through structural simulations. Form-finding defines the initial surface, which is tested against bending behaviour and stress distribution to identify areas of structural demand. Material is applied selectively to these zones, reducing excess and ensuring buildable efficiency.

Stress patterns inform a mesh-based system where density and ribbing follow force paths. Instead of uniform thickness, the material adapts to compression and tension zones, resulting in a performance-driven, lightweight structure. These patterns guide fabrication strategies, with geometry detailed for modular assembly based on load conditions.

The material system integrates excavated surface concrete blended with zeolite. This approach reduces concrete content while improving durability, thermal performance, and water resistance, critical for coastal exposure. Structurally and environmentally, this system grounds the design in local conditions while reinforcing its long-term viability. Together, geometry, performance, and sustainability form a unified structural logic.

Fig. 5.25. Concept section perspective. Image created by the author.

5.3 Interface Design: Reconnecting Edge and Ecology

The design proposal focuses on the interface boundary as a critical zone for reconnecting the city with its coastal edge. Historically a vibrant threshold, this area has lost its identity due to heavy infrastructural development. The proposal aims to restore its significance by integrating existing functions, improving groundlevel connectivity, and reintroducing water as a central organising element. This layer targets the base hydrological network, uncovering and extending it toward the interface to rebuild the city’s historic shoreline relationship. Infrastructure is not removed but reconfigured as part of a larger, layered spatial system.

The first intervention addresses ground-level permeability. The existing railway line forms a rigid boundary between the city and the interface, obstructing access and fragmenting spatial continuity. To overcome this, the design introduces underpasses and subways beneath the rail corridor. These connections enhance urban-interface accessibility and activate otherwise residual spaces. The strategy transforms physical divisions into transitional zones, encouraging smoother pedestrian movement and encouraging programmatic use in the captured inbetween areas. By adding socio-ecological functions to these spaces, the edge condition is reimagined as a continuous public realm.

A second boundary, the coastal highway, is redefined through elevated and sunken connections that allow water and people to pass. Water access repositions the highway as a secondary bridge crossing over a primary hydrological network. These vertical transitions blur the line between land and sea, reinterpreting the interface not as an edge, but as a shared threshold. Once improved connectivity is established, the focus shifts to activating the interface with experiential programs that promote human-water interaction and socio-ecological awareness.

Three key nodes anchor this activation. The first is near the existing sports club, where new water-related activities such as kayaking, viewing decks, meditative spaces, jogging tracks, and cycling paths are introduced. These functions reinforce

the area’s recreational identity and connect it to adjacent residential zones. The second node, a major transit hub near a historic landmark, is restructured into a civic plaza that celebrates its heritage through uncovered water features and interactive public spaces. Seasonal events and urban spillovers from cafes and malls enhance footfall, transforming it into a vibrant urban gateway. The third node, a previously neglected park enclosed by roads, is converted into a microclimatic green-blue space. Water elements and tree canopies here offer comfort and ecological value, serving nearby schools and mixed-use developments.

To support these interventions, the structural networks above the interface are repurposed to provide shaded microclimates for pedestrian comfort. Vacant plots are also reprogrammed as multifunctional public spaces that extend the water’s reach, reinforcing the corridor’s identity.

By reactivating underused plots, opening movement corridors beneath existing infrastructure, and embedding water within the urban fabric, the proposal transforms the interface from a hardened boundary into a porous, connected, and socially vibrant zone.

The interface design demonstrates how ecological and urban systems can be integrated to overcome infrastructural fragmentation. Through spatial continuity, adaptive programming, and re-engagement with water, the proposal restores the city’s relationship with its edge. This approach provides a scalable and resilient model for future coastal regeneration, positioning architecture as an agent of ecological and social repair.

Fig. 5.26. Master plan. Image created by the author.
Fig. 5.27. Urban–coastal interface visualisation illustrating key anchors and pedestrian connections across the reclaimed landscape. Source: Image produced by the author using Lumion
Sport Club
Landmark

List of Figures

Fig. 5.1. Conceptual diagram of water movement systems. Illustration by the author.

Fig. 5.2. Initial channel morphology experiment showing the design process. Illustration by the author.

Fig. 5.3. Image produced by the author in Grasshopper (Robert McNeel & Associates).

Fig. 5.4. Multi-objective optimization results from the initial channel morphology experiment using the Wallacei plugin in Grasshopper (Robert McNeel & Associates). The figure shows four selected best-performing individuals from the final generation

Fig. 5.5. Multi-objective optimization results from the initial channel morphology experiment, showing three cross-section groups with three generated versions of each, produced using the Wallacei plugin in Grasshopper (Robert McNeel & Associates).

Fig. 5.6. Comparative velocity results of length experiments under a dominant wind direction. Results generated using Autodesk CFD by the author.

Fig. 5.7. Causes of mucilage: eutrophication through increased nitrogen and phosphorus levels. Image produced by the author.

Fig. 5.8. Seaweed nutrient cycle: cultivate and stabilise absorbed nutrients. Image produced by the author.

Fig. 5.9. Biochar: absorption of nutrients.

Fig. 5.10. Evaluation Criteria : Permeability, Cohesion, Erosion Resistant and Strength

Fig. 5.11. Three-layer composite material experiments.

Fig. 5.12. Three-layer composite material experiments.

Fig. 5.13. API strip test results showing nitrate (NO₃) concentration reduction after placing modules. in water.

Fig. 5.14. Three-layer composite material experiments.

Fig. 5.15. Layered composite strategy diagram. Image produced by author.

Fig. 5.16. Final Optimized Composite

Fig. 5.17. Concept diagram. Image produced by author.

Fig. 5.18. Diagram mapping spatial variables to water-based flow regimes and design outputs. Image created by the author.

Fig. 5.19. Image created by the author.

Fig. 5.20. Pedestrian path morphology diagram. Image created by the author.

Fig. 5.21. Image created by the author.

Fig. 5.22. Vehicular path morphology diagram. Image created by the author.

Fig. 5.23. Image created by the author.

Fig. 5.24. Strcutural system. Image created by the author.

Fig. 5.25. Concept section perspective. Image created by the author.

Fig. 5.26. Master plan. Image created by the author.

Fig. 5.27. Urban–coastal interface visualisation illustrating key anchors and pedestrian connections across the reclaimed landscape. Source: Image produced by the author using Lumion

Conclusion and Final Reflection

This thesis repositions the Marmara coastline, particularly the Maltepe reclamation, not as a fixed urban boundary but as a disrupted interface where ecological stagnation and spatial disconnection converge. It demonstrates that the mucilage crisis in the Sea of Marmara is not merely a biological phenomenon but a spatial condition shaped by impermeable reclamation, hardened infrastructure, and interrupted hydrodynamics. Through computational modelling, environmental analysis, and spatial synthesis, the research advances a regenerative design framework that restores water circulation, reduces thermal stress, and reestablishes continuity between the city and the sea. Water is reconceived not as a passive utility but as a spatial agent that structures ecological processes and enhances civic life. In doing so, the design transforms the hardened coastal edge into a porous and adaptive system capable of supporting both environmental renewal and social engagement.

Despite its contributions, the project presents certain limitations. While hydrodynamic and thermal models provide strong indications of environmental performance, they remain dependent on seasonal inputs and fixed assumptions. The behaviour of urban users, as well as the material durability for urban development for proposed elements, has not been empirically tested.

These limitations point to clear directions for further inquiry. The thesis should be viewed not as a definitive resolution but as a spatial prototype that calls for interdisciplinary collaboration. Prototyping channel geometries, validating material performance, and embedding the design within regulatory frameworks will be critical steps. Equally, studying user experience and social appropriation of reclaimed spaces can enrich the understanding of how spatial and ecological systems coexist in practice.

Ultimately, this research asserts that coastal space must be understood as shared ecological and civic terrain. The Maltepe shoreline becomes a site of both critique and potential, illustrating how design can move beyond symptom-based interventions to restore environmental processes and public life in tandem. While locally grounded, the spatial principles developed here permeability, adaptability, and integration are globally applicable. They offer a resilient alternative to conventional reclamation, one that aligns urban development with the rhythms and requirements of the natural world. In this reframing, the coastline is no longer a defensive edge, but a living threshold that invites renewal.

Turn static files into dynamic content formats.

Create a flipbook
Issuu converts static files into: digital portfolios, online yearbooks, online catalogs, digital photo albums and more. Sign up and create your flipbook.