Diagramas para el modelado de los objetos

Page 1

Análisis y Diseños de Sistemas II

AUTOR: Wilker Franco C.I. 16.343.892

DIAGRAMAS PARA EL MODELADO DE OBJETOS

San Joaquín de Turmero, junio,2023

Análisis y Diseños de Sistemas II

DEDICATORIA

"A mi familia, por ser mi fuente inagotable de amor, apoyo y comprensión. Sus palabras de aliento y paciencia han sido mi mayor inspiración en cada paso de este viaje. Sin ustedes, este libro no sería posible.

A mis amigos, por creer en mí y alentarme a perseguir mis sueños. Gracias por estar a mi lado, por escuchar mis ideas y por ser una fuente constante de motivación. Este libro es un testimonio de nuestra amistad y de los momentos compartidos.

A mi profesora Alejandra reyes, quien me han guiado y dio todas las instrucciones para poder realizar este pequeño libro.

Este libro está dedicado a todos aquellos que han sido parte de mi viaje, a los que me han acompañado y apoyado en cada paso del camino. Su influencia y amor han dejado una huella imborrable en mi corazón. Gracias".

2

Análisis y Diseños de Sistemas II

INTRODUCCIÓN

El diagrama para el modelado de objetos es una herramienta visual utilizada en el desarrollo de software para representar la estructura y las interacciones entre los objetos de un sistema. En otras palabras, es un dibujo que muestra cómo las diferentes partes de un sistema se relacionan entre sí.

Imagínate que estás construyendo una casa de juguete. El diagrama de modelado de objetos te ayudaría a visualizar los diferentes componentes de la casa, como las paredes, el techo, las ventanas y las puertas. También mostraría cómo estos componentes se conectan entre sí para formar la casa completa.

En el desarrollo de software, los objetos son como los componentes de la casa. Cada objeto tiene sus propias características (como el color de una pared) y puede realizar ciertas acciones (como abrir una puerta). El diagrama de modelado de objetos te permite ver cómo se relacionan estos objetos y cómo interactúan entre sí.

Al utilizar este tipo de diagrama, los desarrolladores pueden comprender mejor cómo se estructura un sistema y cómo los objetos se comunican y colaboran para lograr una funcionalidad específica. Esto ayuda a planificar y diseñar el software de manera más efectiva, facilitando la colaboración entre los miembros del equipo y asegurando que todos tengan una visión clara de cómo debe funcionar el sistema.

En resumen, el diagrama para el modelado de objetos es una representación visual que muestra la estructura y las interacciones entre los objetos de un sistema. Es una herramienta útil para comprender y planificar el desarrollo de software, permitiendo una mejor colaboración y diseño eficiente del sistema.

3

Análisis y Diseños de Sistemas II

ÍNDICE Dedicatoria………………………………………………………………………2 Introducción……………………………………………………………………. 3 Dominio del problema en un sistema de información……………………...5 Proceso de desarrollo de un sistema de información basado en objetos.8 Modelaje de especificaciones de un sistema de información…………... 10 Descripción de la metodología RUP y sus artefactos…………………… 12 Referencias bibliográficas……………………………………………………14 4

Análisis y Diseños de Sistemas II

DOMINIO DEL PROBLEMA EN UN SISTEMA DE INFORMACIÓN

En un sistema de información, el dominio del problema se refiere al conocimiento y la comprensión profunda de la industria, el contexto y las necesidades del negocio en el que se implementará el sistema. El dominio del problema es esencial para el desarrollo exitoso de un sistema de información, ya que permite a los diseñadores y desarrolladores entender los desafíos específicos y las oportunidades que se presentan en el entorno en el que el sistema será utilizado.

El dominio del problema implica adquirir un conocimiento detallado de los procesos, las reglas y las interacciones clave dentro del ámbito en el que se implementará el sistema. Esto implica comprender las actividades, las responsabilidades, las restricciones y los objetivos de las diferentes partes interesadas involucradas en el negocio. Además, implica tener en cuenta las regulaciones y normativas específicas de la industria, así como las mejoresprácticasyestándaresrelevantes.

Eldominiodelproblematambién abarca el entendimiento de las limitaciones y restricciones del entorno en el que se implementará el sistema. Esto puede incluir recursos limitados, restricciones tecnológicas, limitaciones presupuestarias u otros factores que puedan afectar el diseño y la implementacióndelsistema.

5

Análisis y Diseños de Sistemas II

Para explicar el dominio del problema en un sistema de información, es necesario identificar y definir los siguientes aspectos:

Conceptos clave: Son los elementos fundamentales o entidades principales dentro del dominio del problema. Estos conceptos pueden ser objetos, personas, lugares, eventos, etc. Por ejemplo, en un sistema de información para una tienda en línea, los conceptos clave podrían ser productos,clientes,pedidos,inventario,etc.

Reglas y restricciones: Son las reglas y limitaciones que se aplican dentro del dominio del problema. Estas reglas pueden estar relacionadas con la forma en que se realizan ciertas operaciones, los permisos y restricciones de acceso, las políticas de negocio, etc. Por ejemplo, en un sistema de información para una biblioteca, puede haber reglas sobre la duración del préstamo de libros, la cantidad máxima de libros que un usuario puede llevarprestados,etc.

Procesos y flujos de trabajo: Son las actividades o tareas que se llevan a cabo dentro del dominio del problema. Estos procesos pueden involucrar interacciones entre diferentes conceptos y seguir un flujo de trabajo específico. Por ejemplo, en un sistema de información para la gestión de proyectos, los procesos pueden incluir la creación de tareas, asignación de recursos,seguimientodelprogreso,etc.

Al comprender y definir el dominio del problema, se facilita el diseño y la implementación del sistema de información, ya que se tiene una visión clara de las necesidades y requisitos específicos que deben cumplirse.

6

Análisis y Diseños de Sistemas II

¿Cuál es su origen?

El modelo de dominio se crea con el fin de representar el vocabulario y los conceptos clave del dominio del problema. El modelo de dominio también identifica las relaciones entre todas las entidades comprendidas en el ámbito del dominio del problema, y comúnmente identifica sus atributos. Un modelo de dominio que encapsula los métodos dentro de las entidades se asocia más bien con modelos orientados a objetos. El modelo de dominio proporciona una visión estructural del dominio que puede ser complementado con otros puntos de vista dinámicos, como el modelo de

Es importante destacar que el proceso de elaboración del dominio del problema es iterativo y requiere una colaboración estrecha entre los expertos del dominio y los profesionales de tecnología de la información. A medida que se avanza en el diseño e implementación del sistema de información, es posible que se requiera revisar y ajustar el dominio del problema para garantizar que el sistema cumpla adecuadamente con las necesidades y requisitos del dominio específico.

7

Análisis y Diseños de Sistemas II

PROCESO DE DESARROLLO DE UN SISTEMA DE INFORMACIÓN BASADO EN OBJETOS

El proceso de desarrollo de un sistema de información basado en objetos sigue generalmente una serie de etapas. A continuación, se describe detalladamente cada una de ellas:

Análisis de requisitos

En esta etapa, se recopila información sobre los requisitos del sistema. Se realiza un estudio detallado de las necesidades de los usuarios, los objetivos del sistema y los procesos que se deben automatizar. Se llevan a cabo entrevistas con los usuarios, se revisan documentos existentes y se recopila información relevante. El objetivo es comprender completamente los requisitos funcionales y no funcionales del sistema.

Diseño de objetos

En esta etapa, se define la estructura del sistema en términos de objetos y sus relaciones. Se identifican las clases de objetos necesarias, sus atributos y métodos, y se establecen las relaciones entre ellos. También se definen las interfaces de las clases y se determinan los flujos de información entre los objetos. Pararepresentar el diseño de objetos, se utilizan diagramas UML, como diagramas de clases, diagramas de secuencia y diagramasdeactividad.

Implementación

En esta etapa, se lleva a cabo la codificación del sistema. Se escriben las clases de objetos en un lenguaje deprogramaciónorientadoaobjetos, como Java, C++ o Python. Cada clase se implementa según su diseño, con sus atributos y métodos correspondientes. Durante la implementación,esimportanteseguir buenas prácticas de programación, como la modularidad, el uso de principios SOLID y la reutilización de código.

Pruebas unitarias

En esta etapa, se realizan pruebas para verificar que cada clase de objeto funcione correctamente de forma individual. Se prueban los métodos de las clases, se validan los atributos y se comprueba que se cumplan los requisitos establecidos en el diseño. Seutilizantécnicascomopruebasde caja blanca y pruebas de caja negra para probar diferentes escenarios y asegurar la calidad de las clases de objetos.

8

Análisis y Diseños de Sistemas II

Integración y pruebas de sistema

En esta etapa, se integran todas las clases de objetos para formar el sistema completo. Se realizan pruebas para verificar la interacción correcta entre los objetos y se validan los flujos de información entre ellos. Se prueban los casos de uso del sistemayseverificaquecumplanconlosrequisitosestablecidos.Además,serealizan pruebas de rendimiento, seguridad y usabilidad para evaluar el sistema en su conjunto.

Despliegue:

En esta etapa, se instala y configura el sistema en el entorno de producción. Se prepara la infraestructura necesaria, como servidores y bases de datos, y se realizan las configuraciones correspondientes. Se lleva a cabo la migración de datos si es necesario y se pone el sistema en funcionamiento. También se realizan pruebas de aceptación con los usuarios finales para asegurar que el sistema esté listoparasuuso.

Mantenimiento y evolución

Después del despliegue, el sistema de información basado en objetos requiere mantenimiento continuo.Serealizanactualizaciones, corrección de errores, mejoras y evolución del sistema en respuesta a cambios en los requisitos o tecnologías. También se pueden implementar nuevas funcionalidades y se asegura el correcto funcionamiento del sistema a lo largo del tiempo. El mantenimiento puede

En conclusión, el proceso de desarrollo de un sistema de información basado en objetos sigue una serie de etapas clave para garantizar la creación de un sistema funcional y de calidad. Comienza con el análisis de requisitos, donde se recopilan y analizan los requisitos del sistema. Luego, se realiza el diseño de objetos, definiendo la estructuradelsistemaentérminosdeclases,atributos,métodosyrelaciones.

Despuésdecompletareldiseño,sepasaalaimplementación, dondesecodificanlas clases de objetos utilizando un lenguaje de programación orientado a objetos. Se realizan pruebas unitarias para verificar el correcto funcionamiento de cada clase de objetodeformaindividual.

9

Análisis y Diseños de Sistemas II

MODELAJE DE ESPECIFICACIONES DE UN SISTEMA DE INFORMACIÓN (DESCRIPCIÓN DE UML)

El modelaje de especificaciones de un sistema de información utilizando UML se refiere al proceso de representar gráficamente los diferentes aspectos del sistema utilizando los diversos diagramas y notaciones proporcionados por UML. Estas representaciones gráficas ayudan a comunicar y documentar de manera efectiva las características, funcionalidades y comportamiento del sistema.

El modelaje de especificaciones con UML permite a los analistas y diseñadores de sistemas comprender, analizar y definir los requisitos del sistema, así como visualizar y diseñar su estructura, comportamiento y procesos. Proporciona una forma estandarizada y visualmente comprensible de capturar y comunicar la información relacionada con el sistema de manera clara y concisa.

Acá daremos algunos ejemplos:

Ejemplo 01 Ejemplo 02

Ejemplo de Diagrama de CasosdeUso:

Supongamos que estamos diseñando un sistema de gestión de biblioteca. Algunos casosdeusopodríanser:

 Realizarpréstamode libros.

 Devolverlibros.

 Consultar disponibilidadde libros.

 Administrarusuarios.

10

Análisis y Diseños de Sistemas II

Ejemplo 03 “Diagrama de Secuencia”:

En el caso de uso "Realizar préstamo de libros", el diagrama de secuencia podría mostrar la interacción entre los objetos involucrados, como el usuario, el libro y la biblioteca, y cómo se lleva a cabo el proceso de préstamo.

Estos son solo ejemplos simples para ilustrar cómo se aplican los diferentes diagramas de UML en el modelaje de especificaciones de un sistema de información. Cabe destacar que el modelaje de UML es altamenteflexible y sepuedeadaptar según las necesidades y complejidad del sistema que se está desarrollando.

A continuación, describiré algunos de los principales diagramas de UML que se utilizan en el modelaje de especificaciones de sistemas de información:

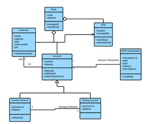
Diagrama de clases (Class Diagram):

Este diagrama muestra las clases del sistema, sus atributos, métodos y las relaciones entre ellas. Se utiliza para representar la estructura estática del sistema y sus componentes principales, como las entidades, las relaciones y las clases decontrol.

Diagrama de secuencia (Sequence Diagram):

Este diagrama se utiliza para representar la interacción entre los objetos del sistema en secuencia temporal. Muestra la forma enquelosobjetos secomunicanentresíy cómo se intercambian los mensajes a lo largo del tiempo, lo que permite visualizar el flujo de ejecución de un escenario específico.

Diagrama de actividades (Activity Diagram):

Este diagrama se utiliza para modelar los procesos y flujos de trabajo del sistema. Representa las actividades y acciones que se realizan, las decisiones que se toman y el flujo de control entre ellas. Es útil para mostrar el comportamiento del sistema desde una perspectiva de altonivel.

11

Análisis y Diseños de Sistemas II

DESCRIPCIÓN DE LA METODOLOGÍA RUP Y SUS ARTEFACTOS.

RUP es una metodología que tiene como objetivo ordenar y estructurar el desarrollo de software, en la cual se tienen un conjunto de actividades necesarias para transformar los requisitos del usuario en un sistema.

RUP se basa en cuatro pilares fundamentales: enfoque centrado en casos de uso, desarrollo iterativo e incremental, gestión de cambios y adaptabilidad, y enfoque arquitectónico.

RUP define un conjunto de fases, actividades, roles y artefactos que guían el desarrollo de software. A continuación, describiré brevemente las fases y los principales artefactos asociados con cada una de ellas:

1. Fase de Inicio:

Artefactos: Visión del proyecto, Casos de negocio, Requisitos de alto nivel, Planificación inicial.

2. Fase de Elaboración:

Artefactos: Especificaciones de casos de uso, Modelo de dominio, Arquitectura de referencia, Planificación detallada, Prototipos.

3. Fase de Construcción:

Artefactos: Código fuente, Documentación técnica, Pruebas unitarias, Informes de pruebas, Integración continua.

4. Fase de Transición:

Artefactos: Manual de usuario, Documentación de despliegue, Plan de lanzamiento, Pruebas de aceptación, Capacitación de usuarios finales.

12

Análisis y Diseños de Sistemas II

Además de estas fases, RUP también hace énfasis en la gestión de riesgos, la gestión de configuración y la gestión de cambios a lo largo de todo el ciclo de vida del proyecto.

Algunos artefactos adicionales que se producen a lo largo de todo el proceso de desarrollo en RUP incluyen:

 Diagramas de casos de uso: Representan las interacciones entre los actores y el sistema.

 Modelos de diseño: Representan la estructura interna del sistema y las relaciones entre los componentes.

 Planes de prueba: Describen cómo se realizarán las pruebas y los criterios de aceptación.

 Informes de seguimiento: Documentan el progreso del proyecto, el estado de las tareas y los problemas encontrados.

Los artefactos de RUP se utilizan como herramientas para comunicar y documentar el conocimiento del proyecto, permitiendo una mejor comprensión y colaboración entre los miembros del equipo. Se enfatiza la creación de artefactos justificados y de calidad que sean útiles para el desarrollo del proyecto y para futuras referencias.

En resumen, RUP proporciona una estructura y un conjunto de artefactos para guiar el desarrollo de software de manera sistemática, fomentando la comunicación y el enfoque en la calidad y la gestión de riesgos a lo largo del ciclo de vida del proyecto.

13

Análisis y Diseños de Sistemas II

REFERENCIAS BIBLIOGRÁFICAS

Junta de Andalucía (2018). Estudiar el dominio del problema. Artículo en línea, recuperado el 2023/06/07, disponible en:

https://www.juntadeandalucia.es/servicios/madeja/contenido/libro-pautas/ 175#:~:text=En%20el%20%C3%A1mbito%20de%20los,y%20proponer %20una%20soluci%C3%B3n%20adecuada.

Universidad bicentenaria de Aragua (2023) Diagramas para el modelado de los objetos Artículo en línea, recuperado el 2023/06/07, disponible en:

https://pregrado.campusvirtualuba.net.ve/trimestre/mod/page/view.php?

id=15536

RUP (2023). Artefactos: Artículo en línea, recuperado el 2023/06/07, disponible en: https://rupingsw.wordpress.com/artefactos/

Wikipedia (2020). Modelo del dominio recuperado el 2023/06/07, disponible en: https://es.wikipedia.org/wiki/Modelo_de_dominio

Luis R Castellanos (2020). Metodologías para el desarrollo de sistemas de información recuperado el 2023/06/07, disponible en:

https://desarrollodesistemas.wordpress.com/2009/07/02/metodologias-parael-desarrollo-de-sistemas-de-informacion/

Wikipedia (2023). Proceso para el desarrollo del software recuperado el 2023/06/07, disponible en:

https://es.wikipedia.org/wiki/Proceso_para_el_desarrollo_de_software

Eduardo Bustos Farias (2020). Modelo y modelado de sistemas recuperado el 2023/06/07, disponible en:

https://users.dcc.uchile.cl/~nbaloian/DSS-DCC/Esp/1_3.pdf

Visure (2023). Que es el modelado de requisitos procesos herramientas y cursos recuperado el 2023/06/07, disponible en:

https://visuresolutions.com/es/blog/requirements-modeling/

Wikipedia (2022). Proceso unificado rational recuperado el 2023/06/07, disponible en: https://es.wikipedia.org/wiki/Proceso_Unificado_de_Rational

14

Turn static files into dynamic content formats.

Create a flipbook
Issuu converts static files into: digital portfolios, online yearbooks, online catalogs, digital photo albums and more. Sign up and create your flipbook.
Diagramas para el modelado de los objetos by wilker franco - Issuu