DDA Board Agenda Packet - Organizational & Regular Board Meeting July 15, 2025

Page 1


ORGANIZATIONAL AND REGULAR BOARD MEETING AGENDA

Downtown Development Authority Tuesday, July 15, 2025 8:30 AM

107 S. Olive Avenue, Suite 200 West Palm Beach, FL 33401

https://downtownwpb.com/DDA Dial: +1 301 715 8592

Webinar ID: 824 5731 6579

CALL TO ORDER

PUBLIC COMMENTS AND QUESTIONS

EXECUTIVE DIRECTOR REPORT

PRESENTATIONS

• FY 2025 – 2026 Preliminary Budget Presentation

ELECTION OF OFFICERS (Action Required)

• Election of Chairman

• Election of Vice Chairman

• Election of Secretary

SETTING OF MILLAGE RATE (Action Required)

• Set Proposed Millage Rate

• Resolution No. 02-2025; 2nd Mil Budget Resolution

SET MEETING DATES (Action Required)

• FY 2025/2026 DDA Board Meeting Schedule and Public Hearing Dates

CONSENT CALENDAR (Action Required) Rick Reikenis

• Financial Statements of May 31, 2025

• Financial Statements of June 30, 2025

OLD BUSINESS (Action Required)

• Tree Canopy Project Agreement Extension Catherine Ast

NEW BUSINESS (Action Required)

• Executive Director Annual Performance Review Samantha Moore

ANNOUNCEMENTS

ADJOURNMENT (Action Required) Rick Reikenis

107 S. Olive Avenue, Suite 200, West Palm Beach, FL 33401

Phone: 561.833-8873|Fax: 561.833.5870| www.downtownwpb.com

Rick Reikenis
Teneka James Feaman
Teneka James-Feaman
Rick Reikenis
Samantha Moore
Samantha Moore
Teneka James-Feaman

MEMO

To: Rick Reikenis, Chairman

Bob Sanders, Vice Chairman

Samantha Bratter

Peter Cruise

Tim Harris

Daryl Houston

Bernardo Neto

RE: Preliminary Budget Discussion FY 2026

Date: July 15, 2025

The Property Appraiser notified the DDA on May 28, 2025, of its estimated taxable value. The total estimated taxable value for FY 2026 is $4,396,743,014 with new construction estimated at $181,516,799. The taxable value in FY 2025 was $4,008,533,506. There has been a 9.81% increase in property value from the prior year.

The FY 2026 budget is based on DDA five-year work plan and recommended amendments to the interlocal agreement between the DDA, City and CRA.

Recommendations:

• The city has requested that the DDA contribute to the City’s Ride West Palm Beach transportation system covering downtown and the northwest neighborhood. Staff recommends focusing on the on-demand transit services and has budgeted $500,000 for that purpose

• Continuing to fund Community Outreach and Policing, in partnership with the Police Departments Entertainment District Unit (EDU) and Homeless Outreach Team (HOT) who are on the front line of the homelessness issue. The DDA will provide funds for additional police presence in the DDA District. In addition to the expanded police presence, DDA will provide funding for temporary shelter, transportation to family, or other expenses that will help homeless individuals receive services. The allocation for this line item is $750,000.

• Increase the landscape expenses by 5% to align with the DDA’s landscape contract. The Landscaping contract was awarded to Scott Lewis Landscaping and approved by the DDA Board in May 2025.

• Increase the ambassador program to allow for increased visibility and additional ambassadors during peak times; 6 additional ambassadors for FY 26

Staff will be presenting the budget and requesting approval of the FY 2026 Budget.

107 South Olive Ave., Suite 200, West Palm Beach, FL 33401

Phone: 561.833.8873|Fax: 561.833.5870| www.downtownwpb.com

MEMO

To: DDA Board

Rick Reikenis, Chairman

Robert Sanders, Vice Chairman

Samantha Bratter

Peter Cruise

Tim Harris

Daryl Houston

Bernardo Neto

RE: Annual Organizational Meeting

Date: Tuesday, July 15, 2025

In accordance with the By-Laws of the DDA, an Organizational meeting to elect officers is held annually in July. At the annual Organizational meeting, the Board elects’ members to serve as Chairman, Vice Chairman and Secretary. These are one-year terms. Typically, the Executive Director serves as the Secretary of the Board.

In addition to the election of officers, the State requires a proposed millage rate be set in July. This is the ‘not to exceed rate’. The actual millage rate is determined at the final budget hearing held in September. The DDA sets its millage rate at 2 mils due to the budget approval process of the CRA.

As per the Interlocal Agreement between the City, CRA and the DDA, the DDA prepares and adopts the 2nd Mil Budget Resolution detailing the proposed budget for the increment from the 2nd mil for the upcoming year. Once it has been adopted and executed, a copy is sent to the Mayor and the Director of the CRA.

RESOLUTION NO. 2-2025

A RESOLUTION OF THE WEST PALM BEACH DOWNTOWN DEVELOPMENT AUTHORITY TRANSMITTING A PROPOSED BUDGET FOR THE INCREMENT OF THE SECOND MIL OF AD VALOREM TAXATION TO THE CITY OF WEST PALM BEACH PURSUANT TO THE INTERLOCAL AGREEMENT BETWEEN THE CITY OF WEST PALM BEACH AND THE WEST PALM BEACH DOWNTOWN DEVELOPMENT AUTHORITY; PROVIDING AN EFFECTIVE DATE AND FOR OTHER PURPOSES.

WHEREAS, the City of West Palm Beach (City) has exempted the Downtown Development Authority (DDA) from the requirement to fund the redevelopment trust fund with the increment generated by the second mil of DDA ad valorem taxation; and

WHEREAS, the City and the DDA have entered into an Interlocal Agreement effectuating that exemption; and

WHEREAS, the Interlocal Agreement requires the DDA to provide the City with the proposed budget for the increment of the second mil of ad valorem taxation; and

WHEREAS, the DDA has considered and approved a proposed budget for the increment of the second mil of ad valorem taxation.

NOW, THEREFORE, BE IT RESOLVED BY THE WEST PALM BEACH DOWNTOWN DEVELOPMENT AUTHORITY THAT:

Section 1: The Downtown Development Authority’s proposed budget for the increment of its second mil of ad valorem taxation is as follows:

Property Incentives, Grand Openings, Brokers Meetings, Business Support

4,051,599

Section 2: This resolution shall become effective immediately upon adoption.

Section 3: The Executive Director is directed to transmit a copy of this Resolution to the Mayor of the City of West Palm Beach immediately upon its adoption.

PASSED AND ADOPTED THIS 15th DAY OF JULY 2025.

DOWNTOWN DEVELOPMENT AUTHORITY

ATTEST:

CERTIFICATE

I, the undersigned, Executive Director of the West Palm Beach Downtown Development Authority, do hereby certify that the foregoing is a true and correct copy of the Resolution adopted by said Authority on the 15thth day of July 2025

MEMO

TO: DDA Board

Rick Reikenis, Chairman

Robert Sanders, Vice Chairman

Samantha Bratter

Peter Cruise

Tim Harris

Daryl Houston

Bernardo Neto

FROM: Teneka

RE: Establishing Annual Meeting Dates and Public Hearing Dates for Fiscal Year 2025-2026

DATE: Tuesday, July 15, 2025

Based on the attached calendar; the following dates and times are presented for Board Meetings and for the approval of Public Hearings dates to adopt the Fiscal Year 2025-2026 Budget for the Downtown Development Authority:

Board Meetings are held monthly on the third Tuesday;

1st Public Hearing; September 03, 2025 @ 5:05 PM; and

2nd and Final Public Hearing; September 17, 2025 @ 5:05 PM

2025- 2026 DDA BOARD MEETING DATES

MONTHLY ON THE THIRD TUESDAY OF EACH MONTH UNLESS NOTATED

DATE

August 19, 2025

*September 3,

October 21, 2025

November 18, 2025

December 16, 2025

January 20, 2026

February 17, 2026

March 17, 2026

April 21, 2026

May 19, 2026

June 16, 2026

July 21, 2026

August 18, 2026

#200, WPB,

#200, WPB, FL

Ave., #200, WPB, FL

#200, WPB, FL

#200, WPB, FL

Ave., #200, WPB, FL

Ave., #200, WPB, FL

Board Financials

West Palm Beach Downtown Development Authority

For the Period Ending May 31, 2025

Prepared on June 4, 2025

No CPA provides any assurance on these financial statements.

Balance Sheet Comparison

As of May 31, 2025

October 2024 - May 2025

Board Financials

West Palm Beach Downtown Development Authority

For the Period Ending June 30, 2025

Prepared on July 7, 2025

No CPA provides any assurance on these financial statements.

Balance Sheet Comparison

As of June 30, 2025

YTD Actual vs Budget

October 2024 - June 2025

MEMO

TO: DDA Board

Rick Reikenis, Chairman

Robert Sanders, Vice Chairman

Samantha Bratter

Peter Cruise

Tim Harris

Daryl Houston

Bernardo Neto

FROM: Catherine Ast, District Services Manager

RE: Tree Canopy Project Update & Agreement Extension

DATE: Tuesday, July 15, 2025

The DDA has been working on the Tree Canopy Project to replace trees in the Downtown that are missing or unhealthy. We have an Interlocal Agreement with, and funding from the City to match funds from the DDA for this project. The budget for this project is $200,000. Our current contract covers this project through July 31, 2025. Addendum 5, attached, for the current Landscaping Services agreement will allow for additional time to complete the project.

Locations have been identified using the most recent tree survey from the city. We anticipate approximately eight (8) trees can be planted with available funds. Scott Lewis’ Gardening and Burkhardt Construction will perform the work. Staff has prepared a presentation for the Board outlining each location and the actions required to complete the work at each site.

Staff is requesting Board approval of the 5th Addendum of the current Landscaping Services agreement to allow time for this project to be completed.

FIFTH ADDENDUM TO THE AGREEMENT BETWEEN THE WEST PALM BEACH DOWNTOWN DEVELOPMENT AUTHORITY AND SCOTT LEWIS’ GARDENING & TRIMMING, INC.

THIS FIFTH ADDENDUM TO THE AGREEMENT BETWEEN THE WEST PALM BEACH DOWNTOWN DEVELOPMENT AUTHORITY AND SCOTT LEWIS’ GARDENING & TRIMMING, INC. is hereby made and entered into this _____ day of , 2025 (the “Fifth Addendum”), by and between the West Palm Beach Downtown Development Authority, an Independent Special District (the “DDA”), whose address is 107 S Olive Avenue, Suite 200, West Palm Beach, Florida 33401, and Scott Lewis’ Gardening and Trimming Inc., a Florida Profit Corporation (the “Contractor”), whose address is 514 14th Street, West Palm Beach, FL 33401 (together, the “Parties”).

WHEREAS, the DDA and Contractor entered into a Landscaping Services Agreement for the provision of regular landscaping care and maintenance services pursuant to Request For Proposals 2020001 dated July 21, 2020, effective retroactively to June 1, 2020 (the “Agreement”); and

WHEREAS, the DDA and the Contractor amended the scope of services of the Agreement by executing the First Addendum to the Agreement on October 20, 2020; and

WHEREAS, the DDA and the Contractor amended the scope of services of the Agreement by executing the Second Addendum to the Agreement on July 20, 2021; and

WHEREAS, the DDA and the Contractor amended the term of the Agreement by executing the Third Addendum to the Agreement on May 16, 2023; and

WHEREAS, the DDA and the Contractor amended the term of the Agreement by executing the Fourth Addendum to the Agreement (the “Fourth Addendum”) on May 21, 2024. The Fourth Addendum also assigned to the Contractor an additional discrete project to plant a certain amount of trees in the downtown area (“Tree Canopy Project”). As of May 30, 2025, the Tree Canopy Project had not been completed; and

WHEREAS, the DDA issued a Request for Proposals for Landscaping Services (“RFP 2025-001”), for a term of three years beginning August 1, 2025, which was awarded to Contractor. The scope of services for RFP 2025-001 did not include the Tree Canopy Project; and

WHEREAS, the Parties desire to amend this Agreement to extend the term for the completion of the Tree Canopy Project and to terminate the ongoing regular landscaping care and maintenance services as of July 30, 2025. These services will be provided by Contractor under a separate agreement; and

WHEREAS, the DDA finds it is in the best interest of the DDA to execute this Fifth Addendum.

NOW, THEREFORE, in consideration of the mutual covenants contained herein, and other good and valuable consideration, the receipt of which is hereby acknowledged by both Parties, the DDA and the Contractor agree as follows.

1. RECITALS: The above recitals are true and correct.

2. TERMINATION OF ONGOING LANDSCAPE MAINTENANCE SERVICES: Effective as of July 30, 2025 (“Maintenance Termination Date”), all provisions of the Agreement relating to the Contractor’s obligation to perform regular landscaping care and maintenance services as set forth in RFP 2020001 shall terminate and be of no further force or effect, except for any obligations expressly related to the Tree Canopy Project.

3. EXTENSION OF THE TREE CANOPY PROJECT: Notwithstanding the termination of ongoing regular landscaping care and maintenance services, the term of the Agreement is hereby extended until the services for the Tree Canopy Project as set forth in “Exhibit A” and “Exhibit B” are completed to the satisfaction of the DDA. This extension is for the sole purpose of completing the Tree Canopy Project

4. COMPENSATION: Compensation for work related to the Tree Canopy Project shall remain as set forth in the Agreement, in an amount not to exceed Two Hundred Thousand Dollars ($200,000.00).

5. REMAINING TERMS UNAFFECTED: All other terms, conditions, and provisions of the Agreement as amended shall remain in full force and effect except as amended by this Fifth Addendum.

6. AGREEMENT: This Fifth Addendum shall become part of the Agreement.

IN WITNESS WHEREOF, the Parties have caused this Agreement to be executed on the day and year first written above.

WITNESS:

CONTRACTOR: By: By:

(Corporate Seal)

WEST PALM BEACH DOWNTOWN DEVELOPMENT AUTHORITY

Attest: Teneka James-Feaman, Executive Director

Anti-Human Trafficking Affidavit

The Contractor does not use coercion for labor or services as defined in sec�on 787.06, Florida Statutes.

Under penalty of perjury, the undersigned, on behalf of the Contractor, hereby declares that they have read the foregoing Human Trafficking Affidavit and that the facts stated in it are true.

Signed: Print name:

Title:

Date:

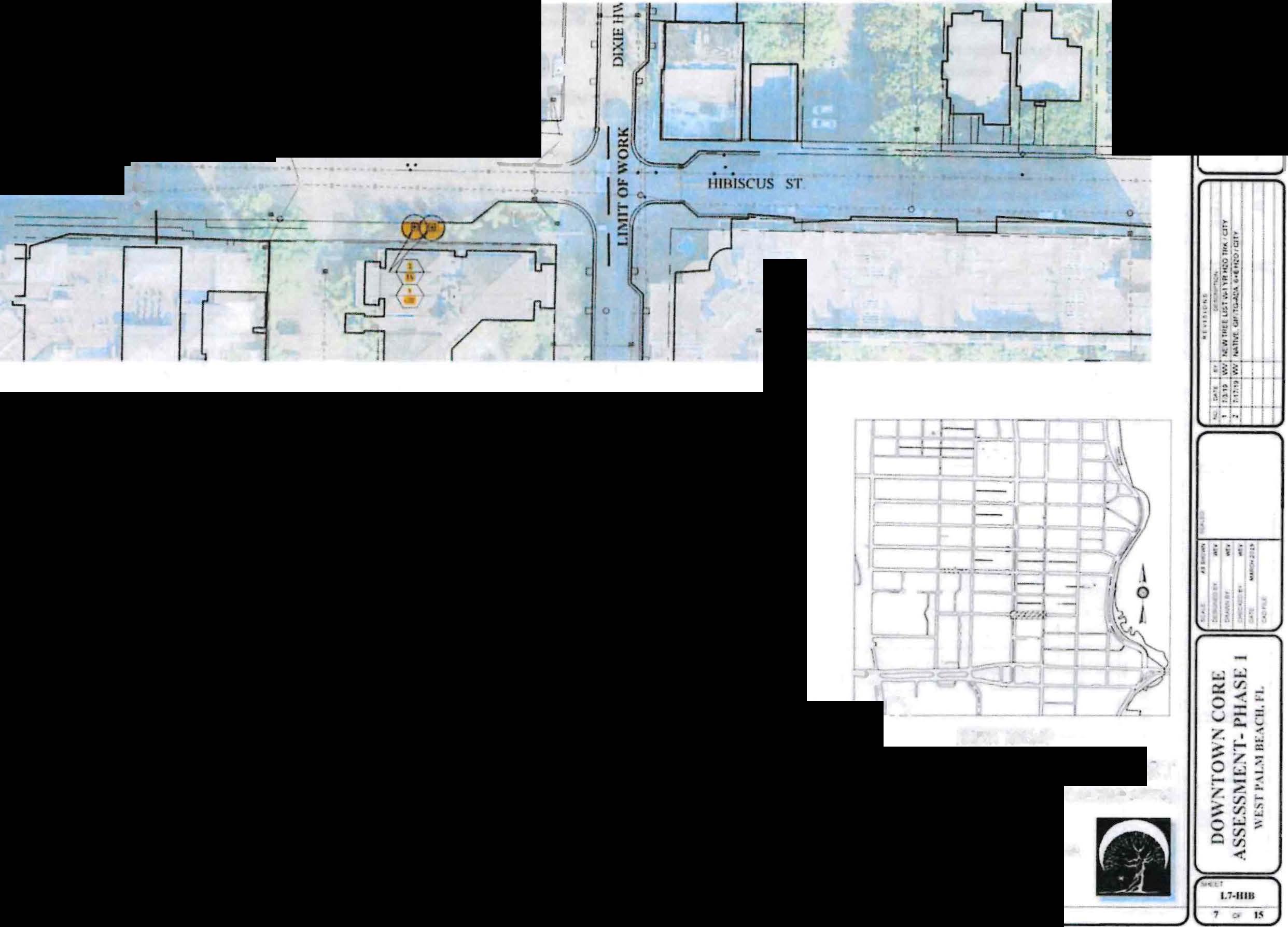
EXHIBIT A – CITY PLANS

EXHIBIT B – CONTRACTOR RESPONSIBILITIES

INDEX OF r>RAWINGS

SHEET SHEETNAME

ll-COV

L2-GEN

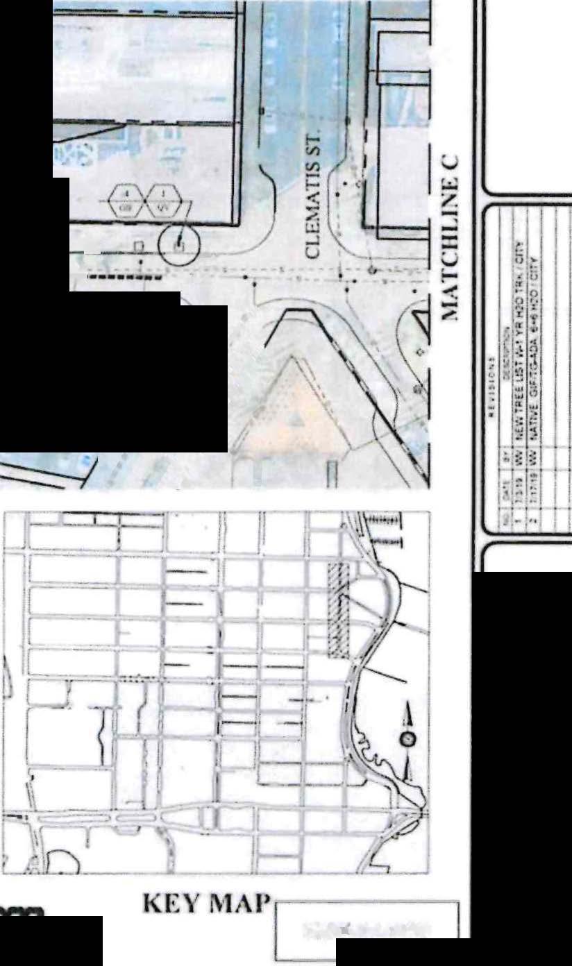
L3-CLE

L4-DIX COVER GENERALNOTES CLEMATIS ST. DIXIE HWY.

LS-DIX

CITY OF WEST PALM BEACH

DEVELOPMENT SERVICES

DOWNTOWN COREASSESSMENT PHASE I LANDSCAPE RESTORATION

WEST PALM BEACH

I.O("ATIONS

L7-Hl8

LG-DIX i)IXIE HWY. DIXIE HWY. HIBISCUS ST. l'IW,IECT

LS-OU

L9-0ll

llO·NAR-EVE

Lll-STH

L12-DET1

l13-DET2

l14-DET3

llS-SPEC-REF

OLIVE AVE. OLIVE AVE. NIIRCISSUS-EVERNl/1 5TH STREET

WPO STRUCTURAL CU SOIL DETAIL

WPS STRATAVAULT CAT 1 DET,\IL WPB STRATIIVAULT CAT. 2 DETAIL HEFERENCES · SPECIFICATIONS

.\l,\\"OH:

l;Ef"III J,\�11'!'\

COi\l:\11SSIONEHS:

DI TKll"J":,t l;ELLYSIIO,\F

OISTRllT ·,J l"ORY 1'EEl{l;-(G IJISTIUCT 11:,, <"IIRISTY FOX

IJISTIUCT /1-1 JOI(l'EDIJZZI l)ISTRICT "� ('IIRISTIN,\ l.,\�IIIERT

CITY Al>i\llNISTR,\TOR: ·,\YE JOIINSilN

1>11u:crcm: E:-;(.;1:-;EEIUNG SEH\'tn:s !;EVIN C. V<ll.lll(E1 ."IIT. l'E

•• Yrnh;o.1 ci.-.ti..o1,J..1,,l,1.t,A .,,ad..,.-u...-....1 l,1H1 IIJ:.-14.r,,U"'•"L :,,...:,,:.-n,·IIHUL•l•1rrh.,J;c1 w111,,,111<tl,l,A ru!...u11�1•l'<'A...��,..,,...,..,,,.,t,,,,,.....,&rJ1,'-'\'l;\,,.f.; '""' ,,_,-1,,..11s1•, Allln-..kr,ol1>1h...1,..,•.,.,,.. t.r,n1IH,I"''"'lt<IJ lhr-.t!'11.a1.uhll<r�•"·""r drul11:,.J"'11lll"'-ll1.t,·,,..,,..-,,." r!,11-l1-.r1d,c(1f\••nu,:-•" u\,h l'r,•fl••"' 1◄40,.u.-J\co.u 11JI ••••''"�• I ,,a .,, ,._..., rLtH�·...,tM..."Of ,u,n

GENERAL NOTES

l.1\NIJSC/\PE NOTES

C()�'TkACTOKSIIAI.I.R.t:M:kTtJ11ml.,\SUSCAl'EIJETAII.S l'I.A1'TI.IST.(iENl:KJ\I.N(ITFS

SPl.:ClrfCATIOSREFJiKE:",;CES,\NU,\I.I.(Oj'l,;TRACTl)()(.'UMENTSH)KfUR'lltERANI>co�11•11:n� INSTRIJCTio:,.;s

l'I.A.'-TLISTQtl.,\.Vn IES:\H.El'KO\'IIJEDFORco:,.;v1.::--:1E:-.;r1: 1:--J·1111:E\'l:1':T01'C,UA:,.;1rrY

01S(REJ'ASnESTIii.:l>KAWIS(jSIIAJ.I.TAt-;.l:l1kECl:J)E1'CE At-:YlllSCM.EVA:-,.;(·11:sSIIAI.I.IIE lll!Ol"GIITT()llU'.:\ITF:\.-l (IXl)fTIIELA!',:()SC:AlEAk.CllllFC-Tl'IUClk1"0Blf>l>IX(.i

l'tA.'-1SIZESI.ISIEU\fU,lnu;\tl:-,;J\ll'�tSIZElllATWILLU[\(Tl:l"IEDl·Olt11u1l'I.A�"I

A:i-:YSL'OS'IJTLno:,,,;ISSl/.hA:-.:IJOk.Pl..\�,·MA11:RJ.\I��ll"ffBE.\l'l'kOVEl)IIY1111.1.AS-l>�(.'r\l'E ,\KCl!rll:(_'TIS\\'KITIS(i1\U f'l1\ST \\'IU.JHiSlJIUEC"TTUAPl'H0\",\1,,HYl.•\SllSC\l'F1\k.CIIITI:"C"T M(UORowi-:rn·sltli'l<l'SFST,\ll\'I'lll'FOI\El'LAXTIS(;CAS11l'GIS

fOS'TR.-\ClORIS·10lHO\'ll>EMn·r A1'--I>;\S"OCIATEnl'l,1\SSl'EI\,\l.l.C'IrY('Oll:"l'f'I',\SI)"TATE ltEQUIRE�tENTSFOK ll'l'ltOV1\I FOR1\U.l'ltOlE(·rUlC1\TIOSS

CONTk,\(."TOKSIIAI.I.t'ONT1\('TMlISIJNSIIINEIIEFOHI": 1\I.I. INSTAI.I.A'IIONSU:1\1nII.IT'\'l'ONFl.lt'T

Sl:l:�ISTOAPl•E,\R1111;('O�•nk.AC:IOK.ISTO('ONT,•\(�r·1111:c1IY,\IIOUT\\'11,\TTOIK) ;\I.I. (_'ftAS(iE.�RE<)l!IHl:IJSIIJ\11 11Et'OOHl>IN,\TEI)wrn1'JllE(JWNFltANl)1"11EtANl>S("Al'E/\IU'lfl'll:.:CT l'KIORTO1:-0:STAI.I.A11<1:,-:

7 111Ero:-.TR,\CTOR"'II.I.Ill'IllAU.COSTSOFllc�·nsnOFSOIi$ \\IFSIJ\IIXIs.n(' ,IS�(}CIATl'U wrn1lllE\\'()It�ASII1:-.c·11·1u:u1:-.TIIE "PEl'IFIC.\TIOSS

co:,,.11-'..-\CTUM.SIIAI.I.Ill:h\.\111.JAR\\'In1·111El.1�11rsorWORK.\SI)1.x1s11:,a;cosu1110,- :-;o 1·ERIFYALI.ISffJR.IATlf)', IFIIISCREl'ASCIESEXISr COSlltAl"roK 11,11.1.i-:oHFYUWSl;ltIS WRnlSG\\'11111:,.;Sl:VI-.;t71C'AI.ESIMk.DAY'OFNOl'ICEl011ROC'El:IJ ,\U.:,..;EwPl.ASTM,\TFftl,\I.Slli\1.1.OEWATEkEUBY,,\\',\TfllIfUl(�SEETlIEw,,·11:HJ:-,.,:(iSO'll:S us·1111sSIIIJiTfOk11'.\'Iuust;KEl)IJlkEMliS-ISA:<llMISl�lll�llllJk/\TI0:--1II\'1711,('():--11lt,1("10k

HI COSTRACTOKISTOC'OOklllN\TI�wrn11ltE(Tn'HlKTIIEltl:l•J\IRJ\Nl)10KHl!l'l.,\('l:�11�1OF,\I.I. l'AVEkS'fOSfltE"II:ltl'MUl'l'IJl)llkll'Gross·1RIICllONWITIIIN1111,l.l�IITSOF\\'Oki-l'Fk·1111: 11':ST,\I.L\TIO:,,.il>f:'I,\11.."i ,·o;-.:TKi\('l'tlllISTOMl'.ETAl.I.('ITYST,\:-.:IMRl>SFOR11.-\Vl:llS. SIIJE\\'Au,:s.CUKIIS EH' ,\NI>UERESl'ONSllll.E1:oll·nmEXEf'tJTIOSANIJ('UST()I,";\LI H1:1•,\IK ASDrORREPLAC!i\lENTIW 111\\'EkS(J):,..;CKEll! C'OSTkAC7·okISTOIll:k.FSl'O�SIHI.Fi:t)RAl.I. S RUCTUk,\I.S\lH-(ikAIJEkf:l)llllU:M1::,..;Tscu:,,,-rKACl'OHSll,\1.1 M,\T('IIAl.I.FXrs·n�.,;(;l';\1TEH:,..;s �UTERl•\LS.JOl:-;'IS l;I('

11 f"OR1111SPROJECT,nI"\'Sl"ASl>\KIJTH.El:CiR,\TE 1\H..ETUI.IEl.'SEI>OXIYISAHE"!'ilO�ll·ET,\D\ ,\CCESSJU:Ollltl:Ml�IS :,;1-.1.!rK1:1:(iR.\"rEflET,\ILS;\SU{'O:,,,TACrnl�-fOll;\lTESS IoAS\" SPAREGFL\ll:SJ\\'AIIM1U:IS.1OR,\GEAITHE IT't'll&�I IFAfREEGRt\11:t'-:IH.,\�IE1:XISTA:,..;uIS �errToOEIU:•HSEI>I\Z-l'l.1\1'E IH:1l\'l:KTO(ITY01,.MfOkSTOK;\fiE

I! CO:S-ll<ACTOkISltlc�l'ONSIIII.I,r(l�AU.Pl,lt�lllS

11 COSTRACTOKISTOKFl•lAn=THEl:sTIIAT HEllEAI)OKIIAVl:S1<i:-,.,:Jn('A!',;rl>IH\.\(Klll'OS urn:R.\111':ATIOS f)llklS(i11IEWr\HKAl°'TYl'EklOJ)ASI)1111;\\'MtM..4.ST'\'JIFH.101)IS,·oIll!l<E.Sl:T

A:--:DE:\,i:sDEI>IOH.E/\lII:0:1:\\'Kl:Pl.1\CE�t1i:,..;T1tEE l.EGESIJ

WATERING

WATER TRUCK NOTES

C'ONIK,\l'T(>kISTOPROVIDEWA'l1:K1:-;<i\'I,\WATl:k.TRIJCJ.:ASNl:('1:-"SAKYTl>�EEi' Nii\\'t:\Nl>S('APINGIN·nuU\'IK(i,\�I)lll•,1\1:111,·co:--:orno�-c--,l:-.:-nucTOKISTO l'KO\'IOE1KUCKSAFETYwrn ,\H.KOWS,f:'IC kOl'l:RATORPERCITYOf"w1�sT l'AI�1IIF-\(JI l',\l.�IREACIIIOIJNlYA:-.:1>IH)TSt\f"E'l'YKE<ilJl.,\TIOSS

111f:1·0:-;T}(.\ OK\\'11.li\Pi'l,YW:\ FR10 .\11.l'I.A\.T!�GARE.\ t\!'1Sl·Tt-:SSAH'i 1:-:011. n,...-JKAC'IOR-IUl.l.(O�IPI.\\\lllt \l.L T.\11:COl!:,,.Tr.A.SU'.ll'"'IC'IJAl. t"lllll·SIOk Tl<AFFICSAFETY.nc111I�"1111'RESl'OSSIRII.ITYOFmECIISnt\l"IOR roPk.O\'ll)P 1\I tTIIEREQ\'lkEI>WATHlsr:ns",\HYTO�1.-\l�I.-\IS"llll:1 ,s-r Mr\17,klAI II' fLORll)A•I IIE.11:111\'!"OSI/Inos lllE11'.ITERIS(;1sn.1·111;s111,FI'l<O<H W.\11:KISC.iOfTkl:ES,-\:-,.;l)IIIE\\'Al"EKI '(i01' \NYKEWSIIRUUS,\SI>GIH)l/Nl>fO\'EI{ ;\HEASIINCI.IJl)JS'liSOU)

SI:'\(('.)MONTHSWATEkl:'\GW;\KH:\NTY1'1-.HIOIJWAIEkl�(i ,\FIEK.,NALMTEl'TA:SCEOf'111Fl'HOJITrHY111EflTY.CO!\"l'H1\t·Tok\\'III.t•Rf)\'ll>F \\'1\'JFKIZ,,,:fiVii\WATERTRl!Ct,;.fOkOSI:(I>\'b\ll kft'()\IMl·:-,,:IJl:UMIJl,;1�1U�I\\'AIFl<IStiSt'Ill·IJL!I.I: MO:SIII I TIIREE(lllHIESl'rkIIH�. ,11,-..:-111s 1.1, 1woc111�11s111;H\\H:..:

AI.Tl·K�,\-lr'.I·��SIXt'•l.\lll"-.i115i\\';\l!_RIS'(i\\'\RR\='-TIl'FIHIII>\\':\ffkJ:--:{i

IU(O\t\11;..'-DH)7\IISl\tl."�1W,\IEklSliSCIJIIH'LI. MIJS"IIIS 1.1: OSEll)•nl"<)1:,mll'sl'lltWEI'!(

ITIS1111,KESl'OSSlllllln·OF·111Et:OS" lt,U-1OKTOISCKE,ISE·1711,FRl,()fll'Sn'111 lllFWAll:klS(is,·1mouu.:.0H.lt-,;('1(1.iJ\SF'lllFM0:,,,"'"1111.\'T17\IEFkA�lhTO;\S�l/kF IIIEl'l.,\NTM;\TEklALWILi.OE IN1-1.0kllMiiI111:AtTIIVCOSL>ITION,\T11IEENO01:IIIE O�E(11YF,\llW1\kkAi'o'"r"lPl:KIOI> ,\Sli':Sl'HvlU)NWII.I.HI!CONJ>ltTFIJHYTIU eny,n·1111:ENI>OF'lllf:\\'1\kKi\�IYl'l'.klOI) ANYPI.A:'\-rMATl!Rlt\l.SIIIArll1\\I:1>11:1> OU,\kFNOTFU)lUl>APIIN;\ IIFAl.' IIY<ikt)\\'IS(iCOSl)fTIOS.-\TTflFl�I>tW·111FO�E II\'li:\ltWAKRA:,,.7-Y 'ERIOll. IHJI:'10L.M'I((WWr\rEK.ETCSIIAl.1.HEKJ:l•t.,-\(U),\NI> \\'\T JlFI)llY1111.:co�nt.\Cf(U ATr-.:n\1))1'1701',:1\I COSTT011U:O\\'SEll

111rsr::,.:u1ESSl'l'l:kCf:DEA'.'-;\'ItEl1:10:st-i:10w,,n:HJ:,,.GISTIii�t'IIYJUrF1u:--:nU �1'1.f'llW;\IIO� ---

l'L\:-.TI;>;(;llt:TAII.SFORTRt:f:1O:1•J.ACD1t:;>;TS

vni:11.1-ai·1below. Callbdo,,youdl�.

100% PLANS

\oU-;A! :•�..;:.\....lV 1:1 "!ll•t�111 ,----, L••••J 0

r..,.,,,p·.-..,-M•P'""1•..•1,..,.. 1o,,,,.,,.11,u�c..,,,...,-1=0c,r.,c,.,l,,

Ft-c1c, v�;,': tttlI!4Uf.!lleCI,..,11I-NI''"'Jc�,_.

t11.,.-r�T1e1rc,1:A.4(,SOIL.OETAIL .. M 'f!f;:,,1H.,\IA\,\ll.TCATIIJ[f,\II.� :-.!•M:I:�IH\T,\\\l'l,TlATIUl:f\llS M.,;c:1.:-.F.MAI.:-.on:s,:."llCATA\,\11.T1:-.roN\IA IO:-lMllt:1s 0,-ilIM'\\l'ffn·,·11.:-;1c..,1.srr.,·u·u-.4TIO'!I.

GENERAL NOTES (Tl�ITRl:J>I.:\ 'EMENTS) \V:1yne Vill:l\•aso

-(l L-

P1,,:-.T1;,;c; DETAILS FORTRU: Rf:l'L.\CEMtXrs

ru•sn:sntt:<TllkAI,�011.IJfl'AII.'\ 51-sn:�IK.\TA\',\l'l,T.-,·rIorr \IL<; S!•M.l!"IM\T,\\',U'LTCAlIot::rML<; �t:1:Gl::'llrN,,tNore..o;,SIkATA\'J\lt'r1:-.fOM\I.Ano"�llt:t:-rs o:,.l.l;oil',\\l'Hn:t:ll�ff'AI.WI:<ll"ICATIO'l�A�II("IIMIii.SOIJICft·'..

► •-�•r•below. Callhlottyoud,1.

KEY MAP 11,...-,_.U111-ur1w•1•1.tt.._,..i..,._.,.1.t•Wuf1u1'Al111,I',ll".-1,A11il'..ll7A,u.J11 l \',111,.,•111111,,uuJwldm••J.....,.,,-ct,.-,.u,1..01".IM!ol,1.1, 11...._1J,,�11"••l 11,....t.,b.>i1rf '"•,I,'"lfJ4.1',C"J,...,YI111/,I.di,.,IJ•.t,....l\1t...c1,111J;,,.,:.11•11,""'"'"•r"'"...II'!•1U1u 1•u•1.JtJ1<>WVIA0c1>t,;\1•1A,,.:..�-<"'1"°";1,l•I \llt,nA.1�1!!1lu ,..,,,,1,. ,,,.,.,_,.wr.rtJ

Plont ond Moter-ials List (L�)---�

T'Mt 0'15TIN<. P'L.lNT!ll'S -'JI! •/-A' )( A' HI t,jlll!CI( IS6f:JllTS A0.LAC�"'T TO A CONG.-a-e GIDewALK 1,r ANY, lll!MO\I! 0:l&TINC. T"!t!'., MICK&, STUMP' AND/OR fltOOT& C0'1"-!:Te'LY'. INSTALL NEH nui:u HI GPIOUNO GOVl!Jll& HITU 62 OITAIL5.

DIXIE HWY.

IJWY

KEY MAP

SEESHEET 1.6-J>JX l'OI{ l'L\'.'.T I.IST

100% 1'1./\NS

DIXII-' HWY.

(TREE REl'l.1\ 'E1\IENTS1

Plant and Materials List (L1)

�••t:c·uICWII0."-1�ANII('IISCJll.hOIJk(:t;.

KEY MAP HIBISCUS STREET 1TREE REPLACEMENTS) Wayne Vill;n•aso Landsc:ipe Architecture, Inc.

Materials

<•.::.:.'ct·,.,,�·r,• ,:,•,.·· 1/1'OA t •• I'•..,1f• ,:• C.r,:.. • C.i 1 J!:; :, I

---------'-+_:., J ;.;rL•,-•.',ilA 1/, • t•�\ \·••A 1,' '"'t•; ..�• :::i

r,,-.1,..:.·-::�-.••. , ., c1 "••. r r,�··· ncvsr-1rc.1.:oc1,!.,,. ·c�tJ!ti. ,,.1.•:D' (.L'.>f!', '.A.l,'jJ f , '..,f;-:.A·'L,:;.•:.1,. !/L /1\L/,�Pf/,; I ,. I .I(1t,L, 1 • ltOi u; , 'UL PLA';T•, �•.t' ;:J1,.

C.lJ '• l l1,,J

•., l!.f,-.

:.,

1,ur1-1,1o:.io:..n,L .-,j,p,11vr� •,n,?t,V;\1,II �r•.,1111 l'LL' s, f'\1\11111,', 1?11/,11!, rlPUCAHC.O:.!f I r1.•1 :, hiUt>ll-'11 'I.Ii!✓)It ;\1)!1111v1s ------j ------j t'!.,;:..C•· 1..:..0 -r1•!1 .. r:uy

t.i.tTILi/ii.t !/,_!.]I(�:...r.•:'i.;L/1L• I'!'CIT, •1·1 /,'lt) L'If�',\i

M'f'4ff(I.A)•TMCO..TING,'"1..ANTEMAM•I•4'X4'WnlllGIII.A'T'HWCO<Affl1.11,,1,.0GtGUIUI �IN...,,..VCIIent1...A.0.JA(:CHTTO...GCINQUTC•ioo.Aut. �ItMU.ovtCUNM,, ,...VIMSAN:) "'D«:M4UtAl,H!CD&,UITAHOJttrl-AiCIALLTO"-\TOlOleTl""'-,.ATTalHeANDMATIJlll""-.1 JtD"lO'I'!TJIIU.a, TIICIGAATD aT\.lr'PaANOAU.Jt.DO"ra.,.Dl�TAU.�T'W:IDHIGACUiiDCO-'nt•�TMtCU9011.. �fl""'CCTAILA.,_-:,Dlt.11/l'JIClftafwi...Tlltl!'-"ATD TOT\CGIN()tM 0..l'ICNO 0,T�D4CIOOCT(La) •'n'«D'laT'IHGi-\..AHTDt•••I•4',r4'1HA 4',..,,.,;p•niu,.AO.JACrNr TOACOCIICTI a!Ov,u.u(,. •uo,,c,-4yue9AHO810CHAUtA9Ncc:..r.......T""'°flCP'\,.A,C,I.ALLTO,.,..,Tot E>OaT11""""'"PHIiNOruTP!Al.• Jtlt'"OVI:Tlllll9,nuG'U.TI:, af\.lr9'AND4U.�ANOrHeTA.LL.� T•taW�CDl,IEJIA4-.:JTl,,IICl.IIIOL�........-:-...DirT�l,.I OCUVUIIDilaTIJ«.T11.UGIU.TUTONC """'"

�DGC(I.�)•�D1eT1Hw"'-,,t,Hfp,. •I•4'X...Wnu.aGM.ATSWCCl<JIITIk'L\DtJIQ/NI 001001INI,.AYPalll:N40-"'CDffTOACOCIUTI..DIHAL.K. IIU7'10,flM&AOC1tCIJllllllia, ,-AYlMAHO llr:>t:MAUC....�TMO�,Al.I,,TOr'U.TO'vnanJ.G'""'"f-AN:)11.ATf"I� llD'10Ve:nrr.•. af\.l'W", TldlGAATI.r,,,cA:,.L"'°1'•...,.Dv.arAU.....fflU�n••..P"'L.,,Ullfi..-.C.OSTA.11..a..._,CiJIO.lfQ CD/Via...,.:,OCUY'VIP:�T.NCiTlllUc.AATl TO"T"'-lCITTOW'f. fl,ttv,IJl,1,-♦..o-rip-�,..•11::.I

l'l.,\STl'.'i<: UETAII.S FOR TRU: IH;l'l.\('DH:-.TS ni•�t:f.SIJU'rl1KAI,

St:t.Gt'.:'!£RAI.SOIt:S,S"fK\TA\'Atrl.1

:mt:f.l!'J CISl.l'it."l'k'IIC"IISIL'AI.M'H"lf'lf'\IIU"iSA:--.Ol'll �Oll.'-lll'Htt:.

Ll"(il·SIJ

NOTf5

1•,••.-il\"'•l'l''•i'\!'-•u f••••, 1,,• 1111, \Dl;li'.JI 0

1•1111\•<f,.,_lll '••••' f''•f>•• II •• -----------

/lw..:l�•l<••nc1.,.IW<<J1..--""ol,"ll,11.-l,'il<,..,.1u-1WtIJl,l�I,..,..1'1K;'t•l1Anul111,,n \'olh.!1,11..,tJN"JI.!,!.:..,.\..:1,-�-.,.JJ.b,.,.al-t,1,w,lh...iJ.,.U••• r:,•...-Lr,1.,_ _,.,, l1oat•I.-H;huJ1.,1\\11,\Wlhc!lntw.u,:io..,,,.,,_;"tll't,t•I t_..1ln,•Iohr' , N'>"..S..J1.,\\'\1A,.,a":,1•1«,.-r1,...11,I••l'lll1t••A1•!1,.h•• ••"" u"1...-,l..u-£�lt

\Vaync Vilhnraso Landsc.i11c Architecture, Inc. 1•�fL.INllt:u0,ht' \looll'..l"'"-�,hUJUOI l'hf�U!!0-1™ .....,,\'L\IMUUH l.•nill'l.ln11Nft:Il.andot•JH\uhil11Nrct•I\-rl.

Pl��ond Moteriols List_(Lil).__

HUIU>l�C; l'KOl'llSl'.U--STKl'I,I'TKl'I: l t:kll' Sl�E !'I.ANI

'ITY STANDARD TREE CU DETAILS

r, -1 THEECiK,\TE W/ K \MF f�.1FT 1111>1OR GRO ::-.11f U\'FH l'I. :.TJ::GtTBO-..\IJAt Ml:: l" Mt:l.('11. 1• .'i01' k()OT !11\1.I. Sl:E

RlTrl'kAI t:O!L

'•IJtt'1.."fl:Ml.�•'�I kl(.l(:Jklil t :;1,!WIIIJUilRl,\:i",',Ali.",'.,\Y H

Al)},\U::1 li>UJ.:�:.l'MI I\\\IJll!!I: ol 1111 ICl•."'IKIJ>SUI.Ft:ll!KAI SIii! "lkl\ll iMI so:1..,1t1,n:,n1;11:.1•1 1,, 1·,,-:•�11 T I•IA!)r,\1'1::t1,kii:;,j..,1 !)lFl'ltO(fl 11\Kllll:R 1-1'1.0�(i JI'1' l-11'" PEEi' 1·, l'TKFl:fiK\IEWi rl<.\\lt 1�\IT llll>10H c;KotlSI>r'OVFK l'J \::rn:t.i!IBl>-\1)\) !'�111'\>SEO !>lkl'fTTKfl

I·...,••,�:s,o�:(II' no� TO ('X �·WITH fi!U)IJ�Hl C-0\'Ut l'LAKrl:,.,'CiW,0 IKU:lilt\11: 1MtJSf �\l:Ff 1\I>,\ Kl IJ(;IRJ:.\11 ;'--1:0.l

r...,• .-ti..,.,below. Callbtt4tty•w4:;.

STRUCTURAL SOILTREE PLANTING SECTION

STRUCTUH.AL SOILTREE PLANTING PLAN

PLATYPUS TREESTAKING DETAIL

lt:1•r�...u�;-upo,r;l..,_-M1..,,1.,l,'h,_t•l'o\l1l'•l\l1«.1A.1'1,(. •11,\rn..l 1.., Voll•�l,lb-,itlf"Ja!<hl,ttA••,tJw. ..lJ1,-io;.J,.�bl•f• 11..:JJ.r..!I...I\ !&t.. "11,,L n,/11,1,1,1-,,ur,!>;;rl 1c-•\\J'l1,1,1r1«II......,,,w 111IUN;"11'1.l .i.l..:I""'�••,1h 1l•'>t1:r••1.kJ11W',IA,-..1 :1I1.t1 '""'1, I•• \Utruk •:it11,..-. ,�•c1,I, ,,,.l,rJ111�1111tU 11,c.,. \!iou,�11IJc1,.I, •11,Ju1l J•1.'9,'.l.lilt1,.f',"'"HllJ. ,..,,J,j,,

STRUCTURALSOIL (CU) PLANTING DETAILS

Wayne Vilh1,·aso

STRATAVAULT

CATEGORY TWO TREE (WPB) SUSPENDED PAVEMENTSYSTEM

170R STRATAV/\ULT INFORMATION:

UnitedStates Cit)1greenUSA 5450W84TIIST. LosAngeles,California90045

l'h:I (888)999-3990

E-nrnil:inlo@citygrcen.com Wchs1tc:http://www.citygreen.com

Document 011 thewebsite: CitygreenStratavaultSpccilicationV2.9NJ\ CitygrccnSmartCcrtirySystemandPhone/\pp "itygreenSeven (7) InspectionTemplateRcquircmenls CitygrccnContractorCertificationCourse

KJ,o.,wh11·,b�low. Callll•fo11y�d19

lhewt'"''"'"p,f...,,,1N,,.,l,'ln1'Q!Jot�,w•n1W1•11,::,11,1,.\l1!4.':Jl�,\,rull'ho4,. \',nh•.:t111-..-1.._1w,.t ..,.,,4., �U-111......i lu.., ltuJ""r•'l•••\ !;:-,. •clccl:lo..9,Itnu�,,,..u,:..,lrr•',1,'Jlt,u:f/u.U. atf",11.,..,-.,.,'�.,.:•l••A:""·"•-"•iw••,.,. 1�• ,,,.,,,.i,_J,,'l.','I \�,:\I•.&�--•-:I'l'I A!llru,I,1..i1111� ...,&1tr"ll�••HIMJ•1i.1..LI 11.w'll,of;a\• :11i.....lo '"•uJo,,1.,,.._i.,.,t.11,1,111,11,,�l-1..,:;lt�.ttJp.-1 L,•,◄to"'"-'4.c,ihh ••.tlNau-..,.•-IYu•l'I r,.,1, 'i,.._.

170R TECHNICALSPEClr-lC/\TIONS SEE TlIE FOLLOWING CITY OF WEST PALM BE/\CIIDOCUMENTS:

WEST PALM BEACH

SECTION 01010 01019 02260 0248029:'iO 03000 0:-100

SPECIFICATION

SummaryorWork

GeneralRequirements FinishGrading Grassing

Trees,Plans.andGroundCover CastinPlaceConcrete ConcreteFormwork

Sec\ValerTruckNotesonplans

FOR STRUCTURALCU SOIL CONTACT:

AtlasPeatandSoil,Inc. 9621StateRoad7 BoyntonReachFL33472 (561)734-7300

IOO¾ l'L/\NS

STRATAV/\ULT. STRUCTURAL CU SOILS& SPECIFICATIONS

\Vayuc Villavaso La11dsca11c Archilecturc, Inc. !l;'fH.olll1Af<0l)uu W,,1l'•ln1u.,.,1,.fl.JJ,01

MEMO

TO: DDA Board

Rick Reikenis, Chairman

Robert Sanders, Vice Chairman

Samantha Bratter

Peter Cruise

Tim Harris

Daryl Houston

Bernardo Neto

FROM: Samantha Moore, Director of Administration

RE: Executive Director Annual Review for 2024 – 2025

DATE: Tuesday July 15, 2025

Annually, the DDA Board reviews the performance of the Executive Director through an online survey. The evaluation covers three core competency areas: performance factors, behavioral traits, and supervisory factors. Please find attached the summarized results of the Board's feedback, as well as the Executive Director Annual Review Report prepared by James-Feaman, which outlines key accomplishments from the past year.

As part of our ongoing Organizational Development efforts, we continued our partnership with HR Compensation Consultants, LLC, to conduct a Pay and Benefits Package Survey for the Executive Director position. This best-practice approach ensures that our compensation remains aligned with current labor market standards. A comprehensive report from HRCC detailing the project scope, survey findings, and recommendations is also attached for your review.

Based on the survey results, the Executive Director received a total score of 70 (see attached spreadsheet), qualifying her for a 4% performance-based salary increase effective August 1, 2025. In addition, HRCC has recommended a market adjustment to bring the Executive Director’s salary to 90% of the midpoint of the established pay range. Specifically, it is recommended that James-Feaman’s base salary be adjusted to $202,500 and that her life insurance policy be increased from $50,000 to at least $100,000.

2024 - 2025 Downtown Development Authority

Executive Director Performance Evaluation

Q1. Knowledge, Skills and AbilitiesConsider the degree to which the employee exhibits the required level of job knowledge and/or skills to perform the job and this employee's use of established techniques, materials and equipment as they relate to performance.

Responses

Very understanding of the inner workings of the local city and county administration, and where the Teneka is very knowledgeable of the industries trends and standards, which allows WPBDDA to

Excellent knowledge of every aspect of the scope of the organization

Q2. Quality of WorkDoes the employee complete assignments meeting quality standards? Consider accuracy, neatness, thoroughness and adherence to standards and safety rules. Responses

Q3. Quantity of WorkConsider the results of this employee's efforts. Does the employee demonstrate the ability to manage several responsibilities simultaneously; perform work in a productive and timely manner, meet work schedules?

Comment

It isn't easy sometimes to match the fast speed expectations of business with the slower inner worki Teneka has consistently demonstrated the ability to manage multiple assignment at the same time,

Q4. Work HabitsTo what extent does the employee display a positive, cooperative attitude toward work assignments and requirements?

Consider compliance with established work rules and organizational policies.

Comment

Teneka demonstrates a positive and cooperative attitude toward work assignments and organizational requirements. They approach tasks with enthusiasm and a willingness to support team goals, often going above and beyond expectations.

Q5. CommunicationConsider job related effectiveness in dealing with others. Does the employee express ideas clearly both orally and in writing, listen well and respond appropriately?

Comment

Teneka consistently exceeds expectations in their effectiveness when interacting with others. They communicate clearly and confidently, both orally and in writing, tailoring their message appropriately to the audience.

Q6. DependabilityDoes the employee monitor assigned projects and exercise follow-through, adhere to time frames; is on time for meetings and appointments; and responds appropriately to instructions and procedures?

Q7. Cooperation -Internal How well does the employee work as as contributing team member? Does the employee demonstrate consideration of others, maintain rapport with others; help others willingly?

Q8. Cooperation - ExternalHow well does the employee work with stakeholders and community partners?

Comment

Teneka has demonstrated a clear understanding of the importance of collaboration and contribute to maintaining productive partnerships. One great example is with the WPBPD.

Q9. Initiative Consider how well the employee seeks and assumes greater responsibility, monitors projects independently, and follows through appropriately.

Q10. Adaptability Consider the ease with which the employee adjust to changes in duties, procedures, or work environment. How well does the employee accept new ideas and approaches to work, respond appropriately to constructive criticism and to suggestions for work

Q11. JudgementConsider how well the employee effectively analyzes problems, determines appropriate action for solutions, and exhibits timely and decisive action, thinks logically.

Q12. LeadershipConsider how well the employee demonstrates effective supervisory abilities; gains respected and cooperation, inspires and motivates subordinates; directs work group toward common goals.

Teneka consistently demonstrates effective supervisory abilities, maintaining a respectful and professional relationship with their team.

Q13. DelegationHow well does the employee demonstrate the ability to direct others in accomplishing work; effectively select and motivate staff; define assignments; oversee the work of subordinates?

Q14. Planning and Organizing Consider how well the employee plans and organizes work; coordinates with others and establishes appropriate priorities, anticipates future needs; carries out assignments effectively.

Q15. AdministrationHow well does the employee perform day-to-day administrative tasks; administer policies and implement procedures; maintain appropriate contact with the Board and utilize funds, staff and equipment?

Q16. Personnel ManagementConsider how well the employee serves as a role model; provides guidance and opportunities to staff for their

Executive Director’s Annual Review Report

Prepared for: West Palm Beach Downtown Development Authority Board

Reporting Period: June 2024 – June 2025

Prepared by: Teneka James-Feaman, Executive Director

Date: June 25, 2025

I. Overview

This past year has been marked by steady but notable progress. Under my leadership, the organization has strengthened its operational infrastructure, expanded its visibility, strengthen partnerships, and increased stakeholder engagement, all while continuing to deliver high-impact programs aligned with our mission. Below is a summary of key accomplishments during this period.

Key Accomplishments

1. Strategic Progress

• Successfully negotiated the Interlocal Agreement between the DDA, City of West Palm Beach and Community Redevelopment Authority, for the next 5 years with a 5year extension.

o This marks the first time we have received a 5-year extension to this agreement. The first ILA was established in 2007.

• Completed Year One (1) of our Five Year Workplan, achieving 25% of outlined goals, demonstrating strong momentum and accountability in strategic implementation.

• Launched new initiatives in the Public Realm and District Services, including:

o Oversaw transition to Block By Block as the sole service provider for pressure washing, maintenance, and safety ambassadors.

o Implemented enhanced streetscape features to improve aesthetics and public experience.

• Updated our organizational policies to align with industry best practices and reflect our core values.

• Two (2) opt-ed articles featured in local media outlets, highlighting transportation and placemaking events; helping raise awareness and shape public dialogue around our initiatives.

2. Program Delivery and Impact

• Served over 5,000 individuals/families/businesses through placemaking programming and community outreach.

• Expanded district services by securing a multi-year, multi service agreement with a Block by Block as the sole source provider of clean and safe ambassadors for the downtown district.

• Implemented a new community initiative surveying more than 500+ residents. This information has been utilized to develop FY 26 program goals.

• Piloted two (2) new development workshops to build community capacity:

o A collaborative outreach program with the American Institute of Architects (AIA) targeting middle and high school students to foster early engagement with urban development concepts. Collaboration with AIA on outreach to middle and high school students.

o Financial Workshop with Anchor Wealth Group with 65% participation, reflecting positive community feedback and relevance.

3. Financial Stewardship

• Maintained strong financial standing with 95% of invoices paid on time, exercised disciplined budget oversight aligned with strategic priorities, while maintaining a balanced budget.

• Implemented Bill.com to automate accounts payable workflows, resulting in improved payment accuracy and reduced processing time.

• Successfully completed preparations for the annual financial audit with no compliance issues noted. Internal controls were verified to be functioning effectively, and all required documentation was submitted accurately and on time.

4. Partnerships & Community Engagement

• Strengthened collaborations with key partners including City of West Palm Beach, City of West Palm Beach Police Department, CRA, DNA, and private developers.

• Formalized partnership with the Chamber of Commerce utilizing grand opening incentives and Chamber membership benefits to support local businesses and enhance downtown engagement.

• Hosted and participated in more than 10 community events and forums, engaging over 150 participants/stakeholders.

• Launched a new communications strategy designed to focus on communicating who and what the DDA does for the downtown. This initiative has strengthened brand visibility and is laying the foundation for deeper stakeholder trust and engagement.

5. Organizational Development

• Expanded staff capacity by redefining roles and responsibilities and providing ongoing coaching and support to encourage staff development, leadership growth, and cross-functional collaboration. Successfully managed employee transitions

throughout the year, including a new hire, a retirement, and promotions, ensuring seamless onboarding, knowledge transfer, and sustained team productivity.

• Invested in professional development, offering access to leadership training and resources that promote skill-building and long-term staff retention.

• Conducted quarterly staff organizational assessments that provided insights into both areas for improvement and highlighted outstanding accomplishments –contributing to a culture of continuous improvement and accountability.

• Launched a comprehensive audit of salaries, job descriptions in partnership with external HR consultants to ensure alignment with market and industry standards. Further supporting equity, transparency, and retention goals.

III. Challenges and Lessons Learned

• Navigating external/internal challenges:

o Opportunities for stakeholder feedback – There is an ongoing need to create more structured opportunities for stakeholder feedback to ensure our work remains community-informed.

o Prioritizing our organization’s mission with projects – As new projects and priorities arise, consistently aligning initiatives with our core mission continues to be essential in maintaining strategic focus and impact.

o Board Governance; establishing clear expectations for board engagement to strengthen governance and enhance accountability.

• Key takeaways:

o Include the importance of remaining flexible and adaptive to address the evolving needs of our community.

o Increase meaningful engagement among stakeholders, board members, and staff to foster stronger engagement, culture of collaboration and continuous feedback.

IV. Goals for the Coming Year – Strategic Priorities for the Year Ahead

1. Customer Engagement: Continue to strengthen ongoing relationships with community stakeholders by leveraging data driven strategies and best practices. My goal is to increase stakeholder support, satisfaction, and advocacy for the DDA’s initiatives. Increase board and staff involvement in outreach and listening initiatives.

2. People Development: Identify and support strategies that enhance the skills, knowledge, and performance, of DDA employees and Board members. Investing in

professional growth and leadership development is critical to overall organization’s ongoing success.

3. Continuous Improvement: Maintain an ongoing, consistent approach that ensures staff, board members, and stakeholders feel connected, valued, and actively involved.

I am proud of the progress made this year and remain deeply committed to advancing the mission of the West Palm Beach Downtown Development Authority. I appreciate the Board’s support and look forward to continued collaboration as we build on this year’s momentum.

P.O Box 741210 | Boynton Beach | FL 33474

www.hrcompconsultants.com May 5, 2025

Samantha Moore, Director of Administration

West Palm Beach Downtown Development Authority

300 Clematis Street, Suite 200

West Palm Beach, FL. 33401

Dear Samantha,

Attached to this letter are the details of the 2025 survey we conducted on the Executive Director’s Pay and Benefits Package. Typically, every three to five years the West Palm Beach Downtown Development Authority (DDA) surveys the labor market to ensure its competitiveness. The last study was conducted in 2023. Now that the agency has a new Executive Director, it is timely to conduct this study before the next budget cycle.

HR Compensation Consultants, LLC (HRCC) also reviewed the performance management process and form. Our recommendations are provided herein.

Project & Survey Scope

The DDA requested that HRCC gather and analyze pay for the Executive Director’s (ED) job from organizations that balance these qualities:

• Location – different major cities around Florida

• Status – independent and dependent

• Special Purpose

o Downtown Development / Improvement

o Community Development / Redevelopment

o Business Improvement

o Economic Development

• Revenue Sources

HRCC identified these organizations in 2023 that have some or all those elements in common with the DDA, and included them in the 2025 survey:

1. Boynton Beach Community Redevelopment Agency

2. Coconut Grove Business Improvement District

3. Delray Beach Downtown Development Authority

4. Downtown / Historic Ybor Tourism Marketing District

5. Downtown Development Authority City of Miami

6. Downtown Development Authority of the City of Fort Lauderdale

1 of 4

P.O Box 741210 | Boynton Beach | FL 33474 www.hrcompconsultants.com May 5, 2025

7. Downtown Development Board of Orlando

8. Downtown Improvement District of Sarasota

9. Downtown Jax

10. Jacksonville Beach Community Redevelopment Agency

11. North Miami Beach Community Redevelopment Agency

12. Tampa Downtown Partnership

As in 2023, this recent survey included questions covering these major areas:

• Staff and budget size

• Base pay – actual pay and pay range; indicating if there are limitations set for the ED’s pay or his/her direct reports

• Incentive or bonuses - offered or paid

• Last performance increase %

• Any benefits offered to the ED that are beyond what is offered to staff

Survey Response & Observations

These six organizations responded to our survey in both 2023 and 2025:

1. Boynton Beach Community Redevelopment Agency

2. Delray Beach Downtown Development Authority

3. Downtown Development Authority City of Miami

4. Downtown Development Authority of the City of Fort Lauderdale

5. Downtown Jax

6. North Miami Beach Community Redevelopment Agency

This year, the Coconut Grove Business Improvement District also responded.

The International Downtown Association published a biennial survey which we included in our analysis last time. The 2023 IDA Staffing & Salary Survey provides a summary of industry specific compensation in the larger market. HRCC recommends focusing on the pay information from the participants with $5M+ as an operating budget and those participants from the South Region.

A 2025 version of the survey has yet to be released, so HRCC aged the 2023 data by 3% each year to represent pay data for 2024 and 2025.

P.O Box 741210 | Boynton Beach | FL 33474

www.hrcompconsultants.com

May 5, 2025

These are our observations based on the 2025 survey data:

• Actual pay average should not include data from the Delray Beach Downtown Development Authority or the Coconut Grove Business Improvement District since the pay is significantly different from the other responses*

• The full range of pay offered should include the local data and the IDA Survey data (in this case, aged data):

o Custom Survey Actual Pay Low and High: $130,000 - $236,160

o Custom Survey Average Actual Pay: $200,997*

o Average of Custom Survey plus two IDA data points at Median: $215,879

• As in the 2023 survey, the DDAs’ current life insurance coverage amount ($50,000) is on the low end of survey responses (averaging $125,000) and does not appear to achieve its intent for salary replacement

• In the IDA Survey, it was reported that 42% of participants offered cash bonus / performance awards averaging 3% - 15% as a % of base salary and in the custom survey four of the seven respondents reported that annual incentives / bonuses were available ranging from $5,000 to $21,000

Though most organizations do not have pay ranges, HRCC recommends that a pay range be used for guidance in determining pay. The pay range should be competitive enough to stay in place for at least two (2) years, possibly three.

The Board may want to consider a market adjustment for the current Executive Director, to bring pay in line to 90% of the pay range midpoint. Current Pay is below the new pay range minimum. HRCC suggests adjusting pay by $11,950, which would increase it from $190,550 to $202,500 (90% compa ratio) Consider basing annual pay increases on a combination of performance evaluation and place in pay range, not just cost of living adjustment (COLA).

Life insurance is still low compared to custom survey responses. The Board may want to consider increasing the coverage amount to at least $100,000 (should the plan design allow). Most organizations offer the possibility of a bonus / incentive, the Board should consider this IF/WHEN the Executive Director’s pay is high within the pay range.

P.O Box 741210 | Boynton Beach | FL 33474 www.hrcompconsultants.com May 5, 2025

Performance Evaluation Process & Forms

HRCC also assessed the current performance evaluation process and form and has these recommendations for the Board’s consideration:

• Agree to a performance review cycle and major steps in the process

• Use a form that allows for changing annual objectives in these three (3) Key Areas:

o customer engagement

o people development

o continuous improvement

• Ensure that the Executive Director is providing periodic updates related to progress toward achieving annual objectives

• Provide an opportunity for Board Member feedback on the annual performance assessment

• Have the Board Chair determine the overall performance assessment and conduct the feedback / evaluation session

• Use the overall performance assessment and place in range (above or below the Midpoint) to determine any pay increase for the Executive Director

HRCC has provided our recommendations, outlined a process and developed forms to support a sophisticated yet simple annual review for the Executive Director

If you or the Board have any questions, please reach out.

Sincerely,

Turn static files into dynamic content formats.

Create a flipbook
Issuu converts static files into: digital portfolios, online yearbooks, online catalogs, digital photo albums and more. Sign up and create your flipbook.