Neighbourhood Community Infrastructure Levy
Borough and Bankside

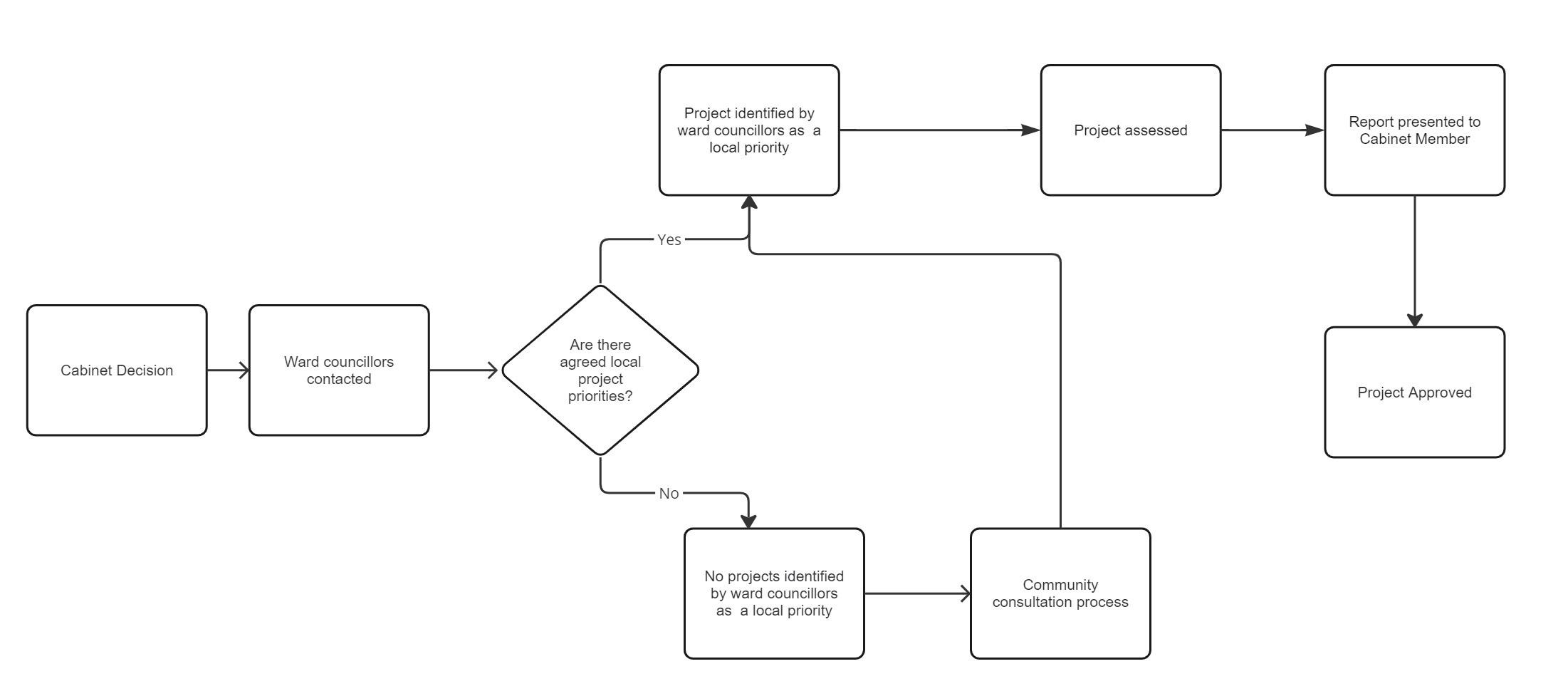
![]()

• Funding through the planning process to mitigate the impact of development
• Capital projects but project management costs can be covered
• Ideally bids over £50,000 each
• Projects need to be prioritised by ward councillors
£4,135,817

Community Benefit
Community Support
Deliverability
