Entendiendo el PMBOK

Page 1

ENTENDIENDO EL PMBOK

LOS GRUPOS DE PROCESOS

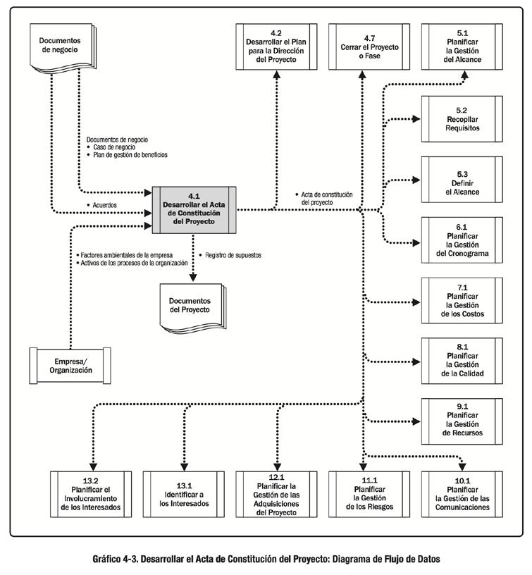
Nota: Todo proyecto debe de iniciar a par tir de tener un Acta de constitución de proyecto debidamente aprobada. Esta es la que le da al Gerente de proyecto la autoridad para dedicar recursos para aplicar su conocimiento, habilidades, técnicas y herramientas en las distintas actividades del proyecto, con el objetivo de cumplir con los requerimientos del proyecto. En algunas organizaciones a esta acta se le puede llamar contrato de trabajo, solicitud de ser vicio o simplemente solicitud de proyecto.

Acto seguido, debe de trabajarse en la identificación de los interesados. Una debida gestión temprana y continua de los interesados durante la gestión del proyecto es un factor clave que nos ayuda mucho a aumentar las probabilidades de éxito de nuestro proyecto. Sin duda se vuelve fundamental tener claro, para este proceso de identificación cuáles son los factores de éxito del proyecto, que deben de estar claramente definidos en el Plan de Gestión de Beneficios y en el caso de Negocio del proyecto.

Inicio ¿Y antes de esto? Planificación
Ejecución
4.7 Cerrar el Proyecto o Fase
Cierre Monit y cont
4.1 Desarrollar el Acta de constitución del Proyecto 13.1 Identificar a los Interesados 24 de los 49 procesos 10 de los 49 procesos 4.6 Realizar el control integrado de cambios (otros 11 procesos total 12)

A par tir de las salidas de estos dos procesos, trabajaremos entre otros en desarrollar el Plan para la Dirección (o Gestión) de Proyecto. Este proceso abarca y reúne el desarrollar cada uno de los planes de gestión para cada una de las áreas de conocimiento, no debe de tomarse a la ligera. Adicionalmente todo este esfuerzo de planeación no es un proceso lineal, ni sencillo de conceptualizar la primera vez que nos enfrentamos a él.

“Finalizada” la planeación, empezamos la ejecución de las tareas definidas.

Conforme ejecutamos cada una de las acciones que han sido de previo planificadas, vamos monitoreando y controlando los resultados que se van obteniendo. Durante este ejercicio de monitoreo y control esperamos idealmente ver que nuestra planificación fue llevada a cabo de manera óptima y que el proyecto avanza según lo acordado. Sin embargo, si identificamos desviaciones en nuestra planificación, es necesario replantearla por medio de solicitudes de cambio que van a modificar los documentos inicialmente generados.

Una vez que estos documentos hayan sido actualizados par incorporar estos cambios solicitados, retomamos la ejecución seguida de cerca por los procesos de monitoreo y control. Este ejercicio se repite a lo largo de todo el ciclo de vida del proyecto.

Cuando vamos llegando al final del proyecto, corresponder verificar los entregables, validar los entregables con nuestro cliente externo antes de dar paso al proceso final de cierre del proyecto.

REPRESENTACIÓN GRÁFICA DE CADA PROCESO

Nota: Finalizada esta introducción general al capítulo, se entra en detalle en cada uno de los procesos de cada área de conocimiento. El PMBOK nos define, en su tabla 1.3, que un proceso es una “Serie sistemática de actividades dirigidas a producir un resultado final de forma tal que se actuará sobre una o más entradas para crear una o más salidas.”

A la luz de esta definición, en cada apar tado de cada capítulo se plantea el proceso en estudio, desde un punto de vista gráfico mostrando claramente las Entradas, Herramientas y Técnicas y Salidas de cada proceso.

El apar tado de cada proceso entonces se plantea de la siguiente manera:

Explicación a alto nivel del propósito del proceso.

Representación gráfica de cada proceso. (imagen presentada en la filmina)

Representación gráfica del flujo de información de cada proceso, mostrando de dónde se obtienen las entradas de cada proceso y en qué otros procesos se utilizan de manera posterior las salidas del mismo. (imagen en la siguiente filmina)

A continuación, se da una breve explicación, de cada una de las entradas de cada proceso.

Acto seguido se detalla en qué consiste cada una de las Herramientas y Técnicas del proceso.

Se finaliza con una exposición elaborada de las salidas que se obtienen de cada proceso.

Se repite lo anterior para cada proceso, dentro del área de conocimiento estudiado en cada capítulo.

Si alguna de las Entradas, Herramientas y Técnicas o Salidas ya ha sido abordada en detalle, de manera previa en alguna sección del PMBOK, acá se hará referencia a la sección donde eso se hizo para evitar duplicar información innecesariamente.

Referencia: Project, M. I. (2017). Guía de los fundamentos para la dirección de proyectos (guía del pmbok®)–sexta edición (spanish) Project Management Institute.

PL AN PARA L A DIRECCIÓN DE PROYECTO, DOCUMENTOS DEL PROYECTO Y DOCUMENTOS DE NEGOCIO DEL PROYECTO

A lo largo del PMBOK y de esta presentación y algunos otros materiales relacionados con esta disciplina, se hace referencia a Plan para la Dirección (o Gestión) de Proyecto, Documentos del Proyecto y Documentos de Negocio del Proyecto, Es impor tante entender que cada uno de estos tres conceptos se refieren a documentos claramente establecidos en el PMBOK que se listan en esta filmina. Entender este tema es vital para evitar malos entendidos durante la gestión del proyecto.

El plan para la dirección del proyecto define la manera en que el proyecto se ejecuta, se monitorea, se controla y se cierra. El contenido del plan para la dirección del proyecto varia en función del área de aplicación y de la complejidad del proyecto. El plan para la dirección del proyecto puede presentarse en forma resumida o detallada. Cada plan componente se describe hasta el nivel que lo requiera el proyecto especifico. El plan para la dirección del proyecto debería ser lo suficientemente robusto para responder al entorno siempre cambiante del proyecto. Esta agilidad puede dar lugar a información más precisa conforme avanza el proyecto.

Lo componen 10 planes subsidiarios, 5 componentes adicionales y 3 líneas base}

Referencia: Project, M. I. (2017). Guía de los fundamentos para la dirección de proyectos (guía del pmbok®)–sexta edición (spanish) . Project Management Institute.

REPRESENTACIÓN GRÁFICA DE CADA UNO DE LOS PROCESOS DEL ÁREA DE CONOCIMIENTO

Cada uno de estos capítulos se presenta de igual manera:

Introducción al tema de estudio de cada capítulo

Listado de los procesos de cada área de conocimiento, con una brevísima explicación del objetivo de cada uno de ellos.

Descripción General del Área de Conocimiento, con una representación gráfica de cada uno de los procesos: sus entradas, técnicas y herramientas y salidas (esto es lo que se presenta en esta lámina)

Explicación adicional sobre el área de conocimiento, abordando temas como conceptos clave y condiciones de cdaptación, así como consideraciones para entornos Ágiles/Adaptativos.

Comprender esta estructura facilitará mucho el estudio de los conceptos que nos plantea el PMBOK, bajo la figura de procesos de gestión.

Referencia: Project, M. I. (2017). Guía de los fundamentos para la dirección de proyectos (guía del pmbok®)–sexta edición (spanish) . Project Management Institute.

Nota: Como ya hemos mencionado, la lectura del PMBOK no es una lectura fácil y el marco de trabajo que plantea no pretende ser lineal. Por el contrario, requiere múltiples iteraciones para lograr generar la documentación necesaria para una adecuada gestión, y esta documentación a su vez se va generando de manera progresiva.

A manera de ejemplo puntual, toda vez que sin duda hay muchos ejemplo más a lo largo del libro, acá vemos que para poder completar el proceso de “Planificar la Gestión del Alcance”, es necesario contar de entrada con el “Plan de Gestión de la Calidad”. Este “Plan de Gestión de la Calidad” es salida del proceso 8.1 Planificar la Gestión de la Calidad, que a su vez tiene como entrada el “Plan de Gestión de los Requisitos”,

Pareciera que caemos en un ciclo sin principio ni fin, pues las entradas de un proceso son las salidas de otro, pero este segundo requiere las salidas del primer proceso para poderse trabajar.

Esta paradoja, no es tal. Simplemente nos muestra que la experiencia y habilidades de negociación del Gerente de Proyecto son fundamentales para poder resolver situaciones tan triviales como esta. En este caso, el enfoque sugerido es generar una primera versión del Plan de Gestión de Requisitos, que no cuente con la información que pueda proveer el Plan de Gestión de la Calidad. En alguna iteración posterior, puede revisitarse el Plan de Gestión de los Requisitos para incorporar elementos adicionales que lo vuelvan un documento más útil y robusto.

L A GESTIÓN DE
PROYECTOS NO ES UN PROCESO LINEAL
Referencia: Project, M. I. (2017). Guía de los fundamentos para la dirección de proyectos (guía del pmbok®)–sexta edición (spanish) . Project Management Institute.

Turn static files into dynamic content formats.

Create a flipbook
Issuu converts static files into: digital portfolios, online yearbooks, online catalogs, digital photo albums and more. Sign up and create your flipbook.