Common table PART I

Page 1


Participatory Architecture of Medium Complexity | AD2025

Santiago de Querétaro, Querétaro Wednesday 3rd, 2025

Project done by

_Nadia Torruco

_Samantha Ortiz

Teaching team

Rodrigo Pantoja Calderón | Architect and Landscape _Architect

_Diana García Cejudo | MSc in Architecture

_Pedro Mendoza | Architect

_Yetzi Verónica Tafoya Torres | Urban Planner

_Andrea María Parga Vazquez | Editorial

_Viviana Margarita Barquero Díaz Barriga | Architect

_Daniela Cruz Naranjo | Architect

_Santiago Luján Córdova | Architect

_Carlos González | Architect

_Udo Paul Muchow | Architect

Teaching team

IIT - Illinois Institute of Technology

Rogelio Cadena, Justin DeGroff, Dirk Deninson

COMMON TABLE

Nadia Torruco
Samantha Ortiz

Index

1. Introduction

Chicago’s food system reveals fragmentation, spatial inequities, and a disconnect between production, access, and daily life.

2. Connection to Manifesto

Encounters, unused gaps, and replicable strategies frame the potential to activate what the city leaves dormant.

3. Site Analysis

Site conditions, users, and surrounding urban fabric establish the groundwork for applying the model to place

4. From Model to form

Volumetric development and program relationships translate the multiplicable logic into architectural form.

5. Masterplan

A connected ground emerges through bridges, shared corridors, and the level where users meet.

6. Urban & Environmental Strategies

Water, vegetation, mobility, and street treatments operate together to build a resilient and accessible edge.

7. Architectural Project

Each building contributes uniquely through its intent, spatial character, and role within the campus system.va

8. References

THE SYSTEM THRIVES ON IGNORANCE — WHEN PEOPLE DON’T KNOW WHERE THEIR FOOD COMES FROM, OR HOW IT’S MADE, FOOD BECOMES A COMMODITY, NOT A RELATIONSHIP.
MICHAEL POLLAN, THE OMNIVORE’S DILEMMA.

USA Food Line

The contemporary U.S. food system operates through a fragmented, extractive linear chain in which growth, processing, and consumption remain spatially and operationally disconnected. Industrial-scale production is distant from urban demand, processing infrastructures function in opaque and centralized facilities, and consumption occurs without understanding the ecological and social costs embedded in the system. This disjunction generates oversupply, long-distance logistics, food waste, environmental externalities, and limited access to fresh, nutritious food—especially in urban and low-income territories.

Fast Food Overexposure Shapes Urban Health

Chicago faces a persistent urban health challenge rooted in its food environment, marked by the coexistence of food deserts and food swamps that limit access to fresh and nutritious products while increasing exposure to fast food. This imbalance has long contributed to health problems such as obesity and poor nutrition within vulnerable communities, shaping a pattern of dietary inequality across the city. Overexposure to fast food and limited access to fresh food have intensified these issues, particularly in areas where both conditions overlap. There is a concentration of high and medium accessibility to fast food adjacent to our market block, combined with the absence of nearby fresh-food supermarkets—an imbalance that reinforces the need to intervene and transform this block into a healthier, more equitable urban node.

Vacant Land Concentrations Expose a Latent Urban Potential

Areas with extensive vacant and leasable land expose a persistent urban reality across Chicago — one defined by discontinuous growth, abandonment, and latent potential. The accumulation of large, underused plots reveals how economic disinvestment and shifting industrial logics have fractured the urban fabric, leaving visible voids embedded within active districts. Rather than isolated absences, these back-end conditions form a continuous geography of unoccupied ground that coexists with everyday life, often hidden behind more consolidated fronts. Recognizing this landscape is not about projecting future possibilities, but about understanding the current spatial imbalance that defines much of Chicago’s built environment.

Analogous Cases

Chicago, USA

Farm Zero reimagines urban food production by embedding large-scale indoor agriculture directly into the city’s industrial fabric. The project organizes growing towers, distribution lines, and public programs under a single roof, creating a visible and educational interface between residents and controlled-environment farming. By merging production, research, and community outreach, the facility offers a new model for resilient, hyper-local food systems. Its transparent structure and public walkways encourage daily interaction with cultivation technologies, fostering awareness about food origins, resource cycles, and sustainable consumption. Farm Zero transforms a formerly opaque system into a shared civic infrastructure, demonstrating how architecture can support ecological responsibility and urban self-sufficiency.

Louisville, Kentucky, USA

FoodPort proposes an integrated food hub where production, distribution, retail, and education coexist within a single architectural ecosystem. Conceived as a civic anchor, the project dissolves the boundaries between farmers, consumers, and entrepreneurs by hosting markets, kitchens, incubators, and logistics platforms under a unified spatial framework. Its large, open halls and elevated walkways create continuous visibility between processes, reinforcing the idea that food infrastructure can be transparent, accessible, and community-driven. Beyond its logistical ambition, FoodPort emphasizes economic inclusion and local empowerment, enabling small producers to scale their work while remaining rooted in the neighborhood.

FoodPort by OMA

Tokyo, Japan

Pasona Urban Farm integrates agriculture into the workplace, where employees cultivate vegetables inside the office. It dissolves the boundary between work and food production, creating a continuous, visible relationship between people and cultivation. Beyond its visual and aesthetic innovation, the project exposes city workers to daily interaction with farmland, improving mental health, productivity, and relaxation in the workplace Studies show that plants improve air quality, reduce carbon dioxide, and enhance overall well-being, turning the building into a living demonstration of how food and nature can actively sustain urban life.

Pasona Urban Farm

Wageningen, Netherlands

Alterra Atria Gardens transforms a scientific workplace into a climate-controlled interior landscape, where research laboratories, offices, and circulation paths surround a lush botanical atrium. The extensive glazed roof and adjustable shading systems create a dynamic environment that blurs the boundary between built form and vegetation, offering continuous visual and physical engagement with indoor nature. Water channels, planting beds, and suspended walkways choreograph movement through the space, promoting well-being, environmental awareness, and biophilic connection among users.

Alterra Atria Gardens

Setting the Table

Biophilicmania

Visibility

Each stages openly observable through transparent layouts, exposed workflows, and readable material flow Understanding

Interpretive spatial signage incorporating process-visible interfaces and high-legibility graphic aidsopen data and process logs make the Experience

Hands-on participation in planting, processing and sharing food cultivates agency, systems literacy and cultural connection. The once consumer can turn into a producer.food system understandable and rebuild public trust.

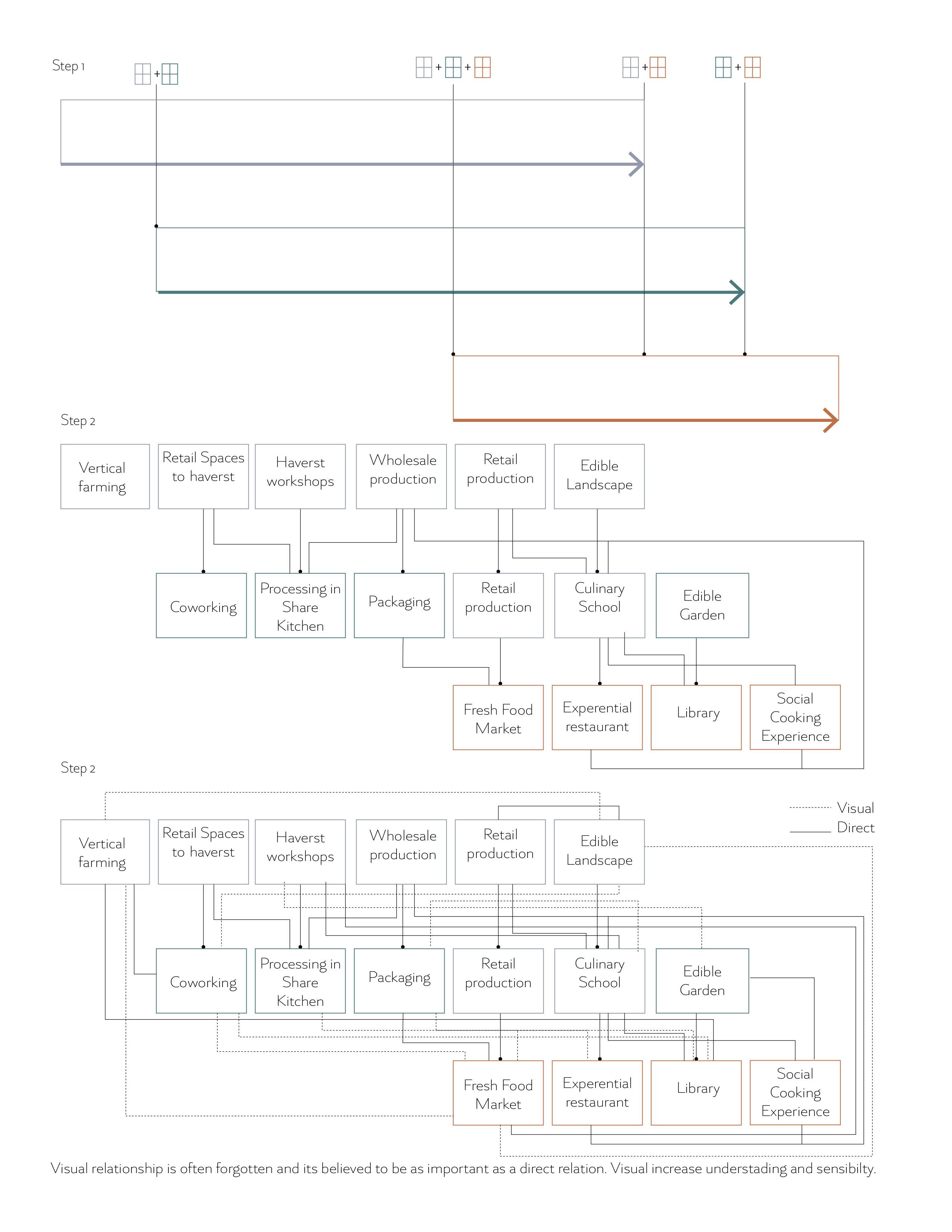
Multipliable Model for Community-Scale Food Systems

A framework for activating vacant urban spaces into collaborative micro-nodes of growth & care, processing, and consumption—built on transparency, human-scale design, ecological regeneration, climate responsiveness, and distributed collaboration.

Main Guiding Axis
Transparency
Walking city Sustainable Industry

From Systemic Patterns to Site

Positioning the Vacant Building as a Strategic Catalyst for Multiplicability

Having examined Chicago’s broader urban conditions—its food swamps, vacant parcels, and the spatial inequalities that shape access to nourishment—the next step is to translate these systemic observations into a site-specific inquiry. The chosen site, itself a vacant building, embodies the very conditions identified at the metropolitan scale: underutilized assets, disrupted food ecologies, and latent infrastructural potential.

IN THE HIDDEN CORNERS WE OVERLOOK, LIFE INSISTS ON RETURNING—QUIET, RESILIENT, AND BEAUTIFUL—EVEN WHEN THE CITY REFUSES TO SEE IT.

Life in the Interstices

During the site walk, a single vine emerging from a forgotten back corridor revealed the quiet resilience embedded within neglected architectures. This overlooked growth—delicate yet persistent— exposed the presence of latent ecologies thriving in spaces denied by human use and urban intention.

Recognizing this moment reframes the vacant building not merely as an abandoned structure, but as a living threshold, where suppressed landscapes continue to assert themselves.

Applying the model to the site

Why demolition?

Structural and Vertical Limitations: Existing buildings cannot suport vertical growth; retrofitting is costly and inefficient.

Sustainable, Biomimetic Construction: Redevelopment enables timber modular buildings that reduce embodied carbon and showcase ecological construction alternatives.

Improved Urban Footprint and Permeability: Removing old footprints allows for better ground permeability and enhanced pedestrian conditions.

Circular Reuse of Demolition: Material demolition debris is repurposed for permeable surfaces, reducing waste and supporting stormwater management.

Reconnect the street as a pedestrian corridor aligned with the site’s primary circulation axes to invite the community to the project.

Siting new volumes in alignment with the existing structural footprint to preserve spatial continuity

Placemnet of an immersive topography that guides wayfinding, complemented by the visual presence of water.

Elevated public towers are introduced to allow visitors to experience the food-production process and to traverse the entire project from above

A protective canopy is introduced to generate a microclimate that enables year-round use of the site

URBAN SYSTEMS GAIN MEANING AT THEIR POINTS OF INTERSECTION, WHERE CONSUMPTION, PRODUCTION, AND CARE CONVERGE INTO A CONTINUOUS CYCLE OF EXCHANGE.

Where Users Meet

Green strategies

Four Gardens, Four Ecologies

Garden 1 - Shaded Ecologies & Quiet Understories

Garden 1 unfolds as a calm, shaded tapestry, where soft understory plants create a terrain of subtle textures and deep greens. The vegetation here embraces the absence of direct sun, forming intimate pockets of coolness beneath the architectural envelope. Pennsylvania sedges, wild ginger, foamflower, and woodland phlox weave a living carpet, while serviceberry and chokeberry rise lightly above them, catching fragments of filtered light. This garden becomes a refuge—an ecological threshold that attracts spring azures, skipper butterflies, and ground-foraging songbirds. The interplay of shadow, density, and delicate bloom turns the space into a quiet sanctuary, grounding the architectural volumes in a soft, continuous green.

QR - Full Plant Palette
Trees Shrubs Semi-shrubs Ferns /Floral species Groundcovers
1. Acer spicatum
2. Carpinus caroliniana
var. virginiana
3. Cornus obliqua
4. Staphylea trifolia
5. Hypericum kalmianum
6. Hydrangea arborescens
7. Clethra alnifolia
8. Itea virginica
13. Athyrium filix-femina
14. Dryopteris marginalis
15. Polystichum acrostichoides
16. Tiarella cordifolia
17. Virginia bluebells
9. Amorpha canescens
10. Ceanothus americanus
11. Salix humilis
12. Symphoricarpos orbiculatus
18. Sedum ternatum
19. Carex pensylvanica
20. Packera aurea

Garden 2 - Productive Canopy & Edible Diversity

Garden 2 acts as a cultivated forest, where edible species, native fruiting shrubs, and shade-tolerant companions build a layered, living infrastructure. Pawpaw, serviceberry, American plum, and black cherry form the upper canopy, while understory shrubs like blueberry, spicebush, and fragrant sumac create a dynamic mid-story of scent and seasonal fruit. This botanical assembly invites human gathering as much as ecological activity: waxwings, robins, bluebirds, and early pollinator species animate the space throughout the year. Architecturally, the garden frames views outward and upward—the trees become soft verticals that mirror structural columns, while edible layers introduce a sense of generosity, nourishment, and seasonal awareness.

QR - Full Plant Palette

Trees Shrubs Semi-shrubs Herbaceous plants Groundcovers

1. Amelanchier laevis
2. Arbutus unedo
3. Asimina triloba
4. Osmanthus fragrans
5. Prunus virginia var virginia 6. Philadelphus microphyllus
7. Rosa palustris
12. Asarum canadense
13. Mertensia virginica
14. Tiarella cordifolia
8. Heuchera richardsonii
9. Vaccinium × corymbosum híbridos cálidos
10. Vaccinium darrowii
15. Carex pensylvanica
16. Ophiopogon japonicus
17. Sedum ternatum

Garden 3 is defined by its microclimate: a warm, protected interior landscape where tropical ornamentals and native species coexist in a hybrid ecological composition. Under the ETFE canopy, jaboticaba, macadamia, osmanthus, and dwarf heliconias offer a lush, saturated presence, while mountain mint, bluebells, Heuchera, and buttonbush braid in a layer of ecological familiarity. The space becomes a sensory landscape with bumblebees, visited by hummingbirds drawn to tubular flowers, and animated by butterflies that respond to both native and tropical cues. Architecturally, this garden softens the interior courts with exuberant vegetation, creating a contrast between structural lightness and botanical density, a warm enclave of productivity and color.

Garden 3 - Tropical Warmth & Hybrid Ecologies Under ETFE
QR - Full Plant Palette

20. J3 Origanum vulgare ‘Humile’

Trees Shrubs Semi-shrubs Herbaceous plants Groundcovers
1. Diospyros virginiana
2. Eugenia uniflora
3. Jaboticaba híbrida
4. Macadamia integrifolia
5. Magnolia virginiana
6. Cordyline fruticosa
7. Cephalanthus occidentalis
8. Lindera benzoin
9. Duranta erecta
14. Alocasia ‘Bambino
15. Goeppertia orbifolia
16. Strelitzia juncea
17. Trillium grandiflorum
10. Pycnanthemum spp.
11. Heliconia psittacorum
12. Loropetalum chinense ‘Purple Pixie’
13. Phlox divaricata
18. Mentha requienii
19. Microsorum scolopendria ‘Carpet’

Garden 4 is the project’s ecological heart: an open, sun-filled prairie garden shaped by resilient native species that anchor biodiversity. Oaks, hawthorn, serviceberry, and basswood create a loose, airy canopy, beneath which elderberry, willow, snowberry, and steeplebush form a vibrant understory. The herbaceous layer— golden Alexanders, butterfly milkweed, bergamot, and coneflower—emerges in rhythmic drifts that shift with wind and season. This garden pulses with life: monarchs and swallowtails weave through the blooms, bees vibrate across the asters, and prairie birds forage along the sedge and dropseed matrix. Architecturally, the space becomes a living extension of the project’s structure, framing long views, capturing sun, and grounding the site in a regional, ecological narrative.

Garden 4 — Prairie Resilience & Pollinator Architect
QR - Full Plant Palette

Groundcovers

Trees Shrubs Semi-shrubs Herbaceous plants
1. Prunus americana
2. Amelanchier laevis
3. Aronia arbutifolia
4. Crataegus crus-galli
5. Aronia arbutifolia
6. Spiraea tomentosa
7. Symphoricarpos albus
12. Asclepias tuberosa
13. Echinacea purpurea
14. Monarda fistulosa
15. Zizia aurea
8. Ceanothus americanus
9. Hypericum prolificum
10. Symphyotrichum oblongifolium
11. Spiraea betulifolia
16. Geum triflorum
17. Sporobolus heterolepis
18. Antennaria neglecta

Water Management Plan

Wetland Detail

Turn static files into dynamic content formats.

Create a flipbook
Issuu converts static files into: digital portfolios, online yearbooks, online catalogs, digital photo albums and more. Sign up and create your flipbook.