Sripriya S_Portfolio MLArch

Page 1


Selection of Works (2022-24)

Sripriya Sabnavis
Drafting: AutoCAD; Rendering: Adobe Photoshop

ACKNOWLEDGMENT OF COUNTRY

“I acknowledge the traditional owners of the land on which University of New South Wales is located. I pay my respects to the Bidjigal and the Gadigal people who are the Custodians of this land. I acknowledge the Aboriginal and Torres Strait Islander people, the First Australians, whose land, wind and waters we all share. I pay respect to their unique values of reading landscapes and honour their language, customs and teachings across Australian Landscapes.”

PERSONAL STATEMENT

“Throughout my undergraduate degree in Architecture, I developed a passion for open spaces. I implemented landscape techniques like Green Infrastructure as a sustainable approach in my academic projects. I invested my time in attending workshops and developing skills in various other aspects within architecture like architectural journalism and computational skills.

On the professional front, my interest in product design allowed me to explore Cabinetry Drafter as a career path.

However, my passion for open spaces made me want to pursue a Master’s in Landscape Architecture. I chose to pursue my post graduate degree from Australia due to the diverse nature of natural landscapes, open spaces and ecology. It was not until I pursued Landscape Architecture, that I realised the interrelation of the realm with other fields like Ecology and Conservation Technology.

I have found my passion for creating co-habitable spaces for human and non-human species in urbanized areas that can reduce the impact of biodiversity loss, help mitigate climate change, and encourage health and well-being of people. I also realize the importance of actively engaging community members throughout the design process that will empower them and encourage them to advocate for the non-human species and manage landscapes.”

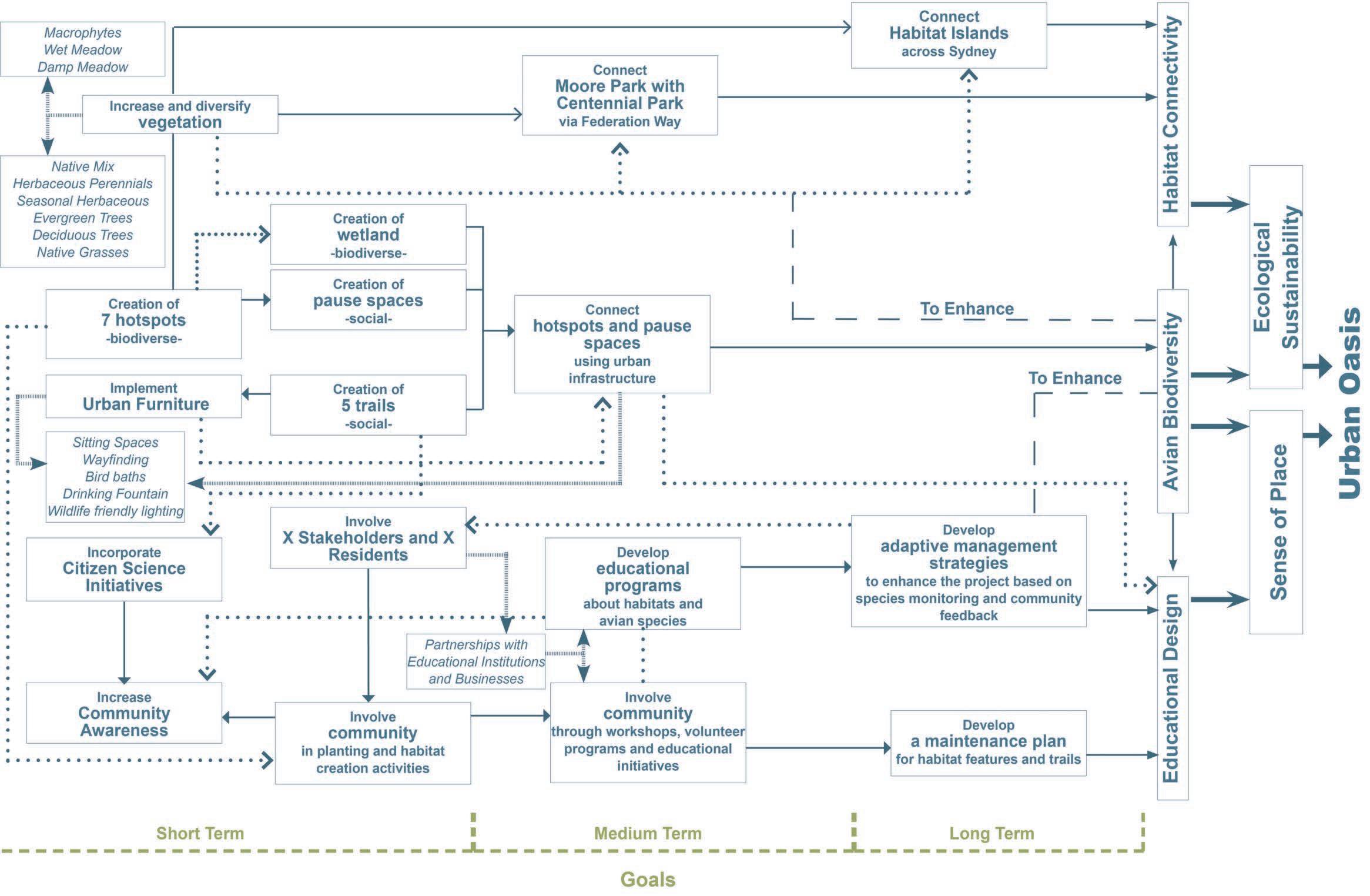
URBAN OASIS: A haven for AVIFAUNA, a delightful experience for humans

“Urban Oasis is a vision and direction for Moore Park to enhance Avian Biodiversity by introducing habitat features and re-interpreting the ‘Wetland and Dune’ landscape. The project includes trails culminating at Mount Steele for panoramic views, vegetation and wetland area with mulch, tree logs and owl poles to support avian species. Lookout areas and a smaller trail for citizen scientists provide educational and experiential opportunities. Community engagement through workshops, volunteer programs, and educational initiatives is a key aspect, promoting habitat management and environmental stewardship.”

RESEARCH INTEREST:

How can the introduction of habitat islands enhance avian biodiversity?

‘Through different digital visualization techniques

Sketches: Hand/ Digital Media Render & Photomontages: Adobe Photoshop

Design Principle 01 and Relevant Strategies

‘Enhancing Connectivity Between Habitat Islands’

Good design promotes biodiversity, increase habitat spaces, and advocate for non-human species. This is crucial as rapid urbanization has resulted in habitat destruction.

Design Principle 02 and Relevant Strategies

‘Enhancing Avian Biodiversity Through Country-centred Approach’

Good design adopts Indigenous knowledge and ideas to understand, share and celebrate Indigenous culture. This will incorporate a sense of belonging through cultural recognition.

Design Principle 03 and Relevant Strategies

‘Provide opportunities for educational practices through design intervention’

Good design adopts educational elements that provide users with necessary knowledge about the local biodiversity and instill a sense of responsibility towards nature.

1. Entrance

Main entrance is from the South Dowling Street as it is overlooking the suburbs: Surry Hills, Redfern and Waterloo in its proximity. Existing entrance connected with proposed circulation within the park. Existing bollards are retained and realigned to the path wherever necessary.

2. Habitat Trail

Designed as per AS2156.1, Habitat Trail connects various biodiversity zones in the park. It is designed as a classification 01 trail and therefore, adheres to AS1428.1 and AS1428.2 standards for mobility.

3. Stingless

Stingless is a native meadow that functions as a pollinator bed to attract native bees and other pollinator species.

4. Stingless Lookout

Stingless Lookout allows users to relax in a Meadow environment that is filled with pollinator plants that attract small avian species.

5. Urban Adapters

Urban Adapters is a Dune landscape that acts as a noise and visual barrier from the footpath and road. It also functions as a seating spot with a view towards the wetland.

6. Billabongfly

Billabongfly is a storm water wetland with 3-varying water levels to attract various Avian Species.

7. Billabongfly Trail

Billabongfly trail allows users and enthusiasts to have a more closer experience along the edges of the wetland and interact with various avian species.

8. Billabongfly Lookout

Billabongfly lookout allows users and enthusiasts to relax in between the wetland. Accessible seating is integrated on the edges of the lookout.

9. The Orchard

The Orchard is a seasonal flowering meadow to attract butterflies and bees and other smaller pollinator species. This is also proposed as a pollinator meadow garden.

10. Shared Path

Existing shared path is retained and connected with the Habitat Trail and All-Abilities Accessible Trail.

11. Accessible Seating Zone

Accessible Seatings are provided to allow users to relax and view across the wetland and the meadows.

12. All- Abilities Accessible Trail Designed as per AS2156.1, this trail connects the Habitat Trail to The Vantage via the Nocturnal Lookout. It is designed as a classification 01 trail and therefore, adheres to AS1428.1 and AS1428.2 standards for mobility.

13. Nocturnal Nocturnal offers habitat elements like logs and owl pole along with hollow trees that act as roosting grounds for microbats and other avian species.

14. Connecting Trail This is a proposed trail to connect the Stepped Ramp to the Nocturnal Lookout and the Habitat Trail.

15. EXISTING STEPPED RAMP/ UPGRADED STEPS AND WALKWAY The newly upgraded steps and walkway are retained and proposed to be connected to a Classification 03/ 04 trail through Nocturnal zone providing a slower paced experience to reach Mount Steele.

16. Native Grasses Turf This is a low traffic zone. Native grasses mix is proposed on the north aspect slope for slope stabilization. Sun tolerant and and drought tolerant grasses are proposed here.

17. The Vantage The Vantage offers a panoramic view of the site and Sydney’s skyline. It is a spot for the users to experience habitats and various species on site.

18. Connecting Trail 02 Existing path is formalized into a walking trail that connects to The Vantage. It is proposed to be Classification 03/ 04 walking

21.Tennis Courts

STEELE ‘THE VANTAGE’ LOOKOUT AND STINGLESS LOOKOUT

The Vantage ‘Promoting Avian Diversity, Community Engagement and Health & Well-Being’
Stingless Lookout ‘Promoting and conserving avian diversity’
MOUNT
Drafting: AutoCAD 3D Modelling: Rhino Render & Photomontage: Adobe Photoshop

Billabongfly ‘Creating an Sense of Place for Avian Species’

Billabongfly Sectional Elevation AA’ ‘Interaction between humans and avian species’

Along the Billabongfly Trail ‘A Citizen Science initiative’

Billabongfly Lookout ‘Promoting Environmental Education’

Creating a sense of place for Avian Species, Billabongfly encourages Citizen Science initiatives along the trails as well as the lookout. The low points on the site combined with the existing stormwater drains running parallel to the site, allow this wetland to function as a stormwater wetland.

Phragmites australis Common Reed Carex appressa Tall Sedge
Juncus usitatus Common Rush Myriophyllum verrucosum Red Water-milfoil
Banksia integrifolia Coastal Banksia
Callistemon viminalis Weeping Bottlebrush
Melaleuca quinquenervia Broad-leaved paper bark Eucalyptus robusta Swamp Mahogany
Acacia longifolia Sydney Golden Wattle
3D Modelling: Rhino & Hand Modelling Render & Photomontage: Adobe Photoshop Comic: Pixton
Lowest Point on Site, Water collection on site
Highest Point on Site, Panoramic views across the site

URBAN GARDEN: A Volunteer-led UNSW Community Garden

“Urban Garden is a vision and direction for the community garden at UNSW. Permaculture principles are implemented to re-design the space. The proposed design reflects the key permaculture principles of CATCH AND STORE ENERGY, BRING FOOD PRODUCTION BACK TO THE CITIES, VALUE DIVERSITY, PRODUCE NO WASTE, and OBTAIN A YIELD mainly. However, it also incorporates Observe and Interact, Problem is the Solution, Use biological Resources and Solutions, Co-operate don’t compete as well.”

Drafting: AutoCAD Render: Adobe Photoshop

RE-IMAGINING URBAN GARDEN

‘Creating Habitat and Shaded Spaces’

Water Reservoir
Perlite
Liner Dwarf Fruit Tree
Shrubs and Perennial Grasses
Pollinator Bed with Flowering Plants
Bee and Butterfly Feeder with Recyclable Material like Concrete/ Wooden blocks for the post screwed to a plate or a concave object. Small rocks are added for the bees.
Fruit Trees
Vertical Plants
Fruit Shrubs
Pollinator Plants
Root Crops
Fruit trees attract birds, bats and other small species. They provide privacy, and shade while allowing a glimpse into the garden.
Pollinator plants attract butterflies and bees and other smaller pollinator species.
Replacing asphalt with grass pavers to increase water absorption
‘Sustainable Design to Increase Food Productivity While Creating Habitats’

HARBOUR DRIVE: A Proposal for a Walkable Coffs Harbour

“ Harbour Drive Design Proposal is a vision and direction to provide a People-Oriented Design solution by adapting the principle of Growing Green. It has been designed to improve the connections along Harbour Drive, and also aim at the health and well-being of people at the same time.”

CONCEPTUAL PHOTO-MONTAGE

‘Enhancing Walkability through Street Trees’

Base Photo: Google Earth
Render: Adobe Photoshop

‘An Interaction of ACTIVE TRANSPORT, SAFE CROSSING and STREET TREE strategies’

HARBOUR DRIVE

Proposing additional raised crossing along the cycleway to allow pedestrians to board the bus.

Drafting: AutoCAD
Render: Adobe Photoshop
‘An

Interaction of ACTIVE TRANSPORT, SAFE CROSSING and STREET TREE strategies’

Street Trees provide a shaded walking experience as they are located on either side of the starting of the raised crossing.
Street Trees also provide shade for the cyclists and parked vehicles as well.
Street Trees also provide an opportunity for enhancing biodiversity along Harbour Drive
Drafting: AutoCAD
Render: Adobe Photoshop

a Visual Connectivity across Harbour Drive’

Replacing the Power line structure with only a street light and providing a street tree near bus stop will enhance the user experience and provide a comfortable waiting for the users. In the next 15 years, the median can be wider by providing minimum lane width of 3.0 m for one lane.

‘Creating
Drafting: AutoCAD Render: Adobe Photoshop

REFLECTIONS:

A Water Sensitive Design Approach along the Salt Pan Creek

“Reflections is a vision and direction to propose a water sensitive urban design solution along a section of Salt Pan Creek in Bankstown. It has been conceptualized to improve the urban space through WSUD techniques. Additionally, it aims to reflect upon the past of Salt Pan Creek and translate those reflections to conserve its heritage by activating user spaces and increased sustainable mobility.”

DEVELOPMENT AND SITE PLAN

‘A WSUD Approach to Achieve Sustainable Mobility along the Salt Pan Creek’

Design Development and Strategies

LEGEND

Reference: ESRI, Spatial Portal

Site condition: Due to the dense urban fabric, Salt Pan Creek has been converted into concrete channel and is no longer visible towards the Northern end, i.e., along the North Terrace.

What does the COMMUNITY want?

The images on the left have been quoted a few residents and mentioned in Bankstown City Center Master plan Proposal.

Reference: Bankstown City Centre: Adopted Master Plan, 2021

Material Palette
Sandstone Grass Pavers Permeable Eco Pavers®
Plants Identified For Water Sensitive Urban Design
Carex appressa Pennisetum alopecuriodes
Melaleuca linariifolia
Melaleuca thymifolia
Melaleuca viminalis
Plants Identified For Pollinator Garden
Tibouchina Eremophila nivea Grevillea Callistemon
SECTION AA’
SECTION BB’
Scale 1:300
SECTION D
SECTION C
SECTION E
Section C: Typical Detail Of Green Cover On Existing Roof Structure
Section D: Typical Detail Of Water Feature And Permeable Paving

ALL-ABILITIES PARK: An Inclusive and Accessible Park

“All-abilities Park is a vision and direction to provide an inclusive and accessible park for all age groups in Anna Bay. It has been conceptualized to improve the open space to cater to the locals, tourists and non-human species, and also aims to create awareness of the local biodiversity.”

Photomontages & Rendering: Adobe Photoshop

‘Proposing Play Areas Using Recycled or Re-purposed Materials’

Photomontages & Rendering: Adobe Photoshop

‘A Visual Representation of Spaces and User Interaction on Site’

Photomontages
“Visualizing Space with Different Path Materials”

LANDSCAPE TECHNOLOGY: Landscape Design & Construction

“Landscape Technology is understood through the study of materials, construction techniques and design interventions”

Dutch-Style Round About Design
Pedestrian Safe Round About Design
Bicycle Lane Material: Permeable Asphalt
Pedestrian Path @ 150 MM High Material: Permeable ECO Pavers
Green Buffer @ 50 MM Depth Material: WSUD Plants like Tall Sedge, Blue Flax Lily etc.

AND RAMPS

‘Design Methods’

Calculations for Stairs

As per Blondel Formula, (2 x r) + t = 62 - 64 cm

Height = 4 m (Given) Considering t=30 (2 x r) + 30 = 62

Number of steps, s for h = 4m, s = h/16 or h/17 =

Since, 25 is a whole number, therefore, riser r = 16 cm

ART, PHOTOGRAPHY & COMPUTATIONAL DESIGN

Hand Sketching Oil Painting on Acrylic Mobile Photography 3D Model: Rhino + Grasshopper; Houdini; Autodesk Maya Rendering: Adobe Photoshop; Keyshot; PromeAI
3D Model: Rhino + Grasshopper; Houdini; Autodesk Maya Rendering: Adobe Photoshop; Keyshot; PromeAI

CONTACT: 0431442593

EMAIL: sripriya.sabnavis@gmail.com / sabnaviss@gmail.com

LINKEDIN ID: https://www.linkedin.com/in/sripriya-sabnavis-4a678b131/

Photomontage: Adobe Photoshop

Turn static files into dynamic content formats.

Create a flipbook
Issuu converts static files into: digital portfolios, online yearbooks, online catalogs, digital photo albums and more. Sign up and create your flipbook.