


![]()



Welcome to the 2025–2026 school year at Ridgefield Academy and Landmark Preschool!
At RA/LP, we are proud to offer an intellectually rich and developmentally thoughtful educational experience for children from preschool through grade 8 Our talented faculty are experts in guiding students through every stage of childhood from early learners to confident, capable adolescents
Learning at RA/LP is designed to be challenging, engaging, and joyful. Children’s interests shape their journey and inform our teaching. Central to our mission is helping students become lifelong learners who know how to advocate for themselves and understand who they are as people and as students.

With small class sizes, meaningful relationships, and a nurturing environment that encourages healthy risk-taking and reflection, every child is seen, supported, and inspired to grow into their best self
No matter their age, your child will build a deep and broad foundation of knowledge and skills, develop critical thinking and communication abilities, gain confidence, and cultivate meaningful connections Each year builds on the last, preparing students to thrive not only in high school, but well beyond
This Family Handbook is here to help guide you through the year. Inside, you’ll find answers to common questions, an outline of our expectations, and opportunities to connect more deeply with our school community. If you ever have questions, please don’t hesitate to reach out to me, a division head, a school administrator, or your child’s teacher.
We are committed to making this an exceptional year of growth, learning, and discovery for your child
Warmest regards,

Tom Main Head of School
“Your child will build a deep and broad foundation of knowledge and skills, gain confidence, and cultivate meaningful connections.”

FOUNDED IN 1975 IN WILTON, CT, RIDGEFIELD ACADEMY (THEN LANDMARK ACADEMY) WAS CREATED FROM THE IDEA THAT STUDENTS SHOULD DEVELOP NOT ONLY THEIR INTELLECT, BUT THEIR CHARACTER AS WELL.
The school expanded its program in 1995 to include two early learning centers in Redding and Westport and began teaching preschool-aged children The K-8 program relocated to the current campus in Ridgefield in 1999 and changed its name to Ridgefield Academy
In 2000, assisted by its first Connecticut Association of Independent Schools (CAIS) accreditation study, the school overhauled its programs, highlighted by a more careful approach to academics balanced with equal attention to children's social, emotional, physical, and psychological development An athletic program was developed, and the fine and performing arts were made available to all children on a consistent basis
In 2018, James P Heus, who had led the school since 1998, transitioned leadership to a new Head of School, Tom Main. Jim’s love of children and strong sense of community certainly shaped the school in its early years.

Since his appointment, Tom has led the school to revise its mission statement, identify a strategic brand position, renovate the James P. Heus Field turf, construct an Outdoor Campus Center and Playspace, release a five-year Strategic Plan, and create a Master Facility Plan to support the programmatic and spatial needs of the school Through strong leadership, teacher dedication, and effective use of remotelearning technology, the school emerged from the disruption of the COVID-19 pandemic with greater financial stability and a significantly higher student population
Today, the school educates more than 570 students from 60+ zip codes and operates on three campuses. Landmark Preschool serves ages 2-5 in Westport, CT, and Bedford, NY, with the Ridgefield campus serving preschool through grade 8 students
The Ridgefield Academy and Landmark Preschool community celebrates childhood, pursues excellence, and cultivates kindness Our educational program is intellectually inspiring, and we foster joyful learning and mutual respect in all that we do We empower each student to rise to their authentic self, preparing confident graduates who shape their future with ingenuity and integrity.
We believe that children differ in their pace and approach to learning RA/LP has created a program that is designed to meet a child’s interests, skills, and needs, which means that lessons are developed to spark their curiosity, nurture their individual strengths, and attend to their challenges. Students are supported to excel at their own pace.
In addition to academic milestones, we believe that the Preschool through Grade 8 years are critical for developing independence, confidence, and selfassuredness These skills and traits evolve through classroom and co-curricular interactions, managed choices, and supported risk-taking and failure
Beginning in Kindergarten, students come to expect challenges and setbacks along the journey of successful learning They accept that it takes hard work to be good at something and that mistakes are to be expected It is the development of this mindset–a growth mindset–which positions students to create, and hold, a lifetime love of learning
Ridgefield Academy/Landmark Preschool admits students of any race, color, national and ethnic origin to all the rights, privileges, programs, and activities generally accorded or made available to students at the school It does not discriminate on the basis of race, color, national and ethnic origin in administration of its educational policies, admissions policies, scholarship programs, and athletic and other school-administered programs
At Ridgefield Academy and Landmark Preschool, we celebrate the diversity of our school community, as well as the regional and global communities beyond our campus We prepare students to navigate a changing world with agility and to understand their responsibility to foster connections with people of different cultures, backgrounds, and perspectives
Our community provides a place for individuals to be safe as their authentic selves, to have a voice, and to be valued for whom they are Diversity, equity, inclusion, and belonging must exist as natural components of our overall educational program, cultivating a community rooted in mutual respect and kindness.
We are committed to intentionally building and advancing an equitable and just community – students, their families, faculty, staff, and trustees – that models the respect and individuality that we want to see in the society around us By working toward being fully inclusive, we strengthen our ties to each other and model ethical scholarship, leadership, and global citizenship
Endorsed by the Board of Trustees June 2, 2021

Rachel Sondheimer, Chair
Kaye Hale, Vice-Chair
Jenny Zhang, Treasurer
Alexa Pessoa, Secretary
Mark Albert
Tim Birch, Honorary Trustee (ex-officio)
Alex Bellina
Marc D’Agostino
Renea Dayton
Drosten Fisher
Jesse Fogarty
Lynne Geaney
Robert Hendrick
Joelle Krysa, RAPA President (ex-officio)
Lorinn Leibrock
Tom Main, Head of School (ex-officio)
Kelly Milton
Brian Morgan
Roberto Redondo
Chelsea Thatcher ’97
Kelly Ullman
Thomas B Main Head of School
David Suter
Associate Head of School & Director of Enrollment Management
DDS Dobson-Smith
Associate Head of School, Academics
Sara Abriola Director of Auxiliary Programs
Ann Grasing Director of Advancement
Fell Herdeg Chief Financial Officer
Kate Howell Interim Head of Middle & Upper School
Stephanie Kowalski Director of Human Resources
Siobhan Powers Director, Landmark Preschool (Westport)
Evelyn Tangney Director, Landmark Preschool (Bedford)
Brynn Turkish Head of Preschool and Lower School (Ridgefield)




A strong partnership between RA/LP and our families is built on open communication, shared goals, and collaborative efforts to support the child's development This partnership fosters a sense of community and ensures consistency between home and school, ultimately benefiting the child's learning and wellbeing Working together, we can help children focus on their learning, model relationships based upon civility, honesty, and respect, and help them to mature responsibly
Collaboration between school and home is central to the RA/LP student experience
We recognize that life is busy for families, students, and faculty alike, and that balancing school, work, and family can sometimes make communication feel overwhelming. With this in mind, we have established the following guidelines to foster open, respectful, and consistent dialogue. These practices are designed to streamline communication, promote productive conversations, and maximize the vital partnership between parents, teachers, and staff ensuring that each child reaches their full potential If you have any questions about these guidelines, please contact your division head or campus director
Email Communications
Email is appropriate for sharing detailed updates about your child or family that may impact your child’s school experience It may also be used to schedule meetings or phone calls and to inquire about general matters such as class trips or homework assignments When school is in session, faculty and staff will respond in a timely manner, usually within 24 hours during the week and 48 hours on weekends
If you have a concern about a particular issue or incident, please use email to request a meeting For example: “I am concerned about X and would like to meet to discuss this Here are some times that work for me; can you suggest a convenient time for us to connect?” Discussions about student-specific matters should take place in person or over the phone.
Scheduled in-person meetings are the most effective way to have meaningful discussions about a child’s progress, challenges, or needs This approach ensures that all parties are prepared, with adequate time and focus dedicated to the conversation Teachers can also gather relevant information ahead of time to provide a more thorough response
We kindly ask that parents refrain from engaging teachers in prolonged conversations during impromptu or casual interactions, whether at drop-off, pick-up, or during the school day If there is an immediate, brief update (eg, “Emily didn’t sleep well last night and might be tired today,” or “Max didn’t finish breakfast this morning and could be hungry later”), feel free to share it. Please keep such updates concise, allowing teachers to focus on their students and the task at hand.
Cell Phones and Text
Faculty and staff are advised to maintain professional boundaries by using only official channels for communication regarding school business Similarly, we ask that parents use only school phone numbers or email addresses to contact faculty and staff regarding school matters
If a staff member is also a parent, any communication with other parents via cell phone or text should strictly relate to their own child, not any of their students or other schoolrelated matters
We recognize at times that student behavior may fall short of our expectations When this happens, the school takes seriously its obligation to intervene in an age-appropriate way and impose consequences where appropriate We ask that you trust in the school’s disciplinary process and know that situations are handled swiftly and consistently Our school prioritizes the privacy and well-being of all students, and does not share specific disciplinary procedures or outcomes related to individual students with other parents or the broader community Our commitment is to ensure that disciplinary matters are handled with fairness, discretion, and respect for the individuals involved, while upholding a safe and supportive environment for all The goal for this policy is to promote an environment that is collaborative, respectful, and reflects our school’s mission
When communicating with a teacher or administrator about a concern, we ask that you start from a point of inquiry or curiosity Students can sometimes miss nuance or context and, therefore, their retelling of a situation may not reflect the full story They may also not have insight into an outcome that took place separate from them, or they may be sharing a story they’ve heard second- or third-hand
Here are a few examples for framing a discussion with your child(ren)’s teacher:
Example #1
Instead of: “Why are you giving so much homework? It’s overwhelming my child.”
We suggest: “I’ve noticed that my child seems to be struggling with the recent homework assignments Can you help me understand how they’re doing in class and if there’s anything I can do to support them at home?”
Example #2
Instead of: “You’re not keeping my child engaged in class, and that’s why they’re acting out”
We suggest: “My child mentioned they’re having trouble staying focused during lessons Could you share what you’ve observed in class and if there’s a pattern? I’d love to work together to find some strategies to help”
Example #3
Instead of: “My child said that their classmate pushed them in the hallway and nothing was done about it This is unacceptable!”
We suggest: “My child mentioned an incident in which their classmate pushed them in the hallway What can you tell me about this situation?”
Our goal is to ensure that all interactions are productive, healthy, and supportive of our shared mission: to nurture and guide our students in their academic and personal journeys.


At Ridgefield Academy and Landmark Preschool, the construction of each class and the selection of the appropriate head teacher, particularly in the lower grades, is a thoughtful and time-consuming matter
The school works to create balanced classes, composed of abilities, interests, and temperaments Friendships, both existing and potential, are weighed carefully with advice from previous teachers Parental insight is welcome, though, in the end, it is the school that will make final decisions
While families may not agree with every decision made by the school, it remains our goal to find enough common ground to maintain healthy communication and mutually respectful relationships with all members of the community. If, however, a situation escalates to the point of preventing a shared understanding and a family is no longer able to be a constructive participant in the community, or if a family is unable or unwilling to respect school policies, the school has the right to terminate enrollment or refuse re-enrollment
We dedicate two conference periods each year to meet privately with families to share insights, concerns, and suggestions. These meetings allow both parties to explore matters thoroughly with complete candor, purpose, and respect Parent Teacher Conference dates can be found on the school calendars at landmarkpreschoolorg and ridgefieldacademyorg
Families on each campus will be notified when sign-ups for Parent-Teacher Conferences begin When registration opens, they will be able to sign up for conferences via the Patriot Portal
Aside from the above-mentioned conferences, families on all campuses are encouraged to contact teachers or school administrators at any time Teachers are happy to schedule conferences with parents/guardians at mutually convenient times throughout the year to ensure an open line of communication
Ridgefield Academy & Landmark Preschool - Ridgefield Campus
Progress reports are issued twice a year (January and June) for Preschool and Lower School students, and three times a year for Middle and Upper School students All report cards will be available through the Patriot Portal
In addition, any Middle School or Upper School student receiving lower than a B- average will receive an Interim Report at the midpoint of each trimester
Continuous communication between families and teachers is encouraged and expected regardless of academic standing
Landmark Preschool - Westport
Written progress reports are issued twice a year, in February and in June, for children in the Twos through Fundamentals Our teachers will help your child to master new skills at a rate that is comfortable for him/her The progress reports, along with parent teacher conferences, will give you the opportunity to learn about and discuss your child’s growth and development
Landmark Preschool - Bedford
Written progress reports are issued twice a year, in February and in June, for children in the Twos through Fundamentals Our teachers will help your child to master new skills at a rate that is comfortable for him/her The progress reports, along with parent teacher conferences, will give you the opportunity to learn about and discuss your child’s growth and development
Homework is a valuable component of a student’s educational experience Homework is assigned most days in the Lower School Homework is not assigned during holidays, religious observances, and vacations For all grade levels, family read-aloud time is always encouraged
Homework assignments generally fall into three categories:
1 assignments that provide practice or review of concepts taught in class 2 assignments that involve preparation of a project or report introduced in class 3 assignments designed to challenge and stimulate students’ thinking and curiosity
The process of developing responsibility, self-discipline, good work habits, and study skills is equally important to the content of the assignment
Children work at varying rates of speed Here is some guidance regarding the amount of time you can expect your child to spend on homework If homework exceeds the average time recommended on a consistent basis, please speak with your child’s teacher
The following grades should generally not exceed the following time allotments:
KINDERGARTEN: 15 MINUTES PER NIGHT
GRADE 1: 20 MINUTES PER NIGHT
GRADE 2: 30 MINUTES PER NIGHT
GRADE 3: 30 MINUTES PER NIGHT
It is important to honor that children work at different paces Here is some guidance regarding the amount of time you can expect your child to spend each evening If homework exceeds the average time on a consistent basis, please speak with your child’s teacher or advisor
The following grades should not exceed the following time allotment:
GRADE 4: 40 MINUTES PER NIGHT
GRADE 5: 20 MINUTES PER SUBJECT PER NIGHT
GRADE 6-8: 20-30 MINUTES PER SUBJECT PER NIGHT
When a student does not complete their assignments on time with regularity, the student’s advisor and/or parents/guardians will be notified. The student will be expected to complete missed assignments during their free time.
The privacy and protection of our students and their families is a priority at Ridgefield Academy and Landmark Preschool To that end, posting, releasing, or otherwise disclosing photos, images, videos, or information that identifies our students by their full name is strictly prohibited. While Ridgefield Academy and Landmark Preschool permits the use of video and still photography by families to record their children’s school experiences, we ask that in order to protect the privacy of our community as a whole, videos and photos not be placed online without privacy settings in place that prevent them from being viewable to the public. For example, videos posted on YouTube must be uploaded as Private (only the owner can view) or Unlisted (shareable with friends/family via unique link) School policy is that faculty/staff may not follow or friend any current or former students under the age of 18
Enrollment contracts are offered in December/January to returning families when all financial obligations are current and the school is generally satisfied with the student’s academic performance and behavior Students who have needs beyond the scope of what the school can provide will meet with division directors for a planning and review meeting prior to contracts being issued for the coming school year. Families who miss the deadline for turning in their enrollment contract and non-refundable deposit, and those whose contracts are initially withheld for any reason, will typically be offered enrollment as space permits. Once an enrollment contract has been signed and accepted by the school, tuition becomes fully due and payable on June 1. At that point, parents/guardians are responsible for the full tuition for the academic year, even if they withdraw their child and regardless of the reason. Tuition refund insurance is available to cover a significant percentage of unused tuition in the event of a withdrawal.
We endeavor to provide in-person education. There are times, however, when in the best interests of the school community and due to conditions beyond the school’s reasonable control including state and local executive and department of health orders, we may need to utilize alternative educational methods, such as remote learning to ensure that students continue to receive the best possible education. Should such need arise we will not be liable to refund any tuition payments made under the Enrollment Contract.
Once the re-enrollment process is complete, financial accounts, including tuition and other fees, must be kept current with a family's agreed-upon payment schedule. Late fees are assessed when accounts are not paid on time. Attendance in class and other school activities is conditioned upon financial accounts being in good standing, and students with serious delinquencies may be kept from school until the account balance is made current. Official school transcripts will be released only when an account has been paid in full
Our Dress Code emphasizes the belief that all members of our community should be comfortable and be able to fully engage in their classroom learning. The Dress Code intends to establish consistent and predictable dress standards and to keep students focused on learning
In keeping with the traditional nature of Ridgefield Academy, all students are expected to adhere to the following guidelines:
Short, skort, and skirt length may not be shorter than mid-thigh
Shirts must be worn neatly
Hats are not permitted to be worn inside the classrooms or at meals

Children in the 2s, 3s, and 4s programs should wear comfortable, seasonally appropriate clothing and securely fastened sneakers Children develop a sense of competence and independence by being able to dress and undress themselves Please choose clothing that helps your child be successful in achieving this important developmental milestone
Children who have been recently toilet trained should wear clothing that is easy to remove. We highly recommend elastic waistbands and strongly discourage overalls or belts.
A preschooler’s day frequently involves educational but very messy activities. Although we use washable products in our classrooms, stains do sometimes occur. Please keep this in mind when choosing clothing for school.
RIDGEFIELD KINDERGARTEN - GRADE 3 & WESTPORT
FUNDAMENTALS
Tops:
Navy or white short or long sleeve polo-style shirt
Solid color navy cardigan, crew neck, V-neck, or quarter-zip sweater or fleece with no excessive logo
Navy, gray, or white RA/LP sweatshirt, fleece, or vest
Navy jumper dress, navy short-sleeve or long-sleeve polo-style dress
Tops:
White or light blue solid oxford button-down in short or long sleeve
Navy or white short-sleeve or long-sleeve polo-style shirt
Solid color navy cardigan, crew-neck, V-neck, or quarter-zip sweater or fleece with no logos of excessive size
Navy, gray, or white RA sweatshirt, fleece, or vest
All sweaters, sweatshirts, vests, and fleeces must be accompanied by a blue or white collared shirt underneath
Upper School students are permitted to wear team jerseys on the day of a scheduled game; these jerseys must be worn over a blue or white collared shirt
Bottoms:
Solid color navy or khaki tailored skirt, skort, pants, or shorts
Navy short-sleeve or long-sleeve polo-style dress
RA belt or other leather or cloth dress belt must be worn with shorts and pants
Footwear:
Solid color socks
Solid navy or white tights
Solid color navy, black, or brown leather shoes OR sneakers/athletic shoes
Students must wear athletic shoes on days with PE or athletics in their schedule
On dress-down days, students are permitted to dress out of uniform Please help your child to choose appropriate attire that will allow them to participate fully in all school activities
The following items are not allowed on dress-down days:
Clothing containing violent or offensive language or images
Sandals or flip-flops
Spaghetti straps
Cropped or other midriff-baring tops
Shorts, skirts, or dresses that fall shorter than mid-thigh
Families are welcome to purchase any brand of clothing that meets the standards above Ridgefield Academy/Landmark Preschool partners with Lands’ End and Tommy Hilfiger to offer choices that meet these dress-code guidelines
Lands’ End - wwwlandsendcom (preferred school # is 900051855)
Tommy Hilfiger - https://wwwglobalschoolwearcom/school-search (school code is RIDG01)
Ridgefield Academy/Landmark Preschool has partnered with local retailer Custom Ts and More to produce a variety of school spirit wear Logoed merchandise can be purchased through the school’s online store or at the Custom Ts retail location in Ridgefield, CT
Available items typically include:
Athletic wear
Jackets, sweatshirts, and other clothing items
Branded accessories
Seasonal items, changed periodically
Occasionally, the school will offer pop-up stores at key school events such as Patriot Weekend and Patriot Pride Night. Pop-up stores will offer a limited supply of merchandise for sale.

We uphold Ridgefield Academy/Landmark Preschool’s mission of inspiring joyful learning, fostering integrity and resilience, and building a community of learners committed to respect and belonging. These values form the foundation of our Community Conduct approach.
Ridgefield Academy/Landmark Preschool employs a multi-faceted, research-based approach to socialemotional learning (SEL) and community conduct. We draw from a variety of nationally recognized curricula and frameworks to ensure our practices are developmentally appropriate, responsive, and effective These tools offer a shared language, structure, and set of strategies that allow us to proactively teach and support behavior across all divisions
Our approach integrates three core resources that scaffold all proactive and responsive strategies for SEL:
CASEL’s Core Competencies
A national framework outlining five key skill areas: self-awareness, self-management, social awareness, relationship skills, and responsible decision-making This provides the scaffolding that all SEL programming at RA is built upon
A purpose-driven SEL curriculum used in our K-8 classrooms that helps students explore identity, leadership, ethics, and belonging through engaging, age-appropriate lessons
RULER
An evidence-based approach developed at Yale’s Center for Emotional Intelligence that teaches students to Recognize, Understand, Label, Express, and Regulate emotions to foster emotional literacy and supportive school climates
Supplementary materials and resources:
Social Thinking®
A cognitive-based framework that supports students in understanding the impact of their behavior on others, learning perspectivetaking, and navigating social expectations
Zones of Regulation®
A self-regulation program that helps younger students identify their emotions and build strategies for managing their feelings and actions
Responsive Classroom®
A teaching approach focused on creating safe, joyful, and engaging classrooms through strategies like morning meetings, clear routines, and positive teacher language
We are anchored in the belief that students are still learning and that mistakes are natural opportunities for growth. When missteps occur, we respond with compassion, curiosity, and structured supports that help students reflect, repair, and grow.
At Ridgefield Academy/Landmark Preschool, we prioritize a proactive approach to student conduct through intentional planning, explicit instruction, and community-wide consistency. Our SEL and behavior supports follow a clearly outlined scope and sequence that aligns with monthly school-wide themes These themes are woven into classroom instruction, assemblies, advisory programming, and student-led initiatives, ensuring students are consistently exposed to the skills and mindsets that foster a thriving community
This proactive work is embedded into the rhythm of the school year, giving students multiple opportunities to learn about emotional regulation, inclusivity, digital citizenship, problem solving, empathy, and personal responsibility before challenges arise Teachers, advisors, and the School Counselor collaborate to plan developmentally appropriate lessons and community-building experiences that help students internalize core values and expected behaviors
We also recognize the importance of being responsive Students are growing and changing, and needs sometimes arise that require immediate or focused support In these cases, the School Counselor works closely with teachers and advisors to identify the specific needs of a class, grade, or individual student Together, they design targeted lessons, small-group supports, or classroom-based interventions to address challenges in real time
This balance of planned and responsive work allows us to remain attuned to our students’ needs while also reinforcing shared expectations and establishing a positive, supportive school climate
The following Community Conduct guidelines apply to all students enrolled at our school, demonstrating our belief that making thoughtful choices, reflecting on one’s actions, and taking responsibility for their impact promotes the well-being of the entire community
Our Community Conduct Guidelines are focused on the rights and responsibilities of each student:
I have the responsibility to help others feel safe; I have the right to feel safe
I have the responsibility to promote learning in the classroom through my preparation, participation, and behavior; I have the right to an atmosphere that promotes learning
I have the responsibility to respect the property of others; I have the right to have my property respected
I have the responsibility to be my personal best; I have the right to expect the best of others
I have the responsibility to reflect on my own behavior to learn from my mistakes; I have the right to be supported through this process by my teachers
The following standards of conduct are expected of all members of the Ridgefield Academy/Landmark Preschool community:
Be honest
Be mindful to practice self-control and maintain personal integrity
Be responsible for your own actions
Be respectful of school property and the property of others
Be courteous and fair
Be kind and conduct yourself appropriately in all situations
Preschool students are just beginning to learn what constitutes “appropriate behavior.” Teachers work with students to help them understand expectations for behavior, including what is acceptable at school and what is not. Most areas of behavioral concern are handled directly by the classroom teacher. Families should consult their classroom teacher with any questions or concerns regarding their child’s behavior or school experience.
If a child demonstrates behavior that is disruptive to the classroom environment or interferes with classroom instruction, families may be contacted and an action plan established in collaboration with the Preschool Director. Solutions will take the needs of all stakeholders into consideration
In Lower School, behavioral expectations must be established that are appropriate to the age of the children involved. The classroom teacher serves as the first step in handling misconduct in helping students navigate these "teachable moments”. Families are contacted when necessary
The list below outlines conduct that violates our Community Conduct guidelines It is not intended to be an exhaustive list; thus, RA reserves the right to also address misconduct not listed here that disrupts the learning environment, negatively impacts our school or others, or is contrary to our policies and expectations
These actions are not okay, but they may come from poor choices, misunderstandings, or frustration. They still need to be addressed to keep our school safe and respectful.
Minorly hurting someone’s body by accident due to unsafe behavior
Severe tantrums
Disrespectful behavior toward an adult or peer (including dishonesty)
Use of hurtful or insensitive language
Discussion of inappropriate topics/swearing
Exclusionary behavior
Refusal to participate in assignments or activities
Damage or misuse of school property
Taking someone else’s belongings
Intentional misuse of technology
Loss of privilege
Repair of damage
Restorative conversation with another student
In-school reflection
At-home reflection
These are serious behaviors that are highly disruptive, and can harm the safety and well-being of an individual or the whole school community. They may also include very serious cases of Level 1 behaviors.
Hurt someone’s body on purpose
Severely hurt someone’s body by accident due to unsafe behavior
Repeated use of language or behavior that causes identity-based harm
Academic dishonesty
Pulling the fire alarm
Inappropriate touch or behavior involving own or others’ private parts
Bringing dangerous items or weapons to school
Any behavior that is harmful to the health and safety or others, or creates a risk of harm
In-school reflection
At-home reflection
Implementation of behavior plan
Official school warning
Suspension from school
Dismissal from school
School (Grades K-3) continued
If a student engages in misconduct, or there is a report of potential misconduct, the following procedures will generally be followed:
1 The Head of Lower School will be notified and the teacher and/or Head of Lower School will speak with the student(s) involved In all conversations with students, we expect them to tell the truth and take responsibility for their actions
2 After these conversation(s), the teacher will document what happened Notes are shared with the Head of Lower School so everyone can work together to monitor patterns of behavior and help the student grow
3 If the category and level of misconduct are clear, the Head of Lower School will make a decision about appropriate consequence(s) and interventions as outlined above
4 If the category and/or level of misconduct needs to be clarified, or the student has engaged in prior misconduct that needs to be considered in determining the appropriate outcome, the Head of Lower School will collaborate with the administrative team to review the facts, conduct further investigation if warranted to determine what occurred, and made a decision about appropriate interventions or consequences
5 If the misconduct involves another student, an adult will typically facilitate a restorative conversation between the students when appropriate
6 Families will be contacted as necessary to discuss student misconduct and the outcome of decisions made by the School regarding consequences

These actions are not okay, but may come from poor choices, misunderstandings, or frustration. They still need to be addressed to keep our school safe and respectful.
Distracting others or acting inappropriately in class
Refusing to follow directions or do work
Using a phone when and where it’s not allowed
Choosing not to follow the dress code
Discussing topics that are not appropriate for school or using inappropriate language
Saying or sending unkind messages to others (including online)
Making comments that make others feel uncomfortable based on gender, identity, or orientation
Rough physical behavior (e g , pushing or shoving)
Pressuring someone to do something they don’t want to do
Academic dishonesty and plagiarism
Intentional misuse of technology
Unexcused absence from class
Being disrespectful to a teacher or staff member
Potential Consequences
Loss of privilege
Repair of damage
Restorative conversation with another student
In-school reflection
At-home reflection
These are serious behaviors that are highly disruptive, and can harm the safety and well-being of an individual or the whole school community. They may also include very serious cases of Level 1 behaviors.
Physically, verbally, or emotionally hurting someone
Behavior deemed threatening, whether executed or not
Repeated use of language or behavior that causes identity-based harm
Damaging or destroying school or personal property
Bringing dangerous items or weapons to school
Sexual misconduct
Using, selling, distributing or bringing drugs, alcohol, vape pens, or similar substances
Gambling (betting money or items)
Behaving in a way that damages the school’s reputation, is illegal, or creates a risk of harm or is harmful to the health and safety of another
Potential Consequences
In-school reflection
At-home reflection
Implementation of behavior plan
Official school warning
Suspension from school
Dismissal from school
If a student engages in misconduct, or there is a report of potential misconduct, the following procedures will generally be followed:
1 One-on-One Conversation: Any faculty or staff member who observes a behavior that is inconsistent with the School’s behavioral expectations will typically first have a one-onone conversation with that student or with any other students involved In all conversations with students, we expect them to tell the truth and take responsibility for their actions
2 Teacher Reflection/Student Write-up: Information from conversations with the student or students will be shared with the Division Head and the student’s advisor. This information may be documented in writing.
3.Gathering of Information: All information, including any write-ups, will be reviewed by the Division Heads, and additional information will be gathered as necessary. In the case of Level 2 offense or repeated Level 1 offenses, the MS/US Administrative Council will meet to determine the next steps, and the family will be notified.
4.Consequences are Determined: Consequences typically are of a progressive nature and will depend on the severity of the incident, the age of the child, and the classification of the offense as Level 1 or Level 2
5 Restorative Conversation: When appropriate, students will be guided to engage in a restorative conversation with the individual(s) harmed by their misconduct
“BULLY IS A VERB, NOT A NOUN. IT IS SOMETHING A CHILD MAKES A CHOICE TO DO BUT IT DOES NOT MEAN THAT IS WHO THEY ARE.”

It is important to notify the school nurse on the Ridgefield campus, or the preschool director on the Westport or Bedford campuses, if your child is not feeling well, is being treated for a medical condition or taking medication for an illness. Having this information will enable the nurse or director to better assist your children.
The state of Connecticut requires physical examinations within 12 months prior to opening day for all preschool students and the school is required to keep an Early Childhood Health Assessment form on file for each student attending our school.
It is Connecticut state law that the school has a completed and current (less than one year from the start of school) Connecticut Health Assessment Record (CT HAR) on file for all new students, students entering kindergarten, and students entering grade 6
All students must also be immunized and provide proof of immunization in accordance with either NY or CT state law
Immunization requirements and medical and sports forms for all students on the Ridgefield Campus can be found here.
Immunization requirements and medical forms for all students on the Westport Campus can be found here.
The state of New York requires physical examinations within 12 months prior to opening day for all preschool students and the school is required to keep a health assessment form on file for each student attending our school.
Immunization requirements and medical forms for all students on the Bedford Campus can be found here.
Parents/guardians are required to review and update their household profile in the Patriot Portal on an annual basis Failure to supply this information prior to the start of the school year could result in the child being turned away from class until the information is completed.
If you are unable to access the Portal, please contact:
Ridgefield campus:
Marcie Maguire at 203-894-1800 x134
Westport campus: Janet Wilson at 203-226-6982
Bedford campus: Sarah McKimmie at 914-234-2300
If any medication must be administered at school, an Authorization for the Administration of Medication by School Personnel form has to be completed by the parent and health care provider. If a student has a severe allergy, an Emergency Care Plan must be completed by the parent and healthcare provider along with a completed Medication Authorization Form for each medication prescribed Please see the nurse on the Ridgefield campus or preschool director for these forms.
Our primary goal is the safety of your children Changes to any contact information including phone, address, emergency contacts, and emergency pickups should be made throughout the year on the Patriot Portal.
If you need Patriot Portal assistance, contact:
Ridgefield campus:
Marcie Maguire at 203-894-1800 x134
Westport campus: Janet Wilson at 203-226-6982
Bedford campus: Sarah McKimmie at (914) 234-2300
A primary step in preventing the spread of infection is keeping your children at home when they are ill Parents/guardians are the best observers of their children and know when they are out of sorts. It is in this early stage that children are most infectious and it is important that they be kept out of school at this time They will get better faster and not spread infection to others We know this puts a burden on parents/guardians, as they may have to use time from work and scheduled activities to be with their sick children. While we are sympathetic to working parents/guardians, our first concern is the sick child and all of our other students If a child appears to be ill, they will be taken to the school nurse or to the Main Office for evaluation
The nurse is in school daily at the Ridgefield campus from 8:20 am – 3:40 pm
Students, faculty, and staff are strongly advised to stay home if they are sick. Always consult with a healthcare professional before returning to school
Guidance for returning to school following illness (including COVID-19, RSV, Influenza, etc.):
Fever – Must be fever-free for 24 hours without the use of fever-reducing medications
Vomiting or diarrhea – 24 hours since last episode and able to tolerate a regular diet
Illness requiring antibiotic therapy – Must be on antibiotic therapy for a full 24 hours prior to returning
Doctor’s note of clearance may be required
These illnesses may include, but are not limited to: Chicken Pox (Varicella) Measles Pink Eye (Conjunctivitis) Fifth Disease Strep Throat Impetigo Influenza Head Lice

RA/LP is committed to supporting the emotional health and well-being of its students To this end, the school employs a full-time school counselor The school counselor works directly with students to manage and navigate social and emotional issues, works with teachers and advisors to support specific student concerns or group issues that arise in a classroom setting or grade level, and institutes and leads targeted breakout sessions with student groups They actively collaborate with parents/guardians and faculty regarding students’ social and emotional needs and lead the referral process for students in need of greater support
The objectives of these guidelines are to: assist an identified allergic student in avoiding exposure to allergens and to provide a supportive learning environment
Ridgefield Academy and Landmark Preschool will work with parents/guardians and students who have allergies to minimize or avoid, as much as possible, the chances of an allergic reaction that may threaten a student’s well-being
Ridgefield Academy/Landmark Preschool takes what it considers to be reasonable measures to guard against any student experiencing an allergic reaction However, the school cannot guarantee that a student will not come in contact with a product they may be allergic to in the course of a school day or during a school-related event
A FEW EXAMPLES OF COMMON FOODS THAT CONTAIN PEANUTS OR TREE NUTS
The school nurse and preschool directors will work with parents/guardians, students, teacher/advisor, and Dining Services to outline a plan to address the needs related to the child’s allergies and to minimize the risk of exposure Appropriate information and precautions will be communicated accordingly by the administration, school nurse, and/or the classroom teacher/advisor.
Food allergies can be life-threatening. In some cases, the allergens need to be ingested; in other situations they can be airborne or the result of physical contact (“touch-sensitive”).
For this reason, students, faculty, staff, and parents are asked not to bring any peanuts, peanut products, tree nuts, or tree nut products to the campus or on school-sponsored excursions, including athletic events This includes, but is not limited to, birdseed, granola bars, coffee that may contain nut products, certain scented hand lotion, etc Signage is posted throughout each campus that indicates we promote a nut-aware environment
The risk of accidental exposure can be reduced if everyone in our school community works to minimize risks and provide for a safe environment for food-allergic students
Epinephrine (with a device known as an “EpiPen”) will be available in Ridgefield Academy emergency first-aid boxes and may be used to administer emergency first aid to students who experience allergic reactions but who do not have a prior written authorization of a parent or existing medical order for an EpiPen If needed for emergency first aid, the EpiPen would be administered according to the emergency medication protocols developed by the school nurse and consistent with applicable law
The school will administer EpiPens or other emergency medication required by students in the case of a severe allergic reaction in accordance with protocols for prescribed medications, which require parental consent and a current medical order Parents who do not wish for their child to be administered epinephrine in emergency situations may opt-out by sending a written request to Nurse Laura on the Ridgefield campus or the Preschool Director on the Westport and Bedford campuses to confirm that they do not want emergency epinephrine administered to their child
All campuses are peanut- and nut-aware to help limit exposure to these foods
All food brought from home needs to be nut-free and adhere to the Food Allergy Guidelines
For safety reasons, please do not send glass bottles, candy, or any small food items on which a child could choke
It is our goal to educate students with allergies, but also provide similar alternatives that can be enjoyed. If your child has a food allergy, please contact:
If your child has a food allergy, please contact:
Ridgefield - School Nurse, Laura Clark, RN
Westport - Preschool Director, Siobhan Powers
Bedford - Preschool Director, Evelyn Tangney
Students bring their own snacks and lunches to school, including beverages, napkins, and utensils (if needed) We suggest a nutritious snack and lunch to help students be at their best throughout the school day If a student has left his or her lunch at home, the teacher will call home to see if a lunch can be brought If not, a snack will be provided For safety reasons, please do not send glass bottles or hard candy
Bedford
Students bring their own snacks, labeled water bottle, and napkins, and utensils (if needed) to school every day. We suggest a nutritious snack to help students be at their best throughout the school day. If a child does not have a snack, one will be provided for them. Children with known food allergies are required to bring their own food, including snacks and party treats. Please speak with your child’s teacher or the Director for details.
Ridgefield
Parents can choose to participate in the PS lunch program and have their child receive healthy prepared foods each day for a fee All lunches are produced on campus, from scratch Families make their child’s lunch selections online each morning Alternatively, PS students can bring their own lunch from home
Preschool students who bring their own lunches also should include beverages, napkins, utensils, and an ice pack We suggest a well-balanced lunch to help students be at their best throughout the day Snacks for Ridgefield preschool students will be provided each day To foster healthy eating habits, our snacks consist of fruit, vegetables, and grains
A healthy, nutritious lunch will be provided for students in Kindergarten - Grade 8. Choices are available and students are encouraged to try new foods.
RA|LP@Home provides an option for families where there is a compelling rationale to support longer blocks of remote learning RA/LP@Home flexibly meets the needs of students and their families by mirroring the independence and self-directed work structures that students access within our in-person classrooms. While authentic learning experiences students have with one another in person are ideal, there are many benefits of having students join their class via RA/LP@Home for portions of the day.
Though we know that the school day will look and feel different for students who are in class compared to those accessing learning remotely, academic touch points throughout the day allow @Home students to access whole group or small group learning across a variety of subjects.
Prioritizing ways for @Home students to stay connected to their peers and their classroom sustains and enhances the strong connections felt within the RA|LP learning environment. We aim to create opportunities where students who are learning remotely still have access to their peers through collaborative learning and social experiences.
RA|LP continues to evolve our systems and structures to ensure that all students can access high quality teacher instruction, have opportunities to work in small groups when appropriate, and have learning opportunities that reinforce their self direction and independence.
Regardless of age, independent working skills within the classroom environment are reinforced for all students The @Home learning experience will mirror this approach, providing times when a student is learning with the whole group, working within a small group, or working independently. When it is independent work time, it is the responsibility of the student and family to track time and on-task behavior.

Adult support - Depending on the age of your child, you may need to set up tech, check that your child is engaging in the appropriate way, or co-facilitate as needed
Attendance - Your child's attendance at all scheduled touchpoints is required Your access to the program will be reconsidered if this requirement is not met
Learning environment - Families must ensure that their children are set up and ready to learn at the scheduled times.
Students must have a dedicated, distraction free space for use during synchronous learning times
Please limit the number of people walking in the space
Ensure that the student has a surface to write on and a space that is able to accommodate technology, books, paper and other learning materials
During synchronous touchpoints, families are responsible for ensuring only the learning materials are accessible to the children. If this isn’t possible, families should set the expectation of on task behaviors for learning
Communication between families and the school is the key to RA|LP@Home success Topics should include absences/non attendance, Homework/assignments, check ins, behavior, and ontask learning
Technology - Families must commit to using school technology, must have plug in headphones available [tech support will not cover personal and bluetooth devices], must have access to printing, and are asked to prepare materials the night before [at least].
In addition to technology resources that Ridgefield Academy/Landmark Preschool provides throughout the PS-Grade 8 program, Ridgefield Academy provides Chromebook computers to students in Grades 1-8 and tablets to PS - Kindergarten These computers are used in conjunction with Google accounts that are provided for email (Grades K-8), collaboration, research, and assignments, and they are to be used for academic purposes only
Whether students use a school-owned or personal computer (Grades 6-8) for school purposes, they are expected to follow the guidelines outlined in the section below and in the Middle/Upper School pledge Students are expected to treat their Chromebooks with care, and families may be asked to reimburse the school in cases of loss or extreme damage
Students are expected to have respect for themselves and for others as they appropriately use the digital resources that are available to them to become responsible creators, as well as consumers, of all forms of electronic media
Ridgefield Academy/Landmark Preschool’s computer network, facilities, and resources are intended only for educational purposes and support of the school’s mission. The use of these resources is a privilege that comes with responsibilities. In order to use the available technology resources, students must agree to abide by what the school considers to be appropriate behavior consistent with school-wide values centering on a commitment to integrity, consideration for others, and responsibility to the institution.
We believe in providing students with a safe and supportive environment to explore and learn through technology This Acceptable Use Policy (AUP) ensures students can access technology resources like Chromebooks, iPads, A, Google Suite, and YouTube while promoting responsible and meaningful use By following these guidelines, we can create a positive digital community
Digital Citizenship
a Be respectful, kind, and inclusive when using technology
b Use appropriate language and treat others online as you would in person
c Be mindful of your digital footprint and understand the impact of your actions online
Responsible Use
a Use technology resources provided by the school for educational purposes
b Take care of One to One devices and report any damage or technical issues to a teacher or administrator
c Follow the guidelines outlined in this AUP when using software and technology
One-to-One Device Usage
a Handle Chromebooks with care and respect, both at school and at home
b Keep the Chromebook clean and secure when not in use
c Avoid placing any heavy objects on top of the Chromebook
Take-Home Policy
a. Chromebooks are allowed to be taken home unless a parent/guardian explicitly opts out of the Take-Home option
b Take home the Chromebook only for educational purposes and under the guidance of teachers
c Transport the Chromebook safely and avoid exposing it to extreme temperatures or liquids
Internet Safety
a Use the internet for educational purposes, under the guidance of teachers
b Avoid accessing or sharing inappropriate content, including but not limited to violence, hate speech, or explicit material
c Report any concerning or suspicious online activities to a teacher or administrator
Account Usage
a Use your assigned Google account and login credentials provided by the school
b Do not share your account credentials with others or use someone else's account
Software and App Usage
a Install only approved software and apps on the Chromebook
b Do not attempt to modify or tamper with the Chromebook's operating system or settings
c Report any technical issues or software malfunctions to a teacher or administrator

Between 8:25 AM and 3:30 PM students may not use personal electronic devices including, but not limited to, handheld video games, cell phones, Apple or other smart watches, or any electronic devices that would interfere with the learning environment while on campus If a student is found using one of these electronic devices during the school day, it will be taken away from the student and given to the appropriate division head or director The student or, in some cases, the student’s parent will be directed to retrieve the device from the division head or director at the end of the school day
Parents/guardians who wish to communicate with their children during the school day should do so through the office Unless otherwise specified, personal electronic devices are not allowed on field trips
The school’s Chromebooks, internet, and any technology provided by the school are all considered to be part of the school’s computer and are the property of the school As such, all data residing on Ridgefield Academy/Landmark Preschool's systems are subject to inspection by the school’s administration The school has the right to examine and evaluate any material that resides on, is created using, or is accessed through systems that the school owns Students should not have any expectation of privacy with respect to the school’s computers, network or systems
Students and families should also bear in mind that:
Any effort to compromise network security will be considered an act of vandalism. All reasonable precautions should be taken to prevent the unauthorized use of any account. Passwords should not be shared, though teachers of some grades might keep a record of student passwords in order to help with classroom activities. At no time should anyone engage in behavior that could be interpreted as online harassment or bullying. Students are expected to abide by all school rules when using technology.


do not either accidentally or by design visit sites that might contain objectionable content
A student’s intentional access to content deemed inappropriate may result in disciplinary action The network firewall restricts access to sites based on categories of content and sometimes mistakenly flags sites as appropriate or inappropriate If a website is mistakenly blocked or unblocked, direct any questions to Director of Technology Kosta Myzithras at technology@ridgefieldacademyorg or a classroom teacher
All students in Grades 3-8 are given a Ridgefield Academy account that provides access to the Google Suite of products, including an email address that should be checked regularly for messages from teachers and other faculty members Students should use their Ridgefield Academy email accounts to communicate with their teachers, and should not expect faculty members to return email messages to unfamiliar email addresses Students are not able to receive emails from outside our organization. Emails sent by any member of the school community with a ridgefieldacademy.org address are considered to be a direct reflection of the school.
Any concerns about messages not received, misdirected, suspicious, harassing, or threatening in any way should be reported to a teacher or administrator.
From the earliest stages of education at Ridgefield Academy/Landmark Preschool, students are taught the importance of conducting thorough research and citing information from reputable sources We expect all members of our community to consistently demonstrate respect for intellectual property by correctly attributing any information they use in their work
As students use technology tools (ie, Google Suite, AI, etc) to collaborate and to develop materials and work, they should remember that each student’s work is their own, and document versioning will reflect that work

Ridgefield Academy/Landmark Preschool students should be mindful of the fact that most social networking websites or apps require a minimum age of 13 to use their services. However, those that do should take care to create a positive digital footprint and be mindful that anything posted online, whether of themselves or of others, should be positive, meaningful, and constructive Posting, releasing, or otherwise disclosing photos, images, videos, or information that identifies our students by their full name is strictly prohibited Ridgefield Academy takes seriously its obligations to protect the privacy of its students and their families While the school cannot prevent families from posting their own images of student performances and events online, we ask that you please make such postings private Thank you for your understanding
Violations of this Acceptable Use Policy may result in disciplinary actions, including but not limited to loss of technology privileges, parental notification, and/or other appropriate consequences, as determined by the school administration.
By using the school's one-to-one devices, including Chromebooks, along with Google Suite and YouTube, you acknowledge that you have read, understood, and agree to abide by this Acceptable Use Policy.

The Patriot Portal provides secure access to all resources for currently enrolled families. A link to the Portal can be found at the top of both the RA (www.ridgefieldacademy.org) and LP (www.landmarkpreschool.org) websites.
The Patriot Portal should be used to to: sign up for clubs, events, aftercare update your family’s contact information schedule parent-teacher conferences provide or change dismissal instructions view progress reports and report cards view archived issues of the RA Weekly access invoices and make online payments for tuition, aftercare, and clubs view current health guidelines upload health documents and forms
If you are unable to access the Portal, please contact:
Ridgefield campus: Marcie Maguire at 203-894-1800 x134 Westport campus: Janet Wilson at 203-226-6982 Bedford campus: Sarah McKimmie at (914) 234-2300
For general portal questions and concerns: technology@ridgefieldacademyorg

EMERGENCY BROADCAST SYSTEM
Ridgefield Academy and Landmark Preschool will text and email all households and parents/guardians in the event of an emergency, a closing, or other unplanned event Should we, for example, lose power and have to close school early or decide to not open school due to inclement weather, we will text and email each family whose contact information has been entered into our Patriot Portal database. Cell phone numbers of parents/guardians listed in Veracross will automatically be added to this list unless otherwise requested.
If you are unable to access the Portal or need assistance, please contact:
Ridgefield campus:
Marcie Maguire at 203-894-1800 x134
Westport campus:
Janet Wilson at 203-226-6982
Bedford campus: Sarah McKimmie at 914-234-2300
Weather-related decisions are guided by other schools in our area, as well as considerations particular to our facilities and the towns in which they reside Please note that closings/delays may differ from the local public schools or independent schools
In times of inclement weather, a text message and email will be sent to all families as soon as a decision regarding a change to the school schedule has been made notifying them of the change. Families can also visit the school’s websites (www.ridgefieldacademy.org and www.landmarkpreschool.org) to learn of school closings or delays.

Ridgefield Academy/Landmark Preschool is a community built on meaningful connection and shared purpose By choosing to be part of RA/LP, you’ve joined a school that values strong partnerships between home and school Through active involvement, open communication, and thoughtful engagement, families play an essential role in shaping and enriching the student experience
Tuition contributes approximately 87% of the revenue required to educate students each year The balance of the operating budget is derived from program income (eg, summer camp, clubs, facility use), interest from the school’s endowment, and unrestricted donations to the Annual Fund
Annual Fund
The Patriot Legacy Fund
Each campus may hold a fundraising event or gala whose proceeds are directed to a specific initiative, such as tuition assistance, playground equipment, or a facility enhancement In addition to raising funds, events provide a fantastic opportunity for the community to gather together in support of a shared goal Fundraising Events / Galas
Major Gifts and Campaigns
CONTINUED
CONTINUED
Your child’s experience is greatly enhanced by the many parent volunteers who contribute their time and expertise to the school and its community The benefits of volunteering are two-fold You have the ability to impact students and the community when you volunteer You also gain the opportunity to learn about and view the school through a different lens
Below is a sample of some current volunteer opportunities for parents/guardians
Annual Fund Class Captains
RAPA (Ridgefield Academy Parents’ Association)
Class Representatives
Buddy Program for New Families
Events Committee
Landmark Preschool Parents’ Association
LPA Westport
LPA Bedford
All current parents are members of the Ridgefield Academy Parents’ Association (RAPA) on the Ridgefield Campus or the Landmark Parents’ Association (LPA) on the Bedford and Westport campuses
The directives of RAPA and LPA are:
To build a strong sense of community and positive school spirit;
To share the value of an RA/LP education with the greater community;
To nurture parent-to-parent and parent-toschool communication;
To help with special classroom and administrative needs; and
To raise funds that offset RAPA/LPA expenditures including social events, teacher appreciation events, etc.
RAPA and LPA play an integral role in our school community and participating families generously offer hundreds of volunteer hours in support of the culture and programs of the school. You can get involved by supporting a classroom teacher, attending and helping with events, and volunteering to assist with projects Volunteer time commitments range from a few hours in the morning to a year-long role with weekly responsibilities
Class Captains
Each year, a team of volunteers assists the Development Team efforts to help meet RA's annual fundraising goals Our volunteers support the Annual Fund, encourage and help to increase giving participation, and provide insight for families still learning the importance of philanthropic contributions
Interested in learning more? Please contact Advancement Officer Janine Karbon at jkarbon@ridgefieldacademyorg or 203-8941800 x128

Below is a list of contacts for your reference. It is best to make initial contact with faculty via email All school email addresses follow the same formatting of the first initial, last name @ridgefieldacademyorg or landmarkpreschoolorg (For example, John Smith = jsmith@ridgefieldacademyorg)
Alternatively, you can leave a message with the Front Office. Faculty will typically respond to your message within 24 hours
The school buildings at 223 West Mountain Road are inspected every 6 months as required by section 19a-333-1 through 13 of the Regulations of Connecticut State Agencies, “Asbestos Containing Materials in Schools,” to determine any changes in the condition of identified asbestos-containing building materials. Additionally, the school will be reinspected every three years by an accredited inspector following the same basic criteria as stated in the original plan.
Ridgefield Academy maintains, in its Business Office, a complete updated copy of the asbestos management plan. It is available during normal business hours for inspection. The Designated Person for the Asbestos Program is Larry Curry, who can be contacted at 203-894-1800 x110.
We remind you that this notification is required by law and should not be construed to indicate the existence of any hazardous conditions in our school buildings
To assure continued advocacy and support of Grade 4-8 students’ intellectual, social, and moral growth, Middle & Upper School teachers serve as grade-level advisors There are several advisors for each grade Advisors meet with students during arrival, lunch, study hall, dismissal, and otherwise as necessary The advisors serve as the primary school contact for parents
After-School Enrichment Clubs
Ridgefield Academy/Landmark Preschool offers clubs for students in Preschool through Grade 8, from cooking, acting, and creating comics to dance, science, art, and Rock Band.
Annual Fund
A philanthropic opportunity for parents, alumni, grandparents, past parents, and friends to support the outstanding teaching and learning. Each year, all members of the RA/LP community are asked to make a gift to the Annual Fund, which contributes 5-7% of the school’s operating revenue each year. Gifts of every size are welcomed.
Assemblies
An all-school assembly takes place every Monday at 8:30 AM at RA/LP Weekly events and announcements, birthday announcements, and special programs are presented Parents are encouraged to attend when their schedules permit
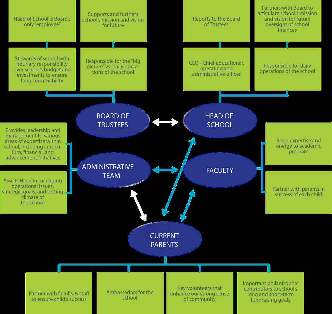
Board of Trustees
Ridgefield Academy/Landmark Preschool is a not for profit organization, governed by a Board of Trustees who employ the Head of School, identify and safeguard the school’s mission, and assure fiscal responsibility The Board sets policy upon the recommendations of committees, some of which welcome parent participation
Extended Day/Extended Care
Ridgefield Academy/Landmark Preschool offers a Before- and After-Care Program that provides adult supervision for children outside of school hours on a regular or drop-in basis
The week chosen for this celebration varies from campus to campus, but the heart of the event stays the same RAPA and LPA parents organize an annual appreciation event for teachers and administration
The handbook is located in the Patriot Portal of both the RA and LP websites electronic copy of our handbook, which has important information about the school organization, policies, and procedures It is important for parents to familiarize themselves with the content
The password-protected database used to track attendance/dismissal, progress reports, report cards, and many other aspects of school life This program also allows parents to schedule parent-teacher conferences, dismissal changes, etc.
RAPA (Ridgefield Academy Parents’ Association) - LPA (Landmark Preschool Parents Association)
The objective of each campus’s parent association is to mobilize current families to support the school’s mission. In carrying out this objective, the associations promote volunteerism, build community, and when appropriate, helps raise funds to benefit Ridgefield Academy/Landmark Preschool. RAPA and LPA also facilitate communication within the School, promote an effective partnership between current families and the School, and conduct events that foster an inclusive, cooperative spirit at RA
RAPA/LPA Class Reps
A class/grade representative helps build community by facilitating on-going communication between parents and the teacher, school administration and RAPA Generally, they will attend RAPA/LPA meetings, parent coffees, and other school events as requested Class Reps are responsible for managing class dues and providing expenditure receipts to RAPA/LPA treasurer
Ridgefield Academy/Landmark Preschool is proud of its dedication to inspiring character education as well as service to others RA’s service learning program empowers students and faculty to become active community members By integrating our curriculum with community service, RA provides an authentic service learning experience Community service is embedded in our curriculum and enhances our high academic standards Students and teachers work collaboratively to understand the issues, and to become the necessary change in this interdependent world
Ridgefield Academy utilizes both the ERB (Grades 3-7) and the SSAT (Grades 6-8) to inform curriculum and prepare students for the secondary school process More information is shared with families regarding schedules for testing over the course of the year.

The policies and procedures set forth in this handbook do not confer any contractual rights on any student or family, but instead serve as an aid to the school in its everyday decisionmaking responsibilities Please understand that no set of rules or guidelines can cover every conceivable situation that might arise at a school. These policies and procedures are intended to apply under normal circumstances. However, from time to time, there may be situations that require immediate or nonstandard responses The Handbook may also be revised or updated periodically, even during the school year. The school will maintain the most current version of the handbook on the Patriot Portal

