November 2022 Pulse: Turning Passion Into Action

Page 1

PU SE Turning Passion Into Action INSIDE THIS ISSUE 4 Collective Agreement Update 11 Resident Spotlight: Dr. Robin Craven 15 An Interview with
november 2022 | issue 49
Dr. Soma Dalai, RDBC President
CONTENTS 2 A Word From Our President 5 Board of Directors 2022/2023 11 Resident Spotlight: Dr. Robin Craven 15 An Interview with Dr. Soma Dalai, RDBC President 17 Treating Physician Financial Comorbidities 21 Resident Wellness 29 Distributed Site: Comox The purpose of Resident Doctors of BC is to support residents in fulfilling their education to become well-informed, prepared and professional physicians to enhance patient care. MISSION STATEMENT • To advocate for contractual matters • To support members’ education and encourage excellence in the teaching environment • To promote its members’ professional, personal and financial well-being • To foster collegiality among its members throughout British Columbia • To facilitate collaboration with the community and other professional groups CONTACT US Phone 604-876-7636 | 1-888-877-2722 Email info@residentdoctorsbc.ca Facebook Resident Doctors of BC Twitter @ResidentDocsBC Instagram @ResidentDocsBC 350 - 1665 West Broadway Vancouver, BC V6J 1X1 www.residentdoctorsbc.ca

A WORD FROM OUR PRESIDENT

It is an honour to be writing to you as President of RDBC from the occupied and unceded territories of the əlilwətaʔɬ (Tsleil-Waututh), Sḵwxwú7mesh (Squamish), and xʷməθkʷəyəm (Musqueam) Nations.

This is frankly an honour and opportunity I did not expect at the beginning of this year. Starting my second term on the Board, I had planned to re-run for External and Labour Relations with the aim of continuing my role on the Negotiations Committee and seeing the process through to the signing of a new Collective Agreement. At the AGM, it appears that my colleagues on the Board of Directors had another role in mind. Although this turn is unexpect ed, I feel gratified with the trust of the Board and residents as a whole and confident that our new Executive will rise to the occasion of bargaining a new Collective Agreement and continuing RDBC’s mission of improving the lives of residents.

A leader cannot function without a team, and I would like to take this moment to introduce our very capable new Executive: Dr. Harrison Anzinger (PGY-2 Pediatrics) is our new Director of External and Labour Relations, as well as new member of our Negotiations Committee. He is a fearless advocate for residents and will be bringing his fresh perspective onto the Negotiations Committee this year, as well as continuing to engage with our various External stakeholders including the Ministry of Health, UBC Post-Graduate Medical Education (UBC PGME), and the Royal College. Dr. Zach Sagorin (PGY-2 General Surgery) will be bringing his previous financial experience as Treasurer for the UBC Medical Undergraduate Society to his new role as Director of Operations and Finance with the mission of making our finances more readily accessible and transparent to the Board and membership and chairing our Governance Committee. Dr. Willow Thickson (PGY-2 Family Practice) is returning as Director of Resident Affairs and Wellness. I look forward to seeing the results of her projects with re-structuring CoPR and making wellness activities more accessible to people of different geographies and backgrounds! I would also like to recognize our new Executive Director, Lona Cunningham, who is an incredible new addition to our team at RDBC and impresses me more each passing day with regards to her dedication to, foresight about, and refreshing perspective on the affairs of RDBC.

My mission this year will be to deliver clear and timely communications regarding negotiations and the new Collective Agreement, continue to work with the PGME on accountability enforcement of our existing Collective Agreement, and support residents when you come to us with any ideas, concerns, or suggestions for improvement. As challenging and difficult as residency can be, especially over the past few years, above everything I am grateful to have you as my colleagues and friends. You all do so much to serve others and improve the wellbeing of all British Columbians, and I am constantly impressed by the generosity, compassion, and humour that I see despite our struggles. It will be my honour over the next year to serve and support you.

RDBC

2
A WORD FROM OUR PRESIDENT
Month-Long Movember Contest & Fundraiser December 7 RDBC Board Meeting December 12 2022 Resident Innovation Fund Application Deadline December 14 Christmas Market Social February 6 - 10 Resident Doctors Appreciation Week 3
Collective
The new Collective Agreement will be
our website
To keep up-to-date with the latest happenings keep
eye out for our emails, check back
our website
and follow us on social media Facebook: Resident Doctors of BC Twitter: @ResidentDocsBC Instagram: @ResidentDocsBC 4
Vote On The 2022-2025
Agreement. November 24 to December 1 at 4 PM PST.
made available on
once it has been ratified.
an
on
often

BOARD OF DIRECTORS 2022/2023

Dr. Soma Dalai, President | R3, Internal Medicine

This is her second-year as a RDBC Board of Director. Her priorities will be negotiating more humane working conditions for residents, improving occupational health and safety, and making sure residents feel supported in contract disputes.

Dr. Devon Mitchell, Immediate Past President | R3, Emergency Medicine

Dr. Devon Mitchell is a PGY3 in Emergency Medicine at the University of British Columbia, and in 2023 he will be the inaugural candidate for the University of Toronto Area of Clinical Excellence in Queer Health. He is a firm believer that residents across Canada deserve a just, safe, and high quality working and learning environment.

Dr. Zach Sagorin, Director of Operations & Finance | R2, General Surgery

This will be Zach’s second-year on the RDBC Board of Directors. A graduate of the UBC Faculty of Medicine, Zach enjoyed serving as the President of the UBC Medical Undergraduate Society and plans to bring the skills he learned to his term on the RDBC Board.

Dr. Harrison Anzinger, Director of External & Labour Relations | R2, Paediatrics

This will be Harry’s second term on the RDBC Board of Directors. As a RDBC Director, Harry plans to ensure new residents’ voices and concerns are heard, and will continue to explore different ways for distributed residents to feel integrated with the larger UBC medical community.

Dr. Willow Thickson, Director of Resident Affairs & Wellness | R2, Family Medicine

This will be Willow’s second term on the RDBC Board of Directors. Willow has been involved with the Canadian Federation of Medical Students as a national officer, and was involved with the Medical Undergraduate Student Council since her first year in medicine. She is especially passionate about Indigenous health, global health and social justice.

Dr. Raj Bhui, Director | R2, Psychiatry Raj is a second-year UBC Psychiatry resident and the pilot resident for the department’s new Southern Program. This will be Raj’s first term on the RDBC Board of Directors, where he hopes to help all UBC residents succeed by using his unique past experience and skills to strengthen and help guide the organization in further engaging, supporting, and advocating for all resident members.

5

Dr. Maya de Vos, Director | R2, Anesthesiology

Maya is a second-year resident in anesthesiology. This will be Maya’s first term on the RDBC Board of Directors, but she has already been involved in advocating for students through the Medical Education Committee and Wellness Initiative Network. She is excited to engage with residents across BC and to work towards improving resident wellness, benefits, and leadership transparency.

Dr. Karan D’Souza, Director | R4, General Surgery

Karan is a fourth year-resident in general surgery. This will be Karan’s second term on the RDBC Board of Directors. He is looking forward to working with the board on key issues including membership engagement and communication, transition to practice preparation, and strengthening equity and diversity efforts.

Dr. Morgan Haines, Director | R2, Emergency Medicine

Morgan is a second-year Emergency Medicine resident. This year, Morgan is looking forward to working with the RDBC External Relations committee to raise awareness about the work of residents and advocate for residents across the province.

Dr. Daniel Lu, Director | R3, Psychiatry

Daniel is excited to engage in work that will improve resident education and representation with external stakeholders. He is particularly interested in working with the other provincial health organizations and providing iterative resident feedback on the implementation of Competency-Based Medical Education (CBME).

Dr. Jennifer Labrie, Director | R1, Family Medicine

This is Jennifer’s first term on the RDBC Board of Directors. Jennifer is a firstyear Family Medicine resident in UBC’s Coastal program. She is looking forward to advocating for support for transition to practice preparation and securing adequate financial support for residents across BC (accounting for the increased COL associated with living in BC!).

Dr. Isaac Rodin, Director | R2, Psychiatry

This will be Isaac’s second term with the RDBC Board of Directors. This year, Isaac will continue his work on the Governance and Health and Wellness committees to increase RDBC’s internal efficiency and bring more H&W programming to all residents.

6

Dr. Kevin Chong Yu Wang, Director | R1, Family Medicine

Kevin is a first-year Family Medicine resident. This will be Kevin’s first term on the RDBC Board of Directors. Kevin has a keen interest in partnership, innovation and entrepreneurship. He hopes to help residents better adapt to a changing economic landscape and expanding the scope of transitioning to practice preparations.

Dr. Julie Wong, Director | R3, Urology

This will be Julie’s second term on the RDBC Board of Directors. With previous experience as a Program Representative on the RDBC Council of Program Representatives, she is looking forward to continuing to advocate for improvements to resident call and increasing member engagement.

VOLUNTEER WITH RDBC

EX-OFFICIO

Resident Doctors of BC has a variety of committees residents are welcome to join, as well as project teams available throughout the year. We are looking to recruit members who are eager to leave their mark on the residency experience in BC. If there is a topic you are passionate about, let us know and we’ll be happy to accept your volunteer application. Visit our Volunteer page to sign up.

EX-OFFICIO
7
8 RESIDENT INNOVATION FUND SUPPORTING RESIDENT-LED INITIATIVES Apply for a $2500 award in one of these categories. See www.residentdoctorsbc.ca for more details. Technology/ Innovation Resident projects Medical Education Advancing patient care or health care system

CELEBRATING RESIDENT DOCTORS APPRECIATION WEEK 2023

The dates for Resident Doctors Appreciation Week 2023 have been announced by Resident Doctors of Canada, and BC will be joining the rest of the country in celebrating residents on February 6 to February 10, 2023!

Here at Resident Doctors of BC, a team composed of staff and residents from the External Relations Committee is hard at work brainstorming for the activities that will be taking place during the upcoming Resident Appreciation Week. We intend to continue building upon the foundational relationship we have achieved with the Ministry of Health and MLAs through previous activities such as letter campaigns, meet and greets, and attending the Legislature in Victoria to discuss residency and the work of residents in BC. With the ongoing COVID-19 situation, the team is planning to ensure all activities chosen will be conducted in a safe manner adhering to all PHO orders that may be in place at the time.

If you are interested in providing suggestions for what you wish to see done to help spread resident awareness, please don’t hesitate to contact info@residentdoctorsbc.ca.

As always, we will be active on our social media accounts all throughout Resident Appreciation Week. If you have a Facebook, Twitter or Instagram, be sure to follow us (if you haven’t yet!) to share the messages of Resident Appreciation Week with your online circles.

10
9 9

The Council meets two to three times a year, with additional meetings at the request of the Chair. As a program representative, you would be responsible for sharing information with your colleagues from Resident Doctors of BC and relaying any issues and concerns to us. Council members are also encouraged (but not required) to participate on internal committees and to facilitate cross-program collaboration.

Seats are still available for some programs. If you are interested, please email info@residentdoctorsbc.ca to sign up.
9 10
JOIN THE COUNCIL OF PROGRAM REPRESENTATIVES!

SEPTEMBER, 2022

You are the creator of Peer2Peer Coaching, a program in Family Medicine – Surrey South Fraser which connects junior residents with senior residents. Can you tell us a bit more about the program, such as how long has it been active, how do residents get connected, and what can a junior and a senior resident expect from the program?

We are just getting started with Peer Coaching, we implemented the first real-time part of the program at this years’ (2022) orientation on July 7, and we are continuing by giving monthly session during academic day to further help the seniors get acquainted with the juniors.

But actually behind the scenes, peer coaching began virtually when the juniors matched to the program (the day after Match day) we sent out a survey asking them their interests, and created a chat group for them to get to know the senior residents and each other. The Co-lead residents matched junior residents with a senior buddy so they could ask questions directly to their buddy. We had a chat group for “how to find a great place to live” and other groups for “what you need to get done before July 1”. It was really neat to see the enthusiasm of the incoming residents, and to watch them get to know each other and create strong bonds even BEFORE residency started. Those bonds continue to this day. Peer coaching is not just about senior-junior interactions, in my opinion, but about any resident supporting another resident. On orientation day at the beginning of July, we introduced each new resident and their interests with a PowerPoint presentation that kicked off the day, presented both to the

senior residents and to the faculty. As each resident was introduced, we brought them to the front of the lecture hall and “initiated” them into the group with matching t-shirt with their names on the front and “UBC Family Medicine” on the back (pictures attached) so they felt they were part of a larger group who knew their names and cared about them. Later in the day we included pictures and interests of the senior residents too so the juniors could get to know them further. When everyone had a t-shirt, we went around the hospital together to see the various areas where they would work and learn, and posted pictures and contact info of the resident groups at each PCC station.

When we got back to the lecture hall in the last week of July, we had an activity where the senior residents helped the juniors set goals for their first in-hospital rotation which starts in August, and we made sure they knew how to log onto hospital computers and how to find pre-printed orders. We role played how to set a rotation goal even with a preceptor who was busy, to get our important learning gaps addressed.

In August, we worked through the SNAPPS preceptor method which is encouraged by UBC as an effective method for a medical student or resident to develop clinical reasoning skills without fear that the preceptor will find them lacking, but instead allows the resident to “probe the preceptor” for areas that they want to know more. The junior resident was given a clinical case and given time to present it to the senior resident. We will practice this more in coming sessions. At the same time, during

11 RESIDENT SPOTLIGHT

a preceptor training meeting in Langley, the preceptors were encouraged to use the SNAPPS method with the residents.

In January we are having a whole day training session with Dr. Blair Stanley and Dr. Jenn Rogers on how to create a culture of peer coaching and support. This will also be recorded and offered on the UBC CPD website, in 8 – half hour lessons, which will work ideally for a one hour slot on academic day, with half an hour to watch the recording and half an hour to practice (with the buddy pairs) the concepts taught therein.

For me, we complete each session, I take notes on what worked well and what we can improve, so that we can create a template to offer on UBC CPD for any site that would like to make Peer Coaching a part of their program. We hope to offer the course on UBC CPD by March 2023 so that programs can start as soon as Match 2023 happens.

it helps them realise how many things they have mastered in just one year and gives them a chance to practice being a mentor and coach. I am hoping to create, from the bottom up, a culture of support and life-long learning in the UBC medical program, that will extend to practicing physicians as we graduate.

You began wanting to implement this program at the start of your residency, which coincided with the COVID stresses and lockdowns and therefore fewer resident interactions. How was the journey from conception of the program to implementation? What have been some of the strongest points and benefits of this program that you and your fellow coresidents have seen and experienced?

I think the journey has been fairly difficult as at first many people in my program did not see how Peer coaching could be an important part of academic day, given that we have so many clinical topics to cover in that short time. Also, getting ethics approval for the project was lengthy and took many attempts. We have also found that some of the senior residents were not convinced of the value or participating, although that is changing over time. I am working to address this by finding out their concerns and adjusting the program to respect them.

Just a note, this peer coaching and support is already happening in Strathcona Site, on Vancouver island! They are the poster child for Peer Coaching as they are already doing it, whereas we at South Surrey are still learning and trying to create the template for other learners.

I think the most important part of Peer Coaching is that, for the junior resident it helps them to feel supported and set relevant goals for their rotations, and for the senior resident

We have also had difficulty involving the equity/diversity/inclusion piece of this project and are still working on that. Currently I hope to get guidance from the Anti-racism committee at UBC as to best steps to make sure this project is respectful of everyone, no matter their background.

The first day we had orientation, when we all got matching T-shirts, it was such a rush! It felt like we were part of a bigger team, rather than just struggling along as individuals! I think the strongest benefits have been seeing the residents begin to feel that they can count on each other.

12
Continued on next page

It’s not completely there yet, as we have only been doing this for a couple of months, but it’s really changed the feeling in the room when we have academic day. There is more support and more feeling of being included. The junior residents say they feel that the seniors have their backs, and that they know where they can go for help. The Juniors are also very close knit, I think in part from being connected from well before July 1, and they have their own social activities and are great supports for each other.

Our hope is that we will be able to increase resident support while we are only licenced for educational practice, but that this culture of support will continue after residency, so that physicians in BC can be more collaborative.

You can also contact residents at Strathcona site where this type of residents’ support has been in place for some time. Some of the ideas behind it are very simple and will not require much change to the program, such as having a resident check-in time for half an hour at the beginning of each academic day, and having some call protected social activities in the first month of residency so no one is left out due to a call shift. If the program and residents are interested in having a more structured interaction, there will be many cases and recorded lessons to work through on different topics with junior and senior coaching groups on academic days. It is designed to allow the program as much change as they want to make at a time, a little or a lot!

Lastly, is there anything else you’d like to share about Peer2Peer Coaching and your goals and dreams for it? Or, alternatively, are there any other initiatives that you’re interested in bringing forward to your program or hope to one day see?

You recently received the Strategic Investment Fund Grant, which will allow you to put this initiative forward on the UBC CPD platform for other programs to use. First of all, congratulations! Second, do you have any words of advice for residents who may be interested in implementing Peer2Peer Coaching in their own programs?

Absolutely, don’t give up! If you feel your program is not giving enough time for inter action between junior and senior residents, refer them to our lessons on UBC CPD (or email me if you want them more sooner than March 2023) to help them see the research behind the effectiveness of Peer coaching.

I would really like to see this program in all of the medical training programs across BC, not just family medicine. I saw it work so well in Internal Medicine in New Jersey. The program there had such a feeling of team learning and caring. Some of the programs here in BC, such as pediatrics, are doing it already, and they say it really works to create cohesiveness and support. One of the things that I strongly believe in, is that we learn more when we teach than in any other learning situation—much more than just reading about a topic or watching someone else lecture on a topic.

I have seen, in my training, situations where medical teaching (in the form of “PIMPING”) was terrifying and not conducive to learning. It did not create an environment where it felt safe to show any clinical gaps that I was hoping to address. I felt like I might be the only dummy in the room who didn’t know the answers, and I felt alone and like maybe the medical school made a mistake in letting me in. I have also been privileged to be part of teaching

13

situations where I felt the preceptor knew me, liked me, and wanted me to show my best knowledge. These where the places where I felt I could really shine–I felt I could really bring out my learning from medical school and solidify it into real patient care that I will always remember!

I am also hoping that if we as residents learn to look after and teach each other, we will create more wellness and resiliency, which will extend to greater professional and personal satisfaction, and will ultimately allow us to be more compassionate in our care of patients. It will naturally create equity, and respect for diversity as we get to know each other and is the very definition of inclusion.

Finally, I think that if residents work together, we will be more able to save our preceptor interactions for the common knowledge gaps that many of us do not know as residents. It will make our preceptor interactions more efficient and give the preceptors more satisfaction that they are addressing important knowledge gaps for all of us.

Before I went to med school,

I thought I did quite well,

At writing little ditties, That made my heart strings swell,

But lately I’m so tired

I can’t think (much less write)

I think it might common–

A residency plight

So here tonight is written

A plea for you to hear You too can write a ditty

For me to read right here

Cause if you send in nothing

I’m sad to tell you, Doc

I’ll keep on sending these things Cause you’ve got writer’s block!

For more Resident Spotlight features, visit our website.

14
Writer’s Block

AN INTERVIEW WITH

DR. SOMA DALAI, RDBC PRESIDENT

You are currently a PGY-3 in Internal Medicine. Could you share with us your journey to becoming a resident, and the decision behind Internal Medicine as your focus?

I think like many, my road to my chosen specialty was not straightforward. When I started medical school, I had no idea what Internal Medicine was. I shadowed once on the CTU at VGH as a second-year student and after several hours of watching residents stare at computer screens, I left with possibly less of an idea than I came with. Of course, things changed once I began clerkship and could participate in patient care in a more meaningful way. My first CTU team at St. Paul’s was very tight-knit and I started to understand the struggles of complex inpatient care as well as the joys of working in a team. It was my first CTU Senior on that rotation (shout-out to Dr. Julia Tan) who encouraged me to think seriously about pursuing Internal Medicine. That encouragement was key. After that, the more Internal Medicine electives I did the more it felt like home.

You’ve been involved with Resident Doctors of BC for all three years of your residency: in PGY-1 you were a program representative, in PGY-2 you joined the Board of Directors, and now you are the President! It’s quite the journey. What have your experiences been like thus far, what with starting residency and getting involved with RDBC from the very beginning?

Residency was the first “real job” I ever had. I worked as a soccer referee through high school and as a lab assistant in undergrad, but it was not the same as having a demanding 60- to 80to 100-hour workweek.

In my first 7 days of residency, I had 3 call shifts and worked approximately 100 hours. While I couldn’t compare my firsthand experience with that of another fulltime job, I was left with many questions (especially during the time of COVID)why were residents not getting notified in a regular way of exposures? How did our contract allow us to work so many hours? Why are so many aspects of our contract seemingly not enforced? My journey through RDBC was really a process of myself trying to get answers to these questions, first through joining the Council of Program Representatives (COPR) and then through joining the Board and Negotiations Committee and now being elected to the Presidency. In the process, I have learned what a thoughtful and dedicated team is behind RDBC advocating against the many systemic barriers and challenges residents face, and how much work goes unseen.

As President, what are some areas of focus for you?

1. Negotiations: I was a part of the Negotiations Team last year in my role as Director of Labour Relations. While I cannot continue this year as President, my goal is making the work of the Negotiations Team as transparent as possible to the membership and encouraging robust discussion on the tentative new Agreement that emerges.

2. Accountability: As I have written about in an earlier edition of The Pulse, our Collective Agreement is notoriously challenging

15 FEATURE

to enforce due to the barrier between who employs us (Vancouver Coastal Health Authority) and who supervises us (UBC PGME). UBC has the power to schedule, hire, fire, promote and discipline us but interestingly does not sign our collective agreement and is not formally a part of our Negotiations Process. This means infringements must be pursued with the Health Authority, who (given they delegate much of their role to UBC) has limited means to enforce our Agreement. In this environment, pursuing accountability is often extremely challenging and frustrating. Nonetheless, it is a goal we must pursue. I encourage all residents to bring forward conflicts with scheduling, leaves, and benefits forward for the purposes of documentation and pursuing better working conditions for current and future members.

3. Support: Building on the above, one of my key priorities this year is to support residents when they come to us for any issue they may have. Our union is full of dedicated Board members, staff members, and Executive directors who all come to this work with the mission of improving the lives of residents. My hope is that residents who come forward feel supported by their union and know they are not alone through the challenges of residency, but have real allies.

What are some long term goals you would like to start during your term as President, that you would like to see carried over to future Presidents and Boards of Directors?

Something that I came to realize was missing last year was strong, cohesive communication between RDBC and Lead (or Chief) residents. While we have a link between the Board and resident body through the Council of Program Representatives (CoPR), it is often the Lead Residents of any program that are the “go-to” when questions or conflicts arise pertaining to the Collective Agreement. My goal is to create an open dialogue with Lead Residents from all programs in B.C. that they can liaise with the Board and have an awareness of the work our staff do. Perhaps ultimately, a “Lead Resident’s

Handbook” or union primer might be helpful as a resource, as many Leads across the province are responsible for duties that are normally delegated to an employer, such as scheduling and leaves.

Lastly, is there anything you would like to share with the membership?

Residency is a challenging, stressful, and incredibly busy time. I’ve been told “the days are long, but the years are short” and as I approach the end of my core program, I am beginning to realize the truth behind those words. Seemingly each day comes with new milestones: performing your first successful procedure, breaking “bad news” for the first time, or making a weighty decision in the middle of the night, unsupervised. This year brings some new personal and professional milestones in my life- getting married and writing a Royal College Exam! Know that both in the highs and lows of life and residency, you are not alone. Many have walked this path before and are going through it with you now. Please don’t hesitate to ask questions or reach out for help. I know there are many times I have, and many hands have helped guide me to where I stand now.

To get to know the rest of the RDBC Board and their roles, visit our website

16

TREATING PHYSICIAN FINANCIAL COMORBIDITIES

Alphil

Do you struggle with Physician Financial Comorbidities (PFC)?W WITH

IMMEDIATE PAST PRESIDENT

Rising inflation and interest rates are eating away at Resident Doctors’ paycheques. Inflation, which is the general rise in prices for goods and services peaked at 8.1% in June according to the Bank of Canada. Interest rates, which is the cost of borrowing money, have increased over the last year from 2.45% to 5.45%, which is a jump of 122%.

Resident doctors are rightfully concerned about what all of this means in both the short and long term as they juggle financial commitments in residency and consider the costs of paying off debts as well as transitioning into practice.

Three foundational habits help manage the impact of rising inflation and interest rates, while at the same time helping resident doctors take control of their money.

Create and stick to a Spending Plan — We recommend the 50/30/20 rule

Resident Spending Plan

More so now than ever, resident doctors need a game plan to manage income and expenses, considering the increased cost of borrowing money. Especially for resident doctors who dip into their line of credit to make ends meet, rising interest rates are going to prolong the milestone of paying off their balances. Resident doctors we have spoken to are surprised that the yearly interest on their

$100,000 line of credit had gone up by about $2,000.

As a resident doctor, take your monthly aftertax income and divide it into three categories:

• 50% for Needs:

Allocate up to 50% of your income to expenses you “cannot live without” such as rent/mortgage, food, basic transportation, minimum debt repayment, and putting away money for taxes if you are earning CA shift income.

• 30% for Wants:

Allocate up to 30% for the experiences and luxuries that are nice to have. This includes eating out, traveling, upgrading your wardrobe or technology, etc.

• 20% for Financial Goals: Commit up to 20% for long-term financial goals such as saving, investing, building up a down payment for a home, and repaying debt. Stay on top of financial obligations such as utilities, cellphone bills, and credit card statements. Set up auto payment features on your bank account. This will help you to build up your credit score and avoid paying late

17
FINANCES

Buy more cash cows than cash pigs

Saving is the most effective treatment plan when it comes to PFCs because it is the path to having financial choices. The sooner resident doctors start making money work hard for them, the sooner they will have more choices, such as having a work-optional lifestyle.

It comes down to knowing the difference between a cash cow and a cash pig when spending money.

Cash cows are all about investing in assets that create additional income streams. This includes investing in your education, stocks, and real estate; to produce passive income, which is making money while asleep. Salary-based resident doctors are in the best position to take advantage of compound interest because the earlier they start putting something away, the sooner their money starts working hard for them.

Cash pigs, on the other hand, depreciate once purchased. They are products like cars and clothes which diminish the ability to buy cash cows. We are not saying that cash pigs are bad for doctors. We are simply saying that the goal is to have more cash cows than cash pigs throughout a doctor’s medical career. The ideal scenario is to one day have cash cows pay for cash pigs.

Start making investing automatic by setting up regular monthly contributions. It can be as little as $50 a month because something is better than nothing. Over time this discipline will pay

their finances and helping them reach their life goals sooner.

Be accountable and keep the lines of communication open

As a busy medical professional, it is all too easy to put off taking action when it comes to addressing PFCs and moving financially forward. It is essential to keep an open and honest dialogue with yourself. Re-evaluate your decisions before you make them. Be realistic about whether the items you are buying is a need or a want and if it is financially practical for you to have it right now.

A foundational step to treat PFCs is to build a relationship with a trusted financial planner or Accountant in residency. This is to ensure you are being coached and making informed financial decisions, in order to avoid prolonged or chronic PFCs.

Help is around the corner if you need advice on managing the impact of rising inflation and interest rates. Your RDBC member benefits include two financial coaching sessions with an FLC advisor every year you are in residency. Take advantage of this benefit to get personalized answers to your top financial questions.

18

Please feel free to reach out to Financial Literacy Counsel to book a financial coaching session using our online form or contact us at 604.620.6630 or contact@flci.ca

For further assistance in creating a spending plan, refer to our spending plan calculator be low to generate a report.

ABOUT FINANCIAL LITERACY COUNSEL

Financial Literacy Counsel (FLC) is a boutique financial education and financial planning compa ny committed to “building a financially literate world of stronger families and communities”. FLC began educating doctors in 2003 through the UBC Faculty of Medicine and was contracted in 2011 by VCH EFAP to increase the financial literacy of healthcare and medical professionals. Their programs are delivered through RDBC, UBC Medicine, UBC CPD, UBC MBA, BC Anesthesiologists’ Society, Vancouver Division of Family Practice, BC Doctors of Optometry, Chartered Professionals Accountants of BC (CPA-BC) and Continuing Legal Education Society of BC (CLE-BC).

FLC is the winner of the 2020 IFSE Institute Financial Literacy Champion of the year award. Learn more about FLC by visiting www.flci.ca

19

AWARD OF MERIT

The purpose of this award is to recognize a Resident whose outstanding achievements and/or leadership reflect the aims and objectives of Resident Doctors of BC. The award will be presented annually to a Resident who has shown outstanding initiative in any of the following areas:

• Resident health and well-being

• Promotion of the role of residents in the healthcare system

• Advocacy and representation of Residents leading to improved work or learning environments

RESIDENTS’ ADVOCATE AWARD

The purpose of this award is to recognize an individual who displays significant interest in issues of importance to Residents. The award will be presented annually to a person who advocates for the personal. professional or educational advancement of Residents.

DR. PATRICIA CLUGSTON MEMORIAL AWARD FOR EXCELLENCE IN TEACHING

The purpose of this award is to recognize a physician clinical educator for his or her contributions to Residents’ medical education. The recipient will have created a safe learning environment that encourages self-inquiry, supports adult learning, and fosters within learners a desire to achieve their highest potential.

20
Three awards are given each year to outstanding individuals in the field of medicine. recipients receive: Commemoration on a plaque at the Resident Doctors of BC office A personal commemorative award $1000 donation to the charity/charities of their choice All nominations require a nominator, a letter of support, and contact information for two references.
Excellence
Awards of
2022
Nominations begin in January, 2023! Follow us on social media to keep up-to-date Twitter: @ResidentDocsBC Instagram: @ResidentDocsBC Facebook: Resident Doctors of BC

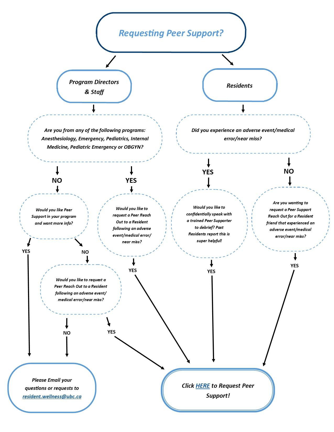
UBC Resident Peer Support

UBC’s Peer Support Program provides residents support who have experienced an adverse event in their work environment. Residents are given an opportunity to talk to another Physician (Faculty or Senior Residents) for support in a confidential, non-judgmental environment. If you are uncertain on how to reach out for Peer Support, please use the helpful guide below.

21 WELLNESS

The UBC PGME

Resident Wellness Office

The UBC Resident Wellness Office is here to provide a variety of supports to all residents throughout residency including free and confidential counselling, workshops, group supports, and peer support. The RWO can provide support around stress, time management, communication, mood management (depression, anxiety, etc.), loss, or life transition.

COUNSELLING SERVICES

The RWO offers 10 free, confidential counselling sessions to residents each academic year. Counselling can be either individual or as couples counselling for residents and their partners. RWO offers services both in person at Diamond Health Care Centre, Royal Columbian Hospital and Surrey Memorial Hospital or via Zoom for virtual services. Elder Support is now being provided by an Indigenous Elder for virtual and in person counselling and Elder teachings at DHCC. Indigenous residents will be prioritized.

WORKSHOPS

The following workshops are available according to the specific needs of the residents in your program:

• Resiliency in Adverse Events

• CBT Skills for Thriving through Residency

• Mindfulness Self Compassion in Residency

GROUP SUPPORTS

A variety of group supports are available to residents in all stages of their residency journey including:

• Wellness Rounds/Ice Cream Rounds

• Peer-Led Ice Cream Rounds

• Aim. Focus. Release: A Four Week Support Group for Residents on Leave

PEER SUPPORT

The Peer Support Program offers residents who experience an adverse event in the work environment an opportunity to talk to another Physician (Faculty or Senior Residents) for support in a confidential, non judgmental environment. If you’re unsure about how to seek Peer Support, reach out at resident.wellness@ubc.ca

resident.wellness@ubc.ca

22
POST GRADUATE MEDICAL EDUCATION | RESIDENT WELLNESS OFFICE

The UBC PGME

Resident Wellness Office

Elder Support: Counselling & Elder Teachings

The RWO is now working in partnership with Elder Jean Wasegijig to offer Elder Support including Counselling sessions and Elder Teachings. Elder Jean is available on Mondays and Fridays both in person at Diamond Health Care Centre or virtually through Zoom. Elder Support is available to all residents with a priority to support the Indigenous Family Medicine Program and residents identifying as Indigenous.

If you would like to set an appointment to meet with Elder Jean either in person at DHCC or virtually, please email resident.wellness@ubc.ca

RESIDENT
Elder Jean Wasegijig
Good
Medicine Woman” POST GRADUATE MEDICAL EDUCATION |
WELLNESS OFFICE resident.wellness@ubc.ca
23
24

HOLIDAY WELLNESS

Santa’s Trash Cookies

INGREDIENTS

• 2 sticks of butter, softened

• 1/2 cup granulated sugar

• 1/2 cup packed brown sugar

• 1 large egg

• 2 tsp pure vanilla extract

• 2 1/4 cups all-purpose flour

• 1 tsp baking soda

• 1/4 tsp kosher salt

• 3/4 cup crushed potato chips

• 3/4 cup crushed pretzels

• 1 1/4 cups semi-sweet chocolate chips

• 1/2 cup red and green sprinkles

Yields 20 cookies

DIRECTIONS

1. Preheat over to 350° and line two baking sheets with parchment. In a large bowl using a hand mixer, cream together butter and sugars until light and fluffy, 3 to 4 minutes.

2. Beat egg and vanilla until combined.

3. In another large bowl, whisk together flour, baking soda, and salt until combined. Add dry ingredients to wet and mix until just combined.

4. Gently fold in most of the potato chips, pretzels, chocolate chips, and sprinkles (reserve some for pressing on tops of cookies).

5. Using a medium cookie scoop, scoop balls of dough (about 2 tablespoons each) onto prepared baking sheets. Press down lightly on each cookie to flatten, then press remaining potato chips, pretzels, chocolate chips, and sprinkles on top. Sprinkle with flaky salt.

6. Bake until edges are just starting to get golden, 14 minutes. Once they have finished baking, remove from oven and let cool 2 to 3 minutes, then transfer to cooling rack to cool completely.

Italian Ricotta Cookies

INGREDIENTS

Yields 30 cookies

• 2 cups all-purpose flour

• 1 1/2 tsp baking powder

• 1/2 tsp kosher salt

• 1/2 stick of butter, softened

• 1 cup granulated sugar

• 8 oz ricotta

• 1/2 tsp pure vanilla extract

• 1/2 tsp almond extract (optional)

• 1 egg

FOR THE ICING

• 1 cup powdered sugar

• 2 tbsp whole milk

• 1/4tsp almond extract (optional)

• sprinkles

DIRECTIONS

1. Adjust an oven rack to center position and preheat the oven to 350°. Line 2 baking sheets with parchment paper.

Here are some of our resident’s most popular cookie recipes!
25

2. In a medium bowl, whisk together the flour, baking powder, and salt. Set aside.

3. In the bowl of a stand mixer fitted with the paddle attachment or in a large bowl with a hand mixer, cream together on medium speed the butter and sugar until light and fluffy.

4. Add in the ricotta, vanilla, almond extract, if using, and egg and continue to mix until smooth. (The batter will be quite wet.)

5. Add the dry ingredients and mix just to combine.

6. Portion the dough into approximately 1 1/2 tablespoon portions (or use a medium cookie scoop) onto the parchment spaced 2” apart. Bake for 15 minutes. (The tops will remain pale while the bottoms turn golden brown.) Cool the cookies on a wire rack with parchment paper underneath.

7. Make the icing: Whisk together the powdered sugar and milk until smooth. Whisk in the almond extract, if using. Spoon the icing over the cookies, and top with sprinkles while the icing is still wet.

Chocolate Snowball Cookies INGREDIENTS

Yields 4 Dozen cookies

• 1 cup unsalted butter softened

• 1/2 cup powdered sugar

• 1/4 cup unsweetened cocoa powder

• 1 teaspoon vanilla

• 2 cups all-purpose flour

• 1/2 teaspoon salt

• 3/4 cup mini chocolate chips or chopped nuts

• Additional powdered sugar for rolling (about 1 –1 1/2 cups)

DIRECTIONS

1. Preheat oven to 350°. Line two cookie sheets with parchment paper.

2. Mix butter, 1/2 cup powdered sugar, cocoa, and vanilla with an electric mixer until fluffy. Add flour and salt and mix until the dough comes together. Stir in the chocolate chips. If dough is too soft, chill it until you can work it easily with your hands.

3. Scoop 1 tablespoon balls of dough and place on prepared cookie sheet.

4. Bake cookies for 7-10 minutes until bottoms are just slightly brown and the tops are no longer glossy. Remove from oven and cool for 5-10 minutes, until you can handle them. Fill a small bowl with 1 cup powdered sugar and roll each cookie in the sugar until coated. Place on a rack to cool. (Once cookies are cooled, you may want to re-roll them in more powdered sugar.)

26

PLAN YOUR OWN SOCIAL

Have a party... on us!

Resident Doctors of BC wants to help you and your residency program plan a social event. We will sponsor up to $750 (up to $1,700 if two programs collaborate) towards your program social event. Interested?

27
Visit our website and look under ‘Initiatives‘!
28
DECEMBER 14 6:30-9:30 PM AT VANCOUVER CHRISTMAS MARKET Make sure to check your emails or on our website for RSVP details.
WinterAnnualSocial

DISTRIBUTED

COMOX

The Town of Comox is a coastal community that makes for a perfect getaway. Laying on the unceded territory of the K’omoks First Nation, this town proudly offers a wide range of water and land based activities that will leave you wanting more.

THINGS TO DO

Food and Drink

• Start your day off by checking out Comox Avenue, where you can find locally owned restaurants offering a wide range of dishes. Combat the post meal fatigue by taking a venture down to Marina Park. It’s in walking distance!

• Be sure to check out the local breweries, where you can find a rotating craft beer list and west coast inspired menus.

• One of the biggest wineries on Vancouver Island is located right in Comox. 40 Knots uses sustainable practices to produce wines that are distinctly modeled by the sea breeze and sunny weather. Family and dog friendly!

Fun Escapes

• Dubbed “Little Mexico” by locals, this strip of white sandy beach feels almost tropical in the summer. Also located in the same beach area, Goose Spit is a go-to for paddleboarding, kayaking or swimming.

• Mount Washington Alpine Resort is just 40 minutes from downtown Comox. This recreation destination offers activites year round.

• Schedule a fishing charter where a knowledgeable guide will take you along the coastal waters in hopes of catching prawns, crabs and salmon. This excursion also offers a good chance of spotting whales

• If you’re an avid mountain biker, the Town of Comox and surrounding areas have an abundance of trails that will thrill even the most seasoned mountain biker. Bring your bike or rent one from the local bike shops in the area on your next visit!

Events

• Calling all seafood lovers, The Filberg Heritage Lodge & park hosts the annual BC Seafood Festival that runs throughout June.

• On Saturday’s, you can find local vendors selling goods at the Comox Valley Farmer’s Market. This event is year round and moves indoors at Native Sons Hall during the fall and winter season. In the summer it takes place at the Comox Valley Exhibition Grounds.

To learn more about The Town of Comox, visit: https://www.comox.ca/ Information and photos are courtesy of the Town of Comox and Experience Comox Valley. SITE:
29
Image courtesy of https://www.hellobc.com

RESIDENT SPOTLIGHT

Resident Spotlight works to highlight the many different residents that make up our membership.

From topics on balancing parenting in residency, personal experiences in residency, to research tracks and own initiatives in the medial field, we hope to bring you a wide variety of interviews to offer a glimpse into residency life.

Interested in being interviewed? Contact diana@residentdoctorsbc.ca

30
The Pulse newsletter is always looking for submissions from residents like you! If you have article ideas, announcements, or other interesting insights about life as a resident doctor, please contact us at: info@residentdoctorsbc.ca Physician Health Program 1-800-663-6729 Employee Wellness 1-833-533-1577 HSSBC Benefits & Payroll 1-866-875-5306 (Option 2) PU SE IMPORTANT PHONE NUMBERS

Turn static files into dynamic content formats.

Create a flipbook
Issuu converts static files into: digital portfolios, online yearbooks, online catalogs, digital photo albums and more. Sign up and create your flipbook.
November 2022 Pulse: Turning Passion Into Action by Resident Doctors of BC - Issuu