UT00 - Benchmarking y Moodboard

Page 1

Análisis de la competencia PIZZERÍA PIZZERÍA

Byron Omar Benítez
1 - Logos
2 -
Tipografía
3 - Colores #ffd100 #F4EFE9 #433D2E #CF003E #50AB63 #BD403B #FAF9D2 #417F49 #FFFFFF #002A21 #282828 #038568 #BF2660 #FFFFFF #25348B #E20A17 #FDF9F5 #DCB681 #D0E28B #01563F
4 - Texturas

5 - Redes Sociales

Publicaciones Seguidores

Publicaciones Seguidores Empleados Seguidores

Me gusta Seguidores 17.685 likes 17.949 Seguidores 135 Tweets. 519 Seguidores 192 pub. 21.000 seguidores 63 Empl. 1803 Seguidores

Publicaciones Seguidores

18 3.1/5 123 pub. 505 seguidores 178 pub. 43.700 seguidores

Reseñas Puntuación 603 4.1/5 154,450 likes 158,432 Seguidores 17.726 Tweets. 72.249 Seguidores 1,167 pub. 84.900 seguidores 2958 Empl. 87.606 Seguidores

9 likes 10 Seguidores

39 pub. 800 seguidores

81 4.0/5 977 pub. 13.700 seguidores

909 379 likes 910 845 Seguidores 18.161 Tweets. 2265 Seguidores 366 pub. 34.900 seguidores 63 Empl. 1803seguidores

533 likes 546 Seguidores 559 pub. 11.500 seguidores

200 4.3/5 4 pub. 1 seguidores

Fotografías

6 -
7 - Elementos UI
8 - MOODBOARD
9 - MOODBOARD
9 - MOODBOARD
9 - MOODBOARD
9 - MOODBOARD
9 - MOODBOARD

Original Parte Izq.

Parte Drch.

10
- SITEMAP
11 -
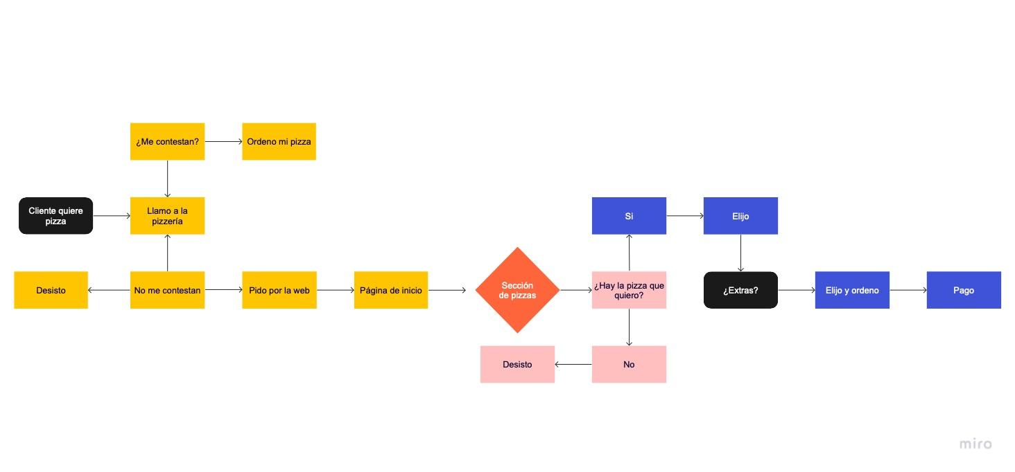
USER FLOW

Turn static files into dynamic content formats.

Create a flipbook
Issuu converts static files into: digital portfolios, online yearbooks, online catalogs, digital photo albums and more. Sign up and create your flipbook.
UT00 - Benchmarking y Moodboard by Byron payrus - Issuu