Pan-Af Week Art Showcase — Technician 04/13/23

Page 1

TECHNICIAN

PAN-AF WEEK ART SHOWCASE

APRIL 13, 2023 VOL. 103 | NO. 27

NC State graduate named director of the National Hurricane Center

NC State alum Michael Brennan has been named the director of the National Hurricane Center in Miami. He obtained his bachelor’s degree in meteorology and his master’s and Ph.D. in atmospheric science from the University. During his time as a student, Brennan served as an intern at WRAL.

SOURCE: WRAL

Rep. Tricia Cotham changes party affiliation from Democrat to Republican

North Carolina state Rep. Tricia Cotham announced she will switch her party affiliation from Democrat to Republican, citing a need for “freedom of thought.” Considering Cotham serves in a historically blue district, the decision has ruffled feathers, with critics accusing her of betraying the trust of her constituents. The move will give North Carolina Republicans the power to override Democratic Gov. Roy Cooper’s veto.

SOURCE: AP NEWS

Five killed and eight injured in Louisville shooting

Five people were killed and eight others were injured in a Louisville, Kentucky, bank shooting on Monday morning. The gunman was identified as bank employee Connor Sturgeon, who was killed after a police shootout. The attack was live-streamed via social media but has since been removed. One victim of the shooting is still in critical condition.

SOURCE: CNN

Telescope in Chile creates detailed map of the cosmos

A telescope in Chile has created the most detailed map of dark matter in history. It traced the substance across a quarter of the sky and across 14 billion years. Dark matter cannot be seen, but it will “bend” background light, which the telescope tracked to map the mysterious substance. The results confirm Albert Einstein’s theory of general relativity.

SOURCE: BBC NEWS

Video Editor Chloe Allen technician-video@ncsu.edu

Assistant Video Editor Isaac Hernandez

Brand Manager Cameron Rhinehardt technician-marketing@ncsu.edu

General Manager Tim Werner media-sales@ncsu.edu

TAKE BACK THE NIGHT

Thursday, April 13, 6-9 p.m.

TALLEY STUDENT UNION, CURRITUCKHATTERAS BALLROOM Free

Reclaim the night during a campus march dedicated to survivors of sexual assault. A Survivor Speak Out will take place immediately after the march in the Currituck-Hatteras Ballroom.

CLOTHESLINE PROJECT

On display until the end of April TALLEY STUDENT UNION, ATRIUM Free

The Women’s Center’s Clothesline Project is an exhibition of T-shirts made by survivors of interpersonal violence. View the project to support survivors’ healing journey.

GREATER GOOD TEXTILE GROUP CLOTHING SWAP

Friday, April 14, 4-7:30 p.m. TALLEY STUDENT UNION, 4280 Free

Participate in a clothing swap held by the Greater Good Textile Group to create a more sustainable life cycle for clothing.

FITNESS BASICS: WORKOUT AND EQUIPMENT ORIENTATION

Friday, April 14, Noon-1 p.m.

CARMICHAEL GYM Free

Learn how to use equipment and become more comfortable navigating the gym with a free tour of the Wellness and Recreation Center. Meet in the main entracne lobby.

Assistant Photo Editor Ethan Rimolt

TECHNICIANONLINE.COM 2 TECHNICIAN THURSDAY, APRIL 13, 2023 Contents IN THIS ISSUE: WHAT YOU MISSED: A quick look at the headlines in and outside of NC State THE RADAR Events to keep an eye on for the week of April 13 Technician (USPS 455-050) is the largest student newspaper of NC State University and is published every Thursday throughout the academic year from August through May except during holidays and examination periods. Opinions expressed in the columns, cartoons, photo illustrations and letters that appear on the Technician’s pages are the views of the individual writers and cartoonists. As a public forum for student expression, the students determine the content of the publication without prior review. To receive permission for reproduction, please write the editor. Subscription cost is $100 per year. A single copy is free to all students, faculty, staff and visitors to campus. Additional copies are $0.25 each. Printed by Triangle Web Printing, Durham, NC, Copyright 2022 by North Carolina State Student Media. All rights reserved. 323 Witherspoon Student Center, NCSU Campus Box 7318, Raleigh, NC 27695 Editorial 919-515-5017 Advertising 919-515-2411 Fax 919-515-5133 Online technicianonline.com Editor-in-Chief Shilpa Giri technician-editor@ncsu.edu Managing Editors Sam Overton Wade Bowman technician-managingeditor@ncsu.edu Copy Desk Chief Allie Remhof technician-copydesk@ncsu.edu Assistant Copy Desk Chief Mary Kate Giuffrida News Editor Abigail Ali technician-news@ncsu.edu Assistant News Editor Emily Vespa Heidi Reid Culture Editor Myra Bari technician-features@ncsu.edu Assistant Culture Editor Jameson Wolf Design Editor Ellie Bruno technician-design@ncsu.edu Opinion Editor Mariana Fabian technician-opinion@ncsu.edu Assistant Opinion Editor Elyse Boldizar Sports Editors Ben Ellis Ethan Bakogiannis technician-sports@ncsu.edu Assistant Sports Editor Jenna Cuniowski Photo Editor Mollie Mitchell technician-photo@ncsu.edu
FRONT COVER BY ALEKSANDRA SENYUKOVA BACK COVER BY ETHAN RIMOLT
page 05 NEWS The Movement Peer Educators aim to end interpersonal violence at NC State page 06 What we think of the veto and how Student Government can save R 106 OPINION CULTURE Annual campus Earth Fair focuses on sustainability and awareness page 09 page 12 SPORTS NC State football’s best 2023 best NFL Draft fits

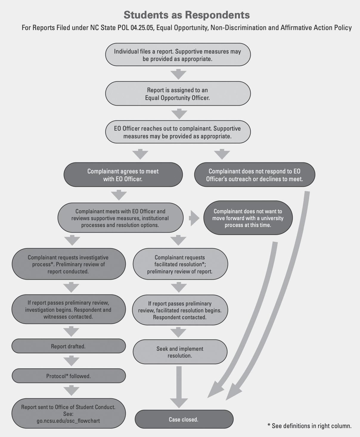
Women’s Center, Equal Opportunity and Equity support students considering filing report on sexual assault

Editor’s Note: This article contains reference to sexual assault and interpersonal violence.

The Women’s Center and Office for Equal Opportunity and Equity within the Office for Institutional Equity and Diversity work together to help guide students, faculty and staff through the process of reporting sexual assaults.

Janine Kosen, the director of the Women’s Center, said in addition to education programs on interpersonal violence, they also have Survivor Services, where trained advocates help guide members of the NC State community experiencing interpersonal violence in understanding options available to them and getting in touch with resources. This includes guiding them through reporting a sexual assault if they choose to do so.

“We provide prevention education, but we also provide survivor support response services,” Kosen said. “So, we have dedicated advocates who are trained in how to provide trauma informed services. As it relates to reporting, we cover reporting in both our prevention side and our response side.”

Kosen said students who may have experienced sexual assault can call the center’s helpline, go to the Women’s Center or may be referred by a peer or another office on campus. Kosen said it’s important for students to know advocates are required to report instances of interpersonal violence to the University, even if a student doesn’t want to file their own report.

“We are mandated reporters, so we do disclose that upfront, so that students can make an informed choice about how much detail they want to provide, or if they even want to continue the conversation,” Kosen said. “We can also work with students if they want to report. So, we break down and outline some of what the options are for them and answer any questions to demystify that process a little bit. And then, we can sit with them as they file a report.”

Despite advocates’ obligation to report an incident to the University, Kosen said students are still in complete control over what actions they personally do or do not want to take for themselves.

“There are a lot of reasons that students in particular choose not to come forward and file report,” Kosen said. “They are completely in control of that, … and even if a mandatory report is filed by a mandatory reporter, the individual who’s impacted has all of the choice points about what the University does in response to that.”

David Elrod is assistant provost for Equal Opportunity and Equity within the office. His department primarily handles aiding individuals in filing reports. He said his office provides training year round to educate employees about mandated reporting and options for individu-

als who are not mandated reporters.

Elrod said there isn’t necessarily a right time or situation to file a report, but resources will be available to students when/if they do decide to.

“There’s not necessarily a right or wrong time for a person to report, and individuals process through a traumatic experience in various different ways,” Elrod said. “And none of those ways are necessarily correct or incorrect, so when they get to a point that they want to share, or they feel like they need to share, then it’s the right time.”

Individuals can get in touch with his office by scheduling an appointment, walking into the office, emailing or filling out an online report form. Elrod said once a report form is completed, someone from Equal Opportunity and Equity will reach out to the individual within a few business days.

“We will send a notification out to the impacted party, to invite them to say, ‘We hear that you may be impacted because of an alleged incident, and we’d like to discuss this with you. Please contact us,’” Elrod said. “In that email, we will also copy resources, … so that even if they don’t ever engage with our office, they have those resources.”

Elrod said they will continue trying to reach

out to the individual three times over 10 days.

“On that last reporting piece, if they don’t respond, what we will say is, ‘We’re going to close [this case] out, but you can always open it up at any point in time,’” Elrod said.

Individuals can also submit an online report form anonymously. Elrod said this generally limits what the University can do, but it is an option for those who aren’t comfortable with disclosing identifying information. Elrod said there are still things that can be done in anonymous reporting situations, the approaches just may look different.

Kosen said advocates will continue to support students, even if they choose not to file a report, helping them find the resources they need.

“We’re going to be there regardless of their choices for as long as they need it, and make sure that they get connected to other resources,” Kosen said. “We’re not counselors, but maybe they’re looking for clinical support. We can connect them to counseling. Maybe they’re looking for a no contact order. We can help facilitate that.”

If a student does want to file a report and would like to have a formal investigation of an incident, survivor advocates can support them

through the process.

“We’ll be there for however much of the process they would like us to be a part of,” Kosen said. “So, if somebody is filing a report, and they choose to undergo a formal investigation, that will be run out of [Equal Opportunity and Equity], but there’ll be interviews and different meetings with the folks who are in charge of investigating that we can accompany students to those meetings if they would like to have additional support.”

This support can look like explaining how the different steps of the investigative process works and answering any questions a student may have.

“What that often looks like is, in advance of that meeting, we’ll kind of try to explain to them what to expect and how to prepare for it in the sense of emotional support,” Kosen said. “Then we will process what happened after the interview or after the meeting, because they may have questions or something may have come up for them that causes them to be having an emotional reaction, and so we’ll be there to provide the support and the response.”

Elrod said his office has a list of resources they can connect people with including the Women’s Center, CARES, the University Police Department or others if needed.

“We have a list of resources both for complainants and for respondents because it’s important for us, from an equity lens, that individuals regardless of where they’re at in that alleged incident, have the resources for respondents services,” Kosen said. “Whether there’s academic adjustments, work schedule related, navigating through a person goes in a building one way and out a building a different way kind of situation.”

If you or someone you know is experiencing relationship violence, sexual violence, stalking or any other form of interpersonal violence and are in need of advocacy services, the NC State Women’s Center has trained advocates available to offer crisis intervention, emotional support, resources and referrals. Students can contact the 24/7 Sexual Assault Helpline at 919-515-4444 or email ncsuadvocate@ncsu.edu to schedule an appointment with an advocate.

Advocacy services through the NC State Women’s Center are available for all students inclusive of all gender identities and sexual orientations.

For more information on advocacy services, please visit go.ncsu.edu/supportsurvivors. If you would like to talk to a confidential resource, you can also connect with the NC State Counseling Center at 919-515-2423. You may also visit go.ncsu.edu/safe for additional information on resources and reporting options.

TECHNICIANONLINE.COM TECHNICIAN 3 THURSDAY, APRIL 13, 2023 News
For more information and to view the full infographic, visit go.ncsu.edu/reportconcern.
COURTESY OF DAVID ELROD

Resolution 106: What’s next for Narcan at NC State?

Editor’s Note: This article contains references to drug use and overdose.

At his last Student Senate meeting as student body president, McKenzy Heavlin vetoed several bills including R 106: Basic First Aid and Naloxone Training Act, which was vetoed after the meeting was over. This bill addresses accessibility to naloxone and basic first aid training for resident advisors.

The resolution was introduced March 1 by student Sen. Naila Din, a first-year studying biomedical engineering, Sen. Alyssa Price, a first-year studying genetics and former senator and Senate Body President-elect Stephen McGuinness, a third-year studying polymer and color chemistry.

Inspired by Appalachian State’s similar legislation, the bill intended to provide two doses of naloxone to RAs in every residence hall on campus. Appalachain State’s bill was supported by Din’s sister, Amarah Din, who serves as the university student senate’s diversity and inclusion chair.

“[Appalachain State] had similar legislation that was proposed last academic year for basically the same content of providing Narcan and naloxone to resident advisors and to get the push for more accessibility for it,” Din said. “I wanted to incorporate [a bill] like this at NC State to show our support.”

The resolution was also influenced by growing accessibility standards in fraternity and sorority houses, some of which maintain their own emergency doses of naloxone.

“[We] interviewed fraternities to ask how they’re able to use [Narcan] and how the Uni-

versity is providing it to them,” Din said. “[We wanted to] see what other areas around campus use naloxone.”

Nina Kudlak, a third-year studying political science and parks, recreation and tourism management and the former chair of the Student Affairs Committee for the Student Senate’s 102nd session, said the senators’ interest in the bill increased after a student death occurred over spring break.

“[Price] noticed that all of the fraternities had two doses of Narcan in them, which is referenced in the bill,” Kudlak said. “[Din and Price’s] personal support for this bill was strengthened by a student overdosing during spring break.”

Kudlak also said there was no debate in her committee concerning the bill. However, there were some concerns when it came to the Senate, especially regarding how RAs felt about the resolution.

“Nobody really disliked this bill,” Kudlak said. “The spirit of the bill, everybody agreed with. It was that people were concerned about the waivers and the RAs.”

Din said the purpose of including a consent form for students moving into the residence halls was to establish clarity between University policies, HIPAA regulations on medical privacy and good Samaritan laws.

“I did research on the University rules and regulations, and I found that only consenting individuals like the health service on campus are able to provide … emergency services,” Din said. “I thought that [the addition of consent forms] would be able to mitigate any discrepancies.”

With the resolution vetoed, the conversation around expanding campus accessibility to Narcan now falls on next session’s Student Senate President, McGuinness. McGuinness said this issue is one of the governing bodies’ top priorities for next academic year.

“The student body president, Timothy Reid, and I have been talking about working on that,”

McGuinness said. “It is one of our biggest goals and kind of like the top priority starting off this 103rd session.”

McGuinness also said he and Din will be reworking the resolution over the summer.

“We’re gonna try to work with a lot of campus partners, including [University Student Legal Services], [University Housing] and also [Campus Health],” McGuinness said. “And also maybe changing some of the framework that might get us into various legal issues.”

With the mental health concerns on campus, McGuinness said he and his colleagues want to ensure they are not adding any stress to RAs.

“We know that RAs are already in a tough position to fill and that they have a lot on their plate,” McGuinness said. “We’re just making sure that we don’t put too much on their plate, that [first aid and Narcan training] is honestly voluntary, and we’re looking into how we can frame it better.”

Talks with campus partners will continue throughout the summer to fix the current concerns with the resolution. The 103rd session aims to address Narcan accessibility and training.

Are you a resident advisor or someone who’d like to comment on the resolution? Please send any information to technician-editor@ncsu.edu, techniciannews@ncsu.edu or technician-opinion@ ncsu.edu.

For more detailed resources concerning Narcan and naloxone accessibility, check out our recent coverage at technicianonline.com. To find the nearest pharmacy that dispenses naloxone, visit naloxonesaves.org.

Pack Essentials Hub opens in North Hall, Feed the Pack relocates

Feed the Pack announced plans to relocate the student food pantry to North Hall and has partnered with Pack Essentials to create the Pack Essentials Hub.

Feed the Pack is a student-led food pantry available to any NC State community member facing food insecurity. The pantry was previously located in Quad Commons and has moved to North Hall and will include more amenities not previously associated with Feed the Pack. The location in North Hall will be known as a Pack Essentials Hub, the first of its kind at the University.

In the 2021-22 academic year, Pack

Essentials received nearly 1,700 applications from students seeking aid and was able to provide close to $360,000 to those students. That same year, the food pantry saw 6,800 visits. The goal of the Pack Essentials Hub is to centralize these critical resources for students experiencing basic needs insecurity.

“This is an introduction of new services and basically a one-stop-shop for students to access their basic needs,” said Mike Giancola, assistant vice chancellor of Student Ombuds Services. “While the pantry will be the main aspect of the hub, it will also be a place where students can access other resources.”

Resources students can expect include

page 5

TECHNICIANONLINE.COM 4 TECHNICIAN THURSDAY, APRIL 13, 2023 News
JERMAINE HUDSON/TECHNICIAN Marlee Charlton, a fourth-year studying political science and chief justice for Student Senate, speaks during the student senate meeting in Talley Student Union on Wednesday, Feb. 1, 2023. ETHAN RIMOLT/TECHNICIAN Canned goods stacked in Feed the Pack food pantry on Wednesday, Feb. 9, 2022 in Quad Commons. Feed the Pack offers many goods to NC State students, faculty and staff. Kate Denning Correspondent PACK continued View the column on page 6 for additional thoughts on the topic.

The Movement Peer Educators aim to end interpersonal violence at NC State

Editor’s Note: This article contains reference to sexual assault and interpersonal violence.

The Movement is a group of students who are trained in interpersonal violence education through the Women’s Center. The group seeks to end interpersonal violence and ensure a safe community on campus using advocacy and education.

Fiona Prestemon, a fourth-year studying psychology and president of the Movement, said the overall goal of the Movement is not only to prevent sexual assault on campus, but also to spark the conversation on campus about interpersonal violence.

“We do a lot of tabling events,” Prestemon said. “For instance, today we had our Sexual Assault Awareness Month kickoff, since April is Sexual Assault Awareness Month. We also hold workshops, at least once a month, but are shooting to do a little bit more. We also collaborate with a lot of other clubs and organizations on campus to facilitate workshops that are catered towards them.”

Prestemon said the Movement has benefited campus not only through workshops and resources, but also through encouraging students to approach the topic with an open mind and willingness to learn.

“It’s opened a lot of members’ minds, and other individuals that have come to workshops, especially with our new curriculum development, to the different levels of interpersonal violence because it’s literally every aspect of our life, and there’s varying degrees of it,” Prestemon said. “And I think just being able to teach people and see people’s reactions is definitely meaningful to see that because it’s like, ‘Oh, this is prevalent,’ even if you don’t identify as a survivor, everyone is affected by the culture we live in that perpetuates interpersonal violence.”

Mak Rink, a fourth-year studying com-

continued from page 4

cookware and kitchen appliances, a dis tribution site for the Staff Senate’s winter clothing drive, information on the student emergency fund used for students experiencing housing insecurity and a lounge area.

Giancola said he recognizes the stigma often associated with asking for help with food and housing insecurity, and hopes that Pack Essentials will help

munication and vice president of the Movement, said the Movement works with campus organizations such as Fraternity and Sorority Life and has begun putting a creative spin on their education tactics.

“We’re actually doing a lot of more creative outlets,” Rink said. “We just did a zine making thing with members. For instance, like we just developed a new curriculum called How to Say No, and how stalking started is not romantic. We just piloted How to Say No, and provided a zine … members could take with them. And those are also out in that Women’s Center for people to take with them as material that provides education while also being more accessible than a workshop will always be.”

Prestemon said members typically join by emailing leadership members and making sure they are a good fit for the organization. The Movement is not meant to be a support group and instead focuses

change the narrative.

“We’ve designed all of the Pack Essential programs that we have with dignity in mind,” Giancola said. “We work very hard to make sure that we meet students where they’re at. There’s no judgment in how we connect them to resources. I want to be very clear, we don’t want to normalize hunger or housing insecurity, but we do want to normalize reaching out if they need help.”

Feed the Pack program coordinator, Rose Krebs, said the lounge space in the hub is meant to be a place students can come in, interact with each other and

consent information. And now we have a space within the Women’s Center, where if anyone wants any safer sex supplies, they can just grab and pick them up.”

Rink said the Movement also brings awareness to other assets the Women’s Center has.

“I think a lot of people don’t even realize the Women’s Center exists,” Rink said. “I was tabling today, and I was like, ‘Have you been to the Women’s Center?’ And they’re like, ‘No,’ even though we’re right in Talley, and I think just making those resources available, and enabling people on campus to have conversations that people might be uncomfortable having is a really important part of this work.”

solely on educational work and advocacy.

“Then you can come to any Monday night meetings, and then we just ask that … you go to all four of those core trainings, which is consent and communications, supporting survivors, bystander behavior, and healthy relationships,” Prestemon said. “That might be shifting in the coming year, but we are still unsure about that for now. It’s pretty simple to get involved. Just shoot me an email, basically.”

In addition to giving members the resources to educate their peers about interpersonal violence prevention, the Movement also provides safe sex supplies.

“It’s really if members are a part of other clubs or organizations and they want to talk about it with their peers,” Rink said. “And we just kind of give them the tools to be able to do that. Another way to do that education is on Valentine’s Day and Halloween, we’ll do Candy, Condoms and Consent about free, safer sex supplies and

build community.

“Whether that’s for us to host programming events, bring in partners or just offering a time for folks to come and hang out, work on some school work or relax after the day and to have a community building space,” Krebs said.

Giancola said the program understands that food insecurity doesn’t cease just because the University is closed. The hub will remain open over the summer, as well as during spring and winter break, as the Feed the Pack pantry has in the past.

“Sometimes for students, [breaks]

The Movement will be hosting an Interpersonal Violence in the South Asian Community workshop Wednesday, April 12 at 6 p.m., their Take Back the Night event Thursday, April 13 at 6 p.m. and a Supporting Survivors Workshop Thursday, April 20 at 6 p.m.

If you or someone you know is experiencing relationship violence, sexual violence, stalking or any other form of interpersonal violence and are in need of advocacy services, the NC State Women’s Center has trained advocates available to offer crisis intervention, emotional support, resources and referrals. Students can contact the 24/7 Sexual Assault Helpline at 919-515-4444 or email ncsuadvocate@ncsu.edu to schedule an appointment with an advocate.

Advocacy services through the NC State Women’s Center are available for all students inclusive of all gender identities and sexual orientations.

For more information on advocacy services, please visit go.ncsu.edu/supportsurvivors. If you would like to talk to a confidential resource, you can also connect with the NC State Counseling Center at 919-515-2423. You may also visit go.ncsu.edu/safe for additional information on resources and reporting options.

become a bigger challenge if they don’t have access to financial aid or other support they may have during the academic year, so the pantry doesn’t close,” Giancola said. “Pack Essentials continues to support students throughout the summer.”

The Pack Essentials Hub opened in North Hall on April 11. Further information on Pack Essentials can be found at dasa.ncsu.edu/supportand-advocacy/pack-essentials/

TECHNICIANONLINE.COM TECHNICIAN 5 THURSDAY, APRIL 13, 2023 News
PACK

What we think of the veto and how Student Government can save R 106

sion of a consent form. In talks with Din, she wanted to avoid confusion with HIPAA privacy requirements and University first aid policies, but with good Samaritan laws already in place, I don’t see the need.

MF: I completely agree with you there, Koen. At the same time, the other concerns about the bill were valid. For example, how will resident advisors deal with this kind of pressure being placed on them? Still, the removal of the consent form, I think, solves a lot of issues for governing bodies’ future with the resolution.

conversations, but alas, we must.

KR: These things are extremely difficult to navigate and address. They’ll always be jarring, but that is exactly why we need this bill. No one ever expects the opioid crisis to affect them until it does, and it is better to be prepared for a crisis and not need Narcan than to need it and not have it. That’s why it’s unfortunate that red tape muddied this process, pushing it to the next session rather than proceeding with providing Narcan within the next few semesters.

grants from the state and federal government or insurance companies to reduce costs. They’re prioritizing Narcan; I just wish this resolve arrived from the beginning for the resolution, not once it was shot down.

Former Student Body President McKenzy Heavlin vetoed Resolution 106 Naloxone and Basic First Aid Training Act, a bill that would provide naloxone and basic first aid training to resident advisors on campus. While we disagree with the veto, here’s our breakdown of how Student Government can fix this bill and how they can avoid this for the next session.

Mariana Fabian (MF), Opinion Editor: The main issue with the resolution was the framework of the bill. If we go off of what Appalachian State’s bill says, I don’t really get why our version of the bill shifted gears so harshly.

Koen Rodabaugh (KR), Correspondent: There are clearly some discrepancies between the bill proposed by student Sen. Naila Din and the Appalachian State bill that it is based on, specifically the inclu-

KR: I understand and sympathize with the concerns over RAs’ stress levels in regards to first aid. But it seems like the consent form adds to rather than decreases stress. No one wants to be in crisis situations, and the assumption with the bill seems to be that RAs are, by nature of their role, going to be the first to the scene. Adding a consent form will make RAs have to essentially sort through paperwork to decide whether they can save life rather than taking action as soon as they arrive.

MF: Precisely. I think the senators may have just gotten a little caught up with that framing in the writing of the bill. Nonetheless, they seem like they’re willing and dedicated to improving this bill for students’ mental and physical health. The opioid epidemic is not far removed from our campus, as the resolution discusses, and I know it’s never the perfect time to have these tough

MF: I agree. I don’t think Heavlin’s veto has killed this bill forever, which makes me grateful.

KR: It seems like this veto could have the effect of pushing the upcoming session to have a more holistic and cooperative bill that will address even more concerns that might have come up down the line otherwise.

MF: One thing I’m glad for from our conversations with Din and Student Senate Body President Stephen McGuinness is that cost is one thing they’re not worried about. I feel like with medical necessities or provisions that the University has to buy, there’s always a budget concern. While I understand that, this kind of life-saving accessibility is worth every penny.

KR: True. In our conversations, it became clear that they’re looking into funding options, whether that be cutting funding from some areas to support Narcan or obtaining

The veto of the resolution is not the end for Narcan accessibility and first aid training for our campus. The 103rd Student Government Session is going to have to work diligently with campus partners to improve the bill, but they seem driven toward that goal. Narcan accessibility is vital for maintaining and improving campus health and safety, so we hope an updated, refined version of the resolution will be ready for their first meeting in the 2023-24 academic year.

Are you a resident advisor or someone who’d like to comment on the resolution? Please send any information to technician-editor@ncsu. edu, technician-news@ncsu.edu or technician-opinion@ncsu.edu

For more detailed resources concerning Narcan and naloxone accessibility, check out our recent coverage. To find the nearest pharmacy that dispenses naloxone, visit naloxonesaves.org

Diet culture remedies are not your friend

diet culture doing more harm than good.

The number of weight loss pills available on the market is alarming to say the least. These products, which are easily at the disposal of college students and people in general, prey on standards instilled in us by society, especially for women. We’re taught that to be beautiful, we must be skinny, never bloat and remain under a certain — oftentimes unrealistic — weight. On a surface level, these pills may seem like our saving grace. We couldn’t be more wrong.

From over-the-counter medications to FDA approved drugs, there’s an abundance of products readily available for those looking to drop the number on the scale. What the labels on these drugs don’t tell you, though, is that they’re merely a product of

Brands like Love Wellness advertise entire lines of diet products meant to curb food cravings or boost your metabolism. In an interview with Sarah Ash, academic adviser and professor of nutrition at NC State, I learned that these products aren’t tested for safety or efficacy.

“[The products] don’t have to provide any evidence that they do what they say they do,” Ash said. “The vast majority of them don’t do anything.”

According to her expert knowledge in food, bioprocessing and nutrition sciences, these medications include caffeine, which increases one’s metabolic rate, but not in large enough quantities to have a lasting, profound effect. Ash explained the potential harmful effects of these over-the-counter prescriptions may include increased heart rate and blood pressure. Moreover, as people become habituated to them, they could disturb your sleep patterns.

Similar habituation can occur with FDA approved medications. Moreover, the previ-

ously FDA approved weight loss drug Ephedra was taken off the market in 2004 due to the risk of illness and injury associated with it. FDA approved medications are for people with chronic illnesses like diabetes, though, and aren’t meant to be used for weight loss purposes alone. Using medications in this manner is known as off-label use, Ash said.

Off-label use of medications like Ozempic have become popular among celebrities but are hardly healthy. They may make you lose weight, but when you stop taking the drug, the weight comes back. These kinds of side effects prove there’s no easy, long-term fix for weight loss.

The most important thing Ash shared with me, though, is her statement — which may seem obvious — that weight isn’t a good indicator of health. People are often told not to pay too much attention to the scale, but we rarely take that to heart. It’s easier said than done, after all.

In addition to being scams at best and poison at worst, weight loss supplements perpetuate false narratives about body image.

Everyone in the world could do the same workout routine and eat the same foods and we would all be a different weight. Moreover, two people can weigh the same and look entirely different based on genetic factors. Weight is something we can see, but it doesn’t necessarily determine our health. Mental well-being, on the other hand, isn’t something we can see, but it’s certainly indicative of our health. Weight loss remedies are negatively impacting the latter.

As someone who hasn’t had a healthy relationship with food for years, seeing these products is triggering. Products claiming to curb my food cravings make me question my food choices. Products claiming to boost my metabolism make me question my workout frequency.

Considering college-aged people are most at risk for developing eating disorders, this kind of thought process is dangerous. Thinking about how much you’re eating or how often you’re working out can be the beginning of problematic eating habits. I started working more frequently with the

TECHNICIANONLINE.COM 6 TECHNICIAN THURSDAY, APRIL 13, 2023 Opinion
Editor’s Note: This article contains references to drug use and overdose. Koen Rodabaugh Correspondent Mariana Fabian Opinion Editor & Skye Crawford Staff Columnist Editor’s Note: This article discusses eating disorders and diet pills. View the article on page 4 for the news report on R 106.

Mental Healthy Journeys: Persistence can keep you alive

to smooth fingers, not a hangnail in sight.

This article contains graphic descriptions of anxiety, depression, drug use and suicide.

Editor’s

This is the third in an ongoing series called Mental Health Journeys where Technician’s staff discusses their mental health experiences.

Since I was a junior in high school, I’ve been treated for anxiety and depression.

I’m currently on my third round of intense counseling out of my four-year treatment. I’ve abused two prescription antidepressants and detoxed violently off both of them. In the four years of arduous daily battles and drifting through life numbed with chemicals, this year is the first time I’ve genuinely considered taking my own life.

When I was 16, my sister, who has highfunctioning depression and, at the time undiagnosed, bipolar 1, forced me to tell my parents about my anxiety. She refused to admit she was struggling so instead pushed me to get better. At that point, it was obvious something was wrong. I ripped my fingertips to shreds every time I was the center of attention, and I had the compulsion to feel “correct,” which in my mind translated

intention of being healthier. Before I knew it, I was counting calories and skipping meals. It caused me physical and emotional stress, as my self-esteem plummeted and my ability to concentrate on schoolwork vanished.

Recognizing these thoughts as harmful is the first step. NC State has nutrition counseling services available you can rely on to help challenge notions about healthy eating and body image. During my first year,

I met with the first therapist my parents found for me and decided she was the one. My therapist — a sweet, tiny old woman — was more of a friend than a professional, which wasn’t what I needed. She did, however, provide a never-ending supply of Prozac which I took happily, not knowing it would shut me down entirely. For two years, I was nothing but a husk, moving through life with no joy, rage or appreciation for the little things around me.

Eventually, the pills stopped working. I jumped from 40 milligrams to 80 on a whim without telling anybody, without knowing that going any higher is considered overdosing. When I ran out, the detox was hell.

My doctor wrote an emergency prescription because my fevers were unbearable and my body wouldn’t stop shuddering. I quit seeing that therapist during the COVID-19 pandemic and thought I would be fine without one going into college.

It took a mere four months before I saw myself into Campus Health to get evaluated.

I was surrounded by people who love me and are cheering me on, but I couldn’t love them back, not on the Prozac I had buried myself under. My depression sank me into my bed most nights, and I busied myself with school work instead of taking care of myself. Once I was introduced to Zoloft and taken off my Prozac, I thought I would be cured.

I visited one of the University’s dieticians and sought the recovery I needed.

If going to a nutritionist isn’t appealing to you, therapy in general is beneficial. In addition to the help I got from the NC State dietician, my therapist helped me reframe the way I thought about food. NC State’s Counseling Center can get you started. There are professionals to speak with and workshops on disordered eating to attend.

It’s hard to be mindful of your eating, es-

My Zoloft prescription didn’t last long. As 2022 drew to a close, so did my time in that dreary haze my antidepressants always put me in. It seemed like my good karma ran out too: several family health emergencies, a wreck that totaled my car, a death and my sister admitting she has the intentions and plans to end her life. All this happened over the span of four months, along with an insurmountable amount of school work and stress. My world completely imploded, and I was nowhere near capable of handling it.

As I sat in a single occupancy bathroom in Brooks Hall, tears and snot streaming down my face, my left hand bleeding from ripping the skin off in a frenzied attempt to ground myself, my body so rigid I thought I would rip myself open. My reflection was demonic, a creature looking back at me with twisted grins and wide eyes.

“I can’t keep going.”

I’m back in counseling, because third time’s the charm, right? I used my second detox as a chance to get re-diagnosed, which is under no circumstance a good idea, and I am trying my hardest to take care of myself. Every meal I eat is a win, every breath is an accomplishment. Picking through my trauma with a fine-toothed comb isn’t ever easy, but I’d rather experience that discomfort than the sinking feeling in my stomach every time I think about the edge, sitting in the bathroom begging my mind to quit careening into oblivion, tempting me with

pecially in college. The last thing we need are pill bottles reminding us of this. Not going to the gym everyday or eating leftover pizza at midnight is OK. Regardless of what society tells you, you don’t need to reduce your food cravings. A healthy eating regimen leaves space for the foods we enjoy — guilt free. And you don’t have to take weight loss pills to counteract it.

the silence.

I was close and still am at times. My persistence, what my mom would call stubbornness, is what’s keeping me going. Who knows, maybe I can breathe deeply one day, but I won’t know unless I keep trying. I’ve been at this for four years now, but I know it’ll be worth it.

If you or someone you know is having a mental health emergency, the Counseling Center can be reached 24 hours a day at 919-515-2423. If you are in a crisis situation and need immediate help, please call the National Suicide Prevention Lifeline at 988. In the case of a life-threatening emergency, call 911.

The Counseling Center’s website offers free online screenings, a plethora of selfhelp resources regarding mental health and wellness concerns and a comprehensive list of campus services available for those who need guidance. To view an exhaustive list, visit counseling.dasa. ncsu.edu/resources.

If you’re seeking professional counseling or other mental health services on campus, visit the Counseling Center’s Getting Started page at counseling.dasa. ncsu.edu/about-us/gettingstarted to complete paperwork, set up an appointment and more.

NC State Campus Health offers nutrition counseling for those with eating disorders and disordered eating behavior. Appointments can be made via the HealthyPack portal or by calling 919-515-2563

TECHNICIANONLINE.COM TECHNICIAN 7 THURSDAY, APRIL 13, 2023 Opinion
Ellie Bruno Design Editor Note:
TECHNICIANONLINE.COM 8 TECHNICIAN THURSDAY, APRIL 13, 2023 Opinion
A Wandering Fish: Final Part Jacinto Sho Hernandez, Staff Cartoonist A second-year studying art and design
Is That Right
Rachel Bergman, Staff Cartoonist A graduate student in landscape architecture Sparks Sophie Gabriel, Staff Cartoonist A second-year studying art and design Suit Up Pearl Knight, Staff Cartoonist A fourth-year studying art and design

Annual campus Earth Fair focuses on sustainability and awareness

NC State’s Earth Fair is an annual event on campus that educates students on how to live more sustainable lifestyles, taking place this year on Wednesday, April 12 from 11 a.m. to 2 p.m. at Stafford Commons. The fair is sponsored by NC State’s Sustainability Office and will include a plethora of vendors and organizations focused on promoting sustainability.

Some attending vendors and organizations include NC State’s Beekeepers Club, Commute Smart Raleigh, Greater Good Textile Group, North Carolina Green Party, NC State Sustainability Stewards and others. A few of these vendors and organizations will have activities to educate attendees about sustainability and how multifaceted it can be.

Lani St. Hill, NC State’s Sustainability Communications and Engagement Coordinator, is organizing the Earth Fair. St. Hill

said the goal is to educate NC State students, as well as the community, about environmentally responsible practices within community outreach.

“The purpose of [the] Earth Fair is to bring awareness to all of the types of organizations on campus and in the community that boost sustainability,” St. Hill said. “It’s to help our students and whoever comes … learn more about sustainability. And it’s just a great and fun way for people to engage with campus partners and their friends.”

St. Hill said the Earth Fair is a social event that helps students engage with the many campus and community organizations that pertain to sustainability, peer-to-peer education and relationships that students have with one another.

“We have a lot of campus departments and student organizations that will be there as vendors, attending and hosting tables,” St. Hill said. “It’s a great way for [students] to see that they’re not alone in their [sustainability] efforts. They can also

build that community with other people and understand that, ‘Wow, you know, we’re doing so great.’ That’s a great way for them to promote what they’re doing but also build a sense of community too within our campus.”

Sustainability is very versatile and interdisciplinary, despite its various stereotypes. St. Hill said it’s important to educate the community of the various forms of sustainability, apart from the commonly-known practices.

“Sustainability means so many different things, the breadth is huge, and people can be sustainable in a variety of ways,” St. Hill said. “Sustainability is more than just bringing your own water bottle, which is great. It’s more than riding your bike, which is great. There are so many different ways for people to engage and make the world a better place. And [the] Earth Fair provides our campus the opportunity to see the myriad of ways that they can be sustainable.”

NC State’s Sustainability Stewards is a

campus organization that will be attending the Earth Fair. Kyle Wurtz, the Sustainability Stewards Equity and Outreach Team Coordinator said his organization’s mission spans several categories.

“Basically, we’re a student group that promotes sustainability on campus … kind of engaging the campus community, mostly to the student body, [with] initiatives that relate to resource conservation, equity and outreach and waste reduction,” Wurtz said.

Like St. Hill, Wurtz said he hopes students take away a new perspective from the Sustainability Stewards at the fair.

“I hope students walk away with an understanding that there are many different avenues or paths that you can take to [practice] sustainability,” Wurtz said. “Sustainability doesn’t have to be just a sciencebased thing, it’s also social. There are social components to sustainability and building community.”

If the weather postpones the Earth Fair, it will be rescheduled for April 19.

TECHNICIANONLINE.COM TECHNICIAN 9 THURSDAY, APRIL 13, 2023
Culture
Autumn Walser Correspondent

Clothesline Project draws students to centers through powerful display

local iterations in cities and universities across the country.

Kaelie Giffel, assistant director for Interpersonal Violence Prevention at the Women’s Center, said NC State has been displaying the Clothesline Project in Talley Student Union for about a decade. The project is integrated as a part of Sexual Assault Awareness Month.

For all of April, colorful shirts with personalized messages are on display in front of the student centers and hanging from the railings in Talley Student Union.

This display is a part of the Clothesline Project — a nationwide visual display created by a coalition of women’s groups in Massachusetts. The project is inspired by the metric that while 58,000 U.S. soldiers died during the Vietnam War, 51,000 women were killed by their partners at the same time. Displaying shirts with messages from survivors, the project has been linked to Sexual Assault Awareness Month and has

“We try to build as much community around this issue as we can,” Giffel said. “On the one hand, keeping face with the reality of the violence that is sexual assault, but on the other hand, trying to provide something positive, which is that we are more than the violence that happens to us, but we need other people to get there. It’s not something we can do by ourselves.”

Carly Woolard, interpersonal violence response coordinator at the Women’s Center, said in addition to the Women’s Center, the LGBTQ Pride and Multicultural Student Affairs Centers are involved in creating the display.

“We all invite them — they support this cause of bringing awareness to sexual violence by coordinating a time to invite survivors into each of their spaces,” Woolard said. “The four center spaces … put art on a T-shirt that tells [a] story, ... the narrative that they would like to spread awareness on. Whether it’s their own situation, someone that they know, someone that they care about or in general. That’s a time for survivors to get support from each center, get engagement from each center and have a safe, accountable space for empowerment.”

Giffel said the Women’s Center hopes to instill the two pillars of empowerment and awareness regarding the project.

“Empowerment for survivors — whether they take part in T-shirt making or they’re walking by it — [lets them] know that this University sees them and believes them and cares about social change for them and advocacy,” Giffel said. “It’s an opportunity for people who have, unfortunately, not received great consent education and sex education to feel comfortable and safe and curious to ask questions in an accountable way.”

Giffel said the project is particularly important this year because of a rising backlash against survivor awareness and protection. Above all, they hope the project is attractive to students whose voices need to be heard.

“Sometimes, the T-shirts can be difficult because sexual assault is difficult,” Giffel

said. “Something that we are really concerned with is making sure survivors feel empowered to speak about their experiences and weigh that in ways that feel meaningful to them. But given that [we’re] in the middle of a huge backlash, that feels harder than ever. So that makes this project more important than ever.”

Giffel said another goal of the project is to give students an outlet to get involved in interpersonal violence prevention services on campus, such as the Movement Peer Educators.

“I hope that [it] connects people with us, whether they’re survivors and they see a shirt and they’re like, ‘I want to talk to somebody about this,’ they can come find us,” Giffel said. “We are mandatory reporters, but then it can also get them connected with us in more political ways. People are going to have a mix of feelings when they approach this, but one thing that I hope people feel is angry, because this is not a necessary situation. It’s a series of political choices. And so if they’re upset, if they’re feeling activated, they can come find us here to get involved with the work or the [Movement Peer Educators] and just education on campus in general.”

Students are invited to create T-shirts to be put on display at several campus centers, at the Pride Center from April 10-14, the Multicultural Student Affairs Center from April 17-21 and the Women’s Center from April 24-28.

TECHNICIANONLINE.COM 10 TECHNICIAN THURSDAY, APRIL 13, 2023 Culture
ETHAN RIMOLT/TECHNICIAN Shirts with encouraging words for survivors hang in Talley Student Union on Monday, April 3, 2023. The shirts were part of The Clothesline Project which seeks to inform the public about the impact of violence and abuse. Matthew Burkhart Staff Writer Editor’s Note: This article contains reference to sexual assault and interpersonal violence.

Women’s Center provides support during Sexual Assault Awareness Month

The Women’s Center is kicking off Sexual Assault Awareness Month with a variety of events to empower and provide safe spaces for survivors of interpersonal violence.

On April 13 at 6 p.m., the Women’s Center will hold their annual Take Back the Night event. Take Back the Night focuses on providing resources, community and a safe area for students to protest sexual assault and violence.

Fiona Prestemon, the president of The Movement Peer Educators and a fourthyear studying psychology, said the Women’s Center worked to make Take Back The Night a place for students to protest against the normalization of sexual violence on college campuses.

“We will be having a resource fair in Talley lobby starting at 6 p.m., followed by a rally around 6:30 p.m.,” Prestemon said. “We will march around campus, followed by a survivor speak-out in which survivors can share their experiences and talk about how interpersonal violence has affected them. There will be on-site counselors as well.”

Dr. Kaelie Giffel is the assistant director for Interpersonal Violence Prevention,

Education, and Training at NC State and also oversees the Movement Peer Educators. They said there are several themes that Take Back The Night covers.

“The theme of Take Back the Night is essentially that there is an unequal distribution of pleasure and freedom in the world, and that sexual violence is a direct attack on people’s freedom and their pleasure and their sexuality,” Griffel said. “As you take back the night, it’s a real moment for us to manifest some of the things that we’ve been really thinking about all month as a community, which is how do we see them as survivors.”

In addition to speak-out events, The

Women’s Center is exploring low-key, arts-based therapeutic workshops for students in April. The center will host Crafting and Connecting two Tuesdays during the month, along with a Survivor Expressive Arts Therapy workshop on April 11 at 1 p.m.

Ruby Hernandez, a Women’s Center employee and fourth-year studying social work, said she’s excited the Women’s Center is offering arts-based workshops.

“We’ve been holding arts and zine workshops for those who may not be interested in a traditional workshop environment,” Hernandez said. “I’m excited that we are introducing expressive, arts-based workshops to Sexual Assault Awareness Month.”

The Women’s Center encourages all survivors of sexual assault and interpersonal violence to not hesitate to use the center as a resource for support. Kelsie Johnson, a Women’s Center employee and second-year studying communication, said the Women’s Center is a great support system for anyone seeking a safe space on campus.

“The Women’s Center always stands by girls supporting girls,” Johnson said. “We have a diverse group of people and everyone is so supportive. … The center is open everyday from 8 a.m. to 5 p.m.”

A survivor fund is also offered through the Women’s Center for those seeking financial support to get them through hardships.

“If people are looking for monetary support, or even just physical support on court dates, we have the survivor fund for that, which is a really amazing resource we offer,” Hernandez said.

The Women’s Center will hold an IPV in the South Asian Community workshop on April 12 at 6 p.m. The Clothesline Project will also be on display until the end of the month at different campus centers, showcasing T-shirts made by survivors of interpersonal violence at NC State.

For more information on the Women’s Center, check out their calendar at diversity.ncsu.edu/womens-center, Facebook @NCSUWomensCenter, Instagram @ncsuwomenscenter and Twitter @NCSUWomensCtr

TECHNICIANONLINE.COM TECHNICIAN 11 THURSDAY, APRIL 13, 2023 Culture
KAELA BELINGON/TECHNICIAN Kelsie Johnson (left), a second-year studying communication, and Ruby Hernandez (right), a fourth-year studying social work, tend to the table for the Sexual Assault Awareness Month Kickoff in Talley Student Union on Monday, April 3, 2023. The Movement, a group of peer educators on interpersonal violence, provided information about Sexual Assault Awareness Month. Editor’s Note: This article contains reference to sexual assault and interpersonal violence. Elizabeth Dull Staff Writer

NC State football’s best 2023 NFL Draft fits

Following the 2022 NC State football campaign, several Wolfpack players are moving

Last season, linebacker Drake Thomas was the heart of NC State’s defense, consistently showing out. With a nose for the football, Thomas led the team in tackles in back-to-

backer. Like Thomas, Moore is a force in run defense and has an excellent football IQ, even serving as an assistant coach for Cardinal Gibbons High School. The primary

It would be worth a late pick for the Miami Dolphins to take Ingle. Last year, the Dolphins only forced 14 turnovers, secondlowest in the league. Ingle could step in on special teams for Miami early and provide valuable play. Sitting behind the Dolphins’ starting safeties would also be valuable as he could develop his coverage ability to try

Wide receiver Thayer Thomas, a former walk-on, worked his way into the NC State ing his living in the slot and as a returner, Thomas is projected as a late-round pick that has a strong baseline to offer NFL teams. As a receiver, Thomas’s size will likely limit him

downs — make him a valuable depth piece for NFL teams. His consistency on special teams makes him a player that could see the

bination of slot and special teams ability is the Los Angeles Chargers. Last season, the Chargers struggled on special teams with the third-lowest kickoff return average at 19.0 per return. The Chargers also would benefit from depth at slot receiver. Behind star receiver Keenan Allen, who turns 31 before the season, the cupboard is bare for

JON WILLIAMS/TECHNICIAN

Graduate student wide receiver Thayer Thomas participates in a receiving drill during NC State’s Pro Day at the Close-King Indoor Facility Tuesday, March 28, 2023.

a fifth to sixth round pick as a mike line-

he faces bigger receivers and tight ends.

TECHNICIANONLINE.COM 12 TECHNICIAN THURSDAY, APRIL 13, 2023 Sports

Portal Kombat: NC State men’s basketball lands Jayden Taylor, hungry for more

Transfer season is in full swing, and NC State men’s basketball finally added its first athlete to the roster after losing three at the end of the season. While the addition is a welcomed one, head coach Kevin Keatts and company still have plenty of work to do in order to complete a successful rebuild.

Former Butler guard Jayden Taylor announced his commitment to running with the Wolfpack on Tuesday, April 11, and brings size, athleticism and skill with him to Raleigh. Landing a few more high-profile targets is still in the mix for NC State, however, because the Pack is still in desperate need of talent to compete for a spot in March.

Jayden Taylor — Butler, Guard (Committed)

The first domino has fallen for NC State men’s basketball in the transfer portal, landing a commitment from Taylor. Despite missing out on a couple other prospects, the Wolfpack has plenty to be excited about with Taylor joining a rebuilding guard room.

The true sophomore has spent the entirety of his collegiate career at Butler up to this point, going as far as leading the team in scoring during its 2022-23 campaign. He saw a massive jump in play between his first and second season and looks to keep that trend going in his first year with the Wolfpack. Making the commitment even more promising, Taylor ended his last eight regular-season games with Butler averaging 17.6 points per contest.

Standing at 6-foot-4, 195 pounds, Taylor brings necessary size to a lineup that’s lost a handful of it. With the likes of Terquavion Smith, Jack Clark, Greg Gantt and Ebenezer Dowuona all headed out of the program via the NBA Draft or transfer portal, replacing their length is a top priority for Keatts. Taylor’s commitment is a great start, but there’s still work to be done to fill out the roster with athletes that can compliment Keatts’ brand of basketball.

Coming off a season where he averaged 12.9 points, 1.3 assists and 3.8 rebounds a game while shooting 40.8% from the floor in 30.2 minutes a night, Taylor managed to get his in a lackluster Butler offensive attack. The freshly minted member of the Wolfpack also has a knack for defending the perimeter, averaging 1.3 steals per game and posting a 1.6 defensive box plus/minus in 2022-23.

Taylor excels at putting the ball to the hardwood and getting to his spot. In a Keatts offense, this is one of the biggest asks for guards in the program, and Taylor should slot in with no issues. Getting out in transition is another area the Butler transfer is strong in, and another area essential to the success of NC State men’s basketball. Taylor could deal to improve in both 3-point shooting and limiting turnovers, but with multiple years of eligibility remaining, there’s plenty of time for him to step his game up a notch — especially in a system that favors its guards. All in all, Taylor is an extremely exciting addition to the roster and a name to keep an eye on for All-ACC honors next season.

El Ellis — Louisville, Guard (Undecided)

The Durham native made strides in his senior season at Louisville despite a pitiful team performance. Starting in all 32 games for the Cardinals, Ellis led the team with 17.7 points and 4.4 assists per game, clocking in a hefty 36 minutes per outing. Proving he can compete in the conference already, stepping into a role with NC State would be business as usual for the former

four-star recruit if he decides to return to school after entering the NBA Draft process.

Falling just four votes shy of a bid to the All-ACC Third Team, Ellis is a seasoned scorer who thrives with the ball in his hands. Losing the likes of Jarkel Joiner and Smith leaves a massive gap to fill in the ball-handling department, with the guards still on the roster — freshman LJ Thomas and sophomore Breon Pass — not proving to be explosive off the dribble. Importing a talent of Ellis’ degree would immediately improve the outlook at the guard position for NC State in 2023-24.

Ellis scores in bunches, blows past his defenders with a high level of speed and agility and makes the most of his 6-foot-3, 180-pound frame on both ends of the court. Averaging 41% shooting from the floor on 14.4 field goal attempts per game his senior year, the potential graduate transfer has shades of Smith to his game — they’ve both never seen a shot they don’t like. Granted, Ellis has an excuse for that — consistently being asked to do any and everything for a struggling Louisville offense.

Having a player of similar volatility to Smith is sure to create a divide among Wolfpack faithful, but head coach Kevin Keatts has proven his stance on the matter time and time again — he’s going to give the green light to his best players. El-

lis would slot in as the best scorer on the roster and has a chance to return closer to home to close out his collegiate career. He also knows a thing or two about beating Clemson, something the Wolfpack should be eager to jump at.

DJ Horne — Arizona State, Guard (Undecided)

Sticking with the theme of North Carolina natives returning to their home state for the remainder of their college playing days, Horne is an interesting case as a transfer portal veteran. Beginning his career with Illinois State and graduating to playing in the PAC-12 under Bobby Hurley at Arizona State, Horne is no stranger to making the tough decisions. The Raleigh native could be yet another guard to see a massive improvement to their individual stats within Keatts’ offense.

In his most recent season with the Sun Devils, the 6-foot-1, 175 pound guard averaged 12.5 points, 2.4 assists and 3.4 rebounds in 29.7 minutes of floor time a night. Horne excels at attacking in a ball screen offense, finding the space he needs to comfortably get a shot up and seeing the floor as the play develops. In that setting, his game is eerily similar to that of Joiner coming out of Ole Miss.

The significant disparity between the two, however, is offensive efficiency, with Horne finishing the 2022-23 season at 36.9% shooting from the floor and 35.5% from downtown. With two years of eligibility remaining and Keatts’ resume for guard development, a new system could be all he needs to get those efficiency numbers up to par.

Horne could fill the role of secondary ball handler well if NC State can land a guard like Ellis alongside him. Using his experience and confidence as a spot-up shooter and ball-screen handler to fit the requirements of Keatts’ style of play would be a massive boost to the guard issue left behind by Joiner and Smith’s departure.

Only time will tell what NC State’s roster will shape out to look like for the 2023-24 season. Even if Ellis and Horne don’t end up with the red-and-white, there’s such an abundance of talent searching for new homes that numbers certainly won’t be an issue. After an abysmal 2021-22 campaign, Keatts found the perfect cast to pull the Pack back into the national spotlight, and there’s no reason to believe he can’t do it again.

TECHNICIANONLINE.COM TECHNICIAN 13 THURSDAY, APRIL 13, 2023 Sports
EMILY PEEDIN/TECHNICIAN Head coach Kevin Keatts eyes the action during the second round of the ACC Tournament game against Virginia Tech in Greensboro Coliseum on Wednesday, March 8, 2023. NC State pulled a win over Virginia Tech 97-77. Wade Bowman Managing Editor

Strap in: women’s basketball’s popularity is headed for the moon

the largest audiences for a NCAA Women’s Tournament game in history.

With the NC State women’s basketball team’s 2022-23 season ending in the first round of the NCAA Tournament, many fans of the Pack stuck around on ESPN to watch the following rounds of the women’s tourney.

And they weren’t alone — the broadcasting company has seen record-breaking viewership during this year’s tournament, with each round gaining more momentum from American viewers.

As the women’s championship game got closer and closer, more viewers flocked to ESPN to see how these dominant women would play. Eventually, LSU took the trophy in a thrilling game against the Iowa Hawkeyes by a score of 102-85.

While high viewership for a nationally televised college championship game might seem normal, looking at the Instagram comments of ESPN or March Madness accounts would tell you otherwise. “Would y’all rather have courtside tickets to [the championship game] or $5?” and “Stop shoving it down our throats” are just some examples of the disrespect women’s athletics gets on social media.

What these commenters, and hundreds of others, might not realize is that NCAA women’s basketball is becoming a new genre of sports all on its own, one that is unique, fun and entertaining in its own right.

Before the 2021 NCAA Women’s Tournament, many people didn’t even notice the women’s tournament unless their own collegiate team was in it. It wasn’t until a few social media posts from female student-athletes, specifically showing the discrepancies between the men’s and women’s tournament resources, that the NCAA took a look at how disproportionate the coverage was.

“That’s all fine and good,” Wrote New York Times author Kurt Streeter. “It’s also low-hanging fruit. Fifty years after the passage of Title IX, the landmark legislation that called for gender equity in educational programs receiving funding from the federal government, the NCAA was goaded into these simple changes after an internally ordered review blistered the organization for an old-school, male-centered approach.”

The year after, the women’s tournament used the “March Madness” branding for the first time in its 40-year history, and ratings shot up. NC State’s thrilling double overtime game against UConn garnered 2.04 million viewers — at the time, it was one of

NC State’s home attendance has been growing as well, with the post-COVID-19 seasons racking up over 75,000 total attendees. Before the pandemic, these games could barely break 65,000 attendees, but all that changed during the 2021-22 season when fans were let back in. Right here in Raleigh, this past 2022-23 season saw Reynolds Coliseum sell out eight times, along with season tickets selling at a rapid pace.

The 2023 Women’s NCAA Tournament was probably the best thing to ever happen to the sport. Not even considering the Final Four games, ESPN reported that viewership was up 42% from the previous year’s tournament, and the championship game this year between LSU and Iowa saw an 103% increase from last year. With players like Iowa’s Caitlin Clark dropping 40 points in two different games and South Carolina’s almost-perfect season, people from all over the nation are starting to realize that women’s basketball is exciting and primetime television.

Women’s basketball is becoming more widely available to watch, too. NC State’s team appeared on an ESPN prime-time channel, including ACCN, 19 times and was on ABC once this season. ESPN has had the rights to broadcast the tournament since 1996, but this year’s championship game was on ABC, marking the first time in decades that a women’s final has been on a broadcast channel. With a potential market value of $85 million, the women’s tournament deserves to be seen by a wider audience.

It’s time to end the narrative that women’s athletics aren’t as important as men’s. In fact, they can be a game-changer for athletic programs all over the country. Hearing comments making fun of women’s tournaments or sports in general aren’t funny anymore, but then again, they never were. All the facts are pointing to women’s basketball becoming bigger and better than ever, and it’s time to appreciate it.

TECHNICIANONLINE.COM 14 TECHNICIAN THURSDAY, APRIL 13, 2023 Sports
WILLIAM FLATHMANN/TECHNICIAN Junior guard Madison Hayes and sophomore guard Aziaha James celebrate after scoring during the game versus Duke at Cameron Indoor Stadium on Feb. 23, 2023. NC State lost to Duke 77-62. Erin Ferrare Staff Writer

Sports Sloppy conditions, QB battle headline 2023 NC State spring football game

Although the playing conditions weren’t ideal, NC State football took the field at Carter-Finley Stadium for the first time in front of fans in 2023 in its annual Spring Game, which team Red won 41-10 against team White.

The few fans in attendance got their first glimpse at what 2023 NC State football will look like, and while you can’t take away too much from a scrimmage, especially in dreary weather, the game provided some substance for determining where the team is at heading into the summer months.

It’s all about the defense

The 2022 season was characterized by stout defense week in and week out. If the Spring Game was any indication, it’ll be more of the same in 2023.

Even without stars such as graduate linebacker Payton Wilson, junior cornerback Aydan White, senior safety Jakeen Harris and redshirt junior defensive tackle CJ Clark, the defense showed out, forcing four turnovers in the first half alone. The tally included two pick-sixes by redshirt senior defensive back Darius Edmundson and redshirt junior cornerback Shyheim Battle.

The Red defense, composed of the firstteam starters, looked like it should against the second-team offense. Whoever played quarterback for White had difficulty moving the ball down the field, and the only touchdown White scored in the game came off Edmundson’s interception return.

The other two first-half turnovers came via fumbles, and while the weather may have been largely attributable to that, the fumbles didn’t just happen on their own. Toss in the fact that the Red defense didn’t allow any points in the second half, and the defense has a lot to hang its hat on at the end of the day.

Wet conditions make it tough for offense, show team chemistry

In addition to the Pack’s stingy defense, the dreary weather and rain that plagued the game and its attendees slowed down each offense considerably. The conditions made for some sloppy play for both sides, evidenced by multiple turnovers, dropped

balls and missed passes.

Dropped passes slowed down the momentum of both squads and was a common theme throughout the game. Most notably, a potential second-quarter touchdown was negated by a drop from junior wide receiver Anthony Smith. After a flea-flicker trick play worked to perfection for the Red squad, Smith found himself miles away from White defenders in the middle of the field en route to the endzone. However, a disappointing drop on the surefire touchdown was a microcosm of some of the miscues on offense. While the poor conditions didn’t help the technical side of football, head coach Dave Doeren saw the game as an opportunity for the team to build character and keep developing its chemistry.

“The mental toughness piece, the chemistry was there,” Doeren said. “Does it give us a chance to really look at how well we throw and catch the football? Probably not. But there’s a lot of other things besides football.”

While it may not have been fun for the offenses, junior tackle Davin Vann and his fellow defensemen didn’t mind playing into the conditions. Ultimately, though, both sides used it as a chance to test their mettle for the fall.

“It kind of takes you back to being a kid

playing the game,” Vann said. “You got to have fun sliding around in the mud, and we were just out there having fun today. … We can’t control the weather, but we can control our attitude, so that’s what we focused on.”

Armstrong, Morris battle it out on opposite teams

The biggest offseason storyline for NC State is undoubtedly the battle at the quarterback position between sophomore standout MJ Morris and graduate student Brennan Armstong, who transferred to NC State from Virginia.

Each quarterback saw time with the Red offense, with Armstrong playing in the first half and Morris taking over in the second. From the beginning, it was apparent that the weather would have an effect on each of their performances. Even though both quarterbacks led multiple touchdown drives with the Red squad, neither accounted for a touchdown themselves.

Saturday’s game was the first chance fans got to see Armstrong play in a redand-white uniform, and he did most of his damage with his arm. Although Armstrong and offensive coordinator Robert Anae have history from their time at Virginia together, everyone else on the roster is a relatively

new face for him. If he becomes the starter next season, it’s imperative that he builds chemistry with his teammates, particularly his receivers.

“When we get put into a game, chemistry shows up, and it kind of gives you a gauge on who I’m really working well with,” Armstrong said. “I think summer is going to be a huge part of that — we can take a lot of time and get a routine of just working on what we want to work on. … It’s going to be crucial for us to get in there and really work on a lot of the smaller things.”

While his time with the White offense understandably didn’t lead to many points, Morris fared better with the Red offense in the second half. Morris’ productivity came primarily from his legs, and while it would have also been encouraging to see more of an aerial attack, Morris’ rushing performance can be utilized if the Pack plays in similar conditions to this contest.

Individual Standouts

Several players stood out in the spring game, such as sophomore wide receiver Terrell Timmons, who had a nice 62-yard touchdown after receiving a screen pass from Morris. After making a move, Timmons turned on the burners and took it to the house for the game’s only receiving touchdown.

Freshman wide receiver Kevin Concepcion also stood out — he had multiple bigtime catches and showed off his speed after the catch on multiple occasions. By the end of the day, he had several catches, including a near-touchdown grab on a corner-post route.

On the defensive side, Battle made his presence felt early on by flying around the field and making some big-time tackles. However, he made the play of the day when he picked off redshirt sophomore quarterback Ben Finley on the sideline and took it to the endzone for a pick-six. Battle was a cornerstone of the Pack’s defense last season, specifically in the secondary, and that doesn’t look like it’ll change come September.

Five months until season starts

The next time NC State takes the field in Carter-Finley, it’ll be for the team’s highly anticipated home-opener on Sept. 9 against Notre Dame.

By that time, the Pack will hopefully have an answer for who the man is at quarterback, as well as who some of the key contributors will be on offense. For now, all that NC State fans can do is wait and see.

TECHNICIANONLINE.COM TECHNICIAN 15 THURSDAY, APRIL 13, 2023
EMILY PEEDIN/TECHNICIAN Graduate quarterback Brennan Armstrong begins to throw the ball during the spring game at Carter-Finley Stadium on Saturday, April 8, 2023. The Red team beat the White team 41-10. Ethan Bakogiannis Sports Editor
See ya! — Technician Vol. 103

Turn static files into dynamic content formats.

Create a flipbook
Issuu converts static files into: digital portfolios, online yearbooks, online catalogs, digital photo albums and more. Sign up and create your flipbook.