IDENTIFICEREN VAN
PARTICIPATIE KANSEN VOOR
GEBIEDSINTEGRAAL INFRASTRUCTUUR PLANNING

Design Academy Eindhoven, 31 Januari 2025 CC BY-NC-ND 4.0

![]()

Design Academy Eindhoven, 31 Januari 2025 CC BY-NC-ND 4.0



Project: Gemeenschapsontwikkeling Climate Adaptive Water Hubs
Document aangemaakt in opdracht van: Rijkswaterstaat
Aangemaakt door: Naomi Bueno de Mesquita
Email: naomi.buenodemesquita@designacademy.nl
Lectoraat Design & Sociale Innovatie, Design Academy Eindhoven
Datum: Januari 2025
Hoofdonderzoeker en projectleider: dr. Naomi Bueno de Mesquita
Onderzoeksassociates: Lucas Zoutendijk (september 2023 - februari 2024), Niene Boeijen (maart 2024 - januari 2025) en Anne Vader (september 2024 - januari 2025)
Omslagkaart: Lucas Zoutendijk
Boekontwerp: Toni Wagner
Dit document is verspreid onder de voorwaarden van de Creative Commons Attribution NonCommercial - NoDerivatives License (http://creativecommons.org/licenses/by-nc-nd/4.0/), die nietcommercieel hergebruik, distributie en reproductie in elk medium toestaat, op voorwaarde dat het originele werk correct wordt geciteerd en niet op enige wijze wordt gewijzigd, getransformeerd of als basis wordt gebruikt voor andere werken.
Uitleg rapport
Context
Het onderzoeksgebied
Van een regionale naar een interregionale aanpak
Gebiedsintegraal ontwerp
De rol van kaarten bij gebiedsintegraal ontwerp
De perceptie van grenzen
Fase 1: Exploratief onderzoek
Verkenning van het gebied met GIS en open data
Inzet van digitale methoden in participatief onderzoek
Digitale scraping
Veldonderzoek
Actor Mapping
Participatory Mapping
Fase 2: Drie perspectieven voor gebiedsintergraal ontwerp
Spanningen tussen de perspectieven
Balanceren tussen het participatieve en het institutionele perspectief
Balanceren tussen het participatieve en het lokale perspectief
Uitwisseling van perspectieven met behulp van het swimlane-diagram
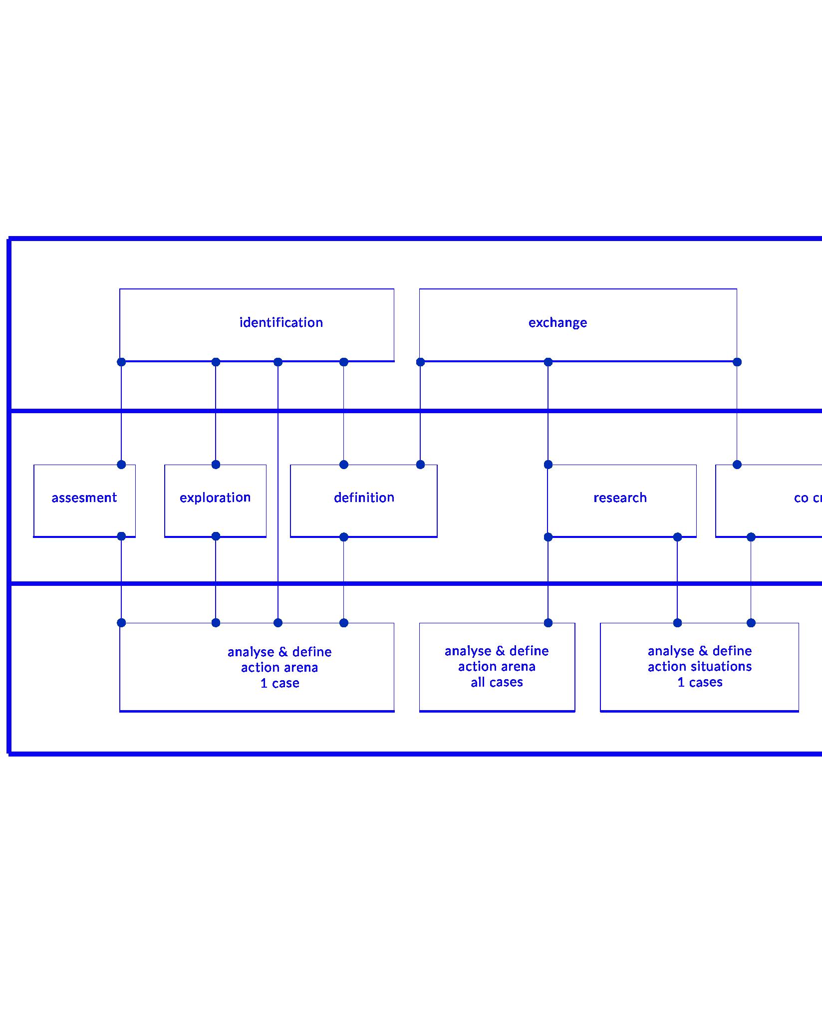
Fase 3: Identificeren van participatiekansen
Functionaliteit
Uitleg gekozen entiteiten
Action Arena map
Wat maakt dit systeem inzichtelijk?
Technische Specificatie
Iteratie
Concluderend en nader onderzoek
Bibliografie
Dit rapport beschrijft het onderzoek dat is uitgevoerd door Design Academy Eindhoven van september 2023 tot januari 2025 voor het GO-CAWH-project, dat wordt aangestuurd door Rijkswaterstaat. In dit project heeft Design Academy Eindhoven samengewerkt met de Rijksuniversiteit Groningen en Coöperatie Kloostersland. Het document bevat hyperlinks naar achtergronddocumentatie van de drie onderzoeksassociates, die elk in verschillende fasen aan dit project hebben bijgedragen.
Onder leiding van dr. Naomi Bueno de Mesquita, lector aan de Design Academy Eindhoven voor het Lectoraat Design & Sociale Innovatie, heeft Lucas Zoutendijk van september 2023 tot februari 2024 aan het project gewerkt. Niene Boeijen was actief van maart 2024 tot januari 2025, en Anne Vader van september 2024 tot januari 2025.
Gezien de complexiteit van de opgave en de verschillende expertises van de onderzoeksassociates, is ervoor gekozen om de rijkdom van het gehele onderzoek te presenteren. Op deze manier wordt recht gedaan aan de diverse invalshoeken van de betrokken onderzoekers. Het rapport biedt inzicht in de waarde van ontwerpend onderzoek bij participatietrajecten tussen overheid en gemeenschappen. Het stelt voor hoe verschillende onderzoeksmethoden kunnen worden ingezet in dergelijke trajecten, hoe verschillende perspectieven met elkaar te verenigen en hoe initiatieven opgeschaald kunnen worden.
Een gemeenschappelijke territoriale uitdaging in Noordwest-Europa is het herstellen van de onbalans tussen wateraanbod door rivieren en regenval, en de vraag naar water door boeren, waterschappen, burgers en bedrijven. Klimaatverandering vergroot de waterbehoefte tijdens droge perioden, terwijl hoosbuien tijdelijk een wateroverschot kunnen veroorzaken. Het algehele doel van dit project is om in gebieden rondom harde infrastructuur, zoals snelwegen, Climate Adaptive Water Hubs (CAWH‘s) te ontwikkelen. Deze hubs bieden slimme, schaalbare, overdraagbare en aanpasbare oplossingen die helpen bij het balanceren van het watersysteem, met aandacht voor lokale vraag en aanbod, opvang van afstromend wegwater, buffers, waterkwaliteit, ecosystemen en grondwater, en het omgaan met extreme weersomstandigheden zoals overstromingen, zware regenval en droogte.
Gemeenschapsontwikkeling in Climate Adaptive Water Hubs (GOCAWH) is, samen met Rural Roadwater Rescue (RRR), onderdeel van een groter onderzoekstraject genaamd SpongeWorks waarvoor momenteel subsidie wordt aangevraagd. Deze deel-trajecten lopen deels in tandem en zijn gericht op het ontwikkelen van een gedegen en getoetste aanpak voor gemeenschapsontwikkeling rond circulair watergebruik, waarbij de snelweg een centrale rol speelt als waterreservoir. In de huidige praktijk wordt water vaak zo snel mogelijk afgevoerd, ook in gebieden waar door droogte behoefte is aan water. De vraag is of de snelweg en de directe omgeving zo kunnen worden ingericht en beheerd dat wegwater een bijdrage kan leveren aan de waterbehoefte in de nabije omgeving tijdens droge periodes. Daarbij wordt gezocht naar een gebiedsintegraal ontwerp.
RRR is een door Interreg gefinancierd Europees samenwerkingsverband dat zich richt op haalbaarheidstoetsen, zoals de hoeveelheid en kwaliteit van water. Het doel is om antwoord te vinden op technologische vraagstukken rondom klimaatbestendige waterhubs. Aan de andere kant richt GO-CAWH, geïnitieerd door Rijkswaterstaat, zich specifiek op een gebiedsintegrale aanpak van de watertransitie, waarbij de sociale innovatie centraal staat. Het project bouwt voort op eerdere initiatieven van Rijkswaterstaat, waaronder Innova58 en Ruimte voor de Rivieren.
Dit project heeft een bijzondere focus op Verzorgingsplaats Kloosters gelegen in Oirschot. Deze plek is gekozen in verband met eerder onderzoek gedaan in/met dit gebied, de relatie die onze opdrachtgever vanuit Rijkswaterstaat heeft met het gebied, omdat het vanuit het verleden al een geïntegreerde aanpak kent op het gebied van landbeheer en watermanagement, wat wordt geïllustreerd door de herdgangen (zie Figuur 1). Met de komst van de snelweg en het kanaal die het landschap doorkruisten (zie Figuur 2) behoren de herdgangen tot het verleden en is het risico van wateroverlast in het gebied, mede door klimaatverandering, aanzienlijk gestegen (zie Figuur 3).

De uitgebreidere onderzoeksaanvraag heeft als doel de A58 een aanvullende functie te geven waarbij het water dat op de snelweg valt wordt opgevangen, gefilterd en schoon gemaakt om vervolgens hergebruikt te kunnen worden door waterafnemers in de nabije omgeving. In plaats van een snelweg die het landschap doorkruist, wordt de snelweg op deze manier omgevormd tot een communityresource. Dit onderstreept het belang van samenwerking met de gemeenschap bij de uitvoering van watertransitie en het herdefiniëren van de rol van de snelweg. Het onderzoek richt zich op het begrijpen van de gemeenschappelijke middelen in dit gebied en hoe deze verbonden zijn met specifieke perspectieven.


Figuur 2: Kaart van Oirschot en omgeving waarbij te zien is hoe de A58 snelweg en het kanaal het landschap en de voormalige hergangen doorkruisen. Kaart gemaakt door Niene Boeijen.

Figuur 3: Risico’s en kwetsbaarheden Oirschot in relatie tot droogte, hitte en wateroverlast in 2015. Bron: https://klimaatadaptatienederland.nl/. Deze visualisatie omvat verschillende bronnen, waaronder HydroSHEDS, Natural Earth Data en de EU Hydro River Network Database van Copernicus. Kaart gemaakt door Niene Boeijen.
Beide initiatieven, Rural Road Water Rescue (RRR) en GO-CAWH, hebben als doel een basis te leggen voor een interregionale aanpak van de watertransitie, verspreid over vijf landen met een specifieke focus op Noordwest-Europa. De kaart in Figuur 4 illustreert het belang van een interregionale en integrale aanpak van de watertransitie. De visualisatie van het onderzoeksgebied toont aan dat Oirschot zich bevindt binnen de hydrologische waterbekkens van de Maas. Dit betekent dat Oirschot verbonden is met een landschap dat zich over meerdere landen uitstrekt en grenzen overschrijdt. Deze verbinding benadrukt de interactie tussen verschillende actoren en ecosystemen binnen de waterhuishouding. Figuur 5 biedt een helder overzicht van de waterloopnetwerken en helpt bij het begrijpen van de complexe dynamiek van watersystemen die meerdere jurisdicties en gemeenschappen met elkaar verbinden.
Voor het GO-CAWH-project heeft Rijkswaterstaat drie partijen samengebracht: de Rijksuniversiteit Groningen (RUG), Faculteit Ruimtelijke Wetenschappen; Coöperatie Kloostersland (CK); en de Design Academy Eindhoven (DAE), lectoraat Design & Social Innovation. De RUG onderzoekt kansen voor samenwerking tussen overheidsactoren rondom Kloosters en de gemeenschap, met een focus op strategieën om institutionele barrières te slechten. Coöperatie Kloostersland is diep geworteld in de lokale gemeenschap en biedt waardevolle inzichten in lokale uitdagingen, behoeften en kennis. De Design Academy Eindhoven draagt expertise bij op het gebied van participatieve benaderingen van transitie-uitdagingen, met name in het gebruik en de ontwerp van kaarten als tools voor onderzoek en activatie. Samen hebben deze drie organisaties de essentiële componenten om de voorwaarden te creëren voor een geïntegreerde benadering van het ontwerpen van een waterhub.

Figuur 4: Visualisatie van het onderzoeksgebied als onderdeel van een veel breder scala aan actoren bij het bekijken van de hydrologische stroomgebieden. Oirschot ligt in het stroomgebied van de Maas en is daarmee verbonden met een landschap dat meerdere landen beslaat en grenzen overschrijdt. Gegevens gebaseerd op Hydrosheds Natural Earth en Copernicus EU Hydro. Kaart gemaakt door Niene Boeijen.
Eindhoven, 31 Januari 2025

Figuur 5: Oirschot bevindt zich binnen de hydrologische waterbekkens van de Maas. De kaart toont de complexe dynamiek van watersystemen die meerdere jurisdicties en gemeenschappen met elkaar verbinden. Kaart gemaakt door Niene Boeijen.
Het rapport „Gebiedsgericht werken“ (2022), opgesteld door Movaris in opdracht van Rijkswaterstaat, benadrukt het belang van gebiedsgericht werken bij overheidsgeïnitieerde projecten. Zij stellen dat het betrekken van actoren in een vroeg stadium helpt om kansen te optimaliseren en verrassingen te minimaliseren. Het uitvoeren van een belangenanalyse van stakeholders moet volgens hen voorafgaand aan de projectfases gebeuren, met name in de plan- en verkenningsfases, waar ruimte is voor integratie van afspraken. RWS wordt aangemoedigd om een open houding aan te nemen ten opzichte van externe wensen, wat kan leiden tot win-winsituaties. Daarnaast wordt aangeraden een gebiedsanalyse als basis voor projectdefinities te hanteren, en de integratie van asseten omgevingsmanagement in de projectsturing te bevorderen. Tot slot is er volgens de auteurs behoefte aan een betere balans tussen cultuur, structuur en strategie om effectiever te leren van en samen te werken met externe partners.
Twee jaar nadat dit rapport is opgemaakt, is de Omgevingswet in de Nederlandse wet opgenomen, met als doel een aanzienlijke vereenvoudiging van het omgevingsrecht, door tientallen wetten en honderden regels te bundelen in één nieuwe wet. Deze wet beoogt een inhoudelijke reductie van regels op het gebied van water, lucht, bodem, natuur, infrastructuur, gebouwen en cultureel erfgoed. Het wordt aangeduid als de grootste wetswijziging sinds 1848 (Rijksoverheid, z.d.).
In ons onderzoek hebben we een verschuiving geobserveerd in de afgelopen jaren, waarbij het milieu en de natuur meer aandacht krijgen in de besluitvormingsprocessen van overheidsinstanties zoals Rijkswaterstaat. Momenteel is er veel enthousiasme onder individuen en projectteams binnen overheidsinstanties; echter, de uitvoering van de Omgevingswet laat nog veel te wensen over. Er blijft aanzienlijke onduidelijkheid over hoe de gemeenschap en niet-mensen zoals „natuur“ kunnen worden betrokken bij besluitvormingsprocessen en hoe overheidsinstanties een open houding ten opzichte van een gebied kunnen aannemen.
Er zijn veel kansen voor participatieve ontwerpers die gewend zijn om op een „embedded“ manier te werken met een gebied en haar gemeenschappen (Raviv, 2021). Echter, ontwerpers missen vaak bekendheid met regelgeving en ondervinden vaak institutionele barrières als het gaat om opschaling. Het zou interessant zijn als ontwerpers deze regels beter kunnen benutten en uitbreiden om een gebiedsgericht ontwerpproces te vergemakkelijken. Ons onderzoek heeft als doel om de eerste stappen in die richting te zetten.
In ons onderzoek hebben we de rol van visuele methoden, met name kaarten, binnen ruimtelijke ontwerpprocessen bestudeerd. Wateronbalans vormt van nature een complexe kwestie die zowel sociale als milieugerelateerde uitdagingen omvat en op verschillende schaalniveaus speelt. Water beslaat ruimte, variërend van lokale plekken tot regionale stroomgebieden en nationale rivieren, en zelfs complete waterafvoerbekkens die hele continenten bestrijken.
Kaarten dienen als cruciale visuele hulpmiddelen in gebiedsintegrale ontwikkelingsprojecten om de communicatie tussen bewoners, belanghebbenden en overheden te ondersteunen. Ze onthullen potentiële obstakels, conflicten en meningsverschillen. Vaak worden conflicten zichtbaar door het gebruik van kaarten, en er zijn veel voorbeelden waarbij de kaart zelf een „probleem“ wordt.
Kaarten hebben een vorm van macht, dat wat op de kaart staat wordt vaak gezien als de waarheid. Wanneer dat wat op de kaart staat dan niet overeen komt met jouw eigen beleving, belangen en of visie, kan dit kwetsend of beangstigend zijn. De kaart en de kaartmaker worden niet meer vertrouwd of gelooft en de kaart wordt een punt van discussie en conflict. Ook het process en de communicatie rondom een kaart zijn van belang; als een kaart van te voren gemaakt wordt zonder medewerking van alle participerende actoren, zal er meer kritisch gekeken worden naar de kaart dan wanneer de kaart in overeenstemming met deze actoren gemaakt wordt en de kaart een vorm van registratie van de overeenstemming is. (Carton, 2007)
Dit heeft geleid tot ons onderzoek naar visuele methoden, specifiek hoe kaarten ingezet kunnen worden bij ontwerpprocessen in de context van een watertransitie. Daarnaast onderzoeken we of bepaalde kaartkenmerken of visuele methoden kunnen bijdragen aan een inclusiever participatief ontwerpproces.
Om de rol van kaarten in het ontwerpproces te bestuderen, gebruiken we Linda Carton’s concept van „frames.“ In haar thesis uit 2007 presenteert Carton verschillende frames als lens om de „affordances“ van kaarten in beleidsvorming te onderzoeken. Door deze inzichten kunnen we het participatieve proces optimaliseren, omdat we de onderliggende motivaties en redeneringen van de verschillende belanghebbenden beter begrijpen. Hier bespreken we hoe elk „frame“ het ontwerpproces beïnvloedt:
ANALYTISCH KADER (ANALYTICAL FRAME):
Dit kader belichaamt een rationele en datagestuurde aanpak van besluitvorming. In het geïntegreerde ontwerpproces vertaalt dit zich naar de verzameling en organisatie van uitgebreide datasets, die geanalyseerd kunnen worden met behulp van Geografische Informatie Systemen (GIS). Binnen dit kader spelen GIS-experts een cruciale rol, waar zij zorgen voor zowel nauwkeurige als relevante gegevens voor de onderzoeksvragen ter plaatse. Het analytische kader bevordert een duidelijk begrip van de geografische en sociaaleconomische kenmerken, wat leidt tot beleid gebaseerd op bewijs door middel van data..
ONTWERPKADER (DESIGN FRAME):
Dit kader legt de nadruk op creativiteit en de verkenning van mogelijke toekomsten. In participatieve ontwerpprocessen moedigt het belanghebbenden aan om abstracte concepten en alternatieve scenario‘s te visualiseren via kaarten die verschillende mogelijkheden belichten. Dit kader faciliteert de presentatie van ideeën op een manier die boeiend en verbeeldingsvol is, waardoor een dialoog over verschillende opties wordt bevorderd. Het erkent dat effectieve mapping hier niet alleen draait om helderheid, maar vooral ook het inspireren van belanghebbenden tot innovatieve benaderingen.
ONDERHANDELINGSKADER (NEGOTIATION FRAME):
Dit kader is essentieel voor het kaderen van de politieke dimensies van het gebruik van kaarten. In het ontwerpproces functioneren kaarten als communicatie tools en onderhandelingsinstrumenten tussen verschillende belanghebbenden, elk met hun eigen doelstellingen en wereldbeelden. Dit kader benadrukt de rol van kaarten in het verwoorden van percepties, claims en politieke agenda‘s. Het vergemakkelijkt discussies over belangen en helpt bij consensusvorming, terwijl het potentiële conflicten belicht. Het betrekken van belanghebbenden
in een onderhandelingskader bevordert een democratischere aanpak van het ontwerp door verschillende perspectieven te valideren en samenwerking in besluitvorming aan te moedigen.
Een ander model dat door Niene wordt gebruikt om kaarten te analyseren, is de Map Use Cube van Alan MacEachren. Dit model categoriseert de interactie met kaarten langs drie assen: X (Interactiviteit), Y (Kennis) en Z (Doelgroep) (zie Figuur 6). Het kernconcept is dat het gebruik van kaarten kan worden gevisualiseerd als een driedimensionaal raamwerk dat is gedefinieerd door drie continuïteiten:
→ Van privégebruik (waarbij een individu een kaart maakt voor persoonlijke behoeften) tot publiek gebruik (waarbij voorbewerkte kaarten worden gedeeld met een breder publiek);
→ Van het verkennen van het onbekende (waarbij de gebruiker mogelijk iets ‚interessants‘ wil ontdekken) tot het presenteren van bekende informatie (waarbij de gebruiker op zoek is naar specifieke ruimtelijke gegevens);
→ Van hoge interactie (waarbij de gebruiker de kaart uitgebreid kan manipuleren, zoals het aanpassen van een specifieke kaart, snel schakelen tussen beschikbare kaarten of het overlappen en samenvoegen daarvan) tot lage interactie (waarbij de gebruiker beperkte opties heeft om de presentatie aan te passen).
Deze conceptualisering benadrukt de verschillende manieren waarop kaarten kunnen worden gebruikt, afhankelijk van de behoeften van de gebruiker en de context (MacEachren, 1994, pp. 6-7).
Gedurende het onderzoek analyseerde Niene alle kaarten die ze tegenkwam met behulp van de kaders van Carton en MacEachren (zie tabel 1). Ze heeft gekeken naar het dominante kader, het beoogde dominante perspectief (participatief, institutioneel of gemeenschapsgericht), de beschrijving, het beoogde doel, de eigenaar van de kaart, in welke fase de kaart is ingezet en daarbij voegde ze soms een kritische noot toe.
Om datavisualisaties of modellen uit de tabel te creëren, is het belangrijk om vaste waarden te kiezen; anders wordt het moeilijk om
te vergelijken of te vertalen. Elke ingevulde waarde kan uitgebreid worden besproken; daarom is het essentieel om dit als een eerste poging te beschouwen. Voor verder onderzoek zou het waardevol zijn om de categorieën met meerdere personen te bespreken en de waarden aan te passen of mogelijk extra kolommen (attributen) toe te voegen.
Deze analyse heeft Niene‘s onderzoek en ontwerpkeuzes geïnformeerd bij het creëren van de participatieve kaarten en de Action Arena Mapping tool. Daarnaast was Niene in staat om Rijkswaterstaat aanbevelingen te doen over hoe kaarten en visualisaties effectief kunnen worden gebruikt voor specifieke doeleinden en in een specifieke fase van het project.
Deze analyse heeft het onderzoek geïnformeerd in het maken van de participatory maps en de Actor Network Mapping tool. Tevens kon Niene Rijkswaterstaat adviezen geven over hoe kaarten en visualisaties effectief kunnen worden ingezet voor specifieke doeleinden.

om de niveaus van interactiviteit te analyseren.
IMAGE
INTENDED DOMINANT FRAME








INTENDED DOMINANT PERSPECTIVE
Design
Participatory
Personal collected tracks and POI
Negotiation
Participatory
Analysis
Community
Sketch my Mrs O about childhood farm and the location of wild Orchids
Collected GPS tracks during field visits, including poi, photographs and sound recordings on location. A sketch contains the farm where she grew up: The house, location of the field, forest and the route they walked. Indicating the location of Wild Orchids that used to grow there.
Personal maps of biological goat farmer
Design
Institutional
INNOVA58 project location of Rijkswaterstaat
Maps printed by the farmer himself to help explain his farm, fields and location in the landscape to visitors. 3 own defined scales: Yard, Farm plot and Between the villages.
Several visuals and location maps of the Innova58 project.
Negotiation
Design
Institutional Community
Digital twin praatplaat - RWS
Two designs, old and new. Visual for communicating about a digital twin which is in development for the Innova58 location.
Gebiedsvisie 2020-2030 de Kemmer
Spatial plans developed by inhabitants of the Kemmer. Plans were not accepted. 95 pages plans with maps and visuals.
Analysis
Institutional
Historical map showing herdgang communities
Location of the historical communties (herdgangen) of Oirschot. From historical and archeological research in Aarle and Best.
Negotiation
Participatory
Workshop delineating study area
OSM based background map on study ara , with „game“ rules to place the approaches of the 3 perspectives on the map with stickers and rope. Intended design for the background map is kept simple, with an emphasis on water related features and infrastructure for navigational purposes.
INTENDED PURPOSE
OWNER/CREATOR
Explore the study area and visualise all the visited locations and points of interest that spark some kind of interest or relevance to a water related problem or solution.
DAE - Niene Boeijen. Collected and created with the OSMand app
Complementary visuals for explaining the location and inherent workings of a biological goat farm within the context of the landscape.
Drawn by Mrs O on the street in a notebook
@1. Mai 2024
Exploration Identification Exchange
Shows clearly the area was visited by car, and therefore a singular point of view.
Show research location to interested parties and project collaborators.
By farmer himself, source: Google Earth
May 2024
Communicate to stakeholders and local communities (?) that a digital twin is being developed, wherein different water related solutions can be visualised and explored. Visual is supposed to be shown on exhibition at the Kloostersplaats pavilion. x
Rijkswaterstaat
Explain the historical context of the study area to stakeholders and project owners.
Created by Joost Fluitsma in opdracht van Rijkswaterstaat
Unknown, around 2023 x x 2023
Buurtgroep de Kemmer. C Ouwekerk
Intended map design for the background map is kept simple, with an emphasis on water related features and infrastructure for navigational purposes. To support the workshop purposes of locating water related problems, solutions and opportunities in the 3 perspectives.
From: Tussen Aarleseweg en Broekstraat with own adaptation by Niene Boeijen
2017 with adaptations in 2024
Exploration Identification Exchange
Exploration Exchange
Exchange Implementation
Exchange Implementation
Design
Identification
June 2024
Created by Niene Boeijen DAE
Identification
INTENDED DOMINANT FRAME







Developed map for exploratory research in Oirschot
GIS maps early stage of research
Simple overview map of Oirschot showing only the places, names and simple infrastructure elements. Highlighting the canal and highway in the center of the map. Used in field work to get participants to draw on the printed paper.
Set of multiple maps, showing different aspects of the municipality of Orischot. About demographics, natural aspects and water related data. Looking for stakeholders and interesting locations next to the canal. Also showing several interesting design proposals.
Toeristische kaart VVV in oirschot
Use Case Description Proposal of study sites INTEREG project
A touristic map, with sketched on top of it by the VVV informant ( young local male) telling about nature and interesting spots to water related topics. For example, the canal new bridge, the not used harbour, which nature reserves are used by which towns (communities)
Study area descriptions for workshops, including a OSM background map of a specific location. Usually low scale highway location.
Map sketch of Rijkswaterstaat employer about Straten/Oirschot and Kloosters
Schematic layout study area Kloosters and Innova58
Sketch by Rijkswaterstaat employer, showing the community Straten and how the canal and the highway cut through the historical perspective of the community.
Viuals from RWS explaining the location of Kloosters and the surroundings. Ownership, land use and historical context of prominent features/communities.
Actor mapping
Situatieschetsen Permacultuur tuin
Several self made maps showing the situation of the permaculture garden in development. Including watering system, design of the fields. Simple made map, no real mapping skills. (guess made with ppp on top of a aerial image of google)
INTENDED PURPOSE
OWNER/CREATOR DATE
Simple map showing the research area without distraction, so participants can visually talk about their water related stories.
Created by Niene Boeijen DAE
Identifying stakeholders in the research area.
Lucas DAE
The map intended for touristic information was here used as a explanatory tool to visually enforce the stories told. Locations where pinpointed to communicate what could be interesting. Which is compliant with a touristic map, which is usually used to highlight interesting aspects for a visitor with no background information about the area.
Getting all use cased defined and thinking about their scope and involved stakeholders, communities and spatial area.
Communicate a historical story about Rijkswaterstaat employer and how the canal and the highway cut through this historic community. Explain how the location of the resting place is interesting to the surrounding landscape. Explain the historical context and global development of the surrounings. With a focus on the location Kloostersplaats.
Rijkswaterstaat employer and local inhabitant
DESIGN PHASE CRITICAL NOTE
Exploration
Identification
Exchange
Did not work as intended. Map detail was not sufficient to recognise the surroundings. Map scale differs per story. Maybe a more interactive map, which is quickly adapted to once personal experiences might work better. Also the starting question was not well defined
Exploration
Identification
Exploration
Identification
Identification
Exploration
Exploration
Design
Plaatsen en grenzen zijn met elkaar verweven, waarbij grenzen ook metaforisch kunnen zijn. Ze kunnen psychologische barrières of beperkingen weergeven die de inclusie van bepaalde gebieden beïnvloeden. Het veldonderzoek heeft ons geholpen de percepties van locaties in dit gebied beter te begrijpen.
Historisch gezien heeft het gebied verschillende beschavingen gekend, van de Romeinse tijd tot nu. Er zijn archeologische vondsten van Romeinse nederzettingen en invloeden uit diverse landbouwperiodes, evenals administratieve grenzen die nog steeds voelbaar zijn in de huidige gemeenschappen, structuren en denkpatronen. Uit ons veldonderzoek en de interviews die zijn afgelegd blijkt bijvoorbeeld dat inwoners van Straten weinig verbinding hebben met inwoners van Aarle, ondanks het ontbreken van een duidelijke fysieke grens tussen deze twee plaatsen.
Hoewel de focus van deze opdracht ligt op de A58 en het Wilhelminakanaal, bekijkt het participatieve perspectief verschillende schalen en tijdsframes. Dit omvat de lokale gemeenschappen die langs het kanaal wonen, de gehele gemeente Oirschot, en zelfs uitbreiding naar de gemeente Best en mogelijk Eindhoven. Al deze gebieden vallen onder het waterschap van de Dommel. Op een breder schaalniveau maakt dit gebied deel uit van het stroomgebied van de Maas, dat zich uitstrekt over meerdere provincies en landen in Europa.
We hebben geconstateerd dat het lokale perspectief en het institutionele perspectieven zich richten op gebieden die, bekeken vanuit een participatieve benadering, nauwer gedefinieerd zijn. Het gemeenschapsperspectief richt zich bijvoorbeeld op het gebied van Kloosters tot De Beerze, inclusief Oostelbeers en Middelbeers. Hoewel dit hydrologisch gezien misschien niet logisch is, omvat het de woningen van boundary spanners in het gebied en sluit het aan bij de relevante gemeentelijke grenzen. Een andere boundary spanner richt zich op Straten, geïnspireerd door zijn eigen geschiedenis en buurt, terwijl Aarle, ondanks zijn historische en topografische betekenis, wordt uitgesloten.
Tevens is het vaak onduidelijk waar precies de grenzen getrokken moeten worden om te bepalen wat binnen het onderzoeksgebied valt. In een interview met hydrologen van een bedrijf, in opdracht van Waterschap de Dommel (November 2023), lieten de onderzoekers ons een kaart zien (zie Figuur 7) met de grenzen van hun onderzoeksgebied. Dit gebied richtte zich op de belanghebbenden die betrokken zijn bij wateruitwisseling. Toen we vroegen naar de rationale
achter deze specifieke grenzen, werd duidelijk dat er geen duidelijke criteria waren voor het bepalen van de grens; in feite leek de grens samen te vallen met de rand van het computerscherm (zie Figuur 7).
Deze ambiguïteit omtrent de gebiedsgrenzen kwamen we in het onderzoek herhaaldelijk tegen, ook tijdens de participatieve mapping die we uitvoerden met de internationale partners in Lille en in Karlsruhe. Ter voorbereiding op de workshop in Lille vroegen we de partners om de grenzen van hun onderzoeksgebied op te geven door middel van coördinaten. Dit bleek een onmogelijke taak, omdat, zo bleek, de grens van het gebied afhankelijk was van het perspectief van degene aan wie we het vroegen en iedere casus meerdere perspectieven bevatte. Deze inzichten waren zeer bruikbaar voor ons onderzoek en specifiek in het later kunnen duiden waarom die perceptie van grenzen vooral voor het participatieve onderzoek relevant is.

Figuur 7: In een interview met hydrologen van een bedrijf lieten de onderzoekers een kaart zien waarop ze de grenzen hadden getekend van hun onderzoeksgebied. De screenshot is genomen tijdens het gesprek, door Naomi Bueno de Mesquita.
In de exploratieve fase hebben we kwalitatieve met kwantitatieve data en ‘harde data’ met ‘zachte data’ (percepties, ervaringen, etc.) gecorreleerd om zo een rijk beeld van het gebied en actoren in het gebied te krijgen. Er is veldonderzoek verricht en er zijn kaarten en visualisaties gemaakt met behulp van historische data, GIS-data, open data en andere bronnen. Deze “mixed methods“ benadering, die veelal worden toegepast in ontwerpend onderzoek, biedt een breed palet aan inzichten over het gebied en belicht aspecten die in latere fasen van het onderzoek van belang kunnen zijn om te overwegen.


Watergebruik in Nederland in 2021 (mln m )
Oppervlaktewater zout
6 612
Oppervlaktewater zoet
6 956
Overig (economie)
Grondwater 990
Legenda
Verliezen, niet gefactureerd, industriewater
Zoet oppervlaktewater Zout oppervlaktewater Grondwater Drinkwater
Figuur 9: Waterverbruik in Nederland in 2021. Bron: Centraal Bureau voor de Statistiek


Figuur 10: Waterverbruik in land- en tuinbouw in Nederland in 2021. Bron: Wageningen Economic Research
De kaart in Figuur 11 toont de harde infrastructuur (verstening, bebouwing, wegen, ondersteunende bebouwde elementen) van het onderzoeksgebied.
De kaart in Figuur 12 toont de hoofdassen die het landschap doorkruisen: de snelweg, het kanaal en het treinspoor.
De kaart in Figuur 13 toont het oppervlaktewater in het onderzoeksgebied.
De kaart in Figuur 14 toont de waterbeschermingsgebieden.
De kaart in Figuur 15 toont het natuurnetwerk in het onderzoeksgebied. Het natuurnetwerk is een netwerk van gebieden in Nederland waar de natuur voorrang heeft.
De kaart in Figuur 16 toont de natte natuurparels. Natte natuurparels zijn de waterafhankelijke delen van het NNB (Natuur Netwerk Brabant) die behoren tot een samenhangend complex van natuurgebieden die sterk afhankelijk zijn van hoge grondwaterstanden of kwel. Om de robuustheid van het (water)systeem te bevorderen, zijn er gebieden opgenomen als verbinding tussen het Natuur Netwerk Brabant en het Landelijk gebied; de Groenblauwe mantel.
De kaart in Figuur 17 toont de ontginning in het onderzoeksgebied bestaande uit Jong zand en/of veen, oud zand of beekdal.
De kaart in Figuur 18 toont de ondergrond. Het soort ondergrond (Dekzandrug, Dekzandvlakte, Stuifzandduin, Es, Beekdal zand) heeft invloed op onder andere waterabsorbering en begroeiing.
De kaart in Figuur 19 toont de waterafvoer en figuur 19 toont waar er tuinen en natuurgebieden te vinden zijn in het onderzoeksgebied.
De kaart in Figuur 20 toont waar er tuinen en natuurgebieden te vinden zijn in het onderzoeksgebied.
De kaart in Figuur 21 toont bedrijventerreinen.
De kaart in Figuur 22 toont het aantal bomen per buurt, de
klimaatbuffers en de wijktypologie.
De kaart in Figuur 23 geeft inzicht in de droogte impact van het gebied.
De kaart in Figuur 23 geeft een weergave van waar de hoogste concentratie inwoners te vinden zijn. Hier is ook duidelijk het militair oefenterrein te zien.
De kaart in Figuur 24 is een hittekaart van het aantal inwoners in het gebied.
De kaart in Figuur 25 toont de land en tuinbouw activiteiten langs de A58 (met een afstand van 100 meter) waarbij een onderscheid wordt gemaakt tussen akkerland, boomgaard, boomkwekerij en bos.
De kaart in Figuur 26 toont het gewas en het watergebruik per diersoort.
De kaart in Figuur 27 toont de locatie van de twee snelweg eilanden.








Figuur 15: Natuur netwerk in de omgeving Oirschot. Bron: data van Provincie Brabant. Kaart gemaakt door Lucas Zoutendijk.

Figuur 16: Natte natuur in de omgeving Oirschot. Bron: Provincie Brabant, omschrijving NNP van https://data.overheid.nl/dataset/5471-natuurbeheerplan--natte-natuurparels. Kaart gemaakt door Lucas Zoutendijk.
31 Januari 2025










Figuur 21: Bedrijfsterreinen in het gebied. Kaart gemaakt door Lucas Zoutendijk.

Figuur 22: Groen versus grijs, klimaatbuffer en wijktypologie. Kaarten gemaakt door Lucas Zoutendijk.


Figuur 23: Kaarten die inzicht geven in de Droogte Impact van het gebied. Kaarten gemaakt door Lucas Zoutendijk

Figuur 24: Hittekaart aantal inwoners. Kaart gemaakt door Lucas Zoutendijk.



Figuur 26: Soort gewassen langs de snelweg en watergebruik per diersoort. Bron: Agrarisch Areaal Nederland, Klimaat EffectenAtlas (Landbouwgebieden), Provincie NB (Veehouderij). Kaart gemaakt door Lucas Zoutendijk

Om een impressie te krijgen van de beleving van de snelweg heeft Lucas tevens zichtlijnen in kaart gebracht (Figuur 28 t/m 30) vanaf de snelweg, gebruik makend van Google Earth en Google Street view van mei en juni 2023. Dit idee is geïnspireerd op het onderzoek „The View from the Road“ naar zachte data en beleving van publieke ruimte (zie Figuur 31 en Figuur 32) van Donald Appleyard, Kevin Lynch en John Myer (1965).

Figuur 28: Zichtlijnen vanaf de A58. Meerendeel akkerbouw, veeteelt en reclameborden. Bron: Google Earth en Google street view. Visualisatie door Lucas Zoutendijk.

Figuur 29: Zichtlijnen vanaf de A58 tot aan het Wilhelminakanaal. Bedrijfsterreinen beginnen prominenter in beeld te komen. Bron: Google Earth en Google street view. Visualisatie door Lucas Zoutendijk.

Figuur 30: Zichtlijnen vanaf de snelweg beginnend bij het Wilhelminakanaal. Steeds grotere bedrijfsterreinen en viaducten komen in beeld. Bron: Google Earth en Google street view. Visualisatie door Lucas Zoutendijk.
31 Januari 2025


31 Januari 2025
Aan de hand van deze verkenning met visuele methoden hebben we enkele interessante locaties en actoren kunnen identificeren. We hebben een inventarisatie gemaakt van actoren die rond het vraagstuk van water-inbalans met elkaar verbonden zijn middels een: ruimtelijke relatie (water richting, water golf en water als transport); consumptie relatie (persoonlijk gebruik/huishoudens, voor industrie en voor reiniging); afhankelijkheidsrelatie. Het gaat hier om actoren die water tekorten ervaren zoals enkele boeren en het militaire oefengebied, water als barrière zien of water als verbindende factor beschouwen. Een actor kan in meerdere categorieën zitten, zie bijvoorbeeld een boer die tevens een afhankelijkheidsrelatie heeft. In het veldonderzoek dat we later presenteren zullen we de scope samen met actoren in het gebied waar nodig aanpassen.
Traditioneel wordt in infrastructuurprojecten, geïnitieerd door overheidsinstanties, gebruik gemaakt van participatietechnieken zoals nieuwsbrieven, rapporten, interviews, workshops, en focusgroepen. Deze technieken worden vaak toegepast volgens de participatieladder, die varieert van informeren tot het overdragen van macht (van Zutphen, 2019). Echter, deze technieken schieten vaak tekort in het verzamelen van inzichten die gaan over ervaring of beleving van burgers of het identificeren van bestaande initiatieven.
Participatieve methoden worden over het algemeen beschouwd als een middel voor samenwerking en besluitvorming, maar ze kunnen ook relevant zijn voor het begrijpen van wat belangrijk is voor burgers en voor het identificeren van kleinschalige initiatieven die in overweging kunnen worden genomen. Digitale scraping is interessant in dit opzicht. Deze methode kan worden gebruikt om het discours rondom specifieke thema’s te analyseren, waardoor de context en relevantie van participatieve processen worden versterkt. Bij digitale methoden en verwante tools draait het om het onderzoeken van het discours van bewoners over bepaalde thema’s, al dan niet verbonden met evenementen of plekken (Digital Methods Initiative, 2014). Hoewel het onderzoek naar social media data veel wordt toegepast in de Digital Humanities, is het nog relatief onbekend terrein in de ontwerp discipline, vooral in participatief ontwerp. In het boek Participatory Design Theory: Using Technology and Social Media to Foster Civic Engagement (2018) hebben Saba Golchehr en
Naomi Bueno de Mesquita de potentie van digitale methoden voor participatief onderzoek gepresenteerd middels een eigen casus. In het onderzoek binnen dit project hebben we ook een digitale scraping tool toegepast die waardevolle inzichten biedt in locaties en personen die mogelijk relevant zijn voor bezoek en interviews, vooral wanneer de lokale schakelfiguren nog onbekend zijn. Ons onderzoek heeft aangetoond dat het nuttig is om deze tool ook na de initiële veldonderzoeken te blijven gebruiken, zodat zoektermen contextueel relevanter kunnen worden gemaakt.
Er ligt nog veel potentieel in het gebruik van digitale methoden in een gebiedsintegraal project, zowel in de fase van gegevensverzameling als in de fase van gemeenschapsontwikkeling. Er zijn onontdekte platforms en sociale netwerkdiensten die actieve virtuele interactie kunnen faciliteren, terwijl ze ook sterke verbindingen met fysieke locaties ondersteunen. Deze mogelijkheden bieden waardevolle kansen voor ontwerpers die zich richten op het betrekken van gemeenschappen voor duurzame participatie.
Digitale scraping stelt ons in staat om gegevens te verzamelen van online bronnen, wat helpt bij het identificeren van water-gerelateerde initiatieven in en rond ons onderzoeksgebied. Deze methode kan belangrijke thema‘s en initiatieven aan het licht brengen die anders mogelijk onopgemerkt zouden blijven of moeilijker te identificeren zijn via andere methoden.
De methode Source Distance Research (zie Figuur 33) omvat het onderzoeken van de aanwezigheid en ranking van specifieke bronnen in de zoekresultaten van Google met behulp van tools zoals de Google Scraper en IssueDramaturg. In de eerste iteratie werden er drie zoekopdrachten uitgevoerd: “Oirschot water”, “Spoordonk water” en “Beerze water”, waarbij resultaten van Google, Bing en DuckDuckGo werden geanalyseerd. Dit leidde tot de creatie van een lijst met water gerelateerde zoekwoorden en initiatieven, en gesprekken met een boundary spanner hielpen bij het bevestigen van de relevantie en ontdekken van nieuwe informatie. Een kritische observatie was dat bepaalde perspectieven ondervertegenwoordigd zijn in de Googlezoekresultaten, wat de relevantie van informatie beïnvloedt.
In een tweede iteratie werd een uitgebreide lijst van water
gerelateerde woorden ontwikkeld, gericht op specifieke problemen zoals wateroverlast en droogte. De zoekopdrachten resulteerden in unieke websites die volgens hun frequentie werden gerangschikt. Het onderzoek hanteerde zoekinstellingen om lokale initiatieven en thema‘s te vinden.
In een derde iteratie werd de focus verbreed naar oplossingen en perspectieven met betrekking tot waterretentie en klimaatverandering. We concluderen dat het gebruik van Google Scraping in de verkennende fase waardevolle inzichten oplevert en de mogelijkheid biedt om bredere thema’s en initiatieven te ontdekken, wat leidt tot een beter begrip van de uitdagingen rondom waterbeheer in de betreffende regio. Dit proces roept echter ook vragen op over de interpretatie van persoonlijke data.
Deze methode biedt waardevolle suggesties voor locaties en personen die interessant zijn om te bezoeken, vooral wanneer de lokale schakelfiguren nog onbekend zijn. We hebben kunnen concluderen dat het nuttig is om deze tool ook in te zetten na de initiële veldonderzoeken, aangezien dit ervoor zorgt dat de zoektermen beter kunnen worden afgestemd op de context van het onderzoek. Hierdoor kunnen relevante verbindingen worden gelegd en gerichtere vragen worden gesteld, wat de effectiviteit van het vervolgonderzoek vergroot.

Figuur 33: Klein onderdeel van de lijst van de scraping die is uitgevoerd met bijbehorende resultaten. Screenshot genomen door Niene Boeijen.
Geïnformeerd door het vooronderzoek met GIS en open data, heeft Lucas vier categorieën van actoren gedefinieerd die een belangrijke rol kunnen spelen in de watertransitie: boeren, bedrijven, bewoners en de natuur. Daarnaast heeft hij een inventarisatie uitgevoerd van actoren in het gebied met betrekking tot hun hoeveelheid en afhankelijkheid van water, wat heeft geleid tot een uitgebreide actorenlijst. Hoewel deze stappen geen exacte prioriteitenlijst opleveren waarin bepaalde actoren duidelijk boven anderen uitsteken, bieden ze wel inzicht in de gemeenschappen binnen de verschillende thema‘s en welke ‘stake’ deze partijen hebben in een watertransitie.
Afhankelijk van die ‘stake’ heeft Lucas gekozen om bij de interviews een passende tool te kiezen, bijvoorbeeld een eliciting tool of speculatief scenario. Het interactie-ontwerp traject is, anders dan bij het wetenschappelijk traject, meer gericht op het ontwerp van de methodiek van interactie en is daarbij ook meer interventionistisch van aard. Terwijl een ontwerpend onderzoeker een fenomeen onderzoekt, wordt het onderzoeksobject, in samenspraak met bijvoorbeeld de lokale gemeenschap, tevens vorm en richting gegeven. Deze benadering—ook wel Participatory Action Research genaamd—is vooral interessant in een context waarin richting wordt gegeven aan een meer gewenste toekomst en aan het “empoweren” van lokale gemeenschappen daarin.
Lucas heeft interviews afgenomen met de volgende partijen: een boomkwekerij, een autowasserette en een biologische boer.
Vanwege de fysieke nabijheid tot de snelweg en het kanaal, heeft een boomkwekerij waarschijnlijk irrigatie nodig voor de bomen, hoewel dit niet bedoeld is voor consumptie. De boomkweker verbruikt tijdens droogteperiodes aanzienlijke hoeveelheden grondwater, ongeveer 7000 kubieke meter per week (equivalent aan het jaarverbruik van 30 personen), rechtstreeks gewonnen uit de ondergrond. In tijden van wateroverschot vloeit het overtollige water van zijn perceel af het kanaal in via ondergrondse afvoerbuizen. Ondanks het aanzienlijke waterverbruik is er minder dringende noodzaak om de bomen te irrigeren. In scenario‘s van droogte en watertekorten gaan de bomen niet onmiddellijk dood. Ze groeien simpelweg weinig, waardoor de omtrek van de boomstam onveranderd blijft. Dit heeft negatieve gevolgen voor de lange termijn bedrijfsvoering van de boomkweker,
hoewel niet direct tijdens droge periodes. Bovendien is deze partij opmerkelijk omdat er minimale eisen zijn voor de waterkwaliteit (in tegenstelling tot de strenge normen voor het irrigeren van gewassen die bedoeld zijn voor consumptie). Bijgevolg is het gebruik van water van de snelweg voor het irrigeren van de bomen een haalbare optie.
Tijdens het gesprek met de boomkweker werd een eliciting sheet gebruikt (zie Figuur 34 t/m Figuur 37) om hem in een scenario mee te nemen en te verkennen hoe hij daarop zou reageren. In het gesprek werd duidelijk dat het creëren van een waterbuffer of bassin (boven of onder de grond) enorme hoeveelheden water zou vereisen, wat hij niet onmiddellijk voor zich zag. Hij zag echter groot potentieel in het gebruik van het kanaal als buffer. Het water van de snelweg (samen met andere overtollige regen) zou in het kanaal kunnen worden opgeslagen, en tijdens droge periodes zou hij een pomp kunnen gebruiken om zijn bomen kwekerij vanuit het kanaal te irrigeren.

Figuur 34 t/m 37: De eliciting sheet gebruikt door Lucas bij het interview met de boomkwekerij. Een “what if” scenario werd gepresenteerd en de reactie van de boomkweker werd daaropvolgend geregistreerd. Vervolgens is dit scenario uitgewerkt in een visualisatie die voor vervolgonderzoek gebruikt zou kunnen worden.



Voor de andere interviews heeft Lucas dezelfde eliciting tool gebruikt (zie Figuur 38 t/m Figuur 41). Een autowasserette, gelegen in een van de geïdentificeerde industriële gebieden, heeft een aanzienlijk dagelijks waterverbruik van 250 liter per wasbeurt, wat jaarlijks tot 6000 kubieke meter schoon leidingwater leidt. De eigenaar is open voor nieuwe ideeën, zoals het opslaan van regenwater met een ondergrondse buffer voor gebruik in de carwash.
Er is ook gesproken over alternatieven om te voorkomen dat gebruikt water in het riool terechtkomt, wat samenhangt met het idee om bewoners aan te moedigen regengoten los te koppelen en water in hun tuinen te verzamelen. Dit zou de druk op het rioleringssysteem verminderen. Bovendien zijn er mogelijkheden om het gebruikte water te zuiveren met een natuurlijk filter van planten, zodat het kan infiltreren en het grondwaterniveau kan aanvullen. Deze actor kan interessant zijn voor onze use case vanwege zijn aanzienlijke waterverbruik zonder strenge kwaliteitsvereisten.

Figuur 38 t/m Figuur 41: Eliciting sheet gebruikt door Lucas bij het interview met de eigenaar van een autowasserette. Een “what if” scenario werd gepresenteerd en de reactie van de geïnterviewde werd daaropvolgend geregistreerd. Vervolgens is dit scenario uitgewerkt in een visualisatie die voor vervolgonderzoek gebruikt zou kunnen worden.



Een interview met een biologische boer (zie Figuur 42 t/m Figuur 45) leidde tot de volgende inzichten: Deze boer is sterk afhankelijk van grondwater voor zijn acht verspreide percelen in de Oirschotregio. Aangezien hij bovengrondse gewassen teelt die bestemd zijn voor menselijke consumptie, zijn de waterkwaliteitseisen streng. Het grondwater wordt regelmatig bemonsterd en getest door een externe instantie. De boer uit zijn scepsis over het gebruik van water van de snelweg, omdat hij vermoedt dat dit te verontreinigd kan zijn. Hij ziet het als het meest voordelig als al het snelwegwater lokaal wordt vastgehouden en in de grond infiltreert, wat niet alleen het water zuivert, maar ook het grondwaterniveau aanvult. Verdere verkenning in latere interviews met nieuwe eliciting tools kan waardevol zijn om de aanname omtrent het verontreinigde snelwegwater uit te dagen en mogelijk te wijzigen.

Figuur 42 t/m Figuur 45: Eliciting sheet gebruikt door Lucas bij het interview met de biologische boer.. Een “what if” scenario werd gepresenteerd en de reactie van de geïnterviewde werd daaropvolgend geregistreerd. Vervolgens is dit scenario uitgewerkt in een visualisatie die voor vervolgonderzoek gebruikt zou kunnen worden.



Onderzoeksassociate Niene Boeijen heeft een iets andere benadering gehanteerd in het veldonderzoek, met een meer etnografische insteek. Voorafgaand aan haar verkenning heeft ze enkele locaties gemarkeerd voor bezoek, waaronder het kanaal, buurthuis Aarle, Kapel de Heilige Eik en waterwegenkruisingen. De keuze voor deze plekken is grotendeels gebaseerd op desk research, uitgevoerd met behulp van digitale scraping. Daarnaast heeft ze als criterium gehanteerd om locaties te kiezen waar ze nog niet eerder met boundary spanners in het gebied was geweest, wat haar de mogelijkheid bood om nieuwe inzichten te verwerven. Figuur 46 toont het gebied waar Niene veldonderzoek heeft verricht, zowel tijdens haar gezamenlijke activiteiten met de boundary spanners als tijdens haar eigen veldonderzoek.
Het is een warme dag in mei 2024. Niene gaat alleen op pad en laat zich leiden door onverwachte ontmoetingen en gebeurtenissen op straat, zonder vooraf vragen te formuleren. Ze draagt wandelschoenen, een camera en een notitieblok; deze bewuste keuze in kledingstijl zorgt ervoor (hoopt ze) dat mensen nieuwsgierig worden naar haar activiteiten, met de bedoeling hen te stimuleren om op haar af te stappen en gesprekken aan te knopen.

Figuur 46: Kaart met gemarkeerd het gebied waar Niene veldonderzoek heeft gedaan. Kaart gemaakt door Niene Boeijen.
Niene begon haar verkenning bij het infopunt in Oirschot, waar ze een eerste inventarisatie maakte van water- en natuur-gerelateerde thema’s in de omgeving. Tijdens deze stop werd ze ook gewezen op de nieuwe fietsbrug en de havenlocatie, die belangrijk zijn voor verdere gesprekken en observaties. Ze sprak een 18-jarige jongen aan bij het toeristisch informatiepunt aan de Markt, in het oude raadhuis. Toen ze hem vroeg naar water-gerelateerde verhalen en problemen, noemde hij als eerste het gebrek aan zwemlocaties in de buurt. Op de vraag naar het kanaal zei hij: „Ja, dat is er nou eenmaal,“ en hij merkte op dat er een triatlon in het kanaal plaatsvindt, naast de nieuwe loopbrug.
Daarnaast wees de jongen ook op de aanlegsteiger bij De Rijt en benoemde een rivaliteit tussen de wijken boven en onder het kanaal. Hij was zelf verhuisd van Oirschot boven het kanaal naar een wijk onder het kanaal. Hoewel de rivaliteit niet sterk is, worden er wel grappen over gemaakt. Hij kon de oorzaak van deze rivaliteit niet precies uitleggen, maar merkte op dat de snelweg een andere impact heeft dan het kanaal. Bovendien meldde hij problemen met wateroverlast, waarbij straten onderlopen en de parkeergarage zelfs volloopt. De natuurgebieden in de buurt zijn nat en modderig, maar nog steeds begaanbaar.
Bij de gemeentelijke haven in het Kanaal, langs De Rijt, ontmoette Niene de initiatiefneemster en eigenaresse van De Waterengel (zie Figuur 47), een rolstoelvriendelijke rondvaartbootdienst. Deze mevrouw liet weten dat ze recentelijk de vergunning om de haven te exploiteren hebben gekregen. De haven, die in 2009 door de gemeente is aangelegd met de intentie om meer waterrecreatie te creëren, is echter niet optimaal; hij is niet diep of breed genoeg en mist belangrijke voorzieningen. Desondanks biedt de haven kansen, vooral nu het kanaal in populariteit stijgt. Met De Waterengel kan deze mevrouw unieke rondvaarten aanbieden, waaronder programma‘s voor mensen met dementie, die veel belangstelling genieten. Echter, aan de overkant van de haven is er een fors conflict met bewoners van De Heeren van Oirschot (zie Figuur 48), die bezorgd zijn over mogelijke overlast, ondanks dat de haven al bestond toen hun appartementen werden gebouwd. Ondanks ongegronde bezwaren zijn er veel partijen en overlegprocedures betrokken, waarbij de nieuwe wethouder de plannen steunt. De situatie toont zowel de mogelijkheden van het kanaal voor recreatie als de weerstand van lokale bewoners die het gebruik ervan bemoeilijken.


Bij de fietsbrug vangt een oude dame Niene‘s aandacht terwijl ze naar het water turend haar zorgen uitspreekt over het ontbreken van de kikkerdril (zie Figuur 49), wat volgens haar al normaal gesproken had moeten verschijnen in deze periode. Ze is niet de enige die zich druk maakt: De twee bewoners die Niene besluit vervolgvragen te stellen wonen in de buurt en ze houden de poelen naast het kanaal nauwlettend in de gaten, een plek die vroeger gevuld was met levendige kikkers, maar nu steeds leger lijkt te raken door droogte en de verstoring veroorzaakt door de nieuwe fietsbrug. De verhalen die ze delen zijn doordrenkt van frustratie en verdriet; kikkers en wilde orchideeën, ooit overvloedig aanwezig, verdwijnen door ingrijpen van de mens en onnatuurlijke omstandigheden. Mevrouw vertelt vol nostalgie over haar jeugd aan de Oude Grintweg, waar wilde orchideeën in overvloed groeiden, en haar boosheid over het verlies van deze natuurlijke rijkdommen is voelbaar. Ze heeft echter een sprankje hoop; één orchidee uit haar oude tuin heeft ze weer in haar nieuwe huis geplant, wat nu is uitgegroeid tot een prachtige verzameling (zie Figuur 50 en Figuur 51). Meneer heeft ook zijn poging ondernomen om de orchideeën uit te zaaien, maar ook daar heeft de aanleg van de fietsbrug een verwoestende impact gehad. Hun verhalen reflecteren een diepgewortelde verbondenheid met de natuur, maar ook een groeiend ongenoegen tegenover de veranderingen die de lokale ecosystemen bedreigen. De ouderen, met hun rijke lokale kennis, delen hun ervaringen en herinneringen, maar lopen tegen beperkingen aan bij het navigeren in een wereld die steeds minder rekening houdt met hun vertrouwde referentiepunten.



Figuur 50 en Figuur 51: Foto’s van de orchideeën en de kikkers die de bewoners een nieuwe plek hebben gegeven in hun tuin. Niene werd door de bewoner uitgenodigd. Foto’s genomen door Niene Boeijen.
Al wandelend door het gebied stuitte Niene nog op een aantal interessante bevindingen, te weten een grondwatermeter (Figuur 52) bij de Kapel waar de eerste mis van het jaar plaats vond, en een klein bordje met een indicatie van de locatie waar de Beerze het Kanaal doorkruist (Figuur 53). De laatste is watertechnisch een interessant punt dat een verhaal vertelt over de relatie tussen natuur en menselijke ingrepen. Waar de natuur ooit vrijelijk haar weg zocht, is het landschap nu veranderd door menselijk ingrijpen, wat heeft geleid tot een onnatuurlijke stroom water.
Ondanks de drukte van fietsers op het pad langs het kanaal, lijkt deze plek vrijwel onopgemerkt; de Beerze wordt vaak over het hoofd gezien, terwijl het een waardevolle verbinding vormt tussen twee wateren. Bij het delen van haar ervaringen met een boundary spanner in het gebied, merkte Niene dat hij direct begreep wat ze bedoelde, wat de vraag oproept of meer mensen zich bewust zijn van deze plek en haar betekenis. De afwezigheid van activiteiten of opvallende kenmerken op het eerste gezicht maakt het gemakkelijk om te vergeten dat deze plek ooit een belangrijk natuurlijk ecosysteem was. De vraag over de waarde van deze plek blijft hangen, en roept op tot reflectie over de impact van de veranderde waterloop op zowel het milieu als de lokale gemeenschap. De Beerze‘s oversteek is niet alleen een fysiek punt in het landschap, maar ook een symbool van de complexe uitdagingen die ontstaan wanneer menselijke ontwikkeling in conflict komt met natuurlijke processen. Deze elementen zouden in vervolgonderzoek ingezet kunnen worden als ‘conversation piece’.


Na het identificeren van actoren in vier categorieën: boeren, burgers, bedrijven en natuur, hebben we een gezamenlijke sessie georganiseerd met RWS, RUG, CK en DAE om deze actoren op een tweedimensionale as te plaatsen tijdens een workshop sessie bij Rijkswaterstaat in Utrecht.
De horizontale as vertegenwoordigt ‚weinig belang bij water‘ versus ‚significant belang bij water‘, terwijl de verticale as ‚weinig waterverbruik‘ versus ‚significant waterverbruik‘ weergeeft. Met deze benadering wilden we een eerste beoordeling maken van de interesse en het belang van elke actor in het watergerelateerde vraagstuk bezien vanuit de verschillende perspectieven (institutioneel, lokaal en participatief) van de deelnemers aan deze mapping (zie Figuur 54). Boeren, die relatief veel water gebruiken, hebben bijvoorbeeld een aanzienlijk belang bij deze kwestie, terwijl huishoudens een kleiner belang hebben. Aan de andere kant gebruikt de natuur, vertegenwoordigd door entiteiten zoals bomen, relatief weinig water, maar heeft toch een belang in het probleem en kan mogelijk niet adequaat vertegenwoordigd worden door een specifieke actor. De interessante vraag is welke actoren we in het vizier hebben en hoe we die positioneren vanuit het perspectief dat we vertegenwoordigen.
Tijdens de workshop bleek er een behoefte te bestaan voor een verduidelijking over de gekozen criteria voor de assen. Er kwamen vragen op over waarom deze criteria waren geselecteerd en wat de labels betekenden in termen van kwantiteit (bijvoorbeeld, hoeveel wordt beschouwd als ‘veel‘). Een belangrijke bevinding was dat een grote meerderheid van de actoren in het kwadrant van hoog waterverbruik en significant belang bij water viel (zie Figuur 55 en Figuur 56). Verdere verkenning van deze categorie in de volgende stap zou wenselijk zijn. Deze verkenning zou een nauwkeurigere beoordeling van het waterverbruik en de kwaliteit kunnen omvatten, evenals het beoordelen van de capaciteit van de betrokken partijen om het probleem (zij het een tekort of een overschot) zelfstandig aan te pakken, het identificeren van onderlinge afhankelijkheidsrelaties en het vaststellen van criteria voor subsidie-eligibiliteit.

De grotere waarde van deze oefening lag niet zozeer in het resultaat van de kaart, maar in het overleg. Het diende als middel om te verkennen hoe de drie perspectieven binnen dit project zich tot elkaar verhouden. Enkele inzichten die hieruit naar voren kwamen, zijn dat het institutionele perspectief zich voornamelijk richt op bestaande actoren, structuren en paden, terwijl het lokale perspectief zich focust op individuen die zich organiseren rond een gedeeld belang. Daarentegen heeft het participatieve perspectief meer oog voor initiatieven die nog niet op de radar staan, maar wel potentieel interessant zijn. Idealiter zou een gezamenlijke definitie van het assensysteem een duidelijke differentiatie tussen institutionele en participatieve benaderingen mogelijk maken. Dit proces zou ook inzicht moeten bieden in de redenen achter de selectie van bepaalde actoren.

Participatory Mapping wordt vaak omschreven als een gradatie van samenwerking, meebeslissen en het overdragen van macht. Echter, participatief in kaart brengen kan ook dienen als een manier om te verkennen wat er speelt in een gemeenschap en om te oefenen met verschillende perspectieven. In onze casus hebben we op verschillende momenten participatory mapping-workshops georganiseerd met dit doel. We beschrijven hier een workshop die we hebben uitgevoerd met de internationale partners in Karlsruhe.
Voor de bredere onderzoeksvraag die we aan het begin van dit document hebben uiteengezet en die we indienen met partners in België, Duitsland, Frankrijk, Zwitserland en Ierland, zijn gedurende het GO-CAWH project drie partnersessies georganiseerd in de verschillende landen. Elk land behandelt een eigen casus, maar het gemeenschappelijke doel is dat technologische innovaties (zoals het afvoeren, filteren en schoonmaken van wegwater voor hergebruik) samengaan met sociale innovaties (zoals klimaatadaptieve waterhubs die met en voor de gemeenschap worden ontwikkeld).
Voor de live partnerbijeenkomst in Karlsruhe in juni 2024 organiseerde Naomi Bueno de Mesquita een participatieve mapping workshop (zie Figuur 57) met tools die zijn voorbereid en ontworpen door Niene Boeijen. Voor elk use case werd een kaart van het relevante gebied verspreid (zie Figuur 58 tot 63 voor de gebiedskaarten van alle use cases).
De mapping workshop was ontworpen om een diepgaande verkenning van gemeenschapsparticipatie in gebiedsintegraal ontwerp te faciliteren door te oefenen met drie verschillende perspectieven: lokaal, participatief en institutioneel. De sessie had als doel inzicht te bieden in hoe deze perspectieven en hun benaderingen de gebiedsontwikkelingsstrategieën beïnvloeden, met name binnen het kader van het Sponge Works-project.
De workshop maakte gebruik van drie verschillende kaarten voor elke casestudy: een infrastructuurkaart, een actoren kaart en een gebiedskaart. Dit stelde de deelnemers in staat om een uitgebreid overzicht te krijgen van de context waarin ze opereerden.

57: Participatory mapping tijdens de livepartner meeting in Karlsruhe in juni 2024. Foto genomen door Naomi Bueno de Mesquita.


Design Academy Eindhoven, 31 Januari 2025


Eindhoven, 31 Januari 2025


Academy Eindhoven, 31 Januari 2025
Aan het begin van de workshop ontvingen de deelnemers een handout met de doelstellingen en instructies voor de activiteiten (zie Figuur 64). Deze handout fungeerde als hulpmiddel en moedigde de deelnemers aan om zich grondig in elk perspectief te verdiepen en hierover in gesprek te gaan. Het institutionele perspectief werd besproken in verband met traditionele praktijken en druk die vaak de besluitvormingsprocessen domineerden. Het lokale perspectief benadrukte het belang van gezamenlijke belangen binnen lokale gemeenschappen, vooral bij het navigeren door gedeelde uitdagingen. Tot slot legde het participatieve perspectief de nadruk op de waarde van community-invloed bij het verkennen van problemen zonder vooraf bepaalde conclusies, wat een flexibele omgang met kwesties op basis van input van belanghebbenden mogelijk maakte. Tijdens deze workshop ondernamen de deelnemers een mapping om belangrijke plaatsen, grenzen en kansen te identificeren en te visualiseren die relevant waren voor hun perspectieven. Ze werden geacht hiervoor de volgende stappen te doorlopen:
STAP 1)
Elke deelnemer selecteerde belangrijke locaties voor zijn/haar perspectief en plaatste markeringen op de kaart. Vervolgens deelden ze verhalen over deze locaties en legden ze hun betekenis in enkele woorden vast op stickers bij elke markering (zie Figuur 65).
Daarna verschoof de focus naar het aangeven van grenzen op de kaart. Met tape markeerden de deelnemers relevante grenzen, waarbij ze zowel fysieke barrières, zoals wegen en hekken, als metaforische grenzen, zoals sociale, economische of psychologische beperkingen, vastlegden (zie Figuur 66). Door de aard van deze grenzen te verwoorden, kregen ze beter inzicht in de uitdagingen die verschillende perspectieven boden voor gemeenschapsbetrokkenheid.
Vervolgens bracht de workshop de interrelaties tussen plaatsen en grenzen onder de aandacht. De deelnemers discussieerden over hoe deze elementen met elkaar in interactie stonden en de gemeenschapsdynamiek beïnvloedden, waarbij de complexiteit van zowel fysieke als metaforische grenzen in het vormgeven van gemeenschapservaringen en participatie werd benadrukt.






Figuur 64: handout met instructies van de activiteiten en de verschillende tools die gebruikt worden tijdens de mapping workshop

De deelnemers worden gevraagd om kansen op de kaart aan te geven met specifieke stickers. Voor elke kans wordt een sticker gebruikt, waarbij een andere kleur wordt ingezet om overeenstemming vanuit meerdere perspectieven aan te geven. Dit visuele element creëert een duidelijk overzicht van gedeelde mogelijkheden en versterkt de samenwerking tussen de betrokken partijen. Deelnemers hebben ook de ruimte om onenigheid te uiten. Wanneer een kans niet breed gedragen wordt, kan er een sticker met „niet mee eens” worden gebruikt. Dit biedt gelegenheid om standpunten toe te lichten en discussies te voeren over verschillende visies en belangen.
Daarnaast is het belangrijk om de besproken kansen en standpunten te documenteren. Deelnemers gebruiken tekstvakken om uit te leggen waarom elk item relevant is voor hun perspectief. Deze documentatie vormt een samenvatting van de verhalen die tijdens de workshop zijn gedeeld, waardoor de kansen en de achterliggende redenen zichtbaar worden, evenals de betrokkenheid van diverse perspectieven in het participatieve proces.
STAP 3)
Tijdens de workshop wordt het afbakenen van focusgebieden uitgevoerd met behulp van gekleurde touwen (zie Figuur 68). De deelnemers gebruiken deze touwen om alle markeringen van dezelfde kleur op de kaart te omringen, waardoor relevante plaatsen en kansen voor elk perspectief worden ingesloten. Dit visuele hulpmiddel helpt de deelnemers om de aandacht te vestigen op de specifieke gebieden die zij als belangrijk beschouwen. Terwijl ze het touw neerleggen, passen ze de positie aan totdat er een evenwichtige afbakening is gevonden voor elke benadering.
Na dit afbakenen volgt een discussie waarin de deelnemers de gemaakte keuzes evalueren. Ze bespreken of alles wat ze wilden opnemen werkelijk is inbegrepen, of het afgebakende gebied misschien te groot is, en wat er mogelijk ontbreekt. Deze discussie maakt het ook mogelijk om de visuele en ruimtelijke relaties tussen de verschillende perspectieven te verkennen, wat cruciaal is voor een diepgaand begrip van hoe de verschillende belangen en kansen met elkaar in verband staan. Op deze manier wordt niet alleen duidelijk wat de focusgebieden zijn, maar ook hoe deze in samenhang met elkaar functioneren.

66: Participatory mapping in Karlsruhe met internationale partners. Stickers worden gebruikt om kansen op de kaart aan te geven.

afgebakend en bediscussieerd.
Tijdens de workshop met de groep in Hambach (waar Naomi aanwezig was, zie Figuur 67) werd de papieren kaart effectief gebruikt in combinatie met het bezoeken van websites van actoren en initiatieven. De discussies onthulden spanningen tussen participatieve en institutionele perspectieven, waarbij participatie vaak als een formaliteit werd beschouwd in plaats van een integraal onderdeel van het besluitvormingsproces. Dit bood waardevolle inzichten voor ons onderzoek naar hoe de actoren van de Duitse casestudy met deze perspectieven omgaan, en benadrukte de behoefte aan meer tijd om deze kwesties verder te verkennen.
Hoewel de workshop in Karlsruhe enigszins chaotisch was, zien we aanzienlijke kansen voor deze mapping en de bijbehorende tools in toekomstige sessies of voor toekomstig onderzoek. Een belangrijke vereiste is echter de behoefte aan meer tijd, betere voorbereiding van de deelnemers, de aanwezigheid van de eigenaren van de use cases die de mapping uitvoeren, een voorafgaande presentatie, en een workshopfacilitator.

We zijn vertrokken vanuit het idee dat drie perspectieven een rol spelen bij gebiedsintegraal ontwerp: het lokale perspectief, het participatieve perspectief en het institutionele perspectief. In de loop van het onderzoek zijn we gaan definiëren wat ieder perspectief brengt en haalt: deze perspectieven bieden unieke sterke en zwakke punten die van invloed zijn op de effectiviteit van gemeenschapsbetrokkenheid in gebiedsontwikkeling.
Het lokale perspectief (dat we soms ook labelen als het ‘gemeenschaps’ perspectief binnen het project) omvat diepgaande lokale kennis en een goed begrip van de behoeften en prioriteiten van de gemeenschap. Het richt zich op individuen die zijn georganiseerd rond een gedeeld belang of sterk betrokken zijn bij de lokale gemeenschap. Deze kennis en verankering stellen initiatieven in staat om beter af te stemmen op lokale behoeften. Bovendien is er een sterk gevoel van vertrouwen en legitimiteit binnen de gemeenschap, wat bijdraagt aan een grotere acceptatie en betrokkenheid bij ontwikkelingsprojecten. Dit perspectief heeft ook het vermogen om lokale middelen en ondersteuning te mobiliseren, wat essentieel is voor een succesvolle uitvoering.
Aan de andere kant zijn er ook zwakheden verbonden aan het lokale perspectief. Er is potentieel voor isolatie/afsluiting, wat betekent dat externe kansen en bredere initiatieven over het hoofd kunnen worden gezien. Daarnaast is er een risico op vooringenomenheid ten opzichte van de onmiddellijke gemeenschapsbelangen, wat kan conflicteren met langetermijn duurzaamheidsdoelen of nieuwe binnenkomende gemeenschappen. Gemeenschappen hebben vaak beperkte toegang tot institutionele middelen en formele ondersteuningsmechanismen, wat hun mogelijkheden kan beperken.
Het participatieve perspectief biedt een inclusieve benadering die diverse stemmen waardeert en zich richt op de verzameling van gegevens over verschillende schalen en tijdframes. Deze flexibiliteit stelt in staat om problemen aan te passen en opnieuw te definiëren op basis van de input van de gemeenschap, waarbij dezelfde gemeenschap voortdurend opnieuw gedefinieerd wordt. Bovendien is er openheid voor innovatieve oplossingen en multidisciplinaire samenwerking, wat kan bijdragen aan creatieve en effectieve benaderingen van complexe kwesties.
Echter, dit perspectief kan in-depth, lokaal gewortelde kennis en verbindingen missen, waardoor de effectiviteit van participatieve processen in het gedrang kan komen. Daarnaast is er een risico dat
deze benadering fragmentarisch wordt zonder duidelijke doelen, wat kan leiden tot procesmoeheid. Tot slot kan het uitdagend zijn om formele erkenning en ondersteuning van institutionele instanties te verkrijgen, wat de uitvoering bemoeilijkt.
Het institutionele perspectief biedt belangrijke voordelen, zoals toegang tot formele middelen, financiering en regelgevende ondersteuning. Dit maakt het mogelijk om langetermijnduurzaamheid te waarborgen en in overeenstemming te zijn met bredere beleidsdoelen. Bovendien beschikken instellingen vaak over expertise in administratieve aangelegenheden (zoals subsidies), wat bijdraagt aan een efficiënte uitvoering van projecten. Aan de andere kant brengt dit perspectief ook een aantal uitdagingen met zich mee. Er bestaat het risico van een top-down benadering die niet rijmt met lokale gemeenschapsbehoeften. Dit kan leiden tot een potentiële inertie die innovatie en responsiviteit vertraagt. Tevens kan dit perspectief formele kennis prioriteren boven lokale inzichten en initiatieven, wat kan resulteren in een legitimiteitskloof.
Bijdragen van de lokale gemeenschap en van instituties aan het participatieve perspectief zijn van cruciaal belang. Gemeenschappen bieden grassroots-inzichten en praktische toepasbaarheid voor participatieve processen. Dit versterkt de legitimiteit en het vertrouwen onder lokale belanghebbenden, waardoor betekenisvolle betrokkenheid wordt bevorderd. Bovendien faciliteren zij de identificatie van lokale schakelfiguren (die we elders ook wel als boundary spanners bestempelen) die de kloof tussen gemeenschapsen participatie-inspanningen kunnen overbruggen. Aan de andere kant bieden instituties stabiliteit en zorgen ervoor dat participatieve processen de nodige middelen en regelgevende ondersteuning hebben. Zij helpen ook participatieve initiatieven af te stemmen op bredere beleidskaders, waardoor deze duurzaam worden op de lange termijn en/of opgeschaald kunnen worden.
Het herkennen en balanceren van deze drie perspectieven is essentieel voor het succesvol betrekken van de gemeenschap in klimaat adaptieve waterhubs. De crux zit hem in het combineren van de sterke punten van elk perspectief.
Vanwege de voortdurende spanning tussen deze perspectieven is het belangrijk om actoren uit elk perspectief in kaart te brengen en deze kaarten regelmatig bij te werken. Dit zorgt ervoor dat alle drie de perspectieven adequaat worden vertegenwoordigd en onderhouden. Daarnaast is het essentieel om de analyse van casestudy‘s te verdiepen om beste praktijken en geleerde lessen in het balans houden van deze perspectieven te identificeren. We moeten ook tools en methoden ontwikkelen die inzichten uit elk perspectief integreren, zodat toekomstige gebiedsontwikkelingsprojecten effectief kunnen worden begeleid (we zullen zo‘n tool later in het document presenteren). Bovendien moeten er workshops worden georganiseerd waar vertegenwoordigers van de drie perspectieven samenkomen om de dialoog te bevorderen.
Een voorbeeld waarin de spanning tussen het participatieve en het institutionele perspectief goed zichtbaar was in deze casus is Buurtgroep De Kemmer (z.d). Niene heeft een boundary spanner in deze buurtgroep geïnterviewd. Deze man had gedurende lange tijd lokale perspectieven verzameld en gepresenteerd aan de gemeente in een uitgebreid en goed onderbouwd rapport.
In het samenbrengen van de perspectieven is het belangrijk om te onderzoeken waarom de gemeente bepaalde bevindingen mogelijk heeft genegeerd in haar beleidsvisie. Tegelijk dient de legitimiteit van deze man als vertegenwoordiger van diverse lokale initiatieven nader onderzocht te worden. Het is hier van belang de dynamiek tussen participatieve input en institutionele acties in de Buurtgroep beter te begrijpen. Dit kan leiden tot de ontwikkeling van praktische tools en methoden die de kloof tussen participatieve en institutionele perspectieven overbruggen.
Het participatieve perspectief heeft als sterke punten het bevorderen van inclusie en samenwerking tussen stakeholders, het aanmoedigen van integratie van lokale kennis, en de flexibiliteit om dynamische uitdagingen aan te pakken. Aan de andere kant kan dit perspectief moeite hebben met schaalbaarheid en acceptatie van regelgeving,
en het kan een gebrek aan structuur vertonen dat nodig is voor langdurige duurzaamheid. Het institutionele perspectief, daarintegen, biedt stabiliteit en voorspelbaarheid door gevestigde regels en normen. Het brengt administratieve expertise met zich mee en zorgt voor afstemming met bredere beleidsdoelen en toegang tot middelen. Toch mist het vaak de flexibiliteit om zich aan te passen aan veranderende omstandigheden en kan het ontkoppeld raken van lokale gemeenschapsbehoeften, wat leidt tot een legitimiteitskloof.
In de paper “Balancing Institutional and Participatory Space in the Management of Water Imbalance: A Dual Institutional and Participatory Design Perspective” (Neef et al., 2024) waaraan RUG en DAE hebben gewerkt, wordt de integratie van deze twee benaderingen verkend. Belangrijke punten hierbij zijn de complementaire aard van institutionele en participatieve benaderingen, waarbij elk het zwakte van de ander zou kunnen compenseren. In tabel 2 hebben we deze sterke en zwakke kanten van beide perspectieven (enigszins gechargeerd) uitéén gezet. De paper schetst verschillende dilemma‘s en balanseer-acts die nodig zijn voor de integratie van participatieve en institutionele benaderingen. Dit omvat het balanceren van deductieve logica van instellingen met abductieve logica van creativiteit en participatie om ruimte te maken voor vernieuwing en innovatie binnen institutionele kaders. Ook is het belangrijk om gestructureerde kaders te combineren met flexibiliteit om zowel lokale contexten als bredere beleidskaders te kunnen accommoderen. Een interessante reflectie is hoe ‚onzekerheid‘ en ‚onvoorspelbaarheid‘ (een voorwaarde voor de participatieve aanpak) ruimte kan krijgen in institutioneel gestuurde participatieprocessen.
Tabel 2: Sterkte- en zwaktepunten van institutionele en participatieve ontwerpmethoden. Uit WETsus-artikel „Balancing Institutional and Participatory Space in the Management of Water Imbalance: A Dual Institutional and Participatory Design Perspective“ (Neef et al., 2024)
ORIENTATION (TO)
Logic
Methodology
Institutional
Institutional Participatory
Participatory
Deduction & induction
Analysis & pattern-oriented
Abduction
Action & learning by doing
Generic; analysis-oriented
Structural & transferable
Specific; interventionist
Incidental & action-oriented.
Lock-in, path-dependent
Insufficiently substantiated
Hard to engage with. hard to change
Hard to measure. hard to replicate
Political
Power
Process
Rules
Institutional Institutional Participatory Participatory
Situations ‘as is’ Technical
Openness and democratic principles. Caring confrontations
Role confirmation Focusses on established power dynamics; explains influence of vested interests of status quo
Role subversion Empowerment of minorities, underrepresented actors, nonhumans, etc.
Institutional Participatory (Ostensibly) organized, structured (Ostensibly) Messy, dynamic
Institutional Participatory
Institutional
Adaptability
Legitimacy for actions
Institutional Participatory Participatory
Inside-the-box
Structures the agency of actors; Structures the possibilities of what can, must, or must not take place in decision-making processes
Outside-the-box
Being free from rules may lead to new possibilities
Inertia / predictability-oriented Focus on stability (dynamic equilibria) so as to consolidate and perpetuate distributions of goods or power of actors.
Change-oriented Focus on change-oriented action so as to change the status-quo
Legitimacy from rules. Rules inform actions.
Legitimacy from actions Action seek to change rules
Biases of: overrepresentation of status quo; perspectives of researchers.
Unbalanced representation of actors x
Exclusion. Not focussed on maximizing representation and inclusivity.
Limited space for creativity (due to embedded inert rule systems)
Time-consuming
Restricts behaviour
Unrealistic at system-wide scale
Limited adaptive capacity
Too particular for system change
Takes long, high-threshold
Difficult to upscale due to disconnect from legal framework
We bespreken verder hoe een combinatie van institutionele en participatieve benaderingen kan bijdragen aan een betere waterbeheer en andere transitie-uitdagingen in Nederland. Het benadrukt dat de zwakte van de ene aanpak vaak de kracht van de andere is, waardoor ze elkaar kunnen aanvullen. Dit vereist voortdurende coördinatie en een evoluerend ontwerpproces waarbij bestaande en nieuwe lokale en regionale initiatieven worden gebundeld zoals we hebben trachten te visualiseren in Figuur 69. Essentieel zijn boundary spanners die kennisuitwisseling bevorderen en verwachtingen beheren. Bovendien is een institutionele analyse cruciaal om door complexe governancestructuren te navigeren en participatieve actie mogelijk te maken. De combinatie van beide benaderingen kan leiden tot innovatieve oplossingen en veerkrachtigere systemen, maar vereist samenwerking tussen top-down en bottom-up benaderingen, het waarderen van diverse perspectieven en het respecteren van en ruimte bieden aan een andere invulling van het proces.

Figuur 69: Een illustratie van de geleidelijke evolutionaire convergentie van een institutionele en participatieve benadering. Uit WETsus-artikel „Balancing Institutional and Participatory Space in the Management of Water Imbalance: A Dual Institutional and Participatory Design Perspective“ (Neef et al., 2024). Visualisatie gemaakt door Niene Boeijen.
De spanning tussen het lokale- en participatieve perspectief kwam naar voren tijdens een actor-mappingoefening met Rijkswaterstaat, CK, DAE en RUG (zie figuur 54) en op verschillende andere momenten in het project. Deze spanning is het gevolg van inherente vooroordelen en blinde vlekken van elk perspectief.
Het lokale perspectief heeft voordelen omdat het wordt vertegenwoordigd door leden van de gemeenschap met diepgaande lokale kennis. Lokale grensoverschrijders verbinden sociale netwerken en fungeren als erkende facilitators. Echter, dit perspectief kan blinde vlekken vertonen, zoals het negeren van externe initiatieven door een te sterke focus op onmiddellijke en lokale behoeften.
In tegenstelling tot het lokale perspectief, omvat het participatieve perspectief buitenstaanders zonder een duidelijke agenda, wat resulteert in de integratie van een diversiteit aan stemmen. Dit perspectief kijkt verder dan georganiseerde belangen en richt zich ook op informele initiatieven die niet gestructureerd of georganiseerd zijn. Een belangrijk punt is echter dat participatieve ontwerpers te betrokken kunnen raken bij dergelijke initiatieven, wat kan leiden tot rolverwarring. Veel voorbeelden tonen aan dat ze soms als maatschappelijk werkers optreden (Miessen, 2011; zie ook Golchehr & Bueno de Mesquita, 2018). Deze situatie kan de professionaliteit in gevaar brengen en ethische vragen oproepen.
Het samenvoegen van deze perspectieven stelt ontwerpers in staat om hun focus te behouden door samen te werken met lokale boundary spanners. Dit benut de sterke punten van beide benaderingen: ontwerpers bieden een brede en open blik met behulp van innovatieve methoden, terwijl grensoverschrijders zorgen voor verankering binnen de gemeenschap.
Een gebalanceerde benadering is essentieel voor de duurzaamheid van door de gemeenschap geleide projecten. Door lokaal kennis te benutten, kunnen participatieve ontwerpers inclusie waarborgen en de risico‘s van overbetrokkenheid en vooringenomenheid vermijden. Deze strategie zorgt ervoor dat projecten zijn verankerd in de behoeften van de gemeenschap en open en opmerkzaam blijven voor bredere of nieuwe initiatieven.
Voor een uitwisseling tussen de perspectieven en ter ondersteuning van een proces model voor GO-CAWH heeft onderzoeksassociate Anne Vader een variatie op de Swimlane diagram bedacht.
Veel procesmodelleringmethodes maken gebruik van het concept van swimlanes als een mechanisme om activiteiten in aparte visuele categorieën te organiseren. Het is een methode om een proces weer te geven, waar meerdere teams/afdelingen/organisaties in samenwerken. De verschillende banen laten zien waar het verschil zit tussen de processen en waar het gelijk loopt. De actieve samenwerking wordt hiermee inzichtelijk gemaakt. Swimlanes worden veelal toegepast in business en management (Lucidchart, z.d.). Er zijn open source online tools die gebruikt kunnen worden om een eigen swimlane diagram te maken, zoals deze: https://swimlanes.io/
Door de verschillende processen en de overlap visueel te erkennen, wordt er begrip gecreëerd voor elkaars stappen. Swimlanes worden voornamelijk ingezet als communicatiemiddel, vertegenwoordigers kunnen hiermee complexe besluitvorming zeer inzichtelijk maken aan alle betrokkenen. Het brengt inefficiëntie snel en helder in beeld. Mocht er een situatie zijn waar de verantwoordelijkheid mist of er een behoefte is aan samenwerking.
In het geval van het GO CAWH traject bestaan er 3 verschillende processen, die elkaar zo nu en dan overlappen en ook nodig hebben, maar ook ieder hun eigen tempo en karakter willen en moeten bewaken. De kracht van de verschillende perspectieven bundelen bestaat ook juist door de verschillen te respecteren en te bewaken. Het institutionele perspectief kan niet worden ingenomen door het participatieve of het lokale perspectief. De swimlanes beschermen dus de verschillende processen, maar verzekeren ook de samenwerking. Er hoeven geen concessies in overtuigingen en bevindingen gedaan te worden, alleen uitgewisseld in informatie. Geen compromissen, maar aanvullingen.
Swimlanes is een model wat continu aangepast en aangevuld kan worden. Omdat per area, actor en possibility de waarden zorgvuldig worden ingevuld, ontstaan door de verkregen informatie en ook de missende informatie een overzicht van de situatie. Als de informatie over bijvoorbeeld belangen of besluitvorming niet te verkrijgen is,
dan zegt dit iets over de benaderbaarheid van de betrokken actor en daarmee is helder voor het proces dat besluitvorming bij deze actor niet te verwachten is. Het invullen van de entiteiten en het kiezen van de waarden zorgen ervoor dat de inschattingen tijdens het proces over de betrokkenheid niet gebaseerd zijn op de kleuring van de posities of belangen, maar vanuit de data. Het verschil tussen de aannames van de actoren en andere perspectieven en de situatie volgens de blik en methoden van vertegenwoordiger van het participatieve perspectief, is hiermee helder. Het model helpt rolvastheid te bewaken. Mocht er een situatie zijn waar de verantwoordelijkheid mist of er een behoefte is aan samenwerking, biedt het swimlane model een directe weergave van het geheel, waardoor de behoefte concreet kan worden ingevuld. Het swimlane model haalt de complexiteit uit de communicatie over zeer complexe processen, die met elkaar dienen samen te werken.
Voor GO-CAWH heeft Anne een iteratieve watervalmodel uitgetekend als variatie op de swimlane, omdat het een opvolgend systeem biedt dat teruggrijpen naar eerdere fasen mogelijk maakt, terwijl het ook noodzakelijk blijft de opvolgende fasen te doorlopen om aan de verwachtingen te voldoen. Een nadeel van veel iteratieve modellen is het risico op het ontwijken van aansprakelijkheid; de mogelijkheid om eindeloos in het proces te blijven hangen kan leiden tot een gebrek aan verantwoordelijkheid, wat problematisch is in de context van toegepaste processen van Rijkswaterstaat waar efficiency en aansprakelijkheid belangrijk zijn.
Hoewel iteratieve processen gebruikelijk zijn bij ontwerpers, kunnen ze knelpunten veroorzaken op het gebied van tijd en kosten bij partijen als Rijkswaterstaat, aangezien ze vereisen dat er verantwoording moet worden afgelegd. Dit kan onrealistisch zijn, vooral in ontwerpcontexten. Een circulair iteratief model biedt meer flexibiliteit, omdat het niet gebonden is aan strikte deadlines, maar brengt ook risico‘s met zich mee, zoals het feit dat voortgang en samenwerking vaak conditioneel zijn en niet altijd expliciet worden gemaakt. Het iteratieve waterval model biedt daarentegen een goede balans door de voordelen van andere iteratieve modellen te combineren met de waarborging van voortgang en volgordelijkheid.
Figuur 70 toont het iteratieve waterval model voor de participatieve aanpak, terwijl figuur 71 het iteratieve waterval model toont van de drie perspectieven. Hierbij is de procesbeschrijving aangehouden die zelf door RUG en CK is aangeleverd. Op zijn beurt, laat figuur 72 zien waar er mogelijke touch points kunnen ontstaan tussen de verschillende perspectieven.

70: Iteratieve waterval model voor het participatieve perspectief. Diagram gemaakt door

institutionele,
en lokale perspectief.

Figuur 72: Door de verschillende perspectieven en processen in een swimlane te plaatsen ontstaan er touch points, waar voor de perspectieven relevante kennis uitwisseling kan plaats vinden. Diagram gemaakt door Anne Vader
Academy Eindhoven, 31 Januari 2025

Op basis van het onderzoek dat in fasen 1 en 2 is uitgevoerd, hebben we een Action Arena Mapping Tool ontwikkeld die gericht is op het identificeren van participatiekansen. Het hulpmiddel is ontworpen voor leden van een kernteam dat verantwoordelijk is voor het leiden van een participatieproces en is niet bedoeld voor vertegenwoordigers van andere perspectieven.
Het hulpmiddel is relevant voor organisaties zoals Rijkswaterstaat, gemeenten en provinciale autoriteiten, evenals voor ontwerpers en andere professionals die een participatieproces willen initiëren. Het helpt hen bij het maken van geïnformeerde beslissingen over hoe en wanneer ze actoren kunnen betrekken, welke middelen ze kunnen gebruiken en welke methoden het meest effectief zijn om in verschillende fasen van het project toe te passen.
Het datasysteem, technisch ontwikkeld door Niene Boeijen en organisatorisch ontwikkeld door Anne Vader, moet door de gebruiker worden gevoed met data. Door deze data te verzamelen en op verschillende manieren te correleren en visualiseren, kunnen er nieuwe inzichten worden gegenereerd. Deze inzichten vloeien voort uit de vragen die een gebruiker aan het systeem stelt.
Het kan worden vergeleken met een kaart die wordt ingevuld met data om berekeningen te maken, zoals de kortste route tussen twee entiteiten, de warmste route, of de route die veel sociale interactie met zich meebrengt—dit hangt af van de gegevens die je aan het systeem toevoegt en de vragen die je stelt.
Voorbeeldvragen die aan het datasysteem gesteld kunnen worden (zie Figuur 73) zijn:
-> -> -> Welke locaties hebben geen connectie met een stakeholder, oftewel, welke plekken worden door niemand vertegenwoordigd?
Wat is de kortste route van Rijkswaterstaat naar een specifieke bewoner? Welke verbindingen bestaan er tussen hen?
Wat is de kortste route van een fase naar een bewoner? Welke methode kan het beste worden ingezet?

Figuur 73: Een screenshot van de backend van de website waarop zichtbaar is welke mogelijke vragen aan het datasysteem gesteld kunnen worden. De code is geschreven door Niene Boeijen.
Figuur 74: Een schematisch overzicht van de website architectuur. Origineel schema gemaakt door Anne Vader en aangepast door Toni Wagner.
Figuur 74 toont de website-architectuur van de tool. Na een korte introductie kan een gebruiker van de tool kiezen tussen ‘scope’, ‘positions’, en ‘actions’. Waar de ‘scope’ en ‘positions’ meer generieke oplossingen tonen, zoals de fases van een participatief project, biedt de ‘actions’ optie de gebruiker de mogelijkheid om zelf aan de slag te gaan en deze tool toe te spitsen op de context die voor hem/haar/hen relevant is.
De scope zegt iets over de reikwijdte van het project. Deze beslaat:
Fasen
Kenmerken van het proces van een participatieve benadering, namelijk: beoordeling, inventarisatie, definitie, onderzoek, creatie, disseminatie en aanpassing. Dit proces wordt ook weergegeven in het swimlane-diagram.
Condities
Dit onderdeel vertelt iets over randvoorwaarden en condities die nodig zijn om een participatief proces op te zetten.
Vertegenwoordiging
Een vertegenwoordiger is een persoon of organisatie die invloed heeft op en belang heeft bij de uitkomst van het proces. We maken onderscheid tussen vertegenwoordiging vanuit de overheid, vertegenwoordiging vanuit een gemeenschap en vertegenwoordiging vanuit een individu.
De positie vertelt iets over hoe een representant georganiseerd is. Wij maken daarbij een onderscheid tussen
Overheid-georganiseerd
Georganiseerd rond een gedeeld belang
Niet georganiseerd of georganiseerd vanuit een individueel belang
Om de generieke oplossingen context-specifiek te kunnen maken en zelf met de tool aan de slag te gaan, is het onderdeel ‘actions’ toegevoegd. Binnen ‘actions’ zijn de volgende drie stappen te volgen:
Voor elke fase (gecategoriseerd onder ‚fases‘) worden specifieke methoden aanbevolen met betrekking tot het verzamelen van specifieke gegevens, zoals hoe en wanneer een actor mapping kan worden gebruikt, enzovoort.
Door middel van gegevensinvoer van de deelnemer wordt een action arena-kaart gemaakt. Deze visualisatie bestaat uit entiteiten zoals locaties, actoren, posities, enzovoort (gevisualiseerd als knooppunten) en de relaties tussen die entiteiten (gevisualiseerd als lijnen). Waarden worden toegewezen aan de entiteiten, waardoor de groottes van de knooppunten als groter of kleiner kunnen worden weergegeven. De gebruiker kan kiezen welke parameters in correlatie worden gebracht om unieke perspectieven te verkrijgen.
De gebruiker kan reageren op de geïdentificeerde kansen.
Met deze opbouw kan een gebruiker methodisch input verzamelen, inzicht krijgen door data te correleren en participatie kansen identificeren.
Het datasysteem stelt ons in staat om verschillende vragen te stellen die elk een eigen visueel verhaal kunnen vertellen. Door middel van de action arena map kan zo een eigen visueel verhaal (‘visual story’) worden gemaakt. Dit visuele verhaal gaat daarbij uit van een correlatie tussen enkele van deze of al deze entiteiten:
Plekken
Verwijst naar het geografisch of administratief gebied waar het participatieproces plaats vindt. De plek kan waarden bevatten die bijvoorbeeld administratief, cultureel, sociaal of natuurlijk van aard zijn.
Actoren
Wordt gedefinieerd als een individu, groep of organisatie die een rol speelt in het participatieproces. Binnen deze definitie worden verschillende waarden vastgelegd, zoals zijn/haar/hun positie, specifieke belangen of rol in besluitvorming.
Posities
Dit gedeelte bespreekt hoe actoren zijn georganiseerd, met een onderscheid tussen overheid-georganiseerd, georganiseerd rond een gedeeld belang of georganiseerd vanuit een individueel belang. Overheid-georganiseerd verwijst naar processen die door regelgeving worden gefaciliteerd. Georganiseerd rond een gedeeld belang betreft individuen die zich verenigen om gezamenlijke doelen te bereiken. Niet-georganiseerde of individuele belangen zijn vaak nog onbekend, maar kunnen door een participatieve aanpak zichtbaar worden en evolueren naar een organisatie rond een gedeeld belang.
Relaties
Een relatie is een verbinding tussen entiteiten die effect heeft (verkennend, informatief, illustratief, richtinggevend) op het participatieproces.
Mogelijkheden
Dit verwijst naar de middelen en kansen die binnen het participatieproces kunnen worden verkend. Het omvat zaken zoals materiaal, expertise, kennis, en financiële hulpbronnen.
In Tabel 3 worden waarden die aan elke entiteit zijn gekoppeld weergegeven. Wij hebben nu deze waarden toegekend maar die waarden kunnen per casus verschillend zijn en/of veranderen.
Tabel 3: Verschillende waarden die we hebben toegekend aan de entiteiten plekken, actoren, posities, relaties en mogelijkheden.
PLEKKEN
ACTOREN
Grens: administratief, gerechtelijk.
Functie: cultureel, sociaal, commercieel, natuurlijk, onduidelijk, nader te bepalen.“
Positie: georganiseerd door de gemeenschap, niet-georganiseerd, georganiseerd door de overheid
Belang: politiek, sociaal, financieel, cultureel, natuur, onbekend, nader te bepalen.
Organisatievorm: Overheid, community, individueel
Besluitvorming: meerderheid, vertegenwoordiging, unaniem, compromis, anticipatie, onbekend, nader te bepalen.
Urgentie: verantwoordelijk, vraag, noodzaak, wens, verwachting, anticipatie, afwijzing, onbekend, nader te bepalen.
Representatie: inwoner, bestuur, ambtenaar, manager, boswachter, bezoeker, eigenaar, gebruiker, onderzoeker, handhaver, onbekend, nader te bepalen.
Verbinding: verkennend, informatief, illustratief, richtinggevend
Vorm: materieel, financieel, symbolisch, netwerk, kennis, ervaring, vaardigheid, tijd.
Gebruiksvriendelijkheid: constant, variabel, incidenteel, onbekend, nader te bepalen.
Doel: faciliteren, organiseren, activeren, inspireren, informeren, onbekend, nader te bepalen
Hier zijn enkele voorbeelden van hoe een visualisatie geïnterpreteerd kan worden: Figuur 75 toont de actoren en locaties, samen met de relaties tussen deze entiteiten, waarbij onderscheid wordt gemaakt tussen nabijheid tot, eigendom van of samenwerking met een plaats. Een actor bezit een van deze kenmerken: overheid, gemeenschap of individu.
Het wordt bijzonder interessant wanneer een actor betrokken is bij meerdere clusters en erin slaagt om deze met elkaar te verbinden, zoals weergegeven in Figuur 76. Hier wordt een overheidsactor afgebeeld die is verbonden met verschillende locaties, waardoor deze fungeert als een schakel tussen deze twee clusters. Deze benadering stelt ons in staat om de grensoverschrijdende actoren te visualiseren.
In Figuur 77, waar we de gegevens van onze casestudy hebben, is het duidelijk dat het Wilhelmina-kanaal is verbonden met veel ‘individuele’ actoren, in tegenstelling tot bijvoorbeeld de A58, De Kemmer of Brabants Landschap. Over het algemeen zijn deze actoren niet gegroepeerd rond een gedeeld belang. We zien ook nieuwe plaatsen opkomen die met deze locatie (het Wilhelmina-kanaal) zijn verbonden, zoals de haven, die ook nieuwe actoren weet te koppelen.
Er kunnen nog geen conclusies worden getrokken, gezien de inputgegevens nog beperkt zijn. Maar naarmate er nieuwe gegevens worden geüpload, zal deze visualisatie completer worden en steeds waardevollere inzichten bieden.

Figuur 75: Een screenshot van de frontend van de website. Het toont actoren en plekken met verschillende waarden en relaties tussen deze twee entiteiten. Gemaakt door Niene Boeijen.

Figuur 76: Een schematisch overzicht van hoe de entiteiten zich tot elkaar zouden kunnen verhouden. Visualisatie gemaakt door Anne Vader.

Figuur 77: Een screenshot van de frontend van de website. Hier is goed te zien welke plek verbonden is met veel actoren. Gemaakt door Niene Boeijen.
De visualisatie biedt inzichten in participatiekansen door cruciale elementen te structureren. Er zijn verschillende vaste componenten die bijdragen aan het verkrijgen van contextuele uitkomsten, zoals:
1.
2.
Plek: Elk water-innovatieproject is locatiegebonden. De definitie van deze plek kan variëren afhankelijk van de betrokken actoren. Door de waarden van de locatie expliciet te definiëren, kunnen discussies over de betekenis en impact van deze plek effectiever worden gevoerd.
Actor: De participatie vindt plaats tussen diverse actoren uit verschillende organisaties met uiteenlopende belangen. De waarden die aan deze actoren zijn toegewezen, maken hun rol en positie in het proces helder, wat het identificeren van mogelijke samenwerkingen en conflicten vergemakkelijkt.
Het is van belang dat de verschillende waarden onafhankelijk van elkaar worden gekozen; meerdere waarden kunnen niet tegelijkertijd voor één entiteit geselecteerd worden. Dit mechanisme helpt conflicten te registeren. Wanneer een actor verschillende belangen heeft en het onduidelijk is welke daarvan primair is, kan dit als een conflict worden geclassificeerd.
Door zorgvuldig de waarden per gebied, actor en mogelijkheid in te vullen, ontstaat er een helder overzicht van de situatie. Ontbrekende informatie, zoals onduidelijkheid over belangen of besluitvorming, geeft ons inzicht in de benaderbaarheid van de betrokken actoren. Dit duidt erop dat besluitvorming bij deze actoren mogelijk niet haalbaar is. Het invullen van de entiteiten en het selecteren van waarden zorgt ervoor dat inschattingen over betrokkenheid zijn gebaseerd op gegevens in plaats van aannames.
De technologie die voor deze visualisatie wordt gebruikt, is Neo4J - Graph (n.d.). Een kennisgrafiek, of semantisch netwerk, vertegenwoordigt concepten uit de fysieke leefomgeving door middel van datapunten (knopen) en hun verbindende relaties (randen). Deze database organiseert kennis in een onderling verbonden structuur, waarbij elke knoop een aparte entiteit symboliseert. De randen
definiëren de relaties tussen deze entiteiten, wat onze understanding van hun onderlinge verbindingen verbetert.
Voor ons project is het belangrijk om gegevens te verzamelen over de locatie van Oirschot, evenals over de mensen, organisaties en plaatsen die we zijn tegengekomen. In het ontwerpproces is het essentieel om te bepalen welke entiteiten en verbindingen relevant zijn en welke waarden we aan die entiteiten toekennen. Vervolgens moeten we vaststellen welke vragen we aan het systeem willen kunnen stellen.
De inzichten die we verzamelen, worden opgeslagen in een neo4jdatabase, waardoor ze op een effectieve manier kunnen worden benaderd. Het doel is om een gebruiksvriendelijke website te ontwikkelen die via een API met deze database communiceert. Tot nu toe is deze ontwikkeling door tijdgebrek en beperkte technische vaardigheden nog niet gerealiseerd.
De interactieve netwerkvisualisatie moet gebruikers voorzien van de vaardigheden en basiskennis om weloverwogen keuzes te maken en aan te geven wat het hulpmiddel kan bieden dat zij niet zelfstandig kunnen bereiken. Gebruikers moeten de mogelijkheid hebben om hun eigen knopen te creëren, input te geven over actoren en informatieve lagen te maken, vergezeld van relevante richtlijnen.
Daarnaast is het belangrijk om inzicht te geven in de relaties tussen actoren en te begrijpen waarom bepaalde interacties wel of niet zijn verbonden. Aan het begin moeten gebruikers leren over drie perspectieven: institutioneel (bewust van formele en informele regels), gegroepeerd rond een gedeeld belang (zoals een coöperatie), en losse/individuele initiatieven (zoals een orchideeënvrouw of waterengeltje). Dit zal het navigeren door de complexiteit van de betrokken belanghebbenden en hun belangen vergemakkelijken.
Om de tool verder uit te breiden, is het belangrijk de mogelijkheden te vergroten, zodat er meer vragen gesteld kunnen worden. Dit kan gerealiseerd worden door de database te ontsluiten met een API, wat niet alleen meer dynamiek in de data zal brengen, maar ook een aanzienlijke uitbreiding van de ontwerpopgave met zich mee zal brengen.
Voorbeelden van vragen die gesteld kunnen worden zijn: „Hoeveel
connecties heeft een actor?“ en het visualiseren van de verdeling van verschillende soorten andere actoren waarmee zij in verbinding staan.
Daarnaast zou het interessant zijn om te onderzoeken hoe ver een actor verwijderd is van de connectie met de gemeente, en welke locaties goed zijn verbonden met de gemeenschap maar niet met organisaties. Het zou ook nuttig zijn om de connecties te voorzien van gewicht, richting of eigenschappen, aangezien het systeem momenteel aan een zekere platheid lijdt. Hoe meer data en complexiteit erin worden verwerkt, hoe meer interessante vragen er aan het systeem gesteld kunnen worden.
Tot slot is het aan te raden om fases en methoden toe te voegen, zodat gebruikers ook vragen over deze elementen kunnen stellen. Dit kunnen we beschouwen als extra lagen aan het systeem, vergelijkbaar met een routeplanner, waarbij je niet alleen de kortste route kunt berekenen, maar ook een route die langs verschillende musea leidt. Deze verbeteringen zouden de functionaliteit en toepasbaarheid van de tool aanzienlijk vergroten.
In dit onderzoek hebben we een driedelige structuur gehanteerd: een verkennende onderzoeksfase, de identificatie van drie perspectieven voor gebiedsintegraal ontwerp, en het onderzoeken van participatiekansen. Voorafgaand aan de casestudy-analyse hebben we de rol van visuele methoden, met name kaarten, binnen ruimtelijke ontwerpprocessen bestudeerd. We hebben o.a. gebruik gemaakt van een kader dat door Carton is ontwikkeld, dat „kaders“ toepast als een lens om het ontwerp en de interactie met kaarten te analyseren. De drie kaders—analytisch, ontwerp en onderhandeling—bieden verschillende benaderingen voor besluitvorming in participatieve ontwerpprocessen. Binnen deze processen komen data-gestuurde analyses (zoals verkenning met behulp van GIS, open gegevens en digitale scraping), creatieve methoden (de eliciterende tools die worden gebruikt in interviews en andere visuele methoden) en kaarten voor politieke onderhandelingen (actor mapping en participatieve mapping) samen om inclusieve gebiedsgerichte planning te bevorderen.
Tijdens de verkennende fase zijn zowel kwalitatieve als kwantitatieve data, evenals zachte en harde data, verzameld en gesynthetiseerd. De kaarten, samengesteld met behulp van GIS, open data, digitale scraping en andere methoden, droegen bij aan het formuleren van gerichte onderzoeksvragen voor het veldonderzoek en het identificeren van relevante individuen en locaties voor verdere verkenning. Een belangrijke overweging bij het verder bestuderen van digitale scraping-methoden is de connectie met institutionele actoren zoals Rijkswaterstaat en het verkennen van percepties rondom oplossingen voor waterbeheer.
Daarnaast zou het waardevol zijn om social media data met geotags te analyseren om te begrijpen hoe lokale gemeenschappen communiceren over waterproblematiek en mogelijke oplossingen die ze al aandragen. Dit biedt unieke inzichten in de ervaring van het probleem, ondersteund door data die door de inwoners zelf is gegenereerd.
In onze verkenning van perspectieven hebben we een kenniskloof geïdentificeerd tussen participatieve benaderingen binnen de ontwerpwereld en participatieve methoden die door overheidsinstanties worden toegepast. Deze discrepantie lijkt voort te komen uit de verschillende manieren waarop ‚onzekerheid‘ wordt benaderd en behandeld. Overheidsinstanties streven vaak naar specifieke uitkomsten, terwijl creatieven ruimte laten voor open, onderzoeksgestuurde resultaten. Het beter begrijpen van deze
spanning tussen de behoefte aan onvoorspelbare uitkomsten en de inertie van overheidsinstellingen is cruciaal voor het ontwerpen en implementeren van participatieve processen.
We hebben het swimlane-diagram gepresenteerd als een model om deze verschillende processen te verenigen. Dit model heeft het potentieel om de processen van de drie perspectieven beter op elkaar af te stemmen. Er ontbreekt echter nog een goed onderbouwde rationale voor de keuze van het proces voor elk perspectief. Toekomstig onderzoek zou meer transparantie in deze keuzes moeten bieden.
Daarnaast blijkt de integratie van institutionele analyse een waardevolle aanvulling voor participatief ontwerp. Institutionele analyse en het creëren van institutionele ruimte zijn cruciaal voor ontwerpers en anderen die participatieprojecten duurzaam willen opzetten. Deze ruimte kan worden gedefinieerd als de vrijheid voor (gemeenschaps)initiatieven om autonoom beslissingen te nemen over ontwerp, inhoud, processen en middelen. Dit betekent dat er niet alleen beperkingen ontbreken, maar ook voorwaarden bestaan die initiatieven ondersteunen (Oteman, 2014, p. 4). Door regels, bijvoorbeeld via institutioneel ontwerp, aan te passen, kan extra ruimte worden gecreëerd (Neef et al., 2024). Dit biedt kansen om initiatieven op te schalen of om nog niet gegroepeerde initiatieven rond een gemeenschappelijk belang samen te brengen. Deze institutionele ruimte kan ook leiden tot een rolomkering, waarbij instanties zoals Rijkswaterstaat een participatieve rol kunnen gaan aannemen.
We hebben verder onderzocht wat het participatieve perspectief kan bieden aan het lokale perspectief, vice versa. Tijdens een actormapping workshop met Rijkswaterstaat, CK, DAE en RUG werd de spanning tussen het lokale en participatieve perspectief evident, veroorzaakt door vooroordelen en blinde vlekken aan beide zijden. Het lokale perspectief, sterk geworteld in de lokale gemeenschap, kan externe initiatieven negeren. Daarentegen bevordert het participatieve perspectief diversiteit door buitenstaanders te betrekken, maar heeft het soms moeite met institutionele samenwerking. Het is essentieel dat participatieve ontwerpers niet te veel betrokken raken bij lokale initiatieven om rolvervaging te voorkomen. Samenwerken met lokale boundary spanners kan daarbij uitkomst bieden, om zowel lokale kennis te benutten als inclusie te waarborgen, wat de duurzaamheid en diversiteit van community-geleide projecten bevordert.
In ons geval ligt de focus op de snelweg en het Kloostersservicegebied, inclusief de locatie van de paviljoens. Echter, deze zone trekt de lokale bevolking niet aan, wat vragen oproept over de effectiviteit van deze locatie voor het opzetten van een gemeenschapsparticipatieproject. Vanuit een participatief perspectief bieden diepgaande analyses van de actoren rondom Kloosters en de percepties over deze plaats mogelijkheden om sleutelactoren te identificeren die anders misschien onopgemerkt zouden blijven.
Een duidelijke roldefinitie voorafgaand aan dergelijke projecten is essentieel gebleken. We hebben onder andere om die reden een Actor-Network Mapping tool ontwikkeld. Deze tool is ontworpen om participatiekansen te identificeren. Het integreren van deze tool vanaf de start van een toekomstig project waarin deze perspectieven worden samengebracht, kan aanzienlijke voordelen opleveren.
Voor toekomstig gebruik zouden we de tool willen uitbreiden zodat er meer vragen aan gesteld kunnen worden, door de database daadwerkelijk te ontsluiten met een API. Dit zal de dynamiek van het systeem vergroten. We willen bijvoorbeeld in staat zijn om vragen te stellen zoals: „Hoeveel connecties heeft een actor?“ en de verdeling van soorten andere actoren waarmee die actor in verbinding staat, in kaart te brengen. Ook willen we onderzoeken hoe ver een actor verwijderd is van de connectie met de gemeente en welke plekken goed verbonden zijn met de gemeenschap, maar niet met organisaties. Daarnaast willen we de connecties een gewicht, richting of eigenschappen geven; hoe meer data en complexiteit we in het systeem integreren, hoe interessanter de vragen die we kunnen stellen. Verder willen we fases en methoden toevoegen, zodat we hier ook gerichte vragen over kunnen stellen.
Tot slot hebben we gedurende het onderzoek een terminologische verschuiving waargenomen van ‘participatie’ naar ‘‘gebiedsintegraal’. Deze verschuiving zou kunnen wijzen op een toenemende erkenning van de rol van de omgeving en natuur in besluitvormingsprocessen, zoals geïllustreerd door de Omgevingswet. Het benadrukt de noodzaak van een breder kader voor participatie.
Bogatinoska, B., Lansu, A., Hugé, J., & Dekker, S. C. (2022). Participatory design of naturebased solutions: Usability of tools for water professionals. Sustainability, 14(9), 5562. https://doi.org/10.3390/su14095562
Bueno de Mesquita, N. (2022). Digital Performative Mapping [Doctoral dissertation, KU Leuven/LUCA School of Arts]. KU Leuven Research Repository.
Business Map. (z.d.). Kanban swimlanes –Kanban software resources. Geraadpleegd op 25 januari 2025, van https://businessmap.io/ kanban-resources/kanban-software/kanbanswimlanes
Buurtgroep De Kemmer. (z.d.). Krantenartikelen. Geraadpleegd van https:// www.buurtgroepdekemmer.nl/krantenartikelen
Carton, L. (2007). Map making and map use in a multi-actor context: Spatial visualizations and frame conflicts in regional policymaking in the Netherlands. Geraadpleegd van http://repository.tudelft.nl/islandora/ object/uuid:f5821d4b-5299-4af9-baad176dbf1daabb/datastream/OBJ/download
Cyvin, J., Midtaune, K., & Rød, J. K. (2022). Using StoryMaps to prepare for field course –A case study of students in Geography. Cogent Education, 9. https://doi.org/10.1080/233118 6X.2022.2123583
DataVid. (z.d.). Knowledge graph visualization. Geraadpleegd op 27 januari 2025, van https://datavid.com/blog/knowledge-graphvisualization
Devisch, O., Huybrechts, L., & De Ridder, R. (Eds.). (jaren). Participatory design theory using technology and social media to foster civic engagement.
Digital Methods Initiative. (2020). Tool database. Geraadpleegd van https://www. digitalmethods.net/Dmi/ToolDatabase
Dibiase, D. (1990). Visualization in the earth sciences. Bulletin of the College of Earth and Mineral Sciences, 59(2), 13–18.
Doe mee Oirschot. (z.d.). [Website]. Geraadpleegd op 16 oktober 2024, van https:// doemee-oirschot.nl/nl-NL/
Dreessen, K., Huybrechts, L., Laureyssens, T., & Schepers, S. (2011). MAP-it: A participatory mapping toolkit. In www.map-it.be. Acco Nederland. Geraadpleegd van https://lirias. kuleuven.be/handle/123456789/356569
Džokić, A., & Neelen, M. (2015). Instituting communing. Footprint, 9(1), 21-34.
Golchehr, S., & Bueno de Mesquita, N. (2018). Data-driven design for civic participation: Introducing digital methods for ongoing civic engagement for design in public space. In O. Devisch, L. Huybrechts, & R. De Ridder (Eds.), Participatory design theory: Using technology and social media to foster civic engagement. Routledge - Taylor & Francis Group.
Grafe, C., & Decroos, B. (2017). Linkeroever: Sprong over de Schelde. Die Keure.
Hajer, M., & Reijndorp, A. (2001). Op zoek naar nieuw publiek domein: Analyse en strategie. NAi, Rotterdam.
Hamers, D., Bueno de Mesquita, N., Vaneycken, A., & Schoffelen, J. (Eds.). (2017). Trading Places: Practices of Public Participation in Art and Design Research. Barcelona, Spanje: dpr-Barcelona.
KNMI. (z.d.). Klimaatsignaal’21: Hoe staat het ervoor met het klimaat in Nederland? Geraadpleegd van https://www.knmi.nl/overhet-knmi/nieuws/klimaatsignaal21
Latour, B. (2005). Reassembling the social: An introduction to actor-network-theory. Oxford University Press.
Lucidchart. (z.d.). Swimlane diagram tutorial. Geraadpleegd op 25 januari 2025, van https:// www.lucidchart.com/pages/tutorial/swimlanediagram
Maceachren, A. M. (1994). Visualization in modern cartography: Setting the agenda. In A. M. Maceachren & D. R. Fraser Taylor (Eds.), Modern Cartography Series (Vol. 2, pp. 1-12). Academic Press. https://doi.org/10.1016/B9780-08-042415-6.50008-9
Meulemans, L. (2021). Strijd voor het publieke domein. Geraadpleegd van https://www.rooilijn. nl/artikelen/strijd-voor-het-publiek-domein/ Miessen, M. (2013). From written to practiced
word. In A. Oosterman (Ed.), Volume #36: Ways to be critical. Stichting Archis, Amsterdam. Geraadpleegd van https://archis. org/volume/from-written-word-to-practicedword/
Miessen, M. (2011). The nightmare of participation. Sternberg Press. Mrs. O. (2024). Informal encounter talking about the frogs and flowers at the waterside of the Wilhelmina canal in Oirschot. Interview door N. Boeijen, [Oirschot], 1 mei 2024.
MIT Press. (z.d.). The view from the road. Geraadpleegd op 27 januari 2025, van https:// mitpress.mit.edu/9780262010153/the-viewfrom-the-road/
Mrs. O. (2024). Informal encounter talking about the frogs and flowers at the waterside of the Wilhelmina canal in Oirschot. Interview door N. Boeijen, [Oirschot], 1 mei 2024.
Neef, R., Bueno de Mesquita, N., Leenderste, W., & Boeijen, N. (2024, juni). Balancing institutional and participatory space in the management of water imbalance: A dual institutional and participatory design perspective. Conferentiepaper gepresenteerd op de WETsus Economy for the Common Good International Conference, Leeuwarden, Fryslân, Nederland.
Njambi, R. (2021, 16 juni). Avoidance mapping: What it is & where it fits in the cartography cube. Geohub. Geraadpleegd van https:// geohubkenya.wordpress.com/2021/06/16/ avoidance-mapping
Oirschot. (z.d.). Gebiedsvisie De Kemmer. [Website]. Geraadpleegd van https://doemeeoirschot.nl/nl-NL/projects/gebiedsvisie-dekemmer
Ostrom, E. (1990). Governing the commons: The evolution of institutions of collective action. Cambridge University Press.
Ouwekerk, C. (2024). About buurtgroep de Kemmer and participation in the municipality of Oirschot. Interview door N. Boeijen & J. Kwaaijtaal, [de Kemmer], 3 mei 2024. Priesters, R. (2017). Onze online platformen: Hoe online platformen de democratie bedreigen én kunnen versterken. Citizen Data Lab, Hogeschool van Amsterdam. Geraadpleegd van https://visualmethodologies.
Eindhoven, 31 Januari 2025
org/wp-content/uploads/2021/07/ OnzeOnlinePlatformen.pdf
Ramasubramanian, L. (2008). Geographic information science and public participation. In Advances in geographic information science. https://doi.org/10.1007/978-3-540-75401-5 Rural Road Water Rescue. (z.d.). Geraadpleegd op 29 januari 2025, van https://ruralroadwater-rescue.nweurope.eu/
Raviv, S. (2021). A place to stay (NL edition). Onomatopee 205.2: Embedded design in de praktijk.
Rijksoverheid. (z.d.). Omgevingswet. Geraadpleegd op 27 januari 2025, van https://www.rijksoverheid.nl/onderwerpen/ omgevingswet
Van Barneveld, C., David, J., & Braan, N. (2022). Gebiedsgericht werken [Rapport].
Opdrachtgever: Rijkswaterstaat WVL, den Bakker, M., ’t Hart, I., & van Gelderen, M. Rijkswaterstaat.
Van Zutphen, P. (2019). Participatie bij infrastructuurprojecten: Een verkennende studie naar de gerealiseerde theoretische potentie van participatie bij infrastructuurprojecten (Master‘s thesis, University of Groningen). Geraadpleegd van https://frw.studenttheses.ub.rug.nl/1038/1/ Participatie_bij_infrastructuu_1.pdf
VNG. (z.d.). Integraal werken. Geraadpleegd op 27 januari 2025, van https://vng.nl/artikelen/ integraal-werken#:~:text=Integraal%20 werken%20betekent%20dat%20 mensen,de%20bedoeling%20van%20de%20 regels.
Wikipedia. (z.d.). Omgevingswet. Geraadpleegd op 27 januari 2025, van https:// nl.wikipedia.org/wiki/Omgevingswet
