Revista 3S - Edição Especial #3

Page 1


Entrevista Exclusiva

Solar Sustainable Solutions ISSN 2675-6684

EDIÇÃO

3S – Solar Sustainable Solutions

EDITOR CHEFE

Prof. Dr. Fernando Santos

EDITOR ADJUNTO

Guilherme de Souza

CONSELHO CIENTÍFICO

Aline Pan, Elton Rossini, Felipe Detzel Kipper, Lucilene Mouzinho, Rui Castro, Zelmute Marten

DIAGRAMADOR

Pablo Martins E-mail: pablogmartins@hotmail.com

REVISORA DE PORTUGUÊS

Fernanda Silva de Souza E-mail: fsrevisora@gmail.com

COLABORADORES

Rodrigo Paiva, Felipe Picoli Orsi Leme, Gustavo Schneck Moreira, Felipe Detzel Kipper, Adriana Silva, Jaqueline Lidorio de Mattia, Fernando Santos, Instituto Nacional de Meteorologia, Frederico Carbonera Boschin e Manuel Cesario.

PUBLICAÇÃO

Trimestral

CIRCULAÇÃO

Edição Especial - Agosto/2024

VERSÃO

Eletrônica – www.energia3s.com.br/revista

PARA SE CORRESPONDER E ANUNCIAR:

3S - Solar Sustainable Solutions Parque Tecnológico da Unisinos Av: Unisinos, 950 – Unitec 1 – Sala: 109 93.020-190 – São Leopoldo/RS (Brasil) Phone/Whats: +55 51 9. 9916.0711 E-mail: revista3s@energia3s.com.br

É PROIBIDAA REPRODUÇÃO TOTAL OU PARCIAL DE TEXTOS, FOTOS, ILUSTRAÇÕES E INFOGRÁFICOS SEM PRÉVIAAUTORIZAÇÃO.

IMPORTÂNCIA DO TESTE DE WET LEAKAGE PARA MÓDULOS FOTOVOLTAICOS

Felipe Picoli Orsi Leme

COMO O SEBRAE RS VEM AUXILIANDO AS EMPRESAS DO ESTADO NA RECUPERAÇÃO DOS SEUS NEGÓCIOS

Gustavo Schneck Moreira

AS MUDANÇAS CLIMÁTICAS E SEUS EFEITOS NA TRANSIÇÃO ENERGÉTICA

Felipe Detzel Kipper, Adriana Silva, Jaqueline Lidorio de Mattia e Fernando Santos

O INMET E A IMPORTÂNCIA DA REDE METEOROLÓGICA PARA O BRASIL

Instituto Nacional de Meteorologia

GESTÃO DE RISCOS E RESILIÊNCIA CLIMÁTICA:

LIÇÕES DAS ENCHENTES DE 2024 NO RIO GRANDE DO SUL

Frederico Carbonera Boschin

EVENTOS EXTREMOS DE CLIMA, A FALÁCIA DAS HIDRELÉTRICAS SUSTENTÁVEIS E A URGÊNCIA DA TRANSIÇÃO ENERGÉTICA

Manuel Cesario, MD, PhD

CARTA AO LEITOR

Prof. Dr. Fernando Santos

CEO 3S e Editor Chefe da Revista 3S

Eventos climáticos extremos, como secas severas, enchentes e tempestades, têm atingido o Brasil com uma frequência cada vez maior. No último mêsdemaiooestadodoRioGrandedoSulfoiatingido por chuvas intensas que causaram enchentes, que destruíram parte da capital, Porto Alegre, e diversos municípios nos arredores Em 1941 houve uma enchentequetambémalagouacidade,entretanto,nos últimos meses vem ocorrendo eventos cada vez mais frequentes que tem causado problemas graves na infraestruturadoestado

Afrequência destes eventos climáticos extremos se intensifica em razão das atividades humanas, que aumentam as emissões dos gases do efeito estufa (GEE), que potencializa o efeito estufa natural e alteram o clima do planeta As mudanças climáticas são transformações que ocorrem a longo prazo, mudando os padrões de clima e temperatura, que podem ter causas naturais, como alterações no ciclo solar Entretanto, desde o século XIX as atividades antrópicas têm sido o principal agente motor dessas

mudanças, em grande parte devido à queima de combustíveis fósseis, derivados de carvão, petróleo e gás

Ousodecombustíveisfósseiséessencialparao desenvolvimento da sociedade, visto que é utilizado nossetoresdetransporte,energia,construçãoemuitos outros. Além disso, o desmatamento de terras e florestas e aterros para resíduos também são fontes de liberaçãodedióxidodecarbono(CO2)emetano(Ch4) Como resultado, a temperatura média da Terra vemaumentandogradativamenteejáestácercade1,1 ºC mais quente que no final do século XIX, em consequência deste aumento de temperatura, há o aumento da incidência de secas intensas, escassez de água, incêndios severos, aumento do nível do mar, inundações, derretimento de gelo polar, tempestades catastróficas,declíniodebiodiversidadeentreoutrosefeitos A fim de reduzir as emissões de GEE, o mundo vem passando por um processo de transição energética, com o objetivo de substituir gradualmente os combustíveis fósseis por fontes renováveis de energia, como energia eólica, solar, hídrica e até mesmo hidrogênio verde, limitando o aumento da temperatura média global em 1,5 °C acima dos níveis préindustriais No entanto, para alcançar essa meta é necessário uma redução significativa e rápida nas emissões globais de GEE, esforços para captura de carbono e mudanças de políticas governamentais. Além disso, é necessário um grande investimento, estimadoemUS$5bilhõesanuaisaté2050

O Brasil conta com uma matriz energética bastante diversificada, sendo que mais de 40% dela é considerada renovável (a mundial é apenas 14% renovável) Desde 2012, quando a REN 482/2012 estabeleceu os critérios para a Geração Distribuída, já foram investidos mais de R$ 208 bilhões com a instalação de mais de 40 GW operacionais, evitando a emissão de mais de 53 milhões de toneladas de CO2 naatmosfera

Nesta 3ª Edição Especial da Revista 3S nosso objetivo é reunir uma coletânea de artigos que explorem diferentes perspectivas sobre as diversas opções para mitigar os impactos ambientais e promover um futuro mais sustentável. Nesta edição, contamos uma entrevistaexclusivacomoProfessorDr RodrigoPaiva, representando o Instituto de Pesquisas Hidráulicas (IPH) da Universidade Federal do Rio Grande do Sul (UFRGS), que teve participação fundamental no combateemonitoramentodasenchentesocorridasem sologaúcho.

AEquipedaRevista3Sdesejaatodososleitores umaótimaleitura!

FS INOVAÇÃO CORPORATIVA

Inovar não é mais uma opção

Curso prático

CAPTAÇÃO DE RECURSOS FINANCEIROS

Conheça algumas estratégias para ter a inovação e o equity como diferenciais competitivos

"Nós usamos a inovação como estratégia para gerar valor no seu negócio."

Essa é a essência que guia nossas atitudes e define alguns benefícios competitivos que sua empresa pode acessar através do curso prático "Captação de Recursos Financeiros.

OBJETIVO DO CURSO

24/25 SETEMBRO

ENTREVISTA

Professor do Instituto de Pesquisas Hidráulicas (IPH) da Universidade Federal do Rio Grande do Sul (UFRGS)

Professor do Instituto de Pesquisas Hidráulicas (IPH) da Universidade Federal do Rio Grande do Sul (UFRGS) Desenvolveensinoepesquisaemhidrologia,modeloshidrodinâmicos e observações de satélite, no contexto cheias e secas, mudanças climáticas e ambientais e segurança hídrica Atuou ativamente desenvolvendo previsões e análises hidrológicas em respostaaodesastredemaiode2024nosuldoBrasil

Professor at the Instituto de Pesquisas Hidráulicas (IPH) at the Universidade Federal do Rio Grande do Sul (UFRGS). He develops teaching and research in hydrology, hydrodynamicmodels, and satellite observations in the context of floods and droughts, climate and environmental changes, and water security He actively participated in developing hydrological forecasts and analyses in response to the May 2024disasterinsouthernBrazil.

1. Conte-nos um pouco sobre sua trajetória acadêmicaeprofissional.

Tell us a little about your academic and professional background.

Rodrigo Paiva: Sou eng Civil formado pela UFSM, mestre e doutor em Recursos Hídricos e Saneamento Ambiental pelo IPH/UFRGS e doutor em hidrologia pela UniversitéToulouse III da França Cheguei a atuar como pesquisador por um ano na Ohio State University nos EUA, além de projetos de consultoria em engenharia Já faz 10 anos que atuo

como professor do IPH/UFRGS, desenvolvendo atividades como ensino, projetos de pesquisa científicaeorientaçãodemestradoedoutorado

I am a civil engineer graduated from UFSM, with a master's and doctorate in Water Resources and Environmental Sanitation from IPH/UFRGS, and a PhD in hydrology from Université Toulouse III in France. I worked as a researcher for one year at Ohio State University in the USA, in addition to engineering consultancy projects I have been a professor at IPH/UFRGS for 10 years, developing activities such as teaching, scientific research projects, and advising master's and doctoral students

2. Conte-nos sobre o Instituto de Pesquisas Hidráulicas (IPH) da UFRGS e os objetivos do instituto.

Tell us about the Instituto de Pesquisas Hidráulicas (IPH) at UFRGS and the institute's objectives.

Rodrigo Paiva: O IPH tem 70 anos com atuação de destaque nacional e internacional. Atua nos diferentes aspectos relacionados a água. Promove ensino nos cursos de graduação como engenharias ambiental, hídrica e civil, agronomia e geologia, pósgraduação em nível de mestrado e doutorado Desenvolve diversos projetos de pesquisa científica e aplicados às demandas da sociedade Conta com cerca de 40 professores especialistas nos diferentes aspectos da água, centenas de alunos e diversos laboratóriosegruposdepesquisaespecializados

IPH is 70 years old and has a prominent national and international role. It operates in various aspects related to water It promotes teaching in undergraduate courses such as environmental, hydraulic, and civil engineering, agronomy, and geology, as well as postgraduate courses at the master's and doctoral levels. It develops various scientific research projects applied to societal demands. The institute has around 40 professors who specializein differentaspects of water, hundredsof students, and several specializedlaboratories and researchgroups.

3. Quais são os principais serviços oferecidos peloIPH?

What are the main services offered by IPH?

Rodrigo Paiva: Os projetos e pesquisas realizados no IPH envolvem o desenvolvimento de conhecimentos e tecnologias que permitam a sociedade fazer o melhor uso e conviver de forma harmônica com a água Envolvem inúmeros aspectos, como a previsão e mapeamento de desastres naturais como secas, inundações e deslizamentos, o estudo de grandes estruturas hidráulicas como barragens, tecnologias de saneamento para o tratamento de águaeesgotos,sistemasdeirrigaçãoparaaagricul-

Rodrigo Paiva

tura, geração de energia, avaliação de reservas de águas superficiais e subterrâneas, estudos climáticos e sua relação com a segurança hídrica, avaliações para para a preservação de sistemas naturais como rios, lagos, várzeas, estuários e zonas costeiras,etc

Os estudos envolvem simulações com modelos reduzidos, análises de laboratório, medições em campo, simulações computacionais, análises estatísticasegeoespaciaisemonitoramentohidrológico e ambiental com satélites, além da interação com os atores da sociedade envolvidos na gestão dosrecursoshídricos.

The projects and research carried out at IPH involve developing knowledge and technologies that enable society to make the best use of and harmoniously coexist with water They cover numerous aspects, such as forecasting and mapping natural disasters like droughts, floods, and landslides; studying large hydraulic structures like dams; sanitation technologies for water and sewage treatment; irrigation systems for agriculture; energy generation; evaluation of surface and groundwater reserves; climate studies and their relation to water security; and assessments for the preservation of natural systems like rivers, lakes, floodplains,estuaries,and coastal zones, among others.

The studies involve simulations with reduced models, laboratory analyses, field measurements, computer simulations, statistical and geospatial analyses, and hydrological and environmental monitoring with satellites, in addition to interacting with societal actors involvedin water resourcesmanagement

4 Existemprojetossendorealizadosenvolvendo o estudo dos impactos das mudanças climáticas sobre secas, cheias e segurança hídrica? O que vocêpodecomentarsobreosresultados?

Are there ongoing projects involving the study of the impacts of climate change on droughts, floods, and water security? What can you tell us about the results?

Rodrigo Paiva: Sim Recentemente finalizamos um projeto para a Agência Nacional de Águas e Saneamento Básico Utilizamos resultados de dezenas de modelos climáticos do IPCC e desenvolvemos simulações como um modelo hidrológico capaz de avaliar todos rios e bacias da América do Sul.As projeções apontam para aumento de precipitações intensas em todo o Brasil, o que pode causar mais alagamentos nas cidades. Inundações em rios de médio a grande porte devem ser mais intensas e frequentes no sul do Brasil. Condições mais secas são esperadas em grande parte do país, como na Amazônia e Cerrado, diminuindo a disponibilidade hídrica nos períodos de estiagem Estas alterações podem impactar atividades econômicas, ecossistemas e aumentar a vulnerabilidade da sociedade as cheiasesecas Taisprojeçõeseoseventosextemos recentes nos alertam sobre a urgência por medidas deadaptaçãoamudançaclimática

Yes. We recently completed a project for the National Water and Basic Sanitation Agency We used results from dozens of IPCC climate models and developed simulations with a hydrologicalmodel capable of evaluating all rivers and basins in South America. The projections indicate an increase in intense precipitation across Brazil, which could cause more flooding in cities. Floods in medium to large rivers are expected to be more intense and frequent in southern Brazil. Drier conditions are expected in much of the country, such as in the Amazon and Cerrado, reducing water availability during drought periods. These changes could impact economic activities, ecosystems, and increase society's vulnerability to floods and droughts. These projections and recent extreme events warn us about the urgencyof adopting adaptation measuresto climate change

5. Qual o papel desempenhado pelo IPH durante os últimos episódios de enchentes que ocorreramnoestadodoRioGrandedoSul,emespecial noeventoocorridonomêsdemaio?

What role did IPH play during the recent flood events that occurred in the state of Rio Grande do Sul, particularly in May?

Rodrigo Paiva: Os professores e pesquisadores do IPH e UFRGS atuaram em inúmeras frentes, de forma voluntária Esta foi a nossa forma de ajudar com o nosso conhecimento durante este período emergencial As ações realizadas incluem com previsõesdeníveisd´águadosrios,mapeamentode áreas de risco e dos impactos de inundação e escorregamentos, medição das vazões recorde no Guaíba, monitoramento da qualidade de água da inundaçãoeriscosdedoenças,apoionoreestabelecimento do abastecimento de água, orientações sobre critérios para adaptação a mudança climática na fase de reconstrução, orientações sobre saneamentoeaçõesdelimpeza,esclarecimentostécnicos paraasociedadeeimprensaeatésalvamentos.

The professors and researchers at IPH and UFRGS acted on numerous fronts voluntarily This was our way of helping with our knowledge during this emergency period. Actions included water level forecasts, risk area mapping, flood and landslide impact assessments, record flow measurements in the Guaíba River, water quality monitoring during the flood, disease risk assessments, support for the restoration of water supply, guidelines on climate change adaptation criteria during the reconstruction phase, sanitation and cleanup guidelines, technical clarifications for society and the press, and even rescues.

6. Como foi a rotina do instituto durante a última enchente,ocorridaemmaio?

What was the institute's routine like during the May flood?

Rodrigo Paiva: A rotina foi muito intensa. Os cole-

gas trabalharam intensamente em uma jornada das 6h a meia noite, desenvolvendo as análises, em constante discussão, divulgando as informações e esclarecendodúvidasdasociedadeeimprensa

The routine was very intense Colleagues worked intensively from 6 a m to midnight, developing analyses, constantly discussing, disseminating information, and clarifying doubts for society and the press.

7.Quaisosprincipaisfatoresquevemfavorecendo a ocorrência cada vez mais frequente destes eventosclimáticosintensos?

What are the main factors contributing to the increasingly frequent occurrence of these intense climatic events?

Rodrigo Paiva: Estes eventos ocorrem naturalmente de tempos em tempos. É difícil prever exatamente quando vão ocorrer nos próximos anos A mudança climáticapodecontribuirparaoaumentodamagnitude e frequência desses eventos Por outro lado, a ação humana ao ocupar áreas de risco, vêm aumentando a exposição e vulnerabilidade a esses eventos

These events naturally occur from time to time. It is difficult to predict exactly when they will occur in the coming years. Climate change may contribute to the increase in the magnitude and frequency of these events On the other hand, human action in occupying risk areas has been increasing exposure and vulnerability to these events

8. Quais medidas podem ser adotadas para mitigar os impactos causados pelas enchentes e tambémparaprevenirdanosemeventosfuturos, considerando os eventos de maio de 2024? Quais ações imediatas e de longo prazo são recomendadas para reduzir o risco de futuras enchentesnoRioGrandedoSul?

What measures can be taken to mitigate the impacts caused by floods and also to prevent damage in future events, considering the events of May 2024? What immediate and long-term actions are recommended to reduce the risk of future floods in Rio Grande do Sul?

Rodrigo Paiva: A curto prazo, o foco deve ser na reconstrução da infraestrutura e residências destruídas.Estadevelevaremcontaaadaptaçãoamudança climática e evitar as áreas de risco. No caso de cidades que contam com sistemas de proteção contra cheias que falharam, estas estruturas e capacidade de operação devem ser recuperadas o quanto antes Mas deve-se focar em ações transformadorasparaomédioelongoprazo

Medidas não estruturais auxiliam a sociedade a aprender a conviver com esses extremos Por exemplo, através de fortalecimento de instituições,

defesa civil e sistemas de previsão e alerta; mapeamento de áreas de risco; elaboração e implementação efetiva dos planos de contingência em preparação para resposta a futuros eventos extremos; planos para adaptação a mudança climática incluindo aspectos relacionados à segurança hídrica e impactos sobre as atividades econômicas; melhoria de planos diretores considerando mapeamentos de áreas de risco e zoneamento; desenvolvimento/melhoria de planos diretores de águas urbanas com áreas verdes e de retenção de água e dando espaço aos rios urbanos; programas para educação e conscientização da população geral para o desenvolvimento de cultura de prevenção e percepção de risco de desastres Também devem ser avaliadas medidas estruturais pontuais, do ponto de vista de sua efetividade e viabilidade e de forma integrada na baciahidrográfica

In the short term, the focus should be on rebuilding the destroyed infrastructure and homes. This should take climate change adaptation into account and avoid risk areas. In the case of cities with flood protection systems that failed, these structures and their operational capacity should be restored as soon as possible.However, the focus should be on transformative actions for the medium and long term.

Non-structural measures help society learn to live with these extremes. For example, by strengthening institutions, civil defense, and forecasting and alert systems; risk area mapping; developing and effectively implementing contingency plans in preparation for responding to future extreme events; climate change adaptation plans, including aspects related to water security and impacts on economic activities; improving master plans considering risk area mapping and zoning; developing/improving urban water master plans with green areas and water retention zones and giving space to urban rivers; education programs and raising public awareness to develop a culture of prevention and disaster risk perception. Structural measures should also be evaluated in terms of their effectiveness and feasibility and in an integrated manner in the watershed.

9 Como a sociedade pode contribuir neste processodeprevençãodeeventos?

How can society contribute to this prevention process?

Rodrigo Paiva: A sociedade deve se esforçar pelo amadurecimento da cultura de prevenção contra desastres naturais Deve ouvir as orientações da ciência Ecolocaresteassuntocomoprioridadepara ostomadoresdedecisão

Society must strive to mature a culture of prevention against natural disasters. It should listen to scientific guidance and prioritize this issue for decision-makers.

10.Qualainfluênciadasaçõesantrópicasnestes desastresnaturaisquevemocorrendo?

What is the influence of anthropogenic actions on these natural disasters that have been occurring?

Rodrigo Paiva: O homem contribui com o aumento da intensidade desses eventos com emissão de gases de efeito estufa causadores da mudança climática ou alterações do uso do solo com intensa impermeabilização causando alagamentos nas cidades Por outro lado, promove aumento da exposição e vulnerabilidade ao ocupar áreas de risco.

Human activities contribute to the increased intensity of these events through the emission of greenhouse gases, which cause climate change, or land use changes with intense urbanization causing flooding in cities. On the other hand, it promotes increased exposure and vulnerability by occupying risk areas.

11. Na sua visão, qual a importância do serviço prestadopeloIPH?

In your view, what is the importance of the services provided by IPH?

‘‘

Rodrigo Paiva: A atuação do IPH auxiliou para melhores decisões da população e gestores, minimizando osimpactosnegativosdesteevento. A ciência, o conhecimento e as pessoas são fundamentais para o enfretamentodessesproblemas.

IPH's work helped to make better decisions by the population and managers, minimizing the negative impacts of this event Science, knowledge, and people are essential to facing these problems.

12. Como estimular a adoção de práticas preventivas tanto pela sociedade como pelo poder público?

How can the adoption of preventive practices be encouraged by both society and public authorities?

Rodrigo Paiva: É importante manter esses eventos na memória da população, e trabalhar em campanhas de conscientização e educação. Além disso, melhorar regramentos para garantir a realização de algumasfundamentais

It is important to keep these events in the public's memory and work on awareness and education campaigns. In addition, improving regulations to ensure the implementation of some fundamental measuresis essential.

13. Como podem ser avaliadas as medidas de prevenção e resposta adotadas durante as enchentes de maio de 2024 e algum ponto que

pode ser melhorado em outros eventos climáticos?

How can the prevention and response measures adopted during the May 2024 floods be evaluated, and what aspects can be improved for other climatic events?

Rodrigo Paiva: Tudodevesermelhorado Devemos melhorar a percepção de risco e cultura de prevenção Grandepartedapopulaçãodesconheciaorisco de inundação e não sabia como proceder para se proteger Grande parte de infraestrutura de cidades como Porto Alegre foram construídas assumindo risco zero de ocorrência de uma inundação deste tipo Consequentemente, não havia nenhuma preparação Também é importante melhorar a capacidade e operação dos sistemas de proteção contra cheias Além disso, há espaço tecnologias e conhecimento para desenvolver previsões e alertas maisacuradosedetalhados.

Everything should be improved. We need to improve risk perception and prevention culture. A large part of the population was unaware of the flood risk and did not know how to protect themselves. Much of the infrastructure in cities like Porto Alegre was built assuming zero risk of such a flood. Consequently, there was no preparation. It is also important to improve the capacity and operation of flood protection systems. Moreover, there is room for technologies and knowledge to develop more accurate and detailed forecasts and alerts

14. Quais foram os principais fatores meteorológicos e hidrológicos que contribuíram para a intensidade das enchentes de maio de 2024 no RioGrandedoSul?

What were the main meteorological and hydrological factors that contributed to the intensity of the May 2024 floods in Rio Grande do Sul?

Rodrigo Paiva: As precipitações ocorreram com elevada intensidade, volume e abrangência espacial e temporal Esses grandes volumes de água encontraram as bacias do Guaíba, que tem solos rasos e pouca capacidade de armazenamento O resultado foi a ocorrência de cheias rápidas nos rios das regiões montanhosas, com variações de níveis de até 20m em poucas horas, elevada velocidade de escoamento causando grande destruição. Nesta região também ocorreram milhares de escorregamentos Esse grande volume de água escoou até uma região mais baixa com planícies a velocidade é mais lenta, chegando à região metropolitana de Porto Alegre. Causou uma inundação com variação de níveis menor, da ordem de 5m, mas atingindo uma grande região e com longa duração, maior que ummês.

O resultado foi a destruição da infraestrutura

como estradas e pontes, mais de 500 mil desalojados,interrupçãodoabastecimentodeágua,energia, aeroporto,etc

The precipitation occurred with high intensity, volume, and spatial and temporal coverage. These large volumes of water encountered the Guaíba basins, which have shallow soils and low storage capacity The result was the occurrence of fast floods in rivers in mountainous regions, with water level variations of up to 20 meters in a few hours and high flow velocities causing significant destruction Thousands of landslidesalso occurred in this region. This large volume of water flowed to a lower region with plains, where the speed is slower, reaching the metropolitan region of Porto Alegre. It caused a flood with a smaller level variation of about 5 meters but affecting a large area and lasting more than a month.

The result was the destruction of infrastructure such as roads and bridges,over 500,000 displacedpeople,interruption of water and energy supply, airports, etc.

15.Depoisdetodooocorrido,quaisasliçõesque ficamcomomedidasdecontrole?

After all that happened, what lessons can be learned as control measures?

Rodrigo Paiva: Estáclaroaimportânciademedidas nãoestruturaisdeprevenção,comoregulamentação e zoneamento, monitoramento e sistema de alerta, educaçãoeinvestimentoempessoas

It is clear the importance of non-structural prevention measures such as regulation and zoning, monitoring and alert systems, education, and investment in people.

16.Qualamensagemquevocêgostariadedeixar aosleitoreseparceiros?

What message would you like to leave for readers and partners?

Rodrigo Paiva: Precisamosmelhorarnossapercepção de risco e cultura de prevenção contra os eventos extremos e desastres naturais, além de reconhecer e buscar se adaptar a mudança climática. Não basta esperar passivamente por alguma solução mágica como uma grande obra, serviço ou tecnologia A capacidade está nas pessoas Precisamos buscar aprender, amadurecer e ser melhores como sociedade

We need to improve our risk perception and prevention culture against extreme events and natural disasters, as well as recognizeand seek to adapt to climate change. It is not enough to passively wait for some magical solution like a large work, service, or technology The capacity lies in the people. We need to learn, mature, and be better as a society

IMPORTÂNCIA DO TESTE DE WET LEAKAGE PARA MÓDULOS FOTOVOLTAICOS

Felipe Picoli Orsi Leme

Felipe.leme@renesola-energy.com ReneSola

Formado em Engenharia de Controle e Automação, Tecnologia em EletrônicaAutomotivae Técnico em Eletroeletrônica.Tem experiência no setor de energia fotovoltaica desde 2016, onde participou do comissionamento de uma das primeiras fábricas de painéis solares de

larga escala do Brasil, tendo também auxiliado e participado do projeto de abertura de mercado de uma empresa de inversores de frequência. HojeégerentedeprodutosdaReneSolaBrasil.

Resumo

Este artigo aborda a importância do teste de WET LEAKAGE da norma IEC 61215 para assegurar a durabilidade e a segurança dos módulos fotovoltaicos em ambientes de alta umidade Destaca-se como esse teste é crucial em situações extremas, como as chuvas intensas e os alagamentos que recentemente devastaram várias cidades no RioGrandedoSul

Palavras-chave: Wet leakage; IEC 61215; Painéis Fotovoltaicos;Alagamentos;Durabilidade

Introdução

Depois de se tornar uma das principais fontes de energia renovável, a solar energia desempenha um papel crucial no processo de transformação da energiamundial Agarantiadequeosphotovoltaicos modules funcionem de forma eficiente e segura está

se tornando cada vez mais importante à medida que a demanda por energia renovável aumenta Para atingir esse objetivo, é essencial que esses módulos atendamarigorosospadrõesdequalidade,garantindo que eles sejam robustos e capazes de resistir a diferentes condições ambientais Neste sentido, a norma IEC 61215 é um marco importante, pois estabeleceu uma série de testes com o objetivo de garantir que os solar panels funcionem de maneira idealaolongodesuavidaútil OdesastrenaturalqueatingiuoRioGrandedo Sul em 2024, que resultou em grandes alagamentos que destruíram várias cidades, fez com que o desenvolvimento considerasse as condições climáticas extremas e certificasse tecnologias sustentáveis. Sendo assim, os desafios específicos paraaintegridadedosmódulosfotovoltaicossurgem em áreas propensas a inundações, como o Sul do Brasil, especialmente em relação à resistência à

Acesse pt.renesola-energy.com e saiba mais!

umidade Este cenário enfatiza a importância de testes mais rigorosos que possam prever e minimizar os efeitos negativos das condições ambientais extremassobreossistemasfotovoltaicos

Para garantir a confiabilidade e a integridade dos módulos solares em ambientes de alta umidade, é essencial realizar o teste de WET LEAKAGE, conforme descrito na norma IEC 61215 Este artigo discute a técnica desse teste e mostra como ela é importante para o processo de certificação de painéis fotovoltaicos. Ele também mostra como a aplicação rigorosa do teste WET LEAKAGE pode ajudar a desenvolver tecnologias solares mais seguraserobustas.

Desenvolvimento

A indústria fotovoltaica passou por uma transformação extraordinariamente rápida desde o ano 2000, impulsionada por avanços tecnológicos significativos, desde o nível dos materiais até a fabricação em larga escala de módulos As duas questões principais que estão chamando a atenção dos operadores de mercado são: o que é considerado um módulo de "boa qualidade" e como esse crescimento deve continuar nos próximos anos. Quão"confiável"eleseráemcampo?Atéagora,não hárespostascompletasparaambasasperguntas

Como descrito nas normas IEC 61215 (Ed 2 –2005) e IEC 61646 (Ed 2 – 2008), os padrões de desempenho para módulos fotovoltaicos estabelecem sequências de testes, condições e requisitos específicos para a qualificação do design de um módulo fotovoltaico. Conforme descrito na IEC 60721-2-1, a qualificação de design representa a capacidade de desempenho do módulo sob exposição prolongada a climas padrão. Além disso, outras normas (UL1703, IEC 61730-1, IEC 61730-2 e IEC 61730-1) tratam das qualificações de segurança de um módulo; no entanto, este assunto será abordado emumartigoposterior

Além disso, os testes da IEC desempenham um papel crucial na garantia da segurança dos sistemasfotovoltaicos Módulosquenãopassampor testes de resistência à umidade ou outros testes importantes podem ser propensos a choque elétrico, incêndio ou outros perigos, especialmente em ambientes difíceis Os padrões da IEC, que exigem que os módulos demonstrem um nível adequado de proteção contra falhas que possam comprometer a segurança dos usuários e a integridade das instalações,ajudamamitigaressesriscos.

Além disso, a conformidade com os padrões IEC é essencial para que os módulos solares sejam aceitos no mercado global. Essas normas são

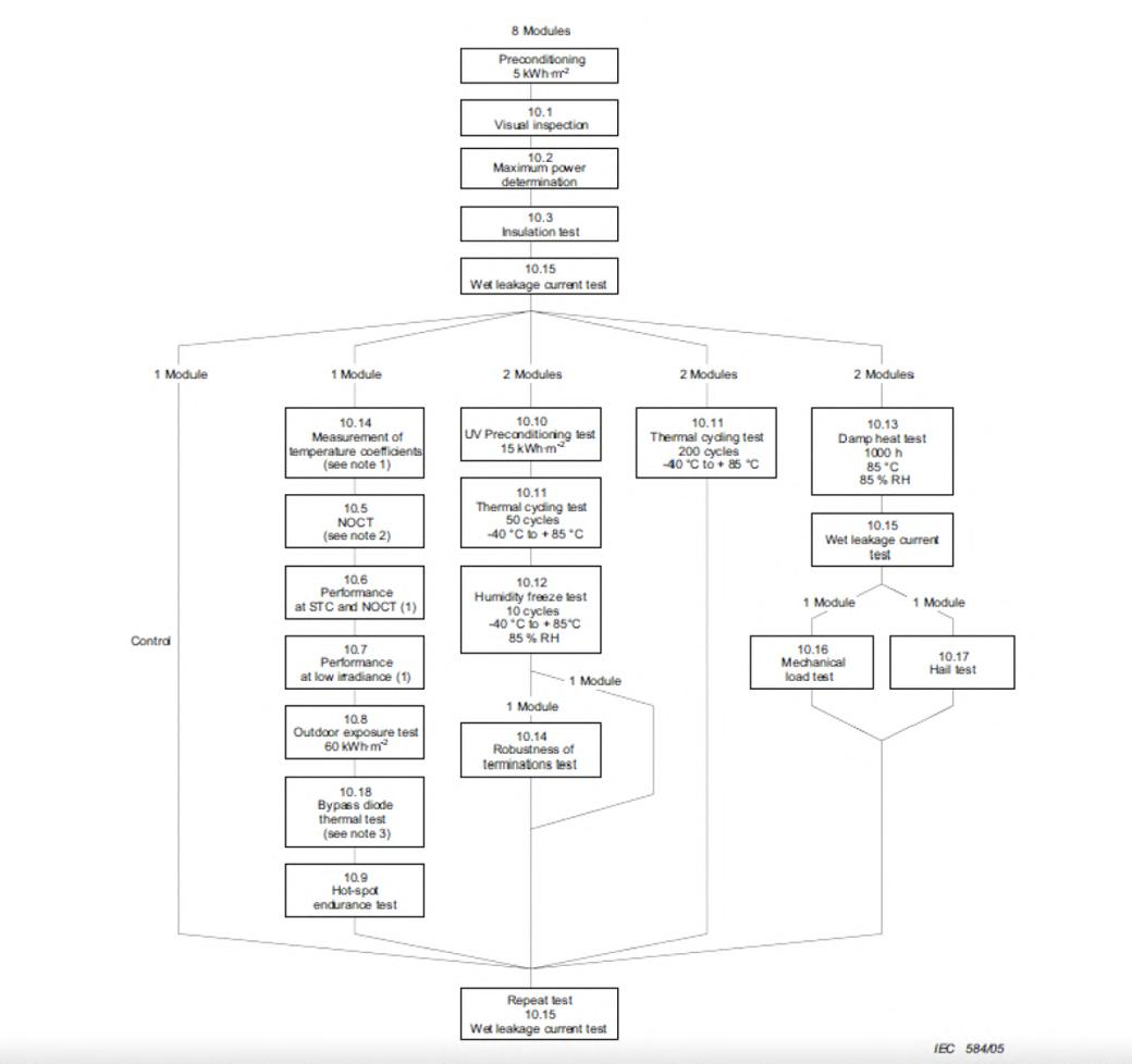
adotadas por muitos países e organizações internacionais para facilitar a importação, venda e instalação de módulos fotovoltaicos Portanto, os fabricantes que cumprem os testes da IEC garantem a qualidadeeasegurançadeseusprodutoseasseguram que seus módulos possam competir em mercados internacionais, atendendo às demandas regulatóriaseganhandoaconfiançadosconsumidores. Neste artigo iremos abordar os principais testesfeitosparaaqualificaçãodosmódulosperante aIEC61215/61646,etambémaprofundarumpouco mais sobre o teste chamado WET LEKAGE TEST. Abaixo, na figura 01, podemos ver a natureza dos testesrealizadosporessasnormas:

Figura 01 - Natureza dos testes IEC.

Os testes descritos na IEC 61215 são destinados a avaliar a resistência e a durabilidade dos módulos fotovoltaicos em uma variedade de estresse mecânico, térmico e ambiental. Cada teste é projetado para simular um tipo específico de desafio que os módulos enfrentarão no campo Isso inclui mudanças de temperatura, exposição prolongada à radiação solar e resistência a cargas mecânicas, como neve e vento Mesmo quando os módulos são submetidos a condições extremas e a períodos de uso prolongados, esses testes garantem que eles funcionem de forma segura e eficiente. Abaixo, podemos ver a figura 02, a qual demonstra toda a sequênciadetestesrealizadosdentrodolaboratório

Fonte: Arndt and Puto.

02 - Testes IEC.

Fonte: IEC 61215.

O teste de fuga de corrente em condições úmidas, também conhecido como teste de fuga de umidade, é uma avaliação importante realizada em módulosfotovoltaicosparaverificarsuaresistênciaà infiltração de umidade. Este teste é necessário para garantir que os módulos funcionem de forma segura e eficiente quando expostos a condições climáticas adversas, como chuva, neblina, orvalho ou neve derretida Éfundamentalqueomódulopossaresistir à penetração de água, pois a umidade pode corroer, causar falhas elétricas e, em situações extremas, causarchoqueelétrico

Quando o teste é realizado, o módulo fotovoltaicoésubmersoemumtanquerasocomtodaasua superfície coberta, com exceção das conexões de cabos ou caixas de junção que não foram projetadas para imersão A tensão de teste é então aplicada entre a solução de água no tanque e os conectores de saída em curto-circuito A tensão é aumentada lentamente até atingir a tensão máxima do sistema domódulo Depoisdisso,atensãoémantidapordois minutos. Ao mesmo tempo, a resistência de isolamento do módulo é medida para garantir que não haja corrente de fuga excessiva, que pode representarumrisco.

O teste de fuga de corrente é crucial em condições úmidas porque é necessário verificar a eficácia do isolamento do módulo contra a penetração de umidade Se a umidade entrar nos componentes internos do módulo, os materiais podem ser corroídos e danificados, o que pode reduzir o desempenho elétrico e aumentar a probabilidade de falhas perigosas, como curto-circuitos ou falhas de aterramento Como resultado, este teste ajuda os fabricantes a encontrar e corrigir erros nos proces-

sos de encapsulação e vedação do módulo, melhorandoadurabilidadeeasegurançadoproduto O design e a qualidade dos conectores utilizados no módulo são pontos importantes a ser observados neste teste Mesmo que o restante do módulo estejaemconformidadecomospadrões,conectores defeituosos ou de baixa qualidade podem falhar no teste de fuga de corrente em condições úmidas Por isso, os fabricantes devem escolher conectores que atendam a normas rígidas, como a EN 50521, que aborda os testes de resistência e durabilidade dos conectores em condições adversas. Para garantir a aprovação no teste e a segurança dos módulos em operação, os conectores devem ser escolhidos com cuidado e verificados para garantir que sejam compatíveiscomosmódulos

Por fim, conforme as normas IEC 61215, o teste de fuga de corrente em condições úmidas é uma parte essencial do processo de qualificação de módulos fotovoltaicos Ele garante que os módulos sejam capazes de resistir às mudanças e desafios climáticos ao longo de sua vida útil Os fabricantes também podem aumentar a confiança dos consumidoreseinvestidoresnaqualidadeenaconfiabilidade de seus produtos ao identificar e corrigir possíveis falhas antes da comercialização Assim, este teste melhora o desempenho consistente e a vida útil dos módulos. Na figura 03, podemos ver como é feito o testeemlaboratório.

Figura 03 - Wet Leakage Test.

As recentes enchentes no Rio Grande do Sul emmaiode2024mostramporqueotestedefugade corrente em condições úmidas é fundamental para os módulos fotovoltaicos. A capacidade desses painéis de resistir à infiltração de umidade torna-se aindamaisimportanteemcondiçõesdealagamento, onde os módulos podem permanecer submerso por longos períodos de tempo. O teste de fuga de corrente em ambientes úmidos garante que os módulos permanecerão confiáveis eletricamente e

Figura
Fonte: Internet.

livres de riscos de falhas, como curto-circuitos ou choqueselétricos

Considerações Finais

Ao longo de sua vida útil, as normas IEC, especialmente a IEC 61215, são essenciais para garantirqueosmódulosfotovoltaicossejamcapazes de suportar as diversas e frequentemente extremas condições climáticas a que são expostos. Testes como o teste de fuga de corrente em condições úmidas são essenciais para garantir a durabilidade dos módulos e proteger os usuários de riscos elétricos.Asgarantiasdequalidadeesegurançados módulos solares são de extrema importância, especialmente agora que a energia solar está se tornando cada vez mais importante no mix de energiaglobal

Asituaçãoclimáticaextrema,comoasenchentes que ocorreram no Rio Grande do Sul em 2024, reforça a necessidade de testes de qualidade rigorosos para os módulos fotovoltaicos Acapacidade dos módulos de resistir à infiltração de umidade emambientesondeaáguapodepermanecerporum período prolongado é um problema não apenas de eficiência, mas também de segurança Portanto, o teste de fuga de corrente é essencial para garantir a integridade dos módulos e evitar falhas catastróficas nocampo.

A conformidade com os padrões IEC, particularmenteemrelaçãoaotestedefugadecorrenteem condições úmidas, aumenta a segurança dos módulos fotovoltaicos e os torna mais competitivos no mercado global Fabricantes que cumprem essas normas rigorosamente podem garantir que seus produtos atendem aos requisitos regulatórios e criam confiança entre consumidores e investidores. Emummercadoemqueaqualidadeeaduraçãodos produtos são muito significatvos, isso é especialmenteimportante.

Por fim, com desastres naturais e mudanças climáticascadavezmaiscomuns,aindústriafotovoltaica deve continuar melhorando seus processos de fabricação e testes A realização de testes severos, como a fuga de água, garante a segurança e a durabilidade dos módulos e ajuda a desenvolver tecnologias solares mais robustas e duradouras A adoção de normas como a IEC 61215 é um passo importante em direção à proteção das instalações solaresemeventosclimáticosextremos

Referências

ARNDT, R. Basic understanding of IEC standard testing for photovoltaic p a n e l s D i s p o n í v e l e m : < h t t p s : / / e i fwiki.feit.uts.edu.au/_media/solar_panel_iec_standards_testing.pdf>.Acesso em: 13ago.2024.

MHATRE, O. Wet leakage testing for solar modules. Disponível em: <https://www linkedin com/pulse/wet-leakage-testing-solar-modules-omkarmhatre-1f6uf/>.Acessoem:13ago.2024.

COMO O SEBRAE RS VEM AUXILIANDO AS EMPRESAS DO ESTADO NA RECUPERAÇÃO DOS SEUS NEGÓCIOS

Gustavo Schneck Moreira gustavom@sebraers.com.br Sebrae RS

Gestor de Projetos de Inovação no SEBRAE – RS, atuando no desenvolvimentoe acompanhamentode mais de 450 projetos,tanto via empresas de pequeno porte dos mais distintos setores econômicos como incubadoras e Parques Tecnológicos. Envolvido no ecossistema de inovação, é responsável pela ideação, desenvolvimentoe execução de hackathons e projetos de encadeamento tecnológico nas áreas de robótica, games, automação, tecnologia assistiva, moda, saúde, varejo entreoutros.Curador,organizador,mentore/oujuradoemeventoscomo Startup Weekend, Inovativa Brasil, Editais Finep, 100 Open Startups, Feira do Empreendedor, Mercopar, Festival da Transformação, Feira

Brasileira do Varejo etc. Projetos em parceria com empresas como NissanRenault,Grendene,Intercement,Mercur,CartoonNetwork,etc. Professor de MBA, ministrando cadeira relacionadas com tema da inovação, trabalhando na prática projetos que vão desde a ideia de negócio e validação do problema até prototipagem e modelagem de negócios, trabalhandomuito o conceito de inovação aberta e relacionamentodiretocomclientes,usandoferramentascomostoryboard,canvas da proposta de valor, modelo de negócio, desenvolvimento de ideias, pitchelevator,entreoutros.

Resumo

As enchentes ocorridas em maio de 2024, no estado do Rio Grande do Sul, atingiram, tanto direta como indiretamente, cerca de 600 mil micros e pequenas empresas dos mais variados segmentos e regiões do estado Desta forma, buscando auxiliá-los nas suas mais diferentes demandas, o Sebrae RS ofertou diversas ações focadas na reconstrução e retomada dos pequenosnegóciosgaúchos

Palavras-chave: Empreendedorismo; Reconstrução; CrescimentoeInovação

Introdução

O Sebrae RS realizou, e segue realizando, diversas ações para apoiar os pequenos negócios afetados pelas enchentes em 2024, buscando auxiliar tanto empreendedores como municípios na recuperação econômica fundamentalmente atuando através de 04 pilares: identificação do problema/ demanda, direcionamento, capacitação e execução de estratégiasderecuperaçãoeconômica

Assim, passados pouco mais de dois meses após o início da catástrofe climática, foi disponibilizado atéopresentemomentomaisdeumadezenadeações para auxiliar tanto empreendedores como Gestores

Acesse sebraers.com.br e saiba mais!

Públicos impactados, englobando todas regiões atingidas no Rio Grande do Sul em formatos que vão desde consultoria e auxílio financeiro para a recuperaçãodeespaçofísico,materiaiseinsumos,informações sobre acesso a crédito, verbas públicas disponíveis, legislações, decretos e consultoria para reestruturação dos negócios. Desta maneira, houve a garantia de que os pequenos negócios gaúchos mantivessem suas operações, preservassem empregos e continuassem faturandomesmoapósacalamidade.

Desenvolvimento

O principal produto ofertado neste período foi o Sebratec Supera (https://conhecimento sebrae rs.com.br/lp/consultoria-sebraetec-supera), iniciativa que tinha como objetivo apoiar os pequenos negócios atingidos pelas enchentes através de uma consultoria de auxílio as empresas no mapeamento de suas demandaspararecuperaçãodeespaçofísico,materiaiseinsumos

O programa funcionou no seguinte formato: as empresas beneficiadas recebiam avaliação e consultoria do time Sebrae RS e, após análise e validação da situação da mesma, fazia o reembolso sobre os custos existentes com reparos, manutenção, reposição de equipamentos e mobiliário afetados pelos alagamentos. O reembolso foi definido pelo porte da empresa: Microempreendedor Individual (MEI) até R$ 3 mil, Microempresa até R$ 10 mil e Empresa de Pequeno Porte até R$ 15 mil Até o período de julho de 2024, aproximadamente 11 mil empresas foram beneficiadas poresteprograma

Figura 1 - Site do Programa Sebraetec Supera, que tem como objetivo atender até 30 mil pequenos negócios atingidos pelas enchentes no RS.

Através da plataforma Unio ( https://plataforma. uniosebrae com br/),oSebraeRStambémtemsubsidiado até 100% da contratação de consultorias para reestruturarempresasatingidaspelosalagamentos.No período de 90 dias, seis consultorias (Gestão de Rotinas e Organização, Gestão de Compras e Estoques, Gestão do Fluxo de Caixa e Capital de Giro, Layout Produtivo, Logística e Gestão de Estoques e Mapeamento de Processos) são disponibilizadas para ajudarnareconstruçãodospequenosnegócios. Outrasaçõesqueforamdesenvolvidasequetem gerado um impacto significativo junto aos pequenos negócios gaúchos vão desde consultoria de crédito, plataformas digitais de orientações, mentorias e consultorias como ColabRS (https://colabrs paas dbserver com br/welcome), Meu Negócio de Volta https://apex oracle com/pls/apex/r/mybuzback/meu ne gocio de volta/home), numa parceria com Unisinos e Mentorias Solidárias (https://bit ly/GoogleOraculli iOS: https://bit ly/AppleOraculli) e conexão de consumidores brasileiros com marcas gaúchas através do projeto CompreRS(https://www comprers com br/) Todavia, não foram apenas iniciativas conectadas com os pequenos negócios que o Sebrae RS participou e/ou idealizou Buscando atender Gestores Público impactados com dados e informações relevantes para suas respectivas cidades, o Sebrae RS criou, numa parceria com o Instituto Áquila de Gestão, a página SOS Municípios (https://conhecimento sebrae rs com br/lp/sos-municipios/), um site contendo informações sobre legislações, decretos e verbas públicas disponíveis aos municípios em situação de emergência ecalamidadepública

Figura 2 - Plataformas ColabRS e Compre do Pequeno, oferecendo soluções de apoio na retomada dos pequenos negócios impactados pelas enchentes no RS.

Outrainiciativadebastanterelevânciatrata-sedo modelodeassessoriadenegóciosbaseadanametodologia SBDC (Small Business Development Centers), programa da americana Small Business Administration em que cada consultor do Sebrae RS fica responsável por um grupo de no mínimo 50 empresas, sendo as mesmas organizadas conforme região e situação atual (sobrevivência, reconstrução ou emergência) O atendimento busca elaborar um plano de ação para cada empresa com o intuito de garantir a operacionalidadeeasobrevivênciadonegócio

Fonte: Autor
Fonte: Autor

Todos estes projetos idealizados e citados anteriormente certamente trouxeram, e ainda estão trazendo, excelentes resultados tanto para pequenos empresários que buscam manter suas empresas em funcionamento como Gestores Públicos que buscam mais e melhores informações para uma melhortomadadedecisão

Mas só isto não basta, em tempos de crise é fundamental, mais do que nunca, que a empresa também ouça cada vez mais o que seu cliente quer dizer. A crise pode (e deve) ter mudado o comportamento do consumidor e criado novas oportunidades de mercado / negócio. Identificar essas oportunidades e desenvolver produtos / serviços para melhor atendê-las agora não se torna uma opção e sim uma necessidade Isto está diretamente conectado a, quem sabe, até repensar o próprio Modelo de Negócio da empresa, adotando novas formas de gerarreceita

Outro ponto de máxima atenção neste momentoéabuscaporparceriasecolaboraçãocom outras empresas, startups, universidades e parceiros distintos de negócio, buscando desenvolver soluções inovadoras para seus clientes, melhorar seusprocessosdenegócio,etc

Finalizo com algumas dicas importantes de ações fundamentais que tanto empresas como GestoresPúblicosprecisamadotarparaenfrentarde forma mais sustentável este período conturbado que estamosenfrentandopósenchentes:

Useastecnologiasdisponíveis

Apostenacolaboração

Experimentação sempre, “prototipe” ideias de negócio

Bagunceostatusquo

Mapeie a jornada do seu cliente, seus hábitos ecostumes

Referências

https://apex.oracle.com/pls/apex/r/mybuzback/meu_neg ocio_de_volta/home)

(https://bit ly/GoogleOraculli

https://colabrs.paas.dbservercom.br/welcome

https://conhecimento sebraers com br/lp/consultoriasebraetec-supera

https://conhecimento sebraers com br/lp/sosmunicipios/ https://www comprers.com.br/ https://www sebraers.com.br

AS MUDANÇAS CLIMÁTICAS E SEUS EFEITOS NA TRANSIÇÃO ENERGÉTICA

1 2 3 4

Felipe Detzel Kipper , Adriana Silva , Jaqueline Lidorio de Mattia e Fernando Santos contato@energia3s.com.br 3S - Solar Sustainable Solutions

¹Doutorando em Ciência e Tecnologia dos Materiais pelo PPGE3M,da UFRGS.Mestreem Ciênciae Tecnologiados Materiaispelo PPGE3M,daUFRGS(2021).GraduaçãoemEngenhariaemEnergiapela Universidade Estadual do Rio Grande do Sul (2018).Tem experiência na área de Engenharia de Energia, com ênfase em energia solar, atuando principalmenteem energia solar fotovoltaica.Também possui experiência naáreaderegulaçãodosetordedistribuiçãodeenergiaedesenvolvimentodeprojetosdeengenhariaelétrica.

²Formação técnica em contabilidade na escola técnica FACCENTRO. É graduanda do curso de Direito na Universidade do Vale do Rio dos Sinos (UNISINOS).Atualmente exerce o cargo de Gestora de Produçãona3S-SolarSustainableSolutions.

³Doutoranda no Programa de Bioenergia da Faculdade de Ciências e Tecnologia na UniversidadeNova de Lisboa. Possui mestrado em Educação pelo Instituto Federal de Educação e Tecnologia (IF-Sul Pelotas),EspecialistaemEducaçãoFísicae Práticasmultidisciplinaresna Educação Básica e graduada em Educação Física e Pedagogia Atualmente é professora assistente da Universidade Estadual do Rio Grande do Sul (Uergs), atuando nos cursos de Pedagogia e Ciência e TecnologiadeAlimentos.

⁴Professor/Pesquisadorna UniversidadeEstadualdo Rio Grande doSul|ColaboradordaUniversidadeNovadeLisboa|Orientaecoorienta estudantes de graduação e pós-graduação em diversas Universidades. Fernando Santos desenvolveu sua carreira voltada para Projetos de Inovação e Energias Renováveis. Teve oportunidade de aprovar milhões de reais em Projetos de InovaçãoTecnológica, com recursos de subvenção econômica, tanto projetos próprios quanto para parceiros É idealizador e sócio da 3S – Solar Sustainable Solutions e da BSS –BiorefinerySustainableSolutions.Possui muita curiosidadeintelectualo que o leva a ser um eterno aprendiz.Tem formação multidisciplinar. Pósdoutorado em Bioenergia pela Universidade Nova de Lisboa; Pósdoutorado em Celulose e Papel, Doutorado em Bioquímica Agrícola e Mestrado em Fitotecnia pela Universidade Federal de Viçosa É EngenheiroAgrônomopelaUniversidadeEstadualdeMontesClaros.Nos últimos anos, publicou diversos livros e artigos no Brasil e no exterior Recebeu diversaspremiaçõese homenagens,sendo a mais recente pela Brigada Militar do Rio Grande do Sul. Fernando Santos, faz parte da lista dos pesquisadores mais influentes do mundo, segundo a AD Scientific Index 2021, ranking que representa os cientistas mais influentes no mundo.

Resumo

As mudanças climáticas são um fenômeno global amplificado pela atividade humana, especialmente pela queima de combustíveis fósseis, como carvão, petróleo e gás Este aquecimento tem causado secas, tempestades severas, elevação do níveldomareperdadebiodiversidade Paralimitaro aquecimento global a 1,5 ºC até 2050, a participação deenergiasrenováveisnomixglobalprecisacrescer significativamente, o que exigirá investimentos cumulativos de US$ 150 trilhões até 2050. No

entanto, essa transição enfrenta desafios, como a necessidade de diversificação tecnológica e o aumento da capacidade de energias renováveis. Apesar das dificuldades, a adoção de políticas eficazes e a inovação tecnológica são essenciais para reduzir a dependência de combustíveis fósseis egarantirumfuturosustentável

Palavras-chave: Mudanças climáticas; Efeito estufa;Transiçãoenergética

Mudanças climáticas

O efeito estufa, fenômeno que é muito comentado nos dias de hoje, tem origem natural e sua função é, essencialmente, atuar como um elemento que permite o aquecimento do planeta. No entanto, as ações do homem têm potencializado seus efeitos pormeiodaqueimadecombustíveisfósseis

As mudanças climáticas são transformações que ocorrem a longo prazo, mudando os padrões de clima e temperatura, que podem ter causas naturais, como alterações no ciclo solar Entretanto, desde o século XIX as atividades antrópicas têm sido o principal agente motor dessas mudanças, em grande parte devido à queima de combustíveis fósseis,derivadosdecarvão,petróleoegás

O uso de combustíveis fósseis é essencial para o desenvolvimento da sociedade, visto que é utilizado nos setores de transporte, energia, construçãoemuitosoutros.Noentanto,odesmatamentode terras e florestas e aterros para resíduos também são fontes de liberação de dióxido de carbono (CO) emetano(CH).

Comoresultado,atemperaturamédiadaTerra vem aumentando gradativamente e já está cerca de 1,1 ºC mais quente que no final do século XIX Como consequência deste aumento de temperatura, há o aumento da incidência de secas intensas, escassez de água, incêndios severos, aumento do nível do mar, inundações, derretimento de gelo polar, tempestades catastróficas e declínio de biodiversidade (UN,2024)

AAgência Internacional de Energias Renováveis (IRENA) publicou um relatório sobre a transição energética e a meta para limitar o aumento da temperatura média global em 1,5ºC até o final do século. No cenário de 1,5ºC, é indicado que a participaçãodasenergiasrenováveisnomixenergético global aumentaria de 16% em 2020 para 77% até 2050. Globalmente, acréscimos anuais de capacidade de energia renovável precisarão atingir umamédiade1.066GWporano,de2023a2050,no cenário de 1,5°C. Além disso, em 2050, 94% do hidrogênio será baseado em energias renováveis (IRENA,2023)

No entanto, existem desafios a serem superados para que seja possível atingir esse cenário de 1,5ºC É necessário um investimento cumulativo de US$ 150 trilhões até 2050, com média de US$ 5 bilhões anualmente Além disso, é indispensável diversificar os investimentos em mais países e tecnologias, visto que atualmente 95% dos investimentos são realizados em energia solar e eólica São necessários investimentos de grande porte em outras tecnologias, tais como biocombustíveis,

hídricaegeotérmica(IRENA,2023).

Na Figura 1 são apresentadas as principais barreirasesoluçõesparaatransiçãoenergética.

Figura 1 - Principais barreiras e soluções para a transição energética.

Fonte: Autor

Na Figura 2 são apresentadas as ações urgentes para implementar a transição energética, segundorelatóriopublicadopelaIRENA

Figura 2 - Ações urgentes necessárias para a transição energética.

Fonte: Autor

Principais causas das mudanças climáticas

● Produção de energia

A produção de energia elétrica por meio da queima de combustíveis fósseis é responsável por uma parcela considerável das emissões globais

Conforme apresentado na Figura 3, a matriz energética global ainda é predominantemente fóssil e produzem dióxido de carbono e óxido nitroso, gases que contribuem para a potencialização do efeito estufa

Figura 3 - Matriz energética global.

Fonte: EPE, 2024.

Como pode ser observado na Figura 3, a contribuiçãodefontesrenováveisnamatrizenergética é bastante discreta, sendo que a eólica e solar nemaparecemnográfico

Em comparação, na Figura 4 é apresentada a matriz energética brasileira, que apresenta um caráterrenovávelmuitomaispronunciado

Figura 4 - Matriz energética brasileira.

● Fabricação de produtos

A indústria e a manufatura produzem emissões, principalmente devido à queima de combustíveis fósseis para produção de ferro, aço, cimento, plásticos e diversos outros produtos Além disso, a mineração e outros processos industriais e a indústria da construção civil também são fontes de emissãodegasesdoefeitoestufa(GEE)

● Transporte

Grande parte dos carros, caminhões, navios e aviões funcionam com combustíveis fósseis, tornando o transporte em um dos grandes responsáveis pelas emissões dos GEE, especialmente emissões de dióxido de carbono. Os veículos rodoviários representam a maior parte, devido à combustão de produtosderivadosdepetróleo,comoagasolina,em motores de combustão interna No entanto, as emissõesdenavioseaviõescontinuamacrescer

● Produção de alimentos

A produção de alimentos gera emissões de dióxido de carbono, metano e outros gases do efeito estufa de várias maneiras, inclusive pelo desmatamento e limpeza de terras para agricultura e pastagem, consumo por gado e ovelhas, produção e uso de fertilizantes e esterco para a agricultura e uso de energia para o funcionamento de equipamentos agrícolas ou barcos de pesca, geralmente com combustíveisfósseis

Principais efeitos das mudanças climáticas

As mudanças no clima têm causado alterações nos padrões climáticos, ocasionando perturbaçõesnoequilíbriodanatureza

● Temperaturas elevadas

O aumento da concentração dos GEE resulta no aumento da temperatura média do planeta A décadade2011-2020foiamaisquentejáregistrada, no entanto, desde os anos 1980, cada década tem sido mais quente que a anterior (ONU, 2024) A elevação da temperatura pode causar aumento de doençasrelacionadasaocalor,alémdepossibilitara ocorrênciadeincêndioscommaisfacilidade

● Tempestades severas

A ocorrência de tempestades destrutivas tem aumentado e se tornado mais frequente em muitas regiões(somenteoestadodoRSfoiatingidoportrês

Fonte: EPE, 2024.

eventos extremos nos últimos 12 meses) O aumento da temperatura dos oceanos é um fator que tem influência direta na frequência e dimensão das tempestadestropicais

● Aumento das secas

A disponibilidade de água é diretamente afetada pelas mudanças climáticas. O aquecimento global agrava os períodos de secas em regiões que jáenfrentamproblemasdefaltadeáguaatualmente Essaescassezrefleteavulnerabilidadenaprodução dealimentos

● Insegurança alimentar

A pesca, a agricultura e a criação de gado podem se tornar menos produtivas Com o aumento da acidez dos oceanos, os recursos marinhos que alimentam bilhões de pessoas estão em risco O estressetérmicopodediminuiraquantidadedeágua e as áreas de pastagem, causando o declínio da produçãoagrícolaeafetandoogado

Considerações Finais

É evidente que as mudanças climáticas são um desafio global urgente, cuja complexidade exige esforços coordenados e imediatos O efeito estufa, embora natural e necessário para manter a vida na Terra, tem sido intensificado pelas atividades humanas, especialmente pela queima de combustíveis fósseis. Esse agravamento tem levado a um aquecimento global preocupante, com consequênciasquejásãovisíveis,comosecasseveras,aumento

do nível do mar, e eventos climáticos extremos, comoosocorridosrecentementenoRS

A transição para uma matriz energética mais sustentável, centrada em fontes renováveis, é uma solução promissora para mitigar os efeitos das mudanças climáticas No entanto, essa transição enfrenta barreiras significativas, incluindo a necessidade de enormes investimentos e a diversificação dastecnologiasenvolvidas.

Entretanto, alcançar essa meta requer não apenas avanços tecnológicos e investimentos financeiros, mas também uma mudança de paradigma em relação ao desenvolvimento econômico e social. Sendo assim, é fundamental que governos, empresas e sociedade civil trabalhem juntos para implementarpolíticaseficazes,promoverainovação em energias limpas e reduzir a dependência de combustíveisfósseis

O combate às mudanças climáticas não é uma tarefa simples, mas é essencial para garantir um futuro sustentável para as próximas gerações e a transição energética é peça fundamental nesse processo, e embora os desafios sejam grandes, as soluções estão ao nosso alcance, desde que haja vontadepolíticaecompromissoglobal

Referências

EmpresadePesquisaEnergética,EPE.Matrizenergéticaeelétrica.Disponível em: <https://www.epe.gov.br/pt/abcdenergia/matriz-energetica-e-eletrica>.Acesso em: 09/08/2024.

International Renewable Energy Agency, IRENA. Tracking COP28 outcomes: Triplingrenewablepowercapacityby2030.AbuDhabi.2024.

International Renewable Energy Agency, IRENA. World Energy Transitions Outlook2023:1.5°CPathway AbuDhabi.2023.

Organizações das Nações Unidas, ONU. Causas e efeitos das mudanças climáticas Disponível em: <https://www un org/pt/climatechange/science/causeseffects-climate-change>.Acessoem:09/08/2024.

O INMET E A IMPORTÂNCIA DA REDE METEOROLÓGICA

PARA O BRASIL

Instituto Nacional de Meteorologia

diretor@inmet.gov.br

Ministério da Agricultura e Pecuária

O Instituto Nacional de Meteorologia (INMET), ligado ao Ministério da Agricultura e Pecuária, tem como missão fornecer informações meteorológicas para agregar valor à produção no Brasil. Suas atividades incluem monitoramento,análise e previsão do tempo e clima, apoiados por pesquisa e colaboração.A sede do INMET fica em Brasília, com quatro Coordenações-Gerais e seis Distritos de Meteorologia(DISMEs)distribuídosnascapitais.

As funções do INMET incluem a elaboração e divulgação de previsões meteorológicas, realização de estudos climáticos, coordena-

ção de redes de observaçãometeorológicae promoção de capacitação técnica. O instituto representa o Brasil na Organização Meteorológica Mundial (OMM) e é responsável pelo tráfego de dados meteorológicos na América do Sul. Além disso, o INMET abriga um vasto acervo de dadosmeteorológicoshistóricoseoperaumamodernarededeestações automáticas,cujos dados são disponibilizadosgratuitamenteem tempo real.OinstitutotambémpossuiumaBibliotecaNacionaldeMeteorologia comumacervosignificativosobreotema.

Resumo

OInstitutoNacionaldeMeteorologia(INMET)é uma instituição centenária, criada em 1909 e vinculada ao Ministério da Agricultura Ao longo de sua trajetória, o Instituto passou por várias denominações, até o atual Instituto Nacional de Meteorologia (Lei 8 490, de 19 de novembro de 1992), órgão da administração direta do Ministério da Agricultura e Pecuária, o qual é o detentor da maior rede de observaçãodoclimadoBrasil

Palavras-chave: INMET; Previsão Meteorológica; Mudanças Climáticas; Inteligência Artificial; DesenvolvimentoSustentável.

Introdução

O INMET desempenha um papel fundamental na compreensão e monitoramento das mudanças climáticas no Brasil A instituição mantém a maior rede de observação meteorológica do Brasil e até mesmo da América do Sul, cerca de 700 estações, seguindo padrões internacionais estabelecidos pela Organização Meteorológica Mundial (OMM) A coleta sistemática de dados por um período mínimo de30anospermiteaconstruçãodenormaisclimatológicas, valores médios, mínimos e máximos que servem como referência para identificar variações e tendências climáticas, sendo que a base de dados contempla mais de cem anos de observação. Essa

base de dados é fundamental para a elaboração de políticas públicas eficazes, especialmente no contexto das mudanças climáticas Além das estações meteorológicas, o INMET utiliza uma gama de tecnologias, como satélites, supercomputadores e sistemas de comunicação, para coletar e processar dados meteorológicos Essa infraestrutura robusta permite a criação de modelos climáticos mais precisos, boletins do tempo, alertas e laudos meteorológicos e a geração de produtos como mapas de tempo e de normais climatológicas de diversas variáveis relacionadas ao melhor planejamento de soluções nas áreas da sociedade, como saúde, planejamentourbano,energiaeólica,solarehídrica

A disponibilização pública desses dados, por meio de plataformas web interativas, como https://mapas inmet gov br/ e APIs, fomenta a pesquisa, o desenvolvimento de novos produtos, serviços e a tomada de decisões mais corretas em diversos setores, como saúde, agricultura, energia e gestãoderecursoshídricos Todaessainfraestrutura exige um planejamento adequado para manutenções e atualizações, em que os equipamentos e sistemas devem ser submetidos a uma manutenção preventiva regular Em resumo, o INMET é um pilar fundamental para o avanço da meteorologia e climatologia no Brasil.Amanutenção e expansão da rede de observação, aliada ao uso de tecnologias modernas, são essenciais para garantir a segurança da população, o desenvolvimento sustentável e a adaptaçãoàsmudançasclimáticas.

Diante desse contexto, ao investir no Instituto Nacional de Meteorologia para se tornar mais robusto,modernoeeficiente,oBrasilobtémdiversos benefícios, como a melhoria da previsão do tempo, melhores informações para o planejamento da gestão de recursos hídricos, assim como, facilidade em detectar áreas com potencial para serem fontes de energias limpas, para ação da defesa civil e para desenvolvimento de atividades econômicas sensíveis ao clima, pois somente a partir de observações sistemáticas padronizadas, armazenamento, análise metodológica e processamento de dados é possívelseterumamétricaquantoanormalidadeou aalteraçãoclimática.

Neste contexto, técnicas avançadas de caracterização, como a imagem por eletroluminescência (EL), têm se tornado ferramentas indispensáveis. O teste de EL permite a detecção de uma variedadededefeitos,desdemicrofissurasatéáreas debaixaeficiência,epodemseraplicadostantosnas próprias células como também nos módulos fotovoltaicos, e sua maior vantagem é que nesse processo o objeto testado não é danificado Esta técnica oferece uma visão detalhada da integridade estrutu-

ral e funcional das células solares, facilitando a identificação e correção de problemas antes que eles impactem significativamente a produção de energia

Este artigo visa demonstrar como é feito os ensaios de controle de qualidade das células solares, bem como exemplificar quais são os testes executados Assim definindo quais são os parâmetros críticos para sua qualidade e como garantir que os módulos solares irão performar de maneira aceitávelemsuasaplicações.

Desenvolvimento

O INMET é responsável pelo intercâmbio internacional de dados e produtos entre os serviços meteorológicos nacionais da América do Sul e os demais centros meteorológicos que compõem o Sistema OMM e representa o Brasil junto à Organização Meteorológica Mundial (OMM). Por designação da OMM, o INMET deve sediar um CentrodeSistemadeInformaçãoMundial(GISC,na sigla em inglês), integrante do principal núcleo do novo Sistema de Informação da OMM (WIS, na sigla em inglês), resultado da evolução do Sistema MundialdeTelecomunicações(GTS)

Figura 1 - INMET SEDE-Brasília.

Fonte: Autor Em adição, ainda no âmbito da OMM, o INMET, juntamente com os serviços meteorológicos da Argentina (SMN), do Paraguai (DINAC) e do Uruguai (INUMET), implementou um Centro

Regional do Clima para o sul da América do Sul (CRC-SAS), para prover serviços climáticos a estes países,bemcomonaBolíviaepartedoChile

O Sistema de Coleta e Distribuição de Dados Meteorológicos do Instituto é dotado de estações de sondagem de ar superior (radiossonda); estações meteorológicas de superfície, operadas manualmente; e a maior rede de estações automáticas da AméricadoSul,assimcomodeummodernosistema derecepçãodedadoseimagensdesatélitesmeteorológicos.

2 - Rede de estações automáticas e manuais do INMET

A rede de estações meteorológicas automáticas utiliza tecnologia mais moderna existente no mercado internacional Os dados coletados por essa rede são disseminados, de forma democrática e gratuita, em tempo real, no portal do Instituto na internet, e têm aplicação em todos os setores da economia, de modo especial no agropecuário e em apoioàDefesaCivil Modelos de previsão de tempo, de última geração e alta resolução, processados em supercomputadores, simulam o comportamento da atmosfera, permitindo ao INMET a elaboração da previsãodetempocomdiasdeantecedência,dentro depadrõesinternacionais.

Imagens obtidas por satélites também são ferramentas utilizadas na previsão e no monitoramentodetempo.

Figura
Fonte: Autor
Figura 3 - Sistema de assimilação e previsão do INMET
Fonte: Autor
Figura 4 - Seção de Produtos de Imagens de Satélites.
Fonte: Autor

O Banco de Dados Meteorológicos do INMET já incorporou em seu acervo, em forma digital, informações diárias coletadas desde 1961

Encontra-se concluído e na fase de rotina diária o Projeto de Recuperação Digital de Dados Históricos, que agregou à base de dados meteorológicos aproximadamente 12,7 milhões de documentos –patrimônio do clima observado desde os tempos do Império.

Figura 5 - Documentos de dados históricos digitados e digitalizados.

A base de dados do INMET é fonte para um grandenúmerodeprodutosquedescrevem,monitoram e ajudam a prever o comportamento do clima, suas escalas espaciais e temporais de mudanças, bem como aos produtos de suporte e a tomada de decisões em setores afetados pelas condições climáticas OINMETpossui,também,umaBiblioteca NacionaldeMeteorologiacomacervodecercade20 mil volumes sobre meteorologia e áreas afins, incluindoobrasrarasdoantigoImperialObservatório (posteriormente Observatório Nacional), obras técnicas, livros, periódicos, revistas, boletins e publicações técnicas da OMM A Biblioteca está disponível para consulta pública de meteorologistas, técnicoseestudantes

Para permitir o monitoramento em tempo mais real possível, o INMET investiu maciçamente na criação de uma sofisticada estrutura de Tecnologia da Informação e Telecomunicações. Introduziu um sistema de computação de alto desempenho, sistema avançado de telecomunicações, capacidade de acesso à Internet e um sistema de base de dados de alta capacidade e disponibilidade. Com a

recenteaprovaçãodoGISC-Brasília(umdoscentros principais do Sistema de Informação da OMM), o INMET dá um passo importante para melhorar o acessoeadisseminaçãodeinformaçõesmeteorológicas e correlatas, aos níveis nacional e internacional

Com a melhoria significativa de sua infraestrutura de monitoramento, o INMET logrou importantes progressos na Elaboração de Produtos e Prestação de Serviços. A melhoria dos produtos de previsão numérica foi notável, com a operacionalização dos modelos de mais alta resolução. Hoje, a performancedomodelonão-hidrostáticoCOSMO(COnsortium for Small-scale Modeling), adaptado pelo INMET para as condições brasileiras e oferecido com várias saídasdiáriascomresoluçãodeaté2,8km,ocoloca em posição de destaque entre 37 modelos analisados, em uma intercomparação sistemática promovidapelosseuspares

6 - Sala da previsão do tempo no INMET-SEDE.

OINMETéhojeumainstituiçãobemrelacionada nos âmbitos nacional e internacional, mantendo acordos de cooperação técnica (ACT) com dezenas de instituições no país e com relacionamento formal de cooperação com expressivo número de instituições no exterior A aproximação das instituições congêneres na América do Sul tem se intensificado em anos recentes, merecendo um realce sobre a atuação proativa da instituição no âmbito da Associação Regional III da OMM (AR-III), que vem resultando, recentemente, dentre outras realizações, na implantação do Centro Regional de Clima para o Sul daAmérica do Sul, iniciativa liderada pelo BrasilepelaArgentina,comcolaboraçãodeUruguai, Paraguai,ChileeBolívia

Considerações Finais

Ao investir no Instituto Nacional de Meteorologia, na constante valorização da sua equipe técnica e em seu sistema meteorológico para se tornar mais robusto, moderno e eficiente, o Brasil obtém diversos benefícios, como a melhoria da previsão do tempo, a gestão de recursos hídricos,

Fonte: Autor
Figura
Fonte: Autor

planejamentoadequadoparainvestimentoemáreas compotencialparaseremfontesdeenergiaslimpas, a proteção civil e o desenvolvimento de atividades econômicassensíveisaoclima

Agradecimentos

A excelência dos serviços desenvolvidos só é possível diante do esforço cotidiano do seu quadro técnicoeadministrativo,compostoporespecialistas, mestres e doutores, que distribuídos em Distritos Meteorológicos em todo país desenvolvem com presteza e eficácia as missões ora destinadas, conciliandoatividadescientíficasetecnológicascom aplicaçãooperacionalaserviçodasociedade

Referências

BRASIL. Ministério da Agricultura, Pecuária e Abastecimento. Inmet realiza a primeira integração das Estações Meteorológicas em parceria com empresa de tecnologia agrícola, 04 abr 2024. Disponível em: https://www.gov.br/agricultura/ptbr/assuntos/noticias/inmet-realiza-a-primeira-integracao-das-estacoes-meteorologicasem-parceria-com-empresa-de-tecnologia-agricola.Acessoem:10ago.2024.

BRASIL.DiárioOficialda União,Brasília,DF, n. 66,Seção1, p. 77,6 abr 2018. Disponívelem:https://portal.inmet.gov.br/regimento.Acessoem:10ago.2024.

BRASIL Decre

https://www.planalto.gov.br/ccivil_03/_ato2023-2026/2023/decreto/D11332.htm. Acesso em:10ago.2024.

BRASIL. Lei nº 8.691, de 28 de julho de 1993. Dispõe sobre o Plano de CarreirasparaaáreadeCiênciaeTecnologiadaAdministraçãoPúblicaFederal.Brasília, D F : P o d e r E x e c u t i v o , 1 9 9 3 D i s p o n

v e l e m : https://www2 camara leg br/legin/fed/lei/1993/lei-8691-28-julho-1993-372206publicacaooriginal-1-pl.html.Acessoem:10ago.2024.

BRASIL.Lein°8.490,de19denovembrode1992.Dispõesobreaorganização da Presidência da República e dos Ministérios e dá outras providências. Disponível em: https://www.planalto.gov.br/ccivil_03/leis/L8490.htm.Acessoem:10ago.2024.

INSTITUTO NACIONAL DE METEOROLOGIA. **Boletim Informativo do Instituto Nacional de Meteorologia/MAPA. Ano 7, Número 36, Março e Abril de 2013**. B r a s í l i a : I n m e t , 2 0 1 3 D i s p o n í v e l e m :

https://portal inmet gov br/uploads/boletinsinmet/boletimInformativo 51 PDF Acesso em:10ago.2024.

RECYSUN Keeping Solar Sustainable

Nós assumimos o compromisso de reciclar módulos fotovoltaicos de maneira sustentável, contribuindo para a preservação do meio ambiente e gerando valor em toda a cadeia produtiva do setor fotovoltaico.

Comprometimento com a Sustentabilidade

• Sustentabilidade em Ação: Nossa abordagem pioneira visa minimizar o impacto ambiental, garantindo que cada componente dos módulos fotovoltaicos seja reciclado de forma responsável

• Inovação Contínua: Estamos na vanguarda da inovação, desenvolvendo constantemente novas tecnologias para aprimorar a eficiência da reciclagem e impulsionar a transição para um futuro mais limpo.

• Parceria para um Futuro Sustentável: Convidamos você a se juntar a nós nessa jornada rumo a um futuro mais sustentável, onde inovação e responsabilidade ambiental caminham de mãos dadas.

Entre em contato agora mesmo e conheça a RECYSUN, a 1ª startup ‘‘filha’’ da 3S Solar Sustainable Solutions. +55 51 9.9916-0711

GESTÃO DE RISCOS E RESILIÊNCIA CLIMÁTICA: LIÇÕES

DAS ENCHENTES DE 2024 NO RIO GRANDE DO SUL

Frederico Carbonera Boschin frederico@noaleenergia.com Noale Energia

AdvogadoSócio–FerrariBoschinAdvogados(www.ferrariadvogados.com)

DiretorExecutivo–NoaleEnergia(www.noaleenergia.com).

Advogado especialista no Setor Elétrico com 18 anos de experiência no mercado. Atua na estruturação de projetos por fontes renováveis (Eólica, RSU, Biomassa, CGHs/PCHs e Solar). Conselheiro da ABGD – Associação Brasileira de Geração Distribuída; Membro do Conselho de Infraestrutura (COINFRA) da Federação da Indústria do Estado do Rio Grande do Sul (FIERGS);ConselheiroFiscal e Diretorde EnergiaSolarnoSindicatodasIndústriasdeEnergiasRenováveisdoRS

(SindienergiaRS);Professordo Cursode MBAem EnergiasRenováveis e do Curso de Especialização em Gestão de Sistemas de Energia da PUC/RS – Disciplinas de Regulação Setorial e Geração Distribuída; Professor do Curso de Pós-Graduação em Direito de Energia da PUC/MG–DisciplinadeGeraçãoDistribuída(2022);BacharelemDireito pela UniversidadeFederaldo Rio Grandedo Sul (UFRGS)– 2002; MBA em Gestão Empresarial pela Fundação Getúlio Vargas (FGV/RS) –2007;MestreemDireitoEconômicopelaUniversidadedeLisboa(FDUL) – 2009; Especialista em Energias Renováveis pela PUC/RS – 2018; EspecialistaemRegulaçãodoSetorElétricopelaUFRJ–2024.

Resumo

As enchentes no Rio Grande do Sul em 2024 foram devastadoras, afetando mais de 470 cidades e resultandoemmaisde170mortes Asáreasimpactadas incluíram as regiões dos vales dos rios Taquari, Caí, Pardo, Jacuí, Sinos, Gravataí, além de todo o delta do Guaíba em Porto Alegre e da Lagoa dos Patos em Pelotas e Rio Grande A combinação de fortes chuvas, especialmente concentradas em cabeceiras de importantes bacias hidrográficas, ventos e umidade da Amazônia agravou a situação. Os impactos foram sentidos em amplas áreas geográficas e diversos ecossistemas sofreram perdas de fauna e flora em grandes proporções. Sem

apontar culpados, ou indicar responsabilidades, os eventos de 2024 apontaram a urgente necessidade de coordenação de ações buscando a maior resiliência climática das nossas cidades e maior capacidade de enfrentamento de eventos climáticos extremos A busca por uma maior cooperação entre entes públicos e sociedade civil é essencial para uma maior capacidade de alerta e resposta aos cada vez mais recorrentes desafios impostos pelos novos padrões climáticos.

Palavras-chave: Mudanças Climáticas; Desastres Ambientais;ResiliênciaClimática;GestãodeRiscos.

Introdução

As enchentes no Rio Grande do Sul em 2024 foram devastadoras. Começando em 27 de abril, as forteschuvasafetarammaisde470cidades,resultandoemmaisde170morteseforçandocercade600mil pessoas a deixarem suas casas. As áreas mais afetadas incluíram os vales dos rios Taquari, Caí, Pardo, Jacuí, Sinos, Gravataí, além do Guaíba em Porto Alegre e da Lagoa dos Patos em Pelotas e Rio Grande

Asituação tornou-se especialmente grave pela combinação de uma forte corrente de vento (que reteve as águas dentro da Lagoa dos Barros), umidade vinda daAmazônia e uma onda de calor central no país Acombinaçãodestesfatoresclimáticosanormais gerou uma sequência de eventos cujos efeitos foram sentidos em várias áreas em diversas escalas As enchentes causaram destruição significativa em infraestruturas, deixando muitas comunidades ilhadas e sem acesso a serviços essenciais. As perdas humanas, animais e flora foram especialmente comoventes e a sensação de impotência tomou contadopaís

Afalta de planejamento, resiliência e de gestão de riscos deixou o Estado do Rio grande do Sul de joelhoseparcialmenteinoperante Asprincipaisáreas afetadas pelas enchentes no Rio Grande do Sul em 2024 incluíram: Vale do Taquari: Cidades como Lajeado, Estrela e Encantado sofreram com inundações severas Vale do Caí: Municípios como Montenegro e São Sebastião do Caí foram duramente atingidos Vale do Pardo: Santa Cruz do Sul e Venâncio Aires enfrentaram grandes desafios devido às enchentes Vale do Jacuí: Cidades como Cachoeira do Sul e Rio Pardo foram bastante impactadas. Vale dos Sinos: Novo Hamburgo e São Leopoldo sofreram com alagamentos significativos. Vale do Gravataí: Gravataí e Cachoeirinha também foram afetadas Porto Alegre: A capital do estado enfrentou problemas com o transbordamento do Guaíba. Lagoa dos Patos: Pelotas e Rio Grande tiveramáreasinundadas

Para além das irreparáveis perdas de vidas, fauna e flora, as enchentes causaram danos a toda umaamplagamadeequipamentosurbanoseinfraestruturas: estradas, pontes, redes de distribuição de energia, subestações, redes de comunicação tornaram-se inoperantes (em muitos casos por tempo indeterminado) e deixaram muitas comunidades, empresas, entes públicos à mercê da própria sorte e capacidadedeautogestãoemuitasvezesimproviso Os impactos econômicos não se limitaram às áreas afetadas e foram percebidos em todo o Estado

e Pais, afetando diversos setores: (i)Agricultura: O setor agrícola foi um dos mais atingidos. Houve uma perda estimada de aproximadamente 4% da produção nacional de soja, além de impactos no plantio de grãos da safra 2024-2025. A produção de leite e a criação de aves também foram prejudicadas devido às pastagens alagadas e à morte de animais. (ii) InfraestruturaeLogística:Adestruiçãodeestradas, pontes e ferrovias dificultou o transporte e o armazenamento de produtos agrícolas, aumentando os custos logísticos. Isso também afetou o escoamento dasafrajácolhida,criandogargalossignificativos.(iii) Comércio Exterior: O Rio Grande do Sul é um estado importante para o comércio exterior do Brasil, comexportaçõessignificativasdeprodutosagrícolas. As enchentes impactaram negativamente essas exportações, afetando a economia nacional (iv) Setor de Serviços: O fechamento temporário de parte do setor de serviços interferiu no emprego e na arrecadação do estado¹. A recuperação desse setor serácrucialparaaretomadaeconômica.(v)Inflação: As enchentes também podem ter um impacto na inflação, especialmente nos preços dos alimentos. Por exemplo,o preçodo arrozaumentou5% em uma semana devido às dificuldades de produção e transporte².

Esses impactos mostram a necessidade de uma resposta coordenada e eficaz para mitigar os danoseapoiararecuperaçãoeconômicadoestado.

Gestão de riscos e resiliência climática

A previsão para o futuro das enchentes no Rio Grande do Sul indica que a situação pode continuar crítica por algum tempo. Segundo o Instituto de Pesquisas Hidráulicas (IPH) da Universidade Federal do Rio Grande do Sul (UFRGS), o nível elevado das águas,especialmentenolagoGuaíba,podeserepetir em função dos indicadores de anormalidade do clima semostrarembastantepersistentesnosúltimosanos Considerando-se que as capacidades das cidades afetadas em lidar com a situação de emergência mostrou-se deficitária e muitas vezes ineficaz, o cenário é deveras preocupante para toda a comunidadegaúcha

Para mitigar os impactos futuros, especialistas recomendam a implementação de políticas públicas eficazes e práticas agrícolas sustentáveis, como terraceamento e rotação de culturas, para proteger áreas vulneráveis Para evitar futuras enchentes no Rio Grande do Sul, ou, pelo menos, amenizar os impactos, várias medidas poderiam ser implementadaseplanejadas,comoporexemplo:

1. Reflorestamento e Preservação: Reflorestar as margens dos rios e preservar cinturões verdes ajuda a desacelerar o fluxo da água, permitindomaiorinfiltraçãonosolo ³

2. Sistemas de Alerta e Monitoramento: Melhorar os sistemas de alerta precoce e monitoramento em tempo real para fornecer avisos mais rápidos e precisos às comunidades ⁴

3. Infraestrutura de Drenagem: Investir em sistemas de drenagem eficientes, diques, barragenseredesdeescoamentoparareduzir osimpactosdasenchentes.⁵

4. Gestão de Riscos: Mapear áreas de risco e desenvolver planos de contingência para minimizar os danos causados pelas enchentes.

5. Combate às Mudanças Climáticas: Reduzir a emissão de gases de efeito estufa, investir em energias renováveis e promover a eficiência energética para combater as mudanças climáticasqueagravamasenchentes

Essas ações são essenciais para proteger as comunidades e minimizar os impactos das enchentes no futuro, e para isso precisamos entender a importânciadagestãoderiscosclimáticos

Neste sentido, de forma generalista, a gestão de riscos é um processo sistemático e contínuo que visa identificar, avaliar, tratar e monitorar os riscos que podem afetar uma organização, com etapas sequenciadas:

1 IdentificaçãodosRiscos:Identificartodosos possíveis riscos que podem afetar a Comunidade. Isso pode incluir riscos financeiros, operacionais, ambientais, entre outros⁶. Mas, sobremaneira, as fontes de risco que podem causar danos ao meio ambiente, como poluição do ar, da água e do solo⁷.

2.AnáliseeAvaliação:Avaliaraprobabilidadee oimpactodecadariscoidentificado Issoajuda a priorizar os riscos que precisam de atenção imediata⁸, além de incluir o uso de matrizes de risco para determinar a severidade e extensão dos riscos⁹

3. Controle e Mitigação: Implementar medidas para eliminar ou reduzir os riscos identificados Isso pode envolver a adoção de tecnologias mais limpas, práticas agrícolas sustentáveis e a criação de barreiras físicas para conter

[3] https://forbes com br/forbes-money/2024/05/eduardo-mira-enchentes-no-rs-e-seus-efeitos-sobre-a-economia-do-pais/

[4] https://www nfomoneycom br/economia/os-impactos-economcos-estimados-com-a-tragedia-climatica-no-rio-grande-do-sul/

[5] https://forbes com br/forbes-money/2024/05/eduardo-mira-enchentes-no-rs-e-seus-efeitos-sobre-a-economia-do-pais/

[6] https://forbes com br/forbes-money/2024/05/eduardo-mira-enchentes-no-rs-e-seus-efeitos-sobre-a-economia-do-pais/

[7] https://wwwotempo com br/brasi/2024/5/7/quais-medidas-poderiam-ser-tomadas-para-evitar-tragedia-no-rs-

[8] https://wwwchemicalrisk com br/gerenciamento-de-riscos-ambientais/

[9] https://mereo com/blog/gestao-de-risco/

poluentes¹⁰, mas, de forma determinante, deve incluir a adoção de novos procedimentos e políticas públicas e coordenação entre os entes¹¹

4.MonitoramentoeRevisão:Monitorarcontinuamente os riscos e as medidas de controle para garantir sua eficácia Revisar e atualizar os planos de gestão de risco conforme necessário¹²

5 Comunicação e Consulta: Manter uma comunicação aberta com todas as partes interessadas sobre os riscos e as medidas de mitigação. Isso garante que todos estejam cientes dos riscos e das ações tomadas para gerenciá-los¹³.

6. Educação e Capacitação: Promover a conscientização e a capacitação dos colaboradores e da comunidade sobre os riscos ambientais e as práticas de mitigação¹⁴

Portanto, a gestão de riscos é essencial para a sustentabilidade e o sucesso de uma comunidade afetada por potenciais riscos climáticos específicos, pois permite antecipar e responder de forma proativa apossíveisameaçaseoportunidades

Agestãoderiscoambientaléumprocessoque visa identificar, avaliar e controlar os riscos que podem afetar o meio ambiente Esses riscos podem ser causados por atividades humanas, como a indústria, a agricultura e a construção civil, ou por fenômenos naturais, como desastres naturais e mudançasclimáticas¹⁵

A gestão de risco ambiental é essencial para proteger o meio ambiente e garantir a sustentabilidadedasatividadeshumanas.

A resiliência climática é a capacidade de indivíduos, comunidades, economias e ecossistemas de se adaptarem, responderem e se recuperarem dos impactos das mudanças climáticas, como enchentes, secas e tempestades Isso envolve a implementação de estratégias que reduzem a vulnerabilidade e aumentam a capacidade de adaptação e transformação diante de eventos climáticosextremos

Alguns princípios da resiliência climática incluem: (i) Adaptação:Ajustar práticas, processos e infraestruturas para lidar com as novas condições climáticas; (ii) Mitigação: Reduzir as emissões de gases de efeito estufa para minimizar os impactos futurosdasmudançasclimáticas;e(iii)Recuperação: Desenvolver planos de emergência e recuperação para restaurar rapidamente as funções essenciais

[10] https://wwwchemicalrsk com br/gerenciamento-de-riscos-ambientais/

[11] https://wwwchemicarisk com br/gerenciamento-de-riscos-ambientais/

[12] https://mereo com/blog/gestao-de-risco/

[13] https://mereo com/blog/gestao-de-risco/

[14] https://wwwchemicalrsk com br/gerenciamento-de-riscos-ambientais/

[15] https://wwwmutuus net/blog/riscos-ambientais/

apósumeventoclimáticoextremo

A resiliência climática também envolve a promoção de justiça climática, garantindo que as comunidades mais vulneráveis recebam apoio adequado para enfrentar os desafios impostos pelas mudançasclimáticas

Assim, desenvolver resiliência climática em comunidades (especialmente aquelas afetadas pela enchente) envolve uma série de estratégias integradas que visam reduzir a vulnerabilidade futura e aumentar a capacidade de adaptação aos impactos dasmudançasclimáticas.

Considerações Finais

Emvista detodos oseventos queseseguiram à catástrofe climática, algumas lições ficaram para todooEstado doRiogrande doSulequedevem ser amplamenteestudadasedevidamenteentendidas.

Os eventos climáticos extremos vão se repetir eprecisamos estarpreparados paraoenfrentamento destas situações com inteligência e planejamento. Usar a tecnologia a nosso favor e a capacidade de mobilização do povo gaúcho para realmente antever os eventos, preparar respostar eficientes e oferecer proteção e abrigo para comunidades e resiliência para a nossa infraestrutura Essas estratégias ajudam a construir comunidades capazes de enfrentar e se recuperar dos impactos dasmudançasclimáticas.

Precisamospensarem:

Planejamento e Serviços Urbanos: Investir em infraestrutura sustentável e garantir acesso a

serviços urbanos de qualidade, como saneamento básico e transporte público, são pilares fundamentais¹⁶

Participação Comunitária: Envolver a comunidade no processo de planejamento e tomada de decisões. Isso inclui identificar as necessidades específicas das comunidades e desenvolver soluçõesadaptadasaessasnecessidades¹⁷

Educação e Capacitação: Promover programas de educação e capacitação para aumentar a conscientizaçãosobreosriscosclimáticoseensinar práticas de adaptação. Isso pode incluir treinamentos sobre como agir em situações de emergência e comoimplementarpráticasagrícolassustentáveis¹⁸.

Sistemas de Alerta Precoce: Implementar sistemas de alerta precoce para eventos climáticos extremos, como enchentes e tempestades, para que as comunidades possam se preparar e responderdeformaeficaz¹⁹

Infraestrutura Resiliente: Construir emanter infraestrutura que possa resistir aos impactos climáticos, como diques, sistemas de drenagem eficientes e edifícios resistentes a desastres naturais²⁰

Conservação Ambiental: Promover a conservação de ecossistemas naturais, como florestas e manguezais, que atuam como barreiras naturaiscontraeventosclimáticosextremos²¹.

Políticas Públicas Integradas: Desenvolver políticas públicas que integrem considerações climáticas em diversas áreas, como uso do solo, saúde e transporte, para criar uma abordagem abrangenteecoordenada²².

[16] https://www.wribrasil.org.br/noticias/mais-forte-que-tempestade-3-licoes-para-construir-resiliencia-climatica-nas-comunidades [17] https://www.wribrasil.org.br/noticias/mais-forte-que-tempestade-3-licoes-para-construir-resiliencia-climatica-nas-comunidades [18] https://centrobrasilnoclima.org/adaptacao-as-mudancas-climaticas-estrategias-integradas-para-fortalecer-a-resiliencia-em-diferentes-setores/ [19] https://centrobrasilnoclima.org/adaptacao-as-mudancas-climaticas-estrategias-integradas-para-fortalecer-a-resiliencia-em-diferentes-setores/ [20] https://centrobrasilnoclima.org/adaptacao-as-mudancas-climaticas-estrategias-integradas-para-fortalecer-a-resiliencia-em-diferentes-setores/ [21] https://centrobrasilnoclima.org/adaptacao-as-mudancas-climaticas-estrategias-integradas-para-fortalecer-a-resiliencia-em-diferentes-setores/ [22] https://centrobrasilnoclima.org/adaptacao-as-mudancas-climaticas-estrategias-integradas-para-fortalecer-a-resiliencia-em-diferentes-setores/

EVENTOS EXTREMOS DE CLIMA, A FALÁCIA DAS HIDRELÉTRICAS

SUSTENTÁVEIS E A URGÊNCIA DA TRANSIÇÃO ENERGÉTICA

Manuel Cesario, MD, PhD manuel.cesario@sol-ar.business sol-ar.business

Manuel Cesario tem PhD em Desenvolvimento Sustentável (Univ Edinburgh) e pós-docs em Sustentabilidade (Univ Oxford, USP, Univ Nova de Lisboa).Desde 1988 presta consultoriasafeitas à área de Sustentabilidade para empresas e órgãos do governo brasileiro (Ministérios da Saúde; Meio Ambiente; Desenvolvimento Regional; e Secretaria de Meio Ambiente, Ciência e Tecnologia do GDF), assim como para ONGs e InstituiçõesInternacionais(CIDA; IICA; WWF-Brasil e WWF-Holanda;OPAS/OMS;PNUD; OTCA),além de ter sido Membro de Sociedades Científicas Internacionais (CHE; WCPA/IUCN; Linnean Society of London; IACD; ESSP; IHDP; IUFRO). De 2002 a 2020 também foi professor de disciplinas de pós-graduação e orientador de

mestrandosedoutorandosemáreasdaSustentabilidadeemprogramas de pós-graduação (UCB; UnB; UFAC; UNIFRAN; UniFacef). Seu interesse por Energias Renováveis vem desde 1997, quando foi destacado como PhD Fellow (Institute of Advanced Studies - United NationsUniversity,Tokyo)paraacompanhareresumirtodasasreuniões sobre este tema, durante a semana da Kyoto Climate Change Conference, para o Secretariado da UNFCCC. Desde 2020 é Cientista Eméritodothink-tankdePDIMagdalaSustentaSSAO-Sustentabilidade e Saúde: Social, Ambiental e Organizacional, de onde realiza as mentoriassol-ar.business.

Resumo

O aumento na frequência e intensidade de eventos climáticos extremos desafia a resiliência de comunidades locais, tornando a capacidade de adaptação e resposta a esses eventos crucial para mitigar seus impactos, o que destaca a necessidade urgente de estratégias verdadeiramente sustentáveis de adaptação e mitigação para proteger comunidadesvulneráveis

Palavras-chave: Eventos Extremos; Geração Distribuída; Inversão de Fluxo; Zero Grid; Usina HidrelétricaReversível

O Aquecimento Global antropogênico tem desempenhado um papel crucial no aumento da frequência e intensidade de eventos climáticos extremosemtodoomundo.NoBrasil,eventoscomo inundações e secas têm se tornando cada vez mais intensos. Estes eventos climáticos extremos desafiam a resiliência das comunidades locais, tornando a capacidade de adaptação e resposta a esses eventos crucial para mitigar seus impactos, além de destacar a necessidade urgente de estratégias de adaptação e mitigação para proteger as comunidadesvulneráveis

Acesse sol-ar.business e saiba mais!

As inundações de 2024 no Rio Grande do Sul são um exemplo dramático de eventos climáticos extremos impactando a vida de milhares de pessoas e causando danos significativos à infraestrutura local SegundooclimatologistaCarlosNobre(Sinimbú, 2024), o aumento das temperaturas globais, resultante da Mudança Climática Global, comprovadamente antropogênica, implica em maior evaporação e, consequentemente, em mais precipitação; esteciclointensificadodeevaporaçãoeprecipitação contribui para chuvas mais intensas e prolongadas, como as que ocorreram no Rio Grande do Sul em 2024. Tal combinação de um clima mais quente e padrões de precipitação alterados criou condições ideais para eventos climáticos extremos, e a previsão é de que tais eventos se tornem ainda mais frequentes e severos no futuro, à medida que a Mudança Climática continue a progredir (National GeographicBrasil,2024)

A integração de políticas públicas eficazes, investimentos em infraestrutura resiliente e a conscientização da população são passos fundamentais para enfrentar os impactos das mudanças climáticas, e para desenvolver soluções sustentáveis e reduzir os riscos associados aos eventos climáticos extremos – porém, isto só será alcançado com a colaboração efetiva entre pesquisadores e inovadores de várias áreas, governos responsáveis e comunidadeslocaisconscientes.

Desenvolvimento

AsenchentesqueocorreramnoRioGrandedo Sul em 2024 suscitaram um debate significativo sobre a complexidade de causas e de fatores que contribuíram para a magnitude do desastre Um dos pontos de discussão é o grau de contribuição da aberturadascomportasdashidrelétricasamontante às áreas inundadas. A análise dos argumentos revela uma complexidade inerente à gestão de grandes hidrelétricas em situações de eventos climáticosextremos

A Agência Nacional de Energia Elétrica (ANEEL, 2024) relatou que a abertura das comportas das hidrelétricas (como na Usina Hidrelétrica Dona Francisca) foi crucial para evitar o rompimento das barragens devido ao aumento significativo do nível de água nos reservatórios e que, embora tenha sido um fator que contribuiu para as inundações pois liberougrandesvolumesdeáguaajusante,agestão das águas foi uma ação preventiva e controlada feita de forma a minimizar os impactos das chuvas intensas – essas, sim, as principais responsáveis pelas enchentes Assim, a liberação de água teria sido uma resposta mitigatória inevitável às chuvas

extremas,enãoacausaprincipaldasenchentes JáaFiocruz(2024)destacaqueaaberturadas comportas das hidrelétricas agravou a situação das inundações com a liberação de água das barragens queaumentouaindamaisovolumedeáguanosrios, impactando negativamente a saúde e a segurança das populações locais que já estavam vulneráveis devidoàsenchentes

Conclui-se que, embora as chuvas intensas decorrentes do Aquecimento Global tenham sido os fatores primários que influenciam a ocorrência de tais enchentes, a abertura das comportas das hidrelétricas – uma medida necessária para evitar rompimentosegarantirasegurançadasestruturas–também contribuiu para o aumento do volume de água nos rios, exacerbando as enchentes Aintegraçãodepolíticasdegestãoderiscoeamodernização das infraestruturas de geração energética, visando sua real sustentabilidade, são essenciais para mitigarosimpactosfuturos

As grandes hidrelétricas têm sido, frequentemente,promovidascomoumafontedeenergialimpa e renovável, mas sua real sustentabilidade socioambientaléumtemadeintensodebate

Cortez (2023) e Menezes (2023) concordam que embora as hidrelétricas não emitam poluentes atmosféricos durante a geração de energia, os impactos ambientais e sociais associados à sua construção e operação são significativos e complexos. Do ponto de vista ambiental, a construção de grandes barragens requer o alagamento de vastas áreas, resultando na perda de habitats naturais e na destruição de ecossistemas. Esse processo pode levar à extinção de espécies locais, à emissão de gases de efeito estufa devido à decomposição da matéria orgânica submersa, que por sua vez afeta a qualidade da água, comprometendo a saúde dos ecossistemas fluviais Os impactos sociais também são profundos A construção de grandes hidrelétricas frequentemente desloca comunidades inteiras, forçando as pessoas a abandonarem suas casas e modos de vida tradicionais, o que pode resultar em perda de identidade cultural e dificuldades econômicas Além disso, o desenvolvimento econômico prometido nem sempre se concretiza, pois os benefícios econômicos tendem a ser desigualmente distribuídos, favorecendo grandes empresas e investidores em detrimento das comunidades locais. Embora ofereçam uma fonte de energia renovável, os impactos negativos significativos sobre o meio ambiente e as comunidades humanas não podem ser ignorados, o que requer que a sustentabilidade das grandes hidrelétricas seja avaliada de maneira ampla, integrada e sistêmica, considerando tanto os benefícios quanto os custos socioambientais

Portanto, segundo as revisões de ambos autores (Cortez,2023;Menezes,2023),écrucialabuscapor alternativas energéticas mais sustentáveis e menos impactantes para garantir um futuro energético verdadeiramentesustentável

Acrise climática no Brasil tem se intensificado, eatransiçãoparaummodeloenergéticosustentável é um dos maiores desafios do século XXI, exigindo um novo modelo de sociedade que incorpore soluçõessustentáveis.

AGeração Distribuída (GD) de energia solar e eólica surgiu como uma solução viável e necessária para enfrentar esses desafios, já que a produção descentralizada de energia, mais próxima aos locais de consumo, reduz a dependência de grandes usinas e minimiza as perdas de energia durante a transmissão (Severino; Camargo; Oliveira, 2008) A descentralização da produção de energia não só aumenta a resiliência das redes elétricas, mas também promove a utilização de fontes renováveis, reduzindo não só as emissões de Gases de Efeito Estufa, mas também a vulnerabilidade das comunidadeslocaisaeventosclimáticosextremos,enquanto proporciona uma fonte de energia mais estável e confiável O Plano Clima (do Ministério do Meio Ambiente)reconhecequeadiversificaçãodasfontes de energia é essencial para enfrentar os desafios impostos pelas mudanças climáticas, e que a GD permite uma maior flexibilidade e adaptabilidade, essenciais em um cenário de crescente incerteza climática, além de oferecer benefícios econômicos, como a criação de empregos locais e a redução dos custosdeenergiaalongoprazo(ANEEL,2016)

Assim, a Geração Distribuída de energia, que inclui fontes renováveis como solar e eólica, tem se destacado como uma alternativa estratégica ao modeloconcentradordegeraçãodeenergia,especialmente no contexto da busca por sustentabilidade, ao contrastar com o modelo tradicional de grandes usinas hidrelétricas, solares e parques eólicos centralizados, que dependem de longas redes de transmissão A Lei 14 300/22 (BRASIL, 2022), por exemplo, criou um marco regulatório que facilita a adoção de sistemas de micro e minigeração distribuída, proporcionando segurança jurídica e incentivos financeirosparaosconsumidores.

DentreasprincipaisvantagenstécnicasdaGD encontramos a redução das perdas ao longo de extensas redes de transmissão, e a promoção de uma maior resiliência e estabilidade da rede elétrica, já que sistemas de geração distribuída são menos vulneráveis a falhas em massa, pois a energia é gerada em múltiplos pontos, o que reduz o risco de apagõesgeneralizados

Uma das principais vantagens da GD é a

redução do impacto ambiental – por ser instalada próxima aos pontos de consumo, também reduz a necessidadedegrandesinfraestruturasdetransmissão, minimizando o desmatamento e a fragmentação de habitats naturais A diversificação da matriz energética – outra vantagem significativa da GD –reduz a dependência de fontes fósseis e hidrelétricas, que podem ser afetadas por variabilidades climáticas e hidrológicas, melhorando a segurança energética e contribuindo para a mitigação das mudançasclimáticas.

A GD também oferece benefícios econômicos substanciais. A instalação de sistemas de geração distribuída pode ser mais rápida e menos custosa do que a construção de grandes usinas e linhas de transmissão. Ademais, a GD pode gerar empregos locais e estimular o desenvolvimento econômico regional, ao contrário das grandes usinas que frequentemente concentram benefícios econômicos emáreasespecíficas

Além disso, de acordo com Rocha & Pradelle (2019), a GD promove a justiça social e a inclusão energética A resiliência comunitária – outra vantagem importante da GD – permite que comunidades locais se tornem mais autossuficientes e capazes de enfrentar desastres naturais com maior eficácia A possibilidade de gerar energia localmente permite que comunidades remotas e de baixa renda tenham acessoaumafontedeenergialimpaeconfiável.Isso pode reduzir a pobreza energética e melhorar a qualidadedevidadessaspopulações,proporcionando acesso a serviços básicos como iluminação, aquecimento e refrigeração A GD também pode criar oportunidades de emprego local, estimulando o desenvolvimento econômico regional e reduzindo a migração para áreas urbanas A participação ativa dos consumidores no processo de geração de energia é outro benefício socioambiental da GD Por fim, com a possibilidade de gerar sua própria energia, consumidores residenciais e empresariais podem se tornar “prossumidores” (produtores e consumidores) e reduzirem sua dependência das concessionárias de energia, o que pode resultar em economia de custos e maior controle sobre o consumo energético, contribuindo para a democratização do setor energético. Isso não só empodera os consumidores, mas também promove uma maior conscientização sobre o uso eficiente e sustentável daenergia.

Todavia, a reiterada alegação de Inversão de Fluxo (de potência) alegada pelas concessionárias de energia tem recentemente sido um desafio significativo a ser enfrentado pela Geração Distribuída Este fenômeno ocorre quando a energia gerada localmente excede o consumo local e é

enviada de volta à rede de distribuição, causando potenciais problemas técnicos e operacionais (Ribeiro,2023)

Concessionárias de energia (como CEMIG e CPFL, dentre outras) frequentemente citam a inversão de fluxo – que pode levar a sobrecargas, desequilíbrios de tensão e até mesmo interrupções no fornecimento de energia – como um empecilho para a integração de fontes renováveis, o que pode dificultar esta importante estratégia sustentável de mitigação da crise climática (Hein, 2023; Casarin, 2023). Esses problemas técnicos têm sido, frequentemente, utilizados pelas concessionárias como justificativa para limitar a capacidade de conexão de novossistemasdeGD(Falcão,2023)

No entanto, é crucial desenvolver estratégias inovadorasquepermitamcontornaressesdesafiose promoveraexpansãodasenergiasrenováveis Uma abordagempromissoraéarevisãodasregulamentações e políticas de incentivo à GD As regras atuais muitas vezes não consideram adequadamente os benefícios socioambientais das energias renováveis Políticas que incentivem a adoção de tecnologias de armazenamento e a modernização da infraestrutura de distribuição podem ajudar a mitigar os problemas associados à inversão de fluxo Além disso, é fundamental promover a colaboração entre concessionárias, reguladores e produtores de energia para desenvolver soluções conjuntas que beneficiemtodososstakeholders(Cesario,2024).

Considerações Finais

Aalegação de Inversão de Fluxo (de potência) – desafio significativo enfrentado pela Geração Distribuída de energias renováveis, especialmente em sistemas de distribuição de energia elétrica –impõe graves restrições à estratégia sustentável de mitigação da crise climática, ao limitar a capacidade de conexão de novos sistemas de GD Portanto, é crucial desenvolver estratégias inovadoras que permitam contornar estes entraves e que promovam a expansão da transição energética sustentável Uma estratégia importante é a revisão das regulamentaçõesepolíticasdeincentivoàGD,queincentivemaadoçãodetecnologiasdearmazenamentoea modernização da infraestrutura de distribuição e que podem ajudar a mitigar os problemas associados à inversãodefluxo.

Cesario (2024) entende que a inversão de fluxo é um desafio técnico significativo, mas não insuperável; na vanguarda dessas estratégias inovadoras, trabalha para a mitigação da crise climática e para a construção de um futuro energéticomaissustentáveleresilienteemcolaboraçãocom

“prossumers”, reguladores e concessionárias, desenvolvendo soluções conjuntas que beneficiem todos os stakeholders, através de uma abordagem inovadora – duplamente híbrida – integrando a diversificação de fontes de energia renováveis (solar, eólica, biogás, etc ) a sistemas Zero Grid de armazenamento de energia inteligentes As mentoriaseducacionaisedeconscientizaçãooferecidaspor Cesario (2024) visam capacitar consumidores, empresários e investidores, ligados à GD, a tomar decisões informadas para contornar a “dor” da Inversão de Fluxo – inovar com a alternativa Zero Grid, incorporando o desafio da diminuição do tamanho normalmente praticado pelas Usinas Hidrelétricas Reversíveis (UHRs) – que podem armazenar o excesso de energia gerada e liberá-la quando necessário – para a escala das Pequenas Centrais Hidrelétricas (PCHs), que são muito mais sustentáveisqueasgrandeshidrelétricas

Afinal “small is beautiful” (Schumacher, 1973) e, certamente quando se trata de sustentabilidade, menosémais!

Referências

ANEEL. AGÊNCIA NACIONAL DE ENERGIA ELÉTRICA. Micro e Minigeração Distribuída: sistema de Compensação de Energia Elétrica”, 2a Edição: Brasília:ANEEL, 2016, 31 p. Disponível em <https://biblioteca.aneel.gov.br/Resultado/Listar?guid=1724694892132>.Acessoem:23ago.2024. ANEEL. AGÊNCIA NACIONAL DE ENERGIA ELÉTRICA. Boletim de atualização sobre as inundações no Rio Grande do Sul 2018 Disponível em <https://www gov.br/aneel/ptbr/assuntos/noticias/2024/boletim-de-atualizacao-sobre-as-inundacoes-no-rio-grande-do-sul>. Acesso em:23ago.2024.

BRASIL. Lei no 14.300, de 6 de janeiro de 2022. Institui o marco legal da microgeração e minigeraçãodistribuída,oSistemadeCompensaçãodeEnergiaElétrica(SCEE)eoProgramadeEnergia RenovávelSocial(PERS);alteraasLeisnos10.848,de15demarçode2004,e9.427,de26dedezembro de1996;edáoutrasprovidências.DiárioOficialdaUnião:seção1,ed.5,p.4,07jan.2022.

CASARIN, R. Restrições contra instalações de energia solar causam R$ 3 bilhões em prejuízo. Portal Solar, 2023. Disponível em <https://www.portalsolar.com.br/noticias/mercado/geracaodistribuida/restricoes-contra-instalacoes-de-energia-solar-causam-r-3-bilhoes-em-prejuizo>.Acesso em: 26ago.2024.

CESARIO, M. Sol-ar Business, 2024. Ativamos energias sustentáveis. Disponível em <www.sol-ar.business>.Acessoem:26ago.2024.

CORTEZ,H.Impactosambientaisesociaisnaconstruçãodeusinashidrelétricas.Ecodebate, 2023. Disponível em <https://www.ecodebate.com.br/2023/05/29/impactos-ambientais-e-sociais-naconstrucao-de-usinas-hidreletricas/>.Acessoem:26ago.2024.

FALCÃO, M. M. Inversão de fluxo na rede de distribuição de energia elétrica. Canal Solar, 2023. Disponível em <https://canalsolar.com.br/inversao-de-fluxo-na-rede-de-distribuicao-de-energiaeletrica/>.Acessoem:26ago.2024.

FIOCRUZ. Fiocruz divulga nota técnica sobre os impactos imediatosdas inundaçõesno RS. Fiocruz notícias, 2024. Disponível em < https://portal.fiocruz.br/noticia/2024/05/fiocruz-divulga-notatecnica-sobre-os-impactos-imediatos-das-inundacoes-no-rs>.Acessoem:24ago.2024.

HEIN, H. CEMIG trava projetos e causa prejuízo às empresas do setor solar Canal Solar, 2023. Disponível em <https://canalsolar.com.br/cemig-trava-projetos-e-causa-prejuizo-as-empresas-dosetor-solar/>.Acessoem:26ago.2024.

MENESES,L. F Entendao debatesobreos impactosambientaisde hidrelétricas,tidascomo fonte limpa de energia. Aos fatos, 2023. Disponível em <https://www.aosfatos.org/noticias/impactoambiental-hidreletricas-energia-limpa/>.Acessoem:26ago.2024.

NATIONAL GEOGRAPHIC BRASIL. O que são eventos climáticos extremos e por que eles s ã o t ã o p e r i g o s o s N a t i o n a l G e

<https://www nationalgeographicbrasil com/meio-ambiente/2024/05/o-que-sao-eventos-climaticosextremos-e-por-que-eles-sao-tao-perigosos>.Acessoem:26ago.2024.

SINIMBÚ, F Entenda por que a catástrofe no Rio Grande do Sul é um evento climático extremo, segundo o cientista Carlos Nobre Um só Planeta, 2024 Disponível em <https://umsoplaneta.globo.com/clima/noticia/2024/05/11/entenda-por-que-a-catastrofe-no-rio-grandedo-sul-e-um-evento-climatico-extremo-segundo-o-cientista-carlos-nobre.ghtml>. Acessoem:26ago.2024.

RIBEIRO, T B. Inversão de fluxo em sistemas de geração distribuída: entendendo as novas regras da ANEEL BAO Ri

l em: <https://baoribeiro.com.br/blog/inversao-de-fluxo-em-sistemas-de-geracao-distribuida-entendendo-asnovas-regras-da-aneel/>.Acessoem:26ago.2024.

ROCHA, J. C. S.; PRADELLE, F. Geração distribuída no Brasil: Cenário atual e previsão de crescimentodosetor PUCRio,InstitutodeEnergiadaPUC,2019.Disponívelem<https://www.iepuc.pucrio.br/dados/files/2019/JULIO_CESAR_DOS_SANTOS_DA_ROCHA.pdf>.Acessoem:26ago.2024.

SCHUMACHER, E. F Small is beautiful: Economics as if People Mattered. London: Blond & Briggs;NewYork:HarperCollins,1973,288p.

SEVERINO,M. M.; CAMARGO;I. M. T.; OLIVEIRA,M.A. G., Geração distribuída:discussão conceitualenovadefinição,RevistaBrasileiradeEnergia,vol.14,pp.47-66,2008.

Turn static files into dynamic content formats.

Create a flipbook
Issuu converts static files into: digital portfolios, online yearbooks, online catalogs, digital photo albums and more. Sign up and create your flipbook.