Proyecto de diseño XI entrega 6

Page 1

CARTILLA PROCESO Y RESULTADO DE LA METODOLOGIA

DMFA PROYECTO DE DISEÑO VI

PRODUCTO BICICLETA DE RUTA

UNIVERSIDAD NACIONAL ABIERTA Y ADISTANCIA UNAD

LUIS GABRIEL RAMIREZ

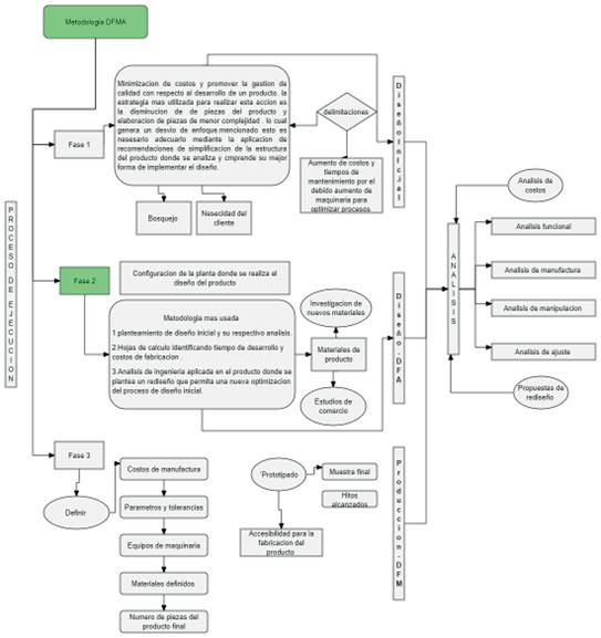
Con el n de entender la metodología DFMA (Diseño para la manufactura y el ensamble) y aplicarla al desarrollo de productos se generan las siguientes actividades aclarando cada proceso y técnica de esta metodología que tiene como n optimizar procesos y abaratar costos de fabricación de los

Para que la metodología DFMA (Diseño para la manufactura y el ensamble) sea aplicada correctamente también se debe tener en cuenta el DFM (Diseño para la Fabricación) el cual mide el análisis de materiales y procesos mediante simpli cación del desarrollo del producto y estándares de fabricación.

PRESENTACIÓN

QUE ES EL DFMA

Es una metodología que permite facilitar procesos de fabricación, numero de operaciones y el numero de piezas para el desarrollo de un producto, se hace mediante un análisis concienzudo ya sea partiendo de un artículo existente en el mer

conceptos claves del DFMA

- Identi car los procesos de fabricacion y montaje.

- Analice los procesos de fabricación y montaje para identi car posibles problemas o ine ciencias (equipo, fabricacion, optimizar el uso de las herramientas).

- Disminución de costos en procesos de fabricacion.

- Implementar las soluciones para abaratar costos de fabricación

https://www.goconqr.com/es-CO/

Para poder empezar con un proceso de fabricación mediante la metodología DFMA es necesario analizar los costos de producción de las piezas que componen el producto, evaluar la selección de los materiales para abaratar costos de fabricación sin perder las capacidades físicas del mismo. Todo este proceso se realiza con el n de simpli car el objeto y su fabricación, de esta manera se pretende economizar tiempo y dinero.

1. LA UTILIDAD DEL DFMA EN LA INDUSTRIA NACIONAL
owchart/38303868/sin-titulo Click aquí para visualizar el esquema
PLANTEAMIENTO DEL DFMA

https://bicibicio.com/tienda/bicicleta-ruta-gw-700-2x7v-2/

CARACTERISTICAS DEL PRODUCTO

Las bicicletas de ruta, también conocidas como bicicletas de carretera, se fabricaron con el n de proporcionar una opción de transporte e ciente, rápida y cómoda para viajar en carreteras y super cies pavimentadas. Estas bicicletas están diseñadas especí camente para el ciclismo en carretera y se caracterizan por su estructura ligera, aerodinámica y ágil.

FORTALEZAS DEBILIDADES

Materiales ligeros y óptimos para garantizar que el usuario pueda alcanzar velocidades altas, con cortes aerodinámicos y posición que favorece al conductor.

Dependiendo la necesidad del usuario el marco y sus componentes tienen barios materiales para la fabricación de los mismos, entre ellos y los mas livianos, bra de carbono aluminio y por último acero inoxidable que no es un material tan liviano.

Numerosas piezas que componen el producto nal, esto hace que el proceso de ensamblado sea mas demorado y no se agilice los tiempos de entrega. Muchas partes son prefabricas y dependen también de los procesos de exportación de las mismas.

2. CARACTERÍSTICAS DEL PRODUCTO NACIONAL
Bicicleta de ruta GW Bicicletas GW

DESPIECE Y SUS PARTES

3. MANUFACTURA DEL PRODUCTO NACIONAL
CUADRODE
4. MANUFACTURA DEL PRODUCTO NACIONAL

5. MANUFACTURA DEL PRODUCTO NACIONAL

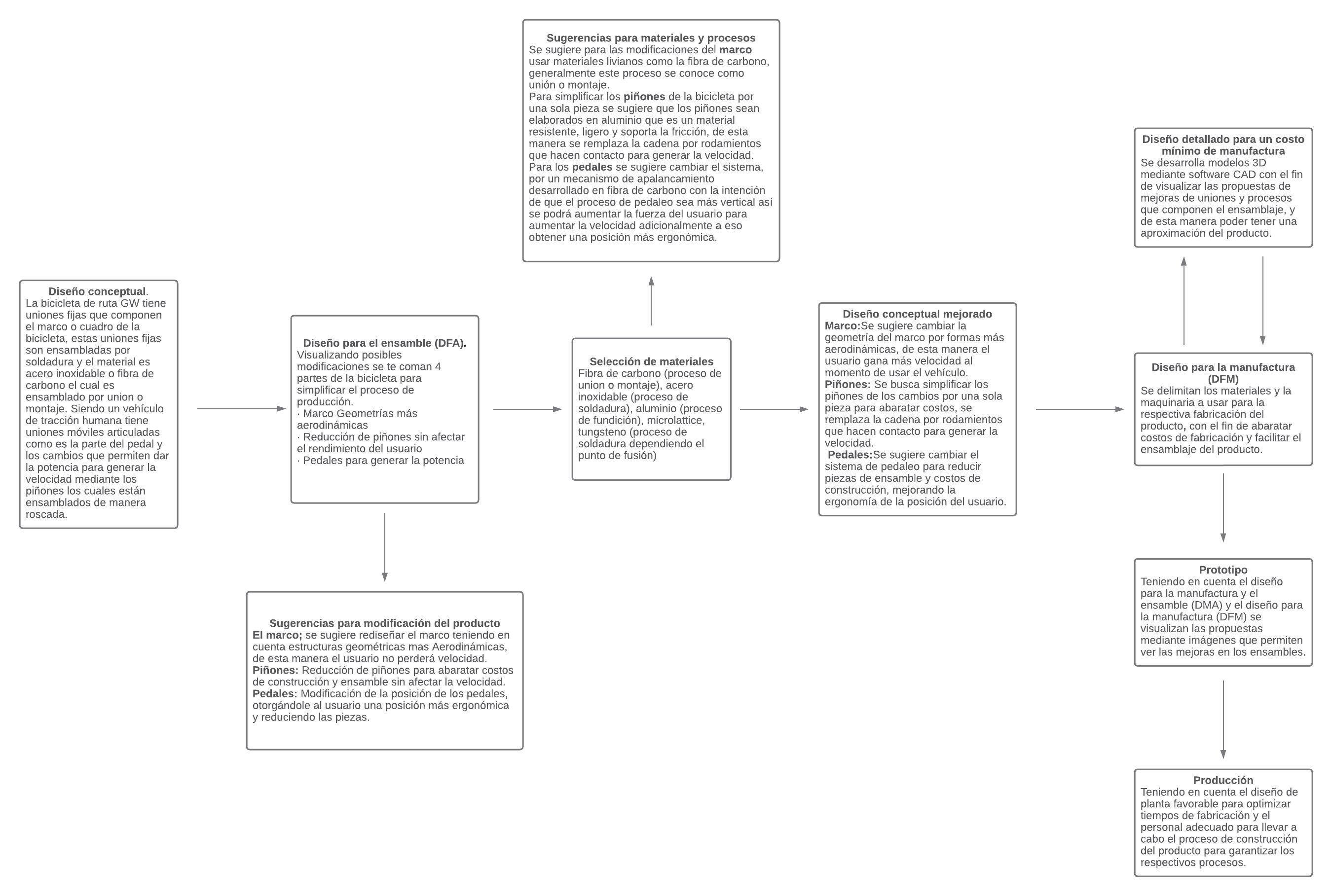
6. PRESENTACION TÉCNICA DE LA PROPUESTA

CONCLUSIONES

Se valida la fabricación de las bicicletas como producto nacional con el n de comprender el sector económico y comprobar el desarrollo del producto para optimizar procesos, se visualiza las piezas que componen la bicicleta para agruparlas en grupos de familia y por sus métodos de obtención de las mismas, de esta manera se pretende agilizar y economizar procesos de fabricación.

BIBLIOGRAFIA

• Suñe Torrents, A. (2004). Manual práctico de diseño de sistemas productivos. Ediciones Diaz de Santos SA. (pp. 95-99) (pp.143-202) https://bibliotecavirtual.unad.edu.co/login?url=https://search.ebscohost.com/l ogin.aspx?direct=true&db=edsebk&AN=844444&lang=es&site=eds- live&scope=site

• Metodología de enseñanza del sistema de costos por proceso. (2017). Revista Publicando, 4(. 13), 296–315 https://bibliotecavirtual.unad.edu.co/login?url=https://search.ebscohost.com/l ogin.aspx?direct=true&db=edsdnp&AN=edsdnp.7055309ART&lang=es&site=e ds-live&scope=site

• Ulrich, K. T., Eppinger, S. D.(2013). Diseño y desarrollo de productos. McGraw-Hill. (pp.255-273) https://www-ebooks7-24-com.bibliotecavirtual.unad.edu.co/?il=281

• Riba Romeva, C. (2002). Diseño concurrente. Edicions UPC. (pp.153-162) https://bibliotecavirtual.unad.edu.co/login?url=https://search.ebscohost.com/login.aspx?direct=true&db=edsbas&AN=edsbas.92ED 4BEA&lang=es&site=eds-live&scope=site

Turn static files into dynamic content formats.

Create a flipbook
Issuu converts static files into: digital portfolios, online yearbooks, online catalogs, digital photo albums and more. Sign up and create your flipbook.