REVISTA DIGITAL PLANIFICACIÓN URBANA SOSTENIBLE

Page 1


EVOLUCIÓN Y PLANIFICACIÓN DE LA CIUDAD URBANA SOSTENIBLE

Marco conceptual y filosófico del urbanismo contemporáneo

Historia de las ciudades antiguas y del futuro

Evolución del marco normativo de la planificación y desarrollo urbano en el Perú

CONCEPTUAL

Evolución conceptual

I.1. Conceptualización Preliminar

I.2. Línea de tiempo de la ciudad antigua y las utopías urbanas

I.3. Desarrollo Urbano del siglo XX –XXI

Enfoques urbanos

II.1. La Ciudad Funcional (Carta de Atenas)

II.2. La Ciudad Contemporánea (Carta de Friburgo)

• JANE JECOBS

• JAIME LERNER

• JAN GHEL

• JORDI BORJA

II.3. La Ciudad Del Futuro

III. EVOLUCIÓN DEL MARCO NORMATIVO DE LA PLANIFICACIÓN Y DESARROLLO URBANO EN ELPERÚ 06 - 09 10 - 11 12 – 15

III.1. La planificación del territorio peruano, la pugna y las competencias: MINAM vs MVCS

III.2. Línea de tiempo normativa y transformación de la norma

III.3. La Ley DUS y sus Reglamentos

CREDITOS

REVISTA ACADEMIA

Escuela de arquitectura

Facultad de ingeniería civil, sistemas y arquitectura (FICSA)

MAESTRÍA EN CIENCIAS CON MENCIÓN EN ORDENAMIENTO

TERRITORIAL Y DESARROLLO

URBANO

Planificación urbana sostenible

MG. Carlos Germán Paredes

García

EDICÍON 01 2024

Brayan Luciano Garcia Guevara

Mario Julio Cespedes Quesquén, DIRECTOR

Brayan Luciano Garcia Guevara

Mario Julio Cespedes Quesquén, COORDINADOR

Brayan Luciano Garcia Guevara

Mario Julio Cespedes Quesquén, DISEÑO GRAFICO

I MARCO CONCEPTUAL

EVOLUCIÓN CONCEPTUAL

CONCEPTUALIZACIÓN PRELIMINAR

Territorio

Urbano – área urbana

Espacio público sostenible

Planificación

Movilidad urbana

Gestión riesgo de desastres

LINEADETIEMPO – MUNDO – PERÚ

SIGLO XX - XXI

EVOLUCIÓN CONCEPTUAL

I.1. CONCEPTUALIZACIÓN PRELIMINAR

TERRITORIO

El territorio involucra diferentes definiciones, según la Constitución Política del Perú, el territorio está constituido por el suelo, subsuelo, espacio aéreo y dominio marítimo, en que se lleva a cabo la actividad humana y donde el Estado ejerce sus potestades

Es el lugar geográfico en el que habita una población determinada; es el soporte físico de la Nación y del Estado, es un elemento vital para el desarrollo de la vida, dado que en él se desenvuelve una diversidad biológica y climática La importancia de su estudio radica en el conocimiento que se obtiene y que servirá para la toma de decisiones en favor del desarrollo sostenible.

https://www.inei.gob.pe/media/MenuRecursivo/public aciones_digitales/Est/Lib1197/cap01.pdf

URBANO AREA URBANA

“Lo urbano" es el tamaño de la localidad o, si esto no es posible, la división administrativa más pequeña del país.

Algunos países han desarrollado una clasificación de localidades basada no sólo en el tamaño de la población sino en su estructura socioeconómica Otros han tratado de expresar los grados de urbanización utilizando índices de densidad poblacional.

https://onu-habitat.org/index.php/las-diferentesdefiniciones-de-urbano-en-el-mundo

lazaMariana/FR-EE/FernandoRomeroEnterprise

ESPACIO PÚBLICO SOSTENIBLE

Es la interacción social con funciones materiales y tangibles, Es satisfacer las necesidades urbanas colectivas de los intereses individuales para convertirse en un espacio común y colectivo. Posee un componente intangible, convergen comportamientos de distintos grupos con diversas relaciones sociales Ese sentido de identidad, de pertenencia, de participación y de representación simbólica es tan importante como su naturaleza tangible, física.

https://www.palermo.edu/Archivos_content/2015/arquite ctura/junio2015/Espacio_urbano.pdf

PAG. 06 Evolución y planificación de la ciudad urbana sostenible

Es el proceso de descripción, análisis y evaluación de las condiciones de funcionamiento de las ciudades para generar propuestas de diseño y políticas que regulen su dinámica urbana. Dicha planificación es fundamental para promover un crecimiento económico sostenible y una calidad de vida óptima en las ciudades https://www.comexperu.org.pe/articulo/planificacionurbana-como-estamos

MOVILIDAD URBANA

Es el desplazamiento de personas y mercancías (logística urbana) en ciudades y centros poblados, así como recuperar la calidad del espacio público, favoreciendo los modelos de transporte que consuman menos recursos naturales y/o reduciendo los tiempos de desplazamiento y/o integrando los diferentes modos de transporte, a fin de volverlos más eficientes, accesibles, seguros, y asequibles, facilitando el acceso de la población sin exclusión alguna y servicios que ofrece la ciudad Sus principales componentes son: modos de desplazamiento, gestión de la movilidad y servicios de transporte público.

https://busquedas.elperuano.pe/dispositivo/NL/2112560-6

GESTION RIESGOS DE DESASTRES

Es un proceso social cuyo fin es la prevención, reducción, preparación y el control permanente de los factores de riesgo de desastre en la sociedad, considerando las políticas nacionales a materia económica, ambiental, de seguridad, defensa nacional y territorial de manera sostenible.

Basada en la investigación científica y de registro de informaciones, y orienta las políticas, estrategias y acciones en todos los niveles de gobierno y de la sociedad para proteger la vida de la población y el patrimonio de las personas y del Estado. (LEY Nº 29664)

https://www.archdaily.pe/pe/1023329/centro-de-exposiciones-de-arte-son-tra-ho-khue-architects?ad_medium=gallery

https://www.archdaily.pe/pe/950554/intervencion-calle-consciente-un-jardin-de-colores-taller-arquiurbano-plus-iaastudio?ad_source=search&ad_medium=projects_tab

I.2. LÍNEA DE TIEMPO DE LA CIUDAD ANTIGUA Y LAS UTOPÍAS URBANAS

CIUDAD DISEÑADA BRASILIA 1960

CHANDIGAR

JAN GEHL

CIAM LECORBUSIER 1930.

JANE JECOBS

Reconstrucción de las ciudades devastadas por la II Guerra Mundial.

Muerte y vida de las grandes ciudades

10 Evolución y planificación de la ciudad urbana sostenible

CIUDDES SOSTENIBLES Copenhague, Ámsterdam, Estocolmo

CIUDDES DEL FUTURO

The line Arabia saudita, Masdar city Abudabí

Barroco, Renacentista, Churrigueresco, Rococó y el Neoclásico

MEDIEVAL

SIGLOS V, X

RENACIMIENTO

SIGLOS XV, XVII

ISLÁMICA

SIGLOS VIII, IX, X

BARROCO

SIGLOS XVII, XVIII

Línea de tiempo de la ciudad antigua de Perú

INCA 1.200 d.c – 1.533 d.c

Primeros Cazadores, Agricultores Civilizacionesmás antiguasdelmundoy lamásantiguade américa.

Catedral del Cuzco Iglesia de Santa Clara en Cuzco Convento de San Francisco en Lima

EVOLUCIÓN

I.3. DESARROLLO URBANO DEL SIGLO

El siglo XX en numerosas ciudades occidentales proceden de las aportaciones del modernismo y de las vanguardiasdefinalesdelXIX. Se relacionan con las corrientes racionalistas y funcionalistas con los arquitectos, como Le CorbusieryFrankLloydWright.

Arquitectura futurista, Arq. italiano Antonio Sant'Elia(1880-1916), que se interesó por el maquinismo y la proyección de ciudades ideales, con profusión de formas aerodinámicas

Expresionismoarquitectónico

Arq. Alemán Bruno Taut (1880-1938), Arq. Alemán Hans Poelzing (1869-1936)

Arq. EE.UU Eric Mendelsohn (1887-1953), creador de la singular torre de Einstein, en Potsdam, continua la búsqueda de la fluidez aerodinámica con la solidez plástica

Elneoplasticismo

Pintor. Piet Mondrian, Arq. Países Bajos, Gerrit Thomas Rietveld

Geometría pura no incluye elementos decorativos

Constructivismoruso-LaTorredeShújov

Diseñador, Vladímir Yevgráfovich Tatlin, fundo el constructivismo, Escultor, Antón Pevsner Escultor, Naum Gabo Diseñador, El Lissitzky Diseñadpr, Aleksandr Ródchenko

Desarrollados especialmente en la pintura, señalaron también directrices arquitectónicas basadas en la rigidez de las formas geométricas

Laarquitecturaracionalista

Arq. Francés Auguste Perret

Arq. Austríaco Adolf Loos

Edificaciones se caracterizaron por la preferencia por las formas cúbicas y la ausencia de decoración

LaBauhaus

Escuela de Artes y Oficios de Weimar, fundada por el Arq. Suizo, Henri van de Velde (1863-1957).

Walter Gropius (1883-1969)

Hannes Meyer(1889-1954)

Ludwig Mies van der Rohe (1886-1969)

Corrientesarquitectónicasdelasegundamitad del siglo

Integracionismo, Arq finlandés Alvar Aalto (18981976)

Brutalismo, Arq Le Corbusier

Postmodernismo, Arq. EE.UU, Robert Venturi (n. en 1925)

NuevoBrutalismo, Arq. Japones Kenzo Tange (n. en 1913).

SIGLO XX, 1 de enero de 1901 hasta el 31 de diciembre de 2000

https://www.hiru.eus/es/arte/la-arquitectura-del-siglo-xx

https://www.archdaily.pe/pe/02-75429/clasicos-de-arquitecturacasa-rietveld-schroder-gerrit-rietveld?ad_medium=gallery

Arq. Francés Auguste Perret - Escuela la marina – Francia – Paris

https://oa.upm.es/13414/1/CIUDADYURBANISMOFINALES S.XX.pdf

https://oa.upm.es/11088/1/crecimientourbano.pdf

PRIMERA PARTE

LA FORMACIÓN DE LA CIUDAD EUROPEA MODERNA

1. Las etapas en la formación de la ciudad europea moderna a partir de la Revolución Industrial hasta 1950

• Población de dimensión y densidad suficiente

• Existencia de un arte peculiar.

• Aparición y empleo de la escritura y los números

• Actividad científica

• Sistema tributario que concentra los excedentes de la producción

• Aparición del Estado

• Arquitectura pública monumental.

• Comercio a larga distancia.

• Existencia de clases sociales diferenciadas

2. Los orígenes de la urbanística y el planeamiento urbano modernos (1750-1950)

• Se basa en la lógica y geometría de las preexistencias (topografía, caminos, parcelarios rústicos, etc ), Así mismo La adaptación a las características topográficas y físicas del territorio, la continuidad de las regulaciones ancestrales de propiedad, herencia y división del suelo, la pervivencia de formas constructivas y de invariantes tipológicos

• Desde la inserción de nuevas tipologías a la sistematización de conjuntos monumentales, de la conformación de plazas a la apertura de nuevas vías rectilíneas que ofrezcan perspectivas dilatadas y puntos de fuga claramente especificados

SEGUNDA PARTE

LA CIUDAD OCCIDENTAL CONTEMPORÁNEA

3. Etapas en la formación de la ciudad contemporánea en la segunda mitad del siglo xx

La etapa de expansión y consolidación de las Áreas Metropolitanas en las décadas de los 50 y 60

• la ampliación de las redes de transporte público colectivo de todo tipo (metropolitanos, tranvías y autobuses, ferrocarriles de cercanías, )

4. La evolución de las ciudades españolas. El caso de Madrid como ejemplo significativo

• 1 717 – 7 500 Habitantes

• 1970 – 33 824 Habitantes

• Industrialización al desarrollo de sectores , generando una red vial masiva, red ferroviaria nacional

• Servicios administrativos

• 1981 – 130.00 Habitantes

• 1991 – 1 600 000 habitantes

5 Características del espacio urbano en la ciudad contemporánea

La desaparición del espacio rural y la «ruralización» del espacio urbano los barrios de viviendas unifamiliares llamadas «ciudades jardín»

equilibrado entre construcción y vegetación; según avanza el siglo se multiplican los espacios libres y disminuyen las densidades, se rompe la continuidad, característica básica de la urbe hasta entonces

https://www.archdaily.pe/pe/921672/repensarla-forma-de-hacer-ciudad-implica-repensarcomo-aprendemos-a-hacer-ciudad

https://www.archdaily.pe/pe/955130/paris-convertira-loscampos-eliseos-en-un-extenso-jardin-urbano

Https://www.Madrid.Es/portales/munimadrid/es/inicio/-REDESCUBRE-PLAZA-DE-ESPANA

Flickr | Daniel, Gammeltorv in Copenhague

I.3. DESARROLLO URBANO DEL SIGLO

¿Porquéesimportanteplanificarunaciudad?

La planificación urbana se basa en análisis detallados, proyecciones de crecimiento poblacional, consideraciones culturales y sociales, así como en la participación activa de la comunidad de una ciudad o región

Uso Eficiente del Espacio

Expansión desordenada de las ciudades, conservar áreas naturales

Mejora de la Calidad de Vida

Acceso a servicios públicos de calidad, viviendas adecuadas, espacios verdes, transporte eficiente

Sostenibilidad Ambiental

Reducir el impacto ambiental al promover la sostenibilidad Esto implica la conservación de áreas naturales, la promoción de la movilidad sostenible

Seguridad y Resiliencia

Rutas de evacuación, la implementación de códigos de construcción resistentes y la gestión adecuada de riesgos

Ordenamiento Territorial

Reglas y regulaciones para el desarrollo de la ciudad, Uso de suelo

Movilidad y Transporte transporte público eficiente y fomentar el uso de la bicicleta y el transporte peatonal

Promoción del Desarrollo Económico

Entorno propicio para el desarrollo económico al facilitar la inversión en infraestructura

Inclusión y Equidad

Acceso equitativo a servicios públicos, la vivienda asequible y la participación ciudadana en la toma de decisiones

Cultura y Patrimonio

Contribuye a su identidad y atractivo turístico

Orden y Seguridad Pública

Ciudades más habitables, sostenibles, seguras y equitativas

¿Cómo se planifican las ciudades en la actualidad?

SostenibilidadAmbiental

Movilidad sostenible, La planificación incluye la creación de espacios verdes, la implementación de tecnologías inteligentes y la promoción de la eficiencia energética en edificios y transporte público

DiseñoOrientadoalPeatónylaBicicleta

Uso de la bicicleta y la creación de zonas peatonales para reducir la congestión vehicular y mejorar la salud pública

CiudadesInteligentes

utilizan sensores y datos para gestionar el tráfico, mejorar la seguridad, La conectividad y la recopilación de datos en tiempo real son fundamentales para la toma de decisiones basada en evidencia.

InclusiónSocial

Incluye la vivienda asequible, acceso equitativo a servicios públicos, promoción de la diversidad cultural ResilienciaanteDesastres las ciudades están adoptando estrategias de planificación que mejoren su capacidad de recuperación Esto implica la implementación de infraestructuras resistentes, planes de evacuación efectivos y la preservación de áreas naturales que actúen como amortiguadores naturales contra inundaciones y otros desastres

Siglo XXI – 2001 hasta la actualidad https://www.impostergable.com/blog/cmo-seplanifican-las-ciudades-en-la-actualidadplanificacinurbana-del-siglo-xxi-enfoques-y-tendencias

https://www.juliendelabaca.com/teleportez-vous-ep16/

PAG. 14 Evolución y planificación de la ciudad urbana sostenible

Siglo XXI – 2001 hasta la actualidad https://espanol.libretexts.org/Humanidades/Arte/Una_perspectiva_mundial_de_la_ historia_del_arte%3A_1400CE_al_siglo_XXI_(Gustlin_y_Gustlin)/08%3A_Arte_Milenario _(2000-Actualidad)/8.04%3A_Arquitectura_para_el_siglo_XXI

Contemporáneo, Museo Nacional de Arte Romano - Rafael Moneo

Eco-Tech,

Arquitectura orgánica, Frank Lloyd Wright

Arquitecturacontemporánea

El diseño de la arquitectura contemporánea continúa en el siglo XXI; sin embargo, la transformación de edificios verticales estándar a diseñados orgánicamente con diversas funciones y conexiones con el entorno circundante tiene precedente. Los arquitectos tienen el reto de crear diseños inusuales utilizando materiales y técnicas de ingeniería del siglo XXI

• Zaha Hadid, https://www.archdaily.pe/pe/937433/museo-detransporte-en-glasgow-zaha-hadid-architects

• Rafael Moneo, https://www.archdaily.pe/pe/766772/clasicosde-arquitectura-museo-nacional-de-arte-romano-rafaelmoneo

• Álvaro Siza Vieira, https://www.archdaily.pe/pe/02365795/museo-mimesis-alvaro-siza-castanheira-and-bastaijun-sung-kim

• Frank Owen Gehry, https://www.archdaily.pe/pe/764294/clasicos-dearquitectura-museo-guggenheim-bilbao-frank-gehry

• Norman Foster, https://es.wikiarquitectura.com/edificio/apple-park/

• Oscar Niemeyer, https://www.archdaily.pe/pe/02215268/clasicos-de-arquitectura-palacio-da-alvorada-oscarNiemeyer

• Mies Van Der Rohe, https://www.archdaily.pe/pe/0269314/clasicos-de-arquitectura-el-pabellon-aleman-miesvan-der-rohe

• Renzo Piano, https://www.archdaily.pe/pe/02-54879/clasicosde-arquitectura-centre-georges-pompidou-renzo-pianorichard-rogers

• Frank Lloyd Wright, https://www.archdaily.pe/pe/0254599/clasicos-de-arquitectura-la-casa-en-la-cascada-franklloyd-wright

Minimalismo

• Un estilo cálido, sencillo y armónico con el estilo natural. HightTech o alta tecnología

• Un estilo que se caracteriza por su diseño funcional, el uso de elementos prefabricados y paredes de vidrio.

Eco-Tech (tecnología ecológica)

• Un estilo que se ha desarrollado a partir del HightTech Arquitectura mexicana

• Se caracteriza por la reinvención de elementos tradicionales como el ladrillo, el adobe, la madera o la piedra, junto con el uso de materiales modernos como el aluminio, el cristal, el acero y el concreto armado

Otros estilos arquitectónicos son:

• Funcionalismo

• Pop Art

• Loft

• Deconstructivismo

• Art Nouveau

• Art Deco

• Eclecticismo

• Brutalismo

• Arquitectura orgánica

• Arquitectura expresionista

15 Evolución y planificación de la ciudad urbana sostenible

Minimalismo - Crown Hall - Mies Van Der Rohe
Renzo Piano

II HISTORIA DE LAS CIUDADES

ENFOQUES URBANOS

LA CIUDAD FUNCIONAL

La carta de Atenas

LA CIUDAD CONTEMPORÁNEA

LA CARTA DE FRIBURGO

Sociolog. Jane Jacobs

Arq. Urb. Jaime Lerner

Arq. Urb. Jan Gehl

Arq. Urb. Jordi Borja

LA CIUDAD DEL FUTURO

II HISTORIA DE LAS CIUDADES

ENFOQUES URBANOS

II.1. CIUDAD FUNCIONAL

CARTA DE ATENAS

CIUDAD

Zonicación de la ciudad en función de los usos y necesidades de la sociedad. Habitar – Circular – Trabajar – Recrear (el cuerpo y el espíritu: salud, educación, esparcimiento, etc.)

VIVIENDA

La vivienda debe tener primacía sobre el resto de usos

La relación vivienda/superficie la determinan las características del terreno en función del asoleamiento.

Se debe prohibir la disposición de viviendas a lo largo de vías de comunicación

La solución son las viviendas en altura situadas a una distancia entre ellas que permite

ESTADO CRITICO

ACTUAL DE LAS CIUDADES

HABITACIÓN – Población densa Centro Histórico, Barrios suburbanos sin planeamiento

Debemos exigir, Respetar el Contexto del Lugar

ESPARCIMIENTO – Áreas insuficientes, escasas instalaciones deportivas

Debemos exigir, jardines infantiles, escuelas, centros juveniles o todos los edificios de uso común Ligados finalmente a la habitación

La Carta de Atenas es un manifestó urbanístico redactado en el IV Congreso Internacional de , Arquitectura Moderna(CIAM) celebrado a bordo del París II en 1933 en la ruta Marsella, Atenas, Marsella http://wwwetsav upc es/personals/monclus/cursos/CartaAtena s htm

TRABAJO, la habitación y los sitios de trabajo, impone recorridos desmesurados, los transportes revelan un estado crítico.

Debemos exigir, acortar distancias, las zonas industriales queden contiguas al ferrocarril, al canal y al camino

CIRCULACIÓN, vías urbanas, Transportes mecánicos, las nuevas velocidades

Debemos exigir, Que las vías de circulación sean clasificadas según su naturaleza y construidas en función de los vehículos y de su velocidad

PATRIMONIO HISTÓRICO DE LAS CIUDADES, Deben ser conservados (edificios aislados o conjuntos urbanos)

PUNTOS DE DOCTRINA

los principios del Urbanismo contemporáneo, especificados por los sectores técnicos competentes

La escala humana

Bases del urbanismo son las cuatro funciones: habitar, Trabajar, Recrearse (Horas libres), Circular

Relaciones entre la habitación, los sitios de trabajo y las instalaciones consagradas a las horas libres.

https://www.archdaily.pe/pe/994766/guia-de-arquitectura-de-brasilia-16-proyectos-para-entender-la-capital-brasilena?ad_medium=gallery

Principios pueden proporcionar indicadores para una política de desarrollo urbano y planificación urbana con visión de futuro para otras ciudades

La ciudad del futuro abraza la cultura.

• Superposición funcional

• Diversidad cultural

• Educación

• Gestión de recursos

• Eficiencia regional

REQUISITOS PARA EL DESARROLLO URBANO Y LA PLANIFICACION DEL FUTURO

A. PRINCIPIOS ESPACIALES

I. CIUDAD DE DIVERSIDAD, SEGURIDAD Y TOLERANCIA

• Estructuras sociales y de edad equilibradas con barrios funcionales

• Creación de unidades manejables y espacios abiertos

• Provisión de infraestructura pública y privada, específicamente para todas las generaciones

• Servicios de atención, ocio y educación

VI COMERCIO ECONOMIA Y EMPLEO

En el futuro, la tarea esencial del desarrollo urbano será mantener y modernizar los desarrollos existentes, así como atraer empresas pioneras e innovadoras Ciudad compacta y descentralizada

VII NATURALEZA Y MEDIO

AMBIENTE

Preservar la diversidad biológica, conservar los recursos para las generaciones futuras y mantener un medio ambiente y un clima saludables en los que valga la pena vivir son cuestiones centrales objetivos del desarrollo urbano sostenible

II CIUDAD DE BARRIO

• Infraestructura social y asistencial

• Educación y cultura

• Ocio y recreación

Educación y cultura Áreas verdes interconectadas gestión sostenible de recursos

VIIII CALIDAD DEL DISEÑO

Las decisiones de planificación influyen en la imagen que tendrá una ciudad para las generaciones futuras. Deben cultivar el carácter único de una ciudad y desarrollarlo aún más, con estándares de calidad de diseño

C PRINCIPIOS DE PROCEDIMIENTO

IX. VISION A LARGO PLAZO

El desarrollo y la planificación urbana siguen Un tema central que se remonta al pasado individual de la ciudad y se extiende varias décadas hacia el futuro Las ciudades han evolucionado a lo largo de las épocas de la historia y deben desarrollarse cuidadosamente para las generaciones futura

ESPACIOS QUE DEBEN CONSIDERARSE EN LA PLNIFICACION Y EL DESARROLLO URBANO - ESPACIOS QUE DEBEN CONSIDERARSE

III. CIUDAD DE DISTANCIAS CORTAS

Poder acceder a todos los servicios esenciales a pie ayuda Minimizar el uso de medios de transporte personales, El transporte público urbano, los senderos para peatones y las rutas para bicicletas deben tener prioridad sobre los vehículos particulares

IV. DESARROLLO URBANO A LO LARGO DE LAS LINEAS DE TRANSPORTE PUBLICO MODELO DE ALTA DENSIDAD

Debe estar vinculado a cualquier concepto de desarrollo urbano y debe tener prioridad general sobre los medios de transporte personales, consiste en aumentar de forma cuidadosa y constante la densidad urbana a lo largo de las rutas de transporte público y para localizar servicios a lo largo de las rutas de transporte público y para localizar servicios

X COMUNICACIÓN Y PARTICIPACION

Se debe desarrollar una “visión colectiva” de la ciudad a través de un discurso abierto, entre todos los actores dentro y fuera de la administración, así como los resultados de la participación ciudadana, deben integrarse directamente en los procesos de planificación, creando transparencia y preparando el camino para las decisiones políticas

B PRINCIPIOS DE CONTENIDO

V EDUCACION, CIENCIA Y CULTURA

Universidades e institutos de investigación, así como escuelas y los espacios culturales contribuyen notablemente a hacer una ciudad atractiva y valiosa

XI FIABILIDAD, OBLIGACION Y EQUIDAD

Los conceptos de alcance urbano con normas vinculantes crean un marco dentro del cual todas las partes involucradas

El gobierno local toma decisiones fundamentales y se compromete a respetar, junto con la administración, determinados principios de desarrollo y planificación urbana

https://www.archdaily.pe/pe/916300/u niversidades-escuelas-y-talleres-quetransforman-la-arquitecturaeducacional-de-peru

XII COOPERACION, PARTICIPACION Y ASOCIACION

Las complejas tareas de desarrollo y planificación urbanas recaen sobre muchos actores diferentes La ciudad depende de la colaboración entre actores privados y públicos y de las ideas que estos aporten Los ciudadanos de cada barrio son una parte indispensable del desarrollo urbano integrador

Región Ciudad
Barrio
Conjunto de edificios, espacio público

Periodista, Autora, Teórica y Activista

EstadounidenseCanadiense que influyó en los

Estudios Urbanos , la Sociología y la Economía

• MUERTE Y VIDA DE LAS GRANDES CIUDADES

• LA ECONOMIA DE LAS CIUDADES

• SE AVECINA UNA ERA OSCURA

• LAS CIUDADES Y LA RIQUEZA DE LAS NACIONES

• PEQUEÑOS PLANES VITALES: LAS OBRAS BREVES DE JANE

• SISTEMAS DE SUPERVIVENCIA

DENSIDAD

• Densidad poblacional

• Densidad de edificación

• Densidad de actividades

ACERA ACTIVA

• Espacio para actividades

• Actividades Culturales y artísticas

• Mobiliario urbano

• Zona de interacción social

• Infraestructura para peatones

• Plantación de arboles y vegetación

PLANIFICACIÓN ORGÁNICA

• Participación comunitaria

• Espacios flexibles y multifuncionales

• Resiliencia y adaptabilidad

• Desarrollo a escala humana

GENERACIONES DE DIVERSIDAD

• Garantizar el flujo de personas en horarios distintos y con fines distintos

• Manzanas pequeñas para maximizar el numero de calles esquinas

• Edificios buena proporción

Arquitecto, urbanista y político brasileño 1965 contribuyó a la creación del Instituto de Investigación y Planificación Urbana de Curitiba

• ACUPUNTURA URBANA

• EL VECINO: PARIENTE DE LA CALLE

• Elaboración de planes de desarrollo urbano para las ciudades de Río de Janeiro, Sao Paulo, Recife, Salvador, Niterói, Natal, Aracaju, Goiânia y Campo Grande

• Ciudad de Curitiba

PRINCIPIOS DE LA ACUPUNTURA URBANA

• La idea de que las ciudades están enfermas y que es necesario intervenir para revitalizarlas.

• La importancia de proponer un escenario que la mayoría entienda como deseable.

• La idea de que la rapidez en los proyectos es importante.

• La idea de que la ciudad no es el problema, sino la solución.

https://www.archdaily.pe/pe/948465/acupuntura-urbanaregeneracion-del-espacio-publico-mediante-intervencioneshiperlocales https://www.archdaily.cl/cl/777939

Jan Ghel arquitecto urbanista danés, impulso el modelo de ciudad de escala humana, colaborando en proyectos para las ciudades de Copenhague, Londres, Melbourne, Sídney, Riga, Nueva York y Moscú

URBANISMO ORIENTADO HACIA LAS

PERSONAS, Diseño peatonal, Espacios públicos de calidad, Diseño inclusivo y accesible.

OBSERVACION DE LA VIDA HUMANA

Flujo de personas, Interacción social, Actividades y usos del espacio, Uso de espacios públicos, Distribución de servicios, Patrones de comportamiento, Identificación de necesidades

ESCALA Y PROPORCIONES DE LA VIDA HUMANA

Estudio y diseño de espacios urbanos de manera que ajusten a las dimensiones y necesidades naturales de las personas.

Esto implica dimensiones físicas y psicológicas

• Accesibilidad

• Vivienda y espacios interiores

• Mobiliario urbano

• Iluminación

• Espacios de encuentro

DESARROLLO SOSTENIBLE Y CALIDAD DE VIDA

• Vivienda asequible y adecuada

• Acceso a servicios básicos

• Seguridad y ambiente saludable

• Espacios públicos y actividades

• Equidad y diversidad

PROPUESTAS – DISEÑO

• Espacios públicos, Peatonalizar calles, reducción del trafico

Arquitecto urbanista, Geógrafo y sociólogo español.

• El espacio público: ciudad y ciudadanía

• La ciudad conquistada

• Revolución urbana y derechos ciudadanos

GESTION URBANA

Planificación y administración y coordinación de los recursos y actividades en una ciudad. ORDENANZA

Conjunto de regulaciones y reglas que establece los requisitos y estándares para el desarrollo y uso de la tierra dentro de una área especifica

REGENERACIÓN URBANA Y REVITALIZACIÓN

• La regeneración urbana

• Renovación física

• Vivienda y desarrollo inmobiliario

• Diversificación de usos

https://www.archdaily.pe/pe/1014768/

• Participación comunitaria

• Revitalización

• Mejora física

• Estimulo económico

• Fomento de la cultura y el arte

• Mejora de la seguridad

• Participación comunitaria

EL CONCEPTO DE ESPACIO PÚBLICO

• El espacio como aquellos lugares de la ciudad accesibles y disponibles para todos los ciudadanos, fundamentales para la convivencia y cohesión social.

PARTICIPACIÓN CIUDADANA

• Integración de aspectos económicos, sociales y ambientales

• Movilidad sostenible

• Protección del patrimonio cultural y natural

II HISTORIA DE LAS CIUDADES

ENFOQUES URBANOS

II.3. CIUDADES DEL FUTURO

CONOCE MÁS SOBRE ELLAS Y SUS VENTAJAS

¿CÓMO SERÁN LAS CIUDADES DEL FUTURO?

Las ciudades del futuro tienen un objetivo muy claro: maximizar la calidad de vida minimizando el consumo de recursos. Es una idea enfocada en la eficiencia y, en consecuencia, en la sostenibilidad del planeta

La movilidad urbana es un factor clave en este sentido. Es necesario pensar en formas de hacer las calles mas seguras, como aumentar la disponibilidad de vehículos compartidos, reducir la emisión de gases de efecto invernadero, principalmente del tráfico y toda su cadena productiva

También se apuesta por la agricultura urbana, que permitirá a los habitantes de la ciudad cultivar sus propios alimentos orgánicos. Un modelo que ya está en desarrollo es el del cultivo aeropónico, es decir, una técnica de cultivo que consiste esencialmente en mantener las plantas suspendidas en el aire

¿Cuáles son los beneficios de las ciudades inteligentes?

SEGURIDAD - A medida que se expanda el monitoreo (de forma inteligente), las ciudades estarán más seguras. No habrá tantos riesgos caminando por las veredas, sea cual sea la hora El tráfico también experimentará una mejora significativa, Además, existe una fuerte tendencia en el uso de vehículos autónomos

MEJORA EN LA CALIDAD DEL AIRE - Ante una menor emisión de gases contaminantes, ya sea por el tráfico, la agricultura o el consumo consciente de la población, la tendencia es a una mejora significativa de la calidad del aire. Con menor demanda de tráfico, las ciudades podrán contar con el aumento de plazas y parques verdes, es decir, habrá reforestación de los espacios urbanos, otra ventaja en cuanto a la calidad del aire Además, se están desarrollando otras medidas para la captura de CO2

CONVENIENCIA - Dado que las ciudades deben volverse inteligentes, todas sus acciones deben optimizarse. De esta manera, resultará en una mayor comodidad para todos Pensando en el tema de la movilidad urbana, será mucho más sencillo llamar a un auto o tomar el transporte público

CALIDAD DE VIDA - Con aire limpio, mejor salud, mucha vegetación en las calles y menos sedentarismo, correrías y estrés, la gente vivirá mejor. Esta es una consecuencia inevitable de tantas mejoras Por lo tanto, la calidad de vida también aumenta La medicina, la agricultura, el entretenimiento, la educación e incluso la forma de trabajar de las personas debe transformarse

¿Cuáles son las 10 ciudades más inteligentes del mundo en 2024?

En 2024 el Institute for Management Development (IMD) de Suiza lista 142 ciudades inteligentes en el mundo, con Zúrich encabezando el Top10, seguida de Oslo, Camberra, Ginebra, Singapur, Copenhague, Lausana, Londres, Helsinki y Abu Dabi

https://www facilitymanagementservices es/actualidad/sabescuales-son-las-10-ciudades-espanolas-masinteligentes_20241130.html#:~:text=En%202024%20el%20Institute% 20for,Londres%2C%20Helsinki%20y%20Abu%20Dabi

Las poblaciones urbanas están creciendo: según las Naciones Unidas, alrededor de dos tercios de la población mundial vivirá en grandes urbes para 2050; en 2014, este número era solo la mitad

Debido a la intensificación del proceso de urbanización, surgen nuevos desafíos que deben resolverse a través de soluciones inteligentes

https://elviajista.com/que-hacer-en-singapur/

https://www.archdaily.pe/pe/02-103786/superkilen-big

https://www.bosch.com.pe/noticias-e-historias/sustentabilidad/ciudades-del-futuro/

https://www.hola.com/viajes/2015040677880/guia-imprescindiblesginebra/

¿QUÉ TECNOLOGÍAS SE UTILIZARAN?

LOT Uno de los pilares fundamentales de la ciudad del futuro, la solución es encontrar caminos a través de industrias

Mide y analiza el aire en tiempo real, sistema de monitoreo digitalmente niveles de agua, ríos, advierte sobre riesgos de inundaciones.

Un ejemplo de esto es la bahía de San Leandro, California: Bosch ha equipado alrededor de 5000 postes de iluminación con LED, además de proporcionar un sistema de gestión remota para el alumbrado público de la ciudad. De esa manera, las luces solo se encienden cuando es necesario De esta forma, será posible ahorrar unos 8 millones de dólares en los próximos 15 años

https://www.viajesyfotografia.com/blog/oslo-sostenibilidad-urbananoruega/

IMPRESIÓN 3D

No hace mucho tiempo, la impresión 3D se consideraba ciencia ficción Hoy en día, es una realidad utilizada desde la impresión de pequeños objetos hasta edificios enteros El potencial para crear este recurso es enorme En comparación con los costos, el tiempo de construcción y los materiales utilizados en la construcción convencional, las casas y edificios en 3D serán una gran ventaja

HOLOGRAMAS

Otro recurso importante que formará parte de las ciudades del futuro son los hologramas. Este puede ser el nuevo recurso de comunicación y una herramienta importante en diversas actividades, desde la industria hasta la atención médica, también se puede utilizar en entretenimiento, como espectáculos, juegos y presentaciones de arte.

AUTOS AUTÓNOMOS

Al promover un sistema totalmente autónomo y sin conductor, Bosch quiere reducir el flujo del tráfico urbano, mejorar la seguridad vial y construir una base importante para la movilidad del futuro, Renovable

https://www.canalnamala.com/explorando-zurique-guia-praticoe-pessoal-de-transporte-na-cidade/

III. EVOLUCIÓN DEL MARCO NORMATIVO DE LA PLANIFICACIÓN Y DESARROLLO URBANO EN ELPERÚ

III.1. La planificación del territorio peruano, la pugna y las competencias:MINAM vs MVCS

III.2. Línea de tiempo normativa y transformación de la norma

III.3. La Ley DUS y sus Reglamentos

III.4. La participación ciudadana

III.1. La planificación del territorio peruano, la pugna y las competencias: MINAM

1. ORDENAMIENTO TERRITORIAL: AVANCES Y PERSPECTIVAS

Son orientaciones básicas sobre el ordenamiento territorial en el Perú

Este artículo, en un primer momento presentará los principales aspectos teóricos y prácticos que permitirá entender el proceso de Ordenamiento Territorial

¿Qué es el Ordenamiento Territorial?

Es un proceso técnico, administrativo y político de toma de decisiones concertadas con los actores sociales, económicos, políticos y técnicos para la ocupación ordenada y uso sostenible del territorio

¿Por qué el MINAM impulsa el Ordenamiento Territorial?

Porque existe la necesidad de que el conjunto de acciones e intervenciones que se desarrollan a lo largo del territorio nacional se realicen en condiciones de sostenibilidad y garanticen el bienestar común

¿Qué avances ha logrado el Ministerio del Ambiente en los últimos años?

1. Ha desarrollado una serie de dispositivos legales

• Dic 2004 - Decreto Supremo N º 087-2004-PCM marco de la ZEE con la aprobación de su reglamento

• Abr. 2006 - Decreto del Consejo Directivo del Conam cn.° 010-2006-CONAM-CD establece el proceso metodológico para la ZEE. Consejo nacional del ambiente

• Feb 2010 - Resolución Ministerial N º 026-2010-MINAM, aprueba los Lineamientos de Política para el Ordenamiento Territorial.

• May 2013 - Resolución Ministerial N º 135-2013-MINAM, define los Instrumentos Técnicos Sustentatorios del Ordenamiento Territorial

2 Ha desarrollado instrumentos técnicos sustentatorios para el Ordenamiento Territorial:

• Zonificación Ecológica Económica - ZEE – Estudios Especializados – EE

• Diagnóstico Integrado del Territorio - DIT

• Plan de Ordenamiento Territorial – POT

3. Ha participado en el diseño de mecanismos de financiamiento e instrumentos técnicos en coordinación con el MEF

4. Brinda asistencia técnica a gobiernos regionales y locales para el desarrollo e implementación de los instrumentos técnicos

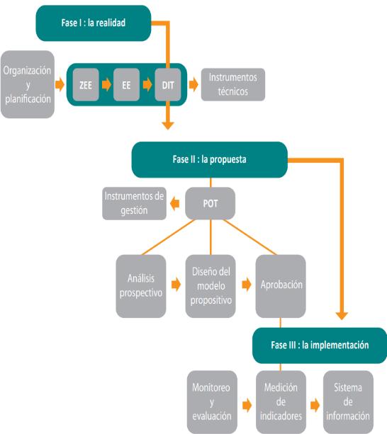
3 ESQUEMA METODOLÓGICO, INSTRUMENTOS TÉCNICOS Y PROCEDIMIENTO DEL PROCESO DE ORDENAMIENTO TERRITORIAL

La conducción del proceso de Ordenamiento Territorial

La conformación adecuada del equipo técnico

Para el desarrollo del proceso de Ordenamiento Territorial se emplean los siguientes instrumentos técnicos sustentatorios:

• La Zonificación Ecológica Económica (ZEE)

• Los Estudios Especializados (EE)

• El Diagnóstico Integrado del Territorio (DIT)

• El Plan de Ordenamiento Territorial (POT)

Propuesta de organización del proceso de Ordenamiento Territorial

Comisión técnica regional de ZEE-OT Conformada por las instituciones reconocidas por el reglamento de la ZEE

Subgrupos de trabajo

• Difusión y sensibilización, Capacitación y participación ciudadana, Generación de información

Comité gerencial

• Gerencia General

• Gerencia Regional de RR NN y GMA o autoridad regional ambiental

• Gerencia Regional de Planeamiento

• Gerencia Regional de Desarrollo Económico

• Gerencia Regional de Desarrollo Social

• Gerencia Regional de Infraestructura Comisión consultiva

• Conformada por instituciones de investigación, de cooperación, de desarrollo económico regional, etc

4 CONSIDERACIONES TÉCNICAS PARA LA ELABORACIÓN DE LOS ESTUDIOS ESPECIALIZADOS

Los Estudios Especializados son instrumentos de carácter estratégico que enfatizan el análisis de las dinámicas, relaciones y funcionalidad que se evidencian en el territorio y su articulación con otros territorios y entornos

A continuación se detallan los Estudios Especializados:

I. Estudio de dinámica económica regional

II. Estudio de normativa y políticas con incidencia territorial

III. Estudios de análisis de capacidad institucional

IV. Estudio de análisis de los cambios de la cobertura y uso de la tierra

V. Estudio de ecosistemas y hábitat marino-costero

VI. Estudios de evaluación del riesgo de desastres y vulnerabilidad al cambio climático

5. Dispone de una importante capacidad técnica instalada

III.1. La planificación del territorio peruano, la pugna y las competencias: MINAM

MINAM

5 LOS PROYECTOS DE INVERSIÓN PÚBLICA EN MATERIA DE ORDENAMIENTO TERRITORIAL

Los Proyectos de Inversión Pública (PIP) en materia de Ordenamiento Territorial en el Perú son un medio técnico que permite planificar y ejecutar las acciones iniciales de los procesos de Ordenamiento Territorial (OT)1 a los gobiernos regionales y locales

Definiendo un PIP en materia de Ordenamiento Territorial

Los PIP en materia de Ordenamiento Territorial, gracias a la normatividad vigente, son considerados proyectos institucionales o proyectos de desarrollo institucional, diferenciándose de otras intervenciones de inversión pública en que estos buscan desarrollar capacidades en los ámbitos regionales y locales para la implementación de los servicios de información y regulación para el Ordenamiento Territorial

Panorama actual de los PIP en OT

En la actualidad, el Perú cuenta con 194 registros7 en el banco de proyectos del Sistema Nacional de Inversión Pública, organizados en 7 categorías De ellas, hay que resaltar los 71 gestionados por el gobierno regional y local que se encuentran en la Fase de Inversión; es decir, en la segunda fase de las tres existentes en el ciclo del proyecto

Los componentes de los PIP en materia de Ordenamiento Territorial, son:

1. El desarrollo de capacidad institucional,

2. La instalación y mejoramiento de ambientes en los cuales se desarrollen las actividades diarias operativas

3. Un paquete tecnológico apropiado para el desarrollo de las funciones y competencias vinculadas

6. ALGUNAS REFLEXIONES FINALES: MITOS Y VERDADES DEL ORDENAMIENTO TERRITORIAL EN PERÚ

En el Perú, la ocupación del territorio se ha dado de manera desordenada, lo cual ha generado diversos problemas para los ciudadanos En Picota, por ejemplo, en la región San Martín, la agricultura se desarrolla en zonas de aptitud forestal o de protección que no la hacen rentable, lo que la ha convertido en una actividad de subsistencia

• La promoción adecuada, sostenible y racional de la inversión privada y pública no se puede generar si no se tienen identificadas las potencialidades y las carencias de nuestro territorio,

• Esa es la labor que tiene a cargo el Ministerio del Ambiente, en un proceso técnico y político que toma en cuenta las condiciones sociales, ambientales y económicas para la ocupación del territorio, así como el uso y aprovechamiento sostenible de los recursos naturales

• Es la Zonificación Ecológica Económica (ZEE), cuyo objetivo es caracterizar física y biológicamente el territorio para proponer alternativas de uso, Por otro lado, en Piura, la Zonificación Ecológica Económica aprobada por el gobierno regional, con opinión favorable del Ministerio del Ambiente, ha permitido identificar que el 60 % de su territorio tiene enorme potencial productivo Lo mismo ha sucedido en Ayacucho, donde la ZEE ha establecido que existe potencial productivo en 59 % del territorio. Hasta el momento, nueve regiones han culminado su Zonificación Económica y Ecológica con la aprobación del MINAM y se espera que este año se sumen tres regiones más

CONTENIDO DEL DS 012 2022 MVCS – 5 OCT 2022

REGLAMENTO DE ACONDICIONAMIENTO TERRITORIAL Y PLANIFICACIÓN URBANA DEL DESARROLLO URBANO SOSTENIBLE

TÍTULO I

DISPOSICIONES GENERALES

Artículo 1.- Objetivo, El presente Reglamento tiene por objeto establecer disposiciones y procesos sobre el acondicionamiento territorial y la planificación urbana del desarrollo urbano sostenible

Artículo 2 - Finalidad, El presente Reglamento tiene por finalidad promover y establecer las condiciones para lograr el desarrollo urbano sostenible mediante el acondicionamiento territorial y la planificación urbana, permitiendo tener ciudades y centros poblados seguros, accesibles, justos, competitivos, sostenibles y diversos que, protejan el patrimonio natural, cultural y paisajístico

Artículo 3 - Ámbito de aplicación, para todas las personas naturales y jurídicas, públicas o privadas a nivel nacional

TÍTULO II

DISPOSICIONES ORGANIZATIVAS

Artículo 6.- Entidad para la resolución de discrepancias no competenciales en materia de urbanismo y desarrollo urbano

Artículo 7 - Procedimiento para la resolución de discrepancias no competenciales en materia de urbanismo y desarrollo urbano

Artículo 8 - Participación Ciudadana Efectiva en materia de acondicionamiento territorial y desarrollo urbano

Artículo 9.- Publicación y remisión de los Planes para el Acondicionamiento Territorial y Desarrollo Urbano aprobados

TÍTULO III

SISTEMA DE CIUDADES Y CENTROS POBLADOS

Artículo 10 - Sistema de Ciudades y Centros Poblados

Artículo 11.- Actualización General del SICCEP

Artículo 12 - Bases de datos

Artículo 13 - Estructura del SICCEP

Artículo 14.- Unidades Espaciales

Artículo 15.- Criterios de Organización del SICCEP

Artículo 16 - Categorías del SICCEP

Artículo 17.- Continuos poblados dinamizadores del SICCEP

TÍTULO IV

ACONDICIONAMIENTO TERRITORIAL Y DESARROLLO URBANO

CAPÍTULO I

PLANES PARA EL ACONDICIONAMIENTO TERRITORIAL Y DESARROLLO URBANO

Artículo 19.- Planes como Orientadores de Inversiones

Artículo 20 - Planes para el Acondicionamiento Territorial y Desarrollo Urbano

Artículo 22.- Subsanación de errores materiales en los Planes para el Acondicionamiento Territorial y Desarrollo Urbano

Artículo 25 - Aspectos Ambientales y de Cambio Climático en los Planes para el Acondicionamiento Territorial y Desarrollo Urbano

Artículo 26.- Vinculación de los Instrumentos de Planificación Urbana e Instrumentos de Planificación Urbana

Complementarios con las Superficies Limitadoras de Obstáculos

CAPÍTULO II

INSTRUMENTO DE ACONDICIONAMIENTO TERRITORIAL

Artículo 28 - Ámbito de intervención del PAT

Artículo 30 - Preparación, elaboración y aprobación del PAT

Artículo 32 - Actualización al PAT

Artículo 33 - Implementación, seguimiento y evaluación del PAT

III.1. La planificación del territorio peruano, la pugna y las competencias: MVCS

CAPÍTULO III

INSTRUMENTOS DE PLANIFICACIÓN URBANA

• Subcapítulo I planes de desarrollo metropolitano

• Subcapítulo II planes de desarrollo urbano

• Subcapítulo III esquema de acondicionamiento urbano

CAPÍTULO IV

INSTRUMENTOS DE PLANIFICACIÓN URBANA COMPLEMENTARIOS

• Subcapítulo I planes específicos

• Subcapítulo II planeamiento integral

CAPÍTULO V

PLANES TEMÁTICOS U OTROS PLANES MAESTROS

• Subcapítulo I plan temático de equipamiento urbano

• Subcapítulo II plan temático de infraestructura de servicios

• Subcapítulo III plan temático de movilidad urbana sostenible

CAPÍTULO VI

PLAN URBANO DISTRITAL

Artículo 86 - Plan Urbano Distrital (PUD)

Artículo 87.- Contenido mínimo del PUD

Artículo 88 - Elaboración y aprobación del PUD

Artículo 89 - Implementación del PUD

CAPÍTULO VII

GESTIÓN DEL RIESGO DE DESASTRES Y ADAPTACIÓN AL CAMBIO CLIMÁTICO EN LA PLANIFICACIÓN TERRITORIAL Y URBANA

Artículo 91.- Incorporación del análisis del riesgo y la adaptación al cambio climático en los Planes para el Acondicionamiento

Territorial y de Desarrollo Urbano

Artículo 92.- Finalidad del Análisis de Riesgo en materia de gestión del riesgo de desastres y adaptación al cambio climático

Artículo 93.- Actividades del método de análisis de riesgo en materia de gestión del riesgo de desastres y adaptación al cambio climático

CAPÍTULO VIII

PROGRAMA DE INVERSIONES METROPOLITANAS Y/O URBANAS

Artículo 96.- Definición del Programa de Inversiones

Metropolitanas y/o Urbanas

Artículo 97 - Composición del Programa de Inversiones

Metropolitanas y/o Urbanas

Artículo 98.- Gestión del Programa de Inversiones Metropolitanas y/o Urbanas

CAPÍTULO IX

OBSERVATORIO URBANO NACIONAL

Artículo 99 - Definición de Observatorio Urbano Nacional (OUN)

Artículo 100.- Objetivos del OUN

Artículo 101 - Funciones del MVCS respecto al OUN

Artículo 102 - Entidades participantes en el OUN

Artículo 103.- Remisión de información al OUN

Artículo 104.- Proceso de recopilación de información del OUN

Artículo 105 - Metodología para la recopilación de información en el OUN

CAPÍTULO X

COOPERACIÓN INTERINSTITUCIONAL PARA EL ACONDICIONAMIENTO TERRITORIAL Y EL DESARROLLO URBANO

Artículo 106 - Encargados de la coordinación, asistencia técnica y capacitación

Artículo 107.- Suscripción de Convenios de Cooperación

Interinstitucional entre el MVCS y otras entidades

NORMATIVO DE LA PLANIFICACIÓN Y DESARROLLOURBANOENELPERÚ

III.1. La planificación del territorio peruano, la pugna y las competencias: MVCS

MVCS

TÍTULO V

CONFORMACIÓN FÍSICO ESPACIAL DEL DESARROLLO URBANO SOSTENIBLE

CAPÍTULO I

CONFORMACIÓN HORIZONTAL DEL COMPONENTE FÍSICO ESPACIAL –CLASIFICACIÓN DEL SUELO

Artículo 108.- Conformación horizontal del componente físico espacial: Clasificación del suelo

Artículo 109.- Objetivos de la conformación horizontal del componente físico espacial

Artículo 110.- Consecuencias de la ocupación del suelo de protección

CAPÍTULO II

CONFORMACIÓN VERTICAL DEL COMPONENTE FÍSICO ESPACIAL

Artículo 111.- Conformación vertical del componente físico espacial

Artículo 112 - Derecho de propiedad del suelo, subsuelo y sobresuelo

Artículo 113.- Limitaciones legales al uso del suelo, subsuelo y sobresuelo

TÍTULO VI

ZONIFICACIÓN

Artículo 114.- Definición de zonificación

Artículo 115.- Objeto de la zonificación

Artículo 116.- Plano de Zonificación

Artículo 117.- Tipos de Zonificación

Artículo 118.- Vinculación de la Zonificación con la Clasificación del Suelo

Artículo 119 - Usos

Artículo 120.- Índice de Usos para la Ubicación de Actividades Urbanas

Artículo 121.- Reglamento de Zonificación

Artículo 122.- Modificación de la zonificación

Artículo 123.- Propuestas de la modificación de zonificación

Artículo 124 - Proceso de modificación de la zonificación

Artículo 125.- Proceso de modificación de zonificación específico

DISPOSICIONES COMPLEMENTARIAS FINALES

Primera - Publicación de Datos Tabulares y Geoespaciales del SICCEP

Pueblo

1001 - 2,000 Hab

Casorio de 51 – 1,000 Hab.

Ciudad Menor 5.001 – 20,000 Hab.

Ciudad Grande 500,000 – 1.000.000 Hab.

Megaciudad Mas de 10.000.000 Hab.

de

Villa 2001 - 5,000 Hab.

Ciudad Intermedia 20.001 – 100,000 Hab.

Metrópolis /conurbación Mas de 1.000.000 Hab.

Región
Ciudad
Barrio
Conjunto
edificios, espacio público
Casa - Edificio

2011 D.S. 004 – V

– 2016 PAT – PDU

Ley n.° 2682 - Ley Orgánica para el Aprovechamiento Sostenible de los RR. NN

D. S. n.° 008-2005-PCMReglamento de la Ley Marco del Sistema Nacional de Gestión Ambiental

022 – V

III.2. Línea de tiempo normativa y transformación de la norma

D.S. 027 – V

Ley n.° 27783 Ley de Bases de la Descentralización

D. S. n.° 087-2004-PCM - Reglamento de Zonificación Ecológica y Económica (ZEE)

R. D. n.° 005-2006-EF/68.01 - Pautas para la elaboración de estudios de pre-inversión de Proyectos de Inversión Pública de desarrollo de capacidades para Ordenamiento Territorial

R. M. n.° 189-2012-PCMComisión Multisectorial: ejes estratégicos de la gestión ambiental

D. S. n.° 14-2011MINAM - Plan Nacional de Acción Ambiental 2011-2021

R. D. n.° 007-2013-EF7/63.01 - Lineamientos para la Formulación de Proyectos de Inversión Pública en materia de Ordenamiento Territorial

DS. 007 – 85 - VC

• Plan Integral de Desarrollo Provincial

• Plan de Acondicionamien to Territorial

• Plan Urbano

• Plan de Desarrollo Metropolitano

• Plan Director

• Plan de Ordenamiento

DS. 027 – 2003 - V

a) Plan de Acondicio namiento Territorial b) Plan de Desarrollo Urbano

c) Plan Específico d) Plan Urbano Distrital

012 RATPUDUS

Ley n.° 27972 Ley Orgánica de Municipalidades

PDM

D. L. n.° 1013 - Creación, organización y funciones del Ministerio del Ambiente

D.S. 1674 Modifica Ley: 31313

Ley n.° 27867 Ley Orgánica de Gobiernos Regionales

Ley n.° 28611Ley General del Ambiente

Decreto C. D. 010-2006-CONAM - CDDirectiva ‘‘Metodología para la Zonificación Ecológica Económica

R. M. n.° 026-2010-MINAMLineaminetos de Políticas para el Ordenamiento Territorial

R. M. n.° 026-2013-MINAM - Agenda Nacional de Acción Ambiental 20132014

D. S. n.° 012-2009MINAM - Política Nacional del Ambiente

R. M. n.° 135-2013-MINAMGuía Metodológica para elaboración de Instrumentos Técnicos Sustentatorios para el Ordenamiento Territorial

TRANSFORMACIÓN DE LA NORMA

DS. 004 – 2011 - V

1) Plan de Acondicionamiento Territorial (PAT)

2) Plan de Desarrollo Metropolitano (PDM)

3) Plan de Desarrollo Urbano (PDU)

4) Plan Urbano Distrital (PUD)

5) Esquema de Ordenamiento Urbano (EU)

3.2 Plan Específico (PE)

3 3 Planeamiento Integral (PI)

DS. 022 – 2016 - V

12.1 El Plan de Acondicionamiento Territorial - PAT,

12.2 Los Planes de Desarrollo Urbano

1 El Plan de Desarrollo MetropolitanoPDM,

2. El Plan de Desarrollo Urbano – PDU

3 El Esquema de Ordenamiento Urbano - EU, para centros poblados hasta los 5,000 habitantes.

4. El Plan Específico - PE,

5. El Planeamiento Integral - PI,

III.3. La Ley DUS y sus Reglamentos

CONTENIDO DE LEY 31313 - 22 JULIO-2021

SECCIÓN I

DISPOSICIONES GENERALES

Artículo 1. Objeto de la Ley: Tiene por objeto establecer los principios, lineamientos, instrumentos y normas que regulan el acondicionamiento territorial, la planificación urbana, el uso y la gestión del suelo urbano, a efectos de lograr un desarrollo urbano sostenible, entendido como la optimización del aprovechamiento del suelo en armonía con el bien común y el interés general

Artículo 2 Finalidad: Tiene por finalidad orientar el desarrollo de ciudades y centros poblados para ser sostenibles, accesibles, inclusivos, competitivos, justos, diversos y generadores de oportunidades para toda la ciudadanía.

Artículo 3 Ámbito de aplicación

Artículo 4 Principios y Enfoques Orientadores del Acondicionamiento Territorial, la Planificación Urbana y el Desarrollo Urbano Sostenible

Artículo 5 Directrices

1. El acondicionamiento, la planificación urbana y la gestión urbana en los niveles territorial y urbano

2. Las actuaciones urbanísticas, deben impulsar una ocupación del suelo sostenible, eficiente, equitativa, segura y racional

SECCIÓN II

DISPOSICIONES ORGANIZATIVAS

• TÍTULO I - Organización del Desarrollo Urbano

• TÍTULO II - Catastro Urbano, Observatorio Urbano Nacional y Sistema de Ciudades y Centros Poblados (SICCEP)

SECCIÓN III

DERECHOS Y DEBERES EN EL APROVECHAMIENTO DE LA PROPIEDAD PREDIAL

SECCIÓN IV

DESARROLLO URBANO SOSTENIBLE

TÍTULO I - Acondicionamiento Territorial y Planificación Urbana del Desarrollo Urbano Sostenible

• Capítulo I - Definiciones

• Capítulo II - Planes para el Acondicionamiento Territorial y Desarrollo Urbano

• Capítulo III - Clasificación del suelo

• Capítulo IV - Zonificación y Regulación del Suelo Urbano

TÍTULO II - GESTIÓN DEL SUELO

• Capítulo I - Definiciones

• Capítulo II - Instrumentos de Reajuste previal

• Capítulo III - Instrumentos de Regulación Urbana

• Capítulo IV - Instrumentos de Financiamiento Urbana

• Subcapítulo I - Instrumentos para el aprovechamiento del incremento del valor del suelo

• Subcapítulo II - Derechos Adicionales de Edificación Transferibles

• Subcapítulo III - Bonificación por Finalidades de Interés Público

• Subcapítulo IV - Compensación de Potencial Edificatorio

• Subcapítulo V - Tributos

• Capítulo V - Instrumentos Complementarios de Gestión

TÍTULO III - VIVIENDA DE INTERÉS SOCIAL, EQUIPAMIENTO URBANO Y ESPACIOS PÚBLICOS

• Capítulo I Vivienda de Interés Social

• Capítulo II - Equipamiento Urbano y Espacios Públicos

TÍTULO IV - GESTIÓN DEL RIESGO DE DESASTRES

SECCIÓN V

FISCALIZACIÓN Y SANCIONES

➢ DISPOSICIONES COMPLEMENTARIAS FINALES

➢ DISPOSICIÓN COMPLEMENTARIA TRANSITORIA

➢ DISPOSICIONES COMPLEMENTARIAS MODIFICATORIAS

DS N° 1674 MODIFICA LEY 31313 DUS 25 SET 2024

Artículo 1.- Objeto y Finalidad

El presente Decreto Legislativo tiene por objeto modificar la Ley N° 31313, Ley de Desarrollo Urbano Sostenible, con el fin de impulsar la planificación de las ciudades y los centros poblados, en el ámbito urbano y rural, así como la implementación de los instrumentos de gestión del suelo y financiamiento urbano, impulsando el cierre de brechas en vivienda e infraestructura

ESTE DECRETO SUPREMO MODIFICA 77 ARTICULOS, DE UN TOTA DE 102 ARTICULOS.

BIBLIOGRAFIAS

https://www.inei.gob.pe/media/MenuRecursivo/publicaciones_digitales/Est/Lib1197/cap01.pdf

https://onu-habitat.org/index.php/las-diferentes-definiciones-de-urbano-en-el-mundo laza Mariana / FR-EE / Fernando Romero Enterprise

https://www.palermo.edu/Archivos_content/2015/arquitectura/junio2015/Espacio_urbano.pdf

https://www.comexperu.org.pe/articulo/planificacion-urbana-como-estamos

https://busquedas.elperuano.pe/dispositivo/NL/2112560-6

https://www.archdaily.pe/pe/1023329/centro-de-exposiciones-de-arte-son-tra-ho-khue-architects?ad_medium=gallery

https://www.archdaily.pe/pe/950554/intervencion-calle-consciente-un-jardin-de-colores-taller-arquiurbano-plus-iaastudio?ad_source=search&ad_medium=projects_tab

https://www.hiru.eus/es/arte/la-arquitectura-del-siglo-xx

https://www.archdaily.pe/pe/02-75429/clasicos-de-arquitectura-casa-rietveld-schroder-gerrit-rietveld?ad_medium=gallery

Arq. Francés Auguste Perret - Escuela la marina – Francia – Paris

https://oa.upm.es/13414/1/CIUDADYURBANISMOFINALESS.XX.pdf

https://oa.upm.es/11088/1/crecimientourbano.pdf

https://www.archdaily.pe/pe/921672/repensar-la-forma-de-hacer-ciudad-implica-repensar-como-aprendemos-a-hacer-ciudad

https://www.archdaily.pe/pe/955130/paris-convertira-los-campos-eliseos-en-un-extenso-jardin-urbano

Https://www.Madrid.Es/portales/munimadrid/es/inicio/-RE-DESCUBRE-PLAZA-DE-ESPANA https://www.impostergable.com/blog/cmo-se-planifican-las-ciudades-en-la-actualidadplanificacin-urbana-del-siglo-xxi-enfoques-ytendencias

https://www.juliendelabaca.com/teleportez-vous-ep16/ https://espanol.libretexts.org/Humanidades/Arte/Una_perspectiva_mundial_de_la_historia_del_arte%3A_1400CE_al_siglo_XXI_(Gustlin_y _Gustlin)/08%3A_Arte_Milenario_(2000-Actualidad)/8.04%3A_Arquitectura_para_el_siglo_XXI

http://www-etsav.upc.es/personals/monclus/cursos/CartaAtenas.htm

https://www.archdaily.pe/pe/994766/guia-de-arquitectura-de-brasilia-16-proyectos-para-entender-la-capitalbrasilena?ad_medium=gallery

https://www.archdaily.pe/pe/916300/universidades-escuelas-y-talleres-que-transforman-la-arquitectura-educacional-de-peru

https://www.archdaily.cl/cl/777939

https://www.archdaily.pe/pe/948465/acupuntura-urbana-regeneracion-del-espacio-publico-mediante-intervenciones-hiperlocales

https://www.archdaily.pe/pe/1014768/ https://elviajista.com/que-hacer-en-singapur/ https://www.archdaily.pe/pe/02-103786/superkilen-big https://www.viajesyfotografia.com/blog/oslo-sostenibilidad-urbana-noruega/ https://www.hola.com/viajes/2015040677880/guia-imprescindibles-ginebra/ https://www.canalnamala.com/explorando-zurique-guia-pratico-e-pessoal-de-transporte-na-cidade/

Turn static files into dynamic content formats.

Create a flipbook
Issuu converts static files into: digital portfolios, online yearbooks, online catalogs, digital photo albums and more. Sign up and create your flipbook.