Guia Metodológica para la Formulación del Diagnóstico Urbano

Page 1


Guía Metodológica para la Formulación del Diagnóstico Urbano

2024

1. INTRODUCCIÓN

1.1 Propósito de la guía

1.2 Importancia del diagnostico urbano

1.3 Alcances y limitaciones

2. MARCO CONCEPTUAL

2.1 Definición de Términos claves

2.2 Fundamentos normativos

2.3 El diagnosticar lo Urbano

2.4 Diagnóstico y La Ley DUS

3. METODOLOGÍA

3.1 Pasos para la formulación del diagnóstico

3.2 Uso de herramientas participativas

4. FORMULACIÓN DEL DIAGNÓSTICO

4.1 Ámbito de intervención

4.2 Actores involucrados

4.3 Análisis de componentes claves (De riesgos, poblacional, habitacional, económico productivo, del equipamiento, infraestructura y servicios urbanos, movilidad Urbana)

4.4 Uso actual del suelo

4.5 Tendencias de crecimiento urbano

4.6 Marco administrativo institucional

4.7 Síntesis del diagnóstico

GUIA DIAGNOSTICO URBANO

Escuela de arquitectura

Facultad de ingeniería civil, sistemas y arquitectura (FICSA)

MAESTRÍA EN CIENCIAS CON MENCIÓN EN ORDENAMIENTO TERRITORIAL Y DESARROLLO URBANO

Planificación urbana sostenible

MG. Carlos Germán Paredes García

EDICÍON 01 2024

PROPÓSITO DE LA GUÍA

Proporcionar un marco metodológico que oriente a los profesionales del urbanismo en la formulación de diagnósticos urbanos integrales, promoviendo el desarrollo sostenible de las ciudades y la mejora de la calidad de vida

IMPORTANCIA DEL DIAGNÓSTICO URBANO

El diagnóstico urbano es un paso esencial en la planificación territorial, ya que permite identificar problemas, oportunidades y tendencias en la configuración de las ciudades. Sirve como base para la toma de decisiones y la formulación de planes que respondan a las necesidades de los habitantes.

Carola del Milagro

Mario Julio

Walter Yovani

Luciano Garcia DIRECTOR

Carola del Milagro

Mario Julio

Walter Yovani

Luciano Garcia COORDINADOR

Carola del Milagro

Mario Julio

Walter Yovani

Luciano Garcia DISEÑO GRAFICO

1. INTRODUCCIÓN

ALCANCES Y LIMITACIONES

ALCANCES

Aplicación en áreas urbanas de diferentes escalas.

Integración de aspectos sociales, económicos, ambientales y físicos. LIMITACIONES

Dependencia de la calidad de los datos disponibles.

Requiere la participación activa de los actores involucrados.

El diagnosticar lo urbano – diagnostico y ley DUS

El diagnóstico lo urbano identifica y evalúa los componentes físicos, sociales y económicos para comprender las dinámicas de la ciudad y planificar soluciones efectivas.

La Ley de Desarrollo Urbano Sostenible (DUS) establece lineamientos para garantizar la sostenibilidad en la planificación urbana, incluyendo la importancia del diagnóstico como base para los planes.

3. METODOLOGIA DEL DIAGÓSTICO URBANO

Pasos para la formulación del Diagnóstico

Fase 1: Recolección de Información

Fuentes primarias: Encuestas, talleres participativos, entrevistas.

Fuentes secundarias: Documentos técnicos, censos, imágenes satelitales.

Fase 2: Análisis de la Información

Identificación de patrones y problemas clave.

Uso de herramientas como matrices FODA y mapas SIG.

Fase 3: Sistematización y Síntesis

Integración de hallazgos en un informe estructurado.

Presentación visual de resultados mediante gráficos y mapas.

Talleres comunitarios para recoger perspectivas locales. Uso de herramientas participativas

Mapas de actores para identificar roles e influencias.

DIAGNOSTTICO FISICO - ESPACIAL

4. FORMULACIÓN DEL DIAGNÓSTICO

4.1 ubicación y delimitación del ámbito de intervención

4.1.1 marco nacional, marco regional y regional

4.1.2 Matriz de Oportunidades

MEJORES

Son muy atractivas y tienen una Alta probabilidad de éxito

MODERADAS

Son muy atractivas y tienen una Alta probabilidad de éxito

MAPA DEL PERÚ – DPT. LAMBAYEQUE - JAYANCA

Los nuevos escenarios requieren planificación a través de herramientas, estudios y diagnósticos para una toma de decisiones de globalización mejorar la calidad de vida de la población y encontrar la sostenibilidad territorial

1-2. NORTE con el distrito de Salas y Motupe

3-4. SUR con el distrito de Pacora y Pitio

5. ESTE el distrito de Ferreñafe

6. OESTE con el distrito de Olmos.

PEORES

Son poco atractivas y tienen una baja probabilidad de éxito

• FÍSICO AMBIENTAL

• SOCIO CULTURAL

• ECONÓMICO PRODUCTIVO

• FÍSICO ESPACIAL

• POLÍTICO INSTITUCIONAL

4.1.2 Matriz de Amenazas

MEYORES

Pueden dañar seriamente y tienen una alta probabilidad de aparición

MODERADAS

Pueden dañar seriamente y tienen una alta probabilidad de aparición

PEORES

Pueden dañar levemente y tienen una baja probabilidad de aparición

• FÍSICO AMBIENTAL

• SOCIO CULTURAL

• ECONÓMICO PRODUCTIVO

• FÍSICO ESPACIAL

• POLÍTICO INSTITUCIONAL

4.1.3 Delimitación del ámbito de intervención información base

Criterios técnicos para la delimitación del ámbito de intervención de Jayanca

Se consideran las siguientes variables

Sistema socio espacial

La zona urbana consolidada, el centro del ámbito, así como áreas rurales circundante como asentamientos humanos en proceso de consolidación.

El ámbito de intervención resultante para el PDU, tiene que considerar un área.

Limites naturales

Vías caminos rurales trochas

Límites de parcelas

Sistema usos de suelo

Considera las áreas urbanas actuales, mencionadas.

Áreas potenciales para expansión

Área potencialmente vulnerable ante inundaciones

Sistema de equipamiento Equipamientos existentes en el área urbana

Se consideran áreas de reserva para posibles equipamientos

Identificado las áreas que conforman el ámbito de intervención, que está conformada por los siguientes límites físicos

JAYANCA
Distrito de Jayanca
Distrito de Pacora
Plano de delimitación del ámbito de intervención

Áreas urbanas homogéneas: Son áreas urbanas con similar grado de consolidación en manzanas

4. FORMULACIÓN DEL DIAGNÓSTICO

Identificación de los sectores de estudio Criterios para su identificación y delimitación

Dentro del ámbito se toma como criterio para la delimitación los ríos, relieves de terreno, canales de riego, cursos de acequias, carretera y caminos vecinales (trochas)

Plano delimitación de los Sectores de intervención

JAYANCA SUR

JAYANCA NORTE

JAYANCA CENTRO

Distrito de Jayanca

En el plano se presenta la sectorización, identificando Los centros urbanos y rurales

JAYANCA CENTRO JAYANCA NORTE JAYANCA SUR

Distrito de Pacora

4. FORMULACIÓN DEL DIAGNÓSTICO

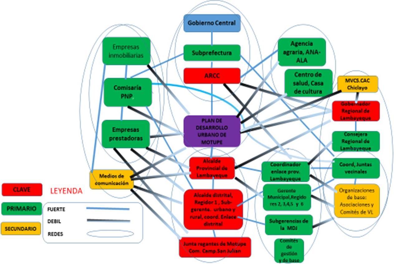
IDENTIFICACION Y CLASIFICACION DE LOS ACTORES INVOLUCRADOS

Los El objetivo del Mapeo de Actores es identificar al conjunto de actores, clasificarlos, determinar el grado de interés, influencia y el poder que tienen respecto al desarrollo de los planes; ello nos permitirá visualizar la viabilidad y posibilidades de éxito del proceso de elaboración, aprobación, continuidad e implementación de las propuestas generales y específicas del PDU reflejadas en el programa de inversiones

A. Aspectos Tecnico-Metodologico

A-1- Enfoque Metodológico El enfoque metodológico empleado es la investigación cualitativa y cuantitativa desastres

A.1.1. Trabajo de Gabinete y gastronómicos

A.1.2. Trabajo de Campo

B. Marco Conceptual y Especificaciones Técnicas

B.1. Mapeo de Actores; son aquellos grupos e instituciones que son afectados o afectan el desarrollo actividades

B.1.1. Actores Sociales; son personalidades, representantes de instituciones, organizaciones y gremios

B.1.2. Identificación de los Actores; se busca conocer los datos generales de las personas

B.1.3. Clasificación de los Actores; participan los representantes de entidades publicas y privadas y otras

B.1.4. Análisis de Nivel de Interés y Compromiso de los Actores; se les pregunta, cual es su aporte concreto e intangibles

B.1.5. Análisis de nivel de influencia de los actores; son las personas que determinan acciones por su influencia a lo alrgo del tiempo

B.1.6. Análisis de Nivel de poder de los Actores; son las personas o autoridades que ejercen poder

B.1.7. Integración de Matriz Influencia/Poder; es el promedio de las varibles para octener un valor

B.1.8. Mapeo de Actores; es el cruce da variables donde se ve el nivel de interés y de influencia

Clasificación de los Actores

Actores Claves

Son las personas que tienes cargos institucionales

Actores Primarios

Son las personas que tienes cargos administrativos y aportan con información

Actores Secundarios

Son las personas que participan indirectamente, como son el Gobernador, Alcalde, Jueces, Comisario, Jefa de Salud, entre otros

Análisis de Nivel de interés y compromiso de los actores

Son grupos de personas de las instituciones que se les clasifica por el nivel de interes

Identificación y Clasificación de los actores involucrados

- Análisis del Nivel del poder

- Análisis de Poder

- Análisis del nivel de influencia de actores

- Análisis de influencia/poder y el Nivel de interés de los actores

- Análisis de la matriz del nivel de influencia/poder

2.4.5 Mapa de Actores

4.3.1.1. ANÁLISIS DE RIESGOS:

PELIGRO x VULNERABILIDAD = RIESGO

PROCEDIMIENTO

• Estimar el riesgo del ambito urbano a intervenir, según el Manual Básico para la estimación del riesgo, Resolución

Jefatural N° 317-2006-INDECI (R = P x V).

• Identificación y evolución de peligros: naturales y los inducidos por la actividad humana.

• Análisis de vulnerabilidad: física, social, ambiental, económica.

• Estimación de riesgos: PELIGRO x VULNERABILIDAD.

CONSIDERAR:

• Características físicas del territorio, antecedentes históricos de desastres en el ambito a intervenir, análisis del entorno físico, análisis del entorno ambiental.

• Los planos deben ser graficados según las “Especificaciones técnicas para el tratamiento de la información cartográfica, geográfica de los PAT/PDM/PDU en el marco de reconstrucción con cambios” (ver Anexo N° 03: “Especificaciones Técnicas para Sistemas de Información Geográfica o GIS”)

Síntesis de peligros

Síntesis de vulnerabilidad

4.3.1 análisis de riesgos, poblacional, habitacional y económico productivo 4.3.1.1. ANÁLISIS DE RIESGOS: ESTIMACIÓN DE RIESGOS

4.3.1 análisis de riesgos, poblacional, habitacional y económico productivo

4.3.1.2. ANÁLISIS POBLACIONAL:

ESTRUCTURA POBLACIONAL ACTUAL + ESTRUCTURA POBLACIONAL PROYECTADA = ANALISIS POBLACIONAL

Procedimiento

• Considerar como base la información oficial de los Censos Nacionales de Población y de Vivienda realizados en los años 2007 y 2017 realizados por el Instituto Nacional de Estadística e Informática (INEI).

• Analizar la población total y estructura por género y grupo etario, población asentada en barrios urbanos marginales, población asentada en zonas de muy alto riesgo, población en sectores críticos, distribución espacial de la población, población flotante, se proyecta la población (corto, mediano y largo plazo).

• Análisis de la tasa de crecimiento:

- Nivel de ambito nacional y a nivel de sectores

- Periodo intercensal del 2007-2017

- Incremento intercensal de la población

- Incremento de los habitantes en un espacio y tiempo determinad

Considerar: Los planos deben ser graficados según las “Especificaciones técnicas para el tratamiento de la información cartográfica, geográfica de los PAT/PDM/PDU en el marco de reconstrucción con cambios” (ver Anexo N° 03: “Especificaciones Técnicas para Sistemas de Información Geográfica o GIS”).

Considerar:

El desarrollo del Indicador N° 01 corresponden a la variable: riesgos y el indicador N° 09 corresponde a la variable: urbano, del Anexo 01 “Fichas técnicas de los indicadores” que serán de guía para el desarrollo del análisis urbano en el diagnóstico.

4.3 ANALISIS DE COMPONENTES CLAVES

4.3.1 análisis de riesgos, poblacional, habitacional y económico productivo

4.3.1.2. ANÁLISIS POBLACIONAL:

4.3.1 análisis de riesgos, poblacional, habitacional y económico productivo

4.3.1.3. ANÁLISIS DE LA DEMANDA Y OFERTA HABITACIONAL: ESTRUCTURA DE LA DEMANDA

HABITACIONAL: déficit cuantitativo y cualitativo por extractos socioeconómicos

DEFICIT CUANTITATIVO + DEFICIT CUALITATIVO = DEFICIT HABITACIONAL

PROCEDIMIENTO

• CALCULO DEL DEFICIT HABITACIONAL, considerar 4 factores: crecimiento de volumen poblacional, la tasa de habitantes por vivienda, los procesos migratorios, el nivel socioeconómico.

• CALCULO DE DEMANDA HABITACIONAL, seguir 3 pasos:

✓ Calcular la tasa de habitabilidad (TH) = N° habitantes / N° de viviendas

✓ Calcular la población proyectada: PDU (10 años), PDM (20 años)

✓ Calcular las viviendas requeridas = Tasa habitacional / Población proyectada

Considerar:

✓ INEI “Perú: Mapa de Déficit Poblacional a Nivel de Distritos, 2007”, en el Calculo del Déficit Habitacional.

✓ Indicadores del N° 17 al N° 18 corresponden a la variable: vivienda para orientar el proceso y sistematización de la información recopilada, Anexo 01 “Fichas técnicas de los indicadores”, en el Calculo de la Demanda Habitacional.

4.3.1 análisis de riesgos, poblacional, habitacional y económico productivo

4.3.1.3. ANÁLISIS DE LA DEMANDA Y OFERTA HABITACIONAL: ESTRUCTURA DE LA DEMANDA HABITACIONAL: déficit cuantitativo y cualitativo por extractos socioeconómicos

Identificar límites de la propiedad pública y privada

Identificar el suelo público y privado disponible

Porcentaje de viviendas urbanas en zonas de muy alto riesgo

Valor de mercado del suelo disponible

Oferta de proyectos habitacionales

IDENTIFICACIÓN DE LA OFERTA HABITACIONAL

Considerar: Los planos deben ser graficados según las “Especificaciones técnicas para el tratamiento de la información cartográfica, en el marco de reconstrucción con cambios” (ver Anexo N° 03: “Especificaciones Técnicas para Sistemas de Información Geográfica o GIS”)

Indicador N° 07 correspondiente a la variable: promedio del valor del suelo; Anexo 01 “Fichas técnicas de los indicadores”. Indicador N° 06 correspondiente a la variable: uso de suelo, Indicador n° 02 corresponde a la variable: riesgo; Anexo 01 “Fichas técnicas de los indicadores”.

4.3.2 ANÁLISIS DE LA ESTRUCTURA Y DINÁMICA ECONÓMICA PRODUCTIVA

Conocer las relaciones entre las actividades económicas, los recursos naturales y la infraestructura en el espacio económico de la ciudad.

Estructura económica

Definida por el comportamiento humano. Necesidades básicas (primarias), Intermedias (secundarias), Superiores (terciarias)

➢ Ejemplo de estructura económica de Motupe

SECTOR PRIMARIO

Actividad Agrícola

SECTOR SECUNDARIO

Actividad Industrial

SECTOR TERCIARIO

Actividad

Comercial y de servicios

Transportes y almacenamiento

Provisión de insumos (Materia Prima)

Transformación con tecnología

Transformación con tecnología

MERCADO DE BIENES Y SERVICIOS

4.3.2 análisis de la estructura y dinámica económica

ESTRUCTURA ECONÓMICA

Estructura Económica

SECTOR

actividades

Actividad Agrícola

Actividad Forestal

Actividad Pecuario

JAYANCA NORTE
JAYANCA SUR
JAYANCA CENTRO
Distrito de Jayanca
Distrito de Pacora

4.3.2 análisis de la estructura y dinámica económica productiva

Actividad Industrias manufacturas

SECTOR SECUNDARIO

Actividad Construcción

SECTOR TERCIARIO

1. Actividad de comercio y venta de vehículos automotores y motocicleta

2. Actividad Transportes

3. Sistema financiero

4. El turismo

JAYAN CA SUR

Distrito de Pacora

JAYANCA NORTE

SECTOR TERCIARIO

1. Actividades económicas

Distrito de Jayanca

JAYANCA CENTRO

JAYANCA SUR

Distrito de Pacora

JAYANCA NORTE

Distrito de Jayanca

JAYANCA CENTRO

Actividad Primaria

Actividad Secundaria

Actividad Terciaria

Económicas en el ámbito del PDU

INFRAESTRUCTURA ECONÓMICA PRODUCTIVA RELEVANTE

Conjunto de elementos (estructuras, vías, equipos e instalaciones), que constituyen servicios para las actividades económicas y para el desarrollo de estas.

• Puertos

• Aeropuertos,

• Parques industriales

• Complejos comerciales, etc.

LAMBAYEQUE

ADPPIMENTEL

Infraestructura de Riego

Se debe mejorar la infraestructura de riego.

Mejorar la distribución del recurso hídrico. Impulsar el riego tecnificado.

Vías de Comunicación

CHONGOYAPE

EJES ECONÓMICOS ACTUALES Y POTENCIALES

JAYANCA NORTE

JAYANCA CENTRO

JAYANCA SUR

Ejes económicos: actuales y potenciales Para el desarrollar las actividades económicas en el ámbito del PDU y del distrito, mercados y ejes comerciales

Los recursos, las actividades urbanas y las relaciones asociadas a la economía.

Características territoriales particulares en el distrito los que corresponde a los espacios económicos urbanos.

Económica Relevante en el ámbito del PDU

Plano de Infraestructura
Distrito de Jayanca
Distrito de Pacora

Equipamiento Urbano: Análisis de la oferta y determinación del déficit y/o superávit

Finalidad

• Determinar niveles de cobertura espaciales, N° de equipamientos, áreas de influencia, estado de conservación y la calidad del servicio brindado.

• Cuantificar N° Equipamientos requeridos según demandas actuales y futuras (Según temporalidad del PDU: Corto, mediano o largo Plazo)

• Identificar equipamientos en en el ámbito de intervención.

• Se desarrollan indicadores mínimos para orientar el proceso y sistematización de la información recopilada.

• Identificar déficit y superávit actual de los distintos equipamientos existentes.

Tipos de Equipamientos Urbanos:

• De Servicios Públicos Complementarios: Educación, Salud.

• De Recreación: Recreación Pública

• De Comercio

• Otros Usos o Usos Especiales: Cultural, Deportes o recreación activa, Seguridad, Transportes, Administrativo y otros tipos

Infraestructura y servicios urbanos básicos:

• Redes de agua potable y alcantarillado

• Redes de energía eléctrica

• Redes de desagüe pluvial

• Cobertura de red de comunicación

• Sistema de tratamiento de residuos sólidos

4.3.2 ANALISIS

Equipamiento Urbano: Análisis de la oferta y determinación del déficit y/o superávit

Considerar:

✓ Categoría de ciudad -SINCEP (Rango)

✓ Aplicar estándares para análisis de la oferta, demanda, déficit y/o superávit de equipamiento urbano.

✓ Calcular déficit de equipamiento con datos de INEI: Proyecciones al año actual y de inicio del Plan considerando análisis para el corto (2 años). Mediano (5 años) y largo plazo (10 años)

✓ Base de datos de Equipamientos a partir de información de entidades competentes.

Procedimiento

• Estructuración del equipamiento en el sistema nacional.

• Base de datos de equipamientos existentes: Visión General

• Ubicación de la ciudad según los Estándares urbanos para equipamiento respectivo, para calculo de áreas de reserva.

• Se desarrolla características, oferta, demanda y déficits de cada equipamiento.

Equipamiento Urbano: Análisis de la oferta y determinación del déficit y/o superávit

DEMANDA:

De acuerdo a la información disponible en los censos y los estándares se establece la cantidad de equipamientos para el momento actual y los horizontes de planificación (corto, mediano y largo plazo)

OFERTA:

La oferta de equipamientos se expresa en la cantidad de equipamiento correspondiente existente por cada nivel o categoría en el ámbito de estudio.

De acuerdo a la información disponible en Organismo competente (MINEDU, MINSA, INEI, PCM, etc) se establece el N° de equipamientos existentes y la población atendida o servida.

Déficits, requerimiento de áreas

El déficit en la cobertura de Equipamiento es la diferencia entre la oferta y la demanda de establecimientos, en cada uno de los horizontes de planificación luego de ello se determina las áreas de terreno necesarias, según la normativa del MVCS

Análisis Cuantitativo

Déficit/Superávit

N° de establecimientos

Análisis Cualitativo

Características físicas: material, estado de la construcción, estado de conservación.

Análisis de Cobertura Espacial y Localización del Equipamiento.

Se determina el área de influencia por nivel de equipamiento, considerando la distancia máxima de recorrido a pie o en transporte, según categoría de establecimiento.

Infraestructura y Servicios Básicos

Sistema del servicio, fuente e infraestrura: Abastecimiento.

Producción

Sistema de distribución (Red)

Cobertura

Se determina por Indicadores (MVCS) donde se establece que la población con acceso a servicios conectado a la red pública, resulta del producto del número de Viviendas con acceso al servicio conectado a la red pública multiplicado por el promedio de ocupantes por viviendas del área de estudio.

Infraestructura y Servicios Básicos

• Consumo Per cápita de Agua Potable - CAP: (Indicador N° 24): Se determina el consumo de lt/hab/día

• Generación PER cápita de Aguas Residuales - GAR: (Indicador N° 25): Se determina la generación total de aguas residuales entre la población total urbana

• Conclusiones del servicio: Cobertura del Sistema, Estado de Red de Distribución, Déficit.

JAYANCA NORTE
JAYANCA SUR
JAYANCA CENTRO
Distrito de Jayanca
Distrito de Pacora

JERARQUIA DE MOVILIDAD URBANA

Modos de Desplazamiento en el ámbito de Jayanca

Es una necesidad básica de las personas que debe ser respetada y satisfecha, sin que el esfuerzo y el costo de los desplazamientos necesarios para acceder a los bienes y servicios no sean afectados negativamente

PARQUE ADAN B.

PASEO LA AMISTAD

PLAZA DE ARMAS

Distrito de Pacora

JAYANCA NORTE
JAYANCA SUR
JAYANCA CENTRO

DEMANDA: DISTRIBUCION DE DESPLAZAMIENTO

Durante las labores de campo se pudo determinar que el uso de la bicicleta no es muy utilizado, ello se fundamenta en la falta de redes de ciclovías

OFERTA: DISTRIBUCION DE DESPLAZAMIENTO

Es cierto que no se encontró ciclovías, sin embargo, se pudo observar que ciertas vías cuentan con potencial para poder funcionar como ciclovías

CORTE DE VIA F. BELAUNDE T.
VISTA DE LA CALLE F. BELAUNDE T.

Modos de Desplazamiento en el ámbito de Jayanca

De acuerdo a las estimaciones realizadas, tomando como fuente el censo de 2017, se determinó que el 18.84% de la población encuestada cuenta con movilidad privada (autos y motos)

JAYANCA NORTE

JAYANCA CENTRO

JAYANCA SUR

Mayor Demanda

Paradero de mototaxi

Paradero de combis interdistrital

Oferta de estacionamiento

Ubicación de zonas de estacionamiento

Intentos de mejora del sistema de transporte

Mejoramiento de caminos vecinales, carreteras, señalización de tránsito y la transitabilidad.

Construcción de pavimento, vereda y áreas verdes.

4.3.3 OFERTA Y DEMANDA DE TRANPORTE LOGISTICO

Hablar de transporte en logística es hablar del movimiento de carga en todas sus formas conocidas, encontrándose el terrestre, mediante las cuales se trasladan insumos, materias primas y productos terminados de un punto a otro según una planificación de la demanda

JAYANCA SUR

JAYANCA CENTRO

Puntos de abastecimiento

Mercado municipal -CAMION

Comercio-CAMION

Intensidad de flujo de transporte logistico

501 a 700 vehículos/hora

701 a 900 vehículos/hora

Modos de Desplazamiento en el ámbito de Jayanca

En forma resumida, podemos indicar que la ciudad de Jayanca está conformada por 78.19 Km, de vía nacional, vecinal y locales, de los cuales el 23.85% se encuentra pavimentado y el restante sin pavimentar

JAYANCA SUR

JAYANCA NORTE

JAYANCA CENTRO Red Vial

VIA NACIONAL 8.02 KM

carretera Fernando Belaunde Terry

VIA VECINAL 7.81 KM

VIA REGIONAL

VIAS EXPRESAS

VIAS ARTERIALES

VIAS COLECTORAS

VIAS LOCALES

Estado actual de la red vial de Jayanca

INTERCAMBIOS VIALES E INFRAESTRUCTURA COMPLEMENTARIA

Las vías de esta ciudad tiene conflicto de intersección por no contar con señalizaciones verticales así mismo no cuenta con rampas y las veredas no cuentan con el ancho mínimo reglamentario produciendo obstáculo al peatón

INFRAESTRUCTURA COMPLEMENTARIA

BADEN PONTONES

TACHAS Y TACONES

RESALTOS

SEMAFOROS

PARADEROS

Mapeo y análisis de la distribución de actividades

Cuantificar las grandes áreas, La información resulta del catastro urbano y catastro rural,

• Plataforma de la SUNARP,

• MINAGRI,

• Apoyo de imágenes satelitales,

• Visitas de campo para su confirmación.

Plano de Usos de Suelo en el ámbito de Jayanca

Distrito de Pacora

Sectorización, por homogeneidad de características físicas y funcionales

• El patrón de movilidad,

• elementos topográficos,

• cuerpos de agua,

• bosques o espacios abiertos,

• áreas con características sociales homogéneas y la morfología urbana.

JAYANCA NORTE
JAYANCA
JAYANCA
Distrito de Jayanca

Suelo predominantemente residencial

Los planos de sectorización, deben graficarse de acuerdo "Especificaciones técnicas para el tratamiento de la información cartográfica, geográfica de los PAT/PDM/PDU en el marco de la Reconstrucción con Cambios” (Ver Anexo N° 03)

JAYANCA SUR

Distrito de Pacora

JAYANCA NORTE

JAYANCA CENTRO

Distrito de Jayanca

JAYANCA NORTE

Son aquellas zonas donde el uso actual del suelo predominante, es el residencial, pudiendo contener otros usos.

Distrito de Jayanca

JAYANCA CENTRO

Población

Distrito de Pacora

JAYANCA SUR

Plano de Altura de Edificación

Materiales de Construcción de las Edificaciones

JAYANC A SUR

JAYANC A NORTE

JAYANCA CENTRO

JAYANCA SUR

JAYANCA NORTE

JAYANCA CENTRO

USO DE SUELO ACTUAL

1. Suelo residencial

2. Suelo comercial

3. Suelo industrial

4. Suelo agrícola, agropecuario, forestal y otros

5. Suelo eriazo (terreno eriazo)

6. Suelo dedicado a equipamientos

7. Suelo dedicado a reserva de equipamientos

Distrito de Jayanca
Distrito de Pacora

Evolución urbana

Proyecciones de expansión y demandas futuras

Área Urbana del año 1970

Área Urbana del año 2002

Área Urbana del año 2010

Área Urbana del año 2019

4.5 TENDENCIAS DE CRECIMIENTO URBANO

Evolución urbana - Población

Una tendencia es el posible comportamiento a futuro de una variable asumiendo la continuidad de su patrón histórico.

JAYANCA NORTE
JAYANCA SUR
JAYANCA CENTRO
Distrito de Jayanca
Distrito de Pacora

Proyecciones de expansión y demandas futuras

Tendencias demográficas – socio económicas – ambientales - tecnológicas

TENDENCIAS DEMOGRÁFICAS

Se considera Incremento de la dependencia demográfica. Incremento de la urbanización.

TENDENCIAS SOCIO ECONÓMICAS

Se considera para el Incremento en el consumo de alimentos. Creciente transformación de las estructuras familiares. Mayor nivel educativo de madres como principal factor para el bienestar de las familias. Cambio en el centro de gravedad económico global.

TENDENCIAS AMBIENTALES

Estudiar y analizar los cambios climáticos para el aprovechamiento y beneficio de la ciudad que este integrada.

TENDENCIAS TECNOLÓGICAS

Aprovechamiento de las tecnologías para brindar continuo desarrollo Mayor automatización del trabajo.

Tendencias demográficas – socio económicas – ambientales - tecnológicas

1. Variables de accesibilidad y conexión vial

2. Elementos físicos naturales

de tendencia de crecimiento urbano (vía principal)

Distrito de Pacora

1. VIVIENDA

2. EDUCACIÓN

3. SALUD

4. RECREACIÓN

5. COMERCIO

6. OTROS USOS (CULTURALES, DEPORTES, SEGURIDAD, TRANSPORTE)

JAYANCA NORTE
JAYANCA SUR
JAYANCA CENTRO
Distrito de Jayanca

4.5 TENDENCIAS DE CRECIMIENTO URBANO

PLANO DE TENDENCIAS DE CRECIEMIENTO URBANO GENERAL

En base a las tendencias de crecimiento urbano se preverá el requerimiento de suelo para expansión urbana y se traducirá en el plano de requerimientos y tendencia de crecimiento urbano.

JAYANCA SUR

Tendencia al crecimiento urbano

JAYANCA CENTRO

Tendencia a la densificación

Distrito de Jayanca

Centro funcional principal

Tendencias de Crecimiento

Manzanas Urbanas

Terrenos Eriazos

Crecimiento por plazos

Corto plazo

Mediano plazo

Largo plazo

Distrito de Pacora

JAYANCA NORTE

4.6 MARCO ADMINISTRATIVO INSTITUCIONAL

Estructura Orgánica y Funcional

• Diagnostico de la infraestructura organizacional de la municipalidad y los mecanismos institucionales con perspectiva de mediano y largo plazo.

• Instrumentos de Gestión de Territorio

• Instrumentos de Gestión Administrativo

Logística y recursos Institucionales

✓ Servicios Municipales: Procedimientos logísticos y recursos institucionales : TUPA

✓ Ingresos municipales: Análisis de la capacidad de la municipalidad para administrar sus propios recursos: Impuestos Municipales, Impuesto predial, Impuesto de Alcabala

✓ Egresos municipales y ejecución del gasto: Evaluación de cómo se utilizan los recursos públicos en los gobiernos locales. Gestión financiera para garantizar que los recursos se utilicen de manera eficiente y en beneficio de la comunidad.

✓ Índice de esfuerzo fiscal: Evaluación de la incidencia de la recaudación de la municipalidad en la producción de la sociedad.

✓ Índice de ejecución de inversiones: Evaluación de la gestión de las inversiones públicas en el territorio, específicamente en relación con el avance en la ejecución financiera de los proyectos asignados en los planes de inversión municipal.

Gestión de la inversión publica

• Evaluar la ejecución de proyectos de inversión pública que contribuyen al desarrollo local.

• Medir la eficacia y eficiencia de estos proyectos a nivel nacional, regional y local,.

• Identificar áreas de mejora y hacer comparaciones entre diferentes municipios.

✓ Proyectos resultantes de los planes de desarrollo sectoriales: Cartera de inversiones

✓ Proyectos desfasados: Brechas identificadas en el diagnostico de la situación de infraestructura o de acceso a servicios

✓ Proyectos con sesgo político: Análisis de influencia política que afecta la asignación y ejecución de recursos en los gobiernos locales.

4.7 SÍNTESIS DEL DIAGNÓSTICO

Matriz de fortalezas y debilidades del sistema urbano, con énfasis en el análisis de los impactos derivados del Niño Costero

Actores interesados en el sistema urbano.

Fuente: Ministerio de Vivienda Construcción y Saneamiento, 2018

Explicar las fortalezas y debilidades de todo el sistema urbano, a través de una matriz de ponderación (Ver Anexo N° 04), en la cual intervendrán todas las variables determinadas en el proceso del diagnóstico.

Esta matriz será ponderada a través de mesas de trabajo con la participación de TODOS los expertos que participan en la formulación del estudio.

Plano: síntesis del diagnóstico

Fuente: Ministerio de Vivienda Construcción y Saneamiento, 2018. Data: Gaebe W. (2004). Urbane Raume, Ulmer Verlag: Stuttgart, p.58.

https://www.gob.pe/institucion/vivienda/informes-publicaciones/270340documentos-tecnicos-para-elaboracion-de-los-planes-en-el-marco-de-lareconstruccion-con-cambios-del-ministerio-de-vivienda-construccion-y-saneamiento https://eudora.vivienda.gob.pe/observatorio/destacados2/ManualElaboracionDesa rrolloUrbano.pdf

https://www.gob.pe/institucion/cenepred/colecciones/4578-manuales https://www.gob.pe/36495-consultar-informacion-de-los-censos-realizados-por-elinei-censos-nacionales-de-poblacion-y-vivienda

Turn static files into dynamic content formats.

Create a flipbook
Issuu converts static files into: digital portfolios, online yearbooks, online catalogs, digital photo albums and more. Sign up and create your flipbook.