LALIT INDAPURE | CAR DESIGN + ARCHITECTURE PORTFOLIO

Page 1

LALIT INDAPURE

PORTFOLIO

DESIGN | ARCHITECTURE

ABOUT ME

Hello! I am Lalit Indapure, an experienced architect, looking to pursue career in automotive industry. I believe that my background in architecture equips me to bring innovative contributions to the automotive field.

More about me, I am a design enthusiast who thrives on embracing new tasks and challenges.I am always eager to explore design in new ways and constantly seek out fresh mediums to execute my ideas. At every stage of my design journey, I’ve strived to learn and improve, pushing me to always deliver my best work.

Words best defining my personalityOptimistic, Charismatic,Team Player, Trustworthy.

LALIT NAVNATH INDAPURE

16 March 2000

91+ 702 801 6062

work.lalitindapure@gmail.com

Solapur, Maharashtra, India

English, Hindi, Marathi, Telgu

indapurelalit.wixsite.com/aboutme

EDUCATION SKILLSETS

2018 -2023 (B.Arch)

Kamla Raheja Vidyanidhi Institute for Architecture and Environmental Studies (KRVIA),Mumbai.

2016 - 2018

Intermediate College

Sri Chaitanya Junior College,Hyderabad.

2004 - 2016

Pre-School & Schooling

Little Flower Convent High School,Solapur.

HOBBIES

Petrolhead - Sketching - Fitness - Movies - Sports

EXPERIENCE

Softwares

Other

Autocad Photoshop Archicad Blender

Indesign

Illustrator

Twinmotion

Microsoft Office

Sketchup

Rhinoceros

V-Ray

VSDC Video Editor

Leadership & Team Mangaement

Project Management

Communication Skills

Photography

Hand Drafting

3D Softwares

Successfully managed various architectural projects, overseeing the development of large-scale resorts collaboratively.

Demonstrated leadership capabilities while spearheading different projects in a professional setting.

Proficient in efficiently managing multiple projects concurrently, ensuring adherence to timelines.

Experienced in effectively engaging with diverse project stakeholders, including clients, site teams, seniors, contractors, and vendors.

ACHEIVEMENTS

Solapur District Ranked No.1 (DTE - NATA, Architecture entrance exam)

Blender 3D

Architectural Mobility

Thesis Revamped

Car Sketches

Miscellaneous

Blender 3D

This showcases my journey learning Blender 3D software through Berk Kaplan’s 3D course. I have acquired fundamental skills, empowering me to translate my ideas into 3D models. The software’s polygonal modeling approach offers flexibility, allowing me to design and visualize the final render simultaneously.

The initial exercise introduced me to surfacing techniques using blueprints. Utilizing the blueprints of the BMW Z4, I crafted this surface model.

the Mini

For the rims, I sketched and designed the vehicle’s rims, swiftly translating the concept into a Blender model

The image above demonstrates the polygonal modeling technique utilized in Blender. Process models for Cooper Top view of the final model Sketches by Berk Kaplan which were used to make the 3D model FINAL renders taken from Blenders

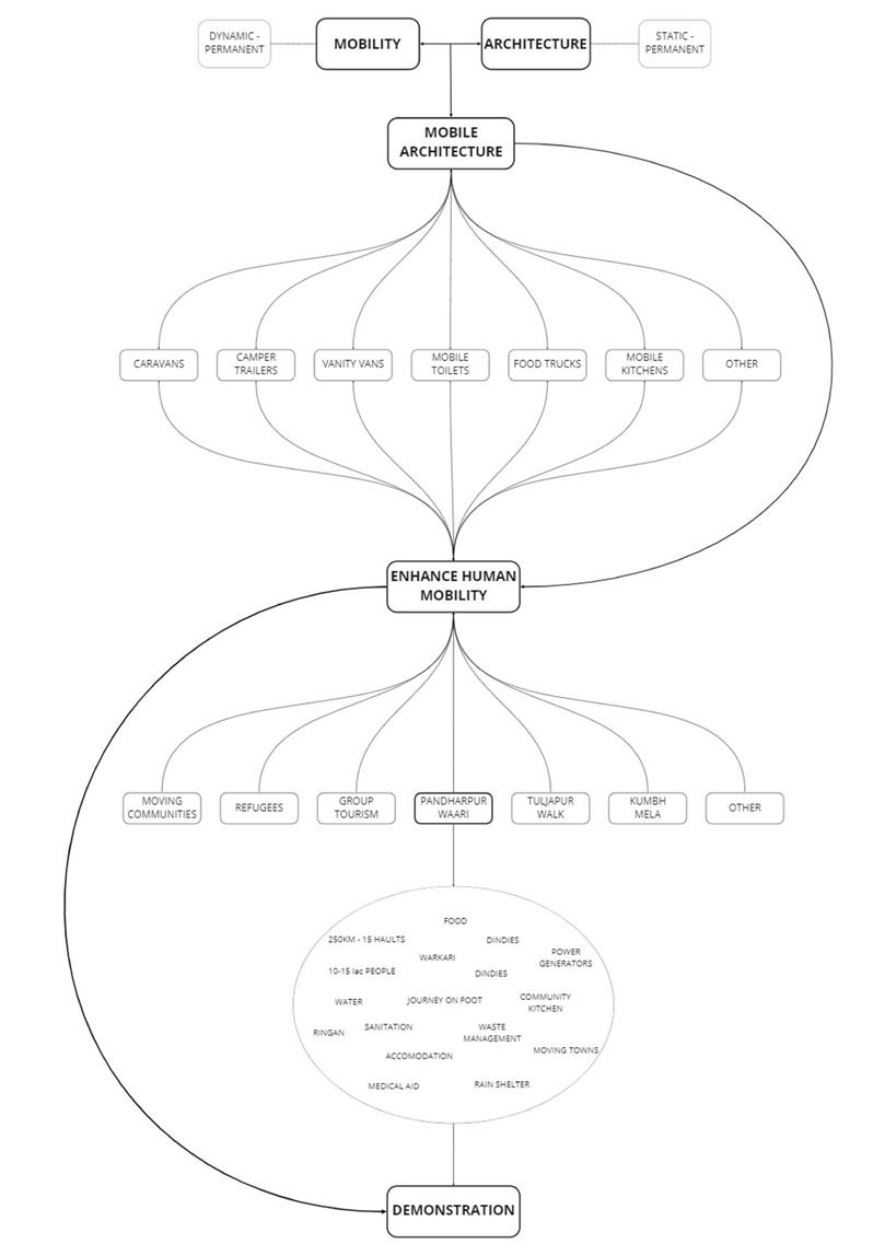
Architectural Mobility

MOBILITY AND ARCHITECTURE

Enhancing the Human Experience

The final year architectural thesis was based on the study of how architecture can enable/enhance human mobility. The objective is to explore instances of large-scale human mobility and analyze how dynamic, mobile architecture can optimize and augment human mobility, all while prioritizing essential factors such as sustenance, food, and shelter.

A masterplan proposal intricately outlines the site layout designated for halting purposes. These units arrive at their assigned plots and unfold to set up camp for the night.

The simple design ensures efficient and rapid assembly and disassembly of the camps The unit design features extended roofs, providing shelter for arranging beds/kitchen during overnight stays.

Storage spaces are allocated for essential materials required to set up the camp during halts. Masterplanning where the units get parked and open up to set up camps The silhouette of Lord Vitthala served as the inspiration for the design of the mobile units. Congregation Spaces Medical Camps Congregation Spaces Congregation Spaces Towed to the site, these units operate autonomously on solar-charged batteries to reach their designated plots. The accommodation unit features a rear entrance, while the kitchen unit boasts a side entrance for convenience and functionality.

Thesis Revamped

Reshaping Architectural Mobility

In this section, you can observe how I revisited my architectural thesis, applying the knowledge and skills I’ve acquired since graduation to enhance the final product. While maintaining the core concept, I aimed to improve the aesthetics for a more refined outcome.

KEY WORDS

SERENE

CALM

STABLE

STRONG

In my design process, I was aiming at evoking a sense of serenity and calmness while maintaining stability and projecting strength.

FORM EXPLORATION

Finding forms that strike a balance between strength and stability, but also emit a sense of calmness. While capturing the essence of resilience and tranquility in one cohesive design.

IDEATION SKETCHES

I sought a form that exuded both strength and visual gentleness, offering a commanding presence yet easy on the eyes.

The tapered design with softly rounded corners exhibited promising potential for my concept.

FINAL SKETCH

AI DEVLOPED

IDEATION

3D SURFACE DEVELOPMENT

Car Sketches

In this section of the portfolio, I present my progression in car sketching, which has been greatly influenced by Berk Kaplan’s sketch course. You will find a comprehensive compilation that includes both my original sketches and those crafted during the course. Through dedicated practice and learning, I have honed my skills in capturing the essence of automotive design through sketching.

Miscellaneous

As an architect, I have undertaken a diverse array of architectural projects encompassing both professional and academic realms. This section of the portfolio showcases some of these interesting works.

*Projects by Design Van
Lalit Navnath Indapure work.lalitindapure@gmail.com 91+ 7028016062

Turn static files into dynamic content formats.

Create a flipbook
Issuu converts static files into: digital portfolios, online yearbooks, online catalogs, digital photo albums and more. Sign up and create your flipbook.