Mobility and Architecture | Thesis Dissertation | 2022

Page 1

Mobility and Architecture

Enhancing the Human Experience

The Pandharpur Wari Lalit Navanath Indapure

A thesis submitted in fulfillment of the requirements for the degree of BACHELOR OF ARCHITECTURE

KAMLA RAHEJA VIDYANIDHI INSTITUTE FOR ARCHITECTURE AND ENVIRONMENTAL STUDIES 2022

Acknowledgment

I would like to thank everyone who has helped me with the compilation of this thesis report. First and foremost, I would like to thank Prof. Vikram Pawar and Prof. Rutika Palmar for guiding me on this journey. The study would not have been possible without their support, guidance, and constant motivation. I am very thankful to all the professors of KRVIA who have also guided me through my thesis. Outside the college curriculum, I am greatly thankful to my family and friends who have always kept me motivated and have always been there to take care of me in every aspect.

Thank You.

3

Declaration

I, Lalit Indapure, declare that this written submission represents my ideas in my own words and where others’ ideas or words have been included, I have adequately cited and referenced the sources. I also declare that I have adhered to all academic honesty and integrity principles and have not misrepresented, fabricated, or falsified any idea/data/fact/source in my submission. I understand that any violation of the above will be cause for disciplinary action by the Institute and can also evoke penal action from the sources which have thus not been properly cited or from whom proper permission has not been taken when needed.

(Signature)

(LALIT NAVNATH INDAPURE)

Date: 24-11-2022

5
7

Abstract

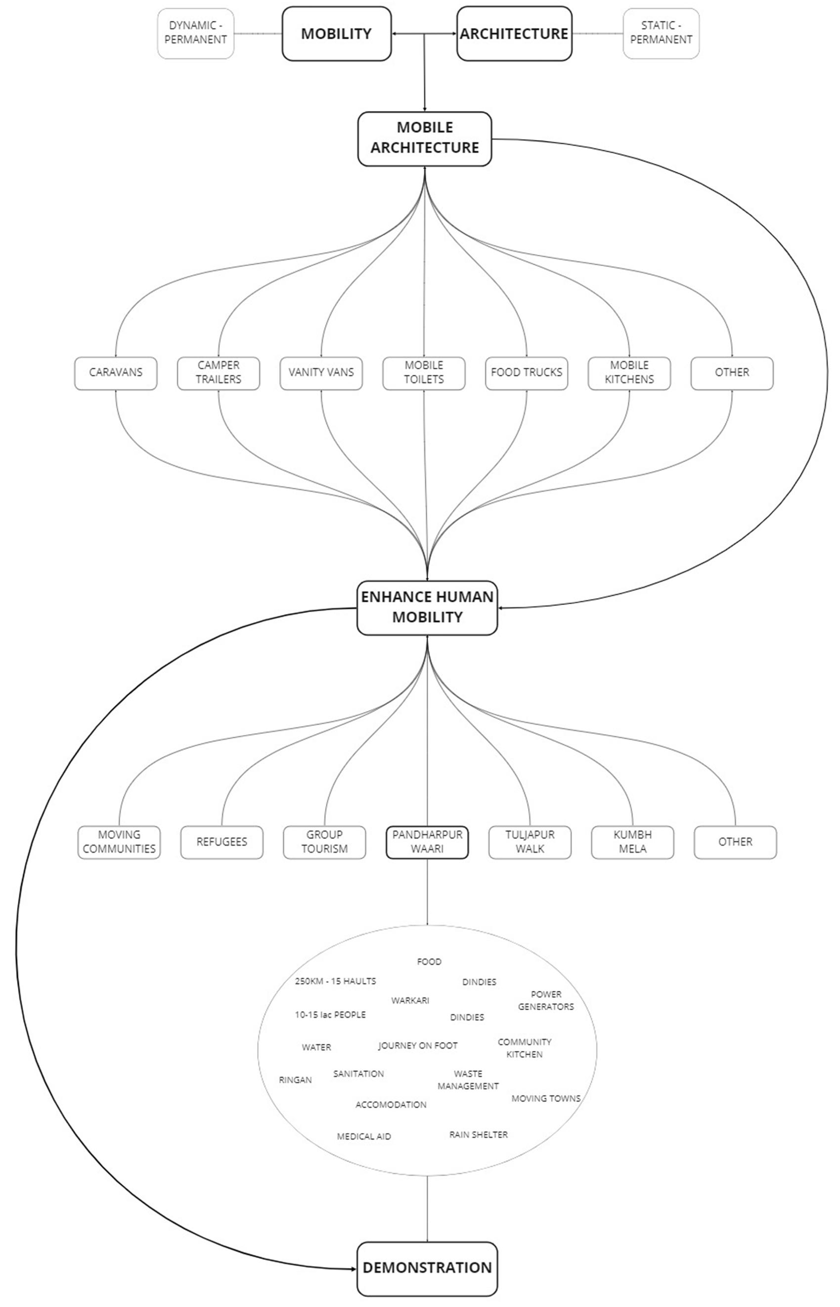
The thesis studies the concept of mobility amalgamating with architecture. The nature of these two things is seemingly opposite, one being dynamic while the other is seemingly static and seen mostly as a permanent structure. Here, the thesis looks at examples of architecture that is not static, where the architectural space is moving, it is dynamic. Understanding how these moving spaces enable humans to be mobile while staying within the architectural comforts. The aim is to take up examples of human mobility that deal on a larger scale and study how dynamic, moving, mobile architecture can enable/enhance human mobility while keeping the fundamentals like food, safety, and shelter considered.

The thesis looks at some of the possible examples where large-scale human mobility is seen and studies them. Group tourism, refugees, moving communities, and Pilgrim treks/ walks like the Kumbh Mela, Tuljapur walks, and Pandharpur Wari are a few examples that are identified as examples to be taken for the study in this thesis.

Keywords: Mobility, Human Mobility, Dynamic, Permanent, Pandharpur Wari

9

CONTENTS

Architecture of Space and Time

What is Human Mobility?

Aim - Objective Methodology

Scope and Limitation

1 The Pandharpur Wari

About the Wari

1.1 The Warkaris

1.2 The Palkhi Procession

1.3 The Elements of a Wari

2 The Journey

2.1 The Pace of the Wari

2.2Activities during the Wari

2.3 Analysis and Site Studies

10

3 Case Studies and Relative Proposals/Studies

3.1 Jagannath Puri Yatra

3.2 Caravans – Trailer Parks Appendix

List of FIgures

Bibliography

11
12

Architecture of Space and Time

Architecture is considered a permanent and seemingly static space created for a specific context, and for the designed architectural space to be relevant within that context, it must respond to that context in some way. It will have to react to its context to have a sense of existence. The living space evolves with the human accommodating it, every nook and corner of that space gets defined. A corner space next to a window can have a specific meaning for a specific person occupying it. Even though the context and physical space are still the same, the meaning of that space will be determined by the emotion it conjures for that particular person. Some factors affect the sensorial experience. The color of the room will evoke different emotions and change the experience of that room being.

The human body thus relates to the space they reside in. What forms this relationship? What elements/factors are responsible for defining a space for a human being, we try to discover and talk about elements within space, the nature of space, and its relation to the human body.

13
14

Space will get meaning from the elements that are occupying that space. These elements can be architectural or personal. For example, a chair, the bookshelf, and the books on the shelf all belonging to the person become his/ her’s elements that define their space. Even if they move to a new space where the ceiling, the color of the walls, and the windows might be different (some examples of architectural elements), when the personal elements occupy this space, these objects get defined. Each space thus has a different meaning as the personal elements belonging to a particular person carries a relation with that person. This relation might be of some emotional connection that that person has or can be a physical relationship where the person is dependent on that element/object.

What happens when this space is moving or, in other words, not static? Here the context keeps changing even though the immediate context remains the same for the person accommodating it. The immediate context here will be defined by the personal elements that are occupying the space, which means the experience within the space does not change for the person but it will change concerning the outside context which is not static. The question that comes up here is, what are the limits for the temporality of this space and how much permanency is needed for a space to be felt comfortable? Questions to be asked here are whether the architectural comfort is compromised and whether it has to keep into consideration the fundamentals of food, safety, and shelter.

15
16

What is Human Mobility?

Humans have always been on the move in times gone by with the urge to explore places experience them, and conquer new places, territories, regions, etc. In the thesis, the term ‘Human Mobility is defined as a person or a group of people traveling, commuting, move to places for many reasons which are migrants, explorers, travelers, moving communities, pilgrim walks/treks, etc. The discovery of America by Columbus, and the discovery of the Indian subcontinent by Vasco da Gama, are some major examples of how humans looked to discover new lands. These discoveries would have been difficult without the help of mobile architecture. Mobile architecture enabled them to travel while still fulfilling the basic fundamental requirements of food, safety, and shelter.

There are different scales of human mobility we see that are within the cities, that which deal between cities, and countries and involve varied examples of mobile architecture as per the requirement. Within cities, we see markets that fit into a unit and move from place to place. From a basic and simple example of a cart on four wheels to a person with his bicycle to a much more complex example of a food truck, these are some examples of mobile architecture we see in our day-to-day life. A small family of four traveling for tourism to just experience and see new places will have architectural requirements that are small and restricted to the four of them. While group tourism for purpose of exploration, treks, pilgrim walks, etc. will have different architectural requirements that will have to deal with the group of people providing services fulfilling their requirements. The Pandharpur Waari, Kumbh Mela, Nomadic Tribes, Yaatras, etc. are some examples of human mobility that deals on large scale.

17
18

How does dynamic-natured human mobility amalgamate architecture which seemingly static? The main question here is what happens to the architectural space that is moving, that is dynamic, that is mobile? The thesis looks at this ‘Mobile architecture’ relation with the human body. While looking at how such architecture enables us, humans, to be mobile while staying within our comfort zones, i.e., without having to compromise on the fundamentals of food, safety, and shelter. Looking at case studies of such examples of mobile architecture within our human history that has enabled human beings to be mobile from one place to another by staying within architectural comfort. One example from history is the caravans where people had houses on wheels. It helped the explorers and enthusiasts roam around places while still having the architectural comfort to stop at any open place and halt. A community of these caravan tourists formed where places were allocated for their parking. Such mobile architecture enhanced the experience of humans being mobile and exploring places while being within architectural comfort.

The thesis looks at examples of human mobility that deal with the large-scale movement of humans and understand the structure of this human mobility. The focus of the thesis here is to take up one such example to study and understand it in detail as an application example to study how mobile architecture can enable or enhance this example of human mobility. ‘Pandharpur Waari’, a 3-week long pilgrim trek from Pune to Pandharpur, is an example of a demonstration/application of mobile architecture in an attempt to enhance the experience of the Waari. Questions like how a temporary event like this can be enhanced by an architectural product that is dynamic and permanent.

19
20

Aim

To enhance human mobility by amalgamating architecture with mobility, i.e., to integrate dynamic and static natures to come up with an architectural solution that is enabling/enhancing human mobility

Human mobility – people on the move, migrants, explorers, travelers, moving communities, pilgrim walks/treks, etc.)

Objective

Understanding human mobility dealing at a large scale to understand the structure of the crowd by studying examples for the same ○

Understanding and analyzing the mobile architecture. ○

Taking up Pandharpur Wari as an application and studying its structure and functioning of Wari ○

Analyzing the experience of different stakeholders of Pandharpur Wari and their relationship with the space they move in. ○

To see how proposals of mobile architecture enables and enhances the human mobility experience within the Pandharpur Wari. ○

To provide essential basic services like food, safety, shelter, health, and sanitation efficiently and economically ○

Study Factors – Size, Shelter, Safety, Accommodation, Power/Energy, Working, Sanitation, Water Resources, Laws/Rules, and Regulation.

21
22

Methodology

Understanding the relationship between a human and the space around/ in which they are moving. Pandharpur Wari is studied through secondary data collected from books, articles, news articles, research papers, etc., and interviews with people who participated in the Wari. The analysis of the stories gathered from the interview was translated into visual illustrations. The research is carried out based on secondary data and primary data such as site studies, books, previous research, interviews, newspaper articles, blogs, video blogs, reports, etc.

Scope and Limitation

The thesis primarily looks at large-scale human mobility examples to demonstrate the idea of mobile architecture enabling/enhancing its experience. Identifying the sectors through which mobile architecture applications will enhance human mobility. Pandharpur Wari is taken up as one example to demonstrate the research concept of enabling/enhancing human mobility by the amalgamation of mobility and architecture.

Pandharpur Wari is studied through secondary data collected from books, articles, news articles, research papers, etc., and interviews with people who participated in the Wari. The analysis of the stories gathered from the interview was translated into visual illustrations.

23
26

1 The Pandharpur Wari

The Pandharpur Wari is an age-old tradition that is more than 700 to 800 years where ‘warkari’ (Warkari is a Marathi term which means ‘one who performs the Wari’ or ‘one who venerates the Vithoba’) participates in the Wari march on foot along with the palkhis to reach the town of Pandharpur. Pandharpur Wari is 21 days, 3-week-long procession/pilgrimage journey taken on foot from the town near Pune, Alandi, to Pandharpur, the final destination, located in the state of Maharashtra, India to worship the lord Vitthal, a Hindu deity. This whole journey covers a distance of more than 250kms on foot by the people participating in the Wari. This Wari is involved in carrying the ‘Paduka’ of the saint poets in Palkhis (chariot/ palanquin), the two main Palkhis are Sant Tukaram’s Palkhi and Sant Dnyaneshwar’s Palkhi which take the respective saint’s padukas from their native shrines to the town Pandharpur and there are hundreds of other palkhis joining these two palkhis along with way millions of people joining this journey towards Pandharpur.

The two most respected Palkhis are commemorated by two distinct pilgrimages that begin in respective towns in the Pune area. Sant Dnyaneshwar’s Palkhi departs from Alandi a town in Maharashtra while Sant Tukaram’s comes from the town of Dehu . During the season of this pilgrimage, braving both the scorching heat and the heavy rains of ashadi the warkaris sway, dance, and chant the songs, poems, and the name of Lord Vitthala,” Dnyoba – Tukaram” throughout the journey accompanied by the sounds of various instruments played by the Veenakaris (one playing the veenas), Taalkari (one playing the taals), Pakwaj (one playing the dhols).

27

Fig 1.1

Fig 1.2

28

1.1 The Warkaris

India’s largest devotional sect is the Warkaris consisting of more than a million people. This sect is spread out in various places across India and they worship Lord Vitthala. The religion taught by Lord Vitthala is the Bhagavat and the one who does the Pandharpur Wari/s is known as the true Warkari and the sect is called the Warkari Sampraday. This has been explained by Sant Tukaram in his abhangas.

The Warkari sect is the perfect embodiment of Kabir’s immortal lines. This means that rote learning without love will not make you wise. There is a reason why the great saint Ramdas said in Dasbodh, “The God of gods cannot be realized without the company of saints.”

The warkaris go to the Pandharpur wari during the Ashadi, Kartika, Magh, and Chaitra. These four are the important waris for people to visit Pandharpur. Apart from these four occasions, people still come to Pandharpur every 15 days of the month.Santa Dnyaneshwar is the founder of the Bhagwat religion, even before Dnyaneshwar Maharaj people use to come to Pandharpur but it never was in a collective nature, they did not use to come here in masses like they do in today time. Sant Dnyaneshwar opened the doors of devotion to all the people of different castes and communities and then Sant Tukaram put a dome on it. How do the warkaris operate an enterprise with Six Sigma-like processes? It is the purity of heart and devotion that has resulted in a near-perfect enterprise over the years.

29
30 Fig 1.3

Surprisingly, there are no words to express their devotion. It is something that must be experienced. One must see how, when they see their beloved Vitthal, they dance in ecstasy, with copious tears streaming down their cheeks. Despite the fact that the majority of them are not classically trained, their singing gives anyone goosebumps.

The Principles and Features of Warkaris

There are many characteristics of the Warkari sect. One can overcome time by acting properly, thinking rationally, and adhering to principles. One of the characteristics of this group is performing a wari regularly while wearing a garland of holy basil. This sect’s mantra is Rama Krishna Han. Rama denotes someone who is content in their hearts, Krishna denotes someone who attracts, and Hari denotes someone who unites with God, or with Vitthal. In this group, self-purification is crucial. The sect does not practice any complex rituals or hold any other perplexing beliefs. The essence of this sect is living a decent life full of virtues while carrying out the basic tasks of daily life, such as performing charitable acts and other good deeds. The Mantra is not confined by space or time, caste, clan, or money.

The marks of the warkari are a flag on the shoulder, a Bukka and Gopichandan tilak on the forehead, and a garland of holy basil around the neck. Vitthal loves the sacred Basil wreath. One must obtain this from a senior warkari. The Guru vows his learner to the following when bestowing the garland in this fairly straightforward ritual;

31
32

1. Speak the truth

2. All women are like mothers

3. Do Pandharpur Wari

4. Ekadashi fast

5. Simple vegetarian diet

6. Always recite the mantra

7. Reading of Haripath and Dnyaneshwari

8. All the sorrows and happiness in life and everyday duties should be done properly and sincerely by chanting the name of Vitthal all the time

The Dnyaneshwari, Eknathi Bhagwat, and Abhanga Gatha of Tukaram are the religious books of this sect. The tradition of Pandurang is quite large. Right from Tukaram-Niloba to Shri Dnyaneshwar-Namdev. A reputation for promoting the warkari sect goes to Pundalik. 1. A period from Pundalik to Dnyaneshwar, 2. A Period from Dnyandev to Namdev, 3. A Period from Bhanudas to Eknath, 4. A Period of Tukaram and. After Tukaram, a period. This is the tradition of saints. To this tradition also belong the women saints Muktabai, Janabai, and Nirmala. Kanhopatra etc.

33
34

(Jevha Amhii Pandarpurala geloy aani darshan chya ranget lagun dolyani bagitlo tya murtila ani tya murti ne amhas bagitla tarach amhi khara warkari. Panduranga sakshat mahnel ki hyo bhakto khara aahe. Tyo bhgato mag amhala ani amhala saambhalto, amhala kahi konala magaychi garaj nahi padat)

Says a warkari from Alandi when asked about his thoughts on the Wari. He also compares the Wari with that of an exam given by a school-going kid. Likewise, a kid going to a school has to give an exam to show his abilities and to pass his education, the same way a Warkari has to go to the Pandharpur Wari as an examination to prove their devotion to the Lord and to become one with the Panduranga.

35
THE
PANDHARPURchi
palkhi

1.2 The Palkhi Procession

In the Warkari Sect two Waris, the Pandharpur Wari and the Alandi Wari. The most important Pandharpur Wari is in the month of Ashadi during the Ashadi Ekadashi. The palkhis of Sant Dnyaneshwar from Alandi and Sant Tukaram from Dehu leave for a 21day long walk towards Pandharpur during this Ekadashi Wari.

People from all over Maharashtra come to participate in this Wari. During the entire journey, people sing songs, chanting the name of the Mauli “Dnynoba Tukaram Mauli” during the whole procession. Similarly, the main month for the Alandi Wari is during the Kartik (Kartik Ekadashi). During this Alandi Wari, the palkhis of Namdev, Pundalik, and other saints come from Pandharpur. Even here the procession is carried out by singing and chanting bhajans and Lord’s name.

The Wari is not just a pilgrim walk but a way for one to find their true self and become one with the lord. This a path one should walk with their foot getting it into the dirt and feeling the earth. This Wari is a way to reach eternal peace.

The whole purpose of walking in the Wari bearing all the struggles during the Wari to reach the Padharpur. All the efforts for almost a month and the tired bodies and souls are blessed once they meet Vitthala.

37

Both the routes taken during the Ashadi Ekadashi Wari

38

Ashadi Ekadashi Wari

The biggest of all the Waris is the Ashadi Ekadashi Wari where millions of people are seen to be participating in this Wari. The scale of this Wari is one the biggest in the world concerning the number of people gathering together to attend an event. There are approximately 40 palkhis in the overall Waari out of which two main Palkhis are of Sant Tukaram’s and Sant Dnyaneshwar’s Palkhi which start from two different towns, one from Dehu while the other from Alandi carrying the padukas of Sant Tukaram and the Padukas of Sant Dnyaneshwar respectively. Both the Palkhis carry on a different route to reach the town of Pandharpur. The aim of joining in this wari and taking a part in it is to attain the feeling of being fulfilled with the blessing of Lord Vitthala. One has to leave all their comforts, wishes, and ego and walk with the rest of warkaris as one by treating everyone as equal. One cannot be complaining about the hardships that they are facing or to be faced during the entire Wari but rather stay happy with everything that they have at that moment. They just walk down the entire path believing in Lord Vitthala that he will be foreseeing that the Warkaris do not face any difficulties with food, safety, and shelter. The warkaris find peace in walking with everyone eating, dancing, singing songs, playing musical instruments, chanting Mauli’s name, chanting mantras, narrating stories, and much more throughout the entire journey.

The Palkhi is a palanquin in which the padukas are to be placed during the entire journey. This palanquin is held in hand at the beginning by 4-8 people. This palanquin is later put inside a vehicle which is decorated with garlands and leaves. This become the Palkhi for the rest of the journey, the palanquin is shifted into a vehicle primarily because the devotees wanted to take blessing

39
40
Sant Tukaram’s Palkhi route Sant Tukaram The districts through which the Tukaram Plakhi passes

by touching the padukas hence, the 4-8 persons could not bear the load that people would be putting onto the palanquin. This main Palkhi will be pulled by 6-8 bullocks. The main Palkhi is joined by numerous small Palkhis from different towns during the journey.

The Warkaris joining in the Wari would walk in and around the Palkhi, they stop when the Palkhi stops and they move when the Palkhi moves. The people joining the Wari are mostly farmers and are part of the Warkari Sect/Samaj. During the Wari, the people survive very less provided to them by the communities. These people join either the Sant Tukaram’s Palkhi or the Sant Dnyaneshwar’s Palkhi.

The Sant Tukaram Palkhi

Son of Sant Tukaram began Palkhi, or palanquin, a procession from Dehu. He carried Tukaram’s silver padukas (footprints) from Palkhi to Pandharpur, where the custom is still practiced today. This Palkhi stars from Dehu near Pune City then passes from the city and ahead. This route of the Palkhi goes through the Dive ghats, a sight to be seen and never forgotten where you see thousands of people walking alongside the Palkhi chanting, singing, and performing while having the cliff on the other side opening into nature and the perfect blend of nature and divine. The total distance that people travel by this route is around 250 km.

41
42
The districts through which the Dnyaneshwar Plakhi passes Sant Dnyaneshwar’s Palkhi route Sant Dnyaneshwar

The Sant Dnyaneshwar Palkhi

Shri Tukaram Maharaj Palkhi from Dehu and Sant Dnyaneshwar Palkhi from Alandi meet at Pune during the pilgrimage. From here they take a different route in their journey toward Pandharpur. Dnyaneshwar’s palkhi (palanquin), holding the footwear of the saint, is carried with honor in a silver bullock cart from Alandi to Pandharpur. The total distance that people travel by this route is around 240 km.

The Dnyaneshwar Palkhi travels through three states (Pune, Satara, Solapur) within its route towards Pandharpur. Most people participate in this wari from Alandi with the rest joining midway from various villages and towns. This route starts from Alani and passes through Pune, Saswad, Jejuri, Walhe, Lonad, Taradgaon, Phaltan, Baradgaon, Natepute, Malhsiras, Velapur, Bhandishegaon, Wakhari and finally reaching to Pandharpur. The two Palkhis meet at Wakhari (the last stop) one stop before reaching Pandharpur.

The Timings of Sant Dnyaneshwar Palkhi

The warkaris joined in the wari through the Sant Dnyaneshwar Palkhis route and start their day at 4 am. They get fresh and take bath at 4 am then after getting ready they move at 6 am along with the Palkhi. They receive breakfast/ tea/ snacks provided by the organizers or by the people who are taking part in the Wari by donating food to people walking the Wari.

Signing chants, bhajan kirtan they reach to their first halt, i.e., for lunch. At around 12.30 pm they all gather around to have lunch and then again set to leave for their journey. On the way again carrying on with all the performances they get provided with tea at 4 pm again by the organizers or by the people donating the tea and snacks.

43
44
Sant Dnyaneshwar’s Palkhi route with halt sites

They reach their first-night halt every evening at 6 pm. Everyone settles down into their shelters getting fresh and taking rest after a long walk for the day. They gather around together performing bhajan kirtans, dancing together, and narration of stories, some people helping in the cooking of dinner, some setting up more shelters. This is how they repeat more or the same routine for 21 days to reach the holy town and take the darshan of lord Vitthala.

45

The Palkhis

There are approximately 40 palkhis in the overall waari out of which two are of Sant Tukaram’s and Sant Dnyaneshwar’s palkhi which start from two different points, one from dehu while the other from alandi

The Dindies

There are 425 registered dindies and more considering the unregistered. Dindies are group of 50-15000 people who donate 500 rs each to the head of the dindies. There are 103 dindies behind the rath while there are 27 ahead. Each dindy is given a number and a schedule to be followed. Dindies manage food and shelter during the event of a waari.

The Warkaris

The common people participating in the waari are the warkaris. Approx. 30 lac warkaris visit pandharpur every year. Warkaris are mostly farmers who participate in the Ashadi waari after the cultivation of their crops. They walk on foot

46

1.3 The Elements of a Pandharpur Wari

The Wari is an event where millions of people get together for a pilgrimage journey to the holy town of Pandharpur, to the town of ‘Vitthala’ (Incarnation of Krishna). The Pandharpur Wari happens four times a year in the Hindu months of Magh, Chaitra, Aashad, and Kartika.

With such a large crowd gathered, a proper system will be required for the Wari to be carried out smoothly and this Wari does have a system that allows to carry forward the Wari and provide services for the Warkaris participating in the wari. There are several elements at different scales, at various stages and intervals of the Wari to make sure of smooth conduct throughout the route of the journey. Different stakeholders have responsibilities of their own to provide service in terms of safety, security, management, shelter, transportation, etc.

Approximately 1 million people are seen to be participating in the Ashadi Ekadashi Wari with the number increasing every year. Different stakeholders are responsible for the organization of this grand event. The basic elements can be seen as firstly the Palkhi and the people involved with taking the Palkhi to Pandharpur, then the people taking care of the warkaris/ people participating in the Wari then comes the officials at the governing level to make sure the rules and regulations (e.g.; road safety regulations) are being followed.

47
48
Warkari Patakadhari Taalkari Dholkari Veenakari

There are members of the warkari community who have responsibilities within the Wari. These people make the smooth conduct of the entire wari procession.

Below are the names of these members of the community

1 Shri. Malak

The terms of the palkhi sohola regime have been established by Shri Guru Haibat baba. His sohola representative manages this continuum on his behalf. Malak are the names given to Shri Guru Haibat baba’s representatives.

2 Shri. Shitole Sarkar:

Maulis paduka spend the night resting at Shitole Sarkar’s tent. Shitole offers the golden pennon (jaripatka), the horses, and the services of the Horse rider as part of worship. At six in the morning, Mauli also receives an offering (prasad). Shitole Sarkar was given the unusual gesture of wearing the padukas around his neck while the wari traveled from Wakhari to Pandharpur in the final lapse as a symbol of appreciation for his service.

3 Shri. Karnekari:

The Karna is used to address and communicate with a vast ocean of mankind known as the warkaris. This activity has been carried out by the Waghmare family for more than three generations.

4 Shri. Chopdar: Shri. Chopdar: The few chores include arranging the ringan, ensuring that the sohola’s decorum and discipline are upheld, and removing obstacles for the dindis.

49
50
The plan of Palkhi Procession Showing the Warkari’s position during the Palkhi Processions

5 Shri. Pankhadhari:

The Mandke family from Walhe is tasked with fanning Mauli’s paduka with pankha during such halts or rests.

6 Shri. Chowridhari: Shri. Chowridhari: The Alandi-based Kurhade family is responsible for fanning Mauli’s paduka with the chowri while the wari trail is being traveled.

7 Abdagiri: Shri. Moru Mali of Alandikar performs the abdagiri, which is simply translated as an adorned umbrella covering the padukas during a parade.

8 Gaurds:

The Chaudhari family of Alandi is keeping order around Mauli presents their expertise.

9 Chariot: Maulis chariot is drawn by pair of bullocks. These bullocks are offered by the residents of Alandi.

10 The Dindies: Dindies are a group of people coming together under one banner that walks the Wari by either being ahead or by following the main Palkhi depending on the schedules they are being assigned. Each dindy might consist of 50 to 15000 people walking together. Each dindy is assigned a number along with a timetable and schedule to walk in the Wari which they follow during the entire Wari till they reach Pandharpur. The sequence of these dindis has been

51
52
The plan of Palkhi Procession highlighting the vehicles position during the procession Typicaly types of people participating in the Pandharpur Wari Farmer carrying own baggages Housewife carrying own baggages Women carrying Tulsi Women carrying Vitthalas Idol

determined by Shri.Haibat baba. A dindy can be viewed as a town that is moving together with proper coordination.

The dindies are managed by dindy heads who coordinate and manage their groups with food, safety, and shelter throughout the journey. The people registering into the dindies have to pay a minimum amount of Rs. 500 to Rs. 2000 depending. Before joining a dindi one must be vaccinated against typhoid and cholera and submit the vaccination certificate. There are to date 425 registered dindies that take part in the Pandharpur Wari. In the route of Sant Dnyaneshwar’s Palkhi, approximately 27 dindies are walking ahead of the Palkhi while there are 103 dindies following the Palkhi. The procession is arranged so that the oldest dindi are closest to the palkhi. The palkhi is normally positioned between the various dindi and the whole procession is led by a pair of bullocks or horses

Participants of the Wari

The people participating in the Wari are mostly farmers and families. They come and participate in the Wari with just two to three pairs of clothes, one pair of footwear, and a pair of sheets, for food and water they depend on the people who donate in the Wari or from the Dindy heads if participated through the dindies.

The participants can join in the dindy and walk with the given dindy group for the whole wari or they can independently participate as well. The people participating individually walk without any schedules and they depend on food, safety, and shelter from the service providers.

53
54
The plan of Palkhi showing transistion in its vehicles A front elevation of the Palkhi

The Palkhi of the Wari

The main Palkhi of Sant carries the paduka of the Sant’s. It is carried by four to eight men when it commences its journey from Alandi. As it goes on with its journey due to an increase in the public who push in to touch the padukas to get the blessings, the men are not capable of handling the palkhi. It is then kept in a vehicle (silver ornamented and decorated), especially for the palkhi which then carries the padukas to Pandharpur till the last. This vehicle is pulled by six to eight bullocks together.

55
Sant Dnyaneshwar’s Palkhi in Alandi Temple The plan of Palkhi Procession highlighting the vehicles position during the procession
56 Tankers carrying watering for bathing Tankers carrying water for cooking and drinking Small tempos for carrying luggage Trucks to carry stock and shelter materials
Medic Vans to set up medic camps during a Wari
Ambulances

The Modes of Transportation

The dindy heads provide tempos for the warkaris to keep their baggage in the vehicles while they can walk easily. The dindy heads rent out trucks and other goods-carrying vehicles that carry all the food stocks, and shelter materials in them. On reaching the halting place the warkaris take their items of luggage back and the dindy head also unloads the materials to set up camps, cook food, and other necessary services. The heads also take tankers of water for warkaris to take bathe.

There are ambulances in the Palkhi procession that are running by the side of the road. They are available for emergencies during the war and also if someone feels sick, they can get themselves checked near these ambulances. These ambulances are positioned on the inside edge of the road. The bigger trucks line up on one side of the road while the warkaris walk inside this line of trucks. These lines of trucks form like a wall protecting the warkaris from the vehicles coming from the other side of the road.

57
The plan of Palkhi Procession highlighting the vehicles position during the procession
THE
PANDHARPUR RINGAN
60

The Journey

Only in Wari will you be able to witness this scene of the foundation falling where the warkaris are seen Saying “Jai Hari Vitthal” to each other, forgetting the pettiness, they put their heads at each other’s feet. Forgetting all caste differences and referring to each other as Mauli Mauli, Warkari transcends religion, creed, caste, and small nobility, and everyone sees God in everyone.

Close to two lakh people participate in the sohola when processions leave Alandi for Pandharpur. This figure rises to around 7 to 8 lakhs by the time it reaches Wakhari. Management and coordination are with the palkhi committee, which is in charge of the entire pilgrimage and is currently in charge of space allocation. The respective positions are maintained from the start, and the warkaris coordinate the arrangements in an orderly manner after each halt; a dindi typically consists of lines with 7-8 Warkaris. Trucks, the modern-day equivalent of buffalo carts, are widely used. These support services are paid for by each dindi member.

61
2
62
Sant Dnyaneshwar’s Palkhi route

2.1 The Pace of the Wari

The Dnyaneshwar Palkhi covers an approximate distance of 250 km within 21 days to reach Pandharpur. It goes through different contexts during this long journey. It passes through cities with extreme crowds, passes by fields, and large farms, villages where people await to get a glance of the Sant Dnyaneshwar’s Palkhi, passes on national highways, etc. With changing context, the Wari experiences different conditions from going on soft mud roads in the villages to tar roads on the highways, going through cities it sees a lot of people up for donating food and services so much so that a lot of it has to goes to waste and the in some parts it sees a shortage of services.

The Dnyaneshwar Palkhi commences its journey from Alandi Temple and comes to the first stop at Pune. Here in Pune city, the Palkhi takes two halts before reaching its next stop Saswad. The Wari here is fast-paced comparatively as it has to cover a big distance of 32 km. Here when the Wari is passing through the city it has to hurry while the parts city of Pune stands at a halt to let the Wari pass. The roads are blocked by the police department and are controlled by them to make way for the Wari. Fig 2.1 Fig 2.2

63

Palkhi route

Alternate routes

Palkhi route

Alternate routes

64

After leaving Pune the Wari gathers a huge crowd and now there are thousands of people walking together on the road. The roads are blocked for vehicles when the Palkhi procession is passing. The route on which the Palkhi has to go is kept free of traffic by diverting the vehicular traffic to other routes and creating a clear pathway for the Wari to pass by.

If the Wari is heading toward Saswad and has left from Pune, the highway connecting Pune and Saswad are blocked and the traffic is sent onto an alternate route connecting both cities. The police prioritize pedestrian traffic over vehicular traffic and make arrangements accordingly. The area through which the Palkhi will be traveling is monitored and managed by the police department of that same region. The Wari halt places are beforehand monitored and kept ready for the palkhi to arrive.

65
66
The plan of Palkhi Procession highlighting the warkaris with musical instruments

2.1 Activities of the Wari

Warkaris participating in the Wari perform activities like singing songs, chanting the Lord’s name, narrating folk stories, dancing, and much more. The Wari is full of activities and a busy and loud crowd full of energy walking down its path smoothly. During the whole journey, people perform and get involved in various activities not from worshipping to service, from dancing to resting, and from eating to cooking.

Play Of Music and Songs

In a typical dindy group there are warkari men who carry musical instruments namely the Veena, Taal, and Dhols these people are called Veenakaris, Taalkari, and Dholkari respectively. Similarly, there are warkari men who carry banners and carry saffron flags this warkaris are called as Patalkari. People chant the name of the Lord, “Jay Hari Vitthala Vitthala “ “Vithai Mauli” and “Jay Jay Ram Krishna Hari” are some of the names the warkaris chant while walking the Wari.

67
The Ringan
68
Typical Illustration of a RIngan within a Wari

An important event during the Wari is the Ringan. A ringan literally translates as a circle. In a Ringan big crowds of people gather around in circles with the Palkhi situated in the center of the circle. In this event, the horse rider who travels ahead of the palkhi comes back to the Palkhi to offer his prayers, and the Warkaris keep singing during this event.

There are two types of Ringan that take place during the Wari.

1. Ringan, i.e., Circular Ringan

2. Ubhe Ringan, i.e., Standing Ringan

There are three standing Ringan presented in the Wari at Chandobache limba (near Lonand), Bhandi Shegaon, and Bajirao vihir (near Wakhari). There are four circular Ringans at Sadashiv Nagar, Khudus Phata, Thakur baba samadhi, Bajirao vihir (near Wakhari)

69
A Ringan near Malshiras Fig 2.3
70
The main Palkhi in the center The warkaris gathering into circles to watch the Ringan Vehicles parked and small informal markets set up on the edges Circular pathway left for the horses to pass through

The main Palkhi remains at the center of a circular Ringan, which is surrounded by a loop of patakadari. People who have come to watch the sport are arranged in a concentric circle, with their backs to the patakadaris. Then there’s the circular path for the horses to gallop on. Those facing them and slightly away from this circular runway are spectators who have taken their seats to watch the action. Some warkaris are playing their own games and sports away from the center. This is the general arrangement that is followed or adopted.

The most difficult task for the chopdhar (horse rider) is to create the actual pathway for the horses to gallop - almost through an ocean of people. Once this Ringan is in place, the chopdhar instructs the dindy people (ahead of the RATH) Jaripatakadhari (horse rider wielding the golden pennon) to circumambulator thrice while the chants of MAULI! MAULI! rise in excitement and happiness. The horses perform three or more perambulations in the company of the urgings.

After the perambulations are completed, the Chopdhar leads the horses to the main Palkhi, where they pay their respects to Mauli and then retire for a while.

71
Donations and Medic Camps A Ringan near Malshiras Fig 2.4
72
People providing food services by setting up stalls on one side of the raod Medic camps set on the side of the road

People participate in the Wari not only by walking in it but also by providing services like food and comfort for the people walking the Wari. These people provide lunch for the people participating independently without registering into the dindy. There are people from different professions that come forward to give free service to the participants, a barber is giving free haircuts, and some distribute free bedsheets. The villagers come and distribute food to their capacity to the warkaris.

Some doctors serve the warkaris for free. These doctors set up on the side of the roads in their medic vans. There are medic camps set up for people who need more attention. Free massages are offered where people can come and ease out their stresses. There are pain relief brands that come up to distribute pain relief balms for the warkaris walking. These camps set up by brands turn up as a good marketing strategy as the wari provides a huge influx of people and media attention.

73
Halt - Accommodation
Fig 2.5
Medic vans/camps set on the side of the road
74

On reaching the halt sites, dindy registered warkaris are provided with basic facilities by the dindy heads. Some of these dindy organizers go ahead of the wari to hold places at halt sites. Some trucks also go ahead to unload the goods for setting up camps for the warkaris. They set up the ravthyas (Basic bamboo tents) for the warkaris beforehand. Food camps are also set up where the food for the warkaris is cooked. This warkaris sit in a line and food is served by the people to them. The trucks are parked on the side with these ravthyas on the inner side. There are tankers are with tap or pipe provisions that serve as a bathing facility for the warkaris. The tankers for drinking water and for bathing are separate. There are temporary toilets built for the warkaris.

People who are not part of the dindy, and who hadn’t enrolled in the dindies, find shelter in temples, schools, open grounds, dharmshalas, and in people’s houses. They sleep wherever they find comfort and they always find some shelter as people of the town they halt at are always looking to serve the warkaris in some or the other way

1.3 Analysis and Site Study

75
Fig 2.6
Accommodation camps set up
76

In this Pandharpur wari, various stakeholders come together and make the wari happen smoothly. There is cooperation and coordination expected between the stakeholders. The analysis was done by interviewing different stakeholders concerning the wari. The questionnaire for the interview sought answers about their personal experience with the wari, their thoughts, positives, and negatives, about the wari then what improvements they expect also what is their expectation from the different stakeholders. The main focus here was on the mobility of these characters during the wari and their overall comfort.

In the wari, the main characters could be narrowed down to, the participants (common people), the warkaris, the organizers, and the police officers. These are the characters that are majorly responsible or are a major part of the wari. The inferences that came out from the interviews were the problems/ scope for improvement in the wari with concern to all these major characters/ stakeholders. Thus, resolving these issues/problems/scopes would mean that it would satisfy the majority of the stakeholders/character involved.

Character Stories

The participants in the wari are of two types one type is the people walking the wari without enrolling in the dindy (like Gopinath Bansode) and the others are people who enroll in the dindy (like Baldev Pawar) and walk together with the dindy group. The people like Gopinath Ji who participated in the wari independently had concerns about the accommodation. People like him don’t often find shelter and they sleep anywhere and everywhere basically wherever they feel comfortable. The Dindy groups have their fixed halt places and they catch the places beforehand leaving people like Gopinath with very

77
78

few options for stay. People like him tend to sleep scattered and not together raising concerns and questions about their security. They might be benefitted if there were proper facilities for stay for them and also if the existing toilet and sanitation facilities can be improved

The police officers are responsible for the safe conduct of the entire war. Their prime focus is the pedestrian people. They have to make sure the facilities for the people walking in the wari are met. They have to make sure that outsiders, i.e., the people not participating in the wari do not cause any trouble for the participants. There are ambulances kept ready for people who might need medical attention. Police have to keep the road clear where the wari is supposed to be going through. They patrol the halt sites at night while the warkaris are resting in their camps.

There are people from the villages who are taking part in the wari by donating food, clothing, etc to the participants. They donate whatever is within their capacities. They usually go to the dindy heads to give their donations from where they are distributed further. Most of the time it is noticed that the donations either don’t reach the people who are in need of it or the donations go to waste for example people take more food than they can eat and they throw away the rest. There can be some regulating body or sector to keep a check on the donation and see that there is less wastage.

79
80

Wakhari – The last Stop

81

Wakhari the last stop

82

Wakhari town is the last stop before reaching the town of Pandharpur. Wakhari is 7 km from Pandharpur. When it comes to administration, Wakhari village is administrated by a sarpanch who is elected representative of the village by the local elections. As per 2019 stats, Wakhari village comes under the Pandharpur assembly constituency & Solapur parliamentary constituencies. The total population is approx. 8000.

Both the Palkhis of Sant Dnyaneshwar and Sant Tukaram merge at Wakhari. They take the last halt on reaching here. Both the Palkhis are assembled at a ground around which all the warkaris gather.

83
Wakhari last stop - Stage on which the main Palkhis are kept
84 HIGHWAY HIGHWAY MAIN ROAD POLICESTATION MAEER'S MIT Pune VishwashantiSchoolsGurukul THE HALT SITE ENTRY ENTRY ENTRY ENTRY Wakhari last stop - Connecting paved routed withing the site Wakhari last stop - The site and context

This last halt site is behind the MIT college and adjacent to NH 965. The total area of this site is approx. 97,750 sqm. It is an open ground that can be accessed from all sides. It has a concrete pathway constructed for vehicular passage

85 Resting areas Resting areas Resting areas
Wakhari last stop - Map showing the area of halt Wakhari last stop - Site entrance with concrete paving Wakhari last stop -View of the halt site from the central stage
86
Wakhari last Ringan - Plan showing the last ringan site and it adjacent areas

Wakhari – The last Ringan

Wakhari hosts the largest and the last Ringan of the entire Pandharpur Wari. The site is located adjacent to NH 965. The site has a secondary road in front that goes to the village nearby. The area around the sites is mostly farmland. The Ringan takes place in open ground. This site is near the Bajiraochi Vihir which is a well that was constructed by Second Bajirao Peshwa.

87
Wakhari Ringan stop - Bajiraochi Vihir Wakhari Ringan stop - The last Ringan Site Wakhari Ringan stop - The last Ringan site
88
Temple The Old
SITE 2 SITE 1 HIGHWAY HIGHWAY
Khandoba
Temple
Velapur Site in the Dnyaneshwar Palkhi route Velapur - Plan showing the two sites

Velapur

The Velapur site is located in Solapur District. The halting site consists of two land parcels/ two sites. Two of these sites are connected by a sacred road and both sites have existing temples that carry historical significance.

Site 1 is a temple complex of Khandoba. This site is approximately 7300 sqm. This temple complex has a central courtyard with a pavilion in it that houses the main shrine. The warkaris and the Velapur residents perform rituals here on during the one–day halt.

Site 2 is 38480 sqm approximately with a ruined temple that has its own historical presence on the site. It also has a kund (temple tank) that was built in the Hemapanti style during the reign of King Devagiri Yadava, Ramchandra who ruled in 1271 - 1310.

89 SITE 2 SITE 1 KUND
Velapur - Plan showing the areas of the two sites

Case Studies

91 3
92 Fig 3.1

3.1 Jagannath Puri Yatra

The Jagannath Rath Yatra is the most auspicious and religious festival of the year. Every year, the Jagannath Rath Yatra is celebrated with great zeal and fervour. People travel from all over the world to take part in the Jagannath Puri Rath Yatra. This festival is held in the month of Aashadha on the Shukla Paksha Dwitiya Tithi. On Friday, July 1, 2022, the Jagannath Rath Yatra was held in Odisha’s Puri.

This Jagannath Rath Yatra ritual is very old and well-known, according to the scriptures. It is said that this procession began when Goddess Subhadra, Lord Jagannath’s younger sister, expressed her desire to tour around the city. During this occasion, processions of Lord Jagannath, his elder brother Lord Balabhadra, and his sister Goddess Subhadra are brought out from the Jagannath Temple to the Gundicha Temple and halt at Mausi Maa Temple, where they are served their favourite dish.W

The three chariots stay there for seven days before returning to the Jagannath Temple. The three chariots are painted in diverse fashions, as has been done for ages, and they are pulled by priests. It is regarded exceedingly auspicious to pull the chariots, and these chariots are followed by a huge number of followers. Every year, the government of Odisha makes a highly special provision for these procession, as devotees from all over the world gather to watch Lord Jagannath Rath Yatra.

93

Fig 3.2

Fig 3.3

94

Developing an agent-based model for pilgrim evacuation using visual intelligence: A case study of Ratha Yatra at Puri

Religious mass gatherings necessitate proper movement planning for pilgrims in congested areas. The majority of religious towns are old and have haphazard road networks, resulting in poor connectivity. However, the sacredness of religious festivals necessitates the gathering of millions of pilgrims in a limited amount of time and space. The annual Ratha Yatra in Puri is a manually controlled event, with logistics provided by the district authorities. Pedestrians line a 3-kilometer stretch of road to witness the manual dragging of three chariots for approximately 4 hours.

The goal is to understand crowd characteristics at a specific location during the event and to recommend crowd evacuation in emergencies via identified exit routes. Ratha Yatra 2015 was captured on video with a single camera from an overhead location. Individual video frames were perspective-rectified and analyzed to detect human shapes and extract crowd density, flow, and speed parameters. The outcomes were simulated using an agent-based model to initiate an evacuation procedure at critical crowd densities. A similar approach employing multiple cameras in multiple locations across a large mobility network can provide a decision-making tool for implementing safety measures in large crowds.

95
96
Fig 3.4 Fig 3.5 Fig 3.6 Fig 3.7 Fig 3.8

Highlights

To record a crowd movement scenario in a pilgrim, a single camera-based technique is used.

○ gathering.

From recorded photos, a visual intelligence-based shape-detection of pilgrim movement was constructed.

To capture the speed of moving pedestrians, picture frames are compared and used for simulation.

Voronoi cells are created using the Euclidean distance transform for evacuation zone delineation.

A technique for modelling an evacuation situation using agent-based simulation is demonstrated.

97
Fig 3.9

Fig 3.10

Fig 3.11

98

3.2 Caravans – Trailer Parks

Looking at the history for examples of such mobile architecture brings us to Caravans, which were houses on wheels. Caravans have developed from the beginning from the transportation of goods during the 15th century to becoming a sector for travel and leisure. The 19th century was a time when these caravans were seen as portable homes driven by horses. These caravans were looked at as a luxury in the beginning. But it became a very big hit among the people who wanted to travel across cities without having to look for places for shelter but rather just pull off on any open spaces and take a halt to come together. Thus, a community of these caravan travelers was seen. These campsites are known as trailer parks, where these communities halted and it was seen as a temporary housing solution. These dwellings were not seen like those of bungalows; thus, the sites allocated were often undesirable spaces like plots near railway lines, low-lying areas, flood zones, sites near highways, etc. The concept of these trailers park is that the vans are owned and not the land, the land is rented or leased. [2].

These caravans provided a very sustainable way of travel as there seemed less need for an infrastructure of accommodation. This mode of travel also became a hit for people who are always on the move exploring the world, going on expeditions trying to understand and learn the world. In the trailers park communities’ people from different backgrounds came together stayed in one place and exchanged their cultures. Such architecture enabled humans to be mobile between places while still being within their architectural comforts without compromising on the basic fundamental of food, safety, and shelter.

99
ALANDI DEVASTHAN

The interview Questionnaire

102

The interview Questionnaire

103 Appendix

Sketches of typical partcipants in the wari

Sketches of typical modes of mobility in the wari

Sketches of vehicles that are seen within the war

104

Front eleation sketch of the palkhi procession

Side elevation sketch of the pakhi procession

Sketch of the vehicles carried by the dindy

105
106
X.1
Motohom - Buses Motohon -
Minivans
Motohom - Buses Fig X.3 Fig X.2 Fig

Caravan Tourism – MTDC – Motohom

The Maharashtra government is planning to promote ‘Caravan Tourism’ as the Maharashtra cabinet approved a policy to encourage caravans and caravan parks. It is planning to promote Caravan Tourism at beaches, forts, mountain ranges, hill stations, forests, and heritage sites (x).

Recreational vehicles, campervans, and motorhomes will be permitted under the policy in locations where it is illegal to build permanently or where there are few hotels and resorts. In these locations, caravan parks will be built with amenities including a park, a visitor center, and power, water, and road connections, among others. According to an official, the park would be built on a minimum of 2.5 acres of land and include a maximum of 20 parking spaces. According to the policy, the government will let private parties erect a campground on privately owned or public land in buffer zones such as forests, the foot of forts, hill stations, and dams. Caravan parks may be built close to Maharashtra Tourism Development Corporation (MTDC) lodging, on the organization’s open land, or at Agri-tourism facilities.

MTDC is collaborating with Motohom to encourage people to go on road trips in campervans. This type of travel is particularly appealing amid the pandemic since it avoids the need to visit an airport or railway station, board a public vehicle, and therefore the risk of illness. Alternatively, you might get a campervan and travel independently to explore the state at your speed. It is equally helpful for traveling through areas of Maharashtra with little tourism infrastructure. Simply pull up in a beautiful area, and it transforms into your bedroom.

107

LIST OF FIGURES

Chapter 1 The Pandharpur Wari

Cover Page Photo: Photograph by Prasad Kulkarni, https://histonerd.com/thebenevolence-of-warkaris/

Fig 1.1 Wari passing through the ghats: By Himanshu Nitnaware, https:// punemirror.com/pune/cover-story/this-years-wari-moves-towards-g reenerpastures/cid5089490.htm

Fig 1.2 Warkaris Dancing with instruments: Edited by Dhawal Kulkarni, https:// www.dnaindia.com/mumbai/report-warkari-sect-to-lead-shiv-sena-s-chargeon-ayodhya-2677390

Fig 1.3 Image showing the Vitthala in the shadows of the Warkaris: By Himanshu Nitnaware, https://histonerd.com/the-benevolence-of-warkaris/

Fig of Sant Tukaram: https://iasbaba.com/2022/06/the-sant-tukaram-temple/ Maharashtra Map: https://www.infoandopinion.com/maharashtra-districtmap/2621/

Fig of Sant Dnyaneshwar: https://www.flipkart.com/braj-art-gallery-santdnyaneshwar-mauli-photo-frame-digital-reprint-19-5-inch-x-13-5-painting/p/ itm334d940b44c6b

All the intermediate marathi poems within the chapter: By Maji Marathi website, https://www.majhimarathi.com/pandharpur-wari-information.

108

Chapter 2 The Journey

Fig 2.1 & Fig 2.2 Long exposure shots of Wari through the village: https:// adityawaikul.wordpress.com/2013/02/13/pandharpur-wari-a-sacred-journey/

Fig 2.3 A Ringan near Malshiras: http://www.betterphotography.in/contestphoto/13-030196/

Fig 2.4 A Ringan near Malshiras showing a Dholkari in the foreground with the Ringan in the background: By Rahul, https://www.exibartstreet.com/photo/ pandharpur-yatra/

Fig 2.5 Medic Van/Camps set on the side of a road: By Nabamita Chatterjee, https://www.media4growth.com/ooh-news/goodknight-iodex-aid-thepilgrims-at-pandharpur-wari-1038

Fig 2.6 Accommodation Camps set up for halt: By Sant mukatabai Stock Photos and Images, https://www.alamy.com/stock-photo/sant-mukatabai. html?sortBy=relevant

109

Chapter 3 Case Studies

Cover Page Photo of Jagganath Raths: By Art of it, https://www.artofit.org/ image-gallery/700520917055204468//

Cover Page Photo of Caravan’s Trailer Camps aerial view, Fig 3.10 and Fig 3.11: By Arch Daily, https://www.archdaily.com/976875/do-trailer-parks-and-mobilehomes-have-a-future-as-affordable-housing

Fig 3.1 An aerial image of the three Raths of Jagganath Puri Yatra: By One India, https://www.oneindia.com/india/jagannath-rath-yatra-2019-some-interestingfacts-that-you-must-know-2907763.html

Fig 3.2 to Fig 3.9 Showing the Developing an agent-based model for pilgrim evacuation using visual intelligence: A case study of Ratha Yatra at Puri: By Science Direct; Elsevier; Computers, Environment, and Urban Systems – Vol. 64, July 2017 pg. 118- 131, https://www.sciencedirect.com/science/article/pii/S0198971517300510

110

Appendix Section

Fig X.1 Cover pages of NHAI book for road amenities: https://nhai.gov.in/nhai/ sites/default/files/mix_file/NHAI_WSA_Site_Directory.pdf

Fig X.2 & Fig X.3 of Motohom vehicles: http://motohom.co.in/

111

BIBLIOGRAPHY

:: Vitthal Rukmini Mandir :: Pandharpur Vari, Pandharpur Yatra,Ashadhi wari,Kartiki wari,Maghi wari,Pandharpur yatra. (n.d.). Retrieved October 14, 2022, from Shri Vitthal Rukmini Mandir, Pandharpur website: https://www.vitthalrukminimandir.org/english/vari.html

02 Editorial team. (2020, July 1). Pandharpur Wari Information in Marathi. Retrieved October 7, 2022, from MajhiMarathi website: https://www. majhimarathi.com/pandharpur-wari-information

2021 Design Brief | The Design of Partially Completed Structures. (n.d.). Retrieved October 5, 2022, from Architecture Competition by Rohan Builders & Mindspace Architects | The Drawing Board 2022 website: https:// thedrawingboard.in/architecture-competition-year-2021.html

Bahadurdesai, B. R. (2017, June 8). A 550-km pilgrimage led by white horses - The Hindu. Retrieved October 14, 2022, from The Hindu : Breaking News, India News, Sports News, and Live Updates website: https://www.thehindu. com/news/national/other-states/a-550-km-pilgrimage-led-by-white-horses/ article18868139.ece

Do Trailer Parks and Mobile Homes Have a Future As Affordable Housing? | ArchDaily. (2022, February 15). Retrieved October 5, 2022, from ArchDaily website: https://www.archdaily.com/976875/do-trailer-parks-and-mobilehomes-have-a-future-as-affordable-housing

112

Editorial team. (2020, July 1). Pandharpur Wari Information in Marathi. Retrieved October 14, 2022, from MajhiMarathi website: https://www. majhimarathi.com/pandharpur-wari-information/

Film, P. (2019, August 17). WARI 2019 | Pandharpur | Doc Film. Retrieved October 14, 2022, from https://www.youtube.com/watch?v=zmJX_ qCaWvM

Pandharpur Wari – The Spiritual Journey | Shri Gorde. (2015, July 30). Retrieved October 14, 2022, from Shri Gorde website: https://shrigorde.wordpress. com/2015/07/30/pandharpur-wari-the-spiritual-journey/

Pandharpur Wari - Tradition of Maharashtra. (n.d.). Retrieved October 14, 2022, from Architecture Competition by Rohan Builders & Mindspace Architects | The Drawing Board 2022 website: https://thedrawingboard.in/ pandharpur-wari.html

Pandharpur Wari, Feature Photo, Pilgrims at night shelter duri... (n.d.). Retrieved October 14, 2022, from Buy Content (images,articles,microfilm) Syndication rights from The Times Group; India’s Largest Media Group website: https://www.timescontent.com/syndication-photos/reprint/ feature/493581/pandharpur-wari-annual-pilgrimage-p.html

Pandharpur Wari Pilgrimage: Of Saints, Sandals and Salvation | Sahapedia. (n.d.). Retrieved October 14, 2022, from Sahapedia website: https://www.

113

sahapedia.org/pandharpur-wari-pilgrimage-saints-sandals-and-salvation

Pune extends warm welcome to warkaris on a rainy weekendHindustan Times. (2018, July 7). Retrieved October 14, 2022, from Hindustan Times website: https://www.hindustantimes.com/pune-news/ pune-extends-warm-welcome-to-warkaris-on-a-rainy-weekend/storytXTp4OvdePgUMLH70edCZM.html

Record, L. (2022, June 14). Pandharpur Wari 2022 Date: Pandharpur Yatra Schedule 2022 - Land Records. Retrieved October 14, 2022, from Land Records website: https://www.landrecords.co.in/pandharpur-wari/ Sanagala, N. (2019, June 19). Sant Dnyaneshwar Palkhi Route Map 2022 | Directions (Alandi Warkari Yatra) | HinduPad. Retrieved October 14, 2022, from HinduPad website: https://hindupad.com/sant-dnyaneshwar-palkhiroute-map-directions-alandi-warkari-yatra/

SC indicates nod to Puri’s Rath Yatra, to leave micro-management to Centre, state and Jagannath temple trust | The Financial Express. (2020, June 22). Retrieved November 23, 2022, from Business News: Business News India, Business News Today, Latest Finance News, Business News Live - The Financial Express | The Financial Express website: https://www.financialexpress.com/ lifestyle/travel-tourism/sc-allows-jagannath-temple-rath-yatra-at-puri-withconditions/1999850/

Staff. (2020, June 27). Pandharpur Wari: Only 20 people allowed to participate in Palkhi procession. Retrieved October 14, 2022, from The Bridge Chronicle website: https://www.thebridgechronicle.com/pune/pandharpur-warionly-20-people-allowed-participate-palkhi-procession-52411

114

Vaari of pandharpur. (n.d.). Retrieved October 7, 2022, from SNAPSHOTCanon Singapore Pte. Ltd. website: https://snapshot.canon-asia.com/eng/ mystory/view/2252-vaari-of-pandharpur#:~:text=Warkari%20is%20a%20 Marathi%20term,Canon%20EOS%2060D

vines, O. (2022, June 25). Pandharpur wari 2022/ Dnyneshwer mauli palkhi Dive ghat /Tukaram maharaj palkhi /wari. Retrieved October 14, 2022, from https://www.youtube.com/watch?v=iKRwCP_y90k

Wakhari Village in Pandharpur (Solapur) Maharashtra | villageinfo.in. (n.d.). Retrieved November 23, 2022, from Indian Village Directory | villageinfo. in website: https://villageinfo.in/maharashtra/solapur/pandharpur/wakhari. html

Ward, S. (2020, May 26). Color and Emotion In A Space — Design 4 Corners. Retrieved October 5, 2022, from Design 4 Corners website: https://www. design4corners.com/blog/color-and-emotion-in-a-space#:~:text=For%20 example%2C%20lighter%20colors%20are,colors%20spark%20creativity %20 and%20happiness.

Sakal. (2022, May 24). Retrieved October 14, 2022, from eSakal - Marathi Newspaper website: https://www.esakal.com/pune/sant-tukarammaharaj-palkhi-sohala-preparation-route-development-pjp78

(N.d.). Retrieved October 14, 2022, from WARKARI SAMPRADAY website: http://210.212.169.38/xmlui/bitstream/handle/123456789/4541/Warkari%20 sampraday.pdf?sequence=1&isAllowed=y

115

Turn static files into dynamic content formats.

Create a flipbook
Issuu converts static files into: digital portfolios, online yearbooks, online catalogs, digital photo albums and more. Sign up and create your flipbook.