
International Research Journal of Engineering and Technology (IRJET) e-ISSN: 2395-0056
Volume: 12 Issue: 01 | Jan 2025 www.irjet.net p-ISSN: 2395-0072
![]()

International Research Journal of Engineering and Technology (IRJET) e-ISSN: 2395-0056
Volume: 12 Issue: 01 | Jan 2025 www.irjet.net p-ISSN: 2395-0072
Gandhe Shruti Pravinkumar*1, More Rutuja Rajesh*2, Shinde Bhumika Annasaheb*3, Khairnar Kunal Sandip*4 , Prof. Mrs Shital.S.Ghule*5
*1,2,3,4Students, Department Of Computer Engineering, JSPM’s Rajarshi Shahu College Of Engineering, Polytechnic, Tathawade, Pune, Maharashtra, India. *5 Co-Ordinator, Department Of Computer Engineering, JSPM’s Rajarshi Shahu College Of Engineering, Polytechnic, Tathawade, Pune, Maharashtra, India.
Abstract –
Thispaperpresentsthedevelopmentofanonlinewebsite platform that showcases, dedicated and fosters the love, passionandinterestforalltheartandartisticenthusiastof the world. This website allows all the artists, art lovers, creatorsandcollectorswhofascinateartandareinterested togettoknowmoreabouttheartworld.Thissystemallows the user to showcase once art by the Online-Exhibition feature.ItimmersestheDetailedBlogabouttheartandthe artist,InterviewsoftheArtists,EducationalTutorialsabout Art. The design incorporates the connection between the userandexplorerviaIntegratedDashboardandReal-Time monitoringandcontrol.WealsohavefeatureslikeChatBox, Art Showcase Wall, Share Option, Notification and Like/Dislikeinteractions.Thestudydemonstratestheurge tobuildandenablealltheopportunitiesforalltheemerging artists.
Key Words: Online-Exhibition, Blogs and Interviews, Educational Tutorials, Integrated Dashboard, Real-Time MonitoringandArtShowcase.
1.INTRODUCTION
The world of art is vast and there are many aspects and opportunitiesforalltheartistsoutthere.Thiswebsitewill allowtheartiststopresenttheirartandthecreativethings madebythem,andbeneficial forall theartcollectorsand enthusiasts.WiththeadventofWebtechnologies,therewill begrowinginterestinArt,CulturalandCreative.Thispaper explores the development and deployment of a Web and CMSbasedsystemdesignedtomarkettheartinreal-time andcontrol.Thissystemaimstomarketallthevarioustypes ofartsandshowcasingsmalltownartists.Byharnessingthis website, people will create an inclusive and dynamic art community around the world, and providing users with promotionsofartistsandcommunityengagements.Hence making it a valuable to all for both commercial and communityuse.
ThisprojectisaninnovativesystemofArtShowcaseand Exhibitionforglobalaudiencetogettoknowandallowallthe
artists to represent their art on this online platform. The proposedsystemallowsglobalExposurethroughthisvirtual exhibition,Communitybuildingwillprovideanonlinespace to interact, connect and share their beautiful and creative ideas,andwillallowthemtofostercollaborationsamongall theartistcommunity.
The ongoing development focuses on creating several componentsforimplementingorexecutingoftheartsystem arebyprovidingaUserInterface(UI)forboththeartistsand the art visitor which includes user and artists profile and setting.TheArtmodulemanagementsystemwillbepresent for uploading the art and an artist profile management systemallowingtheartisttohavealookatallthecomments and the number of like, shares they have received, it also includestheinformation,contactdetails,portfolio,andtheir socialmediadisplay.Thevisitorhavethefeaturetoexpress theirviewbycommenting,likeandsharefeature.
In this world where each work is digitally done or are makingitworkdigitally,hencemakingitadigitalageorera. Platformsforartists havegreatlyevolved,by enablingthe newemergingartiststoshowcasetheirartandintroducethe art culture, also connecting with more like-minded individuals,andbuildabeautifulartcommunity.Thereare moreplatformslikethiswhicharenotablelikeDeviantArt, ArtStation,andBehance.
1. DeviantArt: It is an art platform and is widely recognized among the artist that allows sharing, posting, galleries and discovering artworks. Howeveritlacksthefeatureoftailoredtoolsoption orsaving-drafts.
2. ArtStation: This platform mainly focuses on professional artists moreaccuratelyinthegamin, animation, creating cartoons, graphics, and film industries. This platform caters to mainly professionals and may alienate all the emerging artists because it being catered to highly professionalemphasis.

International Research Journal of Engineering and Technology (IRJET) e-ISSN: 2395-0056
Volume: 12 Issue: 01 | Jan 2025 www.irjet.net p-ISSN: 2395-0072
3. Behance: AnAdobe-ownedplatformisbasicallya portfolio sharing platform for digital artists and designers. Hence, it doesn’t cater to the fine arts community.
Challenges in Existing Platforms:
Theseplatformsarecreateanduseful,buttheyshareafew commonlimitations,suchas:
1. Feature Gaps: Theoptionsorfeatureslikesaving drafts, detailed description of the artist and the artworks,andexploreartsabsentorundeveloped.
2. Complex Interface: These platforms are challenging to use and artist those are not comfortablewithdigitalplatformmayfacedifficulty inusing.
Thisweb-basedsystemportraysinclusive,andcommunitydriven space for artists. Including, a simple user-friendly interface for artist to upload artwork with a save as draft option.Anadvancedexploreartworkandmainlyfocuseson fostering,allowingartisttobuildaconnectiontootherartist and a community. It aims to bridge the gaps and needs of bothamateuroremergingandprofessionalartists,creating forartisticgrowthandcollaborations.
3. MODELING AND ANALYSIS
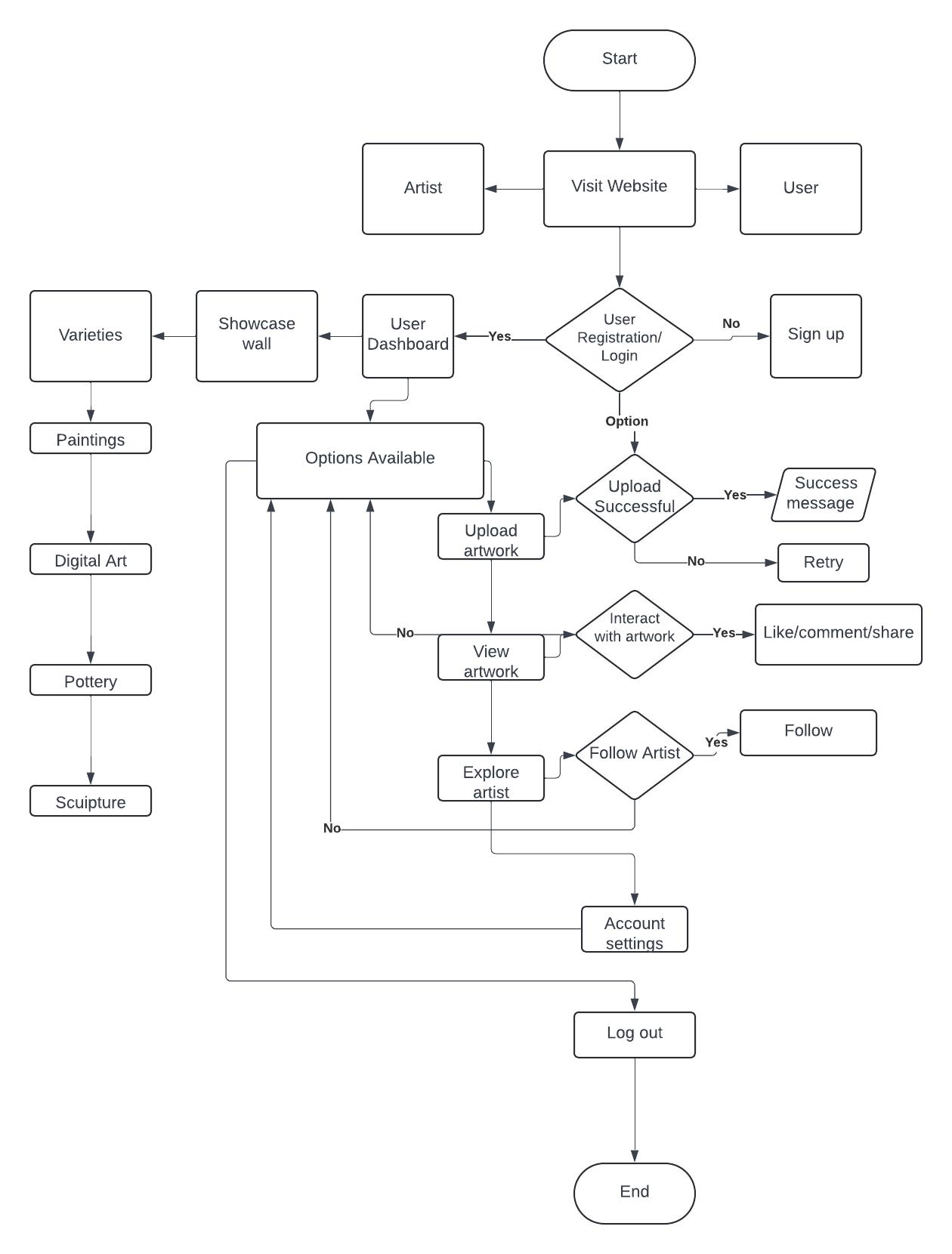
ThisdiagramisanArchitecturalDiagramofthe‘Web-Based ArtShowcaseandExhibitionSystem’representingboththe userandartistsloginandregisterformatandasimpleflow of what are the functions available and the steps for both artistloginanduserslogin.Italsoincludestheoptionand varietiesofartinterests.

Fig-1.FlowDiagram
Thisfigureillustratestheinterconnectionbetweenhowthe websiteisgoingtobeshowcased,andbepresentedfroman architecturaldiagramoftheworkingofthe‘Web-BasedArt ShowcaseandExhibitionSystem’.

Fig-2. UseCaseDiagram
The use case diagram helps to specify and describe and representthemainpurposeofrepresentingtheinteractions betweentheuserandsystem.Hereisabriefexplanationof theusecasediagram:
1. Actors:
User or Artist: These are the primary actorswhointeractwiththesystem.

International Research Journal of Engineering and Technology (IRJET) e-ISSN: 2395-0056
Volume: 12 Issue: 01 | Jan 2025 www.irjet.net p-ISSN: 2395-0072
Registration(Sign Up) or Login: Thiswill allowtheuserorartisttologinorcreatea new account to interact with the webbasedsystem.
Upload Artwork: Thiswillallowtheartist touploadtheirartsandpaintingswiththe twooptions:
Add Artwork Description: Itwill let the artist add all the detailed description and information abouttheart.
Upload Artwork or Save as Draft: Thisfeaturewillallowthe artisttouploadtheirartworkor saveittothedraftallowing itto uploaditlater.
Manage Profile and Setting: Thisfeature helps users to manage their account, artworks, account preference, posts, and portfolios,etc.
Art Showcase Wall and Explore Art: It’sa wallthatdisplaysallthearts,andartworks uploadedtohelpusersexploremoreofthe artculture.
Like and Share Art: Thisenablesusersto promote and interact with the artist by likingtheandsharingtheartwork.
The design of this Web-Based Art Showcase and Exhibition System centers around the developing the curiosity of Art on a global reach. The user can access the userdashboardtoreceivenotification,andallowingthemto handletopostandreceiveartworks.Basicallyfosteringand acceptingthecultureofart.
System Architecture
Thesystemarchitectureconsistsofthis3-tierarchitecture points:
Requirement List Analysis: To understand the needoftheartandartists.Thevalueoftheartand building a curiosity along the globe. Providing a platform for the artist not able to showcase their talent.Alsoallowingthemtohaveuser-friendlyand secure web-based system to spread the art community.
Presentation Layer: The front-end, allows user (visitor)andartiststointeractwitheachotherand display or showcase the art wall. This responsive interfaceiscreatedusingHTML,CSSandJavaScript.
Application Layer: The back-end, its build to manage interaction with the database, tokens for password, encryption, security mechanism. (Eg.,JSON Web Tokens_JWT) . Node.js is used to buildthisserver-sidelogic.
Database Layer: Designed a relational database managementsystemwithMySQL.Createdtablesfor user, artworks section, data of the user, and message.

Fig-3 DiagramDescription.
Thismethodologyfocusesondevelopingonfosteringonline art exhibiting, building community, and connecting with others.
This will provide a clear idea, aim and vision of the webbasedsystem:
Problem Identification: Due to the lack of knowledgeabouttheartculture,artistareunableto

International Research Journal of Engineering and Technology (IRJET) e-ISSN: 2395-0056
Volume: 12 Issue: 01 | Jan 2025 www.irjet.net
gain their required audience and a proper recognition.Thiswebsitewillhelpalltheemerging artisttoportraytheirartandportfoliogivingthem accesstodisplaytheirartandhaveacollaborative space.
Requirement Analysis: Thiswebbasedsystemis targeted to artists, curators, and art enthusiast. It has user-friendly interface, allowing the user to createaprofile,theirownportfolio,apersonalized gallery,andcommunityengagement.
Design and Planning: TheWebbasedsystemuses HTML,CSS,JavaScriptandReactforauser-friendly andinteractive,responsivenessinterface.MySQLis used to store the user profile, artwork, and communityinteractioninadatabase.
Development Methodology: TheAgileApproachis used for iterative and incremental development cycle.
Core Features: The system provides user authentication, Art galleries, and Community Forums.
Future Scope: AddingfeatureslikeOnlineauction forart,Paymentintegrationforonlineshoppingand auctions for art sales, and Ai-based artwork recommendation as per the users liking and interests.
Theimplementedsystemwastested,andtheresults indicate that the website is capable of showcasing all the functionsandexperiencesareofease.Systemshowcaseare displayedonthedashboard,theuserprofilesettingandthe explorewall.




International Research Journal of Engineering and Technology (IRJET) e-ISSN: 2395-0056

Fig-6 ArtworkUI(PostDisplay).

Fig-7. TheArtShowcaseWall(ExploreArt).
TheWeb-basedartshowcasingcontentmanagementsystem presented in this paper effectively addresses the need for commercializingandpromotingartistsandtheirarttothe world.Thesystem’sabilitytomanageuserregistrationand login, exhibition, and art browsing including admin panel withreal-timenotificationsmakesitusefulforcommercial andcommunityuseapplication.Futureworkwillfocuson integratingadditionalfeaturessuchaspaymentandARand virtualexhibitions,auctionsforaevengreaterefficiency.
[1] Paul Davis and Cathernie Lee, “E-Commerce and the TransformationoftheArtMarket”,InternationalJournal ofArtsManagement,Vol.14,Issue2,Nov2021,pp.5067,Germany.
[2] Late.Dr.KatherineWhiteandHaoZhao,“TheImpactof Feedback Mechanisms in Creative Communities”, Journal of Digital Art and Design, Vol. 7, Issue 1, Mar 2022,pp.15-28,Australia.
[3] SoniaPatelandLate.R.Green(2022),“ExploringCreative CollaborationonBehance”,DesignStudiesJournal,Vol. 18,Issue4,Dec2021,pp.20-35,Canada.
[4] Late.AliceBrown(2020)andMichaelTaylor,“TheRole of Digital Portfolios in Artist Career Development”, JournalofCreativePractices,Vol.5,Issue2,June2020, pp.30-47,UK.
[5] Late.Dr.JohnSmith(2021)&JonesLaura,“Community and Identity in online Art Platforms”, International JournalofArtandDesign,Vol.12,Issue3,Sept2019,pp. 45-60,USA.
Volume: 12 Issue: 01 | Jan 2025 www.irjet.net p-ISSN: 2395-0072 © 2025, IRJET | Impact Factor value: 8.315 | ISO 9001:2008 Certified Journal | Page388