
International Research Journal of Engineering and Technology (IRJET) e-ISSN: 2395-0056
Volume: 12 Issue: 02 | Feb 2025 www.irjet.net p-ISSN: 2395-0072
![]()

International Research Journal of Engineering and Technology (IRJET) e-ISSN: 2395-0056
Volume: 12 Issue: 02 | Feb 2025 www.irjet.net p-ISSN: 2395-0072
Dundhav Rutuja Dnyaneshwar, Lonkar Nandini Vishwanath, Mahale Srushti Lahu
More Kalyan Lokdoji, Prof. Bugade Prajakta Suryakant, Prof. Satpute Shankar Aadhinath
Dundhav Rutuja Dnyaneshwar, E&TC Department & Samarth polytechnic, Belhe
Lonkar Nandini Vishwanath, E&TC Department & Samarth polytechnic, Belhe
Mahale Srushti Lahu, E&TC Department & Samarth polytechnic, Belhe
More Kalyan Lokdoji, E&TC Department & Samarth polytechnic, Belhe
Prof.Bugade Prajakta Suryakant, E&TC Department & Samarth polytechnic, Belhe
Prof. Satpute Shankar Aadhinath, E&TC Department & Samarth polytechnic, Belhe
Abstract - Theadoptionofbiometricsystemshasbecome increasingly prevalent due to their capacity to improve accuracy and mitigate the risk of fraud in attendance tracking.Byutilizingcutting-edgetechnologiessuchasfacial recognition and fingerprint scanning, organizations can establish a dependableand efficientmethodforrecording attendance, which in turn enhances overall operational performance.Thecentralaimofthisbiometricattendance systemistotransformthemonitoringanddocumentationof attendance. By prioritizing reliability and efficiency, the systemaspirestosimplifytheattendanceprocess,rendering itnotonlymoreeffectivebutalsomoreuser-friendly.This shift is crucial for meeting the changing demands of organizations,astheprecisetrackingofstudentattendance not only aids administrative tasks but also fosters better academic results. In a similar vein, effective attendance management in corporate settings is vital for maximizing workforce productivity and ensuring adherence to labor laws. The incorporation of technology into these systems also promotes real-time monitoring and reporting, thus streamliningoperationalprocedures.
Key Words: accuracy, identification, reliability, efficiency, process,
Theconventionalmethodofdocumentingschoolattendance, which entails the teacher calling out each student's name individually, is frequently regarded as a labor-intensive procedure during lectures. This approach becomes particularlyineffectiveinlargerclassrooms,wherethesheer numberofstudentscanconsiderablyextendthedurationof theattendance-takingprocess.Incontrast,modernsystems improve the dependability and accuracy of attendance records, thereby addressing the limitations inherent in traditional methods. The incorporation of biometric identifiers, such as fingerprints or facial recognition technology,guaranteesthatattendanceisloggedwithahigh level of accuracy, significantly diminishing the chances of errorsandfraudulentactivities.Furthermore,thecapacityto deriveactionableinsightsfromdatanotonlyaidsinstrategic planning but also boosts operational efficiency. As
organizationsincreasinglyembracethesetechnologies,the potentialforenhanceddecision-makingprocessesbecomes moreapparent,promotingamoredata-drivenculturewithin thebusinessenvironment.
2.1 Improve Precision – Achieving precise attendance trackingcanbefacilitatedbyreducingthechancesoferrors commonlyassociatedwithmanualdataentry,inadditionto minimizinginstancesofproxyattendance.
2.2 Enhance Security - The implementation of biometric technologyenablesorganizationstosignificantlyreducethe risks linked to fraudulent attendance behaviors. The uniqueness of biometric identifiers not only fortifies the verification process but also fosters a higher degree of confidenceinthereliabilityoftheattendancesystem
2.3 Enhance Operational Efficiency - Beyond enhancing precision and productivity, the automation of attendance trackingenablesmoreeffectiveresourcedistributionwithin organizations.Byrelievingadministrativestaffofrepetitive duties, they are able to concentrate on more strategic projects that enhance the overall effectiveness and productivityoftheorganization.
1) Development ofaStudentAttendanceSystemUtilizing Fingerprint Biometrics at Kolej University Poly-Tech Mara, Juanita Zainudin,Cheriss, KualaLumpur,Malaysia
This research focuses on evaluating the effectiveness of employingfingerprintbiometricsforthepurposeofverifying studentattendance.Anevolutionaryprototypingmodelwas utilized in the creation of the attendance system. In this framework,studentsmustutilizeafingerprintdevicelocated withintheclassroomtorecordtheirattendance,withtheir thumbprints beingcapturedandsubsequentlystored ona serverforfurtherprocessing.

International Research Journal of Engineering and Technology (IRJET) e-ISSN: 2395-0056
Volume: 12 Issue: 02 | Feb 2025 www.irjet.net p-ISSN: 2395-0072
2) Smart Attendance Monitoring System Utilizing Biometric Technology Aakanksha Jadhav, Abhishek Geodes, Sinhgad Institute of Technology and Science, Narhe, Pune (India)
Attendancemonitoringsystemsarewidelyutilizedinboth corporate settings and educational institutions to methodically document attendance. The application of biometrictechnologyin thissystemsignificantly improves theprecisionofattendancerecordswhilealsostreamlining the user experience. Additionally, the incorporation of InternetofThings(IoT)functionalitiesfacilitatesreal-time data gathering and analysis, offering critical insights into attendancebehaviorsandtrends.
Theindividual,whetheranemployeeorauser,submitstheir biometricidentifier,suchasafingerprintoranirisscan.The scannercapturesthisdata,concentratingontheprocessesof validation and recognition. This biometric information is processedusingaspecializedscanningdevice.Subsequently, thecaptureddataisstoredinadedicateddatabasedesigned specificallyforattendancetracking.Reportsgeneratedfrom thisdataofferinsightsintoattendancepatternsandtrends. This procedure significantly improves the efficiency of attendance management within the organization. Detailed reportsandanalyticsareproducedbasedontheattendance data, which can aid in decision-making and resource allocation.Theattendancemanagementsystemleveragesthe information from the database to monitor attendance, thereby facilitating the organization and management of attendancerecords.
4.1

collection. By proficiently capturing and processing biometricdata,thesesystemsbolstersecurityprotocolsand enhance user experiences, thereby improving the overall effectivenessofidentityverificationprocedures.
2) Data Processing Unit –
In this framework, the identification of distinctive featuresisessentialforachievingpreciseidentificationand verification. By employing sophisticated algorithms, the systemiscapableofrecognizingspecificpatternswithinthe biometricdatathatsignifyindividualidentity.
3) Database –
Byleveragingthiscentralcomponent,organizationscan efficiently optimize the verification of biometric data, thereby improving the overall effectiveness of attendance monitoringsystems.
4) Authentication Unit –
This procedure entails a thorough assessment of the biometricinputagainstthedatabase,ensuringprecisionand dependability in the matching process. Once a match is identified,thesystemisprogrammedtotransitionsmoothly tothesubsequentphaseofattendancerecording
5) Authentication Unit –
Uponconfirmingamatch,thesystempromptlyupdates theattendancerecords,thusenablingaccuratetrackingof individuals' presence. This functionality is crucial for the automationofattendancemanagement.
6) Attendance Management System –
Thismoduleistaskedwithmonitoringattendanceand preservingthenecessarydocumentation.Itsystematically recordstimestampsinconjunctionwithuseridentification numbers.
7) User Interface –
Through this interface, users can effectively access attendancerecords,allowingthemtotrackparticipationand engagementlevels.Furthermore,thesystemfacilitatesthe generationofdetailedreports,whichcanbeemployedfor analysisandinformeddecision-making.
8) Controller –
Thiscomponentoverseestheworkflow,ensuringthatdatais transferredaccurately.
Theincorporationofthisinputdevicewithinbiometric systems highlights the significance of accurate data

International Research Journal of Engineering and Technology (IRJET) e-ISSN: 2395-0056
Volume: 12 Issue: 02 | Feb 2025 www.irjet.net p-ISSN: 2395-0072
4.2 Circuit diagram

4.3. Required Components list
1. ArduinoMega2560
2. Fingerprintsensormodule(R305\R307)
3. Realtimeclockmodule(DS3231\DS1307)
4. GSMSIM800L
5. 16*2LCD
6. BuzzerandLED
7. PowerSourceorUSB
1. Arduino Mega 2560

- 2 : ArduinoMega2560
The Arduino Mega is built upon the ATmega2560 microcontroller, which means that its technical specificationsareprimarilyderivedfromthecapabilitiesof
theATmega2560MCU.Nevertheless,Iwillprovideaconcise overview of several key technical specifications of the ArduinoMega2560.
Thedeviceisequippedwith54digitalinput/output pins,14ofwhicharecapableoffunctioningasPWMoutputs. Additionally, it features 16 analog inputs, 4 UARTs (hardwareserialports),a16MHzcrystaloscillator,aUSB connection,apowerjack,anICSPheader,andaresetbutton.
2. fingerprint sensor module (r305 r307)

Fig - 3 : fingerprintsensormodule
A"fingerprintsensormoduleR305/R307"denotesa widely utilized optical fingerprint scanner frequently employed in DIY electronics endeavors, especially in conjunction with microcontrollers such as Arduino. This modulefacilitatesfingerprintidentificationandverification bycapturinganimageofafingerandcomparingitagainst storedtemplates.Theprimarydistinctionbetweenthetwo models lies in the fact that the R307 typically provides a greaterfingerprintstoragecapacityandenhancedscanning speeds in comparison to the R305. Both models utilize a straightforwardUARTinterfaceforcommunicationwiththe microcontroller.
3. Real time clock module (DS3231\DS1307)

Chart -2 : Realtimeclockmodule

International Research Journal of Engineering and Technology (IRJET) e-ISSN: 2395-0056
Volume: 12 Issue: 02 | Feb 2025 www.irjet.net p-ISSN: 2395-0072
The DS3231 is an economical and highly precise I2C real-time clock (RTC) that features an integrated temperature-compensated crystal oscillator (TCXO) along withacrystal.Thisdeviceincludesabatteryinput,ensuring thatitcontinuestokeepaccuratetimeevenwhenthemain powersupplyisdisrupted.

The SIM800L is a compact cellular module that facilitates GPRS transmission, enables the sending and receivingofSMS,andsupportsbothmakingandreceiving voicecalls.Itsaffordability,smallsize,andsupportforquadband frequencies render this module an ideal choice for projectsnecessitatinglong-rangeconnectivity.

The16×2LCDderivesitsnamefromitsconfigurationof 16columnsand2rows.Whiletherearenumerousvariations available,suchas8×1,8×2,10×2,and16×1,the16×2model is the most commonly utilized. This display can accommodateatotalof32characters,witheachcharacter constructedfromagridof5×8pixeldots.


Abuzzerisanelectroniccomponentthatproducesa soundwhenanelectriccurrentpassesthroughit,essentially acting like a small speaker, while an LED (Light Emitting Diode)isacomponentthatemitslightwhencurrentflows throughit,commonlyusedasavisualindicatorinelectronic circuits;bothareoftenusedtogethertoprovidebothaudible andvisualalertsindeviceslikealarmsoruserinterfaces.

International Research Journal of Engineering and Technology (IRJET) e-ISSN: 2395-0056
Volume: 12 Issue: 02 | Feb 2025 www.irjet.net p-ISSN: 2395-0072
6. Power Source or USB
A power supply is an apparatus that transforms electrical current into the appropriate voltage, frequency, andformatsuitableforapowerload.Powersuppliesmaybe categorizedasinternalorexternal,regulatedorunregulated, andtheycanalsoserveadditionalfunctions.
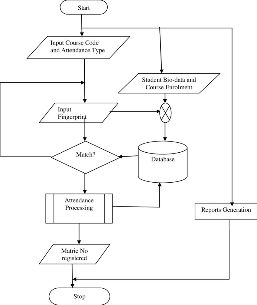
5. Flow chart

Chart -3 : Flowchart
Biometric attendance systems signify a considerable progression in attendance tracking, offering substantial advantages in accuracy, security, and operational effectiveness. However, it is essential to address concerns related to privacy, financial costs, and user acceptance to ensuresuccessfulimplementation.Futureresearchshould focusonimprovingsysteminteroperability,enhancinguser experience, and developing robust privacy protocols to fostertrustinbiometrictechnologies.
ACKNOWLEDGEMENT
Iamhonoredtosubmitthisprojectreport.Iwouldliketo expressmysinceregratitudetoProf.KapileA.S.,Principalof SamarthPolytechnic,Belhe,andProf.SatputeA.S.,Headof theDepartmentofE&TC,fortheirunwaveringsupportand guidanceduringmyproject.Additionally,Iwishtoconvey my heartfelt appreciation to Prof. Bugade P.S., our project guide,forhis/hermotivationandessentialguidance,which werecrucialforthesuccessfulcompletionofthisreport.
Here are some references that cover biometric fingerprinttechnology,includingitsprinciples,applications, andresearchstudies:
1. Books:
- Jain,RuudP.L.Hartmann,andSharathPanKanti:This book provides a comprehensive overview of biometric technologies,includingfingerprintrecognition.
2. Research Papers:
- Implementing Student Attendance System Using FingerprintBiometricsforKolejUniversityPoly-TechMara, Juanita Zainudin, Cheriss, Kuala Lumpur, Malaysia This paperdiscussesvariousbiometricmodalities,withafocus onfingerprintrecognition.
- Smart Attendance Monitoring System using Biometric Aakanksha Jadhav, Abhishek Geodes, Sinhgad Institute of TechnologyandScience,Narhe,Pune(India)
-Jain,A.K.,&Hong,L.(1998).Adetailedstudyonfingerprint verificationtechniques.




Ms.DundhavRutuja Dnyaneshwar Student Dept.ofE&TC, Samarth PolytechnicBelhe
Ms. Lonkar Nandini Vishwanath StudentDept. ofE&TC,SamarthPolytechnic Belhe.
Ms.MahaleSrushtiLahu StudentDept.ofE&TC, SamarthPolytechnicBelhe.
Mrs.MoreKalyanLokdoji StudentDept.ofE&TC, SamarthPolytechnicBelhe.