Revista porciSAPIENS Octubre 2024

Page 1


Nº12 | Octubre 2024

UN FUTURO MÁS SOSTE NIBL E

Mayor

Menos retorno

antibióticos sostenibilidad

Más

Protege a los cerdos de forma sostenible con Coliprotec®, la única vacuna viva oral contra el E.coli posdestete disponible en el mercado que ha demostrado reducir la mortalidad y el uso de antibióticos en los nuevos estándares productivos sin óxido de zinc

Para acompañarte en este importante reto y que transiciones de manera efectiva, Elanco dispone de servicios de diagnóstico y de apoyo a la vacunación para que estés seguro de que tus lechones son destetados con la protección que necesitan.

1.Vangroenweghe F. Improved piglet performance and reduced mortality and antimicrobial use following oral vaccination with a live non-pathogenic Escherichia coli against post-weaning diarrhoea. 2021. Austin Journal of Infectious Disease, 8(2): 1048-1051.

Para más información sobre Coliprotec® F4/F18 liofilizado para suspensión oral para porcino, ver ficha técnica

EN CASO DE DUDA, CONSULTA CON TU VETERINARIO

REPRODUCCIÓN Y GENÉTICA

PORCINA:

PIEZAS FUNDAMENTALES DEL PUZLE DE LA PRODUCTIVIDAD PORCINA

La mejora continua en la reproducción y la genética porcina es esencial para mantener la competitividad en el sector.

En esta edición especial de porciSapiens sobre Reproducción y Genética, exploramos algunos de los temas fundamentales para la optimización productiva, con un enfoque en prácticas que han demostrado ser eficaces y que, cuando se ejecutan correctamente, contribuyen a una producción más eficiente y saludable.

Un área clave es la gestión de la rueda productiva, ya que la adaptación de las reproductoras desde el inicio, la sincronización de los celos y la planificación sanitaria son prácticas que determinan el correcto mantenimiento de un flujo productivo estable.

Una correcta ejecución de estos procesos es crucial, especialmente en un entorno donde las normativas de bienestar animal y los desafíos del mercado imponen mayores exigencias.

La calidad seminal y su manejo son igualmente importantes para garantizar el éxito reproductivo.

Desde la obtención hasta el almacenamiento y la aplicación del semen, la atención a cada etapa del proceso es esencial para lograr una fertilización eficiente. La combinación de una buena gestión del semen con un adecuado manejo de las reproductoras sigue siendo un factor determinante para alcanzar tasas de fertilización óptimas.

El uso de datos y herramientas estadísticas en la gestión reproductiva está cada vez más presente en las granjas. Técnicas como el control estadístico de procesos y el análisis de supervivencia permiten identificar patrones y tomar decisiones informadas que mejoran la eficiencia.

Este enfoque analítico refuerza la capacidad de los productores para anticiparse a los desafíos y ajustar sus estrategias de manera proactiva.

La inmunocastración, por su parte, ofrece grandes beneficios, tanto en el bienestar animal como en la calidad de la carne, lo que la convierte en una herramienta útil, siempre que se ajusten los protocolos a las necesidades de la granja para maximizar su eficacia.

En cuanto a la mejora genética, la selección de animales con mayor inmunocompetencia es un tema clave. La identificación de marcadores genéticos que favorecen la resistencia a enfermedades como el PRRS está ayudando a crear líneas porcinas más robustas.

Este enfoque complementa de manera efectiva las estrategias de vacunación, bioseguridad y manejo, que siguen siendo piezas cruciales del puzle del éxito productivo. Así, la vacunación, combinada con la selección de animales genéticamente más resistentes, permitirá reforzar la defensa de las granjas frente a patógenos emergentes, mejorando la salud y la productividad de los animales.

El éxito en la producción porcina no siempre depende de grandes innovaciones, sino de la aplicación rigurosa y constante de las mejores prácticas disponibles. A través de una gestión cuidadosa y la optimización de los recursos, podemos seguir avanzando hacia un sector aún más eficiente y sostenible.

EDITOR GRUPO DE COMUNICACIÓN AGRINEWS S.L.

PUBLICIDAD

Laura Muñoz +34 629 42 25 52 laura@mediatarsis.com

Luis Carrasco +34 605 09 05 13 lc@agrinews.es

REDACCIÓN

Daniela Morales

Osmayra Cabrera F.X. Mora

ADMINISTRACIÓN

Mercè Soler

Barcelona

España

Tel: +34 93 115 44 15

info@agrinews.es

www.porcinews.com www.porcinews.com/revista-porcisapiens/

Precio de suscripción anual: España 45 €

Extranjero 120 €

ISSN (Revista impresa) 2696-8142

ISSN (Revista digital) 2696-8151

DIRIGIDA A VETERINARIOS DE PORCINO

Depósito Legal PorciSapiens B 7620-2021

Revista Cuatrimestral

Sara Crespo Vicente Técnico veterinario Cefusa & Dpto. Fisiología UMU 4/18

20/24

DE 0 A 100: RUEDA PRODUCTIVA Y REPRODUCTIVA EN GRANJAS PORCINAS DE NUEVA CONSTRUCCIÓN

SUMARIO

42/46

MANEJOS ASOCIADOS A LA INMUNOCASTRACIÓN DE CERDAS

Javier Abadías, Ester Maiques, Clara Farré y Jonás Hernández Servicio Técnico de Zoetis España

Pasos esenciales para implementar la rueda reproductiva en granjas porcinas de nueva construcción, asegurando una transición eficiente y maximizando la productividad desde el inicio.

¿SIGUE SIENDO LA VACUNACIÓN UNA HERRAMIENTA EFICAZ PARA EL CONTROL DE LA CEPA ROSALÍA?

M. Jiménez, R. Menjón y M. Marcos Departamento Técnico de Porcino, MSD Animal Health

26/40

ASPECTOS CLAVE DE LA CALIDAD SEMINAL Y DE LA INSEMINACIÓN EN GRANJAS PORCINAS

Verónica Romera Roldán1 , Asunción Isabel Agüera Martínez2, Emilio José Ruiz Fernández3 , Manuel Guerra Rico3 , Manuel Toledo Castillo 4 y José Manuel Pinto Carrasco5 1Responsable de los Centros de Inseminación Artificial Porcina en Agropecuaria Casas Nuevas. 2Técnico de laboratorio de Inseminación Artificial, Agropecuaria Casas Nuevas. 3Veterinario de producción, Agropecuaria Casas Nuevas. 4Veterinario jefe de producción, Agropecuaria Casas Nuevas. 5Ingeniero Agrónomo, SAT Hnos. Chico.

Puntos clave relacionados con el manejo del semen y de los animales de cara a optimizar la eficiencia reproductiva en las granjas porcinas.

48/56

USO DE LOS DATOS PARA OBTENER INFORMACIÓN QUE MEJORE LA REPRODUCCIÓN PORCINA

Alberto Morillo Alujas Dr. en Veterinaria y Consultor de Tests and Trials

El uso de datos y técnicas estadísticas avanzadas se ha convertido en una herramienta indispensable para optimizar la reproducción porcina.

58/61

VETIA INNOVA EN LA PROTECCIÓN DIGESTIVA DEL LECHÓN LACTANTE

Entrevista con Francisco Javier Marcos Sainero Director de servicios técnicos de Vetia Animal Health

62/73

VALIDACIÓN DE MARCADORES

GENÉTICOS Y FENOTIPOS DE INMUNIDAD PARA MEJORAR LA ROBUSTEZ Y RESISTENCIA A ENFERMEDADES EN CERDOS

Maria Ballester y Joaquim Tarrés

Programa de Genética y Mejora Animal, IRTA-Torre Marimon

Presentación de los resultados de la validación de marcadores genéticos asociados con la inmunocompetencia para fortalecer la salud porcina.

74/78

80/96

COMPARACIÓN DE LA EFICACIA DE DIEZ

VACUNAS FRENTE A MESOMYCOPLASMA HYOPNEUMONIAE SOBRE LA INCIDENCIA DE LESIONES PULMONARES EVALUADAS EN MATADEROS ESPAÑOLES

M. Lasierra, S. Navas, M. Carmona y D. Espigares Ceva Salud Animal

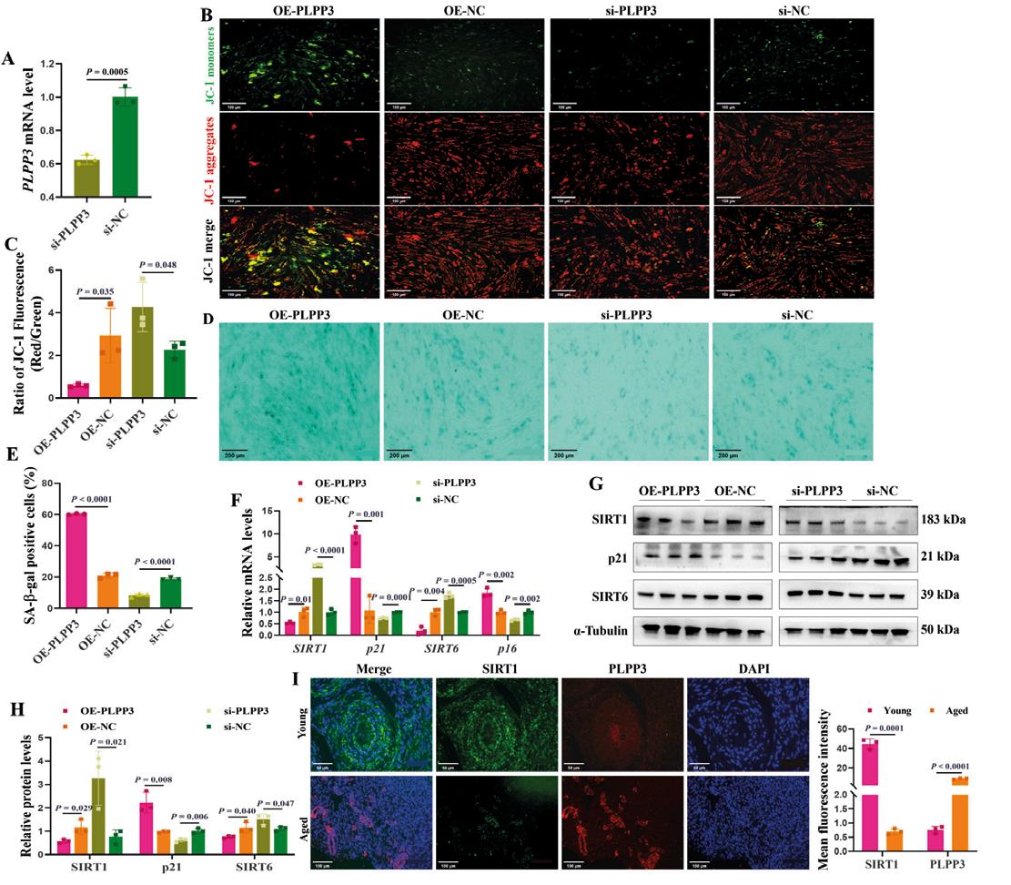
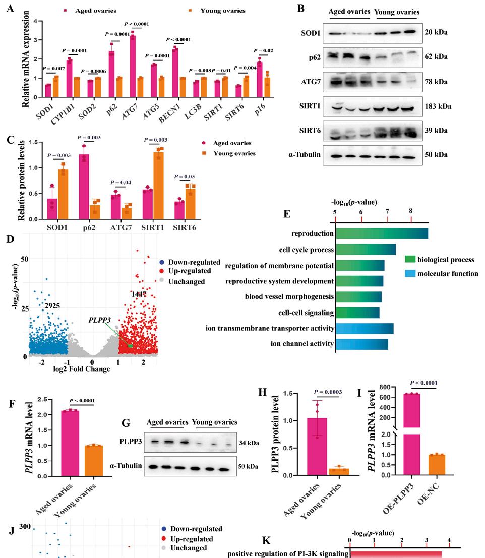
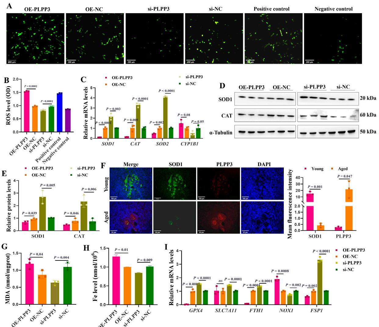
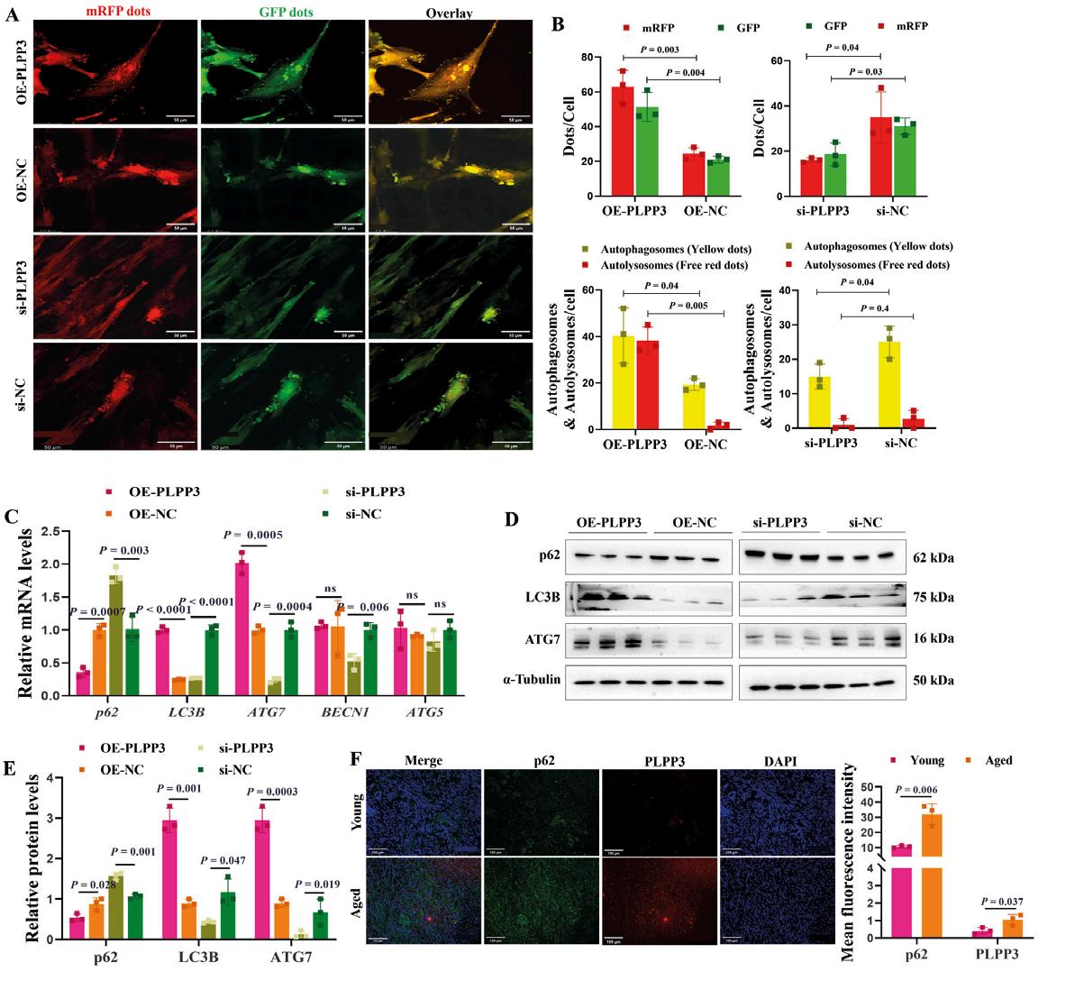
ENVEJECIMIENTO OVÁRICO EN CERDAS ASOCIADO A ESTRÉS OXIDATIVO INDUCIDO POR PLPP3

Hongyan Quan1 , Yixuan Guo1 , Shuo Li1 , Yao Jiang2,3 , Qingpeng Shen1 , Yingting He1 , Xiaofeng Zhou1 , Xiaolong Yuan1,4 y Jiaqi Li1

1Laboratorio de Guangdong de Agricultura Moderna de Lingnan, Centro Nacional de Investigación en Ingeniería para la Industria de la Cría Porcina, Laboratorio Estatal de la Industria de la Cría Porcina y Avícola, Laboratorio Provincial de Guangdong de Genómica Agroanimal y Cría Molecular, Facultad de Ciencia Animal, China Meridional.

2Facultad de Ciencias Médicas, Moleculares y Forenses, Universidad Murdoch, Australia.

3Sucursal de Shenzhen, Laboratorio de Guangdong para la Agricultura Moderna de Lingnan, Laboratorio de Análisis Genómico del Ministerio de Agricultura, Instituto de Genómica Agrícola de Shenzhen, Academia China de Ciencias Agrícolas, China.

4Centro de Envejecimiento Saludable, Health Futures Institute, Universidad Murdoch, Australia.

Estudio sobre los cambios moleculares y genéticos implicados en el envejecimiento ovárico en cerdas en relación al PLPP3.

Agradecemos a nuestros anunciantes por hacer posible la publicación de esta revista: Ceva Salud Animal, Elanco, MSD Animal Health, Vetia Animal Health, Vetoquinol y Zoetis.

DE 0 A 100: RUEDA PRODUCTIVA Y REPRODUCTIVA EN GRANJAS PORCINAS DE NUEVA CONSTRUCCIÓN

R

Descarga el PDF

EEl establecimiento de una granja de nueva construcción implica un meticuloso proceso de adaptación de las reproductoras para maximizar su rendimiento desde el inicio. En este artículo repasamos los pasos críticos para implementar con éxito la rueda reproductiva, garantizando una transición eficiente y productiva.

REl sector porcino español tiene una importancia clave en la economía de nuestro país, ya que supone en torno al 14% de la Producción Final Agraria.

Dentro de las producciones ganaderas, el sector porcino ocupa el primer lugar en cuanto a su importancia económica alcanzando cerca del 39% de la Producción Final Ganadera.

En los últimos años, el sector porcino ha crecido notablemente, tanto en producción como en censos y número de explotaciones, gracias al empuje de los mercados exteriores apoyado, a su vez, en la competitividad del sector en el mercado mundial (MAPA 2024).

Sin embargo, el sector porcino español prevé una tendencia continuada a la baja de la producción porcina entre el 2023 y 2024 a algo menos de 5 millones de toneladas de carne de cerdo y menos de 55 millones de cerdos sacrificados.

Esta bajada se debe a las menores exportaciones de carne de cerdo a mercados fuera de la Unión Europea (UE) (Gráfica 1), principalmente en China, debido a:

La continuidad de los altos costes.

La imposición de nuevas regulaciones de la UE, como las de bienestar animal (USDA, 2023).

Varios brotes de cepas hipervirulentas de Síndrome Respiratorio y Reproductiva Porcina (PRRS) en Cataluña , Aragón y zona del levante español.

Exportaciones españolas de carne de cerdo a países no pertenecientes a la UE 27 (CWE)

Exportaciones españolas de carne de cerdo a países pertenecientes a la UE 27 (CWE)

Valor total de las exportaciones españolas (miles de millones de dólares)

GRÁFICA 1

Exportaciones españolas realizadas en el periodo de 2018-2022 (Fuente: USDA, 2023).

Traducido en datos de numero de granjas, el pasado 2023 se analizaron en BDPorc datos de 536 granjas de producción de capa blanca y 83 granjas de ganado ibérico (Tabla 1), observándose que los datos productivos en general han caído considerablemente en relación a años anteriores.

de bajas hasta destete sobre nacidos totales

TABLA 1

Datos analizados BDPorc 2023 (Fuente: BDporc).

Todo ello nos lleva al vaciado sanitario de granjas de madres y a la construcción de nuevas instalaciones más tecnológicas y orientadas a las nuevas exigencias de bienestar animal y nuevas generaciones de trabajadores más inmersos en el mundo digital.

PUESTA EN MARCHA DE LA RUEDA REPRODUCTIVA EN UNA GRANJA NUEVA

La puesta en marcha de la rueda reproductiva en una granja de nueva incorporación debe ser exhaustiva. La edad y peso de entrada de las futuras reproductoras, los protocolos vacunales, la sincronización de las primerizas, las tasas de fertilidad, y sobre todo, el número constante de cubriciones desde el inicio de la rueda, permitirán que la granja sea productiva desde el inicio.

FALLOS EN LAS CUBRICIONES SUPONEN PÉRDIDAS DURANTE LOS 7 PRIMEROS MESES DE PRODUCCIÓN

Tal y como se muestra en la (Figura 1), es importante analizar:

La condición corporal optima antes de la primera cubrición.

El protocolo de introducción de los animales a la granja.

El protocolo de vacunación.

El protocolo de estimulación hormonal y sincronización de celos.

CUARENTENA ADAPTACIÓN ADAPTACIÓN JAULA CUBRICIÓN

3 semanas

Chequeos serológicos

Síntomas y necropsias

Vacunaciones

1er estro

3 semanas

Feedback controlado

Síntomas y necropsias

Vacunaciones

2º estro

70% salida a celo

3 semanas

3er estro

90% salida a celo

FIGURA 1

Pasos a seguir durante el proceso de introducción de cerdas en una granja de nueva construcción (Fuente: PIC).

En uno de nuestros estudios:

ASe analizaron 342 primerizas desde el nacimiento hasta el 4o ciclo, registrando:

Parámetros de crecimiento en relación con su origen materno y paterno.

Peso al nacimiento.

Desarrollo hasta la edad de cubrición.

BSe analizó una granja de nueva introducción de 900 cerdas de 3-6 meses de vida sincronizadas mediante protocolos de detección de celos naturales y sincronización de celos según el modelo B que comentaremos posteriormente.

CONDICIÓN CORPORAL Y FISIOLOGÍA OVÁRICA ANTES DE LA PRIMERA CUBRICIÓN

La adaptación de una futura reproductora para un óptimo desarrollo reproductivo debe empezar por conseguir la máxima longevidad reproductiva y eficiencia económica.

La condición corporal en la etapa de crecimiento nos indica el desarrollo de las primerizas en el periodo anterior a su primera cubrición. Así, desde el control en este punto retendremos un menor número de primerizas con:

Estado corporal subóptimo para entrar en la rueda de cubrición.

Bajos tamaños de camada.

Síndrome de segundo ciclo.

Destetes tempranos por incapacidad productiva.

LA CONDICIÓN CORPORAL ESTÁ DIRECTAMENTE RELACIONADA CON EL MANEJO, SANIDAD Y CONDICIONES

AMBIENTALES QUE DETERMINAN EL DESARROLLO DE LAS PRIMERIZAS (FARMER, 2015)

Por tanto, los objetivos de la etapa de maduración (combinación de edad y condición corporal) son (Pinilla et al, 2013):

30 lechones nacidos totales entre el primer y segundo parto.

78 lechones nacidos totales a lo largo de una vida reproductiva de alrededor de 5,2 partos.

Las recomendaciones actuales más consistentes para un buen desarrollo de la primeriza se muestran en la Tabla 2, siendo importante restringir el crecimiento de las primerizas.

Mantener unos crecimientos de 620-680 g desde el nacimiento o de 800900 g desde los 20-30 kg hasta edad de cubrición (aproximadamente 220 días) asegurara una mejora en la fase reproductiva posterior (Aymerich et al., 2021).

En cambio, el descontrol en esta etapa implica un 20% de los animales con crecimientos por debajo y por encima de esos rangos, lo que posteriormente dará problemas en el resto de la etapa productiva.

RECOMENDACIONES EN RELACIÓN A LA ACTIVIDAD OVÁRICA

Tasa de crecimiento de cría: no inferior 550 g/día

Tasa de crecimiento de cría: no superior a 850 g/día

Tener el 90% de las primerizas ciclando en las 6 semanas durante la estimulación de la pubertad

Control del primer celo

TABLA 2

RECOMENDACIONES EN RELACIÓN AL “TIMING” DEL PRIMER SERVICIO

135-170 kg de peso corporal

220-270 días de vida

Grasa dorsal: 12-18 mm

Condición corporal: 3-3,5

Recomendaciones sobre el desarrollo de las cerdas primerizas (Fuente:

GMD (g/día): Nacimiento - Recría

GMD (g/día): Nacimiento - Recría

GRÁFICA 2

Dispersión de ganancia media diaria (GMD) en las diferentes etapas de desarrollo de 342 futuras reproductoras pesadas individualmente y monitorizadas hasta su cuarto ciclo. A. GMD desde nacimiento hasta 220 días de vida. B. GMD desde entrada a transición hasta 220 días de vida (Fuente propia: Crespo & Gadea, 2023

La alimentación de las primerizas aproximadamente los 80-110 kg, optimizar su tasa de crecimiento diaria y evitar crecimientos excesivos que puedan conllevar problemas posteriores.

Desde nuestra experiencia, cuando se realiza el análisis en relación a los 220 días de vida, podemos observar que desde la transición a los 220 es relativamente más baja que en la etapa de destete (Gráfica 3), lo que podría explicarse por un compensatorio al reducirse la etapa de estrés de estos animales et al., 2007), permitiendo la obtención de un lote con pesos óptimos para estimulación de pubertad a las 32 semanas de vida.

GRÁFICA 3

Relación entre el peso al nacimiento y el peso a los 220 días (Fuente: Crespo & Gadea, SEPOR 2023).

Dispersión Peso en transición y Peso a los 220 días (r=0,333, p<0,01)

Peso en transición

LAS CERDAS QUE HAN SIDO CUBIERTAS CON

Las cerdas con un mayor peso (>160 kg) en el primer ciclo tienden a tener un desarrollo uterino más marcado con una mayor irrigación placentaria, lo que influye directamente en el tamaño de camada (Pere et al., 2000).

No obstante, en los ciclos posteriores aquellas con pesos de 140-160 kg tienen:

Mejores tamaños de camada en los ciclos posteriores (Patterson et al 2020; Carrion et al., 2022).

Mayor longevidad en granja en relación a problemas locomotores, siendo los diagnósticos clínicos más frecuentes osteocondrosis, lesiones cutáneas infectadas y lesiones en las pezuñas (Heinonen, 2006).

Barras agrupadas Media de total Inv., Media de total Int. por grupo de peso 220 días por INDEX

GRÁFICA 4

Relación entre el tamaño de camada y el peso de las futuras reproductoras (Fuente: Crespo & Gadea SEPOR 2023)

Grupo peso 220 días

Barras de error: 95% Cl

IMAGEN 1

Lesiones en el dígito axial parciales o totales consideradas como grado 3 en el lote de nuliparas (Fuente propia con valoración de Introduction to Sow Lameness, Claw Lesions and Pathogenesis Theories”

Finalmente, no debemos olvidar que base del crecimiento durante esta fase de desarrollo.

La alimentación debe de tener en cuenta sus necesidades reales, prestando especial atención en la y garantizando que la velocidad de crecimiento no sea demasiado rápida (Danbred, 2024).

ESTADO INMUNITARIO EN LAS CERDAS DE REPOSICIÓN

La introducción cerdas jóvenes reproductoras puede conducir a una mejora más rápida del potencial genético, introducción de patógenos

Por ello, a su entrada, las futuras reproductoras deben ser testadas frente a:

PRRS mediante ELISA y PCR.

APP-ApxIV (Actinobacillus pleuropneumoniae)

Parvovirosis porcina (PPV) mediante ELISA.

Mal Rojo (Erysipelothrix rhusiopathiae)

PCV-2 mediante PCR cuantitativa.

Influenza mediante ELISA y PCR.

Para 14 bacterias y 10 virus que causan enfermedades en cerdos, se ha es decir, transmisión por secreciones y excreciones de animales vivos o cadáveres (Filippitzi et

Por ejemplo, se estima que la tasa de transmisión del Actinobacillus es 10 veces mayor por contacto directo que por transmisión indirecta por personas, semen, estiércol, roedores, (Tobias et al., 2014).

Por otro lado, la entrada de cerdas jóvenes reproductoras es un factor

Mycoplasma hyopneumoniae (Maes et al., 1997).

LA ENTRADA DE NUEVA REPOSICIÓN IMPLICA

EL DESARROLLO DE PATOLOGÍAS ASOCIADAS, QUE IRÁN AMINORANDO CON LA ADAPTACIÓN A UNA NUEVA GRANJA DE PRODUCCIÓN

A este respecto, deben tenerse en cuenta varios factores, como la frecuencia de entradas, el número de animales comprados, el número de piaras de origen, el vehículo de transporte y el estado sanitario de las

De ahí que, para mejorar la salud global de la explotación, el punto estatus sanitario de las nulíparas.

Es fundamental lograr que las cerdas entren lo más sanas posibles, para hacer frente a los procesos en armonía con el estatus de la granja, la nutrición y los factores ambientales (Figura 2). Nutrición

Edad

Estresantes ambientales

Factores que afectan directamente a la inmunidad de las cerdas y lechones. (Fuente:

Vacunas

Los planes vacunales deben de seguir unas pautas estrictas en cuanto a la duración de la inmunidad de la vacuna utilizada y la frecuencia y afección de los patógenos en la granja, de ahí que los protocolos vacunales deben de ser únicos, exclusivos e individualizados.

INTRODUCCIÓN DE LOS ANIMALES EN UNA GRANJA DE NUEVA CONSTRUCCIÓN

Existen varios modelos de planificación de entradas en una granja de futuras reproductoras.

MODELO A MODELO A

Se basa en:

1

Introducir inicialmente el 40% del censo de la granja durante las dos primeras semanas de entrada.

2

Posteriormente, realizar entradas quincenales de un 20% de las futuras reproductoras hasta completar el censo total de la granja.

Este modelo es el más sencillo para evitar las estimulaciones tempranas del celo y la cubrición de cerdas pequeñas que posteriormente causarán problemas de fertilidad y prolificidad en la granja.

No obstante, desde el punto de vista sanitario, realizar entradas tan consecutivas en una misma explotación conlleva alteraciones en la estabilidad de la granja y dificultad en la realización de los protocolos vacunales.

Consiste en introducir todas las cerdas de la granja en la misma semana:

Las primeras cerdas se introducen con 6- 6,5 meses de edad.

Posteriormente, entran con 1 mes de diferencia hasta llegar a 3 meses de vida.

Este modelo es uno de los más novedosos a la hora de introducir las futuras reproductoras y tiene el objetivo minimizar el riesgo de transmisión de enfermedades y de contaminación de la granja por una mala bioseguridad externa.

La bioseguridad interna y los protocolos vacunales realizados deben de estar muy protocolizados al estar trabajando con animales de diferentes edades en una misma granja.

Finalmente, en lo que respecta a la sobreestimulación de celos tempranos, es importante formar al personal para que no trabaje al mismo tiempo con más de 2 lotes de cerdas de 5-6 meses de edad, evitando así realizar cubriciones tempranas que afecten a longevidad y productividad de las cerdas durante todos sus ciclos.

Independientemente del modelo elegido, se controlarán los celos de las cerdas de 6-6,5 meses, eligiendo 3 lotes:

Lote 1. Cerdas controladas de celo natural

Se intenta que estas cerdas sean las más grandes del lote.

Tras el periodo de vacunación se registra el segundo celo, esperando su tercera salida en celo cíclica tras la adaptación en jaulas durante 20-24 días, siendo parte del primer lote inseminado.

Las cerdas sobrantes y de menor tamaño del lote en el momento de la inseminación son elegidas para protocolo de sincronización con altrenogest que se implemente en la segunda semana de cubriciones o al pasar 2 celos a los 40-45 días (Figura 1).

Lote 2. Cerdas sometidas a protocolo de sincronización 1 semana después de la selección de celos naturales.

Se asegura la introducción de aproximadamente el 70-75% de las cubriciones necesarias mediante un protocolo de sincronización, sin control de celos (Figura 1).

Lote 3. Cerdas de celo natural una semana posterior al inicio del control del celo natural que supongan alrededor de un 30-35% sobrante por si el protocolo del altrenogest no funciona bien o alguna de las cerdas seleccionadas sale en celo en el lote siguiente.

De esta forma, se establece una rueda de sincronización y control de celos naturales que permite no fallar en la rueda de cubriciones y tener asegurado un control y estimulación de celos y el uso más controlado de sincronización, asegurando así que las cerdas hayan ciclado anteriormente (Figura 1).

MODELO B MODELO B

GRÁFICA 6

Distribución de frecuencia de inseminaciones de celos naturales y cerdas sincronizadas con altrenogest (C: n=306 vs A: n=181) en una granja comercial según el modelo B (Fuente: Crespo & Gadea, 2024).

Días desde alta cubrición

Control (μ=27,52, σ=20,87)

Altrenogest (μ=27,75, σ=9,37)

La cantidad de cerdas introducidas en el protocolo de sincronización depende del número de cerdas que se encuentren en celo en las diferentes semanas (siempre hay más las primeras semanas), siendo importante mantener la continuidad de recela para evitar posibles fallos en el uso de los progestágenos por problemas de manejo.

En el modelo B, el protocolo de sincronización es mucho más sencillo de organizar debido a que todos los animales ya están en la explotación desde el inicio.

SINCRONIZACIÓN DE CELOS MEDIANTE ALTRENOGEST Y RECELA NATURAL

Siguiendo el modelo B, tras su periodo de cuarentena y adaptación en granja las cerdas deben pasar por un proceso de adaptación en jaula en su tercer estro (mínimo 18 días de adaptación antes de la cubrición, siendo el periodo de aplicación del producto) para evitar posibles caídas en el consumo de pienso, mala ovulación y perdidas de gestación temprana asociadas al estrés.

El altrenogest (ALT) es un progestágeno que inhibe el desarrollo folicular ovárico por retroalimentación negativa de la gonadotropina.

Al inhibir la liberación de FSH y LH (Dos et al., 2004) bloquea el crecimiento folicular e impide que se produzca el celo (De Rensis et al., 2017).

Se utiliza sobre todo para la sincronización precisa del estro durante 18 días de aplicación de producto con tasas de hasta el 93% durante 4 a 7 días después de la administración en cerdas nulíparas y multíparas (Lopes et al., 2017).

Varios estudios han señalado que la suplementación con ALT mejora el rendimiento reproductivo posterior de cerdas jóvenes y cerdas adultas, aumentando el número total de lechones nacidos, el número de lechones nacidos vivos y las tasas de preñez (Wanget al., 2018) (Tabla 3).

Características ováricas

Características uterinas

Características embrionarias

de ovulación

Diámetro del cuerpo lúteo (cm)

del cuerpo lúteo (g)

uterino (kg)

uterina (cm)

de embriones

Nº de embriones viables

de embriones no viables

TABLA 3

Efectos de la sincronización mediante alternogest durante 18 días en primerizas en ovario, útero y características embrionarias al día 28 de gestación (Fuente: Ravagani et al., 2019).

Según la distribución de celos naturales y cerdas sincronizadas mediante altrenogest, además de buscar resultados de fertilidad similares en una granja de nueva introducción, se busca, mediante el control de celos previos a las cubriciones, conseguir la máxima prolificidad en primer ciclo que posteriormente será observado en ciclos posteriores.

ALTRENOGEST

n 181 306

Media estadística Error estándar Media estadística Error estándar

Fertilidad 0,90 0,25 0,87 0,20

Abortos <30 DIAS 0,1 0,06 0,2 0,09

Abortos >30 DIAS 0 0 0 0,004

TABLA 4

Tasas de fertilidad, abortos <30 días y abortos >30 días en una granja monitorizada de reproductoras nulíparas hasta los 60 días de gestación. (Fuente propia).

CONCLUSIÓN

El inicio de una granja de nueva construcción debe realizarse teniendo muy en cuenta el rango de edad de las cerdas introducidas, dándoles un periodo de adaptación previo antes de la cubrición para evitar pérdidas de gestación tempranas y alteraciones en la rueda de cubrición.

Los periodos de cuarentena, adaptación y vacunación, adaptación en jaulas y cubrición mediante recela natural y sincronización de celos son las claves del éxito en las granjas.

BILIOGRAFÍA

https://bdporc.irta.es/datos-y-censos/

https://www.mapa.gob.es/es/ganaderia/temas/ produccion-y-mercados-ganaderos/sectoresganaderos/porcino/

https://fas.usda.gov/data/spain-spanish-swine-andpork-production-driven-down-lower-exports-andanimal-welfare

Pulske J. R. , Le dividich J., Verstegen M.W.A( 2007). El destete en el ganado porcino. Conceptos y aplicaciones. Servet.

https://danbred-manual.com/es/genepro/cerdasoptimizadas/

Aymerich P, Tokach MD, Dritz SS, Gasa J, Coma J, Solà-Oriol D. Lysine requirements of finishing boars and gilts: A meta-analysis. Animal. 2021 May;15(5):100218. doi: 10.1016/j.animal.2021.100218. Epub 2021 May 23. PMID: 34029792.

Pritchard G, Dennis I, Waddilove J. Biosecurity: reducing disease risks to pig breeding herds. In practice. 2005;27(5):230–7

Tobias T, Bouma A, Van Den Broek J, Van Nes A, Daemen A, Wagenaar J, et al. Transmission of Actinobacillus pleuropneumoniae among weaned piglets on endemically infected farms. Preventive veterinary medicine. 2014; 117(1):207–14.

Maes D, Deluyker H, Verdonck M, Castryck F, Miry C, Vrijens B, et al. Risk indicators for the seroprevalence of Mycoplasma hyopneumoniae in slaughter pigs from farrow-to-finish pig herds.In proceedings of: 8th ISVEE Congress; 1997; Paris, France1-3.

Filippitzi M-E, Brinch Kruse A, Postma M, Sarrazin S, Maes D, Alban L, et al. Review of transmission routes of 24 infectious diseases preventable by biosecurity measures and comparison of the implementation of these measures in pig herds in six European countries. Transboundary Emerging Diseases. 2018;65(2):381–98.

Carrión-López MJ, Orengo J, Madrid J, Vargas A, Martínez-Miró S. Effect of Sow Body Weight at First Service on Body Status and Performance during First Parity and Lifetime. Animals. 2022; 12(23):3399. https://doi.org/10.3390/ani12233399.

Patterson, J., Bernardi, M.L., Allerson, M., Hanson, A., Holden, N., Bruner, L., Pinilla, J.C., Foxcroft, G., 2020. Associations among individual gilt birth weight, litter birth weight phenotype, and the efficiency of replacement gilt production. J Anim Sci 98.

Patterson, J., Foxcroft, G., 2019. Gilt Management for Fertility and Longevity. Animals (Basel) 9, 434.

Putz, A.M., Tiezzi, F., Maltecca, C., Gray, K.A., Knauer, M.T., 2015. Variance component estimates for alternative litter size traits in swine. J Anim Sci 93, 5153-5163.

Heinonen M, Oravainen J, Orro T, Seppä-Lassila L, Ala-Kurikka E, Virolainen J, Tast A, Peltoniemi OA. Lameness and fertility of sows and gilts in randomly selected loose-housed herds in Finland. Vet Rec. 2006 Sep 16;159(12):383-7. doi: 10.1136/vr.159.12.383. PMID: 16980524.

https://www.zinpro.com/wp-content/ uploads/2023/04/S-6071-1.pdf

Maes D, Deluyker H, Verdonck M, Castryck F, Miry C, Vrijens B, et al. Risk indicators for the seroprevalence of Mycoplasma hyopneumoniae in slaughter pigs from farrow-to-finish pig herds.In proceedings of: 8th ISVEE Congress; 1997; Paris, France1-3.

Dos SJ, Wentz I, Bortolozzo FP and Barioni WJ 2004. Early-weaned sows: altrenogest therapy, estrus, ovulation, and reproductive performance. Animal Reproduction Science 84, 407–413.

De Rensis F, Mazzoni C, Saleri R, Scollo A, Plush KJ and Kirkwood RN 2017. Effect of duration of altrenogest treatment on farrowing rate and litter size of gilts. Animal Production Science 58, 2029–2031.

Lopes T,Bolarin A, Martínez E and Roca J 2017. Altrenogest treatment before weaning improves litter size in sows. Reproduction in Domestic Animals 52, 75–77.

Wang Z, Liu BS, Wang XY, Wei QH, Tian H and Wang LQ 2018. Effects of altrenogest on reproductive performance of gilts and sows: a meta-analysis. Animal Reproduction Science 197, 10–21.

G.M. Ravagnani, C.H.G. Martinez, R.F. Carnevale, B.B.D. Muro, M.V. Mendonça, A.P.P. Pavaneli, M.S. Passareli, D.H. Nakasone, R.F. Strefezzi, S.M.M.K. Martins, A.F.C. Andrade,Effects of oestrous synchronization with altrenogest in gilts on endometrial and embryonic characteristics,Animal,Volume 14, Issue 9,2020,Pages 1899-1905,ISSN 1751-7311, https://www.ganaderacaspe.com/userfiles/uploads/ services/servicio_veterinario/documents/guiamanejo-reproductoras-camborough-1-2010.pdf

Preparadas, listas... ya

Regumate®, la herramienta clave que prepara a tus cerdas y mejora su productividad

◗ Mejorarás la planificación de la introducción de las cerdas de reposición.

◗ Optimizarás el manejo en lotes o bandas.

◗ Agilizarás tu trabajo en la explotación.

◗ Mejorarás la predicción del celo y los resultados de la cubrición1

◗ Incrementarás la prolificidad en las cerdas de primer parto2

La referencia para la sincronización de celos en porcino

Inductor y sincronizador de partos

1. Martinat-Botte F. Control of oestrus in gilts II. Synchronization of oestrus with a progestogen, altrenogest (Regumate): Effect on Fertility and Litter Size. Animal Reproduction Science, 22 (1990)

2. Pallas R. Uso del Altrenogest en la Sincronización de Hembras Nulíparas. Avances 2013

Inducción y sincronización de celos en cerdas prepúberes y adultas

Administrar sobre el alimento tomando las precauciones necesarias para que sólo sea ingerido por el animal objeto del tratamiento. El alimento medicado no consumido deberá ser eliminado de forma segura, y en ningún caso se administrará a otro animal. No superar la dosis indicada. Este medicamento no contiene ningún conservante antimicrobiano. Precauciones específicas que debe tomar la persona que administre el medicamento a los animales: Evitar la inhalación y el contacto del medicamento con la piel y mucosas (utilizando guantes y ropa protectora durante su aplicación). Si éste llegara a producirse, lavarse rápidamente con agua y jabón. Las mujeres en estado de gestación y las personas con enfermedades vasculares deberán evitar la manipulación del medicamento. Las mujeres en edad de procrear deben evitar la manipulación del medicamento. Para el envase a presión: No exponer al sol ni a temperaturas superiores a 45 °C. No pulverizar sobre llama o cuerpo incandescente. Precauciones especiales de conservación: envases de 540 ml y 1 litro: este medicamento veterinario no requiere condiciones especiales de conservación; envase a presión de 360 ml: este medicamento veterinario no requiere condiciones especiales de conservación, a excepción de las aplicables a los envases presurizados con gas licuado que son: mantener protegido de la luz solar directa o focos de ignición; no exponerlos a temperaturas superiores a 45 °C. Período de validez después de abierto el envase primario: 90 días (para los envases de 540 ml y de 1 litro). Período de validez después de su incorporación en el pienso o comida granulada: el alimento medicado no consumido deberá ser eliminado y en ningún caso podrá ser administrado a otro animal. Otras precauciones relativas al impacto medioambiental: Cuando se esparza el estiércol de los animales tratados, la distancia mínima a las aguas superficiales, tal como se define en la normativa nacional o local, tiene que ser estrictamente respetada, ya que el estiércol puede contener altrenogest que podría causar efectos adversos en el medio ambiente acuático. REGUMATE PORCINO SOLUCIÓN ORAL no se deberá verter en cursos de agua puesto que podría resultar peligroso para los peces y otros organismos acuáticos. TIEMPO DE ESPERA: Carne: 9 días. Uso veterinario – medicamento sujeto a prescripción veterinaria. Administración bajo control o supervisión del veterinario. Instrucciones completas en el prospecto. Mantener fuera de la vista y el alcance

¿SIGUE SIENDO LA VACUNACIÓN UNA

HERRAMIENTA EFICAZ

PARA EL CONTROL DE LA CEPA ROSALÍA?

Descarga el PDF

V

principios del año 2020 se detectó en España una cepa de PRRS de alta virulencia a la que se le dio el nombre coloquial de cepa Rosalía. Era la primera vez que una cepa de estas

VEl impacto productivo de la cepa Rosalía es muy elevado. Por supuesto es variable entre granjas, pero a nivel de reproductoras se han descrito casos con:

Picos de abortos de hasta el 71%.

Mortalidad de cerdas de hasta el 25%.

Lechones nacidos muertos de hasta el 27%.

Porcentajes de bajas de lechones lactantes cercanos al 40%.

Adicionalmente, se ha reportado que, de manera recurrente, el tiempo en que dichos parámetros tardan en volver a la normalidad es sensiblemente superior al de las cepas tradicionales1.

A nivel de cerdos en crecimiento el impacto de la cepa Rosalía es también muy significativo, habiéndose reportado mortalidades en fase de transición de hasta el 60%, con impactos severos adicionales del índice de conversión y la ganancia media diaria1

Algunos estudios también han evidenciado que las cepas de alta patogenicidad inducen elevados niveles de IL-10 y bajos de IL-4, retrasando y dificultando la generación de respuesta inmunitaria, así como una menor generación de anticuerpos neutralizantes. Además, estas cepas se replican sobre todo en el timo, generando atrofia y, por tanto, disfunción de la respuesta inmunitaria3

Las cepas de alta patogenicidad tienen en común que son capaces de:

1 2 3

Inducir viremias muy elevadas y prolongadas.

Persistir largos periodos de tiempo en sangre y tejidos.

Desencadenar una respuesta inflamatoria muy potente.

TODAS ESTAS CARACTERÍSTICAS SE HAN DESCRITO TAMBIÉN PARA LA CEPA ROSALÍA2

¿QUÉ

Como consecuencia, la presión de infección y la persistencia del virus en las granjas afectadas por la cepa Rosalía es mayor de lo habitual, y probablemente, su diseminación territorial, dificultando enormemente su control, que debe focalizarse en estrategias que permitan:

Controlar la entrada y salida del virus de las explotaciones (bioseguridad externa e interna).

Reducir la carga vírica y la excreción asociada a la infección (bioseguridad interna e inmunización).

PAPEL JUEGAN LAS VACUNAS EN EL CONTROL DE LAS CEPAS DE ALTA

PATOGENICIDAD?

Las vacunas vivas atenuadas frente a virus PRRS han demostrado ser eficaces en términos de disminución de la sintomatología clínica asociada a la enfermedad y reducción de la viremia y excreción3

Esta eficacia se ha demostrado frente a numerosas cepas clásicas y, en el caso de la vacuna Porcilis® PRRS, también frente a algunas de alta virulencia como la cepa Lena (origen bielorruso)4 o la cepa PR40 (origen italiano)5

AUNQUE LA PROTECCIÓN ES PARCIAL FRENTE A DESAFÍOS HETERÓLOGOS, EN TÉRMINOS GENERALES LA VACUNACIÓN SE CONSIDERA UNA HERRAMIENTA

EFICAZ Y RENTABLE PARA EL CONTROL DEL PRRS

Sin embargo, en muchos casos de infecciones por cepa Rosalía, se ha observado sintomatología clínica a pesar de que los animales estuvieran vacunados. Por tanto, es lógico preguntarnos si la vacunación sigue siendo una herramienta útil frente a infecciones por cepa Rosalía.

Con el objetivo de intentar responder a esta pregunta, MSD Animal Health y el equipo del Dr. Enric Mateu de la Facultad de Veterinaria de la Universidad Autónoma de Barcelona, realizaron el año pasado el primer y único (hasta la fecha) estudio de eficacia vacunal en cerdos desafiados experimentalmente con la cepa Rosalía.

Los resultados de dicho estudio se publicaron mediante una presentación oral en el 27º IPVS y 15º Congreso ESPHM, que tuvo lugar en junio de 2024 en Leipzig (Alemania)2

Durante el estudio, se vacunaron

Lechones negativos al virus PRRS con Porcilis® PRRS, vía intradérmica con el dispositivo IDAL® (grupo V), y se desafiaron posteriormente vía intranasal con la cepa Rosalía (Figura 1).

Se usó un aislado proveniente de los primeros casos de alta virulencia reportados y se evaluaron parámetros como la sintomatología clínica, las lesiones pulmonares, el crecimiento, la viremia y la excreción post-infección, comparándose los resultados con los obtenidos en un grupo control no vacunado (grupo NV).

FIGURA 1.

Esquema del estudio de desafío con la cepa Rosalía.

GRUPO V (vacunados)

GRUPO NV (no vacunados)

Sacrificio de la mitad de los animales

del experimento

IMPACTO DE LA VACUNACIÓN SOBRE LA SINTOMATOLOGÍA CLÍNICA

En cuanto a los resultados, los animales vacunados presentaron significativamente menos fiebre y una menor sintomatología clínica compatible con el virus PRRS que los animales desafiados y no vacunados (Figura 2).

FIGURA 2.

Sintomatología clínica de los animales vacunados y no vacunados desafiados con la cepa Rosalía.

GRUPO NV (no vacunados)

Sintomatología clínica

Días post desafío

GRUPO V (vacunados)

Días post desafío

IMPACTO DE LA VACUNACIÓN SOBRE LAS LESIONES PULMONARES

Con respecto a las lesiones pulmonares, a los 10 días post-infección, los animales no vacunados presentaron lesiones de moderadas a severas de neumonía intersticial, mientras que los animales vacunados presentaron un grado de lesión macroscópica significativamente menor (49,1±25,2% vs. 15,7±14,5% de superficie pulmonar afectada en los grupos NV y V, respectivamente).

Es importante destacar la severidad de las lesiones macroscópicas observadas en el grupo no vacunado, con algunos animales con casi un 80% de la superficie pulmonar afectada (Figura 3).

A nivel microscópico, los animales no vacunados también presentaron lesiones más severas de neumonía intersticial que los vacunados (3,1±0,8 vs. 1,9±0,8, respectivamente).

FIGURA 3.

Lesiones macroscópicas pulmonares en animales vacunados y no vacunados frente al PRRS a los 10 d post-infección.

IMPACTO DE LA VACUNACIÓN SOBRE LOS PARÁMETROS

EPIDEMIOLÓGICOS

Finalmente, con respecto a los resultados epidemiológicos, los animales vacunados presentaron viremias significativamente menores y de duración más corta que la de los no vacunados.

Este resultado puede observarse en la Figura 4, donde se evidencia como el Área Bajo la Curva (ABC) para la viremia de los animales vacunados es un 56% menor que la de los no vacunados (256,2 vs. 110,4, NV vs. V, respectivamente).

FIGURA 4.

Área Bajo la Curva (ABC) para la viremia post-desafío en animales vacunados y no vacunados frente al PRRS.

GRUPO NV (no vacunados) GRUPO V (vacunados)

IMPACTO DE LA VACUNACIÓN

SOBRE EL CRECIMIENTO

El efecto positivo de la vacunación tan evidente sobre la clínica se vio reflejado también a nivel de crecimiento.

Al final del estudio los animales vacunados pesaron 6,7 kg más que los no vacunados (32,9±12,8 vs. 26,2±6;1 kg, V y NV respectivamente; p<0,05), con 192 g más de ganancia media diaria entre los días 0 y 35

GRUPO NV (no vacunados)

GRUPO V (vacunados)

Resultados similares se obtuvieron en cuanto a la excreción vírica, que se redujo en un 65% en los animales vacunados (124,8 vs 43,7, NV vs V, respectivamente) (Figura 5).

FIGURA 5.

Área Bajo la Curva (ABC) para la excreción nasal post-desafío en animales vacunados y no vacunados frente al PRRS.

GRUPO NV (no vacunados)

GRUPO V (vacunados)

En conclusión, los datos obtenidos en este estudio experimental evidencian que la vacunación intradérmica con Porcilis® PRRS y el dispositivo IDAL® ofrece protección clínica y epidemiológica a los animales infectados con la cepa Rosalía, siendo por tanto una herramienta útil para el control del PRRS en casos de infección por esta cepa de alta virulencia.

¿PODEMOS ESPERAR LOS MISMOS RESULTADOS A

Evidentemente, las condiciones de un estudio experimental no son las mismas que a nivel de campo, por lo que es lógico preguntarse si estos datos pueden replicarse a nivel de campo.

De nuevo, en el Congreso del IPVSESPHM de 2024 se presentaron datos de un estudio de campo que evidencian que la combinación de medidas de bioseguridad y manejo y la vacunación permiten la reducción del impacto de la cepa Rosalía a nivel de campo6.

En este caso, tras sufrir una recirculación de virus PRRS en las cerdas e implementar varias medidas de control (vacunación de urgencia, cerrado de granja, manejo en bandas a 3 semanas, TD-TF en parideras, etc.) se consiguió estabilizar la granja de cerdas.

Sin embargo, a nivel de transición el virus PRRS seguía recirculando con consecuencias productivas negativas.

Por ello, se decidió empezar a vacunar lechones a las 2 semanas de vida con Porcilis® PRRS, aplicada vía ID con el dispositivo IDAL durante 1 año, manteniendo las medidas de manejo descritas anteriormente.

La mortalidad post-destete se redujo significativamente (de un 7,39% en los animales no vacunados a un 3,73% en los vacunados, p<0,005), llegando a alcanzar valores similares a los obtenidos antes del brote de PRRS (Figura 6).

BIBLIOGRAFÍA

1.MartínValls et al. Porcine Health Management (2023) 9:1

2.Mateu et al. IPVS-ESPHM 2024, Leipzig

NIVEL DE CAMPO?

Mortalidad post-destete previa al brote de PRRS, durante el mismo y durante el periodo de vacunación de lechones.

Antes

Brote Vacunado

Grupo

Los costes de medicación en los animales vacunados también se redujeron significativamente (-0,91€ por animal; p<0,005), de nuevo consiguiendo llegar a valores similares a los previos al brote con cepa Rosalía.

En este caso concreto, la vacunación de lechones fue una herramienta eficaz para reducir el impacto productivo y epidemiológico de la infección por cepa Rosalía en transición, a la vez que una herramienta rentable, ya que se obtuvo un beneficio extra por lechón de 1,96€, incluido el coste de la vacunación.

CONCLUSIONES

A modo de resumen, podemos concluir que Porcilis® PRRS ha demostrado ser una herramienta útil para el control del PRRS, incluso en los animales desafiados con la cepa de alta patogenicidad Rosalía.

Aun así, es importante recordar que el control del PRRS debe ser siempre multifactorial, por lo que la vacunación no debe considerarse como una herramienta de control aislada, sino que debe englobarse dentro de un plan de control que incluya medidas de bioseguridad y manejo, imprescindibles para optimizar los resultados obtenidos.

(Alemania)

3.Martelli et al, 2009. Vaccine 27 (28), 3788–3799

4.Frydas et al, 2015. Vet. Res. 46, 37.

5.Canellli et al, 2018. Veterinary Microbiology

226 (2018) 89-96.

6.Laza et al. IPVS-ESPHM 2024, Leipzig (Alemania)

FIGURA 6.

VACUNACIÓN DE FORMA SIMULTÁNEA

CON HASTA 4 ANTÍGENOS

L.intracellularis, PCV2, M. hyopneumoniae y PRRS

BIOSEGURIDAD VERSATILIDAD FACILIDAD

CILIS PRRS LIOFILIZADO Y DISOLVENTE PARA SUSPENSIÓN INYECTABLE PARA PORCINO. COMPOSICIÓN POR DOSIS:Liofilizado: Sustancia activa: Virus PRRS cepa DV vivo atenuado: 104,0-106,3 TCID50*. Disolvente: Adyuvante: Acetato Inmunización activa de cerdos clínicamente sanos en un ambiente contaminado con virus de PRRS, para reducir la viremia causada por la infección con cepas europeas del virus de PRRS. Indicaciones específicas: Para cerdos de cebo, el efecto del virus sobre el sistema respiratorio es el más relevante. En las pruebas de campo, los cerdos vacunados, especialmente los lechones vacunados a las 6 semanas de edad, mostraron una mejora significativa de los resultados productivos (reducción de la morbilidad debida a infección con virus de PRRS y mejor crecimiento diario y conversión de pienso) hasta el final del período de cebo. Para cerdos reproductores, el efecto del virus sobre el sistema reproductor es el más relevante. En cerdas vacunadas en ambientes contaminados con el virus de PRRS se observó una mejoría significativa del rendimiento reproductivo y una reducción de la transmisión del virus a través de la placenta después del desafío. El interés de la vacunación con Porcilis PRRS reside en obtener un estado inmune alto y homogéneo frente al virus de PRRS en una explotación. Establecimiento de la inmunidad: 28 días después de la vacunación. Duración de la inmunidad: al menos 24 semanas. No usar en explotaciones donde la prevalencia de virus de PRRS europeo no haya sido establecida mediante Porcilis PRRS debe utilizarse solamente en explotaciones contaminadas con virus de PRRS, donde se haya establecido la prevalencia de virus de PRRS europeo mediante métodos de diagnóstico virológico fiables. No se dispone de datos sobre la seguridad de la vacuna para el rendimiento reproductivo en verracos. No utilizar en explotaciones en las que se haya adoptado un programa de erradicación de PRRS basado en la serología. Vacunar únicamente animales sanos. Precauciones especiales para su uso en animales: Deben tomarse precauciones para evitar la introducción de la cepa vacunal en un área en la que no esté presente el virus de PRRS. El virus vacunal puede transmitirse a cerdos en contacto durante 5 semanas después de la vacunación. La vía de transmisión más común es el contacto directo, pero no puede excluirse la transmisión a través de objetos contaminados o a través del aire. Deben tomarse precauciones para evitar la transmisión del virus vacunal de animales vacunados a animales no vacunados (es decir, cerdas gestantes sin inmunidad) que deben permanecer libres de virus de PRRS. No utilizar en verracos donantes de semen para explotaciones seronegativas, puesto que el virus de PRRS puede ser excretado en el semen durante muchas semanas. Precauciones específicas que debe tomar la persona que administre el medicamento veterinario a los animales: En caso de autoinyección accidental, consulte con un médico inmediatamente y muéstrele el prospecto o la etiqueta. Gestación: Las cerdas adultas y nulíparas sin inmunidad frente a virus de PRRS no deben ser vacunadas durante la gestación, puesto que esto puede tener efectos negativos. La vacunación durante la gestación es segura cuando se lleva a cabo en cerdas adultas y nulíparas ya inmunizadas frente al virus de PRRS europeo mediante la vacunación o por infección de campo. Lactancia: La vacuna puede ser utilizada durante la lactancia. Precauciones especiales de conservación: Vacuna o caja combinada: conservar en nevera (entre 2 °C y 8 °C). Proteger de la luz. Disolvente: conservar a temperatura inferior a 25 °C. TIEMPO DE ESPERA: Cero días. Reg. Nº: 1361. ESP Merck Sharp & Dohme Animal Health, S.L. CILIS PCV M HYO EMULSIÓN INYECTABLE PARA PORCINO. COMPOSICIÓN POR 2 ml:Sustancias activas: inactivado cepa J ≥ 2,69 UPR2. Adyuvantes: Aceite mineral ligero 0,268 ml, aluminio (como hidróxido) 2,0 mg. 1Unidades antigénicas INDICACIONES. Para la inmunización activa de cerdos, con el fin de reducir la viremia, la carga vírica en pulmones y tejidos linfoides, la excreción del virus causada por la infección con circovirus porcino tipo 2 (PCV2) y la gravedad de las lesiones pulmonares causadas por la infección por Mycoplasmahyopneumoniae. Para reducir la pérdida de ganancia y/o PCV2 (como se observa en estudios de campo). Establecimiento de la inmunidad con vacunación de dosis única: PCV2: 2 semanas : 4 semanas después de la vacunación. Establecimiento de la inmunidad con vacunación de dos dosis: PCV2: 18 días después de la primera vacunación; M. hyopneumoniae: 3 semanas después de la segunda vacunación. Duración de la inmunidad (ambos programas de vacunación): PCV2: 22 semanas después de la (última) vacunación; M. hyopneumoniae: 21 semanas después de la (última) vacunación. CONTRAINDICACIONES: Vacunar únicamente animales sanos. Precauciones específicas que debe tomar la persona que administre el medicamento veterinario a los animales: Al usuario: Este medicamento veterinario contiene aceite mineral. Su inyección accidental/autoinyección puede provocar dolor agudo e inflamación, en particular si se inyecta en una articulación o en un dedo, y en casos excepcionales podría provocar la pérdida del dedo afectado si no se proporciona atención médica urgente. En caso de inyectarse accidentalmente con este medicamento veterinario, consulte urgentemente con un médico, incluso si solo se ha inyectado una cantidad muy pequeña, y lleve el prospecto consigo. Si el dolor persiste más de 12 horas después del examen médico, diríjase de nuevo a un facultativo. Al facultativo: Este medicamento veterinario contiene aceite mineral. Incluso si se han inyectado pequeñas cantidades, la inyección accidental de este medicamento puede causar inflamación intensa, que podría, por ejemplo, terminar en necrosis isquémica e incluso la pérdida del dedo. Es necesaria atención médica experta, INMEDIATA, a cargo de un cirujano, dado que pudiera ser necesario practicar inmediatamente una incisión e irrigar la zona de inyección, especialmente si están afectados los tejidos blandos del dedo o el tendón. Conservar en nevera (entre 2 ºC y 8 ºC). No congelar. Proteger de la luz directa del sol. TIEMPO DE ESPERA: Cero días. Reg. Nº: EU/2/14/175/001-010. Intervet International B.V. CILIS LAWSONIA,LIOFILIZADO Y DISOLVENTE PARA EMULSIÓN INYECTABLE PARA PORCINO. COMPOSICIÓN POR DOSIS: Sustancia activa (liofilizado): Lawsonia intracellularis cepa SPAH-08 inactivada ≥ 5323 U*. Adyuvante (disolvente): Aceite mineral ligero 222,4 mg, aluminio (como hidróxido) 2,0 mg. * Unidades de masa antigénica determinadas en el test de potencia in vitro (ELISA). INDICACIONES Para la inmunización activa de cerdos a partir de las 3 semanas de edad para reducir la diarrea, pérdida de ganancia de peso diaria, lesiones intestinales, excreción bacteriana y mortalidad causadas por la infección por Lawsonia intracellularis. Establecimiento de la inmunidad: 4 semanas después de la vacunación. Duración de la inmunidad: 21 semanas después de la vacunación. CONTRAINDICACIONES: Ninguna. PRECAUCIONES: Vacunar únicamente animales sanos. Precauciones específicas que debe tomar la persona que administre el medicamento veterinario a los animales: Al usuario: Este medicamento veterinario contiene aceite mineral. Su inyección accidental/autoinyección puede provocar dolor agudo e inflamación, en particular si se inyecta en una articulación o en un dedo, y en casos excepcionales podría provocar la pérdida del dedo afectado si no se proporciona atención médica urgente. En caso de inyectarse accidentalmente con este medicamento veterinario consulte urgentemente con un médico, incluso si solo se ha inyectado una cantidad muy pequeña, y lleve el prospecto consigo. Si el dolor persiste más de 12 horas después del examen médico, diríjase de nuevo a un facultativo. Al facultativo: Este medicamento veterinario contiene aceite mineral. Incluso si se han inyectado pequeñas cantidades, la inyección

ASPECTOS CLAVE DE LA CALIDAD SEMINAL Y DE LA INSEMINACIÓN EN GRANJAS PORCINAS

S

Verónica Romera Roldán1, Asunción Isabel Agüera Martínez2 , Emilio José Ruiz Fernández3, Manuel Guerra Rico3, Manuel Toledo Castillo4 y José Manuel Pinto Carrasco5

1Responsable de los Centros de Inseminación Artificial Porcina en Agropecuaria Casas Nuevas.

2Técnico de laboratorio de Inseminación Artificial, Agropecuaria Casas Nuevas.

3Veterinario de producción, Agropecuaria Casas Nuevas

4Veterinario jefe de producción, Agropecuaria Casas Nuevas.

5Ingeniero Agrónomo, SAT Hnos. Chico.

LLa eficiencia reproductiva de una granja porcina está determinada por numerosos factores, siendo el semen y su correcta manipulación fundamental, pero no el único punto a tener en cuenta, ya que el manejo que se hace de las cerdas desde su llegada a la granja hasta el parto es determinante para la consecución de los objetivos reproductivos.

A lo largo de este artículo, repasaremos los puntos clave relacionados con el manejo del semen y de los animales de cara a optimizar la eficiencia reproductiva en las granjas porcinas.

Descarga el PDF

HIGIENE DE LOS VERRACOS

La higiene de los alojamientos de los verracos debe ser lo mejor posible, ya que la contaminación por suciedad influye en gran medida en la viabilidad de las dosis seminales. Por tanto, es necesario establecer protocolos de limpieza de las cuadras y monitorización de los mismos.

Es muy recomendable hacer una desinfección ambiental después de la limpieza del alojamiento. Para ello:

Se puede utilizar un pulverizador que emita gotas muy pequeñas que limpien el ambiente sin mojar a los verracos.

Es importante usar un desinfectante autorizado para uso en presencia de animales.

En verano, se puede incluir el desinfectante en los coolings, consiguiendo así una buena desinfección ambiental.

PRODUCCIÓN DE DOSIS EN EL LABORATORIOS

La producción de las dosis seminales en el laboratorio es un paso esencial, debiendo analizarse los principales parámetros que pueden afectar a la calidad seminal a la hora de la producción de las dosis:

Motilidad espermática.

Grado de aglutinación espermática.

Concentración espermática.

Morfología de los espermatozoides.

Integridad del acrosoma.

Funcionalidad espermática.

Nivel de contaminación.

Concretamente, el nivel de contaminación del semen tendrá consecuencias sobre la calidad seminal, pudiendo originar fenómenos de aglutinación, mortalidad de los espermatozoides, daño de los acrosomas y baja motilidad (Figura 1).

CONSECUENCIAS DE LA CONTAMINACIÓN EN EL SEMEN

AGLUTINACIÓN

MORTALIDAD DE LOS ESPERMATOZOIDES

DAÑO DE LOS ACROSOMAS

BAJA MOTILIDAD

FIGURA 1

Influencia de la contaminación seminal en la eficiencia reproductiva.

A lo largo del proceso de producción de las dosis seminales, es fundamental controlar en todo momento la temperatura, el tiempo, la higiene y el diluyente utilizado en su preparación.

Otro punto fundamental son los autocontroles, ya que, una vez producidas las dosis, se deben llevar a cabo una serie de controles de calidad que sentarán las bases para unos buenos resultados.

Estos controles deben ser:

Internos: hacen que salten las alarmas ante distintos problemas.

Externos: permiten la detección y confirmación de esos problemas

CONTROL INTERNO:

Alarma ante posibles problemas

El objetivo de estos controles es poder atajar los problemas o fallos de producción antes de que repercutan en los parámetros reproductivos o, al menos, minimizar su impacto (Figura 2).

CONTROL EXTERNO: Detección y confirmación

RESOLUCIÓN DEL PROBLEMA Y MINIMIZACIÓN DEL IMPACTO

FIGURA 2

Controles de calidad seminal como base de los buenos resultados reproductivos.

CALIDAD DEL AGUA Y DEL DILUYENTE

DILUYENTE

DILUYENTE

Es muy recomendable utilizar un diluyente de larga conservación y de alta calidad, no porque se vayan a usar las dosis seminales más allá de las 72 horas de la extracción, sino porque contribuyen a que los espermatozoides resistan mejor al estrés, ya sea en el transporte o durante su manipulación en la granja.

EL REDUCIDO COSTE

DE LA DOSIS SEMINAL

SOBRE EL COSTE DEL LECHÓN PRODUCIDO

JUSTIFICA EL USO

DE ESTE TIPO DE DILUYENTE

De hecho, no merece la pena ahorrar en el uso de un diluyente de larga conservación, ya que es una medida que permite minimizar la incidencia de problemas reproductivos en las granjas asociados a los errores de manejo del semen.

UNA BUENA

AGUA

AGUA

La calidad del agua utilizada en la preparación de las dosis seminales debe estar controlada, no solo en lo que respecta a la conductividad, que no debe exceder los 10 μS/cm, sino también en cuanto al resto de parámetros físico-químicos.

CALIDAD DEL AGUA

PERMITE ASEGURAR

UNA CORRECTA

CONSERVACIÓN DE LAS DOSIS

TRANSPORTE Y

ALMACENAMIENTO DE DOSIS SEMINALES

Las condiciones de transporte y almacenamiento de las dosis seminales son aspectos esenciales que repercuten en la calidad seminal.

TRANSPORTE

TRANSPORTE

El transporte debe de hacerse en el menor tiempo posible, debiendo estar las dosis refrigeradas en todo momento para mantener una temperatura óptima de 16°C. Como es lógico, esta temperatura debe estar monitorizada en todo momento.

ALMACENAMIENTO EN GRANJA

ALMACENAMIENTO EN GRANJA

El almacenamiento en granja debe realizarse en neveras adaptadas que garanticen que las oscilaciones de las temperaturas no sean muy pronunciadas. En este sentido, es importante poder verificar que la temperatura de conservación:

No descienda por debajo de 14°C, ya que, a esta temperatura, la membrana citoplasmática del espermatozoide puede sufrir una pérdida de integridad funcional, afectando a la motilidad y capacidad de fertilización.

No supere los 20°C, ya que el espermatozoide estará más activo, consumiendo los recursos del medio antes y disminuyendo su tiempo de conservación.

El control de la temperatura de almacenamiento se debe realizar con sondas que den información durante todo el periodo, ya que pueden ocurrir variaciones importantes de temperatura que afecten la viabilidad del semen y que no sean detectados con los termómetros de máxima y mínima.

Disponer de estos registros de temperatura es esencial, permitiendo detectar problemas rápidamente, ya que cualquier incidente en la nevera de conservación tendrá fuertes repercusiones en cuanto a la fertilidad y prolificidad de la granja.

EDAD DEL SEMEN

Existen diluyentes capaces de maximizar la conservación de los espermatozoides en frío, pero utilizar semen después de las 72 horas de procesado, normalmente, conlleva un descenso en la prolificidad. Por ello, es importante tener en cuenta la edad del semen en el momento de su uso.

La importancia de la edad del semen se muestra en la Tabla 1 donde se observan los resultados de un trabajo de B. Flowers (1996). Con el incremento de la prolificidad de las cerdas, estos datos adquieren unas dimensiones mayores hoy en día.

TABLA 1

Alteraciones reproductivas que tienen como causa directa factores relacionados con la calidad seminal (B. Flowers, 1996).

USO DE LAS DOSIS EN GRANJA

En la granja, las dosis seminales deben de ser usadas lo antes posible, de manera higiénica y sin ser expuestas a luz intensa o a altas temperaturas.

El operario no debe tratar las dosis bruscamente, ni dejarlas olvidadas fuera de la nevera, debiendo comprobar su edad antes de su utilización y rotarlas en la nevera cada 12 horas. Para ello, la correcta formación del operario es crucial.

En muchas ocasiones, se olvidan estas indicaciones que son muy fáciles de cumplir, por lo que es necesaria la supervisión y no bajar la guardia en el desarrollo de las tareas básicas.

Es muy sencillo llevar las dosis de la nevera de conservación a la zona de cubrición en una pequeña nevera, para que las dosis se mantengan sin fluctuaciones de temperatura durante las inseminaciones, pero en ocasiones es necesario recordarlo.

TABLA 3

Factores que afectan a la actividad ovárica de las cerdas.

MANEJO DE LAS

REPRODUCTORAS

Las nulíparas son una de las claves para mantener la producción y la sanidad de una granja estable, siendo fundamental efectuar una correcta reposición en la granja, teniendo en cuenta que trabajar con una estructura censal optimizada aporta estabilidad sanitaria y productiva a la granja.

La idea es ir realizando la eliminación de las cerdas por ciclo, ya que aquellas cerdas con más edad tienen:

Consumos de pienso más elevados debido a su mayor peso.

Una productividad más baja, con un mayor número de lechones nacidos muertos y mayor variabilidad de pesos de los nacidos vivos.

Por ello, es necesario disponer de un número estable de nulíparas en espera de cubrición para poder realizar la eliminación de las cerdas menos productivas de la granja y tener una estructura censal eficiente.

Las nulíparas se deben manejar de tal modo que alcancen la pubertad, aproximadamente, a los 180 días de vida, observándose tres celos a los 220 días con un peso aproximado de 150 kg, ya que las primerizas bien adaptadas con el peso y la edad correcta son las más eficientes productivamente.

Se debe establecer un protocolo de selección de las futuras reproductoras:

Eliminar cualquier futura reproductora que pese menos de 1 kg al nacimiento, ya que su aparato reproductor tendrá proporciones más reducidas y, en consecuencia, una menor producción de lechones durante su vida productiva.

Las cerdas deben tener una horquilla de crecimiento entre el nacimiento y la cubrición superior a los 700 g e inferior a los 900 g diarios. Aquellas cerdas con un crecimiento excesivo serán cubiertas con demasiado peso y tendrán una menor tasa de retención en la granja, mientras que las de crecimiento lento tendrán problemas para iniciar la pubertad, pudiendo ser menos productivas.

Se debe realizar una estimulación con el verraco en el periodo de recría para que las cerdas salgan en celo y presenten celos regulares, evitando así su eliminación por anestro.

Es fundamental estimular un buen consumo de pienso antes de la cubrición.

Se deben monitorizar las condiciones ambientales, garantizando que la temperatura no supere los 28˚C, ya que influye en su ovulación, y una intensidad lumínica suficiente para que salgan a celo.

Peso al nacimiento: > 1kg

Condiciones ambientales:

Tª<28˚C e intensidad lumínica adecuada de 3 celos:

Observación

220 días y 150 kg

ACLIMATACIÓN SANITARIA

Horquilla de crecimiento nacimiento-cubrición:

>700 g/día y <900 g/día

Pubertad: 180 días

Es necesario establecer, dependiendo del estatus sanitario de la granja de destino, un protocolo vacunal que adapte a las futuras reproductoras para las enfermedades que hay en la granja de destino (Figura 3).

Se debe tener en cuenta que, entre dos vacunas iguales frente al mismo patógeno (vacuna y revacuna), hay que establecer tres semanas de intervalo, mientras que entre vacunas frente a distintos patógenos no es necesario establecer un intervalo de tiempo entre dichas vacunas.

PRRS

PARVOVIRUS

INFLUENZA PORCINA

SARNA

CIRCOVIRUS PORCINO

TEMBLOR CONGÉNITO

ENTEROVIRUS

MYCOPLASMA

ILEÍTIS PORCINA

MAL ROJO

ENFERMEDAD DE AUJESZKY

FIGURA 3

Infección natural con el virus de la granja: Vacunación

Vacunación antes de la entrada en cubrición

Vacunación en periodo de recría

Tratamiento con ivermectina en periodo de recría

Vacunación de lechonas y revacunación antes de la entrada en cubrición

Exposición a restos de semen del área de cubriciones y heces

Exposición a heces

Vacunación de lechonas y revacunación antes de la entrada en cubrición

Vacunación de lechonas

Vacunación antes de la entrada en cubrición

Protocolo vacunal en recría y granja

Protocolo de aclimatación sanitaria de nulíparas.

Cuando se realice el manejo de “cubrir y soltar”, se debe aportar más cantidad de pienso para evitar la competencia entre las cerdas.

En ocasiones, uno puede plantearse si efectuar la recela en box o en cuadras. El box tiene la ventaja de limitar las peleas entre las cerdas, reduciendo el nivel de estrés. En cambio, las cuadras tienen la ventaja de fomentar el consumo de pienso y la recela resulta más sencilla para operarios sin mucha experiencia.

Durante la inseminación postcervical está contraindicada la presencia del verraco, ya que, al estimular a la cerda se produce una contracción uterina dificultando el paso de la cánula a través del cuello del útero. En el caso de primerizas en las que se realiza la inseminación intracervical, la estimulación asociada a la presencia del verraco es positiva, ya que hace que los espermatozoides progresen más fácilmente dentro del tracto reproductor de la hembra.

La recela entre los 19 a 23 días debe ser prioritaria para detectar las cerdas que están repitiendo, permitiendo así una identificación temprana de estos animales.

LA APLICACIÓN DE LA DOSIS SEMINAL SIEMPRE SE DEBE HACER DE LA MANERA MÁS HIGIÉNICA POSIBLE, LIMPIANDO LA VULVA CON TOALLITAS DESINFECTANTES Y UTILIZANDO GUANTES

El momento de la cubrición es importante, ya que hacerlo antes o después del momento alto del celo repercutirá negativamente en la reproducción.

Realizar la cubrición antes de las 6 primeras horas desde que la cerda muestra el reflejo de inmovilidad puede resultar en un menor tamaño de camada, dado que esta cubrición podría no ser efectiva en el periodo de máxima ovulación.

Realizar la cubrición demasiado tarde podría conllevar pérdida de viabilidad de los óvulos, dificultando el proceso al perderse la fase de estro. Además, aumenta el riesgo de que se produzcan descargas vaginales.

está determinada por la forma en la que se realice la recela y la práctica de inseminar propiamente dicha, está influenciada por todo lo elaboración, transporte y almacenamiento de las

recelar con tranquilidad, con verracos adultos y no y disponer de una intensidad lumínica es esencial, al igual que el buen hacer en el Centro de

Influencia de la calidad seminal, la calidad de la inseminación y el manejo postinseminación en los parámetros reproductivos en cerdas inseminadas (Adaptado

MANEJO POSTINSEMINACIÓN DE LAS REPRODUCTORAS

El manejo de la cerda reproductora tras ser inseminada repercute notablemente en los resultados reproductivos:

Cualquier proceso que curse con estrés después de la cubrición tendrá un fuerte impacto en la eficiencia. Por ello, en los sistemas suelta debe hacerse en los primeros días para que la jerarquía quede establecida entre el día 9 y 12 postcubrición, que es el momento en el que se produce

Cuando elegimos el método de cubrir y soltar, es necesario aumentar la cantidad de pienso suministrado a partir del 5º día para evitar problemas de fertilidad y prolificidad derivados de la competencia por la alimentación.

En cuanto al estrés térmico, los 12 días previos y los 20 posteriores a la cubrición, se debe evitar que las cerdas estén expuestas a altas temperaturas, ya que influyen de manera muy directa en su prolificidad y fertilidad. Por lo tanto, la refrigeración de las maternidades, que es una práctica habitual, debe continuarse con la refrigeración del área de cubrición y control de gestación.

ABORTOS

PROCESO FEBRIL

El aborto que se produce como consecuencia de la fiebre que afecta a la cerda durante el curso de una enfermedad sistémica (Mal Rojo, Influenza).

Este aborto tiene como consecuencia la cascada inflamatoria asociada a la producción de prostaglandinas de modo que el tratamiento con un antiinflamatorio no esteroideo que detenga la cascada inflamatoria evitará que se produzcan abortos.

ENFERMEDAD INFECCIOSA

QUE AFECTA AL FETO O PLACENTA SIN SIGNOS EN LA CERDA

Abortos producidos por enfermedades que inciden directamente sobre el feto o la placenta.

En este caso, la cerda no manifiesta ninguna sintomatología, no deja de comer y se produce el aborto.

Esto ocurre en los casos de leptospirosis.

¿CÓMO DIAGNOSTICAR LA CAUSA DEL ABORTO? ¿CÓMO DIAGNOSTICAR LA CAUSA DEL ABORTO?

ENFERMEDAD INFECCIOSA

QUE AFECTA AL FETO O PLACENTA CON SIGNOS EN LA CERDA

Abortos asociados a procesos que afectan al feto o la placenta directamente, y que también tienen un impacto en la salud de la cerda (por ejemplo, PRRS).

En este caso la cerda deja de comer y se produce el aborto, pero el uso de antinflamatorios no esteroides no tendrá efectos, ya que el aborto no tiene como causa directa la fiebre.

INFLUENZA PORCINA

Se deben enviar para análisis torundas nasales de las cerdas que manifiesten fiebre y malestar, ya que el virus no genera viremia y permanece en el árbol bronquial.

Los exudados nasales y fluidos orales son las mejores muestras. Sin embargo, estos últimos tienen la limitación de que los animales abatidos no suelen ir a las cuerdas, lo que dificulta su obtención.

CIRCOVIRUS

SI SE SOSPECHA DE...

MAL ROJO

El PCV está involucrado con muy poca frecuencia en los procesos abortivos, pero la muestra ideal son los pulmones de nacidos muertos para el análisis por qPCR.

Aparecerán cerdas con debilidad en las extremidades traseras y alguna con la sintomatología cutánea característica de la enfermedad.

Se debe enviar suero de cerdas abortadas, realizando como cribado primario una PCR y, posteriormente, una prueba de microaglutinación en tubo para confirmar el diagnóstico y conocer cuáles son los serotipos implicados en el proceso.

La mejor opción es el control de fluidos de procesado, enviando muestras de lenguas de nacidos muertos, diferenciando entre primíparas y multíparas, y entre semanas para valorar el curso de la patología.

Para nosotros, los fetos son una mala muestra, ya que en ocasiones suelen salir negativos a pesar de tener la certeza de que el virus está involucrado en los signos clínicos observados en la granja.

PRRS
LEPTOSPIRA

INTENSIDAD LUMÍNICA

INTENSIDAD LUMÍNICA

Si nos detenemos un poco más en estudiar la intensidad lumínica, lo

En las pruebas de campo se ha constatado que, de esta forma, las cerdas salen en celo un día antes y si se mantiene esta intensidad durante 25 días, hasta pasar el ecógrafo, la fertilidad y prolificidad

DISPONER DE UN APORTE DE LUZ EN LA ZONA DE CUBRICIONES PARA AUMENTAR LA INTENSIDAD LUMÍNICA SIEMPRE ES POSITIVO

CLIMATIZACIÓN

CLIMATIZACIÓN

Las zonas de cubrición y control de gestación deben estar climatizadas para evitar la incidencia de las altas temperaturas en la producción.

La importancia de este hecho quedó evidenciado en una prueba de campo en la que se realizó un control del ambiente en la nave de

No se registraron temperaturas por encima de los 28°C entre julio y septiembre, lo que se tradujo en una mayor prolificidad en los partos de enero, con 1,5 lechones nacidos más por cerda cubierta en comparación con cuando no disponíamos de cooling de refrigeración.

factores que afectan a la actividad temperatura ambiental y la insuficiente estimulación por parte del verraco los que tienen efectos más intensos.

TABLA 3

Factores que afectan a la actividad ovárica de las cerdas.

DATOS REPRODUCTIVOS

CLAVE

CUBRICIONES SEMANALES

El factor que más influye en la eficacia productiva es el cubriciones que debe mantenerse constante para:

Conseguir un flujo constante de lechones por banda.

Conseguir un flujo de caja de la granja para hacer frente a los gastos.

Lograr que las tareas en maternidad y el resto de fases sean estables y previsibles.

Para ello, es importante marcarse unos objetivos semanales de cubriciones y cumplirlos escrupulosamente. el riesgo de que la variabilidad sea tan grande que la eficacia de los procesos reproductivos disminuya.

Además de ser uno de los factores de mayor importancia con respecto a las tareas de la granja, si las cubriciones no son estables, se verá alterada por sobrecargas de trabajo seguidas de periodos de menos trabajo, haciendo que el procesado de los lechones, junto con otras tareas como la limpieza de las salas, se haga con prisas, lo que redunda en una disminución de la calidad del trabajo.

LA CONSECUENCIA DIRECTA DEL AUMENTO DE LAS CUBRICIONES SEMANALES ES EL AUMENTO DE LA CANTIDAD DE LECHONES NACIDOS VIVOS SEMANALES

FERTILIDAD SEMANAL

Una gran variabilidad en la fertilidad semanal de la granja es un indicador de que algo no se está haciendo bien, serie de factores que no se están controlando correctamente.

La calidad del semen y su conservación, cubrición, y la alimentación en lactación y durante el periodo en el que las cerdas están vacías son determinantes para que una cubrición llegue a parto.

INTERVALO DESTETE-CUBRICIÓN TASA DE PARTOS

El intervalo destete-cubrición (IDC) presenta variaciones dependiendo de:

La alimentación en maternidad y durante el periodo en que las cerdas están vacías.

La calidad de la recela.

La temperatura y la luz ambiental.

Las áreas de cubriciones bien iluminadas contribuyen a que el celo se presente un día antes que en las áreas con una intensidad lumínica inferior a 200 lux.

Las temperaturas elevadas durante el IDC también tienen una fuerte influencia en la prolificidad.

De hecho, está comprobado que temperaturas elevadas 12 días antes y 20 días después de la cubrición reducen la prolificidad de las cerdas, puesto que el estrés térmico impide que la ovulación y la implantación embrionaria se desarrollen correctamente.

El fracaso reproductivo se mide en términos de tasa de partos que corresponde con el porcentaje de las cerdas que llegan al parto con respecto a las cubiertas inicialmente. Este parámetro tiene en cuenta:

Las repeticiones (vueltas a celo).

Los fallos en gestación.

Los abortos.

Las bajas en gestación.

Entre ellos, las más importantes y que mayor incidencia tienen son las repeticiones y los abortos.

LEER ARTÍCULOS

Eficacia reproductiva y calidad seminal

Eficiencia reproductiva: desde el manejo del semen hasta el parto

CONCLUSIONES

La calidad seminal juega un papel fundamental en la eficacia reproductiva, pero también debemos considerar otros factores como detección de celo, cubriciones y manejo de la cerda postcubrición.

La calidad del diluyente y del agua de dilución son aspectos de primer orden, ya que un diluyente de buena calidad asegura un mejor comportamiento de las dosis en condiciones de estrés.

Se debe prestar atención a la conservación de las dosis seminales en la granja ya que influye de manera muy importante en su calidad, siendo fundamental contar con sistemas de monitorización de la temperatura.

Es esencial prestar atencion al manejo de las cerdas postcubrición, no solo a las altas temperaturas que tienen un efecto muy negativo sobre la supervivencia embrionaria, sino también a la alimentación, sobre todo en los 5 días previos a la cubrición.

Debemos ser conscientes de la importancia de cumplir los objetivos de cubrición y llegar a la tasa de partos prevista para conseguir una buena eficacia reproductiva.

El objetivo de cubriciones no solo determina el flujo de caja de la granja, es el que regula las tareas de todas las fases de producción.

No es lo mismo procesar 1.000 lechones una semana y a la siguiente 2.000, y lo mismo ocurre en transición. Por tanto, para evitar sobrecargas de trabajo por una producción variable, es necesario ajustarse al objetivo de cubriciones.

adaptado

reproductiva: Desde el manejo del semen hasta el parto. porciNews, junio 2023.

Artículo
de: Romera Roldán, V., Aguera Martínez, A. I., Toledo Castillo, M., & Pinto Carrasco, J. M. (2023). Eficacia reproductiva y calidad seminal. porciNews, marzo 2023; Pinto Carrasco, J. M., Ruiz Fernández, E. J., Guerra Rico, M., Toledo Castillo, M., & Goyena Salgado, E. (2023). Eficiencia
MANEJO DEL SEMEN
MANEJO RECELA
DÍA 35
MANEJO CUBRICIÓN

Hazlo simple con

Hazlo fácil

Destetar 1

Administrar 2

Inseminar* 3

*Producir lechones

CONTROLA EL CALENDARIO DE REPRODUCCIÓN

AHORRA TIEMPO Y TRABAJO

PROTOCOLO SENCILLO

Día 0 Desteta

Día 4

Día 5

Una única inseminación

OvuGel ® debe ser administrado 96±2h tras el destete. Las cerdas deben ser inseminadas 22±2h después*

Ejemplo:

Destete el jueves a las 10:00h; tratamiento con OvuGel® el lunes siguiente a las 10:00h; Inseminación artificial única en martes de 08:00h a 10:00h* A las 24h tras la aplicación de OvuGel® las cerdas deben estar inseminadas.

Hazlo fácil con

I MANEJOS ASOCIADOS A LA INMUNOCASTRACIÓN DE CERDAS

Descarga el PDF

Javier Abadías, Ester Maiques, Clara Farré y Jonás Hernández

Servicios técnico Zoetis España

LLa inmunocastración es una técnica que impacta la fisiología y producción de las cerdas, mejorando parámetros como el crecimiento y la calidad de la carne. Este artículo analiza su efecto según genética, nutrición y protocolo de vacunación, proporcionando claves para su implementación óptima en el sector porcino.

La inmunocastración se basa en la inducción de anticuerpos frente al GnRF (hormona liberadora de gonadotropina) para producir una supresión inmunológica temporal de la función ovárica mediante la aplicación de 2 dosis de la vacuna Improvac, separadas al menos 4 semanas.

IEl efecto de la inmunocastración se observa en el aparato reproductor de la cerda con 25 semanas de vida: el útero de la cerda inmunocastrada tiene menor tamaño y está muy infantilizado en su desarrollo.

IMAGEN 1

Aparatos reproductores de cerdas de 25 semanas de vida (izquierda: inmunocastrada, derecha: control) (Kimberly Vonnahme, Zoetis US).

La inmunocastración tiene efectos en los parámetros de producción, así como en la calidad de la canal y las piezas nobles.

Estos últimos efectos se miden en función del porcentaje de grasa que contiene la carne o la pieza.

Se ha demostrado que la inmunocastración aumenta:

La grasa intramuscular, que es especialmente valorada en productos como el lomo.

La grasa de cobertura, importante para el curado de los jamones1

FACTORES DETERMINANTES

DE LA CALIDAD DE LA INMUNOCASTRACIÓN

Los efectos de la inmunocastración son variables según la genética, la nutrición, protocolo de vacunación o la edad a sacrificio y los analizaremos a continuación a través de diversos estudios.

GENÉTICA

La influencia de la genética en los efectos de la inmunocastración es bien conocida gracias al cerdo ibérico y la raza Duroc, así como sus cruces.

La inmunocastración tiene mejores resultados en estas razas en comparación con razas magras como el Pietrain debido a que sus índices de consumo de pienso y deposición grasa tienen potenciales más altos.

NUTRICIÓN

La nutrición de las cerdas es otro factor a tener en cuenta en relación a la inmunocastración, ya que, dependiendo de los ingredientes alimenticios comúnmente disponibles y según las Guías de nutrición y Alimentación de PIC (2021), la energía de la dieta puede variar significativamente desde 2.116 a 2.733 Kcal/kg según sea cebada o maíz el ingrediente principal de la dieta.

Bohrer y col.2 estudiaron los efectos de tres niveles diferentes de energía neta en la dieta durante el período de crecimiento-finalización sobre el rendimiento en vivo y las características de la canal de:

Cerdas inmunocastradas mediante un análogo inyectable del factor liberador de gonadotropina.

Cerdas no tratadas (controles).

Para ello, un total de 1.008 cerdas Duroc PIC 800 x PIC Camborough fueron asignadas por peso a 48 corrales (21 cerdos/corral) con tratamientos en un diseño factorial 2 × 3, teniendo como efectos principales del tratamiento la inmunocastración y el nivel de energía neta (Bajo: 2.218, Medio: 2.343 o Alto: 2.468 Kcal/kg).

La relación Lisina/Energía Neta permaneció constante entre las diferentes dietas (SID lisina/EN g/Mcal = 2,78) desde el día 79 del estudio hasta el sacrificio.

El sacrificio de las cerdas no se produjo a tiempo fijo, sino que se distribuyeron entre las 4, 5, 6 y 7 semanas posteriores a la segunda dosis de vacuna.

Nivel energético

Peso de la canal

Espesor de grasa dorsal (mm)

Profundidad del músculo mm)

magro predictivo de la canal

La mayoría de los parámetros están influenciados por ambas variables, aunque el tratamiento de inmunocastración tiene una mayor influencia en el consumo y la grasa dorsal, mientras que la energía neta influye más en el índice de conversión. El peso de la canal está influenciado por ambos parámetros.

PROTOCOLO DE VACUNACIÓN RESPECTO AL SACRIFICIO

El tiempo que pasa entre la aplicación la 2ª dosis y el envío a matadero es otro factor a tener en cuenta, ya que la inmunocastración tiene efecto a partir de 1-2 semanas tras la revacunación.

LA DURACIÓN DE LA SUPRESIÓN

INMUNOLÓGICA DE LA FUNCIÓN OVÁRICA HA

SIDO DEMOSTRADA

DURANTE 9

SEMANAS DESPUÉS DE LA SEGUNDA VACUNACIÓN

Cerdas Control Cerdas Inmunocastradas

TABLA 1

Resultados productivos y características de la canal según los niveles energéticos de la dieta

Allison y col3 llevaron a cabo tres estudios con un diseño similar, cada uno involucrando a 240 cerdas (PIC 337 x Camborough) distribuidas en 4 grupos experimentales a las 12 semanas de edad:

Grupo T1: cerdas sin tratamiento.

Grupo T2: cerdas que completaron la revacunación de inmunocastración a las 4 semanas antes del sacrificio.

Grupo T3: cerdas que completaron la revacunación de inmunocastración a las 6 semanas antes del sacrificio.

Grupo T4: cerdas que completaron la revacunación de inmunocastración a las 8 semanas antes del sacrificio.

El sacrificio de las cerdas se realizó en un solo día a las 24, 25 o 26 semanas de edad, dependiendo del estudio.

A partir de la segunda semana después de la revacunación, todos los grupos de cerdas inmunocastradas mostraron un aumento marcado y consistente en el consumo diario de pienso (kg/día), alcanzando típicamente un pico de más del 120% con respecto al grupo control a las 3-4 semanas después de la revacunación y luego disminuyendo lentamente, pero manteniéndose elevado hasta las 8 semanas del tratamiento.

GRÁFICA 1

Semana de edad con el momento de la segunda dosis entre paréntesis

Estudio 1: relación de consumo de pienso entre grupos. Edad de sacrificio = 25 semanas

Consumo de pienso (%)

Consumo de pienso (%)

Semana de edad con el momento de la segunda dosis entre paréntesis

Semana de edad con el momento de la segunda dosis entre paréntesis

GRÁFICA 2

Estudio 2: relación de consumo de pienso entre grupos. Edad de sacrificio a 24 semanas.

Consumo de pienso (%)

Consumo de pienso (%)

Semana de edad con el momento de la segunda dosis entre paréntesis

Semana de edad con el momento de la segunda dosis entre paréntesis

GRÁFICA 3

Estudio 3: relación de consumo de pienso entre grupos. Edad de sacrificio a 26 semanas.

La ganancia media diaria semanal mostró un patrón similar al consumo de pienso diario, viéndose que la inmunocastración tiene un efecto favorable durante 6-8 semanas.

Los pesos de la canal fueron mayores en las cerdas inmunocastradas, así como las profundidades de la grasa dorsal, correlacionándose positivamente con una mayor duración del tiempo de inmunocastración.

EDAD AL SACRIFICIO EN RELACIÓN CON LA DURACION DE LA INMUNOCASTRACIÓN

En base al estudio anterior, parece que la edad de la 2ª dosis de vacuna no tiene influencia en las curvas de consumo y crecimiento.

En cambio, el peso final sí que está influenciado por la edad de sacrificio, aunque el peso final no muestra diferencias entre los tratamientos de 6 u 8 semanas de inmunocastración.

al sacrificio

Estudio 2: 24 semanas

Estudio 1: 25 semanas

Estudio 3: 26 semanas

TABLA 2

Influencia de la duración de la inmunocastración sobre el peso vivo final (kg).

TABLA 3

Influencia de la duración de la inmunocastración sobre la profundidad de grasa dorsal (mm).

La importancia de la duración del tiempo de inmunocastración se aprecia en el espesor de grasa dorsal, donde las cerdas con 8 semanas de inmunocastración tienen mayor profundidad con comparación con el tratamiento de 6 semanas.

Edad al sacrificio T1 (control) T2 (-4 semanas) T3 (-6 semanas) T4 (-8 semanas)

Estudio 2: 24 semanas

Estudio 1: 25 semanas

Estudio 3: 26 semanas

CALIDAD DE LA CARNE Y TIEMPO DE INMUNOCASTRACIÓN

El índice de iodo del tejido graso tiene una relación con el grado de insaturación de los ácidos grasos.

En otro estudio, las cerdas con un período de inmunocastración de 5 semanas (Tratamientos C y D) tuvieron un valor de iodo 1,30 unidades mayor (grasa más blanda) que el grupo con una duración de 7 semanas (Tratamientos A y B)4

D2-Sacrificio: P<0,01

GRÁFICA 4

Valor de iodo del tejido graso de cerdas inmunocastradas

BIBLIOGRAFÍA

1. Efecto de la inmunocastración sobre la calidad de la canal y de la carne en hembras de capa blanca. Silvia Ezquerro (GAM family). XII Congreso Mundial del Jamón 2024.

2. The effects of dietary net energy on growfinish performance and carcass characteristics of market gilts managed with immunological suppression of ovarian function and estrus (Improvest). Benjamin M. Bohrer et al. Translational Animal Science, 2024, 8, txae026 https://doi.org/10.1093/tas/txae026

3. Immunization against gonadotropin-releasing factor (GnRF) in market gilts: Effect on growth and carcass parameters, and impact of immunization timing. Allison et al. Research in Veterinary Science 136 (2021) 127–137. https://doi. org/10.1016/j.rvsc.2021.02.003

4. The effects of dose timing / intervals on grow finish performance, carcass characteristics, carcass cutting yields, and meat quality of market gilt immunized against GnRF. L. Van de Weyer et al. IPVS 2024 Congress. Poster.

CONCLUSIONES

El protocolo óptimo de inmunocastración dependerá de las condiciones de mercado y los objetivos de producción, pero, en general y asumiendo una alimentación ad libitum:

Un período de revacunación a sacrificio más corto favorecerá un crecimiento eficiente respecto al índice de conversión.

Una duración más larga maximizará los cambios en la canal.

LA DURACIÓN DE LA INMUNOCASTRACIÓN DE LAS CERDAS ES ÓPTIMO ENTRE LAS 6 Y 8 SEMANAS CUANDO

EL OBJETIVO ES EL AUMENTO DE GRASA DE COBERTURA Y GRASA INTRAMUSCULAR

Aprobado en Europa para su uso en cerdas

IMPROVAC INHIBE LA ACTIVIDAD OVÁRICA:

Evita preñeces indeseadas Reduce la agresividad y las peleas

USO DE LOS DATOS PARA OBTENER INFORMACIÓN

QUE MEJORE LA REPRODUCCIÓN PORCINA

Alberto Morillo

Alujas

Dr. en Veterinaria y Consultor de Tests and Trials

Descarga el PDF

D

l uso de datos y técnicas estadísticas avanzadas se ha convertido en una herramienta indispensable para optimizar la reproducción porcina. En este artículo exploramos cómo aplicar métodos como el control estadístico de procesos, el análisis de supervivencia y las series temporales para identificar patrones, anticipar problemas y mejorar la toma de decisiones en la gestión reproductiva de las granjas.

DCONTROL ESTADÍSTICO DE PROCESOS

El control estadístico de procesos (SPC, del inglés, Statistical Process Control) es una técnica estadística de control de calidad que se originó en la industria manufacturera pero que, con el tiempo, ha demostrado su valor en una amplia variedad de sectores, incluida la producción porcina.

Esta técnica se basa en la recolección y análisis sistemático de datos para detectar variaciones en los procesos productivos, permitiendo tomar decisiones informadas que mejoren la eficiencia y productividad.

En el contexto de la reproducción porcina, la aplicación del SPC resulta fundamental para estudiar posibles desviaciones de los parámetros reproductivos, evitando así problemas que puedan comprometer los objetivos productivos de la granja.

En cualquier granja, la reproducción es uno de los pilares que sustenta la rentabilidad, siendo objetivos clave para maximizar el número de lechones vendidos y, en última instancia, la productividad:

Mantener una tasa de fertilidad elevada.

Minimizar las repeticiones de celo tras la cubrición.

Acortar el intervalo destete-celo.

Sin embargo, como en cualquier proceso biológico, existen numerosas fuentes de variabilidad que pueden alterar el rendimiento reproductivo.

Aquí es donde el SPC entra en juego, ya que, mediante gráficas de control, podemos estudiar de manera continua y en tiempo real las métricas clave de la reproducción porcina.

El SPC tiene como ventajas que:

Permite identificar cuándo un proceso se desvía de los límites de control.

Ayuda a distinguir entre variaciones aleatorias (naturales) y variaciones asignables (debidas a problemas específicos).

En la práctica, esto significa que los veterinarios y técnicos no solo pueden reaccionar ante problemas ya ocurridos, sino que además pueden anticiparse a ellos, implementando medidas correctivas antes de que se agraven.

INTERVALO DESTETE-CUBRICIÓN

En la Gráfica 1 se muestra un SPC en el que se controla el intervalo destete-cubrición durante 52 semanas con el objetivo de detectar variaciones significativas en el proceso.

La línea central (CL) representa el promedio de la variable, mientras que los límites de control superior (UCL) e inferior (LCL) están calculados a ±3 desviaciones estándar de la media, lo que indica el rango esperado de variabilidad en el proceso si este está bajo control.

En la Gráfica 1 observamos una serie de puntos distribuidos alrededor de la línea central, tal y como se espera en un proceso bajo control. Sin embargo, hay un punto fuera de control en la semana 19 que supera el límite de control superior (UCL), lo que indica una posible anomalía o causa asignable que debe ser investigada. La gráfica también muestra la desviación estándar (1,147416) y otros parámetros clave, como los límites de control (UCL = 11,14 y LCL = 4,25).

xbar.one Chart for Dataset

GRÁFICA 1

SPC sobre el intervalo destete a celo.

El hecho de que solo haya un punto fuera de control y ninguna violación de las reglas de las secuencias de puntos por encima o por debajo de la media, sugiere que, en general, el proceso está bien controlado, pero es necesario investigar la causa específica detrás de la anomalía en la semana 19 (cuando ocurrió se debería haber investigado).

Posibles factores como cambios en el manejo o condiciones ambientales podrían haber influido en este resultado, lo que podría requerir acciones correctivas si se identifican causas específicas.

PORCENTAJE DE REPETICIONES DE CELO

En la Gráfica 2, que controla el porcentaje de repeticiones de celo, podemos observar los siguientes puntos clave:

La línea central (CL) está establecida en 16,18, representando el promedio de repeticiones de celo (%) durante el período estudiado. No hay puntos fuera de los límites de control superior (UCL = 30,90) e inferior (LCL = 1,47), lo que indica que no se han registrado variaciones inusuales o extremas en el proceso. No obstante, esta variable tiene una altísima variabilidad (su coeficiente de variación es de 18,38%) y se debería profundizar su estudio con otras gráficas de control.

Se identifican tres violaciones de las reglas de SPC, señaladas por puntos en color amarillo. Esto ocurre cuando hay secuencias de puntos por encima o por debajo de la línea central (en este caso 6 puntos consecutivos a un lado de la media), lo que sugiere una tendencia o un patrón que, aunque no supere los límites de control, podría estar indicando un cambio en el proceso que merece ser revisado.

Las secuencias detectadas, como las visibles entre los grupos 32 a 37, podrían estar asociadas con cambios en las condiciones reproductivas, el manejo o factores ambientales que afectaron el número de repeticiones de celo en este periodo.

xbar.one Chart for Dataset

GRÁFICA 2

SPC sobre el porcentaje de repeticiones a celo.

DE

SUPERVIVENCIA

El análisis de supervivencia es una técnica estadística utilizada para estudiar el tiempo que tarda en ocurrir un evento de interés.

En producción porcina, este tipo de análisis es útil para evaluar factores que pueden afectar la duración de ciertos procesos biológicos, como la gestación, la mortalidad o la fertilidad de las cerdas.

Uno de los enfoques más comunes dentro del análisis de supervivencia curva de Kaplan-Meier que muestra la probabilidad acumulada (es decir, de no experimentar el evento) en función

Este enfoque se utiliza para comparar diferentes grupos, permitiendo observar si la supervivencia difiere entre ellos a medida que pasa el tiempo.

PROBABILIDAD DE SUPERVIVENCIA DE LA GESTACIÓN

Un evento de interés que se puede evaluar mediante el análisis de supervivencia puede ser la pérdida de gestación (Gráfica 3) y su comparar cómo evoluciona la probabilidad de mantener la gestación entre diferentes grupos a lo largo del tiempo.

Las curvas de supervivencia de la Gráfica 3 muestran la evolución probabilidad de que las cerdas continúen gestantes a lo comparando dos grupos, control (línea roja) y experimental (línea azul).

A lo largo de las semanas, la probabilidad de que una cerda permanezca gestante disminuye de manera gradual en ambos a medida que algunas cerdas van perdiendo la gestación.

en la Gráfica 3 representan el intervalo de confianza para cada grupo, lo que indica el rango de incertidumbre en las estimaciones de supervivencia.

muestran cómo se reduce la probabilidad de supervivencia a medida que avanza el tiempo.

mostrado en la Gráfica 3 es 0,63, lo que sugiere que no hay una diferencia estadísticamente significativa entre los dos en cuanto a la probabilidad de mantener la gestación. Esto significa que, al menos según los datos disponibles, no se observa un efecto claro del tratamiento experimental en comparación con

Curvas de Supervivencia para Cerdas Gestantes

de Supervivencia

GRÁFICA 3

Análisis de supervivencia de la gestación en dos grupos de cerdas, control y experimental.

ANÁLISIS DE SERIES TEMPORALES

El análisis de series temporales es una técnica estadística ampliamente utilizada para estudiar cómo evolucionan ciertas variables a lo largo del tiempo.

Una serie temporal es una secuencia de datos recogidos a intervalos regulares y ordenados cronológicamente. Este tipo de análisis:

Permite describir lo que ha sucedido en el pasado.

Ayuda a predecir tendencias futuras, algo crucial para la toma de decisiones estratégicas en la gestión de granjas.

En producción porcina, su utilidad es significativa, ya que muchas de las métricas clave, como la tasa de mortalidad, las repeticiones de celo o la ocurrencia de abortos (Gráfica 4), son registradas periódicamente y dependen de diversos factores que varían con el tiempo.

El análisis de una serie temporal, tal como se muestra en la Gráfica a partir de los datos mostrados en la Gráfica 4, se basa en cuatro evolución general de una variable a lo aumento o disminución en el número de abortos en un periodo extendido. patrones que se repiten en ciclos cortos, incidencia de abortos que tiende a aumentar en ciertas lo cual es común en otoño debido a factores

La variación cíclica se refiere a fluctuaciones que tienen lugar por ejemplo, ciclos de varios años que afectan a la productividad reproductiva.

El ruido o variación aleatoria representa los cambios impredecibles que no pueden ser explicados por los componentes anteriores y resultado de eventos puntuales, como cambios en la genética o nuevas enfermedades.

Una de las aplicaciones más comunes de las series temporales en la identificación de patrones estacionales en el número de abortos o nacidos muertos (Gráficas 4 y 5).

Este tipo de análisis permite a los productores anticiparse a problemas recurrentes y tomar medidas correctivas de manera

Por ejemplo, si sabemos que los abortos tienden a aumentar en otoño, podemos ajustar el número de cubriciones en esa época del año para obtener el número deseado de partos

GRÁFICA 4

Número de abortos por semana en diferentes años en una granja de cerdas.

GRÁFICA 5

Descomposición de los datos de abortos para su estudio con las series temporales.

MEDIANTE EL ANÁLISIS DE SERIES TEMPORALES, SE PUEDE PREDECIR CON DATOS ANTERIORES QUÉ

Esto se realiza mediante algoritmos como el que aplica un suavizado exponencial para modelar datos que presentan tanto tendencia como estacionalidad.

La aplicación de esta técnica a los datos de abortos semanales en una granja, tal y como se muestra en las Gráficas 6 y 7,

Un modelo descriptivo del comportamiento pasado

Predicciones sobre el futuro comportamiento de la serie.

GRÁFICA 6

Predicción de los abortos ocurridos con el algoritmo Holt Winters.

Pronóstico de Holt Winters

GRÁFICA 7

Predicción futura del número de abortos en la granja estudio.

CONCLUSIONES

En la producción porcina, el uso de técnicas estadísticas como el control estadístico de procesos (SPC), el análisis de supervivencia y las series temporales entre otras, ofrecen una potente combinación de herramientas para optimizar la gestión y la toma de decisiones.

El SPC permite estudiar y controlar variables críticas en los procesos reproductivos, como las repeticiones de celo, detectando variaciones significativas que requieren intervención.

El análisis de supervivencia ayuda, por ejemplo, a entender la evolución de la probabilidad de que las cerdas continúen gestantes a lo largo del tiempo, permitiendo comparar distintos grupos bajo diferentes manejos y tratamientos.

El análisis de series temporales proporciona una visión integral de los patrones estacionales y las tendencias a largo plazo, facilitando la predicción de eventos reproductivos importantes, como los abortos estacionales, y permitiendo a los técnicos anticiparse a problemas futuros.

JUNTAS, ESTAS HERRAMIENTAS PERMITEN UNA GESTIÓN MÁS INFORMADA Y PRECISA, MEJORANDO

LA EFICIENCIA PRODUCTIVA DE LAS GRANJAS PORCINAS

Disponible en:

VETIA INNOVA EN LA PROTECCIÓN DIGESTIVA DEL LECHÓN LACTANTE

ENTREVISTA CON FRANCISCO JAVIER MARCOS SAINERO - DIRECTOR DE SERVICIOS TÉCNICOS DE VETIA ANIMAL HEALTH

Descarga el PDF

LLE

as infecciones entéricas en lechones lactantes representan un reto crítico para la rentabilidad y el bienestar en las granjas porcinas, afectando desde el crecimiento de los animales hasta su supervivencia en las fases tempranas. Ante la creciente preocupación por el control de estas patologías, Vetia Animal Health ha apostado por la investigación y el desarrollo de soluciones innovadoras que no solo respondan a las necesidades del sector, sino que también se anticipen a los desafíos sanitarios que afrontará.

En esta entrevista, Francisco Javier Marcos Sainero, Director de Servicios Técnicos de Vetia Animal Health, nos ofrece una visión detallada de cómo la nueva vacuna lanzada por la compañía busca abordar las principales infecciones digestivas que afectan a los lechones durante la lactancia.

Con una formulación que integra antígenos clave, esta vacuna inactivada surge como la primera en su clase en proporcionar una protección integral frente a Escherichia coli, Rotavirus suis y Clostridium perfringens, cubriendo un vacío en la prevención sanitaria del sector porcino.

EVETIA LANZA SU NUEVA VACUNA PARA GANADO

PORCINO PORVAXIN ROTA+COLI+CLOS. ANTES DE ENTRAR EN DETALLE, CONOZCAMOS MÁS

SOBRE LAS ENFERMEDADES PARA LAS QUE SE HA DESARROLLADO: ¿QUÉ SON LAS INFECCIONES ENTÉRICAS DE LOS LECHONES LACTANTES Y POR QUÉ SUPONEN UNA AMENAZA TAN GRANDE PARA LA RENTABILIDAD DE UNA GRANJA?

Las infecciones digestivas de los lechones lactantes son un conjunto de enfermedades de diversas etiologías (infecciosas, infectocontagiosas, toxigénicas, bacterianas, víricas y parasitarias) que afectan a los cerdos desde su nacimiento y cuyas consecuencias no decaen hasta su sacrificio.

Estas patologías multifactoriales se desarrollan cronológicamente y las primeras infecciones pueden facilitar la aparición de infecciones posteriores.

Desde el punto de vista económico, son enfermedades que comprometen la función digestiva de los cerdos, afectando negativamente al índice de transformación y la ganancia media diaria de peso, sin olvidarnos del índice de bajas en las diferentes fases productivas, que también pueden verse gravemente empeorado por este grupo de enfermedades.

Porvaxin Rota+Coli+Clos reúne en una única vacuna:

Los antígenos necesarios para la protección temprana del lactante frente a las colibacilosis causadas por seropatotipos con adhesinas F4, F5, F6 y F41 (este último es emergente y está ganando terreno en aquellas maternidades cuyas madres no son inmunizadas frente a él).

¿PODRÍA OFRECERNOS UNA BREVE INTRODUCCIÓN SOBRE LA NUEVA VACUNA QUE ESTÁN LANZANDO Y SUS

CARACTERÍSTICAS?

Porvaxin Rota+Coli+Clos es una vacuna diseñada para proteger a los lechones lactantes frente a las principales enfermedades digestivas infecciosas.

Debe aplicarse en las cerdas reproductoras en la fase final de la gestación con el propósito de proveer de inmunidad pasiva a los lechones de sus camadas a través del calostro.

El toxoide de Clostridium perfringens causante de la enteritis necrótica (enfermedad reemergente en explotaciones donde se suspende la vacunación frente a ella).

El rotavirus porcino tipo A, lo que constituye toda una innovación, ya que hasta ahora solo se disponía de vacunas monovalentes frente a él.

VETIA ANIMAL HEALTH INSISTE EN QUE PORVAXIN ROTA+COLI+CLOS TIENE POTENCIAL PARA CONVERTIRSE EN UN PRODUCTO ÚNICO POR SUS CARACTERÍSTICAS. ¿QUÉ BENEFICIOS APORTA?

Se trata de un producto único, ya que no hay ninguna otra vacuna que incorpore los antígenos en la combinación tal y como lo hace Porvaxin Rota+Coli+Clos.

Como característica diferencial, destacamos también la incorporación de rotavirus porcino tipo A y la adhesina F41 de Escherichia coli, antígeno que no es frecuente en las vacunas frente a la colibacilosis del lechón.

Desde nuestro punto de vista, esta vacuna aporta los beneficios de la inmunización temprana frente a las infecciones digestivas más frecuentes del lechón lactante a la vez que simplifica el procedimiento de vacunación en cerdas gestantes.

¿CÓMO

SERÁ LA EVOLUCIÓN DE LAS PATOLOGÍAS ENTÉRICAS PORCINAS EN LOS PRÓXIMOS AÑOS Y CUÁL ES EL PAPEL DE ESTA VACUNA EN ESA EVOLUCIÓN?

Las patologías digestivas del lechón están en constante revisión, principalmente a partir de la supresión del óxido de zinc.

Centrándonos en la patogenia del rotavirus porcino tipo A, podemos decir que es especialmente problemática por tres razones:

Aparece en los primeros días de vida, afectando negativamente la absorción de inmunoglobulinas del calostro materno.

Destruye rápidamente las microvellosidades intestinales, comprometiendo la capacidad de absorción de agua, electrolitos y nutrientes.

A mejorará significativamente la capacidad productiva de los lechones y su respuesta a otras vacunaciones. 1 2 3

Deprime el sistema inmunitario, pudiendo afectar negativamente a las respuestas a otras vacunas que se administran a la edad de lechón, tengan o no que ver con las patologías digestivas.

Por tanto, consideramos que implementar, de una manera sencilla, una sólida protección frente al rotavirus porcino tipo

El desarrollo de esta vacuna marca un punto de inflexión en la estrategia de control de enfermedades entéricas en porcino, ofreciendo una combinación única de inmunidad pasiva que se transfiere a los lechones a través del del calostro y secreción láctea de de las cerdas inmunizadas.

Al simplificar los protocolos vacunales y reducir el número de aplicaciones, Vetia Animal Health responde a la necesidad de un manejo más eficiente y efectivo en las granjas.

El lanzamiento de esta vacuna refuerza el compromiso de la compañía con la innovación y la mejora continua en sanidad animal, priorizando no solo la reducción de la mortalidad y morbilidad en lechones, sino también el bienestar global de los animales.

Con este producto, Vetia Animal Health demuestra su capacidad para ofrecer soluciones prácticas que se alinean con las demandas del sector, apostando por tecnologías que simplifican el trabajo diario de los productores y garantizan una protección temprana en un momento crítico del desarrollo de los lechones.

La protección frente a Escherichia coli con todos los factores de adhesión más frecuentes (F4ac, F5, F6 y F41), el control del Rotavirus suis serogrupo A y la inmunización frente a Clostridium perfringens tipo C se presentan como una fórmula que cubre las principales amenazas digestivas en esta etapa de la producción.

Así, Vetia Animal Health no solo proporciona un nuevo estándar de protección, sino que también contribuye a la sostenibilidad de la producción porcina al mejorar el rendimiento productivo y reducir el impacto de las enfermedades digestivas en los primeros días de vida de los lechones.

Con este lanzamiento, la compañía se posiciona como referente en la investigación y desarrollo de soluciones biológicas que integran la innovación y la experiencia en sanidad porcina, buscando constantemente avanzar en la protección y bienestar de los animales.

VALIDACIÓN DE MARCADORES GENÉTICOS

Y FENOTIPOS DE INMUNIDAD PARA

MEJORAR LA ROBUSTEZ Y RESISTENCIA A ENFERMEDADES EN CERDOS

Descarga el PDF

Maria Ballester y Joaquim Tarrés

Programa de Genética y Mejora

Animal, IRTA-Torre Marimon maria.ballester@irta.cat joaquim.tarres@irta.cat

G

n el sector porcino, la mejora genética se ha convertido en una herramienta clave para enfrentar patógenos endémicos y emergentes. Este artículo presenta los resultados de la validación de marcadores genéticos asociados con la inmunocompetencia y la supervivencia frente al PRRSV, destacando su potencial para fortalecer la salud de la cabaña porcina y reducir la mortalidad en situaciones de brote.

GMEJORA GENÉTICA PARA

HACER FRENTE

A LAS

ENFERMEDADES PORCINAS

En los últimos años, el sector porcino ha realizado un esfuerzo significativo para reducir el uso de antibióticos con el fin de hacer frente al incremento de las resistencias antimicrobianas. No obstante, el control de patógenos endémicos y emergentes sigue siendo uno de los mayores desafíos de la producción porcina, dado el impacto social y económico que generan.

En este contexto, además de los métodos convencionales de vacunación y el refuerzo de las medidas de bioseguridad, de selección genética están incorporando en sus programas de mejora marcadores genéticos y caracteres relacionados con la salud animal para producir poblaciones porcinas más robustas y resilientes.

Existen diversas aproximaciones para identificar marcadores de robustez y resiliencia.

MÉTODOS DIRECTOS

Los métodos directos consisten en estudiar la susceptibilidad/ resistencia genética a enfermedades específicas y, por tanto, la exposición de los animales a los agentes infecciosos.

Con esta aproximación se han podido identificar resistencia para E. coli F18 y F4 o PRRSV.

No obstante, esta aproximación es patógeno-específica y no tiene en cuenta las infecciones polimicrobianas o coinfecciones con múltiples patógenos que normalmente encontramos en las granjas.

MÉTODOS INDIRECTOS

Los métodos indirectos centrados en mejorar la inmunocompetencia global de los animales sanos son una buena estrategia para tener una cabaña porcina más robusta y resistente a enfermedades.

En esta aproximación los caracteres de inmunidad consideran parámetros biológicamente relevantes para medir la inmunocompetencia.

Estos caracteres pueden dividirse en los dos componentes principales del sistema inmunitario:

Inmunidad innata o no específica.

Inmunidad adaptativa o específica.

FIGURA 1

Gráficos Manhattan mostrando la asociación entre diversos fenotipos de inmunidad (A) IgG y (B) CRP y los SNPs distribuidos a lo largo del genoma porcino. La línea horizontal roja indica el umbral de significación (FDR≤0,05).

PROYECTOS IMMUPIGEN Y METAPIGEN

En los últimos años y como resultado de los proyectos IMMUPIGEN (AGL2016-75432-R) y METAPIGEN (PID2020-112677RB-C21), hemos analizado un total de 41 caracteres relacionados con la salud animal, que engloban fenotipos de inmunidad, hematológicos y de estrés, en 432 animales sanos de una línea comercial Duroc de la empresa Selección Batallé.

Los principales resultados muestran que muchos de estos caracteres están determinados a nivel genético, mostrando heredabilidades medias-altas y correlaciones genéticas, tanto positivas como negativas, entre estos fenotipos, así como con otros fenotipos relacionados con la producción y la calidad de la carne.

A nivel genómico, se han identificado un total de 58 polimorfismos, ubicados en 11 regiones cromosómicas y asociados a las variaciones en:

Niveles de IgG en plasma y Proteína C reactiva (CRP) en suero.

Capacidad fagocítica de linfocitos.

Número total de leucocitos, neutrófilos y linfocitos.

Volumen corpuscular medio (MCV) y hemoglobina corpuscular media (MCH).

Diferentes poblaciones de células T (células T helper, T memoria y T naive/γδ).

Además, mediante la utilización de datos de transcriptómica en sangre total, hemos podido analizar los niveles de ARN mensajero en un total de 255 individuos de la población IMMUPIGEN, identificando biomarcadores

No obstante, antes de incorporar estos (bio)marcadores y fenotipos de salud en los esquemas de selección, es fundamental validar su utilidad para mejorar la inmunocompetencia de los animales mediante experimentos in vitro e in vivo frente a diferentes tipos de factores bióticos (patógenos, antígenos vacunales, etc).

En este artículo presentamos la validación de varios fenotipos y (bio)marcadores de inmunidad previamente identificados por nuestro grupo, a través de su asociación con la supervivencia de los animales tras una infección natural con el virus del Síndrome Reproductivo y Respiratorio Porcino (PRRSV).

VALIDACIÓN

DE FENOTIPOS

Y (BIO)MARCADORES

Para la validación de los marcadores, se utilizaron un total de 129 lechones hembras en transición de una línea comercial Duroc.

Los lechones se engordaron en seis corrales consecutivos y provenían del cruce de 61 hembras con 20 machos activos de la población comercial. Todos los animales provenían de una granja de reproductoras negativas y en el inicio del estudio estaban sanos, sin ningún signo de infección.

En la Figura 2 se muestra un cronograma del estudio con los animales, muestras y técnicas utilizadas. A los 60 ± 2d de vida se recogieron muestras de sangre para medir los fenotipos de inmunidad:

La concentración de inmunoglobulinas IgG en plasma mediante ELISA.

La expresión del gen SOX13, un biomarcador de células T γδ, mediante PCR cuantitativa.

Una semana después, los lechones se infectaron naturalmente con una cepa de alta patogenicidad del virus de PRRS (genotipo 1).

Esta cepa del virus (Rosalia) es altamente virulenta y en 1-2 días todos los lechones mostraron signos de infección.

Una semana después se tomaron muestras de sangre de 88 animales para aislar el ARN viral, confirmándose que todos los animales contenían elevadas dosis del virus (Ct<25 en el 90% de los animales).

LA INFECCIÓN DURÓ 6 SEMANAS Y RESULTÓ EN UNA TASA DE MORTALIDAD DE 47 LECHONES MUERTOS POR 82 ANIMALES VIVOS 1 2

Animales parentales 20 verracos 61 cerdas

Genotipado con chip de 133 SNPs

A las 15 semanas de vida, las 82 hembras supervivientes se trasladaron a una nave de engorde. Los animales estaban aparentemente sanos, aunque 4 animales más murieron durante este período. Los 78 animales restantes se sacrificaron a un peso medio de 137 kg, entre 245 y 262 días de edad. Después del sacrificio, se midió:

El peso de la canal en caliente.

El porcentaje de magro de la canal y de sus principales componentes (jamón, lomo y hombro).

La profundidad del lomo y el espesor de grasa dorsal y del jamón.

Granja de transición

Las medidas de los animales en el matadero se promediaron por camada.

FIGURA 2

Evolución temporal del estudio incluyendo el número de animales usados, las muestras recogidas y las técnicas utilizadas.

semanas

semanas

semanas

Sintomatología Hisopos pulmonares

Secuenciación Sanger para ORF5 qPCR PRRSV

Un primer análisis descriptivo de los datos mostró un importante efecto genético, ya que se observaron diferencias en la supervivencia de los lechones al brote de PRRS en función del padre.

Prácticamente no hubo mortalidad de las hijas de 8 de los 20 padres, solo murieron 2 de sus 44 hijas. En cambio, hubo 5 padres a los que se les murió el 80% de las hijas, 23 bajas de 28 hijas.

ESTAS 28 HIJAS TENÍAN NIVELES

Expresión de mRNA de SOX13 Genotipado de 7 SNPs IgG ELISA

MARCADORES DE RESISTENCIA AL PRRS

Los 20 padres estaban genotipados con un panel comercial de 128 polimorfismos de un solo nucleótido (SNPs), que se utiliza para controlar las paternidades, y se modificó para incluir también SNPs asociados con caracteres productivos y de salud animal identificados en el proyecto IMMUPIGEN y METAPIGEN (Tabla 1)

Para completar el estudio genético, tanto los 20 padres como sus 129 hijas se genotiparon con SNPs específicos de resistencia a PRRS:

GBP5 (rs340943904).

CD163 (rs1107556229).

SGK1 (rs338508371).

MMRN1 (rs695254451).

MX1_c.-547ins+275.

TABLA 1

Para cada uno de estos SNPs se hizo un test de asociación con el riesgo de morir en el brote de PRRS usando un modelo de riesgos proporcionales que corregía el efecto de la camada y del corral.

Descripción de los marcadores asociados con los caracteres de inmunidad y resistencia a PRRSV junto con la frecuencia de sus alelos en la población analizada.

Alelo (Frecuencia alélica)

SNP Resistente1 Susceptible2

rs1107556229 A (0,61) G (0,39) CD163

rs340943904 T (0,15) G (0,85)

rs319560097 T (0,38) C (0,62)

rs81233340, rs81285109 T (0,90) G (0,10)

rs338661853 G (0,87) A (0,13)

rs80904079 A (0,42) G (0,58)

rs80803525, rs80899023, rs80924885 T (0,70) C (0,30)

rs342772739 G (0,80) A (0,20)

rs323856019 C (0,75) T (0,25)

rs343667976 G (0,55) A (0,45)

rs81270251 T (0,70) C (0,30)

1 Los alelos resistentes están presentes en los genotipos con menor riesgo de morir y mayor supervivencia

2 Los alelos susceptibles están presentes en los genotipos con mayor riesgo de morir y menor supervivencia

El estudio de asociación para los marcadores específicos de resistencia a PRRS se hizo comparando los genotipos de los animales para cada marcador.

Los animales con genotipos susceptibles tienen un mayor riesgo de morir y sobreviven menos durante el brote, mientras que los animales con genotipos resistentes tienen un menor riesgo de morir y sobreviven más.

Este estudio mostró que los marcadores rs1107556229 y rs340943904 estaban asociados con el riesgo de morir en el brote de PRRS.

Estos marcadores se encuentran en los genes CD163 y GBP5 que están relacionados con la entrada del virus en los macrófagos y la posterior respuesta inmunitaria.

El resto de los marcadores específicos de resistencia a PRRS no resultaron significativamente asociados al riesgo de morir de los animales en nuestro brote.

MARCADOR rs 1107556229

MARCADOR RS1107556229

Los macrófagos alveolares porcinos (MAPs) son una importante línea de defensa contra la infección por PRRSV y son la principal célula diana para la replicación del virus.

EL GEN CD163 CODIFICA UN RECEPTOR CELULAR PARA LA ENTRADA DEL PRRSV EN LOS MACRÓFAGOS

Nuestros resultados muestran que el alelo mayor (A) del marcador rs1107556229 está significativamente asociado con una mayor supervivencia al brote de PRRS y a una mayor ganancia de peso posterior a la infección que el alelo (G) (Tabla 2).

MARCADOR rs 340943904

MARCADOR RS340943904

El otro marcador asociado con la resistencia a las infecciones de PRRSV es el rs340943904 del gen GBP5.

EL GEN GBP5 SE HA DESCRITO COMO MARCADOR DE MACRÓFAGOS CLÁSICAMENTE ACTIVADOS INDUCIDOS POR INTERFERÓN

GAMMA (INF-γ)

Nuestros resultados muestran que el alelo menor (T) para este marcador está asociado con mayor supervivencia y crecimiento posterior a la infección con PRRSV (Tabla 2).

Nuestro estudio también mostró una interacción significativa entre ambos marcadores (rs340943904 y rs1107556229) (Figura 3), lo que sugiere una interacción biológica entre ambos genes (CD163 y GBP5).

Supervivencia de lechones

1,00 0,90

0,80 0,70 0,60

0,50 0,40 0,30 0,20 0,10 0,00

MARCADORES DE INMUNOCOMPETENCIA GLOBAL

En cuanto a los caracteres relacionados con la inmunocompetencia global, al no disponer de los genotipos de los animales, el estudio de asociación se hizo comparando los genotipos de los padres para cada marcador (Tabla 1).

Las hijas de los padres con genotipos susceptibles tienen un mayor riesgo de morir y sobreviven menos durante el brote, mientras que las hijas de los padres con genotipos resistentes tienen un menor riesgo de morir y sobreviven más.

En este estudio resultaron significativamente asociados con la supervivencia al brote de PRRSV los marcadores genéticos asociados a la variación de los:

Niveles de IgG en plasma (rs319560097).

Proteína C reactiva (CRP) en suero (rs81233340).

Capacidad fagocítica de los linfocitos (rs338661853).

Número total de leucocitos (rs323856019) y linfocitos (rs80803525).

Porcentaje de células T γδ (rs342772739).

Volumen corpuscular medio (MCV) y hemoglobina corpuscular media (MCH) (rs80904079).

Estos polimorfismos están relacionados tanto con la inmunidad innata o no específica como con la inmunidad adaptativa o específica.

FIGURA 3

Supervivencia de los lechones hasta los 105 días (15 semanas) en función de su genotipo para los marcadores situados en los genes CD163/GBP5.

La proteína C reactiva (CRP), es una proteína de fase aguda que juega un papel importante durante las infecciones.

Dependiendo de su conformación, la CRP puede:

Funcionar como una molécula proinflamatoria al activar las fases iniciales del sistema de complemento y regular la liberación de óxido nítrico y la síntesis de citoquinas.

Actuar como un agente antiinflamatorio al regular el avance y gravedad de las etapas posteriores de la inflamación, así como al modular los procesos de apoptosis y fagocitosis.

En nuestro estudio, el alelo T del SNP rs81233340, localizado en el gen CRP, se asoció significativamente con una mayor supervivencia de las hijas a PRRSV y un mayor nivel de CRP en sangre (Figura 4).

La producción de INF-γ juega un papel importante en la protección frente a la infección por PRRSV. Además de los macrófagos, se ha descrito que otras células como las células T γδ producen INF-γ durante la infección por PRRSV.

Estas células pueden clasificarse en diferentes poblaciones con diferentes capacidades para responder a patógenos específicos y generar respuestas de citoquinas. Las células WC1.1+ y WC1.2+ difieren en la expresión de citoquinas:

Las células WC1.1+ producen preferentemente IFN-γ.

Las células WC1.2+ exhiben niveles más altos de interleucina-17 (IL-17).

SE HA OBSERVADO UNA MAYOR EXPRESIÓN DE SOX13 EN LAS CÉLULAS WC1.2+, LO QUE INFLUYE EN SU DIFERENCIACIÓN HACIA CÉLULAS T

PRODUCTORAS DE IL-17

CÉLULAS

EXPRESIÓN DE SOX13

EXPRESIÓN DE SOX13

Nuestros resultados mostraron que niveles más bajos de expresión de SOX13 se asociaron con una mayor supervivencia durante un brote de PRRS. Además, el marcador genético rs342772739 estuvo relacionado con la expresión del gen SOX13 en nuestro estudio.

Este SNP ha sido previamente asociado con el porcentaje de células T γδ

Los padres con el alelo G tenían hijas con niveles más bajos de expresión de SOX13 en comparación con las hijas de padres con el alelo A.

Se encontró que este alelo G estaba significativamente asociado con una mayor supervivencia al PRRSV y un mayor peso al sacrificio.

Además de la inducción de respuestas inmunitarias mediadas por células T, después de la infección por PRRSV se observa una respuesta humoral caracterizada por una producción inicial de anticuerpos no neutralizantes, seguida por la inducción tardía de anticuerpos neutralizantes.

EN NUESTRO ESTUDIO, LOS ANIMALES

CON MAYORES NIVELES BASALES DE Ig G EN PLASMA SE ASOCIARON CON UNA MAYOR

SUPERVIVENCIA AL BROTE DE PRRSV

CAPACIDAD FAGOCÍTICA DE LOS LINFOCITOS

CAPACIDADFAGOCÍTICADE LOS LINFOCITOS

Otro marcador interesante asociado con las células B es el rs338661853.

Muchos estudios en mamíferos han demostrado que las células B tienen capacidad fagocítica, siendo capaces de fagocitar partículas, incluidas bacterias, y presentar de forma más eficiente los antígenos particulados fagocitados a las células T CD4+, optimizando la inducción de la respuesta humoral.

En nuestro estudio, el alelo mayor G, previamente asociado con una menor capacidad fagocítica (Figura 4), se asoció con mayor supervivencia al brote de PRRSV.

CANTIDAD DE LEUCOCITOS Y LINFOCITOS

CANTIDAD DE LEUCOCITOS Y LINFOCITOS

Otros marcadores asociados con la cantidad de leucocitos (rs323856019) y linfocitos (rs80803525) en sangre también se identificaron como asociados a la supervivencia de las hijas tras el brote de PRRS.

Los alelos mayores en nuestra población (C para rs323856019 y T para rs80803525) asociados con una mayor supervivencia al brote de PRRS se han asociado previamente con una mayor cantidad de leucocitos y linfocitos en sangre (Figura 4).

A este respecto, Ballester et al. (2020) describieron un SNP (rs319560097) en la región proximal del cromosoma porcino SSC4 que estaba asociado con mayores niveles de IgG en plasma (Figura 4) y que también está asociado con una mayor supervivencia en nuestro estudio.

PARÁMETROS HEMATOLÓGICOS

PARÁMETROS HEMATOLÓGICOS

Finalmente, otros marcadores relacionados con los caracteres hematológicos, como el MCV y MCH (rs80904079), también resultaron asociados con la supervivencia al brote de PRRSV.

TABLA 2

Promedios de supervivencia de todas las hijas y de las medidas tomadas en las canales de las camadas que llegaron a matadero en función del genotipo del padre para los distintos SNPs relacionados con caracteres de inmunidad.

Genotipo del padre Número de hijas

rs340943904(GBP5)

rs1107556229(CD163)

rs319560097

rs81233340

rs323856019

a,b,c Estimas con diferente letra dentro de cada SNP son significativamente diferentes con un p-valor P<0.05

LEU rs323856019 MCH rs80904079 LYM_phago_FITC rs338661853

rs319560097

RS342772739

La selección de animales para producir una buena respuesta inmunitaria frente al PRRSV debe considerar tanto caracteres de inmunidad innata como adaptativa.

Los padres que acumulan más alelos resistentes para ambos tipos de caracteres tienen hijas con mayores niveles de IgG en sangre, menor expresión del gen SOX13, mayor supervivencia ante los brotes de PRRSV y un crecimiento post-infección superior, lo que se traduce en mayores pesos de canal en el matadero, con un mayor espesor de grasa dorsal y un menor porcentaje de magro.

En conclusión, nuestros resultados validan los fenotipos y (bio)marcadores analizados para supervivencia a PRRSV y respaldan la posibilidad de implementar programas de selección incorporando fenotipos y marcadores genéticos de inmunidad para mejorar la inmunocompetencia de los cerdos.

Artículo adaptado de: Tarres, J. et al. Genetic determination of piglet survival upon PRRSV outbreaks. 2024. doi: 10.21203/rs.3.rs-4503083/v1.

rs80904079

FIGURA 4

Boxplots mostrando la distribución de los caracteres inmunitarios en función de los genotipos para sus marcadores asociados. (A) Cantidad de leucocitos; (B) niveles de IgG; (C) MCV; (D) MCH; (E) cantidad de linfocitos; (F) CRP; (G) capacidad fagocítica de los linfocitos, (H) porcentaje de células T δγ

BIBLIOGRAFÍA

1. Bai X, Plastow GS (2022) Breeding for disease resilience: opportunities to manage polymicrobial challenge and improve commercial performance in the pig industry. CABI Agric Biosci 3. https://doi. org/10.1186/S43170-022-00073-Y

2. Visscher AH, Janss LL, Niewold TA, de Greef KH (2002) Disease incidence and immunological traits for the selection of healthy pigs. A review. Vet Q 24:29–34. https://doi.org/10.1080/01652176.2002.9695121

3. Ballester M, Ramayo-Caldas Y, González-Rodríguez O, et al (2020) Genetic parameters and associated genomic regions for global immunocompetence and other health-related traits in pigs. Sci Rep 10. https:// doi.org/10.1038/s41598-020-75417-7

4. Ballester M, Jové-Juncà T, Pascual A, et al (2023) Genetic architecture of innate and adaptive immune cells in pigs. Front Immunol 14. https://doi. org/10.3389/fimmu.2023.1058346

COMPARACIÓN DE LA EFICACIA DE DIEZ

VACUNAS FRENTE A MESOMYCOPLASMA

HYOPNEUMONIAE SOBRE

LA INCIDENCIA DE LESIONES PULMONARES EVALUADAS EN MATADEROS ESPAÑOLES

M. Carmona y D. Espigares

Ceva Salud Animal

IPVS & ESPHM 2024. IMM-PP-63

M

RReducir las lesiones pulmonares causadas por Mesomycoplasma hyopneumoniae sigue siendo un reto clave para mejorar la salud porcina y la rentabilidad de las granjas. En este estudio, se comparó la eficacia de diez vacunas comerciales, destacando la vacuna H (Hyogen®) como la más efectiva para disminuir la incidencia de neumonía enzoótica en cerdos evaluados en mataderos españoles.

Descarga el PDF

MEL DESAFÍO PERSISTENTE DE M. HYOPNEUMONIAE

A pesar de todos los esfuerzos acometidos para reducir las pérdidas económicas causadas por Mesomycoplasma hyopneumoniae (M. hyo), el patógeno continúa siendo una amenaza importante para las granjas porcinas de todo el mundo.

Existen distintas estrategias para el control de la neumonía enzoótica (NE) en granja, como el uso de antibióticos y vacunas frente a M. hyo, así como un buen control ambiental y un manejo adecuado.

La vacunación es una medida de prevención ampliamente utilizada en España, ya que permite:

1

2

Disminuir la gravedad y extensión de las lesiones pulmonares.

Reducir el impacto de la NE en la Ganancia Media Diaria (GMD) y el Índice de Conversión (IC) y, por tanto, aumentar el rendimiento productivo y la rentabilidad económica de las granjas de cebo.

M. hyo se transmite mayoritariamente a través de fluidos respiratorios, por contacto nariz-nariz entre cerdos.

Esta bacteria ataca al epitelio ciliar que recubre las vías aéreas, provocando una disfunción del aparato mucociliar y una modulación de la respuesta del sistema inmunitario, lo que favorece la aparición de infecciones secundarias por agentes oportunistas.

FIGURA 1.

Todo esto se manifiesta macroscópicamente en forma de consolidación pulmonar de color variable, que puede ser desde púrpura hasta gris, y que aparece normalmente en áreas craneoventrales.

Transmisión, patogenia y consecuencias de la infección por Mesomycoplasma hyopneumoniae (Creado con BioRender.com)

Consolidación pulmonar craneoventral Pérdida de rendimiento productivo y rentabilidad

Disminución de la GMD y empeoramiento del IC

Lesiones pulmonares

Transmisión aerógena por fluidos respiratorios

Disfunción del aparato mucociliar + alteración del sistema inmunitario

Predisposición a infecciones secundarias

LESIONES PULMONARES EN MATADERO COMO INDICADORES DE INCIDENCIA DE NEUMONÍA ENZOÓTICA

La evaluación de las lesiones pulmonares en matadero es un buen indicador para:

Se utilizó el sistema de puntuación Ceva Lung Program que permite evaluar la presencia, incidencia e impacto de la NE mediante los sistemas de Madec y Christensen modificados.

2

Estimar la incidencia de NE en granja.

Valorar la eficacia de las medidas preventivas adoptadas.

Por ello, entre 2016 y 2023, se analizaron más de 451.000 pulmones de cerdos en España, comparando los efectos de diez vacunas comerciales frente a Mesomycoplasma hyopneumoniae.

MATERIAL Y MÉTODOS

Entre enero de 2016 y octubre de 2023, se evaluaron un total de 451.900 pulmones provenientes de 2.807 lotes de distintas granjas de España.

Estos cerdos podían haber recibido alguna de las 10 vacunas comerciales evaluadas en este análisis, o bien no haber sido vacunados.

Las vacunas utilizadas fueron las siguientes:

Monovalente de una dosis (M. hyo): vacunas H (Hyogen®), 1, 2, 3 y 4.

Monovalente de dos dosis (M. hyo): vacunas 5, 6 y 7.

Bivalente de una dosis (M. hyoPCV2): vacunas 8 y 9. 1

SISTEMA MADEC

El sistema Madec consiste en otorgar una puntuación del 0 al 4 a cada uno de los 7 lóbulos pulmonares en función de la superficie lobular afectada:

La ausencia de lesión se puntúa con 0.

<25% de superficie lobular afectada se puntúa con 1.

25-50% de superficie lobular afectada se puntúa con 2.

50-75% de superficie lobular afectada se puntúa con 3.

>75% de superficie lobular afectada se puntúa con 4.

Cada pulmón puede obtener una puntuación máxima de 28.

SISTEMA DE CHRISTENSEN

Posteriormente, se pondera la puntuación de cada lóbulo con el volumen relativo de este respecto al pulmón mediante el sistema de Christensen, pudiendo calcular el volumen pulmonar lesionado.

En base a estos sistemas, se calcularon los siguientes parámetros para cada lote examinado:

Índice de neumonía enzoótica (Índice de NE): se calcula como la suma de todas las puntuaciones de todos los lóbulos de todos los pulmones valorados en un lote, dividida entre el número de pulmones evaluados.

% Pulmones bronconeumónicos (PBN): se calcula dividiendo el número de pulmones bronconeumónicos entre el total de pulmones valorados multiplicado por 100.

% Superficie afectada de todos los pulmones (SATP): superficie afectada total entre el número de pulmones valorados multiplicado por 100.

% Superficie afectada de los pulmones bronconeumónicos (SAPB): superficie afectada de los pulmones bronconeumónicos entre el número de pulmones bronconeumónicos y multiplicado por 100.

Se compararon los resultados con la prueba de Kruskall-Wallis mediante comparaciones por pares y el valor p se estableció en 0,05.

RESULTADOS

En comparación con los lotes no vacunados, los lotes vacunados mostraron menos lesiones compatibles con la NE (Índice de NE, PBN, SATP, SAPB) de forma estadísticamente significativa (p<0,05).

TABLA 1

Lesiones pulmonares compatibles con NE en los lotes vacunados y no vacunados.

LOS LOTES VACUNADOS CON LA VACUNA H MOSTRARON UN MENOR ÍNDICE DE NE ESTADÍSTICAMENTE

SIGNIFICATIVO QUE LAS VACUNAS 1, 2, 3, 4, 5, 6, 7, 8 Y 9 (P<0,05)

Los lotes vacunados con la vacuna H mostraron menos lesiones compatibles con la NE (Índice de NE, PBN, SATP, SAPB) de forma estadísticamente significativa (p<0,01) en comparación con los lotes no vacunados y con los lotes vacunados con otras vacunas monovalentes de una dosis y bivalentes de una dosis.

TABLA 2

Lesiones pulmonares compatibles con NE en los lotes vacunados (vacunas monovalentes de una dosis, vacunas monovalentes de dos dosis y vacunas bivalentes de una dosis) y no vacunados.

En cuanto a los pulmones bronconeumónicos, los lotes vacunados con la vacuna H presentaron un menor valor estadísticamente significativo que las vacunas 1, 3, 4, 5, 6, 7, 8 y 9 (p<0,05).

En lo referente a superficie afectada de todos los pulmones, los lotes vacunados con la vacuna H mostraron un menor valor estadísticamente significativo que las vacunas 1, 2, 3, 4, 5, 6, 7, 8 y 9 (p<0,05).

Por último, en cuanto a la superficie afectada de los pulmones bronconeumónicos, los lotes vacunados con la vacuna H mostraron un menor valor estadísticamente significativo que las vacunas 1, 2, 3, 4, 5, 6, 7, 8 y 9 (p<0,05).

GRÁFICA 1

Índice de NE en los lotes vacunados (vacunas monovalentes de una dosis, vacunas monovalentes de dos dosis y vacunas bivalentes de una dosis) y no vacunados.

DISCUSIÓN Y CONCLUSIÓN

TABLA 3

Monovalente de dos dosis

Otras monovalentes de una dosis

Bivalente de una dosis

No vacunados

Vacuna H (Hyogen®)

Índice de NE, PBN, SATP y SATB en los lotes vacunados (vacunas monovalentes de una dosis, vacunas monovalentes de dos dosis y vacunas bivalentes de una dosis) y no vacunados.

La vacunación de los lechones frente a M. hyo redujo la gravedad de las lesiones compatibles con la NE en matadero.

Los pulmones de las granjas vacunadas con la vacuna H presentaron menos lesiones compatibles con la neumonía enzoótica que los pulmones de las granjas no vacunadas o vacunadas con el resto de vacunas.

EN ESTE ESTUDIO, LA VACUNA H (HYOGEN®) MOSTRÓ SER MÁS EFICAZ EN LA REDUCCIÓN DE LAS LESIONES PULMONARES QUE EL RESTO DE LAS VACUNAS INCLUIDAS EN EL ANÁLISIS

BIBLIOGRAFÍA

1.Fano, E. et al. Effect of Mycoplasma hyopneumoniae colonization at weaning on disease severity in growing pigs. Can. J. Vet. Res. 71, 195–200, 2007

2.Sibila, M. et al. Chronological study of Mycoplasma hyopneumoniae infection, seroconver-

sion and associated lung lesions in vaccinated and non-vaccinated pigs. Vet. Microbiol. 122, 97 107, 2007.

3.Madec F. et al. Journées de la Recherche Porcine, 1982.

4.Christensen G. et al. Acta Vet Scandinavica, 1993.

5.Dottori M. et al. Large Animal Review, 2007.

6.Straw BE. et al. Journal of the American Veterinary Medical Association, 1989.

7.Marois C. et al, Veterinary Microbiology, 2009.

8.Cvjetkovic et al., 2021.ESPHM IMM-PP-34.

9.Leneveu et al., 2021. AFMVP 39-40

ENVEJECIMIENTO OVÁRICO

EN CERDAS ASOCIADO A ESTRÉS OXIDATIVO

INDUCIDO POR PLPP3

EE

O

l envejecimiento ovárico en las cerdas causa infertilidad y trastornos reproductivos. Factores como el estrés oxidativo, la ferroptosis y la autofagia parecen estar implicados en este proceso, pero los mecanismos subyacentes no se comprenden del todo. Este estudio se ha centrado en identificar los cambios moleculares y genéticos relacionados con el envejecimiento ovárico en cerdas, con el objetivo de aportar conocimiento para el desarrollo de estrategias que ayuden a mitigar sus efectos.

Hongyan Quan1, Yixuan Guo1, Shuo Li1, Yao Jiang2,3, Qingpeng Shen1, Yingting He1, Xiaofeng Zhou1, Xiaolong Yuan1,4 y Jiaqi Li1

1Laboratorio de Guangdong de Agricultura Moderna de Lingnan, Centro Nacional de Investigación en Ingeniería para la Industria de la Cría Porcina, Laboratorio Estatal de la Industria de la Cría Porcina y Avícola, Laboratorio Provincial de Guangdong de Genómica Agroanimal y Cría Molecular, Facultad de Ciencia Animal, China Meridional.

2Facultad de Ciencias Médicas, Moleculares y Forenses, Universidad Murdoch, Australia.

3Sucursal de Shenzhen, Laboratorio de Guangdong para la Agricultura Moderna de Lingnan, Laboratorio de Análisis Genómico del Ministerio de Agricultura, Instituto de Genómica Agrícola de Shenzhen, Academia China de Ciencias Agrícolas, China.

4Centro de Envejecimiento Saludable, Health Futures Institute, Universidad Murdoch, Australia.

Descarga el PDF

ENVEJECIMIENTO OVÁRICO

Y ESTRÉS OXIDATIVO

OEl envejecimiento ovárico se caracteriza por la reducción del número de folículos y un deterioro de la calidad de los ovocitos, lo que conduce a una disminución gradual de la fertilidad de las hembras1,2

ESTRÉS OXIDATIVO

En los mamíferos, las causas del envejecimiento ovárico se atribuyen principalmente al desequilibrio de los sistemas antioxidantes3 El estrés oxidativo es el principal impulsor del envejecimiento ovárico:

Disminuyendo la calidad de los ovocitos y provocando disfunción mitocondrial y apoptosis celular4

Desencadenando patologías reproductivas como atresia folicular anormal, menor tasa de fertilización y enfermedades reproductivas5

La acumulación excesiva de especies reactivas del oxígeno (ROS) inducida por el estrés oxidativo provoca la apoptosis de las células de la granulosa (CG)6, potencia la degeneración del cuerpo lúteo y conduce a la atresia folicular en las cerdas7.

FERROPTOSIS

La ferroptosis es una forma de muerte celular no apoptótica dependiente del hierro (Fe) y de las ROS8 caracterizada por la acumulación de especies reactivas de oxígeno lipídicas y hierro, formando así hidroperóxidos lipídicos9,10

AUTOFAGIA

La autofagia, uno de los principales tipos de muerte celular programada11 y muerte celular de tipo II, consiste en la digestión las proteínas mal plegadas en los lisosomas, limpiando los orgánulos dañados, como las mitocondrias y los peroxisomas12

De esta forma, mantiene la homeostasis celular y tisular13, protegiendo frente al envejecimiento, disminuyendo la actividad autofágica con el envejecimiento natural14

No obstante, la autofagia excesiva o disfuncional es responsable de la muerte inducida por estrés oxidativo de las CG porcinas15,16

Las observaciones realizadas en diversos estudios17-22 con otros diversos tipos celulares sugieren que el estrés oxidativo podría inducir la ferroptosis y la autofagia para regular el envejecimiento ovárico, pero los mecanismos implicados aún no se han dilucidado.

FOSFOLÍPIDO FOSFATASA 3

La fosfolípido fosfatasa 3 (PLPP3) pertenece a la familia de las fosfatasas del ácido fosfatídico y desfosforila los fosfolípidos en productos de señalización lipídica que suelen ser oxidadas por las ROS dando lugar a hidroperóxidos lipídicos23.

Estudios previos han revelado que los hidroperóxidos lipídicos inducen apoptosis celular, ferroptosis y autofagia17,24.

Por tanto, la PLPP3 podría estar implicada en el envejecimiento ovárico a través de la regulación del estrés oxidativo, la ferroptosis y la autofagia.

PAPEL DE PLPP3 EN EL

ENVEJECIMIENTO OVÁRICO

En este estudio, se trató de explorar las funciones biológicas de PLPP3 en el estrés oxidativo, la ferroptosis y la autofagia en las CG e investigar el papel de PLPP3 en el desarrollo folicular.

Dado que el inicio de la pubertad indica la maduración de los folículos porcinos, se identificaron además las asociaciones entre la edad al inicio de la pubertad y los posibles marcadores moleculares de PLPP3. Estos resultados podrían proporcionar nuevas dianas para las investigaciones sobre el envejecimiento ovárico en mamíferos.

MATERIALES

Y MÉTODOS

OBTENCIÓN Y ANÁLISIS DE LAS CG

OBTENCIÓN Y ANÁLISIS DE LAS CG

Para este estudio se utilizaron ovarios envejecidos obtenidos de cerdas sacrificadas (más de 6 partos) y ovarios jóvenes obtenidos de cerdas de 5 meses.

Las células de la granulosa (CG) primarias porcinas se cultivaron para explorar el impacto de la PLPP3 en sus funciones celulares.

También, se les extrajo ARN y proteínas para realizar análisis qRTPCR y Western Blot, así como el análisis del fenotipo celular y análisis funcional.

DETECCIÓN DE LA PUBERTAD Y ANÁLISIS

DETECCIÓN DE LA PUBERTAD Y ANÁLISIS

El inicio de la pubertad de las cerdas se identificó mediante la observación del reflejo de inmovilidad y por contacto con los verracos, registrándose los signos de pubertad dos veces al día.

Se extrajo ADN de 142 cerdas para calcular la frecuencia de genotipos y la frecuencia alélica de los SNPs en el promotor de PLPP3.

DETECCIÓN ROS, AUTOFAGIA, SA

DETECCIÓN ROS, AUTOFAGIA, SA Β-GAL, MDA, Y FE

Con el fin de caracterizar el estrés oxidativo y envejecimiento celular de las CG se realizaron los siguientes análisis:

Detección de ROS.

Detección del nivel de autofagia.

Prueba SA β-Gal.

Detección de malondialdehído (MDA).

Detección de hierro (Fe)

Determinación del potencial de membrana mitocondrial

Ensayo Western Blot (WB)

RESULTADOS

CARACTERÍSTICAS MORFOLÓGICAS DE LOS OVARIOS

CARACTERÍSTICAS MORFOLÓGICAS DE LOS OVARIOS

El tamaño de los ovarios envejecidos (4-6 cm de diámetro) era mayor que el de los jóvenes (2-3 cm de diámetro) (Figura 1A,B), presentando los primeros mayor abundancia de cuerpos lúteos (flechas amarillas) (Figura 1A). Además, en comparación con los ovarios envejecidos, los ovarios jóvenes tenían más folículos primarios (flechas rojas) y antrales (flechas azules), con un aumento significativo de los folículos antrales (Figura 1C).

Cabe destacar que los ovarios envejecidos también presentaban mayores niveles de apoptosis de CG en los folículos antrales que los jóvenes (Figura 1D,E).

FIGURA 1

Características morfológicas de los ovarios viejos y jóvenes. Imágenes morfológicas representativas de los ovarios viejos y jóvenes de las cerdas (A) y las estadísticas del diámetro ovárico (B). (C) Imágenes representativas de la tinción HE que muestran la morfología ovárica de las cerdas (Barra de escala: 1000 μm). Las flechas rojas señalan los folículos preantrales (PAF). Las flechas azules señalan los folículos antrales (ANF). Las flechas amarillas señalan el cuerpo lúteo (CL). (D) Ensayo de fluorescencia TUNEL de las CG foliculares. Los núcleos de las células TUNEL-positivas (apoptóticas) se tiñeron de verde (Barra de escala: 2000 μm). El azul indica la señal TUNEL negativa. (E) El nivel de apoptosis se cuantificó mediante la intensidad media de fluorescencia (la relación entre el valor gris de la fluorescencia verde/el área de fluorescencia azul). Las gráficas se muestran como media ± DE. El número de muestras biológicas independientes (representadas como puntos) utilizadas y los valores p se indican en las gráficas.

Los niveles de ARNm de la superóxido dismutasa 1 y 2 (SOD1, SOD2), la proteína 1 beta de cadena ligera asociada a microtúbulos (LC3B) y los marcadores asociados al envejecimiento sirtuina 1 (SIRT1) y sirtuina 6 (SIRT6) se encontraron notablemente reducidos en los ovarios envejecidos (Figura 2A).

Los niveles de ARNm del citocromo P450 familia 1 subfamilia B miembro 1 (CYP1B1), relacionado con la autofagia 7 (ATG7), relacionado con la autofagia 5 (ATG5), beclina 1 (BECN1), SQSTM1 sequestosoma 1 (p62), y el inhibidor de la quinasa dependiente de ciclina 2A (p16) estuvieron significativamente aumentados (Figura 2A).

Los niveles proteicos de SOD1, p62, SIRT1 y SIRT6 disminuyeron notablemente en los ovarios envejecidos, pero los de p62 y ATG7 aumentaron en comparación con los de los ovarios jóvenes (Figura 2B,C).

ESTOS RESULTADOS

Expresión relativa de ARNm 4 3 2 1 0

1,5 1,0 0,5 0,0 Niveles relativos de proteínas

Reproducción

Reproducción

Proceso del ciclo celular

Proceso del ciclo celular

Regulación del potencial de membrana

Regulación del potencial de membrana

Desarrollo del sistema reproductivo

Desarrollo del sistema reproductivo

Morfogénesis de vasos sanguíneos

Morfogénesis de vasos sanguíneos

Señalización célula-célula

Señalización célula-célula

Actividad transportadora de iones transmembrana

Actividad transportadora de iones transmembrana

Actividad de los canales iónicos

Actividad de los canales iónicos

(p-valor)

FIGURA 2

Regulación positiva de la señalización PI-3K

Regulación positiva de la señalización PI-3K

Regulación positiva de la cascada MAPK

Regulación positiva de la cascada MAPK

Respuesta in amatoria aguda

Respuesta in amatoria aguda

Señalización célula-célula

Señalización célula-célula

Morfogénesis de la placenta embrionaria

Morfogénesis de la placenta embrionaria

Regulación de la muerte celular

Regulación de la muerte celular

Producción de interleucina-8

Producción de interleucina-8

Regulación a la baja de la morfogénesis de los vasos sanguíneos

Regulación a la baja de la morfogénesis de los vasos sanguíneos

PLPP3 puede estar implicado en la regulación del envejecimiento ovárico. (A) Niveles de ARNm de los genes asociados al estrés oxidativo SOD1, CYP1B1 y SOD2, genes asociados a la autofagia p62, ATG7, BECN1 y LC3B y genes asociados al envejecimiento SIRT1, SIRT6 y p16. Niveles proteicos de SOD1, p62, ATG7, SIRT1 y SIRT6 medidos mediante Western blotting (B) y cuantificados mediante análisis en escala de grises (C). (D) Genes expresados diferencialmente entre los ovarios jóvenes y envejecidos de las cerdas (log2FC > 1, p ≤ 0,05). (E) Anotación funcional de los genes expresados diferencialmente mediante análisis GO. (F) Nivel de ARNm de PLPP3 detectado mediante qRT-PCR en ovarios jóvenes y envejecidos. Nivel proteico de PLPP3 medido por Western blotting (G) y cuantificado por análisis en escala de grises (H). (I) Nivel de ARNm de PLPP3 en GC con sobreexpresión de PLPP3 (OE-PLPP3, 1.000 ng/mL). (J) Diagrama de volcán que muestra los genes expresados diferencialmente con sobreexpresión de PLPP3 en los GC (log2FC > 1, p ≤ 0,05). (K) Anotación funcional de los genes expresados diferencialmente mediante el análisis GO. Las gráficas se muestran como media ± DE. El número de muestras biológicas independientes (representadas como puntos) utilizadas y los valores p se indican en las gráficas.

La secuenciación de ARN reveló que 1.447 genes tenían una expresión significativamente aumentada y 2.925 genes tenían expresión disminuida en los ovarios envejecidos en comparación con los jóvenes (Figura 2D).

El análisis de Ontología Génica (GO) reveló que los genes expresados diferencialmente estaban enriquecidos principalmente en la regulación del proceso reproductivo y el potencial de membrana, habiendo sugerido estudios previos que la disminución del potencial de membrana provocada por la disfunción mitocondrial contribuye a la senescencia celular25 (Figura 2E).

LA EXPRESIÓN DE PLPP3 ESTABA

SIGNIFICATIVAMENTE AUMENTADA EN LOS

OVARIOS ENVEJECIDOS EN COMPARACIÓN CON LOS JÓVENES (FIGURA 2D)

PLPP3 AUMENTA LA SENESCENCIA

PLPP3 AUMENTA LA SENESCENCIA

CELULAR DE LAS CG

CELULAR DE LAS CG

Se utilizó la sobreexpresión de PLPP3 (Figura 2I) y el knockdown (Figura 3A) para explorar su impacto en la senescencia celular de las CG primarias porcinas.

La sobreexpresión de PLPP3 disminuyó significativamente el potencial de membrana mitocondrial en las GC (Figura 3B,C).

La sobreexpresión de PLPP3 aumentó la actividad SA-β-Gal en las CG, mientras que las CG con knockdown de PLPP3 inhibieron eficazmente la actividad SA-β-Gal (Figura 3D,E).

Los niveles de ARNm (Figura 3F) y proteína (Figura 3G,H) de los marcadores asociados a la senescencia SIRT1 y SIRT6 estaban significativamente suprimidos en las CG con sobreexpresión de PLPP3. Al mismo tiempo, aumentó la expresión del inhibidor de la cinasa dependiente de ciclina 1A (p21).

En cambio, el knockdown de PLPP3 estimuló notablemente la expresión de SIRT1 y SIRT6 e inhibió p21.

Los resultados de la inmunofluorescencia mostraron que la proteína PLPP3 estaba aumentada en los ovarios envejecidos en comparación con los ovarios jóvenes, mientras que SIRT1 estaba regulada a la baja (Figura 3I).

EN GENERAL, ESTOS RESULTADOS INDICAN QUE PLPP3 PODRÍA AUMENTAR

LA SENESCENCIA CELULAR EN LAS CG

FIGURA 3

PLPP3 puede acelerar la senescencia en las CG. (A) Nivel de ARNm de PLPP3 detectado en CG primarias porcinas con knockdown de PLPP3 (si-PLPP3 , 100 nM). (B) Imágenes representativas de la tinción con JC-1 que muestran el potencial de membrana mitocondrial en las CG. La fluorescencia roja más intensa (agregados de JC-1) representa un mayor potencial de membrana mitocondrial. Cuando el potencial de membrana mitocondrial disminuye, se genera fluorescencia verde (monómeros de JC-1) (Barra de escala: 100 μm). (C) La relación entre la intensidad de fluorescencia roja y verde cuantificó el potencial de membrana mitocondrial. Imágenes representativas de la tinción SA-β-Gal (Barra de escala: 200 μm) (D), y la actividad SA-β-Gal se cuantificó mediante el análisis de las células SA-βGal-positivas (puntos azules) en las CGs (E). (F) Niveles de ARNm de SIRT1, SIRT6, p16 y p21 detectados mediante qRT-PCR. Los niveles de proteína de SIRT1, SIRT6 y p21 detectados por WB (G) y cuantificados por el valor gris de las bandas de proteína (H). (I) Localización subcelular y expresión proteica de SIRT1 (verde) y PLPP3 (rojo) evaluadas mediante análisis de inmunofluorescencia en ovarios de cerdas (barra de escala: jóvenes, 50 μm; mayores, 100 μm). Los gráficos se muestran como media ± DE. El número de muestras biológicas independientes (representadas como puntos) utilizadas y los valores p se indican en los gráficos.

SIRT1

PLPP3 AGRAVA EL ESTRÉS OXIDATIVO Y LA FERROPTOSIS DE LAS CG

PLPP3 AGRAVA EL ESTRÉS OXIDATIVO Y LA FERROPTOSIS DE LAS CG

La sobreexpresión de PLPP3 aumentó significativamente la acumulación de ROS intracelulares en las CG mientras que el knockdown de PLPP3 disminuyó notablemente los niveles de ROS.

Los niveles de ARNm de SOD1, CAT significativamente en las CG con sobreexpresión de acompañados de un aumento de CYP1B1 (Figura 4C).

La sobreexpresión de PLPP3 redujo notablemente los niveles proteicos de SOD1 y CAT, mientras que se observó un aumento de la expresión de SOD1 y CAT en las CG con (Figura 4D,E).

Los resultados de la inmunofluorescencia revelaron que la expresión de PLPP3 estaba aumentada en los ovarios envejecidos de las cerdas, pero acompañada de disminución de la expresión de 4F).

El malondialdehído (MDA), un marcador de la peroxidación lipídica inducida por el estrés oxidativo presentó unos significativamente mayores las CG con sobreexpresión de (Figura 4G).

La sobreexpresión de PLPP3 aumentó el nivel de Fe lo que puede promover la peroxidación lipídica y la acumulación de ROS y disminuir el potencial de membrana mitocondrial

En cambio, el knockdown de PLPP3 disminuyó significativamente, tanto los niveles de MDA como de Fe en las CG

Los niveles de ARNm de los genes supresores de la ferroptosis glutatión peroxidasa 4 (GPX4), ferritina cadena pesada 1 y proteína supresora de la ferroptosis 1 notablemente en las CG con sobreexpresión de de ARNm de la NADPH oxidasa 1 (NOX1) aumentó

La sobreexpresión de PLPP3 redujo significativamente los niveles de las proteínas supresoras de la ferroptosis FSP1, FTH1 y del miembro 11 de la familia 7 de transportadores de solutos (SLC7A11), mientras que el knockdown de PLPP3 aumentó de forma evidente la expresión de FSP1, FTH1 y SLC7A11 (Figura 4J,K).

ESTOS RESULTADOS SUGIEREN QUE

FIGURA 4

PLPP3 agrava el estrés oxidativo y la ferroptosis en las CG. (A) Imágenes representativas del nivel de ROS en las CG con sobreexpresión de PLPP3 y knockdown de PLPP3 (Barra de escala: 200 μm). (B) El nivel de ROS se cuantificó con DO (densidad óptica) a 495 nm. (C) Los niveles de ARNm de SOD1, CAT, SOD2 y CYP1B1 se detectaron mediante qRT-PCR. Los niveles de proteína de SOD1 y CAT detectados por Western blotting (D) y cuantificados por el valor gris de las bandas de proteína (E).

PLPP3
SLC7A11
SLC7A11 FTH1
GPX4 SLC7A11 FTH1 NOX1 FSP1

PLPP3 ELEVA EL NIVEL DE AUTOFAGIA EN LAS CG

PLPP3 ELEVA EL NIVEL DE AUTOFAGIA EN LAS CG

Se empleó el adenovirus mRFP-GFP-LC3 en tándem para medir el impacto de PLPP3 en la autofagia de las CG.

La sobreexpresión de PLPP3 incrementó notablemente el número de autofagosomas y autolisosomas, aumentando la tasa de autofagia (Figura 5A,B).

En cambio, el knockdown de PLPP3 atenuó significativamente dicha autofagia al reducir el número de autofagosomas y autolisosomas (Figura 5A,B).

La sobreexpresión de PLPP3 aumentó los niveles de ARNm de LC3B, ATG7, BECN1 y ATG5, mientras que disminuyó el nivel de ARNm de p62 (Figura 5C).

Los niveles de proteína de LC3B y ATG7 aumentaron notablemente con la sobreexpresión de PLPP3, mientras que el nivel de proteína de p62 disminuyó notablemente (Figura 5D,E).

El knockdown de PLPP3 suprimió la expresión de LC3B y ATG7 y estimuló la expresión de p62 (Figura 5D,E), lo que sugiere que la sobreexpresión de PLPP3 podría despertar una respuesta de autofagia protectora frente al daño por estrés oxidativo en las CG.

Los resultados de la inmunofluorescencia demostraron además que PLPP3 estaba regulada al alza en los ovarios envejecidos y acompañada de una regulación al alza de p62 (Figura 5F), lo que indicaba un bajo nivel de autofagia en los ovarios envejecidos.

ESTOS RESULTADOS SUGIEREN QUE PLPP3 PODRÍA

DESENCADENAR LA AUTOFAGIA INDUCIDA POR EL ESTRÉS OXIDATIVO, CONTRIBUYENDO ASÍ AL ENVEJECIMIENTO OVÁRICO DE LAS CERDAS

mRFP puntos GFP Superposición

Autofagosoma y Autolisosomas/célula

Autofagosomas (puntos amarillos) Autolisosomas (puntos rojos libres)

y Autolisosomas /célula

Oviarios Jóvenes

Oviarios Envejecidos

FIGURA 5

PLPP3 aumenta el nivel de autofagia en las CG. (A) Imágenes representativas de los puntos GFP-LC3 en las CG con sobreexpresión y knockdown de PLPP3 (barra de escala: 50 μm). (B) El nivel de autofagia se cuantificó mediante el número de autofagosomas (puntos amarillos) y autolisosomas (puntos rojos libres). (C) Niveles de ARNm de p62, LC3B, ATG7, BECN1 y ATG5 detectados mediante qRTPCR. Los niveles de proteína de p62, LC3B y ATG7 detectados por WB (ns = no significativo) (D) y cuantificados por el valor gris de las bandas de proteína (E). (F) Localización subcelular y expresión proteica de p62 (verde) y PLPP3 (rojo) evaluadas mediante análisis de inmunofluorescencia en ovarios de cerdas (barra de escala: 100 μm). Las gráficas se muestran como media ± DE. El número de muestras biológicas independientes (representadas como puntos) utilizadas y los valores p se indican en las gráficas.

g.155798586T>C Y g.155798718C>T PODRÍAN SER

g .155798586T>C Y g .155798718C>T PODRÍAN SER

MARCADORES MOLECULARES DEL DESARROLLO FOLICULAR

MARCADORES MOLECULARES DEL DESARROLLO FOLICULAR

Dado que el inicio de la pubertad es un signo distintivo de la maduración de los folículos29,30, se realizó un análisis de asociación genética entre los SNPs del promotor de PLPP3 y la edad de la pubertad.

El análisis del polimorfismo genético (n = 142) reveló cuatro SNPs en el promotor de PLPP3:

g.155798586 T>C

g.155798718 C>T

g.155799380 A>T

g.155799135 C>G

DISCUSIÓN

g.155798586 T>C y g.155798718 C>T se correlacionaron significativamente con la pubertad de las cerdas (p < 0,01).

El fenotipo de TT (135,2 ± 10,994 días) se retrasó significativamente en comparación con el de CT (126,7 ± 7,499 días) en g.155798586.

El fenotipo de CC (138,7 ± 9,519 días) se retrasó significativamente en comparación con el de CT (129,0 ± 10,058 días) y TT (118,0 ± NA días) en g.155798718.

En este estudio, se observó que los ovarios envejecidos tenían relativamente más cuerpos lúteos que los jóvenes, mientras que los ovarios jóvenes tenían abundantes folículos primarios y folículos antrales. En los ovarios envejecidos también se observó una disminución del antioxidante SOD1 responsable de la defensa frente al estrés oxidativo inducido por las ROS31

El desequilibrio entre antioxidantes y ROS conduce a la apoptosis celular y a la disminución de la calidad de los ovocitos ováricos, promoviendo en última instancia el envejecimiento ovárico4. Por ello, estos hallazgos sugieren que el estrés oxidativo puede ser un factor esencial en el envejecimiento ovárico.

Se observó que PLPP3 tenía una expresión significativamente más alta en los ovarios envejecidos que en los ovarios jóvenes y revelándose posibles vías a través de las cuales influye en la regulación del desarrollo folicular, como la inflamación, la señalización MAPK y la regulación de la morfogénesis de los vasos sanguíneos.

PLPP3 PODRÍA SER UN POTENCIAL

REGULADOR DEL ENVEJECIMIENTO OVÁRICO

A TRAVÉS DE LA INDUCCIÓN DEL ESTRÉS

OXIDATIVO

El análisis de polimorfismo genético identificó los SNPs g.155798586 T>C y g.155798718 C>T en el promotor de PLPP3 que podrían servir como marcadores moleculares del desarrollo folicular, al mostrar una correlación significativa con la edad de presentación de la pubertad.

g.155798586 (T/T) y g.155798718 (C/C) potenciaron notablemente la expresión de PLPP3.

Por otro lado, se demostró que la sobreexpresión de PLPP3 aumenta significativamente la senescencia celular en las CG, junto con un elevado nivel de ROS y una disminución de la expresión de los antioxidantes SOD1 y CAT. Esto es relevante porque las enzimas SOD desempeñan un papel crucial en la eliminación de ROS y son comunes en los ovarios de mamíferos35

La sobreexpresión de PLPP3 indujo la formación de hidroperóxidos lipídicos y ferroptosis al favorecer la acumulación de MDA y Fe en las CG.

Dado que el exceso de ROS contribuye en gran medida a la ferroptosis, se sugiere que PLPP3 puede acelerar la senescencia de las CG al alterar el equilibrio entre antioxidantes y ROS para agravar el estrés oxidativo.

La acumulación de autofagosomas conduce a la muerte celular en las CG foliculares de rata36, mientras que el estrés oxidativo induce respuestas de autofagia, apoptosis e inflamación en mamíferos37,38.

Si bien, la autofagia moderada es beneficiosa para la supervivencia celular al eliminar los productos oxidados y las mitocondrias dañadas9, un exceso es responsable de la muerte de las CG inducida por estrés oxidativo15.

En este caso, se encontró que PLPP3 aumentó el nivel de autofagia en las CG, lo que indicaría una exacerbación del estrés oxidativo por PLPP3 como inductor de la autofagia y del envejecimiento ovárico.

En conclusión, este estudio revela que PLPP3 podría ser un potencial regulador del envejecimiento ovárico. Concretamente, PLPP3 agravó el estrés oxidativo, la ferroptosis y la autofagia en las CG, conduciendo a una aceleración de la senescencia celular.

Además, los SNPs g.155798586 T>C y g.155798718 C>T del promotor de PLPP3 podrían ser marcadores moleculares del desarrollo folicular porcino.

Estos resultados pueden aportar información valiosa para investigar los mecanismos del envejecimiento ovárico en

Rota+Coli+Clos

ÚNICA EN SU ESPECIE

TRIPLE

PROTECCIÓN EN CADA

DOSIS

Simplifica los protocolos de vacunación

Turn static files into dynamic content formats.

Create a flipbook
Issuu converts static files into: digital portfolios, online yearbooks, online catalogs, digital photo albums and more. Sign up and create your flipbook.
Revista porciSAPIENS Octubre 2024 by agriNews - Issuu