

Gallibacterium anatis in Dutch poultry Presence, genetic diversity and association with peritonitis in layers
A. Feberwee1, R. Buter1, M. Holstege1, T. Fabri1 1Royal GD, Deventer, the Netherlands


Gallibacterium anatis (GBA) is an opportunistic bacterium (trachea, cloaca and rectum) present in poultry and has been reported in commercial poultry in and outside Europe. GBA is associated with peritonitis and reduced egg-production often in the presence of other pathogens. Experimentally GBA has shown to be primary pathogenic. High diversity as well as clonal spread of GBA genotypes is reported. This study reports the presence of GBA in Dutch commercial poultry, the genetic diversity and the association with peritonitis in layers.
Materials and methods
1. Submissions of different poultry types were sampled in the post-mortem (PM) room. Tracheal samples were taken from birds for culture (live or fresh dead at arrival in PM room).
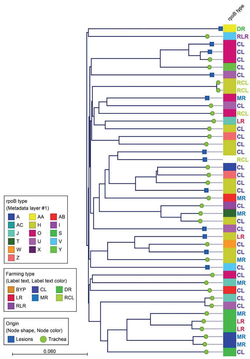
2. RpoB gene and whole genome sequencing (WGS) analysis was performed on 44 GBA isolates from 33 farms. Also one or more isolates from farm A to farm E were included (see Figure 1).
3. The association of GBA with peritonitis in layers was evaluated in a Case-Control study. A Case complied with (1) increased mortality, (2) production loss, and (3) peritonitis at PM examination. A Control complied with (1) no disease history, and (2) no lesions at PM. Per Case and Control 15 birds were submitted for PM and from a maximum of 5 individual birds (live or fresh dead at arrival in PM room) different tissues and bone marrow were sampled aseptically for culture. Mixed effect regression analysis was performed to assess the differences in tissue and bone marrow prevalence. Also WGS was performed of GBA isolates from Cases and Controls.
Results
GBA was present in the trachea of different Dutch commercial poultry types (Table 1). RpoB gene and WGS analysis revealed a high genetic diversity of GBA isolates between and within farms (Figure 1). GBA was isolated from tissues in Cases and Controls often in the presence of other bacteria (Table 2). The difference in GBA flock tissue prevalence (Control 1-3: 4/16 (25%) and Case 1-2: 4/6 (66,7%)) was not statistically significant (p = 0.257, ICC = 0.70 95% CI 0.11-0.98) while the difference in GBA flock prevalence bone marrow (Control 1-3: 0/16 (0%) and Case 1-2: 2/7(28,6%)) was alsmost significant (p = 0.083). WGS showed that different genotypes were present in presence and absence of lesions (Table 3).
Conclusion and discussion
GBA is present in the trachea of different poultry types in Dutch poultry. There is a high genetic variety in GBA isolates which differ between farms and within farms. WGS is more discriminatory compared to rpoB gene analysis. The association between GBA and peritonitis was not confirmed. GBA was also isolated from multiple tissues in birds with lesions and healthy birds with involvement of more than one genotype. Further research has to elucidate the association of GBA with peritonitis in layers.
Acknowledgements
This research was funded by the Dutch poultry sector represented by AVINED.



Figure 1. Results rpoB gene and WGS analysis on 44 GBA isolates. Phylogenetic single SNP analysis using GBA strain UMN179 as reference. Clustering was based on the neighbour joining method (color
genotype). DR=duck
Neubauer C. et al., 2009, Avian Pathology