Fran Cassar_full portfolio

Page 1

FRANCESCA CASSAR
2023
PORTFOLIO

FRANCESCA CASSAR

vittoriosa, malta

Francesca Cassar is a 25-year-old Maltese junior architect with an M.Arch degree in Architectural Design from University of Malta. She has a special research interest in social design, wellbeing, architecture of the everyday, migration, identity, and spatial agency.

EDUCATION

M.Arch in Architectural Design

University of Malta

B.Sc (Honours) in Built Environment Studies

University of Malta

ERASMUS

Sapienza University of Rome

Diploma in Design Foundation Studies

University of Malta

EXPERIENCE

Junior Architect at Openwork Studio

Ta’ Xbiex, Malta

Intern at SON Architects

Valletta, Malta

Intern at Chris Briffa Architects

Valletta, Malta

Intern at Openwork Studio

Ta’ Xbiex, Malta

PROJECTS

Main Organiser of INCM Riflessi (EASA) ex-Villaggio Eni, Italy

Workshop tutor at EASA Commons

EASA wasn’t built in a day Sheffield, UK

Masters Dissertation (University of Malta)

“Re-rooted: Identity and Sense of Belonging in Domestic Spaces of South Asian Minorities in Malta”

LANGUAGES

2020 - 2023

2017 - 2020

2019

2016 - 2017

Native Proficiency

Professional working Proficiency

Elementary Proficiency

SKILLS

2022 - present

2021

2020

2019

SOFTWARE

AutoCAD

Rhinoceros

Vray

Grasshopper

Sketchup

ENGLISH MALTESE ITALIAN

francassar.com

francassar.arch@gmail.com

2022 - 2023

2023

EXTRACURRICULARS

National Contact for EASA Malta

Helper at EASA 1:1

Călărași, Romania

Helper at EASA Reality

Kragujevac, Serbia

Helper at EASA Tourist

Villars-sur-Ollon, Switzerland

Participant at RE:EASA Rijeka, Croatia

2022

REVIT

INTERPERSONAL

Event organisation

Ethnographic Research

Creative Problem-solving Workshop

Adobe Photoshop

Adobe InDesign

Adobe Illustrator

Adobe Premier Pro

2020 - 2023

2022

2021

2019

2018

Moderation

Public Speaking

OTHER INTERESTS

analog photography

collage art

sketching writing travel cinema

art and culture

2 3
GERMAN
4 5 PROJECTS 6 ROUTED DWELLINGS inhabitation within permanent temporariness a vision for Ħal Far 2066 16 CONNECTION GENERATED BY INTERDEPENDENCE white rocks co-housing 28 RE-ROOTED Identity and Sense of Belonging in Domestic Spaces of South Asian Minorities in Malta 38 WONDERLAND a garden designed for children with ASD 44 LIVING ARMOUR clay 3D printing workshop

ROUTED

DWELLINGS: inhabitation within permanent temporariness

for a vision of Ħal Far in 2066

Migration, displacement and movement have become a norm in our present age; whether its because of economic opportunity, war, leisure or way of life. Transience is an everpresent reality which affects our identies, and affects space. The way we build today aims to provides the quickest profit, and has lost any sense of identity. In Malta’s context we are living in an age where the buildings and spaces we are inhabiting are entirely fixed in a specific point in time – they are simply containers which don’t shift and evolve with us and are simply restricting us.

From “rooted identities based on place” we move towards “routed hybrid and flexible forms of identity” (Hazel Easthope).

Demographics are also shifting away from the nuclear family typology, changing lifestyles. This project aims to explore a typology of dwellings for “transient identities” in a state of “permanent temporariness” (Saba Innab, 2018), between routed (moving) and rooted (fixed). Allowing people to form roots, grow and contribute to their own spaces and communities.

The area of Ħal Far in Malta is a dilapidated industrial zone and industries have undoubtedly left a scar onto its rich natural landscape. The aim of this thesis is to explore how a concrete factory may be reimagined to act as a foundation for this typology of “permanent temporariness”. The factory retains its concrete corbel columns, with cross laminated timber elements added to create stepped platforms which create a gradual curved upward path. In this way, through its non-linear and organic path, the spirit of Maltese urban landscapes is achieved on a vertical plane.

6
march 2022 / thesis project

This thesis project explores how dilapidated industrial buildings can be reused, and how their surrounding landscape should be rehabilitated from their current wasted state, to be turned into green open space (as it was in the past, prior to industrialisation). The structure simply floats above the rehabilitated topography, allowing nature to seep through and spill into the ground level.

dweller-designed dwellings, green spaces and shops edges are created organically and creates a sense of belonging

dweller-designed production spaces for local businesses, workshops and studios on the ground level

communal, and semi public spaces to encourage interaction and provide services;

a front terrace which shifts between co-working spaces during the day, and bars at night

a sports activity space with a basketball court and climbing wall

a food hall for those with limited resources with a small vegetable market, a community kitchen and dining area

terraces at the back as a garden for pollinator plants

establish a main path that is curved for the creation of edges, and gives a sense of street

vertical access as lifts and staircases to give alternate

stepped platforms as a base with voids to let light seep through

provide stability to existing columns & establish infrastructure

8 9
6
1 2 3 4 5

cantilever structure for side access

I-beams bolted to hybrid columns, with steel cable crossbracing supporting the I-beams with bolted timber secondary beams floor structure.

platform infrastructure

Timber column to existing corbel concrete column through a hybrid steel T-connection, with steel tension cables for added stability. Cross laminated timber beams

Dwellers design and produce their own housing through creating a unique combination of room sizes, connecting to the designed framework and open and accessible infrastructure. This is to enable dweller’s from all income brackets to have a home, and to also encourage acts of agency.

The design framework allows for individuals to build their own homes with the use of different combinations of simple standardised modules in order to create a sense of personalisation to each dwelling.

12 architect-determined dweller-determined 0 4 SCALE 1:200 10m 0 2 4 SCALE 1:200 10m 2.4x2.4 2.4x3.6 3.9x4.4 4.4x4.4 0 2 4 SCALE 1:200 10m 0.5mm profiled sheet metal polythene waterproof membrane 20mm OSB mineral rockwool insulation between CLT joists vapour barrier 10mm OSB internal finish sheet metal gutter 10mm OSB sheet metal flashing CLT rainscreen cladding 30mm treated CLT batten polythene waterproof membrane internal finish 10mm OSB CLT lintel polythene waterproof membrane 30mm treated batten CLT rainscreen cladding 15mm floor finish 50mm screed polythene waterproof membrane 20mm OSB mineral rockwool insulation between CLT joists 50mm plywood flooring CLT secondary beams on top of primary beams 2 3 4 5

With common amenities such as the food hall and laundry, the project is accessible to individuals of different levels of income with the possibility of building small dwellings with the most basic amenities with the opportunity to expand them in the future.

Inhabitants living in a state of transience and mobility are able to find temporary shelter, or further grow their attachment to the space through their own personal acts of agency and through opportunities to create a sense of community.

socio-economic-agricultural model

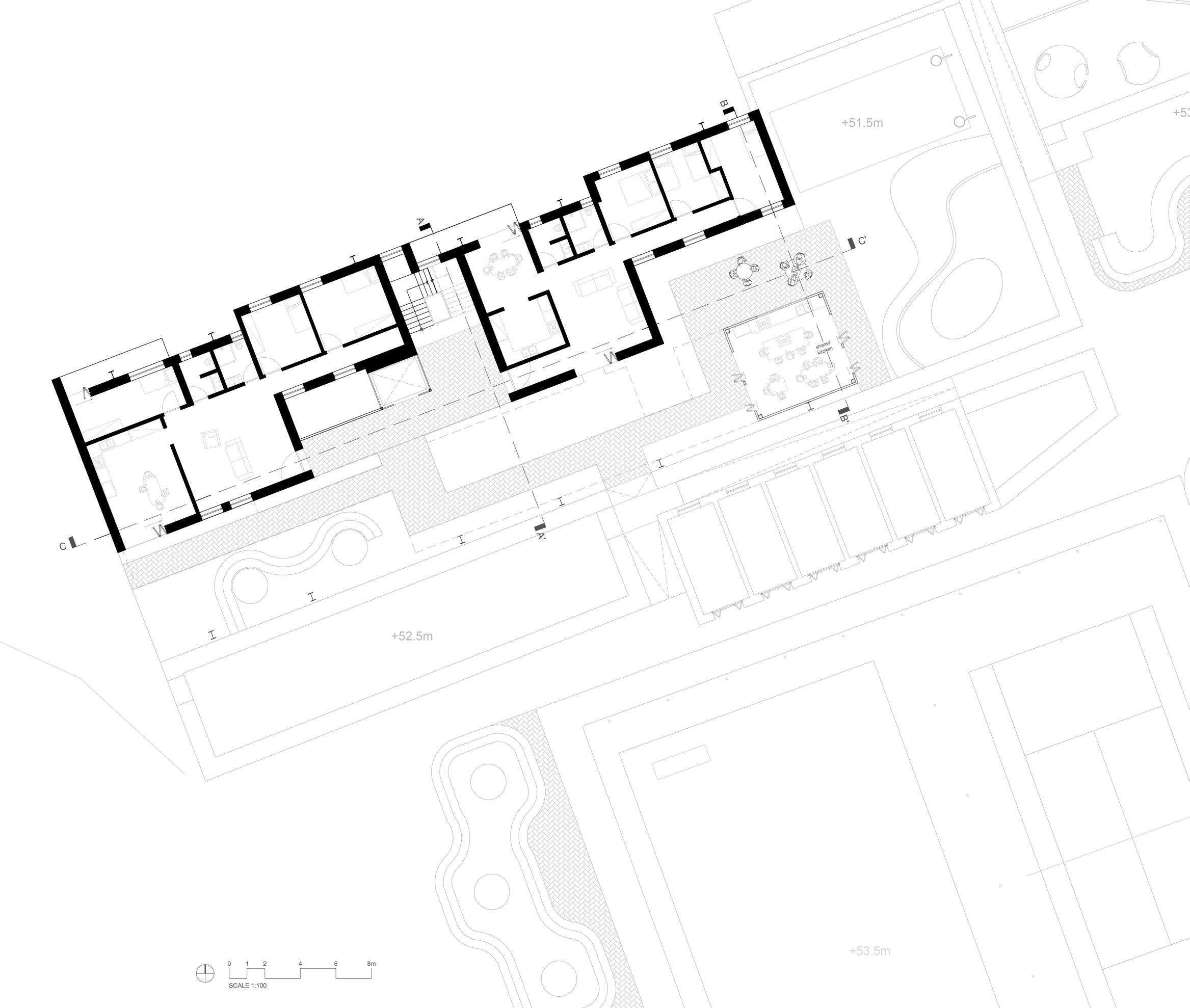
CONNECTION GENERATED BY INTERDEPENDENCE

white rocks co-housing

This project was created with the aim to provide co-housing for different group with a sense of communal well-being by instilling a sense of healthy interdependence through the spaces created. This is carried out through the active reuse and regeneration of the white rocks complex; originally developed by the british to house military families, over the years converted into holiday homes and a hotel, and later left derelict.

On a larger scale, a socio-economic-agricultural model creates loops of interaction and income generation, and acts as a guide for the master plan.

This project aims at mediating flaws in mixed income housing; in the assumptions it makes about people with lower incomes and the amount of time and effort they are able to dedicate to the community, especially when working very long hours and multiple jobs. This is solved by making use of different generations being into close proximities and creating an interdependence in their private lives and allows for low income residents to be able to create connections despite a lower direct input into the community.

16 17
june 2021 / m.arch year 1

healthy cross-generational interdependence

Interdependence is achieved by joining different generations together in each unit, where they could depend on each other and find common grouns and needs. On plan this is done by pairing up two types of demographics and providing them with two different types of housing.

Unit organisation

Left Unit: The space is rented out by room as shared housing; meaning this could house demographics of elderly who are lonely who live together, or students, young professionals, and others.

Right unit: It is rented as a whole, meaning it’s rented by different kinds of larger family units.

In this project, there was a focus on a housing typology for elderly to be housed in the shared flat, and young families with children in the unitised apartments.

1 The centre is gutted out to create a common core and entrance between both sides, rather than the current separate two entries.

2 The steel eksoskeleton is then applied to the structure as a means to create additions without putting pressure on the original building.

3 Paths and terraces are added between spaces to create connections between units.

18 19

additional units will be the

5 More units are added to fit the specific need of this community. These units are communal spaces to be shared.

6 There also leaves room for the future, to create extensions and guestrooms for family members of the community, or visitors who want to temporarily rent these rooms for leisure. At this stage the structure may be further appropriated by adding different shading and solar cells on the roof.

ground floor level

20 21
section a - a’
4 Two of the same in each typology; a communal kitchen on the ground floor, and a laundry room and common roof garden.
22 23
south facing elevation
section d - d’
first floor level north facing elevation

prefabricated

secondary

24 25
roof sandiwich panel prefabricated roof sandiwich panel beams primary beams polycarbonate facade with hollow steel framing north facing elevation The steel structure impinges minimally and preserves the north-west facing facade characteristics. second floor level
26 27

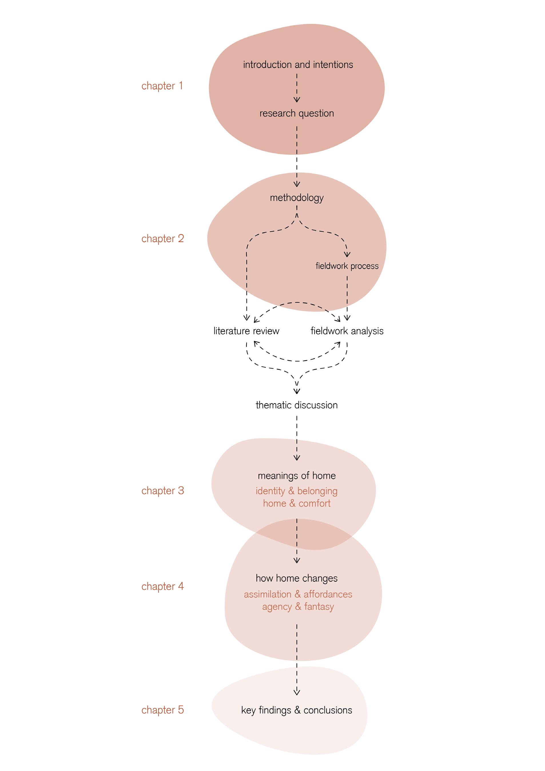
RE-ROOTED:

Identity and Sense of Belonging in Domestic Spaces of South Asian Minorities in Malta

Abstract

This dissertation investigates what it means to be a South-Asian migrant in Malta from the context of domestic spaces, by exploring different narratives on migration and sense of home, and by analysing the different dwellings where such narratives are then inscribed. The act of migration intrinsically transforms the way a person perceives the notion of home and belonging; through the act of moving to a new place, sense of habitus is disturbed, and a new habitus is created in order to cope with a new rhythm of life (Easthope, 2009; Friedmann, 2005). In an age where people are constantly shifting, moving and migrating, identity has also become less rooted and more fluid and hybrid (Easthope, 2009). These changes, along with the different dwellings they own, rent or share, create a shifting dynamic relationship between an individual and their environment.

Therefore, themes within this dissertation explore the different ways people assimilate to their environment, contextualising these changes within the identities of the participants themselves. Through ethnographic fieldwork it is recognised that this context also relies on understanding their identities in terms of being either transient or rooted, based on whether they see a future in Malta or not. The way in which a person envisions their life and future can increase or decrease an individual’s motivations to make their environment a home, or whether it simply acts as a shelter.

This study ultimately aims to shed light on migrant identities, the issues they face, their interpersonal narratives, as well as their relationship to the local built environment. The quality of a dwelling can certainly increase or decrease the quality of life and well-being of individuals, and this dissertation sees the potential of not only providing shelter but providing a home which people can truly make their own, through fantasy and appropriation. Quality housing beyond a shelter is seen as a human right, although inequality in access to such housing is still present amongst people without economic or social means, leading to scenarios where individuals have no choice but to accept and assimilate into their environments.

Keywords: dwelling, home, migration, transient, rooted, assimilation, agency, fantasy

28 29
june 2022 / masters dissertation research
gloria / no agency except small acts of agency within the room / shared apartment camilla / agency within rigidity / rented apartment christine / agency within a territory / live-in carer awmar / total agency and flexibility to build up / owned property
30 31 dissertation structure methodology research structures

spatial analyses

gloria’ssharedapartment

gloria’ssharedapartment spatial analysis

after christine before christine

christine and her employer’s house

territoriality between roommates in shared apartment territoriality within live-in carer’s domestic space

32 33
/
spatial narratives
gloria

spatial analyses

Awmar’s owned maisonette

Awmar’s multiple-unit dwelling spatial analysis

Cecilia’s current apartment spatial analysis

Cecilia’s dream home spatial analysis

Awmar’s multiple-household vision

Cecilia’s previous boarding house

34 35

Agency through Flexibility

Acts of agency on their own are not necessarily a means to gain a sense of belonging through space, a space needs to also be flexible, especially when acts of agency are limited to a level of furnishing and ornamentation due to rigidity of the space which decreases opportunity.

Appropriation through Fantasy

Linking back to the previous key finding, the ability to not only appropriate space in a material and real way, but also to appropriate space through the imaginary by daydreaming, imagining and creating a fantasy of your home is important to feel a sense of belonging. Through fantasy, dwellers playfully create new narratives for their home in order to give their dwellings newer and deeper meanings, for the present and future memories. Although as discussed, the way fantasies are created by dwellers may vary depending on their degree of transience, fantasy is something that was present in all four participants and their perception of dwelling. This imaginative aspect is in fact just as important as the functional aspect of space, as imagination in space gives a sense of purpose.

Liminality as Opportunity

Liminal and transitory spaces can carry meaning, especially in conditions which don’t allow for spacious living spaces. These open boundaries created through wide corridors and open wide doorways blend spaces together to create a colourful environment which is less defined and can take multiple iterations with a garden which by nature is a space less defined and more explorative. As observed in Christine’s, due to the width of the corridor and how light and airy it was, the space was activated from a circulation space, to a social space where the roommates can sit together and chat outside of their private bedrooms. Cecilia’s apartment is more defined in terms of use, and has less access to greenery, making it feel more restrictive and rigid, with less affordance and therefore less room to experiment with the spaces themselves

Connection to Nature Transitoriness

Transitoriness may induce a space to simply carry the meaning of a shelter, and individuals as a result may feel no sense of attachment to their dwelling, and have no interest to instil a sense of agency through appropriation. For some individuals, this state of transience is temporary as they seek a more permanent sense of home, and would eventually take steps and actions to achieve a sense of rootedness. For others, transitoriness is longer term and in this case, their sense of home is rooted elsewhere and they experience a sense of belonging only through the imaginary/day-dreaming of their future home after transience. They prioritise work and earning a living, and a cheaper dwelling which simply provides enables them to maintain their priorities. To them, it is futile to create a dwelling which is also a home because they plan on leaving this home eventually, and to make it a home in the first place it would require economic investment. However, there is a question which is highlighted on whether is it also right for them to have a lesser quality of space, with less agency, in order to live cheaply even if their dwelling is simply a shelter to them.

A connection to nature is perhaps one of the most key elements to create a sense of belonging. This connection is not necessarily exclusively through spaces such as a garden, but through a wider definition of nature; through a sensual connection to nature and outdoors. This sensual connection through nature is achieved by allowing dwellers to feel more of the outdoors, whilst they’re in their dwelling; feeling the sun on the skin, feeling a breeze across the face, looking outside a window and seeing some type of nature or greenery, and being in a space which is filled with light and well ventilated. Across different cultures, outdoor spaces can also look differently; someone who comes from a desert climate will see nature different to someone coming from a Mediterranean climate. This wider definition of nature through the senses therefore can create a common experience across different cultures.

36 37
key findings / diagrams

acoustics sequencing

escape

compartmentalisation

sensory zoning

transition spaces interaction and play sensory spaces

sensory garden a space to engage visual, auditory, olfactory and tactile senses

transition

WONDERLAND: a garden designed for children with autism spectrum disorder

ASD (Autism Spectrum Disorder) affects the way people can engage with the world around them, especially in how they communicate with others and experience environments through their senses. They often experience sensory differences which, if not regulated, can cause physical and emotional distress through overstimulation and sensory overload, and this can be influenced by the environment they’re in. They are sensitive to light, sound and touch, and bodily awareness may also be affected by ASD.

We designed this space by taking theird needs into consideration, and followed Magda Mostafa’s ASCPECTSS design index to create a space where children with ASD can truly feel comfortable in, and a garden which allows them to grow and be themselves without needing to assimilate to a neurotypical environment.

The space was inspired by Alice in Wonderland, a story that has its roots in the experiences of autistic people, and inspired by certain moments in the story which express certain feelings or experiences.

transition to calbirate the senses

main activity space to provide focused tasks

main path

secondary path

38 39
june 2021 / m.arch year 1 / realities in architecture
circular path transition space main activity space sensory garden escape pods
40 41 unit 1 residential units unit 2 residential units entrance transition space creativity space obstacle course sensory garden gardening patch section a-a isometric view
sensory garden / visual, auditory and olfactory sense stimuli
and
sensory garden creative activity space obstacle course gardening patch sensory transition
creativity space / mental and creative stimulation creativity space / mental
creative stimulation

flowers and shrubs

sensory garden / visual, auditory and olfactory sense stimuli

landscaping plan

herbs and vegetables

creativity space / mental and creative stimulation

gardening patch / tactile stimulation through gardening

42 43

LIVING ARMOUR

clay 3D printing fabrication workshop

This project was influenced by the function and appearance of lizard scales as well as case studies in using clay as a bio-receptive evaporative cooling material. The holistic vision and concept was clearly outlined to be a scale-like brick with gaps and texture to provide opportunities for the growth of organisms, and water catchment - a weeping brick which could act as a host for all types of creatures and plants; an element which performs like a ħajt tas-sejjieħ (maltese random dry-rubble wall)

The initial design goals and challenges were: to create biomimicry of a particular biological tessellation and to produce a tessellation that creates playful interaction (through light and movement). In addition, the goal was to create something which can support a living wall through its texture by allowing for air to pass, water and seeds

Group 1: Tests 1, 2 & 6 - amplitude within the ranges of 1.5-2, with a high count. These tests achieved a smoother brick with minimal texture, more appropriate for minimal permeability and porosity.

Group 2: Test 3, 5 & 10 - count is high with a medium amplitude. This brick is ideally to create density, but consumes much more material because of this. The value of the amplitude is high enough to create some permeability to retain water and particles.

Group 3: Test 4 & 8 - This group is most ideal in terms of stability, permeability and efficient use of material. Both count is at a middle ground, whilst amplitude rather high creating a texture which archives deepercavities.

Group 4: Test 7 experienced failure as it was pushed to an extreme amplitude of 20. Test 9 held up but could not function as a brick. They are both however the most permeable. It can be theorised that if the count was increased, and the brick made denser, there was a lower possibility of failure.

44 45
march 2022 / m.arch year 2 / architecture technology 2
2 5 8 3 6 9 10 1 4 7
count vs amplitude
46 47 1 6 2 7 3 8 4 9 5 10
FRANCESCA CASSAR PORTFOLIO 2023

Turn static files into dynamic content formats.

Create a flipbook
Issuu converts static files into: digital portfolios, online yearbooks, online catalogs, digital photo albums and more. Sign up and create your flipbook.