Manual de Registro de Procedimientos S&S Logística

Page 1

MANUAL
REGISTRO DE PROCEDIMIENTOS 2 0 2 2 S&S LOGÍSTICA
DE
2 / OBJETIVO DEL MANUAL 3 / FORMA DE REGISTRO 3.1 / PROCEDIMIENTO 3.2 / OBJETO 3.3 / AMBBITO 1 / INTRODUCCIÓN INDICE 3.4 / REFERENCIA 3.5 / RESPONSABILIDADES 3.6 / METODO DE TRABAJO 4 / FORMULARIO DE REGISTRO S&S LOGÍSTICA PLAN DE ACCIÓN 2022

INTRODUCCIÓN

Para alcanzar un nivel de gestión administrativo, es necesario aplicar formas de control interno, el cual permite a las personas responsables de la gestión, verificar y evaluar el desarrollo de la empresa.

La principal acción sobre los sistemas de control interno en las organizaciones es la protección, actualización e innovación de los propios procesos que requieren de orientación, es necesario desde este punto tomar validación de cada uno con el registro adecuado para vincular con los objetivos de la empresa ha marcado.

Este manual es aplicado exclusivamente al área operativa.

S&S LOGÍSTICA PLAN DE ACCIÓN 2022

OBJETIVO DEL MANUAL

El presente manual tiene como objeto el establecer un adecuado registro de procesos internos, cumpliendo normas y políticas que permitan unificar los criterios de calidad en el servicio de S&S Logística hacia sus socios y clientes. De manera que el manual permita:

Definir y optimizar un mecanismo estandarizado de registro de procedimientos como información involucrada en cada una de sus etapas. Asegurar el manejo apropiado de información y lograr una toma de decisión respecto al procedimiento referido. Regulares acciones de planeación, programación, registro, ejercicio y control de datos procesados en el área operativa. Establecer un mecanismo de implemento de recursos y acciones que generen un ágil proceso con optimizar los resultados.

S&S LOGÍSTICA PLAN DE ACCIÓN 2022

FORMA DE REGISTRO

El presente manual tiene como objeto el establecer un adecuado registro de procesos internos, cumpliendo normas y políticas que permitan unificar los criterios de calidad en el servicio de S&S Logística hacia sus socios y clientes. De manera que el manual permita:

Definir y optimizar un mecanismo estandarizado de registro de procedimientos como información involucrada en cada una de sus etapas. Asegurar el manejo apropiado de información y lograr una toma de decisión respecto al procedimiento referido. Regulares acciones de planeación, programación, registro, ejercicio y control de datos procesados en el área operativa. Establecer un mecanismo de implemento de recursos y acciones que generen un ágil proceso con optimizar los resultados.

S&S LOGÍSTICA PLAN DE ACCIÓN 2022
OBJETO ÁMBITO DE APLICACIÓN RESPONSABILIDADES DOCUMENTACIÓN DE REFERENCIA DEFINICIONES DESCRIPCIÓN DEL PROCESO FORMATOS REGISTROS RENDICIÓN DE CUENTAS ANEXOS 1. 2. 3. 4. 5. 6. 7. 8. 9. 10. S&S LOGÍSTICA PLAN DE ACCIÓN 2022

OBJETO: SE DESCRIBE DE FORMA BREVE EL FIN O INTENTO A QUE SE DIRIGE O ENCAMINA UN PROCESO, ACCIÓN U OPERACIÓN; INDICA LOS CONTENIDOS GENERALESQUESEDESARROLLANEN ELDOCUMENTO. ÁMBITO DE APLICACIÓN: INDICA EL ALCANCE DEL PROCEDIMIENTO (ACTIVIDADES, EQUIPOS, PRODUCTOS, ESTRUCTURA ORGANIZATIVA, PERSONAS…), CUÁNDO Y DÓNDE SE HA DE APLICAR EL DOCUMENTO.

RESPONSABILIDADES: SE INDICAN LAS RESPONSABILIDADES ASIGNADAS A CADA UNO DE LOS PARTICIPANTES (PERSONAS, EQUIPOS, COMISIONES, UNIDADES O DEPARTAMENTOS DE LA ESTRUCTURA ORGANIZATIVA…) EN EL PROCESO.

DOCUMENTACIÓN DE REFERENCIA: SE RELACIONAN LOS REGLAMENTOS O NORMAS Y DOCUMENTOS APLICABLES QUE REGULAN O COMPLEMENTAN LO INDICADO EN EL PROCESO. SI SE CONSIDERASE NECESARIO SE INDICARÍA UN APARTADOESPECÍFICOCONREQUISITOSLEGALES.

DEFINICIONES: VOCABULARIODE LAS PALABRAS O CONCEPTOS QUE PRECISEN UNA DEFINICIÓN PARA SU CORRECTO USO O INTERPRETACIÓN. EN CASO DE NO FIGURAREN ESTEAPARTADO ALGÚN TÉRMINO QUESE CONSIDERE DE INTERÉS, SEENTENDERÁ QUE QUEDA DEFINIDO EN EL GLOSARIOINCLUIDOEN ELPROPIOMANUALDELSGIC.

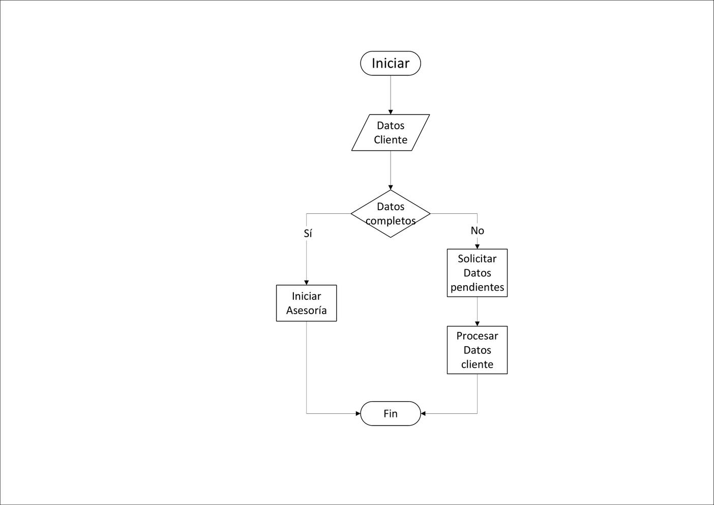
DESCRIPCIÓN DEL PROCESO: SE DESCRIBE DE FORMA CLARA Y DEFINIDA LAS ACTIVIDADES QUE CONTEMPLA ELDOCUMENTO, ASÍ COMO, LOS CONDUCTOS DE COMUNICACIÓN. EN EL APARTADO 10 DEL PROCEDIMIENTO, SE INCLUIRÁUNDIAGRAMADE FLUJO PARARESUMIRELDESARROLLO.

FORMATOS: INCLUYE UNA LISTA DE LOS POSIBLES FORMATOS GENERADOS ENELPROCEDIMIENTOYQUESEUTILIZARÁNPARARECOGEREVIDENCIAS . SE INCLUIRÁN COMOANEXO.

S&S LOGÍSTICA PLAN DE ACCIÓN 2022

Pictogramas para Diagrama Flujos de Procesos

S&S LOGÍSTICA PLAN DE ACCIÓN 2022 F O R M A T O D E D I A G R A M A C I Ó N D E F L U J O G R A M A C O N R E F E R E N C I A A L A I S O 9 0 0 1 E J E M P L O D E F L U J O G R A M A . G O O G L E D R A W E D R A W S
F T S I T I
S
D
S
R F L
G
S :
O
O
P A R A
E
A R R O L L A
U J O
R A M A

Turn static files into dynamic content formats.

Create a flipbook
Issuu converts static files into: digital portfolios, online yearbooks, online catalogs, digital photo albums and more. Sign up and create your flipbook.